Abstract
Introduction
Idiopathic pulmonary fibrosis is a progressive fibrotic lung disease with limited therapeutic options and high lethality, related to alveolar type II epithelial (ATII) cell dysregulation, the abnormal repair of alveolar epithelial cells and activation of fibroblasts promote the development of pulmonary fibrosis. Fatty acid binding protein 1 (FABP1) was significantly downregulated in the fibrotic state by proteomics screening in our previous date, and the ATII cell dysregulation can be mediated by FABP1 via regulating fatty acid metabolism and intracellular transport. The aim of this study was to evaluate the role and potential mechanism of FABP1 in the development of pulmonary fibrosis.
Methods
Proteomics screening was used to detect changes of the protein profiles in two different types (induced by bleomycin and silica, respectively) of pulmonary fibrosis models. The localisation of FABP1 in mouse lung was detected by Immunofluorescence and immunohistochemistry. Experimental methods such as lung pathology, micro-CT, western blotting, small animal imaging in vivo, EdU, etc were used to verify the role of FABP1 in pulmonary fibrosis.
Results
The expression of FABP1 in the mouse lung was significantly reduced in the model of pulmonary fibrosis from our proteomic analysis and immunological methods, the double immunofluorescence staining showed that FABP1 was mainly localised in type II alveolar epithelial cells. Additionally, the expression of FABP1 was negatively correlated with the progression of pulmonary fibrosis. Further in vivo and in vitro experiments showed that overexpression of FABP1 alleviated pulmonary fibrosis by protecting alveolar epithelium from injury and promoting cell survival.
Conclusion
Our findings provide a proof-of-principle that FABP1 may represent an effective treatment for pulmonary fibrosis by regulating alveolar epithelial regeneration, which may be associated with the fatty acid metabolism in ATII cells.
Keywords: interstitial fibrosis, lung physiology, pneumonia
WHAT IS ALREADY KNOWN ON THIS TOPIC
Idiopathic pulmonary fibrosis is related to alveolar type II epithelial cell dysregulation, impaired repair and fibroblast activation, leading to progressive fibrotic lung disease. Fatty acid binding protein 1 (FABP1) binds to long-chain fatty acids, facilitating their transport from the cytoplasm to the mitochondria for energy production.
WHAT THIS STUDY ADDS
FABP1 in type II alveolar epithelial cells may treat pulmonary fibrosis by regulating alveolar epithelial regeneration and fatty acid metabolism. Targeting FABP1 could be an effective therapeutic strategy for managing pulmonary fibrosis.
HOW THIS STUDY MIGHT AFFECT RESEARCH, PRACTICE OR POLICY
This study suggests that activating or upregulating FABP1 could be a viable therapy for pulmonary fibrosis, addressing the lack of effective treatments. Further research on FABP1 and lipid metabolism may lead to breakthroughs in pulmonary fibrosis treatment. Targeting FABP1 could have implications for clinical practice by providing new treatment options for patients with pulmonary fibrosis.
Introduction
Idiopathic pulmonary fibrosis (IPF) is a chronic, progressive fibrotic lung disease with high lethality but limited treatment, and the aetiology remains unclear.1 2 IPF is mainly characterised by irreversible destruction of alveolar structure and excessive deposition of extracellular matrix (ECM), and 50% of patients die within 2–3 years of diagnosis.3 Antifibrotic medications like nintedanib and pirfenidone can slow down the rate of decline in lung function, or they may alleviate the animal models of pulmonary fibrosis but cannot reverse the fibrosis process in IPF. Therefore, there is an urgent need to explore pathogenesis and develop new treatments for IPF patients.
Alveolar type II epithelial (ATII) cell injury is the initial event in the pathogenesis of IPF,4 5 while early theories suggested that chronic inflammation and repetitive damage to the alveolar epithelium promote fibrosis and scarring in the pathogenesis of pulmonary fibrosis, chronic damage to distal lung tissue has recently been suggested to result in the loss of function of epithelial stem cells (ie, ATII cells), thereby promoting dysregulated repair and pathogenic activation of fibroblasts,5 and mutant SP-C expression in vivo causes spontaneous lung fibrosis, strengthening the role of ATII cell dysfunction as a key upstream driver of IPF pathogenesis.6 Therefore, the protecting ATII cells and reducing external damage are crucial for preventing the progression of pulmonary fibrosis. Nevertheless, how ATII dysregulation is triggered, and the mechanism by which ATII is involved in IPF remains unknown.
Fatty acid binding protein 1 (FABP1, also called L-FABP) is a member of the mammalian intracellular FABP family. Among FABPs, FABP1 is not only expressed in the liver but also in the intestine, pancreas, stomach, lung and kidney.7 FABP1 plays a crucial role in regulating fatty acid metabolism and intracellular transport by binding fatty acids and transporting them to mitochondria or peroxisomes. Specifically, FABP1 is capable of binding two long-chain fatty acids, and it carries more fatty acids into the mitochondria than other FABPs.8 Lipidomic studies in IPF patients showed alterations in the synthesis and activity of fatty acids, cholesterol and other lipids that may play a role in cell energy storage, structure and signalling.9 In IPF, dysfunctional ATII cells become more vulnerable to apoptosis due to endoplasmic reticulum stress caused by elevated concentrations of saturated fatty acids,10 which implied that identifying genes related to fat metabolism may provide potential targeted therapies for IPF. However, it is not clear whether FABP1 participates in the process of pulmonary fibrosis by regulating lipid metabolism.
To assess the feasibility of this hypothesis, we first performed proteomics analysis of bleomycin (BLM) and SiO2-induced pulmonary fibrosis. Notably, expression of FABP1 in BLM-induced and SiO2-induced pulmonary fibrosis was significantly lower than in control mice, then the localisation, the role of FABP1 in BLM induced pulmonary fibrosis and the effect of FABP1 on alveolar epithelial cells were next investigated. Our results support the notion that FABP1 is involved in the pathogenesis of pulmonary fibrosis. Therefore, strategies aimed at activating or upregulating FABP1 could be viable therapies for treating pulmonary fibrosis in clinical settings.
Materials and methods
Experimental animals
All animal experiments were approved by the Animal Care and Use Committee of Guangzhou Medical University and were performed in accordance with national guidelines. C57BL/6 mice (6–8 weeks of age) were purchased from the Hunan SJA Laboratory Animal Corporation (Changsha, China). Wild-type (WT) C57BL/6 J mice and FABP1 knockout (KO) mice were purchased from the Model Animal Research Center of Nanjing University. FABP1−/− mice were derived from heterozygous matings or homozygous matings, WT mice were generated by heterozygous matings from the same generation to allow littermate controls in the experiments. PCR and agarose gel electrophoresis were used to screen the positive transgenic mice, primer sequences were as follows: primer: forward, 5′-CACTCAAGGTCATCCTCCACC-3′ and reverse, 5′-AAAGCTCTCTGTGTCTCCTGC-3′. All mice were maintained in a specific pathogen-free animal care facility on a 12-hour light (25 lux): 12-hour dark cycle with access to food and water ad libitum. For histological and physiological studies, only male mice were used.
Animal treatment
First, all mice were anaesthetised with 1% pentobarbital sodium (50 mg/kg) by intraperitoneal injection, intubated and given 50 µl of saline or BLM (2.5 mg/kg) or SiO2 (4 mg/60 µl) diluted in saline intratracheally. The animals were anaesthetised by intraperitoneal injection of 1% pentobarbital sodium (50 mg/kg) and sacrificed at different time points at 1, 2, 3, 4, 10 and 16 weeks. Second, to verify the intratracheal instillation of the optimal serotype expression in mouse lung, C57BL/6 mice were intratracheally instillated with different adeno-associated virus (AAV) serotypes such as AAV4-luc, AAV5-luc, AAV6-luc and AAV9-luc (provided by PackGene Biotech LLC, Guangzhou, Guangdong, China). Three weeks later, all mice were screened by in vivo bioluminescence imaging 20 min after 0.2 mL D-luciferin (15 mg/mL) intraperitoneally injected to measure the expression levels of luciferase in the mouse lung. Third, FABP1-overexpressing mice were generated by intratracheal instillation with AAV9-FABP1 (PackGene Biotech LLC), and control mice were subjected to intratracheal instillation with AAV9-GFP. At 3 weeks after AAV9-FABP1 or AAV9-GFP treatment, mice were again anaesthetised and given intratracheal BLM (2.5 mg/kg) in 50 µl saline. Animals were divided into three groups: a normal (control) group, an independent AAV9-GFP+BLM (GFP+BLM) group and an independent AAV9-FABP1+BLM (BLM+FABP1) group. Fourth, WT and FABP1 KO mice were given intratracheal BLM (1.7 mg/kg) in 50 µl saline, while the mice were divided into four groups: a WT group, an independent FABP1 KO (FABP1−/−) group, an independent WT+BLM group and an independent FABP1 KO+BLM (FABP1−/−+BLM) group. All mice were sacrificed on day 21 after BLM administration.
Protein isolation and trypsin digestion
Lung tissues were ground in liPCRuid nitrogen into cell powder, transferred to a 5 mL centrifuge tube, four volumes of lysis buffer (8 M urea, 1% Protease Inhibitor Cocktail, Roche, Germany) was added to the cell powder, and samples were sonicated three times on ice using a high-intensity ultrasonic processor (Scientz, Ningbo, China). For post-translational modification experiments, inhibitors were also added to the lysis buffer (eg, 3 µM Trichostatin A and 50 mM Nicotinamide for acetylation.) The remaining debris was removed by centrifugation at 12 000 g and 4°C for 10 min. Finally, the supernatant was collected and the protein concentration was determined using a BCA kit (BCA Protein Assay Kit, P0010) according to the manufacturer’s instructions.
For digestion, the protein solution was reduced with 5 mM dithiothreitol for 30 min at 56°C and alkylated with 11 mM iodoacetamide for 15 min at room temperature in darkness. The protein sample was then diluted by adding 100 mM triethyl ammonium bicarbonate to decrease the urea concentration to <2 M. Finally, trypsin was added at a 1:50 trypsin-to-protein mass ratio for the first digestion overnight, then at a 1:100 trypsin-to-protein mass ratio for a second 4 hour digestion.
TMT/iTRAQ labelling and HPLC
After trypsin digestion, peptides were desalted using a Strata X C18 SPE column (Phenomenex, Torrance, California) and vacuum dried. Peptides were reconstituted in 0.5 M TEAB and processed using a TMT (tandem mass tags)/iTRAQ (isobaric tags for relative and absolute quantitation) Kit according to the manufacturer’s protocol. Briefly, one unit of TMT/iTRAQ reagent was thawed and reconstituted in acetonitrile. Peptide mixtures were then incubated for 2 hours at room temperature, pooled, desalted, and dried by vacuum centrifugation.
The tryptic peptides were fractionated by high pH reverse-phase HPLC using a Thermo Betasil C18 column (5 µm particles, 10 mm internal diameter (ID), 250 mm length). Briefly, peptides were first separated with a gradient of 8% to 32% acetonitrile (pH 9.0) over 60 min into 60 fractions. Peptides were then combined into 18 fractions and dried by vacuum centrifuging.
LC-MS/MS and data analyses
The tryptic peptides were dissolved in 0.1% formic acid (solvent A), directly loaded onto a home-made reversed-phase analytical column (15 cm length, 75 µm ID). The gradient comprised an increase from 6% to 23% solvent B (0.1% formic acid in 98% acetonitrile) over 26 min, 23% to 35% over 8 min, an increase to 80% over 3 min, then holding at 80% for the last 3 min, all at a constant flow rate of 400 nL/min on an EASY-nLC 1000 Ultra Performance Liquid Chromatography (UPLC) system.
The peptides were subjected to an NanoSpray Ionization source followed by tandem mass spectrometry (MS/MS) using a Q Exactive Plus (ThermoFisher) coupled online to the UPLC. The electrospray voltage applied was 2.0 kV. The m/z scan range was 350–1800 for full scans, and intact peptides were detected in the orbitrap at a resolution of 70 000. Peptides were then selected for MS/MS using an NCE setting of 28, and fragments were detected in the orbitrap at a resolution of 17 500. A data-dependent procedure was applied that alternated between one MS scan followed by 20 MS/MS scans with 15.0 s dynamic exclusion. Automatic gain control was set at 5E4, and fixed first mass was set as 100 m/z.
The resulting MS/MS data were processed using the MaxQuant search engine (V.1.5.2.8). Tandem mass spectra were searched against the mouse database concatenated with the reverse decoy database. Trypsin/P was specified as cleavage enzyme, and up to four missed cleavages were allowed. The mass tolerance for precursor ions was set as 20 ppm in the ‘first’ search and 5 ppm in the ‘main’ search, and the mass tolerance for fragment ions was set as 0.02 Da. ‘Carbamidomethyl on Cys’ was specified as a fixed modification, ‘acetylation of n-terminal protein’ and ‘phosphorylation of serine, threonine and tyrosine’ and ‘oxidation on Met’ were specified as variable modifications. The false discovery rate (FDR) was adjusted to <1% and the minimum score for modified peptides was>40.
Immunofluorescence and immunohistochemical staining
Lung tissues were fixed in 10% formalin, embedded in paraffin, and sections were mounted. After deparaffinising slides via two changes of xylene for 20 min each time, slides were dehydrated using a graded ethanol series, placed in boiling antigen-retrieval buffer for 15 min, and retrieval solution was allowed to cool to room temperature. Tissue endogenous peroxidase activity was blocked by incubating slides in 0.3% H2O2 solution in methanol for 10 min. After two washes with PBS, sections were blocked in 3% fetal bovine serum (FBS) for 60 min. Primary antibodies (FABP1, and SP-C at 1:50 dilutions) were diluted in PBS-containing 3% FBS overnight at 4°C. Then for immunohistochemical staining, slides were rinsed with PBS and incubated with secondary antibody for 30 min, then developed with DAB chromogen and observed under a microscope, slides were counterstained in a haematoxylin bath for 20 s. While for immunofluorescence staining, goat anti-rabbit/mouse IgG labelled with Alexa Fluor 594/488 (Abcam) was used as the secondary antibody with 1:200 dilution. Nuclei were stained with 1 µg/mL 4,6-diamidino-2-phenylindole (DAPI) (Thermo Fisher, 1 µg/mL). Images were captured by an Aperio CS2 Whole Slide Scanner (Leica, Nussloch, Germany) or a fluorescence microscope and analysed by image-J software (Image J Fiji, https://imagej.net/Fiji).
qPCR Analysis
Quantitative PCR (qPCR) was used to measure expression levels of Collagen-I, Fibronectin, α-SMA and FABP1 mRNA in vivo and in vitro. Briefly, total RNA was extracted from established animal model and cell experiments using TRIzol reagent (Life Technologies, New York) and purified using chloroform and isopropanol. cDNA was synthesised using the Super-Script III First-Strand Synthesis System (18080051, Invitrogen). Real-time qPCR was conducted on a real-time thermocycler CFX96 (Bio-Rad Laboratories, Singapore) with 2SYBR Green qPCR Mix (Yeasen Biotech). Triplicate samples were normalised against GAPDH, and primers sequences are listed in table 1.
Table 1.
Primers used for quantitative real-time PCR
| Gene | Forward primer sequence (5′−3′) | Reverse primer sequence (5′−3′) |
| Collagen-I | AACGAGATCGAGCTCAGAGG | GACTGTCTTGCCCCAAGTTC |
| Fibronectin | GCGACGGTATTCTGTAAAGTGG | GGACAGGGCTTTGGCAGTT |
| FABP1 | GTCAGAAATCGTGCATGAAGGG | GAACTCATTGCGGACCACTTT |
| GAPDH | AGTGGCAAAGTGGAGATT | GTGGAGTCATACTGGAACA |
Western blotting
Related lung tissues were harvested using Radioimmunoprecipitation assay lysis buffer containing 1 mM Phenylmethylsulfonyl fluoride and centrifuged at 13 400 g for 15 min at 4°C. Protein concentration was determined by the BCA method (Thermo, Carlsbad, California). Proteins were separated by 10% or 15% sodium dodecyl sulphate polyacrylamide gel electrophoresis and transferred to a PVDF membrane (Bio-Rad, Hercules, California). Membranes were blocked in 5% milk for 2 hours at room temperature, then incubated with primary antibodies overnight at 4°C. The next day, membranes were washed with Tris-Buffered Saline with Tween three times and incubated with horseradish peroxidase-conjugated secondary antibodies (Cell Signaling, Beverly, Massachusetts). ECL reagents (Yeasen Biotech, Shanghai, China) were added to visualise chemiluminescence using an ECL Plus Detection System (Tanon, Shanghai, China). Antibodies used in this study were anti-Collagen I (CST, #72026), anti-Fibronectin (CST, #26836), anti-FABP1 (CST, #13368), anti-SP-C (Abcam, #ab211326), anti-HA (CST, #3724), and anti-β-actin (CST, #3700) polyclonal antibodies.
Live animal imaging
All AAV-luc mice were imaged at day 21 after intratracheal AAV administration. To measure the bioluminescence signal, bioluminescence imaging was conducted using an IVIS Lumina II System (Caliper Life Sciences, Boston, Massachusetts). At 5 min before imaging, 3 mg D-luciferin (Yeasen Biotech, Shanghai, China) was administered into each mouse by intraperitoneal injection. After in vivo bioluminescence analysis, mice were sacrificed, and their lungs were collected for in vitro bioluminescence assay. Light emitted from lung tissues containing luciferase was evaluated by Living Image Software (Caliper Life Sciences, Boston, Massachusetts).
Histological analysis
Lung samples were fixed with 4% paraformaldehyde for 24 hours, dehydrated using a graded ethanol series and embedded in paraffin. Tissue samples were cut into sections 5 µm thick, and slides were stained with H&E, Masson’s Trichome or Sirius Red according to the manufacturer’s instructions. All slices were analysed by Orbit Image Analysis software (Actelion Pharmaceuticals Ltd., Allschwil, Switzerland) or image-J software.
In vivo micro-CT analysis
Micro-CT was performed and analysed as described previously.11 Briefly, mice were anaesthetised by isoflurane and scanned by high-resolution CT (50 µm voxel size) using a Super Nova CT instrument (PINGSENG Healthcare, SNC-100, Kunshan, Jiangsu, China). The algorithms of the axial and coronal images of mice lungs were reconstructed and analysed according to the manufacturer’s instructions with an AVATAR 1.5.0 three-dimensional (3D) finite element (PINGSENG Healthcare). A total of 20 pairs of scores were obtained, and abnormal areas on micro-CT imaging were evaluated after BLM injured according to the previous method.12
Hydroxyproline measurement
The mouse lung tissues (right upper lobes) were homogenised and subsequently hydrolysed by alkaline hydrolysis. The hydroxyproline levels were examined using a hydroxyproline detection kit (Nanjing Jiancheng Bioengineering Institute, China) according to the manufacturer’s instructions.
Cell culture
MLE12 cells, an alveolar epithelial cell line, were cultured at 37°C in Dulbecco’s modified Eagle’s medium containing 2% FBS and 1% penicillin-streptomycin in a humidified atmosphere with 5% CO2. Cells were treated when ~80% confluent (for 24 hours or 48 hours), and PBS served as a vehicle control.
Lentiviral packaging and infection
FABP1 or GFP complementary DNA (cDNA) was inserted into the lentivirus shuttle vector. Then, 5×105 293 T cells at 70% confluence were transfected with 6 µg of shuttle vector, 4 µg of psPAX2 and 2 µg of pMD2.G using 24 µl Lipofectamine 3000 (Invitrogen). The medium was changed 6 hours after transfection, and then the culture supernatant of 293 T cells was collected into a 50 mL centrifuge tube after culturing for 24 hours, 48 hours, 72 hours and 96 hours, respectively. The lentivirus was concentrated by ultrafiltration tube (Millipore). When the MLE12 cells reached 50% confluence, they were incubated with virus-containing medium for 48 hours. Fresh selective medium was added every other day. Stable infected cells were selected by puromycin (4 µg/mL) and maintained after 92 hours of culture.
Terminal deoxynucleotidyl transferase-mediated dUTP Nick-end labelling staining
Apoptotic MLE12 cells were detected using terminal deoxynucleotidyl transferase-mediated dUTP Nick-end labelling (TUNEL) assay (Yeasen Biotech) according to the manufacturer’s instructions. MLE12 cells (5×104 per well) were seeded in six-well plates and treated with BLM or PBS (controls) for 24 hours at 37°C in 5% CO2. Cells were then fixed in 4% paraformaldehyde for 15 min, permeabilised in 0.1% Triton X-100 and covered with TUNEL reaction solution for 1 hour at 37°C in the dark. Finally, cells were stained with DAPI for 20 min then washed three times with PBS. The number of apoptotic cells was observed using a fluorescence microscope at 200× magnification, and the mean value of five areas randomly selected was calculated for each sample.
5-Ethynyl-2′-deoxyuridine assay
To assess cell proliferation, MLE12 cells were seeded in 96-well plates and exposed to BLM in complete medium for 24 hours under standard conditions. Cell proliferation was detected using ethynyl-2′-deoxyuridine (EdU) and an EdU Cell Proliferation Assay Kit (Ribobio, Guangzhou, China). Briefly, cells were incubated with 50 mM EdU for 6 hours, followed by fixation, permeabilisation and EdU staining according to the manufacturer’s protocol. Nuclei were stained with DAPI (Sigma) at a concentration of 1 mg/mL for 20 min. The proportion of cells incorporating EdU was determined by fluorescence microscopy using a Leica DMi6 instrument (Leica) at 200× magnification. The number of proliferative cells was calculated and analysed in five fields selected randomly for each sample.
Patient and public involvement
Patients or the public were not involved in the design, or conduct, or reporting, or dissemination plans of our research.
Statistical analysis
The data analysis was performed using GraphPad Prism V.8 (GraphPad Software, La Jolla, California). The differences between groups were compared by one-way Analysis of Variance and unpaired t-test analyses as appropriate. A significance level of p<0.05 was considered to indicate a statistically significant difference.
Results
FABP1 is downregulated in fibrotic lung
To investigate the changes in the protein profile in fibrotic lungs, pulmonary fibrosis mouse model was obtained by a single intratracheal injection of BLM or silica (SiO2), the mice were sacrificed and the lung tissues were harvested for subsequent histological and proteomic analyses for the first time after 4 weeks (figure 1A). There were prominent pulmonary fibrosis foci in both models compared with normal controls at 28 days after BLM or silica intratracheal instillation. Hydroxyproline is a characteristic amino acid of collagen that is usually used to evaluate the degree of pulmonary fibrosis. Compared with control mice, the content of hydroxyproline was significantly increased in BLM-induced and silica-induced pulmonary fibrosis (figure 1B). HE staining revealed that BLM and SiO2 groups showed higher expression of ECM than the control group (figure 1C, upper row). Masson staining was also performed to evaluate the presence of collagen fibre and myofiber, the results indicated that BLM and SiO2 groups had higher expression of collagen deposition (figure 1C, bottom row).
Figure 1.
Fatty acid binding protein 1 (FABP1) downregulation in bleomycin (BLM)-induced and SiO2-induced pulmonary fibrosis. (A) Flowchart illustrating the timeline of animal models with or without intratracheal instillation of BLM or SiO2. (B) The hydroxyproline content in BLM-induced and SiO2-induced models is markedly higher than in the control group (n=9). (C) Representative images of adjacent lung slices stained with H&E (top) and Masson's Trichrome (bottom) at week 4 in pulmonary fibrosis models. The images display representative slice areas (40× magnification). (D–E) Heatmap and volcano plot displaying the differential gene expression in control, BLM, and SiO2 groups. Upregulated and downregulated differentially expressed genes are visualised in the heatmaps and volcano plots. (F) Protein profiling data demonstrating significantly lower expression levels of FABP1 in both BLM-induced and SiO2-induced pulmonary fibrosis models compared to the control group (n=9). (G–H) Western blotting (n=3) and qPCR (n=6) analyses indicating increased expression of fibronectin and collagen-Ⅰ in BLM-induced and SiO2-induced pulmonary fibrosis mouse models. FABP1 expression was markedly decreased in both animal models. Results are means ± SD (A: BLM; B: SiO2; C: Controls. *p<0.05; **p<0.01; ***p<0.001). Scale bars, 200 μm. P values < 0.05 were considered statistically significant.
Next, in total, 27 mice (three lung tissues were mixed into one sample) were used for integrated proteomic analysis. We performed a comparative analysis between nine normal mouse and nine BLM-induced mice, nine SiO2-induced mice. The upregulated and downregulated proteins by BLM and SiO2 are depicted by heatmap and volcano plot (figure 1D,E). Proteins up with fibrosis for cellular component from Gene Ontology enrichment analysis demonstrated that all significantly up-regulated proteins for cellular components were extracellular, including ECM such as collagen and fibronectin (online supplemental figure S1A). Correspondingly, proteins down associated with BLM-induced and SiO2-induced fibrosis for the biological process revealed that fatty acid metabolism-related process was significantly decreased comparing with the normal group (online supplemental figure S1B). We also identified Differentially Expressed Genes between the three groups and found that expression of FABP1 was significantly lower in BLM and SiO2 groups than the normal group (figure 1F). Furthermore, the decreased FABP1 was more significantly in the BLM-induced compared with SiO2, which is consistent with the date of hydroxyproline above. Previous studies indicated that FABP1 regulates fatty acid metabolism, and fatty acid metabolism is significantly associated with lung fibrosis.8 13 14 As a result, we chose FABP1 for further studies.
bmjresp-2022-001568supp001.pdf (140.9KB, pdf)
To verify the above date of proteomics, mRNA expression levels and protein abundance were examined for FABP1 and fibrosis-related glycoproteins including fibronectin and collagen-I in BLM, SiO2, and control groups. Results indicated that mRNA and protein levels for fibronectin and collagen-I were increased in BLM-induced and SiO2-induced pulmonary fibrosis mouse models, and mRNA and protein levels of FABP1 were markedly decreased in the two fibrotic models (figure 1G,H). These results indicate that expression of FABP1 was negatively associated with the severity of pulmonary fibrosis.
Then we first explored the abundance of FABP1 protein in IPF patients and healthy donors. Western blotting showed that FABP1 protein levels were significantly decreased in the IPF lung tissue (online supplemental figure S2A), and immunohistochemistry further indicated that FABP1 protein levels were low in IPF patients (online supplemental figure S2B). The baseline characteristics of the study patients in online supplemental table S1 show that 75% of the IPF patients were men and they were all over the age of 57. Almost all IPF patients were in an active stage of fibrosis, with numerous fibroblastic foci, interstitial fibrosis and honeycomb-lung from the pathological features. These results indicate that expression of FABP1 was negatively associated with the severity of pulmonary fibrosis, and it was very useful recapitulation that the mouse model has human disease relevance.
bmjresp-2022-001568supp002.pdf (164.5KB, pdf)
bmjresp-2022-001568supp006.pdf (523.4KB, pdf)
FABP1 is closely associated with fibrotic processes in a BLM-induced mouse model
To further explore the relationship between FABP1 and pulmonary fibrosis, we examined FABP1 mRNA and protein levels at seven different timepoints in the lung tissue of BLM-injured mice (figure 2A). Levels of fibronectin were increased and reached a peak in week 3, then decreased by week 10, and eventually approached normal levels. Interestingly, FABP1 showed an opposite trend to fibronectin and collagen-I (figure 2B). Notably, changes in mRNA expression levels of fibronectin, collagen-I and FABP1 were very similar to changes in their protein abundances (figure 2C). Histopathological results showed a gradual increase in the degree of fibrosis from week 0 to week 4, whereas from week 4 to week 16, ECM gradually decreased, and alveoli septa appeared slowly during this period (figure 2D,E). Together, these results suggest that FABP1 expression is altered over time and is strongly associated with fibrosis progression in BLM-induced pulmonary fibrosis models.
Figure 2.
FABP1 expression in the BLM-induced pulmonary fibrosis model at different timepoints. (A) Flowchart illustrating the timeline of sacrifice after intratracheal instillation of BLM at 1, 2, 3, 4, 10 and 16 weeks. (B) Western blotting analysis showing the protein levels of Fibronectin and FABP1 (n=3). (C) qPCR analysis revealing the relative mRNA expression of Fibronectin and FABP1 (n=6). (D and E) Representative light micrographs and fibrosis area (%) of HE and Masson's Trichrome staining of pulmonary fibrosis at 1, 2, 3, 4, 10 and 16 weeks (n=5-6). Results are presented as means ± SD (A: BLM; B: SiO2; C: Controls. *p<0.05; **p<0.01; ***p<0.001). Scale bars, 200 μm. P values < 0.05 were considered statistically significant. BLM, bleomycin; FABP1, fatty acid binding protein 1.
FABP1 attenuates BLM-induced pulmonary fibrosis in mice
We first examined the expression efficiency of four kinds of AAV serotypes (AAV4, AAV5, AAV6m and AAV9) in mice, and the luciferase activities of each AAV serotype in our mouse models were quantified and AAV9 was the most efficient serotype in lungs (online supplemental figure S3), hence AAV9-FABP1 was intratracheally instillated to generate FABP1-overexpressing mice. Subsequently, BLM was injected to induce pulmonary fibrosis in week 3, and lung tissues were harvested in week 6 (figure 3A). Overexpression of FABP1 improved the survival prognosis and the decline weight of mouse compared with the BLM group (figure 3B,C), indicating that FABP1 rescued BLM-induced pulmonary fibrosis.
Figure 3.
FABP1 alleviates BLM-induced pulmonary fibrosis in mice. (A) Schematic diagram illustrating the timeline of AAV9-FABP1 or AAV9-GFP (2.0×1011 GC/mice) administration and BLM/saline intratracheal instillation at −3 and 0 weeks, followed by sacrifice at 4 weeks. (B) Kaplan-Meier survival curve showing the survival of mice in the Control, BLM + GFP, and BLM + FABP1 groups (**p<0.01 vs control group; # p<0.05 vs BLM+FABP1 group). (C) Weight curve normalised to the initial body weight (*p < 0.05 vs BLM + GFP group). (D) Representative micro-CT image and pulmonary fibrosis CT score analysis of different groups. Axial (middle panels) and corresponding coronal (lower panels) micro-CT images were acquired after BLM administration. Upper panels show representative 3D images generated from micro-CT images based on different tissues with varying density (n=6 for Control, n = 13 for BLM + GFP, and n = 16 for BLM + FABP1). (E and F) Representative whole-slide images stained with H&E and their artificial intelligence (AI)-processed results. The percentage of fibrotic areas was calculated (n=5). (G) Immunohistochemical staining demonstrating a significant increase in FABP1 expression in the BLM + FABP1 overexpression group compared to the control group (n=3). (H) Representative protein expression of fibronectin, collagen-Ⅰ and HA in different groups (n=3 for Control, n=5 for BLM + AAV9-GFP, and n=5 for BLM + AAV9-FABP1; *p<0.05; **p<0.01; ***p<0.001). Scale bars, 200 μm. P values <0.05 were considered statistically significant. BLM, bleomycin; FABP1, fatty acid binding protein 1.
bmjresp-2022-001568supp003.pdf (166.6KB, pdf)
We then compared the levels of fibrosis between the three groups using micro-CT. The results suggested that BLM treatment significantly decreased the fibrosis score of cross-sectional from CT scan, and FABP1 overexpression reversed the decreased score after the same condition of BLM stimulation (figure 3D). Furthermore, HE staining (figure 3E,F) revealed that FABP1 overexpression significantly reduced the area of fibrosis in lung tissues by measuring the fibrosis levels from the method of artificial intelligence-assisted as described previously,11 then the immunohistochemistry was used to demonstrate the overexpression of FABP1 in lung tissue (figure 3G).
In addition to the macro-level assessment, we also evaluated the role of FABP1 in fibrotic model from the microlevel, the protein levels of fibronectin, collagen-I and FABP1 (HA tag) were examined after 3 weeks of BLM induction, dates showed that fibronectin and collagen-I were decreased in the BLM-FABP1 group compared with BLM-GFP, whereas FABP1 was increased by AAV (figure 3H), and the same trend was observed in hydroxyproline by alkaline hydrolysis (online supplemental figure S4).
bmjresp-2022-001568supp004.pdf (357.5KB, pdf)
To verify whether there is modulation of collagen or inflammatory markers in FABP1 overexpression mouse at baseline (in the absence of BLM), HE and Masson staining were performed 21 days after a single intratracheal administration of AAV9-FABP1, which showed that FABP1 was overexpressed in AAV group (online supplemental figure S5A,B) and there was no collagen deposition than overexpression of FABP1 compared with the control group (online supplemental figure S5C, D).
bmjresp-2022-001568supp005.pdf (851.9KB, pdf)
In summary, FABP1 may alleviate BLM-induced pulmonary fibrosis in mice.
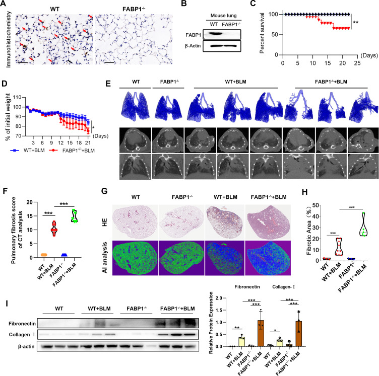
FABP1 KO aggravates the fibrotic process
We next examined the effect of FABP1 KO on pulmonary fibrosis induced by BLM, and it demonstrated that FABP1 expression was significantly lower in the lung of FABP1 KO mice than in the control group (figure 4A). Furthermore, lower FABP1 protein levels in FABP1 KO mice were confirmed (figure 4B). The survival prognosis and the impact on body weight after BLM induced between FABP1 KO and control mice were also compared, which showed that FABP1 KO mice displayed poorer survival prognosis (figure 4C) and greater weight decline (figure 4D) compared with WT mice after BLM treatment.
Figure 4.
FABP1 knockout exacerbates BLM-induced pulmonary fibrosis in mice. (A and B) FABP1 knockout was confirmed by immunohistochemistry and immunoblotting (red arrow: FABP1 immunohistochemical staining). Scale bars, 50 μm. (C and D) Comparison of relative survival curves and body weight in different groups. (E and F) Representative micro-CT image and pulmonary fibrosis CT score analysis of different groups. Axial (middle panels) and corresponding coronal (lower panels) micro-CT images were acquired after BLM administration. Upper panels show representative 3D images generated from micro-CT images based on different tissues with varying density (n=6 for WT, n=9 for WT + BLM, n=6 for FABP1−/−, n=5 for FABP1−/− + BLM). (G and H) Representative light micrographs and AI analysis of fibrotic area (%) in pulmonary fibrosis (n=3 for WT, n=9 for WT + BLM, n=3 for FABP1−/−, n=5 for FABP1−/− + BLM). (I) Representative staining results of fibrosis-related proteins in all groups, n=3. *p<0.05; **p<0.01; ***p<0.001). P values < 0.05 were considered statistically significant. AI, artificial intelligence; BLM, bleomycin; FABP1, fatty acid binding protein 1; WT, wild-type.
Next, the effects of FABP1 on the process of pulmonary fibrosis induced by BLM were investigated. The fibrotic score of cross section of WT and FABP1 KO mice lung after treatment with BLM was estimated, and FABP1 KO resulted in no difference in fibrotic score compared with WT mice. However, BLM treatment increased fibrotic score in FABP1 KO mice more than in WT mice (figure 4E,F). KO of FABP1 resulted in no difference in pulmonary fibrosis compared with WT mice from HE staining; however, FABP1 KO mice had a larger fibrosis area after treatment with BLM than WT mice by artificial intelligence analysis (figure 4G,H). Finally, the protein levels of fibrosis factor involved fibronectin and collagen-I were examined after 3 weeks of BLM induction, dates showed that fibronectin and collagen-I were significantly up-regulated in the FABP1 KO mice compared with WT mice after BLM induced (figure 4I). Therefore, FABP1 KO mice are more sensitive to BLM-induced pulmonary fibrosis and have more severe lesions.
FABP1 regulates the regeneration of alveolar epithelial cells in vivo
Double immunofluorescence was first performed to explore the regulation of FABP1 on type II alveolar epithelial cells. It is revealed that the SPC, which is a marker of type II alveolar epithelial cells, colocated with FABP1 in mouse lung tissue (figure 5). The decreased fluorescence intensity of FABP1 after BLM stimulation showed a decrease in the protein expression, which is consistent with the theme in this study. Moreover, the expression of SPC was also significantly down-regulated with the decrease of FABP1 after BLM stimulation (figure 5). Interestingly, the level of SPC protein was up-regulated with the increased FABP1, whether by the endogenous upregulation at 16 weeks after modelling for FABP1 (figure 5A) or AAV-mediated exogenous overexpression (figure 5B). These data suggested that FABP1 was expressed in type II alveolar epithelial cells and could regulate the regeneration of alveolar epithelial cells.
Figure 5.
Changes in FABP1 and SP-C expression in lung tissues among different groups. (A) Expression changes of FABP1 and SP-C at 0, 4 and 16 weeks after intratracheal instillation of BLM. FABP1 and SP-C were downregulated at 4 weeks and upregulated at 16 weeks after BLM treatment. (B) Expression changes of FABP1 and SP-C in the control, BLM, and BLM + FABP1 group. FABP1 and SP-C expression was decreased in the BLM group compared to the control group and restored to control levels in the BLM + FABP1 group. Scale bars, 50 μm. BLM, bleomycin; FABP1, fatty acid binding protein 1.
FABP1 promotes cell proliferation in vitro
To further explore the function of FABP1 on cell proliferation in vitro, the MLE12 cells induced by BLM were evaluated. It was found that the decreased expression of FABP1 correlated with the BLM concentration (figure 6A). Next, we constructed the LV-FABP1-GFP and LV-GFP MLE12 cell line and confirmed the efficiency of infection by lentiviruses, the level of FABP1 mRNA was several thousand times higher than that of the control group (figure 6B), and the overexpression of FABP1 protein was observed in western blotting date (figure 6C). Furthermore, FABP1 promoted the cell proliferation in actual cell count assay (figure 6D), while the infection efficiency of lentivirus was more than 90% (the first column on the left in figure 6D). FABP1 resisted the inhibition of DNA synthesis (figure 6E) and DNA strand breaks induced by BLM (figure 6F). These results indicate that overexpression of FABP1 may promote cell proliferation and inhibit cell DNA strand breaks in vitro induced by BLM.
Figure 6.
Proliferation and apoptosis induced by BLM is reversed by FABP1 in MLE12 cells. (A) FABP1 mRNA expression stimulated by different BLM concentrations at 48 h (n = 3). (B and C) Validation of FABP1 lentiviral vector by qPCR and western blotting (n=3). (D) Light microscopy and GFP fluorescence images, as well as the cell count in MLE12 cells after BLM injured 48h (n=3). (E) Representative fields of MLE12 cells stained for DNA (DAPI), and DNA synthesis (EdU) with and without BLM injury. Scale bars, 50 μm (n=6). (F) TUNEL staining and TUNEL‐positive cells rate. Scale bars, 200 μm (n = 6). (*p<0.05; **p<0.01; ***p<0.001). P values < 0.05 were considered statistically significant. BLM, bleomycin; FABP1, fatty acid binding protein 1; TUNEL, terminal deoxynucleotidyl transferase-mediated dUTP Nick-end labelling.
Discussion
In the present study, we found that the expression of FABP1 was significantly down-regulated in fibrotic lung tissue and BLM induced alveolar epithelial cells, restoration of FABP1 inhibited pulmonary fibrosis by protecting the alveolar epithelial cells from BLM damage. FABP1, also known as liver fatty acid-binding protein, is a protein that plays a crucial role in the transport and metabolism of fatty acids. FABP1 binds to long-chain fatty acids and facilitates their transport from the cytoplasm to the mitochondria, where they are oxidised to produce energy. Top 500 Genes down with fibrosis in alveolar type II cells involved lipid metabolic process from the single-cell transcriptomic analysis of human lung,15 the same trend was observed in our proteomic date in mouse lung (online supplemental figure S1B), hinting the potential mechanism for FABP1 in this study: the expression of SPC decreased after the damage of alveolar epithelial cells by BLM, leading to the reducing fatty acids as the main component of cell surface surfactants. As a result, there is less need for FABP1 to transport fatty acids, and its expression level is correspondingly down-regulated. Studies have shown that the expression of FABP1 is upregulated in the liver of patients with non-alcoholic fatty liver disease (NAFLD), which may contribute to the development of the disease by promoting the uptake and storage of fatty acids in the liver.16 Shotgun lipidomics revealed several fatty acid synthesis that were upregulated with BLM treatment model,17 while the FABP1 was overexpressed in fibrotic lung to bind and transport fatty acids, accelerating fatty metabolism, which relieved the accumulation of intracellular fatty acid and followed by alleviating the symptoms of fibrosis.
We performed in vivo experiments, and the results suggested that KO of FABP1 resulted in more severe levels of pulmonary fibrosis than in the control group after BLM treatment. FABP1 plays a pivotal role during intracellular bacterial/viral infections by reducing inflammation and the adverse effects of starvation,8 studies have shown that FABP1 KO mice have increased susceptibility to liver injury and inflammation as well as impaired lipid metabolism.18 However, silencing of FABP1 suppressed hepatic inflammation such as TNF-α, MCP1 and IL-6(16). In the in vivo septic peritonitis model (cecal ligation and puncture model), FABP1 KO mice showed a significantly increased mortality compared with WT mice by play a role in the host-defence against bacterial infection, possibly through regulation of TNF-α production,19 while our research supports this view that FABP1−/− mice are more sensitive to injury, results in significantly increased mortality compared with WT mice (figure 4C), which demonstrates that either overexpressing or knocking out FABP1 cannot enhance inflammation or fibrosis in the body without the external injury or stimulation (online supplemental figure S3 and figure 4), but in the presence of BLM induction, loss of FABP1 may contribute to the progression of pulmonary fibrosis by modulating inflammation.
Recent studies also indicated that dysfunction of ATII cells causes a senescence-like phenotype with limited capacity to regenerate, which has been recognised as an important driver of IPF in recent years.4 5 20 The major site of fat metabolism is in alveolar epithelial cells in lung, ATII cells strictly regulate lipid metabolism to maintain surfactant synthesis.21 Fatty acids are a key component of surfactant, and their metabolism in alveolar epithelial cells is essential to produce this substance. We showed that FABP1 colocalised with the marker of type II alveolar epithelial cells SPC, and the expression of SPC increased while the restoration of FABP1 (figure 5), hinting it can increase the production of surfactant, up-regulate the expression of SPC and promote the regeneration of alveolar epithelial cells. Even more interesting, we found that there was a reasonable amount of FABP1 expression, which did not colocalise with SPC at the peak of fibrosis 4 week after BLM induced, revealed that FABP1 may be expressed in more than ATII cells, while schachtrup et al have previously reported that FABP1 was detected in murine alveolar macrophages.22
FABP1 was down-regulated in the disease state including steatotic livers and NAFLD.23–25 Likewise, a similar downward trend was observed in BLM-induced mouse model in our study, suggesting that fatty acid transport was inhibited in alveolar epithelial cells, leading to cell death and a decrease in surfactant after BLM injured, while overexpression of FABP1 may regulate fatty acid metabolism and promote fatty acid transport into cells.
Our study may have several clinical implications. The results indicate that FABP1 is associated with progression of pulmonary fibrosis, and that FABP1 participates in biological pathways related to fatty acid metabolism, suggesting that targeting fatty acid metabolism has therapeutic potential for treating pulmonary fibrosis. Furthermore, examining the expression of FABP1 in lung tissues may indicate the severity of pulmonary fibrosis in clinical management.
In summary, our results provide new insights into the complexity of pulmonary fibrosis and the important role of FABP1 in this disease. However, future studies are needed to investigate the precise mechanism by which FABP1 affects the progression of fibrosis, and thereby provide additional insight into this disease.
Footnotes
ZF, HY and JL contributed equally.
Contributors: PY, JS and QL: designed the study, reviewed the manuscript and contributed to all phases of the study. ZF and JS: wrote the manuscript and contributed to the manuscript review. PY, ZF and YL: edited the manuscript. ZF, SS, JL and HY: collaborated in performing the experiments. YH, SL, XH and XP: conducted data analysis. PY: guarantor. All authors contributed to commenting on and editing the manuscript revisions. All authors read and approved the final manuscript.
Funding: This study was financed by the National Natural Science Foundation of China (82100081, 81800072), the Independent Research of State Key Laboratory of Respiratory Diseases (SKLRD-Z-202302, SKLRD-OP-202104) and the Science and Technology Plan Project of Guangzhou (202102010286).
Competing interests: None declared.
Patient and public involvement: Patients and/or the public were not involved in the design, or conduct, or reporting, or dissemination plans of this research.
Provenance and peer review: Not commissioned; externally peer reviewed.
Supplemental material: This content has been supplied by the author(s). It has not been vetted by BMJ Publishing Group Limited (BMJ) and may not have been peer-reviewed. Any opinions or recommendations discussed are solely those of the author(s) and are not endorsed by BMJ. BMJ disclaims all liability and responsibility arising from any reliance placed on the content. Where the content includes any translated material, BMJ does not warrant the accuracy and reliability of the translations (including but not limited to local regulations, clinical guidelines, terminology, drug names and drug dosages), and is not responsible for any error and/or omissions arising from translation and adaptation or otherwise.
Data availability statement
Data are available upon reasonable request.
Ethics statements
Patient consent for publication
Not applicable.
Ethics approval
Not applicable.
References
- 1.Richeldi L, Collard HR, Jones MG. Idiopathic pulmonary fibrosis. Lancet 2017;389:1941–52. 10.1016/S0140-6736(17)30866-8 [DOI] [PubMed] [Google Scholar]
- 2.Spagnolo P, Kropski JA, Jones MG, et al. Idiopathic pulmonary fibrosis: disease mechanisms and drug development. Pharmacol Ther 2021;222:107798. 10.1016/j.pharmthera.2020.107798 [DOI] [PMC free article] [PubMed] [Google Scholar]
- 3.Hewitt RJ, Maher TM. Idiopathic pulmonary fibrosis: new and emerging treatment options. Drugs Aging 2019;36:485–92. 10.1007/s40266-019-00647-y [DOI] [PubMed] [Google Scholar]
- 4.Katzen J, Beers MF. Contributions of alveolar epithelial cell quality control to pulmonary fibrosis. J Clin Invest 2020;130:5088–99. 10.1172/JCI139519 [DOI] [PMC free article] [PubMed] [Google Scholar]
- 5.Parimon T, Yao C, Stripp BR, et al. Alveolar epithelial type II cells as drivers of lung fibrosis in idiopathic pulmonary fibrosis. Int J Mol Sci 2020;21:2269. 10.3390/ijms21072269 [DOI] [PMC free article] [PubMed] [Google Scholar]
- 6.Nureki S-I, Tomer Y, Venosa A, et al. Expression of mutant Sftpc in murine alveolar epithelia drives spontaneous lung fibrosis. J Clin Invest 2018;128:4008–24. 10.1172/JCI99287 [DOI] [PMC free article] [PubMed] [Google Scholar]
- 7.Schroeder F, Petrescu AD, Huang H, et al. Role of fatty acid binding proteins and long chain fatty acids in modulating nuclear receptors and gene transcription. Lipids 2008;43:1–17. 10.1007/s11745-007-3111-z [DOI] [PubMed] [Google Scholar]
- 8.Wang G, Bonkovsky HL, de Lemos A, et al. Recent insights into the biological functions of liver fatty acid binding protein 1. J Lipid Res 2015;56:2238–47. 10.1194/jlr.R056705 [DOI] [PMC free article] [PubMed] [Google Scholar]
- 9.Bargagli E, Refini RM, d’Alessandro M, et al. Metabolic dysregulation in idiopathic pulmonary fibrosis. Int J Mol Sci 2020;21:5663. 10.3390/ijms21165663 [DOI] [PMC free article] [PubMed] [Google Scholar]
- 10.Romero F, Summer R. Protein folding and the challenges of maintaining endoplasmic reticulum proteostasis in idiopathic pulmonary fibrosis. Ann Am Thorac Soc 2017;14:S410–3. 10.1513/AnnalsATS.201703-207AW [DOI] [PMC free article] [PubMed] [Google Scholar]
- 11.Song S, Fu Z, Guan R, et al. Intracellular hydroxyproline imprinting following resolution of bleomycin-induced pulmonary fibrosis. Eur Respir J 2022;59:2100864. 10.1183/13993003.00864-2021 [DOI] [PMC free article] [PubMed] [Google Scholar]
- 12.Choi EJ, Jin GY, Bok SM, et al. Serial micro-CT assessment of the therapeutic effects of rosiglitazone in a bleomycin-induced lung fibrosis mouse model. Korean J Radiol 2014;15:448–55. 10.3348/kjr.2014.15.4.448 [DOI] [PMC free article] [PubMed] [Google Scholar]
- 13.Geng J, Liu Y, Dai H, et al. Fatty acid metabolism and idiopathic pulmonary fibrosis. Front Physiol 2021;12:794629. 10.3389/fphys.2021.794629 [DOI] [PMC free article] [PubMed] [Google Scholar]
- 14.Lu Y-C, Chang C-C, Wang C-P, et al. Circulating fatty acid-binding protein 1 (FABP1) and nonalcoholic fatty liver disease in patients with type 2 diabetes mellitus. Int J Med Sci 2020;17:182–90. 10.7150/ijms.40417 [DOI] [PMC free article] [PubMed] [Google Scholar]
- 15.Reyfman PA, Walter JM, Joshi N, et al. Single-cell transcriptomic analysis of human lung provides insights into the pathobiology of pulmonary fibrosis. Am J Respir Crit Care Med 2019;199:1517–36. 10.1164/rccm.201712-2410OC [DOI] [PMC free article] [PubMed] [Google Scholar]
- 16.Mukai T, Egawa M, Takeuchi T, et al. Silencing of FABP1 ameliorates hepatic steatosis, inflammation, and oxidative stress in mice with nonalcoholic fatty liver disease. FEBS Open Bio 2017;7:1009–16. 10.1002/2211-5463.12240 [DOI] [PMC free article] [PubMed] [Google Scholar]
- 17.Kulkarni YM, Dutta S, Iyer AKV, et al. A lipidomics approach to identifying key lipid species involved in VEGF-inhibitor mediated attenuation of bleomycin-induced pulmonary fibrosis. Proteomics Clin Appl 2018;12:e1700086. 10.1002/prca.201700086 [DOI] [PMC free article] [PubMed] [Google Scholar]
- 18.Yan T, Luo Y, Yan N, et al. Intestinal peroxisome proliferator-activated receptor Α-fatty acid-binding protein 1 axis modulates nonalcoholic Steatohepatitis. Hepatology 2023;77:239–55. 10.1002/hep.32538 [DOI] [PMC free article] [PubMed] [Google Scholar]
- 19.Yamamoto N, Kaneko I, Motohashi K, et al. Fatty acid-binding protein regulates LPS-induced TNF-alpha production in mast cells. Prostaglandins Leukot Essent Fatty Acids 2008;79:21–6. 10.1016/j.plefa.2008.06.003 [DOI] [PubMed] [Google Scholar]
- 20.Yao C, Guan X, Carraro G, et al. Senescence of alveolar type 2 cells drives progressive pulmonary fibrosis. Am J Respir Crit Care Med 2021;203:707–17. 10.1164/rccm.202004-1274OC [DOI] [PMC free article] [PubMed] [Google Scholar]
- 21.Fan L-C, McConn K, Plataki M, et al. Alveolar type II epithelial cell FASN maintains lipid homeostasis in experimental COPD. JCI Insight 2023;8:e163403. 10.1172/jci.insight.163403 [DOI] [PMC free article] [PubMed] [Google Scholar]
- 22.Schachtrup C, Scholzen TE, Grau V, et al. L-FABP is exclusively expressed in alveolar macrophages within the myeloid lineage: evidence for a PPARalpha-independent expression. Int J Biochem Cell Biol 2004;36:2042–53. 10.1016/j.biocel.2004.03.008 [DOI] [PubMed] [Google Scholar]
- 23.Peng XE, Wu YL, Lu QQ, et al. Two genetic variants in FABP1 and susceptibility to non-alcohol fatty liver disease in a Chinese population. Gene 2012;500:54–8. 10.1016/j.gene.2012.03.050 [DOI] [PubMed] [Google Scholar]
- 24.Chen A, Tang Y, Davis V, et al. Liver fatty acid binding protein (L-Fabp) modulates murine stellate cell activation and diet-induced nonalcoholic fatty liver disease. Hepatology 2013;57:2202–12. 10.1002/hep.26318 [DOI] [PMC free article] [PubMed] [Google Scholar]
- 25.Hoo RLC, Lee IPC, Zhou M, et al. Pharmacological inhibition of adipocyte fatty acid binding protein alleviates both acute liver injury and non-alcoholic steatohepatitis in mice. J Hepatol 2013;58:358–64. 10.1016/j.jhep.2012.10.022 [DOI] [PubMed] [Google Scholar]
Associated Data
This section collects any data citations, data availability statements, or supplementary materials included in this article.
Supplementary Materials
bmjresp-2022-001568supp001.pdf (140.9KB, pdf)
bmjresp-2022-001568supp002.pdf (164.5KB, pdf)
bmjresp-2022-001568supp006.pdf (523.4KB, pdf)
bmjresp-2022-001568supp003.pdf (166.6KB, pdf)
bmjresp-2022-001568supp004.pdf (357.5KB, pdf)
bmjresp-2022-001568supp005.pdf (851.9KB, pdf)
Data Availability Statement
Data are available upon reasonable request.






