Abstract
Breast cancer treatment has been a global puzzle, and apoptosis strategies based on mitochondrial Ca2+ overload have attracted extensive attention. However, various limitations of current Ca2+ nanogenerators make it difficult to maintain effective Ca2+ overload concentrations. Here, we constructed a multimodal Ca2+ nano-modulator that, for the first time, combined photothermal therapy (PTT) and mitochondrial Ca2+ overload strategies to inhibit tumor development. By crosslinking sodium alginate (SA) on the surface of calcium carbonate (CaCO3) nanoparticles encapsulating with Cur and ICG, we prepared a synergistic Ca2+ nano-regulator SA/Cur@CaCO3-ICG (SCCI). In vitro studies have shown that SCCI further enhanced photostability while preserving the optical properties of ICG. After uptake by tumor cells, SCCI can reduce mitochondrial membrane potential and down-regulate ATP production by producing large amounts of Ca2+ at low pH. Near-infrared light radiation (NIR) laser irradiation made the tumor cells heat up sharply, which not only accelerated the decomposition of CaCO3, but also produced large amounts of reactive oxygen species (ROS) followed by cell apoptosis. In vivo studies have revealed that the Ca2+ nano-regulators had excellent targeting, biocompatibility, and anti-tumor effects, which can significantly inhibit the proliferation of tumor cells and play a direct killing effect. These findings indicated that therapeutic strategies based on ionic interference and PTT had great therapeutic potential, providing new insights into antitumor therapy.
Graphical Abstract
Supplementary Information
The online version contains supplementary material available at 10.1186/s12951-023-02220-7.
Keywords: Mitochondrial Ca2+ overload, Photothermal therapy, Breast cancer, Curcumin, Indocyanine green
Introduction
Breast cancer is a high incidence cancer in women that involves the development of lobules, ducts, or connective tissue in the breast [1, 2]. Traditional cancer chemotherapy is highly efficient and has unique advantages, but its clinical efficacy is limited due to the complexity, variability and drug resistance of tumors. Therefore, there is an urgent need to develop effective and rational treatment options to address the world's breast cancer treatment dilemma. It is well-known that mitochondria are not only the dynamical compartment of eukaryotic cells, but also a prominent signaling platform that regulates cell metabolism, proliferation, death, and immune response [3–6]. In fact, tumor cells prevent apoptosis by altering mitochondrial metabolism and signaling pathways [7, 8]. As a result, inducing persistent mitochondrial dysfunction in tumor cells is an effective way to kill cancer cells. So far, cancer treatment strategies based on inducing mitochondrial apoptosis have emerged in an endless stream, including reducing mitochondrial membrane potential (MMP) [9], increasing mitochondrial reactive oxygen species (ROS) generation [10], mitochondrial DNA stress [11], and Ca2+ overload to cut off the supply of ATP to tumor cells by activating caspase-dependent apoptosis [12, 13].
Mitochondrial Ca2+ overload is an effective method to induce apoptosis in tumor cells [14–16]. Currently, intracellular Ca2+ nano-modulators based on tumor microenvironment responses such as calcium carbonate (CaCO3) and calcium phosphate have been widely developed for Ca2+ overloading mediated cancer therapy [17–20]. By disrupting mitochondrial Ca2+ homeostasis, mitochondrial morphology changes, membrane potential is reduced, and functional disorders are induced [21–23]. Calcium carbonate nanoparticles are excellent Ca2+ release carriers with excellent biocompatibility and biodegradability [24–26], and can provide a steady stream of Ca2+ to tumor cells. However, the continuous excretion of intracellular Ca2+ reduces the anticancer effect due to the presence of Ca2+ channels [27, 28]. Tumor cells are more sensitive to increases in Ca2+ concentration than normal cells, and changes in Ca2+ signaling pathways can further promote Ca2+ overload in mitochondria [19, 29]. Bioactive drugs such as curcumin (Cur) can not only inhibit the efflux of Ca2+ from the cytoplasm to the extracellular matrix, but also promote the release of Ca2+ in the endoplasmic reticulum (ER), greatly increasing the concentration of Ca2+ in the cytoplasm [30, 31].
It is necessary to combine chemotherapy with alternative therapies such as immunotherapy, photodynamic therapy (PDT) and photothermal therapy (PTT) to eradicate or maximize the inhibition of tumor growth [32, 33]. PTT is an accurate and efficient non-invasive method for tumor ablation, with the advantages of minimal invasion and minimal damage to normal cells [34]. Indocyanine green (ICG), a fluorescent dye capable of absorbing near-infrared light radiation (NIR) laser with wavelength of 808 nm, is approved by the U.S. Food and Drug Administration for clinical biological imaging and disease diagnosis [35, 36]. Under the action of single-wavelength NIR laser, ICG is able to simultaneously achieve the combined treatment of PTT and PDT, generating ROS and increasing temperature in the tumor [37, 38]. However, as a free agent, ICG is unstable, easy to decompose, lack of targeting, fast clearance rate, and low cell uptake, which limits the efficacy of PDT/PTT [39, 40]. CaCO3 is a natural and non-toxic inorganic biomaterial with a variety of intrinsic advantages. These limitations can be minimized by encapsulating ICG into CaCO3 nanoparticles. Sodium alginate (SA) is a natural polysaccharide derived from kelp or Sargassum algae of brown algae. Extensive research on the physical and chemical properties of SA demonstrates that it is an essential biological material with non-toxicity, high biocompatibility and excellent biodegradability [41]. Most importantly, in the presence of multivalent cations (Ca2+, Zn2+, Mg2+), alginate is prone to cross-link to form gels, which has significant application value in drug delivery, tissue repair, and 3D bioprinting [42, 43]. As a qualified goalkeeper, SA realizes the coating of CaCO3 nanoparticles through Ca2+ crosslinking to reduce their hydrophobicity, prolong the blood circulation and reduce the leakage of drug molecules.
Here, we constructed a multimodal Ca2+ nano-modulator, SA/Cur@CaCO3-ICG (SCCI), which can efficiently induce tumor cell apoptosis or directly kill tumor cells through a combination of chemotherapy, PTT, and mitochondrial Ca2+ overload (Fig. 1). After entering into tumor cells, the Ca2+ nano-modulators achieved lysosome escape by consuming H+, while releasing large amounts of Ca2+ and Cur. The presence of Cur promoted the release of Ca2+ from the ER to the cytoplasm and suppressed the efflux of Ca2+, exacerbating the tumor cell apoptosis induced by the imbalance in mitochondrial homeostasis. Additional laser irradiation can further accelerate the decomposition of CaCO3, promote the production of large amounts of ROS by the ICG, and significantly increase the tumor site temperature to directly kill tumor cells. Overall, the multimodal Ca2+ nano-modulators provided a promising strategy for multivariate combination therapy in breast cancer.
Fig. 1.
Schematic diagram of the synthesis of SCCI and the mechanism of its mediated mitochondrial Ca2+ overload and PTT synergistic cascade cancer therapy
Experimental section
Materials
Calcium chloride (CaCl2) anhydrous was purchased from Macklin (Shanghai, China). Ammonium bicarbonate (NH4HCO3) was obtained from Tianjin Chemical Three Plant (Tianjin, China). Curcumin (Cur) was obtained from Shanghai Yuanye Bio-Technology (Shanghai, China). Indocyanine green (ICG) was purchased from Meryer (Shanghai, China). Methyl thiazolyl tetrazolium (MTT) was purchased from BioFroxx (Guangzhou, China). Sodium alginate (SA), rhodamine B (RhB), 2′,7′-dichlorofluorescein diacetate (DCFH-DA), 2-(4-amidinophenyl)-6-indolecarbamidine dihydrochloride (DAPI) and Fluo-3, AM were purchased from Solarbio Science & Technology (Beijing, China). Calcein-AM/PI kit, ATP detection kit and MMP assay kit with JC-1were purchased from Solarbio Science & Technology (Beijing, China). Coumarin 6 (C6) was obtained from Macklin (Shanghai, China). Lyso-Tracker Red was purchased from Beyotime (Shanghai, China).
Cell lines and animals
4T1 cells were cultured in RPMI-1640 medium containing 10% (v/v) fetal bovine serum and 1% (v/v) penicillin/streptomycin. The medium was then placed in a humidified incubator with 5% carbon dioxide (CO2) at 37 °C.
Female BALB/c mice came from GemPharmatech (Chengdu, China), and were kept under standard conditions. All animal experiments were approved by the Animal Care and Ethics Committee of Southwest Medical University. In situ mouse breast cancer model was established by injecting 5 × 105 4T1 cells into the right breast pad of BALB/c mice (6 weeks old). When the tumor volume was around 100 mm3, animal studies started. The tumor volume can be calculated using the following formula:
Preparation of Cur@CaCO3-ICG (CCI) and SCCI nanoparticles
CCI and SCCI nanoparticles were synthesized by the one-pot gas diffusion process. In general, three beakers were placed in an airtight container. The first beaker contained 10.0 g of NH4HCO3, which was used to produce large amounts of CO2. 100.0 mL of ethanol dissolved with 50.0 mg CaCl2, 8.0 mg Cur and 5.0 mg ICG was added to another beaker and covered with a membrane with several holes. The CO2 produced by NH4HCO3 continually diffused into ethanol solution containing CaCl2, Cur, and ICG as a source of carbonate ions (CO32−). Dissolved Ca2+ reacted with CO32− to form CaCO3 nanoparticles, enabling encapsulation of the above drugs. The last beaker was filled with 250.0 mL of deionized water to absorb the excess NH3 produced by NH4HCO3. After reaction at room temperature for 12 h, the collected CCI was repeatedly centrifuged at 10,000 rpm and washed twice with ethanol. The prepared nanoparticles were added into SA dissolved deionized water and stirred at room temperature for 2 h. The mass ratio of CCI and SA was 1:10. The collected SCCI nanoparticles were centrifuged twice at 10,000 rpm and washed with deionized water. Finally, the nanoparticles were freeze-dried for further use.
Characterization of nanoparticles
The morphology of CCI and SCCI were characterized by transmission electron microscopy (TEM, JEM 1200EX; JEOL, Japan). In addition, the zeta potential of the preparations was further analyzed using a Malvern Zetasizer (Nano ZS90, Malvern Instruments, UK). Energy dispersive X-ray spectroscopy (EDX, FEI Tecnai G2 F30, USA) and X-ray photoelectron spectroscopy (XPS, Thermo escalab 250XI, America) were used to determine the element composition and visual distribution of SCCI. X-ray diffractometer (XRD, Brucker D8 Advance, Germany) was used to evaluate the crystal properties of the samples. The freeze-dried samples were scanned using a Fourier Transform infrared spectrometer (FT-IR, Nicolet 6700, USA) with a scanning range of 4000–500 cm−1. The optical properties of the nanoparticles were then characterized using an ultraviolet visible (UV–vis) spectrophotometer (Shimadzu UV-3600Plus, Japan), and the ICG loading efficiency (LE) was verified at 780 nm. The loading LE of ICG is calculated as follows:
The loading content (LC) and LE of Cur were determined by HPLC according to the following conditions. The mobile phase was mixed with 4% glacial acetic acid and acetonitrile (55:45, v/v). The flow rate was 1.0 mL/min, the detection wavelength was set to 426 nm, and the column temperature was 30 °C. The LC and LE for Cur are calculated as follows:
Hemolysis assay
Red blood cells (RBC) were obtained from BALB/c mice and diluted with saline to 2% suspension. Cur, ICG, CCI, and SCCI were added to 2% red blood cell suspension to the desired concentrations (5, 25, 50, and 200 μg/mL). It was then incubated at 37 °C for 3 h. An identical red cell suspension incubated with saline and ultrapure water was used as a negative and positive control under the same conditions. All samples were centrifuged at 3,000 rpm for 10 min before accurately absorbing the same volume of the supernatant into a 96-well plate. The hemoglobin release at 540 nm was measured by Varioskan Flash microplate reader.
Acid-responsive release of Cur in the SCCI
The SCCI (2 mg/mL) was dispersed in PBS solution with pH 5.0, 6.5, and 7.4 for 1 h. The sample was centrifuged at 10,000 rpm for 10 min and the color depth and precipitation of the supernatant were observed.
Cumulative drug release from Cur in vitro was measured by dialysis. Briefly, SCCI (containing 1 mg of Cur, 2 mL) was added to dialysis bags with a molecular weight cutoff of 3500 Da. The dialysis bags were immersed in 500 mL PBS solution with 0.5% Tween at pH 5.0, 6.5, and 7.4. After incubation and shaking at 37 °C, aliquots of release medium (500 μL) were collected at 0.5, 1, 2, 4, 6, 8, 10, and 12 h, and equal amounts of fresh release medium were replaced. The concentration of Cur was determined by HPLC.
In vitro photothermal imaging
For the photothermal imaging experiments, PBS, Cur, ICG (10 μg/mL), CCI, and SCCI with the same ICG equivalent concentration were added to 1.5 mL of centrifuge tubes and exposed to laser irradiation (808 nm, 0.75 W/cm2) for 5 min. The temperature variation was recorded by the FLIR C3-X photothermal camera (FLIR Systems, Estonia). Subsequently, the prepared SCCI (5, 10, 25, 50, and 100 μg/mL) solution was added to 1.5 mL of centrifuge tubes and irradiated for 5 min under the same conditions. Furthermore, the photothermal stability of the nanoparticles was verified by repeated "turn-off" laser irradiation and the temperature variation of each sample over time was recorded by the FLIR C3-X photothermal camera.
In vitro cytotoxicity
The MTT assay was carried out to evaluate the cytotoxicity of Cur, ICG, CCI, and SCCI with NIR. Briefly, 4T1 cells were seeded in 96-well plates at a density of 5,000 per well and incubated in 200.0 µL of medium at 37 °C for 24 h. After removal of the medium, 200.0 µL of the medium containing different concentrations of Cur, ICG, CCI, and SCCI were added to the wells. After incubation for 4 h, After incubation for 4 h, the NIR group was irradiated with laser (808 nm, 0.75 W/cm2) in the dark for 3 min, and the cells were further incubated for 20 h. After the medium was removed, 20.0 µL of MTT solution (5 mg/mL) and 180 µL of complete medium were added to the wells and incubated for 4 h at 37 °C. The medium was then replaced with 150.0 µL dimethyl sulfoxide to solubilize the formazan crystals. Absorbance at 490 nm was measured by microplate reader (Thermo Fisher, USA).
Live/Dead cytotoxicity kit was used to further visualize the viability and survival rates of 4T1 cells. Briefly, 4T1 cells were seeded into 12-well plates at a density of 5 × 104 per well and incubated overnight. After discarding the medium, the culture-medium containing Cur, CCI and SCCI were added to the plates and incubated for 6 h. After 4 h of co-incubation, cells in the NIR group were irradiated with laser (808 nm, 0.75 W/cm2) for 3 min and cultured for another 2 h. After removal of the culture medium, the cells were washed three times with PBS. 5 µL Calcein-AM solution (2 mM) and 15 µL propyl iodide solution (1.5 mM) was added to 5 mL 1 × Assay Buffer to obtain the staining working solution. Each well was added with 200 µL staining working solution and incubated at 37 °C for 15 min. The stained cells were observed by fluorescence microscopy.
Cellular uptake of SCCI
To assess the uptake of nanoparticles in 4T1 cells, we replaced ICG with RhB. 4T1 cells were seeded into confocal dishes at a density of 4 × 104 and cultured for 24 h. Cells were treated with free Cur, free RhB, Cur@CaCO3-RhB, and SA/Cur@CaCO3-RhB for 4 h. Subsequently, we washed the cells with PBS for 3 times, fixed the cells with 4% paraformaldehyde for 10 min, and then stained the nuclei with DAPI. Cellular uptake ability was assessed by confocal laser-scanning microscopy (CLSM, Leica Microsystems, Wetzlar, Germany).
Furthermore, to further quantify cellular uptake by flow cytometry, we replaced Cur with coumarin 6 (C6). 4T1 cells were seeded into 12-well plates (5 × 104 cells/well) and cultured for 12 h. We treated the cells with free C6, C6@CaCO3-ICG, and SA/C6@CaCO3-ICG for 4 h. Cells were subsequently washed twice with PBS and collected. Cellular uptake of nanoparticles was quantified by flow cytometry.
Biodistribution of SCCI in lysosomes
To detect the biodistribution of nanoparticles in lysosomes, 4T1 cells were seeded in 12-well plates at a density of 5 × 104 per well and cultured in medium for 24 h. The cells were treated with medium containing SCCI for 1, 2, and 4 h. After washing the cells with PBS for 3 times, the lysosomes were stained with Lyso-Tracker Red probe. Lysosomes and Cur were visually characterized by fluorescence microscopy.
In vitro ROS detection
DCFH-DA serves as a sensor for intracellular ROS detection. Briefly, 4T1 cells were seeded into 6-well plates at a density of 1 × 105 per well and cultured for 24 h. After removing the medium, cells were then incubated with medium containing ICG, CCI, and SCCI for 4 h. Then, the NIR group was irradiated with a laser (808 nm, 0.75 W/cm2) for 3 min. The cells were incubated with DCFH-DA (10 μM) for 20 min. Finally, the ROS production was observed by fluorescence microscope.
Furthermore, 4T1 cells were seeded at a density of 5 × 103 per well in 96-well plates and incubated in 200.0 µL of medium for 24 h. Cells were then incubated with medium containing ICG, CCI and SCCI for 4 h. After the incubation, the NIR group was irradiated with NIR laser (808 nm, 0.75 W/cm2) in the dark for 3 min. Cells were washed three times with PBS and then incubated with DCFH-DA (10 μM) for 20 min. Fluorescence intensity at 525 nm was detected with a microplate reader at 488 nm excitation wavelength.
Finally, 4T1 cells were seeded at a density of 5 × 104 per well in 24-well plates and incubated in 500.0 µL of medium for 24 h. The cells were treated with the same method as described above and incubated with DCFH-DA (10 μM) for 20 min. The fluorescence intensity of each group was determined by flow cytometry.
Detection of the MMP
4T1 cells were seeded in 6-well plates at a density of 1 × 105 per well and cultured for 24 h in 2.0 mL of medium. They were then incubated with medium containing Cur, CCI and SCCI for 6 h. For the NIR group, the cells were irradiated with laser (808 nm, 0.75 W/cm2) for 3 min after co-incubation for 4 h and continued to culture for 2 h. Cells were then stained with JC-1 (5 μg/mL) for 30 min and washed 3 times with PBS. Finally, the variation of the MMP was observed by fluorescence microscopy.
Ca2+ production by SCCI
First, 4T1 cells were seeded into 6-well plates at a density of 1 × 105 per well and cultured for 24 h, then the previous medium was replaced with medium containing CCI and SCCI. For the NIR group, the cells were irradiated with NIR laser (808 nm, 0.75 W/cm2) for 3 min after incubation for 4 h, and continued incubation for 2 h. The cells were washed with PBS for three times and stained with Fluo-3 AM Ca2+ fluorescent probe. Finally, visualization of Ca2+ was characterized by fluorescence microscopy. Furthermore, the fluorescence intensity after staining was analyzed by flow cytometry. Briefly, 4T1 cells were seeded into a 12-well plate (5 × 104 cells/well) and cultured for 12 h. The remaining steps were the same as those described above. Cells were collected after staining with Fluo-3 AM Ca2+ fluorescence probe and the intensity of fluorescence signal was analyzed by flow cytometry to determine the intracellular Ca2+ content.
Detection of intracellular ATP content
To observe the variation of ATP levels in 4T1 cells, 4T1 cells were seeded at a density of 2 × 105 per well in 6-well plates containing 2.0 mL of medium and cultured for 24 h. After discarding the medium, the medium containing Cur, Cur@CaCO3, CCI and SCCI was added into the wells and incubated for 6 h. After washing the cells with PBS for 3 times, the cells were treated with ATP extract solution and centrifuged at 10,000 g for 10 min. The supernatant was obtained to determine the content of ATP in cells according to the instructions of the ATP detection kit.
In vivo imaging and biodistribution assays
Two groups of tumor-bearing mice were studied for in vivo imaging and biological distribution. First, free ICG and SCCI were injected into the tail vein. The biodistribution of nanoparticles in tumor-bearing mice was then recorded at 1, 2, 4, 8, and 12 h after drug administration using a small animal imaging system. The mice were subsequently sacrificed and in vitro images of major organs (heart, liver, spleen, lung, kidney) and tumors were obtained.
In vivo photothermal imaging
Tumor-bearing mice were administered with saline, CCI and SCCI (2.3 mg/kg of ICG equivalent, 100 μL) through tail vein injection. After 8 h of injection, the tumor site was irradiated with laser (808 nm, 0.75 W/cm2) for 5 min, and temperature variation was recorded with a photothermal camera.
In vivo antitumor efficiency
When the primary tumor volume reached about 100 mm3, the mice were divided into 6 groups (n = 5): (1) saline, (2) NIR, (3) Cur, (4) CCI, (5) SCCI, and (6) SCCI + L (10 mg/kg of Cur equivalent, 100 μL). At 8 h after administration, NIR and SCCI + L groups were irradiated with NIR laser (808 nm, 0.75 W/cm2) for 5 min. The tumor size was measured by digital caliper every 2 days for 2 weeks.
After the experiment, the mice were euthanized. The tumor was resected and fixed with 4% paraformaldehyde for histological analysis, including hematoxylin–eosin (H&E) staining, TdT-mediated dUTP nick-end labeling (TUNEL) and Ki67 staining. Major organs (liver and kidney) of mice were removed and fixed with 4% paraformaldehyde for H&E staining.
Finally, sera from each group of mice were collected and the hepatotoxicity of SCCI was assessed by measuring the serum levels of alanine aminotransferase (ALT) and aspartate aminotransferase (AST).
Statistical analysis
All data were shown as mean ± standard deviation (SD). Statistical analysis was performed using GraphPad Prism 7 (GraphPad Software, USA). Statistical analysis was conducted with Student’s t-test, one-way analysis of variance and Dunnett’s multiple-comparison test. A P-value < 0.05 was considered to be statistically significant differences.
Results
Fabrication and characterization of SCCI
In this study, CCI nanoparticles were prepared by the one-pot gas diffusion process. Briefly, the CO2 generated during the decomposition of NH4CO3 diffused into the reaction solution to form CO32−, which reacted with dissolved Ca2+ to form CaCO3 nanoparticles loaded with Cur and ICG. As a qualified goalkeeper, SA was wrapped around the CCI surface by Ca2+ crosslinking. Finally, we have successfully fabricated Ca2+ nano-regulator SCCI.
As shown in Fig. 2A and Additional file 1: Fig. S1, TEM results displayed that CCI and SCCI were monodisperse spherical nanoparticles with particle sizes of ~ 161 nm and ~ 175 nm, respectively. Moreover, it can be observed that SA uniformly covers the surface of CCI, enabling efficient encapsulation of Cur and ICG. The zeta potential results indicated that the addition of SA significantly increased the surface negative charge of CCI from − 13.7 mV to − 21.6 mV, which enhanced the stability of nanoparticles (Fig. 2B). XRD was used to investigate the structure of CaCO3. As exhibited in Fig. 2C, the diffraction peaks of CaCO3 appeared at 2θ of 23.10°, 29.45°, 36.02°, 39.46°, 43.21°, 47.53°, and 48.56°, which indicated that the prepared calcium carbonate crystal form was mainly calcite. Moreover, the analysis of CCI structure showed that the loading of Cur and ICG decreased the sharpness and intensity of the diffraction peaks of CaCO3, but did not change the crystal form of calcium carbonate in general. EDX analysis results indicated that SCCI was mainly composed of Ca, C, O and other elements, and these elements were uniform distributed in the structure of SCCI (Fig. 2E). The chemical composition of SCCI was further analyzed by XPS. The results were demonstrated in Fig. 2D and Additional file 1: Fig. S2, where the XPS spectra clearly suggested the presence of six elements: Ca, C, O, N, S, and Na. Among these elements, N and S originated from ICG and Na originated from SA, which fully proved the successful synthesis of SCCI.
Fig. 2.
Preparation and characterization of SCCI. A TEM image of SCCI. Scale bar, 200 nm. B Zeta potential of CaCO3, Cur, ICG, CCI, SCCI. Data are shown as mean ± SD (n = 3). C XRD spectrum of CaCO3 and CCI. D XPS spectra of SCCI. E Elemental mapping of SCCI. Scale bar, 250 nm. F FT-IR spectra of CaCO3, Cur@CaCO3, CaCO3@ICG, CCI and SCCI. G UV–vis-NIR absorbance spectra for the Cur, ICG, Cur@CaCO3, CCI, and SCCI. H Pictures of SCCI dispersed in PBS solutions of pH 5.0, 6.5 and 7.4 for 1 h and centrifuged for 10 min. I Time-dependent release profiles of Cur in SCCI incubated in PBS at different pH values. Data are shown as mean ± SD (n = 3). J Heating curve of SCCI solution for three on–off cycles with an 808 nm NIR laser (0.75 W/cm2, 5 min). K Photothermal heating curves of PBS, Cur, ICG, CCI and SCCI under an 808 nm laser irradiation (0.75 W/cm2, 5 min). L Temperature curve of SCCI solution with different concentration under 808 nm NIR laser irradiation. (0.75 W/cm2, 5 min). M Thermographic images of different concentrations of SCCI under 808 nm NIR laser irradiation. (0.75 W/cm2, 5 min)
FT-IR spectroscopy was used to verify the interaction between Ca2+ nano-regulator SCCI with Cur and ICG, and to determine the mechanisms of drug encapsulation and SA surface coating. The FT-IR spectra of Cur, ICG, CaCO3, Cur@CaCO3, CaCO3@ICG, CCI and SCCI were exhibited in Fig. 2F and Additional file 1: Fig. S3. After the encapsulation of the nanoparticles, most of the characteristic peaks of the material will be masked. As displayed in the figures, characteristic peaks at 1603 cm−1 and 1029 cm−1 (C=C bending on the aromatic rings) and 1429 cm−1 (C=C stretching in aromatic rings) derived from Cur appeared on the spectra of Cur@CaCO3 and CCI. In addition, the characteristic peaks at 1191 cm−1 (antisymmetric stretching vibration peak of sulfonic acid group) and 1089 cm−1 (symmetric stretching vibration peak of sulfonic acid group) derived from ICG appear on the spectra of CaCO3@ICG and CCI. These results confirmed that Cur and ICG were simultaneously loaded into CaCO3. Finally, the absorption peaks at 1623 cm−1 and 1413 cm−1 on the FT-IR spectrum of SCCI were antisymmetric stretching vibration peaks and symmetric stretching vibration peaks of SA carboxyl group, indicating that SA was successfully encapsulated on the surface of CCI. According to the results of HPLC, the LC of Cur was 40.7%, and the LE was 77.63%. Characteristic peak detection of SCCI using UV–vis absorption spectrum indicated that the characteristic peaks of Cur at 426 nm (Fig. 2G) [44]. In addition, the characteristic peak of ICG appeared at 780 nm in the near infrared region [45]. It is confirmed that the CaCO3 nanoparticles achieve simultaneous loading of Cur and ICG. The LE of ICG as determined by UV–vis absorption spectroscopy was 78.04% (Additional file 1: Fig. S4). Hemolysis assay was used to assess the biocompatibility of nanomaterials in the range of 5 to 200 μg/mL. As shown in Fig. 3B, the positive control group was completely hemolytic as compared with the negative control group. The free ICG exhibited a high rate of hemolysis, with more RBC rupturing as its concentration increased. Moreover, RBC hemolysis rate of SCCI was low, even at 200 μg/mL the hemolysis rate was less than 5% (Additional file 1: Fig. S5). These results indicated that the encapsulation of CaCO3 nanoparticles by SA significantly reduces the hemolysis rates of ICG and CCI. The SCCI prepared in this study is well biocompatible.
Fig. 3.
Ca2+ overload, PTT and ROS overproduction result in a synergistic enhancement of the cytotoxicity of SCCI nanoparticles. A Cytotoxicity of 4T1 cells treated with increasing concentrations of various formulations. Data are shown as mean ± SD (n = 3). B Hemolysis rate of different samples after incubation with RBC. C Fluorescence intensity analysis of DCFH-DA in different treated 4T1 cells with 808 nm laser irradiation. (0.75 W/cm2, 3 min). Data are shown as mean ± SD (n = 3). ****P < 0.0001. D Calcein-AM/PI live/dead double staining of 4T1 cells incubated with Cur, CCI, SCCI. Untreated cells served as the control group, and SCCI + L group was irradiated with an 808 nm laser after administration (0.75 W/cm2, 3 min). Scale bar, 100 μm. E Fluorescence images of DCFH-DA in 4T1 cells treated with different formulations after 808 nm laser irradiation (0.75 W/cm2, 3 min). Scale bar, 100 μm
Release of Ca2+ and Cur in acidic environments
As a pH-responsive release carrier, SCCI was able to decompose and release Ca2+ and Cur in the acidic environment of tumors. In hence, we investigated the decomposition of SCCI placed at pH 5.0, 6.5, and 7.4 for 1 h. As displayed in Fig. 2H, after centrifugation of the sample, the color of the supernatant of the solution in the centrifuge tube deepened and precipitation decreased with the decrease of the solution pH. Furthermore, to validate the pH-sensitive release properties of Cur in SCCI, we investigated the cumulative drug release of Cur in vitro by immersing SCCI in solutions of pH 5.0, 6.5, and 7.4. In Fig. 2I, the cumulative release of Cur was around 40% after 12 h of placing SCCI into a solution of pH 7.4, indicating the efficient encapsulation of the nanoparticles by SA. In contrast, in pH 5.0 and pH 6.5 solutions, the Cur cumulative releases at different time points were significantly higher than those at pH 7.4, and the final cumulative releases exceeded 70% and 50%, respectively. These results suggested that Ca2+ nano-modulators, based on their pH-responsive decomposition properties, accelerate disintegration and release more Ca2+ and Cur in the acidic microenvironment of tumor cells, overloading Ca2+ in mitochondria.
Photothermal conversion activity of SCCI
Thermal production efficiency is an important index to evaluate the photothermal efficiency [46]. The strong absorption of the 808 nm laser by ICG enables the conversion of optical energy to heat energy, which damages cells by heating up sharply. To verify whether the ICG embedded in the CaCO3 retains its original optical properties. We need to evaluate the photothermal conversion performance of SCCI. The temperature variation during the test period were recorded by the FLIR photothermal camera. Figure 2K suggested that only the samples containing ICG showed significant warming upon irradiation with the NIR (0.75 W/cm2). In addition, after 5 min of NIR irradiation, the temperature of SCCI increased by 18.6 °C, significantly higher than the 13.2 °C of ICG, revealing a better photothermal conversion capacity. Further studies demonstrated (Fig. 2L and M) that the thermogenic level of SCCI increased with increasing concentration, showing obvious concentration dependence. After exposure to 0.75 W/cm2 NIR for 5 min, the temperature of SCCI at 50 μg/mL increased by 26.1 °C, significantly exceeding the high temperature that breast cancer cells can withstand [47]. As exhibited in Fig. 2F, SCCI had superior optical stability. The temperature rise of nanoparticles did not change significantly under three consecutive on–off laser cycles. The above results demonstrated that the method of embedding the ICG into CaCO3 and efficiently encapsulating it with SA not only preserved the optical properties of the ICG, but also further enhanced the photostability, creating an ideal agent for photothermal therapy. After being ingested by breast cancer cells, the nanoparticles can directly kill breast cancer cells after sustained NIR treatment.
Cytotoxicity evaluations of SCCI
Based on the mitochondrial Ca2+ overload and significant photothermal effects, the SCCI demonstrated a robust tumor suppression capacity. To assess the cytotoxicity of SCCI, we performed a comprehensive cytotoxicity assessment of the preparations at different concentrations by MTT assay. The results revealed that the cytotoxicity of CCI and SCCI were dose-dependent with increasing Cur and Ca2+ concentrations (Fig. 3A). Compared with Cur at the same concentration, SCCI exhibited more cytotoxicity. Furthermore, external laser irradiation enhanced cytotoxicity by warming up and promoting Ca2+production. Even at a lower concentration (30 μg/mL), 4T1 cells were effectively killed by NIR laser irradiation. When the concentration of Cur varied from 5.6 to 22.4 μg/mL, the cytotoxicity of Cur, SCCI and SCCL + L groups were extremely significant differences, indicating that the synergistic effect of chemotherapy, photothermal therapy and mitochondrial Ca2+ overload could effectively kill 4T1 cells. In addition, live/dead cell staining assay also suggested that SCCI nanoparticles had superior PTT effect (Fig. 3D). In this experiment, living cells were dyed green and dead cells red. Compared with the control group, SCCI without laser irradiation exhibited significant cytotoxicity. However, the laser-induced PTT effect was able to kill more 4T1 cells, which coincided with the MTT results. The results of the aforementioned cytotoxicity studies indicated that SCCI killed most of the tumor cells through Ca2+ overload and photothermal effect, causing damage to the tumor tissue.
Detection and analysis of ROS in vitro
DCFH-DA was used as a ROS sensor and intracellular ROS generation was detected by fluorescence microscopy [48]. As displayed in Fig. 3E, the untreated control group only emitted weak green fluorescence. Nanomaterials containing ICG, on the other hand, produced bright green fluorescence under laser irradiation, which represented more ROS production. In addition, CCI and SCCI produced more ROS than ICG, since the stability of free ICGs was lower, and the effective coating of SA enhanced the stability of ICG in CaCO3. This was further confirmed in the quantitative analysis of microplate reader in Fig. 3C, where the SCCI + L group generated approximately 6.8 times more ROS than the control group and 1.9 times more than ICG + L. The results of flow cytometry showed the greatest fluorescence intensity in the SCCI + L group, indicating the production of massive ROS (Additional file 1: Fig. S6). The fluorescence intensity in this group was 5.8 times that of the control group and 2.5 times that of the ICG + L group, in agreement with the microplate reader results. The above studies indicated that SCCI was able to produce large amounts of ROS under the irradiation of the NIR laser, further aggravating the cytotoxicity.
Generation of Ca2+ from SCCI in cells
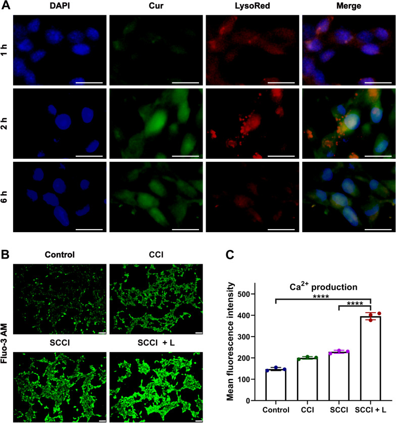
To determine the distribution of SCCI in lysosomes and the generation of Ca2+, we used Lyso-Tracker Red probes with red fluorescence to specifically label lysosomes and DAPI with blue fluorescence to stain the nuclei, and observed the intracellular behavior of the Cur with green fluorescence [49]. As displayed in Fig. 4A, the colocation rate of SCCI with lysosomes increased with time and was highest at 4 h. However, after 6 h the fluorescence of lysosomes and Cur gradually separated, the colocation rate decreased significantly and only a small part of Cur entered into the nucleus. The results revealed that Ca2+ nano-regulator SCCI continuously depleted H+ and released Ca2+ and Cur in the acidic environment of lysosomes, achieving escape from lysosomes.
Fig. 4.
SCCI releases CUR and Ca2+ by consuming H+ in lysosomes. A SCCI in lysosomes for different time treatment to 4T1 cells. Scale bar: 20 μm. B Fluorescence microscope images of intracellular Ca2+ production after 6 h treatment with CCI and SCCI. SCCI + L group was irradiated with an 808 nm laser after administration (0.75 W/cm2, 3 min). Scale bar, 100 μm. C The mean fluorescence intensity of intracellular Ca2+ production quantified by flow cytometry. Data are shown as mean ± SD (n = 3). ****P < 0.0001
Based on the above findings, we speculated that SCCI released large amounts of Ca2+ and Cur, coordinating the promotion of mitochondrial Ca2+ overload. In consequence, we tracked the intracellular Ca2+ generation by using Fluo-3 AM fluorescent probe. Fluo-3 AM is able to be cleaved by esterase to form Fluo-3, which produces strong fluorescence after binding with intracellular Ca2+. As exhibited in Additional file 1: Fig. S7, the fluorescence intensity of the Cur group increased compared to the control group, resulting from the release of Ca2+ from the ER and the efflux of Ca2+. Due to the synergistic effect of Cur and CaCO3, the fluorescence intensity in the CCI group was significantly higher than other groups. In Fig. 4B, the fluorescence intensity of the SCCI group was higher than that of the CCI group, and under the irradiation of 808 nm laser, the SCCL + L group had the strongest fluorescence intensity. Subsequently, the fluorescence intensity of each group was then quantified by flow cytometry. As demonstrated in Fig. 4C, the fluorescence intensity of Ca2+ after SCCI treatment was 229. When NIR irradiation was administered for 3 min, the fluorescence intensity of intracellular Ca2+ increased sharply to 396. The results confirmed that the uptake of SCCI by cells could release large amounts of Ca2+, and NIR laser could accelerate the decomposition of CaCO3, which was conducive to play the synergistic role of Cur.
Breakdown of mitochondrial Ca2+ homeostasis SCCI
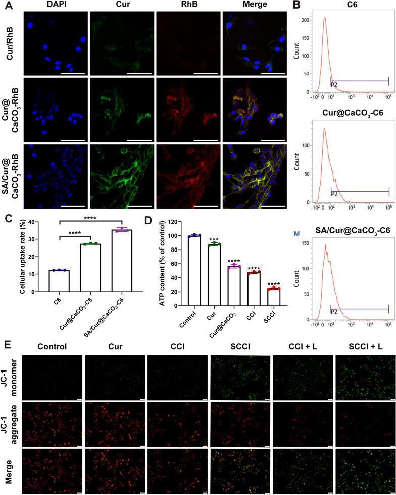
In order to better evaluate the cellular uptake of SCCI by 4T1 tumor cells, we selected RhB to replace ICG. 4T1 cells were treated with free Cur, RhB, Cur@CaCO3-RhB and SA/Cur@CaCO3-RhB for 4 h. The distribution of Cur and RhB in cells were observed by CLSM, and fluorescence quantitative analysis was performed by flow cytometry. As exhibited in Fig. 5A, the fluorescence intensity of Cur (green fluorescence) and RhB (red fluorescence) in the SA/Cur@CaCO3-RhB group was significantly higher than the other two groups, while the free Cur and RhB showed only weak fluorescence. The results of flow cytometry also confirmed this view (Fig. 5B and C). These results indicated that SCCI can be efficiently internalized by 4T1 cells and subsequently exert its therapeutic effect.
Fig. 5.
In vitro intracellular uptake and MMP detection. A CLSM of the uptake of Cur@CaCO3-RhB and SA/Cur@CaCO3-RhB by 4T1 cells. Scale bar, 75 μm. B Cellular uptake of C6, Cur@CaCO3-C6 and SA/Cur@CaCO3-C6 quantified by flow cytometry. C Analysis of the cellular uptake rate of C6, Cur@CaCO3-C6 and SA/Cur@CaCO3-C6 in 4T1 cells. Data are shown as mean ± SD (n = 3). ****P < 0.0001. D Analysis of intracellular ATP content after treatment with different formulations. Data are shown as mean ± SD (n = 3). ***P < 0.001, ****P < 0.0001. E MMP detection of 4T1 cells treated with different preparations. CCI + L group and SCCI + L group were irradiated by 808 nm laser after administration. Scale bar, 50 μm
To further explore the apoptosis mechanism by which SCCI disrupted mitochondrial homeostasis, we used the JC-1 MMP detection kit to detect the effect of Ca2+ and laser irradiation on the mitochondria of 4T1 cells. When the MMP is high, JC-1 is able to accumulate in the mitochondrial matrix to form a polymer that produces red fluorescence. Conversely, at a lower membrane potential, JC-1 exists as a monomer and produces green fluorescence [50]. As displayed in Fig. 5E, the green fluorescence intensity was increased in the 4T1 cells when treated with Cur alone. When treated with SCCI, the cells exhibited a stronger green fluorescence with the combination of CaCO3 and Cur. In addition, under laser irradiation, the JC-1 monomer/aggregation ratio increased significantly in both CCI and SCCI groups, with the highest JC-1 monomer/aggregation ratio in the SCCI group, resulting in severe mitochondrial damage. These results indicated that the combined effects of Cur, CaCO3 and NIR significantly reduced MMP, disrupted mitochondrial homeostasis and induced its apoptosis.
Life activity and proliferation in tumor cells require substantial ATP support. And the structural damage and dysfunction of mitochondria inevitably lead to a sharp decrease in ATP content [51]. Consequently, we also investigated the cellular ATP levels after treatment with different formulations by ATP assay kit. The results were exhibited in Fig. 5D, with the exception of the Cur group, where the ATP content in 4T1 cells decreased differently compared to the control group. Especially in the SCCI group, the relative ATP content decreased the most, by only 24.7% of that in the control group. These data suggested that Ca2+ nano-regulators significantly disrupted mitochondrial homeostasis, exacerbated cell damage, and sharply cut off energy supply to tumor cells.
In vivo imaging and biodistribution studies
The effective accumulation of Ca2+ nano-modulators at the tumor site is particularly important for the efficacy of the treatment. To this end, we tracked the biological distribution of SCCI by in vivo fluorescence imaging. As exhibited in Fig. 6A, the fluorescence intensity was significantly higher in the SCCI group than in the ICG group at all time points. This indicated that SCCI nanoparticles can maintain sustained fluorescence signal due to long-term circulation and efficient accumulation in tumor tissue. In addition, to achieve the desired thermal ablation effect of the tumor cells, it is necessary to determine the appropriate duration of the NIR laser irradiation. We found that the intensity of the fluorescence signal was significantly higher in the SCCI group than at other time points 8 h after administration. Therefore, in the following in vivo photothermal imaging and anti-tumor activity studies, we chose to irradiate the tumor site with NIR laser 8 h after administration. At 24 h after the administration, the mice were sacrificed, and the main organs (heart, liver, spleen, lung and kidney) and tumors were harvested for ex vivo fluorescence imaging. The results were displayed in Fig. 6B and C, the fluorescence intensity of SCCI in tumor tissue was significantly increased compared with the ICG, which further proved the superior enrichment ability of SCCI at tumor sites. These results suggested that the high distribution and long circulation of SCCI in tumors gave it a great advantage in the delivery of antitumor drugs.
Fig. 6.
In vivo synergistic therapy of SCCI combined with NIR irradiation. A In vivo fluorescence images of tumor-bearing mice after intravenous injection of ICG and SCCI at the indicated time points. B Ex vivo fluorescence images of major organs (heart, liver, spleen, lung, kidney) and tumors after ICG and SCCI at 24 h post-injection. C Fluorescence intensity of isolated organs and tumors was quantified 24 h after injection. Data are shown as mean ± SD (n = 3). ****P < 0.0001. D Photothermal images of tumor sites after injected with different formulations (0.75W/cm2, 5 min). E Photothermal heating curves of tumor-bearing mice after injected with saline, Cur, ICG, CCI and SCCI with 808 nm laser irradiation (0.75W/cm2, 5 min). F In vitro tumor images of each group 24 h after the last administration. Data are shown as mean ± SD (n = 5). G Tumor volume variation in 4T1 tumor-bearing mice after treatment with different formulations. Data are shown as mean ± SD (n = 5)
In vivo photothermal effect of SCCI
To assess the photothermal effect of SCCI at the tumor site, we captured thermal imaging maps of the tumor site using a formal camera and recorded the temperature variation. As demonstrated in Fig. 6D and E, the tumor sites of mice in saline and Cur groups, respectively, increased by 3.8 °C and 4 °C, within 5 min under NIR irradiation (0.75 W/cm2). The temperature of the tumor site in the nanomaterial group containing ICG increased significantly, among which the CCI and SCCI groups increased by 12.8 °C and 15.1 °C, respectively. Studies have suggested that the PTT effect based on photothermal transformation nanomaterials can directly combat tumor cells through thermal ablation at temperatures of 40 ~ 47 °C [52, 53]. In consequence, only by controlling the appropriate temperature and time, SCCI based photothermal therapy was able to effectively kill tumor cells without damaging normal cells and tissues.
Antitumor effects of SCCI in vivo
To further explore the antitumor effects of SCCI in mice, we established a 4T1 orthotopic breast cancer model in BALB/c mice. Briefly, tumor-bearing mice were randomized into the following 6 groups and given (1) saline, (2) NIR, (3) Cur, (4) CCI, (5) SCCI, and (6) SCCI + L. As shown in Additional file 1: Fig. S8, the first dose was initiated when the primary tumor volume reached approximately 100 mm3, and was then administered every other day for 2 weeks. The body weight of tumor-bearing mice during treatment changed over time as displayed in Additional file 1: Fig. S9. All mice demonstrated an increase in body weight during treatment, indicating that the constructed Ca2+ nano-regulators were less toxic and had excellent biocompatibility. As shown in Fig. 6F and Additional file 1: Fig. S10, the treatment effect of Cur was less pronounced and the tumor volume was slightly reduced compared to the control group. However, the NIR group and the CCI group exhibited some therapeutic inhibition effects, with a tumor volume of 757.76 ± 83.10 mm3 and 933.74 ± 169.19 mm3, respectively (Fig. 6G). SCCI has been able to exert therapeutic effects through photothermal conversion under NIR irradiation. Consequently, compared with the SCCI, the SCCI + L had a more powerful tumor inhibition effect, and the tumor volume was 499.64 ± 69.18 mm3. The weight distribution of isolated tumors also suggested that SCCI and SCCI + L groups had strong inhibitory effect on tumor growth, which was 0.9084 ± 0.1002 g and 0.5146 ± 0.1840 g, respectively (Additional file 1: Fig. S11). These results indicate that Ca2+ nano-modulators can effectively kill tumor cells in combination with chemotherapy, PTT, and mitochondrial Ca2+ overload, in agreement with cell experiments.
We further investigated the antitumor effect of SCCI by pathologic analysis of the tumors by H&E and TUNEL staining (Fig. 7A). In the normal saline group, the tumor tissues were closely arranged, the morphology were complete, and the pathological features were apparent. In contrast, different degrees of nuclear fissure and necrosis appeared in the tumor tissues of the other treatment groups, with blurred tumor cell boundaries and reduced cell number. As expected, the tumor tissues in the SCCI + L group were the most severely damaged, with intertissue fluid and space in the cytoplasm, and massive cell apoptosis. Ki67 immunohistochemical staining demonstrated that proliferation of 4T1 cells was significantly inhibited in the SCCI and SCCI + L groups, and the percentage of Ki67 positive cells in the SCCI and SCCI + L groups was significantly lower than in the normal saline group (Additional file 1: Fig. S12). These results confirmed the powerful antitumor effect of Ca2+ nano-regulator SCCI, in combined with chemotherapy, PTT and mitochondrial Ca2+ overload.
Fig. 7.
Histological analysis and safety evaluation. A Representative H&E, TUNEL and Ki67 staining images of exfoliated tumor tissue in different treatment groups. Scale bars, 50 μm for H&E and TUNEL images and 40 μm for Ki67 images. B Representative H&E staining images of exfoliated hearts and livers in different treatment groups. Scale bar, 50 μm. C Serum levels of AST and ALT in tumor-bearing mice with different treatment. Data are shown as mean ± SD (n = 3)
To assess the potential toxicity of Ca2+ nano-modulators in vivo, we stained major organs using H&E. As shown in Fig. 7B and Additional file 1: Fig. S13, the livers and kidneys of the saline group and each treatment group demonstrated no significant pathological abnormalities and lesions, indicating good biocompatibility. The measured values of serum AST and ALT in SCCI and SCCI + L groups were within the normal range and exhibited no significant difference between normal mice, further confirming the safety of SCCI (Fig. 7C).
Discussion
In this study, we successfully loaded Cur and ICG into CaCO3 through the one-pot gas diffusion process. By wrapping the CaCO3 with SA via Ca2+ crosslinking, SCCI was successfully constructed. This Ca2+ nano-modulator SCCI integrates chemotherapy, PTT and mitochondrial Ca2+ overload to coordinate anti-tumor effects, demonstrating strong anti-tumor capabilities.
SCCI exhibited a stable homogeneous spherical structure as observed by the results of TEM images. The results of EDX and XPS analyses exhibited that Ca, C and O elements were uniformly distributed in the SCCI structure, which constituted the bulk of the nanoparticles. The existence of other elements confirmed the successful synthesis of SCCI. Both Cur and ICG were efficiently loaded into CaCO3 nanoparticles with loading efficiencies of 77.63% and 78.04%, respectively, as indicated by UV–vis absorption spectroscopy and FT-IR detection. This high loading amount can be attributed to the porous nanostructure of CaCO3. In vitro and in vivo photothermal conversion studies revealed that, benefiting from the high loading amount and the coating of SA, SCCI not only maximized the photothermal performance of ICG and enhances its stability, but also promoted the faster decomposition of nanoparticles under the irradiation of NIR and accelerates the process of mitochondrial Ca2+ overload. Compared to free ICG and CCI, SCCI can not only play a stronger role in directly killing tumor cells under NIR laser irradiation, but also induce tumor cell apoptosis by generating additional ROS. Moreover, this high loading amount was also beneficial for enhancing tumor cell cytotoxicity. Results from MMT and Live/Dead cytotoxicity assays indicated that SCCI + L killed more than 50% of 4T1 cells even at the lowest concentration, which was attributed to strong PTT effects and Ca2+ overload. In contrast, SCCI exhibited excellent biocompatibility and biodegradability in blood circulation and major organs. Hemolysis assay suggested that the coating of SA significantly reduced the hemolysis rate of ICG and kept it within the maximum allowable limit. Moreover, there were no significant pathological abnormalities and lesions in the livers and kidneys in all groups.
Due to the acidic tumor microenvironment, pH response becomes one of the common trigger conditions [54–57]. Therefore, to investigate the pH-responsive release properties of CaCO3 nanoparticles, we simulated the environment in tumor and cellular lysosomes with acidic pH and examined the in vitro release behavior of Ca2+ nano-modulator SCCI at pH 5.0, 6.5, and 7.4. The rate of Ca2+ and Cur release increased with decreasing pH, which facilitated the absorption of drugs at weakly acidic tumor sites. Moreover, lysosomal biodistribution assay also demonstrated that SCCI continuously depleted H+ in the acidic environment of the lysosome and released Ca2+ and Cur, enabling lysosome escape. Cellular uptake and in vivo biodistribution assays demonstrated that coating of SA allowed SCCI to be more efficiently internalized by 4T1 cells, with a broader distribution and stronger binding capacity in tumor tissue. After being effectively internalized into the tumor, SCCI can significantly reduce MMP, disrupt mitochondrial homeostasis, and cut off the energy supply by acting as a co-ordinator between PTT and mitochondrial Ca2+ overload. In in vivo antitumor studies, SCCI has demonstrated strong inhibition and killing ability of tumor cells. Based on the excellent photothermal conversion efficiency of ICG, the tumor site was significantly heated under the irradiation of NIR laser, which enhanced the tumor suppression through thermal ablation. Tumor growth in the SCCI + L group was significantly inhibited compared to the saline group, which also confirmed the favorable tumor suppression effect of the Ca2+ nano-regulators. H&E and TUNEL staining results demonstrated that the tumors in SCCI + L group were the most severely damaged, with large amounts of cells showing nucleation and spotty necrosis. Ki67 immunohistochemical staining also confirmed a significant inhibition of tumor cell proliferation in the SCCI + L group.
Recently, several studies have been reported on the coordinated role of Cur and calcium-containing nanocarriers in promoting mitochondrial Ca2+ overload [58–60]. For example, Yin et al. loaded Cur and transferrin into calcium peroxide nanoparticles to achieve the overload therapy of Ca2+ [61]. By loading Cur with CaCO3 and MnO2 into nanoparticles coated with a cancer cell membrane, Luo et al. prepared a pH-responsive nano-modulator [62]. On the basis of previous studies, we loaded ICG and Cur into CaCO3 nanoparticles, and firstly linked PTT with a synergistic mitochondrial Ca2+ overload strategy to enhance antitumor effects. The photothermal conversion capability of ICG accelerated the decomposition of CaCO3, prompting a sharp increase of Ca2+ in mitochondria in a short time. By severely disrupting mitochondrial homeostasis and PTT, SCCI can simultaneously induce apoptosis and directly kill tumor cells. Moreover, the Ca2+ nano-regulators have obvious advantages in large-scale production, which is attributed to their abundant and easy availability of processed raw materials, simple preparation process and high yield. The coating of SA is capable of prolonging the circulating time of Ca2+ nano-regulators, increasing their accumulation at tumor sites, and improving their biocompatibility. However, relying solely on the EPR effect in tumor blood vessels, the current targeting of Ca2+ nano-regulators are insufficient to fully unleash their potential. Further improvements in the active targeting capability of the nanoparticles are required. Moreover, although more specific single-cell level investigations are needed to elaborate on the mechanisms of Ca2+ nano-regulators, this study provides considerable reference for the development of safe and effective antitumor nanoparticles.
Conclusion
In summary, this study successfully constructed a multimodal Ca2+ nano-regulator SCCI with a large intracellular Ca2+ production capacity. The synthesized SCCI had a stable and homogeneous spherical structure with an average particle size of less than 200 nm. In vitro release experiments have suggested that SCCI had pH response decomposition properties. The acidic microenvironment of tumors can accelerate the decomposition of these nanoparticles and release large amounts of Ca2+ and Cur, synergistically aggravating the Ca2+ overload within mitochondria and inducing apoptosis of tumor cells. SCCI embedded with ICG showed a favorable photothermal effect. Under NIR irradiation, it is possible to not only accelerate the disintegration of nanoparticles and promote the generation of large amounts of ROS, but also directly kill tumor cells through substantial heating. In vivo antitumor results have suggested that the Ca2+ nano-modulators had high biosafety and strong tumor suppression and lethality. In conclusion, we believed that this precisely designed Ca2+ nano-regulators based on Ca2+ overload and PTT had great potential for mitochondrial targeted cancer therapy.
Supplementary Information
Acknowledgements
All authors are grateful for assistance from the following research platforms: the Key Laboratory of Medical Electrophysiology of the Ministry of Education, Southwest Medical University; the Public Platform of Advanced Detecting Instruments, Public Center of Experimental Technology, Southwest Medical University; and the School of Pharmacy at Southwest Medical University (Luzhou, Sichuan)
Abbreviations
- Cur
Curcumin
- ER
Endoplasmic reticulum
- ICG
Indocyanine green
- CCI
Cur@CaCO3-ICG
- SCCI
SA/Cur@CaCO3-ICG
- SA
Sodium alginate
- CaCO3
Calcium carbonate
- NIR
Near-infrared light radiation
- ROS
Reactive oxygen species
- MMP
Mitochondrial membrane potential
- PDT
Photodynamic therapy
- PTT
Photothermal therapy
- CaCl2
Calcium chloride
- NH4HCO3
Ammonium bicarbonate
- CO32−
Carbonate ions
- EDX
Energy dispersive X-ray spectroscopy
- XPS
X-ray photoelectron spectroscopy
- XRD
X-ray diffractometer
- FT-IR
Fourier Transform infrared spectrometer
- MTT
Methyl thiazolyl tetrazolium
- RhB
Rhodamine B
- DCFH-DA
2′,7′-Dichlorofluorescein diacetate
- DAPI
2-(4-Amidinophenyl)-6-indolecarbamidine dihydrochloride
- C6
Coumarin 6
- TEM
Transmission electron microscopy
- UV–vis
Ultraviolet visible
- LE
Loading efficiency
- LC
Loading content
- H&E
Hematoxylin–eosin
- TUNEL
TdT-mediated dUTP nick-end labeling
- ALT
Alanine aminotransferase
- AST
Aspartate aminotransferase
- SD
Standard deviation
- RBC
Red blood cells
- CO2
Carbon dioxide
Author contributions
CW, TL and ZW designed and performed most of the study and wrote the original manuscript. YL, YL and MX analyzed and processed the data. ZZ and YD provided assistance on methodology and validation. LC, CZ and CL reviewed and edited the manuscript. All of the authors have approved the final version of this manuscript.
Funding
This work was supported by National Natural Science Foundation of China [82030007]; Sichuan Science and Technology Program [23NSFSC1345, 2022YFS0622, 23NSFSC0666, 2022NSFSC0674]; the Key Project of Application and Basic Research of Southwest Medical University [2021ZKZD016, 2021]; Hejiang County People's Hospital-Southwest Medical University Joint Scientific Research Project [2022HJXNYD03, 2022HJXNYD14]; Youth Science Foundation Project of Southwest Medical University [2022QN025, 2021ZKZD016].
Availability of data and materials
All data needed to support the conclusions are present in the paper or the Additional materials.
Declarations
Ethics approval and consent to participate
All animal procedures were performed according to the Animal Care and Ethics Committee of Southwest Medical University.
Consent for publication
All authors agree with the submission and publication of this paper.
Competing interests
The authors have declared no conflict of interest.
Footnotes
Publisher's Note
Springer Nature remains neutral with regard to jurisdictional claims in published maps and institutional affiliations.
Contributor Information
Liang Cai, Email: cllc131420@sina.com.
Chunxiang Zhang, Email: zhangchx999@163.com.
Chunhong Li, Email: lispringhong@126.com.
References
- 1.Park M, Kim D, Ko S, Kim A, Mo K, Yoon H. Breast cancer metastasis: mechanisms and therapeutic implications. Int J Mol Sci. 2022;23:56. doi: 10.3390/ijms23126806. [DOI] [PMC free article] [PubMed] [Google Scholar]
- 2.Hong R, Xu B. Breast cancer: an up-to-date review and future perspectives. Cancer Commun (Lond) 2022;42:913–936. doi: 10.1002/cac2.12358. [DOI] [PMC free article] [PubMed] [Google Scholar]
- 3.Averbeck D, Rodriguez-Lafrasse C. Role of mitochondria in radiation responses: epigenetic, metabolic, and signaling impacts. Int J Mol Sci. 2021;22:67. doi: 10.3390/ijms222011047. [DOI] [PMC free article] [PubMed] [Google Scholar]
- 4.Valenti D, Vacca RA, Moro L, Atlante A. Mitochondria can cross cell boundaries: an overview of the biological relevance, pathophysiological implications and therapeutic perspectives of intercellular mitochondrial transfer. Int J Mol Sci. 2021;22:45. doi: 10.3390/ijms22158312. [DOI] [PMC free article] [PubMed] [Google Scholar]
- 5.Liu Z, Sun Y, Qi Z, Cao L, Ding S. Mitochondrial transfer/transplantation: an emerging therapeutic approach for multiple diseases. Cell Biosci. 2022;12:66. doi: 10.1186/s13578-022-00805-7. [DOI] [PMC free article] [PubMed] [Google Scholar]
- 6.Bhatti GK, Gupta A, Pahwa P, Khullar N, Singh S, Navik U, Kumar S, Mastana SS, Reddy AP, Reddy PH, Bhatti JS. Targeting mitochondrial bioenergetics as a promising therapeutic strategy in metabolic and neurodegenerative diseases. Biomed J. 2022;45:733–748. doi: 10.1016/j.bj.2022.05.002. [DOI] [PMC free article] [PubMed] [Google Scholar]
- 7.Jin T, Wang C, Tian Y, Dai C, Zhu Y, Xu F. Mitochondrial metabolic reprogramming: an important player in liver cancer progression. Cancer Lett. 2020;470:197–203. doi: 10.1016/j.canlet.2019.11.029. [DOI] [PubMed] [Google Scholar]
- 8.Porporato PE, Filigheddu N, Pedro JMB, Kroemer G, Galluzzi L. Mitochondrial metabolism and cancer. Cell Res. 2018;28:265–280. doi: 10.1038/cr.2017.155. [DOI] [PMC free article] [PubMed] [Google Scholar]
- 9.Liu Y, Yu S, Xing X, Qiao J, Yin Y, Wang J, Liu M, Zhang W. Ginsenoside Rh2 stimulates the production of mitochondrial reactive oxygen species and induces apoptosis of cervical cancer cells by inhibiting mitochondrial electron transfer chain complex. Mol Med Rep. 2021;24:9. doi: 10.3892/mmr.2021.12513. [DOI] [PMC free article] [PubMed] [Google Scholar]
- 10.An H, Heo JS, Kim P, Lian Z, Lee S, Park J, Hong E, Pang K, Park Y, Ooshima A, et al. Tetraarsenic hexoxide enhances generation of mitochondrial ROS to promote pyroptosis by inducing the activation of caspase-3/GSDME in triple-negative breast cancer cells. Cell Death Dis. 2021;12:159. doi: 10.1038/s41419-021-03454-9. [DOI] [PMC free article] [PubMed] [Google Scholar]
- 11.Li C, Zhang Y, Liu J, Kang R, Klionsky DJ, Tang D. Mitochondrial DNA stress triggers autophagy-dependent ferroptotic death. Autophagy. 2021;17:948–960. doi: 10.1080/15548627.2020.1739447. [DOI] [PMC free article] [PubMed] [Google Scholar]
- 12.Madreiter-Sokolowski CT, Gottschalk B, Parichatikanond W, Eroglu E, Klec C, Waldeck-Weiermair M, Malli R, Graier WF. Resveratrol specifically kills cancer cells by a devastating increase in the Ca2+ coupling between the greatly tethered endoplasmic reticulum and mitochondria. Cell Physiol Biochem. 2016;39:1404–1420. doi: 10.1159/000447844. [DOI] [PMC free article] [PubMed] [Google Scholar]
- 13.Tan X, Zhu X, Xu D, Shi Y, Wang Z, Cao M, Hu K, Zhao L, Zhao J, Miao M, et al. A mitochondria-targeted nano-platform for pancreatic cancer therapy. Front Chem. 2022;10:951434. doi: 10.3389/fchem.2022.951434. [DOI] [PMC free article] [PubMed] [Google Scholar]
- 14.Kerkhofs M, Bittremieux M, Morciano G, Giorgi C, Pinton P, Parys JB, Bultynck G. Emerging molecular mechanisms in chemotherapy: Ca2+ signaling at the mitochondria-associated endoplasmic reticulum membranes. Cell Death Dis. 2018;9:334. doi: 10.1038/s41419-017-0179-0. [DOI] [PMC free article] [PubMed] [Google Scholar]
- 15.Danese A, Marchi S, Vitto VAM, Modesti L, Leo S, Wieckowski MR, Giorgi C, Pinton P. Cancer-related increases and decreases in calcium signaling at the endoplasmic reticulum-mitochondria interface (MAMs) Rev Physiol Biochem Pharmacol. 2023;185:153–193. doi: 10.1007/112_2020_43. [DOI] [PubMed] [Google Scholar]
- 16.Yao J, Peng H, Qiu Y, Li S, Xu X, Wu A, Yang F. Nanoplatform-mediated calcium overload for cancer therapy. J Mater Chem B. 2022;10:1508–1519. doi: 10.1039/D1TB02721B. [DOI] [PubMed] [Google Scholar]
- 17.Wang C, Han M, Liu X, Chen S, Hu F, Sun J, Yuan H. Mitoxantrone-preloaded water-responsive phospholipid-amorphous calcium carbonate hybrid nanoparticles for targeted and effective cancer therapy. Int J Nanomed. 2019;14:1503–1517. doi: 10.2147/IJN.S193976. [DOI] [PMC free article] [PubMed] [Google Scholar]
- 18.Wang P, Tong F, Luo J, Li Z, Wei J, Liu Y. Fucoidan-mediated anisotropic calcium carbonate nanorods of pH-responsive drug release for antitumor therapy. Front Bioeng Biotechnol. 2022;10:845821. doi: 10.3389/fbioe.2022.845821. [DOI] [PMC free article] [PubMed] [Google Scholar]
- 19.Xu L, Tong G, Song Q, Zhu C, Zhang H, Shi J, Zhang Z. Enhanced Intracellular Ca2+ nanogenerator for tumor-specific synergistic therapy via disruption of mitochondrial Ca2+ homeostasis and photothermal therapy. ACS Nano. 2018;12:6806–6818. doi: 10.1021/acsnano.8b02034. [DOI] [PubMed] [Google Scholar]
- 20.Bai S, Sun Y, Cheng Y, Ye W, Jiang C, Liu M, Ji Q, Zhang B, Mei Q, Liu D, Zhou S. MCP mediated active targeting calcium phosphate hybrid nanoparticles for the treatment of orthotopic drug-resistant colon cancer. J Nanobiotechnol. 2021;19:367. doi: 10.1186/s12951-021-01115-9. [DOI] [PMC free article] [PubMed] [Google Scholar]
- 21.Pathak T, Trebak M. Mitochondrial Ca2+ signaling. Pharmacol Ther. 2018;192:112–123. doi: 10.1016/j.pharmthera.2018.07.001. [DOI] [PMC free article] [PubMed] [Google Scholar]
- 22.Wu D, Zhu ZQ, Tang HX, Shi ZE, Kang J, Liu Q, Qi J. Efficacy-shaping nanomedicine by loading calcium peroxide into tumor microenvironment-responsive nanoparticles for the antitumor therapy of prostate cancer. Theranostics. 2020;10:9808–9829. doi: 10.7150/thno.43631. [DOI] [PMC free article] [PubMed] [Google Scholar]
- 23.Sun Q, Liu B, Zhao R, Feng L, Wang Z, Dong S, Dong Y, Gai S, Ding H, Yang P. Calcium peroxide-based nanosystem with cancer microenvironment-activated capabilities for imaging guided combination therapy via mitochondrial Ca2+ overload and chemotherapy. ACS Appl Mater Interfaces. 2021;13:44096–44107. doi: 10.1021/acsami.1c13304. [DOI] [PubMed] [Google Scholar]
- 24.Maleki Dizaj S, Barzegar-Jalali M, Zarrintan MH, Adibkia K, Lotfipour F. Calcium carbonate nanoparticles as cancer drug delivery system. Expert Opin Drug Deliv. 2015;12:1649–1660. doi: 10.1517/17425247.2015.1049530. [DOI] [PubMed] [Google Scholar]
- 25.Zhao P, Tian Y, You J, Hu X, Liu Y. Recent advances of calcium carbonate nanoparticles for biomedical applications. Bioengineer. 2022;9:78. doi: 10.3390/bioengineering9110691. [DOI] [PMC free article] [PubMed] [Google Scholar]
- 26.Popova V, Poletaeva Y, Chubarov A, Dmitrienko E. pH-responsible doxorubicin-loaded Fe3O4@CaCO3 nanocomposites for cancer treatment. Pharmaceutics. 2023;15:89. doi: 10.3390/pharmaceutics15030771. [DOI] [PMC free article] [PubMed] [Google Scholar]
- 27.Marchi S, Giorgi C, Galluzzi L, Pinton P. Ca2+ fluxes and cancer. Mol Cell. 2020;78:1055–1069. doi: 10.1016/j.molcel.2020.04.017. [DOI] [PubMed] [Google Scholar]
- 28.Chamlali M, Rodat-Despoix L, Ouadid-Ahidouch H. Store-independent calcium entry and related signaling pathways in breast cancer. Genes (Basel) 2021;12:994. doi: 10.3390/genes12070994. [DOI] [PMC free article] [PubMed] [Google Scholar]
- 29.Wang X, Li Y, Jia F, Cui X, Pan Z, Wu Y. Boosting nutrient starvation-dominated cancer therapy through curcumin-augmented mitochondrial Ca2+ overload and obatoclax-mediated autophagy inhibition as supported by a novel nano-modulator GO-Alg@CaP/CO. J Nanobiotechnology. 2022;20:225. doi: 10.1186/s12951-022-01439-0. [DOI] [PMC free article] [PubMed] [Google Scholar]
- 30.Li Y, Huang C, Xu Y. Colon cancer exosome-derived biomimetic nanoplatform for curcumin-mediated sonodynamic therapy and calcium overload. Front Bioeng Biotechnol. 2022;10:1069676. doi: 10.3389/fbioe.2022.1069676. [DOI] [PMC free article] [PubMed] [Google Scholar]
- 31.Lei FT, Li P, Chen TT, Wang Q, Wang CL, Liu Y, Deng YP, Zhang ZQ, Xu MC, Tian J, et al. Recent advances in curcumin-loaded biomimetic nanomedicines for targeted therapies. J Drug Deliv Sci Technol. 2023;80:104. [Google Scholar]
- 32.Chen MM, Hao HL, Zhao W, Zhao X, Chen HY, Xu JJ. A plasmon-enhanced theranostic nanoplatform for synergistic chemo-phototherapy of hypoxic tumors in the NIR-II window. Chem Sci. 2021;12:10848–10854. doi: 10.1039/D1SC01760H. [DOI] [PMC free article] [PubMed] [Google Scholar]
- 33.Guo W, Chen Z, Feng X, Shen G, Huang H, Liang Y, Zhao B, Li G, Hu Y. Graphene oxide (GO)-based nanosheets with combined chemo/photothermal/photodynamic therapy to overcome gastric cancer (GC) paclitaxel resistance by reducing mitochondria-derived adenosine-triphosphate (ATP) J Nanobiotechnology. 2021;19:146. doi: 10.1186/s12951-021-00874-9. [DOI] [PMC free article] [PubMed] [Google Scholar] [Retracted]
- 34.Zhao L, Zhang X, Wang X, Guan X, Zhang W, Ma J. Recent advances in selective photothermal therapy of tumor. J Nanobiotechnology. 2021;19:335. doi: 10.1186/s12951-021-01080-3. [DOI] [PMC free article] [PubMed] [Google Scholar]
- 35.Huang M, Xu C, Yang S, Zhang Z, Wei Z, Wu M, Xue F. Vehicle-free nanotheranostic self-assembled from clinically approved dyes for cancer fluorescence imaging and photothermal/photodynamic combinational therapy. Pharmaceutics. 2022;14:1074. doi: 10.3390/pharmaceutics14051074. [DOI] [PMC free article] [PubMed] [Google Scholar]
- 36.Chen Y, Li Y, Liu J, Zhu Q, Ma J, Zhu X. Erythrocyte membrane bioengineered nanoprobes via indocyanine green-directed assembly for single NIR laser-induced efficient photodynamic/photothermal theranostics. J Control Release. 2021;335:345–358. doi: 10.1016/j.jconrel.2021.05.025. [DOI] [PubMed] [Google Scholar]
- 37.Liu J, Yin Y, Yang L, Lu B, Yang Z, Wang W, Li R. Nucleus-targeted photosensitizer nanoparticles for photothermal and photodynamic therapy of breast carcinoma. Int J Nanomedicine. 2021;16:1473–1485. doi: 10.2147/IJN.S284518. [DOI] [PMC free article] [PubMed] [Google Scholar]
- 38.Zhang Z, Huang C, Zhang L, Guo Q, Qin Y, Fan F, Li B, Xiao B, Zhu D, Zhang L. pH-sensitive and bubble-generating mesoporous silica-based nanoparticles for enhanced tumor combination therapy. Acta Pharm Sin B. 2021;11:520–533. doi: 10.1016/j.apsb.2020.08.013. [DOI] [PMC free article] [PubMed] [Google Scholar]
- 39.Pham PTT, Le XT, Kim H, Kim HK, Lee ES, Oh KT, Choi HG, Youn YS. Indocyanine green and curcumin co-loaded nano-fireball-like albumin nanoparticles based on near-infrared-induced hyperthermia for tumor ablation. Int J Nanomed. 2020;15:6469–6484. doi: 10.2147/IJN.S262690. [DOI] [PMC free article] [PubMed] [Google Scholar]
- 40.Wu J, Wang S, Liu S, Liu F, Zhou F. Immunoadjuvant nanoparticles as trojan horses for enhanced photo-immunotherapy in the treatment of triple-negative breast cancer. Front Pharmacol. 2022;13:883428. doi: 10.3389/fphar.2022.883428. [DOI] [PMC free article] [PubMed] [Google Scholar]
- 41.Zhang H, Cheng J, Ao Q. Preparation of alginate-based biomaterials and their applications in biomedicine. Mar Drugs. 2021;19:264. doi: 10.3390/md19050264. [DOI] [PMC free article] [PubMed] [Google Scholar]
- 42.Yang Y, Xu L, Wang J, Meng Q, Zhong S, Gao Y, Cui X. Recent advances in polysaccharide-based self-healing hydrogels for biomedical applications. Carbohydr Polym. 2022;283:119161. doi: 10.1016/j.carbpol.2022.119161. [DOI] [PubMed] [Google Scholar]
- 43.Beaumont M, Tran R, Vera G, Niedrist D, Rousset A, Pierre R, Shastri VP, Forget A. Hydrogel-forming algae polysaccharides: from seaweed to biomedical applications. Biomacromol. 2021;22:1027–1052. doi: 10.1021/acs.biomac.0c01406. [DOI] [PMC free article] [PubMed] [Google Scholar]
- 44.Urošević M, Nikolić L, Gajić I, Nikolić V, Dinić A, Miljković V. Curcumin: biological activities and modern pharmaceutical forms. Antibiotics (Basel) 2022;11:135. doi: 10.3390/antibiotics11020135. [DOI] [PMC free article] [PubMed] [Google Scholar]
- 45.Zhang D, Zhang W, Wu X, Li Q, Mu Z, Sun F, Zhang M, Liu G, Hu L. Dual modal imaging-guided drug delivery system for combined chemo-photothermal melanoma therapy. Int J Nanomedicine. 2021;16:3457–3472. doi: 10.2147/IJN.S306269. [DOI] [PMC free article] [PubMed] [Google Scholar]
- 46.Hu JJ, Cheng YJ, Zhang XZ. Recent advances in nanomaterials for enhanced photothermal therapy of tumors. Nanoscale. 2018;10:22657–22672. doi: 10.1039/C8NR07627H. [DOI] [PubMed] [Google Scholar]
- 47.Doughty ACV, Hoover AR, Layton E, Murray CK, Howard EW, Chen WR. Nanomaterial applications in photothermal therapy for cancer. Materials (Basel) 2019;12:779. doi: 10.3390/ma12050779. [DOI] [PMC free article] [PubMed] [Google Scholar]
- 48.Zhang W, Lv Z, Zhang Y, Gopinath SCB, Yuan Y, Huang D, Miao L. Targeted diagnosis, therapeutic monitoring, and assessment of atherosclerosis based on mesoporous silica nanoparticles coated with cRGD-platelets. Oxid Med Cell Longev. 2022;2022:6006601. doi: 10.1155/2022/6006601. [DOI] [PMC free article] [PubMed] [Google Scholar] [Retracted]
- 49.Iqbal S, Luo B, Melamed JR, Day ES. Critical evaluation of different lysosomal labeling methods used to analyze RNA nanocarrier trafficking in cells. Bioconjug Chem. 2021;32:2245–2256. doi: 10.1021/acs.bioconjchem.1c00405. [DOI] [PMC free article] [PubMed] [Google Scholar]
- 50.Zhang Y, Xia M, Zhou Z, Hu X, Wang J, Zhang M, Li Y, Sun L, Chen F, Yu H. p53 promoted ferroptosis in ovarian cancer cells treated with human serum incubated-superparamagnetic iron oxides. Int J Nanomedicine. 2021;16:283–296. doi: 10.2147/IJN.S282489. [DOI] [PMC free article] [PubMed] [Google Scholar]
- 51.Zhu J, Jiao A, Li Q, Lv X, Wang X, Song X, Li B, Zhang Y, Dong X. Mitochondrial Ca2+-overloading by oxygen/glutathione depletion-boosted photodynamic therapy based on a CaCO(3) nanoplatform for tumor synergistic therapy. Acta Biomater. 2022;137:252–261. doi: 10.1016/j.actbio.2021.10.016. [DOI] [PubMed] [Google Scholar]
- 52.Hou X, Tao Y, Pang Y, Li X, Jiang G, Liu Y. Nanoparticle-based photothermal and photodynamic immunotherapy for tumor treatment. Int J Cancer. 2018;143:3050–3060. doi: 10.1002/ijc.31717. [DOI] [PubMed] [Google Scholar]
- 53.Roti Roti JL. Cellular responses to hyperthermia (40–46 degrees C): cell killing and molecular events. Int J Hyperthermia. 2008;24:3–15. doi: 10.1080/02656730701769841. [DOI] [PubMed] [Google Scholar]
- 54.Jia W, Liu R, Wang Y, Hu C, Yu W, Zhou Y, Wang L, Zhang M, Gao H, Gao X. Dual-responsive nanoparticles with transformable shape and reversible charge for amplified chemo-photodynamic therapy of breast cancer. Acta Pharm Sin B. 2022;12:3354–3366. doi: 10.1016/j.apsb.2022.03.010. [DOI] [PMC free article] [PubMed] [Google Scholar]
- 55.Gao W, Ye G, Duan X, Yang X, Yang VC. Transferrin receptor-targeted pH-sensitive micellar system for diminution of drug resistance and targetable delivery in multidrug-resistant breast cancer. Int J Nanomed. 2017;12:1047–1064. doi: 10.2147/IJN.S115215. [DOI] [PMC free article] [PubMed] [Google Scholar]
- 56.Yin Y, Jiang H, Wang Y, Zhang L, Sun C, Xie P, Zheng K, Wang S, Yang Q. Self-assembled nanodelivery system with rapamycin and curcumin for combined photo-chemotherapy of breast cancer. Pharmaceutics. 2023;15:849. doi: 10.3390/pharmaceutics15030849. [DOI] [PMC free article] [PubMed] [Google Scholar]
- 57.Cao Y, Ge X, Zhu X, Han Y, Wang P, Akakuru OU, Wu A, Li J. Transformable neuropeptide prodrug with tumor microenvironment responsiveness for tumor growth and metastasis inhibition of triple-negative breast cancer. Adv Sci (Weinh) 2023;10:e2300545. doi: 10.1002/advs.202300545. [DOI] [PMC free article] [PubMed] [Google Scholar]
- 58.Zhang Y, Feng X, Jia X, Zhao J, Hao Y, Wang H, Chen R, Wang S, Du S, Feng Q, Zhang X. Biomimetic Ca2+ nanogenerator based on ions interference strategy for tumour-specific therapy. J Drug Target. 2021;29:1094–1101. doi: 10.1080/1061186X.2021.1919123. [DOI] [PubMed] [Google Scholar]
- 59.Zheng P, Ding B, Shi R, Jiang Z, Xu W, Li G, Ding J, Chen X. A multichannel Ca2+ nanomodulator for multilevel mitochondrial destruction-mediated cancer therapy. Adv Mater. 2021;33:e2007426. doi: 10.1002/adma.202007426. [DOI] [PubMed] [Google Scholar]
- 60.Zhou F, Yang Y, Liu Y, Deng H, Rong J, Zhao J. A calcium hydroxide/oleic acid/phospholipid nanoparticle induced cancer cell apoptosis by the combination of intracellular calcium overload and lactic acidosis elimination. J Mater Chem B. 2023;11:5856–5869. doi: 10.1039/D3TB00227F. [DOI] [PubMed] [Google Scholar]
- 61.Yin Y, Jiang T, Hao Y, Zhang J, Li W, Hao Y, He W, Song Y, Feng Q, Ma W. Cascade catalytic nanoplatform based on ions interference strategy for calcium overload therapy and ferroptosis. Int J Pharm. 2021;606:120937. doi: 10.1016/j.ijpharm.2021.120937. [DOI] [PubMed] [Google Scholar]
- 62.Luo G, Li X, Lin J, Ge G, Fang J, Song W, Xiao GG, Zhang B, Peng X, Duo Y, Tang BZ. Multifunctional calcium-manganese nanomodulator provides antitumor treatment and improved immunotherapy via reprogramming of the tumor microenvironment. ACS Nano. 2023;17:15449–15465. doi: 10.1021/acsnano.3c01215. [DOI] [PMC free article] [PubMed] [Google Scholar]
Associated Data
This section collects any data citations, data availability statements, or supplementary materials included in this article.
Supplementary Materials
Data Availability Statement
All data needed to support the conclusions are present in the paper or the Additional materials.








