Abstract
Most plant pathogens exhibit host specificity but when former barriers to infection break down, new diseases can rapidly emerge. For a number of fungal diseases, there is increasing evidence that hybridization plays a major role in driving host jumps. However, the relative contributions of existing variation versus new mutations in adapting to new host(s) is unclear. Here we reconstruct the evolutionary history of two recently emerged populations of the fungus Pyricularia oryzae that are responsible for two new plant diseases: wheat blast and grey leaf spot of ryegrasses. We provide evidence that wheat blast/grey leaf spot evolved through two distinct mating episodes: the first occurred ~60 years ago, when a fungal individual adapted to Eleusine mated with another individual from Urochloa. Then, about 10 years later, a single progeny from this cross underwent a series of matings with a small number of individuals from three additional host-specialized populations. These matings introduced non-functional alleles of two key host-specificity factors, whose recombination in a multi-hybrid swarm probably facilitated the host jump. We show that very few mutations have arisen since the founding event and a majority are private to individual isolates. Thus, adaptation to the wheat or Lolium hosts appears to have been instantaneous, and driven entirely by selection on repartitioned standing variation, with no obvious role for newly formed mutations.
Subject terms: Evolutionary genetics, Evolutionary biology
Analysing the evolutionary history of two recent populations of a pathogenic fungus that infects wheat and ryegrasses, the authors show how recombination and selection on standing genetic variation contributed to adaptation to the new hosts.
Main
Many new plant diseases emerge when pathogen populations specialized on one or more other host plants overcome genetic barriers that once prevented infection of a former non-host. It is generally believed that new diseases start with a host jump, followed by an adaptive period that results in a gradual increase of pathogen fitness and dispersal1–4, and this adaptive process is thought to be a major driver of pathogen diversification4—a process known as ‘host jump speciation’5. For phytopathogenic fungi, however, interspecific hybridization and admixture are emerging as common themes in the evolution and spread of new diseases6 and these processes alone can produce genetic radiations. Consequently, the relative contributions of pre-jump, standing variation versus post-jump, adaptive mutations in driving pathogen diversification are often unclear. Factors that can contribute to this uncertainty are knowledge gaps about a hybrid’s immediate ancestors7,8 or if recombination events were ancient and/or repeated over many years9. At the same time, the genetic basis for host specificity is poorly understood for many fungal pathogens, so the mechanisms by which hybridization promotes host jumps and range expansions are unknown.
The wheat blast (WB) and grey leaf spot (GLS) diseases caused by the haploid fungus Pyricularia oryzae (synonymous with Magnaporthe oryzae) each caused major epidemics shortly after their detection. The initial outbreak on wheat (Triticum aestivum) (Fig. 1a) occurred in 1985 in Paraná, Brazil10. By 1990, it was present in all wheat-growing regions and soon thereafter in neighbouring countries11–13. Recent outbreaks in Asia and Africa14 make WB an emerging concern for global agriculture. GLS was first detected in 1991 on perennial ryegrass (Lolium perenne) (Fig. 1b) in Pennsylvania15. By 1997, it had caused major epidemics throughout the central and eastern United States16 and was present in Japan17. Prior incidences of P. oryzae on annual ryegrass (Lolium multiflorum) in Mississippi and Louisiana occurred in late 1971 (refs. 18,19) but initially appeared unrelated to the later outbreaks because the disease was localized and sporadic.
Fig. 1. Phylogenetic relationships between P. oryzae host-specialized populations.
a, Blasted wheat head (left) and healthy head (right). b, GLS on tall fescue (Lolium arundinaceum). c, Phylogenetic tree showing pairwise distances between isolates, and it is essentially the distance tree in reference24, minus tip labels. Phylogenetic clades (lineages) are labelled according to genus of host, with numerical suffixes identifying distinct lineages that infect the same host. Naming scheme (lineage prefix, host) is as follows: PoC, Cynodon; PoE, Eleusine; PoEc, Echinocloa; PoEr, Eragrostis; PoL, Lolium; PoLe, Leersia; PoLu, Luziola; PoM, Melinis; PoP, Panicum; PoS, Setaria; PoSt, Stenotaphrum; and PoU, Urochloa. Numbers of strains in each lineage are indicated in parentheses. Individual lineage members are listed in Supplementary Data File 1a. Grey shaded areas show DAPC groupings of the phylogenetic lineages (see below). d, Boxplot showing within-population pairwise nucleotide diversity (π). Population designations are shown on x axis and values in parentheses shown are the number of genetically independent samples (n). Bars, median; box, interquartile range (IQR); whiskers, smallest/largest value within the 1.5 times respective IQR limit.
P. oryzae is best known as a global pathogen of rice (Oryza sativa) but also infects other crops such as oats, barley, millets, as well as a range of turf and weedy grasses20. Normally, the fungus is highly host specific and, although infection of multiple hosts is often seen in inoculation assays21, the phylogenetic clustering of isolates by host of origin22–24 (Fig. 1c) indicates that natural cross-infection is rare. Curiously, the newly emerged P. oryzae Triticum- and Lolium-adapted lineages (PoT and PoL1, respectively) appear to be less host restricted, with members having been found on 11 other Gramineae23,25–27 (Extended Data Fig. 1a), which has prompted the suggestion that WB lacks specificity27.
Extended Data Fig. 1. Phylogenetic analyses of the PoT/PoL1 lineages.
The tree and the neighbor-network were constructed using whole genome pairwise distance data for isolates that grouped within PoT/PoL1, regardless of the host genus from which they were recovered. a) Relaxed host specificity indicated by the recovery of PoT/PoL1 members from 11 additional host genera. Isolate names and branches are colored according to the host-of-origin. The tree was drawn using ggtree with the branch.length = ‘none’ option selected. b) Network showing deep reticulations consistent with a history of extensive recombination among member isolates. Network built using built using the NeighborNet algorithm in Splitstree5. Labeled clades/taxons correspond to distinct chromosomal haplotypes and are numbered according to the earliest date a member isolate was sampled. Scales represent SNPs/Mb of uniquely aligned genome sequence. The B71 reference strain was not included in this analysis but shows near sequence identity to isolate BdMeh whose position is highlighted with a blue star.
PoT and PoL1 exhibit far greater nucleotide diversity than other host-specialized populations of P. oryzae, as evidenced by phylogenetic branch lengths (Fig. 1c) that greatly exceed those seen among pathogens of rice (PoO) or foxtails (Setaria spp., PoS)24, whose estimated existences span hundreds and thousands of years, respectively28,29. High genetic and phenotypic diversity is often associated with recombining populations. However, in the pathogenic phase, P. oryzae propagates primarily through the production of asexual spores and the sexual phase has never been observed in nature. For this reason, field populations are usually considered asexual30, although recent studies implicate the sexual cycle in the structuring of some host-specialized populations, including WB and GLS23,31.
The prevailing model for WB evolution holds that it involved sequential loss/mutation of key host specificity genes, which allowed an Eleusine pathogen to jump hosts—first onto Lolium, then onto wheat lacking the RWT3 resistance gene and, finally, onto RWT3 wheat32,33. However, this could not explain how such high levels of genetic diversity arose in a population that had no obvious existence before 1985. In this Article, accordingly, we reasoned that understanding the high genetic diversity in WB/GLS would provide important new insights into their evolution.
Results
The WB genome is extensively admixed
In seeking to explain the high nucleotide diversity, we recalled that PoT/PoL1 possess up to four alleles for several phylogenetic markers, with each allele being identical to one found in another host-specialized population23. This pointed to the introgression of DNA from several sources. We used 20 kb of sequence surrounding two markers showing the highest diversity to perform phylogenetic analyses and, in both cases, four alleles were identified and each showed perfect/near-perfect nucleotide identity to an allele from another P. oryzae lineage. CH7BAC7 matched alleles found in lineages infecting Urochloa (PoU1 and PoU3), while MPG1 identified with alleles found in Eleusine pathogens (PoE1). Both loci also showed alleles most closely related to those in PoO (Oryza), PoS (Setaria) and PoP (Panicum) (Extended Data Fig. 2). This suggested that PoT/PoL1 contains sequences donated by at least four host-specialized populations, with multiple incongruencies between the two trees pointing to abundant recombination between introgressed alleles.
Extended Data Fig. 2. Discordant phylogenies for two linked loci on chromosome 7.
Phylogenetic trees were generated for 20 kb of sequence surrounding markers MPG1 (Chr7:159,716-179,715) (right-hand tree) and CH7BAC7 (Chr7:1,173,687-1,193,686) (left-hand tree) using a GTR gamma model with 100 bootstrap replications. Tips were re-ordered and plotted using the cophylo function in phytools. PoT lineage members are labeled in blue and PoL1 members in purple.
We then surmised that the PoT/PoL1 genomes might be assembled entirely from sequences inherited from other host-specialized forms of the fungus. To test this, we sought to ascertain the origins of genomic sequences in the WB reference isolate, B7134. First, genome-wide single nucleotide polymorphism (SNP) data were acquired for 96 candidate donor isolates (PoT/PoL1 excluded) that were assigned to 16 discrete populations based on discriminant analysis of principle components35 (Extended Data Fig. 3 and Supplementary Data File 1a). When variant sites in the B71 genome were painted according to the probabilities they were donated by each of the 16 populations, the chromosomes were revealed to comprise blocks of contiguous sequences, with each having a high probability (>95%) of having been acquired from one of five distinct ‘donor’ populations (Fig. 2a). Importantly, the primary inferred donors precisely matched those previously predicted to be the sources of the introgressed CH7BAC7 and MPG1 alleles, and there were no major segments whose copy probabilities were equally distributed among populations, which would be the case if any portions of the B71 genome had ‘PoT-unique’ heritage.
Extended Data Fig. 3. Discriminant Analysis of Principle Components (DAPC) to discern P. oryzae lineage memberships.
a) Use of Bayesian Information Criterion to determine the most probable number of discrete lineages. Bars = median; box = interquartile range (IQR); whiskers = smallest/largest value within 1.5 times respective IQR limit. The lowest median BIC value was at K = 16. b) Assignment of lineage memberships using DAPC. Colors define the lineage membership for each isolate listed at the bottom for K values from 10 to 25.
Fig. 2. The genome of the WB reference strain consisting of mosaic of sequences inherited from at least five pre-existing host-specialized lineages.

a, Chromopaintings of B71 chromosomes (chr) with stacked plots show copy probabilities for all candidate donors as listed in the legend. Regions with no data points correspond to repeated sequences or those exhibiting presence/absence of polymorphism. The condensed plots below each stack show the most probable donor for SNPs with high-confidence ancestry calls (probability, 2× runner-up). b, ShinyHaplotypes plots show divergence (SNPs/variant site) between B71 and a representative strain from each suspected donor lineage. Note that the x axis shows window number, because repeats and structural variation result in gaps that cause plots to render poorly when chromosome position is used.
Next, we used a sliding window approach to scan the B71 chromosomes and measure haplotype divergence (number of SNPs/variant site) between B71 and a representative isolate from each of the candidate donor populations. The resulting plots revealed that the isolate with the lowest divergence relative to B71 often showed perfect haplotype identity (sequence identity) over multiple consecutive windows (average window size of 29.2 ± 2.4 kb, 95% confidence interval (CI)) (Fig. 2b). Overall, the proportion of windows showing perfect identity to at least one comparator ranged from 78% (on Chr7) to 96% (Chr1). Moreover, in many cases, the ‘closest’ isolate(s) was more similar to B71 than it was to other members of its own population (Extended Data Fig. 4). The only reasonable explanation for this pattern is that B71 recently inherited chromosome segments from members of the different host-specialized populations, which had former histories of divergence themselves. Here, the abrupt and reciprocal shifts in haplotype divergence that occur as comparisons progress along the chromosomes signal the traversal of analysis windows over crossovers between segments with different heritages.
Extended Data Fig. 4. Haplotype divergence between B71 and 96 candidate donor isolates.
All 96 plots have been overlaid in the figure and lines are colored according to each isolate’s lineage designation. Lineages related to PoX (PoO, PoS, PoLe, and PoP) are colored blue. Dotted lines are used to improve visualization of overlapping plots.
The B71 chromosome segments showing the highest similarity to the PoO and PoS populations routinely showed higher divergence relevant to the best donor candidate, than did the rest of the B71 genome (Fig. 2b). Considering the foregoing data, we conclude that the respective chromosome segments were contributed by an unsampled population (hereafter known as ‘PoX’) that is closely related to, yet slightly diverged from, PoO/PoS.
Haplotype analysis of PoT/PoL1 population members
To understand the unusually high nucleotide diversity within PoT/PoL1, we use sliding window haplotype comparisons to compare B71 with 116 other PoT/PoL1 isolates. As expected, this revealed many chromosome regions where B71 showed substantial divergence relative to other PoT/PoL1 members. However, these regions were unevenly distributed across the genome because long stretches of chromosomes 1, 2, 4, 5 and 6, spanning a total of 7 Mb (~15% of the genome), showed almost perfect identity across all isolates (Fig. 3). Importantly, even in the regions of high diversity, B71 still showed near-perfect identity to other strains, with plot lines hugging the x axis. This told us that all chromosome segments—no matter their origin—have accumulated similar (and very low) numbers of mutations since the population’s foundation. This was true also for the regions with PoO/PoS-like haplotypes and, therefore, confirms the existence of an unsampled PoX donor.
Fig. 3. Haplotype comparisons between B71 and 112 isolates from the PoT and PoL1 lineages.

Divergences relative to PoT are plotted in blue (plot lines, n = 86) and PoL in purple (n = 36). Note that extensive haplotype similarity among sets of isolates gives the appearance of single plots. This is most evident in regions on chromosomes (chr) 1, 2, 4, 5, and 6, where all isolates show near-perfect haplotype identity (grey shading).
The logical extension from the above findings is that nearly all of the nucleotide diversity within PoT/PoL1 must have arisen through the variable repartitioning of standing variation. More specifically, this points to a scenario in which PoT/PoL1 arose in a hybrid swarm, where a series of admixture events introduced genetic material from several formerly diverged donor populations. Matings between swarm members then led to extensive recombination and re-assortment of the various contributions, while still retaining substantial portions of each donor genome within the newfound population. To test this ‘multi-hybrid’ swarm hypothesis, we first used SplitsTree to explore recombination within the PoT and PoL1 lineages. The resulting network contained deep reticulations that pointed to extensive recombination among population members (Extended Data Fig. 1b). Isolates grouped into clades comprising clones with very low genome-wide divergence, or they formed singleton branches. Reasoning that clonal isolates are unlikely to show major differences in patterns of admixture inheritance, we selected a single isolate from each of 43 clades (12 for PoL1 and 31 for PoT, Supplementary Data File 1b) for chromosome painting. This revealed that each clade/singleton had a distinct chromosomal haplotype that was defined by the specific combination of donor segments it inherited (Fig. 4a). It was also revealed that PoL1 members contained sizable contributions of DNA from a fifth lineage found on Luziola sp. (PoLu), with most of these sequences being present on chromosome 4.
Fig. 4. Chromopaintings showing most probable donor.
a, Representative members of each identified PoT/PoL1 haplotype for which a high-quality assembly was available are shown. Only contributions from the five main donor lineages are shown, because predicted donations from other lineages were minor (<1%), rare and/or low confidence. Highlighted are examples of chromosome segments predicted to have been acquired: (i) from a PoLu donor, (ii) via backcrossing to PoL1 (black outlines with square corners), (iii) from a second PoX donor (rounded corners), and (iv) from a second PoE1 donor (outline with dotted lines). Black and white arrowheads show crossovers inherited from PoL1-1 and PoT1, respectively, and arrowheads with dotted outlines show reciprocal crossovers. Arrows along the x axis mark the locations of key loci. Also shown are regions on chromosomes 1, 2 and 5 used in tip dating (grey boxes) and analysis of secondary donations (black). b, Chromosome segments that exhibit shared ancestry among all members of the respective groups (PoL1; isolates from Lolium; PoT; and isolates from wheat) are shown. Predicted donors are shown in the legend at the bottom. PoE = PoE1 + E2 + E3 and PoX = PoEc + PoO + PoP + PoS.
Hybrid swarms are characterized as populations in which swarm members undergo extensive intermating, as well as backcrossing to their parents36. Inspection of the chromopaintings revealed clear evidence of recombination/re-assortment among hybrid individuals from both the PoT and PoL1 populations, with the first indication being the widespread sharing of specific crossovers among population members. In the most extreme cases, divergent PoT/PoL1-1 haplotypes shared entire recombinant chromosomes (for example, chromosome 1 in PoL1-3 and PoT4, and chromosome 5 in PoL1-4 and PoT7) (Fig. 4a). Second, reciprocal products of individual crossover events were identified in different haplotypic backgrounds (Extended Data Table 1)—a strong indication of genetic contributions by sibling progeny from single meiotic events. Third, there was evidence that several chromosomal haplotypes arose via backcrossing (see below). A consequence of this extensive recombination/re-assortment of different donor contributions was extensive variation in the relative proportions of chromosome ancestry among haplotypes (Extended Data Fig. 5 and Extended Data Table 2). Particularly striking examples are PoT members that inherited entire chromosomes from different donors (for example, chromosome 4 in PoT1 versus PoT26, and chromosome 7 in PoT1 versus PoT9). Surprisingly, there were also very few chromosome segments with shared heritage across all members of PoL1 or PoT, or among strains found on Lolium or wheat (Fig. 4b).
Extended Data Table 1.
PoT/PoL1 haplotypes harboring reciprocal crossover products
Extended Data Fig. 5. Proportions of PoT/PoL1 genomes contributed by the five donor lineages.
a) Relative donor contributions to each chromosome and the genome as a whole. b) Chromosome equivalents contributed by each donor lineage. c) Genome equivalents contributed by each donor lineage, and total genome equivalents present in the recipient lineages (=estimate of pangenome size). In all plots, stacking order is from the greatest contribution to least. Only contributions from the main donors are shown (other contributions were less than 1%).
Extended Data Table 2.
Donor genome proportions inherited by each PoL1/PoT haplotype

Analysis of ‘early’ strains identified two key founders
P. oryzae mates via hyphal fusion between strains of opposite mating type. Therefore, to explain the chromosomal constitutions of PoT/PoL1, we hypothesized that evolution must have occurred in a stepwise fashion, starting with a mating between a pair of fungal individuals from two of the formerly diverged donor lineages. A recombinant individual from this founding haplotype would have then mated with a member of a third diverged lineage, and so on. Furthermore, because chromosome segments with common ancestry showed so little variation within the new population, we surmised that the founding cross must have occurred very recently, so that isolates collected soon after the first disease outbreak might provide insights into early population structure and could be intermediate admixtures. Most PoL1 isolates were collected during the mid-1990s epidemics, except for ATCC64557 (PoL1 haplotype 1; PoL1-1), which was isolated in 1980. Chromopainting revealed ATCC64557 to be a two-way admixture (Fig. 4a) and, based on the proportional inheritance of donor DNAs (~65:35, PoE1:PoU1) (Extended Data Fig. 5 and Extended Data Table 2), it is probably an F1 or BC1 progeny of a mating between strains from the PoE1 and PoU1 populations. Critically, with the exception of a few secondary PoE1 introgressions in some haplotypes (see below), the PoE1 and PoU1 segments present in ATCC64557 account for all PoE1 and PoU1 DNA in the PoT/PoL1 population. This, along with the absolute conservation of certain crossover points and the extremely small number of SNPs in chromosome segments inherited from the PoE1/PoU1 donors (Fig. 4a, and see below), leads us to conclude that the entire PoT/PoL1 population originated with a single progeny from the founding cross (hereafter termed admix 1).
Subsequent steps in the swarm’s formation were illuminated by our access to a number of previously uncharacterized WB isolates collected between 1985 and 1989. Two of the ‘earliest’ strains from wheat, T47-3 (from the first outbreak in 1985) and T3-1 (1986), appear to be clones of one another and represent the PoT1 haplotype. PoT1 is a three‑way admixture, with about 27% of the genome having come from PoX, and the remainder essentially coming from PoL1-1 (Fig. 4a). The PoX introgressions in PoT1 account for all PoX DNA found in PoT members, and ~65% of the PoX sequences in PoL1. Moreover, all of the crossovers between the PoE1, PoU1 and PoX segments in PoT1 are widely distributed among the other PoT/PoL1 haplotypes. Thus, PoT1 is a second key founder individual for WB/GLS evolution and appears to have arisen as an F1 or BC1 progeny of a mating between a member of the PoL1-1 founder haplotype and a PoX individual (admix 2).
Several PoL1 members contained PoE1 introgressions that are also not present in PoT1 and were presumably acquired by backcrossing with PoL1-1. A good example is a diagnostic PoE1 to PoU1 crossover that was regained on the left arm of chromosome 7 (Fig. 4a). Other such segments on chromosomes 5 and 7 could not have come from backcrosses because PoL1-1 had PoU1 heritage in those regions. Phylogenetic and haplotype analysis of representative sequences identified two distinct PoE1 haplotypes (Extended Data Fig. 6) and, therefore, confirmed the occurrence of a secondary contribution (2PoE1). Likewise, the variable presence of short PoLu introgressions on a PoSt background in chromosome 4 of some PoT isolates (circled) signalled contributions from a second PoSt donor (2PoSt). Analysis of chromosome 7 sequences that appeared to have a shared PoSt ancestry identified two haplotypes (Extended Data Fig. 6), which confirmed a second contribution and also explained why the PoT population contains ~75% of the PoSt genome (Extended Data Fig. 5). Finally, some PoL1 haplotypes contained PoX sequences that were not present in PoT1 and must, therefore, have come from a sibling progeny of admix 2, or other member(s) of the PoX donor population. Analysis of a secondary PoX introgression on PoL1-6 chromosome 2 that overlapped with another PoX segment originally acquired in admix 2 confirmed the former scenario, because two distinct PoX haplotypes were found within the overlap and these resolved to a single haplotype after a presumed crossover point (Extended Data Fig. 6b). The high level of resolution provided by haplotype analysis also identified a number of extended gene conversion tracts in some isolates (Extended Data Fig. 6b). Apparent secondary PoU1 contributions on chromosome 5 in PoL1-4 and PoL1-8 are questionable because they are supported by just one data point in a region of uncertain heritage.
Extended Data Fig. 6. Identification of secondary introgressions from the PoSt and PoE1 lineages.
a) Maximum likelihood trees built using binary haplotype data for: PoE1 contributions on chromosome 1 between positions 4,741,547 and 4,839,703; PoT isolates and candidate donors on chromosome 7 (171,523 to 177,915); and PoX contributions on chromosome 3 (5896248 to 6400037). The trees were built using the bingamma substitution model and 100 bootstrap replications. Distances represent nucleotide divergence. b) Plots showing nucleotide differences for select isolates across the regions used to build the trees in a. The HAP# designation is used to label one example of each distinct haplotype identified across the three regions analyzed. Tracks are colored according to inferred donor (see legend for a).
Molecular dating of key events in WB/GLS evolution
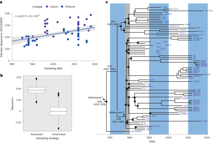
To ensure that dating estimates were not influenced by the standing variation that predated WB/GLS’s evolution, we used a carefully curated SNP dataset derived from chromosome regions that all analysed isolates appeared to have inherited from the PoL1-1 founder. We included data from three chromosomes (1, 2, and 5; 3.8 Mb total) to increase our chances of detecting recombination within the dataset. A total of 422 high-confidence SNPs were identified among 73 isolates, and these had an acceptable temporal signal (Fig. 5a) that was robust to bootstrapping (Fig. 5b). A generalized stepping-stone analysis provided marginally better support for a relaxed clock model (log Bayes factor 1), which yielded estimates of 1.27 × 10−7 SNPs per site per year for the average nucleotide substitution rate and a time to most recent common ancestor (TMRCA) of ~50 years (Fig. 5c)—effectively dating admix 1 to about 1968 (95% CI 1952–1975) (Fig. 6). Values obtained under the strict clock model were very similar (1.19 × 10−7 SNPs per site per year; dated to 1966, 95% CI 1954–1974). These estimates should not have been greatly affected by recombination because only 15 of the 422 SNPs (3.5%) were shared between different haplotypes (Supplementary Data File 2).
Fig. 5. Molecular dating of key events in PoT/PoL1 evolution.
a, Phylogenetic signal based on correlation between patristic distance versus sampling date was measured using Pearson’s r statistic (n = 72). Grey area shows the 95% CI of mean patristic distance at a given sampling time. b, Robustness of signal was determined by bootstrapping versus randomization of sampling dates (number of replicates is 1,000). Bars, median; box, IQR. Test for significance performed using Wilcoxon statistics. c, Bayesian estimation of the TMRCA using a dataset comprising SNPs in regions of chromosomes 1, 2 and 5 that were co-inherited by all PoT/PoL1 strains. Estimated divergence dates are shown adjacent to key nodes (values inside parentheses indicate 95% CI). Black circles mark nodes that separate different chromosomal haplotypes. Grey shading emphasizes the narrow time window encompassing the predicted divergences of most haplotypes. TMRCA values were used as proxies for the dates of admixes 1 and 2 (Fig. 6).
Fig. 6. Multi-hybrid swarm model for WB/GLS evolution.

The seven fungal individuals hypothesized to be the main contributors of DNA to PoT/PoL1 are shown as coloured discs with solid outlines depicting the MAT1-1 mating type; dotted outline indicates MAT1-2 and no outline indicates unknown/mixed mating type. PWT alleles, where known, are also shown. Approximate time frames for admixture events are shown and were inferred by molecular dating (Fig. 5). Thin arrows show gene flow and those with dotted lines indicate backcrosses. Thick arrows show suspected migration/importation events. Maps were obtained from Vemaps.com.
Of the 31 PoL1/PoT haplotypes represented in the tree, 18 are rooted at nodes dated between 1978 and 1980 (Fig. 5c)—a pattern that is consistent with their emergence in a short-lived swarm, whose peak activity is estimated to have been about 6 years before the first WB outbreak (Fig. 6). All splits occurring outside of this window appear to be artefacts caused by recombination because they involved haplotypes that shared rare recombinant SNPs. Those with later split dates showed recombination between SNPs absent in the PoT1 founding haplotype and must, therefore, have arisen after admix 2. Those showing earlier splits shared SNPs with strain ATCC64557. These variants are unlikely to have been present in the PoL1-1 founder because they were not found in any PoT haplotypes and were therefore probably acquired from a PoL1-1 descendent in the previously inferred backcrosses.
Host jumping by re-assortment of host-specificity genes
Prior work has shown that P. oryzae’s host jump to wheat is correlated with mutation and/or loss of the PWT3 and PWT6 host-specificity genes, whose products trigger resistance in wheat32,33,37. To understand how the swarm activity might have driven the host jump, we used BLAST searches to trace PWT3 and PWT6 alleles through the WB pedigree. Importantly, we found that WB/GLS contained null/non-functional alleles of these genes that already existed as standing variation within P. oryzae and the chromosomal patterns of inheritance seen in Fig. 4 were consistent with a scenario where these alleles were donated to the swarm. PWT6 resides on chromosome 5 in PoE1, but the PoL1-1 founder inherited the relevant chromosome segment from the PoU1 lineage whose members lack the gene (Extended Data Table 1b). pwt6null was then passed down to other PoT/PoL1 members, while others inherited a second null locus from the PoSt donor. The PoL1-1 founder possesses functional PWT3A that resides on a chromosome segment inherited from PoU1 (Fig. 4). PWT3A was passed down to PoT1 in admix 2, and its descendants then acquired non-functional pwt3 alleles in subsequent matings, with pwt3B having been donated by the PoSt lineage and the transposon-disrupted variant, pwtAtc, having been contributed by 2PoE1 (Extended Data Table 1b). Two other non-functional pwt3 alleles have transposon insertions in the promoter region of genes that are otherwise identical in sequence to PWT3:A Neither the MGL retrotransposon38 in pwt3Atm nor the Pot3 insertion in pwt3Atp (ref. 39) are present in the PoT1 founder isolates and, therefore, with no evidence of a secondary donation from PoU1, both must have arisen de novo. pwt3Atm is found in multiple haplotypic backgrounds consistent with segregation in the swarm, while pwt3Atp was found in just a single isolate, WBKY11.
Discussion
Prior studies implicated a possible role for gene flow in the differentiation of wheat and Lolium-infecting lineages of P. oryzae23. Here, we provide evidence they co-evolved in a multi-hybrid swarm that repartitioned standing variation present in at least eight individuals from five P. oryzae populations individually specialized on Eleusine, Luziola, Stenotaphrum, Urochloa and an unknown host related to Oryza/Setaria pathogens (Fig. 6). Brazil appears to be the primary centre of origin for both diseases because most haplotypes constituting WB/GLS were not found elsewhere until 1990 and remained restricted to South America until 2016. Very likely, the PoL1-1 founder originated there too because Eleusine- and Urochloa-infecting donor populations are not found in North America but are endemic and widespread in Brazil’s wheat-growing regions24,40, and the PoE1 segments in its genome are most similar to sequences found in South American Eleusine pathogens (Extended Data Fig. 6). It was possibly introduced into the United States via infested hay/seed or by Hurricane Edith, which swept in from central America just 3 months before the 1971 disease outbreaks (Fig. 6). Urochloa was first introduced into Brazil in 1952 as a forage to support the beef industry41, and we suspect that coincident introduction of the Urochloa-adapted lineage may have been the initial catalyst for the events whose outcome now threatens global wheat production.
The idea that hybridization drives the evolution of plant pathogens is well established. Interspecific hybrids have been associated with the emergences of several new plant diseases42,43 and resurgences of old ones (for example, Dutch elm44). Allopolyploid hybrids formed via vegetative fusion have also been linked to host range expansions in pathogens such as Verticillium45 and in mutualistic Epichloë symbionts46. With the resolution afforded by phylogenomic approaches, hybridization between divergent lineages within a single species (admixture) has recently been identified as a potential driver of pathogen diversification and new disease emergence9,47–49. For most pathosystems, however, the genetic barriers that prevent colonization by non-pathogens and the mechanism(s) by which hybridization breaks these down are unknown.
The evolutionary history of WB yields new insights in this regard by building on foundational work from Tosa and colleagues who identified five PWT genes that determine P. oryzae avirulence on wheat33,37,50. After surveying allele distributions for two cloned genes, they proposed an evolutionary model where functional losses of PWT6 and currently unknown PWT genes allowed an Eleusine pathogen to colonize rwt3 wheat, probably via an intermediate Lolium host32. A population increase on wheat was then proposed to have been a springboard for the evolution of pwt3 mutants with virulence on RWT3 cultivars33. By tracing PWT3/6 alleles through the PoT/PoL1 pedigree (Fig. 6), we found that most of the necessary losses in PWT function occurred via re-assortment of pre-existing virulence alleles that were donated to the swarm by pathogens found on wild and cultivated grasses known to be present in the surrounding agricultural landscape. Loss of PWT6 occurred in admix 1 but was probably insufficient to establish infectiousness to wheat because all isolates from wheat contain donations from PoX that arrived with admix 2. Presumably, at that time, the PoT1 founder inherited null/non-functional alleles of one or more of the PWT genes that remain to be cloned. Virulence to RWT3 wheat was subsequently gained through donations of pwt3b and pwt3Atc from PoSt and 2PoE1, respectively (Fig. 6). Critically, all virulence alleles, including pwt3Atm which harbours a de novo transposon insertion, were found in multiple haplotypic backgrounds and, because there was no evidence of genetic exchange having occurred in the epidemic population (Supplementary Data File 2), all of the key losses in pwt function appear to have been ‘pre-adaptations’ that arose within the swarm and, quite possibly, before the wheat host was ever encountered.
Resurrection of ancestral virulence alleles has been proposed as a mechanism by which the apple scab pathogen, Venturia inequalis, defeated Rvi6 resistance in cultivated apples. However, while avrRvi6 virulence appears to have arisen in populations associated with wild crabapples containing Rvi6 resistance51,52, pwt alleles in P. oryzae came from populations that are specialized on other grasses24 and have no known history of interaction with wheat. Possibly, the wheat resistance genes that recognize the various PWT avirulence factors have functional equivalents in other Gramineae, similar to the situation with Brassicaceae53. In this case, selection for virulence in the canonical grass host might simultaneously defeat a functionally equivalent gene in wheat—or any other grass for that matter. This latter point is especially salient and may explain why so many PoT/PoL1 members (18%) were capable of infecting non-wheat/Lolium hosts. Moreover, with some haplotypes being found on multiple genera, and one (PoL1-9) that so far has only been found on oat, it appears that WB/GLS evolution occurred within the context of a broader adaptive radiation that also produced some haplotypes with unusually wide host ranges, and others that are preferentially adapted to other grasses. Interestingly, the fungal pathogens Zymoseptoria pseudotritici and Blumeria graminis triticale also have recent evolutionary origins in hybrid swarms and high haplotype diversity within the emergent populations furnished to them with expanded host ranges, compared with related species (Z. pseudotritici), or their immediate forebears (B. g. triticale).
In hindsight it is understandable that shuffling of pwt alleles could have facilitated host jumps onto wheat and other grasses, but it is not clear how strains of P. oryzae adapted to so many different hosts could have come together in the first place, or how progeny of differentially adapted parents avoided epistatic interactions that typically cause losses of virulence on either parental host42,43. One possibility is that suitably adapted strains suppress host immunity, allowing co-colonization by less-adapted relatives—a demonstrated avenue for gene flow among different races of the obligate oomycete pathogen, Albugo candida9. However, recombination in Albugo occurred over a considerable period of time and, given the short-lived nature of the WB/GLS swarm and the widespread sharing of recombination blocks (Fig. 4a), we favour a model where all matings from admix 2 onwards occurred contemporaneously in hay containing infected pasture grasses (Lolium/Urochloa) and associated weeds (Eleusine/Luziola). Plant tissues in this form would have similarly compromised, or inactive, immunity and should, therefore, have been minimally restrictive to fungal mating and growth.
It has been proposed that host jumping is a ‘cornerstone in the evolution of plant pathogens, as it leads to pathogen diversification’, which is then ‘followed by radiation, specialization and speciation’4. The exact opposite appears to be true for WB/GLS because diversification was driven primarily by the recombination of admixture variation, which then led to the host jump, and it would take an estimated 25,000 years to accumulate diversity equivalent to that generated by the brief swarm activity. Moreover, because so few of the mutations that arose after admix 1 were shared among different haplotypes (Supplementary Data File 2), this points to a scenario where most, if not all, of the recombination happened before there was any propagation in the new hosts. As such, we envisage a literal swarm where unfettered mating occurred in a confined area, over a limited period, and generated an untested collection of what might best be described as ‘hopeful monsters’ (Goldschmidt44,45), which only experienced host-driven selection after asexual spores escaped the swarm.
The notion that host jumps drive pathogen diversification comes from an assumption that pathogenic interactions tend to be suboptimal after jumping hosts and that new beneficial mutations must then occur for the reproductive rate to reach a threshold for disease outbreak and epidemic spread (R0 > 1)—a process known as ‘fine-tuning’1–3. For WB/GLS, the diseases exploded onto the scene so soon after the swarm’s formation, it seems unlikely that much fine-tuning would have occurred, especially considering the limited number of new mutations to fuel adaptation. This leads us to propose that the repartitioning of standing variation not only drove the initial host jumps onto wheat and Lolium (and other grasses), but produced a recombinant population with individuals sufficiently ‘pre-adapted’ to the new hosts that they were inherently highly pathogenic. This is unexpected considering the potential for variable epistatic interactions among loci donated by individuals adapted to divergent host species (Fig. 4b). Nevertheless, the number of distinct haplotypes within the outbreak population, and the evenness in their representation, suggests that recombinational load had negligible impact on compatibility. In fact, the hybrids possibly had increased pathogenicity, as has been reported for hybrids of the Dutch elm pathogens, Ophiostoma ulmi and O. novo ulmi44, and the anther smut pathogen, Microbotryum violaceum54.
While we do not believe that new mutation played a major role in P. oryzae’s establishment on wheat, there has clearly been subsequent adaptation via selection on acquired standing variation. pwt3Atc inherited from the 2PoE1 donor was present at a low frequency pre-1992 but its presence in all isolates collected since 2005 suggests it has been swept to near fixation (Supplementary Data File 1c), presumably in response to widespread cultivation of RWT3 wheat. This sweep is remarkable because it favoured pwt3Atc alleles in multiple haplotypic backgrounds that show little or no evidence of gene flow between them, yet over the same period other pwt3 alleles that dominated in the early outbreak population dramatically decreased in frequency. Presumably, pwt3Atc was favoured because the large compound transposon in its open reading frame26 destroys function, while other alleles, with only SNP variation and/or transposon disruption of their promoters, possibly retain residual activity33.
Only a few newly emerged fungal plant pathogens have been studied at the phylogenomic level, yet recombination in hybrid swarms is already a recurrent evolutionary theme. B. g. triticale and Z. pseudotritici also exhibit high haplotype diversity by virtue of their swarm origins but, at the same time, they show almost no variation across chromosome regions inherited from the same parent8,47. Thus, they are further examples of new hybrids that, despite potentially confounding effects from recombinational load, became fully ensconced in their respective hosts not long after their evolutionary foundations. Clearly, recycling of existing variation provides for more rapid evolution than a dependency on new beneficial mutations, and admixture/hybridization has the benefit of bringing together divergent sets of alleles that have already been tried-and-tested in related environments55. What is most surprising, however, is that despite prior long-term specialization on other host genera, the specific ancestries of large portions of the fungal genomes seemingly have no effective bearing on the immediate compatibility with the new hosts. This suggests that, beyond the primary layer of recognition-based immunity, plant genetic barriers to host jumping by non-pathogens may be less robust than is currently assumed. Indeed, for WB/GLS it appears that the crux of its initial host jump to wheat was simply assembling the right gene combinations to defeat primary recognition. Here, it should be noted that P. oryzae, B. g. triticale and Z. pseudotritici are all pathogens of monocots, so it remains to be seen whether fungal admixture/hybridization can drive similarly rapid host jumps on dicot hosts, or on wild plant species with broader genetic bases. Nevertheless, the surprising story of WB/GLS evolution emphasizes the potentially precarious nature of non-host resistance, especially in the face of new opportunities for hybridization brought about by the anthropogenic movement of fungi.
Methods
Fungal cultures
The origins of fungal strains used in this study are listed in Supplementary Data File 1a. Especially important for our study are previously uncharacterized early strains: ATCC64557, which was isolated in the United States in 1980 and immediately deposited in the American Type Culture Collection, and Triticum strains collected in Brazil between 1985 and 1989 and maintained desiccated in long-term frozen storage in the Barbara Valent/Forrest Chumley laboratory at the DuPont Company. In 2001, this early Triticum-strain collection was moved and permanently stored in the biosafety level 3 M. oryzae strain collection maintained at the United States Department of Agriculture Agricultural Research Service Foreign Disease and Weed Science Research Unit in Fort Detrick, Maryland. WB isolates were cultured either under biosafety level 3 containment at Fort Detrick, or under normal laboratory conditions at Universidade Federal de Viçosa, which is in a WB endemic region. Each strain analysed was a fully independent isolate, from a different plant and usually from a different location and/or year. For DNA isolation, all strains were first genetically purified via single-spore isolation and then cultured in 10 ml liquid complete medium (6 g casamino acids, 6 g yeast extract and 10 g sucrose) for 7 days with shaking.
Next-generation sequencing
DNA was prepared from freeze-dried mycelium using previously described methods56. Most libraries were prepared using the Nextera kit (Illumina, cat. no. FC-121-1031) and were constructed according to the manufacturer’s instructions, but using a tagmentation step of 60 min. A small number of libraries were prepared using the Kapa HyperPlus kit (Roche, cat. no. 7962401001), according to the manufacturer’s protocol. Sequences were acquired using MiSeq (at the University of Kentucky Advanced Genetic Technologies Center, or Bluegrass Community and Technical College) and using HiSeq (150 PE) at Novogene Corp Inc.
Sequence assembly
Raw reads were trimmed to remove adaptor sequences and poor-quality regions using Trimmomatic (PE mode: ILLUMINACLIP: NexteraPE-PE.fa:2:30:10 SLIDINGWINDOW:20:20 MINLEN:80). Paired-end reads passing these filters were assembled with Newbler 2.9 or Velvet 1.2.10 using VelvetOptimiser to optimize the assembly over the k-mer range 59–129.
SNP calling
We employed a custom perl script57, which performs two passes of a repeat-masking algorithm originally developed for TruMatch58 to ensure that SNPs are not called in regions affected by repeat-induced point mutation. Briefly, repeat-masked genomes are aligned using blast (-evalue 1e-20, -max_target_seqs 20000 -outfmt ‘6 qseqid sseqid qstart qend sstart send btop’), a second repeat-filtering step is then performed, and SNPs are then called only in uniquely aligned regions. iSNPcaller accuracy was tested by identifying SNPs in fully independent genome assemblies derived from the same raw read datasets. This revealed a median false SNP call error rate of ~1.1 × 10−5 (Farman et al. 2023). The final dataset comprised 471,202 SNPs in unique chromosome regions.
Phylogenetic and divergence analyses
Pairwise distance data from iSNPcaller were used to build neighbour-joining trees using default parameters in MEGA X (ref. 59). Tree plots were generated using the radial output format in MEGA X, circular format in ggtree60 and neighbour-net network in Splitstree5 (ref. 61). Phylogenetic analyses of MPG1 and CH7BAC7 were performed by aligning the sequences with MUSCLE 3.8.31 (ref. 62) and generating maximum likelihood trees with RAXML8 (ref. 63). A co-phylogeny plot was created in R using the phytools cophylo function with parameters: assoc = NULL, rotate = TRUE64. Within-population divergence values were calculated in MEGA X after partitioning the pairwise distance data based on population memberships. Resolution of distinct donor haplotypes from the same source population was accomplished by using the binary haplotype data to build phylogenetic trees in RAxML under the bingamma substitution model.
Determination of population subdivision
SNP data from the iSNPcaller output files were downsampled by retaining every tenth SNP along each chromosome and converted into STRUCTURE format using a custom script. The find.clusters function in the Bayesian information criterion/discriminant analysis of principal components (DAPC) module from Poppr65 was used to identify clusters (max.n.clust = 30, n.iter = 1 × 106). DAPC was performed over a K-value range from 10 to 25, after retaining 100 principal components. Populations used for subsequent analyses were defined according to the partitioning at K = 16, as this value had the lowest Bayesian information criterion value. Similar population divisions were identified with STRUCTURE66, although the latter programme failed to resolve the PoO and PoS lineages, which were clearly separated, both by DAPC (Extended Data Fig. 3) and by phylogenetic approaches23. Lineages were named with a Po prefix, with suffixes corresponding to the primary host genus and a numerical identifier if the genus harboured more than one population.
Assessing chromosome ancestry using ChromoPainter
First, we used a custom script to call chromosomal haplotypes (only bi-allelic sites) for each strain, based on the SNP data from iSNPcaller. The dataset was filtered to remove all SNP positions where any one strain had a missing data point. ChromoPainter was run separately for a single representative of each PoT/PoL1 haplotype, using all non-PoT/PoL1 strains as potential donors, and an even recombination rate of 7 × 10−9 across all chromosomes. Run parameters included the haploid (-j) and print copyprobsperlocus files (-b) options, with each expectation maximization being performed over ten iterations, while maximizing over copy proportions (-ip option). Donor probability plots and chromosome haplotype plots were generated from the resulting copyprobs files, using custom R programs. To speed up plotting and generate plots with manageable sizes, the copyprobs file can be downsampled by rounding chromosome coordinates to the nearest 10 kb and retaining just one data point per interval. The inferred donor contributions were obtained by using the write.csv() function to print out the data frame used for the ChromoPainter stacked bar chart plots. Overall donor contributions to each haplotype/population were obtained by parsing the ChromoPainter chunklengths.out file, using custom R scripts.
Assessing chromosome ancestry using ShinyHaplotypes
The ChromoPainter input files were used as inputs to the perl script SlideCompare.pl, which compares haplotypes in a pairwise fashion in sliding windows of 2,000 variant sites and a step size of 400. Haplotype divergence was calculated as number of SNPs per variant site. The output files were then read by the ShinyHaplotypes.R code for interactive and static plotting.
Reciprocal crossover analyses
A custom perl script was used to interrogate the data frame used for the ChromoPainter plots. Briefly, the script identifies chromosome positions showing reciprocal swaps in parentage across the same inter-SNP interval. It then reports the positions of the crossover, which haplotypes exhibit the crossover and the respective heritages of the chromosome segments on each side of the exchange.
Tip dating using BEAST 2.6.3
For this analysis, we used only sequences where all strains were predicted to have inherited the respective chromosome regions from the original founder isolate (Chr1: 2,300,000–3,400,000, Chr2: 500,000–1,500,000 and Chr5: 300,000–2,000,000). By restricting our analysis to sequence data from these regions we could be reasonably confident that the substitution rate was inferred using only new variants that arose between the founder event and each strain’s collection date, thereby avoiding inflation due to pre-existing SNPs acquired by admixture. In addition, because we suspected that the new populations had very recent evolutionary origins, we sought to minimize ‘noise’ from false SNP calls by using a dataset that represents the intersection of calls generated using two completely different SNP calling methods, both of which were pre-filtered to avoid false calls in repeated sequences. In addition to using the data from iSNPcaller, we aligned raw read data to the B71 reference genome using bowtie and then recalled SNPs in the target regions using the Genome Analysis Toolkit with the parameters: HaplotypeCaller, -ploidy 1; -emit-ref-confidence Genomic variant call format (VCF); GenotypeGenomicVCFs default settings; and SelectVariants -select-type SNP. A custom script (SmartSNPs.pl67) was used to filter the resulting VCF files using the following schema: SNPs should not be repeated regions of the B71 reference, SNPs should not be heterozygous (P. oryzae is haploid so heterozygous calls indicate the calling of false SNPs that reside in repeated regions of the query genome), the alternate:reference allele ratio must be ≥20:1, and there must be a minimum of ten reads covering the site in question. SNPs passing these pre-qualifiers were then cross-referenced with the variants identified by iSNPcaller and inconsistencies were resolved by interrogating the raw read data to determine true presence/absence of the SNP.
The strength of the phylogenetic signal in the dataset was assessed by using RAxML to build a maximum likelihood tree under the GTRgamma model, with 1,000 bootstrap replications. Patristic distances to ATCC64557 (the earliest sampled isolate) were then calculated using the cophenetic function in ape68, and the correlation with sampling date was determined using the Pearson method. The robustness of the signal was assessed by comparing the distribution of Pearson’s r after resampling the dataset with replacement (n = 1,000), versus randomizing the sampling dates (n = 1,000). The phylogenetic signal operations were performed using a custom script modified from69.
For molecular dating, the dataset was analysed as a single partition due to the small number of variant sites. The HKY + I + G site substitution model was utilized as determined to be optimal by PartitionFinder2 (ref. 70). Constant sites were determined by using a custom perl script to count the invariant nucleotides in the queried portions (that is, non-repeated) portions of the surveyed chromosomes. Both strict clock and relaxed log normal clock models were employed, and their rates were estimated in separate Markov chain Monte Carlo runs. Coalescent Extended Bayesian Skyline was selected as the tree prior and 20 independent Markov chain Monte Carlo samplings were performed for each parameter set, with each incorporating 10 million pre-burnin iterations, 100 million sampled iterations and data logging every 5,000 iterations. The resulting logfiles were inspected in Tracer v1.7.1 and the five with the highest effective sample size values were combined using LogCombiner, along with the corresponding tree files71. TreeAnnotator was used to create a maximum clade credibility tree which was plotted using the ape and phyloch packages for R (ref. 72).
Analysis of PWT gene alleles
The PWT3 and PWT6 gene sequences were used to search genome assemblies for all available strains using BLAST and allele assignments were made based on nucleotide mismatches and gaps. For transposon-disrupted alleles, the positions of transposon insertions and target site duplications were used to define alleles. pwt6null alleles were characterized by first aligning the B71 chromosomes with the PWT6 locus in the PoE1 isolate, CD156, to identify the deletion breakpoints and then by comparing the structure of the breakpoint and flanking sequence between PoT/PoL1 members and isolates from the inferred donor populations. Finally, we verified that the allele designation for a given isolate was consistent with the inferred heritage of the corresponding chromosome segment, as determined by chromopainting.
Reporting summary
Further information on research design is available in the Nature Portfolio Reporting Summary linked to this article.
Supplementary information
Fungal isolate information.
SNPs used for molecular dating.
Acknowledgements
We thank Y. Tosa for sharing unpublished genome sequence data, and the following for helpful comments: S. Kamoun and T. Langner (the Sainsbury Laboratory), P. Gladieux (Institut National de la Recherche Agronomique), N. Grunwald (Oregon State University), D. Weisrock (University of Kentucky) and L. Trevathan (Animal and Plant Health Inspection Service). We thank the University of Kentucky Center for Computational Sciences and Information Technology Services Research Computing for their support and use of the Morgan and Lipscomb Compute Clusters and associated resources. This work was supported by the United States Department of Agriculture, Agriculture and Food Research Initiative grants 2013-68004-20378 and 2021-68013-33719 (B.V.), multistate project NE1602 (M.F.); Agricultural Research Service project 8044-22000-046-00D (B.V.); Hatch project KY012037 (M.F.); the National Science Foundation, MCB-1716491 (M.F.); and the University of Kentucky College of Agriculture Food and the Environment (M.F.). This is contribution no. 21-121-J from the Kansas Agricultural Experiment Station. Mention of trade names or commercial products in this publication is solely for the purpose of providing specific information and don’t imply recommendation or endorsement by the U.S. Department of Agriculture. USDA is an equal opportunity provider and employer.
Extended data
Author contributions
M.R., B.C., J.R.D., E.M.D.P., B.V. and M.L.F. were involved in study design. J.P.A., K.F.P., S.M. and B.V. performed sample collection, strain and DNA isolation. M.R., B.C. and M.L.F. performed the bioinformatic analyses and created custom script. M.L.F. and M.R. wrote the manuscript, deposited data at NCBI and created the GitHub repository. All authors edited the manuscript and approved the final version.
Peer review
Peer review information
Nature Ecology & Evolution thanks Mark McMullan and the other, anonymous, reviewer(s) for their contribution to the peer review of this work. Peer reviewer reports are available.
Data availability
Sequence data are available under various NCBI accessions as listed in Supplementary Data File 1a. Datasets used for the analyses described herein are available at https://github.com/drdna/WheatBlastEvolution.
Code availability
Custom bash, perl and R codes used to perform the analyses and generate figures are available on GitHub (https://github.com/drdna/WheatBlastEvolution).
Competing interests
The authors declare no competing interests.
Footnotes
Publisher’s note Springer Nature remains neutral with regard to jurisdictional claims in published maps and institutional affiliations.
Extended data
is available for this paper at 10.1038/s41559-023-02237-z.
Supplementary information
The online version contains supplementary material available at 10.1038/s41559-023-02237-z.
References
- 1.Bonneaud C, Longdon B. Emerging pathogen evolution: using evolutionary theory to understand the fate of novel infectious pathogens. EMBO Rep. 2020;21:e51374. doi: 10.15252/embr.202051374. [DOI] [PMC free article] [PubMed] [Google Scholar]
- 2.Antia R, Regoes RR, Koella JC, Bergstrom CT. The role of evolution in the emergence of infectious diseases. Nature. 2003;426:658–661. doi: 10.1038/nature02104. [DOI] [PMC free article] [PubMed] [Google Scholar]
- 3.Gomulkiewicz R, Holt RD. When does evolution by natural selection prevent extinction? Evolution. 1995;49:201–207. doi: 10.2307/2410305. [DOI] [PubMed] [Google Scholar]
- 4.Thines M. An evolutionary framework for host shifts—jumping ships for survival. N. Phytol. 2019;224:605–617. doi: 10.1111/nph.16092. [DOI] [PubMed] [Google Scholar]
- 5.de Vienne DM, et al. Cospeciation vs host-shift speciation: methods for testing, evidence from natural associations and relation to coevolution. N. Phytol. 2013;198:347–385. doi: 10.1111/nph.12150. [DOI] [PubMed] [Google Scholar]
- 6.Depotter JRL, Seidl MF, Wood TA, Thomma BPHJ. Interspecific hybridization impacts host range and pathogenicity of filamentous microbes. Curr. Opin. Microbiol. 2016;32:7–13. doi: 10.1016/j.mib.2016.04.005. [DOI] [PubMed] [Google Scholar]
- 7.Inderbitzin P, Davis RM, Bostock RM, Subbarao KV. The ascomycete Verticillium longisporum is a hybrid and a plant pathogen with an expanded host range. PLoS ONE. 2011;6:e18260. doi: 10.1371/journal.pone.0018260. [DOI] [PMC free article] [PubMed] [Google Scholar]
- 8.Stukenbrock EH, Christiansen FB, Hansen TT, Dutheil JY, Schierup MH. Fusion of two divergent fungal individuals led to the recent emergence of a unique widespread pathogen species. Proc. Natl Acad. Sci. USA. 2012;109:10954. doi: 10.1073/pnas.1201403109. [DOI] [PMC free article] [PubMed] [Google Scholar]
- 9.McMullan M, et al. Evidence for suppression of immunity as a driver for genomic introgressions and host range expansion in races of albugo candida, a generalist parasite. eLife. 2015;4:e04550. doi: 10.7554/eLife.04550. [DOI] [PMC free article] [PubMed] [Google Scholar]
- 10.Igarashi S, Utimada C, Igarashi L, Kazuma A, Lopes R. Pyricularia Sp. em trigo. I. ocorrência de Pyricularia Sp. no estado do paranà. Fitopatol. Bras. 1986;11:351–352. [Google Scholar]
- 11.Cabrera, M. & Gutiérrez, S. Primer registro de Pyricularia grisea en cultivos de trigo del ne de Argentina. Primer registro de Pyricularia grisea en cultivos de trigo del NE de Argentina. Jornada de Actualización en Enfermedades de Trigo. IFSC Press, Lavallol, Buenos Aires (2007).
- 12.Viedma L. Wheat blast occurrence in Paraguay. Phytopathology. 2005;95:S152. [Google Scholar]
- 13.Barea, G. & Toledo, J. Identificación y zonificación de Pyricularia o brusone (Pyricularia oryzae) en el cutivo de trigo en el Departamento de Santa Cruz. Informe Técnico. Proyecto de Investigación Trigo, Santa Cruz, pp 76–86 (1996).
- 14.Tembo B, et al. Detection and characterization of fungus (Magnaporthe oryzae pathotype Triticum) causing wheat blast disease on rain-fed grown wheat (Triticum aestivum L.) in Zambia. PLoS ONE. 2020;15:e0238724. doi: 10.1371/journal.pone.0238724. [DOI] [PMC free article] [PubMed] [Google Scholar]
- 15.Landschoot PJ, Howland BF. Gray leaf spot of perennial ryegrass turf in Pennsylvania. Plants Dis. 1992;76:1280–1282. doi: 10.1094/PD-76-1280. [DOI] [Google Scholar]
- 16.Uddin W, Viji G, Vincelli P. Gray leaf spot (blast) of perennial ryegrass turf: an emerging problem for the turfgrass industry. Plant Dis. 2003;87:880–889. doi: 10.1094/PDIS.2003.87.8.880. [DOI] [PubMed] [Google Scholar]
- 17.Tosa Y, et al. Genetic constitution and pathogenicity of lolium isolates of Magnaporthe oryzae in comparison with host species-specific pathotypes of the blast fungus. Phytopathology. 2004;94:454–462. doi: 10.1094/PHYTO.2004.94.5.454. [DOI] [PubMed] [Google Scholar]
- 18.Carver RB, Rush MC, Lindberg GD. An epiphytotic of ryegrass blast in Louisiana. Plant Dis. Rep. 1972;56:157–158. [Google Scholar]
- 19.Bain DC, Patel BN, Patel MV. Blast of ryegrass in Mississippi. Plant Dis. Rep. 1972;56:210. [Google Scholar]
- 20.Ou, S. H. Rice Diseases (Commonwealth Agricultural Bureaux, 1985).
- 21.Kato H, et al. Pathogenicity, mating ability and dna restriction fragment length polymorphisms of Pyricularia populations isolated from Gramineae, Bambusideae and Zingiberaceae plants. J. Gen. Plant Pathol. 2000;66:30–47. doi: 10.1007/PL00012919. [DOI] [Google Scholar]
- 22.Farman ML. Pyricularia grisea isolates causing gray leaf spot on perennial ryegrass (Lolium perenne) in the United States: relationship to P. grisea isolates from other host plants. Phytopathology. 2002;92:245–254. doi: 10.1094/PHYTO.2002.92.3.245. [DOI] [PubMed] [Google Scholar]
- 23.Gladieux P, et al. Gene Flow between divergent cereal- and grass-specific lineages of the rice blast fungus Magnaporthe oryzae. mBio. 2018;9:e01219-17. doi: 10.1128/mBio.01219-17. [DOI] [PMC free article] [PubMed] [Google Scholar]
- 24.Ascari JP, et al. Pyricularia are mostly host-specialized with limited reciprocal cross-infection between wheat and endemic grasses in Minas Gerais, Brazil. Phytopathology. 2023 doi: 10.1094/phyto-01-23-0024-r. [DOI] [PubMed] [Google Scholar]
- 25.Castroagudín, V. L., et al. The wheat blast pathogen Pyricularia graminis-tritici; has complex origins and a disease cycle spanning multiple grass hosts. Preprint at bioRxiv10.1101/203455 (2017).
- 26.Ceresini PC, et al. Wheat blast: from its origins in South America to its emergence as a global threat. Mol. Plant Pathol. 2019;20:155–172. doi: 10.1111/mpp.12747. [DOI] [PMC free article] [PubMed] [Google Scholar]
- 27.Ceresini PC, et al. Wheat blast: past, present, and future. Annu. Rev. Phytopathol. 2018;56:427–456. doi: 10.1146/annurev-phyto-080417-050036. [DOI] [PubMed] [Google Scholar]
- 28.Zhong Z, et al. Population genomic analysis of the rice blast fungus reveals specific events associated with expansion of three main clades. ISME J. 2018;12:1867–1878. doi: 10.1038/s41396-018-0100-6. [DOI] [PMC free article] [PubMed] [Google Scholar]
- 29.Latorre SM, et al. Differential loss of effector genes in three recently expanded pandemic clonal lineages of the rice blast fungus. BMC Biol. 2020;18:88. doi: 10.1186/s12915-020-00818-z. [DOI] [PMC free article] [PubMed] [Google Scholar]
- 30.Zeigler RS. Recombination in Magnaporthe grisea. Annu. Rev. Phytopathol. 1998;36:249–275. doi: 10.1146/annurev.phyto.36.1.249. [DOI] [PubMed] [Google Scholar]
- 31.Maciel JL, et al. Population structure and pathotype diversity of the wheat blast pathogen Magnaporthe oryzae 25 years after its emergence in Brazil. Phytopathology. 2014;104:95–107. doi: 10.1094/PHYTO-11-12-0294-R. [DOI] [PubMed] [Google Scholar]
- 32.Asuke S, Magculia NJ, Inoue Y, Vy TTP, Tosa Y. Correlation of genomic compartments with contrastive modes of functional losses of host specificity determinants during pathotype differentiation in Pyricularia oryzae. Mol. Plant Microbe Interact. 2021 doi: 10.1094/mpmi-12-20-0339-r. [DOI] [PubMed] [Google Scholar]
- 33.Inoue Y, et al. Evolution of the wheat blast fungus through functional losses in a host specificity determinant. Science. 2017;357:80–83. doi: 10.1126/science.aam9654. [DOI] [PubMed] [Google Scholar]
- 34.Peng Z, et al. Effector gene reshuffling involves dispensable mini-chromosomes in the wheat blast fungus. PLoS Genet. 2019;15:e1008272. doi: 10.1371/journal.pgen.1008272. [DOI] [PMC free article] [PubMed] [Google Scholar]
- 35.Jombart T, Devillard S, Balloux F. Discriminant analysis of principal components: a new method for the analysis of genetically structured populations. BMC Genet. 2010;11:94. doi: 10.1186/1471-2156-11-94. [DOI] [PMC free article] [PubMed] [Google Scholar]
- 36.Beninde J, Feldmeier S, Veith M, Hochkirch A. Admixture of hybrid swarms of native and introduced lizards in cities is determined by the cityscape structure and invasion history. Proc. R. Soc. B. 2018;285:20180143. doi: 10.1098/rspb.2018.0143. [DOI] [PMC free article] [PubMed] [Google Scholar]
- 37.Asuke S, Nishimi S, Tosa Y. At least five major genes are involved in the avirulence of an Eleusine isolate of Pyricularia oryzae on common wheat. Phytopathology. 2020;110:465–471. doi: 10.1094/PHYTO-07-19-0278-R. [DOI] [PubMed] [Google Scholar]
- 38.Nishimura M, et al. Insertion of the line retrotransposon MGL causes a conidiophore pattern mutation in Magnaporthe grisea. Mol. Plant Microbe Interact. 2000;13:892–894. doi: 10.1094/MPMI.2000.13.8.892. [DOI] [PubMed] [Google Scholar]
- 39.Farman ML, Taura S, Leong SA. The Magnaporthe grisea DNA fingerprinting probe Mgr586 contains the 3′ end of an inverted repeat transposon. Mol. Gen. Genet. 1996;251:675–681. doi: 10.1007/BF02174116. [DOI] [PubMed] [Google Scholar]
- 40.Castroagudin VL, et al. Pyricularia graminis-tritici, a new Pyricularia species causing wheat blast. Persoonia. 2016;37:199–216. doi: 10.3767/003158516X692149. [DOI] [PMC free article] [PubMed] [Google Scholar]
- 41.Miles, J. W., Maass, B. L. & do Valle, C. B. Brachiaria: Biology, Agronomy, and Improvement (CIAT, 1996).
- 42.Gladieux P, et al. Maintenance of fungal pathogen species that are specialized to different hosts: allopatric divergence and introgression through secondary contact. Mol. Biol. Evol. 2011;28:459–471. doi: 10.1093/molbev/msq235. [DOI] [PubMed] [Google Scholar]
- 43.Spiers AG, Hopcroft DH. Comparative studies of the poplar rusts Melampsora medusae, M. larici-populina and their interspecific hybrid M. medusae-populina. Mycol. Res. 1994;98:889–903. doi: 10.1016/S0953-7562(09)80260-8. [DOI] [Google Scholar]
- 44.Brasier CM, Kirk SA. Rapid emergence of hybrids between the two subspecies of Ophiostoma novo-ulmi with a high level of pathogenic fitness. Plant Pathol. 2010;59:186–199. doi: 10.1111/j.1365-3059.2009.02157.x. [DOI] [Google Scholar]
- 45.Jia X, et al. Mitotic gene conversion can be as important as meiotic conversion in driving genetic variability in plants and other species without early germline segregation. PLoS Biol. 2021;19:e3001164. doi: 10.1371/journal.pbio.3001164. [DOI] [PMC free article] [PubMed] [Google Scholar]
- 46.Charlton ND, et al. Interspecific hybridization and bioactive alkaloid variation increases diversity in endophytic Epichloë species of Bromus laevipes. FEMS Microbiol. Ecol. 2014;90:276–289. doi: 10.1111/1574-6941.12393. [DOI] [PubMed] [Google Scholar]
- 47.Menardo F, et al. Hybridization of powdery mildew strains gives rise to pathogens on novel agricultural crop species. Nat. Genet. 2016;48:201–205. doi: 10.1038/ng.3485. [DOI] [PubMed] [Google Scholar]
- 48.Li F, et al. Emergence of the Ug99 lineage of the wheat stem rust pathogen through somatic hybridisation. Nat. Commun. 2019;10:5068. doi: 10.1038/s41467-019-12927-7. [DOI] [PMC free article] [PubMed] [Google Scholar]
- 49.McMullan M, et al. The ash dieback invasion of Europe was founded by two genetically divergent individuals. Nat. Ecol. Evol. 2018;2:1000–1008. doi: 10.1038/s41559-018-0548-9. [DOI] [PMC free article] [PubMed] [Google Scholar]
- 50.Asuke S, et al. Loss of PWT7 located on a supernumerary chromosome is associated with parasitic specialization of Pyricularia oryzae on wheat. Mol. Plant Microbe Interact. 2023 doi: 10.1094/mpmi-06-23-0078-r. [DOI] [PubMed] [Google Scholar]
- 51.Lemaire C, et al. Emergence of new virulent populations of apple scab from nonagricultural disease reservoirs. N. Phytol. 2016;209:1220–1229. doi: 10.1111/nph.13658. [DOI] [PubMed] [Google Scholar]
- 52.Xiao S, et al. Origin and maintenance of a broad-spectrum disease resistance locus in Arabidopsis. Mol. Biol. Evol. 2004;21:1661–1672. doi: 10.1093/molbev/msh165. [DOI] [PubMed] [Google Scholar]
- 53.Ashfield T, Ong LE, Nobuta K, Schneider CM, Innes RW. Convergent evolution of disease resistance gene specificity in two flowering plant families. Plant Cell. 2004;16:309–318. doi: 10.1105/tpc.016725. [DOI] [PMC free article] [PubMed] [Google Scholar]
- 54.Gibson AK, Refrégier G, Hood ME, Giraud T. Performance of a hybrid fungal pathogen on pure-species and hybrid host plants. Int. J. Plant Sci. 2014;175:724–730. doi: 10.1086/676621. [DOI] [Google Scholar]
- 55.Hedrick PW. Adaptive introgression in animals: examples and comparison to new mutation and standing variation as sources of adaptive variation. Mol. Ecol. 2013;22:4606–4618. doi: 10.1111/mec.12415. [DOI] [PubMed] [Google Scholar]
- 56.Rahnama M, et al. Transposon-mediated telomere destabilization: a driver of genome evolution in the blast fungus. Nucleic Acids Res. 2020;48:7197–7217. doi: 10.1093/nar/gkaa287. [DOI] [PMC free article] [PubMed] [Google Scholar]
- 57.iSNPcaller. GitHub (2023); https://github.com/drdna/iSNPcaller
- 58.Li W, Rehmeyer CJ, Staben C, Farman ML. Trumatch—a BLAST post-processor that identifies bona fide sequence matches to genome assemblies. Bioinformatics. 2005;21:2097–2098. doi: 10.1093/bioinformatics/bti257. [DOI] [PubMed] [Google Scholar]
- 59.Kumar S, Stecher G, Li M, Knyaz C, Tamura K. Mega X: molecular evolutionary genetics analysis across computing platforms. Mol. Biol. Evol. 2018;35:1547–1549. doi: 10.1093/molbev/msy096. [DOI] [PMC free article] [PubMed] [Google Scholar]
- 60.Xu S, et al. Ggtree: a serialized data object for visualization of a phylogenetic tree and annotation data. iMeta. 2022;1:e56. doi: 10.1002/imt2.56. [DOI] [PMC free article] [PubMed] [Google Scholar]
- 61.Huson DH. Splitstree: analyzing and visualizing evolutionary data. Bioinformatics. 1998;14:68–73. doi: 10.1093/bioinformatics/14.1.68. [DOI] [PubMed] [Google Scholar]
- 62.Edgar RC. Muscle: multiple sequence alignment with high accuracy and high throughput. Nucleic Acids Res. 2004;32:1792–1797. doi: 10.1093/nar/gkh340. [DOI] [PMC free article] [PubMed] [Google Scholar]
- 63.Stamatakis A. RAxML version 8: a tool for phylogenetic analysis and post-analysis of large phylogenies. Bioinformatics. 2014;30:1312–1313. doi: 10.1093/bioinformatics/btu033. [DOI] [PMC free article] [PubMed] [Google Scholar]
- 64.Revell LJ. Phytools: an R package for phylogenetic comparative biology (and other things) Methods Ecol. Evol. 2012;3:217–223. doi: 10.1111/j.2041-210X.2011.00169.x. [DOI] [Google Scholar]
- 65.Kamvar ZN, Tabima JF, Grunwald NJ. Poppr: an R package for genetic analysis of populations with clonal, partially clonal, and/or sexual reproduction. PeerJ. 2014;2:e281. doi: 10.7717/peerj.281. [DOI] [PMC free article] [PubMed] [Google Scholar]
- 66.Pritchard JK, Stephens M, Donnelly P. Inference of population structure using multilocus genotype data. Genetics. 2000;155:945–959. doi: 10.1093/genetics/155.2.945. [DOI] [PMC free article] [PubMed] [Google Scholar]
- 67.SmartSNPs. GitHub (2023); https://github.com/drdna/SmartSNPs
- 68.Paradis E, Schliep K. Ape 5.0: an environment for modern phylogenetics and evolutionary analyses in R. Bioinformatics. 2019;35:526–528. doi: 10.1093/bioinformatics/bty633. [DOI] [PubMed] [Google Scholar]
- 69.wheat-clonal-linage. GitHub (2023); https://github.com/Burbano-Lab/wheat-clonal-linage
- 70.Lanfear R, Frandsen PB, Wright AM, Senfeld T, Calcott B. Partitionfinder 2: new methods for selecting partitioned models of evolution for molecular and morphological phylogenetic analyses. Mol. Biol. Evol. 2017;34:772–773. doi: 10.1093/molbev/msw260. [DOI] [PubMed] [Google Scholar]
- 71.Bouckaert R, et al. Beast 2.5: an advanced software platform for bayesian evolutionary analysis. PLoS Comput. Biol. 2019;15:e1006650. doi: 10.1371/journal.pcbi.1006650. [DOI] [PMC free article] [PubMed] [Google Scholar]
- 72.Tools for phylogenetics and taxonomy. rdrr.io (2019); https://rdrr.io/github/fmichonneau/phyloch/man/
Associated Data
This section collects any data citations, data availability statements, or supplementary materials included in this article.
Supplementary Materials
Fungal isolate information.
SNPs used for molecular dating.
Data Availability Statement
Sequence data are available under various NCBI accessions as listed in Supplementary Data File 1a. Datasets used for the analyses described herein are available at https://github.com/drdna/WheatBlastEvolution.
Custom bash, perl and R codes used to perform the analyses and generate figures are available on GitHub (https://github.com/drdna/WheatBlastEvolution).










