Abstract
Cyclin-dependent kinase 7 (Cdk7) occupies a central position in cell-cycle and transcriptional regulation owing to its function as both a CDK-activating kinase (CAK) and part of the general transcription factor TFIIH. Cdk7 forms an active complex upon association with Cyclin H and Mat1, and its catalytic activity is regulated by two phosphorylations in the activation segment (T loop): the canonical activating modification at T170 and another at S164. Here we report the crystal structure of the fully activated human Cdk7/Cyclin H/Mat1 complex containing both T-loop phosphorylations. Whereas pT170 coordinates a set of basic residues conserved in other CDKs, pS164 nucleates an arginine network involving all three subunits that is unique to the ternary Cdk7 complex. We identify differential dependencies of kinase activity and substrate recognition on individual phosphorylations within the Cdk7 T loop. The CAK function of Cdk7 is not affected by T-loop phosphorylation, whereas activity towards non-CDK substrates is increased several-fold by phosphorylation at T170. Moreover, dual T-loop phosphorylation at both T170 and S164 stimulates multi-site phosphorylation of transcriptional substrates—the RNA polymerase II (RNAPII) carboxy-terminal domain (CTD) and the SPT5 carboxy-terminal repeat (CTR) region. In human cells, Cdk7-regulatory phosphorylation is a two-step process in which phosphorylation of S164 precedes, and may prime, T170 phosphorylation. Thus, dual T-loop phosphorylation can regulate Cdk7 through multiple mechanisms, with pS164 supporting tripartite complex formation and possibly influencing Cdk7 processivity, while the canonical pT170 enhances kinase activity towards critical substrates involved in transcription.
Keywords: Cyclin-dependent kinase, Cdk7, Cyclin H, Mat1, transcription regulation, RNA polymerase II, CTD kinase, T-loop phosphorylation, CAK
Introduction
Cyclin-dependent kinase 7 (Cdk7) is a master regulator of cell cycle progression and gene expression, by virtue of its ability to phosphorylate the activation segment, or T loop, of other CDKs, and its essential role in transcription as part of the general transcription initiation factor TFIIH 1. Cdk7 is found in at least three distinct complexes in cells: a ternary CDK-activating kinase (CAK) complex comprising Cdk7, Cyclin H and Mat1; a quaternary complex of CAK with the TFIIH subunit XPD; and the 10-subunit holo-TFIIH 2–10. Cdk7 directly influences progression of the cell cycle by phosphorylating and hence activating cell-cycle kinases Cdk1, Cdk2, Cdk4, and Cdk6. As part of TFIIH, Cdk7 is involved in formation of the pre-initiation complex (PIC) and phosphorylates the carboxy-terminal domain (CTD) of RNA polymerase II (RNAPII) to facilitate promoter escape and RNA 5’-end capping, thereby regulating the expression of mRNA and snRNA 11. In addition to its direct involvement in transcription via TFIIH, Cdk7 is also an activating kinase for the transcription elongation kinases Cdk9, Cdk12, Cdk13 and probably Cdk11 12–14. Recently, pharmacologic inhibition of Cdk7 has emerged as a promising option for cancer treatment 15. Despite longstanding interest in Cdk7, regulation of its kinase activity remains incompletely understood. Early biochemical studies suggested that assembly into TFIIH complexes increased Cdk7 activity towards RNAPII, and that association with Mat1 is sufficient for this stimulatory effect 16–19. However, Mat1 appears to be stably and constitutively associated with Cdk7 in vivo and is thus unlikely to be a physiologic regulator of kinase activity or substrate specificity 20.
In the case of cell-cycle CDKs, T-loop phosphorylation is strictly and universally required for biological function. The T-loop phosphorylation requirement appears less stringent for Cdk7, as unphosphorylated Cdk7/Cyclin H can form active complexes upon association with Mat1 2,4,21, and phosphorylation-site mutant variants of Cdk7 or its orthologs can support viability in flies and yeast 20,22–24. These early findings have been validated by recent structural data showing that association with Mat1 shifts the Cdk7 T loop into an active conformation in the absence of phosphorylation 25–27. Despite being dispensable for basal activation in vitro, T-loop phosphorylation was shown to stimulate Cdk7 activity towards specific protein substrates, including RNAPII and the transcription elongation factor SPT5 12,20,28.
Cdk7 harbors two phosphorylation sites within its T loop. One, T170 (here and throughout, residue numbers refer to the sequence of human Cdk7), corresponds to the canonical site of T-loop phosphorylation typically required for kinase activation, whereas the second phosphorylation site at S164 has not been assigned a clear function. Previous studies indicated redundant or reinforcing roles of dual T-loop phosphorylation in stabilizing the trimeric Cdk7/Cyclin H/Mat1 complex in vitro and in vivo. Preventing Cdk7 T-loop phosphorylation led to loss of complex stability, and to temperature-sensitive lethality in Drosophila, with a cdk7s164A/T170A double mutant losing viability at a lower temperature than a cdk7T170A single mutant 20. However, studies of Cdk7 activity regulation by S164 phosphorylation have been inconsistent, with different groups reporting either kinase activation 20,29 or inactivation 30. Both S164 and T170 can be phosphorylated in vitro by the Cdk7 targets Cdk1 and Cdk2 4,29,31. However, no upstream kinase responsible for phosphorylating the Cdk7 T-loop in vivo has been identified, and only a few studies report changes in Cdk7 T-loop phosphorylation in physiologic contexts 13,28,31–34. Hence, how and when Cdk7 activity is regulated by T-loop phosphorylation remain open questions.
Given the central position of Cdk7 in the cell cycle and RNAPII transcription, elucidation of the pathways that regulate its activity is of crucial importance to understanding both processes. With the emergence of Cdk7 as a potential vulnerability in cancer cells, a deeper understanding of its regulators might yield additional therapeutic opportunities. Despite recent structural advances, however, the molecular basis of Cdk7 regulation remains largely unknown. In this study we determine the structure of the doubly phosphorylated CAK complex, and uncover a previously unrecognized requirement for dual T-loop phosphorylation to stimulate activity towards the transcriptional substrates RNAPII and SPT5. We identify key residues of all three CAK subunits that underlie this effect and define, through biophysical measurements, the contribution of dual T-loop phosphorylation to ternary complex stability. In human colon cancer cells, Cdk7 T-loop phosphorylation is a two-step process in which phospho-S164 appears to be a prerequisite for T170 phosphorylation, revealing unexpected complexity in the regulation of Cdk7 activity in vivo.
Results
Crystal structure of the fully active Cdk7/Cyclin H/Mat1 complex
For structure determination, we reconstituted the tripartite human Cdk7/Cyclin H/Mat1 complex comprising Cdk7 (2-346) and Cyclin H (1-323) in complex with a C-terminal fragment of Mat1 (230-309) (Fig. 1a). The position of the S164P motif in Cdk7 is highlighted in a sequence alignment of the T loops of CDKs implicated in transcription (Fig. 1b). A complication in studying Cdk7 T-loop phosphorylation is that the binary complexes produced by co-expression of Cdk7 and Cyclin H in insect cells are phosphorylated at T170 and S164, whereas co-expression of Cdk7, Cyclin H and Mat1 results in ternary complexes that are largely or completely unphosphorylated 20,35. Therefore, to obtain T-loop phosphorylated ternary complexes, we expressed Cdk7/Cyclin H or Mat1 separately in insect cells and mixed the two resulting lysates prior to co-purification. These two different purification strategies enabled us to generate and compare wild-type, ternary Cdk7/Cyclin H/Mat1 complexes with or without T-loop phosphorylation (Fig. 1a and Supplementary Fig. 1). The phosphorylation state influences the migration behavior of Cdk7 in sodium dodecyl sulfate-polyacrylamide gel electrophoresis (SDS-PAGE), with the doubly phosphorylated kinase running faster than the unphosphorylated one (Supplementary Fig. 1a–c). The phosphorylation states of the various complex preparations were confirmed by determination of the molecular masses of the intact proteins (Supplementary Fig. 1d–f). When tested for kinase activity towards the RNAPII CTD, the phosphorylated Cdk7/Cyclin H/Mat1230-309 was ~3-fold more active than the same complex lacking T-loop phosphorylation (Fig. 1c; compare 7/H/M230-309 and 7/H + M230-309).
Fig. 1 |. Structure of the doubly phosphorylated Cdk7/Cyclin H/Mat1 complex.

a, SDS-PAGE analysis and immunoblotting of Cdk7/Cyclin H/Mat1 complexes. Protein (3 μg) was resolved in a 15% SDS-polyacrylamide gel and stained with Coomassie blue. Note the difference in migration behavior of Cdk7 depending on the phosphorylation status; doubly phosphorylated Cdk7 and Cyclin H migrate at the same size. For immunoblot analysis of the Cdk7 T-loop phosphorylation status, 1 μL protein at 2.6 μM was resolved by SDS-PAGE, transferred to nitrocellulose and probed with phospho-specific antibodies recognizing Cdk7 pT170 or Cdk7 pS164. b, Alignment of transcriptional CDK T loops. c, Radiometric kinase assay probing the preparations for activity towards RNAPII CTD. Each Cdk7 complex (0.1 μM) was incubated with 10 μM GST-CTD[52] in the presence of 1 mM ATP containing 0.35 μCi [32P]-γ-ATP for 15 min at 30°C. Bars represent mean of duplicate measurement. d, Crystal structure of the doubly T-loop phosphorylated Cdk7/Cyclin H/Mat1/VHHRD7-04 complex at 2.15 Å resolution.
Doubly phosphorylated, fully active CAK complexes were crystallized in the presence of ADP•Mg2+ and a chaperoning nanobody, VHHRD7-04 (Fig. 1d). The nanobody cDNA was obtained from isolated monocytes after immunization of an alpaca with the ternary complex used for crystallization. Five different nanobodies were identified and characterized by surface plasmon resonance (SPR) spectroscopy for their binding to Cdk7/Cyclin H/Mat1230-309, showing affinities between 0.6 and 45 nM and recognition of two different epitopes by different nanobodies (Supplementary Fig. 2a,b). Whereas VHHRD7-01 and VHHRD7-05 inhibited the kinase activity of Cdk7, the remaining three nanobodies had no effect on the phosphorylation of a CTD substrate (Supplementary Fig. 2c,d). All nanobodies were tested in crystallization trials, but only the Cdk7/Cyclin H/Mat1230-309/VHHRD7-04 complex grew into crystals that could be optimized to a suitable size using the hanging drop diffusion technique (see Methods). The phases were determined by molecular replacement and the structure refined to a resolution of 2.15 A with excellent stereochemistry (Supplementary Table 1).
Two Cdk7/Cyclin H/Mat1230-309/VHHRD7-04 heterotetramers constitute the asymmetrical unit cell of the protein crystal, exhibiting a high overall similarity at an RMSD value of 0.28 Å over 624 Cα atoms. Unexpectedly, residues 1-45 of Cdk7, which form the first three β-strands in the N-lobe of the kinase, are not visible in the electron density map. Instead, the next two canonical β-strands of the kinase, β4 and β5, are in a symmetric crystallographic interface with the opposing Cdk7 subunit, indicating some conformational flexibility within the N-lobe. The nanobody VHHRD7-04 interacts through its complementarity determining regions (CDRs) mainly with the C-lobe of Cdk7, with some minor contacts to Mat1 (Supplementary Fig. 2e,f). Overall, the crystallized human CAK complex is similar to the recently reported cryo-EM structure (PDB 6xbz) 25, with an RMSD value of 0.46 Å over 265 Cα atoms. However, while all other Cdk7 structures reported to date contain only one phosphorylation in the T loop (or none), the electron density of the two phosphorylated T-loop residues, pS164 and pT170, is clearly seen (Supplementary Fig. 3a,b), providing the first structural insights into regulation of a CDK by dual T-loop phosphorylation.
Dual phosphorylation puts the Cdk7 T loop in its place
The two phospho-sites in Cdk7 mediate multiple intra-and inter-subunit interactions that stabilize the conformation of the T loop. The canonical pT170 residue forms salt bridges with R61 of the 56NRTALREIK αC helix, R136 of the 135HRD catalytic site motif, and K160 of the 155DFGLAK substrate interaction motif (Fig. 2a). The formation of this charged cluster is a hallmark of CDK activation 36,37, and in Cdk7 these interactions are evenly distributed with a distance between side chains of 2.5-2.7 Å. pT170 forms an additional hydrogen bond with a water molecule that interacts with the backbone carbonyl of A168. In a pT170-mediated indirect interaction, R61 forms an intermolecular salt bridge with E117 of Cyclin H, which coordinates K64 on the Cdk7 αC helix. Cyclin H residues D116 and E117 that form intermolecular contacts are located at the tip of helix H3 and constitute a di-acidic motif that is highly conserved in cyclins. As a result of this intricate salt-bridge network, the αC helix is pushed toward the active site of the kinase and the DFG motif is in the “in” position, indicative of an active CDK.
Fig. 2 |. Structural coordination of the phosphorylated T-loop residues in Cdk7.

a, Close-up of the interaction network of pT170. Salt bridges are formed to Cdk7 residues R61, R136 and K160, forming the canonical triad of T-loop phosphorylation recognition that is conserved in CDKs. A water-mediated hydrogen bond is formed to the backbone carbonyl of A168. An intermolecular salt bridge between R61 and E117 of Cyclin H extends to K64, coordinating the kinase αC helix. Additional contacts are formed between R167 of Cdk7 and D116 of Cyclin H. b, Close-up of the interaction network of the non-canonical pS164. An intermolecular salt bridge is formed to R165 on the second cyclin box of Cyclin H, which is continued to D299 of Mat1. The side chain of N166 of Cdk7 is coordinated by pS164. Several water molecules in proximity to the phospho-sites mediate the tripartite interaction. c, Electrostatic surface display of the T-loop residues in Cdk7. The position of residues pS164, R167 and pT170 is marked. The surface charge and accessibility are visible in the upper panel with the interacting side chains shown in the transparent display of the lower panel. Residues belonging to Cdk7 are written in letters without outlines; those belonging to Cyclin H are outlined in white and Mat1 residues are outlined in magenta. d, Electrostatics of the ternary Cdk7/Cyclin H/Mat1 complex assembly. The open triptychon display shows charged interactions in the Cdk7/Cyclin H interface while the interactions of Mat1 with both subunits is largely hydrophobic. The electrostatic surface charge is shown from −5 kBT (red) to +5 kBT (blue).
The second, Cdk7-specific phospho-site pS164 is buried in the tripartite complex formed with Cyclin H and Mat1. It forms a tight salt bridge with R165 of the second cyclin box of Cyclin H, which in turn is in a linear arrangement to form another intermolecular salt bridge with D299 of Mat1 (Fig. 2b). The guanidinium ion of R165 of Cyclin H is in a planar stacking relationship with that of Mat1 R295. This stacking is extended to the W132 indole moiety of Cdk7, leading to a parallel alignment of these side chains involving all three subunits (Supplementary Fig. 3c). However, no direct salt-bridge interaction between Mat1 R295 and pS164 of Cdk7 is seen. Instead, R295 of Mat1 forms a hydrogen bond to the backbone carbonyl of Cdk7 F162 and coordinates four water molecules in proximity to M1 of Cyclin H, S161 of Cdk7, and D299 of Mat1. Remarkably, we found M1 of Cyclin H to be acetylated in the electron density map, explaining the additional 42 Da seen in the mass spectrometry (Supplementary Fig. 1d-f). This residue is fully buried in the ternary complex, with the acetyl moiety interacting with Cdk7 while the methionine side chain points towards Mat1, suggesting that any N-terminal tagging of Cyclin H might impact CAK complex formation. Lastly, the phosphate of pS164 coordinates the side chain amide of N166 in the T loop of Cdk7.
A third residue of Cdk7, R167, centered between pS164 and pT170, coordinates the T loop. It forms an intermolecular salt bridge to D116 of Cyclin H as well as several water-mediated hydrogen bond interactions (Fig. 2a,b). Overall, the high resolution of the crystal structure and the many water molecules identified in the interfaces of Cdk7 with Cyclin H and Mat1 provide a detailed picture of the tripartite molecular interaction. The accessibility and electrostatic surface potential of the T loop residues are shown in Fig. 2c. As these three moieties—pT170, R167 and pS164—shape the surface of the kinase activation loop, we have superimposed an RNAPII CTD heptad repeat on the substrate binding site of Cdk7, based on a Cdk2/Cyclin A/substrate structure 37,38. Modelling of a PTSPSYS peptide shows that the two prolines fit well into the characteristic substrate recognition site and that the side chain hydroxyl group of the tyrosine within the S5P6S7Y1 core motif reaches the charged pT170 cluster, allowing for hydrogen bonding (Supplementary Fig. 3d).
The buried surface areas in the ternary CAK complex are evenly distributed, with 2500 Å2 for the Cdk7–Cyclin H interface, 2400 Å2 for the interaction of Cdk7 with Mat1, and 2400 Å2 for Cyclin H and Mat1, counting both molecules. Whereas the interaction between Cdk7 and Cyclin H is highly polar, with the formation of eight salt bridges and more than 20 hydrogen bonds, the interaction of Mat1 with Cdk7 is mostly hydrophobic, involving no salt bridge and only seven hydrogen bonds. The interaction of Mat1 with Cyclin H is also largely hydrophobic, with two salt bridges and nine hydrogen bonds. The polarity of the interactions can be seen in the electrostatic surface representation, where Mat1 appears largely uncharged and hydrophobic, while complementary positively and negatively charged patches contribute to Cdk7–Cyclin H binding (Fig. 2d).
S164 phosphorylation is required for Mat1 regulation of Cdk7 activity
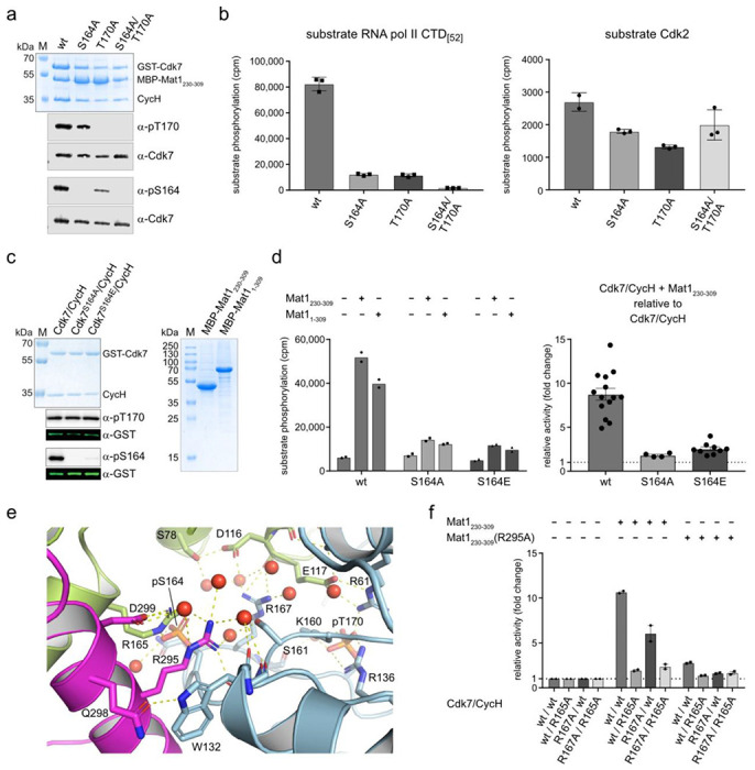
To analyze the individual contributions of the two T-loop phosphorylations to Cdk7 activity, we mutated S164 or T170, either individually or in combination, to alanine. Ternary complexes were obtained, as above, by mixing lysates of insect cells co-expressing Cdk7 and Cyclin H, and of cells expressing Mat1230-309 alone, and subsequent co-purification (Fig. 3a). Mutation of Cdk7 T170 to alanine reduced the levels of S164 phosphorylation, whereas the Cdk7 S164A mutation had no effect on pT170 levels. As expected, the doubly phosphorylated kinase preparations had the highest activity towards the RNAPII CTD (Fig. 3b). Mutation of Cdk7 T170 severely reduced activity to levels close to those of binary Cdk7/Cyclin H complexes, confirming the requirement for T170 phosphorylation in activity regulation by Mat1 20. More unexpectedly, mutation of S164 to alanine had the same effect on activity as did the T170A mutation. This reduction occurred despite unchanged levels of pT170 in the S164A mutant relative to wild type (Fig. 3a,c), indicating a specific requirement for pS164 in addition to pT170 to achieve maximal Cdk7 activity towards the RNAPII CTD. Mutation of both residues to alanine resulted in activity levels below those of non-phosphorylated, wild-type Cdk7 preparations. While the effects of T-loop mutations on Cdk7 activity towards the RNAPII CTD were profound, the ability to phosphorylate Cdk2 was largely unaffected by Cdk7 T-loop phosphorylation status (Fig. 3b).
Fig. 3 |. S164 phosphorylation is required for full Cdk7 activity.

a, SDS-PAGE and immunoblot analysis of GST-Cdk7/Cyclin H/MBP-Mat1 complexes. Protein (3 μg) was resolved on a 12% SDS gel and stained with Coomassie blue. For analysis of the Cdk7 T-loop phosphorylation status, 1 μL at 2.6 μM was immunoblotted with phospho-specific antibodies recognizing Cdk7 pT170 or Cdk7 pS164. Total Cdk7 was used as loading control. b, Radiometric kinase assay probing the preparations shown in a for activity towards RNAPII CTD and GST-Cdk2. Each Cdk7 complex at 0.1 μM was incubated with 10 μM GST-CTD[52] or 15 μM GST-Cdk2 in the presence of 1 mM ATP containing 0.35 μCi [32P]-γ-ATP for 15 min at 30°C. Bars represent mean ± SD. c, SDS-PAGE analyses of GST-Cdk7/Cyclin H and MBP-Mat1; 2 μg of each sample was resolved on a 12% SDS-Gel. Cdk7 T-loop phosphorylation status was analyzed as in a. Immunoblotting for GST was used as loading control for Cdk7. d, Radiometric kinase activity assay. Activity was measured towards GST-CTD[52] of Cdk7/Cyclin H without Mat1 and upon pre-incubation with MBP-Mat1230-309 or MBP-Mat11-309 for 10 min (left panel). Cdk7/Cyclin H (0.1 μM) was pre-incubated with buffer or 0.4 μM Mat1, and 10 μM GST-CTD[52]. Reaction was started by addition of 1 mM ATP containing 0.35 μCi [32P]-γ-ATP and incubated for 15 min at 30°C. Data represent mean of duplicate measurements. Fold-change of kinase activity upon MBP-Mat1230-309 incubation in relation to the same kinase preparation without Mat1 (right panel). Assay conditions were as described above. Each data point represents an individual measurement monitored at least in duplicate. Bars represent mean ± SEM. e, Molecular interaction network of R295 of Mat1 with neighboring amino acids. f, Radiometric kinase activity assay was performed as in d. Cdk7, Cyclin H, and Mat1 mutations were as indicated. Data were normalized to the activity of the respective complex without Mat1. Data represent mean ± SEM from two separate experiments, each performed in triplicate.
To analyze the role of S164 phosphorylation in greater detail, we expressed Cdk7/Cyclin H complexes containing wild-type Cdk7, Cdk7 S164A or a Cdk7 S164E mutant intended to mimic constitutive phosphorylation (Fig. 3c). As binary complexes with Cyclin H, the three variants did not differ in their T170 phosphorylation status and had similar enzymatic activity, allowing us to discern clearly the contribution of S164 phosphorylation to activity of the ternary complex with Mat1. When incubated with Mat1230-309, only wild-type Cdk7 displayed a strong increase in activity, while both the S164A and S164E mutants were only mildly stimulated (Fig. 3d and Supplementary Fig. 4a-d). We repeated the experiment using full-length Mat1 to exclude artifacts due to N-terminal truncation and obtained the same result (Fig. 3d). Mat1230-309 increased the activity of phosphorylated Cdk7 by a factor of 8.8, whereas the S164A or S164E mutants were stimulated only 1.8- or 2.5-fold, respectively (Fig. 3d, right panel).
We hypothesized that the interactions of Cdk7 pS164 with Cdk7 R167 and Cyclin H R165, and its coordination to Mat1 R295, are critical for the observed stimulation of enzymatic activity (Fig. 3e). To test this idea, we mutated Cdk7 R167, Cyclin H R165, and Mat1 R295 to alanine and purified the respective mutant Cdk7/Cyclin H complexes and Mat1230-309 R295A. All mutant Cdk7/Cyclin H complexes could be purified to near homogeneity and displayed kinase activity roughly equal to that of wild-type Cdk7/Cyclin H complexes (Supplementary Fig. 4e,f). Upon reconstitution of ternary complexes in vitro, however, either the Cyclin H R165A or Mat1 R295A substitution prevented most of the enhancement of activity by Mat1 addition, recapitulating the effects of the Cdk7 S164A mutation (Fig. 3f). The requirement for Cdk7 R167 was less stringent but still apparent, as its replacement with alanine reduced the stimulation by Mat1 from 10- to 5-fold. The requirement for a coordinating network provides a plausible explanation of why the Cdk7 S164E mutation was unable to mimic S164 phosphorylation; the single negative charge introduced by a glutamate would not suffice to mediate the multivalent interactions needed for full activation. Taken together, these data indicate that phosphorylation of Cdk7 S164 is required to form an electrostatic interaction network with the other CAK subunits, which is in turn needed for Mat1-dependent kinase stimulation (Fig. 3f).
T-loop phosphorylation regulates Cdk7 activity towards different substrates
We further characterized the activity profiles of ternary Cdk7/Cyclin H/Mat1230-309 complexes in which Cdk7 is either non-phosphorylated (S_T), singly phosphorylated at T170 (A_pT), or doubly phosphorylated at S164 and T170 (pS_pT). The singly phosphorylated variant pS_A was not tested because the S164 phosphorylation level in the T170A mutant was <20% that of wild-type Cdk7, as determined by western blot analysis. As shown above, doubly phosphorylated Cdk7 possesses higher activity towards the RNAPII CTD, whereas phosphorylation at Cdk7 T170 alone has only minimal effects on activity (Fig. 4a). We did not observe differences in total CTD phosphorylation at saturation, suggesting that dual T-loop phosphorylation increases the catalytic rate, as previously reported 20, but not the total number of repeats that become phosphorylated (Fig. 4b). Analysis with phosphosite-specific antibodies revealed no differences in the amount of CTD Ser5 and Ser7 phosphorylation at saturation (Fig. 4c). Moreover, addition of Mat1 stimulated activity of binary Cdk7/Cyclin H complexes towards both Ser5 and Ser7 but did not boost the pSer2 signal above the limit of detection (Supplementary Fig. 5a). This suggests that neither T-loop phosphorylation nor Mat1 binding shifts Cdk7’s phosphorylation site preferences within CTD repeats. Interestingly, while Ser5 and Ser7 are known targets of phosphorylation by Cdk7, we also detected phosphorylation of Thr4, which has not been previously reported (Fig. 4c and Supplementary Fig. 5b).
Fig. 4 |. Dual T-loop phosphorylation affects activity but not site specificity of Cdk7 towards the RNAPII CTD.

a, Time course measurement of kinase activity of Cdk7/Cyclin H/Mat1 complexes doubly phosphorylated (pS_pT), singly phosphorylated at T170 (A_pT), or non-phosphorylated (S_T), towards GST-CTD[52]. Cdk7 complex at 0.1 μM concentration was incubated with 10 μM GST-CTD[52] in the presence of 1 mM ATP containing 0.35 μCi [32P]-γ-ATP for indicated times. Curves were obtained by curve fitting using GraphPad prism. b, Determination of the end-point phosphorylation. The respective Cdk7/Cyclin H/Mat1 complex (1 μM) was incubated with 2.5 μM GST-CTD[52] for 120 min. Data represent mean ± SD. c, Immunoblot analysis of substrate site specificity. Fully phosphorylated GST-CTD[52] (100 ng) was separated by SDS-PAGE, blotted and probed with phospho-specific antibodies recognizing pSer2, pSer5, pSer7, and pThr4 respectively. Migration of hypo-phosphorylated (CTD) and hyper-phosphorylated (pCTD) forms is indicated. d, Cdk7/Cyclin H/Mat1 complex (0.1 μM) was incubated with 35 μM GST-Cdk2, 10 μM GST-CTD[52], 50 μM GST-CTD[9], 250 μM CTD peptide (CTD[3]), or GST-SPT5748-1087 (SPT5 CTR). The activity of pS_pT towards each substrate was set to 100% and the other activities normalized accordingly. Data represent mean ± SEM of triplicate measurements. e, Cdk7/Cyclin H/Mat1 complex (0.1 μM) was incubated with 250 μM CTD peptides bearing three heptad repeats with either no modification (cons.), consecutive phosphorylations at the indicated site in every CTD repeat (pY1, pS2, pT4, pS5, pS7) or a substitution of the serine at position 7 to lysine. Lysines were either non-modified (K7) or acetylated (K7-ac). Assays were started with 1 mM ATP containing 0.35 μCi [32P]-γ-ATP and incubated for 15 min at 30°C. Data represent mean ± SD of triplicate measurements.
As observed above (Fig. 3b), the CAK activity of Cdk7 is largely insensitive to T-loop phosphorylation status (Fig. 4d). The striking difference in T-loop phosphorylation dependency between CTD and Cdk2 substrates led us to explore other Cdk7 substrates. The strong enhancement of activity towards the full-length RNAPII CTD by pS164 was preserved in a shorter GST-CTD construct containing nine consensus repeats (GST-CTD[9]). However, with a peptide substrate consisting of three consensus repeats, T170 phosphorylation resulted in increased activity that could not be further enhanced by additional S164 phosphorylation (Fig. 4d). Interestingly, a substrate containing the C-terminal repeat regions (CTRs) 1 and 2 of SPT5—repetitive motifs superficially similar to the RNAPII CTD, with a total of 29 sites matching the partial CDK phosphorylation consensus (S/T-P)—resembled full-length or nine-repeat CTD substrates in its response to pS164. This is consistent with previous data identifying the SPT5 CTRs as Mat1-dependent Cdk7 substrates in vitro 12 and suggests that S164 phosphorylation selectively stimulates Cdk7 activity towards multi-site substrates.
We next tested if CTD phosphorylation by Cdk7 is primed by other CTD phosphorylations present in the same repeat. We analyzed a set of peptides containing three heptad repeats modified to mimic known CTD amino-acid substitutions, phosphorylations or acetylations. Any uniform, pre-existing phosphorylation prevented Cdk7 from placing additional phosphates on the CTD peptides, whereas phosphorylation of a single repeat reduced phosphorylation of adjacent repeats (Fig. 4e and Supplementary Fig. 5c). This behavior contrasts with that of Cdk9, Cdk12, Cdk13 and DYRK1a, which are capable of phosphorylating (or even prefer) certain pre-phosphorylated CTD species, and which act downstream of Cdk7 in transcription 39–43. It is consistent, however, with the ability of fission yeast Mcs6, the ortholog of Cdk7, to prime CTD substrates for subsequent phosphorylation by Cdk9, but not vice versa 44. Substitution of Ser7 by lysine enhanced Cdk7 activity approximately twofold, but this effect was abolished when the lysines were acetylated.
T-loop phosphorylation increases ternary complex stability but not Mat1 binding affinity
To determine if Cdk7 S164 phosphorylation influences formation of ternary complexes with Mat1, we established a surface plasmon resonance (SPR) assay. We covalently coupled an anti-maltose binding protein (MBP) antibody to a CM5 chip, which allowed us to immobilize MBP-Mat1230-309. We then applied either Cdk7/Cyclin H, Cdk7(S164A)/Cyclin H or Cdk7(S164E)/Cyclin H as analytes (Supplementary Fig. 6a). The binding of Mat1230-309 to Cdk7/Cyclin H complexes was analyzed in multi-cycle kinetics experiments at concentrations ranging from 0.2 to 150 nM (Fig. 5a,b). Cdk7/Cyclin H association with Mat1230-309 appeared to be slow, consistent with the lack of electrostatic forces driving the interaction. However, once complexes formed, we observed little dissociation, indicating high stability consistent with the large interaction surfaces involving all three subunits. We determined a steady state affinity (Kd) of 9.8 nM for the complex formation between wild type Cdk7/Cyclin H and Mat1230-309 (Fig. 5a). Binding kinetics and affinity of Cdk7(S164A)/Cyclin H and Cdk7(S164E)/Cyclin H complexes were indistinguishable from those of the wild-type enzyme, indicating that Cdk7 S164 phosphorylation does not contribute to ternary complex formation directly (Fig. 5a,b and Supplementary Fig. 6b).
Fig. 5 |. Mat1 binds tightly to Cdk7/Cyclin H and synergizes with Cdk7 T-loop phosphorylation to stabilize the tripartite complex.

a, b, Multi-cycle kinetics SPR measurement. For analysis, Cdk7/Cyclin H complex was used as analyte in a serial 1:3 dilution ranging from 150 nM to 0.2 nM (left panels). Dissociation constants were calculated by determination of the steady-state affinity (right panels). c, Thermal stability of Cdk7 complexes was determined at a protein concentration of 2.5 μM in storage buffer (20 mM Hepes pH7.6, 150 mM NaCl, 1 mM TCEP) by monitoring intrinsic fluorescence at 350 and 330 nm with a nanoDSF device (nanotemper). The chromatogram shows the melting curves of the ternary complexes indicated. d, Dotplot representation of the melting point (Tm) of binary and ternary Cdk7 preparations.
Previous studies reported a strong impact of Mat1 binding and T-loop phosphorylation on complex stability 4,20. We therefore compared the thermal stability of binary and ternary Cdk7 preparations with differing T-loop phosphorylation status over a temperature gradient ranging from 20–90°C (Fig. 5c). Stability of full-length ternary complexes increased by 2.8°C upon T170 mono-phosphorylation and by another 2.5°C upon dual S164/T170 phosphorylation (Fig. 5d and Supplementary Fig. 6c). A contribution of S164 phosphorylation to stability was consistent among the complexes we tested; even in the absence of Mat1, the binary complex with dual S164/T170 phosphorylation was slightly more stable (by 1.0°C) than one bearing only the pT170 mark. The stabilizing effects were even more pronounced for complexes with truncated Mat1230-309, with an increase in thermal stability of 9.4°C between the unphosphorylated and fully phosphorylated forms.
Phospho-S164 promotes T170 phosphorylation in HCT116 cells
The two T-loop phosphorylation sites allow for four distinct Cdk7 phospho-isoforms, with potentially two alternative paths from the non-phosphorylated to the fully phosphorylated state. To visualize the phospho-isoforms, we used Phos-tag-SDS-PAGE followed by western blot analysis. The Phos-tag reagent binds to phosphorylated proteins, altering their migration and allowing for separation of phospho-isoforms in reducing SDS-PAGE. Conventional western blot analysis confirmed the presence of both pS164 and pT170 on Cdk7 in HCT116 whole cell lysate (Fig. 6a). Separation of the lysate by Phos-tag-SDS-PAGE, followed by western blotting, revealed three Cdk7 phospho-isoforms present within the lysate. Probing with a pT170-specific antibody showed that only the slowest-migrating form carries the T170 phosphorylation. In contrast, pS164 was present in both the slower-migrating and intermediate Cdk7 phospho-isoforms. The fastest-migrating form did not contain either phosphorylation; taken together with previous results suggesting that nearly all cellular Cdk7 is in ternary or higher-order complexes 2,4,14,20, this might indicate a role for Mat1 in maintaining complex stability in vivo in the absence of T-loop phosphorylation. The absence of a Cdk7 isoform monophosphorylated on T170 suggested that T170 phosphorylation might depend on the prior phosphorylation of S164.
Fig. 6 |. Phospho-S164 enhances T170 phosphorylation of Cdk7 in human cells.

a, Phos-tag-SDS-PAGE and conventional SDS-PAGE immunoblot analysis of HCT116 whole-cell lysate. Membranes were probed with α-Cdk7 antibody to visualize total Cdk7 and in parallel with phospho-specific antibodies recognizing Cdk7 pT170 or Cdk7 pS164. b,c, Phostag-SDS-PAGE and conventional SDS-PAGE immunoblot analysis of HCT116 cell lysates transfected with Cdk7-HA T-loop mutants. Blots were probed with α-HA antibody to visualize transfected Cdk7-HA and in in parallel with phospho-specific antibodies recognizing Cdk7 pT170 (b) or Cdk7 pS164 (c). d, Theoretical Cdk7 T loop phospho-isoforms, indicating possible pathways of sequential phosphorylation of S164 and T170.
If Cdk7 S164 phosphorylation promotes T170 phosphorylation, a S164A mutant would be predicted to have reduced T170 phosphorylation. To test this hypothesis, we transfected HCT116 cells with plasmids expressing different, HA-tagged Cdk7 variants (wild-type or T-loop mutants), and analyzed their T-loop phosphorylation status (Fig. 6b,c). Wild-type Cdk7-HA was phosphorylated at both sites, S164 and T170. Mutation of T170 to alanine did not affect pS164 levels (Fig. 6c). In contrast, mutation of S164 to alanine strongly reduced phosphorylation at T170. Replacement of S164 with glutamate resulted in the same degree of T170 phosphorylation as seen in wild type Cdk7-HA (Fig. 6b). When analyzed by Phos-tag-SDS-PAGE and western blotting, phospho-isoform distribution for wild type Cdk7-HA recapitulated the results for endogenous Cdk7, with mono-phosphorylation of S164 but not T170 in addition to a doubly phosphorylated isoform (Fig. 6b,c). Together, these data suggest a stepwise model of Cdk7 T-loop phosphorylation in HCT116 cells, in which S164 is phosphorylated first and either primes T170 phosphorylation or stabilizes pT170 by promoting a conformation more resistant to attack by cellular phosphatases (Fig. 6d).
Discussion
Here we determined, at 2.15 Å resolution, the crystal structure of the human Cdk7/Cyclin H/Mat1 complex with the kinase doubly phosphorylated at S164 and T170 in the T loop. Mat1 binding seals the cleft between Cdk7 and Cyclin H at the site of the kinase activation segment, and extends the common interface formed by CDK–cyclin binding through binary interactions with the kinase C-lobe and the second cyclin box of Cyclin H. These interactions are mostly hydrophobic in nature and evenly distributed among all three subunits of the CAK complex, indicative of a tight ternary assembly with high thermal stability. As a consequence of this interaction, the N-terminus of Cyclin H is fully buried in the tripartite complex, with the acetylated M1 of Cyclin H making contacts to both Mat1 and Cdk7. In fact, residues 1–14 at the N-terminus of Cyclin H are all involved in interactions with either Cdk7 or Mat1. The non-canonical T-loop phosphorylation site in Cdk7, pS164, is similarly buried upon ternary complex formation, but makes direct contacts with Cyclin H that are propagated through water-mediated contacts to Mat1.
The dual T-loop phosphorylation coordinates two distinct interaction networks. The one nucleated by pT170 resembles the canonical activation network seen in other CDKs, coordinating three conserved basic residues required for T-loop positioning and stabilization of the substrate for phosphorylation 36,45. The second network is formed by interactions of pS164 with Cdk7 N166, Cyclin H R165, and Mat1 D299/R295, and is unique to Cdk7/Cyclin H/Mat1. In addition to the two phosphorylation networks, R167 of Cdk7, which is located between S164 and T170 but interacts with neither phospho-site, instead coordinates the T loop to D116 of the Cyclin H di-acidic motif and several water molecules.
Establishment of the two T-loop networks is required for maximal Cdk7 activity towards transcriptional substrates, indicating regulatory functions for both pS164 and pT170. The doubly phosphorylated ternary complex had higher activity towards the RNAPII CTD and the SPT5 CTRs, which both contain repetitive iterations of S/T-P motifs. This substrate-specific effect has been reported previously but ascribed only to the canonical T-loop phosphorylation at T170 12,20. We found that phosphorylation at both S164 and T170 is required for enhanced activity towards longer (and likely more physiologically relevant) substrates; for the RNAPII CTD, the threshold above which pS164 exerts a stimulatory effect is between three and eight repeats (each with as many as three potential sites of phosphorylation). Besides its direct effect on enzyme activity, pS164 promoted or stabilized T170 phosphorylation in human cells, suggesting another mechanism by which dual T-loop phosphorylation positively regulates Cdk7 activity.
S164 and other network components are conserved among higher eukaryotes, but missing or imperfectly conserved in S. cerevisiae, S. pombe and Chaetomium thermophilum. In the budding yeast Cdk7 ortholog, Kin28, the residue equivalent to S164 is replaced by alanine. S. pombe Mcs6, on the other hand, contains two potential phosphorylation sites in similar positions within the T loop, with the non-canonical site residing within a partial CDK consensus motif (TP). In the recently determined structure of the Cdk7/Cyclin H/Mat1 complex of Chaetomium thermophilum, S164 is replaced by an aspartate (D247) that interacts with R190 of the cyclin partner (which aligns with R165 of human Cyclin H), but the dependency of kinase activity on this residue was not analyzed 26. There have been sporadic reports of non-canonical T-loop phosphorylations influencing activity of other CDKs. In the case of human Cdk9, an inhibitory function was ascribed to phosphorylation at S175, eleven amino-acid residues away from the activating T186 residue 46. Interestingly, in addition to a canonical activating threonine (T591), the Cdk11 T loop contains a serine (S585) in a perfect consensus site for CDK recognition, similar to the site harboring Cdk7 S164 (Fig. 1b). Phosphorylation of Cdk11 S585 is described in public databases, but has not been functionally characterized. A recent study identified a binding partner of Cdk11/Cyclin L, SAP30BP, which stabilized and activated the complex, possibly hinting at regulation of Cdk11 activity similar to that described here for Cdk7 47.
Having identified a molecular network within the ternary Cdk7 complex required for full kinase activation, we can envision how this arrangement might promote multi-site CTD phosphorylation. Modeling of a CTD substrate peptide onto the Cdk7/Cyclin H/Mat1 complex with S5 occupying the kinase active site, based on a superimposition with the structure of Cdk2/Cyclin A bound to a PKTPKKAKKL substrate 38, shows Y1 of the next repeat aligned perfectly to form a hydrogen bond with pT170 (Supplementary Fig. 3d). The pS164 cluster, however, is buried in the tripartite complex assembly and might only contribute indirectly to the CTD substrate interaction by restructuring the surface layer in the inter-subunit interface. A multiply phosphorylated CTD substrate, resulting from processive phosphorylation by the kinase, is highly negatively charged and would require a positively charged counterpart for strong association. Moving further along the docked CTD in a C-terminal direction, a highly basic patch at the backside of Cyclin H, formed by residues R197, R223, K253, R256 and K260, could make electrostatic interactions with the phosphorylated CTD (Supplementary Fig. 7). As this site is over 50 Å away from the kinase active site, it might require four or more CTD repeats to bridge the distance to this surface patch. Future experiments will be needed to determine whether the disposition of these basic residues is influenced by the pS164-centered electrostatic network, possibly explaining why the pS164 effect on processivity is not retained with CTD peptides harboring only three repeats. In support of this hypothesis, in the structure of the Mediator-bound PIC, Cdk7 is positioned between Mediator and TFIIH subunits and cannot freely approach CTD repeats for phosphorylation; the CTD repeats are processively fed through the active site of the kinase, most likely resulting in an N- to C-terminal direction of phosphorylation 48.
Cdk7 was unable to phosphorylate CTD repeats that already contained a phosphorylation at any site. This is in contrast to many other transcriptional kinases that tolerate or even prefer pre-phosphorylation within the same or adjacent repeats 39–44,49. This limitation comports, however, with Cdk7’s role as the first kinase to phosphorylate the CTD during transcription initiation, and might prevent Cdk7 from acting ectopically during transcription elongation.
The observation that Cdk2 phosphorylation is insensitive to the Cdk7 T-loop phosphorylation status is in line with earlier studies and supports the conclusion that positioning of T160 of Cdk2 within the Cdk7 active site is not primarily T-loop sequence-dependent, but requires recognition of distal structural elements 12,31,50. Moreover, it is in agreement with findings that CAK activity in extracts is constant during the cell cycle of continuously dividing cells 21,51. In an apparent exception to this general rule, Cdk7 T170 phosphorylation, which is down-regulated in quiescent cells, increases upon cell-cycle re-entry, and can stimulate activation of Cdk4 by Cdk7 in vitro 28.
Early studies reported that T170 phosphorylation requires translocation of Cdk7 to the nucleus and that both T-loop sites are phosphorylated in Xenopus laevis extracts 52,53. Phosphorylation of T170 (T176 in X. laevis) was shown to be the major determinant for Cyclin H binding in the absence of Mat1, which is in line with studies from human cells 4. Phosphorylation of the serine alone enhanced Cdk7-Cyclin H interaction but was not sufficient to promote stable complex formation 4,53. This observation can be explained by the interaction of pS164 with R165 of Cyclin H and is reflected in the contribution of S164 phosphorylation to complex stability. In contrast to Cyclin H binding, Mat1 association with Cdk7/Cyclin H is not affected by the S164 phosphorylation status, and Mat1 associates with non-phosphorylated Cdk7/Cyclin H or even S164A/T170A complexes (Fig. 3a and 4). This phosphorylation-independent binding reflects the large, mainly hydrophobic interface of Mat1 with Cdk7/Cyclin H, which contrasts with the many polar interactions between Cdk7 and Cyclin H. Cdk7 T-loop phosphorylation may nonetheless contribute to ternary complex formation by stabilizing a transient, binary Cdk7/Cyclin H complex that might provide a better scaffold for Mat1 association. Accordingly, Drosophila cdk7S164A/T170A mutants show severely impaired ternary CAK complex stability and temperature-sensitive lethality 20.
The pathways responsible for Cdk7 phosphorylation in vivo have not yet been characterized, and candidate Cdk7-activating kinases such as CDKs or Protein Kinase C (PKC) isoforms have not been confirmed. The sequence adjacent to Cdk7 S164 (SPNR) matches the perfect CDK/MAPK consensus sequence (S/T-P-x-R), suggesting regulation by mitogenic stimulation or cell cycle-intrinsic signals. Accordingly, Cdk1 and Cdk2 have been shown to phosphorylate both S164 and T170 (which does not match even the partial CDK consensus, S/T-P) in vitro 4,29,31,53. Studies that describe changes in Cdk7 T-loop phosphorylation upon different perturbations often report concomitant deregulation of the cell cycle 32,34,54. However, whether the observed changes in Cdk7 T-loop phosphorylation occurred as a consequence or cause of cell-cycle deregulation was not clearly determined. Another interesting possibility is that Cdk7 T-loop phosphorylation is responsive to growth factor signaling; in a recent report, cells with activating mutations in the phosphatidylinositol-4,5-bisphosphate 3-kinase (PIK3CA), which result in hyperactive growth signaling, had increased sensitivity to Cdk7 inhibition 33,55.
Based on our results, Cdk7 T-loop phosphorylation appears to be a sequential, two-step process in which Cdk7 S164 phosphorylation is established first, followed by T170 phosphorylation. In whole-cell extracts prepared under conditions designed to solubilize chromatin-associated proteins, doubly phosphorylated Cdk7 represents only a minor fraction of total Cdk7, with the majority being unphosphorylated or mono-phosphorylated at Ser164 (Fig. 6b). As we show here, dual Cdk7 T-loop phosphorylation is required to boost Cdk7 activity towards multi-site phosphorylation substrates involved in transcription. This, combined with evidence that cell-cycle regulation of Cdk7 occurs predominantly in the chromatin-bound subpopulation of Cdk7 12,20,28, raises the interesting possibility that Cdk7 T-loop phosphorylation specifically regulates the transcription of cell-cycle genes.
Methods
Generation of multi-gene-expression vectors.
All expression plasmids were generated by restriction enzyme-based cloning. Restriction enzyme cleavage sites were introduced by PCR. All plasmid inserts were confirmed by Sanger sequencing. Plasmids containing multiple genes for co-expression in Spodoptera frugiperda 9 (Sf9) insect cells were generated using the MultiBac system (Geneva Biotech) using pACE-Bac1 vectors modified in house with N-terminal MBP or GST affinity tags followed by a TEV protease cleavage site. The vectors were fused with pIDK and pIDC donor vectors by Cre recombination. Successful Cre-recombination was validated by antibiotic selection and the stoichiometry of the fusion vector confirmed by restriction enzyme digestion.
Site directed mutagenesis.
Point mutations were introduced into plasmids by primer-directed mutagenesis in a PCR reaction. The non-mutated parental plasmid was digested by the methylation-sensitive restriction endonuclease DpnI. Point mutations were confirmed by sequencing. Primers for site-directed mutagenesis consisted of approximately 45 nucleotides carrying the mutation in the center. Parental plasmids were digested by adding 5 μL 10x cutsmart buffer (NEB), and 1 μL DpnI (NEB) directly to the PCR reaction mixture after PCR and continued incubation for 1h at 37°C. After restriction digestion, 5 to 10 μL of the reaction mixture was used to transform NEB β10 cells.
Protein expression.
Recombinant proteins were expressed in baculovirus infected Sf9 cells (Cdk7, Cyclin H, Mat1) or in Escherichia coli BL21 (DE3) pLysS bacterial cells (GST-CTD[52], GST-CTD[9], GST-SPT5, GST-Cdk2). For expression in Sf9 cells, cells at a density of 1.5x106 cells/ml were infected by adding 2% (v/v) of baculovirus V2 preparation. Cells were harvested after 72 h by centrifugation at 2000 rpm (JLA8.1 rotor, Beckman-Coulter), washed with PBS, snap-frozen in liquid nitrogen, and stored at −20°C or −80°C. For expression of proteins in bacteria, E. coli cells were grown in LB medium containing appropriate antibiotics at 37°C (pre-culture). The next day, optical density at 600 nm (OD600) was determined and the pre-culture was diluted into larger volumes of LB medium to an OD600 of 0.1. Cultures were grown to OD600 of 0.8 to 1.2 at 37°C for induction of expression. Protein expression was induced by adding IPTG to a final concentration of 0.1-0.5 mM, and the expression temperature was set to 18°C for 16 h (GST-CTD[52], GST-Cdk2) or 30°C for 4 h (GST-CTD[9], GST-SPT5).
Bacteria were collected in 1 L buckets by centrifugation at 5000 rpm (JLA8.1 rotor, Beckman-Coulter) for 20 min. Cell pellets were resuspended in phosphate-buffered saline (PBS) and pelleted again by centrifugation. Bacterial pellets were subjected to cell lysis or snap-frozen in liquid nitrogen and stored at −20°C for later use.
Baculovirus generation.
Sf9 cells were transfected with bacmid DNA by lipofection using Cellfectin (Invitrogen). Transfection was performed in 6-well format with 2 ml (0.35x106 cells/ml) Sf9 cells per well. For transfection, 10 μl of Bacmid DNA was mixed with 100 μl serum-free medium. In a different tube, 8 μl Cellfectin was mixed with 100 μl medium. Both solutions were mixed and incubated for 15-30 minutes to allow formation of DNA-lipid complexes. After incubation, 200 μl was added to the respective well. Cells were incubated for 72 h at 27°C. After 72 h the virus-containing supernatant was collected (V0) and sterile filtered. V0 was then used for virus amplification. V0 was used to infect 50 ml of Sf9 cells (0.5x106 cells/ml). Successful infection of the Sf9 cells was monitored by a cessation of cell division of transfected cells due to viral infection. Therefore, cells were counted every day and adjusted to 0.5x106 cells/ml (50 ml) until the cells stopped dividing. After replication had stopped, cells were incubated for another 48 h and then centrifuged at 500 rpm for 20 min. The supernatant containing the virus was collected (V1). To obtain higher titer virus (V2), 1 ml of V1 was used to infect 100 ml Sf9 cells (1x106 cells/ml). Cells were incubated for four days and afterwards centrifuged at 500 rpm for 20 min and supernatant was collected (V2). All viral stocks were sterile-filtered and stored at 4°C. Expression was induced by infection of Sf9 cells at a density of 1.5x106 cells/ml with 2% of the V2 preparation and incubated for 72 h.
Protein purification.
For purification, cell pellets were resuspended in the respective lysis buffer and lysed by sonication. Cell debris was removed by centrifugation at 20-25,000 rpm in a JA25.50 rotor for 30 min at 4°C. The lysate was afterwards filtered through a syringe filter with a 0.45 μm pore size. Filtered lysate was then used for affinity chromatography.
Cdk7/Cyclin H complexes.
Human GST-Cdk7 (2-346)/Cyclin H (1-323) was expressed from a single vector using the multibacturbo system. Cells were lysed in lysis buffer (50 mM Hepes pH 7.6, 150 mM NaCl, 5 mM β-mercaptoethanol). After filtration, lysate was applied to GSTrap 4FF affinity columns (Cytiva) using an ÄKTA FPLC system (Cytiva). Columns were washed extensively with lysis buffer and the protein complex eluted with elution buffer (20 mM HEPES pH 7.6, 150 mM NaCl, 1 mM tris(2-carboxyethyl)phosphine (TCEP), 10 mM reduced glutathione (GSH)). The GST-tag was removed by TEV protease digestion and the complex further purified by size exclusion chromatography (SEC) on a HiLoad 16/600 Superdex200 pg column (Cytiva) equilibrated with SEC buffer (20 mM HEPES pH 7.6, 150 mM NaCl, 1 mM TCEP) followed by reverse GST purification to remove residual GST and non-cleaved complexes.
Cdk7/Cyclin H/Mat1 complexes (non-phosphorylated).
For generation of non-phosphorylated Cdk7/Cyclin H/Mat1 complexes, human GST-Cdk7 (2-346), Cyclin H (1-323) and Mat1 (either 1-309 or 230-309) were co-expressed in Sf9 cells from a single vector using the multibacturbo system. Cdk7/Cyclin H/Mat1 complexes were purified by GST affinity chromatography followed by SEC (SEC buffer: 20 mM HEPES pH 7.6, 150 mM NaCl, 1 mM TCEP) and reverse GST purification to remove residual tags and non-cleaved complexes.
Cdk7/Cyclin H/Mat1 complexes (doubly phosphorylated).
For generation of phosphorylated Cdk7/Cyclin H/Mat1 complexes, human GST-Cdk7 (2-346) and Cyclin H (1323) were co-expressed from a single vector using the multibacturbo system. A C-terminal construct of Mat1 fused to an N-terminal MBP, MBP-Mat1 (230-309). was expressed separately from Cdk7/Cyclin H in Sf9 cells. For purification of ternary CAK complexes, cell lysates of the individual GST-Cdk7/Cyclin H and MBP-Mat1 (230-309) expressions were pooled prior to purification. Cells were lysed in lysis buffer (50 mM Hepes pH 7.6, 150 mM NaCl, 5 mM β-mercaptoethanol). Complexes were affinity purified using MBPTrap HP columns (Cytiva) using an ÄKTA FPLC system (Cytiva). The columns were washed with lysis buffer until a stable baseline of absorbance was measured in the effluent. Proteins were eluted with lysis buffer containing 10 mM maltose. GST and MBP tags were removed by TEV protease digestion. The complex was further purified by SEC on a HiLoad 16/600 Superdex 200 pg column (Cytiva) equilibrated with SEC buffer (20 mM Hepes pH 7.6, 150 mM NaCl, 1 mM TCEP) and reverse MBP and GST affinity chromatography.
Protein purification of substrate proteins.
A DNA fragment encoding all 52 heptad repeats of the wild-type human RNAPII subunit Rpb1 CTD (residues 1587-1970, UniProt accession number P24928) was purchased from BioScience, UK (clone RPCIB753H14141Q), and cloned using NcoI/EcoRI restriction sites into a modified pGEX-6P1 expression vector, containing an N-terminal GST affinity tag followed by a PreScission 3C protease cleavage site. Protein purification was carried out as described above, except that the GST-tag was not cleaved and the GST-CTD[52] protein was kept intact.
A cDNA encoding wild-type human SPT5 protein (residues 748-1087, UniProt accession number O00267) was sub-cloned from a cDNA library (GenBank accession code DQ896795) into a pET-28a expression vector modified with an N-terminal GST affinity tag followed by a TEV protease cleavage site using EcoRI/NotI restriction sites. Purification of SPT5 was carried out as described above for GST-fusion proteins using a preparative HiLoad 16/60 Superdex 75 column (Cytiva) for gel filtration. Protease cleavage was not performed and instead recombinant protein was kept as intact GST-SPT5.
An expression plasmid of human GST-Cdk2 was purchased from AddGene (plasmid #61845) and used without further subcloning. Protein was expressed and purified as described for GST-SPT5.
Tag cleavage by TEV protease digestion.
TEV protease digestion was performed at a TEV:protein ratio of 1:50 overnight at 4°C.
Synthetic CTD peptide substrates.
Synthetic CTD peptides were purchased at HPLC grade quality (>95% purity) as customized synthesis from Biosyntan, Berlin.
Nanobody generation, expression, and purification.
Nanobodies were generated by the Core Facility Nanobodies, University Clinics Bonn, by repeated immunization of an alpaca with doubly T-loop phosphorylated Cdk7/Cyclin H/Mat1230-309. After immunization, peripheral blood mononuclear cells (PBMCs) were isolated, the mRNA extracted and reverse-transcribed to cDNA. VHH sequences were amplified by PCR using specific primers and cloned into a phagemid vector for phage display. Cdk7/Cyclin H/Mat1-binding VHH were enriched by phage panning with biotinylated target complex and screened by ELISA.
Nanobodies for co-crystallization with Cdk7/Cyclin H/Mat1 were expressed in E. coli BL21 (DE3) cells from a modified pET28a vector. The expression construct contained an N-terminal pelB sequence for periplasmic translocation followed by a TEV protease-cleavable hexahistidine tag for purification (pelB-His6-TEV-NB). Nanobodies for biochemical studies were expressed in E. coli WK6 cells from a pHEN6 vector with N-terminal pelB sequence and C-terminal HA-His-tag (pelB-NB-HA-His6). Pre-cultures were prepared as described above and diluted into larger volumes of TB medium to an OD600 of 0.1. Cultures were grown to OD600 of 1.0 at 37°C for induction of expression. Protein expression was induced by adding IPTG to a final concentration of 1 mM, and the expression temperature was set to 30°C for 16 h. Bacteria were collected in 1-L buckets by centrifugation at 5000 rpm (JLA8.1 rotor, Beckman-Coulter) for 20 minutes. Bacterial pellets were subjected to periplasmic extraction of proteins or snap-frozen in liquid nitrogen and stored at −20°C for later use.
For purification, cells were resuspended in TES buffer (200 mM Tris pH 8.0, 0.65 mM EDTA, 500 mM sucrose) and incubated for 6 h at 4°C. Periplasmic extracts were generated by osmotic shock in 0.25x TES buffer for 16 h at 4°C. The extracts were cleared by centrifugation at 8000 rpm (JA25.50 rotor, Beckman-Coulter) for 45 min at 4°C, filtered through syringe filter with 0.45 μm pore size and subjected to affinity chromatography. The lysates were applied to HisTrap FF affinity columns (Cytiva) using an AKTA FPLC system (Cytiva). Columns were washed extensively with wash buffer (50 mM Tris pH 7.5, 150 mM NaCl, 10 mM imidazole) and eluted with wash buffer containing 500 mM imidazole. For crystallization, nanobodies were dialyzed against SEC buffer (20 mM HEPES pH 7.6, 150 mM NaCl) and the N-terminal His6-tag was removed by TEV protease digestion. The proteins were further purified by SEC on a HiLoad 16/600 Superdex75 pg column (Cytiva) equilibrated with SEC buffer, followed by reverse Ni2+-NTA purification to remove non-cleaved protein. For biochemical assays, nanobodies were affinity-purified as described above and further purified by SEC on a HiLoad 16/600 Superdex75 pg column (Cytiva) equilibrated with SEC buffer (20 mM HEPES pH 7.6, 150 mM NaCl).
Crystallization and diffraction data collection.
Initial crystallization screens of Cdk7/Cyclin H/Mat1/VHHRD7-04 were set up using a homemade 96-well assay (0.1 M Hepes pH 7.0, 15% PEG 4K). Purified CAK complex was concentrated to 14.7 mg/ml and mixed with 1 mM ADP/Mg2+. The complex of CAK and nanobody was obtained by mixing Cdk7/Cyclin H/Mat1 and VHHRD7-04 in a 1:1 ratio, followed by incubation on ice for 30 min prior to crystallization.
Hanging drops were set using 1:1 ratio of protein mixture and mother-liquor. Optimized rod-shaped crystals at approximate size of 50 x 70 x 90 μm appeared in about three to five days at 15°C in drops. The reservoir solution contained 0.1 M Hepes (pH 7.0), 12% (v/w) medium weight PEG mix of PEG 6K and PEG 4K, 10% ethylene-glycol, and 0.2 M non-detergent sulfobetaine (NDSB-201). Diffraction data of the samples were collected from a single loop-mounted crystal, each held in a gas stream of evaporating liquid nitrogen at a temperature of 100°K. The diffraction data sets (Supplementary Table 1) were collected at the P13 synchrotron beamline at Deutsches-Elektronen-Synchrotron (DESY) Hamburg, Germany, equipped with an Eiger detector.
Structure determination and model building.
Data were processed and scaled using the XDS program package56. The phase problem was solved by molecular replacement using PHASER 57. The coordinates of the CAK from cryoEM (PDB 6XBZ) 25 were used as search models for the structure of Cdk7/Cyclin H/Mat1/VHHRD7-04. The model was refined by alternating cycles using PHENIX 58. Manual rebuilding and visual comparisons were made using the graphical program COOT 59. The stereochemical quality of the model was confirmed using a Ramachandran plot. The final structure includes two Cdk7/Cyclin H/Mat1/VHHRD7-04 complexes that superimpose well with an RMSD value of 0.282 Å over 624 atoms, indicating the homogeneity of the complex formation. All protein could be built as a continuous chain without a single gap. A total of 384 water molecules were built and 6 ethylene glycol ligands, but no ADP was present in the nucleotide-binding sites of the kinases. The structural model at 2.15 Å resolution has been refined to Rwork and Rfree values of 24.2% and 25.6%, respectively. Details of the diffraction data collection, structure quality, and refinement statistics are given in Supplemental Table 1. Molecular diagrams were drawn using the PyMOL molecular graphics suite.
Kinase assays.
Kinase activity assays with recombinant proteins were performed in kinase assay buffer (50 mM Hepes pH 7.6, 34 mM KCl, 7 mM MgCl2, 5 mM β-glycerophosphate, 2.5 mM DTE). If not indicated otherwise, reactions contained 0.1 μM kinase, were started by addition of ATP to 1 mM final concentration, and incubated at 30°C in a shaking incubator. For detection of the phosphorylation by a gel shift in SDS-PAGE or immunoblot analysis, the reactions were stopped by adding an equal volume of 2xSDS sample buffer. In all other cases reactions were quenched by addition of EDTA (25-50 mM final concentration).
For quantitative analysis, radioactive kinase assays were performed. Reactions were done in a total volume of 15 μL per sample. If not indicated otherwise, reactions contained 0.1 μM kinase, were started by addition of ATP to 1 mM containing 0.35 μCi [32P]-γ-ATP (Perkin Elmer) and incubated at 30°C in a shaking incubator. Reactions were stopped by adding EDTA to a final concentration of 50 mM. Samples were spotted onto Amersham Protran nitrocellulose membrane (GE Healthcare) filter sheets. Filters were washed three times for 5 min with PBS to remove free, non-reacted ATP. Samples were transferred to 4-ml liquid scintillation vials and immersed in 2 mL liquid scintillator (UltimaGold). Radioactivity was counted in a Beckman Liquid Scintillation Counter (Beckman-Coulter) for 1 min. GraphPad Prism (v.7) was used for data analysis and representation.
Immunoblotting.
For immunoblotting, proteins were separated by SDS-PAGE and transferred to a nitrocellulose membrane (Optitran BA-S 85, pore size 0.45 μm, GE Healthcare) using a semi-dry blotting chamber at a constant current of 140 mA/gel for 60 minutes. After transfer, the membrane was blocked in 5% milk-powder in TBS-T for 1 h at room temperature or at 4°C overnight. The membrane was incubated with primary antibody.
The following antibodies were used in this study: α-pSer2 CTD, rat monoclonal, clone3E10, 1:100; α-pSer5 CTD, rat monoclonal, clone 3E8, 1:500; α-pSer7 CTD, rat monoclonal, clone 4E12, 1:100; α-pThr4 CTD, rat monoclonal, clone 1G7, 1:100 (CTD antibodies were a kind gift from Dirk Eick, Munich); α-Cdk7 (total), mouse monoclonal, clone 31TF2-1F8, 1:1000, (Invitrogen #MA3-001); α-Cdk7 (total), mouse monoclonal, clone C4, 1:1000 (Santa Cruz #sc-7344); α-phospho Cdk7 (pT170), rabbit polyclonal, 1:1000 (Affinity Biosciences #CPA5749); α-phospho-Cdk7 (pT170), rabbit polyclonal, 1:1000 13; α-phospho-Cdk7 (pS164), rabbit polyclonal, 1:1000 (Invitrogen #PA5-105583); anti-GST, mouse monoclonal, 1:1000 (Thermo Fisher Scientific # 740007M). Blots were washed 3 x 5 minutes in TBS-T and then incubated with appropriate secondary antibody: chicken anti-rat HRP, 1:5000, (Santa Cruz #sc2956); goat anti-mouse IRDye 680RD, 1:10,000 (Licor); or donkey anti-rabbit IRDye 800CW, 1:10,000 (Licor) for 1 h. Membrane was washed 3 x 5 min in TBS-T. HRP-coupled antibodies were analyzed with a CCD camera in a XRSChemDoc system (BioRad) after immersion with ECL-solution (Sigma Aldrich) for 1 min. Infrared dye coupled secondary antibodies were analyzed in a Licor Odyssey Clx imager (Licor).
Phostag-SDS PAGE.
For analysis of Cdk7 phosphoisoforms from cell lysates, lysates were resolved on 10% SDS-PAGE gels containing 40 μM PhosTag-Acrylamide (Fujifilm Wako Chemicals) and 80 μM MnCl2. Samples were transferred to nitrocellulose using transfer buffer (25 mM Tris-HCl, 192 mM glycine, pH 8.3, 20% (v/v) methanol, 0.1% SDS) in a tank-blot system (Biorad) at a constant current of 400 mA for 2 h at 4°C. After blotting, immunoblotting was performed as described above.
Cell culture and preparation of cell lysates.
HCT116 cells were grown in DMEM medium supplemented with 10% FBS at 37°C in a humidified atmosphere containing 5% CO2. For preparation of cell lysates, cells at 70-80% confluency were washed twice with ice cold PBS and lysed by incubation in radio-immunoprecipitation assay (RIPA) buffer containing protease and phosphatase inhibitors for 5 min. Samples were then sonicated to ensure solubilization of chromatin bound proteins. Lysates were cleared of residual debris by centrifugation at 15,000 xg for 10 min at 4°C. Total protein concentration was determined using a Pierce BCA assay (Thermo Fisher) according to the manufacturer’s instructions. Samples were boiled in SDS sample buffer for 5 minutes and kept at −20°C until used.
Transfection of HCT116 cells.
HCT116 cells were transfected with Cdk7-HA in a pcDNA5/FRT vector using lipofectamine3000 reagent (Invitrogen) according to the manufacturer’s instructions. Cells were grown in 6-well plates to reach 70% confluency prior to transfection. Cells were lysed after 48 h as described above.
Protein thermal stability analyses.
Thermal stability of proteins was analyzed using nanoscale differential scanning fluorimetry with a Prometheus NT.48 (NanoTemper) device. Denaturation of proteins was monitored by changes in internal fluorescence at wavelengths of 330 and 350 nm. Proteins were diluted to 2.5 μM in storage buffer (20 mM Hepes, pH 7.6, 150 mM NaCl, 1 mM TCEP) and the thermal stability was monitored from 20°C to 90°C at a heating rate of 1.5°C/min using the PR.ThermControl software (NanoTemper).
Surface plasmon resonance measurements.
Surface plasmon resonance (SPR) experiments were performed using a Biacore 8K instrument (Cytiva). All steps were performed at 25°C. The system was equilibrated with running buffer (10 mM HEPES pH 7.4, 150 mM NaCl, 0.05% Tween20). The anti-MBP antibody used to capture MBP-Mat1230-309 was immobilized in running buffer using amine coupling. Before protein immobilization, flow cell surfaces of a CM5 sensor chip were activated for 15 s with 50 mM NaOH (30 μL/min), followed by activation with a 1:1 mixture of 0.1 M NHS (N-hydroxysuccinimide) and 0.1 M EDC (3-(N,N-dimethylamino) propyl-N-ethylcarbodiimide) (10 μL/min) for 7 min. The flow system was washed with 1 M ethanolamine pH 8.0. The anti-MBP antibody was diluted 1:10 in acetate buffer. Immobilization was carried out on the flow cell 1 surface for 160 s at a flow rate of 10 ¼L/min. Subsequently, surfaces were blocked with 1 M ethanolamine pH 8.0 (10 μL/min) for 7 min. MBP-Mat1 was immobilized at a concentration of 15 nM. Kinetic binding of Cdk-Cyclin complexes was measured as multi-cycle kinetics. The complexes were injected (30 μL/min, association: 180 s, dissociation: 900 s) at increasing concentrations of 0.6, 1.9, 5.6, 16.7, 50 and 150 nM. Data were collected at a rate of 10 Hz. The data were double referenced by blank cycle and reference flow cell subtraction. Additionally, binding to MBP was excluded by an MBP control measurement. Processed data were fitted with steady state affinity binding determination using the Biacore Insight Evaluation Software (Cytiva).
Mass spectrometry analyses (total intact mass determination).
Total intact mass was determined by ESI-MS at the mass spectrometry facility in St. Andrews.
Statistics and reproducibility.
No statistical methods were used to predetermine sample size. The experiments were not randomized and the investigators were not blinded to allocation during experiments and outcome assessment.
Supplementary Material
Acknowledgments
We would like to thank Jale Sariyar, Melanie Specht, and Elif Tokmak for excellent technical assistance and Gregor Hagelueken for discussions and help with CTD modelling. We thank Sally Shirran, University of St. Andrews, for mass spectrometry analysis and Paul Albert Konig and the Core Facility Nanobodies, University Clinics Bonn, for initial nanobody generation and selection. This work was supported by a grant from the Deutsche Krebshilfe (70114008) to M.G., by National Institutes of Health grant R35 GM127289 to R.P.F., and by a postdoctoral fellowship of the German Academic Exchange Service (DAAD) to R.D. (57584491). M.G. is funded by the Deutsche Forschungsgemeinschaft (DFG) under Germany’s Excellence Strategy – EXC2151–390873048.
Footnotes
Competing interests
The authors declare no competing interests.
Data availability
The authors declare that the data supporting the findings of this study are available within the paper and its supplementary information files. Source data are provided with this paper. Structure coordinates and diffraction data of the human Cdk7/Cyclin H/Mat1/VHHRD7-04 complex were deposited in the Protein Data Bank (http://www.pdb.org) under accession codes 8PYR [http://doi.org/10.2210/pdb8pyr/pdb]. The coordinate data used in this study are available in the PDB database under accession codes 6XBZ [http://doi.org/10.2210/pdb6xbz/pdb] and 3QHR [http://doi.org/10.2210/pdb3qhr/pdb].
References
- 1.Fisher R. P. Secrets of a double agent: CDK7 in cell-cycle control and transcription. Journal of cell science 118, 5171–5180; 10.1242/jcs.02718 (2005). [DOI] [PubMed] [Google Scholar]
- 2.Devault A. et al. MAT1 (‘menage à trois’) a new RING finger protein subunit stabilizing cyclin H-cdk7 complexes in starfish and Xenopus CAK. The EMBO journal 14, 5027–5036 (1995). [DOI] [PMC free article] [PubMed] [Google Scholar]
- 3.Drapkin R., Le Roy G., Cho H., Akoulitchev S. & Reinberg D. Human cyclin-dependent kinase-activating kinase exists in three distinct complexes. Proceedings of the National Academy of Sciences of the United States of America 93, 6488–6493; 10.1073/pnas.93.13.6488 (1996). [DOI] [PMC free article] [PubMed] [Google Scholar]
- 4.Fisher R. P., Jin P., Chamberlin H. M. & Morgan D. O. Alternative mechanisms of CAK assembly require an assembly factor or an activating kinase. Cell 83, 47–57; 10.1016/0092-8674(95)90233-3 (1995). [DOI] [PubMed] [Google Scholar]
- 5.Chen J., Larochelle S., Li X. & Suter B. Xpd/Ercc2 regulates CAK activity and mitotic progression. Nature 424, 228–232; 10.1038/nature01746 (2003). [DOI] [PubMed] [Google Scholar]
- 6.Reardon J. T. et al. Isolation and characterization of two human transcription factor IIH (TFIIH)-related complexes: ERCC2/CAK and TFIIH. Proceedings of the National Academy of Sciences of the United States of America 93, 6482–6487; 10.1073/pnas.93.13.6482 (1996). [DOI] [PMC free article] [PubMed] [Google Scholar]
- 7.Serizawa H. et al. Association of Cdk-activating kinase subunits with transcription factor TFIIH. Nature 374, 280–282; 10.1038/374280a0 (1995). [DOI] [PubMed] [Google Scholar]
- 8.Shiekhattar R. et al. Cdk-activating kinase complex is a component of human transcription factor TFIIH. Nature 374, 283–287; 10.1038/374283a0 (1995). [DOI] [PubMed] [Google Scholar]
- 9.Roy R. et al. The MO15 cell cycle kinase is associated with the TFIIH transcription-DNA repair factor. Cell 79, 1093–1101; 10.1016/0092-8674(94)90039-6 (1994). [DOI] [PubMed] [Google Scholar]
- 10.Feaver W. J., Svejstrup J. Q., Henry N. L. & Kornberg R. D. Relationship of CDK-activating kinase and RNA polymerase II CTD kinase TFIIH/TFIIK. Cell 79, 1103–1109; 10.1016/0092-8674(94)90040-x (1994). [DOI] [PubMed] [Google Scholar]
- 11.Fisher R. P. Cdk7: a kinase at the core of transcription and in the crosshairs of cancer drug discovery. Transcription 10, 47–56; 10.1080/21541264.2018.1553483 (2019). [DOI] [PMC free article] [PubMed] [Google Scholar]
- 12.Larochelle S. et al. Dichotomous but stringent substrate selection by the dual-function Cdk7 complex revealed by chemical genetics. Nature structural & molecular biology 13, 55–62; 10.1038/nsmb1028 (2006). [DOI] [PubMed] [Google Scholar]
- 13.Larochelle S. et al. Cyclin-dependent kinase control of the initiation-to-elongation switch of RNA polymerase II. Nature structural & molecular biology 19, 1108–1115; 10.1038/nsmb.2399 (2012). [DOI] [PMC free article] [PubMed] [Google Scholar]
- 14.Rimel J. K. et al. Selective inhibition of CDK7 reveals high-confidence targets and new models for TFIIH function in transcription. Genes & development; 10.1101/gad.341545.120 (2020). [DOI] [PMC free article] [PubMed] [Google Scholar]
- 15.Vervoort S. J. et al. Targeting transcription cycles in cancer. Nature reviews. Cancer 22, 5–24; 10.1038/s41568-021-00411-8 (2022). [DOI] [PubMed] [Google Scholar]
- 16.Rossignol M., Kolb-Cheynel I. & Egly J. M. Substrate specificity of the cdk-activating kinase (CAK) is altered upon association with TFIIH. The EMBO journal 16, 1628–1637; 10.1093/emboj/16.7.1628 (1997). [DOI] [PMC free article] [PubMed] [Google Scholar]
- 17.Yankulov K. Y. & Bentley D. L. Regulation of CDK7 substrate specificity by MAT1 and TFIIH. The EMBO journal 16, 1638–1646; 10.1093/emboj/16.7.1638 (1997). [DOI] [PMC free article] [PubMed] [Google Scholar]
- 18.Adamczewski J. P. et al. MAT1, cdk7 and cyclin H form a kinase complex which is UV light-sensitive upon association with TFIIH. The EMBO journal 15, 1877–1884 (1996). [PMC free article] [PubMed] [Google Scholar]
- 19.Busso D. et al. Distinct regions of MAT1 regulate cdk7 kinase and TFIIH transcription activities. J. Biol. Chem. 275, 22815–22823; 10.1074/jbc.M002578200 (2000). [DOI] [PubMed] [Google Scholar]
- 20.Larochelle S. et al. T-loop phosphorylation stabilizes the CDK7-cyclin H-MAT1 complex in vivo and regulates its CTD kinase activity. The EMBO journal 20, 3749–3759; 10.1093/emboj/20.14.3749 (2001). [DOI] [PMC free article] [PubMed] [Google Scholar]
- 21.Tassan J. P. et al. In vitro assembly of a functional human CDK7-cyclin H complex requires MAT1, a novel 36 kDa RING finger protein. The EMBO journal 14, 5608–5617 (1995). [DOI] [PMC free article] [PubMed] [Google Scholar]
- 22.Kimmelman J. et al. Activating phosphorylation of the Kin28p subunit of yeast TFIIH by Cak1p. Molecular and cellular biology 19, 4774–4787; 10.1128/MCB.19.7.4774 (1999). [DOI] [PMC free article] [PubMed] [Google Scholar]
- 23.Hermand D. et al. Specificity of Cdk activation in vivo by the two Caks Mcs6 and Csk1 in fission yeast. The EMBO journal 20, 82–90; 10.1093/emboj/20.1.82 (2001). [DOI] [PMC free article] [PubMed] [Google Scholar]
- 24.Saiz J. E. & Fisher R. P. A CDK-activating kinase network is required in cell cycle control and transcription in fission yeast. Current biology : CB 12, 1100–1105; 10.1016/s0960-9822(02)00903-x (2002). [DOI] [PubMed] [Google Scholar]
- 25.Greber B. J. et al. The cryoelectron microscopy structure of the human CDK-activating kinase. Proceedings of the National Academy of Sciences of the United States of America 117, 22849–22857; 10.1073/pnas.2009627117 (2020). [DOI] [PMC free article] [PubMed] [Google Scholar]
- 26.Peissert S., Schlosser A., Kendel R., Kuper J. & Kisker C. Structural basis for CDK7 activation by MAT1 and Cyclin H. Proceedings of the National Academy of Sciences of the United States of America 117, 26739–26748; 10.1073/pnas.2010885117 (2020). [DOI] [PMC free article] [PubMed] [Google Scholar]
- 27.van Eeuwen T. et al. Structure of TFIIK for phosphorylation of CTD of RNA polymerase II. Science advances 7; 10.1126/sciadv.abd4420 (2021). [DOI] [PMC free article] [PubMed] [Google Scholar]
- 28.Schachter M. M. et al. A Cdk7-Cdk4 T-loop phosphorylation cascade promotes G1 progression. Molecular cell 50, 250–260; 10.1016/j.molcel.2013.04.003 (2013). [DOI] [PMC free article] [PubMed] [Google Scholar]
- 29.Lolli G., Lowe E. D., Brown N. R. & Johnson L. N. The crystal structure of human CDK7 and its protein recognition properties. Structure (London, England : 1993) 12, 2067–2079; 10.1016/j.str.2004.08.013 (2004). [DOI] [PubMed] [Google Scholar]
- 30.Akoulitchev S. & Reinberg D. The molecular mechanism of mitotic inhibition of TFIIH is mediated by phosphorylation of CDK7. Genes & development 12, 3541–3550; 10.1101/gad.12.22.3541 (1998). [DOI] [PMC free article] [PubMed] [Google Scholar]
- 31.Garrett S. et al. Reciprocal activation by cyclin-dependent kinases 2 and 7 is directed by substrate specificity determinants outside the T loop. Molecular and cellular biology 21, 88–99; 10.1128/MCB.21.1.88-99.2001 (2001). [DOI] [PMC free article] [PubMed] [Google Scholar]
- 32.Cárdenas-León C. G. et al. Olfactomedin 4 regulates migration and proliferation of immortalized non-transformed keratinocytes through modulation of the cell cycle machinery and actin cytoskeleton remodelling. Experimental cell research 415, 113111; 10.1016/j.yexcr.2022.113111 (2022). [DOI] [PubMed] [Google Scholar]
- 33.Ghezzi C. et al. A high-throughput screen identifies that CDK7 activates glucose consumption in lung cancer cells. Nature communications 10, 5444; 10.1038/s41467-019-13334-8 (2019). [DOI] [PMC free article] [PubMed] [Google Scholar]
- 34.Węsierska-Gądek J., Gritsch D., Zulehner N., Komina O. & Maurer M. Roscovitine, a selective CDK inhibitor, reduces the basal and estrogen-induced phosphorylation of ER-α in human ER-positive breast cancer cells. Journal of cellular biochemistry 112, 761–772; 10.1002/jcb.23004 (2011). [DOI] [PubMed] [Google Scholar]
- 35.Fouillen L. et al. Analysis of recombinant phosphoprotein complexes with complementary mass spectrometry approaches. Analytical biochemistry 407, 34–43; 10.1016/j.ab.2010.07.006 (2010). [DOI] [PubMed] [Google Scholar]
- 36.Russo A. A., Jeffrey P. D. & Pavletich N. P. Structural basis of cyclin-dependent kinase activation by phosphorylation. Nature structural biology 3, 696–700; 10.1038/nsb0896-696 (1996). [DOI] [PubMed] [Google Scholar]
- 37.Brown N. R., Noble M. E., Endicott J. A. & Johnson L. N. The structural basis for specificity of substrate and recruitment peptides for cyclin-dependent kinases. Nature cell biology 1, 438–443; 10.1038/15674 (1999). [DOI] [PubMed] [Google Scholar]
- 38.Bao Z. Q., Jacobsen D. M. & Young M. A. Briefly bound to activate: transient binding of a second catalytic magnesium activates the structure and dynamics of CDK2 kinase for catalysis. Structure (London, England: 1993) 19, 675–690; 10.1016/j.str.2011.02.016 (2011). [DOI] [PMC free article] [PubMed] [Google Scholar]
- 39.Mayfield J. E. et al. Tyr1 phosphorylation promotes phosphorylation of Ser2 on the C-terminal domain of eukaryotic RNA polymerase II by P-TEFb. eLife 8; 10.7554/eLife.48725 (2019). [DOI] [PMC free article] [PubMed] [Google Scholar]
- 40.Kaltheuner I. H. et al. Abemaciclib is a potent inhibitor of DYRK1A and HIP kinases involved in transcriptional regulation. Nature communications 12, 6607; 10.1038/s41467-021-26935-z (2021). [DOI] [PMC free article] [PubMed] [Google Scholar]
- 41.Czudnochowski N., Bösken C. A. & Geyer M. Serine-7 but not serine-5 phosphorylation primes RNA polymerase II CTD for P-TEFb recognition. Nature communications 3, 842; 10.1038/ncomms1846 (2012). [DOI] [PubMed] [Google Scholar]
- 42.Bösken C. A. et al. The structure and substrate specificity of human Cdk12/Cyclin K. Nature communications 5, 3505; 10.1038/ncomms4505 (2014). [DOI] [PMC free article] [PubMed] [Google Scholar]
- 43.Greifenberg A. K. et al. Structural and Functional Analysis of the Cdk13/Cyclin K Complex. Cell reports 14, 320–331; 10.1016/j.celrep.2015.12.025 (2016). [DOI] [PubMed] [Google Scholar]
- 44.Viladevall L. et al. TFIIH and P-TEFb coordinate transcription with capping enzyme recruitment at specific genes in fission yeast. Molecular cell 33, 738–751; 10.1016/j.molcel.2009.01.029 (2009). [DOI] [PMC free article] [PubMed] [Google Scholar]
- 45.Wood D. J. & Endicott J. A. Structural insights into the functional diversity of the CDK-cyclin family. Open biology 8; 10.1098/rsob.180112 (2018). [DOI] [PMC free article] [PubMed] [Google Scholar]
- 46.Ammosova T. et al. Protein phosphatase-1 activates CDK9 by dephosphorylating Ser175. PloS one 6, e18985; 10.1371/journal.pone.0018985 (2011). [DOI] [PMC free article] [PubMed] [Google Scholar]
- 47.Wang C. et al. CDK11 requires a critical activator SAP30BP to regulate pre-mRNA splicing. The EMBO journal 42, e114051; 10.15252/embj.2023114051 (2023). [DOI] [PMC free article] [PubMed] [Google Scholar]
- 48.Abdella R. et al. Structure of the human Mediator-bound transcription preinitiation complex. Science (New York, N.Y.) 372, 52–56; 10.1126/science.abg3074 (2021). [DOI] [PMC free article] [PubMed] [Google Scholar]
- 49.St Amour C. V. et al. Separate domains of fission yeast Cdk9 (P-TEFb) are required for capping enzyme recruitment and primed (Ser7-phosphorylated) Rpb1 carboxyl-terminal domain substrate recognition. Molecular and cellular biology 32, 2372–2383; 10.1128/MCB.06657-11 (2012). [DOI] [PMC free article] [PubMed] [Google Scholar]
- 50.Lolli G. & Johnson L. N. Recognition of Cdk2 by Cdk7. Proteins 67, 1048–1059; 10.1002/prot.21370 (2007). [DOI] [PubMed] [Google Scholar]
- 51.Poon R. Y., Yamashita K., Adamczewski J. P., Hunt T. & Shuttleworth J. The cdc2-related protein p40MO15 is the catalytic subunit of a protein kinase that can activate p33cdk2 and p34cdc2. The EMBO journal 12, 3123–3132 (1993). [DOI] [PMC free article] [PubMed] [Google Scholar]
- 52.Labbé J. C. et al. p40MO15 associates with a p36 subunit and requires both nuclear translocation and Thr176 phosphorylation to generate cdk-activating kinase activity in Xenopus oocytes. The EMBO journal 13, 5155–5164; 10.1002/j.1460-2075.1994.tb06845.x (1994). [DOI] [PMC free article] [PubMed] [Google Scholar]
- 53.Martinez A. M. et al. Dual phosphorylation of the T-loop in cdk7: its role in controlling cyclin H binding and CAK activity. The EMBO journal 16, 343–354; 10.1093/emboj/16.2.343 (1997). [DOI] [PMC free article] [PubMed] [Google Scholar]
- 54.Acevedo-Duncan M., Patel R., Whelan S. & Bicaku E. Human glioma PKC-iota and PKC-betaII phosphorylate cyclin-dependent kinase activating kinase during the cell cycle. Cell proliferation 35, 23–36; 10.1046/j.1365-2184.2002.00220.x (2002). [DOI] [PMC free article] [PubMed] [Google Scholar]
- 55.Wilson G. A. et al. Active growth signaling promotes senescence and cancer cell sensitivity to CDK7 inhibition. Molecular cell 83, 4078–4092.e6; 10.1016/j.molcel.2023.10.017 (2023). [DOI] [PubMed] [Google Scholar]
- 56.Kabsch W. XDS. Acta Crystallogr D Biol Crystallogr 66, 125–132; 10.1107/S0907444909047337 (2010). [DOI] [PMC free article] [PubMed] [Google Scholar]
- 57.McCoy A. J. et al. Phaser crystallographic software. J Appl Crystallogr 40, 658–674; 10.1107/S0021889807021206 (2007). [DOI] [PMC free article] [PubMed] [Google Scholar]
- 58.Adams P. D. et al. PHENIX: a comprehensive Python-based system for macromolecular structure solution. Acta crystallographica. Section D, Biological crystallography 66, 213–221; 10.1107/S0907444909052925 (2010). [DOI] [PMC free article] [PubMed] [Google Scholar]
- 59.Emsley P. & Cowtan K. Coot: model-building tools for molecular graphics. Acta crystallographica. Section D, Biological crystallography 60, 2126–2132; 10.1107/S0907444904019158 (2004). [DOI] [PubMed] [Google Scholar]
Associated Data
This section collects any data citations, data availability statements, or supplementary materials included in this article.
Supplementary Materials
Data Availability Statement
The authors declare that the data supporting the findings of this study are available within the paper and its supplementary information files. Source data are provided with this paper. Structure coordinates and diffraction data of the human Cdk7/Cyclin H/Mat1/VHHRD7-04 complex were deposited in the Protein Data Bank (http://www.pdb.org) under accession codes 8PYR [http://doi.org/10.2210/pdb8pyr/pdb]. The coordinate data used in this study are available in the PDB database under accession codes 6XBZ [http://doi.org/10.2210/pdb6xbz/pdb] and 3QHR [http://doi.org/10.2210/pdb3qhr/pdb].
