Abstract
Background
Despite recent advances in immunotherapy, a substantial population of late-stage melanoma patients still fail to achieve sustained clinical benefit. Lack of translational preclinical models continues to be a major challenge in the field of immunotherapy; thus, more optimized translational models could strongly influence clinical trial development. To address this unmet need, we designed a preclinical model reflecting the heterogeneity in melanoma patients’ clinical responses that can be used to evaluate novel immunotherapies and synergistic combinatorial treatment strategies. Using our all-autologous humanized melanoma mouse model, we examined the efficacy of a novel engineered interleukin 2 (IL-2)-based cytokine variant immunotherapy.
Methods
To study immune responses and antitumor efficacy for human melanoma tumors, we developed an all-autologous humanized melanoma mouse model using clinically annotated, matched patient tumor cells and peripheral blood mononuclear cells (PBMCs). After inoculating immunodeficient NSG mice with patient tumors and an adoptive cell transfer of autologous PBMCs, mice were treated with anti-PD-1, a novel investigational engineered IL-2-based cytokine (nemvaleukin), or recombinant human IL-2 (rhIL-2). The pharmacodynamic effects and antitumor efficacy of these treatments were then evaluated. We used tumor cells and autologous PBMCs from patients with varying immunotherapy responses to both model the diversity of immunotherapy efficacy observed in the clinical setting and to recapitulate the heterogeneous nature of melanoma.
Results
Our model exhibited long-term survival of engrafted human PBMCs without developing graft-versus-host disease. Administration of an anti-PD-1 or nemvaleukin elicited antitumor responses in our model that were patient-specific and were found to parallel clinical responsiveness to checkpoint inhibitors. An evaluation of nemvaleukin-treated mice demonstrated increased tumor-infiltrating CD4+ and CD8+ T cells, preferential expansion of non-regulatory T cell subsets in the spleen, and significant delays in tumor growth compared with vehicle-treated controls or mice treated with rhIL-2.
Conclusions
Our model reproduces differential effects of immunotherapy in melanoma patients, capturing the inherent heterogeneity in clinical responses. Taken together, these data demonstrate our model’s translatability for novel immunotherapies in melanoma patients. The data are also supportive for the continued clinical investigation of nemvaleukin as a novel immunotherapeutic for the treatment of melanoma.
Keywords: immunotherapy; melanoma; drug therapy, combination; cytokines
WHAT IS ALREADY KNOWN ON THIS TOPIC.
Despite immune checkpoint inhibitors revolutionizing cancer treatment, there is a major unmet need to model immune based therapies in preclinical in vivo models in the development of novel immunotherapeutics.
WHAT THIS STUDY ADDS
Development of an all-autologous humanized mouse model, which mimics actual clinical responses and reflects interpatient heterogeneity, provides a reliable preclinical model to study the efficacy of novel immunotherapeutics and aids in the elucidation of the mechanisms of immune responses.
HOW THIS STUDY MIGHT AFFECT RESEARCH, PRACTICE OR POLICY
The incorporation of this autologous preclinical model into ongoing and future clinical trials gains vital insights into improving immune response and treatment efficacy.
Background
Melanoma is one of the most responsive malignancies to immunotherapy, including PD-1 and CTLA-4 inhibitors.1 2 However, this treatment strategy comes with a significant cost in terms of autoimmune-mediated side effects, which limits the number of patients eligible for treatment.3 These high toxicity rates pose great concerns for patient safety, thus leading to increasing patient and physician hesitancy to use this treatment option.3 Although combination immune checkpoint inhibitor (ICI) therapy strategies have tremendously improved clinical outcomes, more than half of melanoma patients are still resistant to treatment.4 The low sustained clinical responses and subsequent high rate of negative immunotherapy clinical trials exemplify the urgency for better immunotherapeutics and predictive preclinical models. Therefore, there exists a critical need for the development of improved predictive preclinical models to evaluate ‘next-generation’ immunotherapies prior to clinical investigation in patients.5–7 These developments will not only shift the field towards more effective treatment combinations, but they also have the potential to minimize negative trials, which would have a real-world impact on patients.
Traditional syngeneic mouse tumor models are useful for evaluating the mechanism of action of investigational therapies, but efficacy rarely correlates with clinical experience.5 8 Heterogeneous immunotherapy responses are commonly observed in melanoma, which is typically not captured in preclinical syngeneic models and further questions their translatability. In order to navigate this added complexity, significant effort has, and continues to be directed toward the development of human xenograft models. However, these models use allogeneic immune systems; thus, immunotherapies potentially induce a contrived antitumor response.5 An ideal xenograft model would incorporate matched immune cells and tumor from the same donor, which poses a logistical challenge with recruitment of patients for both tumor and blood samples. Additionally, the therapeutic window in immunocompromised mouse strains can be constrained by a robust graft-versus-host reaction.9 To test a novel immunotherapeutic, we developed a novel all-autologous humanized melanoma mouse model by engrafting paired autologous patient-derived xenografts (PDX) and peripheral blood mononuclear cells (PBMCs), leveraging our biobank of large volume tumors, to capture a greater representation of the resident cells in the tumor microenvironment (TME). Our model faithfully recapitulated tumorigenesis without graft-versus-host disease (GVHD) symptoms, reflected interpatient heterogeneity, and mimicked actual clinical responses—making its translatability much more compelling in the evaluation of promising new therapeutics.
The novel immunotherapeutic evaluated in our study was based on the original success of FDA (Food and Drug Administration)-approved high-dose recombinant interleukin-2 (rhIL-2).10–12 Although rhIL-2 can bind to intermediate affinity IL-2 receptor (IL-2R) on the majority of NK cells and antigen-experienced CD8+ T cells, the unwanted expansion of CD4+CD25+FOXP3+ regulatory T cells (CD4+ Tregs),12–15 has been highly associated with the engagement of the high affinity IL-2R.16 Leveraging the advancement of protein engineering technologies, numerous IL-2 variants have been developed to alter its cellular targeting and/or improve its pharmacokinetics.17–20
Through the fusion of circularly permuted IL-2 to the extracellular domain of IL-2Rα, nemvaleukin alfa, also referred to as nemvaleukin or ALKS 4230, a novel engineered cytokine fusion, was designed to selectively bind and signal through the intermediate-affinity IL-2R complex.21 Consistently, nemvaleukin induces the preferential expansion of memory-phenotype CD8+ T cells and NK cells over CD4+ Tregs compared with rhIL-2, in human PBMC cultures, naïve C57Bl/6 mice and non-human primates.21 22 In the current study, we developed and used our all-autologous humanized mouse system to evaluate the antitumor efficacy of an anti-PD-1 and/or nemvaleukin administration using matched tumor cells and PBMCs from several melanoma patient donors. Our findings demonstrate that this melanoma preclinical model generates translatable preclinical efficacy data, presenting valuable insights in the field of immunotherapy, including this novel IL-2-based immunotherapeutic.
Methods
Mice
NOD.cg-PrkdcscidIl2rgtm1Wjl/SzJ (NSG) mice aged 6–8 weeks were purchased from The Jackson Laboratory (Bar Harbor, Maine, USA).
Antibodies, cytokines, and flow cytometry
Nemvaleukin was provided by Alkermes (Waltham, Massachusetts, USA). Recombinant human IL-2 was obtained from PeproTech (Rocky Hill, New Jersey, USA). Antibodies for flow cytometry were purchased from Biolegend, BD Biosciences or eBioscience (listed in online supplemental methods). Prior to staining, cells were treated with anti-FcγIII/CD16 antibody (BioLegend) according to the manufacturer’s recommendations. Dead cells were excluded using the LIVE/DEAD Fixable Near-IR Dead Cell Stain Kit (Invitrogen). Antibody staining was performed in phosphate-buffered saline with 0.1% bovine serum albumin. Data were collected on FACS Calibur or LSR II instruments and analyzed with the FlowJo software (FlowJo, Salem, Oregon, USA). Gating strategies were illustrated in online supplemental figure 1.
jitc-2023-008066supp001.pdf (168KB, pdf)
jitc-2023-008066supp002.pdf (5MB, pdf)
Patient PBMCs and tumor samples
Normal donor PBMCs were purified from buffy coats obtained from Biological Specialty (Colmar, Pennsylvania, USA). Evaluation was performed using treatment-naïve and ICI-treated patient tumor/PBMCs samples. Matched PBMCs and tumors were obtained from melanoma patients at time of surgery. Additional details on tissue processing and PDX generation have been included in online supplemental methods.
Mouse tumor implantation and T cell adoptive transfer
For tumor growth experiments, digested PDX cells were implanted subcutaneously (SC) into NSG mice, followed by intravenous injection of autologous PBMC, and different treatments. Each treatment group consisted of five mice unless stated otherwise. Additional details have been included in online supplemental methods.
Mouse tissue processing
Mouse spleens were dissociated by pressing through a 40 µM cell strainer, followed by centrifugation. Liver and lung tissue were dissociated using enzyme digest kits specific for the respective tissue according to the manufacturer’s protocols (Miltenyi).
Statistics
Means of all groups were compared for statistical differences using a one-way analysis of variance (ANOVA) unless stated otherwise. A Bonferroni t-test was used, followed by the ANOVA, to understand the statistical difference between two groups when more than two groups were compared. Data were presented as means±SD. Significance levels were set to p<0.05.
Results
Improved engraftment and tolerance of nemvaleukin in melanoma model
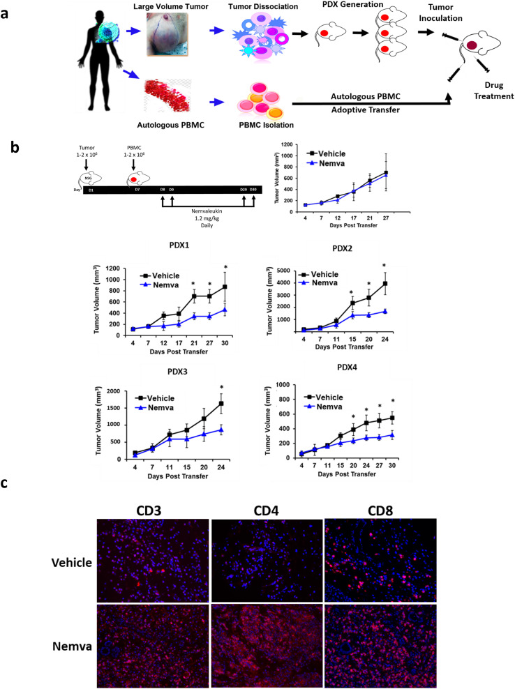
Preclinical models using large numbers of PBMCs (up to 30×106) have been afflicted by numerous challenges, particularly GVHD, which commonly causes confounding data and/or the premature discontinuation of studies.9 Current GVHD models are still not ideal as they rely heavily on irradiation, the adoptive transfer of allogeneic PBMCs, or genetically modified mice.9 Since using a reduced number of transferred autologous PBMCs without irradiation alleviates GVHD,23 24 we developed an all-autologous humanized PDX mouse model of melanoma using more representative large volume tumors and a low cell count of matched PBMCs from the same patients (figure 1A).
Figure 1.
Nemvaleukin treatment abrogates tumor progression in melanoma PDX models. (A) Illustration of autologous humanized melanoma mouse model using large volume tumor and matched peripheral blood lymphocytes. (B) Schematic of treatment regimen. In the absence of PBMC engraftment, nemvaleukin treatment has minimal effect on antitumor efficacy, which is comparable to vehicle control. Four different donor tumor cells (1–2 million) were subcutaneously injected into NSG mice, followed by the adoptive transfer of matched PBMCs (1–2 million) and daily nemvaleukin treatment (24 µg). Tumor growths were monitored up to 30 days post-treatment. N=5 mice per group. One-way ANOVA statistical analysis was used. *p<0.05. (C) Representative immunofluorescent analysis of PDX1 tumors demonstrated greater infiltration of CD3+, CD4+, and CD8+ T cells in response to nemvaleukin treatment as shown in this representative donor. ANOVA, analysis of variance; PBMC, peripheral blood mononuclear cell; PDX, patient-derived xenograft.
To evaluate the engraftment of human PBMCs from melanoma patients, phenotypic characterization of human CD45+ lymphocytes was conducted by flow cytometry. On average, 2%, 17%, and 81% of human CD45+ cells were detected in the spleen, lung, and liver, respectively (online supplemental figure 2A). Next, we examined engrafted T cell phenotypes by flow cytometry. Higher frequencies of CD8+ T cells were observed in the spleen compared with that of CD4+ T cells (online supplemental figure 2B). The majority of engrafted CD4+-T cells and CD8+-T cells expressed the proliferation marker Ki-67, averaging 50%–60% (online supplemental figure 2C). Consistently, the frequencies of CD4+ Tregs (average of 2%–3%) in the spleen were similar to the frequencies reported in peripheral human blood (online supplemental figure 2D).8 Memory CD4+ and CD8+ T cell subpopulations were also identified in the spleen (online supplemental figures 1A and 2E). In addition, CD56+ NK cells and CD19+ B cells were detected in the liver, lung, and spleen of engrafted mice (online supplemental figures 1B and 2F). Together, our data demonstrate successful engraftment of relevant immune populations in NSG mice.
Initial tolerability of nemvaleukin was examined by treating NSG mice with a range of doses (8–32 µg), daily for 7 days, which was well tolerated as evidenced by consistent body (online supplemental figure 3A) or spleen weight (online supplemental figure 3B). The effects of nemvaleukin treatment were then evaluated following the adoptive transfer of normal human donor PBMCs. Mice were treated daily for 7 days with either vehicle control or 24 µg nemvaleukin, a pharmacologically active and efficacious dose in both naïve and syngeneic tumor-bearing immunocompetent mice.21 No significant differences in animal weights were observed between nemvaleukin-treated and vehicle-treated groups (online supplemental figure 3C). Flow cytometric analysis of spleen tissues on day 8 demonstrated that nemvaleukin-treated mice exhibited greater cellularity and counts of splenocytes than vehicle controls, demonstrating superior engraftment (online supplemental figure 3D). Nemvaleukin-treated mice had significantly higher percentages of human CD45+ cells (~30%–80%) compared with vehicle controls (~1%–30%), corroborating evidence of superior engraftment (online supplemental figure 3E). To determine the optimal dose of nemvaleukin resulting in the consistent CD8+ T cell engraftment NSG mice were engrafted with 5×106 human PBMCs, followed by daily nemvaleukin treatment (8–32 µg). Enhanced engraftment of CD8+ T cells was observed in doses equal to or greater than 16 µg, with more consistent engraftment at the 24 and 32 µg doses, suggesting no additional benefit to the further increment of nemvaleukin (online supplemental figure 3E). These data indicate that nemvaleukin treatment enhanced the engraftment of human PBMCs into NSG mice in a dose-dependent manner with an optimal dose of 24 µg/day.
Nemvaleukin induces the expansion of human T cells, but not regulatory T cells
To evaluate the differences in pharmacodynamic responses between nemvaleukin and rhIL-2 in our model, NSG mice were injected with 5×106 human PBMCs, followed by daily treatment with 24 µg nemvaleukin or 50 µg rhIL-2 for 7 days. Both nemvaleukin and rhIL-2 treatment resulted in significantly higher numbers of CD45+ T cells compared with those of vehicle control in spleens, lungs, and livers by flow cytometry (online supplemental figure 4A). In the spleen, nemvaleukin and rhIL-2 treatments induced the elevated engraftment of human CD3+ cells and CD4+ T cells, with a significant increase in CD8+ T cells (online supplemental figure 4B). An analysis of Ki-67 expression revealed an upward trend of proliferative activity of CD8+ T cells by both nemvaleukin and rhIL-2 (online supplemental figure 4C). Likewise, rhIL-2-treated mice had higher CD4+Ki-67+ T cells (online supplemental figure 4C). Furthermore, rhIL-2 treatment also significantly elevated CD4+ Tregs compared with nemvaleukin and vehicle controls (online supplemental figure 4D). These rhIL-2-induced CD4+ Tregs had a higher frequency of activation marker ICOS+ cells, indicating a highly suppressive Treg population. Compared with vehicle control, rhIL-2 and nemvaleukin treatment both resulted in the elevation of CD4+ and CD8+ memory T cells, within which central memory CD4+ T cells (Tcm) were significantly higher in response to nemvaleukin compared with that of rhIL-2 (online supplemental figure 4E,F). In addition, both rhIL-2 and nemvaleukin promoted a modest expansion of CD56dim NK cells in spleen, lung, and liver tissues, as well as an incremental increase of splenic B cells (online supplemental figure 5A–C). Our findings demonstrate that nemvaleukin and rhIL-2 treatment both promote T cell engraftment and drive NK cell and T cell expansion, with the most distinct difference being the greater expansion of CD4+ Tregs in rhIL-2-treated mice.
Nemvaleukin perturbs tumor growth via T cell expansion
We then assessed the ability of nemvaleukin treatment to augment T cell expansion and antitumor efficacy using our all-autologous humanized melanoma model (figure 1). For better representation of interpatient variability, NSG mice were engrafted with PDX tumors and matched autologous PBMCs from four different treatment-naïve melanoma patients (who never received immunotherapy): one patient was lost to follow-up, and the remaining three recurred. Those three recurred patients received ICI-based therapy with different responses: a complete response (PDX1), near complete response (PDX2) and partial response (PDX4). In each case, nemvaleukin treatment significantly perturbed tumor growth with different degrees of inhibition, ranging from modest (PDX1 and PDX4) to robust (PDX2 and PDX3) inhibition (figure 1B). Representative immunofluorescence staining of tumor tissue revealed greater infiltration of CD3+, CD4+, and CD8+ T cells in response to nemvaleukin treatment (figure 1C), showing that nemvaleukin promotes antitumor immune responses with enhanced T cell infiltration into tumors.
To better understand how nemvaleukin treatment affects the immune milieu, we performed immune phenotyping by flow cytometry from two of the PDXs. Compared with vehicle controls, nemvaleukin-treated mice had significant CD4+ and CD8+ enrichment, but fewer CD4+ Tregs cells in the spleen (figure 2A,B). Similarly, a significant augmentation of CD8+ T cells, but fewer CD4+ Tregs cells were infiltrated into the tumors in nemvaleukin-treated mice compared with vehicle controls (figure 2C,D). Interestingly, the expansion of CD8+ T cells was favored over CD4+ T cells in PDX 1, while both CD4+ and CD8+ T cells were similarly expanded in PDX4; indicating donor-specific immune responses. The association between the nemvaleukin-enhanced expansion of PBMCs and antitumor effects is supported by the observation that there was no effect of nemvaleukin on tumor growth in mice with no adoptively transferred cells (figure 1B). In sum, nemvaleukin drives the preferential expansion of non-regulatory T cells, resulting in T-cell homing into tumor and slower tumor growth.
Figure 2.
Nemvaleukin-induced tumor regression is associated with T cell expansion. (A, B) Nemvaleukin treatment resulted in a significant higher CD4+ and CD8+ T cells, but a lower number of CD4+ Tregs than vehicle controls in spleen. (C, D) Similarly, nemvaleukin-treated mice showed significantly greater numbers of infiltrated CD8+ T cells, but significantly fewer CD4+ Tregs in tumors compared with vehicle-treated mice. N=5 mice per group. One-way ANOVA statistical analysis was used. *p<0.05, **p<0.01. ANOVA, analysis of variance; PDX, patient-derived xenograft.
Nemvaleukin versus rhIL-2 in melanoma xenograft model exhibits improved tolerability and efficacy
High-dose rhIL-2 was approved for metastatic melanoma in 1998; therefore, we next compared the antitumor effects of nemvaleukin and rhIL-2 in the all-autologous humanized melanoma model. In order to minimize postimmunotherapy confounding factors, we used treatment-naïve donor. To recapitulate the current clinical therapy regimen, we set up weekly cycle injection regimen instead of continuous daily injection. To identify comparable dosing regimens following cycles of treatment, we determined the pharmacokinetic profiles for nemvaleukin and rhIL-2 in NSG mice. A single dose of 2.5 mg/kg rhIL-2 achieved similar exposure (AUC, Area under the Curve) to that of 1.2 mg/kg nemvaleukin administered SC (table 1). Our data showed that a single dose of 2.5 mg/kg rhIL-2 and 1.2 mg/kg nemvaleukin remained above 0.5 nM for 12 and 44 hours, respectively (figure 3A). To achieve similar coverage over a 1-week period, 2.5 mg/kg rhIL-2 was dosed daily for 5 days with 2 days off, and 1.2 mg/kg nemvaleukin was dosed once every 2 days (figure 3B).
Table 1.
Pharmacokinetic profile of nemvaleukin and rhIL-2
| Test article | Grp | Route | Dose | Tmax | Cmax | t1/2 | AUClast | AUCINF | AUC%Extrap |
| mg | hr | nM | hr | hr*nM | hr*nM | % | |||
| rhIL-2 | A | SC | 1.0 | 0.5 | 87 | 5 | 104 | 105 | 0.50 |
| rhIL-2 | B | SC | 2.5 | 0.5 | 160 | 5 | 251 | 254 | 1.10 |
| Nemva | C | SC | 1.2 | 1.0 | 28 | 11 | 260 | 262 | 0.78 |
AUC, Area under the Curve; SC, subcutaneously.
Figure 3.
Nemvaleukin augments better tolerability and efficacy in an autologous humanized melanoma mouse model compared with rhIL-2. (A) Pharmacokinetic profiles for nemvaleukin and rhIL-2 were evaluated in NSG mice. Single doses of rhIL-2 (1.0 mg/kg (~20 µg) and 2.5 mg/kg (~50 µg)) nemvaleukin (1.2 mg/kg (~24 µg)) were administered subcutaneously in NSG mice. A single dose of nemvaleukin (24 µg) remained above 0.5 nM level for 44 hours while a single dose of rhIL-2 (50 µg) remained above this level for only 12 hours; threefold below nemvaleukin with twice the dosage quantity. (B) Schematic illustration of treatment regimen. Donor tumor cells (1–2 million) were subcutaneously injected into NSG mice, followed by the adoptive transfer of matched PBMCs (1–2 million) and nemvaleukin, rhIL-2 treatment or vehicle control. To achieve similar coverage between nemvaleukin and rhIL-2 over a 1-week period, 2.5 mg/kg rhIL-2 was dosed daily and 1.2 mg/kg nemvaleukin was dosed once every 2 days. (C) Tumor growth curve showed antitumor efficacy post-ACT of each treatment group. (D) Kaplan-Meier survival curve for each treatment group. (E, F) Flow cytometric analyses of displaying CD8+ and CD4+ T cells in spleen and TIL (E) and CD8+/CD4+ ratio (F) for each treatment group. (G) CD4+ FOXP3+ Treg expansion in spleen and TIL was determined by flow cytometry. (H) CD8+/CD4+FOXP3+ T cells ratio was examined in both spleen and TIL for all treatment groups. (I–J) The expression level of immune checkpoints PD-1 (I) and TIM-3 (F) in CD8+T cells were evaluated in both spleen and TIL. (K) Similarly, the quantification of CD8+CD27+CD28+ T cells was performed for both spleen and TIL. N=8 mice per group except for rhIL-2, n=5 mice. One-way ANOVA statistical analysis was used. *p<0.05. ACT, adoptive cell transfer; ANOVA, analysis of variance; PBMCs, peripheral blood mononuclear cell; TIL, tumor infiltrating lymphocyte.
When compared with vehicle control, nemvaleukin treatment fostered significant delay in tumor growth, but surprisingly, rhIL-2 had no notable impact on tumor progression (figure 3C). Additionally, nemvaleukin-treated mice had significantly improved survival rates, while rhIL-2-treated mice exhibited poor survival rates (figure 3D). Of note, 62.5% of rhIL-2 treated mice were able to complete three treatment cycles plus first dose of cycle 4, and the remaining 37.5% of animals received less due to poor tolerability. Correlative studies were performed at around 4.5 weeks after completion of the first dose of cycle 4 or when the animal was sacrificed. Poor tolerability of high dose rhIL-2 regimens is consistent with clinical experience.25
Based on flow cytometric immunophenotyping, significantly greater CD8+ T cell counts were observed in spleens and tumors of nemvaleukin-treated mice compared with rhIL-2- and vehicle-treated mice (figure 3E), while rhIL-2-treated and vehicle-treated mice had increased CD4+ T cell counts in spleens and tumors (figure 3E). Importantly, nemvaleukin treatment improved CD8+/CD4+ T cell ratios, which is consistent with the appreciable expansion of cytotoxic T cell effects leading to tumor growth inhibition (figure 3F). Corroborating our recent findings, CD4+ Tregs cell numbers in spleens of nemvaleukin-treated mice were significantly lower compared with rhIL-2 treatment (figure 3G). Interestingly, CD4+ Tregs cell numbers were similarly low in tumors following both nemvaleukin and rhIL-2 treatment, which is consistent with the hypothesis that rhIL-2 induces only peripheral populations of CD4+ regulatory T cells (figure 3G). The CD8+/CD4+FOXP3+ T cell ratio was also higher in the spleens and tumors of mice treated with nemvaleukin comparing to rhIL-2 and control-treated mice (figure 3H).
Corroborating previous studies,26 27 we previously highlighted that PD-1 and TIM-3-enriched CD8+ T cells have low CD27 and CD28 expression and possess suppressive function in vitro.28 Thus, we further examined the effects of nemvaleukin on immune checkpoint markers, and we found that CD8+ splenocytes of nemvaleukin-treated mice expressed less PD-1 compared with vehicle controls (figure 3I). Both tumor infiltrating lymphocytes (TIL) and spleens of nemvaleukin-treated mice also had fewer CD8+TIM-3+ T cells compared with those of rhIL-2 (figure 3J). No significant difference in CD8+PD-1+ TIL was observed in all groups. Conversely, nemvaleukin treatment boosted CD8+CD27+CD28+ T cell percentages in both splenocytes and TIL (figure 3K). Taken together, nemvaleukin aids the reinvigoration of these dysfunctional CD8+ T cells to improve antitumor efficacy by reducing immune checkpoint expression in circulating and intratumoral CD8+ T cells.
Nemvaleukin enhances an antitumor response by TIL therapy
TIL therapy, the infusion of IL-2 cytokine-expanded autologous TIL from resected tumors, is becoming a viable treatment option for melanoma patients.29–31 Cytokine-mediated expansion not only increases the number of TIL, but likely biases against/alters those lymphocytes that are dysfunctional due to exposure to the immunosuppressive tumor environment. Since our model incorporates the use of large volume tumors, we sought to understand how nemvaleukin treatment drives antitumor effects in mice engrafted with TIL that have not been adulterated by cytokine-mediated expansion in vitro. Moreover, we further interrogated whether nemvaleukin stimulates trafficking of TIL back into tumors. To accomplish this, 1 million positively selected CD45+ TIL were adoptively transferred into patient-matched tumor-bearing mice, followed by daily treatment with 24 µg nemvaleukin or vehicle control for 30 days. Nemvaleukin treatment induced a significant delay in tumor growth, which was associated with marked elevation of CD45+ T cells in the spleens and tumors (figure 4A,B). Similar to donor-matched PBMC engraftment, nemvaleukin treatment selectively propagated CD8+ T cells over CD4+ T cells and fostered CD8+ T-cell expansion in tumors (figure 4C, online supplemental figure 3G). Thus, nemvaleukin has a beneficial effect on supporting cytotoxic T cell function in the TME and peripheral T cells.
Figure 4.
Nemvaleukin enhances an antitumor response by engraftment of tumor infiltrated lymphocytes (TIL). (A) CD45+-enriched TIL (1 million) were adoptively transferred into donor-matched tumor-bearing NSG mice followed by daily treatment of 24 µg nemvaleukin or vehicle control for 30 days. Tumor growth post-ACT was measured using caliper to determine antitumor efficacy. (B) By flow cytometry analysis, the percentage of engrafted CD45+ T cells was compared between spleen and tumor. (C) The effect of treatment on the expansion and infiltration of CD8+ T cells over CD4+ T cells was studied using flow cytometry. n=5 mice per group. One-way ANOVA and a Bonferroni t-test were used, followed by the ANOVA, to understand the statistical difference between two groups when more than two groups were compared. *p<0.05, **p<0.01. ACT, adoptive cell transfer; ANOVA, analysis of variance.
Nemvaleukin works synergistically with anti-PD-1 to improve antitumor efficacy and survival
The key objectives of preclinical studies are not only to predict the treatment outcome of novel targets but also to predict the efficacy of combination therapies. Therefore, we further employed our all-autologous humanized mouse model to investigate the efficacy and survival of combination treatment with anti-PD-1 and nemvaleukin using matched tumor/PBMCs from an ICI-refractory melanoma patient (online supplemental table 1). While neither anti-PD-1 nor nemvaleukin showed significant effects as monotherapy in this model, the combination caused a significant delay in tumor growth (figure 5A). Not only did this combination blockade delay tumor growth, but it also led to a significant increase in survival (log-rank test=0.0337) compared with anti-PD-1, nemvaleukin monotherapies, or vehicle control (figure 5B). Nemvaleukin-treated and combination nemvaleukin/anti-PD-1-treated mice had larger spleen sizes compared with the vehicle group, indicating that nemvaleukin improved engraftment (online supplemental figure 6A). Flow cytometry analysis further substantiated that nemvaleukin increased the percentage of CD45+ T cells in splenocytes and TIL compared with engrafted mice of vehicle control, even though this was not evident in the combination group (online supplemental figure 6B). We further analyzed different T cell subsets by flow cytometry. Compared with vehicle control, combination treatment with nemvaleukin and anti-PD-1 resulted in an increased percentage of CD8+ T cells in the spleen with a trend toward an increase in the TIL population (figure 5C). On the contrary, CD4+ T cells decreased in the spleen with combination treatment (online supplemental figure 6C). Interestingly, combining nemvaleukin with anti-PD-1 tended to increase the population of CD8+CD45RA+CCR7+CD28+CD95+ stem cell memory T cells (Tscm) in splenocytes and TIL compared with vehicle control; however, this difference did not reach statistical significance (figure 5D). These findings clearly indicate that nemvaleukin fosters the expansion of effector T cells. In particular, the expansion of CD8+ T cells, but also perhaps Tscm cells, which have been associated with self-renewal, multipotent capacity, T cell persistence and improved immunotherapy efficacy.32
Figure 5.
Synergistic antitumor efficacy and improved survival by combination therapy of nemvaleukin and anti-PD-1. (A) Tumor killing efficacy of each treatment group was plotted as average tumor volume in mm3. (B) Survival was plotted using Kaplan-Meier curve to examine the effect of both monotherapy and combination treatment. (C, D) Phenotyping of both splenocytes and TILs was determined by flow cytometic analysis. Box plot displayed CD8+ T cell expression level in both splenocytes and TILs, whereby the whiskers showed the maximum and minimum level (C), and violin plot exhibited CD8+ Tscm subset found in splenocytes and TILs (D). Nemva, n=12; PD-1, n=19; Nemva+PD-1, n=19; vehicle, n=19. A Bonferroni t-test was used, followed by the ANOVA, to understand the statistical difference between two groups when more than two groups were compared. **p<0.001, ****p<0.0001. ANOVA, analysis of variance; TILs, tumor infiltrating lymphocytes.
All-autologous humanized melanoma model mimics clinical response
In the field of immunotherapy, one of the key challenges is the development of an avatar model that mimics clinical responses. Preclinical in vivo models are still a rate-limiting barrier for evaluating antitumor efficacy of novel drugs. Since late stage 3 melanoma tumors were used for the generation of our PDXs, our model represents an advanced (stages 3–4) melanoma model. To evaluate whether our all-autologous humanized mouse model can recapitulate clinical outcomes, we used immunotherapy-naïve tumor resections from patients who then received adjuvant immunotherapy (online supplemental table 1): (1) patients who subsequently responded clinically to immunotherapy (naïve-to-responder) and (2) those that did not (naïve-to-non-responder). Based on pathological evaluation of the tumor source, we noticed that responder and non-responder have similar lymphocyte scoring (data not shown). We used anti-PD-1 as our benchmark for efficacy evaluation, as it is one of the most common treatments for advanced melanoma.
Treatment with anti-PD-1 was associated with significantly higher tumor growth inhibition in the naïve-to-responder engrafted NSG mice compared with vehicle control. However, anti-PD-1 therapy did not lead to significant inhibition of tumor growth, compared with vehicle control, in the naïve-to-non-responder cohort (figure 6A,B, online supplemental figure 7). In naïve-to-responder model, significant perturbation of tumor progression was observed in both PDX1 and PDX2 (online supplemental figure 7A). There was no difference in antitumor efficacy for PDX4 in naïve-to-nonresponder model. Although PDX3 showed better tumor growth inhibition, but the effect decreased with time (online supplemental figure 7B). The data are consistent with the heterogeneity in patient responses. Interestingly, nemvaleukin treatment led to a significant decrease in tumor growth in the naïve-to-responder engrafted mice compared with the vehicle control group. There was also a statistically significant improvement in survival in the mice treated with anti-PD-1 or nemvaleukin (log-rank p=0.0045) in naïve-to-responder, but not in naïve-to-nonresponder (figure 6C). In sum, our all-autologous humanized mouse model demonstrates translatability with regard to patient responsiveness to anti-PD-1 therapy.
Figure 6.
All-autologous melanoma humanized mouse model mimics clinical responses. (A) Percentage of tumor growth inhibition for both naïve-to-responder and naïve-to-nonresponder models was determined by normalizing against vehicle control. Median value was represented by the line in the box, while the whiskers defined the maximum and minimum percentage. (B) Tumor volume was measured using caliper, and average tumor volume in mm3 was determined to investigate antitumor efficacy for each treatment group. (C) To study the impact of therapy on survival, Kaplan-Meier curve was employed to illustrate the probability of survival. The significance of survival was determined by log rank. N=5 mice per group. Two-way ANOVA followed by Sidak’s multiple comparison test. *p<0.05, **p<0.001. ACT, adoptive cell transfer; ANOVA, analysis of variance.
Discussion
The clinical successes of ICI therapies for cancer treatment have garnered more interest in preclinical models for the evaluation of novel immune-mediated mechanisms and/or combinations of immunotherapies.5 Renewed attention in developing better mouse models is driven by the reality of limited successes of sustained ICI responses, and many failed clinical trials.33 34 To address this key obstacle, we developed a novel all-autologous humanized preclinical melanoma model using matched patient tumors and PBMCs. One shortcoming present in the majority of mouse models is the inability to recapitulate the complexity and heterogeneity of human disease. Unlike most xenograft models, we leveraged our large volume tumors instead of biopsies for a better representation of the clonotypes that add to the complexity of melanoma. This unique combination of matched tumor and adoptive transfer of autologous PBMCs has an edge over syngeneic immune-tumor interactions without the need for ex vivo genetic modification, thereby preserving the recognition of autologous tumor antigens.35–39 The majority of existing models contain some level of allogeneic antitumor immunity, for example, CD34+ humanized mice, which likely does not adequately model the antigen-specific responses observed in patients. Moreover, published studies using larger PBMCs inoculations resulted in GVHD, which typically developed in less than 1 month in the absence of any other manipulations.40–44 Using a low number of adoptively transferred matched PBMCs, our humanized mouse model overcomes acute GVHD, corroborating recent reports using patient-matched PBMCs/tumors.4 Our autologous humanized melanoma model, with a low risk of acute GVHD, thus provides an acceptable experimental time window and circumvents many confounding factors influencing the analysis of T cell activities.
Successfully engrafted CD45+ immune cells contain NK, B and T cells, including CD4+ and CD8+ T cell memory subsets. In response to nemvaleukin treatment, these subsets of T cells showed a trend of active proliferation, as signified by Ki-67 expression, without any sign of GVHD for more than 4 weeks. Clearly, our all-autologous humanized model supports the propagation and proliferation of engrafted human immune cells within an appreciable study window for the interrogation of novel immunotherapeutics.
In this study, our data demonstrated that the efficacy of PD-1 blockade mimics clinical responses in our all-autologous humanized melanoma model, using naïve patients’ tumor resections who responded clinically to adjuvant immunotherapy (naïve-to-responder) and those that did not (naïve-to-nonresponder). Corroborating with actual anti-PD-1 clinical response, the naïve-to-responder model showed significantly improved efficacy and survival, but the naïve-to-nonresponder model did not. Similar findings were reported in colorectal cancer (CRC) using matched patient samples.24 Although the extent of the CD45+ engraftment and the percentage of CD8+ and CD4+ TILs are largely similar between our studies, our autologous melanoma model exhibits a more pronounced engraftment of NK cells in spleens and tumors compared with the CRC mouse model. Notably, nemvaleukin enhances antitumor efficacy and survival in our model, which is consistent with the early clinical trials with melanoma patients. In these trials, nemvaleukin has shown clinical benefits with expansion of both NK and CD8+ T cells.45 Not only do these findings indicate that our model potentially resembles actual clinical outcomes, but more importantly, it can be used to interrogate novel human drug targets that have some dependency on the expansion of an innate immune cell population.
An evaluation of interpatient heterogeneity with nemvaleukin showed different degrees of antitumor efficacy in all cohorts of donor tissues. In our study modeling a clinically relevant dosage of rhIL-2, more than half of the mice failed to complete the treatment regimen, perhaps caused by acute GVHD, reflecting the poor tolerability observed clinically. Consistent with recent reports, our study shows that high-dose rhIL-2 is capable of inducing T cell engraftment, but also leads to the initiation of acute GVHD despite increased CD4+ Treg numbers.46 Unlike rhIL-2, all nemvaleukin-treated mice successfully completed the treatment regimen, thus exhibiting better tolerability. Importantly, nemvaleukin promoted better overall survival and significantly improved antitumor efficacy compared with rhIL-2.
Given that the majority of TILs are dysfunctional, as expected, the antitumor effect of nemvaleukin in TIL-engrafted mice was modest, but statistically significant. Our data show that nemvaleukin may only revive a portion toward antitumor immunity, and that further tumor abrogation would require additional activity from peripheral T cells. Although our investigation of in vivo TIL therapy was limited due to the shortage of samples, our model is of potential interest in evaluating the efficacy of expanded or neoantigen-selected TIL regimens for efficacy in melanoma patients.
Differential activity on TIL versus peripheral T cells has been reported for ICI therapies, but it is unknown whether nemvaleukin will have similar effects on TIL and peripheral tumor antigen-specific T cells present in patients. For example, CTLA-4 blockade induces a more prominent effect on peripheral memory T cells, while anti-PD-1 affects cytolytic T cell and NK cell populations.47 48 In our model, nemvaleukin preferentially induces peripheral T cells, predominantly in the CD4+ central memory T cell subset. Our discovery implies that, like anti-CTLA-4, nemvaleukin may have a non-overlapping function and a synergistic effect on anti-PD-1/PD-L1 agents. Despite its antitumor effect, nemvaleukin did not reduce the number of CD8+PD-1+ T cells in the TME, consistent with the hypothesis that additional clinical benefit may be achieved by the combination of nemvaleukin with anti-PD-1 therapy. Correspondingly, nemvaleukin is currently being investigated in multiple clinical studies as monotherapy and in combination with anti-PD-1.46 Given that nemvaleukin has a well-tolerated side effect profile, it could act as a suitable candidate for PD-1/PD-L1-based combinational therapies for increasing efficacy without major increases in adverse events. This combination therapy could augment antitumor efficacy and boost survival through the enhancement of CD4+ T cells and effector T cells, including a possible effect on Tscm, which is known to be associated with improved efficacy.
Despite continuous efforts to modify preclinical models,9 we have not seen improvements in the clinical translatability of efficacy related to immunotherapies compared with the data obtained in our studies. Our autologous humanized melanoma model has a distinct advantage over other models, for example, genetically modified mouse models in that both tumors and PBMCs used in the study come from the same patient and allow for testing tumor/PBMC pairs from different patients with different treatment experiences. Hence, our model accounts for the intrapatient and interpatient heterogeneity of melanoma. Since the tumors come from humans, our model allows for assessing human-grade reagents. Despite these key advantages, there are potential limitations. For example, a limitation associated with the use of all NSG mice, including those used in our model, is that they do not sustain human myeloid cells. In addition, the stroma within the tumor is murine based, and thus, by definition, the model does have some hybrid non-human components. Nevertheless, humanized mouse models are still one of the most representative models used to interrogate tumor-immune dynamics and immunotherapy responses.
In summary, our autologous humanized melanoma model not only allow for interpatient variability assessments, but more importantly, mimics clinical responses using human-grade reagents, thus substantiating its utility as a preclinical tool to evaluate human antitumor immunity. Moreover, our data highlight the potential of nemvaleukin therapy by enhancing antitumor responses while also improving on the treatment tolerability of rhIL-2. The relevance of antitumor responses observed in the melanoma preclinical model are bolstered by the monotherapy efficacy reported recently for nemvaleukin in patients with advanced melanoma in the ARTISTRY-1 clinical trial.46 48 Future mechanistic studies of nemvaleukin/anti-PD-1 therapies using our model are being investigated to better elucidate the mechanistic networks improving therapeutic efficacy.
Acknowledgments
JetPub Scientific Communications, LLC provided editorial assistance to the authors during preparation of this manuscript.
Footnotes
@FunchainMD, @j_melenhorst
Contributors: YPP, JL and LP contributed to the design and execution of experiments, data analysis and interpretation, and writing the manuscript. CMD-M, MSE, PF, JK and JJM contributed technical and material support. YFT contributed to the execution of experiments. RW and HL contributed to the design of experiments, interpretation of data, and writing the manuscript. BRG contributed to supervision on the execution of experiments, data analysis and interpretation, and writing the manuscript, and as guarantor.
Funding: Alkermes, of Waltham, MA provided nemvaleukin and financial support for the study.
Competing interests: JL, RW and HL hold stock in Alkermes. Research performed at the Cleveland Clinic in the laboratory of BRG was funded by Alkermes.
Provenance and peer review: Not commissioned; externally peer reviewed.
Supplemental material: This content has been supplied by the author(s). It has not been vetted by BMJ Publishing Group Limited (BMJ) and may not have been peer-reviewed. Any opinions or recommendations discussed are solely those of the author(s) and are not endorsed by BMJ. BMJ disclaims all liability and responsibility arising from any reliance placed on the content. Where the content includes any translated material, BMJ does not warrant the accuracy and reliability of the translations (including but not limited to local regulations, clinical guidelines, terminology, drug names and drug dosages), and is not responsible for any error and/or omissions arising from translation and adaptation or otherwise.
Data availability statement
All data relevant to the study are included in the article or uploaded as online supplemental information.
Ethics statements
Patient consent for publication
Not applicable.
Ethics approval
All human tissue was obtained at the Cleveland Clinic under a protocol approved by the Institutional Review Board (IRB3164) with written informed consent obtained from each patient. Animal studies were performed in accordance with the guidelines of and approved by the Institutional Animal Care and Use Committee at the Cleveland Clinic (IACUC 2270).
References
- 1. Weiss SA, Wolchok JD, Sznol M. Immunotherapy of Melanoma: facts and hopes. Clin Cancer Res 2019;25:5191–201. 10.1158/1078-0432.CCR-18-1550 [DOI] [PMC free article] [PubMed] [Google Scholar]
- 2. Larkin J, Chiarion-Sileni V, Gonzalez R, et al. Five-year survival with combined Nivolumab and Ipilimumab in advanced Melanoma. N Engl J Med 2019;381:1535–46. 10.1056/NEJMoa1910836 [DOI] [PubMed] [Google Scholar]
- 3. Michot JM, Bigenwald C, Champiat S, et al. Immune-related adverse events with immune Checkpoint blockade: a comprehensive review. Eur J Cancer 2016;54:139–48. 10.1016/j.ejca.2015.11.016 [DOI] [PubMed] [Google Scholar]
- 4. Olson B, Li Y, Lin Y, et al. Mouse models for cancer Immunotherapy research. Cancer Discov 2018;8:1358–65. 10.1158/2159-8290.CD-18-0044 [DOI] [PMC free article] [PubMed] [Google Scholar]
- 5. Wolchok JD, Chiarion-Sileni V, Gonzalez R, et al. Overall survival with combined Nivolumab and Ipilimumab in advanced Melanoma. N Engl J Med 2017;377:1345–56. 10.1056/NEJMoa1709684 [DOI] [PMC free article] [PubMed] [Google Scholar]
- 6. Sanmamed MF, Chester C, Melero I, et al. Defining the optimal murine models to investigate immune Checkpoint blockers and their combination with other Immunotherapies. Ann Oncol 2016;27:1190–8. 10.1093/annonc/mdw041 [DOI] [PubMed] [Google Scholar]
- 7. Zitvogel L, Pitt JM, Daillère R, et al. Mouse models in Oncoimmunology. Nat Rev Cancer 2016;16:759–73. 10.1038/nrc.2016.91 [DOI] [PubMed] [Google Scholar]
- 8. Chuprin J, Buettner H, Seedhom MO, et al. Humanized Mouse models for Immuno-oncology research. Nat Rev Clin Oncol 2023;20:192–206. 10.1038/s41571-022-00721-2 [DOI] [PMC free article] [PubMed] [Google Scholar]
- 9. Alva A, Daniels GA, Wong MKK, et al. Contemporary experience with high-dose Interleukin-2 therapy and impact on survival in patients with metastatic Melanoma and metastatic renal cell carcinoma. Cancer Immunol Immunother 2016;65:1533–44. 10.1007/s00262-016-1910-x [DOI] [PMC free article] [PubMed] [Google Scholar]
- 10. Payne R, Glenn L, Hoen H, et al. Durable responses and reversible toxicity of high-dose Interleukin-2 treatment of Melanoma and renal cancer in a community hospital Biotherapy program. J Immunother Cancer 2014;2:13. 10.1186/2051-1426-2-13 [DOI] [PMC free article] [PubMed] [Google Scholar]
- 11. McDermott DF, Regan MM, Clark JI, et al. Randomized phase III trial of high-dose Interleukin-2 versus subcutaneous Interleukin-2 and interferon in patients with metastatic renal cell carcinoma. J Clin Oncol 2005;23:133–41. 10.1200/JCO.2005.03.206 [DOI] [PubMed] [Google Scholar]
- 12. Waldmann TA. The biology of Interleukin-2 and Interleukin-15: implications for cancer therapy and vaccine design. Nat Rev Immunol 2006;6:595–601. 10.1038/nri1901 [DOI] [PubMed] [Google Scholar]
- 13. Sim GC, Radvanyi L. The IL-2 cytokine family in cancer Immunotherapy. Cytokine Growth Factor Rev 2014;25:377–90. 10.1016/j.cytogfr.2014.07.018 [DOI] [PubMed] [Google Scholar]
- 14. Rochman Y, Spolski R, Leonard WJ. New insights into the regulation of T cells by Gamma(C) family Cytokines. Nat Rev Immunol 2009;9:480–90. 10.1038/nri2580 [DOI] [PMC free article] [PubMed] [Google Scholar]
- 15. Smith KA. Interleukin-2: inception, impact, and implications. Science 1988;240:1169–76. 10.1126/science.3131876 [DOI] [PubMed] [Google Scholar]
- 16. Charych DH, Hoch U, Langowski JL, et al. NKTR-214, an engineered cytokine with biased Il2 receptor binding, increased tumor exposure, and marked efficacy in Mouse tumor models. Clin Cancer Res 2016;22:680–90. 10.1158/1078-0432.CCR-15-1631 [DOI] [PubMed] [Google Scholar]
- 17. Ward NC, Yu A, Moro A, et al. IL-2/Cd25: A long-acting fusion protein that promotes immune tolerance by selectively targeting the IL-2 receptor on regulatory T cells. J Immunol 2018;201:2579–92. 10.4049/jimmunol.1800907 [DOI] [PMC free article] [PubMed] [Google Scholar]
- 18. Carmenate T, Pacios A, Enamorado M, et al. Human IL-2 Mutein with higher antitumor efficacy than wild type IL-2. J Immunol 2013;190:6230–8. 10.4049/jimmunol.1201895 [DOI] [PubMed] [Google Scholar]
- 19. Levin AM, Bates DL, Ring AM, et al. Exploiting a natural conformational switch to engineer an Interleukin-2 ’Superkine Nature 2012;484:529–33. 10.1038/nature10975 [DOI] [PMC free article] [PubMed] [Google Scholar]
- 20. Lopes JE, Fisher JL, Flick HL, et al. ALKS 4230: a novel engineered IL-2 fusion protein with an improved cellular selectivity profile for cancer Immunotherapy. J Immunother Cancer 2020;8:e000673. 10.1136/jitc-2020-000673 [DOI] [PMC free article] [PubMed] [Google Scholar]
- 21. Lopes JE, Sun L, Flick HL, et al. Pharmacokinetics and pharmacodynamic effects of Nemvaleukin Alfa, a selective agonist of the intermediate-affinity IL-2 receptor, in cynomolgus monkeys. J Pharmacol Exp Ther 2021;379:203–10. 10.1124/jpet.121.000612 [DOI] [PubMed] [Google Scholar]
- 22. Janakiraman H, Becker SA, Bradshaw A, et al. Critical evaluation of an Autologous peripheral blood mononuclear cell-based Humanized cancer model. PLoS One 2022;17:e0273076. 10.1371/journal.pone.0273076 [DOI] [PMC free article] [PubMed] [Google Scholar]
- 23. Kanikarla Marie P, Sorokin AV, Bitner LA, et al. Autologous Humanized Mouse models to study combination and single-agent Immunotherapy for colorectal cancer patient-derived Xenografts. Front Oncol 2022;12:994333. 10.3389/fonc.2022.994333 [DOI] [PMC free article] [PubMed] [Google Scholar]
- 24. Li Y, Strick-Marchand H, Lim AI, et al. Regulatory T cells control toxicity in a Humanized model of IL-2 therapy. Nat Commun 2017;8. 10.1038/s41467-017-01570-9 [DOI] [PMC free article] [PubMed] [Google Scholar]
- 25. Li B, VanRoey M, Wang C, et al. Anti-programmed Death-1 Synergizes with granulocyte macrophage colony-stimulating factor--Secreting tumor cell Immunotherapy providing therapeutic benefit to mice with established tumors. Clin Cancer Res 2009;15:1623–34. 10.1158/1078-0432.CCR-08-1825 [DOI] [PubMed] [Google Scholar]
- 26. Sakuishi K, Apetoh L, Sullivan JM, et al. Targeting Tim-3 and PD-1 pathways to reverse T cell exhaustion and restore anti-tumor immunity. J Exp Med 2010;207:2187–94. 10.1084/jem.20100643 [DOI] [PMC free article] [PubMed] [Google Scholar]
- 27. Montes CL, Chapoval AI, Nelson J, et al. Tumor-induced Senescent T cells with Suppressor function: a potential form of tumor immune evasion. Cancer Res 2008;68:870–9. 10.1158/0008-5472.CAN-07-2282 [DOI] [PubMed] [Google Scholar]
- 28. Dudley ME, Wunderlich JR, Shelton TE, et al. Generation of tumor-infiltrating lymphocyte cultures for use in adoptive transfer therapy for Melanoma patients. J Immunother 2003;26:332–42. 10.1097/00002371-200307000-00005 [DOI] [PMC free article] [PubMed] [Google Scholar]
- 29. Prieto PA, Durflinger KH, Wunderlich JR, et al. Enrichment of Cd8+ cells from Melanoma tumor-infiltrating lymphocyte cultures reveals tumor reactivity for use in adoptive cell therapy. J Immunother 2010;33:547–56. 10.1097/CJI.0b013e3181d367bd [DOI] [PMC free article] [PubMed] [Google Scholar]
- 30. Weber J, Atkins M, Hwu P, et al. White paper on adoptive cell therapy for cancer with tumor-infiltrating lymphocytes: a report of the CTEP subcommittee on adoptive cell therapy. Clin Cancer Res 2011;17:1664–73. 10.1158/1078-0432.CCR-10-2272 [DOI] [PubMed] [Google Scholar]
- 31. Gattinoni L, Speiser DE, Lichterfeld M, et al. T memory stem cells in health and disease. Nat Med 2017;23:18–27. 10.1038/nm.4241 [DOI] [PMC free article] [PubMed] [Google Scholar]
- 32. Chesney JA, Ribas A, Long GV, et al. Global phase III trial of Talimogene Laherparepvec combined with Pembrolizumab for advanced Melanoma. J Clin Oncol 2023;41:528–40. 10.1200/JCO.22.00343 [DOI] [PMC free article] [PubMed] [Google Scholar]
- 33. Weber JS, Schadendorf D, Del Vecchio M, et al. Adjuvant therapy of Nivolumab combined with Ipilimumab versus Nivolumab alone in patients with Resected stage IIIB-D or stage IV Melanoma (Checkmate 915). J Clin Oncol 2023;41:517–27. 10.1200/JCO.22.00533 [DOI] [PMC free article] [PubMed] [Google Scholar]
- 34. Wang QJ, Yu Z, Griffith K, et al. Identification of T-cell receptors targeting KRAS-Mutated human tumors. Cancer Immunol Res 2016;4:204–14. 10.1158/2326-6066.CIR-15-0188 [DOI] [PMC free article] [PubMed] [Google Scholar]
- 35. Künkele A, Brown C, Beebe A, et al. Manufacture of Chimeric antigen receptor T cells from mobilized Cyropreserved peripheral blood stem cell units depends on monocyte depletion. Biol Blood Marrow Transplant 2019;25:223–32. 10.1016/j.bbmt.2018.10.004 [DOI] [PubMed] [Google Scholar]
- 36. Wang M, Yao L-C, Cheng M, et al. Humanized mice in studying efficacy and mechanisms of PD-1-targeted cancer Immunotherapy. FASEB J 2018;32:1537–49. 10.1096/fj.201700740R [DOI] [PMC free article] [PubMed] [Google Scholar]
- 37. Shafiee A, McGovern JA, Lahr CA, et al. Immune system augmentation via Humanization using stem/progenitor cells and Bioengineering in a breast cancer model study. Int J Cancer 2018;143:1470–82. 10.1002/ijc.31528 [DOI] [PubMed] [Google Scholar]
- 38. Zhu W, Peng Y, Wang L, et al. Identification of alpha-Fetoprotein-specific T-cell receptors for hepatocellular carcinoma Immunotherapy. Hepatology 2018;68:574–89. 10.1002/hep.29844 [DOI] [PMC free article] [PubMed] [Google Scholar]
- 39. van Rijn RS, Simonetti ER, Hagenbeek A, et al. A new Xenograft model for graft-versus-host disease by intravenous transfer of human peripheral blood mononuclear cells in Rag2-/- Gammac-/- double-mutant mice. Blood 2003;102:2522–31. 10.1182/blood-2002-10-3241 [DOI] [PubMed] [Google Scholar]
- 40. Carroll RG, Carpenito C, Shan X, et al. Distinct effects of IL-18 on the Engraftment and function of human Effector Cd8 T cells and regulatory T cells. PLoS One 2008;3:e3289. 10.1371/journal.pone.0003289 [DOI] [PMC free article] [PubMed] [Google Scholar]
- 41. Chu C-C, Ali N, Karagiannis P, et al. Resident Cd141 (Bdca3)+ Dendritic cells in human skin produce IL-10 and induce regulatory T cells that suppress skin inflammation. J Exp Med 2012;209:935–45. 10.1084/jem.20112583 [DOI] [PMC free article] [PubMed] [Google Scholar]
- 42. Gregoire-Gauthier J, Durrieu L, Duval A, et al. Use of Immunoglobulins in the prevention of GVHD in a Xenogeneic NOD/SCID/Gammac- mouse model. Bone Marrow Transplant 2012;47:439–50. 10.1038/bmt.2011.93 [DOI] [PubMed] [Google Scholar]
- 43. Ali N, Flutter B, Sanchez Rodriguez R, et al. Xenogeneic graft-versus-host-disease in NOD-Scid IL-2Rgammanull mice display a T-Effector memory phenotype. PLoS One 2012;7:e44219. 10.1371/journal.pone.0044219 [DOI] [PMC free article] [PubMed] [Google Scholar]
- 44. Vaishampayan UN, Tomczak P, Muzaffar J, et al. Nemvaleukin Alfa monotherapy and in combination with Pembrolizumab in patients (Pts) with advanced solid tumors: ARTISTRY-1. ASCO; Chicaco. JCO 2022;40:2500. 10.1200/JCO.2022.40.16_suppl.2500 [DOI] [Google Scholar]
- 45. Brehm MA, Kenney LL, Wiles MV, et al. Lack of acute Xenogeneic Graft- versus-host disease, but retention of T-cell function following Engraftment of human peripheral blood mononuclear cells in NSG mice deficient in MHC class I and II expression. FASEB J 2019;33:3137–51. 10.1096/fj.201800636R [DOI] [PMC free article] [PubMed] [Google Scholar]
- 46. Das R, Verma R, Sznol M, et al. Combination therapy with anti-CTLA-4 and anti-PD-1 leads to distinct immunologic changes in vivo. J Immunol 2015;194:950–9. 10.4049/jimmunol.1401686 [DOI] [PMC free article] [PubMed] [Google Scholar]
- 47. Buchbinder EI, Desai A. CTLA-4 and PD-1 pathways: similarities, differences, and implications of their inhibition. Am J Clin Oncol 2016;39:98–106. 10.1097/COC.0000000000000239 [DOI] [PMC free article] [PubMed] [Google Scholar]
- 48. Vaishampayan UN, Muzaffar J, Velcheti V, et al. ALKS 4230 monotherapy and in combination with Pembrolizumab (Pembro) in patients (Pts) with refractory solid tumours (ARTISTRY-1). Ann Oncol 2020;31:S708–9. 10.1016/j.annonc.2020.08.1147 [DOI] [Google Scholar]
Associated Data
This section collects any data citations, data availability statements, or supplementary materials included in this article.
Supplementary Materials
jitc-2023-008066supp001.pdf (168KB, pdf)
jitc-2023-008066supp002.pdf (5MB, pdf)
Data Availability Statement
All data relevant to the study are included in the article or uploaded as online supplemental information.






