Abstract
Background
Despite the current therapeutic treatments including surgery, chemotherapy, radiotherapy and more recently immunotherapy, the mortality rate of lung cancer stays high. Regarding lung cancer, epigenetic modifications altering cell cycle, angiogenesis and programmed cancer cell death are therapeutic targets to combine with immunotherapy to improve treatment success. In a recent study, we uncovered that a molecule called QAPHA ((E)−3-(5-((2-cyanoquinolin-4-yl)(methyl)amino)−2-methoxyphenyl)-N-hydroxyacrylamide) has a dual function as both a tubulin polymerization and HDAC inhibitors. Here, we investigate the impact of this novel dual inhibitor on the immune response to lung cancer.
Methods
To elucidate the mechanism of action of QAPHA, we conducted a chemical proteomics analysis. Using an in vivo mouse model of lung cancer (TC-1 tumor cells), we assessed the effects of QAPHA on tumor regression. Tumor infiltrating immune cells were characterized by flow cytometry.
Results
In this study, we first showed that QAPHA effectively inhibited histone deacetylase 6, leading to upregulation of HSP90, cytochrome C and caspases, as revealed by proteomic analysis. We confirmed that QAPHA induces immunogenic cell death (ICD) by expressing calreticulin at cell surface in vitro and demonstrated its efficacy as a vaccine in vivo. Remarkably, even at a low concentration (0.5 mg/kg), QAPHA achieved complete tumor regression in approximately 60% of mice treated intratumorally, establishing a long-lasting anticancer immune response. Additionally, QAPHA treatment promoted the infiltration of M1-polarized macrophages in treated mice, indicating the induction of a pro-inflammatory environment within the tumor. Very interestingly, our findings also revealed that QAPHA upregulated major histocompatibility complex class II (MHC-II) expression on TC-1 tumor cells both in vitro and in vivo, facilitating the recruitment of cytotoxic CD4+T cells (CD4+CTL) expressing CD4+, NKG2D+, CRTAM+, and Perforin+. Finally, we showed that tumor regression strongly correlates to MHC-II expression level on tumor cell and CD4+ CTL infiltrate.
Conclusion
Collectively, our findings shed light on the discovery of a new multitarget inhibitor able to induce ICD and MHC-II upregulation in TC-1 tumor cell. These two processes participate in enhancing a specific CD4+ cytotoxic T cell-mediated antitumor response in vivo in our model of lung cancer. This breakthrough suggests the potential of QAPHA as a promising agent for cancer treatment.
Keywords: Lymphocyte Activation; CD4-Positive T-Lymphocytes; Non-Small Cell Lung Cancer; Drug Evaluation, Preclinical; Intratumoral
WHAT IS ALREADY KNOWN ON THIS TOPIC
Alterations in histone deacetylase (HDAC) expression and activity have been documented in solid tumors, demonstrating a robust correlation between elevated expression levels or abnormal activation of HDACs, leading to carcinogenesis and playing a role in the development of resistance to lung cancer therapies. HDAC inhibitors have been developed as cancer therapeutics and have demonstrated effectiveness in reducing cancer progression, inducing cell cycle arrest and cell death, and modulating the tumor microenvironment.
QAPHA is a novel molecule that functions as both a tubulin polymerization and HDAC inhibitor.
WHAT THIS STUDY ADDS
QAPHA inhibits HDAC6, induces immunogenic cell death and achieves complete tumor regression in approximately 60% of mice treated intratumorally, establishing a durable anticancer immune response.
QAPHA treatment promoted the establishment of a M1-polarized macrophage response in the treated mice.
More importantly, QAPHA upregulates MHC-II expression on TC-1 tumor cells which contributes to the recruitment of cytotoxic CD4+ T cells.
HOW THIS STUDY MIGHT AFFECT RESEARCH, PRACTICE OR POLICY
Harnessing the capacity of a single molecule to simultaneously target multiple pathways holds great promise in the field of cancer therapy.
Introduction
Lung cancer ranks as the second most prevalent cancer worldwide, counting for about 1.8 million deaths each year. The 5-year survival rate of lung cancer is less than 18% and depends on the type of lung cancer. Indeed, non-small cell lung cancer (NSCLC) accounts for 85% of all diagnosed cases of lung cancer.1
However, treating these tumors remains challenging due to their frequent reoccurrence caused by drug resistance after the initial surgery.2 Drug resistance is caused by many biological determinants, mainly by cancer heterogeneity.3 Indeed, cancer cells are able to counteract chemotherapeutic effects through epigenetic modifications, especially abnormal modification of histone or genomic DNA.4 Epigenetic modifications imply DNA methylation, X-chromatin remodeling, non-coding RNA, nucleosome localization, genomic imprinting or histone modification.5 The latter is carried out by enzymes, histone acetylase or histone deacetylase (HDAC), which are able to add or remove acetyl group on histones inducing chromatin remodeling in order to allow gene transcription.
Moreover, some HDACs can deacetylate non-histone proteins involved in major cellular functions.6 On top of that, HDACs are overexpressed in some types of cancer7 and as a consequence are involved in dysregulation of chromatin structure and targeted protein function, which benefits carcinogenesis.8 In lung cancer, this overexpression is associated with a poor prognosis.9 These preclinical studies exhibit HDACs as potential targets for cancer therapy.
Accordingly, HDAC inhibitors (HDACis) were developed as cancer therapeutical agents reducing cancer progression, limiting cell differentiation, inducing cell cycle arrest and cell death, reducing angiogenesis, and modulating immune cells infiltrating the tumor microenvironment (TME).10 Up to date, four HDACis were approved by US Food and Drug Administration, panobinostat, belinostat, reimposing and vorinistat for the treatment of cutaneous T-cell lymphoma, peripheral T-cell lymphomas and multiple myeloma.11 However, efficacy of HDACis in clinical trials was demonstrated mostly in hematological malignancies compared with solid tumors where their therapeutic effect is limited.12 The difference in effectiveness between hematological and solid cancers response remains unclear. One possible explanation is poor pharmacokinetic properties of some HDACis, which hinder effective drug delivery to the solid tumor.
An alternative approach to treating cancer is to combine different treatments to increase their effectiveness. Unfortunately, the advantages of using multiple molecules are outweighed by interactions between these molecules that can lead to adverse effects such as additive toxicity or unpredictable pharmacokinetics. Therefore, multitargeted molecules, iethat is, when one molecule can interact and thus inhibit several different targets at the same time, are more likely to be used, which may offer advantages such as a reduced risk of interactions between the different treatments as well as improved efficacy. We have recently reported that a HDACi can also be a specific tubulin polymerization inhibitor13 and showed complete tumor regression in MCA205 fibrosarcoma mouse model.
Here we report, using a chemical proteomics study, that by inhibiting the HDAC6, the same molecule called QAPHA, was found to upregulate the expression of proteins involved in immunogenic cell death (ICD). In a mouse model of lung cancer using TC-1 cells, QAPHA induced, at very low concentrations, a complete tumor regression in about 50%–70% of intratumorally treated mice, followed by a long-lasting anticancer immune response. During QAPHA treatment, M1-polarized macrophages and CD4+ cytotoxic-like T lymphocytes were infiltrating tumors. Moreover, infiltrated tumors show an upregulation of MHC-II expression at the cancer cell surface, which is correlated to CD4+ CTL infiltrate and tumor regression. Altogether, our findings shed light on the discovery of a novel HDAC6 inhibitor inducing ICD, and CD4+ cytotoxic-like T lymphocyte as antitumor immune response against NSCLC.
Material and methods
Cell culture and drug treatment in vitro
Mouse lung cancer firefly luciferase-stable cell line TC-1 (TC-1 Luc+) was shared by Pr. Laurence Zitvogel’s laboratory (Gustave Roussy Institute, Villejuif, France). TC-1 Luc+cells were cultured at 37°C under 5% CO2 in RPMI 1640 medium with 1% glutamine, 1% sodium pyruvate, 1% nonessential amino acids, and 10% fetal bovine serum (FBS) (Life Technologies).
B16F10 mouse melanoma cell line was cultured at 37°C under 5% CO2 in Dulbecco's Modified Eagle medium (DMEM) with 1% glutamine and 10% FBS.
Cell lines were regularly tested for mycoplasma contamination with VenorGeM OneStep mycoplasma detection kit (11-8025, Minerva Biolabs) and were not used after more than 10 passages.
QAPHA drug was synthesized and provided by MA (Université Paris-Saclay, CNRS, BioCIS, Orsay, France). QAPHA was solubilized in DMSO (dimethylsulfoxide, 10127403, Thermo Fisher Scientific).
Integrated proteome integral solubility alteration assay and expression proteomics
For the proteome integral solubility alteration (PISA) assay (also referred to as “PISA”), TC-1 Luc+cells were treated for 1 hour with 5 µM of QAPHA, or the same volume of DMSO. For PISA, a total of eight samples were produced and processed according to the published protocol14 and previous studies on anticancer molecules15 optimized for in-depth proteome analysis and 16-plex multiplicity using Tandem Mass Tag (TMT) pro (Thermo Fisher) and using a gradient for thermal denaturation as described previously.16 17 Sample processing for proteomics, based on nanoscale liquid chromatography and tandem mass spectrometry (nLC-MS/MS), was performed according to the PISA assay. The protein concentration of each soluble fractions after ultracentrifugation was measured using a micro-BCA kit (Thermo Fisher) and 50 µg of each PISA sample was used for further analysis.
Expression proteomics was performed by treating TC-1 Luc+cells for 48 hours with QAPHA at 2.5 µM, or DMSO as control in four biological replicates per condition. Cells were washed twice in phosphate-buffered saline (PBS) and cell pellets were lysed using RIPA buffer complemented with protease inhibitors (Halt protease inhibitors, Thermo Fisher). Samples were pipetted 10 times, vortexed for 10 s, snap frozen in Liquid N2 and then thawed at 37°C. The last two steps were repeated twice, then samples were probe sonicated for 10 cycles of 3 s at 30% amplitude with 3 s of pause between them a 50 µg of each PISA sample was used for further analysis.
According to previous protocols,14 16 a 50 µg of each sample was reduced, alkylated and precipitated using cold acetone. Protein pellets were then digested using first LysC and then trypsin enzymes and digested samples were then labeled with TMTpro 16-plex reagent kit. The final multiplex peptide sample was cleaned and desalted and peptides were separated by reversed-phase chromatography at high pH, then collected into 48 fractions using a capillary UPLC system. nLC-MS/MS analysis was performed on all 48 fractions using 120 min gradient per run (total run time 150 min per sample) with a system composed of a nano-LC Dyonex connected to a Orbitrap Exploris 480 mass spectrometer (Thermo Scientific).
Analysis of nLC-MS fractions was carried out using Proteome Discoverer 2.5 (Thermo Scientific) with a database search against the full Uniprot mouse protein database UP000000589 for peptide and protein identification, and quantification. The changes of protein amount in QAPHA treated samples relatively to DMSO controls, in the total cell lysates of expression proteomics and in the soluble fractions of PISA, were obtained by normalizing the TMT reporter ions ‘intensity by the total TMT reporter ions’ intensity of all quantified proteins for that sample, then fold changes were measured on the average of DMSO controls. The statistical significance of variation (p value) of each protein was calculated by Student’s t-test across all four QAPHA-treated biological replicates with respect to all four DMSO-treated controls.
The MS proteomics data have been deposited to the ProteomeXchange Consortium via the PRIDE18 partner repository with the dataset identifier PXD042991.
HDAC6 inhibition assay
Nuclear fractions were extracted from TC-1 Luc+cells using a lysis buffer (10 mM Tris HCl pH 7.5, 10 mM NaCl, 15 mM MgCl2, 250 mM Sucrose, 0.5% NP-40 and 0.1 mM EGTA) then incubated for 15 min on ice. Then, a sucrose cushion (30% sucrose, 10 mM Tris HCl pH 7.5, 10 mM NaCl and 3 mM MgCl2) was added and lysates were centrifuged at 1300 g for 10 min at 4°C. The pellet was sonicated for 30 s in an extraction buffer (50 mM Hepes KOH (pH 7.5), 420 mM NaCl, 0.5 mM EDTA Na2, 0.1 mM EGTA, 10% glycerol) then kept on ice for 30 min, centrifuged at 20 000 g for 10 min.
HDAC6 was assessed using fluorometric HDAC6 inhibitor assay kit (ab283385) on TC-1 Luc+nuclear extract following the manufacturer’s instructions.
Cell death assessment
Cells were plated in a 96-well plate at 1×104 cells per well for 24 hours then treated with the indicated doses of QAPHA or control overnight. After removing the medium, 2.5 mg/mL of MTT (3-[4,5-Dimethylthiazol-2-yl]−2,5-diphenyltetrazolium bromide) (Sigma) solution was added and incubated for 2 hours at 37°C. After centrifugation, supernatant was removed and formazan crystals were dissolved in DMSO. Absorbance was measured at 544 nm using the FLUOstar OPTIMA.
For Annexin V/7AAD and calreticulin (EPR3924) staining, TC-1 Luc+cells were treated with QAPHA or control drugs for 24 hours. Floating and adherent cells were collected with using trypsin-EDTA (0.05%) then washed in PBS twice and stained with Annexin V/7AAD according to the manufacturer’s instructions. Stained cells were acquired using LSRFortessa X20 (BD) at Plateforme d’Imagerie et cytométrie (PFIC) in Gustave Roussy Institute. Data were analyzed by using Flowjo software (V.10.8.1).
In vivo ICD assessment
TC-1 Luc+cells were treated with QAPHA (50 µM), etoposide (25 µM) (Merck), mitoxantrone (8 µM) for 24 hours to reach 50/70% mortality as previously described.19 Floating and adherent cells were washed and resuspended in PBS. 1×106 TC-1 Luc+cells were injected subcutaneously into the right flank of females immunocompetent C57Bl/6 mouse aged 7 weeks old. Two weeks later, 1×105 living TC-1 Luc+cells were injected subcutaneously in the left flank and tumor growth was monitored for weeks.
In vivo tumor model
Female C57BL/6JOlaHsd mice aged 7 weeks old were obtained from Envigo. Rag2 −/− mice were kindly provided by Pr. Harry Sokol (Sorbonne University, Paris, France). Mice were engrafted subcutaneously in the right flank with 2×105 TC-1 Luc+cells in PBS. TC-1 Luc+tumors were established when measured between 15 and 30 mm2.
Intratumoral mouse treatment
Once tumors were established, animals were randomly divided into groups then treated intratumorally with QAPHA at the indicated dose, solubilized in 60% PEG400 (Polyethylene glycol 400, Merck), 10% ethanol (Merck) and 30% sterile distilled water (Thermo Fischer). Animals were anesthetized with an induction of 5% isoflurane; and maintained at 1.5% to 2% with an air flux 1.5 L/min, prior to QAPHA or vehicle injection. Mice were treated three times a week during 2 weeks. Tumors were measured three times per week during treatment phase, and two times per week during monitoring phase until ethical limit points were reached. Mice which experienced complete tumor regression following treatment were kept for 100 days at tumor-free stage.
In vivo bioluminescence imaging
The bioluminescence signal was measured by IVIS50 (PerkinElmer) at Gustave Roussy PFIC. D-Luciferin (Beetle luciferin, E1605, Promega) was injected intraperitoneally at 150 mg/kg. Animals were anesthetized as described above. Maximum bioluminescence peak was reached 7 min after luciferin injection on TC-1 Luc+model. Bioluminescence intensity is expressed as photons per second (p/s/cm²/sr).
In vivo T cell depletion
Anti-CD4 antibody (GK1.5, BioXcell) was injected intraperitoneally (250 µg per mouse), 24 hours before QAPHA first injection as previously described by Laky and Kruisbeek.20 CD4+ T cell depletion was monitored 72 hours after first injection in spleen and blood. Samples were stained for CD3, CD4 and CD8 (Biolegend) by flow cytometry.
Combination anti-PD-1 treatment in vivo
Tumor-bearing mice were intratumorally treated with QAPHA (0.5 mg/kg) from day 9 to day 21 post TC-1 inoculation three times per week. At day 11, day 14 and day 16, 200 µg of anti-PD-1 (RMP1-14, BioXcell) or isotype control (2A3) were injected intraperitoneally.
Tumor-free mice rechallenge
After 100 days of monitoring, tumor-free mice were randomly divided into two groups: in the first group, mice were subcutaneously rechallenged with TC-1 Luc+on the left flank (2×105) or B16F10 (5×104) cells in 50% Matrigel (Merck)/50% PBS. Tumors were measured twice a week.
The second group of mice was intrapulmonary rechallenged (6×104 TC-1 Luc+cells in 30 µL of PBS). Tumors were measured by bioluminescence imaging twice a week as described above.
Lung sample processing
Lung samples from rechallenged mice were mechanically shredded in PBS containing proteases inhibitors (Thermo Fischer) using T 25 digital ULTRA-TURRAX (0003725000, IKA).
Luciferase activity in lungs
Luciferase signal was measured by Pierce Firefly Luciferase Flash Assay Kit (Thermo Fischer) using 10 µg of lung proteins according to the manufacturer’s protocol. Luminescence was measured at 450 nm by FLUOstar Omega (BMG Labtech).
Immune cell analysis by flow cytometry
Tumors were processed using mouse tumor dissociation Kit (Miltenyi Biotec) and gentleMACS Dissociator, and red blood cells were removed (ACK lysis buffer, Thermo Fisher). Lymph nodes were processed mechanically through a 70 µm cell strainer (Corning) to obtain a single-cell suspension. Prior to staining 1×106 tumor or lymphatic cells were restimulated with a cell activation cocktail containing phorbol-12-myristate 13-acetate (PMA 40.5 µM), ionomycin (669.3 µM), and brefeldin A (Biolegend) for 3 hours at 37°C. Then cells were labeled with the Zombie UV Fixable Viability Kit (Biolegend) following the manufacturer’s instructions. Cells were washed twice using PBS-1% FBS then stained with mouse surface markers as listed in online supplemental table for 20 min at 4°C. Intracellular staining was performed using the Foxp3/Transcription Factor Fixation/Permeabilization staining buffer kit (Thermo Fischer), then fixed in FACS lysing buffer (BD Biosciences) prior to acquisition. Data were analyzed by using FlowJo V.10 software (BD). Antibodies used are referenced in online supplemental table 1.
jitc-2023-007588supp001.pdf (125.8KB, pdf)
Ex vivo treatment of naïve splenocytes
Spleens were harvested from naïve C57BL/6JOlaHsd mice in RPMI 1640+1% SVF+1% penicillin-streptomycin (Thermo Fischer). Splenocytes were mechanically dissociated with a 70 µM cell strainer. Red blood cells were removed (ACK lysis buffer, A1049201, Thermo Fisher) then 1×106 cells were stimulated with different concentrations of QAPHA, or the same volume of DMSO for 24 hours. Cells were then stained for flow cytometry as described above.
Statistics and reproducibility
Significant changes between two conditions were analyzed by unpaired t-test two-tailed if there was a normal distribution (Shapiro-Wilk test) among data. Otherwise, a Mann-Whitney test was performed.
Significant changes between more than two conditions were analyzed by one-way analysis of variance (ANOVA) with Holm-Sidak multiple comparison test if there was a normal distribution (Shapiro-Wilk test) among data. Otherwise, a Krustal-Wallis test with a Dunn’s multiple comparison test was used for analysis. Data were presented as means ±SEM of biological replicates.
All in vivo experiments were analyzed by a two-way ANOVA with Geisser-Greenhouse correction and Tukey’s multiple comparisons test. All data were processed in GraphPad Prism (V.10) software.
K means clustering
A k-means clustering was performed on flow cytometry data using as parameters MHC-II expression on tumor cells, CD4+ cytotoxic T lymphocytes infiltration in tumors and tumor size at sampling day. Clustering was performed with k=2 and kmeans function. Analysis was performed on RStudio 2022.12.0+353.
Results
QAPHA induces ICD through HDAC6 inhibition
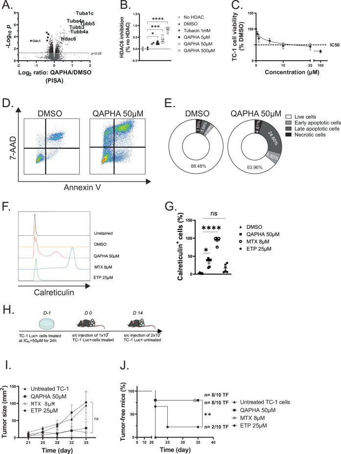
To investigate the specific proteins targeted by QAPHA in TC-1 Luc+cells, we conducted a PISA Assay after 1 hour of treatment at 5 µM of QAPHA or DMSO. This assay confirmed that tubulins and HDAC6 are indeed targeted by QAPHA (figure 1A, online supplemental figure 1A). Interestingly, tubulins are target proteins of HDAC6, as this enzyme is able to deacetylate α-tubulin,21 which could explain the thermal shift of tubulin subunits after QAPHA treatment. To validate the direct binding of QAPHA to HDAC6, we performed an inhibition test using nuclear extract from TC-1 Luc+cells. Tubacin was used as control for selective HDAC6 inhibition.22 As expected, QAPHA inhibited HDAC6 in a dose-dependent manner (figure 1B). Furthermore, we observed a cytotoxic effect of QAPHA on TC-1 Luc+cells in a micromolar range (figure 1C). In fact, treatment with QAPHA for 24 hours resulted in early and late apoptosis, as well as necrosis, in TC-1 Luc+cells, as observed by a double staining Annexin V/7-AAD (figure 1D). At 50 µM, QAPHA induced about 40% of cell death among TC-1 Luc+cells (figure 1E). To assess the immunogenic property of QAPHA induced TC-1 cell death,23 calreticulin surface exposure was measured via flow cytometry in TC-1 Luc+cells treated with 50 µM QAPHA, 8 µM mitoxantrone (MTX) as an ICD inducer and 25 µM etoposide (ETP) as a non-ICD inducer for 24 hours.24 In QAPHA and MTX treated conditions, TC-1 cells exhibited surface calreticulin exposure, in contrast to DMSO or ETP conditions highlighting the potential of QAPHA as being an in vitro inducer of ICD (figure 1F,G). To investigate the ability of QAPHA to induce vaccination through ICD in vivo, TC-1 Luc+cells treated with QAPHA (50 µM), mitoxantrone (8 µM) or etoposide (25 µM) for 24 hours were subcutaneously injected in immunocompetent mice. Two weeks later, the mice were rechallenged with untreated TC-1 cells (figure 1H). Mice that received TC-1 cells treated with QAPHA or mitoxantrone exhibited a tumor-specific immune response, as TC-1 tumors rechallenge did not result in tumor growth in 80% of rechallenged mice (figure 1I). In contrast, only 20% of mice that received TC-1 cells treated with etoposide remained tumor-free (figure 1J). Moreover, the expression proteomic analysis performed in TC-1 Luc+cells treated for 48 hours with QAPHA showed upregulated proteins involved in the apoptotic pathway such as HSP90, cytochrome-c or caspases 3 and 9 (online supplemental figure 1B,C) confirming the induction of cell death by QAPHA.
Figure 1.
QAPHA induces immunogenic cell death (ICD) through HDAC6 inhibition. (A) Volcano plot depicting a comparison of global protein solubility in TC-1 Luc+cells treated with 2.5 µM QAPHA for 48 hours compared with control (DMSO). Gray triangles are the top 50 proteins with significantly increased, and black dots are the top 50 proteins with significantly decreased solubility values of QAPHA treated cells compared with controls. The dashed line shows the p value of 0.05 (n=4). (B) TC-1 Luc+cells were treated for 24 hours as indicated doses with QAPHA and tubacin. HDACs were extracted from TC-1 Luc+cells and HDAC6 inhibition was measured by fluorescence through the deacetylation of a fluorogenic peptide. Mean±SEM. One-way ANOVA test with a Dunnett correction: *p<0.05, ***p<0.001, ****p<0.0001 (n=2–6 per condition). (C) QAPHA cytotoxicity on TC-1 Luc+ was measured by MTT test at indicated concentrations after 24 hours of treatment. Mean±SEM (n=4). (D) TC-1 Luc+ cells were incubated with DMSO or QAPHA at 50 µM for 24 hours in vitro. TC-1 Luc+cells undergoing apoptosis were stained by Annexin V and 7-AAD antibodies, and assessed by flow cytometry. (E) Pie chart representing means of live, necrotic, early and late apoptotic populations of TC-1 Luc+cells in DMSO or QAPHA conditions after 24 hours of stimulation (n=3). (F) Calreticulin exposure on TC-1 Luc+cells after being incubated for 24 hours with DMSO, 50 µM of QAPHA, 8 µM of mitoxantrone (MTX) or 25 µM of etoposide (ETP) and assessed by flow cytometry. (G) Comparison of calreticulin exposure between DMSO, QAPHA 50 µM, MTX 8 µM and ETP 25 µM conditions. Mean±SEM One-way ANOVA test: *p<0.05, ****p<0.0001 (n=6). (H) TC-1 Luc+cells were treated in vitro with ETP, MTX or QAPHA as indicated doses for 24 hours. A TC-1 Luc+vaccine of 1×106 cells, composed of 50%–70% of TC-1 Luc+dead cells, was prepared for each treatment in order to be injected subcutaneously in the right flank of C57Bl6/J mice aged 7 weeks old. Two weeks later, mice were rechallenged with 2×105 TC-1 Luc+living cells injected in the opposite flank. (I) After rechallenge, tumor size was measured twice per week during 2 weeks post TC-1 Luc+rechallenge (n=10/group). Mean±SEM. Two-way ANOVA test: ns p>0.05. (J) Kaplan-Meier of percentage of tumor-free mice after (I) rechallenge. Log-rank (Mantel-Cox) test: **p<0.01. ANOVA, analysis of variance; HADC, histone deacetylase. QAPHA ((E)−3-(5-((2-cyanoquinolin-4-yl)(methyl)amino)−2-methoxyphenyl)-N-hydroxyacrylamide).
jitc-2023-007588supp002.pdf (778.3KB, pdf)
These results support the notion that QAPHA, as an ICD inducer, could activate innate immune cells and prime an efficient adaptive antitumor response in vivo.
QAPHA promotes CD4 but not CD8 T cells recruitment in TC-1 tumor infiltrate
In order to assess the antitumor efficiency of QAPHA in vivo, wild-type (WT) mice were subcutaneously inoculated with TC-1 Luc+ and then intratumorally treated with QAPHA at 0.5 mg/kg three times a week for 2 weeks (figure 2A). The efficacy of QAPHA was determined through a dose-response (online supplemental figure 2 A,B). At 0.5 mg/kg, QAPHA treatment did not induce toxicity (online supplemental figure 2C) and impeded TC-1 Luc+ growth in vivo starting from day 17 post tumor inoculation (figure 2B). At day 28 post-tumor inoculation, tumor size of mice treated with QAPHA was significantly decreased compared with control group (figure 2C). To identify the immune populations involved in QAPHA anti-tumor effect, TC-1 Luc+tumors were harvested at the middle of treatment window (day 15) and at the end (day 22) (figure 2A). Multiparametric flow cytometry staining was performed on tumor samples (online supplemental figure 2D). First, a significant decrease in dendritic cells (DCs) infiltration was observed at days 15 and 22 (online supplemental figure 2E) even though DC have a key role in ICD. Subsequently another antigen-presenting cell (APC) population was investigated; macrophages. Although M1-macrophages subpopulation (CD11b+F4/80+CD86+Nos2+) does not show a statistical increased in tumor infiltrate, MFI of Nos2 is increased in QAPHA-treated mice compared with control (figure 2D). Moreover, we observed that recruitment of IL-10 producing M2-macrophages (CD11b+F4/80+CD206+Arg1+IL-10+) was decreased in QAPHA-reated mice compared with control (figure 2E). Altogether, this result suggests the presence of a less immunosuppressive environment in QAPHA treated tumor infiltrate. Regarding T cells, there was no significant increase in CD8+ T cells (CD3+CD8+) within QAPHA-treated tumors compared with the controls (figure 2F). However, QAPHA-treated tumors exhibited increased infiltrated CD4+ T cells (CD3+CD4+) at day 15 post tumors inoculation (figure 2F). Interestingly, a decrease in Treg cells (CD3+CD4+CD25+FoxP3+) infiltration was observed at day 22 in QAPHA treated TC-1 tumors (online supplemental figure 2F) indicating a less immunosuppressive TME. Additionally, a specific subpopulation of CD4+ T cells expressing NKG2D25 (CD3+CD4+NKG2D+) infiltrated specifically QAPHA-treated TC-1 tumors (figure 2G). Moreover, in QAPHA condition, CD4+ NKG2D+ were the major CD4+ T cells subpopulation infiltrating tumors during the treatment period (figure 2G). To investigate the absence of CD8+ T cell infiltration in TC-1 Luc+treated tumors, naïve splenocytes were incubated for 24 hours with different concentrations of QAPHA and stained for viability. In QAPHA conditions, live CD4+ T cells were more abundant than live CD8+ T cells in a dose-dependent manner, suggesting an increased cytotoxicity of QAPHA toward CD8+ T cells (figure 2H and online supplemental figure 2G).
Figure 2.
QAPHA promotes CD4 but not CD8 T cells recruitment in TC-1 tumor infiltrate (A) TC-1 Luc+cells were injected subcutaneously in the right flank of C57Bl/6 mice aged 7 weeks old . At day 9 postinoculation, mice were treated intratumorally with QAPHA at 0.5 mg/kg diluted in 60% PEG, 10% EtOH and 30% water mixed vehicle injected three times per week during 2 weeks. During the treatment window, tumors were sampled at day15 and 22 post TC-1 Luc+inoculation. (B) TC-1 Luc+tumor size of mice treated with QAPHA intratumorally at 0.5 mg/kg three times per week during 2 weeks. Mean±SEM, two-way ANOVA test: **p<0.01 (n=10–28/group). (C) Tumor size of (B) at day 28 post TC-1 Luc+inoculation. Mean±SEM. Mann-Whitney test: ****p<0.0001 (n=6–22/group). (D) Flow cytometry plot of IFNγ-Nos2 expression on CD11b+F4/80+CD86+ immune cells in TC-1 Luc+tumors treated with vehicle or with QAPHA at 0.5 mg/kg and their abundance dot plot at day 15 and 22 post TC-1 Luc+inoculation. Mean±SEM (n=6–10/group). Mann-Whitney test: ns p>0.05, *p<0.05. (E) Flow cytometry plot of IL-10 and Arg1 expression on CD11b+F4/80+CD206+ immune cells in TC-1 Luc+tumors treated with vehicle or with QAPHA at 0.5 mg/kg and their abundance dot plot at days 15 and 22 post TC-1 Luc+inoculation. Mean±SEM (n=6–10/group). Mann-Whitney U test: ns p>0.05, *p<0.05, **p<0.01. (F) Flow cytometry plot of CD4-CD8 expression on T cells in TC-1 Luc+tumors treated with vehicle or with QAPHA at 0.5 mg/kg and their abundance dot plot at days 15 and 22 post TC-1 Luc+inoculation. Mean±SEM (n=9–15/group). Mann-Whitney test: ns p>0.05, *p<0.05. (G) Flow cytometry plot of NKG2D-CD4 expression on CD4+ T cells and their associated ratio of CD4+ cells over CD4+NKG2D+ cells among CD3+ in TC-1 Luc+tumors treated with vehicle or with QAPHA at 0.5 mg/kg and their abundance dot plot at days 15 and 22 post TC-1 Luc+inoculation. Mean±SEM (n=9–15/group). Mann-Whitney U test: ns p>0.05, *p<0.05, **p<0.01, ***p<0.001. (H) Ratio of live CD8+ T cells on live CD4+ T cells after 24 hours of QAPHA treatment ex vivo at different concentrations. Mean±SEM (n=5). One-way ANOVA test: ns p>0.05, **p<0.01, ***p<0.001, ****p<0.0001. ANOVA, analysis of variance. QAPHA ((E)−3-(5-((2-cyanoquinolin-4-yl)(methyl)amino)−2-methoxyphenyl)-N-hydroxyacrylamide)
The significant infiltration of CD4+ NKG2D+ during QAPHA treatment suggested that the immune system is required for a complete TC-1 tumor regression.
QAPHA antitumor effect is mediated by CD4 CTLs recruitment
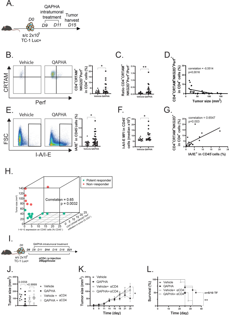
As QAPHA showed cytotoxicity for CD8+ T cells, we aim to reduce the injection frequency to assess T cell tumor infiltrate in more detail. To do so, two intratumoral injections of QAPHA were performed on days 9 and 11. Tumors were harvested on day 15 as indicated (figure 3A). Ex vivo tumor infiltrate was performed using a multiparameter flow cytometry panel (online supplemental figure 3A). Despite the modified kinetics, TC-1 Luc+tumors remained negative for CD8+ T cells infiltration (online supplemental figure 3B). Interestingly, recruited CD4+ NKG2D+ T cells exhibit CRTAM+ expression in QAPHA-treated tumors compared with controls (figure 3B). Furthermore, recruited CD4+CRTAM+ NKG2D+ T cells exhibited enhanced cytotoxic activity through perforin expression (figure 3C). Those CD4+ NKG2D+ CRTAM+ Perforin+ cytotoxic T cells (CD4 CTL) infiltration is strongly correlated to TC-1 tumor size (figure 3D) suggesting their implication in tumor regression. Moreover, CD4+Perforin+ T cells harbor a significantly higher level of Ki67 demonstrating a proliferative status of this specific T cell subpopulation in treated mice (online supplemental figure 3C). CD4+ CTL can be activated through MHC-II on tumor cell surfaces, as already reported,26 we examined the MHC-II expression on TC-1 tumor cell in vitro, treated with QAPHA. Interestingly, recent reports have indicated that HDACi can stimulate the expression of MHC-II genes.27 Consistent with these findings, we observed that QAPHA treatment induced the expression of MHC-II molecules on CD45- cells from TC-1 tumors treated with QAPHA (figure 3E,F) and in TC-1 Luc+cells in vitro in a dose-dependent manner (online supplemental figure 3D). In vivo, the smallest TC-1 tumors exhibited higher MHC-II expression at their cell surface (figure 3G) highlighting the involvement of MHC-II expression QAPHA-induced antitumor response. Using k-means clustering, two clusters of potent responders and non-responders to QAPHA treatment were established based on MHC-II expression, CD4 CTLs infiltration and tumor size parameters (figure 3H). To confirm the involvement of CD4+ T cells in QAPHA antitumor response, CD4+ T cells were depleted by anti-CD4 intraperitoneal injection before and during QAPHA treatment in immunocompetent mice (figure 3I). Depletion was assessed by T cells staining in blood and spleens of depleted mice by flow cytometry (online supplemental figure 3E). At day 28 post TC-1 Luc+ inoculation, no tumor regression was observed in CD4-depleted mice treated either with vehicle or QAPHA (figure 3J). Moreover, in CD4-depleted mice, QAPHA treatment did not impede TC-1 Luc+tumor growth (figure 3K), and the survival was significantly reduced (figure 3L). To confirm the involvement of the adaptive immune system in the QAPHA anti-tumor activity, Rag2 −/− and WT tumor-bearing mice, were treated with QAPHA or vehicle as described above (online supplemental figure 3F). No effect of QAPHA on TC-1 tumor growth was observed in Rag2− /− mice (online supplemental figure 3G). At day 19 post TC-1 inoculation, tumor size of QAPHA-treated WT mice was significantly reduced compared with QAPHA treated Rag2− /− mice (online supplemental figure 3H). Interestingly, lymph nodes of QAPHA-treated WT mice were harvested and stained at the same time as TC-1 tumors, revealing a higher infiltration of CD4+ and CD8+ T cells in mice treated with QAPHA compared with vehicle-treated mice (online supplemental figure 3I).
Figure 3.
QAPHA antitumor effect is mediated by cytotoxic CD4 T cells recruitment. (A) TC-1 Luc+cells were injected subcutaneously in the right flank of 7 weeks old C57Bl/6 mice. At day 9 postinoculation, mice were treated intratumorally with QAPHA at 0.5 mg/kg diluted in 60% PEG, 10% EtOH and 30% water mixed vehicle injected 2 days at day 9 and day 11. Tumors were sampled at day 15 post TC-1 inoculation. (B) Flow cytometry plot of CRTAM-Perforin expression on TCRβ+CD4+CRTAM+NKG2D+ cells in TC-1 Luc+tumors treated with vehicle or QAPHA at 0.5 mg/kg and their abundance dot plot at day 15 post TC-1 Luc+inoculation. Unpaired t test: *p<0.05 (n=15–18/group). (C) Ratio of TCRβ+CD4+CRTAM+NKG2D+ expressing perforin in vehicle or QAPHA-treated tumors. Unpaired t-test: **p<0.01 (n=15–18/group): **p<0.01. (D) Correlation curve between TCRβ+CD4+CRTAM+NKG2D+Perf+ cells in TC-1 Luc+tumors after QAPHA treatment and tumor size at day 15 post TC-1 Luc+inoculation. Pearson correlation test: **p<0.01. (E) Flow cytometry plot of I-A/I-E expression on CD45− cells in TC-1 Luc+tumors treated with vehicle or with QAPHA at 0.5 mg/kg and their abundance dot plot at day 15 post TC-1 Luc+inoculation. Mean±SEM. Unpaired t-test: *p<0.05 (n=21–27/group):*p<0.05. (F) Median fluorescence intensity (MFI) of I-A/I-E on CD45− cells after vehicle or QAPHA treatment. Mean±SEM. Mann-Whitney test: *p<0.05 (n=15−18/group): *p<0.05. (G) Correlation curve between I-A/I-E expression on CD45− cells and TCRβ+CD4+CRTAM+NKG2D+Perforin+ cells infiltration in TC-1 Luc+tumors after QAPHA treatment. Pearson correlation test: **p<0.01 (H) K-means clustering of I-A/I-E expression CD45− cells and CD4+CRTAM+NKG2D+Perf+ cells infiltration in TC-1 Luc+tumors depending on tumor size after QAPHA treatment. Pearson correlation test: **p<0.01. (I) TC-1 Luc+cells were injected subcutaneously in the right flank of 7 weeks old C57Bl/6 mice. At day 9 postinoculation, mice were treated intratumorally with QAPHA at 0.5 mg/kg diluted in 60% PEG, 10% EtOH and 30% water mixed vehicle injected three times per week during 2 weeks. Prior to first QAPHA injection, a T CD4+ lymphocyte depletion was performed by injecting intraperitoneally 250 µg of monoclonal anti-CD4 antibody at day 8, 14 and 24 post TC-1 tumors inoculation. (J) Tumor size from (K) at day 25 post TC-1 inoculation. Mean±SEM. Kruskal-Wallis test (n=7−10/group): ns p>0.05. (K) Tumors were measured previously to every injection during the treatment, and the twice a week. Mean±SEM (n=7−10/group). Two-way ANOVA test: *p<0.05. (L) Percentage of survival in all groups from (K), 50% of QAPHA-treated mice were tumor-free. Log-rank (Mantel-Cox) test: **p<0.01. ANOVA, analysis of variance. QAPHA ((E)−3-(5-((2-cyanoquinolin-4-yl)(methyl)amino)−2-methoxyphenyl)-N-hydroxyacrylamide)
Overall, these results showed that QAPHA antitumor effect is mediated by T cells, more specifically through CD4+ CTL infiltration.
QAPHA antitumor effect do not synergize with anti-PD-1 immunotherapy
As QAPHA-induced antitumor response relies on T cells, QAPHA may enhance the effectiveness of immunotherapy targeting PD-1 (αPD-1) due to TC-1 tumor cells resistance to αPD-1.28 First, PD-1 expression was assessed on CD4+ and CD8+ T cells at day 15 and day 22 during QAPHA injection. Along QAPHA injection at 0,5 mg/kg, CD4+ and CD8+ T cells infiltrated TC-1 tumors did not show a difference in PD-1 expression on QAPHA treatment (figure 4A,B). Second,combination treatment with intraperitoneally injected αPD-1 was tested in vivo. For that purpose, TC-1 Luc+tumor-bearing mice were treated with QAPHA as previously described and αPD-1 was injected intraperitoneally from day 11 to day 16 to prevent T cell exhaustion (figure 4C). Interestingly, QAPHA as monotherapy exhibited comparable efficacy to the combination therapy with αPD-1 (figure 4D). At day 28, no differences were reported regarding tumor regression among QAPHA monotherapy, QAPHA + αPD-1 combination therapy and QAPHA+IgG2 a combination therapy (figure 4E). Considering that QAPHA can act as an ICD inducer targeting CD8+ viability, we monitored T cell exhaustion marker TIM3 and PD-1 following the two injection kinetic (figure 4F), a kinetic that previously demonstrated cytotoxic CD4+ recruitment but not CD8+ T cells. Interestingly, after two injections of QAPHA, and consistent with tumor regression (figure 4G), we can see a decrease in TIM3+PD-1+ exhaustion marker on both CD4+ and CD8+ T cells in QAPHA-treated mice compared with control (figure 4H). To improve effectiveness of αPD-1 combination therapy with QAPHA, mice were treated with two injections of QAPHA prior to three αPD-1 or IgG2a injection at 200 µg per mice at days 17, 20 and 24 after the first QAPHA injection (figure 4I). At day 24, no statistical difference was shown in QAPHA+αPD-1 treated group compared with QAPHA+IgG2 a treated group (figure 4J,K). Moreover, there was no statistically significant difference observed in CD4+Perf+ or CD8+Perf+ infiltrates in the tumor when comparing the QAPHA+IgG2 a and QAPHA+αPD-1 groups (figure 4L). Altogether, these results demonstrate that QAPHA as a monotherapy effectively reduces tumor growth and T cell exhaustion marker. However, there is no observed synergistic effect when QAPHA is combined with ant-PD-1 immunotherapy. These results suggest that the antitumor effect of QAPHA is potent enough to elicit a robust immune response against cancer, responder or not to PD-1 immunotherapy.
Figure 4.
QAPHA antitumor effect do not synergize with anti-PD-1 immunotherapy. (A) Flow cytometry plot of CD4-PD-1 expression on CD4+ T cells in TC-1 Luc+tumors treated with vehicle or with QAPHA at 0.5 mg/kg and their abundance dot plot at days 15 and 22 post TC-1 Luc+inoculation. Mean±SEM (n=9−15/group). Unpaired t-test: ns p>0.05. (B) Flow cytometry plot of CD8-PD-1 expression on CD8+ T cells in TC-1 Luc+tumors treated with vehicle or with QAPHA at 0.5 mg/kg and their abundance dot plot at days 15 and 22 post TC-1 Luc+inoculation. Mean±SEM (n=9−15/group). Unpaired t test: ns p>0.05. (C) TC-1 Luc+cells were injected subcutaneously in the right flank of 7 weeks old C57Bl/6 mice. At day 9 postinoculation, mice were treated intratumorally with QAPHA at 0.5 mg/kg diluted in 60% PEG, 10%EtOH and 30% water mixed vehicle injected three times per week during 2 weeks. In parallel, mice were treated with a monoclonal antibody anti-PD-1 in combination or not with QAPHA at days 11, 14 and 16 post TC-1 inoculation at 200 µg of antibody per mouse per injection. (D) Tumor size monitored before every injection during the treatment window, and then twice a week until day 28 (n=6−11/group). Two-way ANOVA test: ns p>0.05. (E) Tumor size of (D) at day 28 post TC-1 Luc+inoculation. Mean±SEM (n=5−11/group). Kruskal-Wallis test: ns p>0.05. (F) TC-1 Luc+cells were injected subcutaneously in the right flank of 7 weeks old C57Bl/6 mice. At day 9 postinoculation, mice were treated intratumorally with QAPHA at 0.5 mg/kg diluted in 60% PEG, 10% EtOH and 30% water mixed vehicle injected 2 days at day 9 and day 11. Tumors were sampled at day 15 post TC-1 inoculation. (G) Tumor size was monitored before every injection during the treatment window (n=19–20/group). Two-way ANOVA test: **p<0.01. (H) Flow cytometry plot of PD-1-TIM3 expression on T cells in TC-1 Luc+tumors treated with vehicle or with QAPHA at 0.5 mg/kg and their abundance dot plot on CD4+ and CD8+ subpopulations at day 15 post TC-1 Luc+inoculation. Mean±SEM (n=18/group). Unpaired t-test: **p<0.01, ****p<0.0001. (I) TC-1 Luc+cells were injected subcutaneously in the right flank of C57Bl/6 mice aged 7 weeks old. At day 9 postinoculation, mice were treated intratumorally with QAPHA at 0.5 mg/kg diluted in 60% PEG, 10% EtOH and 30% water mixed vehicle injected 2 days at day 9 and day 11. Then, mice were treated with antibody anti-PD-1 at days 17, 20 and 24 post TC-1 inoculation at 200 µg of antibody per mouse per injection. Tumors were sampled at day 25 post TC-1 inoculation. (J) Tumor size was monitored before every injection during the treatment window (n=6−7/group). Two-way ANOVA test: ns p>0.05. (K) Tumor size of (J) at day 24 post TC-1 Luc+inoculation. Mean±SEM (n=6−7/group). One-way ANOVA test: ns p>0.05. (L) Abundance dot plot of CD4+Perf+ and CD8+Perf+ in TCRβ+ cells in TC-1 Luc+tumors treated with vehicle or with QAPHA at 0.5 mg/kg in combination or not with antibody anti-PD-1 at day 15 post TC-1 Luc+inoculation. Mean±SEM (n=6 to 7/group). One-way ANOVA test: ns p>0.05. ANOVA, analysis of variance. QAPHA ((E)−3-(5-((2-cyanoquinolin-4-yl)(methyl)amino)−2-methoxyphenyl)-N-hydroxyacrylamide)
Complete tumor response to QAPHA treatment protects against disease recurrence
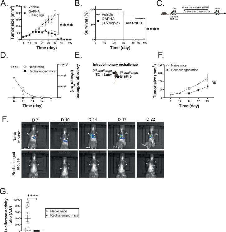
Following intratumoral administration of QAPHA at 0.5 mg/kg, 50%–70% of treated mice achieved complete tumor regression (figure 5A). In order to assess the potential for tumor relapse, mice were monitored for 100 days after the initial TC-1 Luc+inoculation. Notably, no signs of relapse were noticed (figure 5B). Based on this finding, we hypothesized that complete tumor regression after QAPHA treatment might confer a vaccine-like effect against TC-1 Luc+cells (figure 5C). To investigate this further, subcutaneous and intrapulmonary rechallenges were performed. In 50% of tumor-free mice (n=7/14), TC-1 Luc+cells were injected subcutaneously in the opposite flank of TC-1 Luc+first inoculation while murine melanoma B16F10 cells were injected into the right flank in order to compare the vaccination specificity (online supplemental figure 4A). Notably, TC-1 Luc+tumors did not grow (online supplemental figure 4B) compared with B16F10 tumors (online supplemental figure 4C) in rechallenged mice. For the orthotopic rechallenge, TC-1 Luc+cells were injected into mouse lungs and B16F10 were injected subcutaneously on the right flank (figure 5D). As shown by bioluminescence imaging monitoring, no TC-1 Luc+tumor growth in lungs was observed in rechallenged mice compared with naïve mice (figure 5E) while we observed a normal growth of the B16F10 tumor (figure 5F). To confirm the absence of TC-1 Luc+cells in rechallenged mice (figure 5G), lungs were collected ex vivo, and no luciferase activity was measured, confirming the TC-1 Luc+vaccination following QAPHA treatment (figure 5H).
Figure 5.
QAPHA treatment leads to complete vaccination. (A) Tumor size was monitored before every injection during the treatment window, and then twice a week until day 100. Mean±SEM (n=20/group). Mixed-effect analysis: ****p<0.0001. (B) Percentage of survival in vehicle and in QAPHA treated group, 70% of treated mice were tumor-free with QAPHA at 0.5 mg/kg. Log-rank (Mantel-Cox) test: ****p<0.0001. (C) TC-1 Luc+cells were injected subcutaneously in the right flank of 7 weeks old C57Bl/6 mice. At day 9 postinoculation, mice were treated intratumorally with QAPHA at 0.5 mg/kg diluted in 60% PEG, 10% EtOH and 30% water mixed vehicle injected three times per week during 2 weeks. The tumor-free mice resulting from QAPHA treatment were monitored for 100 days post first TC-1 inoculation for rechallenge, orthotopically or subcutaneously. (D) 50% of the QAPHA tumor-free mice were rechallenged by intrapulmonary injection of 6×104 TC-1 Luc+cells, and by subcutaneous injection of 5×104 B16F10 murine melanoma cells. (E) Tumor size of TC-1 Luc+ was monitored by bioluminescence imaging using IVIS50 twice a week after rechallenge. (n=7/group). Mixed-effect analysis: ****p<0.0001. (F) B16F10 tumor size was also measured twice a week. Mean±SEM (n=7/group). Mixed-effect analysis: ns p>0.05. (G) Representatives of TC-1 Luc+tumor growth in lungs of a naïve and rechallenged mice at different time points: days 7, 10, 14, 17 and 22 post TC-1 Luc+intrapulmonary inoculation. (H) Luciferase signal in ex vivo lungs of naïve and rechallenge mice. Mean±SEM (n=13/group). Mann-Whitney U test: ****p<0.0001. QAPHA ((E)−3-(5-((2-cyanoquinolin-4-yl)(methyl)amino)−2-methoxyphenyl)-N-hydroxyacrylamide).
Overall, these results demonstrate that QAPHA elicits potent effector and durable memory antitumor immune responses against lung cancer.
Discussion
Although HDACis retain their ability to induce cell death and show promising results in hematological tumors, their effectiveness on solid tumor remains disappointing when used in monotherapy. If combination therapies are one of the therapeutic strategies, the generation of new multitarget molecules could be an interesting therapeutic advance in solid tumor treatment. Regarding HDAC proteins, HDAC6 has shown an increased activity involved in several pathologies,7 including NSCLC and is linked to bad prognosis.29 Here, we used a small molecule, QAPHA, already described as a tubulin polymerization and HDACs inhibitor,13 that is, able to bind and inhibit HDAC6 activity in TC-1 cells in vitro. This inhibition is correlated with the reactivation of cell death pathways through upregulation of HSP90, cytochrome C and caspases expression. Indeed, HSP90 is a downstream target of cytoplasmic HDAC6,30 leading to its acetylation and activity to promote cell death.31 Restoring cell death is one of the levers to prevent cancer cell proliferation but can also prime the immune system and increase immune cells recruitment. This concept called ICD has been widely studied in order to stimulate antigen presentation via recruited APC.32 Here, we show that HDAC6 inhibition increases cell death and triggers the release of danger signals, such as calreticulin exposure at the cell surface of treated tumor cells. Moreover, TC-1 cells previously treated at IC50 and injected as a vaccine in vivo, confirms the ability of QAPHA to act as an ICD-inducer as defined elsewhere.23 In this context, danger signals production during QAPHA stimulation act as an adjuvant, promoting inflammation and the recruitment of innate immunity, in order to promote antigen presentation.33 Although many studies have focused on DCs regarding ICD response,34 recent studies define more precisely the role of tumor infiltrating macrophages in antitumor response. Identification of M1 and M2 phenotypes respectively proand antitumorigenic redefine the role of macrophages in antitumor polarization.35 In our study, the phenotype of recruited macrophages during QAPHA treatment conduct to a less immunosuppressive tumor environment represented by a decrease in M2 macrophages producing IL-10, favoring proinflammatory environment more prone to tumor regression.36
Looking at APCs, recent studies aim to reprogram tumor cells to express MHC-II at their cell surface.37 Even if the ability of tumor cells to express MHC-II has long been described in melanoma,38 a growing evidence suggests that lung cancer cells also have this ability depending on epigenetic mechanisms.39 40 Here, we showed that TC-1 cells treated with QAPHA harbor an upregulation in MHC-II expression, in vitro and in vivo, conferring TC-1 cells an APC-like phenotype. Regarding the role of QAPHA on HDAC6 inhibition, the MHC-II upregulation on TC-1 cells is consistent with previous studies, which reported that some HDACi could upregulate MHC-II expression at the surface of cancer cells.39 40 Moreover, it was suggested that MHC-II presentation by cancer cells could be a predictive marker of treatment response in lung cancer.41 This cancer cell reprogramming into APC-like could generate poorly described T cell populations, such as the CD4+ cytotoxic T cells (CD4+ CTL).
Far from the classical helper CD4+ and cytolytic CD8+ dichotomy, the emerging role of CD4+ CTL has already been reported in viral infections42 and is now emerging in cancer.43 This cell type expressing non-classical T cell markers, such as NKG2D or CRTAM, could directly recognize tumor cells via MHC-II presentation, and process to a direct killing through perforin secretion.44 Here, we showed that QAPHA treatment gives rise to CD4+ CTL infiltrating the tumor while CD8+ T cells are absent from tumor-infiltrating cells. As we show that CD8+ T cells seem more sensitive to QAPHA than CD4+ T cells, QAPHA injection appears to have deleterious effect on tumor-infiltrating CD8+ CTL compared with lymph nodes, favoring CD4+ CTL in tumor infiltrate, leading to at least 50% tumor-free mice in our experiments. Consistent with our findings, it was reported that HDAC6 inhibition leads to CD8+ CTL impairment,45 46 and regulation of CD8+ lytic granules.47 Confirming the crucial role of T cells and mainly CD4+ CTL, Rag2− /− mice treated with QAPHA did not show tumor regression, as observed for mice treated and depleted with anti-CD4 specifically. The ratio between conventional CD4+ and CD4+ CTL in QAPHA-treated mice shows a balance in favor of CD4+ CTL, we can hypothesize that CD4 depletion mainly targets CD4+ CTL leading to QAPHA response impairment, abrogating tumor regression, leading to any tumor-free mice. Altogether, these results suggest that CD4+ CTL could be sufficient to exert an antitumor response in our model. Furthermore, we established a significant correlation between tumor size, CD4+ CTLs infiltration rate in the tumor, and MHC-II presentation on non-immune cells, suggesting that this relationship could serve as a predictive marker for the response to anticancer treatments.
Even if immune checkpoint inhibitors show promising results in lung cancer treatment,48 QAPHA treatment affects exhaustion markers as shown with TIM3 and PD-1 expression on CD4+ and CD8+ T cell surface between control and treated groups after two QAPHA injections. As TC-1 tumor cells are resistant to anti-PD-1 immunotherapy,28 29 the QAPHA and anti-PD-1 combining therapy do not show improvement of tumor regression compared with QAPHA alone regarding two different injection kinetics in order to avoid deleterious effects of QAPHA’s ICD impact on T cells populations. As we showed that QAPHA-treated tumor free mice present a complete vaccination against TC-1 cells, our data support that QAPHA could act as a therapeutic agent to treat lung cancer and confers a proper protection after complete tumor regression, reflecting the establishment of a memory response.
To conclude, the development of multitarget drugs for cancer treatment can be greatly enhanced by harnessing the potential of a single molecule to inhibit tubulin polymerization and HDAC6 activity. This latest inhibition converts a poorly inflamed TME into CD4+ CTL cell-inflamed TME. This exciting capacity holds great promise for accelerating the development of multitarget drugs for cancer treatment.
jitc-2023-007588supp003.pdf (106.7KB, pdf)
Acknowledgments
The TC-1 Luc+ cell line was a gift from Prof Laurence Zitvogel, Gustave Roussy Institute. We also thank Prof Laurence Zitvogel for valuable scientific support during the project. Authors would like to thank colleagues from Preclinical Evaluation Platform (PFEP) and Imagery and Cytometry Platform (PFIC) for technical data analysing support. The Chemical proteomics core facility at Biomedicum (MBB, Karolinska Institute), also the Unit of SciLifeLab and part of the Swedish National Infrastructure for Biological Mass Spectrometry (BioMS), provided full support in the experimental design, performance, and data analysis of the proteomic studies.
Footnotes
MN and SA contributed equally.
Contributors: SD performed the majority of the experiments, contributed significantly to data and tools analysis and interpretation, wrote the manuscript. MN designed and supervised experiments, verified data analysis, and wrote the manuscript. MN and MD contribute and support to some experiments. MA provided QAPHA molecule with support from BL, and AH. CM and HS provided Rag2–/– mice. MG provided PISA and expression analysis. SA and MA were at the genesis of the project. SA supervised the study and wrote the manuscript. SA and MN are guarantors of the study. All authors reviewed and approved the final manuscript.
Funding: This work was funded by the FRM, project code no DCM20181039530, Fondation Gustave Roussy, Fondation Bristol Myers Squibb and the Labex Lermit from Paris Saclay University. SD was supported by Paris Saclay University, and MN was supported by FRM, project code no DCM20181039530 and then Fondation Gustave Roussy.
Competing interests: The authors declare the following competing financial interest(s): MA and AH are inventors in the patent : Drug Conjugate Comprising quinoline derivatives. MA; AH; Provot O; Khélifi I; Blanchard V; Makky-Ibrahim N. French Patent No 1858366, September 17, 2018 (WO/2020/058290).
Provenance and peer review: Not commissioned; externally peer reviewed.
Supplemental material: This content has been supplied by the author(s). It has not been vetted by BMJ Publishing Group Limited (BMJ) and may not have been peer-reviewed. Any opinions or recommendations discussed are solely those of the author(s) and are not endorsed by BMJ. BMJ disclaims all liability and responsibility arising from any reliance placed on the content. Where the content includes any translated material, BMJ does not warrant the accuracy and reliability of the translations (including but not limited to local regulations, clinical guidelines, terminology, drug names and drug dosages), and is not responsible for any error and/or omissions arising from translation and adaptation or otherwise.
Data availability statement
Data are available in a public, open access repository.
Ethics statements
Patient consent for publication
Not applicable.
Ethics approval
Animal experiments were conducted in compliance with the EU Directive 63/2010, and protocols 2021_013_29599, 2021_056_33395 and 2022_013_35287 were approved by the Ethical Committee of the Gustave Roussy Campus Cancer (CEEA IRCIV/IGR no. 26, registered at the French Ministry of Research).
References
- 1. Zappa C, Mousa SA. Non-small cell lung cancer: current treatment and future advances. Transl Lung Cancer Res 2016;5:288–300. 10.21037/tlcr.2016.06.07 [DOI] [PMC free article] [PubMed] [Google Scholar]
- 2. Sosa Iglesias V, Giuranno L, Dubois LJ, et al. Drug resistance in non-small cell lung cancer: a potential for NOTCH targeting? Front Oncol 2018;8. 10.3389/fonc.2018.00267 [DOI] [PMC free article] [PubMed] [Google Scholar]
- 3. Dagogo-Jack I, Shaw AT. Tumour heterogeneity and resistance to cancer therapies. Nat Rev Clin Oncol 2018;15:81–94. 10.1038/nrclinonc.2017.166 [DOI] [PubMed] [Google Scholar]
- 4. Garcia-Martinez L, Zhang Y, Nakata Y, et al. Epigenetic mechanisms in breast cancer therapy and resistance. Nat Commun 1786;12. 10.1038/s41467-021-22024-3 [DOI] [PMC free article] [PubMed] [Google Scholar]
- 5. Zhang L LQ, Chang C. Epigenetics in health and disease. Adv Exp Med Biol 2020;3–55. 10.1007/978-981-15-3449-2 [DOI] [PubMed] [Google Scholar]
- 6. Choudhary C, Kumar C, Gnad F, et al. Lysine acetylation targets protein complexes and co-regulates major cellular functions. Science 2009;325:834–40. 10.1126/science.1175371 [DOI] [PubMed] [Google Scholar]
- 7. Li Y, Seto E. HDACs and HDAC inhibitors in cancer development and therapy. Cold Spring Harb Perspect Med 2016;6:a026831. 10.1101/cshperspect.a026831 [DOI] [PMC free article] [PubMed] [Google Scholar]
- 8. Mithraprabhu S, Kalff A, Chow A, et al. Dysregulated class I histone deacetylases are indicators of poor prognosis in multiple myeloma. Epigenetics 2014;9:1511–20. 10.4161/15592294.2014.983367 [DOI] [PMC free article] [PubMed] [Google Scholar]
- 9. Minamiya Y, Ono T, Saito H, et al. Expression of histone deacetylase 1 correlates with a poor prognosis in patients with adenocarcinoma of the lung. Lung Cancer 2011;74:300–4. 10.1016/j.lungcan.2011.02.019 [DOI] [PubMed] [Google Scholar]
- 10. Sanaei M KF. Histone deacetylases and histone deacetylase inhibitors: molecular mechanisms of action in various cancers. Adv Biomed Res 2019. [DOI] [PMC free article] [PubMed] [Google Scholar]
- 11. Ceccacci E, Minucci S. Inhibition of histone deacetylases in cancer therapy: lessons from leukaemia. Br J Cancer 2016;114:605–11. 10.1038/bjc.2016.36 [DOI] [PMC free article] [PubMed] [Google Scholar]
- 12. Hontecillas-Prieto L, Flores-Campos R, Silver A, et al. Synergistic enhancement of cancer therapy using HDAC inhibitors: opportunity for clinical trials. Front Genet 2020;11. 10.3389/fgene.2020.578011 [DOI] [PMC free article] [PubMed] [Google Scholar]
- 13. Hauguel C, Ducellier S, Provot O, et al. Design, synthesis and biological evaluation of quinoline-2-carbonitrile-based hydroxamic acids as dual tubulin polymerization and histone deacetylases inhibitors. Eur J Med Chem 2022;240:114573. 10.1016/j.ejmech.2022.114573 [DOI] [PubMed] [Google Scholar]
- 14. Gaetani M, Sabatier P, Saei AA, et al. Proteome integral solubility alteration: a high-throughput proteomics assay for target deconvolution. J Proteome Res 2019;18:4027–37. 10.1021/acs.jproteome.9b00500 [DOI] [PubMed] [Google Scholar]
- 15. Heppler LN, Attarha S, Persaud R, et al. The antimicrobial drug pyrimethamine inhibits STAT3 transcriptional activity by targeting the enzyme dihydrofolate reductase. J Biol Chem 2022;298:101531. 10.1016/j.jbc.2021.101531 [DOI] [PMC free article] [PubMed] [Google Scholar]
- 16. Gaetani MZ. Proteome integral solubility alteration (PISA) for high throughput ligand target deconvolution with increased statistical significance and. Methods Mol Biol 2023;91–106. 10.1007/978-1-0716-2624-5 [DOI] [PubMed] [Google Scholar]
- 17. Zhang X, Lytovchenko O, Lundström S, et al. Proteome integral solubility alteration (PISA) assay in mammalian cells for deep, high-confidence, and high-throughput target Deconvolution. BIO-PROTOCOL 2022;12. 10.21769/BioProtoc.4556 [DOI] [PMC free article] [PubMed] [Google Scholar]
- 18. Perez-Riverol Y, et al. The PRIDE database resources in 2022: a hub for mass spectrometrybasedproteomics evidences. Nucleic Acids Res 2022;50:D543–52. [DOI] [PMC free article] [PubMed] [Google Scholar]
- 19. Humeau J LS, Kroemer G, Pol JG. Gold standard assessment of immunogenic cell death in oncological Mouse models. Methods Mol Biol 2019. 10.1007/978-1-4939-8885-3 [DOI] [PubMed] [Google Scholar]
- 20. Laky K, Kruisbeek AM. In vivo depletion of T lymphocytes. Curr Protoc Immunol 2016;113:4. 10.1002/0471142735.im0401s113 [DOI] [PubMed] [Google Scholar]
- 21. Hubbert C, Guardiola A, Shao R, et al. HDAC6 is a microtubule-associated deacetylase. Nature 2002;417:455–8. 10.1038/417455a [DOI] [PubMed] [Google Scholar]
- 22. Lu C-Y, Chang Y-C, Hua C-H, et al. Tubacin, an HDAC6 selective inhibitor, reduces the replication of the Japanese encephalitis virus via the decrease of viral RNA synthesis. IJMS 2017;18:954. 10.3390/ijms18050954 [DOI] [PMC free article] [PubMed] [Google Scholar]
- 23. Galluzzi L, Vitale I, Warren S, et al. Consensus guidelines for the definition, detection and interpretation of immunogenic cell death. J Immunother Cancer 2020;8:e000337. 10.1136/jitc-2019-000337 [DOI] [PMC free article] [PubMed] [Google Scholar]
- 24. Bezu L, Gomes-de-Silva LC, Dewitte H, et al. Combinatorial strategies for the induction of immunogenic cell death. Front Immunol 2015;6. 10.3389/fimmu.2015.00187 [DOI] [PMC free article] [PubMed] [Google Scholar]
- 25. Cenerenti M, Saillard M, Romero P, et al. The era of cytotoxic Cd4 T cells. Front Immunol 2022;13. 10.3389/fimmu.2022.867189 [DOI] [PMC free article] [PubMed] [Google Scholar]
- 26. Oh DY, Fong L. Cytotoxic CD4+ T cells in cancer: expanding the immune effector toolbox. Immunity 2021;54:2701–11. 10.1016/j.immuni.2021.11.015 [DOI] [PMC free article] [PubMed] [Google Scholar]
- 27. Liu G, Barczak W, Lee LN, et al. The HDAC inhibitor zabadinostat is a systemic regulator of adaptive immunity. Commun Biol 2023;6:102. 10.1038/s42003-023-04485-y [DOI] [PMC free article] [PubMed] [Google Scholar]
- 28. Wei H, Zhao L, Li W, et al. Combinatorial PD-1 blockade and Cd137 activation has therapeutic efficacy in murine cancer models and synergizes with cisplatin. PLoS One 2013;8:e84927. 10.1371/journal.pone.0084927 [DOI] [PMC free article] [PubMed] [Google Scholar]
- 29. Shin H-S, Choi J, Lee J, et al. Histone deacetylase as a valuable predictive biomarker and therapeutic target in Immunotherapy for non-small cell lung cancer. Cancer Res Treat 2022;54:458–68. 10.4143/crt.2021.425 [DOI] [PMC free article] [PubMed] [Google Scholar]
- 30. Liu P, Xiao J, Wang Y, et al. Posttranslational modification and beyond: interplay between histone deacetylase 6 and heat-shock protein 90. Mol Med 2021;27. 10.1186/s10020-021-00375-3 [DOI] [PMC free article] [PubMed] [Google Scholar]
- 31. Peng C, Zhao F, Li H, et al. HSP90 mediates the connection of multiple programmed cell death in diseases. Cell Death Dis 2022;13. 10.1038/s41419-022-05373-9 [DOI] [PMC free article] [PubMed] [Google Scholar]
- 32. Green DR, Ferguson T, Zitvogel L, et al. Immunogenic and tolerogenic cell death. Nat Rev Immunol 2009;9:353–63. 10.1038/nri2545 [DOI] [PMC free article] [PubMed] [Google Scholar]
- 33. Paston SJ, Brentville VA, Symonds P, et al. Cancer vaccines, adjuvants, and delivery systems. Front Immunol 2021;12:627932. 10.3389/fimmu.2021.627932 [DOI] [PMC free article] [PubMed] [Google Scholar]
- 34. Lamberti MJ, Nigro A, Mentucci FM, et al. Dendritic cells and immunogenic cancer cell death: a combination forImproving antitumor immunity. Pharmaceutics 2020;12:256. 10.3390/pharmaceutics12030256 [DOI] [PMC free article] [PubMed] [Google Scholar]
- 35. Liu J, Geng X, Hou J, et al. New insights into M1/M2 macrophages: key modulators in cancer progression. Cancer Cell Int 2021;21:389. 10.1186/s12935-021-02089-2 [DOI] [PMC free article] [PubMed] [Google Scholar]
- 36. Zou Z, Lin H, Li M, et al. Tumor-associated macrophage polarization in the inflammatory tumor microenvironment. Front Oncol 2023;13:1103149. 10.3389/fonc.2023.1103149 [DOI] [PMC free article] [PubMed] [Google Scholar]
- 37. Linde MH, Fan AC, Köhnke T, et al. Reprogramming cancer into antigen-presenting cells as a novel immunotherapy. Cancer Discov 2023;13:1164–85. 10.1158/2159-8290.CD-21-0502 [DOI] [PubMed] [Google Scholar]
- 38. Brady MS, Eckels DD, Ree SY, et al. MHC class II-mediated antigen presentation by melanoma cells. Int J Immunother 1996;19:387–97. 10.1097/00002371-199611000-00001 [DOI] [PubMed] [Google Scholar]
- 39. Neuwelt AJ, Kimball AK, Johnson AM, et al. Cancer cell-intrinsic expression of MHC II in lung cancer cell lines is actively restricted by MEK/ERK signaling and epigenetic mechanisms. J Immunother Cancer 2020;8:e000441. 10.1136/jitc-2019-000441 [DOI] [PMC free article] [PubMed] [Google Scholar]
- 40. He Y, Rozeboom L, Rivard CJ, et al. MHC class II expression in lung cancer. Lung Cancer 2017;112:75–80. 10.1016/j.lungcan.2017.07.030 [DOI] [PubMed] [Google Scholar]
- 41. Johnson AM, Boland JM, Wrobel J, et al. Cancer cell-specific major histocompatibility complex II expression as a determinant of the immune infiltrate organization and function in the NSCLC tumor microenvironment. J Thorac Oncol 2021;16:1694–704. 10.1016/j.jtho.2021.05.004 [DOI] [PMC free article] [PubMed] [Google Scholar]
- 42. Marshall NB, Swain SL. Cytotoxic CD4 T cells in antiviral immunity. J Biomed Biotechnol 2011;2011:954602. 10.1155/2011/954602 [DOI] [PMC free article] [PubMed] [Google Scholar]
- 43. Cachot A, Bilous M, Liu Y-C, et al. Tumor-specific cytolytic CD4 T cells mediate immunity against human cancer. Sci Adv 2021;7:eabe3348. 10.1126/sciadv.abe3348 [DOI] [PMC free article] [PubMed] [Google Scholar]
- 44. Takeuchi A, Saito T. CD4 CTL, a cytotoxic subset of CD4+ T cells, their differentiation and function. Front Immunol 2017;8. 10.3389/fimmu.2017.00194 [DOI] [PMC free article] [PubMed] [Google Scholar]
- 45. Laino AS, Woods DM, Cheng F, et al. Histone deacetylase 6 (HDAC6) influences T-cell activation and survival: implications forcancer immunotherapy. Blood 2013. [Google Scholar]
- 46. Tsuji G, Okiyama N, Villarroel VA, et al. Histone deacetylase 6 inhibition impairs effector CD8 T-cell functions during skin inflammation. J Allergy Clin Immunol 2015;135:1228–39. 10.1016/j.jaci.2014.10.002 [DOI] [PMC free article] [PubMed] [Google Scholar]
- 47. Núñez-Andrade N, Iborra S, Trullo A, et al. HDAC6 regulates the dynamics of Lytic granules in cytotoxic T lymphocytes. J Cell Sci 2016;129:1305–11. 10.1242/jcs.180885 [DOI] [PMC free article] [PubMed] [Google Scholar]
- 48. Lahiri A, Maji A, Potdar PD, et al. Lung cancer immunotherapy: progress, pitfalls, and promises. Mol Cancer 2023;22:40. 10.1186/s12943-023-01740-y [DOI] [PMC free article] [PubMed] [Google Scholar]
Associated Data
This section collects any data citations, data availability statements, or supplementary materials included in this article.
Supplementary Materials
jitc-2023-007588supp001.pdf (125.8KB, pdf)
jitc-2023-007588supp002.pdf (778.3KB, pdf)
jitc-2023-007588supp003.pdf (106.7KB, pdf)
Data Availability Statement
Data are available in a public, open access repository.





