Abstract
Serine/threonine kinase AKT isoforms play a well-established role in cell metabolism and growth. Most pancreatic adenocarcinoma (PDAC) harbors activation mutations of KRAS, which activates the PI3K/AKT signaling pathway. However, AKT inhibitors are not effective in the treatment of pancreatic cancer. To better understand the role of AKT signaling in mutant-KRAS pancreatic tumors, this study utilizes proteolysis-targeting chimeras (PROTACs) and CRISPR-Cas9-genome editing to investigate AKT proteins. PROTAC down-regulation of AKT proteins markedly slowed the growth of three pancreatic tumor cell lines harboring mutant KRAS. In contrast, inhibition of AKT kinase activity alone had very little effect on the growth of these cell lines. Concurrent genetic deletion of all AKT isoforms (AKT1, AKT2, and AKT3) in the KPC (KrasG12D; Trp53R172H; Pdx1-Cre) pancreatic cancer cell line also dramatically slowed its growth in vitro and when orthotopically implanted in syngeneic mice. Surprisingly, insulin-like growth factor-1 (IGF-1), but not epidermal growth factor (EGF), restored KPC cell growth in serum-deprived conditions and the IGF-1 growth stimulation effect was AKT dependent. RNA-seq analysis of AKT1/2/3-deficient KPC cells suggested that reduced cholesterol synthesis may be responsible for the decreased response to IGF-1 stimulation. These results indicate that the presence of all three AKT isoforms supports pancreatic tumor cell growth and pharmacological degradation of AKT proteins may be more effective than AKT catalytic inhibitors for treating pancreatic cancer.
Keywords: Pancreatic cancer, AKT, IGF-1, cholesterol metabolism
INTRODUCTION
Pancreatic ductal adenocarcinoma (PDAC) is a highly fatal disease with a 5-year survival rate of ~10% [1]. Mutant KRAS is found in more than 90% and is established as a driving mutation in PDAC. KRAS and its best-known MAPK effector signaling pathway have been studied extensively for PDAC biology and treatment [2,3]. PI3K is another effector signaling pathway downstream of KRAS. We and others have shown this signaling pathway is important for the initiation and progression of PDAC [4-7]. Downstream of PI3K is the serine/threonine kinase AKT, which has three paralogous genes, i.e. AKT1, AKT2, and AKT3 with distinct expression patterns in normal tissue. AKT1 is ubiquitously expressed; AKT2 is enriched in insulin-responsive tissue, i.e. liver, fat tissue, and muscle; AKT3 expression is enriched in the brain [8]. AKTs are generally considered the major effectors of PI3Ks in virtually all physiological and pathological tissues, including various cancers [8]. However, currently available AKT kinase inhibitors were not found to be effective in clinical trials for PDAC patients [9].
PROATCs (referred to as degraders from now) represent a new strategy of targeting kinases by engaging proteasomes to degrade kinases [10]. AKT degraders, especially MS21 and INY-05-040, have been developed recently. MS21 proves to be effective in reducing cell growth of mainly breast cancers with PI3K/PTEN mutations and no KRAS mutations [11]. INY-05-040 has been shown to be effective for breast cancer lines with low baseline activation of stress MAPK pathway [12]. In this study, we take advantage of the latest AKT protein degrader INY-05-040 to study pancreatic tumor growth. In addition, we utilized CRISPR-Cas9 to genetically delete all three AKT isoforms individually and in combination to investigate the effects on PDAC progression in vitro and in vivo. Our results demonstrate that AKT proteins play a critical role in promoting pancreatic cancer progression whereas inhibition of AKT kinase activity alone has little effect. These results suggest that AKT protein degradation might be a therapeutic strategy for PDAC patients.
RESULTS
AKT degrader is superior to AKT kinase inhibitor in slowing pancreatic cancer cell growth
In recent publications, You, et al. developed new compounds that can recruit ubiquitin ligase E3 to downregulate AKT proteins through proteasome degradation [12,13]. We first compared the AKT degrader (INY-05-040) versus the clinically tested AKT catalytic inhibitor (GDC0068 or ipatasertib) in the human pancreatic cancer cell line PANC-1, low-passage patient-derived pancreatic cancer cells UM5, and a pancreatic cancer cell line derived from the KPC mouse model (KrasG12D; Trp53R172H; Pdx1-Cre). Although AKT inhibitor had minimal effect on the growth of all three cell lines as shown by the colony formation assay, AKT degrader dramatically reduced colony formation in all three cell lines (Figure 1A).
Figure 1.
AKT degrader is superior to AKT kinase inhibitor in slowing pancreatic cancer cell growth. (A) The colony formation assay compares the effect on colony formation of AKT degrader INY-05-040 and inhibitor GDC0068 in human pancreatic cancer cell line PANC-1, low-passage patient-derived PDAC cells UM5, and mouse PDAC cell line KPC. 50 cells were seeded into each well of 6-well plates and grew for 9 days, 16 days, or 20 days respectively before crystal violet staining. Media were replaced every 3 days once drug treatment started 1 day post-seeding. Left, pictures of the colonies. Middle and right, the quantifications of colony sizes and numbers of the colony formation assay. Data were analyzed by one-way ANOVAs, followed by multiple comparisons by the Tukey’s method. * P < 0.05, ** P < 0.01, *** P < 0.001, **** P<0.0001. (B) Immunoblot comparing AKT degrader and inhibitor treatment in human pancreatic cancer cell line PANC-1, low-passage patient-derived PDAC cells UM5, and mouse KPC cell line FC1245, respectively. Cells were cultured as in (A).
The AKT degrader effectively reduced pan-AKT protein levels in PANC-1 and KPC cells, but surprisingly only minimally reduced pan-AKT protein levels in UM5 cells. Expectedly, AKT inhibitor caused a small but consistent reduction in the phosphorylation levels of downstream target proteins, i.e. S6 in PANC-1 and UM5, and PRAS40 in KPC (Figure 1B, C, D). Interestingly, AKT inhibitor but not degrader treatment induced compensatory AKT hyperphosphorylation in all three cell lines (Figure 1B, C, D).
Generation of KPC cell lines deficient in Akt isoforms by CRISPR-Cas9 genome editing
The role of AKT isoforms in pancreatic cancer remains ill-defined [14-18]. Both INY-05-040 and GDC0068 target all three AKT isoforms and there is always a potential for off-target effects from pharmacological agents [19,20]. To investigate whether individual AKT isoforms alone or in combination play a role in promoting PDAC cell growth, we genetically deleted the AKT isoforms individually and in all possible combinations using CRISPR-Cas9-mediated genome editing. In all, we generated seven knockout cell lines from the parental KPC cells. We first generated single gene knockouts, i.e. Akt1KO, Akt2KO, and Akt3KO, from which we then generated double gene knockouts, i.e. Akt1/3KO, Akt2/3KO, and Akt1/2KO, and then finally the triple gene knockout Akt1/2/3KO (Figure 2A).
Figure 2.
Generation of KPC cell lines deficient in Akt isoforms by CRISPR-Cas9 genome editing. (A) Schematic of the strategy to genetically delete all three Akt paralogous genes. (B) Immunoblot of AKT proteins in the knockout cell lines. (C) Immunoblot comparing the AKT signaling between KPC vs. Akt-deficient cell lines. (D) Immunoblot using the indicated phospho-antibodies comparing the MAPK/ERK signaling between KPC versus Akt-deficient cell lines. Both blots were probed with anti-HSP90 antibody as an additional loading control.
The knockout efficiency was confirmed by immunoblotting (Figure 2B). AKT1 is the most abundant AKT protein in KPC cells, followed by AKT3, and then AKT2 (Figure 2B). AKT3 had been reported to be expressed in various cancers, including breast cancers, ovarian cancers and gliomas [21-27]. AKT3 mRNA expression had been reported previously in pancreatic cancer cells [28-30]. To our knowledge, this is the first report of AKT3 protein expression in a pancreatic cancer cell line confirmed by gene editing. Surprisingly, AKT3 contributed the most to the phosphorylation of the downstream targets (PRAS40 and GSK3β) in KPC cells (Figure 2C), whereas genetic deletion AKT1 led to smaller decreases in the phosphorylations of PRAS40 and GSK3β (Figure 2C). Genetic deletion of AKT2 had little effect on the phosphorylation of those two downstream targets (Figure 2C). It is important to note that the three AKT isoforms play non-redundant roles in signaling downstream since deletion of all isoforms was necessary to decrease phosphorylation of those two target proteins to the lowest level (Figure 2C, see Akt1/2/3KO results). The ERK/MPAK pathway is another important effector pathway of mutant KRAS in PDAC and it can cross-talk with the PI3K/AKT signaling pathway [8]. However, ablation of all three AKT isoforms (see Akt1/2/3KO results) did not decrease but instead increased MAPK signaling (Figure 2D). Therefore, phenotypic changes observed in Akt1/2/3KO cancer cells were unlikely due to the down-regulation of MAPK signaling.
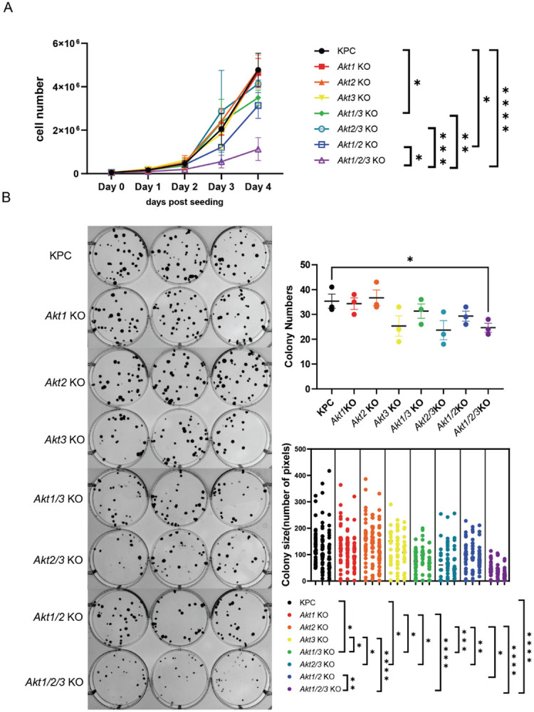
Genetic deletion of Akt1/2/3 significantly impedes in-vitro PDAC cell growth
Despite this compensatory upregulation of ERK/MAPK signaling in Akt1/2/3KO cells, this triple gene-deleted cell line has the slowest growth rate as compared to all other knockout cell lines as measured by cell counting (Figure 3A). Furthermore, we also found a discrepancy between the contribution of kinase activity of AKT isoforms to downstream signaling and their impact on cell growth. For example, the loss of AKT1 plus AKT2 reduced cell growth more significantly than other double or single AKT gene-deleted cell lines, but PRAS40 and GSK3β phosphorylation are minimally reduced in Akt1/2KO cells (compare Figure 2C to Figure 3A). In contrast, the Akt2/3KO cells had very significantly decreased phosphorylation of downstream effectors (Figure 2C), at a level comparable to Akt1/2/3KO cells, but surprisingly minimal cell growth reduction (Figure 3A). We confirmed that all knockout cell lines have similar apoptotic rates (Figure S1). Taken together, these results suggest that 1) individual AKT isoforms are redundant in promoting KPC in-vitro growth; 2) AKT1 is sufficient for sustaining fast KPC growth, consistent with the growth-promoting role of this isoform in most non-cancer cell types [8]; 3) whereas AKT3 (and supported by AKT2) contributes more to phosphorylation of downstream effectors, PRAS40 and GSK3β, they are largely dispensable for KPC cell growth in the presence of AKT1.
Figure 3.

Genetic deletion of Akt1/2/3 significantly impedes in-vitro PDAC cell growth. (A)The growth curve of Akt-deficient KPC cell lines indicates Akt1/2/3KO cells grew the slowest. 50,000 cells were seeded in each well of 6-well plates for a four-day growth assay (n=3). The experiments were repeated three times with different passage numbers of the cell lines. The cell numbers were plotted as mean ± SD; the cell numbers on day 4 were analyzed by one-way ANOVA (P<0.0001). The Šídák's multiple comparisons test was made between every possible pair, but only comparisons with P<0.05 are shown. * P < 0.05, ** P < 0.01, *** P < 0.001, **** P<0.0001. (B)The colony formation assay of Akt-deficient cell lines. 50 cells were seeded into each well of 6-well plates and grew for 7 days before evaluation. On the left are the images of the colonies of the indicated cell lines in technical replicates (n=3). On the right is the quantification of the colony numbers and sizes. The colony numbers of parental KPC and Akt1/2/3KO cells were compared with t-test. The colony sizes of all lines were compared by nested one-way ANOVA (P<0.0001). Multiple comparisons were performed with Tukey’s method for every possible pair, but only comparisons with P<0.05 are shown. * P < 0.05, ** P < 0.01, *** P < 0.001, **** P<0.0001.
To further support our observation of the in-vitro cell growth phenotype, we next performed the colony formation assay on these gene-deleted cell lines. Cells were grown for 7 days prior to evaluation. There was a distinct decrease in the colony numbers of Akt1/2/3KO cells compared to parental KPC cells (Figure 3B). More importantly, the colony sizes were dramatically different in the AKT gene-deleted cell lines especially Akt1/2/3KO colonies which were the smallest (Figure 3B). These results were consistent with the AKT degrader treatment experiments (see Figure 1A). As expected, AKT degrader treatment did not further slow the growth of Akt1/2/3KO cells, indicating that AKT degrader INY-05-040 is highly selective (Figure S2).
AKT directly phosphorylates and regulates cycle regulators to control cell cycle progression [31]. However, we did not find Akt1/2/3KO cells had a higher percentage of cells in the G1 or G2 phase; there was a slightly higher percentage of Akt1/2/3KO cells in the S phase (Figure S3). Taken together, these results suggest that Akt1/2/3KO cells do not have a significant degree of cell cycle arrest.
Genetic ablation of Akt1/2/3 slows KPC pancreatic tumor progression in a syngeneic orthotopic implantation mouse model
To study how the loss of AKT isoforms affects tumor growth in vivo, we orthotopically implanted the parental KPC and seven AKT gene-deleted cell lines in the pancreas of syngenetic C57BL/6J mice. Tumor progression was monitored by IVIS imaging and animal survival curves were generated. Consistent with in-vitro growth results, the Akt1/2/3KO pancreatic tumors progressed the slowest compared to all other cell lines (Figure 4A&B), and the host mice implanted with Akt1/2/3KO cells had the longest median survival of 86 days. This is a significant improvement from mice implanted with the parental KPC cell line, which had a median survival of 15.5 days (Figure 4C). Furthermore, while mice with all other KO cell lines died eventually due to tumor progression, ~36% of mice implanted with Akt1/2/3KO cells experienced spontaneous tumor regression, leading to long-term tumor-free survival (Figure S4). We confirmed that Akt1/2/3KO cells are capable of anchorage-independent growth by 3D culture therefore it was not the cause of slower tumor growth in vivo (Figure S5). Interestingly, Akt1/2KO pancreatic tumors also progressed relatively slowly leading to prolonged host animal survival with a median of 47 days, however, there were no long-term tumor-free survivors (Figure 4A&B). Implantation of all other single or double AKT gene-deleted cell lines led to rapid tumor growth and host animal death with median survival times similar to implantation of parental KPC cell line (Figure 4A&B).
Figure 4.
Genetic ablation of Akt1/2/3 slows KPC pancreatic tumor progression in a syngeneic orthotopic implantation mouse model. (A) Representative IVIS images for the indicated time points of surviving mice with orthotopic cancer cells implantation. The syngeneic mice were implanted with pancreatic cancer cells of the indicated genotypes. The mice were imaged using IVIS one day post-implantation and every week thereafter. The sample sizes are labeled in (B). (B) Quantification of the total flux from IVIS data of all the mice. As there were missing values, mixed-effects analysis was conducted between KPC and Akt1/2/3KO implantations with repeated measures and followed by Tukey's multiple comparisons test. The statistical insignificance between KPC and Akt1/2/3 KO of the 2-week time point was in part caused by the reduced sample size due to the deaths of mice. (C) Kaplan-Meier survival curve of mice implanted with the indicated cell line. Log-rank test of the survival of animals was performed (P<0.0001), and 10 multiple comparisons with Bonferroni correction were made between the mice implanted with KPC and each of the other groups, and between Akt1/2/3KO and each of the double-gene-deleted groups, and only the comparisons beyond the threshold (αbonferroni=0.05/10=0.005) are shown. * P < 0.005 ** P <0.001, *** P < 0.0001.
Growth effects of IGF-1-AKT signaling in the KPC cell line and role of cholesterol metabolism
Growth factor signaling through receptor tyrosine kinases (RTKs) has been shown to be critical for PDAC tumorigenesis and growth in model systems [32-35]. Their role in tumor progression is also highly suspected in pancreatic cancer patients [36]. Since AKT is a common downstream effector of many growth factor signaling pathways in numerous cell types, we thus asked whether AKT also mediates growth factor signaling in the KPC cell line. We stimulated parental KPC and Akt1/2/3KO cells with either IGF-1 or EGF alone or in combination in colony formation assays. We found that IGF-1 (with or without EGF) but not EGF alone could promote KPC cell growth in the absence of serum (Figure 5A). Importantly, the IGF-1 growth stimulatory effect was completely eliminated in the AKT1/2/3KO cell line (Figure 5A). The lack of effect of EGF stimulation on KPC cells under this serum-free condition is consistent with our previous observation that Egfr-null KPC line has comparable in-vitro and in-vivo growth rates to the parental KPC cell line [6]. Our experimental finding also directly supports the model proposed by Tape, C.J., et al. based on proteomics analysis that the IGF1R-AKT axis activation of pancreatic cancer cells is an important regulator of PDAC growth [37].
Figure 5.
Growth effects of IGF-1-AKT signaling in the KPC cell line and role of cholesterol metabolism. (A) Colony formation assay of parental KPC and Akt1/2/3KO cells cultured in the indicated conditions. 10,000 cells were seeded in a 96-well plate and treatment started on day #2 by replacing the media with either DMEM with PBS, DMEM containing 100ng/ml EGF or 100ng/ml IGF-1 or 100ng/ml EGF plus 100ng/ml IGF-1, or 10% FBS. The media were replaced every day and cells were stained with crystal violet on day #5. The quantification of crystal-violet-positive area with Image J is shown on the right, two-way ANOVA was performed followed by Šídák's multiple comparisons test for every possible pair. Only the selected pairs are shown. * P < 0.05, ** P < 0.01, *** P < 0.001, **** P < 0.001 (B) Heatmap of all genes above threshold by RNA-seq analysis of KPC and Akt1/2/3KO (n=3). The experiment was conducted with triplicates of cells of three different passages. The color scale for the z-score is shown on the right. (C)GSEA pathway enrichment analysis of the differentially expressed genes between KPC and Akt1/2/3KO cell lines and subsequent visualization by EnrichmentMap in Cytoscape show a cluster of interconnected pathways related to cholesterol metabolism. (D) The transcript levels of key genes involved in the cholesterol synthesis pathway. T-tests were performed. * P < 0.05, ** P < 0.01, *** P < 0.001, **** P < 0.0001. Srebf2 is a master regulator of cholesterol metabolism. Hmgcs1 and Hmgcr encode the rate-limiting enzymes in the mevalonate pathway. Ldlr encodes low-density lipoprotein receptor, responsible for cholesterol uptake. (E) Protein-mass-normalized whole-cell cholesterol levels were measured by the Amplex Red assay of KPC and Akt1/2/3KO cells in the indicated conditions. Two-way ANOVA (P<0.05 for the interaction H0) was performed, followed by an uncorrected Fisher's LSD test. ** P < 0.01.
To further characterize the Akt1/2/3KO cell line and find additional growth regulators in the AKT pathway, we performed RNA-seq analysis on parental KPC and Akt1/2/3KO cell lines. There are dramatic differences between the transcriptomes of KPC and Akt1/2/3KO cells (Figure 5B). We performed GSEA pathway enrichment analysis followed by clustering and visualization in Cytoscape (EnrichmentMap). The results suggested that the cholesterol metabolism is significantly altered in Akt1/2/3KO cells (Figure 5C). We found that key genes in the mevalonate pathway for cholesterol synthesis are significantly downregulated. Expression of Hmgcr and Hmgcs1, encoding two key enzymes catalyzing the rate-limiting steps of the mevalonate pathway, were decreased in Akt1/2/3KO cells (Figure 5D). Ldlr, encoding cell surface receptor responsible for cholesterol-rich low-density lipoprotein uptake was also significantly decreased (Figure 5D). Interestingly, Srebf2 encoding a master transcriptional regulator of cholesterol synthesis was also down-regulated (Figure 5D). Consistent with the RNA-seq findings, we found that KPC cells, but not Akt1/2/3KO cells, can increase cholesterol production upon serum deprivation (Figure 5E). Previous studies have shown that cell membrane cholesterol content can affect growth factor receptor signaling including the IGF-1 receptor (IGF-1R) [38-45]. This potentially is one mechanism contributing to the reduced responsiveness of Akt1/2/3KO cells to IGF-1 growth stimulation [38-45].
DISCUSSION
AKT inhibitors as single-agent treatments have not been effective in pancreatic cancer clinical trials [46-48]. One possible reason for these results is due to incomplete AKT kinase activity inhibition using currently available compounds. Recently, there has been the development of a new strategy for targeting kinases including AKT by co-opting proteasome-mediated degradation [10]. The AKT degraders were designed based on AKT inhibitors, but they possess additional chemical groups so that they can engage ubiquitin ligases leading to the degradation of target proteins through proteasomes [11-13,49-52]. A number of studies have found that this novel class of compounds is more effective than their parental AKT inhibitors in suppressing downstream signaling and reducing cancer cell growth. They were particularly effective against breast and prostate cancer cell lines with HER2/PI3K/AKT mutations [11,12]. The investigators believe that these compounds can induce a more extensive and sustained AKT signaling suppression. Indeed, we found that AKT degrader treatment reduced mouse and human pancreatic cancer cell lines with apparently minimal off-target effects. However, we did not observe a greater cell signaling suppression by AKT degrader INY-05-040 than the AKT inhibitor GDC0068. In light of the report of the kinase-independent function of AKT in breast cancer cell lines [53], it remains possible that some or all three AKT isoforms have additional functions in pancreatic cancer cells other than their catalytic activity.
AKT isoforms play distinct and sometimes opposing roles in breast cancer initiation versus differentiation [54-57]. In pancreatic cancer, we discovered that AKT isoforms are major regulators of pancreatic cancer growth. Specifically, AKT1 appears to be the major regulator of KPC cell growth whereas AKT2 and AKT3 are more important for phosphorylation of downstream targets GSK3β and PRAS40. Expectedly, Akt1/2/3KO cells have no AKT protein and dramatically reduced AKT downstream signaling (assessed by GSK3β and PRAS40 phosphorylation). However, for the single and double AKT knockout cell lines, we did not find a correlation between AKT downstream signaling or total-AKT protein levels to their growth rates. These results suggest that 1) other critical kinase targets of AKT, such as mTORC2 and/or FOXO, play a role in regulating KPC growth; 2) subcellular localization of AKT isoforms may be important for their activity and function; 3) AKT proteins may contribute to KPC cell growth in a kinase-independent manner [53]. Indeed, all three possible mechanisms may be contributing to their effects on cell growth.
Tumor-stromal interaction has been intensively studied in PDAC [58,59]. IGF-1, for example, can be produced by activated stromal fibroblasts and may contribute to cancer cell growth [36]. Diabetes mellitus is a risk factor for developing pancreatic cancer [60]. High levels of insulin found in diabetic patients can also activate the IGF1 receptor and this may contribute to cancer cell growth [36]. Our data also demonstrated that IGF-1 is an important regulator of KPC cell growth in vitro, and importantly identified AKTs critically mediate this effect. The efficacy of targeting IGF-1 receptor with small molecule linsitinib or antagonist antibody teprotumumab for pancreatic cancer treatment may be tested in PDAC mouse models, such as the syngeneic orthotopic implantation model used in our study. Additional in vitro and in vivo studies using Igf1r-null PDAC cancer cell lines may also be informative.
KPC cells in serum-replete complete media still grew faster than in IGF-1-supplemented serum-free media (see Figure 5A), suggesting there are additional factors in serum that can promote KPC cell growth. Tape, C.J., et al. reported that stromal-sourced factors can activate AKT through cell-surface receptor AXL [37]. Future experiments should investigate if targeting AXL and other cell surface receptors can inhibit pancreatic cancer progression. These targets may be more “druggable” than AKT clinically.
AKT has been shown to regulate lipid metabolism including cholesterol synthesis in immortalized human retinal pigment epithelial cells, HEK 293, hepatocytes, and various cancer cells [44,61-64], and this metabolic regulation is conserved from mammals to flies [62]. Our RNA-seq analysis indicated that Akt1/2/3KO cells downregulated key genes responsible for cholesterol synthesis and uptake. We found that AKTs regulate the expression of Srebf2 but not Srebf1 (Figure 5D & Figure S6). Currently, it is unknown if the two major lipid metabolism transcription factors, i.e. SREBF1 and SREBF2, are differentially regulated by AKT [44]. Lastly, we show that although KPC and Akt1/2/3KO cells have similar cholesterol levels when cultured in serum-replete media, Akt1/2/3KO cells could not increase cholesterol production when placed in serum-free media, a stressful condition similar to the hypovascularized and low-nutrition in-vivo environment [65,66]. Interestingly, Erickson, et al. have recently shown that AKT degradation but not kinase inhibition modulates expressions of genes critical for cholesterol metabolism in breast cancer cells, which is highly supportive of our results in pancreatic cancer cells [12].
Cholesterol is an important membrane component of cancer cells and cholesterol derivatives promote cancer progression by modulating cell signaling [67] and contributing to an immunosuppressive environment [68]. Inhibition of cholesterol de novo synthesis, uptake, or storage has been shown to greatly impede pancreatic cancer growth [69-72]. Additionally, there are many reports supporting the concept that cholesterol-rich lipid rafts modulate the sensitivity of insulin and IGF-1 receptors to their respective agonists in various cell types [38-44]. Delle Bovi demonstrated that IGF-1 receptor activation is dependent on cytoplasmic cholesterol content and IGF-1 receptor sensitivity to IGF-1 is augmented by membrane reconstitution of cholesterol [45]. Our results suggest that loss of AKTs in pancreatic cancer cells may downregulate membrane cholesterol levels to decrease responsiveness to IGF-1. Akt1/2/3KO cells showed upregulated signature epithelial-to-mesenchymal transition (EMT) gene expression and downregulate classical PDAC gene expression (Figure S7), which are associated with PDAC cell differentiation [73]. These results support the report by Gabitova-Cornell, et al. that disrupting cholesterol synthesis initiates the EMT program in pancreatic cancer cells [69].
The in-vivo progression of the Akt-deficient KPC cell lines generally correlates with in-vitro growth. There is a significant improvement in the survival of Akt1/2/3KO cells-implanted mice compared to parental KPC cells-implanted mice. The tumors in ~36 % of the mice regressed completely and the mice remained tumor-free until the end of the experiment. This is partially consistent with our report of Pik3caKO KPC, where we observed that Pi3kca knockout led to complete tumor regression and 100% mice survival [6]. The difference in the penetrance of the phenotype suggests that other PI3KCA targets in addition to AKT1/2/3 play a mediating role in PI3K’s regulation of pancreatic cancer immunity.
Conclusion
AKT degrader INY-05-040 outperforms the catalytic inhibitor GDC0068 in suppressing pancreatic cancer cell growth even though both compounds have comparable suppressive effects on downstream signaling. Genetic deletion of AKT isoforms in the KPC cell line indicates that AKT isoforms have redundant roles in regulating pancreatic cancer cell growth and ablation of all three AKT proteins is needed to reduce cancer growth to the lowest level. However, our results also indicate these isoforms have distinct roles. AKT1 appears to contribute more pancreatic cancer growth whereas AKT2 and AKT3 contribute more to phosphorylating downstream targets. Lastly, cholesterol metabolism and IGF-1-stimulated growth in pancreatic cancer cells are both regulated by AKT proteins. Future studies that investigate the efficacy of AKT degraders in pancreatic cancer animal models and then clinical trials could be beneficial for developing better treatments for this deadly cancer.
MATERIALS AND METHODS
Cell lines
FC1245 was obtained from David Tuveson (Cold Spring Harbor Laboratory), and PANC-1 was purchased from ATCC. Both lines were cultured in DMEM supplemented with 10% fetal bovine serum (FBS) and 1% Penstrep. The patient-derived pancreatic cancer cell line UM5 was a gift from Costas Lyssiotis (University of Michigan) and cultured in RPMI with 10% FBS and 1% Penstrep.
Chemicals and antibodies
AKT degrader INY-05-040 was provided by Nathaniel Gray (Stanford University). GDC0068 was purchased from Selleckchem.
Crispr-Cas9 mediated genome editing
The CRISPR-Cas9 constructs targeting murine Akt1, Akt2, and Akt3 were purchased from Santa Cruz Technology. Akt1KO, Akt2KO, and Akt3KO cell lines were generated by transfecting parental KPC cells with constructs targeting respective Akt genes. Akt1/3KO and Akt 2/3KO cell lines were generated by transfecting Akt3KO cells with Akt1-targeting or Akt2-targeting CRISPR constructs followed by cloning. Akt1/2/3KO cell lines were generated by transfecting Akt2/3 with Akt1 targeting CRIPSR plasmid and cloning.
Immunoblotting
The method has been described before [6]. Briefly, cells were harvested in RIPA buffer supplemented with 16 mM Sodium Fluoride, 32 mM β-glycerophosphate, 6.4 Sodium pyrophosphate, 0.8 mM PMSF, 4mM orthovanadate, and 1:10 protease inhibitor cocktail (sigma p8340). Immunoblots were performed with Bio-Rad Mini Protean Tetra Cell Gel Electrophoresis and Trans-Blot® SD Semi-Dry Transfer Cell system. Blots are incubated with primary antibodies in 5% non-fat milk or 5% BSA overnight and secondary HRP-conjugated antibodies. Blots were imaged and visualized by the Protein Simple FluorChem system. Antibodies used were: total AKT (Cell Signaling, #2920), p-AKT s473 (Cell Signaling, #4060), HSP90 (Cell Signaling, #4874), p-S6 (Cell Signaling, #2215), p-PRAS40 (Cell Signaling, #2997), AKT1 (Cell Signaling, #2967), AKT2 (Cell Signaling, #3063), AKT3 (Cell Signaling, #3788), ACTIN (Cell Signaling, #3700), PRAS40 (Cell Signaling, #2961), p-GSK3beta (Cell Signaling, #9336), GSK3beta (Cell Signaling, #9315), p-MEK1/2 (Cell Signaling, #9121), MEK1 (Cell Signaling, #2352), p-ERK1/2 (Cell Signaling, #4376), ERK1/2 (Santa Cruz, sc-514302).
Cell counting and colony formation assay
For the cell counting experiments, 50,000 cells were seeded into each well of six-well plates and counted over the 4-day incubation period. The experiments were done three times with cells of different passages.
For the colony formation assay, 50 cells were seeded into each well of the 6-well plates, and media were replaced every 4 days until distinct colonies were formed. The cells were then stained with crystal violet and formalin. 5% FBS media was used for colony formation assays involving drug treatment and 10% FBS were used for assays without drug treatment.
3D culture
As described previously [6], cells were suspended in 10% FBS DMEM with 0.24% methylcellulose and cultured by the hanging drop method. Specifically, cells were transferred to the inner surface of the lip of a 24-well plate and PBS was added to the wells to prevent evaporation. Cells were cultured for 6 days before pictures were taken with a white-field microscope at 40X magnification.
Apoptosis assay and cell cycle analysis
Apoptosis assays were performed according to the manufacturer’s instructions (Invitrogen, V13242). Briefly, cells were harvested, washed, and resuspended to be about 1 million cells per microliter, and incubated with Annexin V FITC and propidium iodide (PI) for about 15 mins before immediate flow cytometric analysis. For cell cycle analysis, DNA staining was performed according to the manufacturer’s instructions (Invitrogen, P3566). Briefly, cells were fixed in −20 alcohol for 15 mins, counterstained with 3 μM PI solution and processed on a flow cytometer and results analyzed by Flowjo.
Orthotopic implantation and IVIS imaging
Cancer cells were transduced with retroviruses containing luciferase-encoding genes and selected by G418 or blasticidin S. C57BL/6J mice (#000664) were purchased from Jackson Laboratories. The orthotopic implantation surgeries have been described previously [6]. Briefly, cells were trypsinized and washed twice with PBS, then counted with a cell counter to prepare 5x105 cells in 30 μl of PBS per mouse for injection. Mice were anesthetized with a combination of 100 mg/kg ketamine and 10mg/kg xylazine, followed by a small vertical incision made over the left lateral abdominal area. The pancreas was then located with the aid of a light microscope, and the injection was made at the head of the pancreas by a sterile Hamilton syringe with a 27-gauge needle. After sutures, mice were given an intraperitoneal injection of 2 mg/kg ketorolac. The tumor growth was monitored by the IVIS in vivo imaging system as previously described [6].
RNA-seq analysis
Triplicate samples of RNA harvested from cells of different passages were sent to Novogene for library construction and paired-end sequencing. Data were processed in R by the package Rsubread for alignment and feature counting, and by the package edgeR for differential expression analysis. Then pathway enrichment analysis was conducted with the desktop version of GSEA software, and pathways clustering and visualization were achieved by EnrichmentMap in Cytoscpae.
Amplex Red cholesterol measurement assay
20,000 cells were seeded in each well of 96-well plates in 2.5% FBS DMEM on day 1 and the media were replaced with 10%FBS or serum-free DMEM on day 2, and the Amplex assay was performed on day 4 according to the manufacturer’s instructions.
RPPA
Briefly, 0.2 million cells were seeded in 6-cm plates in duplicates in 10% FBS DMEM, and proteins were harvested with lysis buffer bought from MD Anderson RPPA core according to core instructions and sent to the core for processing. Linearized L2 data were plotted for qualitative analysis.
Supplementary Material
FUNDING
This study was supported in part by Department of Veterans Affairs Merit Review BX004083 (R.Z.L.) and National Institute of Health R21CA274425 (R.Z.L.).
Footnotes
INSTITUTIONAL REVIEW BOARD STATEMENT
All experiments in mice were conducted in compliance with the Office of Laboratory Animal Welfare and had been approved by the IACUC of Stony Brook University, Stony Brook, New York.
CONFLICT OF INTEREST AND OTHER ETHICS STATEMENTS
None
SUPPLEMENTARY MATERIALS
The following supporting information can be downloaded at: Figure S1: KPC and Akt1/2/3KO cells show comparable apoptotic rates; Figure S2: AKT Degrader phenocopies Akt1/2/3 genetic ablation in impeding cell growth; Figure S3: KPC and Akt1/2/3KO cells show comparable cell cycle distribution; Figure S4: Akt1/2/3KO cells-implanted mice have long-term survivors; Figure S5: Both KPC and Akt1/2/3KO cells are capable of anchorage-independent growth; Figure S6: The transcript level of Srebf1 in KPC versus Akt1/2/3KO cells; Figure S7: RNA-seq and RPPA suggest Akt/1/2/3KO cells undergo epithelial-to-mesenchymal transition (EMT).
DATA AVAILABILITY STATEMENT
The RNA-seq raw data have been deposited in NCBI Sequence Read Archive (SRA) with project accession #: PRJNA1077997.
REFERENCES
- 1.Siegel R.L.; Giaquinto A.N.; Jemal A. Cancer statistics, 2024. CA Cancer J Clin 2024, 74, 12–49, doi: 10.3322/caac.21820. [DOI] [PubMed] [Google Scholar]
- 2.Halbrook C.J.; Lyssiotis C.A.; Pasca di Magliano M.; Maitra A. Pancreatic cancer: Advances and challenges. Cell 2023, 186, 1729–1754, doi: 10.1016/j.cell.2023.02.014. [DOI] [PMC free article] [PubMed] [Google Scholar]
- 3.Diehl J.N.; Hibshman P.S.; Ozkan-Dagliyan I.; Goodwin C.M.; Howard S.V.; Cox A.D.; Der C.J. Targeting the ERK mitogen-activated protein kinase cascade for the treatment of KRAS-mutant pancreatic cancer. Adv Cancer Res 2022, 153, 101–130, doi: 10.1016/bs.acr.2021.07.008. [DOI] [PubMed] [Google Scholar]
- 4.Eser S.; Reiff N.; Messer M.; Seidler B.; Gottschalk K.; Dobler M.; Hieber M.; Arbeiter A.; Klein S.; Kong B.; et al. Selective requirement of PI3K/PDK1 signaling for Kras oncogene-driven pancreatic cell plasticity and cancer. Cancer Cell 2013, 23, 406–420, doi: 10.1016/j.ccr.2013.01.023. [DOI] [PubMed] [Google Scholar]
- 5.Wu C.-Y.C.; Carpenter E.S.; Takeuchi K.K.; Halbrook C.J.; Peverley L.V.; Bien H.; Hall J.C.; DelGiorno K.E.; Pal D.; Song Y.; et al. PI3K regulation of RAC1 is required for KRAS-induced pancreatic tumorigenesis in mice. Gastroenterology 2014, 147, 1405–1416.e1407, doi: 10.1053/j.gastro.2014.08.032. [DOI] [PMC free article] [PubMed] [Google Scholar]
- 6.Sivaram N.; McLaughlin P.A.; Han H.V.; Petrenko O.; Jiang Y.P.; Ballou L.M.; Pham K.; Liu C.; van der Velden A.W.; Lin R.Z. Tumor-intrinsic PIK3CA represses tumor immunogenecity in a model of pancreatic cancer. J Clin Invest 2019, 129, 3264–3276, doi: 10.1172/jci123540. [DOI] [PMC free article] [PubMed] [Google Scholar]
- 7.Han H.V.; Efem R.; Rosati B.; Maimouni S.; Lu K.; Jiang Y.P.; Zong W.X.; Lin R.Z. Propionyl-CoA carboxylase subunit B modulates PIK3CA-regulated immune-surveillance in a pancreatic cancer mouse model. bioRxiv 2023, doi: 10.1101/2023.07.24.550301. [DOI] [PubMed] [Google Scholar]
- 8.Manning B.D.; Toker A. AKT/PKB Signaling: Navigating the Network. Cell 2017, 169, 381–405, doi: 10.1016/j.cell.2017.04.001. [DOI] [PMC free article] [PubMed] [Google Scholar]
- 9.Mortazavi M.; Moosavi F.; Martini M.; Giovannetti E.; Firuzi O. Prospects of targeting PI3K/AKT/mTOR pathway in pancreatic cancer. Crit Rev Oncol Hematol 2022, 176, 103749, doi: 10.1016/j.critrevonc.2022.103749. [DOI] [PubMed] [Google Scholar]
- 10.Liu Z.; Hu M.; Yang Y.; Du C.; Zhou H.; Liu C.; Chen Y.; Fan L.; Ma H.; Gong Y.; et al. An overview of PROTACs: a promising drug discovery paradigm. Mol Biomed 2022, 3, 46, doi: 10.1186/s43556-022-00112-0. [DOI] [PMC free article] [PubMed] [Google Scholar]
- 11.Xu J.; Yu X.; Martin T.C.; Bansal A.; Cheung K.; Lubin A.; Stratikopoulos E.; Cahuzac K.M.; Wang L.; Xie L.; et al. AKT Degradation Selectively Inhibits the Growth of PI3K/PTEN Pathway-Mutant Cancers with Wild-Type KRAS and BRAF by Destabilizing Aurora Kinase B. Cancer discovery 2021, doi: 10.1158/2159-8290.Cd-20-0815. [DOI] [PMC free article] [PubMed] [Google Scholar]
- 12.Erickson E.C.; You I.; Perry G.; Dugourd A.; Donovan K.A.; Crafter C.; Johannes J.W.; Williamson S.; Moss J.I.; Ros S.; et al. Multiomic profiling of breast cancer cells uncovers stress MAPK-associated sensitivity to AKT degradation. Sci Signal 2024, 17, eadf2670, doi: 10.1126/scisignal.adf2670. [DOI] [PMC free article] [PubMed] [Google Scholar]
- 13.You I.; Erickson E.C.; Donovan K.A.; Eleuteri N.A.; Fischer E.S.; Gray N.S.; Toker A. Discovery of an AKT Degrader with Prolonged Inhibition of Downstream Signaling. Cell Chem Biol 2020, 27, 66–73.e67, doi: 10.1016/j.chembiol.2019.11.014. [DOI] [PMC free article] [PubMed] [Google Scholar]
- 14.Cheng J.Q.; Ruggeri B.; Klein W.M.; Sonoda G.; Altomare D.A.; Watson D.K.; Testa J.R. Amplification of AKT2 in human pancreatic cells and inhibition of AKT2 expression and tumorigenicity by antisense RNA. Proc Natl Acad Sci U S A 1996, 93, 3636–3641, doi: 10.1073/pnas.93.8.3636. [DOI] [PMC free article] [PubMed] [Google Scholar]
- 15.Arasanz H.; Hernández C.; Bocanegra A.; Chocarro L.; Zuazo M.; Gato M.; Ausin K.; Santamaría E.; Fernández-Irigoyen J.; Fernandez G.; et al. Profound Reprogramming towards Stemness in Pancreatic Cancer Cells as Adaptation to AKT Inhibition. Cancers (Basel) 2020, 12, doi: 10.3390/cancers12082181. [DOI] [PMC free article] [PubMed] [Google Scholar]
- 16.Geißert R.; Lammert A.; Wirth S.; Hönig R.; Lohfink D.; Unger M.; Pek D.; Schlüter K.; Scheftschik T.; Smit D.J.; et al. K-Ras(V12) differentially affects the three Akt isoforms in lung and pancreatic carcinoma cells and upregulates E-cadherin and NCAM via Akt3. Cell Commun Signal 2024, 22, 85, doi: 10.1186/s12964-024-01484-2. [DOI] [PMC free article] [PubMed] [Google Scholar]
- 17.Shi X.H.; Liang Z.Y.; Ren X.Y.; Liu T.H. Combined silencing of K-ras and Akt2 oncogenes achieves synergistic effects in inhibiting pancreatic cancer cell growth in vitro and in vivo. Cancer Gene Ther 2009, 16, 227–236, doi: 10.1038/cgt.2008.82. [DOI] [PubMed] [Google Scholar]
- 18.Albury T.M.; Pandey V.; Gitto S.B.; Dominguez L.; Spinel L.P.; Talarchek J.; Klein-Szanto A.J.; Testa J.R.; Altomare D.A. Constitutively active Akt1 cooperates with KRas(G12D) to accelerate in vivo pancreatic tumor onset and progression. Neoplasia 2015, 17, 175–182, doi: 10.1016/j.neo.2014.12.006. [DOI] [PMC free article] [PubMed] [Google Scholar]
- 19.Lin A.; Sheltzer J.M. Discovering and validating cancer genetic dependencies: approaches and pitfalls. Nat Rev Genet 2020, 21, 671–682, doi: 10.1038/s41576-020-0247-7. [DOI] [PubMed] [Google Scholar]
- 20.Lin A.; Giuliano C.J.; Palladino A.; John K.M.; Abramowicz C.; Yuan M.L.; Sausville E.L.; Lukow D.A.; Liu L.; Chait A.R.; et al. Off-target toxicity is a common mechanism of action of cancer drugs undergoing clinical trials. Sci Transl Med 2019, 11, doi: 10.1126/scitranslmed.aaw8412. [DOI] [PMC free article] [PubMed] [Google Scholar]
- 21.Nakatani K.; Thompson D.A.; Barthel A.; Sakaue H.; Liu W.; Weigel R.J.; Roth R.A. Up-regulation of Akt3 in Estrogen Receptor-deficient Breast Cancers and Androgen-independent Prostate Cancer Lines *. Journal of Biological Chemistry 1999, 274, 21528–21532, doi: 10.1074/jbc.274.31.21528. [DOI] [PubMed] [Google Scholar]
- 22.Cristiano B.E.; Chan J.C.; Hannan K.M.; Lundie N.A.; Marmy-Conus N.J.; Campbell I.G.; Phillips W.A.; Robbie M.; Hannan R.D.; Pearson R.B. A specific role for AKT3 in the genesis of ovarian cancer through modulation of G(2)-M phase transition. Cancer Res 2006, 66, 11718–11725, doi: 10.1158/0008-5472.Can-06-1968. [DOI] [PubMed] [Google Scholar]
- 23.Chin Y.R.; Yoshida T.; Marusyk A.; Beck A.H.; Polyak K.; Toker A. Targeting Akt3 Signaling in Triple-Negative Breast Cancer. Cancer Research 2014, 74, 964–973, doi: 10.1158/0008-5472.Can-13-2175. [DOI] [PMC free article] [PubMed] [Google Scholar]
- 24.Sui G.Q.; Fei D.; Guo F.; Zhen X.; Luo Q.; Yin S.; Wang H. MicroRNA-338-3p inhibits thyroid cancer progression through targeting AKT3. Am J Cancer Res 2017, 7, 1177–1187. [PMC free article] [PubMed] [Google Scholar]
- 25.Toulany M.; Maier J.; Iida M.; Rebholz S.; Holler M.; Grottke A.; Jüker M.; Wheeler D.L.; Rothbauer U.; Rodemann H.P. Akt1 and Akt3 but not Akt2 through interaction with DNA-PKcs stimulate proliferation and post-irradiation cell survival of K-RAS-mutated cancer cells. Cell Death Discovery 2017, 3, 17072, doi: 10.1038/cddiscovery.2017.72. [DOI] [PMC free article] [PubMed] [Google Scholar]
- 26.Buikhuisen J.Y.; Gomez Barila P.M.; Torang A.; Dekker D.; de Jong J.H.; Cameron K.; Vitale S.; Stassi G.; van Hooff S.R.; Castro M.A.A.; et al. AKT3 Expression in Mesenchymal Colorectal Cancer Cells Drives Growth and Is Associated with Epithelial-Mesenchymal Transition. Cancers (Basel) 2021, 13, doi: 10.3390/cancers13040801. [DOI] [PMC free article] [PubMed] [Google Scholar]
- 27.Duan M.; Fang M.; Wang C.; Wang H.; Li M. LncRNA EMX2OS Induces Proliferation, Invasion and Sphere Formation of Ovarian Cancer Cells via Regulating the miR-654-3p/AKT3/PD-L1 Axis. Cancer Manag Res 2020, 12, 2141–2154, doi: 10.2147/cmar.S229013. [DOI] [PMC free article] [PubMed] [Google Scholar] [Retracted]
- 28.Khakinezhad Tehrani F.; Ranji N.; Kouhkan F.; Hosseinzadeh S. Apoptosis induction and proliferation inhibition by silibinin encapsulated in nanoparticles in MIA PaCa-2 cancer cells and deregulation of some miRNAs. Iran 2020, 23, 469–482, doi: 10.22038/ijbms.2020.39427.9349. [DOI] [PMC free article] [PubMed] [Google Scholar]
- 29.Pectasides D.; Kotoula V.; Papaxoinis G.; Alexopoulou Z.; Dervenis C.; Samantas E.; Papaparaskeva K.; Charalambous E.; Gkakou C.; Agalianos C.; et al. Expression Patterns of Growth and Survival Genes with Prognostic Implications in Advanced Pancreatic Cancer. Anticancer Research 2016, 36, 6347–6356, doi: 10.21873/anticanres.11232. [DOI] [PubMed] [Google Scholar]
- 30.Zeng M.; Zhou Y.; Zhang Y.; Wang T.; Wang J. Role of miR-489 in the proliferation and apoptosis of pancreatic carcinoma. J 2019, 24, 1574–1580. [PubMed] [Google Scholar]
- 31.Manning B.D.; Cantley L.C. AKT/PKB signaling: navigating downstream. Cell 2007, 129, 1261–1274, doi: 10.1016/j.cell.2007.06.009. [DOI] [PMC free article] [PubMed] [Google Scholar]
- 32.Ardito C.M.; Grüner B.M.; Takeuchi K.K.; Lubeseder-Martellato C.; Teichmann N.; Mazur P.K.; Delgiorno K.E.; Carpenter E.S.; Halbrook C.J.; Hall J.C.; et al. EGF receptor is required for KRAS-induced pancreatic tumorigenesis. Cancer Cell 2012, 22, 304–317, doi: 10.1016/j.ccr.2012.07.024. [DOI] [PMC free article] [PubMed] [Google Scholar]
- 33.Ohmura E.; Okada M.; Onoda N.; Kamiya Y.; Murakami H.; Tsushima T.; Shizume K. Insulin-like growth factor I and transforming growth factor alpha as autocrine growth factors in human pancreatic cancer cell growth. Cancer Res 1990, 50, 103–107. [PubMed] [Google Scholar]
- 34.Bergmann U.; Funatomi H.; Yokoyama M.; Beger H.G.; Korc M. Insulin-like growth factor I overexpression in human pancreatic cancer: evidence for autocrine and paracrine roles. Cancer Res 1995, 55, 2007–2011. [PubMed] [Google Scholar]
- 35.Luo Y.; Yang Y.; Liu M.; Wang D.; Wang F.; Bi Y.; Ji J.; Li S.; Liu Y.; Chen R.; et al. Oncogenic KRAS Reduces Expression of FGF21 in Acinar Cells to Promote Pancreatic Tumorigenesis in Mice on a High-Fat Diet. Gastroenterology 2019, 157, 1413–1428.e1411, doi: 10.1053/j.gastro.2019.07.030. [DOI] [PMC free article] [PubMed] [Google Scholar]
- 36.Mutgan A.C.; Besikcioglu H.E.; Wang S.; Friess H.; Ceyhan G.O.; Demir I.E. Insulin/IGF-driven cancer cell-stroma crosstalk as a novel therapeutic target in pancreatic cancer. Mol Cancer 2018, 17, 66, doi: 10.1186/s12943-018-0806-0. [DOI] [PMC free article] [PubMed] [Google Scholar]
- 37.Tape C.J.; Ling S.; Dimitriadi M.; McMahon K.M.; Worboys J.D.; Leong H.S.; Norrie I.C.; Miller C.J.; Poulogiannis G.; Lauffenburger D.A.; et al. Oncogenic KRAS Regulates Tumor Cell Signaling via Stromal Reciprocation. Cell 2016, 165, 910–920, doi: 10.1016/j.cell.2016.03.029. [DOI] [PMC free article] [PubMed] [Google Scholar]
- 38.Vainio S.; Heino S.; Mansson J.E.; Fredman P.; Kuismanen E.; Vaarala O.; Ikonen E. Dynamic association of human insulin receptor with lipid rafts in cells lacking caveolae. EMBO Rep 2002, 3, 95–100, doi: 10.1093/embo-reports/kvf010. [DOI] [PMC free article] [PubMed] [Google Scholar]
- 39.Fukui K.; Ferris H.A.; Kahn C.R. Effect of cholesterol reduction on receptor signaling in neurons. J Biol Chem 2015, 290, 26383–26392, doi: 10.1074/jbc.M115.664367. [DOI] [PMC free article] [PubMed] [Google Scholar]
- 40.Romanelli R.J.; Mahajan K.R.; Fulmer C.G.; Wood T.L. Insulin-like growth factor-I-stimulated Akt phosphorylation and oligodendrocyte progenitor cell survival require cholesterol-enriched membranes. J Neurosci Res 2009, 87, 3369–3377, doi: 10.1002/jnr.22099. [DOI] [PMC free article] [PubMed] [Google Scholar]
- 41.Xu L.; Qu X.; Hu X.; Zhu Z.; Li C.; Li E.; Ma Y.; Song N.; Liu Y. Lipid raft-regulated IGF-1R activation antagonizes TRAIL-induced apoptosis in gastric cancer cells. FEBS Lett 2013, 587, 3815–3823, doi: 10.1016/j.febslet.2013.10.007. [DOI] [PubMed] [Google Scholar]
- 42.Huo H.; Guo X.; Hong S.; Jiang M.; Liu X.; Liao K. Lipid rafts/caveolae are essential for insulin-like growth factor-1 receptor signaling during 3T3-L1 preadipocyte differentiation induction. J Biol Chem 2003, 278, 11561–11569, doi: 10.1074/jbc.M211785200. [DOI] [PubMed] [Google Scholar]
- 43.Remacle-Bonnet M.; Garrouste F.; Baillat G.; Andre F.; Marvaldi J.; Pommier G. Membrane rafts segregate pro- from anti-apoptotic insulin-like growth factor-I receptor signaling in colon carcinoma cells stimulated by members of the tumor necrosis factor superfamily. Am J Pathol 2005, 167, 761–773, doi: 10.1016/s0002-9440(10)62049-4. [DOI] [PMC free article] [PubMed] [Google Scholar]
- 44.Krycer J.R.; Sharpe L.J.; Luu W.; Brown A.J. The Akt-SREBP nexus: cell signaling meets lipid metabolism. Trends Endocrinol Metab 2010, 21, 268–276, doi: 10.1016/j.tem.2010.01.001. [DOI] [PubMed] [Google Scholar]
- 45.Delle Bovi R.J.; Kim J.; Suresh P.; London E.; Miller W.T. Sterol structure dependence of insulin receptor and insulin-like growth factor 1 receptor activation. Biochim Biophys Acta Biomembr 2019, 1861, 819–826, doi: 10.1016/j.bbamem.2019.01.009. [DOI] [PMC free article] [PubMed] [Google Scholar]
- 46.Turner N.C.; Oliveira M.; Howell S.J.; Dalenc F.; Cortes J.; Gomez Moreno H.L.; Hu X.; Jhaveri K.; Krivorotko P.; Loibl S.; et al. Capivasertib in Hormone Receptor-Positive Advanced Breast Cancer. N Engl J Med 2023, 388, 2058–2070, doi: 10.1056/NEJMoa2214131. [DOI] [PMC free article] [PubMed] [Google Scholar]
- 47.Mullard A. FDA approves first-in-class AKT inhibitor. Nat Rev Drug Discov 2024, 23, 9, doi: 10.1038/d41573-023-00202-w. [DOI] [PubMed] [Google Scholar]
- 48.Hua H.; Zhang H.; Chen J.; Wang J.; Liu J.; Jiang Y. Targeting Akt in cancer for precision therapy. J Hematol Oncol 2021, 14, 128, doi: 10.1186/s13045-021-01137-8. [DOI] [PMC free article] [PubMed] [Google Scholar]
- 49.Yu X.; Xu J.; Xie L.; Wang L.; Shen Y.; Cahuzac K.M.; Chen X.; Liu J.; Parsons R.E.; Jin J. Design, Synthesis, and Evaluation of Potent, Selective, and Bioavailable AKT Kinase Degraders. J Med Chem 2021, 64, 18054–18081, doi: 10.1021/acs.jmedchem.1c01476. [DOI] [PMC free article] [PubMed] [Google Scholar]
- 50.Yu X.; Xu J.; Shen Y.; Cahuzac K.M.; Park K.S.; Dale B.; Liu J.; Parsons R.E.; Jin J. Discovery of Potent, Selective, and In Vivo Efficacious AKT Kinase Protein Degraders via Structure-Activity Relationship Studies. J Med Chem 2022, 65, 3644–3666, doi: 10.1021/acs.jmedchem.1c02165. [DOI] [PMC free article] [PubMed] [Google Scholar]
- 51.Zhu C.L.; Luo X.; Tian T.; Rao Z.; Wang H.; Zhou Z.; Mi T.; Chen D.; Xu Y.; Wu Y.; et al. Structure-based rational design enables efficient discovery of a new selective and potent AKT PROTAC degrader. Eur J Med Chem 2022, 238, 114459, doi: 10.1016/j.ejmech.2022.114459. [DOI] [PubMed] [Google Scholar]
- 52.Xu F.; Zhang X.; Chen Z.; He S.; Guo J.; Yu L.; Wang Y.; Hou C.; Ai-Furas H.; Zheng Z.; et al. Discovery of Isoform-Selective Akt3 Degraders Overcoming Osimertinib-Induced Resistance in Non-Small Cell Lung Cancer Cells. J Med Chem 2022, 65, 14032–14048, doi: 10.1021/acs.jmedchem.2c01246. [DOI] [PubMed] [Google Scholar]
- 53.Vivanco I.; Chen Z.C.; Tanos B.; Oldrini B.; Hsieh W.Y.; Yannuzzi N.; Campos C.; Mellinghoff I.K. A kinase-independent function of AKT promotes cancer cell survival. Elife 2014, 3, doi: 10.7554/eLife.03751. [DOI] [PMC free article] [PubMed] [Google Scholar]
- 54.Maroulakou I.G.; Oemler W.; Naber S.P.; Tsichlis P.N. Akt1 ablation inhibits, whereas Akt2 ablation accelerates, the development of mammary adenocarcinomas in mouse mammary tumor virus (MMTV)-ErbB2/neu and MMTV-polyoma middle T transgenic mice. Cancer Res 2007, 67, 167–177, doi: 10.1158/0008-5472.CAN-06-3782. [DOI] [PubMed] [Google Scholar]
- 55.Dillon R.L.; Marcotte R.; Hennessy B.T.; Woodgett J.R.; Mills G.B.; Muller W.J. Akt1 and akt2 play distinct roles in the initiation and metastatic phases of mammary tumor progression. Cancer Res 2009, 69, 5057–5064, doi: 10.1158/0008-5472.CAN-08-4287. [DOI] [PMC free article] [PubMed] [Google Scholar]
- 56.Irie H.Y.; Pearline R.V.; Grueneberg D.; Hsia M.; Ravichandran P.; Kothari N.; Natesan S.; Brugge J.S. Distinct roles of Akt1 and Akt2 in regulating cell migration and epithelial-mesenchymal transition. J Cell Biol 2005, 171, 1023–1034, doi: 10.1083/jcb.200505087. [DOI] [PMC free article] [PubMed] [Google Scholar]
- 57.Hutchinson J.; Jin J.; Cardiff R.D.; Woodgett J.R.; Muller W.J. Activation of Akt (protein kinase B) in mammary epithelium provides a critical cell survival signal required for tumor progression. Mol Cell Biol 2001, 21, 2203–2212, doi: 10.1128/mcb.21.6.2203-2212.2001. [DOI] [PMC free article] [PubMed] [Google Scholar]
- 58.Hingorani S.R. Epithelial and stromal co-evolution and complicity in pancreatic cancer. Nat Rev Cancer 2023, 23, 57–77, doi: 10.1038/s41568-022-00530-w. [DOI] [PMC free article] [PubMed] [Google Scholar]
- 59.Hosein A.N.; Brekken R.A.; Maitra A. Pancreatic cancer stroma: an update on therapeutic targeting strategies. Nat Rev Gastroenterol Hepatol 2020, 17, 487–505, doi: 10.1038/s41575-020-0300-1. [DOI] [PMC free article] [PubMed] [Google Scholar]
- 60.Pereira S.P.; Oldfield L.; Ney A.; Hart P.A.; Keane M.G.; Pandol S.J.; Li D.; Greenhalf W.; Jeon C.Y.; Koay E.J.; et al. Early detection of pancreatic cancer. Lancet Gastroenterol Hepatol 2020, 5, 698–710, doi: 10.1016/S2468-1253(19)30416-9. [DOI] [PMC free article] [PubMed] [Google Scholar]
- 61.Sundqvist A.; Bengoechea-Alonso M.T.; Ye X.; Lukiyanchuk V.; Jin J.; Harper J.W.; Ericsson J. Control of lipid metabolism by phosphorylation-dependent degradation of the SREBP family of transcription factors by SCF(Fbw7). Cell Metab 2005, 1, 379–391, doi: 10.1016/j.cmet.2005.04.010. [DOI] [PubMed] [Google Scholar]
- 62.Porstmann T.; Santos C.R.; Griffiths B.; Cully M.; Wu M.; Leevers S.; Griffiths J.R.; Chung Y.L.; Schulze A. SREBP activity is regulated by mTORC1 and contributes to Akt-dependent cell growth. Cell Metab 2008, 8, 224–236, doi: 10.1016/j.cmet.2008.07.007. [DOI] [PMC free article] [PubMed] [Google Scholar]
- 63.Yecies J.L.; Zhang H.H.; Menon S.; Liu S.; Yecies D.; Lipovsky A.I.; Gorgun C.; Kwiatkowski D.J.; Hotamisligil G.S.; Lee C.H.; et al. Akt stimulates hepatic SREBP1c and lipogenesis through parallel mTORC1-dependent and independent pathways. Cell Metab 2011, 14, 21–32, doi: 10.1016/j.cmet.2011.06.002. [DOI] [PMC free article] [PubMed] [Google Scholar]
- 64.Calvisi D.F.; Wang C.; Ho C.; Ladu S.; Lee S.A.; Mattu S.; Destefanis G.; Delogu S.; Zimmermann A.; Ericsson J.; et al. Increased lipogenesis, induced by AKT-mTORC1-RPS6 signaling, promotes development of human hepatocellular carcinoma. Gastroenterology 2011, 140, 1071–1083, doi: 10.1053/j.gastro.2010.12.006. [DOI] [PMC free article] [PubMed] [Google Scholar]
- 65.Encarnacion-Rosado J.; Kimmelman A.C. Harnessing metabolic dependencies in pancreatic cancers. Nat Rev Gastroenterol Hepatol 2021, 18, 482–492, doi: 10.1038/s41575-021-00431-7. [DOI] [PMC free article] [PubMed] [Google Scholar]
- 66.Slotwinski R.; Slotwinska S.M. Pancreatic cancer and adaptive metabolism in a nutrient-deficient environment. Cent Eur J Immunol 2021, 46, 388–394, doi: 10.5114/ceji.2021.109693. [DOI] [PMC free article] [PubMed] [Google Scholar]
- 67.Mollinedo F.; Gajate C. Lipid rafts as signaling hubs in cancer cell survival/death and invasion: implications in tumor progression and therapy: Thematic Review Series: Biology of Lipid Rafts. J Lipid Res 2020, 61, 611–635, doi: 10.1194/jlr.TR119000439. [DOI] [PMC free article] [PubMed] [Google Scholar]
- 68.Huang B.; Song B.L.; Xu C. Cholesterol metabolism in cancer: mechanisms and therapeutic opportunities. Nat Metab 2020, 2, 132–141, doi: 10.1038/s42255-020-0174-0. [DOI] [PubMed] [Google Scholar]
- 69.Gabitova-Cornell L.; Surumbayeva A.; Peri S.; Franco-Barraza J.; Restifo D.; Weitz N.; Ogier C.; Goldman A.R.; Hartman T.R.; Francescone R.; et al. Cholesterol Pathway Inhibition Induces TGF-beta Signaling to Promote Basal Differentiation in Pancreatic Cancer. Cancer Cell 2020, 38, 567–583 e511, doi: 10.1016/j.ccell.2020.08.015. [DOI] [PMC free article] [PubMed] [Google Scholar]
- 70.Biancur D.E.; Kapner K.S.; Yamamoto K.; Banh R.S.; Neggers J.E.; Sohn A.S.W.; Wu W.; Manguso R.T.; Brown A.; Root D.E.; et al. Functional Genomics Identifies Metabolic Vulnerabilities in Pancreatic Cancer. Cell Metab 2021, 33, 199–210 e198, doi: 10.1016/j.cmet.2020.10.018. [DOI] [PMC free article] [PubMed] [Google Scholar]
- 71.Li J.; Gu D.; Lee S.S.; Song B.; Bandyopadhyay S.; Chen S.; Konieczny S.F.; Ratliff T.L.; Liu X.; Xie J.; et al. Abrogating cholesterol esterification suppresses growth and metastasis of pancreatic cancer. Oncogene 2016, 35, 6378–6388, doi: 10.1038/onc.2016.168. [DOI] [PMC free article] [PubMed] [Google Scholar]
- 72.Guillaumond F.; Bidaut G.; Ouaissi M.; Servais S.; Gouirand V.; Olivares O.; Lac S.; Borge L.; Roques J.; Gayet O.; et al. Cholesterol uptake disruption, in association with chemotherapy, is a promising combined metabolic therapy for pancreatic adenocarcinoma. Proceedings of the National Academy of Sciences 2015, 112, 2473–2478, doi:doi: 10.1073/pnas.1421601112. [DOI] [PMC free article] [PubMed] [Google Scholar]
- 73.Moffitt R.A.; Marayati R.; Flate E.L.; Volmar K.E.; Loeza S.G.; Hoadley K.A.; Rashid N.U.; Williams L.A.; Eaton S.C.; Chung A.H.; et al. Virtual microdissection identifies distinct tumor- and stroma-specific subtypes of pancreatic ductal adenocarcinoma. Nat Genet 2015, 47, 1168–1178, doi: 10.1038/ng.3398. [DOI] [PMC free article] [PubMed] [Google Scholar]
Associated Data
This section collects any data citations, data availability statements, or supplementary materials included in this article.
Supplementary Materials
Data Availability Statement
The RNA-seq raw data have been deposited in NCBI Sequence Read Archive (SRA) with project accession #: PRJNA1077997.




