This study emphasises the emerging diversity of both, m5C writers and readers, affecting mRNA function and provides multiple new leads for future epitranscriptomic research.
Abstract
Maps of the RNA modification 5-methylcytosine (m5C) often diverge markedly not only because of differences in detection methods, data depth and analysis pipelines but also biological factors. We re-analysed bisulfite RNA sequencing datasets from five human cell lines and seven tissues using a coherent m5C site calling pipeline. With the resulting union list of 6,393 m5C sites, we studied site distribution, enzymology, interaction with RNA-binding proteins and molecular function. We confirmed tRNA:m5C methyltransferases NSUN2 and NSUN6 as the main mRNA m5C “writers,” but further showed that the rRNA:m5C methyltransferase NSUN5 can also modify mRNA. Each enzyme recognises mRNA features that strongly resemble their canonical substrates. By analysing proximity between mRNA m5C sites and footprints of RNA-binding proteins, we identified new candidates for functional interactions, including the RNA helicases DDX3X, involved in mRNA translation, and UPF1, an mRNA decay factor. We found that lack of NSUN2 in HeLa cells affected both steady-state levels of, and UPF1-binding to, target mRNAs. Our studies emphasise the emerging diversity of m5C writers and readers and their effect on mRNA function.
Introduction
Research into the distribution and function of mRNA modifications, often referred to as epitranscriptomics, has seen rapid growth in the past decade (Linder & Jaffrey, 2019). Although there were early indications of a sparse presence of modified nucleobases such as N6-methyladenosine (m6A) and 5-methylcytosine (m5C) at internal positions within eukaryotic mRNA (Desrosiers et al, 1974; Perry & Kelley, 1974; Dubin & Taylor, 1975), the field was principally enabled by adaptations of high-throughput sequencing to map modified positions transcriptome-wide (Dominissini et al, 2012; Meyer et al, 2012; Squires et al, 2012; Linder & Jaffrey, 2019; Moshitch-Moshkovitz et al, 2022). Only a small subset of the many chemical marks known from classical RNA modification research (Boccaletto et al, 2022; Motorin & Helm, 2022) have thus far been explored in this way (Arzumanian et al, 2022), with m6A and m5C among those gaining the most acceptance for their roles in regulating cellular mRNA fate (Reid et al, 1999; Squires et al, 2012; Bohnsack et al, 2019; Trixl & Lusser, 2019; Schumann et al, 2020; Liu et al, 2021a; Chen et al, 2021; Wiener & Schwartz, 2021; Murakami & Jaffrey, 2022) and in organismic development and disease (He & He, 2021; Motorin & Helm, 2022; Guarnacci & Preiss, 2024).
m6A is the most prevalent internal mRNA modification in eukaryotes and has been most extensively studied (He & He, 2021; Murakami & Jaffrey, 2022). Three main categories of proteins have been conceptualized to explain the occurrence and molecular roles of m6A in mRNA metabolism, namely writers, readers, and erasers (Zaccara et al, 2019). A complex containing methyltransferase-like 3 (METTL3) as the catalytic subunit is the main dedicated mRNA m6A writer. Specificity is largely achieved by recognising a (common) DRACH sequence motif combined with physical exclusion of the METTL3 complex from splice site regions (Uzonyi et al, 2023). Potential m6A erasure from mRNA is catalysed by the m6A demethylase AlkB homolog 5 (ALKBH5). Finally, YT521-B homology (YTH) domain proteins are the prevalent m6A readers that directly bind and regulate m6A-decorated mRNAs in several ways, but perhaps predominantly through affecting nuclear processing and cytoplasmic turnover (Zaccara et al, 2019; Murakami & Jaffrey, 2022).
Despite the early evidence of m5C in mammalian mRNAs (Dubin & Taylor, 1975), no dedicated mRNA:m5C methyltransferase (MTase) was identified, and research lay dormant in subsequent decades. This changed when coupling of RNA bisulfite treatment with short-read sequencing (bsRNA-seq) mapped multiple m5C positions in human mRNA (Squires et al, 2012). With technological and bioinformatic refinements, this approach now suggests at least several hundred mRNA sites in transcriptomes from mammalian somatic cells or cell lines (Huang et al, 2019; Schumann et al, 2020; Hussain, 2021). Interestingly, site numbers can swell to several tens of thousands when analysing maternal mRNAs during early animal embryonic development (Liu et al, 2022). The responsible writers were identified among RNA:m5C MTases of the NOL1/NOP2/SUN domain family (NSUN1-7), despite each of these already having established substrates, chiefly among either tRNAs or rRNAs (Reid et al, 1999; Bohnsack et al, 2019; Chen et al, 2021). The tRNA:m5C MTases NSUN2 (Motorin & Grosjean, 1999; Brzezicha et al, 2006; Auxilien et al, 2012; Van Haute et al, 2019) and NSUN6 (Haag et al, 2015; Long et al, 2016; Liu et al, 2017) emerged as the main mRNA:m5C writers, based on knockdown/KO experiments (Squires et al, 2012; Yang et al, 2017; Schumann et al, 2020; Liu et al, 2021a; Selmi et al, 2021). Accordingly, most mRNA m5C sites fall into two categories: “type I” sites mimic the sequence and structural context around tRNA variable loops, a canonical substrate of NSUN2 (Huang et al, 2019; Schumann et al, 2020), whereas “type II” sites carry mixed tRNA-like features recognised by NSUN6 (Liu et al, 2021a; Selmi et al, 2021). There is also evidence that m5C can be “erased” in mRNA, with oxidation by the ten–eleven translocation 2 (TET2) dioxygenase as the first step (Shen et al, 2018).
Three RNA-binding proteins (RBPs) were identified as m5C readers, serine/arginine-rich splicing factor 2, Aly/REF export factor (ALYREF) and Y-box binding protein 1 (YBX1). Serine/arginine-rich splicing factor 2 was shown to regulate splicing of mRNA targets in chronic myeloid leukemia cells (Ma et al, 2023). ALYREF selectively promote target mRNA export from the nucleus (Yang et al, 2017), with recognised roles in controlling cell migration (Xu et al, 2020) and adipogenesis (Liu et al, 2021b). YBX1 preferentially binds m5C-decorated mRNAs through its cold shock domain (Chen et al, 2019; Yang et al, 2019). In human urothelial carcinoma of the bladder, YBX1 recruits the ELAV-like 1 RBP to increase the stability of the mRNA for the oncogene heparin-binding growth factor, thereby promoting pathogenesis of bladder cancer (Chen et al, 2019). In early zebrafish embryos, YBX1 regulates the maternal-to-zygotic transition by promoting the stability of m5C-containing maternal mRNAs through recruitment of the poly(A) binding protein cytoplasmic 1a (Yang et al, 2019). This resonates with intricate waves of maternal mRNA methylation mediated by NSUN2 and NSUN6, seen in both vertebrate and invertebrate species including flies, fish, frogs, mice, and humans (Liu et al, 2022). Finally, a broad inverse correlation between mRNA m5C content and ribosome association was further seen in murine and human cells, consistent with a role of m5C in repressing translation (Huang et al, 2019; Schumann et al, 2020; Liu et al, 2021a), perhaps through a yet unidentified reader protein.
Here, we derived a union list of 6,393 m5C sites in the broader human transcriptome by re-analysing multiple published bsRNA-seq datasets. We used the statistical power inherent in this large number of sites to assess site features and determine the MTases responsible for m5C deposition. We also analysed the proximity of m5C sites to RBP binding sites. A functional interaction between one co-enriched RBP, UPF1, and m5C in mRNA was investigated by performing RNAi-mediated UPF1 knockdown and CLIP experiments in wild-type and NSUN2 KO cells.
Results
A union list of m5C sites in human transcriptomes
BsRNA-Seq data from seven human tissues (two replicates each) and five human cell lines (typically replicated; several conditions of altered NSUN gene expression) were collected from six published studies (Yang et al, 2017; Chen et al, 2019; Huang et al, 2019; Janin et al, 2019; Schumann et al, 2020; Liu et al, 2021a) (Table S1). These were re-analysed with a pipeline for m5C site calling based on (Schumann et al, 2020) with minor modifications (see the Materials and Methods section). Briefly, after data pre-processing and mapping to the C-to-T and G-to-A converted genome (plus spike-in sequences as appropriate), non-conversion sites were called as variations by a custom script, for example, T-to-C in read2 and A-to-G in read1 (Fig 1A). Read distribution and overall cytosine conversion rate were checked to assess quality of the 50 datasets. For seven of the primary tissue samples, one of the two replicate datasets was excluded as metagene analysis showed strongly biased coverage toward mRNA 3′ ends, suggesting excessive degradation (Fig S1). Consistent with the original reports (e.g., [Schumann et al, 2020]), the remaining 43 datasets each showed good library complexity (Fig S2A) and high cytosine conversion rates, for example, ≥99.6% conversion rate for all annotated genes and ≥99.7% for protein coding genes (Table S1, Fig S2B, top panel). A set of filters was then applied to identify high-confidence m5C candidate sites. Reads with more than three non-converted cytosines were discarded via a custom script to remove clustered non-conversion likely caused by RNA secondary structure (3C filter) (Fig S2B, bottom panel). Furthermore, we also excluded those non-converted cytosine positions for which less than 90% of reads passed the 3C filter (S/N90 filter). We then retained “C” positions with ≥20 reads coverage (20RC filter), ≥3 reads supporting the non-conversion, and with a non-conversion ratio ≥10% (10 MM). Sites that passed all filters in at least two biological replicates were called as high-confidence m5C sites. Sites passing the filtering steps in only one of the replicates had to satisfy a higher threshold of ≥5 reads supporting non-conversion. After merging called sites from all datasets of non-manipulated NSUN gene expression, this yielded a union set of 6,393 m5C sites (Table S2).
Figure 1. Generation of a union list of human m5C.
(A) Schematic of the strategy used for generating a union set of human m5C sites: selection of publicly available bsRNA-Seq data from six human tissue and five cell lines and high confidence m5C sites calling with stringent and unified pipeline. (B) Distribution of 6,393 m5C sites from union set across different RNA species. Site annotation was performed according to the transcripts as recorded in the hg38 GENCODE v32 annotation (UCSC). (C) Metagene density plot showing the distribution of m5C sites along mature mRNAs. mRNA regions were scaled to the mean of their respective length (5′UTR: 270 nt; CDS: 2,058 nt; 3′UTR: 1,817 nt). m5C distribution is shown in blue, background cytosine distribution in grey.
Figure S1. Metagene distribution of read coverage of bisulfite-treated RNA samples.
Seven samples (in red) showed a strong bias in read coverage toward the 3′ end and were therefore excluded from further analyses.
Figure S2. Library complexity and conversion levels.
(A) Library complexity analysis for each datasets, represented by PCR Bottlenecking Coefficient 1, calculated as the number of genomic locations where exactly one read maps uniquely divided by the number of distinct genomic locations to which read maps uniquely. (B) Bar plot showing the global C-to-T conversion rate of each dataset (top). Box plot showing icSHAPE value of genome sites that passed or failed the “3C filter” (bottom). P-values were calculated as t test.
Table S1. Human Bisulfite RNA-sequencing data used in this study. (18.5KB, xlsx)
Table S2. Union set m5C sites. (1.1MB, xlsx)
Concordance in site calls between samples will be limited by several factors. Expression levels of m5C methyltransferase enzymes differ substantially across different tissues and cell lines (e.g., NSUN2/5/6; Fig S3A). Read coverage varies strongly between datasets for many sites (Fig S3B) because of differences in gene expression profile between samples and depth of library sequencing, which strongly reflects on the number of m5C sites called in each samples of our union set (Fig S3C). Moreover, most sites show a non-conversion rate just above the empirically chosen ≥10% cut-off (Fig S3E), implying considerable random fluctuation as to whether a site is called in a given sample. Indeed, overlap in union sites called between different samples is modest (Fig S4A). In any given two sample comparison, most m5C sites that are not called in common simply either did not reach the ≥20 read coverage threshold or exhibited stoichiometry below threshold (e.g., between 1–10%) in one of the samples (Fig S4B–D). Reassuringly, most union set sites are found in protein coding genes (Fig 1B) and they distribute nonrandomly along mature mRNAs (3,965 sites), showing enrichment around the start codon (Fig 1C), a pattern found repeatedly with single source material in published work (Yang et al, 2017; Chen et al, 2019; Huang et al, 2019; Schumann et al, 2020) and again here (Fig S4E). This establishes utility of our union set as a larger yet still prototypical list of human transcriptomic sites across multiple cell types for further exploration of m5C enzymology and function.
Figure S3. MTase expression and m5C site presence across datasets.
(A) Expression level of NSUN2, NSUN5, and NSUN6 methyltransferases in multiple tissues/cell lines. (B) Number of reads available for each dataset used for the generation of the union set. (C) Number of m5C sites detected in each of the re-analysed human dataset. (D) Stacked bar chart showing the percentage of m5C sites that could be predicted to be deposited by NSUN2 (pink), NSUN6 (turquoise), or other (grey). (E) Violin plots showing cytosine non-conversion range of sites detected in each of the re-analysed human dataset.
Figure S4. Union set overlap and NSUN dependency.
(A) Stacked bar chart showing the percentage of m5C sites shared between one or more tissues/cell lines under different thresholds of minimum methylation level (1–10%). (B) Stacked bar chart showing the percentage of m5C sites with read coverage ≥20 reads in different samples. (C) Stacked bar chart showing the number of m5C sites detected in HEK293 (Liu et al, 2021a, 2021b) or HeLa (Huang et al, 2019) cells. Sites called in both samples are in blue (common); sites not in common between the two samples were subgrouped depending on low read coverage (RC < 20, in yellow), sub-methylated (non-conversion level between 1% and 10% and a binomial test derived P-value < 0.05), or non-methylated (non-conversion level <1% or between 1% and 10% and binomial test derived P-value > 0.05). (D) Pie charts showing the percentage of m5C sites calculated in each sample (row) compared with different samples (column). Sites called in both samples are in blue (common); sites not in common between the two samples were subgrouped depending on low read coverage (RC < 20, in yellow), sub-methylated (non-conversion level between 1% and 10% and a binomial test derived P-value < 0.05) or non-methylated (non-conversion level < 1% or between 1% and 10% and binomial test derived P-value > 0.05). (E) Metagene enrichment around start codon and stop codon of m5C in multiple datasets. P-values were calculated as Chi-Squared Test. (F) Consensus motifs surrounding m5C sites (centred in the middle) predicted to be deposited by either NSUN2 (top), NSUN6 (middle), or “other.” (G) Base-pairing propensity meta-profile of regions surrounding m5C sites (centred in the middle) predicted to be deposited by either NSUN2 (top), NSUN6 (middle), or “other.” 100,000 non-metylated random cytosines were used as background control (in grey).
The spectrum of mRNA m5C writer enzymes
We extended our analyses to several datasets derived from cell lines depleted of NSUN2 (HeLa human cervical cancer cells; [Yang et al, 2017; Huang et al, 2019]) or NSUN6 (HEK293T human embryonic kidney cells; [Liu et al, 2021a]) (Table S3). By re-analysing NSUN2 KO or knockdown data from HeLa cells, we found that 798 m5C sites (91.3%) in Huang et al (2019) and 859 (52.8%) in Yang et al (2017) had a reduced non-conversion level upon NUSN2 depletion compared with wild-type control and were therefore regarded as NSUN2-dependent. Similarly we found that 275 (86.7%) sites had reduced methylation level in HEK293T cells upon NSUN6 KO (Liu et al, 2021a). Lastly, upon re-analysis of NSUN2 and NSUN6 double KO data (Liu et al, 2021a) we observed the m5C stoichiometry of 44 (8.19%) remained unaffected. In this way, we identified 1,368 NSUN2-mediated, 275 NSUN6-mediated and 44 NSUN2/6 independent m5C sites using experimental data. As expected, we found a predominance of sequence and structural features of type I and type II m5C sites, respectively (Liu et al, 2021a). Type I sites are characterized by a G-rich triplet downstream of the modified position at the 5′ end of a hairpin (Fig 2A and B—top) (Huang et al, 2019; Schumann et al, 2020), resembling the context of m5C sites (C48-50) modified by NSUN2 in the variable loop of multiple tRNAs (Auxilien et al, 2012). Type II sites are adjacent to a 3′ UCCA motif and located in the loop of a hairpin (Fig 2A and B–middle) (Liu et al, 2021a; Selmi et al, 2021). In this way they comply with a mix of sequence and shape-selective substrate recognition by NSUN6, which otherwise targets C72 next to a UCCA motif at the 3′ end of some tRNAs (Long et al, 2016; Liu et al, 2017). Based on the sequence characteristics at position 1 to 5 downstream of these experimentally identified NSUN2 and -6 targets, we generated a position weight matrix (PWM). We then predicted the enzymes responsible for m5C sites in our union set (Fig 2C) and individual samples (Fig S3D) using the PWM via FIMO software (Grant et al, 2011). This indicated that in the wider human transcriptome, around two-third of m5C sites are likely deposited by NSUN2, whereas around one-sixth are deposited by NSUN6 (Fig 2C) and these sites still comply with type I and type II structural characteristics, respectively (Fig S4F and G). The remaining one-sixth of sites that could not be attributed to either NSUN2 or NSUN6 showed no strong discernible commonalities (Fig 2A and B–bottom; Fig S4F and G–bottom). Given that MTase expression levels will vary between cell and tissue sources (e.g., Fig S3A), we tested for any co-variation of site methylation levels. Indeed, we found a selective positive correlation of the methylation level of NSUN2- or NSUN6-dependent sites with NSUN2 or NSUN6 expression levels, respectively. NSUN2/6-independent sites (“other”) showed no correlation with expression levels of any of the NSUN MTases tested (Fig 2D). This confirms and extends expectations that NSUN2 and -6 are the main m5C writers in mRNA but also leaves scope for other enzymes that might deposit m5C sites on mRNA.
Figure 2. Widespread NSUN2 and NSUN6-dependent m5C methylation.
(A) Consensus motifs surrounding m5C sites (shown as central “C”) assigned to either NSUN2 (top), NSUN6 (middle) or “other” based on experimental NSUN depletion data. The number of m5C sites used for the generation of each sequence logo is indicated in the figure. (B) Base-pairing propensity meta-profile of regions surrounding m5C sites (position “0”) deposited by either NSUN2 (top), NSUN6 (middle) or “other” according to experimental data. 100,000 non-metylated random cytosines were used as background control (in grey). (A, C) Sequence logos from (A) were used to predict NSUN-dependence of m5C sites in the wider union set. (D) Pearson correlation coefficient between m5C stoichiometry and methytransferases expression for each site in the union set with more than 20 read coverage in at least five samples. P-value was calculated by t test.
Table S3. NSUN2/6 depleted bisulfite RNA Sequencing. (117KB, xlsx)
We next looked at bsRNA-seq data from LN229 human glioblastoma cells, where NSUN5 was either epigenetically silenced (control) or overexpressed by lentiviral transduction (OE) (Janin et al, 2019). NSUN5 is a rRNA:m5C MTase responsible for modifying C:3782 in human 28S rRNA and equivalent positions in other organisms (Sharma et al, 2013; Schosserer et al, 2015; Heissenberger et al, 2019; Janin et al, 2019). We found 446 mRNA m5C sites in the control but 3,921 sites in NSUN5 OE (Fig 3A), in the context of similar read coverage (Fig S5). Sites in the control condition complied with type I sequence features and were enriched around start codons (Fig 3B). By contrast, in the NSUN5 OE condition, a GUNGCCANNUG motif was found to be prevalent, with broader m5C site enrichment along the mRNA coding sequence instead (Fig 3B). This sequence motif clearly resembles the sequence context on human 28S rRNA (C:3782) (Fig 3C), which is highly conserved from yeast to human (Heissenberger et al, 2019). Using the established PWM of NSUN2 and -6 targets (details in the Materials and Methods section), we predicted sites in LN229 cells to be either NSUN2 or -6 dependent (Fig S5). Looking specifically at sites determined to be NSUN5-dependent, based on their increased non-conversion levels upon NSUN5 overexpression (Fig S5, left - “NSUN5-dependent”), we found a narrow but specific pattern of predicted secondary structure (Fig 3D), which is consistent with the predicted structure in Liu et al (2023), and reminiscent of the situation of 28S rRNA C:3782, which is in a relatively unstructured region but immediately downstream of two base-paired positions (Fig 3E).
Figure 3. NSUN5 deposits m5C modification on mRNA.
(A) Number of m5C found on mRNA in LN229 cells with epigenetically silenced (control) or overexpressed (OE) NSUN5. (B) Consensus motif surrounding m5C sites (top) and m5C distribution over mRNA (bottom), in control (left), and OE LN229 cells (right), plotted as in Fig 1C and D. (C) Alignment of 28S rRNA sequence carrying an m5C modification (in blue) across three different species. (D) Base-pairing propensity meta-profile around NSUN5-dependent m5C sites, as in Fig 1E. (D, E) Base-pairing percentage of the region ±20 nt surrounding m5C sites from panel (D) are displayed within the structure of 28S rRNA, aligning candidate sites with the NSUN5-dependent m5C:3782 position of human 28S rRNA. (F) Stacked bar chart showing NSUN5-dependent m5C mRNA sites detected in LN299 NSUN5 OE cells only left; (Janin et al, 2019), Noc-HeLa cells only right; (Liu et al, 2023), or both conditions (middle). Grey shading indicates the percentage of sites that have coverage (≥20RC) in both samples.
Figure S5. Metagene distribution of methylation level and read coverage of m5C sites detected in epigenetically silenced NSUN5 and NSUN5 overexpression LN229 cells.
Sites were grouped as NSUN5 (left), NSUN2 (centre), or NSUN6 (right) based on the PWM from NSUN2- and NSUN6-depleted datasets.
The NSUN5-targeted sequence motif described above has also just been identified in bsRNA-seq data from early developmental stage samples as well as Nocodazole-treated HeLa cells (Noc-HeLa), and termed “type III”, using a novel computational framework for epitranscriptomic motif discovery (Liu et al, 2023). Nocodazole arrests cells in mitosis when most nuclear content is released into the cytoplasm, providing more opportunity for predominantly nuclear/nucleolar MTases such as NSUN5 to modify mRNA (Liu et al, 2022). Comparison of sites between the two cell lines/conditions was severely limited by differences in gene expression. 42 m5C sites were called for NSUN5 in both conditions (Fig 3F). Remarkably, these were all the sites among 2,939 in LN229 OE that had sufficient coverage (≥20RC) also in data from Noc-HeLa. Conversely, whereas around half of the 531 NSUN5 sites called in Noc-HeLa also had coverage in LN229 OE, 42 still represented a substantial overlap. Altogether, this further substantiates that NSUN5 is another MTase capable of depositing m5C on mRNA.
RBP binding sites are enriched around m5C sites
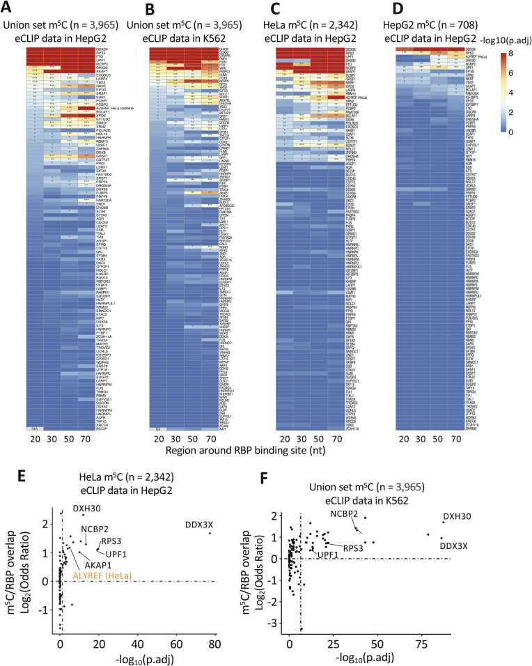
To investigate potential spatial proximity between m5C sites and footprints of known RBPs we obtained enhanced UV cross-linking and immunoprecipitation (eCLIP) sequencing datasets from ENCODE, available for 122 RBPs from the human lymphoblast K562 cell line and for 104 RBPs from human liver cancer HepG2 cells (Van Nostrand et al, 2020). We further used iCLIP data for the known m5C reader ALYREF in HeLa cells from CLIPdb as positive control (Yang et al, 2015). It is reported that genes with comparable expression levels in different cell lines show similar RBP enrichment peaks (Van Nostrand et al, 2020), justifying our approach to compare eCLIP and m5C data from different sources. Subsequently, we performed enrichment analysis of RBPs binding near m5C site deposition in mature mRNAs. After identifying the RBP binding sites as footprint centre positions, we established for each RBP, sets of mRNAs that featured both, m5C sites (from the union set or selected subsets) and footprints of said RBP (from both, K562 and HepG2 cells, or individually; see the Materials and Methods section for details). RBP-adjacent regions around each RBP’s footprint centre (±20/30/50/70 nucleotides) were defined and the distribution of m5C and unmodified cytosine positions assessed within and outside these regions. This approach found statistically significant m5C enrichment in several RBP-adjacent regions that often persisted irrespective of interval width and dataset cross-comparison (Fig S6A–D). We settled on a ±50 nucleotide interval around RBP footprint centres for further analyses. Using the same method, ALYREF was also seen as enriched near m5C sites in HeLa cells (Fig S6E), indicating the reliability of this method. To test the robustness of the association between RBP and m5C, we compared the enrichment of HepG2 RBP footprints with m5C sites in mRNA from different cell contexts, including HepG2-derived (Liu et al, 2021a) and HeLa-derived sites (Yang et al, 2017; Huang et al, 2019; Schumann et al, 2020) (Fig S6E) and the full union set (Fig 4B). When using 708 HepG2-derived m5C sites, we identified m5C co-enrichment with five RBPs: DDX3X (DEAD-box helicase 3 X-linked), UPF1 (Up-frameshift protein 1), NCBP2 (nuclear cap-binding protein subunit 2), RPS3 (ribosomal protein S3), and DHX30 (DExH-box helicase 30) (Fig 4A). Using the 2,342 m5C sites derived from HeLa cells (Fig S6E) or the 3,965 mRNA sites from our union set (Fig 4B) yielded seven RBPs enriched in both comparisons, the five seen before plus FTO (Fat mass and obesity associated) and AKAP1 (A-kinase anchoring protein 1). We also repeated the analysis using eCLIP data from K562 cells and found six of the seven RBPs to co-enrich with m5C sites from the union set (lack of data for AKAP1 in K562 cells precluded its assessment; Fig S6F).
Figure S6. RBP enrichment around m5C sites.
(A, B) Heatmap showing the enrichment analysis of RBP binding sites around m5C sites on mRNAs from our union set. (A, B) eCLIP data from ENCODE in HepG2 cells (A) and K562 cells (B). The regions around RBP binding sites were set as intervals of ±20, ±30, ±50 nt or ±70 nt, with the middle position of the footprint set as 0. P-values were calculated as Chi-Squared Test: *P < 0.05; **P < 0.01; ***P < 0.001. (C, D) Heatmap showing the enrichment analysis of RBP binding sites around m5C sites on mRNAs from HeLa (C) or HepG2 (D) cells. eCLIP data from ENCODE in HepG2 cells. The regions around RBP binding sites were set as intervals of ±20, ±30, ± 50, or ± 70 nt, with the middle position of the footprint set as 0. P-values were calculated as Chi-Squared Test: *P < 0.05; **P < 0.01; ***P < 0.001. (E) Enrichment analysis showing the overlap between RBP binding sites from eCLIP data in K562 cells and m5C sites (±50 nt) on mature mRNA from the union set. (F) Enrichment analysis showing the overlap between RBP binding sites from eCLIP data in HepG2 cells and m5C sites (±50 nt) on mature mRNA from the union set. ALYREF RBP (in orange) was used as a m5C reader positive control. (E, F). P-values were determined using Fisher’s exact test and “fdr” adjustment.
Figure 4. Multiple RBP binding sites are enriched near m5C sites.
(A, B) Chi-Squared Test showing the enrichment between RBP binding sites from eCLIP data in HepG2 cells and m5C sites (±50 nt) on mature mRNA from HepG2 cell line with (B) Chi-Squared Test showing the enrichment between RBP binding sites from eCLIP data in HepG2 cells and m5C sites (±50 nt) on mature mRNA from our union set. (A, B) Highlighted in red are the five enriched RBPs consistenly found in both comparisons. ALYREF RBP (in orange) was used as a positive control. P-values were determined using Chi-Squared Test and “fdr” adjustment. (C) Chi-Squared Test showing the number of RBP binding sites (eCLIP data from HepG2 cells) overlapping with m5C (±50 nt) on mRNAs in HeLa cells, compared with the number of RBP binding sites in methylated mRNA (>50 nt). P-values were determined using Chi-Squared Test and “fdr” adjustment. (A, B, D) Metagene density plot showing the distribution of m5C sites on mRNAs targeted by top enriched RBPs (in red) form (A, B). Centred in position 0 is the middle point of the RBP’s footprint on said mRNAs. The density of non-methylated cytosines from the same mRNAs was used as background control.
We performed several additional analyses to further characterize the m5C-RBP associations. First, we plotted footprint counts of RBPs (from Fig 4A; HepG2 eCLIP data) inside and outside a ±50 nucleotide interval around m5C sites (HeLa cell data). This further confirmed a positive association of footprints with m5C for five RBPs, DDX3X, UPF1, RPS3, NCBP2, and AKAP1 (Fig 4C). Second, we plotted the density of m5C and unmodified cytosines relative to the centre of footprints for the five most consistently enriched RBPs (Fig 4D), again showing marked co-enrichment.
Through their recognised functions, the seven enriched RBPs associate m5C sites with several mRNA-related processes. For example, NCBP2 promotes mRNA nuclear export together with ALYREF (Kataoka, 2023), a previously known m5C reader (Yang et al, 2017). RPS3, AKAP1, DHX30, and DDX3X all have roles in mRNA translation (Dong et al, 2017; Bosco et al, 2021; Ryan & Schröder, 2022; Bohnsack et al, 2023; Cohen et al, 2024). FTO is a demethylase involved in m6A metabolism (Mauer et al, 2017). Finally, UPF1 is involved in several mRNA decay pathways (Lavysh & Neu-Yilik, 2020).
UPF1 function is affected by the lack of NSUN2
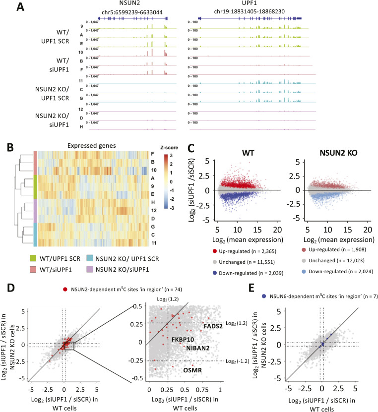
We chose UPF1 for experimental follow-up to investigate a functional association with m5C. siRNA-mediated UPF1 knockdown was performed in both WT and NSUN2 KO HeLa cells (Fig 5A), to compare the effects of the lack of UPF1 with and without NSUN2-mediated mRNA methylation. Details on the generation of NSUN2 KO cell lines are described in Acera Mateos et al (2024). We performed RNA sequencing for three biological replicates of the RNA samples derived from UPF1 knockdown experiment (Fig S7A and B). Compared with the scrambled siRNA (siSCR) control condition, we found that the knockdown of UPF1 in WT and NSUN2 KO cells resulted in a similar number of down-regulated genes (∼2,000). However, the number of up-regulated genes was lower in NSUN2 KO (1,908) compared with WT (2,365) cells (Fig S7C). To investigate whether this differential regulation could be attributed to the different m5C content in mRNA in WT versus NSUN2 KO cells, we used bisulfite sequencing data of WT untreated cells and NSUN2 KO/KD HeLa cells (Yang et al, 2017; Huang et al, 2019) to compile a list of 1,633 NSUN2-dependent m5C sites in HeLa cells (Table S1). We then selected those m5C sites located on mRNA that are also enriched in UPF1 binding and looked at their expression levels upon UPF1 knockdown, in WT versus NSUN2 KO cells. Those mRNA with an m5C modification overlapping with UPF1 binding site (“in region”—within ±50 nucleotides) were found to significantly accumulate in WT cells upon UPF1 knockdown; this up-regulation is significantly reduced when UPF1 is knocked down in NSUN2 KO cells (Figs 5B and S7D). Interestingly, this differential regulation between WT and NSUN2 KO cells was either lost, or strongly reduced, for those mRNAs whose m5C sites do not overlap with UPF1 binding site (“not in region”—outside ±50 nucleotides) (Fig 5C). As an additional control, we looked at the RNA levels of those mRNAs with UPF1 binding overlapping with NSUN2-independent m5C sites. In particular, these sites have the m5CUCCA consensus motif associated with NSUN6 methyltransferase and showed no reduction in methylation upon NSUN2 KO/KD (Liu et al, 2021a). As expected, the down-regulation of UPF1 protein had the same regulatory effect on these mRNAs in both WT and NSUN2 KO (Fig S7E). RT-qPCR validation of four mRNAs selected from Fig 5B confirmed a significant accumulation of RNA upon UPF1 knockdown in WT cells and the lack of such regulation upon UPF1 knockdown in NSUN2 KO HeLa cells (Fig 5D).
Figure 5. UPF1 function is affected by the lack of NSUN2.
(A) Western blot of extracts from wild-type and NSUN2 KO HeLa cells after siRNA-mediated UPF1 knockdown (siUPF1). A scrambled siRNA (siSCR) was used as control. Shown are probings for UPF1, NSUN2; ACTB was used as loading control. A representative image from replicated experiments (N = 3) is shown. (B, C) Box plot showing the relative RNA levels (measured by RNA-seq) of UPF1 targets with m5C sites located within (B) or outside (C) a ±50 nt interval around the mid-point of UPF1 footprints, upon UPF1 knockdown in WT (solid line), and NSUN2 KO (dashed line) HeLa cells. mRNAs groups are colour-coded depending on their enrichment level with UPF1 protein. P-values were calculated using t test. (B, D) RT-qPCR measurement of UPF1 mRNA target levels (selected from panel (B)), upon UPF1 knockdown in WT and NSUN2 KO HeLa cells. PEA15 and ITM2B were used as non-methylated, positive and negative controls for UPF1 binding, respectively. Values were normalised over ACTB and “siUPF1” values expressed relative to “siSCR” treatment set as 1. P-values were calculated using two-tailed t test. t test-derived P-values: *P < 0.05; **P < 0.01; ***P < 0.001. N = 3. (E) The HeLa mRNA transcriptome was subdivided into five categories (Roman numerals) and overlapped, based on UPF1 binding, m5C sites targeted by NSUN2, and distance between the two. (F) Box plot showing RNA levels (measured by RNA-seq) in NSUN2 KO and WT HeLa cells in control (siSCR, solid line) and UPF1 knockdown (siUPF1, dashed line) conditions. (E) RNA groupings and colour-coding are defined in the Venn diagram in panel (E). P-values were calculated using t test.
Figure S7. UPF1 knockdown and WT and NSUN2 KO cells.
(A) Genome tracks showing the RNA levels of NSUN2 (left) and UPF1 (right) genes in four experimental groups. N = 3. (B) Clusters of replicates from 4 treatment groups. Z-score is the scaled cpm. (C) Scatter plot showing the relative RNA levels upon knockdown of UPF1 in WT (left) and NSUN2 KO (right) HeLa cells. P-values were calculated as t test. (D) Scatterplot showing the relative RNA levels upon UPF1 KD, in WT (x axis) and NSUN2 KO (y axis) HeLa cells. mRNAs modified with a “in region” (±50 nt from UPF1 footprint) NSUN2-mediated m5C sites are highlighted in red. Candidates chosen for RT-qPCR validation (Fig 4D) are shown in the figure. (E) Scatterplot showing the relative RNA levels upon UPF1 KD, in WT (x axis) and NSUN2 KO (y axis) HeLa cells. mRNAs modified with a “in region” (±50 nt from UPF1 footprint) m5C sites characterized by m5CUCCA sequence motif typical of NSUN6-dependent sites are highlighted in blue.
We then checked the effects of the lack of NSUN2 on the steady state of mRNAs. We divided the transcriptome into five groups (Fig 5E): non-targets (I); NSUN2 targets only (II); UPF1 targets only (III); UPF1 and NSUN2 targets (IV)—same as Fig 5C; UPF1 binding around NSUN2-depentent m5C (V)—same as Fig 5B. When comparing the RNA levels of each group upon NSUN2 KO, with (siSCR) and without (siUPF1) UPF1 protein, we found that group V had the highest difference in RNA level relative to group I (Fig 5F, right panel), which recapitulates the effects of UPF1 knockdown and links the effects of UPF1 protein with the methyltransferase activity of NSUN2.
We then decided to assess whether the reduced methylation content in mRNA caused by the KO of NSUN2 also affects the binding ability of UPF1 protein. To test this, we performed UPF1 CLIP experiments in five biological replicates of both WT and NSUN2 KO HeLa cells (Fig 6A). RT-qPCR analysis on the RNA immunoprecipitated with UPF1 protein revealed a significant increase in binding activity for UPF1 upon NSUN2 KO. In particular, the same genes tested in UPF1 KD experiment (Fig 5D) were found to be significantly more enriched in NSUN2 KO samples compared with their WT control (Fig 6B and C).
Figure 6. UPF1 binding is affected by the lack of NSUN2.
(A) Western blot to assess success of UPF1 CLIP experiments in WT and NSUN2 KO HeLa cells. 10% of cell extracts (input) and 20% of anti-UPF1 immunoprecipitation and a non-specific IgG control were loaded and probed for UPF1 and ACTB as loading control. A representative image from replicated experiments (N = 5) is shown. (B, C) RNA extracted from samples in panel A were analysed by RT-qPCR to assess enrichment levels of the same mRNA candidates as in Fig 4D with UPF1 in WT and NSUN2 KO HeLa cells. (B, C) Values were normalised over RNA SPIKE-IN and expressed as percentage of input relative to WT (B) or percentage of input (C). DNAL4 and ITM2B were used as positive and negative controls, respectively. P-values were calculated using two-tailed t test. t test-derived P-values: *P < 0.05; **P < 0.01; ***P < 0.001. N = 5.
Collectively, these results indicate that removing nearby m5C sites negatively affected UPF1’s capacity to promote target mRNA degradation, when improving its ability to persistently bind to those targets.
Discussion
Using an aggregated list of transcriptomic m5C sites, this study confirmed NSUN2 and 6 as the main m5C “writers” for mRNAs in human somatic cells and cell lines and furthermore showed that NSUN5 can also act on mRNA. mRNAs sites targeted by each NSUN variant mimic the features that the respective enzyme would also recognise in its canonical tRNA or rRNA substrates. m5C sites in mRNA were found to be robustly enriched around footprints of several RBPs. The molecular functions of these RBPs reinforced expectations of an involvement of m5C in mRNA nuclear export, translation, and turnover. The function of one of these RBPs, UPF1, was shown to be affected in cells lacking NSUN2.
This work adds to the emerging picture that, beyond NSUN2 and NSUN6, several other NSUN MTases can and will modify RNA outside their canonical substrate range, including mRNA, given the right conditions. Our observations here on NSUN5 are consistent with a recent study that identified both NSUN5 and NSUN1 as MTases with a broader substrate range in vertebrates (Liu et al, 2023). NSUN7-dependent modification of mRNA substrates was further recently described in human liver (Ortiz-Barahona et al, 2023).
The first condition to be met is that the noncanonical RNA target contains sequence and/or structural features that are specifically recognised by the enzyme in question. Rui Zhang and colleagues have proposed a numbered motif nomenclature for sites in the broader transcriptome to explain this for NSUN2 (type I), NSUN6 (type II), NSUN5 (type III), and NSUN1 (type IV) (Liu et al, 2023). The canonical substrate mimicry is perhaps best understood for type II sites, which form a hairpin presenting the modified position and 3′ adjacent sequences (CUCCA) in the loop. A human NSUN6-tRNA co-crystal structure is available and it shows marked conformational changes in the acceptor branch of the tRNA to fit the tRNA 3′ end into a cleft formed between the PUA and MTase domains of the enzyme, allowing recognition of the U73 by the RRM motif and the CCA end by the PUA domain when exposing the C72 position to the catalytic site. The PUA domain further makes specific contacts with the D-stem of the tRNA (Liu et al, 2017). Mutation analyses and modelling of type II sites into the NSUN6 structure then showed how the hairpin mimics key portions of the 3D tRNA structure, whereas the loop appropriately offers the CUCCA motif to the enzyme (Liu et al, 2021a). Our current understanding of type III sites suggests that NSUN5 primarily recognises an extended sequence motif GUNGCCANNUG that matches the highly conserved context of C:3782 in 28 s rRNA (this study and Liu et al [2023]). An unresolved question is whether there are additional constraints that guide enzyme preference for certain regions of mRNA. For example, what guides the enrichment of NSUN2-modified sites in the 5′ region of mRNAs (Liu et al, 2023), and NSUN6 sites in the 3′ region of mRNAs (Selmi et al, 2021)?
The second condition is that the enzyme and substrate must be able to physically interact within the cell. This will be affected by the expression pattern of NSUN genes, which are known to be regulated in a developmental and tissue-selective manner, e.g., high during murine development and in the brain (Chi & Delgado-Olguín, 2013; Bohnsack et al, 2019), and dysregulated in tumours, e.g., (Frye & Watt, 2006; Janin et al, 2019; Jiang et al, 2020; Ortiz-Barahona et al, 2023). The distinct intracellular localisations of NSUN proteins are likely to be a major factor, with some residing in the nucleus (NSUN2, NSUN7), others in the nucleolus (NSUN1, NSUN2, NSUN5), mitochondria (NSUN3, NSUN4) and cytoplasm (NSUN6) (Bohnsack et al, 2019). Nucleolar enzymes might only interact fleetingly with mRNA, unless they are released from this compartment. High overexpression of NSUN5 as analysed here likely led to broader cellular distribution of the enzyme causing a large increase in detectably modified type III sites. Nevertheless, this likely still reflects physiological phenomena as type III/NSUN5 and type IV/NSUN1 sites were prominently found in nocodazole-treated HeLa cells (Liu et al, 2023). Nocodazole arrests cells in mitosis after nucleolar and nuclear envelope breakdown, thus prolonging a phase of the cell cycle that allows release of nucleolar content into the broader cellular environment. Type III/NSUN5 sites were also present in data from human oocytes, coinciding with similar nuclear content release (Liu et al, 2023). Maternal mRNAs are massively modified with m5C, which is required for proper maternal-to-zygotic transition and this involves NSUN2, NSUN6 (Liu et al, 2022), and NSUN5 (Ding et al, 2022). These emerging links to cell cycle and development suggest that other (patho-)physiological contexts might exist in which m5C modification of mRNAs is particularly common and relevant.
Several leads regarding m5C function in mRNA have emerged here from its persistent co-enrichment with the footprints of certain RBPs. The research presented in this study did not assess whether any of these RBPs are direct m5C reader proteins; some of them might be but for others an alternative explanation is more likely. One of them, FTO, preferentially demethylates N6,2'-O-dimethyladenosine in the 5′ cap structure of mRNA affecting stability (Mauer et al, 2017), thus potentially linking m5C with m6A metabolism. An interesting Candidate is NCBP2, a subunit of the nuclear cap-binding complex that promotes multiple steps in mRNA metabolism, including nuclear export together with ALYREF (Kataoka, 2023). ALYREF reportedly is a direct m5C reader protein that promotes export of bound mRNA (Yang et al, 2017); the proximity of NCBP2 footprints to mRNA m5C sites is thus likely indirect but further implicates m5C in mRNA export. Cap-binding complex also has a role in mRNA translation as have several other enriched RBPs. RPS3 forms part of the entry channel of the 40S ribosomal subunit where it promotes mRNA binding (Dong et al, 2017), whereas AKAP1 is a multivalent protein with roles also in binding mRNA for local protein synthesis at the mitochondrial outer membrane (Cohen et al, 2024). Three RNA helicases (Bohnsack et al, 2023), DHX30, DDX3X and UPF1, were also persistently enriched. Two of these again link to translation; a cytoplasmic form of DHX30 is implicated in coordinating cytoplasmic translation and mitochondrial function (Bosco et al, 2021). DDX3X is strongly linked to the initiation stage of translation (Ryan & Schröder, 2022) and, interestingly, was shown to bind the NRAS mRNA 5′UTR in a similar manner to NSUN5 (Herdy et al, 2018). Thus, there are now three leads to potentially explain the known connection between m5C and mRNA translation (Huang et al, 2019; Schumann et al, 2020; Liu et al, 2021a). The link we chose to experimentally follow up here, however, is to mRNA turnover. The ATP-dependent RNA helicase UPF1 is involved in nonsense-mediated decay—which degrades mRNAs with premature stop codons but also error-free transcripts (Kurosaki et al, 2019; Karousis & Mühlemann, 2022)—and in several other mRNA decay pathways (Lavysh & Neu-Yilik, 2020). Whereas targets/triggers, effectors, and level of available mechanistic insight vary greatly between these UPF1-dependent pathways, they often are translation-dependent and they typically require intact ATPase and helicase functions and hyperphosphorylation of the protein (Lavysh & Neu-Yilik, 2020). Notably, UPF1 can clamp onto RNA in an inactive state and its activation to a highly processed helicase requires conformational changes (Franks et al, 2010; Chakrabarti et al, 2011). In the context of NMD and some of the other pathways, these changes are induced by UPF2 binding and SMG1 (suppressor with morphogenetic effect on genitalia)-mediated phosphorylation (Lavysh & Neu-Yilik, 2020; Karousis & Mühlemann, 2022). These features of UPF1 function offer a plausible explanation for the observations made here, namely that bound UPF1-proximal m5C sites might somehow favour switching of UPF1 into its active state, simultaneously decreasing its stable RNA-binding and enhancing its ability to promote mRNA decay. In this scenario, UPF1 is likely not a direct reader of m5C; instead the modification might affect local RNA structure and/or alter binding of other decay factors that then effect UPF1 conformational change. The validity of this hypothesis and the underlying mechanism for such action should be addressed in future work.
Materials and Methods
Quality control and mapping of RNA BS-seq reads
For each public dataset, raw reads were subjected to FastQC (v0.11.9). Low-quality bases and adaptor sequences were removed using Trimmomatic (v0.38) with options ILLUMINCLIP:Adapter.fa:2:30:10:8:true LEADING:3 TRAILING:3 SLIDINGWINDOW: 4:20 MINLEN:50. We checked the conversion level for each dataset using spike-in sequence (Fig S2B–top, Table S1). Clean reads were mapped on the 45S rRNA, pre-tRNA, and predicted mature tRNA using meRanT tool (align bsRNA-seq reads to reference using Bowtie2 v2.3.5) in MeRanTK (v1.2.1b) with options (‒k 10). Then, paired reads were obtained from unmapped reads using seqkit. Finally, unmapped reads pairs were mapped to the hg38 genome using the meRanGh tool (align bsRNA-seq reads to reference using HISAT2 v2.1.0) in MeRanTK with options (‒fmo). Only uniquely mapped reads were retained and used for m5C sites detection.
The library complexity was analysed for each dataset and represented by PCR Bottlenecking Coefficient 1, calculated as the number of genomic locations where exactly one read maps uniquely divided by the number of distinct genomic locations to which read maps uniquely. For low complexity datasets (T24 cells, [Chen et al, 2019]), PCR duplicates were marked by Picard MarkDuplicates (v2.7.1) with the default parameters, and removed via samtools (v 1.9) by filtering 1024 flag value.
m5C site calling and annotation for each dataset
The discovery of m5C sites from each dataset was performed similarly to Schumann et al (2020). Read coverage at each cytosine position in the genome was obtained using the “mpileup” function in samtools (v1.9). The C-to-T mismatches on forward reads and G-to-A mismatches on reverse reads were regarded as unconverted cytosines, and called using a custom script with parameters “-minBQ 30 ‐‐overhang 6,” where reads were filtered by minimum base quality score 30 and removed terminal 6 nt to avoid overestimation of non-conversion. For ribosome profiling data, data from individual fraction libraries were combined with their respective biological replicate.
Reads containing more than three unconverted cytosines were considered as conversion failure and removed from the bam files (“3C filter”). In the meantime, the RNA icSHAPE values determined by Sun et al (2021) in HeLa, HEK293 and HepG2 cells were downloaded from GEO (GSE145805) to confirm that m5C sites flagged by the “3C filter” were in regions with low icSHAPE values, that is, in highly structured regions. Then candidate sites with a signal-to-noise ratio <0.9 (3C/raw; “S/N ≥ 0.9”) were dropped to reduce false positives. To retain high-confidence non-conversion sites, the following criteria were applied: (1) Minimum total read coverage was set as 20 (“20RC”); (2) non-converted C ≥ 3 (“3C”); (3) C + T coverage ≥ 80% (“80CT”); (4) non-conversion of ≥ 10% (“10 MM”); (5). For replicates integration, we select m5C candidates detected in at least two replicates, and set non-converted C ≥ 5 for sites detected in only one replicate. Candidate m5C sites were annotated to gene locus and transcript types according to the hg38 GENCODE v32 annotation (UCSC) using “intersectBed” in bedtools and mapped to six features simultaneously: 5′UTR, CDS, 3′UTR, ncRNA_exonic, intronic, and intergenic.
Distribution and enrichment of m5C along mRNA
Only m5C sites on exonic protein-coding transcripts were used in this analysis. mRNAs with m5C sites were divided into three segments (5′UTR, CDS, and 3′UTR) and normalised according to their average length. All C positions on the transcripts with m5C candidates were selected as background control. The relative position of each candidate site and background C in the corresponding segment were noted. We identified the relative position of m5C sites and background C around the start codon and stop codon separately to calculate the spatial enrichment for each bin.
NSUN-enzyme dependence of m5C sites
We collected NSUN2 (Yang et al, 2017; Huang et al, 2019) and NSUN6 depletion datasets (Liu et al, 2021a) for NSUN2/6-dependent m5C sites analysis as described in Chen et al (2019). In detail, m5C sites with more than 0.05 methylation ratio decrease and methylation level reduced to less than 0.1 in NSUN2 or NSUN6 depleted cells were considered to be catalysed by NSUN2 or NSUN6, respectively. In particular, for NSUN2-dependent m5C we used the union set of Yang et al (2017); Huang et al (2019). The sequence of position 0 to +5 of NSUN-dependent m5C sites were then used to calculate position weight matrix (PWM) of consensus motifs. NSUN-dependence of m5C sites in union set can be further predicted by PWM through FIMO (Find Individual Motif Occurrences) in the MEME suite (v 5.4.1). For potential NSUN5-dependent sites, we used NSUN5-overexpression and epigenetically silenced NSUN5 data in LN229 cells (Janin et al, 2019), and regarded sites with 0.05 methylation ratio increase and methylation level higher than 0.1 in NSUN5-OE group as potential NSUN5-dependent sites. All the consensus motifs are plotted by ggseqlogo (Wagih, 2017).
Proximity to RBP binding sites
RBP footprints reported by Van Nostrand et al (2020) were downloaded from ENCODE; ALYREF footprints in HeLa cells line were obtained from CLIPdb database (Yang et al, 2015) as a positive control. For ENCODE datasets, the intersections of two biological replicates with fold-enrichment ≥4 and P ≤ 10−3, were filtered as significant peaks and the middle sites of the peaks were regarded as RBP binding sites. Genes with both RBP binding sites and m5C sites were considered for enrichment analysis. Bins were divided around RBP binding sites with the number of m5C sites and total C within the bins. Then Fisher’s exact test was applied to calculate the enrichment significance. We set up a gradient region as ±20, ±30, ±50 nt, and ±70 nt, to test the influence of bin size. Finally, ±50 nt was used for further analysis. The relative distance of m5C sites to RBP binding sites was identified and the background C within the same region to get the distribution of m5C around RBP binding sites.
Cell culture and transfection
HeLa cells (human cervical cancer) were obtained from ATTC and confirmed with CellBank Australia. Cells were grown in DMEM medium (Gibco) supplemented with 10% FBS and 1% antibiotic-antimycotic solution (Sigma-Aldrich) and passaged when 70–90% confluent.
For knockdown experiments, 150 × 103 cells were plated in 35 mm plates and transfected 6–12 h later with the siRNA against the target selected (FlexiTube siRNA UPF-1, Cat. No. GS5976; QIAGEN) or the negative control (non-silencing siRNA, Cat. No. 1022076; QIAGEN) with a final concentration 30 nM, using 5 μl of Lipofectamine RNAiMAX Reagent (Thermo Fisher Scientific) and 300 μl of Opti-MEM (Thermo Fisher Scientific). The medium was replaced 12 h later and cells were harvested 48 h later.
Protein analysis
Cells were harvested with 200–500 μl of Protein Extraction Buffer (50 mM Tris pH 7.5, 5 mM EDTA, 150 mM NaCl, 21.5 mM MgCl2, 10% glycerol, 1% Triton, 1X PIC [cOmplete, EDTA-free Protease Inhibitor Cocktail; Sigma-Aldrich]) and incubated 10 min on ice, then incubated on a rotator for 30 min at 4°C and centrifuged at 17,000g for 10 min at 4°C.
The supernatant was transferred to a clean tube, used, or stored at −80°C. Total protein concentration was measured through the Qubit Protein Assay Kit (Thermo Fisher Scientific) following manufacturer’s instructions. 30 μg of proteins were loaded on NuPage 4–12% Bis-Tris Protein Gels (Invitrogen) followed by transfer onto PVDF membrane. The membrane was blocked in Odyssey Blocking Buffer (for IR-Dye detection; LI-COR 927-40000) and probed with primary antibodies: (anti-NSUN2 (1:1,000, 20854-1-AP; Proteintech), anti-NSUN5 (1:1,000, 15449-1-AP; Proteintech), anti-UPF1 (1:1,000, ab86057; Abcam), anti-ACTB (1:1,000, sc-4778 AF790; SantaCruz). The membranes were probed with a secondary antibody, either anti-mouse-IR-Dye800 (1:10,000, 926-32210; LI-COR) or anti-rabbit-IR-Dye680 (1:10,000, 925-68071; LI-COR), and imaged using the Odyssey CLx Imaging System (LI-COR).
RNA analysis
Extraction of total RNA was performed using the Direct-zol RNA Miniprep (Zymo Research) kit according to the manufacturer’s instructions. Reverse transcription reactions were performed with PrimeScript RT Master Mix (Takara Bio) on 0.5–1 μg of total RNA in a 10 μl reaction. RT-qPCR analyses were performed with 20 ng equivalent of cDNA, 5 μl of 2X SYBR Mastermix (QIAGEN), 1 μl of 5 μM primers, and water to a final volume of 10 μl. DNA amplification (followed by melting curve analysis) was monitored with a QuantStudio 12k Flex Realtime PCR instrument. Primer sequences used for RT-qPCR are listed in Table S4.
Table S4. Primer list. (9.7KB, xlsx)
Relative RNA quantity was calculated as the fold change (ΔΔCt) with respect to the experimental control sample set as 1 and normalised over ACTB. The ratio of each sample versus its experimental control was tested by two-tailed t test.
UPF1 knockdown RNA-seq and differential expression analysis
The raw reads were subjected to FastQC (v0.11.9). Low-quality bases and adaptor sequences were removed using Trimmomatic (v0.38) with options (ILLUMINCLIP:Adapter.fa:2:30:10:8:true LEADING:3 TRAILING:3 SLIDINGWINDOW: 4:20 MINLEN:50). Clean reads were mapped to 4S rRNA using bowtie2 (v2.3.5) with parameters (“-q ‐‐sensitive ‐‐reorder ‐‐no-unal ‐‐un-conc-gz”). Unmapped reads were mapped to hg38 genome using HISAT2 (v2.1.0) with parameters (“‐‐no-softclip ‐‐score-min L,-16,0 ‐‐mp 7,7 ‐‐rfg 0,7 ‐‐rdg 0,7 ‐‐max-seeds 20 -k5 ‐‐dta”). The mapped reads were processed to featureCounts (v2.0.1) for feature counting.
To quantify RNA, fragment abundance in genes with ≥50 mapped reads were selected and normalised using the size factors estimated by the median of all genes implemented in the DESeq2 (v1.30.1) Bioconductor package. Differential expression analysis was performed by DESeq2. Genes with log2(fold change) ≥ 1.2 and adjusted P-value ≤ 0.05 were regarded as differentially expressed genes.
Cross-linking immunoprecipitation
One million HeLa cells were washed twice with 1X PBS and irradiated once at 150 mJ·cm−2 at 254 nm using the Stratalinker UV cross-linker. Cells were then scraped in CLIP Lysis Buffer (50 mM Tris–HCl, pH 7.4, 100 mM NaCl, 1% Igepal CA-630, 0.1% SDS, 0.5% sodium deoxycholate, 1X PIC [cOmplete, EDTA-free Protease Inhibitor Cocktail; Sigma-Aldrich], and RNasin Plus Ribonuclease Inhibitor [Promega]), incubated on ice for 5 min and passed through a 21G needle. Lysates were treated with 3 μl of TURBO DNase (Thermo Fisher Scientific) for 3 min at 37°C while shaking at 1,100 rpm using a Thermomixer R (Eppendorf). Samples were then centrifuged for 10 min at 17,000g at 4°C to clear the lysate. The supernatant was collected and quantified using Qubit Protein Assay Kit (Thermo Fisher Scientific) following manufacturer’s instructions.
50 μl of Dynabeads Protein G (Thermo Fisher Scientific) were previously washed twice in CLIP Lysis Buffer and then resuspended in the same buffer with either 9 μg of anti-UPF1 goat polyclonal antibody (Cat. No. A300-038A), or 9 μg of Abcam mouse IgG2a Isotype Control antibody (Cat. No. ab18413) in a final volume of 100 μl and incubated in rotation at room temperature for 1 h for antibody conjugation. The conjugated beads were then incubated overnight on a rotator at 4°C with 500 μg of lysate. 50 μg of lysates was also rotated to be used as inputs. The next day beads were washed four times in High-Salt Buffer (50 mM Tris–HCl, pH 7.4, 1 M NaCl, 1 mM EDTA, 1% Igepal CA-630, 0.1% SDS, 0.5% sodium deoxycholate) and twice in PK buffer (100 mM Tris–HCl pH 7.4, 50 mM NaCl, 10 mM EDTA). Beads were resuspended in 50 μl of PK buffer, of which 10 μl were used for Western Blotting analysis and 40 μl were digested with Proteinase K Solution (Cat. No. 25530049; Thermo Fisher Scientific) while shaking at 1,100 rpm in a Thermomixer R (Eppendorf) for 30 min at 37°C for RNA analysis. RNA was purified by phenol/chloroform extraction and precipitated for RT-qPCR analysis.
Supplementary Material
Acknowledgements
The authors wish to thank the following Shine-Dalgarno Centre colleagues: Gaetan Burgio for assistance with HeLa knockout cell line generation as well as Eduardo Eyras and Rippei Hayashi for help with resourcing the project. This research was funded in part through grants by the Australian Research Council (DP210102385 to T Preiss, Rippei Hayashi, and Eduardo Eyras; DP180100111 to T Preiss and NE Shirokikh), by the National Health and Medical Research Council of Australia (APP2018363 and APP1135928 to T Preiss and Investigator Grant GNT1175388 to NE Shirokikh), and by National Natural Science Foundation of China (31925011 to L Yang).
Author Contributions
- M Guarnacci: conceptualization, formal analysis, validation, investigation, visualization, methodology, and writing—original draft, review, and editing. 
- P-H Zhang: data curation, software, formal analysis, investigation, visualization, methodology, and writing—original draft, review, and editing. 
- M Kanchi: investigation and methodology. 
- Y-T Hung: investigation and methodology. 
- H Lin: investigation and methodology. 
- NE Shirokikh: conceptualization, supervision, funding acquisition, and methodology. 
- L Yang: formal analysis, supervision, funding acquisition, and writing—original draft. 
- T Preiss: conceptualization, resources, formal analysis, supervision, funding acquisition, investigation, methodology, project administration, and writing—original draft, review, and editing. 
Conflict of Interest Statement
The authors declare that they have no conflict of interest.
Data Availability
All source code used during this study is available at https://github.com/YangLab/Epitranscriptomic-maps-of-5-methylcytosine. All raw and processed sequencing data generated in this study have been submitted to the NCBI Gene Expression Omnibus (GEO; https://www.ncbi.nlm.nih.gov/geo/) under accession number GSE252369.
References
- Acera Mateos P, Sethi AJ, Ravindran A, Srivastava A, Woodward K, Mahmud S, Kanchi M, Guarnacci M, Xu J, Yuen ZWS, et al. (2024) Prediction of m6A and m5C at single-molecule resolution reveals a transcriptome-wide co-occurrence of RNA modifications. Nat Commun 15: 1–17. 10.1038/s41467-024-47953-7 [DOI] [PMC free article] [PubMed] [Google Scholar]
- Arzumanian VA, Dolgalev GV, Kurbatov IY, Kiseleva OI, Poverennaya EV (2022) Epitranscriptome: Review of top 25 most-studied RNA modifications. Int J Mol Sci 23: 13851. 10.3390/ijms232213851 [DOI] [PMC free article] [PubMed] [Google Scholar]
- Auxilien S, Guérineau V, Szweykowska-Kuliñska Z, Golinelli-Pimpaneau B (2012) The human tRNA m (5) C methyltransferase Misu is multisite-specific. RNA Biol 9: 1331–1338. 10.4161/rna.22180 [DOI] [PMC free article] [PubMed] [Google Scholar]
- Boccaletto P, Stefaniak F, Ray A, Cappannini A, Mukherjee S, Purta E, Kurkowska M, Shirvanizadeh N, Destefanis E, Groza P, et al. (2022) Modomics: A database of RNA modification pathways. 2021 update. Nucleic Acids Res 50: D231–D235. 10.1093/nar/gkab1083 [DOI] [PMC free article] [PubMed] [Google Scholar]
- Bohnsack KE, Höbartner C, Bohnsack MT (2019) Eukaryotic 5-methylcytosine (m5C) RNA methyltransferases: Mechanisms, cellular functions, and links to disease. Genes 10: 102. 10.3390/genes10020102 [DOI] [PMC free article] [PubMed] [Google Scholar]
- Bohnsack KE, Yi S, Venus S, Jankowsky E, Bohnsack MT (2023) Cellular functions of eukaryotic RNA helicases and their links to human diseases. Nat Rev Mol Cell Biol 24: 749–769. 10.1038/s41580-023-00628-5 [DOI] [PubMed] [Google Scholar]
- Bosco B, Rossi A, Rizzotto D, Hamadou MH, Bisio A, Giorgetta S, Perzolli A, Bonollo F, Gaucherot A, Catez F, et al. (2021) DHX30 coordinates cytoplasmic translation and mitochondrial function contributing to cancer cell survival. Cancers 13: 4412. 10.3390/cancers13174412 [DOI] [PMC free article] [PubMed] [Google Scholar]
- Brzezicha B, Schmidt M, Makałowska I, Jarmołowski A, Pieńkowska J, Szweykowska-Kulińska Z (2006) Identification of human tRNA:m5C methyltransferase catalysing intron-dependent m5C formation in the first position of the anticodon of the pre-tRNA Leu (CAA). Nucleic Acids Res 34: 6034–6043. 10.1093/nar/gkl765 [DOI] [PMC free article] [PubMed] [Google Scholar]
- Chakrabarti S, Jayachandran U, Bonneau F, Fiorini F, Basquin C, Domcke S, Le Hir H, Conti E (2011) Molecular mechanisms for the RNA-dependent ATPase activity of Upf1 and its regulation by Upf2. Mol Cell 41: 693–703. 10.1016/j.molcel.2011.02.010 [DOI] [PubMed] [Google Scholar]
- Chen X, Li A, Sun BF, Yang YYG, Han YN, Yuan X, Chen RX, Wei WS, Liu Y, Gao CC, et al. (2019) 5-methylcytosine promotes pathogenesis of bladder cancer through stabilizing mRNAs. Nat Cell Biol 21: 978–990. 10.1038/s41556-019-0361-y [DOI] [PubMed] [Google Scholar]
- Chen YS, Yang WL, Zhao YL, Yang YG (2021) Dynamic transcriptomic m5 C and its regulatory role in RNA processing. Wiley Interdiscip Rev RNA 12: e1639. 10.1002/wrna.1639 [DOI] [PubMed] [Google Scholar]
- Chi L, Delgado-Olguín P (2013) Expression of NOL1/NOP2/sun domain (Nsun) RNA methyltransferase family genes in early mouse embryogenesis. Gene Expr Patterns 13: 319–327. 10.1016/j.gep.2013.06.003 [DOI] [PubMed] [Google Scholar]
- Cohen B, Golani-Armon A, Arava YS (2024) Emerging implications for ribosomes in proximity to mitochondria. Semin Cell Dev Biol 154: 123–130. 10.1016/j.semcdb.2023.01.003 [DOI] [PubMed] [Google Scholar]
- Desrosiers R, Friderici K, Rottman F (1974) Identification of methylated nucleosides in messenger RNA from Novikoff hepatoma cells. Proc Natl Acad Sci U S A 71: 3971–3975. 10.1073/pnas.71.10.3971 [DOI] [PMC free article] [PubMed] [Google Scholar]
- Ding C, Lu J, Li J, Hu X, Liu Z, Su H, Li H, Huang B (2022) RNA‐methyltransferase Nsun5 controls the maternal‐to‐zygotic transition by regulating maternal mRNA stability. Clin Transl Med 12: e1137. 10.1002/ctm2.1137 [DOI] [PMC free article] [PubMed] [Google Scholar]
- Dominissini D, Moshitch-Moshkovitz S, Schwartz S, Salmon-Divon M, Ungar L, Osenberg S, Cesarkas K, Jacob-Hirsch J, Amariglio N, Kupiec M, et al. (2012) Topology of the human and mouse m6A RNA methylomes revealed by m6A-seq. Nature 485: 201–206. 10.1038/nature11112 [DOI] [PubMed] [Google Scholar]
- Dong J, Aitken CE, Thakur A, Shin BS, Lorsch JR, Hinnebusch AG (2017) Rps3/uS3 promotes mRNA binding at the 40S ribosome entry channel and stabilizes preinitiation complexes at start codons. Proc Natl Acad Sci U S A 114: E2126–E2135. 10.1073/pnas.1620569114 [DOI] [PMC free article] [PubMed] [Google Scholar]
- Dubin DT, Taylor RH (1975) The methylation state of poly A-containing messenger RNA from cultured hamster cells. Nucleic Acids Res 2: 1653–1668. 10.1093/nar/2.10.1653 [DOI] [PMC free article] [PubMed] [Google Scholar]
- Franks TM, Singh G, Lykke-Andersen J (2010) Upf1 ATPase-dependent mRNP disassembly is required for completion of nonsense- mediated mRNA decay. Cell 143: 938–950. 10.1016/j.cell.2010.11.043 [DOI] [PMC free article] [PubMed] [Google Scholar]
- Frye M, Watt FM (2006) The RNA methyltransferase misu (NSun2) mediates myc-induced proliferation and is upregulated in tumors. Curr Biol 16: 971–981. 10.1016/j.cub.2006.04.027 [DOI] [PubMed] [Google Scholar]
- Grant CE, Bailey TL, Noble WS (2011) Fimo: Scanning for occurrences of a given motif. Bioinformatics 27: 1017–1018. 10.1093/bioinformatics/btr064 [DOI] [PMC free article] [PubMed] [Google Scholar]
- Guarnacci M, Preiss T (2024) The je ne sais quoi of 5-methylcytosine in messenger RNA. RNA 30: 560–569. 10.1261/RNA.079982.124 [DOI] [PMC free article] [PubMed] [Google Scholar]
- Haag S, Warda AS, Kretschmer J, Günnigmann MA, Höbartner C, Bohnsack MT (2015) NSUN6 is a human RNA methyltransferase that catalyzes formation of m5C72 in specific tRNAs. RNA 21: 1532–1543. 10.1261/rna.051524.115 [DOI] [PMC free article] [PubMed] [Google Scholar]
- He PC, He C (2021) m6 A RNA methylation: from mechanisms to therapeutic potential. EMBO J 40: e105977. 10.15252/embj.2020105977 [DOI] [PMC free article] [PubMed] [Google Scholar]
- Heissenberger C, Liendl L, Nagelreiter F, Gonskikh Y, Yang G, Stelzer EM, Krammer TL, Micutkova L, Vogt S, Kreil DP, et al. (2019) Loss of the ribosomal RNA methyltransferase NSUN5 impairs global protein synthesis and normal growth. Nucleic Acids Res 47: 11807–11825. 10.1093/nar/gkz1043 [DOI] [PMC free article] [PubMed] [Google Scholar]
- Herdy B, Mayer C, Varshney D, Marsico G, Murat P, Taylor C, D’Santos C, Tannahill D, Balasubramanian S (2018) Analysis of NRAS RNA G-quadruplex binding proteins reveals DDX3X as a novel interactor of cellular G-quadruplex containing transcripts. Nucleic Acids Res 46: 11592–11604. 10.1093/nar/gky861 [DOI] [PMC free article] [PubMed] [Google Scholar]
- Huang T, Chen W, Liu J, Gu N, Zhang R (2019) Genome-wide identification of mRNA 5-methylcytosine in mammals. Nat Struct Mol Biol 26: 380–388. 10.1038/s41594-019-0218-x [DOI] [PubMed] [Google Scholar]
- Hussain S (2021) The emerging roles of cytosine-5 methylation in mRNAs. Trends Genet 37: 498–500. 10.1016/j.tig.2021.02.001 [DOI] [PubMed] [Google Scholar]
- Janin M, Ortiz-Barahona V, de Moura MC, Martínez-Cardús A, Llinàs-Arias P, Soler M, Nachmani D, Pelletier J, Schumann U, Calleja-Cervantes ME, et al. (2019) Epigenetic loss of RNA-methyltransferase NSUN5 in glioma targets ribosomes to drive a stress adaptive translational program. Acta Neuropathol 138: 1053–1074. 10.1007/S00401-019-02062-4 [DOI] [PMC free article] [PubMed] [Google Scholar]
- Jiang Z, Li S, Han M-JJ, Hu G-MM, Cheng P (2020) High expression of NSUN5 promotes cell proliferation via cell cycle regulation in colorectal cancer. Am J Transl Res 12: 3858–3870. [PMC free article] [PubMed] [Google Scholar]
- Karousis ED, Mühlemann O (2022) The broader sense of nonsense. Trends Biochem Sci 47: 921–935. 10.1016/j.tibs.2022.06.003 [DOI] [PubMed] [Google Scholar]
- Kataoka N (2023) The Nuclear Cap-Binding Complex, a multitasking binding partner of RNA polymerase II transcripts. J Biochem 175: 9–15. 10.1093/jb/mvad081 [DOI] [PMC free article] [PubMed] [Google Scholar]
- Kurosaki T, Popp MW, Maquat LE (2019) Quality and quantity control of gene expression by nonsense-mediated mRNA decay. Nat Rev Mol Cell Biol 20: 406–420. 10.1038/s41580-019-0126-2 [DOI] [PMC free article] [PubMed] [Google Scholar]
- Lavysh D, Neu-Yilik G (2020) UPF1-mediated RNA decay—danse macabre in a cloud. Biomolecules 10: 999–1034. 10.3390/biom10070999 [DOI] [PMC free article] [PubMed] [Google Scholar]
- Linder B, Jaffrey SR (2019) Discovering and mapping the modified nucleotides that comprise the epitranscriptome of mRNA. Cold Spring Harb Perspect Biol 11: a032201. 10.1101/cshperspect.a032201 [DOI] [PMC free article] [PubMed] [Google Scholar]
- Liu RJ, Long T, Li J, Li H, Wang ED (2017) Structural basis for substrate binding and catalytic mechanism of a human RNA:m5C methyltransferase NSun6. Nucleic Acids Res 45: 6684–6697. 10.1093/nar/gkx473 [DOI] [PMC free article] [PubMed] [Google Scholar]
- Liu J, Huang T, Zhang Y, Zhao T, Zhao X, Chen W, Zhang R (2021. a) Sequence- and structure-selective mRNA m5C methylation by NSUN6 in animals. Natl Sci Rev 8: nwaa273. 10.1093/NSR/NWAA273 [DOI] [PMC free article] [PubMed] [Google Scholar]
- Liu Y, Zhao Y, Wu R, Chen Y, Chen W, Liu Y, Luo Y, Huang C, Zeng B, Liao X, et al. (2021. b) mRNA m5C controls adipogenesis by promoting CDKN1A mRNA export and translation. RNA Biol 18: 711–721. 10.1080/15476286.2021.1980694 [DOI] [PMC free article] [PubMed] [Google Scholar]
- Liu J, Huang T, Chen W, Ding C, Zhao T, Zhao X, Cai B, Zhang Y, Li S, Zhang L, et al. (2022) Developmental mRNA m5C landscape and regulatory innovations of massive m5C modification of maternal mRNAs in animals. Nat Commun 13: 2484. 10.1038/s41467-022-30210-0 [DOI] [PMC free article] [PubMed] [Google Scholar]
- Liu J, Huang T, Yao J, Zhao T, Zhang Y, Zhang R (2023) Epitranscriptomic subtyping, visualization, and denoising by global motif visualization. Nat Commun 14: 5944–6016. 10.1038/s41467-023-41653-4 [DOI] [PMC free article] [PubMed] [Google Scholar]
- Long T, Li J, Li H, Zhou M, Zhou XL, Liu RJ, Wang ED (2016) Sequence-specific and shape-selective RNA recognition by the human RNA 5-methylcytosine methyltransferase NSun. J Biol Chem 291: 24293–24303. 10.1074/jbc.M116.742569 [DOI] [PMC free article] [PubMed] [Google Scholar]
- Ma HL, Bizet M, Soares Da Costa C, Murisier F, de Bony EJ, Wang MK, Yoshimi A, Lin KT, Riching KM, Wang X, et al. (2023) SRSF2 plays an unexpected role as reader of m5C on mRNA, linking epitranscriptomics to cancer. Mol Cell 83: 4239–4254.e10. 10.1016/j.molcel.2023.11.003 [DOI] [PMC free article] [PubMed] [Google Scholar]
- Mauer J, Luo X, Blanjoie A, Jiao X, Grozhik AV, Patil DP, Linder B, Pickering BF, Vasseur JJ, Chen Q, et al. (2017) Reversible methylation of m6Am in the 5’ cap controls mRNA stability. Nature 541: 371–375. 10.1038/nature21022 [DOI] [PMC free article] [PubMed] [Google Scholar]
- Meyer KDD, Saletore Y, Zumbo P, Elemento O, Mason CEE, Jaffrey SRR (2012) Comprehensive analysis of mRNA methylation reveals enrichment in 3′ UTRs and near stop codons. Cell 149: 1635–1646. 10.1016/j.cell.2012.05.003 [DOI] [PMC free article] [PubMed] [Google Scholar]
- Moshitch-Moshkovitz S, Dominissini D, Rechavi G (2022) The epitranscriptome toolbox. Cell 185: 764–776. 10.1016/j.cell.2022.02.007 [DOI] [PubMed] [Google Scholar]
- Motorin Y, Grosjean H (1999) Multisite-specific tRNA:m5C-methyltransferase (Trm4) in yeast Saccharomyces cerevisiae: Identification of the gene and substrate specificity of the enzyme. RNA 5: 1105–1118. 10.1017/S1355838299982201 [DOI] [PMC free article] [PubMed] [Google Scholar]
- Motorin Y, Helm M (2022) RNA nucleotide methylation: 2021 update. Wiley Interdiscip Rev RNA 13: e1691. 10.1002/wrna.1691 [DOI] [PubMed] [Google Scholar]
- Murakami S, Jaffrey SR (2022) Hidden codes in mRNA: Control of gene expression by m6A. Mol Cell 82: 2236–2251. 10.1016/j.molcel.2022.05.029 [DOI] [PMC free article] [PubMed] [Google Scholar]
- Ortiz-Barahona V, Soler M, Davalos V, García-Prieto CA, Janin M, Setien F, Fernández-Rebollo I, Bech-Serra JJ, De La Torre C, Guil S, et al. (2023) Epigenetic inactivation of the 5-methylcytosine RNA methyltransferase NSUN7 is associated with clinical outcome and therapeutic vulnerability in liver cancer. Mol Cancer 22: 83. 10.1186/s12943-023-01785-z [DOI] [PMC free article] [PubMed] [Google Scholar]
- Perry RP, Kelley DE (1974) Existence of methylated messenger RNA in mouse L cells. Cell 1: 37–42. 10.1016/0092-8674(74)90153-6 [DOI] [Google Scholar]
- Reid R, Greene PJ, Santi DV (1999) Exposition of a family of RNA m5C methyltransferases from searching genomic and proteomic sequences. Nucleic Acids Res 27: 3138–3145. 10.1093/nar/27.15.3138 [DOI] [PMC free article] [PubMed] [Google Scholar]
- Ryan CS, Schröder M (2022) The human DEAD-box helicase DDX3X as a regulator of mRNA translation. Front Cell Dev Biol 10: 1033684. 10.3389/fcell.2022.1033684 [DOI] [PMC free article] [PubMed] [Google Scholar]
- Schosserer M, Minois N, Angerer TB, Amring M, Dellago H, Harreither E, Calle-Perez A, Pircher A, Gerstl MP, Pfeifenberger S, et al. (2015) Methylation of ribosomal RNA by NSUN5 is a conserved mechanism modulating organismal lifespan. Nat Commun 6: 6158–6217. 10.1038/ncomms7158 [DOI] [PMC free article] [PubMed] [Google Scholar]
- Schumann U, Zhang H-NN, Sibbritt T, Pan A, Horvath A, Gross S, Clark SJ, Yang L, Preiss T (2020) Multiple links between 5-methylcytosine content of mRNA and translation. BMC Biol 18: 40. 10.1186/s12915-020-00769-5 [DOI] [PMC free article] [PubMed] [Google Scholar]
- Selmi T, Hussain S, DIetmann S, Heiß M, Borland K, Flad S, Carter JM, Dennison R, Huang YL, Kellner S, et al. (2021) Sequence- and structure-specific cytosine-5 mRNA methylation by NSUN6. Nucleic Acids Res 49: 1006–1022. 10.1093/nar/gkaa1193 [DOI] [PMC free article] [PubMed] [Google Scholar]
- Sharma S, Yang J, Watzinger P, Kötter P, Entian KD (2013) Yeast Nop2 and Rcm1 methylate C2870 and C2278 of the 25S rRNA, respectively. Nucleic Acids Res 41: 9062–9076. 10.1093/nar/gkt679 [DOI] [PMC free article] [PubMed] [Google Scholar]
- Shen Q, Zhang Q, Shi Y, Shi Q, Jiang Y, Gu Y, Li Z, Li X, Zhao K, Wang C, et al. (2018) Tet2 promotes pathogen infection-induced myelopoiesis through mRNA oxidation. Nature 554: 123–127. 10.1038/nature25434 [DOI] [PubMed] [Google Scholar]
- Squires JE, Patel HR, Nousch M, Sibbritt T, Humphreys DT, Parker BJ, Suter CM, Preiss T (2012) Widespread occurrence of 5-methylcytosine in human coding and non-coding RNA. Nucleic Acids Res 40: 5023–5033. 10.1093/nar/gks144 [DOI] [PMC free article] [PubMed] [Google Scholar]
- Sun L, Xu K, Huang W, Yang YT, Li P, Tang L, Xiong T, Zhang QC (2021) Predicting dynamic cellular protein–RNA interactions by deep learning using in vivo RNA structures. Cell Res 31: 495–516. 10.1038/s41422-021-00476-y [DOI] [PMC free article] [PubMed] [Google Scholar]
- Trixl L, Lusser A (2019) The dynamic RNA modification 5-methylcytosine and its emerging role as an epitranscriptomic mark. Wiley Interdiscip Rev RNA 10: e1510. 10.1002/wrna.1510 [DOI] [PMC free article] [PubMed] [Google Scholar]
- Uzonyi A, Dierks D, Nir R, Kwon OS, Toth U, Barbosa I, Burel C, Brandis A, Rossmanith W, Le Hir H, et al. (2023) Exclusion of m6A from splice-site proximal regions by the exon junction complex dictates m6A topologies and mRNA stability. Mol Cell 83: 237–251.e7. 10.1016/j.molcel.2022.12.026 [DOI] [PubMed] [Google Scholar]
- Van Haute L, Lee SY, McCann BJ, Powell CA, Bansal D, Vasiliauskaitė L, Garone C, Shin S, Kim JS, Frye M, et al. (2019) NSUN2 introduces 5-methylcytosines in mammalian mitochondrial tRNAs. Nucleic Acids Res 47: 8720–8733. 10.1093/NAR/GKZ559 [DOI] [PMC free article] [PubMed] [Google Scholar]
- Van Nostrand EL, Freese P, Pratt GA, Wang X, Wei X, Xiao R, Blue SM, Chen J-YY, L Cody NA, Dominguez D, et al. (2020) A large-scale binding and functional map of human RNA-binding proteins. Nature 583: 711–719. 10.1038/s41586-020-2077-3 [DOI] [PMC free article] [PubMed] [Google Scholar]
- Wagih O (2017) Ggseqlogo: A versatile R package for drawing sequence logos. Bioinformatics 33: 3645–3647. 10.1093/bioinformatics/btx469 [DOI] [PubMed] [Google Scholar]
- Wiener D, Schwartz S (2021) The epitranscriptome beyond m6A. Nat Rev Genet 22: 119–131. 10.1038/s41576-020-00295-8 [DOI] [PubMed] [Google Scholar]
- Xu X, Zhang Y, Zhang J, Zhang X (2020) NSun2 promotes cell migration through methylating autotaxin mRNA. J Biol Chem 295: 18134–18147. 10.1074/jbc.RA119.012009 [DOI] [PMC free article] [PubMed] [Google Scholar]
- Yang YCT, Di C, Hu B, Zhou M, Liu Y, Song N, Li Y, Umetsu J, Lu JJ (2015) CLIPdb: A CLIP-seq database for protein-RNA interactions. BMC Genomics 16: 51–58. 10.1186/s12864-015-1273-2 [DOI] [PMC free article] [PubMed] [Google Scholar]
- Yang X, Yang YY-G, Sun B-F, Chen Y-S, Xu J-W, Lai W-Y, Li A, Wang X, Bhattarai DP, Xiao W, et al. (2017) 5-methylcytosine promotes mRNA export - NSUN2 as the methyltransferase and ALYREF as an m5C reader. Cell Res 27: 606–625. 10.1038/cr.2017.55 [DOI] [PMC free article] [PubMed] [Google Scholar]
- Yang Y, Wang L, Han X, Yang WL, Zhang M, Ma HL, Sun BF, Li A, Xia J, Chen J, et al. (2019) RNA 5-methylcytosine facilitates the maternal-to-zygotic transition by preventing maternal mRNA decay. Mol Cell 75: 1188–1202.e11. 10.1016/j.molcel.2019.06.033 [DOI] [PubMed] [Google Scholar]
- Zaccara S, Ries RJ, Jaffrey SR (2019) Reading, writing and erasing mRNA methylation. Nat Rev Mol Cell Biol 20: 608–624. 10.1038/s41580-019-0168-5 [DOI] [PubMed] [Google Scholar]
Associated Data
This section collects any data citations, data availability statements, or supplementary materials included in this article.
Supplementary Materials
Table S1. Human Bisulfite RNA-sequencing data used in this study. (18.5KB, xlsx)
Table S2. Union set m5C sites. (1.1MB, xlsx)
Table S3. NSUN2/6 depleted bisulfite RNA Sequencing. (117KB, xlsx)
Table S4. Primer list. (9.7KB, xlsx)
Data Availability Statement
All source code used during this study is available at https://github.com/YangLab/Epitranscriptomic-maps-of-5-methylcytosine. All raw and processed sequencing data generated in this study have been submitted to the NCBI Gene Expression Omnibus (GEO; https://www.ncbi.nlm.nih.gov/geo/) under accession number GSE252369.













