Abstract
Background
Previous studies have identified a diverse group of microbial taxa that differ between patients with multiple sclerosis (MS) and the healthy population. However, interpreting findings on MS-associated microbiota is challenging, as there is no true consensus. It is unclear whether there is gut microbiota commonly altered in MS across studies.
Methods
To answer this, we performed a meta-analysis based on the 16S rRNA gene sequencing data from seven geographically and technically diverse studies comprising a total of 524 adult subjects (257 MS and 267 healthy controls). Analysis was conducted for each individual study after reprocessing the data and also by combining all data together. The blocked Wilcoxon rank-sum test and linear mixed-effects regression were used to identify differences in microbial composition and diversity between MS and healthy controls. Network analysis was conducted to identify bacterial correlations. A leave-one-out sensitivity analysis was performed to ensure the robustness of the findings.
Results
The microbiome community structure was significantly different between studies. Re-analysis of data from individual studies revealed a lower relative abundance of Prevotella in MS across studies, compared to controls. Meta-analysis found that although alpha and beta diversity did not differ between MS and controls, a higher abundance of Actinomyces and a lower abundance of Faecalibacterium were reproducibly associated with MS. Additionally, network analysis revealed that the recognized negative Bacteroides-Prevotella correlation in controls was disrupted in patients with MS.
Conclusions
Our meta-analysis identified common gut microbiota associated with MS across geographically and technically diverse studies.
Supplementary Information
The online version contains supplementary material available at 10.1186/s13073-024-01364-x.
Keywords: Meta-analysis, Microbiota, Multiple sclerosis, Prevotella, Faecalibacterium
Background
Multiple sclerosis (MS) is a complex autoimmune disease of the central nervous system affecting 2.8 million people worldwide. Advances in microbiome research have identified the gut microbiome as a significant player in MS [1]. A number of case-control studies have demonstrated different degrees of gut microbiota alterations in patients with MS, regardless of ethnicity or disease duration [2–17]. These include depletion or enrichment of specific bacteria at different taxonomical levels, differences of overall microbial community structure, and, less commonly, differences in alpha and beta diversity. In addition, patients treated with disease modifying therapies, such as glatiramer acetate (GA) and dimethyl fumarate (DMF), displayed distinct microbiota composition compared to non-treated patients [3].
The microbiome difference, either specific taxa or gut microbiota diversity between patients with MS and healthy controls, has been inconsistent across studies. This is not surprising, given that analyses can be affected by many technical and biological factors. DNA extraction, regions of 16S rRNA gene sequencing, downstream data processing pipeline, and sequencing platform can all contribute to the observed discordance [18]. In addition, a small sample size is likely to cause false positive/negative discoveries and poor reproducibility from lack of statistical power [19]. Moreover, findings of gut microbiota differences are challenging to interpret, as different taxonomical levels have been used to express results. Consequently, the fundamental question of whether there is common MS-associated gut microbiota that could be utilized as a biomarker for MS has not been resolved. To increase the robustness of the microbiota biomarker discovery in MS, a meta-analysis leveraging existing studies is highly desirable.
The goal of our study is to understand the degrees of microbiota variation across MS studies and determine whether there is any common MS-related microbiota using publicly available datasets. We were able to obtain raw 16S rRNA gene sequences of the gut microbiota from 524 participants (257 MS and 267 controls) and relevant clinical data in seven case-control microbiota studies conducted across different countries from 2008 to 2020. After consistent data reprocessing, we determined MS-related gut microbiota by analyzing each study separately and then jointly. We identified common MS-related microbiota across geographically (US and Asia) and technically diverse studies.
Methods
Study inclusion, exclusion, and data acquisition
We identified gut microbiota studies in patients with MS from 2008 to 2020 in PubMed with key words (multiple sclerosis) AND (human) AND ((microbiota) OR (microbiome)) AND ((gut) OR (intestine)). Pediatric-onset MS, animal studies, non-sequencing-based microbiota studies, and review papers were filtered out from our collection. We retrieved raw sequencing data through accession numbers provided in the publications and downloaded meta data directly from publications if available or indirectly through communication with the authors. This led to seven case-control microbiome studies using 16S rRNA gene sequencing for our data analysis (Additional file 1: Fig. S1). Demographic categories (sex, age, Body mass index (BMI)), group (MS/control), PubMed unique identifier (PMID) and sample size of each study, country origins, DNA extraction kit, sequencing region of the 16S rRNA gene, and sequencing platforms were summarized in Additional file 2: Table S1. For patients with relapsing-remitting MS, information on disease status (active or remission) and disease treatment, including disease modifying therapy (DMT), immunosuppressants (in Zeng’s study [11] from China), or any other MS drug treatments (Zeng’s study only) at the time of stool collection was obtained from published paper or directly provided by authors. In two studies (Chen and Zeng) [5, 11], stool samples were considered from an active status if they were collected within a month of a relapse; otherwise, they were considered a remission status. No treatment was defined as no MS related treatment for at least 3 months prior to stool collections in four studies [2, 4, 6, 7]. Details on treatment and disease activity in each study can be found in Additional file 2: Table S2.
Data processing of 16S rRNA sequences
Raw sequences from each study were processed separately using the DADA2 pipeline to generate the taxonomic profile [20]. In brief, primers were trimmed by trimmomatic (V.38) [21], and paired reads were merged by fastq_mergepairs of VSEARCH (V2.4.3) [22] with default parameters. Bases with quality score lower than 20 were trimmed using Filter and Trim function with pre-determined parameters “trimLeft” and “truncLen.” Reads shorter than truncLen after trimming were filtered out. The resulting reads were subjected to chimera removal and then taxonomic classification. “Silva_v138” was used as the reference database for taxonomic classification. Samples with less than 1000 reads were removed from downstream analysis. All downstream statistical analyses were performed at the genus level. OTUs or ASVs level analyses are not feasible as the microbiota data was generated from different regions of the 16S rRNA gene.
Re-analysis of the microbiota data for individual studies
To determine the microbiota difference between MS and controls, we compared alpha diversity (richness and Shannon diversity), beta diversity (Bray-Curtis dissimilarity), and specific genera between the two groups for each reprocessed individual study. Wilcoxon rank-sum tests were used to compare the statistical difference of alpha and beta diversity between MS and controls. To visualize differences in overall microbial community structure, principal component analysis (PCA) was conducted using relative abundance data after centered log-ratio transformation using the “Compositions” package in R. To determine if the microbiota differed at the global level between MS and controls, we conducted permutational multivariate analysis of variance (PERMANOVA) using the “vegan” package, followed by dispersion test with “disper” function in “vegan” to assess homogeneity of dispersion in MS and the controls.
Differential taxa identification is sensitive to analytical approaches [23]. We applied both non-parametric Wilcoxon rank-sum test and DESeq2 differential abundance test based on the negative binomial distribution, to identify specific genera that differed statistically between MS and controls. The relative abundance was used for Wilcoxon rank-sum test and raw counts were used for DESeq2 analysis. Adjusted p-values with a false discovery rate (FDR) of < 0.05 were considered as statistically significant. Significant genera identified by DESeq2 can be driven by one or two outlier values, which can lead to potentially high false positive rate [24]. We manually inspected the results by plotting raw data and removed results that were driven by one or two outlier values, as we have done previously [25]. The final differential genera were reported by combining results (union) from both the Wilcoxon rank-sum test and DSEseq2 test.
Microbiota variation across all studies
To view microbiota variation across studies, PCA analysis was conducted using data from all studies in the same fashion as done for the single study analysis. Using the PERMANOVA model and Bray-Curtis dissimilarity, we calculated the microbiota variance introduced by several individual factors, including group (MS vs controls), study (seven studies treated as a categorical variable), geographical location, DNA extraction kits, sequencing platform, and sequencing region. The variance explained by each factor was calculated independently of other factors and should therefore be considered the variance explainable by that variable.
Meta-analysis
A blocked Wilcoxon method was performed based on a previous microbiota meta-analysis given non-Gaussian distribution of the microbiota data while controlling for major confounding variables [26]. Two-group alpha and beta diversity comparisons were conducted using blocked Wilcoxon rank-sum test by controlling the “study” factor and using the “coin” package in R [26]. To identify statistically relevant differential genera between MS and controls, we performed blocked Wilcoxon rank-sum test by controlling the “study” factor for any genera that were present in more than 50% of participants in either MS group or control group. We also applied linear mixed-effects regression for the same genera after log transformation of the relative abundance [27], with group (MS/control) as fixed effect and study as random effect, using “nlme” package. We chose to control the “study” factor as our analysis showed it was the most predominant factor driving the microbiota variation across all combined studies. Residual analysis was conducted to validate the appropriateness of the linear mixed-effects regression model. The final differential genera were reported by combining results (union) from both blocked Wilcoxon rank-sum test and linear mixed-effects regression. To determine effects of disease status and treatment on the gut microbiota characteristics within MS, we performed blocked Wilcoxon test and linear mixed-effects regression tests in a similar fashion as the combined meta-analysis. Adjusted p-values with a FDR of < 0.1 were considered as statistically significant.
Random forest classification
We chose random forest (RF) classifier for MS and control classification as RF was reported to perform well for microbiota data [28]. We performed classification using three different strategies with “randomForest” package in R. First, we used the microbiota data from each study to train RF model and assess the performance of the classifier on the other 6 studies separately. Second, we used six combined data sets as a training set, and tested one left-out data set. Third, we randomly selected 3/4 of microbiota data from the seven combined datasets as the training set and the remaining 1/4 as the test set. For each type of classification, we tuned parameters “mtry” and “ntree” to achieve optimal model accuracy. The model with relatively highest accuracy (see Additional file 2: Table S3 for details of each classifier) would be chosen as the classifier. The accuracy of model itself was evaluated by the confusion matrix. The prediction performance of the model was evaluated by areas of under the receiver operating characteristic (ROC) curve (AUC).
Network analysis
We computed correlations between bacterial genera within MS/control group separately using SparCC in “SpiecEasi” package. Bootstrap method was used to calculate the p-values of the correlations with 1000 bootstrap samples. Correlations with values larger than 0.2 and adjusted p-value less than 0.05 were used to construct the network.
Sensitivity analysis
We conducted a sensitivity analysis to evaluate the robustness of the results obtained from the combined analysis of the seven studies. The main approach involves systematically excluding one study at a time and re-analyzing the data with the remaining six studies (the leave-one-out approach). This process is repeated for each of the seven studies in turn. We maintained the same analysis approach in the sensitivity analysis as analyzing all seven studies. The results were summarized and compared with the current findings. In network analysis part, we compared network structures by using functions in “igraph” package in R.
Results
Microbiota datasets overview
Seven studies included in our analysis have heterogeneous geographical locations, as five studies are from different states of the USA, one from China and one from Japan. Females accounted for a large proportion of the participants, reflecting MS epidemiology in which women are more affected than men. Most patients with MS were RRMS (253/257 = 98.44%). Among all RRMS patients whose disease status was available, 19.41% (40/206) had active disease (see Methods). Among all RRMS whose treatment information was available, 72.22% (169/234) received no treatment at the time of stool sample collection. The rest were treated with disease modifying therapy or immune suppressant (see Additional file 2: Table S1 for details).
The gut microbiota in the seven studies was characterized using stool specimens. DNA extractions were primarily performed using PowerSoil DNA extraction kits. Qiagen and home-kits were employed by Zeng’s et al. and Miyake’s et al., respectively. All sequences were generated from Illumina platforms, except the study by Miyake and colleagues that utilized Roche 454 sequencing. 16S rRNA gene sequencing was conducted by targeting different 16S rRNA gene regions such as V1-2, V1-3, V3-4, V3-5 and V4 regions (Table 1).
Table 1.
Characteristics of the seven studies included in the meta-analysis
| First author | PMID | Country, state or city | DNA extraction kit | 16S rRNA gene region | Sequencing platform | Age (years, mean ± SD | Number of male to female | BMI (mean ± SD | Number of analyzed subjects | Sum | ||||
|---|---|---|---|---|---|---|---|---|---|---|---|---|---|---|
| Control | MS | Control | MS | Control | MS | Control | MS | |||||||
| Chen | 27346372 | USA, Minnesota | MoBio | V3-V5 | Illumina | 40.3 ± 7.3 | 42.9 ± 10.6 | 14:22 | 10:21 | 27.8 ± 4.7 | 28 ± 6.3 | 36 | 31 | 67 |
| Cekanaviciute | 28893978 | USA, California | MoBio | V4 | Illumina | 46.0 ± 13.7 | 40.9 ± 12.2 | 28:25 | 21:39 | NA | NA | 57 | 60 | 117 |
| Cantoni | 35094961 | USA, Missouri | MoBio | V1-V3 | Illumina | 38.9 ± 7.3 | 41.8 ± 9.3 | 4:21 | 3:22 | 26.9 ± 6.3 | 27.1 ± 7.4 | 25 | 25 | 50 |
| Ni Choileain | 32743517 | USA, Connecticut | MoBio | V4 | Illumina | 45.0 ± 12.0 | 42.0 ± 13.0 | 12:27 | 4:22 | 27.0 ± 5.0 | 29 ± 7.0 | 39 | 26 | 65 |
| Jangi | 27352007 | USA, Massachusetts | MoBio | V4 | Illumina | 42.2 ± 9.6 | 49.7 ± 8.5 | 7:37 | 19:42 | 26.4 ± 6.3 | 27.2 ± 4.7 | 44 | 61 | 105 |
| Miyake | 26367776 | Japan, Tokyo | In_house | V1-V2 | 454 | NA | 36.0 ±7.4 | NA | 6:14 | NA | NA | 32 | 20 | 52 |
| Zeng | 31108132 | China, Guangdong | QIAamp | V3-V4 | Illumina | 29.0 ± 10.7 | 35.2 ± 9.0 | 13:21 | 13:21 | 21.7 ± 2.8 | 21.1 ± 2.9 | 34 | 34 | 68 |
| Total number of subjects: | 267 | 257 | 524 | |||||||||||
NA, data is missing
Identification of common MS-associated microbiota by re-analysis of each individual study
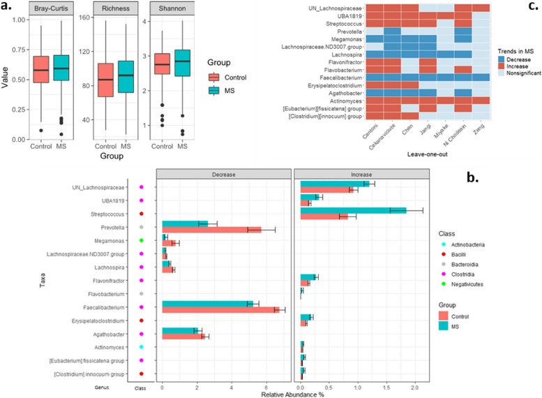
We first re-analyzed data from each individual study to evaluate differences in the microbial composition between MS and controls and identified common and unique MS-associated microbiota across all studies. PERMANOVA analysis showed that the global gut microbiota profile was significantly different between MS and controls in 5 out of 7 studies (Fig. 1a). However, the variance explained by group (case/control) was low, ranging from 0.6 to 6%. Lower alpha diversity including richness and Shannon diversity in MS (versus controls) was identified in Ni Choileain’s study (Wilcoxon rank-sum test, p = 0.01 for Shannon diversity and p = 0.011 for richness). By contrast, richness was significantly higher in MS than controls in Chen’s study (p = 0.03). There was no statistically significant difference in alpha diversity between MS and controls in the other five studies (Fig. 1a). Beta-diversity measured by Bray-Curtis dissimilarity was significantly higher in MS compared to controls from four studies, lower in two studies, and not statistically different in one study. This data suggests there are no consistent alpha or beta diversity differences between MS and controls.
Fig. 1.
Common microbiota revealed by individual study analysis. a Summary of microbiota analysis at the microbial community level for each study. Significant differences are demonstrated by different colors. The sizes of the circles represent scale of -log10 p-value. b Genera that are significantly different in MS vs controls by Wilcoxon rank-sum test or DESeq2 test. Significant genera identified in at least two studies are shown in descending order from top to bottom by its shared frequency. For each individual study, the sizes of the circles represent mean relative abundance of the genera, and the colors of the circles represent statistically higher (blue) or lower (orange) of the relative abundance of the genera in MS, compared to controls. Taxonomy at the class level for each genus is indicated on the class column. Different shapes in the class column indicate the abundance of the genera are consistently (triangles) and inconsistently (circles) higher or lower in MS in at least two studies, compared to controls
We next tested individual genera differences between MS and controls within each project using Wilcoxon rank-sum tests and Deseq2 analysis. Genera with a relative abundance of > 0.1%, in either MS or controls, were tested. This analysis revealed that all seven studies had at least 1 genus that differed in relative abundance in MS vs controls after multiple testing adjustment with FDR controlled at 0.05. Twenty-five genera were significantly different between MS and controls in at least two separate studies (Fig. 1b). Among the 25 genera, 17 of them (17/25 = 68.0%) were either consistently increased or decreased in MS patients in at least two studies. Of interest, the relative abundance of Prevotella in MS patients was decreased in all seven studies and was statistically significant in four (Cantoni, Chen, Miyake, and Zeng) which had participants from the USA, Japan, and China. This result suggests that the decreased relative abundance of Prevotella is a common feature in MS patients and it is independent of geographical locations.
The analysis also revealed that three genera Faecalibacterium, Lachnospira, and Megamonas from the Clostridia class were significantly decreased in MS patients from three studies. Six genera were significantly decreased in MS from two studies. Difference between MS and controls was also reflected by increases of seven genera in two studies. Interestingly, a closer examination at the taxonomy of seventeen genera that consistently differed between MS and controls revealed 64.7% (11/17) belonged to the Clostridia class. Furthermore, all seven studies had at least one genus from the Clostridia class that differed significantly between MS and controls.
Taken together, re-analyses of the seven studies individually indicated that MS and controls had distinct microbiota profiles, but differences in alpha and beta diversity were not consistently found across studies. Decreases of relative abundance of Prevotella and dysbiosis of genera from the Clostridia class were commonly associated with MS.
Major factors driving microbiota variation across studies
To identify microbiota differences between MS and controls in the seven studies combined, we first examined the microbial compositions and distribution patterns among studies. We showed the relative abundance and prevalence of all 652 genera identified in seven studies (Fig. 2a). One hundred and twenty-two genera (19.0%) were detected in all 7 studies, and the relative abundance of these 122 genera accounted for 86.2% of the total abundance in all 7 studies. Strikingly, 38.1% of the genera were detected in one single study. The relative abundance of the dominant genera demonstrated high inter-study variation.
Fig. 2.
Microbiota variation across all studies. a Abundance and prevalence of 652 genera identified in 7 studies. Left Y-axis shows number of studies that detect a given genus (frequency); right Y-axis represents the relative abundance of each genus in a study. Several relatively high abundant genera are labeled in the plot. b Principal component analysis of samples from all seven studies based on Bray-Curtis distance; different studies are color-coded and group (MS vs controls) is indicated by different shapes. Boxplots at the bottom and at the right show PC1 and PC2 loadings for different studies or group (MS vs controls). Studies are significantly different in both PC1 and PC2 (p < 0.001). Group (MS and controls) is significantly different in PC2 after controlling for study effect (p = 0.0002). c Percent of variance that is significantly contributed by each factor
A PCA plot was used to visualize sample clustering patterns by studies. As shown in Fig. 2b, PC1 and PC2 accounted for 13.0% variance of the microbiota. Chen, Jangi, and Miyake’s studies were distinct from each other and the rest of the studies along PC1 and PC2 (Fig. 2b). Kruskal-Wallis test further supported statistical difference among studies at PC1 and PC2 (p < 0.001 for both PC1 and PC2). Additional testing showed studies were all significantly different along PC3 to PC10 (all p 0.001). Notably, Miyake’s study showed the least dispersion (inter-subject variation) compared to the rest of the studies.
Variance analysis using PERMANOVA showed that the study variable accounted for 19.17% of total microbiota variance (Fig. 2c). Other technical variables, such as sequencing region, geographical location, DNA extraction kit, and sequencing platforms, also contributed to microbiota variations ranging from 4.9 to 14.5%, with statistical significance (p = 0.001) (Fig. 2c, Additional file 1: Fig. S2-S4). However, these variables were likely to have overlapping contributions to the microbiota variation. For example, Miyake’s study was conducted in Japan using an in-house DNA extraction kit and V12 sequencing on a Roche 454 sequencing platform. We also tested the variance contributed by available biological variables such as group (MS vs control) and sex. We found disease group had a minimal influence (0.6%) on the overall microbiota variation and had no effect on PC1. However, disease group was significantly different in PC2 after controlling for the study effect (Fig. 2b, blocked Wilcoxon test, p = 0.0002), as well as in PC5 (p = 0.01) and PC10 (p = 0.002), but the differences or effect sizes were small. Together, these data suggest that the “study” factor has a predominant effect in driving heterogeneity of the microbiota composition. Study effect should be controlled when identifying disease-associated microbiota by meta-analysis.
Identification of common MS-associated microbiota by meta-analysis
We next combined the data matrix from all 7 studies and performed a meta-analysis using a blocked Wilcoxon rank-sum test with “study” factor as a blocking factor. We also performed a linear mixed regression analysis with group as fix effect and study as random effect. Consistent with the individual studies, our meta-analysis found no significant differences in alpha diversity between MS and controls by blocked Wilcoxon test. Beta diversity, as measured by Bray-Curtis dissimilarity, was also not different between the two groups (Fig. 3a). Sensitivity analysis using the leave-one-out method for affirmed these results, demonstrating robustness of our findings.
Fig. 3.
Common microbiota revealed by meta-analysis. a Alpha and beta diversity in MS and controls. Diversity is not statistically different between MS and controls (p = 0.72 for Bray-Curtis dissimilarity; p = 0.57 for richness; p = 0.63 for Shannon diversity). b Significantly different genera between MS and controls identified by meta-analysis. Fifteen genera are significantly different between MS and controls after controlling for the “study” factor. Mean and standard error for each genus are illustrated. Class level taxonomy for each genus is indicated next to the genus. c Results of leave-one-out sensitivity analysis
Fifteen genera were significantly different between MS and controls as shown by either blocked Wilcoxon test or linear mixed regression analysis in the meta-analysis (Fig. 3b). Seven of the fifteen genera were also identified from the individual studies as being consistently increased (UBA1819, unclassified Lachnospiraceae and Flavonifractor) and decreased (Prevotella, Faecalibacterium, Lachnospira, Megamonas) in MS patients in at least two studies (Fig. 1b). We also identified eight new genera associated with MS that were not identified by individual study analysis. These included Clostridium innocuum group, Eubacterium fissicatena group, Actinomyces, Agathobacter, Erysipelatoclostridium, Flavobacterium, Lachnospiraceae ND3007 group, and Streptococcus. Six of the eight newly identified genera were increased in MS compared to controls. Notably, more than half of the genera identified by meta-analysis belonged to the Clostridia class. This is consistent with the findings of our individual study.
Sensitivity analysis of differential taxa revealed significant variability attributed to the two Asian cohorts. Removing a US study could still replicate 73.33 to 100% of the differential taxa identified from the seven studies. However, when an Asian study was omitted, only 26.67% (Miyake) and 20% (Zeng) of the taxa in Fig. 3b were maintained. Notably, despite variations driven by specific studies, the genera Actinomyces and Faecalibacterium were consistently identified in every iteration of the leave-one-out analysis, indicating a stable trend (Fig. 3c). Together, our meta-analysis suggests there are reproducible MS-associated microbiota alterations across studies.
Disruption of Bacteroides-Prevotella correlative network in MS
Because the gut microbiota forms a complex interactive network through cooperation/competition which collectively affects host health and diseases [29], we tested the hypothesis that this microbiota interaction network is disrupted in MS patients. Using SparCC [30], we identified nine positive correlations that were shared between MS and controls (Fig. 4a, b), suggesting these interactions may be fundamental structures of the microbiota network that are resilient to changes related to MS. For example, the most abundant genus, Bacteroides, was positively correlated with Alistipes and Parabacteroides, and Blautia was positively correlated with Bifidobacterium [31]. We identified 13 (Fig. 4c) and 16 (Fig. 4d) unique correlations in control and MS, respectively. Of the 13 unique correlations identified in controls, the negative correlation between Bacteroides and Prevotella that were highly abundant genera in our dataset (Fig. 2a) was the strongest (Fig. 4c) This strong negative correlation appears to be a fundamental characteristic of the microbiota in the gut of healthy adults [32, 33]. However, this correlation was completely lost in patients with MS (Fig. 4d). In MS, Bacteroides formed a new correlation network, as indicated by a positive correlation with Lachnoclostridium and negative correlations with five other genera.
Fig. 4.
Disruption of Bacteroides-Prevotella correlative network in MS. The network is constructed using correlations with p-value less than 0.05 and correlation coefficient larger than 0.2. Red lines represent positive correlations and blue lines represent negative correlations; The width of line varies by absolute value of correlation coefficient, and the nodes size represents relative abundance of genera. a, b Correlations shared between MS and controls. Nine positive correlations are shared in MS (a) and controls (b). c Correlations that are unique in controls. d Correlations that are unique in MS
To test the reliability of the network findings, we constructed networks within MS group or control group using leave-one-out sensitivity analysis. Rand index was used to assess the similarities of network structures between the network generated from any six studies with the network generated from the seven studies combined. The rand values ranged from 0.77 to 0.90, indicating that network structures are similar and supporting the robustness of our findings (Additional file 2: Table S4). Notably, the relationship between Bacteroides and Prevotella are consistently maintained in the control and MS groups (Additional file 1: Fig. S5-S11). Taken together, our findings suggest that the normal microbe-microbe correlation network is substantially disrupted and replaced by new correlations in patients with MS.
Classification of MS and control using the gut microbiota
To test the potential of using the gut microbiota to differentiate MS from controls, we trained RF models using each of the seven data sets and evaluated the accuracy of the classifiers (Additional file 1: Fig. S12a blue diagonal from top left to bottom right). For each classifier built based on one study, we tested the prediction performance for the other six datasets (Additional file 1: Fig. S12a, off-diagonal values). We found that the accuracy of the models (as measured based on confusion table) was generally low and varied widely, ranging from 0.48 to 0.72 (diagonal from top left to bottom right). Prediction performance (as measured by AUC) using these classifiers also varied widely, from 0.40 to 0.84. However, it is notable that the microbiota classifier from five studies (Cantoni, Chen, Cekanaviciute, Ni Choileain, and Zeng) provided a prediction performance for Miyake’s study, with AUCs more than 0.65. Interestingly, prediction using the microbiota data from Zeng’s study led to AUCs above 0.8 for Miyake’s study (AUC = 0.84) and vice versa (AUC = 0.83). To investigate whether the higher prediction performance observed between Miyake’s and Zeng’s studies (two Asian cohorts) was attributed to similar microbiome composition, we calculated pairwise beta-diversity across all studies. The microbiome similarity between Miyake’s and Zeng’s studies was not more pronounced compared to others (Additional file 1: Fig. S13). However, taxa of importance that differentiate MS from controls in both Miyake’s and Zeng’s studies, identified through the RF analysis, exhibited a 40% overlap. Taxa of importance that differentiate MS from controls in other studies in the RF analysis showed only a 20–30% overlap with Miyake’s study. This suggests that distinguishing taxa, rather than similarity of overall microbiome composition, is crucial for achieving good predictability between the two Asian cohorts.
We next trained RF classifiers using data from a combination of six of the studies and tested their prediction performance on the remaining dataset. Training with a large sample size did not achieve higher prediction AUCs in the remaining dataset, with the exception of Miyake’s study (Additional file 1: Fig. S12b). Lastly, we built a RF classifier using three quarters of all the data from the seven studies and then tested its prediction performance of the remaining data (Additional file 1: Fig. S12c). This approach yielded an AUC of 0.67. Taken together, machine learning based on the gut microbiota profile has potential to differentiate MS from controls, but the prediction performance needs to be improved before any clinical application.
Association of the gut microbiota with disease status and treatment in MS patients
We next explored whether the composition of the microbiota is associated with clinical characteristics of MS. Among all 253 patients with RRMS, information on disease status and disease treatment was available for 207 patients and 234 patients, respectively. NO CIS and PPMS patients were included in this analysis. Alpha and beta diversity and specific taxa were not significantly different between 40 active cases and 166 remission cases after controlling for the study variable (Additional file 1: Fig. S14a). Sixty-five patients received different therapies including DMT Copaxone (n = 15), interferon beta (n = 32), and immunosuppressive agents azathioprine (n = 5), mycophenolate mofetil (n = 2), methotrexate (n = 2), Tysabri (n = 5), and others (n = 4). One hundred sixty-nine patients did not receive any treatment at the time of stool collection. There were no significant differences in alpha and beta diversity as well as relative abundance between non-treated patients and treated patients after FDR adjustment (Additional file 1: Fig. S14b).
Discussion
Over the past several years, around 100 different bacterial taxa have been reported to be associated with MS across different studies [2–17]. Our work reconciles discordant findings in previous studies and establishes a generalized and common gut microbiome pattern in patients with MS across geographically and technically diverse studies.
A recent report from the International Multiple Sclerosis Microbiome Study (iMSMS) based on a large multi-center dataset of MS patients and household healthy control (HHC) subjects has provided the most comprehensive microbiome data analysis in MS to date [34]. Comparison of findings between iMSMS and our meta-analysis has revealed several common insights: (1) geography has a more dominant effect on microbial composition than disease diagnosis (Fig. 2c). (2) No significant difference was detected in alpha diversity between MS and healthy controls (Fig. 3a). (3) While directionality (negative vs positive) of correlation was not reported in the iMSMS study, it identified unique presence of Bacteroides and Prevotella species in the microbiome network in healthy controls. (4) Despite many differences in MS-associated taxa, the relative abundance of Faecalibacterium was found to be decreased in MS patients compared to healthy controls (Fig. 3c) in both studies. The different MS-associated taxa between our study and iMSMS can be due to numerous known or unknown factors that influence microbiome variation, as we have demonstrated in Fig. 2c. For example, MS-associated taxa identified by iMSMS study were based on shallow whole genome shotgun sequencing. While it avoids amplification bias from 16S rRNA gene sequencing, it may not capture important rare taxa that can be detected by 16S rRNA gene sequencing (i.e., Actinomyces, Flavonifractor, etc., in Fig. 3). In addition to sex bias, using household control may decrease sensitivity of detecting MS-associated microbiome because individuals from the same household tend to share gut microbes, and a shared microbe may still influence MS development in genetically predisposed individuals. Our meta-analysis of previous highly cited microbiome studies in MS and non-household healthy controls across diverse of locations from USA and Asia provides a complementary view of the microbiome in MS to the iMSMS study. The share findings from the two large MS microbiome analyses derived from different study designs and research approaches provided robust evidence on microbiome markers in MS patients.
One major discordance between our findings and those from the iMSMS study is the absence of treatment-associated taxa in our study. It is worth noting that many treatment-associated taxa identified in the iMSMS study were derived from a comparison between treated MS patients and their household controls, and only a few taxa were significantly different between treated and non-treated MS patients. Before p-value adjustment, we also identified several taxa that differentiated treated from non-treated MS patients, but they were no longer significant after FDR adjustment. Due to the relatively small sample size, we did not perform a comparison between specific DMT treatments and non-treated MS.
Our analysis identified several important MS-associated taxa. Prevotella, one of the most abundant genus in the healthy gut [35], was decreased in patients with MS in re-analysis of seven individual studies, suggesting that alteration in Prevotella plays a key role in the disease. Indeed, Prevotella histicola has been shown to suppress a Th17-mediated autoimmune response and improve disease course in a mouse model of MS, experimental autoimmune encephalomyelitis (EAE) [36]. However, increased relative abundance of Prevotella copri has also been associated with higher inflammation in patients with rheumatoid arthritis, indicating that the immunomodulatory role of Prevotella may be context dependent and/or specific to Prevotella species. Prevotella and Bacteroides are two common enterotypes identified in healthy human populations [35, 37]. Our study revealed the loss of negative correlation between Prevotella and Bacteroides in MS patients, which is likely due to significant reduction of Prevotella in MS patients. This further led to a different microbiome interactive network in MS.
Faecalibacterium is one of the most common health-promoting bacteria identified from various studies [38]. In our study, Faecalibacterium was significantly lower in patients with MS than controls, and this finding was proved to be robust based on the sensitivity analysis. Like patients with MS, Faecalibacterium was found less abundant patients with IBD [39] and different neurodegenerative disorders [40, 41], suggesting Faecalibacterium may modulate the immune responses in several different diseases.
In addition to Faecalibacterium, Actinomyces also showed a significant association with MS in the sensitivity analysis. Actinomyces is a genus commonly found in the oral cavity and gut. Although the current study could not determine its origin, we cannot rule out the possibility of an oral origin for Actinomyces. Similarly, Streptococcus is a dominant genus in the oral cavity but also part of the normal microbiota in the intestinal tract. Streptococcus was significantly increased in MS compared to controls, and it remained significant in most iterations of the sensitivity analysis. The presence of S. oralis and S. mitis, which are of oral origin, had been detected in the small intestine of RRMS patients [42]. Pathogenic Streptococcus species in the gut have been associated with IBD [43] and colon cancer [44], and childhood Streptococcus infections have been investigated as a putative risk factor for MS [45]. Streptococcus pneumoniae infection is thought to aggravate EAE in a TLR2 dependent manner [46]. Ectopic gut colonization by oral bacteria along with Th17 cells migration from oral mucosa to the gut promote gut inflammation and colitis in mice [47]. Identification of increased Streptococcus or Actinomyces in MS through our meta-analysis begs the questions whether there is an oral-gut microbiota connection in MS.
Our machine learning had only modest predictive power to differentiate MS vs healthy controls. However, the two Asian cohorts (Miyake and Zeng) exhibited greater predictability with each other. This observation was not due to similar microbiome compositions resulting from the proximity of geographical locations of the two studies. Instead, it is likely that the higher overlap of distinguishing taxa identified through RF analyses in both studies played an important role. In addition, because MS has a complex pathogenesis and etiology, besides increasing sample size to train the classifier, we believe that combining knowledge about the gut microbiota with clinical data and other OMICS data will add additional value to existing approaches to facilitate diagnosis, risk prediction, or prognosis of MS in future.
Our study has several limitations. Only seven cohort studies were included due to difficulty in obtaining sequencing data or complete clinical data from published works. Data sharing is crucial to validate findings and enables new discoveries, especially for studies related to rare diseases. Our analysis was also limited to genus level because different sequencing platforms and sequencing of different 16S rRNA gene regions preclude species level analysis across datasets. With more widespread use of whole genome shotgun sequencing and meta-transcriptomic techniques, future meta-analyses may be able to incorporate species and strain level taxonomies. Lastly, a comprehensive analysis of the effect of disease status (remission/active) on the gut microbiota could not be performed due to a lack of detailed information on patients in the MS group across studies. The iMSMS study has shown that different DMTs have different effects on the microbiota composition [34]. We did not perform comparison of the microbiota changes in different DMTs as this will not be accurate and robust due to even smaller sample size for each specific treatment group.
Future studies with standardized sample collection, sample processing, sequencing approach, and data analysis procedures, as well as well-organized data management and sharing plan, will maximize utilization of microbiome resource and strengthen microbiome research in MS. In addition, longitudinal studies are highly warranted to better understand the dynamics of the microbiota over the clinical course and treatment course of MS.
Conclusions
There are consistent microbial signatures associated with MS across studies. Prevotella is a significant biomarker in MS diagnosis in individual project analysis. Faecalibacterium and Actinomyces are associated with MS diagnosis in the meta-analysis. Furthermore, the correlation of Prevotella negatively related to Bacteroides is disrupted in MS in the network analysis.
Supplementary Information
Additional file 2: Table S1. Demographic table for each subject. Table S2. Summary of treatment regimens and disease activity across studies. Table S3. Details of random forest classifiers. Table S4. Rand index values for network comparisons.
Acknowledgements
We thank Professor Yongjun Lu from Sun Yat-sen University for providing the detailed data information of study “Zeng.” We are grateful to Cassandra Suther for the copyedit of our paper.
Authors’ contributions
QL contributed to the data analysis, drafting, and critical revision of the manuscript. YZ contributed to the study conception and design, data acquisition, analysis, drafting, and critical revision of the manuscript. AM contributed to the data acquisition and critical revision of the manuscript. HT contributed to the study conception and critical revision of the manuscript. YD contributed to the drafting and critical revision of the manuscript. LP, EL, SN, DH, LC, HW, and TY contributed to providing the data and critically revising the manuscript. YW and KC contributed to critically revising the manuscript. All authors read and approved the final manuscript.
Funding
Drs. Yanjiao Zhou and Laura Piccio was supported by R01 NS102633, and this work was also supported by the start-up funding to Dr. Yanjiao Zhou from UConn Health.
Availability of data and materials
All the sequencing data can be accessed directly from the published paper. The related analysis code and table can be found in GitHub (https://github.com/YZhouLabUConnHealth/meta_analysis_MS) [48].
Declarations
Ethics approval and consent to participate
Not applicable.
Consent for publication
Not applicable.
Competing interests
YZ holds shares at General Biomics Inc. HT has, in the last 5 years, received research support from the Canada Research Chair Program, the National Multiple Sclerosis Society, the Canadian Institutes of Health Research, the Multiple Sclerosis Society of Canada, the Multiple Sclerosis Scientific Research Foundation, and the EDMUS Foundation (“Fondation EDMUS contre la sclérose en plaques”) and, in addition, in the last 5 years, has had travel expenses or registration fees prepaid or reimbursed to present at CME conferences from the Consortium of MS Centres (2018), National MS Society (2018), ECTRIMS/ACTRIMS (2017–2022), and American Academy of Neurology (2019). Speaker honoraria are either declined or donated to an MS charity or to an unrestricted grant for use by HT’s research group. EEL has received honoraria over the last 5 years for consulting for Bristol Myers Squibb, Genentech, TG Therapeutics, NGM Bio, Janssen, Biogen, Genzyme, Alexion, EMD Serono, Celgene, and Teva. She has received research support from Genentech, the National Institutes of Health (NIH K23 NS107624 and KL2 TR001862), the Race to Erase MS, and the Robert E Leet and Clara Guthrie Patterson Trust. She is an assistant editor for Annals of Neurology. The remaining authors declare that they have no competing interests.
Footnotes
Publisher’s Note
Springer Nature remains neutral with regard to jurisdictional claims in published maps and institutional affiliations.
References
- 1.Mirza A, Forbes JD, Zhu F, Bernstein CN, Van Domselaar G, Graham M, Waubant E, Tremlett H. The multiple sclerosis gut microbiota: a systematic review. Mult Scler Relat Disord. 2020;37:101427. 10.1016/j.msard.2019.101427 [DOI] [PubMed] [Google Scholar]
- 2.Cantoni C, Lin Q, Dorsett Y, Ghezzi L, Liu Z, Pan Y, Chen K, Han Y, Li Z, Xiao H, et al. Alterations of host-gut microbiome interactions in multiple sclerosis. EBioMedicine. 2022;76:103798. 10.1016/j.ebiom.2021.103798 [DOI] [PMC free article] [PubMed] [Google Scholar]
- 3.Katz Sand I, Zhu Y, Ntranos A, Clemente JC, Cekanaviciute E, Brandstadter R, Crabtree-Hartman E, Singh S, Bencosme Y, Debelius J, et al. Disease-modifying therapies alter gut microbial composition in MS. Neurol Neuroimmunol Neuroinflamm. 2019;6:e517. 10.1212/NXI.0000000000000517 [DOI] [PMC free article] [PubMed] [Google Scholar]
- 4.Cekanaviciute E, Yoo BB, Runia TF, Debelius JW, Singh S, Nelson CA, Kanner R, Bencosme Y, Lee YK, Hauser SL, et al. Gut bacteria from multiple sclerosis patients modulate human T cells and exacerbate symptoms in mouse models. Proc Natl Acad Sci U S A. 2017;114:10713–8. 10.1073/pnas.1711235114 [DOI] [PMC free article] [PubMed] [Google Scholar]
- 5.Chen J, Chia N, Kalari KR, Yao JZ, Novotna M, Paz Soldan MM, Luckey DH, Marietta EV, Jeraldo PR, Chen X, et al. Multiple sclerosis patients have a distinct gut microbiota compared to healthy controls. Sci Rep. 2016;6:28484. 10.1038/srep28484 [DOI] [PMC free article] [PubMed] [Google Scholar]
- 6.Choileain SN, Kleinewietfeld M, Raddassi K, Hafler DA, Ruff WE, Longbrake EE. CXCR3+ T cells in multiple sclerosis correlate with reduced diversity of the gut microbiome. J Transl Autoimmun. 2020;3:100032. 10.1016/j.jtauto.2019.100032 [DOI] [PMC free article] [PubMed] [Google Scholar]
- 7.Jangi S, Gandhi R, Cox LM, Li N, von Glehn F, Yan R, Patel B, Mazzola MA, Liu S, Glanz BL, et al. Alterations of the human gut microbiome in multiple sclerosis. Nat Commun. 2016;7:12015. 10.1038/ncomms12015 [DOI] [PMC free article] [PubMed] [Google Scholar]
- 8.Miyake S, Kim S, Suda W, Oshima K, Nakamura M, Matsuoka T, Chihara N, Tomita A, Sato W, Kim SW, et al. Dysbiosis in the gut microbiota of patients with multiple sclerosis, with a striking depletion of species belonging to Clostridia XIVa and IV clusters. PLoS One. 2015;10:e0137429. 10.1371/journal.pone.0137429 [DOI] [PMC free article] [PubMed] [Google Scholar]
- 9.Tremlett H, Zhu F, Arnold D, Bar-Or A, Bernstein CN, Bonner C, Forbes JD, Graham M, Hart J, Knox NC, et al. The gut microbiota in pediatric multiple sclerosis and demyelinating syndromes. Ann Clin Transl Neurol. 2021;8:2252–69. 10.1002/acn3.51476 [DOI] [PMC free article] [PubMed] [Google Scholar]
- 10.Tremlett H, Fadrosh DW, Faruqi AA, Zhu F, Hart J, Roalstad S, Graves J, Lynch S, Waubant E. Centers USNoPM: Gut microbiota in early pediatric multiple sclerosis: a case-control study. Eur J Neurol. 2016;23:1308–21. 10.1111/ene.13026 [DOI] [PMC free article] [PubMed] [Google Scholar]
- 11.Zeng Q, Junli G, Liu X, Chen C, Sun X, Li H, Zhou Y, Cui C, Wang Y, Yang Y, et al. Gut dysbiosis and lack of short chain fatty acids in a Chinese cohort of patients with multiple sclerosis. Neurochem Int. 2019;129:104468. 10.1016/j.neuint.2019.104468 [DOI] [PubMed] [Google Scholar]
- 12.Berer K, Gerdes LA, Cekanaviciute E, Jia X, Xiao L, Xia Z, Liu C, Klotz L, Stauffer U, Baranzini SE, et al. Gut microbiota from multiple sclerosis patients enables spontaneous autoimmune encephalomyelitis in mice. Proc Natl Acad Sci U S A. 2017;114:10719–24. 10.1073/pnas.1711233114 [DOI] [PMC free article] [PubMed] [Google Scholar]
- 13.Swidsinski A, Dorffel Y, Loening-Baucke V, Gille C, Goktas O, Reisshauer A, Neuhaus J, Weylandt KH, Guschin A, Bock M. Reduced mass and diversity of the colonic microbiome in patients with multiple sclerosis and their improvement with ketogenic diet. Front Microbiol. 2017;8:1141. 10.3389/fmicb.2017.01141 [DOI] [PMC free article] [PubMed] [Google Scholar]
- 14.Reynders T, Devolder L, Valles-Colomer M, Van Remoortel A, Joossens M, De Keyser J, Nagels G, D’Hooghe M, Raes J. Gut microbiome variation is associated to Multiple Sclerosis phenotypic subtypes. Ann Clin Transl Neurol. 2020;7:406–19. 10.1002/acn3.51004 [DOI] [PMC free article] [PubMed] [Google Scholar]
- 15.Forbes JD, Chen CY, Knox NC, Marrie RA, El-Gabalawy H, de Kievit T, Alfa M, Bernstein CN, Van Domselaar G. A comparative study of the gut microbiota in immune-mediated inflammatory diseases-does a common dysbiosis exist? Microbiome. 2018;6:221. 10.1186/s40168-018-0603-4 [DOI] [PMC free article] [PubMed] [Google Scholar]
- 16.Tankou SK, Regev K, Healy BC, Tjon E, Laghi L, Cox LM, Kivisakk P, Pierre IV, Hrishikesh L, Gandhi R, et al. A probiotic modulates the microbiome and immunity in multiple sclerosis. Ann Neurol. 2018;83:1147–61. 10.1002/ana.25244 [DOI] [PMC free article] [PubMed] [Google Scholar]
- 17.Kozhieva M, Naumova N, Alikina T, Boyko A, Vlassov V, Kabilov MR. Primary progressive multiple sclerosis in a Russian cohort: relationship with gut bacterial diversity. BMC Microbiol. 2019;19:309. 10.1186/s12866-019-1685-2 [DOI] [PMC free article] [PubMed] [Google Scholar]
- 18.Teng F, Darveekaran Nair SS, Zhu P, Li S, Huang S, Li X, Xu J, Yang F. Impact of DNA extraction method and targeted 16S-rRNA hypervariable region on oral microbiota profiling. Sci Rep. 2018;8:16321. 10.1038/s41598-018-34294-x [DOI] [PMC free article] [PubMed] [Google Scholar]
- 19.Duvallet C, Gibbons SM, Gurry T, Irizarry RA, Alm EJ. Meta-analysis of gut microbiome studies identifies disease-specific and shared responses. Nat Commun. 2017;8:1784. 10.1038/s41467-017-01973-8 [DOI] [PMC free article] [PubMed] [Google Scholar]
- 20.Callahan BJ, McMurdie PJ, Rosen MJ, Han AW, Johnson AJ, Holmes SP. DADA2: high-resolution sample inference from Illumina amplicon data. Nat Methods. 2016;13:581–3. 10.1038/nmeth.3869 [DOI] [PMC free article] [PubMed] [Google Scholar]
- 21.Bolger AM, Lohse M, Usadel B. Trimmomatic: a flexible trimmer for Illumina sequence data. Bioinformatics. 2014;30:2114–20. 10.1093/bioinformatics/btu170 [DOI] [PMC free article] [PubMed] [Google Scholar]
- 22.Rognes T, Flouri T, Nichols B, Quince C, Mahe F. VSEARCH: a versatile open source tool for metagenomics. PeerJ. 2016;4:e2584. 10.7717/peerj.2584 [DOI] [PMC free article] [PubMed] [Google Scholar]
- 23.Nearing JT, Douglas GM, Hayes MG, MacDonald J, Desai DK, Allward N, Jones CMA, Wright RJ, Dhanani AS, Comeau AM, Langille MGI. Microbiome differential abundance methods produce different results across 38 datasets. Nat Commun. 2022;13:342. 10.1038/s41467-022-28034-z [DOI] [PMC free article] [PubMed] [Google Scholar]
- 24.Li Y, Ge X, Peng F, Li W, Li JJ. Exaggerated false positives by popular differential expression methods when analyzing human population samples. Genome Biol. 2022;23:79. 10.1186/s13059-022-02648-4 [DOI] [PMC free article] [PubMed] [Google Scholar]
- 25.Shah S, Locca A, Dorsett Y, Cantoni C, Ghezzi L, Lin Q, Bokoliya S, Panier H, Suther C, Gormley M, et al. Alterations of the gut mycobiome in patients with MS. EBioMedicine. 2021;71:103557. 10.1016/j.ebiom.2021.103557 [DOI] [PMC free article] [PubMed] [Google Scholar]
- 26.Wirbel J, Pyl PT, Kartal E, Zych K, Kashani A, Milanese A, Fleck JS, Voigt AY, Palleja A, Ponnudurai R, et al. Meta-analysis of fecal metagenomes reveals global microbial signatures that are specific for colorectal cancer. Nat Med. 2019;25:679–89. 10.1038/s41591-019-0406-6 [DOI] [PMC free article] [PubMed] [Google Scholar]
- 27.Sheu CF, Suzuki S. Meta-analysis using linear mixed models. Behav Res Methods Instrum Comput. 2001;33:102–7. 10.3758/BF03195354 [DOI] [PubMed] [Google Scholar]
- 28.Pasolli E, Truong DT, Malik F, Waldron L, Segata N. Machine learning meta-analysis of large metagenomic datasets: tools and biological insights. PLoS Comput Biol. 2016;12:e1004977. 10.1371/journal.pcbi.1004977 [DOI] [PMC free article] [PubMed] [Google Scholar]
- 29.Faust K, Sathirapongsasuti JF, Izard J, Segata N, Gevers D, Raes J, Huttenhower C. Microbial co-occurrence relationships in the human microbiome. PLoS Comput Biol. 2012;8:e1002606. 10.1371/journal.pcbi.1002606 [DOI] [PMC free article] [PubMed] [Google Scholar]
- 30.Friedman J, Alm EJ. Inferring correlation networks from genomic survey data. PLoS Comput Biol. 2012;8:e1002687. 10.1371/journal.pcbi.1002687 [DOI] [PMC free article] [PubMed] [Google Scholar]
- 31.Riviere A, Selak M, Lantin D, Leroy F, De Vuyst L. Bifidobacteria and butyrate-producing colon bacteria: importance and strategies for their stimulation in the human gut. Front Microbiol. 2016;7:979. 10.3389/fmicb.2016.00979 [DOI] [PMC free article] [PubMed] [Google Scholar]
- 32.Gorvitovskaia A, Holmes SP, Huse SM. Interpreting Prevotella and Bacteroides as biomarkers of diet and lifestyle. Microbiome. 2016;4:15. 10.1186/s40168-016-0160-7 [DOI] [PMC free article] [PubMed] [Google Scholar]
- 33.Roager HM, Licht TR, Poulsen SK, Larsen TM, Bahl MI. Microbial enterotypes, inferred by the prevotella-to-bacteroides ratio, remained stable during a 6-month randomized controlled diet intervention with the new nordic diet. Appl Environ Microbiol. 2014;80:1142–9. 10.1128/AEM.03549-13 [DOI] [PMC free article] [PubMed] [Google Scholar]
- 34.Zhou X, Baumann R, Gao X, Mendoza M, Singh S, Katz Sand I, Xia Z, et al. Gut microbiome of multiple sclerosis patients and paired household healthy controls reveal associations with disease risk and course. Cell. 2022;185(19):3467-86. [DOI] [PMC free article] [PubMed]
- 35.Zhou Y, Mihindukulasuriya KA, Gao H, La Rosa PS, Wylie KM, Martin JC, Kota K, Shannon WD, Mitreva M, Sodergren E, Weinstock GM. Exploration of bacterial community classes in major human habitats. Genome Biol. 2014;15:R66. 10.1186/gb-2014-15-5-r66 [DOI] [PMC free article] [PubMed] [Google Scholar]
- 36.Shahi SK, Freedman SN, Murra AC, Zarei K, Sompallae R, Gibson-Corley KN, Karandikar NJ, Murray JA, Mangalam AK. Prevotella histicola, a human gut commensal, is as potent as COPAXONE(R) in an animal model of multiple sclerosis. Front Immunol. 2019;10:462. 10.3389/fimmu.2019.00462 [DOI] [PMC free article] [PubMed] [Google Scholar]
- 37.Arumugam M, Raes J, Pelletier E, Le Paslier D, Yamada T, Mende DR, Fernandes GR, Tap J, Bruls T, Batto JM, et al. Enterotypes of the human gut microbiome. Nature. 2011;473:174–80. 10.1038/nature09944 [DOI] [PMC free article] [PubMed] [Google Scholar]
- 38.Manor O, Dai CL, Kornilov SA, Smith B, Price ND, Lovejoy JC, Gibbons SM, Magis AT. Health and disease markers correlate with gut microbiome composition across thousands of people. Nat Commun. 2020;11:5206. 10.1038/s41467-020-18871-1 [DOI] [PMC free article] [PubMed] [Google Scholar]
- 39.Sokol H, Seksik P, Furet JP, Firmesse O, Nion-Larmurier I, Beaugerie L, Cosnes J, Corthier G, Marteau P, Dore J. Low counts of Faecalibacterium prausnitzii in colitis microbiota. Inflamm Bowel Dis. 2009;15:1183–9. 10.1002/ibd.20903 [DOI] [PubMed] [Google Scholar]
- 40.Ueda A, Shinkai S, Shiroma H, Taniguchi Y, Tsuchida S, Kariya T, Kawahara T, Kobayashi Y, Kohda N, Ushida K, et al. Identification of Faecalibacterium prausnitzii strains for gut microbiome-based intervention in Alzheimer’s-type dementia. Cell Rep Med. 2021;2:100398. 10.1016/j.xcrm.2021.100398 [DOI] [PMC free article] [PubMed] [Google Scholar]
- 41.Stopinska K, Radziwon-Zaleska M, Domitrz I. The microbiota-gut-brain axis as a key to neuropsychiatric disorders: a mini review. J Clin Med. 2021;10(20):4640. 10.3390/jcm10204640 [DOI] [PMC free article] [PubMed] [Google Scholar]
- 42.Cosorich I, Dalla-Costa G, Sorini C, Ferrarese R, Messina MJ, Dolpady J, Radice E, Mariani A, Testoni PA, Canducci F, et al. High frequency of intestinal T(H)17 cells correlates with microbiota alterations and disease activity in multiple sclerosis. Sci Adv. 2017;3:e1700492. 10.1126/sciadv.1700492 [DOI] [PMC free article] [PubMed] [Google Scholar]
- 43.Chirouze C, Patry I, Duval X, Baty V, Tattevin P, Aparicio T, Pagenault M, Carbonnel F, Couetdic G, Hoen B. Streptococcus bovis/Streptococcus equinus complex fecal carriage, colorectal carcinoma, and infective endocarditis: a new appraisal of a complex connection. Eur J Clin Microbiol Infect Dis. 2013;32:1171–6. 10.1007/s10096-013-1863-3 [DOI] [PubMed] [Google Scholar]
- 44.Teitelbaum JE, Triantafyllopoulou M. Inflammatory bowel disease and Streptococcus bovis. Dig Dis Sci. 2006;51:1439–42. 10.1007/s10620-005-9053-5 [DOI] [PubMed] [Google Scholar]
- 45.Topkaya AE, Sahin S, Aksungar FB, Boru UT, Yildiz Z, Sur H. Is there any relationship between streptococcal infection and multiple sclerosis? Med Sci Monit. 2007;13:CR567-569. [PubMed] [Google Scholar]
- 46.Herrmann I, Kellert M, Schmidt H, Mildner A, Hanisch UK, Bruck W, Prinz M, Nau R. Streptococcus pneumoniae infection aggravates experimental autoimmune encephalomyelitis via Toll-like receptor 2. Infect Immun. 2006;74:4841–8. 10.1128/IAI.00026-06 [DOI] [PMC free article] [PubMed] [Google Scholar]
- 47.Kitamoto S, Nagao-Kitamoto H, Jiao Y, Gillilland MG 3rd, Hayashi A, Imai J, Sugihara K, Miyoshi M, Brazil JC, Kuffa P, et al. The intermucosal connection between the mouth and gut in commensal pathobiont-driven colitis. Cell. 2020;182(447–462):e414. [DOI] [PMC free article] [PubMed] [Google Scholar]
- 48.Lin Q, Dorsett Y, Mirza A, Tremlett H, Piccio L, Longbrake EE, Ni Choileain S, Hafler DA, Cox LM, Weiner HL, Yamamura T, Chen K, Wu Y, Zhou Y. Meta-analysis for MS. GitHub. https://github.com/YZhouLabUConnHealth/meta_analysis_MS (2024). [DOI] [PMC free article] [PubMed]
Associated Data
This section collects any data citations, data availability statements, or supplementary materials included in this article.
Supplementary Materials
Additional file 2: Table S1. Demographic table for each subject. Table S2. Summary of treatment regimens and disease activity across studies. Table S3. Details of random forest classifiers. Table S4. Rand index values for network comparisons.
Data Availability Statement
All the sequencing data can be accessed directly from the published paper. The related analysis code and table can be found in GitHub (https://github.com/YZhouLabUConnHealth/meta_analysis_MS) [48].




