Abstract
Background
The potentially fatal attacks experienced by porphyria carriers are triggered by various porphyrinogenic drugs. However, determining the safety of particular drugs is challenging.
Methods
We retrospectively used the U.S. Food and Drug Administration’s Adverse Event Reporting System (FAERS) to identify drugs associated with porphyria as an adverse event (AE) extracted from data from January 2004 to March 2022. The associated search terms included “Porphyria,” “Porphyria screen,” “Porphyria non-acute,” “Porphyria acute,” “Acquired porphyria,” and “Pseudoporphyria.” Signal mining analysis was performed to identify the association between drugs and AEs by four algorithms, namely the reporting odds ratio, proportional reporting ratio, Bayesian confidence propagation neural network, and multi-item gamma Poisson shrinker.
Results
FAERS reported 1470 cases of porphyria-related AEs, and 406 drugs were screened after combining trade and generic names. All four algorithms identified 52 drugs with signals. The characteristics of all the reports and signaling drugs were analyzed.
Conclusions
This is the first report of drug-associated porphyria that provides critical information on drug porphyrogenicity, facilitating rational and evidence-based drug prescription and improving the accuracy of porphyrogenicity prediction based on model algorithms. Moreover, this study serves a reference for clinicians to ensure that porphyrinogenic drugs are not prescribed to carriers of porphyria genetic mutations.
Keywords: Porphyria, Drug-induced porphyria, FAERS, Drug porphyrogenicity
Background
Porphyria is a group of rare metabolic diseases caused by inherited or acquired enzymatic deficiency in the metabolic pathway of heme biosynthesis [1]. Eukaryotic heme biosynthesis comprises eight enzymatic reactions; each type of porphyria is associated with a different defect. The first and rate-limiting step in the heme biosynthetic pathway involves the formation of δ-aminolevulinic acid (ALA) from the condensation of glycine and succinyl CoA by δ-aminolevulinic acid synthase (ALAS)1 in the liver and ALAS2 in the erythroblastic system [2]. Porphyria is classified as hepatic or erythroid, depending on whether the excess production of porphyrin precursors or porphyrins arises from and accumulates in the liver or developing erythrocytes, respectively. It is also classified clinically as acute or cutaneous based on the respective major clinical manifestations [3]. Acute hepatic porphyria (AHP) includes acute intermittent porphyria (AIP), hereditary coproporphyria (HCP), variegate porphyria (VP), and δ-aminolevulinic acid dehydratase deficient porphyria (ADP). All four types of AHP present with acute abdominal and neuropsychiatric symptoms. For example, porphyria cutanea tarda (PCT) is a hepatocutaneous porphyria, as it presents with cutaneous lesions, but the primary site of porphyrin accumulation is the liver. Meanwhile, erythropoietic porphyria includes congenital erythropoietic porphyria (CEP), erythropoietic protoporphyria (EPP), and X-linked protoporphyria (XLP), and presents with cutaneous photosensitivity [4]. AIP is clinically the most common type of acute porphyria, with a prevalence of 1 carrier per 2000 persons in Western populations [5]. However, acute attacks occur in less than 10% of the at-risk population [6]. HCP is markedly less prevalent than AIP, with HCP and ADP considered very rare with no reliable epidemiological data available. Acquired PCT is the most prevalent cutaneous porphyria, estimated to affect 5–10 persons per 100,000 population [7]. Porphyria diagnosis is made based on corresponding clinical manifestations and significantly elevated laboratory indexes, such as urinary heme precursors (PBG and ALA) and urinary, fecal, erythrocyte and plasma porphyrins. Enzyme activity measurement and genetic testing are recommended to confirm the type of porphyria and help identify asymptomatic carriers.
The potentially fatal attacks experienced by patients with AHP are triggered by various porphyrinogenic factors, including starvation, infection, alcohol consumption, menstruation, and certain commonly prescribed drugs, including cytochrome P450 (CYP450)-inducing agents [5]. Some drugs also precipitate PCT [6], including barbiturates, estrogen, griseofulvin, rifampicin, sulfonamides, and nitrofurantoin [7]. Porphyrinogenic drugs induce the hepatic expression of ALAS1 or enhance utilization and depletion of hepatic regulatory heme, producing more neurotoxic porphyrin precursors, ALA, and porphobilinogen (PBG) [8]. It is, therefore, important for medical providers to accurately determine the safety of drugs for use in carriers of porphyria genetic mutations. Clinical case reports of drug side effects and analysis of drug structural and functional information [9], as well as experimental systems using animal or cell culture models, have been used to predict the porphyrogenicity of drugs. However, minute changes in the chemical structure of porphyrinogenic drugs may essentially modify their effect, and in vitro models differ greatly from human physiology, impeding the determination of a specific drug’s safety. Hence, a resource compiling the drugs that induce porphyria in real-world practice will serve to not only verify the porphyrogenicity of drugs but also provide valuable information regarding safe drug use in porphyria.
The Food and Drug Association’s Adverse Event Reporting System (FAERS) is a post-marketing surveillance program seeking voluntary input on adverse drug reactions (ADRs) to monitor drug safety; as such, it is the world’s largest repository of reported hazardous drug events [10]. Although adverse events (AEs) are reported to the FDA by healthcare professionals, consumers, and manufacturers [11], research gaps exist in the study of drugs that induce porphyria in clinical practice using big data. Accordingly, in this study, we conducted a retrospective pharmacovigilance study using data from the FAERS database to perform signal mining analysis and extract drugs with AEs related to porphyria. We then presented the characteristics of drugs inducing porphyria in clinical practice using big data.
Methods
Data source collection
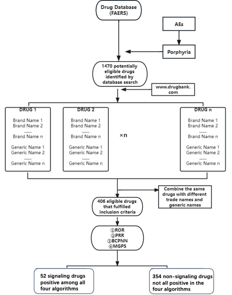
We used FAERS data covering the from January 2004 to March 2022. AEs were identified using the MedDRA terms “Porphyria (10036181),” “Porphyria screen (10050928),” “Porphyria non-acute (10036182),” “Porphyria acute (10036182),” “Acquired porphyria (10053147),” and “Pseudoporphyria (10037145).” Drugs in the FAERS database can be registered using different conventions. Report listings include the primary suspect (PS) or secondary suspect (SS) agent. Herein, we selected the PS of the porphyria drugs, and 1470 drugs were obtained.
Data mining
The whole process can be divided into the following four steps:
-
Step 1
In the FAERS database, we first used “adverse events” as a search condition and “Porphyria” as a search condition; we selected the PS of the porphyria drugs to obtain the corresponding 1470 drug names.
-
Step 2
Since generic names and trade names are both reported in the FAERS, we manually used www.drugbank.com to match the generic and trade names of each drug; ultimately, 406 unique drugs were identified.
-
Step 3
In the US FDA’s spontaneous reporting database, drug-event combinations are disproportionately present; hence, screening algorithms and computer systems are used to effectively signal higher-than-expected combinations of drugs and events. Signaling drugs are associated with the occurrence of corresponding adverse events, as defined by the Adverse Reactions Database Reporting System.
Four screening algorithms, namely the reporting odds ratio (ROR), proportional reporting ratio (PRR), Bayesian confidence propagation neural network (BCPNN), and multi-item gamma Poisson shrinker (MGPS) [12–20], were used to identify the association between drugs and AEs. Additionally, these four algorithms were employed to calculate the corresponding values for each drug. The specific contents of the four algorithms are shown in Fig. 1.
Fig. 1.
Specific contents of the four algorithms
Step 4: Drugs were classified as signaling/non-signaling according to whether the drug values were positive among all four algorithms. The flowchart is depicted in Fig. 2.
Fig. 2.
Flowchart of drugs associated with porphyria obtained from the FAERS database
Signal detection
In contrast to clinical trials, where the incidence of adverse reaction is easily computed, counts of spontaneously reported drug-event combinations cannot be assessed as “large” or “small” without a comparison value. Therefore, we defined a drug with a positive result in all four algorithms as having “signals,” defined in CIOMS VI as “a report or reports of an event with an unknown causal relationship to treatment that is recognized as worthy of further exploration and continued surveillance” [21]. By detecting signals, 52 signaling drugs were obtained; all were associated with porphyria and signal detection was positive among all four methods.
Production of the data analysis table
The anatomical therapeutic chemical (ATC) system is a global standard overseen by the World Health Organization (WHO) [22], that allocates each drug a unique code using the ATC classification system. This alpha-numeric code begins with a letter that represents a system of the human body. The ATC codes were applied to classify the 52 signaling drugs into nine categories, namely, J-general anti-infectives drugs, L-antineoplastics and immunomodulating agents drugs, A-alimentary tract and metabolism drugs, N-central nervous system drugs, C-cardiovascular drugs, G-genitourinary and sex hormones drugs, D-dermatological drugs, B-blood and blood-forming organ drugs, M-musculoskeletal drugs.
Results
Characteristics of the FAERS study population
Data characteristics
In total, 406 drugs from 1470 cases reported between January 2004 and March 2022 were included in the analysis for porphyria-related drugs from the FAERS. A clear relationship was observed between drug use and adverse drug reactions. The characteristics of the patients from the FAERS are presented in Table 1.
Table 1.
Demographic characteristics of patients from the FAERS
| Characteristic | Value |
|---|---|
| Number of patients, n | 1470 |
| Age, years | |
| < 18 years old, n (%) | 94 (6.39%) |
| 18–44 years old, n (%) | 396 (26.94%) |
| 45–64 years old, n (%) | 325 (22.11%) |
| > 64 years old, n (%) | 227 (15.44%) |
| Unknown, n (%) | 428 (29.12%) |
| Sex | |
| Male, n (%) | 573 (38.98%) |
| Female, n (%) | 692 (47.07%) |
| Unknown, n (%) | 205 (13.95%) |
| Outcome events | |
| Death, n (%) | 54 (3.31%) |
| Disability, n (%) | 35 (2.03%) |
| Hospitalization, n (%) | 535 (31.01%) |
| Life-threatening condition, n (%) | 45 (2.61%) |
| Need for further intervention, n (%) | 3 (0.17%) |
| Other adverse events, n (%) | 1033 (59.88%) |
| Unknown, n (%) | 20 (1.12%) |
| Distribution of reporters | |
| Health-care professionals, n (%) | 964 (69.80%) |
| Consumers, n (%) | 240 (16.32%) |
| Unknown, n (%) | 204 (13.89%) |
Reporting country distribution
The top three countries by number of reports for porphyria were the United States of America, France, and Spain (38.71%, 8.78%, and 5.31%, respectively).
Age and sex
The most common reporting age range was 18–44 years old (26.94%), followed by 45–64 years old (22.11%). More cases involved females than males (47.07% vs. 38.98%, respectively).
Distribution of reporters
The FARES database contains AEs submitted by healthcare professionals, such as doctors, nurses, and pharmacists, and consumers, who may include patients, family members, or lawyers. Of the 1470 cases, most were submitted by healthcare professionals (69.80%), followed by consumers (13.79%), while 13.88% of reporters did not include their identifying information.
Outcome events and incidence
Through the FAERS system, we obtained a total of seven adverse outcomes. We determined the associated prognosis of porphyria after using these drugs based on the outcomes: death (3.31%), disability (2.03%), hospitalization (31.01%), life-threatening condition (2.61%), need for further intervention to prevent permanent impairment/damage (0.17%), and other adverse events (59.88%).
Characteristics of signaling drugs
The corresponding 52 drugs were identified as signal-positive using the four methods through the four algorithms.
Adverse reaction onset-time
Generally, the most common time to onset of drug-associated porphyria was within 1 month (106; 39.70%) of medication prescription, the second was more than 1 year (65; 23.34%), followed by within 3 months to 1 year (49; 18.35%) and within 2–3 months (47; 17.60%).
Drug indication
The most common drug indication was against hepatitis C virus (HCV) infection (111; 8.43%), followed by porphyria acute (85; 6.46%) and human immunodeficiency virus (HIV) infection (72; 5.47%). Other common conditions included neoplastic diseases, infectious diseases, rheumatic immune system diseases, and psychoneurotic diseases.
Drug distribution
In the analysis table (Table 2), porphyria-associated drugs were most frequently reported for anti-infective drugs (211; 27.73%), followed by antitumor and immune drugs (120; 15.77%), digestive system drugs (111; 14.59%), nervous system drugs (89; 11.70%), and cardiovascular system drugs (69; 9.06%). The top ten drugs with the highest number of reports are shown in Fig. 3. The 52 drugs with signals are presented using the ATC code classification in Table 2.
Table 2.
Signaling drugs associated with porphyria from the FAERS
| Drug | Porphyrogenicity* | ATC** code | n | ROR (95% two-sided ci) |
PRR (χ²) | IC (IC025) | EBGM (EBGM05) |
|||
|---|---|---|---|---|---|---|---|---|---|---|
| Anti-infective drugs (n = 211) | ||||||||||
| Antiviral drugs (n = 113) | ||||||||||
| Ribavirin | PNP | J05AP01 | 59 | 31.51 (24.28, 40.9) | 31.42 (1668.45) | 4.92 (3.79) | 30.21 (24.28) | |||
| Efavirenz | PRP | J05AG03 | 11 | 8.31 (4.59, 15.04) | 8.3 (70.12) | 3.04 (1.68) | 8.25 (5.02) | |||
| Nevirapine | PRP | J05AG01 | 9 | 14.79 (7.68, 28.5) | 14.77 (114.85) | 3.88 (2.01) | 14.69 (8.48) | |||
| Ritonavir | P | J05AE03 | 9 | 4.2 (2.18, 8.09) | 4.2 (21.8) | 2.06 (1.07) | 4.18 (2.41) | |||
| Harvoni | NC | / | 7 | 4.18 (1.99, 8.79) | 4.18 (16.87) | 2.06 (0.98) | 4.17 (2.24) | |||
| Truvada | PNP | J05AR03 | 6 | 4.19 (1.88, 9.34) | 4.19 (14.49) | 2.06 (0.92) | 4.17 (2.13) | |||
| Kaletra | NC | / | 5 | 10.78 (4.48, 25.95) | 10.77 (44.18) | 3.42 (1.42) | 10.74 (5.15) | |||
| Dolutegravir | PNP | J05AJ03 | 4 | 4.75 (1.78, 12.67) | 4.75 (11.8) | 2.24 (0.84) | 4.74 (2.08) | |||
| Atazanavir | PRP | J05AE08 | 3 | 7.21 (2.32, 22.4) | 7.21 (16.01) | 2.85 (0.92) | 7.2 (2.79) | |||
| Antibacterial drugs (n = 49) | ||||||||||
| Ciprofloxacin | PNP | J01MA02 | 18 | 5.69 (3.57, 9.06) | 5.69 (68.68) | 2.49 (1.57) | 5.63 (3.82) | |||
| Doxycycline | PNP | J01AA02 | 13 | 10.24 (5.93, 17.69) | 10.24 (107.39) | 3.34 (1.94) | 10.15 (6.43) | |||
| Nitrofurantoin | P | J01XE01 | 9 | 24.38 (12.65, 46.98) | 24.32 (200.05) | 4.6 (2.38) | 24.18 (13.96) | |||
| Imeth | NC | / | 6 | 6.35 (2.85, 14.17) | 6.35 (26.94) | 2.66 (1.19) | 6.33 (3.23) | |||
| Cephalexin | PNP | / | 3 | 10.18 (3.28, 31.62) | 10.17 (24.77) | 3.34 (1.08) | 10.15 (3.93) | |||
| Antifungal drugs (n = 33) | ||||||||||
| Voriconazole | PRP | J02AC03 | 33 | 33.84 (23.95, 47.81) | 33.73 (1024.83) | 5.04 (3.57) | 33 (24.71) | |||
| Antiparasitic drug (n = 10) | ||||||||||
| Hydroxychloroquine | PSP | P01BA02 | 10 | 7.65 (4.11, 14.25) | 7.65 (57.38) | 2.93 (1.57) | 7.6 (4.52) | |||
| Antituberculosis drugs (n = 6) | ||||||||||
| Rifampicin | P | J04AB02 | 6 | 15.54 (6.96, 34.66) | 15.51 (81.15) | 3.95 (1.77) | 15.45 (7.9) | |||
| Antitumor and immune drugs (n = 120) | ||||||||||
| Imatinib | PNP | L01EA01 | 50 | 10.69 (8.06, 14.17) | 10.68 (423.68) | 3.37 (2.54) | 10.35 (8.17) | |||
| Peginterferon-alpha-2 A | PNP | L03AB11 | 21 | 7.93 (5.15, 12.2) | 7.93 (125.28) | 2.97 (1.93) | 7.83 (5.46) | |||
| Docetaxel | PNP | L01CD02 | 15 | 3.33 (2, 5.54) | 3.33 (24.24) | 1.73 (1.04) | 3.31 (2.16) | |||
| Interferon Alfa | PNP/PSP | / | 13 | 21.69 (12.56, 37.46) | 21.64 (253.74) | 4.42 (2.56) | 21.46 (13.58) | |||
| Leflunomide | PNP | L04AA03 | 12 | 8.54 (4.84, 15.08) | 8.54 (79.2) | 3.08 (1.75) | 8.48 (5.27) | |||
| Betaferon | PNP | L03AB08 | 6 | 15.63 (7, 34.86) | 15.6 (81.68) | 3.96 (1.77) | 15.54 (7.94) | |||
| Busulfan | PSP | L01AB01 | 3 | 6.02 (1.94, 18.68) | 6.01 (12.51) | 2.59 (0.83) | 6 (2.33) | |||
| Digestive system drugs (n = 111) | ||||||||||
| Givosiran | NP | A16AX16 | 96 | 5139.78 (4011.33, 6585.66) | 3506.26 (314573.85) | 11.68 (9.11) | 3278.43 (2664.32) | |||
| Nitisinone | NC | A16AX04 | 15 | 196.81 (117.78, 328.85) | 193.18 (2838.88) | 7.58 (4.54) | 191.22 (124.45) | |||
| Nervous system drugs (n = 89) | ||||||||||
| Tramadol | PNP | N02AX02 | 24 | 9.15 (6.11, 13.69) | 9.14 (171.18) | 3.17 (2.12) | 9.01 (6.43) | |||
| Levetiracetam | PNP | N03AX14 | 16 | 3.92 (2.39, 6.41) | 3.91 (34.35) | 1.96 (1.2) | 3.88 (2.57) | |||
| Phenytoin | P | N03AB02 | 13 | 9 (5.21, 15.55) | 9 (91.61) | 3.16 (1.83) | 8.93 (5.65) | |||
| Valproic Acid | P | N03AG01 | 9 | 4.6 (2.39, 8.87) | 4.6 (25.23) | 2.2 (1.14) | 4.58 (2.65) | |||
| Carbamazepine | P | N03AF01 | 8 | 4.36 (2.18, 8.74) | 4.36 (20.61) | 2.12 (1.06) | 4.34 (2.43) | |||
| Diazepam | PNP | N05BA01 | 7 | 4.93 (2.34, 10.35) | 4.92 (21.79) | 2.29 (1.09) | 4.91 (2.63) | |||
| Mirtazapine | PNP | N06AX11 | 6 | 4.16 (1.87, 9.29) | 4.16 (14.36) | 2.05 (0.92) | 4.15 (2.12) | |||
| Haloperidol | PNP | N05AD01 | 6 | 5.96 (2.67, 13.3) | 5.96 (24.67) | 2.57 (1.15) | 5.94 (3.04) | |||
| Cardiovascular system drugs (n = 69) | ||||||||||
| Furosemide | PNP | C03CA01 | 35 | 19.96 (14.27, 27.92) | 19.92 (614.19) | 4.28 (3.06) | 19.47 (14.71) | |||
| Torsemide | NC | / | 9 | 145.9 (75.42, 282.26) | 143.89 (1269.43) | 7.16 (3.7) | 143.02 (82.34) | |||
| Hydralazine | P | C02DB02 | 7 | 27.29 (12.98, 57.41) | 27.22 (176) | 4.76 (2.26) | 27.1 (14.55) | |||
| Propafenone | PSP | C01BC03 | 7 | 37.87 (18, 79.69) | 37.74 (249.17) | 5.23 (2.49) | 37.56 (20.16) | |||
| Nife | NC | / | 6 | 19.02 (8.53, 42.45) | 18.99 (101.86) | 4.24 (1.9) | 18.92 (9.67) | |||
| Nifedipine | PNP | C08CA05 | 5 | 11.09 (4.61, 26.7) | 11.08 (45.71) | 3.47 (1.44) | 11.05 (5.3) | |||
| Urogenital system drugs (n = 66) | ||||||||||
| Estradiol | PSP | G03CA03 | 25 | 6.47 (4.36, 9.61) | 6.47 (113.55) | 2.67 (1.8) | 6.37 (4.58) | |||
| Tamioxifen | NC | / | 21 | 49.52 (32.16, 76.26) | 49.29 (979.51) | 5.6 (3.64) | 48.6 (33.87) | |||
| Progesterone | PRP | G03DA04 | 9 | 14.92 (7.75, 28.75) | 14.9 (116.03) | 3.89 (2.02) | 14.82 (8.56) | |||
| Oxybutynin | PNP | G04BD04 | 7 | 7.78 (3.7, 16.36) | 7.78 (41.16) | 2.95 (1.41) | 7.75 (4.16) | |||
| Tolterodine | PNP | G04BD07 | 4 | 7.9 (2.96, 21.08) | 7.89 (24.02) | 2.98 (1.12) | 7.88 (3.46) | |||
| Dermatological drugs (n = 55) | ||||||||||
| Diclofenac | PNP | D11AX18 | 39 | 6.96 (5.06, 9.56) | 6.95 (193.57) | 2.76 (2.01) | 6.8 (5.21) | |||
| Fluconazole | NC | D01AC15 | 16 | 21.08 (12.87, 34.51) | 21.04 (302.06) | 4.38 (2.67) | 20.82 (13.78) | |||
| Hematological systemic drugs (n = 32) | ||||||||||
| Hemin | NP | B06AB01 | 15 | 697.64 (412.59, 1179.62) | 653.91 (9680.37) | 9.34 (5.52) | 647.28 (417.09) | |||
| Erythropoietin | NP | B03XA01 | 12 | 10.66 (6.04, 18.82) | 10.65 (104.08) | 3.4 (1.93) | 10.57 (6.57) | |||
| Iron sucrose | NP | / | 5 | 11.01 (4.57, 26.5) | 11 (45.29) | 3.45 (1.44) | 10.96 (5.26) | |||
| Musculoskeletal system drugs (n = 8) | ||||||||||
| Rocuronium | NP | M03AC09 | 5 | 22.51 (9.35, 54.22) | 22.46 (102.2) | 4.48 (1.86) | 22.39 (10.73) | |||
| Pamidronic acid | NP | M05BA03 | 3 | 7.93 (2.55, 24.63) | 7.93 (18.12) | 2.98 (0.96) | 7.91 (3.07) | |||
*Predicted porphyrogenicity of drugs by https://www.drugs-porphyria.org/
**The international drug Anatomical Therapeutic Chemical (ATC) codes were used to classify drugs
Abbreviations p Porphyrinogenic, PRP probably porphyrinogenic, PSP possibly porphyrinogenic, PNP probably not porphyrinogenic, NP not porphyrinogenic, NC not yet classified
Fig. 3.
Top ten signaling drugs with the most reports
Exploration of porphyrinogen in drugs
The Norwegian Porphyria Centre (NAPOS) has collaborated with the European Porphyria Network (Epnet) and many porphyria experts to create a database (https://www.drugs-porphyria.org/), providing drug safety information on acute porphyria for more than 1,000 drugs, classifying the risk of porphyria from non-porphyritic drugs (which can be used safely) to high-risk porphyritic drugs (which can be used only for emergency indications and under close clinical monitoring) into five levels. We searched the database and divided the signaling drugs into six categories: porphyrinogenic (P), probably porphyrinogenic (PRP), possibly porphyrinogenic (PSP), probably not porphyrinogenic (PNP), not porphyrinogenic (NP), and not yet classified (NC). Among the 52 signaling drugs, 16 were predicted to have a porphyrinogens and thus classified as P, PRP, or PSP, with strong clinical warnings. Twenty-eight drugs were predicted not to have porphyrinogens and were thus classified as NP (six) or PNP (22). The remaining eight drugs were NC (Table 2).
Discussion
In this study, we collected porphyria AEs from 1470 reporters on the FAERS using four algorithms “ROR”, “PRR,” “BCPNN,” and “MGPS”; 406 drugs were obtained by combining different trade names and generic names representing the same drug, 52 drugs with signals were identified by all four algorithms. Anti-infective, antitumor and immune, digestive system, nervous system, cardiovascular system, urogenital system, dermatological system, hematological system, and musculoskeletal system drugs had high signals. Therefore, extreme caution must be taken to ensure that porphyrinogenic drugs are not prescribed to carriers of porphyria genetic mutations.
Porphyrinogenic drugs are potentially life-threatening to patients with hepatic porphyria and should thus be contraindicated. Early identification and removal of the offending drug, along with immediate treatment, are life-saving [23]. Development of photosensitivity or production of dark urine during drug therapy suggests the possibility of drug-induced PCT, which may respond to cessation of the offending drug [24]. However, these drugs are chemically unique and apparently structurally unrelated, making it difficult to pinpoint the culprit due to conflicting results published in the literature. Thunell et al. [9, 25]. developed a risk assessment model for individual patients receiving a drug, which formed the basis of the www.drugs-porphyria.org database where information on more than 1000 drugs is available for review. Although drug porphyrogenicity prediction can guide drug prescription and reduce drug risk, its accuracy requires verification in clinical practice. The FAERS collects ADR data from the United States and Europe through the MedWatch reporting system [26] and provides an opportunity to perform real-world studies on drug toxicity monitoring [27].
From our analysis, 1470 cases were reported with porphyria AEs in the FAERS, and 406 drugs were obtained by combining the trade names and generic names. The most common patient age was 18–44 years, with more cases involving females than males. Porphyria typically occurs in women between 20 and 30 years of age and 2–4 days prior to menstruation, as ovarian hormones, particularly progesterone, are potent inducers on ALAS1 [28, 29]. Young women are also at high risk for drug-induced porphyria, as shown in this study. Regarding elderly patients, porphyria AEs were frequently reported due to the higher number of drugs prescribed for multiple comorbidities, increasing the risk of encountering porphyrinogenic drugs. Approximately 90% of acute attacks related to AIP occur in women [30]. However, in this study, only 47.07% of cases were reported to have occurred in women. This may be explained in part by male patients carrying porphyria genetic mutations seldomly receiving early diagnosis or drug prescription.
The interval between drug initiation and onset of porphyria as an AE varies greatly, with 1 month (106; 39.70%) as the most common duration. Various drugs have been implicated in exacerbating acute attacks [31], i.e., porphyrinogenic drugs [32]. These drugs deplete the heme pool by inducing or inhibiting cytochrome enzymes (CYP), or abnormally degrading heme [12, 33]. In this study, antiviral drugs were the most common signaling drugs. In a previous study, the association between HIV and HCV infection with PCT was well established [34]. The high dosage of ribavirin could increase hepatic iron levels via hemolysis. The excess of iron in the cytosol of hepatocytes can reduce the action of uroporphyrinogen decarboxylase (UROD) and cause accumulation of its precursor [35]. Moreover, certain antiretroviral drugs also precipitate acute porphyria, such as atazanavir and ritonavir, which inhibit CYP-3A4, leading to heme depletion in hepatocytes, leading to compensatory activation of heme synthesis and toxic accumulation of ALA and PBG precursors in patients who are carriers of acute porphyria genetic mutations [36]. Appropriate antiretroviral regimens should be prescribed with vigilance to these patients. When patients who have been prescribed antiretroviral drugs experience unexplained abdominal pain or skin-photosensitivity symptoms, physicians must consider and closely monitor drug-induced porphyria.
The anti-tuberculosis drug rifampin and anti-fungal drug voriconazole induce or inhibit CYP-450 and provoke a porphyria attack [37]. In 2017, Zaman Babar et al [38]. reported pure motor axonal neuropathy, the peripheral neuropathy of AIP, triggered by anti-tuberculous therapy in an undiagnosed case of acute intermittent porphyria. Most first-line anti-tuberculous drugs are associated with acute attacks of porphyria, its mechanism of action includes: (1) activation of ALAS1 transcription and translation by inducing CYP expression; (2) irreversible inhibition of CYP and compensative activation of heme synthesis; (3) ALAS1 expression induction. Therefore, to prevent the acute onset of latent porphyria, anti-tuberculosis drugs should be used with caution.
Many people develop phototoxicity after using voriconazole [28, 39]. Voriconazole intake is subject to hepatic metabolism by CYP-450 enzymes. Voriconazole serum concentrations maintained between 1.5 and 4 µg/mL are generally safe; however, the possibility of hepatotoxicity cannot be excluded [40], with carriers of porphyria genes being at a greater risk.
Many psychotropic drugs have been implicated in exacerbating acute attacks [41, 42]. However, antipsychotics are often used in acute attacks of porphyria as agents for neuropathic abdominal pain.
This study suggests that immunomodulating agent drugs, like Leflunomide, are associated with porphyria attacks. System lupus erythematosus (SLE) has been associated with porphyria since 1952 [43]. Hydroxychloroquine (HCQ) is often prescribed to patients with SLE to reduce flares; chloroquine and hydroxychloroquine may induce AIP in these patients. Moreover, the use of medium–high doses (250–500 mg/d chloroquine and 200–400 mg/d HCQ) may cause liver toxicity in patients with PCT [44]. However, the mechanism by which immunomodulatory drugs induce porphyria attacks is not well understood. In clinical practice, clinicians should monitor for acute attacks of porphyria when patients using immunomodulators have severe abdominal pain and neuropsychiatric manifestations [24].
Previous studies have reported on the relationship between antitumor drugs and porphyria. Imatinib mesylate is a tyrosine kinase inhibitor [45] that is primarily used to treat chronic myelogenous leukemia (CML). Cutaneous adverse events associated with imatinib are common, while the pathogenesis of pseudoporphyria is unclear. Mahon et al. [45]. speculated that the mechanism of imatinib may be associated with the modulation of c-Kit pathways, disrupting normal melanocyte biology and impairing photoprotective mechanisms. A possible relationship between chemotherapeutic agents and the occurrence of PCT has been discussed in case reports on varying drugs [44]. Manzione et al. speculate that certain chemotherapeutics may induce ALAS1 expression by inhibiting CYP450, which increases heme and porphyrin precursors [46].
Small interfering RNA (givosiran) [47] and hemin are agents without porphyrinogens that are used to stop acute porphyria attacks. Meanwhile, patients who receive givosiran or hemin are at increased risk of disease exacerbation. Consequently, these drugs have been designated as causative agents due to this indication bias when in fact they may not be. Indication of prescription drugs as an error reported as an AE may also occur in this self-reporting system [48]. Interferon (IFN)-α was frequently reported, likely due to its combination with porphyrinogenic antiviral drugs. Such drugs without porphyrinogens must be manually removed from the signaling drugs. Regarding other signal drugs that were predicted as NP, PNP, or NC in the porphyria network drug database, more information is needed to redefine their porphyrinogen status and classification.
This study has certain limitations. First, the FAERS technology does not address all challenges regarding the detection and analysis of adverse drug reaction signs. Hence, the signals from FAERS were used only for qualitative research. Second, false reporting, incomplete reporting, underreporting, and arbitrariness are also included in the data. Third, patients who develop an acute attack may have been simultaneously exposed to multiple drugs and infection or stress, rendering the attribution of blame uncertain. Further research is needed to address these limitations of FAERS.
Conclusions
Patients who experience drug-induced porphyria generally have bad outcomes. Hence, considerable care must be taken to ensure that carriers of acute porphyria genetic mutations are not prescribed porphyrinogenic drugs. The analysis of FAERS reports provides critical information on drug porphyrogenicity, allowing rational and evidence-based drug prescription and improving the accuracy of predicted porphyrogenicity by model algorithms.
Acknowledgements
This research was funded by CAMS Innovation Fund for Medical Sciences (CIFMS 2021-I2M-1-003); National High Level Hospital Clinical Research Funding(2022-PUMCH-C-026).
Abbreviations
- ADP
Acid dehydratase deficient porphyria
- ADR
Adverse drug reaction
- AE
Adverse event
- RAHP
Acute hepatic porphyria
- AIP
Acute intermittent porphyria
- ALA
Aminolevulinic acid
- ALAS
Aminolevulinic acid synthase
- ATC
Anatomical therapeutic chemical
- BCPNN
Bayesian confidence propagation neural network
- CEP
Congenital erythropoietic porphyria
- CML
Chronic myelogenous leukemia
- CYP450
Cytochrome P450
- EPP
Erythropoietic protoporphyria
- FAERS
FDA’s Adverse Event Reporting System
- HCP
Hereditary coproporphyria
- HCV
Hepatitis C virus
- HCQ
Hydroxychloroquine
- HIV
Human immunodeficiency virus
- IFN
Interferon
- MGPS
Multi-item gamma Poisson shrinker
- NAPOS
Norwegian Porphyria Centre
- NC
Not yet classified
- NP
Not porphyrinogenic
- P
Porphyrinogenic
- PBG
Porphobilinogen
- PCT
Porphyria cutanea tarda
- PNP
Probably not porphyrinogenic
- PRR
Proportional reporting ratio
- PRP
Probably porphyrinogenic
- PSP
Possibly porphyrinogenic
- ROR
Reporting odds ratio
- UROD
Uroporphyrinogen decarboxylase
- VP
Variegate porphyria
- XLP
X-linked protoporphyria
Author contributions
QW and MC were responsible for the initial plan and study design. BZ were for responsible data collection. QW and MC performed data analyses and data interpretation. WQ drafted the manuscript. MC and BZ participated in data interpretation. JLZ and BH participated in proofreading. QW and MC are guarantors and had full access to all the data, including statistical reports and tables, and take full responsibility for the integrity of the data and the accuracy of the data analysis. All authors, external and internal, had full access to all the data (including statistical reports and tables) in the study and can take responsibility for the integrity of the data and the accuracy of the data analysis, as well as independent of the funders. All authors contributed to the article and approved the submitted version.
Funding
This research was funded by CAMS Innovation Fund for Medical Sciences (CIFMS 2021-I2M-1-003); National High Level Hospital Clinical Research Funding(2022-PUMCH-C-026).
Data availability
The data that support the findings of this study are available from the corresponding author upon reasonable request. Some data may not be made available because of privacy or ethical restrictions.
Declarations
Ethics approval and consent to participate
The study was approved by the Ethics Committee of Peking Union Medical College Hospital.
Consent for publication
All authors approved the submitted version and agreed to publish it.
Competing interests
The authors declare no conflict of interest.
Footnotes
Publisher’s Note
Springer Nature remains neutral with regard to jurisdictional claims in published maps and institutional affiliations.
Contributor Information
Miao Chen, Email: chenm@pumch.cn.
Bin Zhao, Email: zhaobin@pumch.cn.
References
- 1.Anderson KE, Lobo R, Salazar D, et al. Biochemical diagnosis of Acute hepatic Porphyria: updated Expert recommendations for Primary Care Physicians[J]. Am J Med Sci. 2021;362(2):113–21. 10.1016/j.amjms.2021.03.004 [DOI] [PubMed] [Google Scholar]
- 2.Phillips JD. Heme biosynthesis and the Porphyrias[J]. Mol Genet Metab. 2019;128(3):164–77. 10.1016/j.ymgme.2019.04.008 [DOI] [PMC free article] [PubMed] [Google Scholar]
- 3.Puy H, Gouya L, Deybach J-C. Porphyrias[J] Lancet. 2010;375(9718):924–37. 10.1016/S0140-6736(09)61925-5 [DOI] [PubMed] [Google Scholar]
- 4.Stölzel U, Doss MO, Schuppan D. Clinical guide and update on Porphyrias[J]. Gastroenterology. 2019;157(2):365–e3814. 10.1053/j.gastro.2019.04.050 [DOI] [PubMed] [Google Scholar]
- 5.Chen B, Solis-Villa C, Hakenberg J, et al. Acute Intermittent Porphyria: predicted pathogenicity of HMBS variants indicates extremely low penetrance of the autosomal Dominant Disease: HUMAN MUTATION[J]. Hum Mutat. 2016;37(11):1215–22. 10.1002/humu.23067 [DOI] [PMC free article] [PubMed] [Google Scholar]
- 6.Elder G, Harper P, Badminton M, et al. The incidence of inherited porphyrias in Europe[J]. J Inherit Metab Dis. 2013;36(5):849–57. 10.1007/s10545-012-9544-4 [DOI] [PubMed] [Google Scholar]
- 7.Bissell DM, Anderson KE, Bonkovsky HL. Porphyria[J]. N Engl J Med. 2017;377(9):862–72. 10.1056/NEJMra1608634 [DOI] [PubMed] [Google Scholar]
- 8.Wang B, Bonkovsky HL, Lim JK et al. AGA Clinical Practice Update on Diagnosis and Management of Acute Hepatic Porphyrias: Expert Review[J]. Gastroenterology, 2023: S0016508522013567. [DOI] [PMC free article] [PubMed]
- 9.Ayala F, Santoianni P. Drug-induced cutaneous Porphyria[J]. Clin Dermatol. 1993;11(4):535–9. 10.1016/0738-081X(93)90162-6 [DOI] [PubMed] [Google Scholar]
- 10.Franciosi EB, Amano SU, Scharf MJ. Porphyria cutanea tarda associated with nitrofurantoin: a unique drug Reaction[J/OL]. Dermatol Ther, 2020, 33(6). [DOI] [PubMed]
- 11.Roveri G, Nascimbeni F, Rocchi E, et al. Drugs and Acute Porphyrias: reasons for a hazardous Relationship[J]. Postgrad Med. 2014;126(7):108–20. 10.3810/pgm.2014.11.2839 [DOI] [PubMed] [Google Scholar]
- 12.Hift RJ, Thunell S, Brun A. Drugs in porphyria: from observation to a modern algorithm-based system for the prediction of Porphyrogenicity[J]. Volume 132. Pharmacology & Therapeutics; 2011. pp. 158–69. 2. [DOI] [PubMed]
- 13.Rodriguez EM, Staffa JA, Graham DJ. The role of databases in Drug Postmarketing Surveillance[J]. Pharmacoepidemiol Drug Saf. 2001;10(5):407–10. 10.1002/pds.615 [DOI] [PubMed] [Google Scholar]
- 14.Weiss-Smith S, Deshpande G, Chung S. 等. The FDA Drug Safety Surveillance Program: adverse event reporting Trends[J]. Arch Intern Med. 2011;171(6):591–3. 10.1001/archinternmed.2011.89 [DOI] [PubMed] [Google Scholar]
- 15.Hauben M. A brief primer on Automated Signal Detection[J]. Annals Pharmacotherapy. 2003;37(7–8):1117–23. 10.1345/aph.1C515 [DOI] [PubMed] [Google Scholar]
- 16.van Puijenbroek EP, Bate A, Leufkens HGM. A Comparison of Measures of Disproportionality for Signal Detection in spontaneous Reporting systems for adverse drug Reactions[J]. Pharmacoepidemiol Drug Saf. 2002;11(1):3–10. 10.1002/pds.668 [DOI] [PubMed] [Google Scholar]
- 17.Dumouchel W. Bayesian Data Mining in large frequency tables, with an application to the FDA spontaneous reporting System[J]. Volume 53. The American Statistician; 1999. pp. 177–90. 3.
- 18.Szumilas M. Explaining odds Ratios[J]. Journal of the Canadian Academy of Child and Adolescent Psychiatry = Journal De l’Academie Canadienne De Psychiatrie De L’enfant. Et De L’adolescent. 2010;19(3):227–9. [PMC free article] [PubMed] [Google Scholar]
- 19.Norén GN, Bate A, Orre R. Extending the methods used to screen the WHO Drug Safety Database towards Analysis of Complex associations and Improved Accuracy for rare Events[J]. Stat Med. 2006;25(21):3740–57. 10.1002/sim.2473 [DOI] [PubMed] [Google Scholar]
- 20.Ooba N, Kubota K. Selected control events and Reporting Odds Ratio in Signal Detection Methodology[J]. Pharmacoepidemiol Drug Saf. 2010;19(11):1159–65. 10.1002/pds.2014 [DOI] [PubMed] [Google Scholar]
- 21.Hauben M, Madigan D, Gerrits CM. The role of Data Mining in Pharmacovigilance[J]. Exp Opin Drug Saf. 2005;4(5):929–48. 10.1517/14740338.4.5.929 [DOI] [PubMed] [Google Scholar]
- 22.Evans SJ, Waller PC, Davis S. Use of proportional reporting ratios (PRRs) for Signal Generation from spontaneous adverse drug reaction Reports[J]. Pharmacoepidemiol Drug Saf. 2001;10(6):483–6. 10.1002/pds.677 [DOI] [PubMed] [Google Scholar]
- 23.Szarfman A, Machado SG, O’Neill RT. Use of Screening algorithms and Computer Systems to efficiently signal higher-than-expected combinations of drugs and events in the US FDA’s spontaneous reports Database[J]. Drug Saf. 2002;25(6):381–92. 10.2165/00002018-200225060-00001 [DOI] [PubMed] [Google Scholar]
- 24.Almenoff JS, Pattishall EN, Gibbs TG, et al. Novel Statistical Tools for Monitoring the Safety of marketed Drugs[J]. Volume 82. Clinical Pharmacology & Therapeutics; 2007. pp. 157–66. 2. [DOI] [PubMed]
- 25.Hollingworth S, Kairuz T. Measuring Medicine Use: applying ATC/DDD Methodology to Real-World Data[J]. Pharmacy. 2021;9(1):60. 10.3390/pharmacy9010060 [DOI] [PMC free article] [PubMed] [Google Scholar]
- 26.Bruce Wang HL, Belkovsky, Joseph K. Lim. AGA clinical practice update on diagnosis and management of Acute hepatic Porphyria: Expert Review. Gastroenterology. 2023 March;164(3):484–91. [DOI] [PMC free article] [PubMed]
- 27.Fritsch S, Junior MMM, Brenner FM. Increased photosensitivity? Case report of porphyria cutanea tarda associated with systemic lupus Erythematosus[J]. [PubMed]
- 28.Thunell S, Pomp E, Brun A. Guide to drug porphyrogenicity prediction and drug prescription in the acute Porphyrias[J]. Br J Clin Pharmacol. 2007;64(5):668–79. 10.1111/j.0306-5251.2007.02955.x [DOI] [PMC free article] [PubMed] [Google Scholar]
- 29.Veronin MA, Schumaker RP, Dixit R. The irony of MedWatch and the FAERS database: an Assessment of Data Input errors and potential Consequences[J]. J Pharm Technol. 2020;36(4):164–7. 10.1177/8755122520928495 [DOI] [PMC free article] [PubMed] [Google Scholar]
- 30.Huang J, Zhang X, Du J et al. Comparing Different Adverse Effects Among Multiple Drugs Using FAERS Data[J]. 2021. [PMC free article] [PubMed]
- 31.Aggarwal A, Kulshreshtha B. Catamenial Acute Intermittent Porphyria Managed with GnRH analogues and Estrogen and Progesterone add-back Therapy[J]. J Pediatr Adolesc Gynecol. 2020;33(4):432–4. 10.1016/j.jpag.2020.02.009 [DOI] [PubMed] [Google Scholar]
- 32.Innala E, Bäckström T, Bixo M, et al. Evaluation of Gonadotropin-releasing hormone agonist treatment for prevention of menstrual-related attacks in acute Porphyria[J]. Acta Obstet Gynecol Scand. 2010;89(1):95–100. 10.3109/00016340903390729 [DOI] [PubMed] [Google Scholar]
- 33.Hift RJ, Meissner PN. An analysis of 112 acute porphyric attacks in Cape Town, South Africa: evidence that Acute Intermittent Porphyria and Variegate Porphyria Differ in susceptibility and Severity[J]. Medicine. 2005;84(1):48–60. 10.1097/01.md.0000152454.56435.f3 [DOI] [PubMed] [Google Scholar]
- 34.Thunell S. [The attack of acute porphyria][J]. Lakartidningen, 2016, 113: DXML. [PubMed]
- 35.Smith AG, De Matteis F. Drugs and the hepatic Porphyrias[J]. Clin Haematol. 1980;9(2):399–425. 10.1016/S0308-2261(21)00183-1 [DOI] [PubMed] [Google Scholar]
- 36.Tephly TR, Hasegawa E, Baron J. Effect of drugs on Heme Synthesis in the Liver[J]. Metab Clin Exp. 1971;20(2):200–14. 10.1016/0026-0495(71)90092-8 [DOI] [PubMed] [Google Scholar]
- 37.Hernandez GT. Hepatitis C- and HIV-induced porphyria cutanea Tarda[J]. Am J Case Rep. 2014;15:35–40. 10.12659/AJCR.889955 [DOI] [PMC free article] [PubMed] [Google Scholar]
- 38.Pellicelli AM, Morrone A, Barbieri L, et al. Porphyria cutanea tarda in an HCV-positive liver transplant patient: a case Report[J]. Ann Hepatol. 2012;11(6):951–4. 10.1016/S1665-2681(19)31424-3 [DOI] [PubMed] [Google Scholar]
- 39.Higgins LS. Tuberculosis and Porphyria[J]. Clinical infectious diseases: an Official publication of the Infectious diseases. Soc Am. 1999;29(3):693–4. [DOI] [PubMed] [Google Scholar]
- 40.Babar MU, Z, Hakeem H, Khan S. Pure motor axonal neuropathy triggered by antituberculous therapy in an undiagnosed case of acute intermittent Porphyria[J]. BMJ Case Rep, 2017: bcr2016219105. [DOI] [PMC free article] [PubMed]
- 41.Bernhard S, Lang KK, Ammann RA, et al. Voriconazole-induced phototoxicity in Children[J]. Pediatr Infect Disease J. 2012;31(7):769–71. 10.1097/INF.0b013e3182566311 [DOI] [PubMed] [Google Scholar]
- 42.Epaulard O, Leccia M-T, Blanche S, et al. Phototoxicity and photocarcinogenesis associated with Voriconazole[J]. Méd Mal Infect. 2011;41(12):639–45. 10.1016/j.medmal.2011.09.016 [DOI] [PubMed] [Google Scholar]
- 43.Mihăilă R-G. Voriconazole and the Liver[J]. World J Hepatol. 2015;7(13):1828. 10.4254/wjh.v7.i14.1828 [DOI] [PMC free article] [PubMed] [Google Scholar]
- 44.Burgovne K, Swartz R, Ananth J, Porphyria. Reexamination of Psychiatric Implications[J]. Psychother Psychosom. 1995;64(3–4):121–30. 10.1159/000289001 [DOI] [PubMed] [Google Scholar]
- 45.Reddy DS. Clinical pharmacokinetic interactions between antiepileptic drugs and hormonal Contraceptives[J]. Expert Rev Clin Pharmacol. 2010;3(2):183–92. 10.1586/ecp.10.3 [DOI] [PMC free article] [PubMed] [Google Scholar]
- 46.Esteve-Valverde E, Tapiz-Reula A, Ruiz D, et al. Systemic lupus erythematosus and hydroxychloroquine-related acute intermittent Porphyria[J]. Rheumatol Int. 2020;40(5):777–83. 10.1007/s00296-019-04500-8 [DOI] [PubMed] [Google Scholar]
- 47.Haendchen L, Jordão JM, Haider O, et al. Porfiria cutânea tarda e lúpus eritematoso Sistêmico[J]. An Bras Dermatol. 2011;86(1):173–5. 10.1590/S0365-05962011000100035 [DOI] [PubMed] [Google Scholar]
- 48.Mahon C, Purvis D, Laughton S, et al. Imatinib Mesylate-Induced Pseudoporphyria in two Children[J]. Pediatr Dermatol. 2014;31(5):603–7. 10.1111/pde.12380 [DOI] [PubMed] [Google Scholar]
- 49.Manzione NC, Wolkoff AW, Sassa S. Development of porphyria cutanea tarda after treatment with Cyclophosphamide[J]. Gastroenterology. 1988;95(4):1119–22. 10.1016/0016-5085(88)90191-6 [DOI] [PubMed] [Google Scholar]
- 50.Scott LJ, Givosiran. First Approval[J] Drugs. 2020;80(3):335–9. [DOI] [PubMed] [Google Scholar]
- 51.Faillie J-L. Indication bias or protopathic Bias? [J]. Br J Clin Pharmacol. 2015;80(4):779–80. 10.1111/bcp.12705 [DOI] [PMC free article] [PubMed] [Google Scholar]
Associated Data
This section collects any data citations, data availability statements, or supplementary materials included in this article.
Data Availability Statement
The data that support the findings of this study are available from the corresponding author upon reasonable request. Some data may not be made available because of privacy or ethical restrictions.



