Abstract
Background
Neurogenic erectile dysfunction, characterized by neurological repair disorders and progressive corpus cavernosum fibrosis (CCF), is an unbearable disease with limited treatment success. IL-17A exhibits a complex role in tissue remodelling. Nevertheless, the precise role and underlying mechanisms of IL-17A in CCF under denervation remain unclear.
Methods
PCR array was employed to identified differentially expressed genes between neurogenic ED and normal rats. IL-17A expression and its main target cells were analyzed using Western blotting, immunofluorescence and immunohistochemistry. The phenotypic regulation of IL-17A on corpus cavernosum smooth muscle cells (CSMCs) was evaluated by cell cycle experiments and SA-β-Gal staining. The mechanism of IL-17A was elucidated using non-target metabolomics and siRNA technique. Finally, IL-17A antagonist and ABT-263 (an inhibitor of B-cell lymphoma 2/w/xL) were utilized to enhance the therapeutic effect in a rat model of neurogenic ED.
Results
IL-17A emerged as the most significantly upregulated gene in the corpus cavernosum of model rats. It augmented the senescence transformation and fibrotic response of CSMCs, and exhibited a strong correlation with CCF. Mechanistically, IL-17A facilitated CCF by activating the mTORC2-ACACA signalling pathway, upregulating of CSMCs lipid synthesis and senescence transition, and increasing the secretion of fibro-matrix proteins. In vivo, the blockade of IL-17A-senescence signalling improved erectile function and alleviated CCF in neurogenic ED.
Conclusions
IL-17A assumes a pivotal role in denervated CCF by activating the mTORC2-ACACA signalling pathway, presenting itself as a potential therapeutic target for effectively overcoming CCF and erection rehabilitation in neurogenic ED.
Graphical abstract
IL-17A is significantly upregulated in the corpus cavernosum under denervated conditions, promoting the senescence transformation and fibrotic response of corpus cavernosum smooth muscle cells, primarily through the activation of the mTORC2-ACACA signalling pathway. Blocking the IL-17A-senescence signalling axis can improve erectile function and alleviate corpus cavernosum fibrosis, suggesting that this pathway represents a potential therapeutic target for neurogenic erectile dysfunction.
Supplementary Information
The online version contains supplementary material available at 10.1186/s12916-024-03609-3.
Keyword: Erectile dysfunction, Corpus cavernosum fibrosis, IL-17A, Senescence
Background
Impotence, also referred to as erectile dysfunction (ED), is a condition characterized by the inability to attain or sustain a penile erection for satisfactory sexual intercourse [1]. The leading causes of ED are vascular risk factors, neurological abnormalities, and hormonal disorders [2]. Neurotraumatic ED is more common in clinical practice and occurs in 50–90% of male patients who undergo pelvic floor organ surgery due to unavoidable damage to the pelvic autonomic nerve branch, the cavernous nerve (CN) [3]. An erectile response may still occur in patients with neurogenic ED, but this takes months or even years, and functional rehabilitation characterized by the completion of sexual intercourse and ejaculation is nearly impossible to achieve [4].
In surgeries involving pelvic organs, neurogenic ED caused by colorectal and prostate cancers is the most common. Currently, with the improvement of multimodal cancer treatments worldwide, overall survival rates and disease-free survival rates have significantly increased [5]. Studies show that the 5-year relative survival rate for colorectal cancer patients is 65%, and when detected at a localized stage (accounting for 39% of cases), the 5-year relative survival rate reaches 90% [6]. Therefore, in addition to the treatment of the disease itself, ensuring quality of life has become a more sought-after goal for patients. The National Comprehensive Cancer Network has recently included sexual function in its clinical practice survival guidelines [7], highlighting the importance of sexual function among an increasing number of cancer survivors.
Currently, the protection of erectile function after pelvic organ surgery primarily involves improving surgical techniques. Our previous studies have shown that preserving the Denonvilliers fascia in male patients with rectal cancer at specific stages and locations has a protective effect on postoperative urogenital function [8], but it still cannot completely prevent the occurrence of postoperative ED. Additionally, drugs such as phosphodiesterase type 5 inhibitors are commonly used as first-line treatments for erectile dysfunction, but they are less effective for patients with neurogenic ED [9]. Therefore, alternative treatment strategies are being explored, such as penile prosthesis implantation [10], or the transplantation of mesenchymal stem cells as options [11]. However, the invasiveness, uncertain efficacy, and unclear mechanisms of these methods limit their broader application in clinical practice. Thus, it is urgent to clarify the exact mechanisms of neurogenic ED and to identify new treatment options.
Unlike most organs, the normal circulation and blood supply of the microvascular system in the cavernous cavernosum are significantly affected by innervation. Chronic penile weakness caused by CN injury and insufficient nocturnal erection severely impairs the normal circulation of the cavernous microvascular system, resulting in persistent ischemia and hypoxia of the penis [12]. Diffuse cavernous cavernosum fibrosis (CCF) can be caused by the local pathological microenvironment and can manifest as early as 1 week following CN damage [13]. Importantly, peripheral nerve regeneration efficiency lags far behind the change in penile responsiveness. When the diastolic function of the cavernous tissue is impaired due to progressive deterioration of the CCF, it may be nearly impossible to restore functional erection even if the damaged CN is fully repaired [14]. In particular, due to the structural and functional destruction of the penis, its protective and regenerative effects on the CN may be interrupted [15], which in turn impedes the restoration of erectile function. Thus, delaying or even reversing the early progression of CCF not only supports CN regeneration but also prevents irreversible fibrous changes in the penis, making it a crucial and indispensable component in the rehabilitation of neurogenic ED. However, the mechanism by which CCF are induced by CN injury is complex and largely unknown.
IL-17A, a distinctive cytokine belonging to the IL-17 family of Th17 cells, is also found in limited quantities in γδT cells, innate lymphocytes, natural killer cells, and muco-associated constant T cells (MAIT) [16]. The IL-17 receptor group comprises five individuals (IL-17RA-RE), with IL-17A primarily exerting its effects by attaching to the IL-17RA complex [17]. It has long been known that IL-17A is strongly associated with organ fibrosis. Hepatic stellate cells are major drivers of liver fibrosis, and IL-17A has been shown to drive collagen formation by increasing the expression of its TGF-β receptor [18]. In addition, studies have shown that IL-17A is involved in fibrosis processes in lung, myocardial, and joint tissues to varying degrees [19–21]. Nevertheless, the use of an IL-17A inhibitor for treating Crohn’s disease did not relieve bowel inflammation or fibrosis; instead, it worsened the condition of certain individuals [22]. Moreover, in models of obstructive renal fibrosis, IL-17A can ameliorate renal intertubular fibrosis by upregulating matrix metalloproteinases [23]. This finding suggested that the role of IL-17A in regulating fibrosis varies with organ and disease type. At present, the intriguing concept of whether IL-17A interacts with CCF has not been well demonstrated.
Cellular senescence, an enduring halt of the cellular division induced by repetitive cell replication or diverse stress factors, is regarded as a pivotal biological phenomenon that occurs in a range of physiological and pathological circumstances, encompassing tissue reconstruction, neoplasia, and the aging process [24–26]. Unlike stationary cells, senescent cells are unable to resume the cell cycle in different scenarios, consequently impacting the operation of numerous organs [27]. Temporally aging cells restrict excessive growth and release particular substances to promote tissue healing. However, incomplete recovery may lead to superfluous accumulation of senescent cells, resulting in low levels of cell proliferation and the secretion of various profibrotic, proinflammatory mediators, known as the senescence-associated secretion phenotype (SASP) [28]. In cases of pathological circumstances such as stress, the accelerated aging of cells can result in a shortage of parenchymal cells, which is believed to be the cause of pathological restructuring and a decline in organ function. Hence, investigating the processes of cellular senescence in pathological circumstances is a fresh opportunity to discover efficient techniques for managing the decline of organ function. Previous studies have shown that cellular senescence is related to the regulation of ED [29], but its role in neurogenic ED and the role of CCF remain to be further clarified.
In this study, we investigated whether the inflammatory response modulates the progression of neurogenic ED, specifically its role in mediating CCF. To achieve this objective, we created an experimental model of bilateral cavernous nerve injury (BCNI) in rats. Our findings indicate that CCF was accompanied by a localized inflammatory reaction, as observed in the inflammatory spectrum array, suggesting the potential significant involvement of IL-17A. Additionally, using both in vitro and in vivo models, we discovered that IL-17A is responsible for the senescence and fibrotic reactions of primary cavernous smooth muscle cells (CSMCs). Furthermore, we have shown that the disruption of lipid metabolism is crucial for the senescence of CSMCs. Importantly, we reported that the mTORCA2-ACACA pathway directly regulates the senescence of IL-17A-stimulated CSMCs. In a rat model of neurogenic ED, we ultimately showed that the combination of senolytic treatment and IL-17A inhibitors successfully reversed CCF and enhanced erectile function. These findings may provide critical insights into future treatments, which may prove beneficial for patients with neurogenic ED.
Methods
Animal model
Male Sprague–Dawley (SD) rats aged 8–10 weeks were acquired from Guangzhou Ruige Biological Technology Co., Ltd., in Guangdong, China. Each rat was kept in an environment that was free from any specific pathogens. The rats were subjected to a cycle of 12 h of darkness followed by 12 h of light. The temperature was maintained at 24 ± 2℃, while the humidity ranged between 30 and 70%. Additionally, the rats had unrestricted access to both food and water.
The protocols of this study were reviewed and approved by the Ethics Committee of Experimental Animals of Seyotin (approval no. SYT2023004), which is strictly designed based on the Basel Declaration and conforms to the Guide for the Care and Use of Laboratory Animals of the National Institute of Health in China.
The neurogenic ED rat model was constructed by BCNI following a procedure described previously [30]. Briefly, after anesthesia with 5% pentobarbital sodium, we exposed the bladder and prostate carefully and found a white multileadgged structure of the dorsal lobe above the prostate, which was the major pelvic ganglia (MPG). The CN was the largest nerve branch from the MPG toward the corpus cavernosum. Next, we utilized the tip of the Stortz hemostatic forceps (which has a serrated gripping surface) to secure it at a distance of 5 mm from the MPG for a duration of 2 min. We performed the aforementioned procedure on both the left and right CN, thereby constructing a BCNI rat model. After the operation, the abdominal incision was closed, and the incision was sterilized and placed on a warm pad until recovery. All animals were randomly divided into groups before the experiment. During the experiments, no samples, animals, or data were excluded.
Isolation and culture of cells
The CSMCs were obtained and grown in culture according to methods outlined in a previous study [31]. To summarize, a young male SD rat weighing 100 g and aged 2 weeks was administered pentobarbital sodium (30 mg/kg) for anesthesia. The penis was then obtained and sliced into small tissue pieces measuring 1–2 mm3. Subsequently, these slices were placed in a 25-cm2 cell culture flask (Corning, NY, USA) supplemented with 2 ml of high-glucose Dulbecco’s modified Eagle’s medium supplemented with 10% fetal bovine serum. Passage 2 to 4 cells were used for the following experiments.
RNA interference
GenePharma (Shanghai, China) designed and synthesized the ACACA siRNA (5′-GCUGGAGACAGAAAGCUUUTT-3′). The CSMCs were transfected with ACACA siRNA or nontargeting control siRNA using GP-transfect-mate reagent (G04008; GenePharma; Shanghai, China) according to the manufacturer’s instructions.
Cell viability
The CSMCs in the exponential growth stage were added to 96-well plates at a density of 5 × 103 cells per well. Subsequently, the cells were cultivated in media supplemented with varying concentrations of IL-17A (ranging from 0 to 100 ng/ml in increments of 20 ng/ml) for 12 h. A CCK8 kit (Beyotime, C0038) was used to assess cell viability, and the absorbance at 450 nm was determined using a BioTek multifunctional microplate reader. The CSMCs were exposed to 30 ng/mL IL-17A for 12, 24, or 48 h, after which cellular function was assessed.
Cell cycle assay
To determine the impact of IL-17A on the cell cycle distribution of the CSMCs, the cells were placed in 12-well culture plates at a density of 2 × 105 cells/well. Afterwards, the CSMCs were exposed to 30 ng/mL IL-17A or a control solution for 24 h. Subsequently, the cells were rinsed twice with PBS and fixed at 4°C for 24 h in 70% ethanol. Following the provided guidelines, the cells were then treated with RNase A and PI (Beyotime, C1052, China) for 30 min. Finally, flow cytometry was used to detect the DNA content of the CSMCs.
Western blot
Following centrifugation, the penile tissues or cells were disrupted in RIPA lysis buffer (composed of 50 mM Tris–HCl [pH 7.4], 150 mM NaCl, 0.1% sodium dodecyl sulfate [SDS], 1% Triton X-100, 1% sodium deoxycholate, and 2 mM EDTA [pH 8.0]) supplemented with protease inhibitors (Beyotime, p1005) and phosphatase inhibitors (Beyotime, p1081). After separation on an SDS polyacrylamide gel, the supernatant was subsequently transferred to a polyvinylidene fluoride membrane (Millipore, Billerica, MA) using electrophoresis. The membrane was blocked with 5% skim milk for 2 h, followed by consecutive incubation with primary and secondary antibodies. The protein bands were observed using Tanon 5200, a product of Tanon Technology Co., Ltd., located in Shanghai, China. The specific information for the primary antibodies is listed in Additional file: Table S1. Quantification was carried out using ImageJ software for densitometric analysis. Uncropped blots are provided in the source data file.
Extraction of RNA and real-time quantitative PCR
TRIzol (Ambion) was used to extract total RNA from freshly harvested cavernous cavernosum and cultured CSMCs following the instructions provided by the manufacturer. To determine the concentration and purity of total RNA, a Nanodrop OneC (AZY1915466, Thermo Scientific) was utilized. Total RNA from each sample was reverse transcribed using Quant III 1st Strand cDNA Synthesis SuperMix (including gDNA digester) (Cat.No. SYT013, Seyotin, China). Wcgene Biotechnology Corporation, China, designed RT‒PCR arrays for the examination of genes associated with inflammation in the corpus cavernosum. The Step One Plus Real-Time PCR System (Applied Biosystems) was utilized for quantitative PCR, employing the Quant TaqTM qPCR SYBR Green Master Mix (High Rox) from Seyotin, China. Additional file: Table S2 contains the primers associated with lipid metabolism.
Senescence-associated β-galactosidase (SA-β-gal) assay
To detect SA-β-gal activity, frozen sections of the corpus cavernosum (5 μm) or CSMCs were subjected to various interventions following the instructions provided by the manufacturer (C0602, Beyotime, China).
Masson’s trichrome, Sirius Red, and immunohistochemical staining
The paraffin-embedded corpora cavernosum was cut into 5-µm-thick sections, mounted on a slide, baked at 60°C for 1 h, dewaxed with xylene, and rehydrated in 99, 95, and 70% ethanol. Next, Masson’s trichrome staining and Sirius red staining were carried out. In the Sirius red staining, type I collagen fibers (COL-I) appear red, while type III collagen fibers (COL-III) appear yellow-green. In our study, we primarily analyzed the deposition state of the red-appearing COL-I under the microscope. In the immunohistochemical analysis, high-temperature antigen retrieval was performed after rehydration. Afterwards, the tissues were blocked with 5% BSA for 1 h at room temperature and then incubated with primary antibodies overnight at 4°C. Afterwards, the tissues were incubated with secondary antibodies conjugated to horseradish peroxidase (HRP) at room temperature for 1 h. The sections were then incubated using the DAB Kit from Servicebio in Wuhan, China. Images were captured using an automatic digital slice scanning system (Panoramic MIDI II, China) and further analyzed using ImageJ software. Table S3 lists the main antibodies used in this study.
Immunofluorescence staining
For immunofluorescence staining analysis, the cells and frozen tissue sections were first fixed with 4% paraformaldehyde for 20 min. The membrane was then disrupted using 0.1% TBST (G1204, Servicebio, Wuhan, China) for 5 min. After that, they were blocked with 5% BSA at room temperature for 60 min and subsequently incubated with the appropriate primary antibody overnight at 4°C. Following incubation, the appropriate fluorescent secondary antibody was added, and the cells were incubated at room temperature for 60 min. This was then followed by the addition of 4',6-diamino-2-phenyllindol (DAPI) (0.5 μg/mL, Invitrogen, Carlsbad, CA) for 10 min. Images were obtained using an LSM880 laser confocal microscope (Zeiss, Germany) and further analyzed using ImageJ software. Table S3 contains a list of the main antibodies utilized in this section.
Metabonomic analysis
Then, 20 μl of internal standard (prepared from methanol at a concentration of 0.3 mg/mL l-2-chlorophenylalanine) and 400 μl of a methanol:water solution (with a volume ratio of 4:1) were added to the tissue samples in 1.5-mL EP tubes. After the mixture was completely ground, it was placed at − 20°C for 2 h. Subsequently, it was subjected to centrifugation at a temperature of 4°C for a period of 10 min at a speed of 13,000 rpm. In the end, approximately 150 μl of supernatant was collected and filtered through a 0.22-μm filter with an organic phase pinhole. Subsequently, we transferred the filtered solution to the LC injection vial to perform LC/MS analysis. To create the quality control sample (QC), the extraction solutions from all the samples were mixed in equal volumes. An ACQUITY UPLC HSS T3 chromatographic column (100 mm × 2.1 mm, 1.8 μm) was utilized, and the column temperature was maintained at 45°C. The mobile phase consisted of A-water (with 0.1% formic acid) and B-acetonitrile (with 0.1% formic acid). The flow rate was set at 0.35 mL/min, and the injection volume was 2 μl. Following the identification of the samples, the initial data underwent various processing steps, including baseline filtering, peak recognition, integration, retention time adjustment, peak alignment, and normalization. These procedures were performed using the metabolomics data processing software Progenesis QI v2.3. The resulting data were then analyzed qualitatively and quantitatively using multidimensional statistical analysis methods.
IL-17A antagonists and senolytic treatment
First, we prepared a 10-mM IL-17A inhibitor (HY-101913, MCE) as a stock solution following the manufacturer’s instructions. Subsequently, we dissolved the stock solution in a mixture of 10% DMSO and 90% corn oil. The rats were treated with 500 μg of IL-17A antagonist per rat intraperitoneally at an interval of 1 day from the 6th day after CNI model construction, and each rat received a total of 4 treatments. According to the manufacturer’s instructions, a 50-mM ABT-263 (A3007, Apexbio) solution was prepared as a stock solution. This stock solution was then suspended in a mixture of 45% PEG-400, 45% PBS, and 10% DMSO. Subsequently, it was administered via intracavernosal injection in rats at a dose of 10 mg/kg (the injection duration is approximately 10 min, with an injection volume of about 300–400 μl), simultaneously with the administration of IL-17A antagonist. Erectile function evaluation and histological analysis were performed 48 h after the end of all interventions (i.e., 14 days after the model was constructed).
Measurement of erectile function
After anaesthetizing the SD rats, we re-exposed the MPG and CN via the previous incision. Next, the CN was activated using bipolar stimulating electrodes (probe size 2 mm, gap 1 mm) with stimulation settings of 1.5 mA, 20 Hz, a pulse duration of 0.2 MS, and a duration of 50 s. Then, a 25-gauge butterfly needle dampened with sodium heparin was inserted into either the right cavernous sinus or the right penile artery. While the CN was electrically stimulated, the other end was connected to the BL420N Biological Functional System (Chengdu Taimeng Technology Co., Ltd., China) to record intracavernous pressure (ICP). The skin was cut longitudinally along the midline of the neck to expose the right common carotid artery. The PE-50 tube was inserted into the right carotid artery using a 25-gauge butterfly needle. The catheter’s opposite end was connected to the BL-420 s Biological Functional System (Taimeng Technology) for measuring the mean arterial pressure (MAP). The rats’ erectile function was assessed by determining the ratio of the highest ICP (ICPmax) to the average MAP (MAPmean), as well as the ratio of the overall ICP to the overall MAP.
Statistical analysis
The data are presented as the average plus the standard deviation (SD). Statistical analysis was performed using GraphPad Prism 7 software (GraphPad, San Diego, CA). For the analysis of comparisons between two groups, either an unpaired two-tailed Student’s t test or Welch’s correction was utilized. Comparative analysis among multiple groups was conducted using one-way ANOVA. Linear regression analysis utilized a two-tailed Pearson correlation analysis. Each piece of information was duplicated a minimum of three times. Statistical significance was attributed to a probability level lower than 0.05.
Results
High expression of IL-17A in the corpus cavernosum of BCNI rats and its correlation with CCF
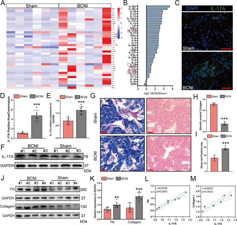
CN injury can induce an inflammatory response in the distal corpus cavernosum, which may be an influential factor in the induction of CCF by neurogenic ED [32]. To determine the cytokines responsible for increasing inflammation in the penis, we obtained corpus cavernosum samples from rats in both the Sham and BCNI groups. A comparative analysis using an inflammatory profiling qPCR array revealed that the expression of inflammatory factors in the corpus cavernosum of BCNI rats was significantly greater than that in the corpus cavernosum of sham rats, as depicted in Fig. 1A. Among all genes associated with inflammation, IL-17A was found to be the most regulated cytokine, exhibiting significant differences (Fig. 1B). Immunofluorescence staining (Fig. 1C, D) and Western blotting (Fig. 1E, F, Additional file: Fig. S1) confirmed the difference in IL-17A expression between the two groups. Masson’s trichrome and Sirius staining confirmed significant fibrotic deposition in the penis corpus cavernosum 1 week after BCNI (Fig. 1G–I). Western blot analysis revealed an increase in the expression of FN and CoI in the corpus cavernosum (Fig. 1J, K, Additional file: Fig. S2), which also confirmed the occurrence of CCF after BCNI. To conduct an initial investigation into whether the presence of IL-17A, which is associated with inflammation, contributes to CCF following BCNI, we performed correlation analysis and found a positive correlation between the expression of IL-17A and FN and CoI (Fig. 1L-M). This implies that CCF can be detected during the initial phase of neurogenic ED, along with local inflammatory reactions, where IL-17A might have a significant impact.
Fig. 1.
High expression of IL-17A in corpus cavernosum of BCNI rats and its correlation with CCF. A Heatmap of pan-inflammation-related genes in corpus cavernosum from both BCNI and healthy rats (n=6 samples per group). B Quantitative polymerase chain reaction (qPCR) array analysis of pan-inflammation-related genes of corpus cavernosum from both BCNI and healthy rats, the red box indicates significant difference between two groups. C IL-17A (green) in penis tissue from Sham or BCNI rat following 1 week observation, scale bars: 50 μm. D Quantification of the nNOS in cavernous tissue by ImageJ (n=6 per group). E, F Representative Western blots for IL-17A and normalized band intensity values (n=7 per group). G–I Representative cavernosum histology of Masson’s trichrome staining and Sirius Red Staining, scale bars: 100 μm; Quantification of Masson’s trichrome staining and Sirius Red Staining by ImageJ (n=5 per group). J, K Representative Western blots for FN and Collagen I and normalized band intensity values (n=7 per group). Abbreviations: BCNI, bilateral cavernosum nerve injury; nNOS, neurotype nitric oxide synthase; FN, fibronectin. **p<0.01, ***p<0.001
Upregulation of IL-17RA in the corpus cavernosum of BCNI rats is mainly attributed to CSMCs
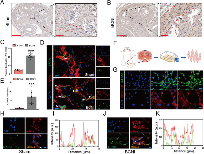
Furthermore, we explored the specific mechanisms by which IL-17A is involved in the development of CCF. IL-17A, a signature cytokine produced by members of the Th17 cell population, exerts its downstream effects primarily through binding to the IL-17RA complex [17]. The results of immunohistochemical staining showed that IL-17RA was predominantly present in the smooth muscle of the corpus cavernosum in the BCNI group, whereas its expression was minimal in the Sham group (Fig. 2A–C). Immunofluorescence analysis of penis sections additionally validated the strong correlation between the level of α-SMA (a smooth muscle marker) in the corpus cavernosum of BCNI rats and the fluorescence signal expression of IL-17RA, as observed in Fig. 2D–E. Following the extraction and cultivation of primary CSMCs, it was observed that the in vitro findings aligned with the in vivo experimental outcomes. Notably, the colocalization of α-SMA and IL-17RA in rat-derived CSMCs became more pronounced 1 week after BCNI, as depicted in Fig. 2H–K. These results suggest that CSMCs may be critical target cells of IL-17A.
Fig. 2.
Upregulation of IL-17RA in corpus cavernosum of BCNI rats and mainly attributed by CSMCs. A, B Representative IL-17RA immunohistochemistry staining of corpus cavernosum obtained at 1 week post-operation in each group, Scale bars: left, 500 μm; right, 100 μm. C Quantitative analysis parameter, AOD results of IL-17RA in each group (n=6–7 per group). D α-SMA (red), IL-17RA (green) and DAPI (blue) immunostaining in cavernosum after 1 week of observation, scale bars: 20 μm. E Quantification of IL-17RA and α-SMA positive area in cavernosum by ImageJ (n=6 per group). F Simplified diagram of the CSMCs extracted. G Conduct Vimentin and α-SMA immunofluorescence staining for identification of CSMCs, scale bars: 20 μm. H–K Observed the Co localization of α-SMA (red) and IL-17RA (green) in CSMCs from Sham and BCNI rats by using confocal microscopy and analysis by ImageJ, scale bars: 20 μm. Abbreviations: DAPI, 4,6-diamino-2-phenyl indole; AOD, Average optical density; CSMCs, corpus cavernosum smooth muscle cells. **p<0.01, ***p<0.001
IL-17A promoted CSMCs senescence and increased the fibrotic response in vitro
We extracted primary CSMCs from healthy rats and demonstrated that IL-17A can induce CSMCs senescence in a potentially dose-dependent manner by staining for SA-β-Gal, a typical feature of cellular senescence (Fig. 3A, B). Cell cycle experiments revealed that IL-17A retarded the proliferation of CSMCs (Fig. 3C, D), and CCK-8 experiments further demonstrated that IL-17A significantly inhibited cell viability in a time- and dose-dependent manner (Fig. 3E, F). These findings suggest that IL-17A may contribute to the senescence of CSMCs. Next, we examined the ability of ABT-263 to induce cell apoptosis in senescent CSMCs. ABT-263 selectively removed aging-related damaged CSMCs in vitro. The excessive buildup of aging cells can result in decreased cell growth and the release of different profibrotic and proinflammatory substances, potentially playing a role in the development of CCF. As predicted, immunofluorescence staining revealed high fibronectin secretion in CSMCs stimulated with IL-17A; however, this effect was reversed by ABT-263 (Fig. 3I, J). Additionally, the study revealed a notable increase in SA-β-gal expression within the corpus cavernosum of BCNI rats compared to that in the sham group (Fig. 3K, L). Additionally, signs of senescence were observed, and Western blot analysis confirmed that the penises of the model rats exhibited notably elevated levels of p16 and p21 expression compared to those in the sham group (Fig. 3M-N, Additional file: Fig. S3). Therefore, we speculate that the senescence and fibrotic response in CSMCs induced by IL-17A may be a key factor in mediating CCF.
Fig. 3.
IL-17A promoted CSMC senescence and increased the fibrotic response in vitro. A, B The percentage of senescent cells under the intervention of different concentrations of IL-17A was determined with SA-β-Gal Kit, Scale bars: 100 μm, (n=3 per group). C, D Flow cytometry was performed to measure the cyclic distribution of CSMCs with or without IL-17A intervention (n=4 per group). E, F CCK-8 assay was used to observe the effect of IL-17A on the proliferation of CMSCs cells under concentration and time gradients (n=3 per group). G, H CSMCs (control or intervention with IL-17A) were treated with ABT-263, and senescent cells determined with SA-β-Gal Kit were counted and analyzed under high view of micro, Scale bars: 100 μm (n=3 per group). I, J CSMCs (control or intervention with IL-17A) were treated with ABT-263, immunofluorescence staining of fibronectin was observed and analyzed under confocal microscope, Scale bars: 20 μm (n=3 per group). K Immunohistochemical staining of SA-β-gal in corpus cavernosum from sham and BCNI rats, Scale bars: 100 μm. L ImageJ was used to analyze the active region of senescence (n=5–6 per group). M, N Representative Western blots for p16 and p21 at 2 weeks after operation. G Normalized band intensity values for both p16 and p21 (n=6 per group). ns, non-significance, *p<0.05, **p<0.01, ***p<0.001; ###p<0.001, compared to vehicle-IL-17A group
BCNI drives senescence and lipid metabolic disorders in the corpus cavernosum
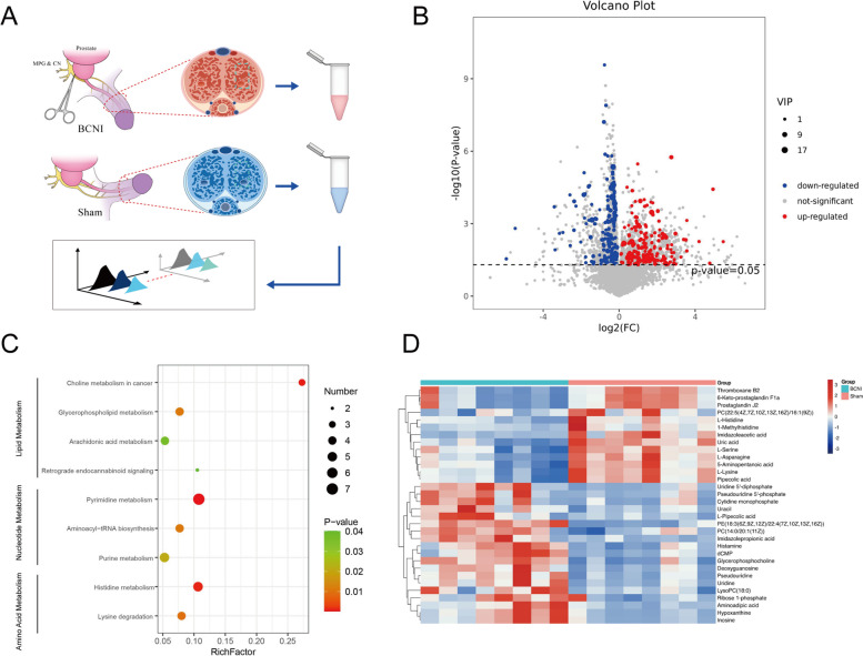
Cellular metabolism can be modified in response to different stimuli, thereby modulating the phenotype and function of cells. To clarify the metabolic changes in the penis after BCNI, LC/MS nontargeted metabolomics was used to predict the metabolic changes in the corpus cavernosum (Fig. 4A). Based on the measured metabolites, an OPLS-DA model was established, and the analysis results showed that the rats in the BCNI group had significantly different metabolic characteristics than those in the sham group (Fig. 4B). Enrichment analysis of metabolic pathways indicated significant changes in pathways closely related to lipid metabolism (Fig. 4C). There was a significant increase in the abundance of metabolites associated with the synthesis of fatty acids in the BCNI group compared to the sham group in the differential metabolic pathway (Fig. 4D). The above experiments suggest that metabolic restructuring in the corpus cavernosum can be induced after CN injury, and importantly, the upregulation of lipid synthesis may be a key change in this process.
Fig. 4.
BCNI drives senescence and lipid metabolic disorder in corpus cavernosum. A brief diagram of metabolomics analysis of penile cavernous tissues in different groups. B Volcano map of changes in the expression of metabolites in the corpus cavernosum of BCNI rats on day 7 and Sham group. C Pathway enrichment analysis according to metabolite changes. D Heat map analysis of metabolite expression changes in each enrichment pathway (n=8 per group)
IL-17A sensitized the mTORC2-ACACA pathway in CSMCs to induced cell senescence and aggravated the fibrotic response
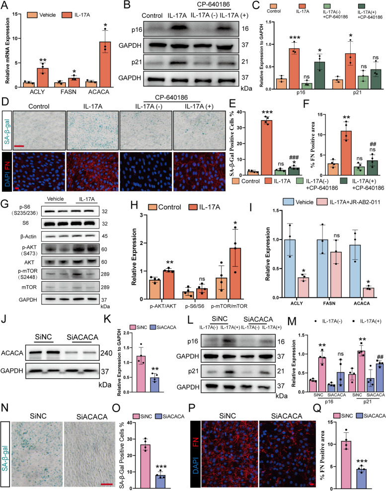
Furthermore, we aimed to clarify the relationship between IL-17A-mediated senescence transition and lipid metabolism in CSMCs. Interestingly, the gene expression of key enzymes involved in lipid synthesis, including ACACA, FASN, and ACLY, was upregulated in the CSMCs stimulated with IL-17A (Fig. 5A). However, after the inhibition of lipid synthesis in CSMCs by CP-640186, the changes in the expression of p16 and p21 were reversed to varying degrees despite stimulation with IL-17A (Fig. 5B, C, Additional file: Fig. S4). Correspondingly, SA-β-Gal staining also demonstrated that inhibiting lipid synthesis by CP-640186 in CSMCs significantly alleviated the senescence transformation stimulated by IL-17A. Moreover, confocal laser scanning microscopy also demonstrated that CP-640186 significantly inhibited the fibrotic response of CSMCs induced by IL-17A (Fig. 5D-F). The regulation of cellular phenotypes is significantly influenced by AKT/mTOR, which facilitates metabolic remodelling [33]. However, the specific role of IL-17A in the regulation of CSMCs is largely unknown. Western blot analysis revealed rapid phosphorylation of both AKT and mTOR in the CSMCs stimulated with IL-17A. In CSMCs, the activity of mTORC1 and mTORC2 was assessed by the expression of p-S6 (S235/236) and p-AKT (S473), respectively. We found that both p-S6 (S235/236) and p-AKT (S473) were activated to different degrees upon IL-17A stimulation. Considering the more significant activation of p-AKT(S473) in this study, we selected mTORC2 as the focus for further investigation (Fig. 5G, H, Additional file: Fig. S5). It is suggested that the regulation of lipid metabolism may be mediated primarily by mTORC2. After inhibition of mTORC2 in CSMCs by pretreatment with JR-AB2-011, the high expression of the FASN, ACLY, and ACACA genes stimulated by IL-17A was reduced to varying degrees, mostly in the ACACA (Fig. 5I), suggesting that ACACA may be a downstream target of mTORC2. Subsequently, we inhibited the expression of ACACA in CSMCs with siRNA (Fig. 5J, K, Additional file: Fig. S6), surprisingly, it reversed the senescence transition (Fig. 5L–O, Additional file: Fig. S7) and fibrotic response (Fig. 5P, Q) induced by IL-17A to different degrees. This finding suggested that the senescence transition of CSMCs stimulated by IL-17A was mainly attributed to the activation of the mTORC2-ACACA signalling pathway, which subsequently modulates the progression of CCF after BCNI.
Fig. 5.
IL-17A sensitized the mTORC2-ACACA pathway in CSMCs to induced cell senescence and aggravated the fibrotic response. A The expression of key enzymes in lipid synthesis was detected by qPCR after CSMCs were stimulated by 30 ng/ml IL-17A for 24 h. B, C CSMCs were pretreated with 50 µM CP-640186 for 2 h and treated with IL-17A for following 24 h, the expression changes of p16 and p21 were detected by Western blot and normalized band intensity values (n=3 per group). D CSMCs were pretreated with 50 µM CP-640186 for 2 h and then treated with IL-17A for 24 h, SA-β-Gal staining and immunofluorescence were used to analyze the differences in cellular senescence and fibrotic expression, respectively, Top, Scale bars: 100 μm; Bottom, Scale bars: 20 μm. E ImageJ was used to analyze the active region of senescence (n=4 per group). F The expression of the FN positive region in CSMCs was analyzed using the ImageJ (n=4 per group). G The expression changes of various proteins in the AKT/mTOR pathway were detected by western blot after 24 h intervention of CSMCs with 30 ng/ml IL-17A (H) and normalized band intensity values (n=4 per group). I After pre-treatment of CSMCs with 5 μm JR-AB2-011 for 12 h, IL-17A treated CSMCs for another 24 h, and the gene expression of FASN, ACLY and ACACA in CSMCs were detected by qPCR. J Western blotting verified that siRNA interfered with the expression of ACACA in CSMCs. K Normalized band intensity values (n=4 per group). L, M 30 ng/ml IL-17A stimulated CSMCs 24 h which interfered with expression of ACACA, Western blot was detected the expression changes of p16 and p21, and normalized band intensity values (n=4 per group). SA-β-Gal staining and immunofluorescence were used to analyze the differences in cellular senescence, Scale bars: 100 μm (N and O) and fibrotic expression, Scale bars: 20 μm (P and Q) in CSMCs with low ACACA expression after stimulation with 30 ng/ml IL-17A for 24 h. Abbreviations: FASN, Fatty Acid Synthase; ACLY, ATP Citrate Lyase ATP citrate lyase; ACACA, Acetyl Coenzyme A Carboxylase Alpha. ns, non-significance, PBS versus other groups: *p<0.05, **p<0.01, ***p<0.001. IL-17A+ versus IL-17A+ + CP-640186 or SiACACA (IL-17A+) versus SiACACA (IL-17A-): ##p < 0.01, ###p < 0.001
Simultaneous treatment with the senolytic drug ABT-263 and IL-17A inhibition improved the recovery of the erectile response following CN injury
To detect the sensitivity of CCF induced by BCNI to senolytic therapy and IL-17A inhibition, a neurogenic ED rat model was treated with ABT-263 or an IL-17A antagonist beginning on the 6th day after the model was established. After a total of 4 treatment sessions (with a 1-day interval), the erectile function assessment and histological examination were performed on day 14 (Fig. 6A). After blocking IL-17A, immunofluorescence staining revealed a notable decrease in IL-17A expression within the corpus cavernosum. Notably, the ABT-263 experimental group exhibited a decreased level of IL-17A, particularly in the combined group (Fig. 6B, C). Consistent with this finding, the expression of SA-β-gal in the penis improved to varying degrees in the intervention group, particularly in the compound group (Fig. 6B–D). Additionally, Western blot analysis of the corpus cavernosum revealed that the expression of p16, p21, and IL-17A was lower in the treatment group than in the BCNI group (Fig. 6E–H, Additional file: Fig. S8). These findings suggest that our intervention is effective in rats. Immunohistochemical staining revealed that the intervention group exhibited notably lower p-AKT(S473) and ACACA expression than the BCNI group. This suggests that the mTORC2-ACACA signalling pathway in the penis was successfully suppressed, as depicted in Fig. 6I–K. We assessed erectile function by electrically stimulating the CN at the upper end of the injury site and measuring changes in ICP after neurostimulation, with the MAP serving as a baseline for rat blood pressure (Fig. 6L). The rats in the treatment group showed varying degrees of improvement in erectile function compared to those in the nonintervention group, with the combination group demonstrating the greatest improvement (Fig. 6M–N, Additional file: Table S3). This finding suggested that senolytic therapy and antagonizing IL-17A inflammatory signals can effectively promote the restoration of erectile function in rats with neurogenic ED.
Fig. 6.
Simultaneous treatment with the senolytic drug ABT-263 and IL-17A inhibition improved the recovery of the erectile response following CN injury. A Strategy diagram based on antagonistic aging combined with IL-17A resistance in the treatment of neurogenic ED in rats. B IL-17A (red), nuclei (blue), and SA-β-Gal staining in penis tissue from BCNI rat 2 weeks after a treatment of PBS, IL-17A antagonist, ABT-263 or combined with IL-17A antagonist and ABT-263, scale bars: above, 20 μm; bottom, 100 μm. C, D Quantification of the IL-17A and SA-β-Gal positive area in cavernous tissue by ImageJ (n=5–6 per group). E Representative Western blots for p16, p21, and IL-17A in penile. F–H Normalized band intensity values (n=5–6 per group). I Representative p-AKT (S473) and ACACA immunohistochemistry staining of penis obtained at 2 weeks post-operation in each group, Scale bars: 100 μm. Quantitative analysis parameter, AOD results of (J) p-AKT (S473), K ACACA in each group (n=5–6 per group). L Simplified diagram of the evaluation of erectile function in rats by inducing an erectile response through electrical stimulation of CN. M Representative images of MAP and ICP measurements in each group of rats. N The changes in erectile function in rats after different interventions were quantified using the maximum ICP, ratio of total ICP (AUC) to total MAP (AUC), and the ratio of maximum ICP to mean MAP (n=6–7 per group). Abbreviations: ED, erectile dysfunction; CN, cavernous nerve; ICP, intracavernous pressure; MAP, mean arterial pressure; AUC, area under curve. *p<0.05, ***p<0.001
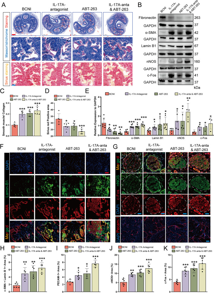
Combination therapy with ABT-263 and IL-17A inhibition reduced fibrosis and increased the regenerative capacity of the corpus cavernosum after BCNI
Masson’s trichrome staining and Sirius staining confirmed the improvement in fibrotic deposition after BCNI in the intervention group, particularly in the group that received both ABT-263 and IL-17A antagonists (Fig. 7A, C, D). The intervention groups exhibited a decrease in FN expression, as observed by Western blot, while there was an increase in α-SMA expression in the penis. This further supported the remission of CCF, as shown in Fig. 7B, E and Additional file: Fig. S9. By fluorescence double staining, we confirmed that the proliferative indices of the cavernous muscle components were significantly greater in the intervention group than in the control group, and more pronounced colocalization of α-SMA with LaminB-1 (proliferative indices) was observed in the combination group (Fig. 7B, E and F, H). In addition, a complete and functional corpus cavernosum is an effective prerequisite for ensuring functional regeneration of the CN. By performing fluorescent double staining for nNOS (CN-labelled protein) and c-Fos (a marker of neural activity), we found that active nNOS was effectively protected in the intervention groups (Fig. 7G, J, K). The potential functional regeneration of the CN was further confirmed by the expression of both nNOS and c-FOS in the corpus cavernosum and MPG tissues (Fig. 7B, E). As one of the key factors in the erectile response, we further analyzed the expression of PECAM-1, which is a marker of the cavernous vasculature, as expected, the vascular components were effectively preserved in the intervention groups (Fig. 7G, I), which was also consistent with their ability to restore erection (Fig. 6M, N).
Fig. 7.
Combination therapy of ABT-263 and IL-17A inhibition reduced fibrosis and increased the regenerative capacity of corpus cavernosum after BCNI. A Representative cavernosum histology of Masson’s trichrome staining and Sirius Red Staining, scale bars: top, 500 μm; middle, 100μm; bottom, 100 μm. C, D Quantification of Masson’s trichrome staining and Sirius Red Staining by ImageJ (n=5–6 per group). B Representative Western blots for fibronectin, α-SMA, Lamin B1, nNOS, and c-FOS in cavernosum of different groups of rats. E Normalized band intensity values (n=3–6 per group). F α-SMA (red), Lamin-B1 (green), and DAPI (blue) immunostaining in cavernosum after 2 weeks of treatments, Scale bars: 100 μm. H Quantification of both Lamin-B1 and α-SMA positive area by ImageJ (n=6 per group). G Immunofluorescence co staining of nNOS and c-FOS in cavernosum of rats in each group, Scale bars: 100 μm; as well as PECAM-1, Scale bars: 100 μm; immunofluorescence staining in corpus cavernosum. Quantification of (I) PECAM-1, J nNOS, and K c-Fos positive area in cavernosum by ImageJ (n=6 per group). Abbreviations: SMA, Smooth muscle antibody; PECAM-1, platelet/endothelial cell adhesion molecule 1; nNOS, neurotype nitric oxide synthase. *p<0.05, **p<0.01, ***p<0.001
Discussion
In the past, people have focused more attention on CN regeneration itself and, to a certain extent, neglected the protection of the penis, the target organ. Our focus was on devising a plan to safeguard the overall condition and proper functioning of the male reproductive organ while also seeking innovative approaches to restore erectile function in cases of neurotraumatic ED. The loss of neurotrophic effects is the most direct pathological change in distant target organs caused by nerve injury. Nonetheless, the considerable difficulty lies in directly targeting interventions due to the short half-life and extensive impacts of neurotrophic factors [34]. Consistent with prior research, this study revealed significant infiltration of inflammatory factors in the corpus cavernosum within 1 week of CN injury. According to recent research, the circulatory inflammatory factors IL-1β, IL-5, and IL-6 may substantially increase within 6 h of CN injury compared to those in the control group. Additionally, on the 3rd day following CN injury, inflammatory pathways, specifically oxidative stress pathways, were observed in the distal target organ known as the corpus cavernosum. These findings suggest that the local inflammatory response may be triggered as a result of nerve injury rather than secondary effects caused by surgical trauma. This indicates that CN injury can induce inflammation of the corpus cavernosum and may be involved in ED regulation. At the time of this writing, the role of inflammation and fibrosis, which are interconnected processes, in degenerative CCF was not yet understood. In this study, we discovered notable upregulation of IL-17A in the corpus cavernosum of rats following BCNI. Moreover, we observed a significant positive correlation between the expression of FN, collagen I, and IL-17A.
The large cavity of the male reproductive organ is made up of a blood-filled space, which includes a lining of endothelial cells and CSMCs that are woven together at right angles. In a state of sexual excitement, the cavernosal endothelium and nerves release nitric oxide and stimulate CSMCs to dilate, resulting in the influx of large amounts of blood into the sinus, which then induces penis erection [12]. Hence, the involvement of CSMCs is vital in the restoration of penile erection. IL-17A primarily binds to the IL-17RA complex and carries out its subsequent role. This study revealed that IL-17RA was primarily expressed in CSMCs within the cavernous cavernosum. Additionally, we performed groundbreaking observations of CSMCs undergoing senescence transition in response to IL-17A. This finding is consistent with the functional properties of CSMCs, as smooth muscle cells are distinct from skeletal muscle, which can reshape cell phenotypes even if they are in a highly differentiated state, to participate in pathological or physiological processes under different stimuli [35]. Certainly, additional cell types that have not yet been identified may experience senescence during CCF. Further investigations utilizing novel genetic techniques will provide insights into the source and characteristics of aging cells, as well as a potential connection to CCF. Senescent CSMCs increase fibrin deposition and inhibit cavernous regeneration after BCNI, which largely explains the peculiar phenomenon of low CSMC proliferation and CCF in the early stages of CN injury [36]. It is worth mentioning that earlier research has indicated that the synthesis of CSMCs, which actively multiply and generate substantial quantities of collagen and other fibers, could play a significant role in the development of neurogenic ED [37]. This finding is not inconsistent with the senescence transformation of CSMCs, as we observed pathological changes 1 week after BCNI, which is also the window for inflammatory factor infiltration. In vitro experiments have shown that CSMCs undergo a synthetic transformation within 48 h of hypoxia [38], which may favor tissue remodelling, but there may be varying degrees of senescence transformation at later times. Furthermore, there have been reports indicating that sympathetic hyperactivity, serving as a crucial element, can exacerbate the progression of renal fibrosis by stimulating cellular senescence [39]. The CN, as a parasympathetic nerve, is capable of inducing sympathetic excitation of the penis after injury and deteriorates as the disease progresses [40]. This could also be a potential cause of the senescence transition in CSMCs and deserves further investigation in future studies.
The metabolic regulatory activity of IL-17A is an influential factor driving changes in cellular phenotype and function. Studies have demonstrated that IL-17A can trigger metabolic alterations in fibroblasts through stimulation by the transcriptional coactivator IκBζ. This, in turn, results in enhanced expression of the key enzyme involved in glucose absorption and mitochondrial fatty acid oxidation. Consequently, IL-17A plays a crucial role in the regulation of inflammation in lymphoid organs and tissue restructuring [41]. However, whether IL-17A mediates the phenotypic transition of CSMCs by modulating metabolic reprogramming has not been reported. This study revealed the metabolic traits of the corpus cavernosum of rats following denervalization. Specifically, we observed a metabolic transition primarily focused on lipid synthesis. These findings contribute to a more comprehensive investigation into the mechanism of CCF. Interestingly, this finding is similar to the downregulation of fatty acid oxidation (FAO) in fibrous skin and normal skin rich in extracellular matrix (ECM) [42], and our study further illustrates the role of metabolic remodelling in fibrotic disease. As a cell population occupying the main type of corpus cavernosum, in agreement with in vivo experiments, key enzymes involved in lipid synthesis in CMSCs were upregulated to varying degrees upon stimulation with IL-17A. Surprisingly, the inhibition of fatty acid synthesis in CSMCs inhibited both the senescence transformation and fibrotic responses stimulated by IL-17A. Inflammatory factors mediate the phenotypic transformation of cells by reshaping metabolism, which has been the subject of a wealth of related research, but this study of denervated CCF is still an emerging field.
At present, there is evidence indicating a close connection between the energy sensing mechanism triggered by the AKT/mTOR signal [33] and the metabolism of fatty acids. mTORC1 activation, which acts as a downstream signalling molecule of AKT/mTOR, is linked to enhanced lipid synthesis, whereas inhibiting mTORC1 promotes lipolysis and FAO [43]. Research utilizing cells exhibiting increased mTOR activation provides evidence for the involvement of mTORC1 in the process of adipogenesis [44]. On the other hand, a different study indicated that the absence of mTORC2 in the liver also hinders AKT-driven lipogenesis [45]. Similar to mTORC1, mTORC2 regulates various facets of lipid production. During this investigation, we discovered that the stimulation of mTORC2 played a greater role in enhancing lipid production and the onset of cellular senescence in CSMCs. Recent research has indicated that the promotion of lipid synthesis in nonalcoholic fatty liver disease is facilitated by cytoplasmic endonuclease G through mTORC2-AKT-ACLY and endoplasmic reticulum stress [46], which also supports the idea of mTORC2-mediated control of lipid metabolism. In this study, we also found that ACACA is the main direct downstream regulator of mTORC2. Inhibition of ACACA expression significantly attenuated senescence and the fibrotic response in CSMCs, even when mTORC2 was activated. However, the detailed mechanism by which mTORC2 regulates ACACA remains to be further studied, and the specific role of ACLY in the phenotypic remodelling of CSMCs merits in-depth exploration in future studies.
Our discovery of senescent cells in the corpus cavernosum suggested a mechanism of inflammatory response and fibrosis following BCNI, suggesting that inhibition of IL-17A and removal of senescent damaged cells could be potential therapeutic strategies for neurogenic ED. The compound ABT-263 has been shown to exhibit selective toxicity toward senescent cells by targeting Bcl2/w/xL [47]. Clinical studies testing senolytic therapies for idiopathic pulmonary fibrosis have shown promising effects, and more clinical studies are in progress [48]. During this investigation, 1 week after BCNI, there was evidence of inflammation and tissue aging in the corpus cavernosum. Therefore, administering ABT-263 and opposing IL-17A on the sixth day postoperation appeared to be a more logical approach. In addition, ABT-263 is safe and effective at depleting senescent CSMCs and retains the regenerative capacity of the corpus cavernosum, thus reducing the number of senescent cells after denaturation and enhancing the proliferation of CSMCs, ultimately reducing fibrotic deposition. Importantly, as a critical part of the physiological function of the penis, both the CN (labelled with nNOS) and endothelium (labelled with PECAM-1) in the cavernous cavernosum were well protected, suggesting that pathological remodelling of the penis could be effectively alleviated or even reversed. As an upstream stimulus, antagonizing IL-17A plays a role similar to that of ABT-263. There is a point that should not be overlooked. In vivo studies suggest that the combination of senolytic therapy and IL-17A antagonism appears to have a better therapeutic effect. It is undeniable that we observed an unusually high value (> 150% ICP/MAP) in the combined treatment group. However, this does not contradict the superior corpus cavernosum erectile tissue protection observed in the combined group. This potentially indicates that there may be additional mechanisms by which IL-17A regulates the progression of neurogenic ED. Recent studies have shown that neutrophil and macrophage activation are critical mechanisms of IL-17A-mediated structural lung injury and fibrosis [49]. This finding indicates that we should further explore the mechanism by which IL-17A mediates CCF in the future.
The results of this study are derived from the current data and analytical approaches. Future research is required to further validate these findings, with the aim of thoroughly eliminating the potential impact of outliers and individual variability. First, the primary objective of this study was to examine the initial restoration of erectile function following CN injury, while no evidence was found for prolonged penile preservation or erection rehabilitation posttreatment. Further research is required to determine whether the simultaneous use of senolytic therapy and IL-17A antagonism can lead to a longer-lasting restoration of erectile function. Second, ABT-263 was employed as a senolytic agent in all our in vivo experiments, and whether other senolytic agents with varying mechanisms of action are effective in rat disease models and human patients has yet to be determined. Further investigation is warranted to explore the potential advantages of depleting senescent CSMCs in the management of neurogenic ED through the use of alternative senolytic medications and IL-17A antagonists while also considering the timing of their administration.
Conclusions
In summary, our current work suggested that IL-17A-mediated senescence in CSMCs is a key factor hindering the ability of the corpus cavernosum to regenerate after CN injury and is a mediator of CCF. This is partly caused by the upregulation of lipid synthesis in CSMCs through activation of the mTORC2-ACACA signalling pathway, thus triggering their transition to senescence, as shown in Fig. 8. Hence, it is crucial to focus on the advancement of pharmaceutical interventions aimed at IL-17A and the senescence process of the penis. This will aid in the prevention and management of erectile dysfunction resulting from injury to the CN.
Fig. 8.
Schematic diagram of the efficacy of combination therapy with ABT-263 and IL-17A inhibition. IL-17A induces the conversion of CSMCs to the senescent phenotype by upregulating their lipid synthesis through activation of the mTORC2-ACACA signalling pathway, which in turn promotes CCF after BCNI. Antagonism of IL-17 and senescence signalling is a potentially means of facilitating functional recovery in neurogenic ED
Supplementary Information
Acknowledgements
We would like to express our sincere gratitude to Professor Xiaoyan Han and Teacher Tianyun Lan from the Central Laboratory of the Third Affiliated Hospital of Sun Yat-sen University for their guidance during the experimental process.
Abbreviations
- BCNI
Bilateral cavernous nerve injury
- CCF
Corpus cavernosum fibrosis
- CN
Cavernous nerve
- CoI
Collagen I
- CSMCs
Cavernous smooth muscle cells
- ED
Erectile dysfunction
- FN
Fibronectin
- HRP
Horseradish peroxidase
- ICP
Intracavernous pressure
- LS
Lipid synthesis
- MAIT
Muco-associated constant T cells
- MAP
Mean arterial pressure
- MPG
Major pelvic ganglia
- SASP
Senescence-associated secretion phenotype
Authors’ contributions
WY, investigation, data acquisition and analysis, manuscript drafting; JZ and CQ, cell assay and animal study assistance; ZL, QL, data analysis and resource support; WY, JF and HW, conception and experimental design, data interpretation and arrangement, manuscript writing and revising. All authors read and approved the final manuscript.
Funding
This work was supported by the Sun Yat-Sen University Clinical Medicine Research 5010 Program (No. 2015016), the National Natural Science Foundation of China (No. 81971378, No. 81901471), Guangdong Provincial Basic and Applied Basic Research Foundation Project (2023A1515110673) and the Natural Science Foundation of Guangdong Province (No. 2021A1515010577, No. 2022A1515012653).
Availability of data and materials
The datasets used and/or analyzed during the current study are available from the corresponding author on reasonable request.
Data availability
No datasets were generated or analysed during the current study.
Declarations
Ethics approval and consent to participate
The protocols used in this study were reviewed and approved by the Ethics Committee of Experimental Animals of Seyotin (SYT2023004). All the experimental procedures followed the Guide for the Care and Use of Laboratory Animals of the National Institute of Health in China.
Consent for publication
All authors have reviewed and approved the final version of the manuscript and consent to its publication.
Competing interests
The authors declare no competing interests.
Footnotes
Publisher’s Note
Springer Nature remains neutral with regard to jurisdictional claims in published maps and institutional affiliations.
References
- 1.Consensus development conference statement. National Institutes of Health. Impotence. December 7-9, 1992. Int J Impot Res. 1993;5:181–284. [PubMed]
- 2.Shamloul R, Ghanem H. Erectile dysfunction. Lancet. 2013;381:153–65. 10.1016/S0140-6736(12)60520-0 [DOI] [PubMed] [Google Scholar]
- 3.Attaallah W, Ertekin C, Tinay I, Yegen C. High rate of sexual dysfunction following surgery for rectal cancer. Ann Coloproctol. 2014;30:210–5. 10.3393/ac.2014.30.5.210 [DOI] [PMC free article] [PubMed] [Google Scholar]
- 4.Haglind E, Carlsson S, Stranne J, Wallerstedt A, Wilderäng U, Thorsteinsdottir T, Lagerkvist M, et al. Urinary incontinence and erectile dysfunction after robotic versus open radical prostatectomy: a prospective, controlled. Nonrandomised Trial Eur Urol. 2015;68:216–25. 10.1016/j.eururo.2015.02.029 [DOI] [PubMed] [Google Scholar]
- 5.De Angelis R, Demuru E, Baili P, Troussard X, Katalinic A, Chirlaque Lopez MD, Innos K, et al. Complete cancer prevalence in Europe in 2020 by disease duration and country (EUROCARE-6): a population-based study. Lancet Oncol. 2024;25:293–307. 10.1016/S1470-2045(23)00646-0 [DOI] [PubMed] [Google Scholar]
- 6.Miller KD, Siegel RL, Lin CC, Mariotto AB, Kramer JL, Rowland JH, Stein KD, et al. Cancer treatment and survivorship statistics, 2016. CA Cancer J Clin. 2016;66:271–89. 10.3322/caac.21349 [DOI] [PubMed] [Google Scholar]
- 7.Denlinger C, Sanft T, Baker K, Broderick G, Demark-Wahnefried W, Friedman D, et al. Survivorship, version 2.2018, nccn clinical practice guidelines in oncology. J Natl Comprehen Cancer Netw : JNCCN. 2018;16(10):1216–47. 10.6004/jnccn.2018.0078 [DOI] [PMC free article] [PubMed] [Google Scholar]
- 8.Fang J, Wei B, Zheng Z, Xiao J, Han F, Huang M, Xu Q, et al. Preservation versus resection of Denonvilliers’ fascia in total mesorectal excision for male rectal cancer: follow-up analysis of the randomized PUF-01 trial. Nat Commun. 2023;14:6667. 10.1038/s41467-023-42367-3 [DOI] [PMC free article] [PubMed] [Google Scholar]
- 9.Xiong Y, Qin F, Wei S, Yang X, Li J, Wu C, Zhang F, et al. Targeting adenosine A2b receptor promotes penile rehabilitation of refractory erectile dysfunction. Adv Sci (Weinh). 2024;11:e2306514. 10.1002/advs.202306514 [DOI] [PMC free article] [PubMed] [Google Scholar]
- 10.Scherzer ND, Dick B, Gabrielson AT, Alzweri LM, Hellstrom WJG. Penile prosthesis complications: planning, prevention, and decision making. Sex Med Rev. 2019;7:349–59. 10.1016/j.sxmr.2018.04.002 [DOI] [PubMed] [Google Scholar]
- 11.Matz EL, Terlecki R, Zhang Y, Jackson J, Atala A. Stem cell therapy for erectile dysfunction. Sex Med Rev. 2019;7:321–8. 10.1016/j.sxmr.2017.12.008 [DOI] [PubMed] [Google Scholar]
- 12.Yafi FA, Jenkins L, Albersen M, Corona G, Isidori AM, Goldfarb S, Maggi M, et al. Erectile dysfunction. Nat Rev Dis Primers. 2016;2:16003. 10.1038/nrdp.2016.3 [DOI] [PMC free article] [PubMed] [Google Scholar]
- 13.Cho MC, Song WH, Paick JS. Suppression of cavernosal fibrosis in a rat model. Sex Med Rev. 2018;6:572–82. 10.1016/j.sxmr.2018.02.007 [DOI] [PubMed] [Google Scholar]
- 14.Martínez-Salamanca JI, Mueller A, Moncada I, Carballido J, Mulhall JP. Penile prosthesis surgery in patients with corporal fibrosis: a state of the art review. J Sex Med. 2011;8:1880–9. 10.1111/j.1743-6109.2011.02281.x [DOI] [PubMed] [Google Scholar]
- 15.Laurikainen A, Hiltunen JO, Vanhatalo S, Klinge E, Saarma M. Glial cell line-derived neurotrophic factor is expressed in penis of adult rat and retrogradely transported in penile parasympathetic and sensory nerves. Cell Tissue Res. 2000;302:321–9. 10.1007/s004410000273 [DOI] [PubMed] [Google Scholar]
- 16.Majumder S, McGeachy MJ. IL-17 in the pathogenesis of disease: good intentions gone awry. Annu Rev Immunol. 2021;39:537–56. 10.1146/annurev-immunol-101819-092536 [DOI] [PMC free article] [PubMed] [Google Scholar]
- 17.Li X, Bechara R, Zhao J, McGeachy MJ, Gaffen SL. IL-17 receptor-based signaling and implications for disease. Nat Immunol. 2019;20:1594–602. 10.1038/s41590-019-0514-y [DOI] [PMC free article] [PubMed] [Google Scholar]
- 18.Fabre T, Molina MF, Soucy G, Goulet JP, Willems B, Villeneuve JP, Bilodeau M, et al. Type 3 cytokines IL-17A and IL-22 drive TGF-β-dependent liver fibrosis. Sci Immunol. 2018;3:3. 10.1126/sciimmunol.aar7754 [DOI] [PubMed] [Google Scholar]
- 19.Zhang Y, Zhang YY, Li TT, Wang J, Jiang Y, Zhao Y, Jin XX, et al. Ablation of interleukin-17 alleviated cardiac interstitial fibrosis and improved cardiac function via inhibiting long non-coding RNA-AK081284 in diabetic mice. J Mol Cell Cardiol. 2018;115:64–72. 10.1016/j.yjmcc.2018.01.001 [DOI] [PubMed] [Google Scholar]
- 20.Akbar M, Crowe LAN, McLean M, Garcia-Melchor E, MacDonald L, Carter K, Fazzi UG, et al. Translational targeting of inflammation and fibrosis in frozen shoulder: molecular dissection of the T cell/IL-17A axis. Proc Natl Acad Sci U S A. 2021;118:e2102715118. 10.1073/pnas.2102715118 [DOI] [PMC free article] [PubMed] [Google Scholar]
- 21.Celada LJ, Kropski JA, Herazo-Maya JD, Luo W, Creecy A, Abad AT, Chioma OS, et al. PD-1 up-regulation on CD4(+) T cells promotes pulmonary fibrosis through STAT3-mediated IL-17A and TGF-β1 production. Sci Transl Med. 2018;10:10. 10.1126/scitranslmed.aar8356 [DOI] [PMC free article] [PubMed] [Google Scholar]
- 22.Hueber W, Sands BE, Lewitzky S, Vandemeulebroecke M, Reinisch W, Higgins PD, Wehkamp J, et al. Secukinumab, a human anti-IL-17A monoclonal antibody, for moderate to severe Crohn’s disease: unexpected results of a randomised, double-blind placebo-controlled trial. Gut. 2012;61:1693–700. 10.1136/gutjnl-2011-301668 [DOI] [PMC free article] [PubMed] [Google Scholar]
- 23.Ramani K, Tan RJ, Zhou D, Coleman BM, Jawale CV, Liu Y, Biswas PS. IL-17 Receptor Signaling Negatively Regulates the Development of Tubulointerstitial Fibrosis in the Kidney. Mediators Inflamm. 2018;2018:5103672. 10.1155/2018/5103672 [DOI] [PMC free article] [PubMed] [Google Scholar]
- 24.Zhang H, Jadhav RR, Cao W, Goronzy IN, Zhao TV, Jin J, Ohtsuki S, et al. Aging-associated HELIOS deficiency in naive CD4(+) T cells alters chromatin remodeling and promotes effector cell responses. Nat Immunol. 2023;24:96–109. 10.1038/s41590-022-01369-x [DOI] [PMC free article] [PubMed] [Google Scholar]
- 25.Schmitt CA, Wang B, Demaria M. Senescence and cancer - role and therapeutic opportunities. Nat Rev Clin Oncol. 2022;19:619–36. 10.1038/s41571-022-00668-4 [DOI] [PMC free article] [PubMed] [Google Scholar]
- 26.Wu Y, Tang L, Huang H, Yu Q, Hu B, Wang G, Ge F, et al. Phosphoglycerate dehydrogenase activates PKM2 to phosphorylate histone H3T11 and attenuate cellular senescence. Nat Commun. 2023;14:1323. 10.1038/s41467-023-37094-8 [DOI] [PMC free article] [PubMed] [Google Scholar]
- 27.Di Micco R, Krizhanovsky V, Baker D, d’Adda di Fagagna F. Cellular senescence in ageing: from mechanisms to therapeutic opportunities. Nat Rev Mol Cell Biol. 2021;22:75–95. 10.1038/s41580-020-00314-w [DOI] [PMC free article] [PubMed] [Google Scholar]
- 28.Hernandez-Segura A, Nehme J, Demaria M. Hallmarks of Cellular Senescence. Trends Cell Biol. 2018;28:436–53. 10.1016/j.tcb.2018.02.001 [DOI] [PubMed] [Google Scholar]
- 29.Nishimatsu H, Suzuki E, Saito Y, Niimi A, Nomiya A, Fukuhara H, Kume H, et al. Senescent cells impair erectile function through induction of endothelial dysfunction and nerve injury in mice. PLoS ONE. 2015;10:e0124129. 10.1371/journal.pone.0124129 [DOI] [PMC free article] [PubMed] [Google Scholar]
- 30.Yang W, Qiu C, Zhai J, Zhang W, Huang C, Shao J, Zhang J, et al. Ultrasound-targeted microbubble destruction mediates PDE5i/NO integration for cavernosum remodeling and penile rehabilitation. Bioeng Transl Med. 2023;8:e10568. 10.1002/btm2.10568 [DOI] [PMC free article] [PubMed] [Google Scholar]
- 31.Pilatz A, Schultheiss D, Gabouev AI, Schlote N, Mertsching H, Jonas U, Stief CG. Isolation of primary endothelial and stromal cell cultures of the corpus cavernosum penis for basic research and tissue engineering. Eur Urol. 2005;47:710–8 discussion 718-719. 10.1016/j.eururo.2005.01.008 [DOI] [PubMed] [Google Scholar]
- 32.Villegas G, Tar MT, Davies KP. Erectile dysfunction resulting from pelvic surgery is associated with changes in cavernosal gene expression indicative of cavernous nerve injury. Andrologia. 2022;54:e14247. 10.1111/and.14247 [DOI] [PMC free article] [PubMed] [Google Scholar]
- 33.Panwar V, Singh A, Bhatt M, Tonk RK, Azizov S, Raza AS, Sengupta S, et al. Multifaceted role of mTOR (mammalian target of rapamycin) signaling pathway in human health and disease. Signal Transduct Target Ther. 2023;8:375. 10.1038/s41392-023-01608-z [DOI] [PMC free article] [PubMed] [Google Scholar]
- 34.Tayalia P, Mooney DJ. Controlled growth factor delivery for tissue engineering. Adv Mater. 2009;21:3269–85. 10.1002/adma.200900241 [DOI] [PubMed] [Google Scholar]
- 35.Frismantiene A, Philippova M, Erne P, Resink TJ. Smooth muscle cell-driven vascular diseases and molecular mechanisms of VSMC plasticity. Cell Signal. 2018;52:48–64. 10.1016/j.cellsig.2018.08.019 [DOI] [PubMed] [Google Scholar]
- 36.Wu YN, Chen KC, Liao CH, Chiang HS. Spontaneous Regeneration of Nerve Fiber and Irreversibility of Corporal Smooth Muscle Fibrosis After Cavernous Nerve Crush Injury: Evidence From Serial Transmission Electron Microscopy and Intracavernous Pressure. Urology. 2018;118:98–106. 10.1016/j.urology.2017.10.008 [DOI] [PubMed] [Google Scholar]
- 37.Yang F, Zhao JF, Shou QY, Huang XJ, Chen G, Yang KB, Zhang SG, et al. Phenotypic modulation of corpus cavernosum smooth muscle cells in a rat model of cavernous neurectomy. PLoS ONE. 2014;9:e105186. 10.1371/journal.pone.0105186 [DOI] [PMC free article] [PubMed] [Google Scholar]
- 38.Lv B, Zhao J, Yang F, Huang X, Chen G, Yang K, Liu S, et al. Phenotypic transition of corpus cavernosum smooth muscle cells subjected to hypoxia. Cell Tissue Res. 2014;357:823–33. 10.1007/s00441-014-1902-0 [DOI] [PubMed] [Google Scholar]
- 39.Li Q, Deng Y, Liu L, Zhang C, Cai Y, Zhang T, Han M, et al. Sympathetic denervation ameliorates renal fibrosis via inhibition of cellular senescence. Front Immunol. 2021;12:823935. 10.3389/fimmu.2021.823935 [DOI] [PMC free article] [PubMed] [Google Scholar]
- 40.Lin G, Li H, Zhang X, Wang J, Zaid U, Sanford MT, Tu V, et al. Novel therapeutic approach for neurogenic erectile dysfunction: effect of neurotrophic tyrosine kinase receptor type 1 monoclonal antibody. Eur Urol. 2015;67:716–26. 10.1016/j.eururo.2014.10.013 [DOI] [PubMed] [Google Scholar]
- 41.Majumder S, Amatya N, Revu S, Jawale CV, Wu D, Rittenhouse N, Menk A, et al. IL-17 metabolically reprograms activated fibroblastic reticular cells for proliferation and survival. Nat Immunol. 2019;20:534–45. 10.1038/s41590-019-0367-4 [DOI] [PMC free article] [PubMed] [Google Scholar]
- 42.Zhao X, Psarianos P, Ghoraie LS, Yip K, Goldstein D, Gilbert R, Witterick I, et al. Metabolic regulation of dermal fibroblasts contributes to skin extracellular matrix homeostasis and fibrosis. Nat Metab. 2019;1:147–57. 10.1038/s42255-018-0008-5 [DOI] [PubMed] [Google Scholar]
- 43.Porstmann T, Santos CR, Griffiths B, Cully M, Wu M, Leevers S, Griffiths JR, et al. SREBP activity is regulated by mTORC1 and contributes to Akt-dependent cell growth. Cell Metab. 2008;8:224–36. 10.1016/j.cmet.2008.07.007 [DOI] [PMC free article] [PubMed] [Google Scholar]
- 44.Düvel K, Yecies JL, Menon S, Raman P, Lipovsky AI, Souza AL, Triantafellow E, et al. Activation of a metabolic gene regulatory network downstream of mTOR complex 1. Mol Cell. 2010;39:171–83. 10.1016/j.molcel.2010.06.022 [DOI] [PMC free article] [PubMed] [Google Scholar]
- 45.Khalifeh-Soltani A, McKleroy W, Sakuma S, Cheung YY, Tharp K, Qiu Y, Turner SM, et al. Mfge8 promotes obesity by mediating the uptake of dietary fats and serum fatty acids. Nat Med. 2014;20:175–83. 10.1038/nm.3450 [DOI] [PMC free article] [PubMed] [Google Scholar]
- 46.Wang W, Tan J, Liu X, Guo W, Li M, Liu X, Liu Y, et al. Cytoplasmic Endonuclease G promotes nonalcoholic fatty liver disease via mTORC2-AKT-ACLY and endoplasmic reticulum stress. Nat Commun. 2023;14:6201. 10.1038/s41467-023-41757-x [DOI] [PMC free article] [PubMed] [Google Scholar]
- 47.Bussian TJ, Aziz A, Meyer CF, Swenson BL, van Deursen JM, Baker DJ. Clearance of senescent glial cells prevents tau-dependent pathology and cognitive decline. Nature. 2018;562:578–82. 10.1038/s41586-018-0543-y [DOI] [PMC free article] [PubMed] [Google Scholar]
- 48.Justice JN, Nambiar AM, Tchkonia T, LeBrasseur NK, Pascual R, Hashmi SK, Prata L, et al. Senolytics in idiopathic pulmonary fibrosis: Results from a first-in-human, open-label, pilot study. EBioMedicine. 2019;40:554–63. 10.1016/j.ebiom.2018.12.052 [DOI] [PMC free article] [PubMed] [Google Scholar]
- 49.Hagner M, Albrecht M, Guerra M, Braubach P, Halle O, Zhou-Suckow Z, Butz S, et al. IL-17A from innate and adaptive lymphocytes contributes to inflammation and damage in cystic fibrosis lung disease. Eur Respir J. 2021;57:1900716. 10.1183/13993003.00716-2019 [DOI] [PubMed] [Google Scholar]
Associated Data
This section collects any data citations, data availability statements, or supplementary materials included in this article.
Supplementary Materials
Data Availability Statement
The datasets used and/or analyzed during the current study are available from the corresponding author on reasonable request.
No datasets were generated or analysed during the current study.









