Abstract
Background
The ability of lignocellulose degradation for filamentous fungi is always attributed to their efficient CAZymes system with broader applications in bioenergy development. ADP-ribosylation factor GTPase-activating proteins (Arf-GAPs), pivotal in fungal morphogenesis, lack comprehensive studies on their regulatory mechanisms in lignocellulose utilization.
Results
Here, the orthologs (TgGlo3 and TgGcs1) of Arf-GAPs in S. cerevisiae were characterized in Trichoderma guizhouense NJAU4742. The results indicated that overexpression of Tggcs1 (OE-Tggcs1) enhanced the lignocellulose utilization, whereas increased expression of Tgglo3 (OE-Tgglo3) elicited antithetical responses. On the fourth day of fermentation with rice straw as the sole carbon source, the activities of endoglucanase, cellobiohydrolase, xylanase, and filter paper of the wild-type strain (WT) reached 8.20 U mL−1, 4.42 U mL−1, 14.10 U mL−1, and 3.56 U mL−1, respectively. Compared to WT, the four enzymes activities of OE-Tggcs1 increased by 7.93%, 6.11%, 9.08%, and 12.92%, respectively, while those decreased to varying degrees of OE-Tgglo3. During the nutritional growth, OE-Tgglo3 resulted in the hyphal morphology characterized by sparsity and constriction, while OE-Tggcs1 led to a notable increase in vacuole volume. In addition, OE-Tggcs1 exhibited higher transport efficiencies for glucose and cellobiose thereby sustaining robust cellular metabolic rates. Further investigations revealed that Tgglo3 and Tggcs1 differentially regulated the transcription level of a dynamin-like GTPase gene (Tggtp), eliciting distinct redox states and apoptotic reaction, thus orchestrating the cellular response to lignocellulose utilization.
Conclusions
Overall, these findings underscored the significance of TgArf-GAPs as pivotal regulators in lignocellulose utilization and provided initial insights into their differential modulation of downstream targets.
Supplementary Information
The online version contains supplementary material available at 10.1186/s13068-024-02570-w.
Keywords: Arf-GAPs, Trichoderma, Lignocellulose utilization, Cellular responses, Regulators
Background
Fungi of the genus Trichoderma are among the most prevalent soil fungi in nature, frequently inhabiting plant root ecosystems, and play a pivotal role in promoting plant growth and resisting soil-borne pathogens [1, 2]. Similar to other heterotrophs, Trichoderma spp. usually rely on particular host organisms or substrates for their nutrition. During the colonization process in different habitats, including soils and roots, Trichoderma spp. can secrete copious amounts of lignocellulases to efficiently degrade plant residues, thereby acquiring sufficient energy resources [3]. Due to this characteristic, Trichoderma consistently demonstrates the capacity to assimilate nutrients and undergo prolific proliferation within intricate environmental settings. In recent years, researchers have extended the capacity of Trichoderma to secrete lignocellulases into the chemical engineering realm, focusing on producing innovative biofuels using cellulose waste materials [4]. In addition, new applications in several other fields have been identified for lignocellulases, including papermaking, textile production, composting, and animal feed [5]. In this context, a comprehensive investigation into the regulatory mechanisms of lignocellulose utilization in Trichoderma becomes particularly meaningful for understanding beneficial plant–microbe colonization and the various industrial and biotechnological applications of lignocellulases.
Natural lignocelluloses contain both crystalline and amorphous forms of celluloses, as well as hemicelluloses with complex structures and sugar components. This complexity makes the strategies used by filamentous fungi to degrade lignocellulose highly intricate [6]. Filamentous fungi involved in lignocellulose degradation can typically secrete over 20 different carbohydrate-active enzymes (CAZymes), including glycoside hydrolases (GHs), polysaccharide lyases (PLs), carbohydrate esterases (CEs), and auxiliary enzymes (AAs), to effectively synergize in the breakdown of these substrates [7]. Recent years, significant advancements have been made in the field of cellulase research, aimed at enhancing the efficiency of biomass hydrolysis. This includes the optimization of cellulase production, the development of culture medium formulations and fermentation processes, the engineering design of microbial characteristics for cellulase production, and protein engineering [8]. Moreover, effective substrate degradation also needs to consider other physical and chemical factors, including the lignin structure and content of the substrate, the accessibility of the substrate to cellulases, and the liquefaction capacity of enzymes or enzyme mixtures at different substrate concentrations [9, 10]. The regulation of CAZymes secretion in Trichoderma involves multiple pathways, and the current predominant research approaches mainly revolve around direct transcriptional regulation (transcription factors), upstream regulation through nutrient sensing pathways, and feedback regulation stemming from the secretion pathway [11]. While it has been established that lignocellulose degradation reactions are subject to strict transcriptional control, there is no doubt that the ability of filamentous fungi to respond to environmental signals, such as dimorphism, will affect their substrate utilization capabilities. Many reports have indicated that fungal morphological changes triggered by signal transduction are crucial for their growth and development, influencing the secretion of extracellular hydrolytic enzymes [12, 13]. However, the impact of these signal transduction and response pathways on the utilization of lignocellulosic substrates in Trichoderma has never been assessed.
Usually, small GTPases act as signal transducers in eukaryotes to regulate various cellular functions including cytoskeletal regulation, cell proliferation and differentiation, and membrane trafficking [14]. At least five prominent families of small GTPases, including Ras, Rho/Rac, Rab, Arf, and Ran [15]. ADP-ribosylation factors (Arfs) represent a class of small GTPase proteins primarily engaged in orchestrating vesicle assembly and transport processes. They are composed of three subfamilies, containing Arf, Arf-like (Arl) and Sar proteins. Among these, more than 20 Arl and Arf proteins display a high degree of homology across various species [16]. Their initial characterization was closely linked to regulating cholera toxin activity [17]. Subsequent studies have indicated that Arfs are primarily associated with vesicle transport in the secretory pathway in S. cerevisiae [16]. Besides, Arf proteins are also involved in regulating mitochondrial morphology and function, as well as the biogenesis of organelles like peroxisomes [18, 19]. While the functions of Arf-GAPs in other fungi have been extensively elucidated, their role in Trichoderma requires further profound studies.
Trichoderma guizhouense NJAU4742, an efficient lignocellulose degrader and beneficial plant fungus, was extensively employed for the large-scale production of biofertilizers via co-solid-state fermentation with agricultural crop residues in China [20, 21]. In this study, the orthologs of Arf-GAP-Glo3p (TgGlo3) and Arf-GAP-Gcs1p (TgGcs1) in S. cerevisiae were characterized in NJAU4742, and their potential roles in influencing the lignocellulose utilization were preliminarily determined. Based on the genetic manipulation, enzymatic assays, and omics analyses, we provided further evidence that TgGlo3 and TgGcs1 could impact the efficiency of lignocellulose utilization by modulating glucose transport, hypha (vacuole) morphology, redox status, and the extent of cellular apoptosis. This study not only deepens our insights into the secretion mechanisms of lignocellulases in Trichoderma, but also provides a novel perspective on the potential of these fungi for applications in industry and biotechnology. On the other hand, these findings underscore the importance of Arf-GAPs as key regulatory factors in the utilization of lignocellulose. In future research, we may be able to enhance the productivity of lignocellulases and promote the circular bioeconomy by rationally engineering the Arf-GAPs in filamentous fungi.
Results
TgGlo3 and TgGcs1 differentially regulate lignocellulose utilization in NJAU4742
The orthologs of Gcs1 and Glo3 from S. cerevisiae were identified in the NJAU4742 genome through sequence retrieval and alignment. TgGlo3 and TgGcs1 each comprise 478 and 366 amino acid residues, and both possess conserved Arf-Gap domains (Fig. 1a). By constructing phylogenetic trees, the results indicated that TgGlo3 shared high homology with Glo3 from other fungi, while TgGcs1 exhibited a certain degree of species specificity (Fig. S1). To assess the impact of TgGlo3 and TgGcs1 on lignocellulase secretion, we initially attempted to generate deletion mutants in NJAU4742. After multiple attempts, it was impossible to generate a deletion mutant for TgGlo3, suggesting its essential role in the processes of primary life metabolism. Conversely, deletion mutants for TgGcs1 (∆Tggcs1) were successfully obtained, which exhibited sparse mycelium growth, slow development, and pale-yellow spores (Fig. S2a). Due to the inability to simultaneously generate deletion mutants, we employed an overexpression approach by inserting a strong promoter (the promoter of Histone H4 in NJAU4742) to construct overexpression mutants (OE-Tgglo3 and OE-Tggcs1). Both overexpression strains exhibited higher expression levels of their respective gene compared to WT (Fig. S2b), and their abilities to utilize lignocellulose were further evaluated.
Fig. 1.
Potential effect of TgGlo3 and TgGcs1 on the lignocellulolytic response of NJAU4742. a Domains and overexpression strategy of TgGlo3 and TgGcs1 in NJAU4742. b Growth of WT, OE-Tgglo3, and OE-Tggcs1 on plates and solid-state fermentation (SSF) when using straw as the sole carbon source. c–f Lignocellulase activities, including endoglucanase, cellobiohydrolase, xylanase, and filter paper activities, of WT, OE-Tgglo3, and OE-Tggcs1 during the fermentation process
Interestingly, OE-Tgglo3 and OE-Tggcs1 exhibited strikingly different lignocellulose utilization efficiencies compared to wide type (WT). Both in rice straw plates and solid-state fermentation (SSF), the growth of OE-Tggcs1 surpassed that of WT, whereas the growth of the OE-Tgglo3 was significantly inhibited (Fig. 1b). This was confirmed in liquid fermentation, where during the fermentation process using rice straw as the sole carbon source, the biomass of OE-Tgglo3 was significantly inhibited, while the biomass of OE-Tggcs1 was significantly increased from the third to the sixth day (Fig. S3). Meanwhile, different lignocellulase activities were measured to evaluate their impact on lignocellulases secretion. As shown in Fig. 1c, the endoglucanase activity in the WT, OE-Tgglo3, and OE-Tggcs1 followed a similar trend. On the fourth day, the OE-Tggcs1 reached its maximum activity (8.85 ± 0.17 U mL−1), while OE-Tgglo3 exhibited the lowest activity (6.29 ± 0.16 U mL−1). The cellobiohydrolase activity fluctuated among different strains and peaked on the fifth day. Notably, there were little differences between WT and OE-Tggcs1, but the activities in OE-Tgglo3 were significantly inhibited (Fig. 1d). By comparison, the xylanase activities rapidly increased in all treatments, with OE-Tggcs1 consistently exhibiting the highest activities, maintaining a significant lead throughout the entire fermentation process (Fig. 1e). As for the filter paper activities, OE-Tggcs1 rapidly increased and then slowly decreased, and peak was reached on the fourth day (4.02 ± 0.10 U mL−1). In contrast, the activity of OE-Tgglo3 slowly increased from days 1 to 4, after which it declined to a lower level (Fig. 1f). In summary, these results indicated that TgGlo3 and TgGcs1 exhibited contrasting roles in regulating the utilization of lignocellulose. Increased expression of Tgglo3 was detrimental to the lignocellulose utilization for NJAU4742, while Tggcs1 had the opposite effect.
TgGlo3 and TgGcs1 jointly influence spore germination and mycelial growth
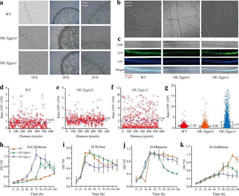
Fungi mainly rely on the perception and transmission of environmental signals for their growth and development, with Arf-GAPs playing crucial regulatory roles in this process [22]. To validate whether TgGlo3 and TgGcs1 exhibit different response patterns to lignocellulosic substrates, we examined spore germination and mycelial developmental morphology separately in OE-Tgglo3 and OE-Tggcs1, respectively. Surprisingly, during spore germination, the increased expression of both Tgglo3 and Tggcs1 was beneficial for the rapid germination and elongation of NJAU4742. At 16 h, the germination efficiency of the mycelium of OE-Tgglo3 was particularly prominent compared to WT, with most spores germinated and beginning hyphal extension. At 20 h, the germination advantage of mycelium in OE-Tgglo3 still existed, mainly manifested in the germination rate of spores and the density of mycelium. However, after 24 h, the advantage of hyphal elongation of OE-Tggcs1 gradually emerged (Fig. 2a). This suggested that the expression of Tgglo3 and Tggcs1 might play a role in promoting the germination and growth of NJAU4742, potentially enhancing the efficiency of the germination process and the subsequent development of the mycelium. During the nutritional growth phase of the mycelium, the germination advantage of OE-Tgglo3 disappeared, and the mycelia exhibited an unhealthy state, characterized by thin and shrunken morphology when using straw as the sole carbon source. On the contrary, the mycelia of OE-Tggcs1 showed a similar overall morphology with WT, with the notable difference being that the volume of individual cells within the hyphae was larger (Fig. 2b). These results suggested that TgGlo3 and TgGcs1 exhibited different mycelial morphological regulatory patterns in NJAU4742 using lignocellulose as the sole carbon source, which might directly impact the production of lignocellulases.
Fig. 2.
Effects of TgGlo3 and TgGcs1 on spore germination, mycelial growth, and sugar transport efficiency. a Spore germination of WT, OE-Tgglo3, and OE-Tggcs1 on PDA medium from 16 to 24 h, and bar = 5 μm. b Mycelial growth of WT, OE-Tgglo3, and OE-Tggcs1 on rice straw plates for 48 h, and bar = 3 μm. c Confocal imaging monitoring of hyphae from WT, OE-Tgglo3, and OE-Tggcs1 after being transferred the FRET glucose sensors (pDRf1-GW), and bar = 3 μm. YFP was represented by green, and CFP was represented by blue, and the merged images were combined with YFP, CFP and Light. d–f Glucose levels plotted for single pixels of the mycelia expressing the glucose sensor in WT, OE-Tgglo3, and OE-Tggcs1. The YFP/CFP ratio of each pixel point was counted and the mean value was used as a measure of intracellular glucose levels. g Ratios of the YFP/CFP emission intensities of more mycelial samples in different strains, and the median was utilized to assess glucose levels. h–k Monitoring the utilization efficiency of different strains for various carbon sources by using Biolog FF Microplates, such as d-Cellobiose (h), d-Xylose (i), d-Mannose (j), and d-Arabinose (k). Three independent biological experiments were performed and the data was collected. Error bars represent ± SDs
TgGcs1 dominates glucose absorption and vacuole morphology
Morphological changes in mycelium are often closely related to energy metabolism, depending on the efficiency of the fungus in utilizing different soluble substrates [23]. Due to glucose being the preferred substrate for energy metabolism, the glucose fluorescent indicators were constructed to accurately measure the intracellular glucose concentrations among different strains. As shown in Fig. 2c, the glucose sensors exhibited two types of fluorescence, and the ratio of YFP/CFP indicated the concentration of glucose. Compared to WT (0.92), the ratio of YFP/CFP slightly decreased in OE-Tgglo3 (0.87), while it showed a 2.5-fold increase in OE-Tggcs1 (2.34) (Fig. 2d–f). Extensive microscopic sample analysis results confirmed the same trend, with the YFP to CFP ratio being close to 1.0 in WT and OE-Tgglo3 while significantly increasing in OE-Tggcs1. These results indicated that the increased expression of Tggcs1 promoted the accumulation of intracellular glucose, which was beneficial for mycelial growth and morphogenesis. However, when glucose was the sole carbon source, we observed that OE-Tggcs1 did not exhibit a higher biomass (Fig. S4), which might seem illogical. Nevertheless, it was important to note that when lignocellulose was used as a substrate, OE-Tggcs1 secreted more lignocellulases, producing more glucose. In contrast, OE-Tgglo3 was limited in the production of lignocellulases, resulting in less extracellular glucose, thus creating a difference in the accumulation of intracellular glucose. Given the complexity of lignocellulosic substrates, further investigations into the relationship between additional degradation products and strain growth were explored. Among these, OE-Tggcs1 significantly improved the ability to utilize d-cellobiose, OE-Tgglo3 exhibited a slight advantage in d-xylose utilization, while d-Mannose and d-Arabinose increased the biomass of WT in the late stage of cultivation (Fig. 2h–k). The above results indicated that changes in the expression levels of Tgglo3 and Tggcs1 might interfere with the absorption efficiency of NJAU4742 in different substrates, and increased expression of Tggcs1 mediated the transport of glucose and cellobiose.
The morphology of vacuoles is closely related to hyphal polar growth but also affects the secretion of extracellular lignocellulases [24, 25]. Besides, the extensive vacuole expansion can substitute for cytoplasmic biosynthesis under nutrient scarcity, occurring with minimal biosynthetic demands, leading to tip expansion and cellular movement [26]. The observation results of TEM indicated that Tggcs1, rather than Tgglo3, played a significant role in mediating the changes in vacuole morphology in NJAU4742, especially in terms of size (Fig. 3a). Given that vacuole volume occupied a significant portion of the total volume in the fungal cell, this might explain the increased volume of individual cells observed in OE-Tggcs1. On the other hand, previous reports suggested that under fungal secretion conditions, there was an increase in both the average size and concentration of vacuoles [24]. Therefore, combining previous research with the current findings, we could reasonably infer that the increased expression of Tggcs1 enhanced the efficiency of lignocellulase secretion by altering cell vacuole morphology.
Fig. 3.
Multiple effects triggered by Tgglo3 and Tggcs1 in response to lignocellulose. a Transmission electron micrographs showing vacuoles in WT, OE-Tgglo3, and OE-Tggcs1. Shown are representatives of at least 5 images. b Intracellular levels and ratios of oxidized glutathione (GSSG) and reduced glutathione (GSH). c Confocal imaging of hyphae from WT, OE-Tgglo3, and OE-Tggcs1 after staining with DCFH-DA fluorescence probe, and bar = 6 μm. d Evaluation of the ROS content by analyzing the fluorescence intensity of WT, OE-Tgglo3, and OE-Tggcs1. e Confocal imaging of hyphae from WT, OE-Tgglo3, and OE-Tggcs1 after staining with DAPI, and bar = 6 μm. f Relative apoptosis levels of were evaluated via DNA condensation on DAPI staining in different strains. Data were calculated from at least three biological replicates, and error bars represent ± SDs. *P < 0.05, **P < 0.01, ***P < 0.001. A P value < 0.05 was regarded as statistically significant
TgArfs mediate oxidative stress and apoptosis
Our previous research indicated that ATP synthesis occurred simultaneously with oxidative stress within NJAU4742, and this relationship was closely associated with intracellular glucose concentrations [27]. Considering the differences in intracellular glucose accumulation, we conducted preliminary assessments of the oxidative–reductive states in different strains using straw as the sole carbon source. The results indicated a significant decrease in the content of GSSG in OE-Tgglo3, while there was little change in OE-Tggcs1 compared to WT. On the contrary, the contents of GSH were significantly increased in OE-Tgglo3 and OE-Tggcs1, resulting in lower GSSG/GSH ratios (Fig. 3b). High GSSG/GSH ratio in metabolic processes can lead to oxidative stress, which is often associated with ROS production [28]. The fluorescence probe DCFH-DA for visualizing and quantifying ROS in different strains indicated that ROS levels were significantly reduced in OE-Tgglo3 and OE-Tggcs1 (Fig. 3c, d). This might appear paradoxical, given the significant accumulation of glucose in the OE-Tggcs1 compared to WT. Elevated glucose levels would typically stimulate increased metabolic activity, which would induce ROS production in turn. Therefore, there might be a novel mechanism involving TgArfs in regulating intracellular redox levels in fungal cells, particularly during the process of lignocellulose utilization.
Prior reports indicated that the decrease in glucose transport resulted from declining cell viability and a significant component of the apoptosis process [29]. Hence, we speculated that the variations in intracellular glucose levels, primarily governed by Tgglo3 and Tggcs1, were closely related to cell apoptosis. Firstly, the relative apoptosis levels were evaluated via DNA condensation on DAPI staining. As expected, there were significant differences among the three strains, and OE-Tgglo3 showed a decrease of approximately 25%, while OE-Tggcs1 increased by about 10% compared to WT (Fig. 3e, f). Simultaneously, the activity of caspase-3, which served as an indicator of the level of cellular apoptosis, was assessed. In line with the DAPI staining results, the activity of caspase-3 displayed distinct trends in Tgglo3 and Tggcs1. When normalized the caspase-3 activity to 1.00 in WT, the activity in OE-Tgglo3 decreased to 0.77 while increased to 1.32 in OE-Tggcs1 (Fig. S5a). It is important to note that the balance between cell proliferation and apoptosis is crucial for growth and development. In other words, rapid cell proliferation is often accompanied by faster cell apoptosis [30]. Furthermore, increased cellular metabolism enhances substrate utilization, leading to carbon source scarcity and potentially accelerating cellular apoptosis. Therefore, combining the previous results, we could reasonably speculate that the high expression of Tggcs1 facilitated the rapid utilization of carbon sources and efficient glucose absorption by the cells, thus promoting rapid cell proliferation and apoptosis, while the high expression of Tgglo3 played a negative role.
Transcriptomic analysis of different strains under SSF
To further investigate the underlying mechanisms through which Tgglo3 and Tggcs1 influence the lignocellulose utilization by NJAU4742, the 4-day-old mycelia of different strains under SSF were used as transcriptomic samples. The gene expression levels were evaluated by performing quality control and sequencing analysis, and a criteria of |log2Fold Change| ≥ 1 and q value < 0.05 was used to assess the changes between different samples. As shown in Fig. 4a, 1885 and 2619 genes were significantly upregulated and downregulated in OE-Tgglo3 compared to WT. In comparison, the overexpression of Tggcs1 led to more pronounced changes in gene expression levels, with 3663 and 2516 genes showing substantial increases and decreases in expression in OE-Tggcs1 relative to WT, respectively (Fig. 4b). Gene Ontology (GO) annotation results indicated that the differentially expressed genes regulated by Tgglo3 and Tggcs1 were mainly associated with catalytic activity and oxidation–reduction processes (Fig. 4c). This appeared to explain why OE-Tgglo3 and OE-Tggcs1 exhibited different substrate degradation enzyme activities and distinct oxidation–reduction states. The differential heat map of gene clustering provided a visual representation of gene expression under different treatments. Compared to WT, there were 21 genes (R1) that significantly upregulated only in OE-Tggcs1, and 41 genes (R2) showed a higher level of upregulation in OE-Tggcs1. Furthermore, 22 genes (R3) were downregulated with the increasing expression levels of Tgarfs, and 12 genes (R5) were significantly upregulated in OE-Tgglo3, with no significant changes in OE-Tggcs1. It was worth noting that there were 4 genes (R4) whose expression levels exhibited completely opposite trends in OE-Tgglo3 and OE-Tggcs1, including A1A102823 (Tgexp), A1A106746 (Tghyp1), A1A104094 (Tghyp2), and A1A100231 (Tggtp). They were significantly upregulated in OE-Tgglo3 while being significantly suppressed with the increasing expression levels of Tggcs1 (Fig. 4d). Considering the completely opposite performance of OE-Tgglo3 and OE-Tggcs1 in utilizing lignocellulose, we reasonably speculated that the upregulation of Tgglo3 and Tggcs1 might exert downstream regulation by influencing the expression levels of R4.
Fig. 4.
Transcriptome analysis of different strains including WT, OE-Tgglo3, and OE-Tggcs1 in response to lignocellulose. a, b Distribution of significantly up/down-regulated genes (|log2Fold Change| ≥ 1 and q value < 0.05) of OE-Tgglo3, and OE-Tggcs1 relative to WT. The q value was plotted against the expression fold change of all detected genes within the different groups. Data points in the lower center area of the plots (grey circles) display unchanged or proteins with no significant fold change. Data points in the upper quadrants indicate genes with significant negative (blue circles) and positive (red circles) changes in gene abundances. c GO annotation of differentially expressed genes in different strains. The size of the circle correlates with the number of genes and the color represents the P value. d Hierarchical cluster analysis of the differentially expressed genes in different treatments. The heat map was divided into five regions (R1–R5) according to the differences in gene expression
Tggtp is differentially regulated by Tgglo3 and Tggcs1
Sequence alignment and functional retrieval determined that Tghyp1 and Tghyp2 encode hypothetical proteins. In addition, Tgexp and Tggtp encode expansin and dynamin-like GTPase, respectively. The acquisition of valuable information regarding protein functionality encoded by genes is insufficient. Subsequently, different gene deletion mutants were generated, and their respective abilities to utilize lignocellulose were initially assessed. As depicted in Fig. 5a, ΔTggtp exhibited the most conspicuous growth advantage during SSF compared to WT. Simultaneously, the lignocellulases activities were assayed during the co-fermentation of different strains with rice straw. The results elucidated that endoglucanase activity exhibited varying degrees of enhancement in different mutants, while the activity of cellobiohydrolase remained relatively stable compared to WT. For xylanase and filter paper activity, ΔTggtp prominently demonstrated advantageous performance within the initial 4 days of fermentation (Fig. 5b). Meanwhile, overexpression mutant of Tggtp (OE-Tggtp) was constructed, and the corresponding lignocellulases activities were determined. As expected, various enzymatic activities of OE-Tggtp were significantly inhibited to different degrees compared to WT (Fig. 5c). Consequently, the attenuation of Tggtp expression exerted a regulatory influence on improving lignocellulose utilization by amplifying the lignocellulases activities of NJAU4742. Furthermore, it was noteworthy that transcription levels of Tggtp were positively and negatively modulated by Tgglo3 and Tggcs1, respectively, which might elucidate the underlying rationale for the diametrically opposed outcomes observed in lignocellulose utilization between OE-Tgglo3 and OE-Tggcs1.
Fig. 5.
Tgglo3 and Tggcs1 trigger distinct cellular responses in coping with lignocellulose utilization by differentially regulating the transcriptional level of Tgatp. a Growth of different gene deletion strains during SSF. b Lignocellulase activities, including endoglucanase, cellobiohydrolase, xylanase, and filter paper activities, of WT, ΔTghyp1, ΔTghyp2, ΔTgexp, and ΔTggtp during the fermentation process. c Hydrolase activities, including EG, CBH, XYL, and FPA of WT, ΔTgexp, and OE-Tgexp by using rice straw as the sole carbon source. EG endoglucanase, CBH cellobiohydrolase, XYL xylanase, FPA filter paper activity. d Comparison of the vacuole morphology of mycelium from WT and ΔTgexp. e Intracellular levels of oxidized glutathione (GSSG) and reduced glutathione (GSH) in WT, ΔTgexp, and OE-Tgexp. f, g Confocal imaging of hyphae from WT, ΔTgexp, and OE-Tgexp after staining with DCFH-DA an DAPI, and bar = 6 μm. h, i ROS and apoptosis assay based on the fluorescence intensity analysis. Data were calculated from at least three biological replicates, and error bars represent ± SDs. *P < 0.05, **P < 0.01, ***P < 0.001. A P value < 0.05 was regarded as statistically significant
Vacuole morphology was initially characterized to further elucidate the linkage between Tggtp and Tggcs1. Evidently, similar to the overexpression of Tggcs1, the deletion of Tggtp also resulted in an increase in vacuole volume (Fig. 5d). In addition, at the hyphae apex of ΔTggtp, an increased presence of vesicle-like structures was observed. The formation of these vesicles was closely associated with the secretion of extracellular cellulases, as lignocellulose enzymes were typically transported to the extracellular environment encapsulated within vesicles [31]. Given the significant alterations in the cellular redox state resulting from the elevated expression levels of Tgglo3 and Tggcs1, thereby affecting the cell viability. Consequently, GSSG, GSH, and ROS levels were re-evaluated in the mutant strains associated with Tggtp. It was evident that in OE-Tggtp, both GSSG and GSH levels were significantly lower than that in WT, whereas ΔTggtp only exhibited a significant reduction in GSSG content (Fig. 5e). Overall, the ratio of GSSG to GSH was decreased in ΔTggtp and OE-Tggtp (Fig. S5b). This was an interesting observation, because the overexpression of Tgglo3 and Tggcs1 did indeed lead to a reduction in the GSSG to GSH ratio, while Tgglo3 and Tggcs1 showed opposite regulatory trends on the transcription levels of Tggtp. To ascertain whether the redox state was associated with ROS, the ROS levels in different strains were reevaluated through DCFH-DA staining. Consistent with the results of glutathione detection, the fluorescence intensity of ROS was significantly reduced in ΔTggtp and OE-Tggtp (Fig. 5f, h). Finally, to investigate the potential association between Tgarfs-mediated apoptosis and Tggtp, the apoptotic levels in different strains were re-evaluated through DAPI staining. The results revealed that, in accordance with the findings in the Tgarfs overexpression strains, ΔTggtp displayed elevated levels of apoptosis, whereas OE-Tggtp exhibited a marked reduction (Fig. 5g, i). This suggested that, in the context of lignocellulose as the carbon source, cellular apoptotic status displayed a positive correlation with strain biomass, thus indirectly substantiating the notion that heightened levels of cellular apoptosis often coincided with more robust metabolic activities.
In summary, the results above indicated that the expression level of Tggtp was differentially regulated by Tgglo3 and Tggcs1. Decreased expression of Tggtp contributed to the lignocellulases secretion, mediated through the modulation of vacuole morphology, redox state, and cell apoptosis status (Fig. 6).
Fig. 6.
Proposed model for Tgglo3 and Tggcs1 as pivotal regulators in lignocellulose utilization. During lignocellulose utilization, the expression of Tggol3 and Tggcs1 was closely related to the intracellular content of glucose and cellobiose. Besides, Tggol3 and Tggcs1 affected various cellular processes in response to lignocellulases secretion by differentially regulating the transcriptional level of Tggtp in NJAU4742
Discussion
Saprophytic filamentous fungi typically acquire energy for reproduction and colonization by secreting lignocellulases to degrade plant residues [32]. It has been reported that plant growth-promoting rhizobacteria (PGPR) enhance their colonization on plant roots by secreting cellulases, leading to the expansion, lysis, and demise of pathogenic fungal cells [3]. Simultaneously, these degradative enzymes bolster their capacity to establish themselves on the plant root surface, thereby promoting plant growth [33]. In recent years, lignocellulosic biomass has emerged as a rich and renewable resource, and the production of high-value compounds through the enzymatic degradation and utilization of lignocellulose has become a focal point in research and biotechnological applications [34]. Hence, the investigation of lignocellulase secretion by filamentous fungi has been a prominent area of focus. Numerous researchers have been dedicated to elucidating the regulatory mechanisms governing lignocellulase secretion in filamentous fungi, as well as striving to enhance and optimize the enzyme production efficiency, which will provide valuable targets for the engineering of lignocellulose-degrading fungi.
The transcription activation of lignocellulase genes is rigorously regulated by transcription factors. In Trichoderma reesei and Aspergillus niger, the primary transcriptional regulatory factor for cellulase and hemicellulase is XYR1/XlnR [35, 36]. In Neurospora crassa, the transcription factor CLR-2 drives the expression of cellulase genes, and its homologous protein ClrB regulates cellulase gene expression in Aspergillus nidulans [37]. In addition, several environmental signals also exert regulatory control over lignocellulase secretion, with carbon catabolite repression (CCR) being a notable representative mechanism. In the presence of high-quality carbon sources available for direct microbial utilization, microbes typically repress the expression of specific non-essential functional genes. In filamentous fungi, CCR is governed by the zinc binuclear cluster transcription factor CreA/CRE1/CRE-1 [38]. Initially, CCR was thought to be associated with the inhibition linked to intracellular glucose levels, but in organisms capable of utilizing a variety of complex carbon sources, CCR has evolved to respond to a range of carbon sources [39]. Post-translational regulation of lignocellulase is another commonly studied mechanism. Previous reports have pointed out that when filamentous fungi are exposed to chemical stresses targeting the secretion system, the upregulation of HacA/HAC1/HAC-1 expression inhibits the transcription of lignocellulase genes [40]. While extensive research has been conducted on the transcriptional regulation of lignocellulase genes in filamentous fungi, it has remained unclear how key regulatory factors governing mycelial growth and development impact their utilization of lignocellulose when it is used as a carbon source. In this study, we characterized the ADP-ribosylation factors Tgglo3 and Tggcs1 in Trichoderma guizhouense NJAU4742 and elucidated their impact on lignocellulose utilization through multiple facets, including mycelial development, vacuole morphology, glucose transport, and redox status.
During the mycelial growth of filamentous fungi, the significance of small GTPases such as Ras and Rab had been extensively elucidated [41], whereas relatively less attention had been given to Arf-GAP. In this study, Tgglo3 could not be successfully knocked out, and overexpression led to mycelial growth defects, indicating that the expression level of Tgglo3 needed to be precisely controlled. In Arthrobotrys oligospora, the deletion of the Aoglo3 resulted in growth defects and an increase in mycelial spacing [42]. Interestingly, the overexpression of Tggcs1 led to a significant reduction in mycelial spacing (Fig. 2b). Hence, there may be functional overlap between Tggcs1 and Aoglo3, possibly due to evolutionary differences between species. In addition, qPCR results revealed that the overexpression of Tgglo3 and Tggcs1 led to a significant decrease in the expression of another gene (Fig. S6), indicating potential functional redundancy between these two genes. However, the absence of Tggcs1 did not disrupt the stable expression of Tgglo3, reaffirming the significance of the stable expression of Tgglo3. On the other hand, filamentous fungi grow as highly polarized tubular cells, and the growth rate at the hyphal tip and cell wall expansion are closely linked to vesicle supply [43, 44]. During the early stages of hyphal growth, the overexpression of Tgglo3 and Tggcs1 both promote hyphal elongation, although it remains unclear whether this is associated with changes in vesicle morphology. In the later stages of development, the overexpression of Tggcs1 significantly increased vacuole volume. When vacuoles were compressed in narrow hyphae, it raised the question of whether this would increase the volume of individual cells in the hyphae of OE-Tggcs1. On the other hand, previous report indicated that the secretion of cellulases by Trichoderma reesei might be associated with vacuoles [45]. One hypothesis was that these hydrolytic enzymes were stored in vacuoles in an inactive form to prevent the harmful effects of overproduction of cellulases within Trichoderma reesei cells [46]. Therefore, it was reasonable to speculate that when the vacuolar morphology of OE-Tggcs1 became larger, this was to store more inactive cellulases to avoid excessive stress on the cells.
A recent study has indicated that efficient glucose transport in filamentous fungi can significantly enhance fermentation efficiency. Upregulation of glucose transport capacity also contributes to the efficient production of cellulases in microbial cell factories [47]. Consistently, elevated glucose levels within the mycelium of OE-Tggcs1 were accompanied by more efficient lignocellulase production. Besides, overexpression of Tgglo3 suppressed the transcription levels of two essential glucose transport proteins (OPB36822.1 and OPB45586.1), while the opposite was observed in OE-Tggcs1 during the SSF process (Fig. S7). This suggested that Tgarfs might control glucose transport efficiency by influencing the expression levels of glucose transport proteins. Higher glucose transport capacity undoubtedly contributed to sustaining robust cell metabolism, particularly in CAZymes metabolism. In general, high intracellular glucose concentrations can trigger CCR, thereby upregulating Cre expression, and inhibiting cellulase gene expression in filamentous fungi [48]. However, this phenomenon did not occur in OE-Tggcs1, and a significant upregulation was observed in the expression of most key lignocellulase genes in OE-Tggcs1 (Table S1), indicating that intracellular glucose concentrations in OE-Tggcs1 were not sufficient to trigger CCR when using lignocellulose as the sole carbon source. In fact, the intracellular transport efficiency of lignocellulosic hydrolysis products (mainly glucose, xylose, and cellobiose) is a primary driver of enzyme production sustainability and secondary metabolism [47]. When lignocellulose is broken down into glucose, which accumulates extracellularly, the cell will prioritize utilizing this glucose before continuing to produce lignocellulases, thus avoiding excessive energy expenditure. The increased glucose content within cells in OE-Tggcs1 was likely due to the increased secretion of lignocellulases, generating more glucose. Consequently, OE-Tggcs1 showed a higher accumulation of intracellular glucose, which to some extent was converted into biomass. However, it should be noted that under conditions of glucose sufficiency (i.e., where glucose is the only carbon source), this biomass advantage might no longer exist, as there was no need for the secretion of lignocellulases. On the other hand, previous research has shown that high glucose levels often occur concurrently with oxidative stress in Trichoderma under stress conditions [27]. This study revealed that the overexpression of Tgglo3 and Tggcs1 effectively reduced the levels of ROS and the GSSG/GSH ratio in NJAU4742, which was apparently contradictory. A reasonable inference was that the low ROS triggered by Tgglo3 and Tggcs1 was unrelated to intracellular glucose concentrations. However, the alterations in cellular metabolism induced by glucose transport are fully reflected in cell apoptosis. Under nutrient stress, fungal cells need constant turnover to maintain vitality [49]. Therefore, changes in intracellular glucose concentrations mediated by Tggcs1 and Tgglo3 might be coupled to cell apoptosis, affecting lignocellulose utilization.
Arf proteins have little intrinsic GTP hydrolysis activity, and while each protein has a specific GTPase-activating protein (GAP) companion, it merely elicits a reaction opposite to that of GEF [50]. In this study, we reported that Tgglo3 and Tggcs1 regulated a series of cellular responses by affecting the expression level of Tggtp, leading to differential responses in the utilization of lignocellulose. The dynamin-like GTPase, encoded by Tggtp in NJAU4742, is a member of the large GTPase dynamin superfamily. It possesses a GTP-binding domain at the N-terminus and a GTP effector domain at the C-terminus [51]. In Phytophthora sojae, the dynamin-related protein PsVPS1 was involved in forming vacuolar morphology and cysts, and it played a crucial role in virulence and extracellular protein secretion [52]. In Fusarium graminearum, the dynamin-like GTPase protein FgSey1 was essential for hyphal vegetative growth, DON production, and pathogenicity [53]. In addition, dynamin-like GTPases play a pivotal role in intracellular transport, particularly in the trafficking of materials associated with the endoplasmic reticulum (ER). For instance, the Sey1/atlastin family of dynamin-like GTPases is known to participate in the homotypic fusion of ER membranes [54]. On the contrary, our data suggested that NJAU4742 did not appear to rely on Tggtp, and the loss of Tggtp actually increased the lignocellulases secretion when using cellulose as the sole carbon source. Consistently, it had been found that the deletion of vps10, vps13, and vps21 enhanced cellulase production by reducing vacuolar transport and degradation, as well as by differentially regulating the expression of sugar transport protein in Trichoderma reesei [55]. Another study suggested that modifying the vacuolar protein sorting pathway by knocking out vps genes could enhance the secretion of extracellular proteins [56]. In addition, the blocking of early endosome sorting by deleting vps8 and vps21 increased carboxylesterase production by 80% in protease-deficient Pichia pastoris [57]. Therefore, Tggtp not only altered vacuolar morphology, but might potentially enhance its secretion by modifying the vacuolar transport process for lignocellulases in NJAU4742, while further in-depth research is still required to confirm these findings.
Conclusion
Arf-GAPs, as crucial regulatory factors influencing fungal cellular metabolism, remain relatively unexplored in Trichoderma, particularly in the context of lignocellulose utilization. Here, this study demonstrated that Tgglo3 and Tggcs1 could differentially regulate the expression of Tggtp, thereby affecting various biological processes such as glucose transport, hypha (vacuolar) morphology, redox status, and apoptosis levels in response to lignocellulose utilization. These findings will contribute to a better understanding of the mechanisms underlying lignocellulose utilization in filamentous fungi and hold the potential to advance the effective utilization of agricultural solid waste.
Materials and methods
Strains and culture conditions
Trichoderma guizhouense NJAU4742 was maintained at − 80 °C in 30% glycerol in our laboratory, and its genome sequence was already published in the NCBI database (accession No. LVVK00000000.1). Mandels’ salt solution without organic components (1.4 g L−1 (NH4)2SO4, 2.0 g L−1 KH2PO4, 0.3 g L−1 CaCl2, 0.3 g L−1 MgSO4, 5 mg L−1 FeSO4·7H2O, 20 mg L−1 CoCl2, 1.6 mg L−1 MnSO4 and 1.4 mg L−1 ZnSO4) supplemented with 1.5% (w/v) rice straw was used for lignocellulase production under liquid fermentation [58]. The rice straw used in this study was obtained from the local farmland (Nanjing, China) and ground into powder using a pulverizer. Before fermentation, the straw was pretreated with NaOH to remove surface lignin. Briefly, straw samples were soaked in a 2.5% NaOH solution at a ratio of 1:10 (w/v) at room temperature for 2 h. After full reaction, the treated straw was thoroughly washed with deionized water and air-dried naturally. Finally, all treated straw was ground into a powder using a mill and used as fermentation substrate. Spores were collected from the incubated PDA plates followed by the filtration through four gauze layers. The spore suspension was adjusted to 1.0 × 107 spores·mL−1 by quantifying spores on a hemocytometer. All SSF treatments were performed at 28 °C for 7 days, with the moisture content adjusted to 75% (w/w) using Mandels’ salt solution, and samples were collected at 2–7 days. Three biological repeats existed for each sampling point, and equally harvested biomass of different strains was transferred to rice straw medium to observe the growth rate and biomass.
Assays of biomass and enzyme activities
For biomass assay, the liquid fermentation mixtures were collected daily, and the total DNA was extracted with the EZNATM Soil DNA kit (Omega Bio-Tek, Inc., Norcross, GA, USA). The number of NJAU4742 copies was determined with SYBR Premix Ex Taq II (RR820A, Takara, Dalian, China), and the amplification of the fragment using the extracted DNA as a model was performed on a CFX Connect Real-Time System (Bio-Rad, Hercules, USA). For enzyme activities assay, filter paper activity and endoglucanase activity were measured with filter paper (Whatman NO.1) and CMC-Na (Sigma, USA) as the substrates [59, 60]. Xylanase activity was assayed with oat spelts xylan (Sigma, USA) as the substrates [61]. These three enzyme reactions were executed in 0.1 M acetate buffer (pH 4.8) at 50 °C for 10 min, after which the DNS method was used to measure the released reducing sugars. The cellobiohydrolase activity was determined in an acetate buffer (0.1 M) at 50 °C for 30 min with pNPC (Sigma, USA) [62]. One enzyme activity unit was defined as the amount of enzymes required to liberate 1 μmol glucose or pNP per minute under the assayed conditions.
Gene construction of different functional indicators in NJAU4742
Gene deletion and overexpression mutants were obtained via gene replacement strategy using the polyethylene glycol (PEG)-mediated protoplast transformation procedure as described in Zhang et al. [63] with a hygromycin resistance cassette (HygB) in wt, or a ura3 compensation on ura3-deleted strain (Δura3). The FRET glucose sensors (pDRf1-GW) for monitoring glucose levels in the cytosol were constructed in NJAU4742 according to Hou et al. [64]. The detailed protocols were described in our previous research [47], and all the transformants were screened by PCR with a Phire® Plant Direct PCR Kit (Thermo Scientific, USA) and subjected to three rounds of single‐spore purification.
Observation of spore germination and vegetative growth
For spore germination, fresh conidia of different strains were adjusted to a concentration of 1 × 106 spores per mL and inoculated on PDA plates for 24 h. As per past practices, spore germination was observed from the 16 h and continued until the 24 h. For vegetative growth, two sterile coverslips were inserted 2 cm away from the inoculated spores on rice straw plates for 48 h, and the coverslips were removed and used for observation after the incubation. All observations and recordings were carried out using a Leica DM2000 (Leica Microsystems Trading Co. Ltd., Germany).
Confocal imaging and fluorescence intensity analysis of glucose sensor
Three-day-old NJAU4742 mycelia were collected using glucose as the sole carbon source. For confocal imaging of glucose, fresh hyphae of different strains with glucose sensor were recorded on a confocal fluorescence microscope (TCS SP8, Leica, Germany) by using a 60× water immersion objective, and the channel of CFP was excited at 456 nm and emitted at 480 nm, while YFP was excited at 488 nm and emitted at 500 nm. The ratios of YFP/CFP were used to evaluate the intracellular glucose content. Data were completed as at least three independent biological replicates. Statistical data were expressed as means ± standard errors (SE) from all valid pixels.
Biolog phenotype microarrays
Growth condition was monitored by using Biolog FF Microplates, which contained 95 different carbon sources in each well and one well with water (BIOLOG, Hayward, USA), as described by Druzhinina et al. [65] with some modifications. Spores were harvested from the 7-day-old PDA cultures and then suspended in milli-Q water, and the concentration was adjusted to 107 spores mL−1 using a Biolog turbidity meter at O.D. 590 nm. 90 μL of the spore suspension was dispensed into each well, and the plates were incubated in darkness at 25 °C. The assays were carried out at least with three replicates per genotype, and the values of O.D. 750 nm were measured 12 h to 168 h post-inoculations.
Vacuole morphology observation
The method for identifying vacuole morphology was referred to Chen et al. [66] with some modifications. Briefly, vegetative hyphae of indicated strains were cultured in PDA medium for 48 h. The hyphae were collected and suspended in phosphate buffer (pH 7.0), followed by centrifugation at 4 °C and 1000 rpm for 5 min. The supernatant was discarded, and the pellet was resuspended in phosphate buffer for 15 min, then centrifuged at 4 °C and 1000 rpm for 5 min. The mycelia were then fixed by adding an appropriate volume of 2.5% glutaraldehyde and 1% paraformaldehyde solution to fully immerse the samples, and they were left at 4 °C overnight for fixation. Afterward, the fungal samples were washed with deionized water and cut into approximately 1 mm thick sections. These sections were dehydrated with a gradient of alcohol, dried, and then coated with a thin layer of gold using a JFC-120 sputter coater. Observation of vacuole morphology was performed with a Hitachi Model H-7650 TEM (Hitachi, Japan).
RNA sequencing and transcriptome analysis
Mycelial samples of strain NJAU4742 intended for RNA sequencing were promptly subjected to RNA extraction using the RNeasy® Plant Mini Kit (Qiagen, Germany). Subsequently, 1% agarose gel electrophoresis was employed to assess the contamination and degradation of the RNA. The qualified RNA samples were subjected to sequencing using the Illumina Novaseq™ 6000 platform (LC-Bio Technology CO., Ltd., Hangzhou, China), and the high quality clean reads were filtered by Cutadapt (version 1.9). Next, the sequencing data were analyzed and compared using the HISAT2 based on the genome of NJAU4742 (https://bioinfo.njau.edu.cn/tgn4742/). StringTie (version 1.3.4d) was employed to assemble the mapped reads and estimate the expression levels of transcripts for each sample. Finally, the differential expression of various functional genes was analyzed using edgeR, and the differential expression results were visualized using R language (v4.2.0).
Evaluation of cellular redox state
The ROS assay kit (Beyotime, S0033S) was used to detect the change in ROS levels between different strains inoculated on the rice straw medium plate for 4 days. DCFH-DA was diluted in PBS buffer (pH 7.0) to a final concentration of 10 μmol L−1. The collected mycelia were treated with DCFH-DA for 20 min at 37 °C. After the treatment, the mycelia were washed three times with PBS buffer (pH 7.0) to remove the surface DCFH-DA before measurement. The treated hyphae were observed using a 60× water-immersion objective lens on a confocal fluorescence microscope (TCS SP8, Leica, Germany). The excitation wavelength was set at 488 nm, and the emission wavelength was set at 525 nm. Glutathione redox status is influenced by the total glutathione level and the GSH: GSSG ratio [67]. The glutathione (including GSH and GSSG) of NJAU4742 were quantified by reduced glutathione (GSH) content assay kit (Solarbio, BC1170) and oxidized glutathione (GSSG) content assay kit (Solarbio, BC1180) according to the manufacturer’s instructions, respectively. At least three biological replicates were carried out for each experiment, and the bars indicated the standard error of the replicates.
Apoptosis assay
DAPI staining and caspase-3 assay were performed to verify apoptosis [27]. When stained with DAPI, fungal mycelia were incubated with a DAPI solution (7 μg mL−1) (abcam ab285390) at room temperature for 5 min. A confocal fluorescence microscope (TCS SP8, Leica, Germany) was used for observing and recording with the excitation and emission at 364 nm and 454 nm, respectively. The caspase-3 assay kit (Solarbio, BC3830) was used according to the manufacturer’s instructions. Specifically, the respective strains were incubated onto agar plates containing 1.5% straw powder at 28 °C for 3 days. After cultivation, fungal mycelia were collected and thoroughly ground to prepare an extraction solution. The fungal mycelial extract solution was thoroughly mixed with a buffer solution and substrate (DEVD-pNA), followed by incubation at 37 °C for 4 h. The absorbance at 405 nm was measured by a SpectraMax® i3x microplate reader (Molecular Devices, Sunnyvale, CA, USA).
ImageJ analysis
Fluorescence was measured in ImageJ software. Briefly, image colors were extracted through Image-Color-Split Channels, and the RGB format was divided into 8 bit. Auto-threshold was applied to adjust the threshold to avoid exceeding limits, and the intensity analysis was performed by plot profile as previously described by Zhao et al. [68].
Supplementary Information
Acknowledgements
Not applicable.
Author contributions
T.L. and D.L. designed the experiments. T.L. and Q.W. performed most of the experiments. Y.L., J.W., H.Z., and L.C. assisted in the execution of a subset of experiments. T.L. wrote the manuscript. D.L. and Q.S. assisted in the revision of the manuscript. All authors have read the manuscript and approved the submission to this journal.
Funding
This research was financially supported by National Natural Science Foundation of China (32172680 and 32302679), Natural Science Foundation of Jiangsu Province (BK20230991), the Fundamental Research Funds for the Central Universities (XUEKEN2023039), and the Postdoctoral Fellowship Program of CPSF under Grant (GZC20231126).
Availability of data and materials
No data sets were generated or analysed during the current study.
Declarations
Ethics approval and consent to participate
Not applicable.
Consent for publication
Agreed by all authors.
Competing interests
The authors declare no competing interests.
Footnotes
Publisher's Note
Springer Nature remains neutral with regard to jurisdictional claims in published maps and institutional affiliations.
References
- 1.Harman GE, Howell CR, Viterbo A, Chet I, Lorito M. Trichoderma species—opportunistic, avirulent plant symbionts. Nat Rev Microbiol. 2004;2:43–56. [DOI] [PubMed] [Google Scholar]
- 2.Vinale F, Sivasithamparam K, Ghisalberti EL, Marra R, Woo SL, Lorito M. Trichoderma–plant–pathogen interactions. Soil Biol Biochem. 2008;40:1–10. [Google Scholar]
- 3.Druzhinina IS, Seidl-Seiboth V, Herrera-Estrella A, Horwitz BA, Kenerley CM, Monte E, Mukherjee PK, Zeilinger S, Grigoriev IV, Kubicek CP. Trichoderma: the genomics of opportunistic success. Nat Rev Microbiol. 2011;9:749–59. [DOI] [PubMed] [Google Scholar]
- 4.Gusakov AV. Alternatives to Trichoderma reesei in biofuel production. Trends Biotechnol. 2011;29:419–25. [DOI] [PubMed] [Google Scholar]
- 5.Chukwuma OB, Rafatullah M, Tajarudin HA, Ismail N. Lignocellulolytic enzymes in biotechnological and industrial processes: a review. Sustainability. 2020;12:7282. [Google Scholar]
- 6.Berlin A. No barriers to cellulose breakdown. Science. 2013;342:1454–6. [DOI] [PubMed] [Google Scholar]
- 7.Lombard V, Golaconda Ramulu H, Drula E, Coutinho PM, Henrissat B. The carbohydrate-active enzymes database (CAZy) in 2013. Nucleic Acids Res. 2014;42:D490–5. [DOI] [PMC free article] [PubMed] [Google Scholar]
- 8.Chandel AK, Chandrasekhar G, Silva MB, Silvério da Silva S. The realm of cellulases in biorefinery development. Crit Revi Biotechnol. 2012;32:187–202. [DOI] [PubMed] [Google Scholar]
- 9.Wang Y, Leng L, Islam MK, Liu F, Lin CSK, Leu S-Y. Substrate-related factors affecting cellulosome-induced hydrolysis for lignocellulose valorization. Int J Mol Sci. 2019;20:3354. [DOI] [PMC free article] [PubMed] [Google Scholar]
- 10.Van der Zwan T, Sigg A, Hu J, Chandra RP, Saddler JN. Enzyme-mediated lignocellulose liquefaction is highly substrate-specific and influenced by the substrate concentration or rheological regime. Front Bioeng Biotechnol. 2020;8:917. [DOI] [PMC free article] [PubMed] [Google Scholar]
- 11.Huberman LB, Liu J, Qin L, Glass NL. Regulation of the lignocellulolytic response in filamentous fungi. Fungal Biol Rev. 2016;30:101–11. [Google Scholar]
- 12.Schaller M, Borelli C, Korting HC, Hube B. Hydrolytic enzymes as virulence factors of Candida albicans. Mycoses. 2005;48:365–77. [DOI] [PubMed] [Google Scholar]
- 13.Labbaoui H, Bogliolo S, Ghugtyal V, Solis NV, Filler SG, Arkowitz RA, Bassilana M. Role of Arf GTPases in fungal morphogenesis and virulence. PLoS Pathog. 2017;13: e1006205. [DOI] [PMC free article] [PubMed] [Google Scholar]
- 14.Militello R, Colombo MI. Small GTPases as regulators of cell division. Commun Integr Biol. 2013;6: e25460. [DOI] [PMC free article] [PubMed] [Google Scholar]
- 15.Takai Y, Sasaki T, Matozaki T. Small GTP-binding proteins. Physiol Rev. 2001;81:153–208. [DOI] [PubMed] [Google Scholar]
- 16.Kahn RA, Cherfils J, Elias M, Lovering RC, Munro S, Schurmann A. Nomenclature for the human Arf family of GTP-binding proteins: ARF, ARL, and SAR proteins. J Cell Biol. 2006;172:645–50. [DOI] [PMC free article] [PubMed] [Google Scholar]
- 17.Kahn RA, Gilman AG. Purification of a protein cofactor required for ADP-ribosylation of the stimulatory regulatory component of adenylate cyclase by cholera toxin. J Biol Chem. 1984;259:6228–34. [PubMed] [Google Scholar]
- 18.Agrawal G, Subramani S. Emerging role of the endoplasmic reticulum in peroxisome biogenesis. Front Physiol. 2013;4:286. [DOI] [PMC free article] [PubMed] [Google Scholar]
- 19.Ackema KB, Hench J, Böckler S, Wang SC, Sauder U, Mergentaler H, Westermann B, Bard F, Frank S, Spang A. The small GTP ase Arf1 modulates mitochondrial morphology and function. EMBO J. 2014;33:2659–75. [DOI] [PMC free article] [PubMed] [Google Scholar]
- 20.Tao C, Wang Z, Liu S, Lv N, Deng X, Xiong W, Shen Z, Zhang N, Geisen S, Li R. Additive fungal interactions drive biocontrol of Fusarium wilt disease. New Phytol. 2023;238:1198–214. [DOI] [PubMed] [Google Scholar]
- 21.Xia Y, Wang J, Guo C, Xu H, Wang W, Yang M, Shen Q, Zhang R, Miao Y. Exploring the multi-level regulation of lignocellulases in the filamentous fungus Trichoderma guizhouense NJAU4742 from an omics perspective. Microb Cell Fact. 2022;21:1–14. [DOI] [PMC free article] [PubMed] [Google Scholar]
- 22.Bahn Y-S, Xue C, Idnurm A, Rutherford JC, Heitman J, Cardenas ME. Sensing the environment: lessons from fungi. Nat Rev Microbiol. 2007;5:57–69. [DOI] [PubMed] [Google Scholar]
- 23.Grimm L, Kelly S, Krull R, Hempel D. Morphology and productivity of filamentous fungi. Appl Microbiol Biotechnol. 2005;69:375–84. [DOI] [PubMed] [Google Scholar]
- 24.Mukherjee S, Khowala S. Secretion of cellobiase is mediated via vacuoles in Termitomyces clypeatus. Biotechnol Prog. 2002;18:1195–200. [DOI] [PubMed] [Google Scholar]
- 25.Richards A, Veses V, Gow NA. Vacuole dynamics in fungi. Fungal Biol Rev. 2010;24:93–105. [Google Scholar]
- 26.Veses V, Richards A, Gow NA. Vacuoles and fungal biology. Curr Opin Microbiol. 2008;11:503–10. [DOI] [PubMed] [Google Scholar]
- 27.Zhu H, Li T, Li C, Liu Y, Miao Y, Liu D, Shen Q. Intracellular kynurenine promotes acetaldehyde accumulation, further inducing the apoptosis in soil beneficial fungi Trichoderma guizhouense NJAU4742 under acid stress. Environ Microbiol. 2023;25:331–51. [DOI] [PubMed] [Google Scholar]
- 28.Haddad JJ. A redox microenvironment is essential for MAPK-dependent secretion of pro-inflammatory cytokines: modulation by glutathione (GSH/GSSG) biosynthesis and equilibrium in the alveolar epithelium. Cell Immunol. 2011;270:53–61. [DOI] [PubMed] [Google Scholar]
- 29.Moley K, Mueckler M. Glucose transport and apoptosis. Apoptosis. 2000;5:99–105. [DOI] [PubMed] [Google Scholar]
- 30.Mason EF, Rathmell JC. Cell metabolism: an essential link between cell growth and apoptosis. Biochim Biophys Acta (BBA) Mol Cell Res. 2011;1813:645–54. [DOI] [PMC free article] [PubMed] [Google Scholar]
- 31.de Paula RG, Antoniêto ACC, Nogueira KMV, Ribeiro LFC, Rocha MC, Malavazi I, Almeida F, Silva RN. Extracellular vesicles carry cellulases in the industrial fungus Trichoderma reesei. Biotechnol Biofuels. 2019;12:1–14. [DOI] [PMC free article] [PubMed] [Google Scholar]
- 32.Tarkka M, Schrey S, Hampp R. Plant associated soil micro-organisms. In: Molecular mechanisms of plant and microbe coexistence. Berlin: Springer; 2008. p. 3–51. [Google Scholar]
- 33.Mendoza-Mendoza A, Zaid R, Lawry R, Hermosa R, Monte E, Horwitz BA, Mukherjee PK. Molecular dialogues between Trichoderma and roots: role of the fungal secretome. Fungal Biol Rev. 2018;32:62–85. [Google Scholar]
- 34.Liu G, Qu Y. Engineering of filamentous fungi for efficient conversion of lignocellulose: tools, recent advances and prospects. Biotechnol Adv. 2019;37:519–29. [DOI] [PubMed] [Google Scholar]
- 35.van Peij NN, Gielkens MM, de Vries RP, Visser J, de Graaff LH. The transcriptional activator XlnR regulates both xylanolytic and endoglucanase gene expression in Aspergillus niger. Appl Environ Microbiol. 1998;64:3615–9. [DOI] [PMC free article] [PubMed] [Google Scholar]
- 36.Rauscher R, Würleitner E, Wacenovsky C, Aro N, Stricker AR, Zeilinger S, Kubicek CP, Penttilä M, Mach RL. Transcriptional regulation of xyn1, encoding xylanase I, in Hypocrea jecorina. Eukaryot Cell. 2006;5:447–56. [DOI] [PMC free article] [PubMed] [Google Scholar]
- 37.Coradetti ST, Craig JP, Xiong Y, Shock T, Tian C, Glass NL. Conserved and essential transcription factors for cellulase gene expression in ascomycete fungi. Proc Natl Acad Sci. 2012;109:7397–402. [DOI] [PMC free article] [PubMed] [Google Scholar]
- 38.de la Serna I, Ng D, Tyler BM. Carbon regulation of ribosomal genes in Neurospora crassa occurs by a mechanism which does not require Cre-1, the homologue of the Aspergillus carbon catabolite repressor, CreA. Fungal Genet Biol. 1999;26:253–69. [DOI] [PubMed] [Google Scholar]
- 39.Xiong Y, Sun J, Glass NL. VIB1, a link between glucose signaling and carbon catabolite repression, is essential for plant cell wall degradation by Neurospora crassa. PLoS Genet. 2014;10: e1004500. [DOI] [PMC free article] [PubMed] [Google Scholar]
- 40.Montenegro-Montero A, Goity A, Larrondo LF. The bZIP transcription factor HAC-1 is involved in the unfolded protein response and is necessary for growth on cellulose in Neurospora crassa. PLoS ONE. 2015;10: e0131415. [DOI] [PMC free article] [PubMed] [Google Scholar]
- 41.Arkowitz RA, Bassilana M. Regulation of hyphal morphogenesis by Ras and Rho small GTPases. Fungal Biol Rev. 2015;29:7–19. [Google Scholar]
- 42.Ma Y, Yang X, Xie M, Zhang G, Yang L, Bai N, Zhao Y, Li D, Zhang K-Q, Yang J. The Arf-GAP AoGlo3 regulates conidiation, endocytosis, and pathogenicity in the nematode-trapping fungus Arthrobotrys oligospora. Fungal Genet Biol. 2020;138: 103352. [DOI] [PubMed] [Google Scholar]
- 43.Lew RR. How does a hypha grow? The biophysics of pressurized growth in fungi. Nat Rev Microbiol. 2011;9:509–18. [DOI] [PubMed] [Google Scholar]
- 44.Riquelme M. Tip growth in filamentous fungi: a road trip to the apex. Annu Rev Microbiol. 2013;67:587–609. [DOI] [PubMed] [Google Scholar]
- 45.Kurzątkowski W, Solecka J, Filipek J, Rozbicka B, Messner R, Kubicek C. Ultrastructural localization of cellular compartments involved in secretion of the low molecular weight, alkaline xylanase by Trichoderma reesei. Arch Microbiol. 1993;159:417–22. [Google Scholar]
- 46.Glenn M, Ghosh A, Ghosh BK. Subcellular fractionation of a hypercellulolytic mutant, Trichoderma reesei Rut-C30: localization of endoglucanase in microsomal fraction. Appl Environ Microbiol. 1985;50:1137–43. [DOI] [PMC free article] [PubMed] [Google Scholar]
- 47.Liu Y, Li T, Zhu H, Zhou Y, Shen Q, Liu D. Cysteine facilitates the lignocellulolytic response of Trichoderma guizhouense NJAU4742 by indirectly up-regulating membrane sugar transporters. Biotechnol Biofuels Bioprod. 2023;16:1–22. [DOI] [PMC free article] [PubMed] [Google Scholar]
- 48.Adnan M, Zheng W, Islam W, Arif M, Abubakar YS, Wang Z, Lu G. Carbon catabolite repression in filamentous fungi. Int J Mol Sci. 2017;19:48. [DOI] [PMC free article] [PubMed] [Google Scholar]
- 49.Biella S, Smith ML, Aist JR, Cortesi P, Milgroom MG. Programmed cell death correlates with virus transmission in a filamentous fungus. Proc R Soc Lond B. 2002;269:2269–76. [DOI] [PMC free article] [PubMed] [Google Scholar]
- 50.Yorimitsu T, Sato K, Takeuchi M. Molecular mechanisms of Sar/Arf GTPases in vesicular trafficking in yeast and plants. Front Plant Sci. 2014;5:411. [DOI] [PMC free article] [PubMed] [Google Scholar]
- 51.Williams M, Kim K. From membranes to organelles: emerging roles for dynamin-like proteins in diverse cellular processes. Eur J Cell Biol. 2014;93:267–77. [DOI] [PubMed] [Google Scholar]
- 52.Li D, Zhao Z, Huang Y, Lu Z, Yao M, Hao Y, Zhai C, Wang Y. PsVPS1, a dynamin-related protein, is involved in cyst germination and soybean infection of Phytophthora sojae. PLoS ONE. 2013;8: e58623. [DOI] [PMC free article] [PubMed] [Google Scholar]
- 53.Chong X, Wang C, Wang Y, Wang Y, Zhang L, Liang Y, Chen L, Zou S, Dong H. The dynamin-like GTPase FgSey1 plays a critical role in fungal development and virulence in Fusarium graminearum. Appl Environ Microbiol. 2020;86:e02720-02719. [DOI] [PMC free article] [PubMed] [Google Scholar]
- 54.Low HH, Löwe J. A bacterial dynamin-like protein. Nature. 2006;444:766–9. [DOI] [PubMed] [Google Scholar]
- 55.Yan S, Xu Y, Tao X-M, Yu X-W. Alleviating vacuolar transport improves cellulase production in Trichoderma reesei. Appl Microbiol Biotechnol. 2023;107:2483–99. [DOI] [PubMed] [Google Scholar]
- 56.Idiris A, Tohda H, Sasaki M, Okada K, Kumagai H, Giga-Hama Y, Takegawa K. Enhanced protein secretion from multiprotease-deficient fission yeast by modification of its vacuolar protein sorting pathway. Appl Microbiol Biotechnol. 2010;85:667–77. [DOI] [PubMed] [Google Scholar]
- 57.Marsalek L, Gruber C, Altmann F, Aleschko M, Mattanovich D, Gasser B, Puxbaum V. Disruption of genes involved in CORVET complex leads to enhanced secretion of heterologous carboxylesterase only in protease deficient Pichia pastoris. Biotechnol J. 2017;12:1600584. [DOI] [PubMed] [Google Scholar]
- 58.Miao J, Wang M, Ma L, Li T, Huang Q, Liu D, Shen Q. Effects of amino acids on the lignocellulose degradation by Aspergillus fumigatus Z5: insights into performance, transcriptional, and proteomic profiles. Biotechnol Biofuels. 2019;12:1–19. [DOI] [PMC free article] [PubMed] [Google Scholar]
- 59.Xue D, Lin D, Gong C, Peng C, Yao S. Expression of a bifunctional cellulase with exoglucanase and endoglucanase activities to enhance the hydrolysis ability of cellulase from a marine Aspergillus niger. Process Biochem. 2017;52:115–22. [Google Scholar]
- 60.Xiao Z, Storms R, Tsang A. Microplate-based filter paper assay to measure total cellulase activity. Biotechnol Bioeng. 2004;88:832–7. [DOI] [PubMed] [Google Scholar]
- 61.Bailey MJ, Biely P, Poutanen K. Interlaboratory testing of methods for assay of xylanase activity. J Biotechnol. 1992;23:257–70. [Google Scholar]
- 62.Valaškova V, Baldrian P. Degradation of cellulose and hemicelluloses by the brown rot fungus Piptoporus betulinus—production of extracellular enzymes and characterization of the major cellulases. Microbiology. 2006;152:3613–22. [DOI] [PubMed] [Google Scholar]
- 63.Zhang J, Miao Y, Rahimi MJ, Zhu H, Steindorff A, Schiessler S, Cai F, Pang G, Chenthamara K, Xu Y. Guttation capsules containing hydrogen peroxide: an evolutionarily conserved NADPH oxidase gains a role in wars between related fungi. Environ Microbiol. 2019;21:2644–58. [DOI] [PMC free article] [PubMed] [Google Scholar]
- 64.Hou B-H, Takanaga H, Grossmann G, Chen L-Q, Qu X-Q, Jones AM, Lalonde S, Schweissgut O, Wiechert W, Frommer WB. Optical sensors for monitoring dynamic changes of intracellular metabolite levels in mammalian cells. Nat Protoc. 2011;6:1818–33. [DOI] [PubMed] [Google Scholar]
- 65.Druzhinina IS, Schmoll M, Seiboth B, Kubicek CP. Global carbon utilization profiles of wild-type, mutant, and transformant strains of Hypocrea jecorina. Appl Environ Microbiol. 2006;72:2126–33. [DOI] [PMC free article] [PubMed] [Google Scholar]
- 66.Chen Y, Liu J, Fan Y, Xiang M, Kang S, Wei D, Liu X. SNARE protein DdVam7 of the nematode-trapping fungus Drechslerella dactyloides regulates vegetative growth, conidiation, and the predatory process via vacuole assembly. Microbiol Spectr. 2022;10:e01872-01822. [DOI] [PMC free article] [PubMed] [Google Scholar]
- 67.Yu X, Pasternak T, Eiblmeier M, Ditengou F, Kochersperger P, Sun J, Wang H, Rennenberg H, Teale W, Paponov I. Plastid-localized glutathione reductase2-regulated glutathione redox status is essential for Arabidopsis root apical meristem maintenance. Plant Cell. 2013;25:4451–68. [DOI] [PMC free article] [PubMed] [Google Scholar]
- 68.Zhao X, Fang Y, Yang Y, Qin Y, Wu P, Wang T, Lai H, Meng L, Wang D, Zheng Z. Elaiophylin, a novel autophagy inhibitor, exerts antitumor activity as a single agent in ovarian cancer cells. Autophagy. 2015;11:1849–63. [DOI] [PMC free article] [PubMed] [Google Scholar]
Associated Data
This section collects any data citations, data availability statements, or supplementary materials included in this article.
Supplementary Materials
Data Availability Statement
No data sets were generated or analysed during the current study.






