Abstract
Epidemiological surveys have shown that the incidence of type 2 diabetes mellitus (T2DM) and malignancies is rapidly increasing worldwide and has become a major disease that threatens human life. In this study, we quantitatively analyzed the proteome of tumor tissues and adjacent normal tissues from six patients withT2DM combined with colorectal cancer (CRC) and eight non-diabetic CRC, focusing on the effect of T2DM on tumor tissues. We analyzed the functional enrichment of differentially expressed proteins (DEPs) using clusterProfiler in R and the expression level of protein tyrosine phosphatase non-receptor type 11 (PTPN11) and other key proteins in the TIMER and GEPIA2 databases. The HPA database was used to validate PTPN11 protein expression. The correlation between PTPN11 expression and clinicopathological features was analyzed by UALCAN database. The impact of PTPN11 on clinical prognosis was evaluated utilizing Kaplan-Meier Plotter. The correlation between PTPN11 expression and tumor-infiltrated immune cells was investigated via TIMER and TISIDB databases. Gene set enrichment analysis (GSEA) was performed to examined the pathway of PTPN11 enrichment in CRC using data from The Cancer Genome Atlas (TCGA) database. Furthermore, small interfering (si) RNA was used to knock down PTPN11 in CRC cell line SW480. Western blot analysis was used to detect PTPN11 expression in tissue samples or cells and the effect of PTPN11 knockdown on key proteins related to PI3K/AKT and cell cycle pathway in SW480 cells. Cell proliferation and wound healing assays were used to detect the effects of cell proliferation and migration after knockdown of PTPN11 or treatment with high glucose. We found that metabolic pathways such as oxidative phosphorylation, glycolysis/gluconeogenesis, and insulin secretion were significantly enriched in tumor tissues from diabetic patients compared to non-diabetic patients. In addition, PTPN11, a marker gene associated with T2DM and CRC, were mined in diabetic tumor tissues. PTPN11 showed high expression in diabetic tumor tissues compared to normal tissues. High PTPN11 expression predicted poor prognosis in CRC. PTPN11 expression was strongly associated with immune infiltrating cells in CRC. GSEA analysis revealed that PTPN11 was enriched in cancer-related pathways. Western blotting analysis indicated that PTPN11 knockdown reduced the protein levels of p-PI3K, p-AKT, CDK1 and CYCLIN D, without altering PI3K and AKT protein levels. Cell proliferation and wound healing data showed that PTPN11 and high glucose could increase the proliferation and migration ability. These findings showed that PTPN11 may be a potential key biomarker for CRC in patients with diabetes, which will provide new potential targets for future intervention of T2DM complicated with CRC.
Supplementary Information
The online version contains supplementary material available at 10.1038/s41598-024-75889-x.
Keywords: Type 2 diabetes mellitus (T2DM), Colorectal cancer (CRC), PTPN11, Metabolism
Subject terms: Cancer, Immunology, Medical research
Introduction
Type 2 diabetes mellitus (T2DM) and malignancy are two major diseases that threaten human health, and their prevalence is increasing yearly. According to statistics, the number of people aged 20–79 years with diabetes has reached 534 million worldwide in 2021 and continues to grow, and is expected to rise to783 million by 20451.The diabetes atlas of the International Diabetes Federation shows that China has the highest number of people with diabetes in the world, and adults with diabetes in China account for 24% of the global diabetic population.
Colorectal cancer (CRC) is the third most common cancer worldwide and the second leading cause of death from malignant neoplasms. According to the World Health Organization, nearly half of all new cases of CRC occur in Asia, particularly in China2. So far, surgical resection is the primary curative treatment for CRC, and its efficacy depends mainly on early detection and early diagnosis of CRC. However, some studies have shown that T2DM increases the morbidity and mortality of CRC. Nevertheless, the molecular mechanisms that T2DM promotes the development of CRC or exacerbates its poor prognosis are unclear.
Proteins are essential components of human tissues and play important physiological roles in the organism. Changes in the structure and expression of proteins can reflect the status and regression of disease or tissue. Proteomic analysis allows high-throughput screening and identification of proteins in tissues to reveal the factors and regulatory networks involved in the pathological process of the disease, thus contributing to studying the pathological mechanism of the disease more profoundly and systematically. In the present study, we used high-throughput mass spectrometry to present a quantitative proteomic analysis of tumor tissues and adjacent normal tissues from CRC patients with and without T2DM. Our results will not only investigate critical proteins of T2DM complicated with CRC, but also provide new insights into these complex processes.
Materials and methods
Chemicals and reagents
Protease Inhibitor Cocktail tablets (EDTA free), Trypsin, Iodoacetamide (IAA), Acetonitrile (ACN), Trifluoroacetic acid (TFA), Formic acid (FA), and C18 column were obtained from Thermo Fisher Scientific, USA. Bradford Protein Assay Kit was purchased from Beyotime (Beijing, China). Cell counting Kit-8 (CCK-8), Phenylmethanesulfonyl fluoride (PMSF), RIPA Lysis Buffer, Ammonium bicarbonate, dithiothreitol (DTT), 1.5 M Tris-HCL (pH6.8, pH8.8), Acrylamide/bisacrylamide solution (30%,29:1), Ammonium persulfate (APS), Sodium dodecyl sulfate (SDS) and N, N, N’, N’- TetramethylethylenedIAAine (TEMED) were purchased from Solarbio (Beijing, China). RPMI1640 medium and 10% fetal bovine serum (FBS) were purchased from Gibco (Thermo Fisher Scientific, Inc.). Phosphate buffered saline (PBS) and 5×SDS-PAGE Sample Loading Buffer were purchased from Meilunbio (Dalian, China). Methanol was from Wuxi Jinke Chemical Co. Ltd. Full-automatic enzyme marker was purchased from MEGU Molecular Instruments Co. Ltd (Shanghai, China). ECL chemiluminescence kit was purchased from Shenyang Wanlei Biotechnology Co. Ltd.
Samples collection
Six paired fresh T2DM combined with CRC tissues and adjacent normal tissues were collected from six T2DM combined with CRC patients who underwent curative surgery from April 2021 to October 2021 at the Department of General Surgery, Shouguang People’s Hospital, Shandong Province, China. Eight non-diabetic CRC tissues and matched adjacent normal tissues were obtained from Binzhou Medical University, Shandong Province, China. Detailed information of these patients was listed in supplementary Table S1 and S2. The inclusion criteria for CRC samples were as follows: colorectal adenocarcinoma histological type, no pre-operative chemo/radiotherapy, and no other concurrent tumor or immunosuppressive therapy. The eligibility criteria for T2DM were as follows: history of type 2 diabetes mellitus or meeting the World Health Organization (WHO,1999) diagnostic criteria for diabetes. The WHO criteria for diabetes diagnosis are two fasting plasma glucose (FBG) levels ≥ 7.0 mmol/L, or two plasma glucose levels 2 h after 75 g glucose load(2hPG) ≥ 11.1 mmol/L, or two random glucose measurements ≥ 11.1 mmol/L. The exclusion criteria included patients with type 1 diabetes mellitus, specialized types of diabetes mellitus and gestational diabetes mellitus; patients with stress hyperglycemia due to hormonal, infectious, or surgical factors; patients with concomitant thyroid dysfunction; and patients with comorbid other tumors. The TNM pathological staging of colorectal cancer was classified according to the International American Joint Committee on Cancer/Union for International Cancer Control (AJCC/UICC, 8th edition) classification system. Adjacent normal tissues were taken from a > 5-cm distance from the tumor. All fresh tissue samples were frozen in liquid nitrogen immediately after surgical specimen removal from the patient. Frozen samples were transferred to a -80℃ refrigerator for storage until being used. This study was conducted in accordance with the Code of Ethics of the World Medical Association (Declaration of Helsinki) and approved by the Ethics Committee of Shouguang People’s Hospital (approval number 2022032201), and all subjects obtained written informed consent from themselves or their families.
Protein extraction
All samples were processed under identical conditions. Tissue samples were ground into powder with the addition of liquid nitrogen. Samples were treated with lysis buffer (containing 9 M urea, 50 mM NH4HCO3, 1% Protease Inhibitor Cocktail). After lysis, the samples were centrifuged at 12,000 rpm for 10 min at 4 °C, and supernatants were collected. Protein concentrations were determined by the Bradford protein assay according to the manufacturer’s instructions. All samples were stored at -80 °C until analysis.
Sample preparation for mass spectrometry
The samples were aspirated according to the measured concentrations with a total protein content of 20 µg. The concentration was uniformly adjusted to 1 µg/µL. Proteins were reduced with 1µL DTT (1 M:1 ml) for 15 min at 50 °C and alkylated with 1 µL IAA(550mM:1 ml)for 15 min at room temperature in darkness and diluted with 50 mM digestion buffer to a urea concentration of less than 2 M. Each sample was digested with 2 µL trypsin for 16 h at 37 °C. The digested peptides were desalted using Strata X C18 SPE columns and freeze-dried. The prepared samples were stored in a -80 °C refrigerator.
LC-MS/MS analysis and database search
Peptide samples were dissolved in 0.1% formic acid to a final concentration of 1% v/v and separated by EASY-nLC1000 liquid chromatography (Thermo Fisher Scientific, Germany) and analyzed by a Q Exactive mass spectrometer (Thermo Scientific, USA). Raw MS data were analyzed using Maxquant software (version 1.6.2.0) and searched in the UniProt Homo sapiens database.
Bioinformatic analysis
Determination of differentially expressed proteins
To analyze the difference in protein expression levels between the groups, a T-test was performed to statistically analyze the protein expression levels between the two groups. Proteins that met the criteria of |log2 fold change| (|log2FC|) ≥ 1 and p-value < 0.05 were considered as differentially expressed proteins (DEPs).
Functional enrichment analysis
Gene Ontology (GO) function and Kyoto Encyclopedia of Genes and Genomes (KEGG) pathway enrichment analysis of DEPs were performed using the clusterProfiler package in R. GO analysis includes biological process (BP), cellular component (CC) and molecular function (MF). The results were visualized using the ggplot2, VennDiagram and pheatmap R packages in R/Bioconductor (v4.2.2).
Analysis of PTPN11 and other key proteins expression
We used the “Diff Exp” module in the TIMER (https://cistrome.shinyapps.io/timer)3 database to confirm the expression level of PTPN11 gene in different cancer types. The Human Protein Atlas (HPA) database (http://www.proteinatlas.org/)4 was used to verify differences in PTPN11 expression at the protein level. The TCGA module of the UALCAN website (http://ualcan.path.uab.edu/)5 was utilized to analyze the correlation between PTPN11 and clinicopathological parameters (sample types, gender, age, race, cancer stages, subtypes, and nodal metastasis status). In addition, the GEPIA2 database (http://gepia2.cancer-pku.cn/#index)6 was used to analyze the expression of key DEPs among tumor and normal tissues in CRC by matching TCGA and GTEx (Genotype-Tissue Expression) data.
Kaplan-Meier survival curve analysis
Kaplan-Meier Plotter database (http://kmplot.com/analysis/)7 was used to explore the prognostic value of PTPN11 expression in CRC. By setting “auto select best cutoff”, tumors were separated into two groups. Three different probes were used to evaluate the association between PTPN11 expression and overall survival (OS) and relapse-free survival (RFS) in CRC based on the hazard ratios (HR) and log-rank P-values. By setting “auto select best cutoff”, tumors were separated into two groups. Statistical significance was be reached P value < 0.05.
Immune infiltration analysis
TIMER is the main platform for systematic analysis of immune cell infiltration in different cancer types. It can not only analyze the expression level of gene between tumor tissues and normal tissues but also the infiltration level of tumor immune cells. We analyzed the association of PTPN11 expression with the abundance of infiltrating immune cells, including B cells, CD4 + T cells, CD8 + T cells, neutrophils, macrophages, and dendritic cells. Furthermore, the correlation module in TIMER was used to explore the relationship between PTPN11 and marker genes of the infiltrating immune cells in CRC. TISIDB (http://cis.hku.hk/TISIDB/index.php)8 is an integrated database for the study of interactions between tumor and immune system. In this research, TISIDB was used to investigate the association of PTPN11 with immunostimulators and immunoinhibitors in CRC.
Gene set enrichment analysis
Transcriptome data of CRC patients were downloaded from The Cancer Genome Atlas (TCGA) database (http://cancergenome.nih.gov/)9. After data processing, we obtained a protein-coded dataset containing 465 “-01A” tumor samples. According to the median level of PTPN11 expression, we divided CRC patients into high- and low-expression groups. Gene set enrichment analysis (GSEA) was performed with the GSEA software (version 4.3.2) between the above two groups. The c2.cp.kegg.v2023.1.Hs.symbols.gmt gene set was chosen as a reference. The number of permutations was set to 1000, and the permutation type was set as “phenotype”. The max size excluded larger sets and the min size excluded smaller sets were set in default values of 500 and 15, respectively. KEGG pathways with |NES| >1, NOM p < 0.05, and FDR q < 0.25 were considered to be enrichment significant.
Collection of T2DM- and CRC-related genes
T2DM- and CRC-related genes were searched in GeneCards database (https://www.genecards.org/)10 using the keywords “type 2 diabetes mellitus” and “colorectal cancer”, respectively. Relevance score indicates the degree of association between the gene and the disease. The higher relevance score in the Genecards database indicates that the gene is closely associated with the disease. GeneCards Inferred Functionality Score (Gifts) is the Genecards’ score that predicts the degree of a gene’s functionality, with higher scores indicating more functionally annotated information11. In order to find target genes more accurately, both relevance score and Gifts were chosen as screening strategies in the study. By using a screening criterion of a relevance score > 40 and Gifts > 40, a total of 862 T2DM-related genes and 193 CRC-related genes were identified.
Cell culture
Human CRC SW480 cells were obtained from Procell Life Science & Technology (CL-0223) and cultured in RPMI 1640 medium (Gibco, C11875500BT) supplemented with 10% FBS (Excell Bio, FSD 500). All cells were incubated at 37℃ in a cell culture incubator containing 5% carbon dioxide.
Western blotting (WB)
Cancer and paraneoplastic tissues were harvested and homogenized in RIPA lysis buffer (RIPA: PMSF = 100: 1) with a tissue crusher. The samples were lysed on ice for 30 min, and then centrifuged at 12,000 rpm for 20 min at 4℃. The supernatant was collected as the total protein. After measuring the protein concentration with the BCA Protein Assay kit (Cellgene, D131-500T), proteins were separated by 10% SDS-PAGE and then transferred to a PVDF membrane. After blocking with 5% non-fat milk, the membrane was incubated at 4℃ overnight with primary antibodies against PTPN11 (Immunoway, YT4294, 1:1000) and ACTIN (Bioswamp, MAB48206, 1:1000). After rinsing with TBST, the membrane was further incubated in HRP-conjugated goat anti-rabbit/mouse antibodies (Genescript, A00098/ A00160, 1:5000) for 1 h at room temperature and then washed with TBST. ACTIN was used as an endogenous reference. The ECL kit (Millipore, WBKLS0500) was used to perform chemiluminescent detection. In addition, we also detected the expression of key proteins related to PI3K/AKT and cell cycle pathways in SW480 cells. The related primary antibodies were used as follow: anti-CDK1 (Proteintech, 10762-1-AP), anti-CYCLIND (Proteintech, 26939-1-AP), anti-PI3K (abmart, T40064, 1:1000), anti-p-PI3K (abmart, TA3242, 1:1000), anti-AKT (Immunoway, YP0006, 1:1000) and anti-p-AKT (Affinity, AF6261, 1:1000).
siRNA interference assays
Three siRNA sequences targeting PTPN11 were designed from Tsingke company (Table 1). According to the manufacturer’s instructions, SW480 cells at 60% confluent were transfected with Jet Prime reagent (Polyplus, 101000046) delivering the siRNA with a final concentration of 30nM. Proteins were extracted 48 h after transfection and PTPN11 levels were detected by western blotting.
Table 1.
The sequences of si-RNA.
| Name | Sequences |
|---|---|
| siPTPN11-1 | 5’-CCAAUGAGCCUGUUUCAGA-3’ |
| 5’-UCUGAAACAGGCUCAUUGG-3’ | |
| siPTPN11-2 | 5’-GCAAUGACGGCAAGUCUAA-3’ |
| 5’-UUAGACUUGCCGUCAUUGC-3’ | |
| siPTPN11-3 | 5’-CUUAACACGACUCGUAUAA-3’ |
| 5’-UUAUACGAGUCGUGUUAAG-3’ |
Wound healing assay (scratch test)
SW480 cells were cultured to acclimate to the low glucose (5 mM) environment, and then transfected with siRNA-3 or treated with high glucose (11 mM), respectively. Cells without transfection and treatment were considered as the negative control (NC) group. Cells transfected with siRNA-3 alone were considered as the si-3 group. Cells treated with high glucose (11 mM) alone were the NC + Glucose group. Cells that were both transfected with siRNA-3 and treated with high glucose (11 mM) were the si-3 + Glucose group. Subsequently, the cells were scratched with a sterile pipette tip. The destroyed cells were washed 3 times with PBS and further cultured in medium for 24 h. Cell migration was observed and imaged at 0 and 24 h.
Cell proliferation assay
SW480 cells were seeded in 96-well plates, and divided into four treatment groups, including NC, NC + Glucose, Si-3 and Si-3 + Glucose. Cell proliferation was performed by using CCK-8 kit (Bimake, B34304). CCK-8 was added to each well with 10% concentration, and then the plate was incubated at 37℃ for 1 h. The optical density (OD) values were determined at 450 nm by BioTek Epoch at 0, 24, 48 and 72 h.
Statistical analysis
Data were analyzed using IBM SPSS software (Version 25.0). For continuous variables, data conforming to normal distribution were expressed as mean ± standard deviation (SD), and an independent-sample t-test was adopted to evaluate the difference between the two groups. For categorical variables, data were expressed as number (percentage) and chi-square test was used. P-value < 0.05 was considered to be statistically significant.
Results
Clinical characteristics of patients
A total of 14 primary CRC patients were collected in the study (8 nondiabetics and 6 with T2DM). As shown in Table 2, there were no significant differences between nondiabetics and diabetics for age, sex, BMI, tumor location, differentiation and TNM stage (p > 0.05). The level of blood glucose was significantly higher in the diabetic CRC group compared with the nondiabetic CRC group (P < 0.001).
Table 2.
Clinical characteristics of 14 CRC patients included in the study.
| Variable | Nondiabetic (n = 8) | Diabetic (n = 6) | P-value |
|---|---|---|---|
| Age (years, mean ± SD) | 58.13 ± 17.34 | 65.83 ± 14.85 | 0.400 |
| Sex | 0.580 | ||
| Male | 5(62.50%) | 5(83.33%) | |
| Female | 3(37.50%) | 1(16.67%) | |
| BMI (kg/m2, mean ± SD) | 22.85 ± 1.49 | 24.24 ± 1.54 | 0.117 |
| FBG (mmol/l, mean ± SD) | 5.30 ± 0.28 | 7.50 ± 1.03 | < 0.001 |
| Location | 0.538 | ||
| Colon | 7(87.50%) | 4(66.67%) | |
| Rectum | 1(12.50%) | 2(33.33%) | |
| Pathological Differentiation [n (%)] | – | ||
| Moderate | 8(100.00%) | 6(100.00%) | |
| Pathological T category [n (%)] | 0.085 | ||
| T1 | – | 1(16.67%) | |
| T3 | 4(50.00%) | 5(86.33%) | |
| T4 | 4(50.00%) | 0 | |
| Pathological N category [n (%)] | 0.277 | ||
| N0 | 5(62.50%) | 2(33.33%) | |
| N1 | 2(25.00%) | 4(66.67%) | |
| N2 | 1(12.50%) | – | |
| pTNM stage [n (%)] | 0.172 | ||
| I | – | 1(16.67%) | |
| II | 5(62.50%) | 1(16.67%) | |
| III | 3(37.50%) | 4(66.67%) |
CRC colorectal cancer; SD Standard deviation; BMI Body mass index; pTNM pathological tumor-node-metastasis; -, No data
Analysis of protein expression difference in different CRC patients
We performed differential analysis of protein expression in three groups: tumor tissues in non-diabetic patients (TN) and their adjacent normal tissues (NN), tumor tissues in diabetic patients (TD) and their adjacent normal tissues (ND), and TD and TN. In non-diabetic cases, a total of 390 DEPs were identified (P<0.05 and |log2FC| ≥ 1)in TN vs. NN (351 up-regulated proteins and 39 down-regulated proteins) (Fig. 1A, Supplementary Table S3). In people with diabetes, 602 DEPs were identified (P<0.05 and |log2FC| ≥ 1)in TD vs. ND (553 up-regulated proteins and 49 down-regulated proteins) (Fig. 1B, Supplementary Table S4). 113 DEPs were found (P < 0.05 and |log2FC| ≥ 1) in TD vs. TN (88 up-regulated proteins and 25 down-regulated proteins) (Fig. 1C, Supplementary Table S5). The top 10 DEPs with the most dramatic fold-change difference in gene expression were shown in Fig. 1.
Figure 1.
Protein differential expression analysis. (A-C): Volcano plot of DEPs among the top 10 proteins with the most dramatic fold-change difference in the CRC patients (Plot A for DEPs in TN vs. NN, Plot B for DEPs in TD vs. ND, Plot C for DEPs in TD vs. TN). The red dots represent up-regulated proteins, the blue dots represent down-regulated proteins, and the gray dots represent no significant change proteins. DEPs, differentially expressed proteins; CRC, colorectal cancer; TN vs. NN, tumor tissues versus adjacent normal colorectal tissues from non-diabetic patients; TD vs. ND, tumor tissues versus adjacent normal colorectal tissues from diabetic patients; TD vs. TN, tumor tissues from people with diabetes versus those from non-diabetics.
Functional enrichment analysis of differentially expressed proteins
To explore the function of DEPs in each group of samples, we performed GO and KEGG pathway enrichment analysis. We found that DEPs in tumor tissues and adjacent normal tissues from CRC patients with non-diabetes and diabetes had similar functions in several critical biological processes, including mRNA processing, RNA splicing, and nuclear transport (Fig. 2A, C). The results of KEGG enrichment analysis were similar to GO (Fig. 2B, D). For the DEPs identified in the TD vs. TN comparison, GO enrichment analysis showed that these proteins were concentrated in energy metabolism (Fig. 2E). Moreover, the most significantly enriched pathway was chemical carcinogenesis-reactive oxygen species in KEGG analysis. In addition, some metabolic pathways, such as oxidative phosphorylation, insulin secretion, and galactose metabolism, were also significantly enriched (Fig. 2F). Therefore, we suggested that the hyperglycemic environment provides a better tumor microenvironment for rapid growth and metabolism of cancer tissues.
Figure 2.
Functional enrichment analysis of DEPs with GO and KEGG. (A, C, E) GO analysis of DEPs (Plot A for DEPs in TN vs. NN, Plot C for DEPs in TD vs. ND, Plot E for DEPs in TD vs. TN). The gene ontology categories of DEPs are based on biological processes (BP), molecular functions (MF), and cellular components (CC). (B, D, F) KEGG pathway enrichment analysis of DEPs (Plot B for DEPs in TN vs. NN, Plot D for DEPs in TD vs. ND, Plot E for DEPs in TD vs. TN). The circle’s color represents the degree of enrichment corresponding to the results of KEGG enrichment, and the size of the circle depicts the number of DEPs in the pathway. DEPs, differentially expressed proteins; GO, Gene Ontology; KEGG, Kyoto Encyclopedia of Genes and Genomes. TN vs. NN, tumor tissues versus adjacent normal colorectal tissues from non-diabetic patients; TD vs. ND, tumor tissues versus adjacent normal colorectal tissues from diabetic patients; TD vs. TN, tumor tissues from people with diabetes versus those from non-diabetics.
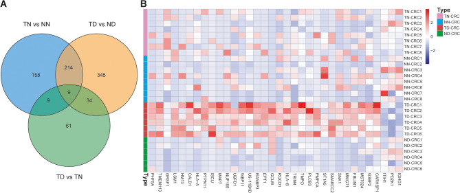
Key DEPs in diabetes-induced CRC
To find the pathogenesis of CRC in T2DM patients, we intersected DEPs in the three comparison groups. We focused on 34 co-expressed proteins (Fig. 3A) in the TD vs. ND and TD vs. TN groups. The heat map visualizes the significantly differential expression levels of 34 DEPs in the samples (Fig. 3B). Previous studies have shown that abnormal expression of these proteins, such as PHF5A, PTPN11, SMARCC2, FBLIM1, and GCLM, were closely associated with cancer. In our research, ITIH1, IGHG1, and PDZK1 expression were down-regulated in tumor tissues from T2DM combined with CRC patients compared to adjacent normal tissues, and the other 31 proteins were up-regulated.
Figure 3.
Overview of 34 DEPs. (A) Venn diagram of DEPs between CRC patients with diabetics and non-diabetics. (B) Heat map of the expression levels of 34 DEPs in samples. Each row represents a gene, and each column represents a sample. Low-expressed genes are below the median (blue); high-expressed genes are above the median (red). DEPs, differentially expressed proteins; CRC, colorectal cancer; TN vs. NN, tumor tissues versus adjacent normal colorectal tissues from non-diabetic patients; TD vs. ND, tumor tissues versus adjacent normal colorectal tissues from diabetic patients; TN_CRC, tumor tissues from CRC patients with non-diabetics; NN_CRC, adjacent normal tissues from CRC patients with non-diabetics; TD_CRC, tumor tissues from CRC patients with diabetics; ND_CRC, adjacent normal tissues from CRC patients with diabetics.
Next, we analyzed the expression levels of 34 proteins in CRC using the GEPIA2 dataset by matching TCGA and GTEx data. The results showed that the expression levels of CARHSP1, NUP155, EPT1, GCLM, HM13, IGHG1, TMPO, HLA-B, HLA-A, MAP7, and U5-116KD were higher in tumor tissues. The expression levels of CALD1 and ISCU were lower in the former than in the latter, and other proteins showed no significant difference (Supplementary Fig. 1).
The role of PTPN11 in T2DM complicated with CRC
Based on relevance score > 40 and gifts > 40 as the screening conditions, 862 genes associated with T2DM and 193 genes associated with CRC were selected from the GeneCards database. We then intersected the two groups of genes and 34 DEPs we found and obtained a shared protein tyrosine phosphate non-receptor type 11 (PTPN11, Fig. 4A). In our data, PTPN11 was significantly over-expressed in T2DM patients with CRC (Fig. 4B). To further examine the expression of PTPN11 protein, we retrieved representative immunohistochemistry (IHC) staining in the Human Protein Atlas (HPA). The results showed that PTPN11 was significantly over-expressed in CRC samples compared to normal tissues (Fig. 4C). In addition, PTPN11 protein levels in tumor and adjacent normal tissues from frozen tissue samples were analyzed by Western blotting. The results showed that PTPN11 was higher in tumor tissues compared with adjacent normal tissues and the increased expression of PTPN11 was more significant in patients with diabetes (Fig. 4D).
Figure 4.
Expression analysis for PTPN11. (A) Venn diagram of the shared genes between 34 genes and the marker genes of T2DM and CRC. (B) The expression levels of PTPN11 in tumor and normal tissues from patients with CRC patients with T2DM. (C) Representative IHC staining of PTPN11 in normal and CRC tissues from the HPA database. (D) Western blot analysis of PTPN11 expression in tumor and adjacent normal tissues from CRC patients with or without diabetes. (E) Expression levels of PTPN11 in different types of human cancers using TIMER database. (F-L) Expression difference of PTPN11 in COAD based on sample types, gender, age, race, cancer stages, subtypes, and nodal metastasis status. T2DM, Type 2 diabetes mellitus; CRC, colorectal cancer; IHC, immunohistochemistry; COAD, colon adenocarcinoma; ND, adjacent normal tissues from CRC patients with diabetics; TD, tumor tissues from CRC patients with diabetics; NN, adjacent normal tissues from CRC patients with non-diabetics; TN, tumor tissues from CRC patients with non-diabetics. *p < 0.05, **p < 0.01, ***p < 0.001. ****p < 0.0001.
We also analyzed the expression levels of PTPN11 in various tumors and adjacent normal tissues of different cancer types using the TIMER database, including CRC. The result showed that PTPN11 expression was significantly higher in cholangiocarcinoma (CHOL), colon adenocarcinoma (COAD), esophageal carcinoma (ESCA), head and neck cancer (HNSC), liver hepatocellular carcinoma (LIHC), and stomach adenocarcinoma (STAD) compared with adjacent normal tissues, and significantly lower in breast invasive carcinoma (BRCA), glioblastoma multiforme (GBM), kidney renal clear cell carcinoma (KIRC), lung adenocarcinoma (LUAD), prostate adenocarcinoma (PRAD), skin cutaneous melanoma (SKCM), thyroid carcinoma (THCA), and uterine corpus endometrial carcinoma (UCEC) compared with the corresponding normal tissues (Fig. 4E). These data showed that PTPN11 expression was deregulated in cancer tissues.
Subsequently, we analyzed the expression of PTPN11 in colon cancer patients with different clinical parameters using UALCAN database. The results indicated that colon cancer patients had higher PTPN11 mRNA levels compared to healthy individuals based on sample types, gender, age, race, cancer stages, subtypes, and nodal metastasis status (Fig. 4F-L).
Next, we analyzed the correlation between the mRNA level of PTPN11 and the survival of colorectal patients in Kaplan-Meier plotter database. The survival curve revealed that PTPN11 mRNA expression level was positively associated with worse OS among all colorectal patients based on three different arrays (HR = 1.82 (1.15–2.87), logrank P = 0.0096 for 1552637_at; HR = 1.48 (1.09–2.01), logrank P = 0.013 for 205867_at; HR = 1.56 (1.16–2.1), logrank P = 0.0031 for 209896_s_at (Fig. 5A–C)). The results showed that PTPN11 mRNA expression level reversely correlated with RFS of colorectal patients with HR = 1.34 (1.08–1.67), logrank P = 0.009 for 1552637_at; HR = 1.38 (1.08–1.77), logrank P = 0.01 for 205867_at and except HR = 0.74 (0.6–0.92), logrank P = 0.0057 for 209896_at (Fig. 5D–F). The above results indicated that PTPN11 expression was closely related to the prognosis of CRC.
Figure 5.
Kaplan-Meier analysis of OS and RFS of PTPN11 in colon cancer patients in Kaplan-Meier plotter database. (A-C) Survival curves of OS in colon cancer using different probes. (D-F) Survival curves of RFS in colon cancer using different probes. OS, overall survival; RFS, relapse-free survival.
We next assessed the correlations between PTPN11 expression and immune cell infiltration by TIMER. We found that upregulated PTPN11 expression was positively correlated with B-cells (r = 0.117,p < 0.05), CD8+ T cells (r = 0.334, p < 0.05), CD4+ T cells (r = 0.388, p < 0.05), macrophages (r = 0.366, p < 0.05), neutrophils (r = 0.348, p < 0.05), and dendritic cells (DCs; r = 0.313, p < 0.05) in COAD; upregulated PTPN11 expression was positively correlated with infiltration by B-cells (r = 0.196,p < 0.05), CD8+ T cells (r = 0.406, p < 0.05), neutrophils (r = 0.399, p < 0.05), and DCs (DCs; r = 0.199, p < 0.05) in READ, but not CD4+ T cells and macrophages(Fig. 6). Next, we explored the correlation among PTPN11 and different biomarkers of immune cells in COAD and READ. Furthermore, we also analyzed several functional T cells, including Th1, Th2, Th17, Tfh, Tregs, and exhausted T cells. The results showed that PTPN11 expression has close association with all included marker genes of tumor-associated macrophages (TAMs), Neutrophils, M2 macrophages, Monocytes and Th2 cells, as well as most marker genes of Dendritic cells, Th1 cells, Treg cells and exhausted T cells in COAD. PTPN11 expression in READ correlated with most marker genes of Th1 cells, Tfh cells, Treg cells and exhausted T cells (Table 3). Moreover, we investigated the correlation between PTPN11 expression and various immune signatures in TISIDB database. After filtering by p < 0.01 and |±rho| > 0.15, the results showed that immunoinhibitors (ADORA2A, CD244, PDCD1, etc.), immunostimulators (C10orf54, CD27, CD48, etc.) and chemokines (CCL17, CCL23, CCL24, etc.) were significantly associated with PTPN11 expression in COAD and READ. These results suggest that PTPN11 plays an important role in immune infiltration in CRC (Fig. 7).
Figure 6.
Correlation of PTPN11 expression with immune infiltration level in COAD and READ. COAD, colon adenocarcinoma; READ, rectum adenocarcinoma.
Table 3.
Correlation analysis between PTPN11 and markers of immune cells in TIMER.
| Description | Gene markers | COAD | READ | ||||||
|---|---|---|---|---|---|---|---|---|---|
| None | Purity | None | Purity | None | Purity | None | Purity | ||
| Cor | P | Cor | P | Cor | P | Cor | P | ||
| CD8 + T cell | CD8A | 0.117 | * | 0.12 | * | 0.064 | 0.415 | 0.031 | 0.713 |
| CD8B | 0.042 | 0.368 | 0.027 | 0.587 | 0.116 | 0.137 | 0.081 | 0.344 | |
| T cell (general) | CD3D | -0.004 | 0.931 | -0.018 | 0.714 | -0.045 | 0.568 | -0.112 | 0.188 |
| CD3E | 0.076 | 0.105 | 0.085 | 0.089 | 0.004 | 0.963 | -0.061 | 0.479 | |
| CD2 | 0.133 | ** | 0.148 | ** | 0.128 | 0.100 | 0.103 | 0.228 | |
| B cell | CD19 | -0.009 | 0.853 | -0.017 | 0.736 | -0.102 | 0.190 | -0.114 | 0.182 |
| CD79A | 0.033 | 0.482 | 0.035 | 0.487 | -0.01 | 0.899 | -0.044 | 0.611 | |
| Monocyte | CD86 | 0.227 | *** | 0.237 | *** | 0.258 | *** | 0.235 | ** |
| CD115 (CSF1R) | 0.159 | *** | 0.153 | ** | 0.063 | 0.419 | -0.009 | 0.917 | |
| TAM | CCL2 | 0.238 | *** | 0.237 | *** | 0.193 | * | 0.177 | * |
| CD68 | 0.095 | * | 0.113 | * | 0.035 | 0.650 | -0.017 | 0.842 | |
| IL10 | 0.117 | * | 0.125 | * | 0.020 | 0.799 | -0.066 | 0.442 | |
| M1 Macrophage | INOS (NOS2) | -0.067 | 0.151 | -0.046 | 0.351 | 0.050 | 0.526 | 0.058 | 0.501 |
| IRF5 | 0.062 | 0.184 | 0.082 | 0.099 | 0.010 | 0.612 | 0.066 | 0.441 | |
| COX2(PTGS2) | 0.194 | *** | 0.174 | *** | 0.316 | *** | 0.269 | ** | |
| M2 Macrophage | CD163 | 0.257 | *** | 0.264 | *** | 0.244 | ** | 0.209 | * |
| VSIG4 | 0.094 | * | -0.081 | 0.104 | -0.055 | 0.478 | -0.118 | 0.168 | |
| MS4A4A | 0.137 | ** | 0.135 | ** | 0.116 | 0.137 | 0.067 | 0.431 | |
| Neutrophils | CD66b (CEACAM8) | -0.244 | *** | -0.273 | *** | -0.418 | *** | -0.393 | *** |
| CD11b (ITGAM) | 0.129 | *** | 0.125 | * | 0.128 | 0.100 | 0.096 | 0.262 | |
| CCR7 | 0.110 | * | 0.116 | * | 0.041 | 0.598 | 0.020 | 0.813 | |
| Natural killer cell | KIR2DL1 | 0.024 | 0.608 | 0.013 | 0.797 | 0.046 | 0.558 | 0.044 | 0.607 |
| KIR2DL3 | 0.056 | 0.232 | 0.054 | 0.282 | 0.018 | 0.813 | 0.014 | 0.875 | |
| KIR2DL4 | 0.020 | 0.663 | 0.024 | 0.636 | -0.029 | 0.713 | -0.076 | 0.374 | |
| KIR3DL1 | 0.055 | 0.239 | 0.042 | 0.401 | 0.036 | 0.648 | 0.024 | 0.780 | |
| KIR3DL2 | 0.039 | 0.408 | 0.030 | 0.553 | -0.070 | 0.372 | -0.131 | 0.125 | |
| KIR3DL3 | 0.013 | 0.788 | 0.027 | 5.81-01 | -0.069 | 0.380 | -0.098 | 0.253 | |
| KIR2DS4 | 0.080 | 0.087 | 0.076 | 0.128 | 0.046 | 0.558 | 0.044 | 0.607 | |
| Dendritic cell | HLA-DPB1 | -0.023 | 0.626 | -0.035 | 0.483 | -0.110 | 0.159 | -0.192 | 0.024 |
| HLA-DQB1 | -0.015 | 0.755 | -0.041 | 0.411 | -0.151 | 0.052 | -0.172 | * | |
| HLA-DRA | 0.059 | 0.207 | 0.060 | 0.280 | -0.026 | 0.742 | -0.110 | 0.195 | |
| HLA-DPA1 | 0.098 | * | 0.106 | * | 0.015 | 0.844 | -0.060 | 0.480 | |
| BDCA-1(CD1C) | 0.063 | 0.176 | 0.045 | 0.365 | -0.147 | 0.059 | -0.182 | * | |
| BDCA-4(NRP1) | 0.413 | *** | 0.444 | *** | 0.491 | *** | 0.506 | *** | |
| CD11c (ITGAX) | 0.206 | *** | 0.212 | *** | 0.130 | 0.095 | 0.128 | 0.134 | |
| Th1 | T-bet (TBX21) | 0.166 | *** | 0.178 | *** | 0.132 | 0.090 | 0.103 | 0.230 |
| STAT4 | 0.164 | *** | 0.155 | ** | 0.158 | * | 0.135 | 0.114 | |
| STAT1 | 0.359 | *** | 0.382 | *** | 0.527 | *** | 0.489 | *** | |
| IFN-γ (IFNG) | 0.155 | *** | 0.162 | ** | 0.207 | ** | 0.150 | 0.078 | |
| TNF-α (TNF) | 0.066 | 0.157 | 0.083 | 0.095 | 0.186 | * | 0.147 | 0.083 | |
| IL12A | 0.160 | *** | 0.159 | ** | 0.180 | * | 0.212 | * | |
| IL12B | 0.113 | * | 0.112 | * | 0.205 | ** | 0.198 | * | |
| Th2 | GATA3 | 0.115 | * | 0.120 | * | 0.095 | 0.225 | 0.034 | 0.695 |
| STAT6 | 0.268 | *** | 0.251 | *** | 0.242 | ** | 0.201 | * | |
| STAT5A | 0.184 | *** | 0.190 | *** | 0.068 | 0.383 | 0.112 | 0.190 | |
| IL13 | 0.112 | * | 0.113 | * | -0.075 | 0.335 | -0.119 | 0.162 | |
| Tfh | BCL6 | 0.338 | *** | 0.356 | *** | 0.313 | *** | 0.300 | *** |
| IL21 | 0.075 | 0.107 | 0.083 | 0.096 | 0.178 | * | 0.139 | 0.104 | |
| Th17 | STAT3 | 0.489 | *** | 0.511 | *** | 0.554 | *** | 0.544 | *** |
| IL17A | 0.012 | 0.803 | 0.026 | 0.601 | -0.012 | 0.873 | -0.015 | 0.857 | |
| Treg | FOXP3 | 0.165 | *** | 0.019 | *** | 0.103 | 0.186 | 0.070 | 0.410 |
| CCR8 | 0.305 | *** | 0.325 | *** | 0.322 | *** | 0.341 | *** | |
| STAT5B | 0.529 | *** | 0.543 | *** | 0.574 | *** | 0.620 | 0.000 | |
| TGFβ (TGFB1) | 0.079 | 0.092 | 0.071 | 0.156 | -0.087 | 0.262 | -0.171 | * | |
| T cell exhaustion | PD-1 (PDCD1) | 0.053 | 0.256 | 0.066 | 0.185 | -0.015 | 0.846 | -0.094 | 0.269 |
| PDL1(CD274) | 0.245 | *** | 0.247 | *** | 0.340 | *** | 0.308 | *** | |
| CTLA4 | 0.195 | *** | 0.212 | *** | 0.289 | *** | 0.226 | ** | |
| LAG3 | 0.099 | * | 0.114 | * | 0.014 | 0.858 | 0.038 | 0.657 | |
| TIM-3 (HAVCR2) | 0.169 | *** | 0.165 | *** | 0.125 | 0.110 | 0.086 | 0.316 | |
| GZMB | 0.083 | 0.076 | 0.087 | 0.079 | -0.043 | 0.585 | -0.040 | 0.637 | |
COAD colon adenocarcinoma; READ rectum adenocarcinoma; TAM tumor-associated macrophage; Th, T helper cell; Tfh, Follicular helper T cell; Treg, regulatory T cell; Cor, R value of Spearman’s correlation; None, correlation without adjustment; Purity; correlation adjusted by purity. *P < 0.05; **P < 0.01; ***P < 0.001
Figure 7.
Correlation analysis between PTPN11 expression and immunomodulators and chemokines in COAD and READ in TISIDB database. (A) Immunoinhibitors. (B) Immunostimulators. (C) Chemokines. (A–C: Heatmap analysis of the correlations of PTPN11 with immunoinhibitors, immunostimulators and chemokines in different cancers; a–ai: Line graph analysis of the associations of PTPN11 with specific immunomodulators and chemokines in COAD and READ). COAD, colon adenocarcinoma; READ, rectum adenocarcinoma.
To investigate the potential molecular functions of PTPN11 in CRC, we performed GSEA analysis based on processed TCGA-COAD data. The GSEA results showed that high PTPN11 expression was significantly associated with cancer-related pathways such as cell cycle, ubiquitin mediated proteolysis, insulin signaling pathway, Erbb signaling pathway, pathways in cancer. Ten representative cancer-related pathways are visualized in Fig. 8. However, GESA identified only one signaling pathway KEGG oxidative phosphorylation, which may be related associated to the low expression of PTPN11 (Fig. 8, Supplementary Table S6-7).
Figure 8.
GSEA of the representative enriched pathways in COAD patients with high and low PTPN11 expression. GSEA, Gene Set Enrichment Analysis; COAD, colon adenocarcinoma.
Next, we used siRNA (si-1, 2 and 3) to knock down PTPN11 in SW480 cells, and the results showed that si-3 successfully interfered with PTPN11 expression by western blotting (Fig. 9A). We then measured the expression of key proteins related to the PI3K/Akt and cell cycle pathways by western blot knocking down PTPN11. The results showed that the expression levels of p-PI3K, p-AKT, CDK1 and CYCLIND were notably decreased compared with the NC cells. However, the expression of PI3K and AKT weren’t changed (Fig. 9B and C). These findings indicated that PTPN11 could regulate the PI3K/AKT and cell cycle pathways in CRC.
Figure 9.
Effect of PTPN11 knockdown on proteins associated with PI3K/Akt signaling pathway and cell cycle. (A) The expression of PTPN11 in SW480 cells after knockdown using siRNA. (B) The expression of proteins associated with PI3K-Akt signaling pathway. (C) The expression of proteins associated with cell cycle pathway. si, small interfering; p-, phosphorylated.
To determine the effect of PTPN11 and high glucose on CRC cells, wound healing and cell proliferation assays were performed at cells level. Compared with NC cells, knockdown of PTPN11 significantly reduced migration of SW480 cells under low glucose conditions. Moreover, treatment with 11 mM glucose increased the migration of SW480 cells in the PTPN11 knockdown group, but this was not significant. Furthermore, under high glucose conditions, knockdown of PTPN11 significantly attenuated cell migration compared with NC cells (Fig. 10A and B). The results of cell proliferation assays showed that the proliferative capacity of SW480 cells with PTPN11 knockdown was significantly decreased compared with NC cells under low glucose conditions. And, the proliferative capacity of cells treated with 11 mM glucose was significantly improved in SW480 cells with PTPN11 knockdown. Moreover, under high glucose conditions, the proliferative capacity of SW480 cells with PTPN11 knockdown was significantly reduced compared with NC cells (Fig. 10C). The above results indicated that high glucose and PTPN11 could promote the proliferation and migration of CRC cells.
Figure 10.
Effect of high glucose and PTPN11 on migration and proliferation of SW480 cells. (A) Representative images of the wound healing assay. (B) Histogram represents the statistical analysis of the wound healing assay. (C) CCK-8 assay was performed to detected cell proliferation in SW480 cells. si, small interfering; NC, negative control; ns, not significant; OD, optical density. *p < 0.05, **p < 0.01, ***p < 0.001.
Discussion
Increasing studies have shown a positive association between T2DM and CRC risk12,13, so it is essential to understand the molecular mechanisms underlying this association between the two. In this study, we performed proteomic analysis of tumor and adjacent normal tissues from non-diabetic and type 2 diabetic CRC patients. 390 and 602 differentially expressed proteins were screened in the two groups of tumors and paired normal tissues, respectively. By Intersecting both DEPs of a diabetic group and a non-diabetic group, the common DEPs between the two groups show that although CRC occurs in different states of glucose metabolism, there are some similarities in the onset or progression of the disease. These common DEPs certainly play a crucial role in the development of human CRC. Specifically, these common DEPs may serve as specific biomarkers for CRC, some of which have been confirmed to be potential markers for CRC in previous studies (e.g., ACTL6A, CBX3, CARM1, STAT1, S100A11, DCN, HSPD). In contrast, others have been confirmed to be differentially expression in other cancer types (e.g., ACBD3, B4GALT5). DEPs specific to T2DM combined with CRC suggest that diabetes influences the development of CRC at the molecular level.
To under the potential influence of hyperglycemia on CRC cells, we carried out quantitative proteomic analysis on tumor tissues from diabetic and non-diabetic CRC. These DEPs are involved in different functions and pathways, and some of them have been studied to be closely associated with CRC and diabetes or diabetic complications, such as sorting nexin 1 (SNX1), matrix Gla protein (MGP), and DEAH-box polypeptide 32 (DHX32)14–18. Most of DEPs that we found have not been reported in CRC and diabetes and require further study.
Functional enrichment analysis showed that the most significantly enriched BP and KEGG pathways for DEPs in tumor tissues relative to paired normal tissues from CRC patients with diabetic and non-diabetic were the RNA splicing process and spliceosome pathway, respectively. Several studies have confirmed that there are more abnormal splicing events in tumor tissues than paired normal tissues, and splicing abnormalities are closely related to tumor development and treatment19. Certain DEPs enriched in the spliceosome pathway in this study, such as SRSF1, SRSF2, SRSF3, SRSF6, SF3B6, and SNRPA1, they were up-regulated in tumor tissues, and these proteins have been reported in the literature to promote tumorigenesis through overexpression as well as functional alterations20–25. DEPs in diabetic CRC tissues were mainly enriched in metabolic processes and pathways compared to non-diabetic CRC tissues. It is well known that altered metabolism is one of the defining features of cancer, and diabetes is a metabolic disease. Its pathogenesis is an absolute or relative deficiency of insulin secretion. The present study found that some cancer-related metabolic pathways, such as oxidative phosphorylation, galactose metabolism, glycolysis/gluconeogenesis, and insulin secretion, were significantly enriched in diabetic CRC tissues compared with non-diabetic CRC tissues.
The primary pathogenesis of T2DM is insulin resistance (IR) and/or defective insulin secretion. The C-peptide levels of the patients with T2DM combined with CRC in this study were basically normal, but the glucose levels were high, suggesting that IR was predominant in these patients. IR triggers the compensatory increase of insulin secretion in pancreatic β-cells to maintain normal glucose levels in the body. High insulin levels promote cancer cell growth and metastasis by activating the MAPK-Ras-Raf and PI3K-AKT pathways, promoting cell proliferation and protein synthesis, inhibiting apoptosis, upregulating glycolysis, and stimulating angiogenesis26. In this study, the insulin secretion pathway involves three proteins: ATP1B3, PLCB3and TRPM4. The expression level of ATP1B3, PLCB3, TRPM4 were up-regulated in tumor tissues from patients with T2DM combined with CRC compared with tumor tissues from patients with non-diabetic CRC. The protein encoded by ATP1B3 belongs to the Na+/K+-ATPase (NKA) subfamily. Studies have shown that the ion homeostasis maintained by NKA plays a crucial role in cell adhesion, cell motility, cell proliferation and apoptosis, and intracellular signaling and appears to be aberrantly expressed in a variety of cancers27. PLCB3, a member of the family encoding phospholipase C-β (PLC-β), could catalyze the production of secondary messenger diacylglycerol (DAG) and inositol 1,4,5-trisphosphate (IP3) from phosphatidylinositol 4,5-bisphosphate (PIP2) in G protein-linked receptor-mediated signal transduction. The study of Yang et al.28 reported that inhibiting Gαq-PLCB3-mediated calcium signaling could reduce cell proliferation, metastasis, and differentiation of breast cancer, leading to breast cancer cell death. Meanwhile, protein kinase C (PKC) activation could promote cell proliferation, differentiation, migration, and growth29.Additionally, the decrease in PIP2 concentration also generates several essential signaling cascades associated with cancer, especially cell migration30. TRPM4, a member of the TRP subfamily TRPM, is a calcium-activated, non-selective ion channel. In the experiment of Ma et al.31, inhibition of TRPM4 resulted in a significant decrease of glucose and glucagon-like peptide 1-induced insulin secretion. TRPM4 was highly expressed in CRC tumor buds in the study of Kappel et al.32. However, the expression of TRPM4 mRNA was lower in CRC tumor tissues than in normal tissues in the study of Sozucan et al.33. These data suggest that the above three proteins may play an active role in the development of T2DM combined CRC.
To search for the pathogenesis of CRC in patients with T2DM, we analyzed in depth 34 proteins co-expressed in the TD vs. ND group and TD vs. TN group. Both 34 proteins and T2DM-and CRC-related genes identified were intersected to obtain one co-expressed protein PTPN11(also known as SH2 domain-containing phosphatase-2 or SHP-2). PTPN11 is a member of the protein tyrosine phosphatases (PTP)family. Previous studies have confirmed that PTPN11 participated in several cancers34, including breast cancer, leukemia, lung cancer, liver cancer, stomach cancer, laryngeal cancer, oral cancer. PTPN11 was reported as a tumor-promoting gene in some cancers, such as breast cancer and ovarian cancer35,36. Nevertheless, PTPN11 showed a tumor-suppressive function in liver cancer37. The dual nature of PTPN11 in cancer depends on tumor environment. Signaling pathways involving PTPN11 have also been identified, such as RAS/ERK, PI3K/AKT, JAK/STAT and PD-1/PD-L1 pathways38. In addition, PTPN11 plays a critical role in the insulin signaling pathway. It has an inhibitory effect on insulin receptors and insulin receptor substrates, causing individual insulin resistance39,40. IR is a common pathology in patients with T2DM, and a wealth of data suggests a synergistic relationship between IR and cancer41. In this study, the expression level of PTPN11 was upregulated in tumor tissues of T2DM combined with CRC. Bioinformatics analysis found that high PTPN11 overexpression was associated with poor OS and RFS in CRC patients. GSEA showed that cancer-related pathways in KEGG were differentially enriched in PTPN11 high expression phenotype. These suggest that PTPN11 may serve as a potential prognostic marker for T2DM combined with CRC.
The PI3K/AKT signaling pathway plays critical roles in cell proliferation, differentiation, migration and metabolism. Aberrant activation of this signaling pathway was found in many cancers and associated with progression and prognosis of malignant tumour42. FU et al.43 found that the inhibition of SHP2 could suppress proliferation and metastasis of KRAS-mutant NSCLC cells by inhibiting RAS/MEK/ERK and PI3K/AKT signaling pathways. Another study found that PTPN11 not only drove tumorigenesis but also improved the sensitivity of NSCLC cells to PI3K inhibition44. However, PTPN11 may either stimulate or prevent tumor growth in CRC45. Prolonged exposure to high concentrations of glucose may produce advanced glycation end products (AGEs). Liang46 identified that AGEs increased proliferation, invasion and migration, and decreased apoptosis in SW480 cells through the PI3KAKT signaling pathway. D-type cyclins (hereafter, cyclin D) are critical regulators of G1-to-S phase transition. Cyclin-dependent kinase-1 (CDK1) is a serine/threonine protein kinase that drives cells through the G2 phase to mitosis. Deregulation of cyclin D and CDK1 expression was strongly associated with cell proliferation and cancer47,48. Cyclin D overexpression has been identified in multiple cancers, including melanoma, breast, pancreatic, lung, and head and neck cancers49. CDK1 inhibition could induce G2/M cell cycle arrest in colorectal cancer cells, cervical cancer cells, ovarian cancer cells, hepatocellular cancer cells and MYC-dependent human breast cancer cells50. CDK1 was upregulated in CRC and CDK1 overexpression was associated with poor prognosis51. In our study, PTPN11 knockdown significantly inhibited the expression of p-PI3K, p-Akt, CDK1 and CYCLIN D in SW480 cells, while the levels of PI3K and AKT were unchanged. Moreover, PTPN11 and high glucose promoted the proliferation and migration of CRC cells. These findings indicate that PTPN11 mediates the development and progression of T2DM combined with CRC through PI3K/Akt and cell cycle pathways.
Tumor microenvironment (TME) is a complex microenvironment formed during the struggle between tumor cells and immune system, which is contributory to the occurrence and development of tumors. Our results suggested that there was a significantly positive correlation between PTPN11 expression and immune cell infiltrations in COAD and READ, such as B cells, CD8+ T cells, macrophages. Meanwhile, PTPN11 expression had close association with the majority of immune marker sets in COAD and READ. In addition, PTPN11 was negatively associated with the expression of several immunostimulators, immunoinhibitors and chemokines in COAD and READ. Studies reported that PTPN11 could bind to programmed cell death 1 (PD-1) to inhibit T cell-mediated immune response and facilitate the immune escape of tumor cells52. Other studies have shown that PTPN11 could bind to the colony-stimulating factor receptor (CSF-1R) complex on the inner membrane of TAMs upon CSF-1 stimulation to activate the downstream RAS/ERK signaling pathway, which can facilitate the survival, proliferation, and migration of tumor cells53. It was also found that endothelial deletion of PTPN11 or pharmacological inhibition could suppress tumor angiogenesis and tumor growth54,55. These findings demonstrated that PTPN11 played an important role in TME.
In conclusion, our findings revealed that the proteome of patients with T2DM combined with CRC is altered relative to that of non-diabetic CRC patients. The metabolic pathways were significantly enriched in tumor tissues from diabetic patients compared to non-diabetic patients. In addition, we identified PTPN11, which was upregulated in diabetic tumor tissues compared to normal tissues. The elevated PTPN11 is associated with clinicopathological features, poor prognosis, and enhanced immune infiltration degree in CRC. Besides, PTPN11 and high glucose could promote the proliferation and migration of CRC cells. PTPN11 exerted regulating role may through mediating PI3K/AKT and cell cycle pathways in CRC. Thus, our study suggests that PTPN11 may serve as a promising prognostic biomarker and treatment target for CRC in patients with diabetes.
Electronic supplementary material
Below is the link to the electronic supplementary material.
Author contributions
M.S. and Z.H. analyzed the data and wrote the manuscript; Z.L., L.G., G.Z. and H.H. performed data curation; X.Z., K.F. and H.Z. laid out of figures; F.X. and W.J. designed the study and revised the manuscript.
Funding
This work was supported by the Natural Science Foundation of Shandong Province, China (No. ZR2023MH218) and the Key R&D Program of Shandong Province, China (No. 2023CXPT012).
Data availability
The datasets generated and/or analysed during the current study are available from the corresponding author upon reasonable request.
Declarations
Ethics statement
The study was conducted in accordance with the Declaration of Helsinki, and approved by the Ethics Committee of Shouguang People’s Hospital in China (approval number: 2022032201). All participants signed informed consent.
Competing interests
The authors declare no competing interests.
Footnotes
Meiling Sun and Zhe Han are authors share first authorship.
Publisher’s note
Springer Nature remains neutral with regard to jurisdictional claims in published maps and institutional affiliations.
References
- 1.Sun, H. et al. IDF Diabetes Atlas: Global, regional and country-level diabetes prevalence estimates for 2021 and projections for 2045. Diabetes Res. Clin. Pract.183, 109119. 10.1016/j.diabres.2021.109119 (2022). [DOI] [PMC free article] [PubMed] [Google Scholar]
- 2.Li, Y. et al. Prevalence of diabetes recorded in mainland China using 2018 diagnostic criteria from the American Diabetes Association: national cross sectional study. Bmj. 369, m997. 10.1136/bmj.m997 (2020). [DOI] [PMC free article] [PubMed] [Google Scholar]
- 3.Li, T. et al. A web server for Comprehensive Analysis of Tumor-infiltrating Immune cells. Cancer Res.77, e108–e110. 10.1158/0008-5472.Can-17-0307 (2017). [DOI] [PMC free article] [PubMed] [Google Scholar]
- 4.Karlsson, M. et al. A single-cell type transcriptomics map of human tissues. Sci. Adv.7. 10.1126/sciadv.abh2169 (2021). [DOI] [PMC free article] [PubMed]
- 5.Chandrashekar, D. S. et al. UALCAN: An update to the integrated cancer data analysis platform. Neoplasia25, 18–27. 10.1016/j.neo.2022.01.001 (2022). [DOI] [PMC free article] [PubMed]
- 6.Tang, Z., Kang, B., Li, C., Chen, T. & Zhang, Z. GEPIA2: an enhanced web server for large-scale expression profiling and interactive analysis. Nucleic Acids Res.47, W556–w560. 10.1093/nar/gkz430 (2019). [DOI] [PMC free article] [PubMed] [Google Scholar]
- 7.Lánczky, A. & Győrffy, B. Web-based Survival Analysis Tool tailored for Medical Research (KMplot): development and implementation. J. Med. Internet Res.23, e27633. 10.2196/27633 (2021). [DOI] [PMC free article] [PubMed] [Google Scholar]
- 8.Ru, B. et al. TISIDB: an integrated repository portal for tumor-immune system interactions. Bioinformatics. 35, 4200–4202. 10.1093/bioinformatics/btz210 (2019). [DOI] [PubMed] [Google Scholar]
- 9.Tomczak, K., Czerwińska, P. & Wiznerowicz, M. The Cancer Genome Atlas (TCGA): an immeasurable source of knowledge. Contemp. Oncol. (Pozn). 19, A68–77. 10.5114/wo.2014.47136 (2015). [DOI] [PMC free article] [PubMed] [Google Scholar]
- 10.Stelzer, G. et al. The GeneCards Suite: From gene data mining to disease genome sequence analyses. Curr. Protoc. Bioinformatics54, 1.30.31–31.30.33. 10.1002/cpbi.5 (2016). [DOI] [PubMed]
- 11.Harel, A. et al. GIFtS: annotation landscape analysis with GeneCards. BMC Bioinform.10, 348. 10.1186/1471-2105-10-348 (2009). [DOI] [PMC free article] [PubMed] [Google Scholar]
- 12.Pearson-Stuttard, J. et al. Type 2 diabetes and Cancer: an Umbrella Review of Observational and mendelian randomization studies. Cancer Epidemiol. Biomarkers Prev.30, 1218–1228. 10.1158/1055-9965.Epi-20-1245 (2021). [DOI] [PMC free article] [PubMed] [Google Scholar]
- 13.Wei, J. et al. Type 2 diabetes is more closely associated with risk of colorectal cancer based on elevated DNA methylation levels of ADCY5. Oncol. Lett.24, 206. 10.3892/ol.2022.13327 (2022). [DOI] [PMC free article] [PubMed] [Google Scholar]
- 14.Garcia Delgado, L. et al. Spatiotemporal regulation of the hepatocyte growth factor receptor MET activity by sorting nexins 1/2 in HCT116 colorectal cancer cells. Biosci. Rep.44. 10.1042/bsr20240182 (2024). [DOI] [PMC free article] [PubMed]
- 15.Rong, D. et al. MGP promotes CD8(+) T cell exhaustion by activating the NF-κB pathway leading to liver metastasis of colorectal cancer. Int. J. Biol. Sci.18, 2345–2361. 10.7150/ijbs.70137 (2022). [DOI] [PMC free article] [PubMed] [Google Scholar]
- 16.Jeannin, A. C. et al. Inactive matrix gla protein plasma levels are associated with peripheral neuropathy in type 2 diabetes. PLoS ONE. 15, e0229145. 10.1371/journal.pone.0229145 (2020). [DOI] [PMC free article] [PubMed] [Google Scholar]
- 17.Lin, H. et al. DHX32 promotes angiogenesis in Colorectal Cancer through augmenting β-catenin signaling to Induce expression of VEGFA. EBioMedicine. 18, 62–72. 10.1016/j.ebiom.2017.03.012 (2017). [DOI] [PMC free article] [PubMed] [Google Scholar]
- 18.Lan, D. et al. Transcriptome-wide Association Study identifies genetically dysregulated genes in Diabetic Neuropathy. Comb. Chem. High. Throughput Screen.24, 319–325. 10.2174/1386207323666200808173745 (2021). [DOI] [PubMed] [Google Scholar]
- 19.Ivanova, O. M. et al. Non-canonical functions of spliceosome components in cancer progression. Cell. Death Dis.14. 10.1038/s41419-022-05470-9 (2023). [DOI] [PMC free article] [PubMed]
- 20.Wan, L. et al. Splicing factor SRSF1 promotes pancreatitis and KRASG12D-Mediated pancreatic Cancer. Cancer Discov. 13, 1678–1695. 10.1158/2159-8290.Cd-22-1013 (2023). [DOI] [PMC free article] [PubMed] [Google Scholar]
- 21.Ma, H. L. et al. SRSF2 plays an unexpected role as reader of m(5)C on mRNA, linking epitranscriptomics to cancer. Mol. Cell.83, 4239–4254e4210. 10.1016/j.molcel.2023.11.003 (2023). [DOI] [PMC free article] [PubMed] [Google Scholar]
- 22.Xiong, J., Chen, Y., Wang, W. & Sun, J. Biological function and molecular mechanism of SRSF3 in cancer and beyond. Oncol. Lett.23, 21. 10.3892/ol.2021.13139 (2022). [DOI] [PMC free article] [PubMed] [Google Scholar]
- 23.Xu, W. et al. Genetic compensation response could exist in colorectal cancer: UPF3A upregulates the oncogenic homologue gene SRSF3 expression corresponding to SRSF6 to promote colorectal cancer metastasis. J. Gastroenterol. Hepatol.38, 634–647. 10.1111/jgh.16152 (2023). [DOI] [PubMed] [Google Scholar]
- 24.Li, J. et al. The long non-coding RNA DKFZp434J0226 regulates the alternative splicing process through phosphorylation of SF3B6 in PDAC. Mol. Med.27, 95. 10.1186/s10020-021-00347-7 (2021). [DOI] [PMC free article] [PubMed] [Google Scholar]
- 25.Zeng, Q. et al. An oncogenic gene, SNRPA1, regulates PIK3R1, VEGFC, MKI67, CDK1 and other genes in colorectal cancer. Biomed. Pharmacother. 117, 109076. 10.1016/j.biopha.2019.109076 (2019). [DOI] [PubMed] [Google Scholar]
- 26.Hopkins, B. D., Goncalves, M. D. & Cantley, L. C. Insulin-PI3K signalling: an evolutionarily insulated metabolic driver of cancer. Nat. Rev. Endocrinol.16, 276–283. 10.1038/s41574-020-0329-9 (2020). [DOI] [PMC free article] [PubMed] [Google Scholar]
- 27.Silva, C. I. D., Gonçalves-de-Albuquerque, C. F., Moraes, B. P. T., Garcia, D. G. & Burth, P. Na/K-ATPase: their role in cell adhesion and migration in cancer. Biochimie. 185, 1–8. 10.1016/j.biochi.2021.03.002 (2021). [DOI] [PubMed] [Google Scholar]
- 28.Yang, T. et al. The histone deacetylase inhibitor PCI-24781 impairs calcium influx and inhibits proliferation and metastasis in breast cancer. Theranostics. 11, 2058–2076. 10.7150/thno.48314 (2021). [DOI] [PMC free article] [PubMed] [Google Scholar]
- 29.Deka, S. J. & Trivedi, V. Potentials of PKC in Cancer Progression and Anticancer Drug Development. Curr. Drug Discov Technol.16, 135–147. 10.2174/1570163815666180219113614 (2019). [DOI] [PubMed] [Google Scholar]
- 30.Mandal, K. Review of PIP2 in Cellular Signaling, functions and diseases. Int. J. Mol. Sci.21. 10.3390/ijms21218342 (2020). [DOI] [PMC free article] [PubMed]
- 31.Ma, Z., Björklund, A. & Islam, M. S. A TRPM4 Inhibitor 9-Phenanthrol Inhibits Glucose- and Glucagon-Like Peptide 1-Induced Insulin Secretion from Rat Islets of Langerhans. J Diabetes Res 5131785, doi: (2017). 10.1155/2017/5131785 (2017). [DOI] [PMC free article] [PubMed]
- 32.Kappel, S. et al. TRPM4 is highly expressed in human colorectal tumor buds and contributes to proliferation, cell cycle, and invasion of colorectal cancer cells. Mol. Oncol.13, 2393–2405. 10.1002/1878-0261.12566 (2019). [DOI] [PMC free article] [PubMed] [Google Scholar]
- 33.Sozucan, Y. et al. TRP genes family expression in colorectal cancer. Exp. Oncol.37, 208–212 (2015). [PubMed] [Google Scholar]
- 34.Zhang, J., Zhang, F. & Niu, R. Functions of Shp2 in cancer. J. Cell. Mol. Med.19, 2075–2083. 10.1111/jcmm.12618 (2015). [DOI] [PMC free article] [PubMed] [Google Scholar]
- 35.Yuan, Y. et al. SHP2 promotes proliferation of breast cancer cells through regulating cyclin D1 stability via the PI3K/AKT/GSK3β signaling pathway. Cancer Biol. Med.17, 707–725. 10.20892/j.issn.2095-3941.2020.0056 (2020). [DOI] [PMC free article] [PubMed] [Google Scholar]
- 36.Hu, Z., Li, J., Gao, Q., Wei, S. & Yang, B. SHP2 overexpression enhances the invasion and metastasis of ovarian cancer in vitro and in vivo. Onco Targets Ther.10, 3881–3891. 10.2147/ott.S138833 (2017). [DOI] [PMC free article] [PubMed] [Google Scholar]
- 37.Bard-Chapeau, E. A. et al. Ptpn11/Shp2 acts as a tumor suppressor in hepatocellular carcinogenesis. Cancer Cell.19, 629–639. 10.1016/j.ccr.2011.03.023 (2011). [DOI] [PMC free article] [PubMed] [Google Scholar]
- 38.Asmamaw, M. D., Shi, X. J., Zhang, L. R. & Liu, H. M. A comprehensive review of SHP2 and its role in cancer. Cell. Oncol. (Dordr). 45, 729–753. 10.1007/s13402-022-00698-1 (2022). [DOI] [PubMed] [Google Scholar]
- 39.Yue, X., Han, T., Hao, W., Wang, M. & Fu, Y. SHP2 knockdown ameliorates liver insulin resistance by activating IRS-2 phosphorylation through the AKT and ERK1/2 signaling pathways. FEBS Open. Bio. 10, 2578–2587. 10.1002/2211-5463.12992 (2020). [DOI] [PMC free article] [PubMed] [Google Scholar]
- 40.Kushi, R., Hirota, Y. & Ogawa, W. Insulin resistance and exaggerated insulin sensitivity triggered by single-gene mutations in the insulin signaling pathway. Diabetol. Int.12, 62–67. 10.1007/s13340-020-00455-5 (2021). [DOI] [PMC free article] [PubMed] [Google Scholar]
- 41.Chiefari, E. et al. Insulin resistance and Cancer: in search for a causal link. Int. J. Mol. Sci.22. 10.3390/ijms222011137 (2021). [DOI] [PMC free article] [PubMed]
- 42.Khezri, M. R., Jafari, R., Yousefi, K. & Zolbanin, N. M. The PI3K/AKT signaling pathway in cancer: molecular mechanisms and possible therapeutic interventions. Exp. Mol. Pathol.127, 104787. 10.1016/j.yexmp.2022.104787 (2022). [DOI] [PubMed] [Google Scholar]
- 43.Fu, N. J. et al. Hexachlorophene, a selective SHP2 inhibitor, suppresses proliferation and metastasis of KRAS-mutant NSCLC cells by inhibiting RAS/MEK/ERK and PI3K/AKT signaling pathways. Toxicol. Appl. Pharmacol.441, 115988. 10.1016/j.taap.2022.115988 (2022). [DOI] [PubMed] [Google Scholar]
- 44.Richards, C. E. et al. Protein tyrosine phosphatase Non-receptor 11 (PTPN11/Shp2) as a Driver Oncogene and a Novel Therapeutic Target in Non-small Cell Lung Cancer (NSCLC). Int. J. Mol. Sci.24. 10.3390/ijms241310545 (2023). [DOI] [PMC free article] [PubMed]
- 45.Chen, X. et al. Tyrosine phosphatase PTPN11/SHP2 in solid tumors - bull’s eye for targeted therapy? Front. Immunol.15, 1340726. 10.3389/fimmu.2024.1340726 (2024). [DOI] [PMC free article] [PubMed] [Google Scholar]
- 46.Liang, H. Advanced glycation end products induce proliferation, invasion and epithelial-mesenchymal transition of human SW480 colon cancer cells through the PI3K/AKT signaling pathway. Oncol. Lett.19, 3215–3222. 10.3892/ol.2020.11413 (2020). [DOI] [PMC free article] [PubMed] [Google Scholar]
- 47.Suski, J. M., Braun, M., Strmiska, V. & Sicinski, P. Targeting cell-cycle machinery in cancer. Cancer Cell.39, 759–778. 10.1016/j.ccell.2021.03.010 (2021). [DOI] [PMC free article] [PubMed] [Google Scholar]
- 48.Wang, Q., Bode, A. M. & Zhang, T. Targeting CDK1 in cancer: mechanisms and implications. NPJ Precis Oncol.7, 58. 10.1038/s41698-023-00407-7 (2023). [DOI] [PMC free article] [PubMed] [Google Scholar]
- 49.Pawlonka, J., Rak, B. & Ambroziak, U. The regulation of cyclin D promoters - review. Cancer Treat. Res. Commun.27, 100338. 10.1016/j.ctarc.2021.100338 (2021). [DOI] [PubMed] [Google Scholar]
- 50.Ying, X. et al. CDK1 serves as a novel therapeutic target for endometrioid endometrial cancer. J. Cancer. 12, 2206–2215. 10.7150/jca.51139 (2021). [DOI] [PMC free article] [PubMed] [Google Scholar]
- 51.Li, J., Wang, Y., Wang, X. & Yang, Q. CDK1 and CDC20 overexpression in patients with colorectal cancer are associated with poor prognosis: evidence from integrated bioinformatics analysis. World J. Surg. Oncol.18. 10.1186/s12957-020-01817-8 (2020). [DOI] [PMC free article] [PubMed]
- 52.Marasco, M. et al. Molecular mechanism of SHP2 activation by PD-1 stimulation. Sci. Adv.6, eaay4458. 10.1126/sciadv.aay4458 (2020). [DOI] [PMC free article] [PubMed] [Google Scholar]
- 53.Achkova, D. & Maher, J. Role of the colony-stimulating factor (CSF)/CSF-1 receptor axis in cancer. Biochem. Soc. Trans.44, 333–341. 10.1042/bst20150245 (2016). [DOI] [PubMed] [Google Scholar]
- 54.Xu, Z. et al. Endothelial deletion of SHP2 suppresses tumor angiogenesis and promotes vascular normalization. Nat. Commun.12, 6310. 10.1038/s41467-021-26697-8 (2021). [DOI] [PMC free article] [PubMed] [Google Scholar]
- 55.Wang, Y. et al. Targeting the SHP2 phosphatase promotes vascular damage and inhibition of tumor growth. EMBO Mol. Med.13, e14089. 10.15252/emmm.202114089 (2021). [DOI] [PMC free article] [PubMed] [Google Scholar]
Associated Data
This section collects any data citations, data availability statements, or supplementary materials included in this article.
Supplementary Materials
Data Availability Statement
The datasets generated and/or analysed during the current study are available from the corresponding author upon reasonable request.










