Abstract
Background
Hypoxic-ischemic encephalopathy (HIE) is a major cause of neonatal disability and mortality. Although intensive studies and therapeutic approaches, there are limited restorative treatments till now. Human embryonic stem cell (hESCs)-derived cortical neural progenitors have shown great potentials in ischemic stroke in adult brain. However, it is unclear whether they are feasible for cortical reconstruction in immature brain with hypoxic-ischemic encephalopathy.
Methods
By using embryonic body (EB) neural differentiation method combined with DAPT pre-treatment and quantitative cell transplantation, human cortical neuroblasts were obtained and transplanted into the cortex of hypoxic-ischemic injured brain with different dosages 2 weeks after surgery. Then, immunostaining, whole-cell patch clamp recordings and behavioral testing were applied to explore the graft survival and proliferation, fate commitment of cortical neuroblasts in vitro, neural circuit reconstruction and the therapeutic effects of cortical neuroblasts in HIE brain.
Results
Transplantation of human cortical neural progenitor cells (hCNPs) in HIE-injured cortex exhibited long-term graft overgrowth. DAPT pre-treatment successfully synchronized hCNPs from different developmental stages (day 17, day 21, day 28) to deep layer cortical neuroblasts which survived well in HIE injured brain and greatly prevented graft overgrowth after transplantation. Importantly, the cortical neuroblasts primarily differentiated into deep-layer cortical neurons and extended long axons to their projection targets, such as the cortex, striatum, thalamus, and internal capsule in both ipsilateral and contralateral HIE-injured brain. The transplanted cortical neurons established synapses with host cortical neurons and exhibited spontaneous excitatory or inhibitory post-synaptic currents (sEPSCs or sIPSCs) five months post-transplantation. Rotarod and open field tests showed greatly improved animal behavior by intra-cortex transplantation of deep layer cortical neuroblasts in HIE injured brain.
Conclusions
Transplanted hESCs derived cortical neuroblasts survive, project to endogenous targets, and integrate into host cortical neural circuits to rescue animal behavior in the HIE-injured brain without graft overgrowth, providing a novel and safe cell replacement strategy for the future treatment of HIE.
Supplementary Information
The online version contains supplementary material available at 10.1186/s13287-024-04049-9.
Keywords: Hypoxic-ischemic encephalopathy, Human embryonic stem cells, Cortical neuroblasts, Cell transplantation, Graft overgrowth, Neural circuit repair
Background
Hypoxic–ischemic encephalopathy (HIE) is the most common cause of death and disability in newborns [1, 2], with a prevalence of approximately 1–4 per 1000 live births in developed countries and ~ 26 per 1000 in the developing countries [3, 4]. Despite significant improvements in perinatal and neonatal intensive care medicine, 35% of neonates with HIE have still been present long-term neurodevelopmental sequelae [4–7]. Based on MRI studies, the brains of full-term newborns exhibit areas that are highly vulnerable to hypoxic-ischemic events, such as the basal ganglia thalami, cortex and white matter, which are broadly involved in motor processing, behavior and cognition development [8–10]. Although a large number of clinical trials, no pharmacological treatment is available to attenuate brain injury in neonates till now [11].
Human pluripotent stem cells (hPSCs) derived neural progenitors which repairs the injured brain by replacing the lost neuron is a promising approach for neurologic disease. hPSCs have been differentiated into fate committed neural progenitor cells (NPCs) by using signaling inhibitor or activator to mimic the intrinsic brain development [12]. These brain region-specific NPCs differentiated into specific mature neurons or subtype neurons in vivo, and established functional connections with host neurons, ultimately restored behavioral defects of diseased animal with neurological disorders [13, 14]. We have previously shown that transplanted human striatal projection neural progenitors precisely repaired basal ganglia neural circuit in HIE-injured brain [15], suggesting therapeutic potential of specific neural progenitors by neural network reconstruction for HIE. However, the cerebral cortex is a highly complex cellular mosaic containing dozens of neuronal subtypes that display multiple specific connectivity with the rest of the brain. It is still unclear if the transplanted human neurons could repair the HIE-injured cortex in neural circuit level.
During neural development, hCNPs undergo considerable rounds of symmetric and asymmetric divisions to increase the diversity of cortical neurons and thickness of cortical areas. Thus, it takes prolonged periods of neurogenesis in humans compared with rodents or even primates [16–19]. Correspondingly, the in vitro differentiation of human pluripotent stem cells (hPSCs) towards cerebral cortex lineages faithfully recapitulates the sequential generation of neuronal subtypes, following a ‘time schedule’ that largely matches the pace of the cortical development in vivo [20–23]. These hCNPs would follow the intrinsic properties to amplify their progenitors for few months after transplantation which usually cause graft overgrowth, particularly when immature proliferating neural stem cells or NPCs are still abundant [24–26]. These oversized grafts not only affect surrounding healthy host tissue, but also form tumor-like neural-rosettes even a long time after transplantation, which reduce safety of stem cell therapy for brain [27–29]. Many studies try to remove remnant proliferating NPCs by extending the in vitro differentiation period before transplantation [26], treating neural progenitors with small molecules such as mitomycin-C or Azidothymidine [30, 31]. In recent papers, hCNPs are efficiently synchronized and accelerated to more mature state by inhibition of Notch signaling with a γ-secretase inhibitor (GSI), DAPT [25, 32, 33]. However, if these more mature, cell cycle exited neuroblasts could survive and repair host neural circuit remains unknown, particularly in the context of a HIE injured brain, in which extensive neuronal loss, widespread activation of astrocytes, scar formation, and delayed onset of apoptosis coincide with activated microglia and infiltrating macrophages lasting for weeks to months [34–36].
Here, we found that transplanted hPSC-derived deep layer cortical neuroblasts treated by DAPT could survive, extend axons into almost all of the endogenous targets of cortical neurons without graft outgrowth and rescue behavioral defects of HIE injured mouse. Synchronizing hCNPs into cortical neuroblasts by DAPT before transplantation did not affect final neuronal fate between deep layer and upper layer in vitro and in vivo. Our study provides a new strategy to better application of hCNPs into clinical treatment of HIE and other brain disorders with cortical neuron death.
Materials and methods
Cell culture
hESCs were obtained from the Wisconsin International Stem Cell Bank (WiCell Research Institute, Madison, WI, USA). hESCs cell line details are as follows, product name: WA09, alias: H9, lot number: WB0143, parent material: WA09-MCB-01, passage number: p26. hESCs (H9) and hESCs derived EGFP reporter line (passages 28–40) were cultured on a feeder layer of mitotically inactivated mouse embryonic fibroblasts (MEFs) in hESC medium containing DMEM/F12 (Gibco), 20% knockout serum replacement (Invitrogen), 1 × nonessential amino acids (NEAA, Gibco), 1 × GlutaMAX (Gibco), 0.1 mM β-mercaptoethanol (Sigma-Aldrich). Cells were fed daily with hESC medium freshly supplemented with 4 ng/ml b-FGF (R&D) and passaged weekly by dispase.
Neural differentiation
To differentiate human cortical neurons, hESC colonies on MEFs (5–6 days after passaging) were detached into small clumps with dispase and suspended with ESC medium for 3 days to form embryonic bodies (EBs). To enhance neural induction, dual SMAD inhibitors, SB431542 (Tocris Bioscience, 2µM) and DMH-1 (Tocris Bioscience, 2µM) were added into neural induction medium (NIM) containing DMEM/F-12, 1× N2 supplement and 1× NEAA from day 4 to day 6. EBs were attached onto six-well plates from day 7 to day 14 to form neural rosettes. On day 15, the neural rosettes were gently blown off using a 1-ml pipette and resuspended in NIM containing 1×B27 (Gibco) and ROCK inhibitor (0.5 µM). From day 17, neural spheres were cultured in NIM with the medium changed every other day. DAPT (Selleck, 10µM) was added for 3 days or 7 days depending on experiment schedules. For neuron maturation in vitro, neural spheres were digested into single cells with Accutase and plated onto coverslips pre-coated with poly-L-ornithine (Sigma), followed by Matrigel (BD Biosciences) coating the next day after washing. These cells were cultured with neural differentiation medium (NDM) including Neurobasal™ medium, 1×N2 supplement, 1×B27, supplemented with brain-derived neurotrophic factor (BDNF, 20 ng/ml), glial-derived neurotrophic factor (GDNF, 10 ng/ml), insulin-like growth factor 1 (IGF1, 10 ng/ml), cyclic adenosine monophosphate (cAMP, 1 µM), ascorbic acid (AA, 200 µM). The medium was half-changed every week. The coverslips were fixed for immunostaining after maturation for 8 weeks.
Animal model
All of the animal experiments were conducted in accordance with the National Institute of Health Guide for the Care and Use of Laboratory Animals, and all protocols were approved by Experimental Ethics Committee at the School of Basic Medical Science, Fudan University (Approval No. 20220228-159) and the work has been reported in line with the ARRIVE guideline 2.0. Make every effort to minimize the number of animals used and their suffering. Severe combined immunodeficiency (SCID) mice were purchased from Beijing Vital River Laboratory Animal Technology Co., Ltd. (Beijing, China) and maintained under a 12-h light/dark cycle and had free access to food and water throughout the study. The HIE model was induced with SCID mouse of both genders at postnatal day 7, as described previously [15]. Briefly, animals were anaesthetized under isoflurane and the left common carotid artery of the mouse was isolated and electrocoagulation-severed by a monopolar electrical cautery. After being returned to the dam to recover for 2 h, animals were exposed to 8% oxygen in nitrogen for 30 min. For sham-control animals, the left common carotid artery was isolated without electrocoagulation. The time of surgical procedure for each mouse was less than 5 min. The euthanasia was performed by CO₂ inhalation.
Cell transplantation
Before transplantation, cortical neural progenitors were digested into single cells and 10,000 cells were aggregated in non-adhesion 96-well plates for 2 days. Then,10 or 20 reaggregated neural spheres were collected in artificial cerebrospinal fluid (ACSF) containing 1× B27, BDNF (20 ng/ml), and ROCK inhibitor (0.5 µM). Two weeks after HIE, all mice undergoing HIE surgery were randomly assigned to the ACSF or cell transplant groups. Depending on the total cell number for transplantation, 10 or 20 neural spheres were injected into the left motor cortex of each HIE-injured mouse using a glass needle at the following coordinates: (AP: +0.6 mm; ML: +1.3 mm; DV: -1.5 mm; relative to bregma). The injection procedure took 10 min. Mice received ACSF only served as controls. Both eyes were covered with eye ointment to prevent xerophthalmia during the surgery.
Sample preparation and immunofluorescent staining
Neural spheres were fixed in 4% paraformaldehyde for 15 min and dehydrated with 30% sucrose solutions overnight. Animals were sacrificed with an overdose of pentobarbital (250 mg/kg, i.p.) and perfused transcardially with 0.9% saline and 4% PFA in turn. Mice brains were isolated and fixed with 4% PFA for 4 h followed by 20% and 30% sucrose solutions until completely sunk. Neural spheres were serially sectioned at a thickness of 15 μm by frozen section (CM1950, Leica) and mice brains were sectioned coronally at a thickness of 30 μm. For neurons plated on glass coverslips, they were fixed in 4% paraformaldehyde for 15 min firstly. All the samples were washed three times with DPBS, then permeabilized by 0.2% Triton X-100 (Sigma) in DPBS for 10 min at room temperature. Samples from in vitro culture were blocked with 10% donkey serum in DPBS for 1 h at room temperature, then transferred into primary antibodies (Supplementary Table S1.) diluted with 0.1% Triton X-100 and 5% donkey serum overnight at 4℃. After washed, samples were incubated with Alexa Fluor-conjugated secondary antibodies (Supplementary Table S1.) diluted in 5% donkey serum at room temperature for 1 h. Finally, the samples were washed and attached to glass slides with Fluoromount-G mounting solution (Southern Biotech). For brain sections, they were incubated with blocking solution (10% donkey serum and 0.3% Triton X-100) for 1 h at room temperature, then incubated in primary antibodies (Supplementary Table S1.) diluted with 0.3% Triton X-100 and 5% donkey serum at 4℃ for 1–3 nights. After washed, sections were incubated in secondary antibodies diluted in 5% donkey serum at room temperature for 1 h. Finally, the sections were washed and attached to glass slides with Fluoromount-G mounting solution. Images were captured on Nikon AX/AX R confocal microscope and Olympus SLIDEVIEW VS200 microscope.
Whole-cell patch-clamp and brain slice recording
Coronal brain slices at the level of grafts were prepared from animals at 5 months post-transplantation (MPT) and sliced into 300 μm sections using a vibratome (Leica VT1200S). The sections were incubated in the recording artificial cerebrospinal fluid (ACSF, 124 mM NaCl, 4.4 mM KCl, 2 mM CaCl2, 1 mM MgSO4, 25 mM NaHCO3, 1 mM NaH2PO4, and 10 mM glucose) saturated with 95% O2/5% CO2 at room temperature within 60 min. Voltage and current signals were recorded by Axon 700B amplifier (Axon). Current stimulation-induced action potentials (APs) of grafted cells were recorded in current clamp mode. The electrodes were filled with a solution containing 120 mM K-gluconate, 5 mM NaCl2, 1 mM MgCl2, 0.2 mM EGTA, 10 HEPES, 2 mM Mg-ATP, 0.1 mM Na3-GTP and 10 mM phosphocreatine disodium, with pH regulated to 7.2 by HCl. The spontaneous excitatory postsynaptic currents (sEPSCs) and spontaneous inhibitory postsynaptic currents (sIPSCs) were recorded at a holding potential of − 60 mV in voltage clamp mode. The recording electrodes were filled with a solution containing 112 mM Cs-Gluconate, 5 mM TEA-Cl, 3.7 mM NaCl, 0.2 mM EGTA, 10 mM HEPES, 2 mM MgATP, 0.3 mM Na3GTP and 5 mM QX-314 (adjusted to PH 7.2 with CsOH). Biocytin (0.4%) was delivered to the recorded cells to identify the morphological properties. Data analysis was performed using Clampfit and GraphPad software.
Imaging and cellular quantification
To quantify the cellular population of FOXG1, PAX6, EMX1, MEIS2, NKX2.1, SOX2, KI67, and DCX expressing cells among total (Hoechst-labeled) cells or TBR1, CTIP2 and SATB2 expressing cells to MAP2 cells, at least three randomly chosen images under 20× objective lens from each of the three replicated independent experiments were analyzed with ImageJ software. For in vivo graft characterization, the area of each graft was captured by a fluorescence microscope (Olympus VS200) and measured by Olyvia software. For quantification of neural subtypes and proliferation markers, images were captured by a 60× objective with Nikon AX/AX R laser-scanning confocal microscope (Nikon, Tokyo, Japan). At least two images were obtained from each animal. Cells were counted manually with Image J. The outcome analysis was carried out by investigators blinded to the group assignment.
Behavioral tests
Two behavioral tests were performed to evaluate the motor function recovery of HIE mice 3 months after cell transplantation therapy. Before the test, all animals were needed to stay in the test room for 30 min to adapt to the environment. For rotarod test, all animals were pre-trained for two days in order to reach a stable performance. On day 1, mice were trained on a rotating rod at speed of 5 rpm in a period of 300 s twice, and then trained at accelerating speed from 5 rpm to 40 rpm within 60s in a period of 300s twice. On day 2, mice were trained on rod accelerating from 5 rpm to 40 rpm in a period of 300s for three times. The test was performed on the third day on a rotating rod that accelerated from 5 rpm to 40 rpm within 60s. The time each mouse stayed on the rod was monitored. The average duration from three repeated tests of each animal was used for data analysis. For open field test, individual mouse was positioned in a plastic open-field chamber that is 40 cm × 40 cm × 40 cm. The distance covered and average velocity in 30 min was tracked and analyzed by EthoVision video tracking system (from Noldus Information Technology). Test time was between 8 am to 12 pm and the test order was randomized. The individual mouse was considered the experimental unit within the studies. The investigator responsible for analyzing the video was not aware of the treatment group allocation.
Statistical analysis
GraphPad Prism 9.0 was used for statistical analysis. All graphical data are presented as the means ± SEMs. All analyses were performed in a double-blind manner and duplicated at least three times, and representative experiments are shown. Comparisons were carried out with Student’s T test or one-way analysis of variance (ANOVA) with Tukey’s test. Values were considered statistically significantly different at P < 0.05 (*), P < 0.01 (**), P < 0.001 (***) or P < 0.0001 (****) and ns indicated no statistical significance.
Results
hESCs-derived cortical neural progenitors display graft overgrowth after transplantation into HIE-injured cortex
To generate cortical neural progenitors, hESCs were differentiated by protocol we published before [14]. Briefly, neural induction was conducted by dual SMAD-inhibitors followed by attachment of embryoid bodies (EBs) to form neural rosettes. The cellular morphology at each differentiation stage is shown in Fig. 1A. On differentiation day 24, the majority of neural progenitors (87.38 ± 5.82%) expressed the telencephalic marker FOXG1 (Fig. 1C and D). Among all cells, 66.94 ± 9.10% expressed with early dorsal forebrain marker PAX6, and 96.35 ± 3.26% expressed with cortical neural progenitor marker EMX1 (Fig. 1C and D). Only very few neural progenitors expressed LGE (Lateral ganglionic eminence) marker MEIS2 (28.57 ± 8.85%) and MGE (Medial ganglionic eminence) marker NKX2.1(9.70 ± 4.86%) (Fig. 1C and D). These data suggest identity of cortical neural progenitors derived from hESCs in this study. After neuron maturation for 8 weeks, immunohistochemical staining and statistical data showed that TBR1+ and CTIP2+ deep layer cortical neurons constituted the majority of all cells (20.33 ± 7.39% and 60.40 ± 14.51%, respectively), whereas SATB2+ upper layer neurons were less abundant (8.22 ± 4.63%). Almost all matured neurons expressed the excitatory neurotransmitter glutamate, while few expressed the inhibitory neurotransmitter GABA (Fig. 1E and F). Altogether, we successfully differentiated cortical neural progenitors and neurons from hESCs.
Fig. 1.
Differentiation and transplantation of human cortical neurons into the HIE- injured cortex. (A) Schematic procedure of cortical neuron differentiation. Scale bars: 500 μm (hPSCs, EB, Neural spheroids); 200 μm (Neural rosettes); 100 μm (Neurons). (B) Experimental design for HIE mouse model and cell transplantation. (C-D) Representative immunofluorescent images and quantification displaying the expression of FOXG1, PAX6, EMX1, MEIS2, and NKX2.1 in day 24 cortical neurospheres differentiated from hESCs. Scale bars: 100 μm. (E-F) Representative immunofluorescent images and quantification displaying the expression of SATB2 (layer II-IV), CTIP2 (layer V), TBR1 (VI), GLU (glutamatergic neuron) and GABA (GABAergic neuron) in cortical neurons (MAP2+) at 8 weeks after neuron maturation in vitro. Scale bars: 50 μm. (G-H) Representative images of NEUN staining and quantification showing cortical neuron loss and ipsilateral brain area loss at 1 week, 1 month and 6 months post-HIE. Scale bars: 500 μm. The boxed areas are magnified on the right, scale bars:100 μm. (I-J) Representative images showing GFP+ grafts in HIE-injured mice at 2 MPT (I) and 6 MPT (J) post-transplantation. The white dotted line indicated the graft areas. Scale bars: 500 μm. Data are presented as the mean ± SEM. Abbreviation: Ipsi-: ipsilateral; Contra-: contralateral. MPT: Months Post Transplantation
Then, we prepared HIE model with SCID mouse with the protocol established before by our lab [15]. The brain injury caused by HIE were assessed by immunostaining of neuron marker NEUN, glia marker GFAP (for astrocyte) and Iba1 (for microglia). There were 31.46 ± 15.47%; 31.76 ± 11.59% and 33.74 ± 9.16% brain area loss at 1 week (1 W), 1 month (1 M) and 6 months (6 M) post HIE with obviously decreased NEUN+ cell density within ipsilateral cortex (Fig. 1G and H), respectively, suggesting dramatical and long-term cortical neuronal loss induced by HIE. In addition, we observed obvious astrogliosis by GFAP and microglial activation by Iba-1 in the ipsilateral cortex 1 week after HIE (Fig. S1), indicating characteristics of an HIE-injured brain.
To explore the feasibility of hCNPs for HIE, we then transplanted 4 × 104 cortical NPCs derived from H9-GFP cell line into HIE mouse cortex 2 weeks after HIE surgery (Fig. 1B). The graft was observed at 2- and 6-months following cell transplantation. GFP immunostaining data showed that transplantation of 4 × 104 hNPCs produced a graft covered part of striatal area 2 months post transplantation (2MPT) (Fig. 1I), and it kept expanding in the following 4 months, which severely compressed the ipsilateral corpus callosum and striatum at 6MPT (Fig. 1J). This result indicates that cortical progenitor cells exhibit high proliferative capacity over an extended period, leading to excessive graft growth, which may pose potential safety risks for stem cell therapy in treating HIE cortical injury.
DAPT-treatment prevents hCNPs proliferation and synchronizes hCNPs into deep-layer cortical neuroblasts
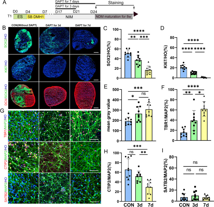
Notch signaling inhibiton regulates proliferation or cortical neurogenesis and is routinely used to promote cell-cycle exit in vitro [37, 38]. To explore strategy which could decrease graft overgrowth after cell transplantation in vivo, we test if Notch signaling inhibition by γ-secretase inhibitor could prevent proliferation of hCNPs derived from hESCs in vitro. hCNPs were treated by DAPT for 3 days (3d) or 7 days (7d) at day 17 after neural differentiation (T1) followed by neuron maturation for 8 weeks (Fig. 2A). Firstly, proliferation and maturation of hCNPs treated by DAPT for different duration were examined by neural stem cell marker SOX2, cell proliferation marker KI67 and neuroblast marker DCX (Fig. 2B). Statistical data showed that DAPT treatment significantly reduced SOX2+ neural stem cells (CON, 50.51 ± 7.16%; 3d, 36.98 ± 9.31%; 7d, 16.72 ± 7.73%) (Fig. 2C) and KI67+ proliferation cells (CON, 21.16 ± 4.64%; 3d, 9.98 ± 2.35%; 7d, 1.25 ± 0.90%) (Fig. 2D). Furthermore, DCX+ neuroblasts increased markedly after DAPT treatment, while no obvious changes were observed between hCNPs treated for 3d or 7d (Fig. 2E). Moreover, immunostaining and statistical data for forebrain progenitors FOXG1+, LGE progenitor marker MEIS2+ and MGE progenitors NKX2.1+ did not show any dramatical changes, indicating that DAPT treatment did not alter the identity of forebrain cortical neural progenitors (Fig. S2). These results indicated that DAPT treatment for 3 days or 7 days effectively suppressed the proliferation of hESCs-derived hCNPs and generated cell cycle exited cortical neuroblasts in vitro.
Fig. 2.
DAPT treatment reduced proliferation of human cortical progenitors and promoted generation of deep-layer cortical neurons. (A) Experimental design for neural differentiation and DAPT treatment during hCNPs differentiation at stage T1. (B) Representative immunofluorescent images displaying the expression of SOX2, KI67, SOX2/DCX in cortical neurospheres in CON- (without DAPT treatment), and DAPT-treated neurospheres (for 3d and 7d) at 24 days post-differentiation. Scale bars: 100 μm. (C-D) Quantification of SOX2 and KI67 immuno-positive cells to total. (E) Quantification of mean grey value of DCX in the whole neuroshpere. (F-I) Double immunofluorescent staining of TBR1, CTIP2, and SATB2 with MAP2 (G), and quantification of TBR1 (F), CTIP2 (H), and SATB2 (I) immuno-positive cells to total neurons (MAP2) in the CON- and DAPT-treated groups (for 3d, and 7d) at T2 stage. Scale bars: 50 μm. Data are presented as the mean ± SEM. *P < 0.05, **P < 0.01, ***P < 0.001, ****P < 0.0001
During cortical neurogenesis, differentiating cortical neural progenitors initially generate TBR1+ deep layer (layer VI) neurons, followed by CTIP2+ deep layer (layer V) neurons, and subsequently generate SATB2+ upper layer neurons [39]. There exists a strong correlation between birth date and identity of cortical neuronal subtypes [20, 40]. Thus, we next want to know if hCNPs treated by DAPT would affect cortical neuronal subtype specification. We found that 3d-DAPT treatment significantly increased TBR1+ layer VI neurons while a decrease of CTIP2+ layer V neurons compared with control group (Fig. 2G, F, H). Of note, we did not see any changes about the cellular proportions of SATB2+ upper layer cortical neurons between DAPT-treated and non-treated hCNPs (Fig. 2G and I). Interestingly, we found that extending the DAPT treatment duration to 7 days further increased the ratio of TBR1+ cells at the expense of reducing CTIP2+ cells, yet it still did not affect the proportions of upper layer cortical neurons (Fig. 2F, H, I), suggesting that DAPT treatment did not affect cortical neuronal fate between deep layer and upper layer.
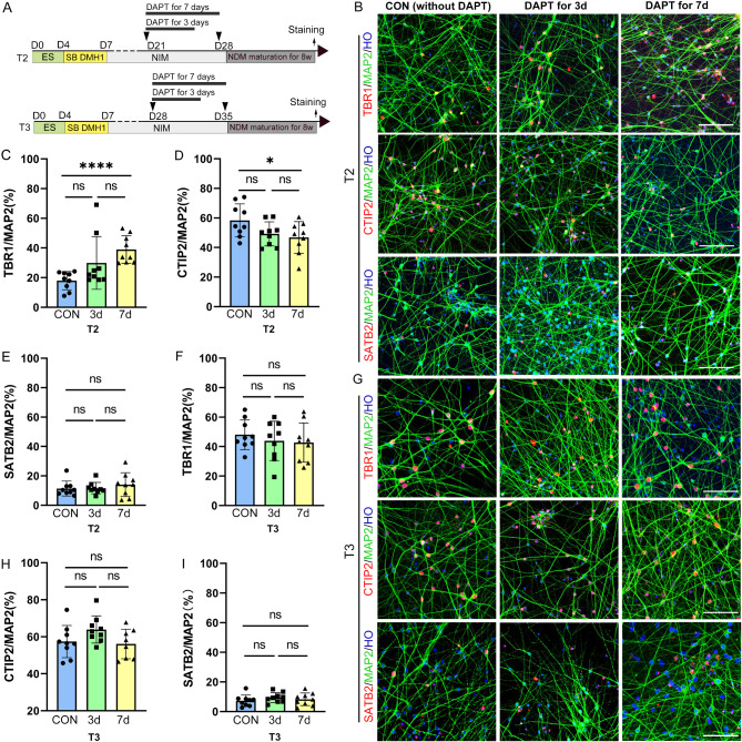
During cerebral cortex development, individual neural progenitors give rise to sequence of different cortical neuron types according to a temporal patterning course, that is cell fate determined by its birth-order in a progenitor lineage [12, 41]. To investigate whether hCNPs from distinct developmental stages treated with DAPT yield varying types of cortical neurons, we administered DAPT treatment for 3 or 7 days to cortical neural progenitors from day 21 (T2) and day 28 (T3) after neural differentiation in further (Fig. 3A). The representative images and statistical data demonstrated that 3d-DAPT treatment on day 21 hCNPs did not change the ratio of TBR1+ or CTIP2+ cells to total cell in contrast to control group (Fig. 3B, C, D). While there was a significant increase in TBR1+ and a slight decrease in CTIP2+ cell numbers in the group treated with DAPT for 7 days (Fig. 3B, C, D). However, the ratios of TBR1+ and CTIP2+ cells remained unchanged in day 28 hCNPs with an additional 3d- or 7d- DAPT treatment compared to the control group (Fig. 3F, G, H). Similar with T1, DAPT treatment had no effect on the ratio of SATB2+ upper layer cortical neurons in the group of hCNPs from both T2 and T3 (Fig. 3E and I).
Fig. 3.
The neural differentiation fate of hCNPs from different developmental stages treated by DAPT. (A) The experimental design for neural differentiation and DAPT treatment at developmental stage T2 and T3 during hCNPs differentiation. (B-E) Double immunofluorescent staining of TBR1, CTIP2, and SATB2 with MAP2 (B), and quantification of TBR1 (C), CTIP2 (D), and SATB2 (E) immuno-positive cells to total neurons (MAP2) in the CON- and DAPT-treated groups (for 3d, and 7d) at T2 stage. Scale bars: 50 μm. (F-I) Double-immunofluorescent staining of TBR1, CTIP2, and SATB2 with MAP2 (G), and the quantification of TBR1/MAP2 (F), CTIP2/MAP2 (H), and SATB2/MAP2 (I) immuno-positive cells to total neurons (MAP2) in the CON- and DAPT-treated groups (for 3d, and 7d) at T3 stage. Scale bars: 50 μm. Data are presented as the mean ± SEM. *P < 0.05, ****P < 0.0001
Together, these findings suggest that hCNPs treated by DAPT mainly produce deep layer cortical neuroblasts without affecting the generation of upper layer cortical neurons in vitro.
Transplanted cortical neuroblasts survive and primarily mature into deep layer neurons without graft outgrowth in HIE brain
Recent studies have shown that as the maturity of the human neuronal cells increases, their post-transplant survival rate decreases [42]. To explore cell survival, proliferation and differentiation in vivo, day17 hCNPs derived from H9-EGFP were synchronized by DAPT to deep layer cortical neuroblasts and transplanted into HIE-injured cortex 2 weeks after surgery. Specific number of cells were collected by digestion and aggregation with 10,000 cells individually in a low-attachment 96-well plate for transplantation (Fig. 4A). To test if different durations (3 or 7 days) of DAPT treatment would affect cell survival in vitro, we examined apoptosis of hCNPs with the aggregates (neural spheres) by immunostaining before transplantation. The representative images and statistical data showed a significant increase in Caspase-3+ cells in the neurospheres treated with DAPT for 7 days (8.39 ± 1.80%) compared to the group treated for 3 days (6.63 ± 0.76%) and the group without DAPT treatment (5.71 ± 1.64%) (Fig. 4B and C). No significant changes were observed between the control group and the group treated with DAPT for 3 days. Thus, 3-day DAPT treatment in vitro were chosen for the following transplantation experiment.
Fig. 4.
Survival, proliferation and differentiation of deep layer cortical neuroblasts in HIE-injured mouse cortex after transplantation. (A) Schematic diagram showing the generation and transplantation of deep layer cortical neuroblasts into HIE injured brain. (a) Representative images showing quantitative cortical neuroblasts before transplantation. Scale bars: 200 μm (right). (B-C) Immunofluorescent staining and quantification of Caspase-3 in neural spheres from CON and DAPT-treated groups before transplantation. Scale bars: 20 μm. (D) Immunofluorescent staining of GFP displayed the graft areas from different groups transplanted with varying cell quantities: 4 × 104 cells without DAPT (a), and 4 × 104 cells (b), 1 × 105 cells (c), 2 × 105 cells (d) with DAPT treatment for 3 days. Scale bars: 500 μm. (E) Quantification of graft areas from different transplantation groups 2 months post-transplantation. (F-G) Representative images (G) and quantification (F) of neural rosettes in grafts at 2 months post-transplantation. Scale bars: 100 μm. (H and J) Representative images (J) and quantification (H) of KI67 in grafts at 2 months post-transplantation. Scale bars: 10 μm. (K, L and I) Representative images of GFP/CTIP2/TBR1 (K), and GFP/SATB2 (L) immunopositively stained cells, and quantification (I) of TBR1, CTIP2 or SATB2 to total grafted cells (GFP) in CON and DAPT-treated groups 2 months post-transplantation. Scale bars: 10 μm. Data are presented as the mean ± SEM. *P < 0.05, **P < 0.01, ***P < 0.001, ****P < 0.0001
To ensure the safety of hCNPs transplantation in HIE injured cortex, we explored effects of different cell dosage. As shown in Fig. 4D, a total of 4 × 104 hCNPs without DAPT treatment or 4 × 104, 1 × 105 and 2 × 105 hCNPs with 3-day DAPT treatment were injected into the cortex of HIE mice 2 weeks after surgery. Notably, cells without DAPT treatment extensively proliferated and formed grafts covered 36.55 ± 14.82% of ipsilateral cortex area 2 month after transplantation (Fig. 4D-a and E). In contrast, the same dosage of cells with DAPT treatment only covered 1.50 ± 1.53% of ipsilateral cortex area (Fig. 4D-b and E). By increasing the transplanted cell numbers to 1 × 105 or 2 × 105, the graft size increased to 14.33 ± 7.94% and 64.00 ± 12.55% of the ipsilateral cortex area, respectively (Fig. 4D-c, D-d, E). These results suggest a cell dosage-dependent graft size of transplanted cortical neuroblasts following DAPT treatment in the HIE cortex. Notably, we observed that grafts without DAPT treatment displayed evident neural rosettes, which suggest potential to produce excessive graft size after transplantation [26, 27] (Fig. 4G-a and F). By contrast, neural rosettes were not observed in any grafts pre-treated with DAPT, including the graft from the high dosage of transplanted cells (2 × 105 group) (Fig. 4G and F). Accordingly, 7.62 ± 5.26% of the grafted cells were stained with KI67 in grafts without DAPT treatment (Fig. 4J-a and H), while only 1.87 ± 0.90%, 1.90 ± 1.67% and 1.50 ± 1.03% KI67+ cells to total were identified in grafts with DAPT treatment (Fig. 4J-b, J-c, J-d, H) 2 months after transplantation. These results demonstrate successful survival of cortical neuroblasts and prevention of graft overgrowth in the HIE-injured cortex at 2 months after transplantation.
Finally, we want to know whether DAPT treatment in vitro would affect neural differentiation fate of hCNPs in vivo after cell transplantation. Based on the results showing above, we chose 1 × 105 hCNPs pre-treated with DAPT for further studies. Immunohistochemical staining and statistical data showed that 49.74 ± 18.57% of cells were TBR1+ layer VI neurons in grafts pretreated with DAPT, compared to 35.82 ± 11.59% in grafts without DAPT treatment 2 months after transplantation (Fig. 4K and I). While the percentage of CTIP2+ layer V cortical neurons were 30.74 ± 14.71% in grafts pretreated with DAPT, and 63.43 ± 11.26% in grafts without DAPT treatment, respectively (Fig. 4K and I). Similar with in vitro data, no difference was observed for the percentages of SATB2+ upper layer cortical neurons with or without DAPT treatment (Fig. 4L and I). These results suggest that cortical neuroblasts obtained through pre-treatment of hCNPs with DAPT for 3 days before transplantation mainly differentiated into deep layer cortical neurons in the HIE-injured brain.
Projection and integration of grafted human cortical neuroblasts into host neural circuits of HIE injured cortex
Cortical glutamatergic neurons from different layers will send projections to different target areas, such as, upper-layer cortical neurons sending axons to contralateral and ipsilateral cortex, while deep-layer cortical neurons sending axons to subcortical targets, including the striatum, thalamus and brain stem [43, 44]. To determine if the transplanted cortical neuroblasts could extend axons and project to target areas in HIE-injured brain, we stained human fibers from the graft by GFP with serial brain sections. Two months after transplantation, numerous GFP+ human fibers appeared in the targets of endogenous cortical neurons including ipsilateral- and contralateral- Cortex (Fig. 5G-a’ and G-h’), Corpus callosum (Fig. 5G-b’ and G-g’), Striatum (Fig. 5G-c’ and Fig. S3B-a’), Internal capsule (Fig. 5G-d’ and Fig. S3B-b’), Cerebral peduncle (Fig. 5G-e’ and Fig. S3B-d’) and Thalamus (Fig. 5G-f’ and Fig. S3B-c’). Importantly, our observation revealed that GFP+ axons extending from the grafted human cortical neurons, traversing the corpus callosum to reach the striatum, subsequently passing through the internal capsule and continuing to the cerebral peduncle. These findings imply restoration of the corticospinal tract, a critical neural circuit for motor function. Of note, we found transplanted hNPCs which were not pre-treated by DAPT showed similar levels of human axon fibers in almost all the endogenous projection targets of cortical neurons including the ipsilateral -Cortex (Fig. 5B-a and C), -Corpus callosum (Fig. 5B-b and D), -Striatum (Fig. 5B-c and E), -Cerebral peduncle (Fig. 5B-e and H), except the ipsilateral -Internal capsule (Fig. 5B-d and F) and Thalamus (Fig. 5B-f and I). These data indicate that human deep layer cortical neuroblasts have equivalent axon extension capabilities to human cortical neural progenitors and could extensively project to intrinsic targets of cortical neurons in the HIE-injured cortex after transplantation.
Fig. 5.
Transplanted human cortical neuroblasts extended axons to endogenous targets in HIE-injured brain 2MPT. (A) Schematic diagram showing the GFP+ fibers in three representative planes. (B and H) Images from CON (grafted hNPCs without DAPT treatment) showing graft-derived projections in the ipsilateral- or contralateral- cortex (a, h), corpus collosum (b, g), and ipsilateral- striatum (c), internal capsule (d), cerebral peduncle (e), and thalamus (f). Scale bars: 25 µm. (G) Images from DAPT-treated group show GFP+ fibers in the ipsilateral- or contralateral- cortex (a’, h’), corpus collosum (b’, g’), and ipsilateral- striatum (c’), internal capsule (d’), cerebral peduncle (e’), and thalamus (f’). Scale bars: 25 μm. (C-F and H-I) Quantification of GFP+ fibers in the cortex (C), corpus collosum (D), striatum (E), internal capsule (F), cerebral peduncle (H) and thalamus (I) from CON and DAPT-treated group at 2MPT in HIE-injured brain. n=3 mice for each group, at least 2 images obtained from each mouse brain. Data are presented as the mean ± SEM. *P < 0.05, **P < 0.01
Next, to investigate functional integration of transplanted human neurons into host cortical neural circuit, green fluorescent protein (GFP)-expressing human cortical neurons 5 months post-transplantation were recorded. To explore whether grafted human cortical neurons formed synaptic connection with host neurons, double immunostaining of the human-specific presynaptic marker synaptophysin (hSYN) with the mouse postsynaptic marker PSD95 was performed. As shown in Fig. 6A, hSYN and PSD95 colocalized puncta were detected in the host brains, suggesting established synaptic connectivity of grafted cells with host neurons. To further test if these synaptic connection between graft and host are functional, spontaneous excitatory postsynaptic currents (sEPSCs) and spontaneous inhibitory postsynaptic currents (sIPSCs) of the transplanted cells were recorded by electrophysiology. We also conducted recordings of sEPSCs and sIPSCs in local endogenous neurons for comparison (Fig. 6B). The recorded neurons were stained with GFP/Biocytin, with GFP+/Biocytin+ indicates grafted neurons and GFP−/Biocytin+ represent host neurons (Fig. 6C and D). Depolarizing constant-current injections reliably elicited action potentials (APs) with a fast depolarization and rapid repolarization in all recorded GFP-expressing grafted neurons (n = 9) (Fig. 6E and F), and the resting membrane potentials (RMP), threshold, peak amplitude (Amp), half-width, rise slope, and decay slope (Fig. S4A-C) exhibited typical electrophysiological characteristics. These findings suggest maturation of grafted neurons in host brain [45, 46]. These results suggested that grafted cells differentiated into functional mature neurons in the HIE mice cortex. All grafted cells (9/9) present typical sEPSCs or sIPSCs by 5 months post-transplantation (Fig. 6G). The frequency of sEPSCs was a little higher than that of sIPSCs, while their amplitude level did not show any difference (Fig. 6 K and L). The local endogenous neurons (Fig. 6H-J) displayed a comparable frequency of sEPSCs and sIPSCs, with the amplitude of sIPSCs higher than that of sEPSCs. Of note, the statistical data reveled that both the frequency of sEPSCs and sIPSCs in the transplanted cells (Fig.6K) is higher than those in mice (Fig. 6H). Furthermore, we performed electrophysiological recordings of sEPSCs and sIPSCs in grafted neurons without DAPT treatment, revealing a comparable frequency level of sIPSCs but reduced sEPSCs (Fig. S4D-F) in comparison to those with DAPT treatment (Fig. 6K). However, the frequency ratio of sEPSCs to sIPSCs in the transplanted cells treated with DAPT exhibited a significant increase compared to host neurons or Non-DAPT treated human neurons (Fig. 6M). These findings suggest grafted neurons pre-treated with DAPT receive more excitatory synaptic inputs than inhibitory synaptic inputs compared to local host neurons or grafted neurons without DAPT-treatment.
Fig. 6.
Functional integration of grafted human cortical neuroblasts into HIE-injured host brain. (A) Representative images showing presynaptic human synaptophysin co-stained with host postsynaptic marker PSD95 in the cortex at 5MPT. Scale bar: 10 μm. (B) Schematic diagram showing the electrophysiology recording neurons from the graft in DAPT-treatment group and the host. (C-D) Immunostaining showing electrophysiology recorded neurons (biocytin) stained with or without GFP. Scale bar: 10 μm. (E-F) Representative traces of current-induced single (E) or multiple (F) action potentials of grafted neurons at 5MPT. (G) Typical traces of sEPSCs and sIPSCs from grafted neurons at 5 MPT. (H-I) The quantification of frequency (H) and amplitude (I) of sEPSCs and sIPSCs in host cortical neurons. (J) Typical traces of sEPSCs and sIPSCs from host cortical neurons. (K and L) The quantification of frequency (K) and amplitude (L) of sEPSCs and sIPSCs in grafted human neurons at 5MPT. (M) The frequency ratio of sEPSCs/sIPSCs in grafted neurons treated with- or without- DAPT, and host neurons. Data are presented as the mean ± SEM. *P < 0.05
Together, these results indicate grafted human cortical neuroblasts differentiate into functional mature neurons and integrate into the host cortical neural circuits of the HIE injured cortex functionally.
Transplanted human cortical neurons improved the motor defects of HIE-injured mice
Finally, to investigate whether grafted cortical neuroblasts could rescue the motor defects of animals with HIE injury, 1 × 105 hCNPs pretreated by DAPT for 3 days were transplanted into the ipsilateral cortex of HIE mice. The HIE-injured mice transplanted with ACSF and the mice without artery ligation and hypoxia (SHAM) served as controls for cell therapy and HIE models, respectively. Three months after transplantation, behavioral tests, including rotarod tests and open field tests (Fig. 7A), were conducted. In rotarod tests, HIE mice grafted with cortical neurons exhibited significantly increased duration on the rotarod compared with HIE without cell transplantation group, while no changes were observed between HIE with cortical neuroblasts transplantation and SHAM group, indicating improved motor coordination and balance for HIE injured mouse after cell transplantation (Fig. 7B). For the open field test, both the total distance covered by HIE mice transplanted with cortical neuroblasts and the average velocity of grafted mice were significantly increased, compared to HIE mice injected with ACSF (Fig. 7C-G). Importantly, no difference between HIE mice transplanted with human cortical neurons and the SHAM control were oberved, suggesting that cortical neuroblasts transplantation effectively corrected the motor defects of HIE-injured mice.
Fig. 7.
Transplantation of human cortical neuroblasts corrected motor defects in HIE-injured mice. (A) Experimental design for HIE surgery, cell transplantation and behavioral tests. (B) The rotarod test showing the time of latency to fall 3 MPT. n = 11–17 for each group. (C-D) The open-field test showing total distance covered (C) and mean velocity (D). n = 8–11 for each group. (E-G) Representative images showing animal tracks of each group in the open field test. Data are presented as the mean ± SEM. *P < 0.05, **P < 0.01, ****P < 0.0001
Discussion
HIE injury results in loss of a significant number of neurons which lead to long-term neurological impairments and neonatal death [4]. The mild hypothermia treatment is the only clinically established intervention following neonatal HIE. However, almost half of all cooled infants still die or survive with long-lasting neurological disability, despite hypothermia, particularly in some severe cases [47, 48]. Preclinical studies found that stem cell therapy has neuroprotective effects by activating bystander effects to enhance endogenous regeneration and regulate immune responses, while it may not be able to regenerate lost neurons, limiting its effectiveness in restoring function [49, 50]. In this study, we transplanted cortical neuroblasts differentiated from hESCs into HIE injured cortex, and found obvious cell survival, axon projections, neural circuit integration without graft overgrowth, and ultimately correcting motor defects in HIE mice.
The mammalian neocortex is a complex, highly organized, six-layered structure that developmentally originated from progenitors of the neocortical germinal zone located in the dorsolateral wall of the telencephalon [43, 51]. Repairing damaged cortex involving disruption of a highly organized horizontal and vertical structure formed by many cell types through stem cell therapy are still challenging but always been an area of ongoing effort, as no available treatment options for traumatic or ischemic brain injury [50]. During cortical neural development, the human cortex exhibits strong proliferative capacity of neural progenitor cells and prolonged neurogenic period to populate the expansive cortical area, compared to small mammals like rodents. The hPSC-differentiated neural progenitor cells and neurons which highly resemble those from fetal brain tissues, present ‘rosette-stage’ immature cells result in tumor-like overgrowth after transplantation as shown in previous studies [26, 30, 32]. The protracted timing of functional maturation accompanied with overgrowth of graft [26] usually causes compression or destruction of the host heathy brain tissues which must be avoided in cell transplantation toward clinical application. However, the risk of graft overgrowth in hCNPs transplantation has never been investigated in the repair of HIE injured cerebral cortex. The γ-secretase inhibitor (GSI), DAPT, which was widely investigated in accelerating neuronal differentiation, significantly reduced tumor-like neural rosettes in normal mice brain [25, 27, 29]. Nevertheless, it also reduced cell viability of the donor neural progenitors [52], or increased cell apoptosis revealed by caspase-3+ staining especially after long-time treatment with DAPT (7days) (Fig. 4C). It is critical to explore if DAPT-treated hCNPs could survive and integrate into HIE injured brain, particularly in a chronic inflammation microenvironment with glia activation and scar formation which has long been considered detrimental for survival of neurons [53–55]. In this study, the astrocyte and microglia were obviously activated in the ipsilateral in contrast to contralateral (Fig. 1S), suggesting inflammation reactions after HIE brain injury. Based on previous studies [56, 57], most of the researchers chose magnitude from 104 to 105 cells for in vivo transplantation in mouse brain. Considering the strong proliferative potential of cortical neural progenitors, we started with a relative low dose with 4 × 104 for transplantation into the HIE mouse cortex. We found 4 × 104 cell dosage caused graft overgrowth after cell transplantation. Therefore, this dosage was appropriate for evaluating the effects of DAPT on graft overgrowth. Subsequently, following DAPT treatment, we observed a significant reduction in graft size. This prompted us to explore different cell dosages (4 × 104, 1 × 105 and 2 × 105) of hCNPs for transplantation. Ultimately, we found that 1 × 105 cells pre-treated by DAPT was the optimal approach for cortical transplantation in the HIE-injured brain. Besides, given the apoptosis rates of hCNPs with or without 3 days DAPT treatment were similar before transplantation (Fig. 4), we thought either the detrimental inflammation environment or the intrinsic properties of hCNPs, i.e. the maturity stage of the transplanted hCNPs affect the survival of transplanted cells in the HIE-injured brain. In fact, younger neural progenitors displaying better survival and fiber outgrowth than immature or mature neurons after transplantation was also found in midbrain dopaminergic (mDA) cells previously [42].
On the other side, longer neural differentiation periods in vitro have been shown to decrease the graft overgrowth. However, some studies showed that cells cultured for long term in vitro will reduce the axon extension from the graft [26] and increase the heterogeneity of hCNPs [25], which would cause unpredicted effects for therapeutic outcomes. In the contrast, others showed that transplantation of post-mitotic cortical neural progenitors does not affect their capacity of long-distance projection in the brain of normal mice [58]. In our study, graft-derived axons projected to multiple and extensive endogenous targets, such as the thalamus, striatum, internal capsule, corpus callosum, and cerebral peduncle in both DAPT-treated and untreated hCNPs post-transplantation (Fig. 5). These findings indicate a strong axon projection capability of cell cycle-exited cortical neuroblasts in the injured brain in vivo, a phenomenon that has never been explored in immature ischemic injured brain before. The mammalian cerebral cortex has a six-layer with different cortical neuron subtype in each layer, and project to different endogenous targets. The SATB2+ upper-layer neurons (from layer II to layer IV) primarily extend their axons through the corpus callosum to the contralateral cerebral hemisphere [59], whereas deep-layer neurons, including those in layer V and layer VI, predominantly project axons to subcortical brain regions [60]. In particular, neurons located in layer V project towards the striatum, the brainstem, and the spinal cord via the internal capsule and cerebral peduncle, while neurons in layer VI primarily send out projections to the thalamus [61]. Our data reveals that DAPT treatment enriched layer VI cortical neurons (Figs. 2G and 4I) compared to layer V, potentially leading to increased GFP+ fibers in the thalamus and decreased GFP+ fibers in the internal capsule. These results suggest subtype-specific axon projections of transplanted human cortical neurons in vivo, a characteristic also observed in transplanted human midbrain dopaminergic neurons [14]. Besides, although the graft size is bigger in control group (transplanted with 4 × 104 hCNPs) than the group grafted with 1 × 105 hCNPs pre-treated by DAPT, no obvious differences were observed regarding the human axon fibers that projected towards most of the brain regions including striatum, internal capsule and corpus callosum, at the 2-month post-transplantation (Fig. 5). It is possible that there are still many remanent immature neural precursor cells that have not yet extended axons in the graft without DAPT pre-treatment at this time point after transplantation. Moreover, electrophysiological recordings of sEPSCs and sIPSCs in transplanted human cortical neurons treated with or without DAPT (Fig. 6G, K-L and Fig. S4) indicate that the grafted neurons establish both excitatory and inhibitory neural circuits with host neurons. Transplanted neurons treated with DAPT received a higher level of excitatory neurotransmitters compared to the host neurons (Fig. 6M), which may be attributed to the grafted neurons receiving excitatory neurotransmitters from both the host and the transplanted cortical neurons themselves. This could be improved by the maturation and successful integration of inhibitory neurons that may exist within the graft (Fig. S2C-F) into the host neural circuits or transplanted human brain organoid into the cortex of HIE brain in the future. The lower frequency of sEPSCs/sIPSCs ratio in grafted neurons without DAPT treatment may suggest that these neurons are not as mature as the DAPT-treated neurons at this stage (5MPT), as it generally requires long time to reach maturity for human neurons after transplantation [62]. Most importantly, the improved animal motor defects 3 months after transplantation, suggested long-term functional recovery after HIE in contrast to only 3 weeks shown before [63].
In summary, all these results indicate the strong feasibility of the transplanted human deep layer cortical neuroblasts in neural circuit reconstruction in immature ischemic injured brain, suggesting therapeutic potentials of this strategy for HIE-injured cortex in clinics. Nevertheless, further research is required to explore strategies for enhancing the survival rate of these neuroblasts in vivo.
Conclusion
Together, we stably generated deep layer cortical neuroblasts from hESCs by treatment of human cortical neural progenitors with DAPT. After transplantation in vivo, we found that grafted neuroblasts could survive and mature into deep layer cortical neurons without graft overgrowth in the HIE-injured cortex. The grafted human cortical neurons extended axonal projections to their cognate brain regions, integrated into host neural circuit functionally and restored motor defects of the HIE injured mice in long term. These data suggest functional reconstruction of cortical-subcortical neural circuit with hESCs-derived cortical neuroblasts in HIE-injured immature brain, offering promising prospects and a suitable and safe cell types for stem cell replacement therapy in treating hypoxic-ischemic injury in immature brain in the future.
Electronic supplementary material
Below is the link to the electronic supplementary material.
Acknowledgements
We thank Lei Xiao (Electrophysiology Specialist) at the Institutes of Brain Science, Fudan University. The authors declare that they have not used Artificial Intelligence in this study.
Abbreviations
- HIE
Hypoxic-ischemic encephalopathy
- hESCs
Human embryonic stem cells
- hCNPs
Human cortical neural progenitor cells
- sEPSCs
Spontaneous excitatory post-synaptic currents
- sIPSCs
Spontaneous inhibitory post-synaptic currents
- hPSCs
Human pluripotent stem cells
- NPCs
Neural progenitor cells
- EGFP
Enhanced Green Fluorescent Protein
- MEFs
Mitotically inactivated mouse embryonic fibroblasts
- EB
Embryonic body
- DAPT
N-[N-(3,5-difluorophenacetyl)-l-alanyl]-Sphenylglycine t-butyl ester
- ACSF
Artificial cerebrospinal fluid
- DPBS
Dulbecco’s Phosphate-Buffered Saline
- AP
Action potential
- LGE
Lateral ganglionic eminence
- MGE
Medial ganglionic eminence
Authors contributions
MX conceived and supervised the project. MW performed the whole study. YX and YL performed cell differentiation. HH, YX performed cell transplantations. YL and XJ performed animal model. YX and QC performed histology experiments. YZ, BF performed electrophysiological experiments. XP helped with statistical analysis. YC, WZ revised the whole study and manuscript. MX revised the whole design and manuscript. All authors read and approved the final manuscript.
Funding
This study was supported in part by National Natural Science Foundation of China (82222021, 32270849); Program of Shanghai Academic/Technology Research leader (22XD1420800); The Shanghai Pilot Program for Basic Research(22TQ016); Major Research Projects for Young and Middle-aged People of Fujian Province (2021ZQNZD017); National Natural Science Foundation of China Youth Fund (82301946); Shanghai Sailing Program (23YF1403200).
Data availability
All data generated or analyzed during this study are included in this published article.
Declarations
Ethics approval and consent to participate
All animal studies were approved by the Experimental Ethics Committee at the School of Basic Medical Science, Fudan University (Approval No. 20220228-159). Tittle of the approved project: Stem cell therapy for brain disorder (Date of approval: Feb 28,2022). These experiments were performed in accordance with the National Institutes of Health Guidelines for the Care and Use of Laboratory Animals. The work has been reported in line with the ARRIVE guidelines 2.0 for the care and use of animals.
Consent for publication
Not applicable.
Competing interests
The authors declare no competing financial interests.
Footnotes
Publisher’s note
Springer Nature remains neutral with regard to jurisdictional claims in published maps and institutional affiliations.
Mengnan Wu and Yuan Xu contribute equally to this study.
References
- 1.Glass HC. Hypoxic-ischemic encephalopathy and other neonatal encephalopathies. Continuum (Minneap Minn). 2018;24:57–71. [DOI] [PubMed] [Google Scholar]
- 2.Collaborators GBDNSD. Global, regional, and national burden of disorders affecting the nervous system, 1990–2021: a systematic analysis for the global burden of Disease Study 2021. Lancet Neurol. 2024;23:344–81. [DOI] [PMC free article] [PubMed] [Google Scholar]
- 3.Kurinczuk JJ, White-Koning M, Badawi N. Epidemiology of neonatal encephalopathy and hypoxic-ischaemic encephalopathy. Early Hum Dev. 2010;86:329–38. [DOI] [PubMed] [Google Scholar]
- 4.Douglas-Escobar M, Weiss MD. Hypoxic-ischemic encephalopathy: a review for the clinician. JAMA Pediatr. 2015;169:397–403. [DOI] [PubMed] [Google Scholar]
- 5.Shankaran S, Pappas A, McDonald SA, Vohr BR, Hintz SR, Yolton K, Gustafson KE, Leach TM, Green C, Bara R, et al. Childhood outcomes after hypothermia for neonatal encephalopathy. N Engl J Med. 2012;366:2085–92. [DOI] [PMC free article] [PubMed] [Google Scholar]
- 6.Akula VP, Joe P, Thusu K, Davis AS, Tamaresis JS, Kim S, Shimotake TK, Butler S, Honold J, Kuzniewicz M, et al. A randomized clinical trial of therapeutic hypothermia mode during transport for neonatal encephalopathy. J Pediatr. 2015;166:856–61. [DOI] [PubMed] [Google Scholar]
- 7.Lee BL, Glass HC. Cognitive outcomes in late childhood and adolescence of neonatal hypoxic-ischemic encephalopathy. Clin Exp Pediatr. 2021;64:608–18. [DOI] [PMC free article] [PubMed] [Google Scholar]
- 8.Martinez-Biarge M, Diez-Sebastian J, Kapellou O, Gindner D, Allsop JM, Rutherford MA, Cowan FM. Predicting motor outcome and death in term hypoxic-ischemic encephalopathy. Neurology. 2011;76:2055–61. [DOI] [PMC free article] [PubMed] [Google Scholar]
- 9.Martinez-Biarge M, Bregant T, Wusthoff CJ, Chew AT, Diez-Sebastian J, Rutherford MA, Cowan FM. White matter and cortical injury in hypoxic-ischemic encephalopathy: antecedent factors and 2-year outcome. J Pediatr. 2012;161:799–807. [DOI] [PubMed] [Google Scholar]
- 10.Beck J, Loron G, Ancel PY, Alison M, Hertz Pannier L, Vo Van P, Debillon T, Bednarek N. An updated overview of MRI injuries in neonatal Encephalopathy: LyTONEPAL Cohort. Children (Basel). 2022;9. [DOI] [PMC free article] [PubMed]
- 11.Maiza A, Hamoudi R, Mabondzo A. Targeting the multiple complex processes of Hypoxia-Ischemia to Achieve Neuroprotection. Int J Mol Sci 2024;25. [DOI] [PMC free article] [PubMed]
- 12.Tao Y, Zhang SC. Neural subtype specification from human pluripotent stem cells. Cell Stem Cell. 2016;19:573–86. [DOI] [PMC free article] [PubMed] [Google Scholar]
- 13.Palma-Tortosa S, Tornero D, Gronning Hansen M, Monni E, Hajy M, Kartsivadze S, Aktay S, Tsupykov O, Parmar M, Deisseroth K, et al. Activity in grafted human iPS cell-derived cortical neurons integrated in stroke-injured rat brain regulates motor behavior. Proc Natl Acad Sci U S A. 2020;117:9094–100. [DOI] [PMC free article] [PubMed] [Google Scholar]
- 14.Xiong M, Tao Y, Gao Q, Feng B, Yan W, Zhou Y, Kotsonis TA, Yuan T, You Z, Wu Z, et al. Human stem cell-derived neurons repair circuits and restore neural function. Cell Stem Cell. 2021;28:112–26. e116. [DOI] [PMC free article] [PubMed] [Google Scholar]
- 15.Ji X, Zhou Y, Gao Q, He H, Wu Z, Feng B, Mei Y, Cheng Y, Zhou W, Chen Y, et al. Functional reconstruction of the basal ganglia neural circuit by human striatal neurons in hypoxic-ischaemic injured brain. Brain. 2023;146:612–28. [DOI] [PMC free article] [PubMed] [Google Scholar]
- 16.Bystron I, Rakic P, Molnar Z, Blakemore C. The first neurons of the human cerebral cortex. Nat Neurosci. 2006;9:880–6. [DOI] [PubMed] [Google Scholar]
- 17.Rakic P. Evolution of the neocortex: a perspective from developmental biology. Nat Rev Neurosci. 2009;10:724–35. [DOI] [PMC free article] [PubMed] [Google Scholar]
- 18.Zhu Y, Sousa AMM, Gao T, Skarica M, Li M, Santpere G, Esteller-Cucala P, Juan D, Ferrandez-Peral L, Gulden FO et al. Spatiotemporal transcriptomic divergence across human and macaque brain development. Science 2018;362. [DOI] [PMC free article] [PubMed]
- 19.Marchetto MC, Hrvoj-Mihic B, Kerman BE, Yu DX, Vadodaria KC, Linker SB, Narvaiza I, Santos R, Denli AM, Mendes AP, et al. Species-specific maturation profiles of human, chimpanzee and bonobo neural cells. Volume 8. Elife; 2019. [DOI] [PMC free article] [PubMed]
- 20.Gaspard N, Bouschet T, Hourez R, Dimidschstein J, Naeije G, van den Ameele J, Espuny-Camacho I, Herpoel A, Passante L, Schiffmann SN, et al. An intrinsic mechanism of corticogenesis from embryonic stem cells. Nature. 2008;455:351–7. [DOI] [PubMed] [Google Scholar]
- 21.Shi Y, Kirwan P, Smith J, Robinson HP, Livesey FJ. Human cerebral cortex development from pluripotent stem cells to functional excitatory synapses. Nat Neurosci. 2012;15:477–86. [DOI] [PMC free article] [PubMed] [Google Scholar]
- 22.Espuny-Camacho I, Michelsen KA, Gall D, Linaro D, Hasche A, Bonnefont J, Bali C, Orduz D, Bilheu A, Herpoel A, et al. Pyramidal neurons derived from human pluripotent stem cells integrate efficiently into mouse brain circuits in vivo. Neuron. 2013;77:440–56. [DOI] [PubMed] [Google Scholar]
- 23.Otani T, Marchetto MC, Gage FH, Simons BD, Livesey FJ. 2D and 3D stem cell models of primate cortical development identify species-specific differences in Progenitor Behavior contributing to brain size. Cell Stem Cell. 2016;18:467–80. [DOI] [PMC free article] [PubMed] [Google Scholar]
- 24.Elkabetz Y, Panagiotakos G, Al Shamy G, Socci ND, Tabar V, Studer L. Human ES cell-derived neural rosettes reveal a functionally distinct early neural stem cell stage. Genes Dev. 2008;22:152–65. [DOI] [PMC free article] [PubMed] [Google Scholar]
- 25.Qi YC, Zhang XJ, Renier N, Wu ZH, Atkin T, Sun ZY, Ozair MZ, Tchieu J, Zimmer B, Fattahi F, et al. Combined small-molecule inhibition accelerates the derivation of functional cortical neurons from human pluripotent stem cells. Nat Biotechnol. 2017;35:154–63. [DOI] [PMC free article] [PubMed] [Google Scholar]
- 26.Kitahara T, Sakaguchi H, Morizane A, Kikuchi T, Miyamoto S, Takahashi J. Axonal extensions along corticospinal tracts from transplanted human cerebral organoids. Stem Cell Rep. 2020;15:467–81. [DOI] [PMC free article] [PubMed] [Google Scholar]
- 27.Aubry L, Bugi A, Lefort N, Rousseau F, Peschanski M, Perrier AL. Striatal progenitors derived from human ES cells mature into DARPP32 neurons and in quinolinic acid-lesioned rats. Proc Natl Acad Sci USA. 2008;105:16707–12. [DOI] [PMC free article] [PubMed] [Google Scholar]
- 28.Nori S, Okada Y, Nishimura S, Sasaki T, Itakura G, Kobayashi Y, Renault-Mihara F, Shimizu A, Koya I, Yoshida R, et al. Long-term safety issues of iPSC-based cell therapy in a spinal cord injury model: oncogenic transformation with epithelial-mesenchymal transition. Stem Cell Rep. 2015;4:360–73. [DOI] [PMC free article] [PubMed] [Google Scholar]
- 29.Real R, Peter M, Trabalza A, Khan S, Smith MA, Dopp J, Barnes SJ, Momoh A, Strano A, Volpi E, et al. In vivo modeling of human neuron dynamics and Down syndrome. Volume 362. Science; 2018. [DOI] [PMC free article] [PubMed]
- 30.Hu Y, Fang KH, Shen LP, Cao SY, Yuan F, Su Y, Xu M, Pan Y, Chen Y, Liu Y. The telomerase inhibitor AZT enhances differentiation and prevents overgrowth of human pluripotent stem cell-derived neural progenitors. J Biol Chem. 2018;293:8722–33. [DOI] [PMC free article] [PubMed] [Google Scholar]
- 31.Hiller BM, Marmion DJ, Gross RM, Thompson CA, Chavez CA, Brundin P, Wakeman DR, McMahon CW, Kordower JH. Mitomycin-C treatment during differentiation of induced pluripotent stem cell-derived dopamine neurons reduces proliferation without compromising survival or function in vivo. Stem Cells Transl Med. 2021;10:278–90. [DOI] [PMC free article] [PubMed] [Google Scholar]
- 32.Okubo T, Iwanami A, Kohyama J, Itakura G, Kawabata S, Nishiyama Y, Sugai K, Ozaki M, Iida T, Matsubayashi K, et al. Pretreatment with a gamma-secretase inhibitor prevents tumor-like overgrowth in human iPSC-Derived transplants for spinal cord Injury. Stem Cell Rep. 2016;7:649–63. [DOI] [PMC free article] [PubMed] [Google Scholar]
- 33.Ciceri G, Baggiolini A, Cho HS, Kshirsagar M, Benito-Kwiecinski S, Walsh RM, Aromolaran KA, Gonzalez-Hernandez AJ, Munguba H, Koo SY et al. An epigenetic barrier sets the timing of human neuronal maturation. Nature 2024;626. [DOI] [PMC free article] [PubMed]
- 34.Sizonenko SV, Kiss JZ, Inder T, Gluckman PD, Williams CE. Distinctive neuropathologic alterations in the deep layers of the parietal cortex after moderate ischemic-hypoxic injury in the P3 immature rat brain. Pediatr Res. 2005;57:865–72. [DOI] [PubMed] [Google Scholar]
- 35.Gris P, Tighe A, Levin D, Sharma R, Brown A. Transcriptional regulation of scar gene expression in primary astrocytes. Glia. 2007;55:1145–55. [DOI] [PubMed] [Google Scholar]
- 36.Umekawa T, Osman AM, Han W, Ikeda T, Blomgren K. Resident Microglia, Rather Than Blood-Derived Macrophages, Contribute to the Earlier and More Pronounced Inflammatory Reaction in the Immature Compared with the Adult Hippocampus After Hypoxia-Ischemia. Glia 2015;63:2220–2230. [DOI] [PMC free article] [PubMed]
- 37.Borghese L, Dolezalova D, Opitz T, Haupt S, Leinhaas A, Steinfarz B, Koch P, Edenhofer F, Hampl A, Brustle O. Inhibition of notch signaling in human embryonic stem cell-derived neural stem cells delays G1/S phase transition and accelerates neuronal differentiation in vitro and in vivo. Stem Cells. 2010;28:955–64. [DOI] [PubMed] [Google Scholar]
- 38.Fiddes IT, Lodewijk GA, Mooring M, Bosworth CM, Ewing AD, Mantalas GL, Novak AM, van den Bout A, Bishara A, Rosenkrantz JL et al. Human-Specific Genes Affect Notch Signaling and Cortical Neurogenesis. Cell : 2018;173:1356. [DOI] [PMC free article] [PubMed]
- 39.Greig LC, Woodworth MB, Galazo MJ, Padmanabhan H, Macklis JD. Molecular logic of neocortical projection neuron specification, development and diversity. Nat Rev Neurosci. 2013;14:755–69. [DOI] [PMC free article] [PubMed] [Google Scholar]
- 40.Shen Q, Wang Y, Dimos JT, Fasano CA, Phoenix TN, Lemischka IR, Ivanova NB, Stifani S, Morrisey EE, Temple S. The timing of cortical neurogenesis is encoded within lineages of individual progenitor cells. Nat Neurosci. 2006;9:743–51. [DOI] [PubMed] [Google Scholar]
- 41.Kohwi M, Doe CQ. Temporal fate specification and neural progenitor competence during development. Nat Rev Neurosci. 2013;14:823–38. [DOI] [PMC free article] [PubMed] [Google Scholar]
- 42.Hiller BM, Marmion DJ, Thompson CA, Elliott NA, Federoff H, Brundin P, Mattis VB, McMahon CW, Kordower JH. Optimizing maturity and dose of iPSC-derived dopamine progenitor cell therapy for Parkinson’s disease. NPJ Regen Med. 2022;7:24. [DOI] [PMC free article] [PubMed] [Google Scholar]
- 43.Molyneaux BJ, Arlotta P, Menezes JR, Macklis JD. Neuronal subtype specification in the cerebral cortex. Nat Rev Neurosci. 2007;8:427–37. [DOI] [PubMed] [Google Scholar]
- 44.Kast RJ, Levitt P. Precision in the development of neocortical architecture: from progenitors to cortical networks. Prog Neurobiol. 2019;175:77–95. [DOI] [PMC free article] [PubMed] [Google Scholar]
- 45.Gunhanlar N, Shpak G, van der Kroeg M, Gouty-Colomer LA, Munshi ST, Lendemeijer B, Ghazvini M, Dupont C, Hoogendijk WJG, Gribnau J, et al. A simplified protocol for differentiation of electrophysiologically mature neuronal networks from human induced pluripotent stem cells. Mol Psychiatr. 2018;23:1336–44. [DOI] [PMC free article] [PubMed] [Google Scholar]
- 46.Dong Y, Xiong M, Chen YJ, Tao YZ, Li X, Bhattacharyya A, Zhang SC. Plasticity of synaptic transmission in human stem cell-derived neural networks. Volume 23. Iscience; 2020. [DOI] [PMC free article] [PubMed]
- 47.Gunn AJ, Thoresen M. Neonatal encephalopathy and hypoxic-ischemic encephalopathy. Handb Clin Neurol. 2019;162:217–37. [DOI] [PubMed] [Google Scholar]
- 48.Wassink G, Davidson JO, Dhillon SK, Zhou K, Bennet L, Thoresen M, Gunn AJ. Therapeutic hypothermia in neonatal hypoxic-ischemic Encephalopathy. Curr Neurol Neurosci Rep. 2019;19:2. [DOI] [PubMed] [Google Scholar]
- 49.Serrenho I, Rosado M, Dinis A, C MC, Graos M, Manadas B, Baltazar G. Stem cell therapy for neonatal hypoxic-ischemic encephalopathy: a systematic review of Preclinical studies. Int J Mol Sci. 2021;22:3142. [DOI] [PMC free article] [PubMed] [Google Scholar]
- 50.Harary PM, Jgamadze D, Kim J, Wolf JA, Song H, Ming GL, Cullen DK, Chen HI. Cell Replacement Therapy for Brain Repair: Recent Progress and Remaining Challenges for Treating Parkinson’s Disease and Cortical Injury. Brain Sci 2023;13. [DOI] [PMC free article] [PubMed]
- 51.Gorski JA, Talley T, Qiu M, Puelles L, Rubenstein JL, Jones KR. Cortical excitatory neurons and glia, but not GABAergic neurons, are produced in the Emx1-expressing lineage. J Neurosci. 2002;22:6309–14. [DOI] [PMC free article] [PubMed] [Google Scholar]
- 52.Ogura A, Morizane A, Nakajima Y, Miyamoto S, Takahashi J. γ-secretase inhibitors prevent overgrowth of transplanted neural progenitors derived from human-induced pluripotent stem cells. Stem Cells Dev. 2013;22:374–82. [DOI] [PubMed] [Google Scholar]
- 53.Lana D, Ugolini F, Giovannini MG. An overview on the Differential interplay among neurons-astrocytes-Microglia in CA1 and CA3 Hippocampus in Hypoxia/Ischemia. Front Cell Neurosci. 2020;14:585833. [DOI] [PMC free article] [PubMed] [Google Scholar]
- 54.Zhong K, Wang R-X, Qian X-D, Yu P, Zhu X-Y, Zhang Q, Ye Y-L. Neuroprotective effects of saffron on the late cerebral ischemia injury through inhibiting astrogliosis and glial scar formation in rats. Biomedecine Pharmacotherapy. 2020;126:110041. [DOI] [PubMed] [Google Scholar]
- 55.Bolini L, Campos RMP, Spiess DA, Lima-Rosa FL, Dantas DP, Conde L, Mendez-Otero R, Vale AM, Pimentel-Coelho PM. Long-term recruitment of peripheral immune cells to brain scars after a neonatal insult. Glia. 2024;72:546–67. [DOI] [PubMed] [Google Scholar]
- 56.Michelsen KA, Acosta-Verdugo S, Benoit-Marand M, Espuny-Camacho I, Gaspard N, Saha B, Gaillard A, Vanderhaeghen P. Area-Specific Reestablishment of Damaged Circuits in the Adult Cerebral Cortex by Cortical Neurons Derived from Mouse Embryonic Stem Cells. Neuron 2015;85:982–997. [DOI] [PubMed]
- 57.Huang L, Zhang LB. Neural stem cell therapies and hypoxic-ischemic brain injury. Prog Neurobiol. 2019;173:1–17. [DOI] [PMC free article] [PubMed] [Google Scholar]
- 58.Wuttke TV, Markopoulos F, Padmanabhan H, Wheeler AP, Murthy VN, Macklis JD. Developmentally primed cortical neurons maintain fidelity of differentiation and establish appropriate functional connectivity after transplantation. Nat Neurosci. 2018;21:517–29. [DOI] [PMC free article] [PubMed] [Google Scholar]
- 59.Alcamo EA, Chirivella L, Dautzenberg M, Dobreva G, Fariñas I, Grosschedl R, McConnell SK. Satb2 regulates callosal projection neuron identity in the developing cerebral cortex. Neuron. 2008;57:364–77. [DOI] [PubMed] [Google Scholar]
- 60.Woodworth MB, Greig LC, Kriegstein AR, Macklis JD. SnapShot: cortical development. Cell. 2012;151:918–918. e911. [DOI] [PMC free article] [PubMed] [Google Scholar]
- 61.Chen B, Wang SS, Hattox AM, Rayburn H, Nelson SB, McConnell SK. The genetic pathway regulates the fate choice of subcortical projection neurons in the developing cerebral cortex. Proc Natl Acad Sci USA. 2008;105:11382–7. [DOI] [PMC free article] [PubMed] [Google Scholar]
- 62.Linaro D, Vermaercke B, Iwata R, Ramaswamy A, Libé-Philippot B, Boubakar L, Davis BA, Wierda K, Davie K, Poovathingal S et al. Xenotransplanted Human Cortical Neurons Reveal Species-Specific Development and Functional Integration into Mouse Visual Circuits. Neuron : 2019;104:972-+. [DOI] [PMC free article] [PubMed]
- 63.Shinoyama M, Ideguchi M, Kida H, Kajiwara K, Kagawa Y, Maeda Y, Nomura S, Suzuki M. Cortical region-specific engraftment of embryonic stem cell-derived neural progenitor cells restores axonal sprouting to a subcortical target and achieves motor functional recovery in a mouse model of neonatal hypoxic-ischemic brain injury. Front Cell Neurosci. 2013;7:128. [DOI] [PMC free article] [PubMed] [Google Scholar]
Associated Data
This section collects any data citations, data availability statements, or supplementary materials included in this article.
Supplementary Materials
Data Availability Statement
All data generated or analyzed during this study are included in this published article.







