Abstract
Background
Injection of autologous adipose-derived regenerative cells (ADRCs) combined with lipotransfer has been suggested to alleviate symptoms in diseases including breast cancer-related lymphedema (BCRL). We recently performed a randomized controlled trial injecting lipoaspirate with ADRCs into the axilla of BCRL patients, and here we aimed in the intervention group to define in an unbiased fashion whether ADRC injection was linked to the clinical outcome.
Methods
39 BCRL patients received lipotransfer assisted with autologous ADRCs (4.20 × 107 ± 1.75 × 107 cells) whereas 41 BCRL patients were included for placebo treatment. At 12 month follow-up, we assessed quality of life, lymphangiography, and bioimpedance enclosing 59 outcome parameters. Multifactorial analysis of clinical outcomes was used to define responders and non-responders to the intervention, and collected ADRCs from these patient groups were analyzed by single cell RNA sequencing (scRNAseq).
Results
Unbiased multifactorial analysis ranked and defined the clinical outcomes (Sf36 physical change, L-Dex Lymph Change, ICG mdanderson change) with the highest effect on BCRL patients. The 10 patients with the highest- and lowest effect (five responders and five non-responders) were included in the study. No difference between non-responders and responders were observed for injected ADRC number/size/viability (p > 0.05). In scRNAseq, we did not find any major difference (p > 0.05) between groups in ADRC composition regarding adipose derived stem cells, endothelial-, smooth muscle-, T-, B-, mast cells as well as macrophages, which was verified by flow cytometry. Differential subcluster gene expression between groups were for 92.5% of genes, including those encoding secretory proteins, below the threshold of 1.5, and thus neglible. Together this suggested that the ADRC phenotype was indistinguishable between BCRL responders and non-responders to the intervention.
Conclusion
Our data suggest that the ADRC injection and ADRC phenotype or heterogeneity have no effect on the clinical outcomes on BCRL, and ADRC assisted lipotranfer for BCRL should therefore not be considered currently.
Keywords: Adipose derived stem cells, ScRNaseq, Lymphedema, Breast cancer, Stromal vascular fraction, Regenerative medicine, Cell therapy
Introduction
Breast cancer-related lymphedema (BCRL) is observed in one third of surviving patients following lymphadenectomy and radiotherapy [1, 2], and occurs due to impaired lymphatic transport [3, 4], which impacts patient life quality and exposes an economic burden to society [5]. Hereto, patients are treated with conservative compression garments, which effectively reduce up to 70% of BCRL volume, but no curative treatments are available for BCRL [6], and new treatment schedules should therefore be explored.
Preclinical studies using lipotransfer and cell therapy have shown promising results for alleviating BCRL with lymphedema reduction and re-growth of the lymphatic system [7–11], which have been supported by us and others through non-randomized clinical studies [12–17]. In line, a combined metaanalysis of preclinical and clinical studies by Lafuente and co-workers concluded that cell based therapies have potential for improving secondary lymphedema, but the lack and importance of performing randomized controlled- and blinded studies was underscored to evidence the stem cell efficacy on reducing lymphedema [18]. Indeed, our most recent randomized, double-blinded, placebo-controlled study using ADRC therapy combined with lipotransfer in BCRL patients did not show any overall decrease in lymphedema severity by treatment using ADRC and lipotransfer [19]. Yet, for some outcomes we did observe an effect [19], and we therefore speculated if some patients in the intervention group indeed had responded to the treatment. As reviewed by Kosecky and colleagues [20], clinical outcomes in stem cell interventions may depend on ADRC heterogeneity caused by fat deposit origin, and the age and health status of donors among others [20]. We thus speculated if donor ADRC heterogeneity in our randomized, double-blinded, placebo-controlled study of ADRC assisted lipotransfer for BCRL patients correlated to clinical outcomes.
To minimize bias in selecting responders and non-responders, we here retrospectively designed a setup to first in an unbiased manner define responders and non-responders in the RCT [19] at the 12 month timepoint using all clinical outcomes in a multifactorial based approach and then compare scRNAseq of the donor ADRCs between identified potential responders and non-responders. Our study underscores that ADRCs are ineffective for treating BCRL, but it also provides an important more general approach for combining stem cell heterogeneity and retrospective patient stratification that may be used for assessing stem cell intervention efficacy.
Material and methods
Patients
In the present retrospective study, we included 39 patients receiving ADRCs and lipotransfer from the randomized placebo controlled trial (NCT03776721) [19]. All patients gave written informed consent for the retrospective work upon enrollment in the randomized controlled trial. Patient characteristics have recently been described [19]. The study was approved by The Regional Committees on Health Research Ethics for Southern Denmark (S-20180117) and registered with the Danish Data Protection Agency (18/51767). Details on inclusion and exclusion criteria are published [19], and the clinical study was conducted from December 2018 to May 2021, whereas the retrospective assessment presented herein was performed December 2022 to May 2024.
Intervention and clinical outcomes
Under general anesthesia, patients unterwent a liposuction of the abdomen (or thighs), for harvesting approximately 400 mL of lipoaspirate for ADRC isolation and lipotransfer. ADRC isolation was performed as previously described [12, 21, 22] using automated processing by the Celution® 800/IV system (Cytori Therapeutics, San Diego, California, USA) according to the manufacturer’s instructions. One mL of the final ADRC suspension was used for cell characterization including scRNAseq, while 4 mL was used for an axillary rigottomy combined with 30 mL lipotransfer. Patients receiving placebo underwent rigotomy using the same technique but with 30 + 4 mL of ringer solution. Patients and all data collectors, outcome assessors, and data analyzers in relation to the clinical study were blinded for treatment allocation until May 2021 after the last patient [19]. All data and treatment allocation was open during the present retrospective study. Outcomes from the study have recently been described [19]. Except for lymphangiography, which was evaluated only before the intervention and at the final 12 month follow-up, all outcomes were assessed before the intervention and 3, 6, 9, and 12 months after the intervention.
Hierarchical clustering and principal component analysis
To compute unsupervised hierarchical clustering of patients, numerical metrics measuring the change from 0-month timepoint to 12-month timepoint was used. Hierarchical clustering and heatmap visualization were performed in R version 4.3.1 using the pheatmap package (version 1.0.12) with the clustering of both the columns (patients) and rows (measured outcomes). The patient outcome change measurements were dimensionally reduced using principal component analysis (PCA) performed in R using the built-in function ‘prcomp’. Redundant measurements were excluded from the analysis and values were scaled. PC1 and PC2 were extracted from the PCA and visualized using ggplot2.
Single-cell RNA sequencing
Single-cell RNA sequencing (scRNA-seq) was performed as recently described [23]. Briefly, ADRCs from each subject were resuspended in PBS with 1% BSA and 1 U/µl RNAsin PLUS RNase Inhibitor (Promega, Cat.no. N2615) and filtered (VWR, cat.no. 734-5950) to obtain a single-cell suspension, and then methanol-fixed before storage at − 80 °C until use. Following multifactorial analysis and selection of intervention responders (5 pt.) and non-responders (5pt.), thawed cells were rehydrated and libraries were prepared according to the instructions of the manufacturer using the 10× Genomics Single-Cell 3′ v3, Chromium Single Cell B Chip Kit, 48 runs (10X Genomics, 10X Genomics, PN-1000073) and sequenced on an Illumina NovaSeq 6000 System (10X Genomics, 20012850).
scRNA-seq data analysis
Single-cell count-matrices were generated using CellRanger (version 7.2.0). First, raw data was demultiplexed using CellRanger mkfastq. Reads were aligned and counted by CellRanger count using the GRCh38 reference genome. For responders and non-responders the estimated total cell number was 19,016 (n = 5) and 21,991 (n = 5), respectively, and average sequence depth was 147.4 million total reads per sample while 38,136 reads per cell was obtained.
Downstream analysis was performed with Seurat (version 4.4) following standard workflow. In short, count matrices were stored in Seurat objects in which genes that were expressed in less than three cells, and cells that had less than 200 genes and mitochondrial RNA content above 6% were excluded. Samples were then merged, and cells were normalized, scaled, and the top 2000 most highly variable genes were identified and used for dimensional reduction. To correct for batch-effects Harmony integration was performed using top 30 principal components. The integrated object were then used for computing UMAP embedding clustered using Louvain clustering with a resolution of 0.1. Cell populations were classified by the expression of multiple cluster specific genes that were identified by a differential gene expression analysis computed by the Seurat function FindAllMarkers.
For evaluating the number of differentially expressed gene between responders and non-responders in specific populations, the Seurat function FindMarkers were used wherein ident.1 represented population specific single-cells derived from responder patients and likewise ident.2 represented non-responder population specific single-cells. Genes were identified as differentially expressed when the absolute average log2FC above 0.25 and p-value below 0.05.
Investigation of secretion was performed by retrieving genes from the database The Human Protein Atlas [24] (proteinatlas.org) and fetching genes related to the Gene Ontology term GO:0046903 (secretion) using the webtool QuickGO (EMBL-EBI). The retrieved genes were compared to identified differentially expressed for each population. Genes that matched the retrieved lists were visualized using normalized expression levels.
Statistical analyses
The R software (version 4.3.1, R: A Language and Environment for Statistical Computing) and GraphPad Prism (GraphPad Software, La Jolla California USA) were used for statistical analyses as indicated considering a two-tailed significance level of 0.05 significant and reported with median and interquartiles when applicable.
Results
Responders and non-responders to ADRC and lipotransfer intervention defined by multifactorial clinical outcomes
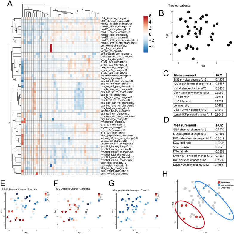
For the double-blinded randomized placebo controlled study, 80 patients were included [19]. Of these, 41 patients underwent placebo treatment while 39 patients received 4.2 × 107 ± 1.8 × 107 (mean, SD) ADRCs combined with 30 mL lipotransfer with no drop-outs during follow-up. Treatment was applied directly into the axilla to alleviate scarring and promote vasculogenesis, and after 12 month of follow-up, blinding was relieved and data were analyzed. To encounter only substantial effect from the intervention, the analysis design was performed in a group based manner. Hierachial clustering of the 59 clinical outcomes for the 39 patients in the intervention group showed patient clustering into three overall groups (Fig. 1A). Moreover, outcomes reflecting the same physiological parameter grouped as expected together showing dependence (Fig. 1A). To avoid this in further analysis, we excluded linked outcome measures and selected only the most representative measure for each cluster. Principal component analysis of the patients according to these representative clinical outcome measures was then performed (Fig. 1B). Ranking the representative clinical outcome measures in line with the overall effect revealed three top measures that included self reported physical activity (sf36), and two more unbiased measures from lymphangiography (ICG) and volumetric scanning (L-Dex) (Fig. 1C, D). By PCA re-plotting all patients according to the top three outcomes driving the PCA distribution (Figure E–G), we then finally defined five patient responders and five patient non-responders (Fig. 1H) that were included for further analysis.
Fig. 1.
Multifactorial based identification of combined ADRC- and lipoaspirate intervention responders and non-responders using clinical outcomes. A For all 39 BCRL patients receiving combined treatment with ADRC and lipoaspirate, the 12-month change versus baseline data for clinical outcomes (volumetric, quality of life, cellulitis, indocyanine green lymphangiography (ICG-L) and compression outcomes) are mapped by hierarchical clustering. B Avoiding repetitive clustered clinical outcomes in A remaining data analyzed by Principal Component Analysis (PCA) are shown in C, D with listing of PCA drivers. E–G The clinical outcome data for the main PCA drivers (SF-36 Physical Change, ICG Distance Change, and Idex Lymphedema change) are used to arrange patients according to effect for each parameter. H Indication of intervention responders and non-responders based on the PCA drivers in E–G
Donor ADRC cell composition and gene expression are coherent between intervention responders and non-responders
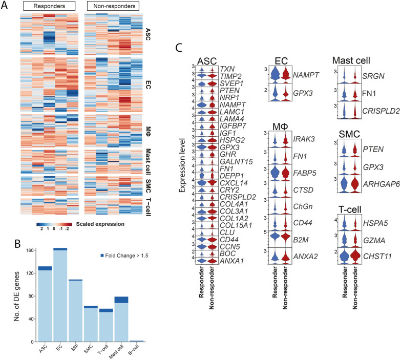
The median number and -size of ADRCs injected specifically in the 10 selected patients did not differ between the responders and non-responders (Fig. 2A, B) nor did the viability of the donor cells (Fig. 2C). High-throughput scRNA-seq using 10X Genomics followed by NovaSeq (1.47 × 109 reads in total for 10 samples) revealed a total of 41.007 ADRCs passing quality control filters with an average of 4424 ± 1316 (mean, SD, n = 10) ADRCs per sample. The ADRCs were sequenced at depth of 38,137 ± 20,564 (mean, SD, n = 10) reads per cell with an alignment rate of 77.7 ± 3.0% (mean, SD, n = 10) mapped to the genome. There was no significant difference in quality parameters between responders and non-responders and sample quality was generally high (Fig. 2D). Further preparation of data for analysis was performed using the R package Seurat [25]. The mean number of genes identified in each sample was 29,076 ± 526 and 28,908 ± 454 (mean, SD, n = 5) for responders and non-responders respectively, and also did not differ significantly (p = 0.8413, Mann–Whitney) between groups (Fig. 2D). The data were then log-normalized, variable genes identified, and scaling was performed before clustering and Uniform Manifold Approximation and Projection plot (UMAP) visualization (Fig. 2E). Merging and integration of all data revealed seven distinctive ADRC clusters (Fig. 2E), where all samples were presented in each cluster (data not shown). From unsupervised assignment of clusters by expression of known cell type markers, clusters represented Adipose-derived stem cells, endothelial cells, macrophages, smooth muscle cells, and T-, B-, and mast cells (Fig. 2E, F). This is in agreement with the known heterogeneity of ADRCs as recently shown [23], and supported the scRNAseq analysis as well as the robustness of our ADRC product for intervention. Quantitation of ADRC composition between responders and non-responders did however not differ (Fig. 2G, H) suggesting that intervention responsiveness as reflected by clinical outcome measures did not depend on ADRC composition. To confirm these data we analysed flow cytometry data for protein markers of adipose-derived stem cells (CD45− /CD31− /CD34+ of CD235a−) and endothelial progenitors (CD45− /CD31+ /CD34+ of the CD235a−), the two major cell subsets expected to embrace regenerative capacity. Whereas scRNAseq revealed that 44.0 ± 9.3% (mean, SD, n = 10) of the cells were Adipose-derived stem cells, flow cytometry showed that 39.2 ± 10.1% belonged to this cell subset. Thus, scRNAseq and flow cytometry very much correlated and underscored that the ADRC cell composition was similar between reponders and non-responders (Fig. 2I) suggesting that the clinical outcome in the BRCL patients was independent of the composition of the ADRCs injected. To finally determine whether transcriptomic expression differences were present in ADRCs from reponders and non-responders, each major cell type cluster was checked for differential gene expression between the two groups. As visualized by heat-mapping, gene expression differences between reponders and non-responders in each cluster revealed some differentially expressed genes (Fig. 3A). However, the fold change were for 92.5% of these differentially expressed genes < 1.5 (Fig. 3B), thus indicating that the differentially expressed genes identified above between the reponders and non-responders mainly embrace noise. However, as paracrine effects are a major underlying mode of action ascribed for ADRCs [20, 26], we finally tested if the secretome was different between responders and non-responders (Fig. 3C). Foremost, relatively few genes encoded known secreted proteins and expression levels between responders and non-responders were similar (Fig. 3C). Together this demonstrates that ADRCs from reponders and non-responders were indistinguisible also in their expression of genes including the secretome.
Fig. 2.
Comparative analysis of ADRCs from reponders and non-responders. A–C The number, size and viability of ADRCs injected into responders (blue) and non-responders (red). D Single Cell RNA sequencing quality metrics of ADRCs from responders and non-responders fetched from output of CellRanger pipeline. E Low-dimensional UMAP embedding of single cells grouped by cell type based on marker gene expression according to F. G UMAP distribution and H, quantification of the percentage of ADRCs within each UMAP cluster between responders and non-responders. I Flow cytometry of ADRCs for quantification of the percentage of hematopoietic-, endothelial-, and stem cell populations between responders and non-responders. For A–C and I, data represent the median and interquartile range with indication of each datapoint. Statistical differences between responders and non-responders A–C, H–I were determined by non-parametric Mann Whitney testing (α < 0.05)
Fig. 3.
Identification of interpopulation differences in ADRC populations between responders and non-responders. A Heatmap visualizing all differentially expressed genes in an intra cell type (as defined by UMAP in Fig. 2G) comparison between responders and non-responders (Wilcox ranksum test, adj. p value < 0.05, FC > 1.1). Heatmap is scaled and arranged by p value. B Quantification of differentially expressed genes for each cell type. C Expression levels of genes related to secretion from each identified cell population. Genes are retrieved from The Human Protein Atlas (proteinatlas.org), and Gene Ontology terms
Discussion
Stem cell interventions are emerging for many diseases to repair the organ of interest and alleviate symptoms. Promising previous preclinical and clinical findings on reducing secondary lymphedema [18] spurred us to perform a randomized placebo controlled trial for testing the combined effect of lipotransfer and ADRCs for the treatment of BRCL [19]. However, whereas there was no overall effect between intervention and placebo in the RCT, we did recognize single patients experiencing alleviation of symptoms [19]. Since the field of stem cell treatment is at an early stage, it is still unknown whether subgroups of patients including those with BRCL are more likely to respond to the stem cell treatments or whether heterogeneity of the stem cell products have an impact on efficacy [20, 27–29]. Regarding the latter, stem cell population heterogenity for ADRCs have recently been visualized at the single cell level [20, 23, 28, 30], and may affect the clinical outcome [20, 27, 29]. Thus, studies performed in a retrospective manner are required to explain eventual variations in the stem cell trial outcome, but may be biased for several reasons towards finding some level of efficacy of the tested stem cells. In most cases, it is still speculative which particular outcome measure is the most reflective of the stem cell intervention success. Quantitative objective measures are in many instances preferred, but quality of life is emerging as equally important to assess efficacy [5, 14, 31, 32]. Herein, we combined both objective and subjective measures and aimed to perform a less biased retrospective selection of responders and non-responders to ADRC based therapy of BCRL patients based initially on 59 clinical outcomes simultaneously. As such, we did not select, which measures that counted the most, but used hierchical clustering and PCA to define and arrange clinical measures according to effect arbitrarily. We thus cannot exclude that selecting one clinical outcome parameter for stratifying BCRL lipotransfer-ADRC responders and non-responders instead could reveal an impact from ADRC on BCRL treatment. However, the retrospective data herein support the overall lack of effect as observed in the RCT [19]. This is an important result for future development of ADRC therapy, and we consider our approach herein valuable for many similar stem cell trials to avoid biased selection of responders and non-responders upon stratification of data from stem cell intervention RCTs. Combined with a comprehensive scRNAseq of the ADRCs used for our intervention, our data show that the injected ADRCs have no effect on alleviating BRCL symptoms, as no major differences in ADRC composition and gene expression at the single cell level were identified between responders and non-responders. Thus, heterogeneity of the ADRC as also defined by others [28, 30] does not explain the variations in clinical outcomes observed in the prospective randomized controlled trial of subcutaneously injected ADRCs and lipotransfer in patients with BCRL. It is however possible that un-recognized subpopulations may differ between responders and non-responders, but since they did not immediately appear in UMAP analysis, we consider them too small to bring a substantiate effect as defined by the variations in clinical outcome. Likewise, the 7.5% of differentially expressed genes above the 1.5 fold threshold could be of further intererest, but still the fold change of these was modest and thus most likely also cannot explain clinical outcome variations. While the secretome of the ADRCs or individual cell populations hereof have been shown to have an effect in vitro and in vivo [20, 23, 26], we did not observe noticable differences between patient groups in genes encoding secreted proteins. This further substantiates that at the time of treatment, the composition of the therapeutic cell product was very similar in this patient group. Whether the discrepancy between our trial results and previously reported promising data from various preclinical settings and non-randomized clinical trials [18] is due to inadequate translation from preclinical studies where spontaneous regeneration exists in young, healthy animals [8, 18] but not in our patients with chronic lymphedema [19] or if another explanatory factor exist remains unclear. Foremost, one could consider if the recipient patients themselves and not their ADRCs or lipoaspirate have a greater impact on the outcome. Herein, we had 39 patients included, but in the future or for other larger stem cell treated patient populations, it may be possible to use artificial intelligence to uncover whether the recipient/patient specific characteristics (age, gender, disease stage, medical treatments, smoking, genetic conditions, etc.) could dictate the outcome of the stem cell interventions with some patients being more likely to respond to a given stem cell treatment than others. Or alternatively, if some patients are more likely to recover spontaneously and therefore do not need further treatment. In that perspective personalized stem cell medicine may both serve the treatments of the patients in the end, but also help the stem cell community better develop and mature efficient stem cell treatment schedules and predict which patients that may benefit a given stem cell treatment.
In conclusion, we here stratified BCRL patient responders and non-responders to ADRC assisted lipotransfer according to clinical outcome and combined with single cell based transcriptomics we conclude that there is no evidence for ADRC heterogeneity impacting efficacy when treating BCRL patients. Thus, ADRC combined with lipotransfer cannot be recommended for BCRL patients, at least not in its current form.
Acknowledgements
We thank technician Tina Kjærgaard Andersen for help with ADRC isolation and Senior Bioinformatician Mark Burton for help with data upload to GEO, as well as Amplexa Genetics for scRNAseq service handling.
Author contributions
DCA, CHJ: Conception and design, Collection of data, Data analysis and interpretation, Manuscript writing, Final approval of manuscript, and financial support. FAB: Collection of data, Data analysis and interpretation, Manuscript writing and Final approval of manuscript. JAS, MG: RCT conception and design, Collection of data, Manuscript editing, and Final approval of manuscript.
Funding
Innovation Fund Denmark (#7051-00001A); Novo Nordisk Foundation (#NNF19OC0055353), Research finance from Odense University Hospital; Region of Southern Denmark and Clinical Institute; University of Southern Denmark.
Data availability
The study data files are housed on institutional storage and are not publicly available because data contain information that could compromise research participant privacy. However, the data can be made available upon reasonable request to the corresponding author following the institutional data sharing policy as part of an external collaborative request. The individual-level data are not publicly available because of data privacy regulations and restrictions for using such data, as stated in the study protocol and patient consent form [19]. The scRNAseq data in an anonymous form (sensitive genetic information excluded using BAMboozle [33]) has been uploaded to GEO profiles (accession code: GSE276533).
Declarations
Ethics approval and consent to participate
In the present study, we included samples obtained during the randomized placebo controlled trial entitled “Treatment of Breast Cancer-related Lymphedema With Stem Cells and Fat Grafting” (Clinical Trial.gov ID: NCT03776721) [19]. The study was approved December 7th, 2018 by The Regional Committees on Health Research Ethics for Southern Denmark (S-20180117) and registered with the Danish Data Protection Agency (18/51767). All patients gave a written informed consent for participation in the study.
Consent for publication
The informed consent included a section regarding publication of study data and was signed by all patients.
Competing interests
The authors declare no competing financial interests. The authors also declare that they have not used Artificial Intelligence in this study.
Footnotes
Publisher's Note
Springer Nature remains neutral with regard to jurisdictional claims in published maps and institutional affiliations.
References
- 1.Jorgensen MG, Gozeri E, Petersen TG, Sorensen JA. Surgical-site infection is associated with increased risk of breast cancer-related lymphedema: a nationwide cohort study. Clin Breast Cancer. 2023;23:e296–304. 10.1016/j.clbc.2023.03.016. [DOI] [PubMed] [Google Scholar]
- 2.Toyserkani NM, Jorgensen MG, Haugaard K, Sorensen JA. Seroma indicates increased risk of lymphedema following breast cancer treatment: a retrospective cohort study. Breast. 2017;32:102–4. 10.1016/j.breast.2017.01.009. [DOI] [PubMed] [Google Scholar]
- 3.Jorgensen MG, Toyserkani NM, Hansen FCG, Thomsen JB, Sorensen JA. Prospective validation of indocyanine green lymphangiography staging of breast cancer-related lymphedema. Cancers. 2021. 10.3390/cancers13071540. [DOI] [PMC free article] [PubMed] [Google Scholar]
- 4.Lawenda BD, Mondry TE, Johnstone PA. Lymphedema: a primer on the identification and management of a chronic condition in oncologic treatment. CA Cancer J Clin. 2009;59:8–24. 10.3322/caac.20001. [DOI] [PubMed] [Google Scholar]
- 5.Jorgensen MG, Toyserkani NM, Hansen FG, Bygum A, Sorensen JA. The impact of lymphedema on health-related quality of life up to 10 years after breast cancer treatment. NPJ Breast Cancer. 2021;7:70. 10.1038/s41523-021-00276-y. [DOI] [PMC free article] [PubMed] [Google Scholar]
- 6.Lasinski BB, et al. A systematic review of the evidence for complete decongestive therapy in the treatment of lymphedema from 2004 to 2011. PM R. 2012;4:580–601. 10.1016/j.pmrj.2012.05.003. [DOI] [PubMed] [Google Scholar]
- 7.Bucan A, et al. Comparison between stromal vascular fraction and adipose derived stem cells in a mouse lymphedema model. J Plast Surg Hand Surg. 2020;54:302–11. 10.1080/2000656X.2020.1772799. [DOI] [PubMed] [Google Scholar]
- 8.Chen CE, Chiang NJ, Perng CK, Ma H, Lin CH. Review of preclinical and clinical studies of using cell-based therapy for secondary lymphedema. J Surg Oncol. 2020;121:109–20. 10.1002/jso.25661. [DOI] [PubMed] [Google Scholar]
- 9.Dai T, et al. The roles of podoplanin-positive/podoplanin-negative cells from adipose-derived stem cells in lymphatic regeneration. Plast Reconstr Surg. 2020;145:420–31. 10.1097/PRS.0000000000006474. [DOI] [PubMed] [Google Scholar]
- 10.Hayashida K, et al. Adipose-derived stem cells and vascularized lymph node transfers successfully treat mouse hindlimb secondary lymphedema by early reconnection of the lymphatic system and lymphangiogenesis. Plast Reconstr Surg. 2017;139:639–51. 10.1097/PRS.0000000000003110. [DOI] [PubMed] [Google Scholar]
- 11.Yoshida S, et al. Adipose-derived stem cell transplantation for therapeutic lymphangiogenesis in a mouse secondary lymphedema model. Regen Med. 2015;10:549–62. 10.2217/rme.15.24. [DOI] [PubMed] [Google Scholar]
- 12.Toyserkani NM, Jensen CH, Sheikh SP, Sørensen JA. Cell-Assisted lipotransfer using autologous adipose-derived stromal cells for alleviation of breast cancer-related lymphedema. Stem Cells Transl Med. 2016;5:857–9. 10.5966/sctm.2015-0357. [DOI] [PMC free article] [PubMed] [Google Scholar]
- 13.Hou C, Wu X, Jin X. Autologous bone marrow stromal cells transplantation for the treatment of secondary arm lymphedema: a prospective controlled study in patients with breast cancer related lymphedema. Jpn J Clin Oncol. 2008;38:670–4. 10.1093/jjco/hyn090. [DOI] [PubMed] [Google Scholar]
- 14.Ismail AM, et al. Stem cell therapy using bone marrow-derived mononuclear cells in treatment of lower limb lymphedema: a randomized controlled clinical trial. Lymphat Res Biol. 2018;16:270–7. 10.1089/lrb.2017.0027. [DOI] [PubMed] [Google Scholar]
- 15.Jorgensen MG, et al. Adipose-derived regenerative cells and lipotransfer in alleviating breast cancer-related lymphedema: an open-label phase I trial with 4 years of follow-up. Stem Cells Transl Med. 2021;10:844–54. 10.1002/sctm.20-0394. [DOI] [PMC free article] [PubMed] [Google Scholar]
- 16.Maldonado GE, et al. Autologous stem cells for the treatment of post-mastectomy lymphedema: a pilot study. Cytotherapy. 2011;13:1249–55. 10.3109/14653249.2011.594791. [DOI] [PubMed] [Google Scholar]
- 17.Toyserkani NM, Jensen CH, Andersen DC, Sheikh SP, Sorensen JA. Treatment of breast cancer-related lymphedema with adipose-derived regenerative cells and fat grafts: a feasibility and safety study. Stem Cells Transl Med. 2017;6:1666–72. 10.1002/sctm.17-0037. [DOI] [PMC free article] [PubMed] [Google Scholar]
- 18.Lafuente H, Jaunarena I, Ansuategui E, Lekuona A, Izeta A. Cell therapy as a treatment of secondary lymphedema: a systematic review and meta-analysis. Stem Cell Res Ther. 2021;12:578. 10.1186/s13287-021-02632-y. [DOI] [PMC free article] [PubMed] [Google Scholar]
- 19.Jørgensen MG, Jensen CH, Hermann AP, Andersen DC, Toyserkani NM, Sheikh SP, Sørensen JA. No Clinical Efficacy of adipose-derived regenerative cells and lipotransfer in breast cancer-related lymphedema: a double-blinded placebo-controlled phase-II trial. Plast Reconstr Surg. 2021. 10.1097/PRS.0000000000011343. [DOI] [PubMed] [Google Scholar]
- 20.Kostecka A, et al. Adipose-derived mesenchymal stromal cells in clinical trials: Insights from single-cell studies. Life Sci. 2024;351: 122761. 10.1016/j.lfs.2024.122761. [DOI] [PubMed] [Google Scholar]
- 21.Haahr MK, et al. Safety and potential effect of a single intracavernous injection of autologous adipose-derived regenerative cells in patients with erectile dysfunction following radical prostatectomy: an open-label phase I clinical trial. EBioMedicine. 2016;5:204–10. 10.1016/j.ebiom.2016.01.024. [DOI] [PMC free article] [PubMed] [Google Scholar]
- 22.Hansen ST, Jensen CH, Sørensen JA, Sheikh SP, Lund L. Isolation of Adipose derived regenerative cells for the treatment of erectile dysfunction following radical prostatectomy. J Vis Exp. 2021. 10.3791/59183. [DOI] [PubMed] [Google Scholar]
- 23.Dhumale P, et al. CD31 defines a subpopulation of human adipose-derived regenerative cells with potent angiogenic effects. Sci Rep. 2023;13:14401. 10.1038/s41598-023-41535-1. [DOI] [PMC free article] [PubMed] [Google Scholar]
- 24.Uhlen M, et al. Proteomics. Tissue-based map of the human proteome. Science. 2015;347:1260419. 10.1126/science.1260419. [DOI] [PubMed] [Google Scholar]
- 25.Stuart T, et al. Comprehensive Integration of Single-Cell Data. Cell. 2019;177:1888–902. 10.1016/j.cell.2019.05.031. [DOI] [PMC free article] [PubMed] [Google Scholar]
- 26.Trigo CM, Rodrigues JS, Camoes SP, Sola S, Miranda JP. Mesenchymal stem cell secretome for regenerative medicine: Where do we stand? J Adv Res. 2024. 10.1016/j.jare.2024.05.004. [DOI] [PubMed] [Google Scholar]
- 27.Chen S, Liang B, Xu J. Unveiling heterogeneity in MSCs: exploring marker-based strategies for defining MSC subpopulations. J Transl Med. 2024;22:459. 10.1186/s12967-024-05294-5. [DOI] [PMC free article] [PubMed] [Google Scholar]
- 28.Chun J, et al. Single-cell RNA sequencing reveals the heterogeneity of adipose tissue-derived mesenchymal stem cells under chondrogenic induction. BMB Rep. 2024;57:232–7. 10.5483/BMBRep.2023-0161. [DOI] [PMC free article] [PubMed] [Google Scholar]
- 29.Maged G, Abdelsamed MA, Wang H, Lotfy A. The potency of mesenchymal stem/stromal cells: does donor sex matter? Stem Cell Res Ther. 2024;15:112. 10.1186/s13287-024-03722-3. [DOI] [PMC free article] [PubMed] [Google Scholar]
- 30.Wang H, et al. Single-cell analysis reveals a subpopulation of adipose progenitor cells that impairs glucose homeostasis. Nat Commun. 2024;15:4827. 10.1038/s41467-024-48914-w. [DOI] [PMC free article] [PubMed] [Google Scholar]
- 31.Devi J, Ballard DH, Aswani-Omprakash T, Parian AM, Deepak P. Perianal fistulizing Crohn’s disease: current perspectives on diagnosis, monitoring and management with a focus on emerging therapies. Indian J Gastroenterol. 2024;43:48–63. 10.1007/s12664-024-01524-2. [DOI] [PubMed] [Google Scholar]
- 32.Polgar S, Karimi L, Buultjens M, Morris ME, Busse M. Assessing the Efficacy of cell transplantation for Parkinson’s Disease: a patient-centered approach. J Parkinsons Dis. 2018;8:375–83. 10.3233/JPD-181309. [DOI] [PMC free article] [PubMed] [Google Scholar]
- 33.Ziegenhain C, Sandberg R. BAMboozle removes genetic variation from human sequence data for open data sharing. Nat Commun. 2021;12:6216. 10.1038/s41467-021-26152-8. [DOI] [PMC free article] [PubMed] [Google Scholar]
Associated Data
This section collects any data citations, data availability statements, or supplementary materials included in this article.
Data Availability Statement
The study data files are housed on institutional storage and are not publicly available because data contain information that could compromise research participant privacy. However, the data can be made available upon reasonable request to the corresponding author following the institutional data sharing policy as part of an external collaborative request. The individual-level data are not publicly available because of data privacy regulations and restrictions for using such data, as stated in the study protocol and patient consent form [19]. The scRNAseq data in an anonymous form (sensitive genetic information excluded using BAMboozle [33]) has been uploaded to GEO profiles (accession code: GSE276533).



