Abstract
Background
The use of neoadjuvant chemoradiotherapy (neoCRT) followed by surgery has markedly enhanced the quality of survival in patients suffering from local advanced rectal cancer (LARC). Enhancing this treatment requires a deep understanding of its underlying mechanism. The heterogeneous nature of the tumor microenvironment (TME) significantly impacts therapeutic responses, presenting complex therapeutic challenges.
Methods
In this comprehensive study, we explored the intricate cellular and molecular shifts within the TME of LARC after neoCRT administration. Using single-cell transcriptomic analysis, we meticulously examined 32,417 cells sourced from six samples, each representing different tumor regression grades (TRG: 0 versus 2). This detailed analysis enabled us to characterize the various cell subpopulations, encompassing epithelial cells, lymphocytes, myeloid cells, endothelial cells, and fibroblasts. Additionally, we identified their marker genes for deconvolution calculation in the READ cohort of the TCGA project. And we obtain their marker genes for deconvolution calculation in the READ cohort of the TCGA project.
Results
Through cluster analysis and pathway comparisons of malignant tumor cells, we discerned that samples with poor tumor regression exhibit enhanced metabolic versatility and adaptability, enabling them to counteract the impacts of both radiotherapy and chemotherapy. Interestingly, within the TRG2 cohort, we observed a predominant immunosuppressive state in the TME, characterized by the activation of CD4 + regulatory T cells, maintained CD8 + T cell functionality, and a heightened M1 to M2 macrophage ratio. Moreover, the differing outcomes of neoCRT were reflected in the varying interaction dynamics between macrophages (M1 and M2) and CD4+/CD8 + T cells. Furthermore, our data reveal that neoCRT intricately modulates fibroblasts and endothelial cells, primarily through the extracellular matrix remodeling pathway, which orchestrates tumor angiogenesis. All changes were validated through immunofluorescence staining on intraoperative samples before and after treatment. To summarize, our investigation presents a comprehensive exploration of the cellular and molecular metamorphoses within the TME post-neoCRT.
Conclusions
By unveiling the sophisticated interaction between the multifaceted cells within the TME and their respective reactions to neoCRT, we establish a robust platform for ensuing future investigations. This study paves the way for novel therapeutic strategies that leverage these insights to bolster the efficacy of neoCRT in managing LARC.
Supplementary Information
The online version contains supplementary material available at 10.1186/s12967-024-05747-x.
Keywords: Single-cell sequencing, Local advanced rectal cancer, Tumor microenvironment, Neoadjuvant chemoradiotherapy
Introduction
Local advanced rectal cancer(LARC) is the most prevalent type of rectal cancer [1], with many patients already in the advanced stage at the time of diagnosis. Neoadjuvant chemoradiation (neoCRT) is the standard and recommended therapeutic approach for LARC [2, 3]. The combination of preoperative neoCRT and surgery has significantly improved the rate of recurrence and survival of LARCs [4]. However, the outcome of neoCRT has been shown to exhibit a high degree of heterogeneity. It has been observed that primary responders exhibit survival benefits, encompassing those with pathological complete responses and near-complete responses [5, 6]. The potential mechanisms underlying the response to neoCRT are not fully understood, potentially due to a previous lack of in-depth knowledge surrounding the tumor microenvironment (TME) in relation to different treatment outcomes at the cohort level.
The development of scRNA-Seq analysis has revolutionized our understanding of the complexity and heterogeneity of the tumor microenvironment. Tumors contain various cellular populations that show distinct specificity, transcriptional dynamism, and stark heterogeneity in both phenotype and function. These characteristics correlate with every phase of tumor progression and its response to therapy [7]. Single-cell sequencing technology has been used to analyze the changes of the immune landscape of various types of tumors after treatment. A recent study performed scRNA-seq on esophageal adenocarcinoma patients who received neoCRT and surgery to characterize the cellular and molecular dynamics driven by neoCRT and their relationship to differential responses [8]. Ren et al. revealed that intratumoral CD103 + CD8 + T cells predict the response to neoadjuvant chemoimmunotherapy in advanced head and neck squamous cell carcinoma [9]. Unbiased evaluations of a plethora of heterogeneous tumoral and non-tumoral cells at the single-cell level can elucidate the intricate ecosystem of colorectal cancer (CRC) TME and its response to neoCRT, offering potential predictive biomarkers [10].
In this study, we conducted single-cell RNA sequencing (scRNA-seq) on tumor samples from LARC patients who underwent neoCRT and surgery but exhibited varying responses. This enabled us to characterize the cellular and molecular dynamics driven by neoCRT and their relationships with different responses. We observed alterations in cytotoxicity among immune cell populations in different pathological responses and discrepancies in external cell regulation. Additionally, we discerned heterogeneity across various tumor-associated stromal populations. These insights facilitate the identification of any shortcomings in neoCRT and their rectification, paving the way for an enhanced application of neoCRT in the treatment of colorectal cancer.
Materials and methods
Ethics
The study was approved by the Clinical Research Ethics Committee of The Second Affiliated Hospital of Soochow University (NO. EC-AF(SQ)-06/20230101). Informed consent was obtained from all participating patients prior to hospitalization.
neoCRT treatment
Chemotherapy regimens consisted of XELOX-oxaliplatin at 135 mg/m2, administrated twice a day for 14 days over 2 cycles before chemoradiotherapy, and capecitabine at 1,000 mg/m2 administration daily on day 1 for the dosing period. Patients received a total pelvic irradiation dose of 45 Gy (25 × 1.8 Gy), followed by a reduced field targeting the mesenteric region for a supplement dose of 5.4 Gy (3 × 1.8 Gy). Of note, at least 95% of PTV received the specified dose. Radiotherapy was administered five times a week, from Monday to Friday.
Tumor regression grade (TRG) was used to assess tumor response to neoCRT based on the estimated percentage of significant residual tumor cells (VRTCs): grade 0 indicates a pathological complete response, and grade 2 indicates a partial response, with 10–50% VTRC.
Tissue dissociation and preparation
The fresh tissues were stored in the sCelLiveTM Tissue Preservation Solution (Singleron) on ice within 30 min after surgery. The specimens were washed thrice with Hanks Balanced Salt Solution (HBSS), before being minced into small pieces, and digested with 3 mL sCelLiveTM Tissue Dissociation Solution (Singleron) by Singleron PythoN™ Tissue Dissociation System at 37 °C for 15 min. The cell suspension was collected and filtered through a 40-micron sterile strainer. Next, the GEXSCOPE® red blood cell lysis buffer (RCLB, Singleron) was added to the cell suspension in a 1:2 volume ratio (Cell: RCLB), and incubated at room temperature for 5–8 min to remove red blood cells. Following centrifugation at 300 × g 4 ℃ for 5 min the supernatant and pellet softly resuspended with PBS. Finally, the samples were stained with Trypan Blue and the cell viability was evaluated microscopically.
RT & amplification & library construction
Single-cell suspensions (2 × 105 cells/mL) in PBS (HyClone) were loaded onto a microwell chip using the Singleron Matrix® Single Cell Processing System. Subsequently, Barcoding Beads were collected from the microwell chip, followed by reverse transcription of the mRNA captured by the beads to obtain cDNA, which underwent PCR amplification. The amplified cDNA is then fragmented and ligated with sequencing adapters. The scRNA-seq libraries were constructed according to the GEXSCOPE® Single Cell RNA Library Kits (Singleron) protocol [11]. Individual libraries were diluted to 4 nM, pooled, and sequenced on Illumina novaseq 6000 with 150 bp paired-end reads.
Primary analysis of raw read data
Raw reads from scRNA-seq were processed to generate gene expression matrixes using the CeleScope v1.9.0 pipeline (https://github.com/singleron-RD/CeleScope). Briefly, raw reads were initially processed with CeleScope to remove low-quality reads with Cutadapt v1.17 [12], which trimmed poly-A tail and adapter sequences. Cell barcode and UMI were extracted, and reads were mapped to the reference genome GRCh38 using STAR v2.6.1a [13]. UMI counts and gene counts of each cell were acquired with feature Counts v2.0.1 [14] software, and used to generate expression matrix files for subsequent analysis.
Quality control, dimension-reduction and clustering
Cells with fewer than 200 genes, the top 2% of gene counts, or the top 2% of UMI counts were filtered out, along with cells having over 50% mitochondrial content. After filtering, 32,417 cells were retained for the downstream analyses, with on average 1179 genes and 5353 UMIs per cell. Dimension-reduction and clustering were performed using Seurat v3.1.2 [15]. The NormalizeData and ScaleData functions were used to normalize and scale all gene expression, and the top 2000 variable genes were selected with FindVariableFeautres function for PCA analysis. Cells were divided into multiple clusters using the top 20 principal components with the FindClusters function. The batch effect between samples was removed by Harmony [16]. Finally, UMAP algorithm was applied to visualize cells in a two-dimensional space.
Differentially Expressed Genes (DEGs) analysis
To identify differentially expressed genes (DEGs), we used the Seurat FindMarkers function based on Wilcox likelihood-ratio test with default parameters, and selected the genes expressed in more than 10% of the cells in a cluster and with an average log (Fold Change) value greater than 0.25 as DEGs. For the cell type annotation of each cluster, we combined the expression of canonical markers found in the DEGs with knowledge from the literature. The expression of the markers of each cell type was visualized with heatmaps/dot plots/violin plots that were generated using the Seurat DoHeatmap/DotPlot/Vlnplot function. Doublet cells were identified as expressing markers for different cell types, and removed manually.
Cell type annotation
The cell type identity of each cluster was determined with the expression of canonical markers found in the DEGs referencing the CellMarker database [17]. Heatmaps showing the expression of markers used to identify each cell type were generated using Seurat v3.1.2 DoHeatmap.
Pathway enrichment analysis
To investigate the potential functions of DEGs, we performed the Gene Ontology (GO) and Kyoto Encyclopedia of Genes and Genomes (KEGG) analysis using the “clusterProfiler” R package 3.16.1 [18]. Pathways with p_adj value less than 0.05 were considered significantly enriched. GO gene sets including molecular function (MF), biological process (BP), and cellular component (CC) categories were used as reference.
For GSVA pathway enrichment analysis, the average gene expression of each cell type was used as input data using the GSVA package [19].
scRNA-seq based CNA detection
The InferCNV package was used to detect the CNAs in malignant cells [20]. Non-malignant cells served as baselines to estimate the CNAs of malignant cells. Genes expressed in more than 20 cells were sorted based on their chromosome loci. The relative expression values were centered to 1, using a 1.5 standard deviation from the residual-normalized expression values as the ceiling. A slide window size of 101 genes was used to smoothen the relative expression on each chromosome, to remove the effect of gene-specific expression.
Cell-cell interaction analysis
The cell-cell interaction analysis was conducted by CellPhoneDB v2.1.0 [21], based on known receptor–ligand interactions between two cell types/subtypes. To calculate the null distribution of average ligand-receptor expression levels of the interacting clusters, cluster labels of all cells were randomly permuted 1000 times. Individual ligand or receptor expression was thresholded with a cutoff value based on the average log gene expression distribution for all genes across all the cell types. The significant cell-cell interactions were defined as p value < 0.05 and average log expression > 0.1, which were visualized using the circlize v0.4.10 R package.
Transcription factor regulatory network analysis
Transcription factor network was constructed using pyscenic v0.11.0 [22] and the scRNA expression matrix along with the transcription factors from AnimalTFDB. First, GRNBoost2 was used to predicted a regulatory network based on the co-expression of regulators and targets. CisTarget was then applied to exclude indirect targets and to search transcription factor binding motifs. AUCell was subsequently used to quantify regulon activity for every cell. Top TF regulons with high RSS (Regulon Specificity Score) were visualized using pheatmap in R.
Functional gene module analysis
Hotspot was used to identify functional gene modules which illustrate heterogeneity. Briefly, we used the ‘danb’ model and selected the top 500 genes with the highest autocorrelation z-score for module identification. Modules were then identified using the create_modules function, with a min_gene_threshold of 15 and fdr_threshold of 0.05. Module scores were calculated by using the calculate_module_scores function.
Immunofluorescence staining
5 μm FFPE sections of cancer tissue, were baked in an oven at 60 °C for at least 1 h. Next, they were deparaffinized in xylene (twice, for 5 min each), rehydrated through graded alcohol series (100% twice, 2 min each; 95% twice, 2 min each; 70% once, 2 min), and rinsed in distilled water for 2 min. Antigen retrieval was performed by boiling the sections in 50x citrate buffer (beyotime, China). Blocking was carried out for 30 min using a blocking buffer (Thermo Scientific, USA) and antibodies (Proteintech, USA) for EPCAM, CD44, CD4, CD8, CD163, CD206, CD31, VEGFR, COL1A1 and CXCL12, were used for immunofluorescence staining. Primary antibodies were applied to the samples and were incubated at 4 °C overnight in the dark. After washing in PBS, sections were stained with AlexaFlour488/565 fluorescent-labeled secondary antibodies for 2 h. DAPI was used for nuclear visualization, and slides were mounted using an anti-fade mounting medium. Images were captured under a specific fluorescence microscope and quantified using ImageJ software.
Statistics and repeatability
Cell distribution comparisons between two groups were conducted using unpaired two-tailed Wilcoxon rank-sum tests. All statistical analyses and presentations were performed using R. Statistical tests used in figures were shown in figure legends, and statistical significance was set at p < 0.05. The exact value of n was shown in the figures and figure legends with an explanation of what n represents was shown in the figure legends.
Results
Single-cell transcriptome sequencing elucidates tumor microenvironment variability in different outcomes of neoCRT
Following the sample collection strategy described in the above methods, samples were obtained from six patients. Among these, S01-03 were evaluated as TRG0 for the neoCRT treatment effect, and S04-06 were evaluated as TRG2 (Fig. 1A-B, Table S1). In total, 32,417 individual cells were analyzed. By utilizing Uniform Manifold Approximation and Projection (UMAP), these cells were categorized into nine primary cell types (T, B, NK, myeloid, epithelial cells, fibroblasts, endothelial cells, and mural cells) (Fig. 1D and F). These primary cell types were present in varying proportions within the samples (Fig. 1C), partially reflecting the discrepancies related to disease etiology or progression associated with neoCRT. Upon comparing the TRG0 and TRG2 groups it was revealed that there was an increased proportion of myeloid cells and a decrease in the number of lymphocytes (Fig. 1E, Fig. S1A-C). Subsequently, CIBERSORTx was used to deconvolve the TCGA-READ cohort, estimating the approximate proportion of each subgroup based on the transcriptional markers of each subgroup as specific signature sets. This analysis clearly showed a correlation between the distribution of cell subsets before and after receiving neoadjuvant therapy. The distribution of cell proportions in the TRG0 group is like that of the TCGA cohort but differs from that of the TRG2 group, particularly manifested in immune cells (lymphocytes and myeloid cells) as well as in fibroblasts. This finding suggests that the different pathological response levels often are associated with alterations in the immune landscape, warranting a more in-depth subdivision comparison of subpopulations. Next, we inferred potential interactions between individual cell groups on the expression of receptor-ligand pairs. Changes in interaction scores were observed, including those between epithelial-immune cells and lymphocytes-myeloid immune cells (Fig. 1G). This indicates that, in addition to changes in cell type proportions, dynamic shifts in cellular functional pathways through signal transduction also contribute to the heterogeneity of neoCRT responses [23].
Fig. 1.
Single-cell transcriptomic data of CRC post-neoCRT. (A) Schematic of the single-cell research strategy from sample collection to data analysis. (B) Neo-adjuvant treatment pathway. Left: Detailed neoCRT protocol; Right: Changes in imaging data and H&E diagnosis post-neoCRT. (C) Uniform manifold approximation and projection (UMAP) plot of 6 samples. Colors of samples are shown on the right. (D) UMAP visualization of major cell types. NK represents natural killer. (E) Proportion of major cell types in each sample and between TRG0 and TRG2 groups. A stacked bar chart showing the deconvolution results of cell subpopulations in TCGA-READ cohort is located on the right. (F) Heatmap of marker gene expression for the primary cell types. (G) Interaction scores network diagram between major cell types
Biological characteristics of malignant cells and their association with neoCRT outcomes
To better understand the key cellular components influencing neoCRT outcomes, we first analyzed the expression patterns of the predominant epithelial cell populations. Drawing on a previously published study [24], we detected and inferred copy number variations (CNVs) from scRNA-seq data, using non-tumorous cells as a baseline, confirming the presence of tumor cells. Both TRG0 and TRG2 patients exhibited shared mutation characteristics (Fig. 2A). For instance, chromosome 6 in the TRG0 group showed reduced copy number levels compared to the TRG2 group, suggesting the genomic characteristics of CRC influence on neoadjuvant treatments. We identified 3,916 malignant cells from the samples of the six patients (Fig. 2B). Subsequently, we assessed the transcriptional differences between malignant cells in TRG0 and TRG2. We identified 2,259 malignant epithelial cells from TRG0 and 1,657 cells from TRG2 specimens (Fig. 2C).
Fig. 2.
Identification and characterization of malignant cells in CRC post-neoCRT. (A) CNV analysis results of 6 samples. Upper: S01-S03 belong to TRG0; Lower: S04-S06 belong to TRG2. (B) UMAP visualization of malignant and normal epithelial cells. Colors of celltypes are shown on the right. (C) UMAP visualization of malignant cells showing different pathological responses (TRG0 & TRG2). (D) UMAP visualization of malignant cell subgroups. (E) Proportions of malignant cell subgroups in each sample and between TRG0 and TRG2 groups. A stacked bar chart showing the deconvolution results of malignant cell subpopulations in TCGA-READ cohort is located on the right. (F) Differential gene expression and distribution in malignant cells between pathological responses. (G) HALLMARK GSVA analysis of gene expression in four malignant cell subgroups. (H) GSEA visualization of differential gene expression in malignant cells between TRG0 and TRG2. (I) Immunofluorescence staining results of different neoCRT responses before and after treatment. Green fluorescent label EPCAM; Red fluorescent label CD44; DAPI blue fluorescent label cell nuclei. (J) Barplot of CD44 + EPCAM + cells per mm2. (K) Barplot of CD44 mean immunofluorescence intensity
Please check and update wether Figure subcaptions are matching with Images.Dear editor, after our team reviewed this paragraph about the descriptive text under Fig2, we believe it aligns well with the original article and does not require any changes in placement. We appreciate your guidance and patience, dear editor. Thank you!
Intriguingly, upon comparison of differential genes expression in malignant cells between the TRG0 and TRG2 groups, we observed a downregulation of MALAT1 expression in the TRG2 group (Fig. 2F). Based on prior research [25], we hypothesized that upregulation of MALAT1 protects tumor cells from the effects neoCRT. To comprehensively understand the reasons behind the varying responses, a GSEA analysis of differential genes revealed that samples from TRG0, compared to those from TRG2, exhibited decreased capabilities in amino acid metabolism and oxidative phosphorylation (Fig. 2H). This suggests that tumor samples in the TRG2 group possess heightened degrees of metabolic flexibility and environmental adaptability to counteract the effects of radiotherapy and chemotherapy. Meanwhile, it was observed that in the TRG0 group, ATF2 and glucocorticoid receptor pathways were upregulated. Previous studies have shown that these pathways can activate the apoptotic processes in tumor cells under the influence of drugs. Studies have shown that under drug influence, these pathways can activate the apoptotic processes in tumor cells. Although the reasons for these marked differences remain unclear and may be related to genomic characteristics, they provide clear research directions to enhance neoCRT responses. Focusing on malignant cells, we identified a total of four clusters, with varying proportions of individual patients in each sub-cluster, further emphasizing the high inter-tumoral heterogeneity (Fig. 2D-E). Comparing the calculation results of the TCGA cohort, after treatment, the proportion of cluster1 tumor cells increased to varying degrees in the both the TRG0 group and TRG2 group, while Cluster 2 shows a decrease. To better understand their transcriptional heterogeneity, we employed GSVA Hallmark analysis to score the four clusters, observing significant transcriptional program differences between each cluster (Fig. 2G, Fig. S2A-B). Specifically, Cluster 1 was the most abundant and characterized by being in the proliferative phase. Cluster 2 displayed active metabolic pathways, Cluster 3 expressed a tumorigenic stem-like program, while Cluster 4 prominently activated the epithelial-mesenchymal transition (EMT) process, suggesting these cells possess enhanced metastatic and invasive capabilities. Both Cluster 3 and Cluster 4 cells were more prevalent in TRG2 patients, indicating that to elevate neoCRT efficacy, interventions targeting stem-like and metastatic invasive cells need to be amplified. The findings suggest that for LRAC with strong internal tumor cell stemness, neoadjuvant therapy can achieve better tumor regression benefits.
To clarify this speculation, we used EPCAM and CD44 to label stem cells in the intestinal tissue before and after treatment (Fig. 2I). The immunofluorescence results showed that the proportion of EPCAM + CD44 + epithelial cells in the tissue before treatment was higher than that after (Fig. 2J). The tissues corresponding to the two outcomes, and the expression of stem cells in the TRG0 group with worse regression was stronger than that in samples from patients in the TRG2 group (Fig. 2K). This result is consistent with our single-cell transcriptome findings.
Lymphocyte subgrouping and determining the impact of adaptive immunity on neoCRT outcomes
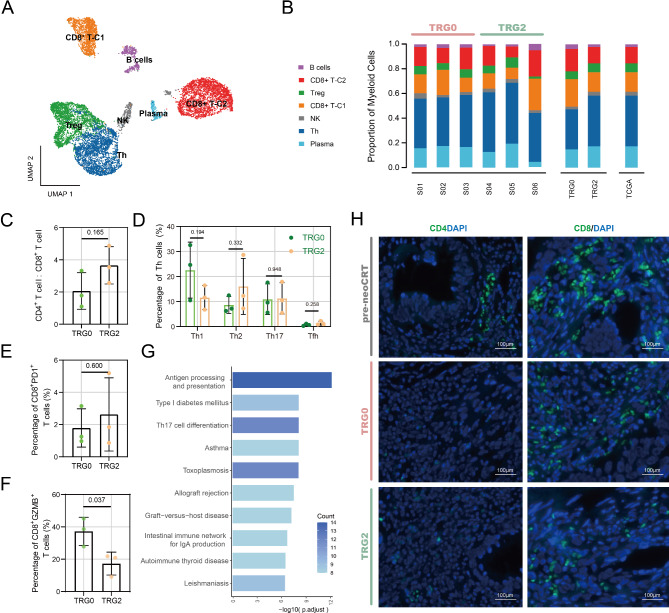
Considering recent studies have identified characteristics of systemic and local inflammatory-related markers in LARC patients undergoing nRT and their association with pathological responses and survival rates, we hypothesized that tumor-infiltrating immune cells might play a pivotal role in this process [26]. To start, we performed unsupervised clustering of T cells, B cells, and NK cells, identifying seven clusters. These included two subtypes of CD4 + T cells (Treg, Th), two subclusters of CD8 + T cells (CD8-C1, CD8-C2), two B cell clusters (B cell and plasma), and one NK cell group (Fig. 3A-B).
Fig. 3.
scRNA-seq reveals heterogeneity of T/B/NK cells in CRC post-neoCRT. (A) UMAP visualization of seven lymphocyte subgroups. Colors of celltypes are shown on the right. (B) Proportions of lymphocyte subgroups in each sample and between TRG0 and TRG2 groups. A stacked bar chart showing the deconvolution results of T cell subpopulations in TCGA-READ cohort is located on the right. (C) Comparison of CD4 + T cells to CD8 + T cells ratios in different responses across samples. (D) Comparison of proportions of CD4 + T cells subgroups, including T-hepher 1 cells (Th1), T-hepher 2 cells (Th2), T-hepher 17 cells (Th17), and T-follicular hepher cells (Tfh), between different responses. (E) Comparison of proportions of CD8 + PD1 + T cells between response groups. (F) Comparison of proportions of CD8 + GZMB + T cells between response groups. (G) KEGG pathway analysis of differentially expressed genes in lymphocytes between response groups. (H) Immunofluorescence staining results of different neoCRT responses before and after treatment. Left panel green fluorescent labeled CD4; Right panel green fluorescent labeled CD8; DAPI blue fluorescent labeled cell nuclei. (I) Barplot of CD8 positive cells per mm2. (J) Barplot of CD4 positive cells per mm2. (K) Barplot of CD4+:CD8 + cells ratio
In comparison to the TCGA cohort, Th lines were all suppressed after treatment as well as decreased CD8 + killer T cells. Firstly, as an indicator of immune statues we compared the 4/8 ratio from the overall samples of both groups (Fig. 3C). Patients with a TRG2 level post-neoCRT might be in a state of low-level cytotoxicity. For CD4 + T cells, we further delineated Th1, Th2, Th17, and Tfh cells and compared their proportional differences under the two pathological response outcomes (Fig. 3D). While no significant differences were observed, it was deduced that the changes in CD4 + T cells differentiation might be associated with treatment outcomes, a hypothesis further supported by KEGG analysis (Fig. 3G, Fig.S3A). Regarding CD8 + T cells, we examined on exhausted CD8 + T cells (PD1+) and cytotoxic CD8 + T cells (GZMB+). Although the findings demonstrated no significant variance in the number of exhausted CD8 + T cells, a notable downregulation in the number of cytotoxic T cells in the TRG2 group was observed (Fig. 3E-F, Fig. S3B). Together these findings indicate that the effectiveness of neoCRT in constraining tumors is likely linked to the individual cellular immunity level. Enhancing a patient’s immune function adjunctively can potentially improve the clinical outcome. Based on the above data, we concentrated on lymphocytes T cells as the immune response cells against LRAC. To confirm the role of T cells in promoting neoadjuvant therapy-mediated tumor regression, immunofluorescence staining of T cells in intestinal tissue before and after treatment using CD4 and CD8 was performed (Fig. 3H). Consistent with our single-cell transcriptome profiling results, CD4 + cells showed a similar level of distribution. Interestingly, however, both outcomes corresponded to tissue that was significantly depleted of CD8 + T cells after treatment compared with before, and fewer TRG2 patients benefited from neoadjuvant therapy (Fig. 3J, K). This may be related to negative immune feedback following the restriction of cancer progression.
Characterizing myeloid cell features reflects the role of innate immunity in neoCRT response
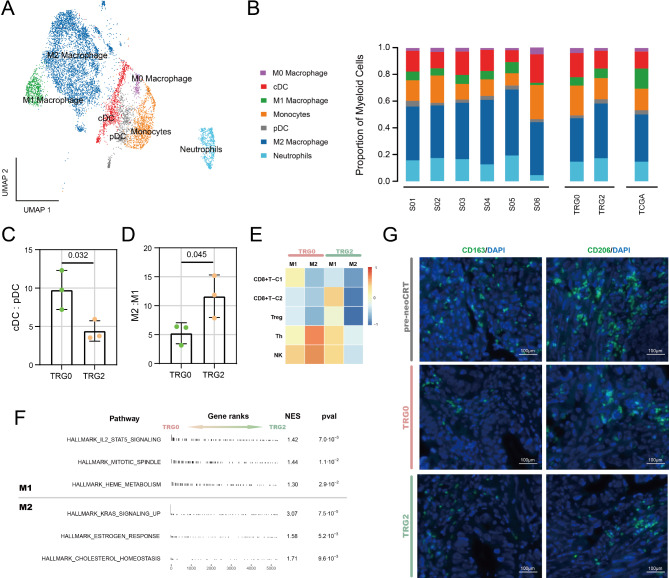
Another crucial category of immune cells in the tumor microenvironment are myeloid cells [27]. In this study, we conducted unsupervised clustering analysis of 2,855 myeloid cells. We identified nine distinct myeloid cell clusters, including two dendritic cell clusters (cDC, pDC), three macrophage groups (M0, M1, and M2), one monocyte cluster, and one neutrophil cluster (Fig. 4A-B). As a consequence of individual variances, each cell subgroup displayed heterogeneity within each sample, yet some cell subgroups demonstrated trends across different pathological response levels. For instance, post-neoadjuvant therapy, the relative distribution of dendritic cells in tumor tissues with different TRG grades underwent notable changes, with plasmacytoid DC (pDC) increasing, while conventional DC (cDC) were inhibited (p = 0.032, student-t) (Fig. 4C). This suggests that a substantial adjustment in this ratio post-chemotherapy could lead to improved pathological response.
Fig. 4.
Detailed characterization of myeloid cells in CRC post-neoCRT. (A) UMAP visualization of seven myeloid cell subgroups. Colors of celltypes are shown on the right. (B) Proportions of myeloid cell subgroups in each sample and between TRG0 and TRG2 groups. A stacked bar chart showing the deconvolution results of myeloid cell subpopulations in TCGA-READ cohort is located on the right. (C) Comparison of classical dendritic cells(cDC) to plasma dendritic cells(pDC) ratios in different responses across samples. (D) Comparison of M1 to M2 macrophage ratios in different responses across samples. (E) Correlation of proportions of M1 and M2 macrophages with T/NK cell subgroups. (F) GSEA visualization of differentially expressed genes in M1 and M2 macrophages between response groups. (G) Immunofluorescence staining results of different neoCRT responses before and after treatment. Left panel green fluorescent labeled CD163; Right panel green fluorescent labeled CD206; DAPI blue fluorescent labeled cell nuclei. (H) Barplot of CD163 positive cells per mm2. (I) Barplot of CD206 positive cells per mm2. (J) Barplot of CD163+:CD206 + cells ratio
Macrophages, particularly tumor-associated macrophages (TAMs), have been extensively researched for their association with tumor progression. They are thought to mediate immune effector cell exhaustion in the tumor microenvironment through intercellular interactions [28]. Specifically, M1 macrophages did not exhibit significant variations in content across the two neoadjuvant therapy outcomes. In contrast, M2 macrophages, widely considered as oncogenic factors, had an increased proportion in the TRG2 group compared to TRG0 (Fig. 4D). The major difference of M2 macrophage between TRG vs. TRG2 are “immune cell recruitment” set with markers like CXCLs, while other subset like S100A + M2 or APOE + M2 macrophage showed no change. The significant increase in the M2:M1 ratio (p = 0.045, student-t) indicates an immunosuppressive state in the tumor microenvironment. For example, post-neoCRT, both pathological responses indicated that the M2 cell proportion is inversely related to the two CD8 + T cell groups, with TRG2 being more correlated than TRG0 (Fig. 4E). Upregulation of the IL2-STAT5 signaling pathway in TRG0 M1 cells, activating M1 cell immunity, was observed using GSEA analysis of differential genes. Simultaneously, the activation of the KRAS signal in TRG0 M2 cells was identified, potentially linked to the regulation of M2 cell apoptosis (Fig. 4F). Together this data suggests that TAMs could serve as key targets for improving neoCRT pathological responses. Novel drugs should be specifically designed, or biomarkers selected for evaluation. Based on the information obtained above, that macrophages play different functions in different recession grade groups, we speculate that macrophage subpopulations with different polarization states have specific response patterns to neoadjuvant therapy. Consequently, we used the markers of M1 macrophages and M2 macrophages: CD163 and CD206 to mark their distribution in tissues respectively (Fig. 4G). The results demonstrated that M1 and M2 macrophage distribution changed after treatment (Fig. 4H, I). We validated the results of single-cell transcriptome and deconvolution predictions, suggesting that neoadjuvant therapy and intra-tumoral macrophage status interact (Fig. 4J). By monitoring macrophages, we may be able to judge the results of neoadjuvant therapy in advance and provide direction for subsequent program development.
Recently, neutrophils (tumor-associated neutrophils) have been reported to possess tumor-immune inhibitory functions [29]. However, during neoCRT, we observed no association was identified between the infiltrating neutrophil subgroups in tumor tissues and the degree of pathological response.
Differential angiogenesis due to endothelial cell participation in various neoCRT responses
As previously mentioned, the overall count and sub-group proportion of endothelial cells display significant variations within the tumor microenvironment of differing neoCRT responses. By using unsupervised clustering of 1,440 cells, we identified, four endothelial cell sub-groups, including various capillary endothelial cells (CECs), lymphatic endothelial cells (LECs), arterial endothelial cells (AECs), and venous endothelial cells (VECs) clusters (Fig. 5A-B). Of note, endothelial cell distribution characteristics of the two treatment outcomes are similar to the prediction patterns of the TCGA cohort. In addition, the relative proportions of each subgroup in the TRG0 and TRG2 tissues are comparable, with VECs and CECs increasing in TRG0, while AECs and LECs increased in TRG2. Interestingly, we observed a marked rise in expression traits related to interferon response and antigen binding pathways in the TRG0 endothelial cells, however, the Relative proportions of each subgroup in the TRG0 and TRG2 tissues are comparable, with VECs and CECs increasing in TRG0, while AECs and LECs increased in TRG2 extracellular matrix (ECM) assembly was downregulated (Fig. 5C). This indicates that after neoadjuvant therapy cells in the residual state of TRG2 are in an immunosuppressed state while simultaneously enhancing ECM remodeling and cellular proliferation activity within the tumor tissues. Consequently, these data suggest that endothelial cells in TRG2 could potentially modify the ECM to promote tumor vascular growth, countering the neoCRT treatment’s deleterious effects on the tumor microenvironment. By comparing differentially expressed legend-receptor pairs in ECs between TRG and TRG2, we identified legend-receptor pairs associated with angiogenesis, ECM remodeling, and immune response (Fig. 5D). Surprisingly, most legend-receptor pairs between cancer cells and endothelial cells were also expressed between immune cells and endothelial cells. These results indicate that the synergistic action of tumor cells and immune cells leads to tumor angiogenesis. The ability to generate angiogenesis directly affects tumor growth, which is an important factor in neoadjuvant therapy-mediated regression of LARC. In order to verify the transcriptional expression characteristics of endothelial cells in the single-cell results, we performed immunofluorescence staining on different shrinkage tissues before and after neoadjuvant treatment (Fig. 5E). In order to measure the angiogenic ability, we added VEGFR combined with CD31 for labeling. We found that the intestinal cancer tissue before treatment was diffusely filled with tumor micro-vessels and had strong angiogenesis potential (Fig. 5F). Compared with before treatment, the distribution and generation capacity of micro-vessels in the TRG0 group did not improve (Fig. 5G). These results suggest that neoadjuvant therapy may be improved by referring to anti-tumor angiogenesis treatment options.
Fig. 5.
Characterization of endothelial cells in CRC post-neoCRT. (A) UMAP visualization of four endothelial cell subgroups. Colors of celltypes are shown on the right. (B) Proportions of endothelial cell subgroups in each sample and between TRG0 and TRG2 groups. A stacked bar chart showing the deconvolution results of endothelial cell subpopulations in TCGA-READ cohort is located on the right. (C) GSVA score heatmap of functional pathways in endothelial cell subgroups. (D) Functional enrichment of receptor-ligand pairs expressed by endothelial cells with immune cell clusters and epithelial cell groups. (E) Immunofluorescence staining results of different neoCRT responses before and after treatment. Green fluorescent label CD31; Red fluorescent label VEGFR; DAPI blue fluorescent label cell nuclei. (F) Barplot of CD31 mean immunofluorescence intensity. (G) Barplot of VEGFR mean immunofluorescence intensity
Cancer-associated fibroblasts and endothelial cells collaborate in extracellular matrix remodeling during neoCRT
Fibroblasts are a prominent type of mesenchymal cell type within the tumor microenvironment. Using unsupervised clustering, we identified five distinct fibroblast subgroups from 3,511 cells. Based on relevant marker genes and previously reported literature, we identified the following subgroups: myofibroblasts (myCAFs), inflammatory fibroblasts (iCAFs), pericytes, Schwann cells, and epithelial-like fibroblast populations (Fig. 6A-B). Upon comparison with the TCGA cohort, we found that the grouping results of the TRG0 group were very similar, showing that the proportion of myCAF was higher than that of iCAF, while the opposite was true for the TRG2 group. Subsequently, we examined transcriptional differences between TRG0 and TRG2 in myCAFs and iCAFs (Fig. 6C-D). We discovered that chemokines such as CXCL1, CXCL2, and CXCL14 were significantly decreased (p < 0.05) in iCAFs of TRG0, indicating a diminished immunostimulatory role of fibroblasts in this group. Pathway enrichment analysis was performed based on the differentially expressed genes (Fig. 6E). Conversely, both myCAFs and iCAFs showed increased signals related to angiogenesis and ECM remodeling, including extracellular matrix organization, collagen fibril organization, and external encapsulating structures in TRG2. Thus, tumor-associated fibroblasts, including myCAFs and iCAFs, could play a promotive role in ECM remodeling in TRG2 and may potentially serve as targets to enhance neoCRT efficacy. Similarly, we confirmed the myCAF and iCAF suggested by the single cell results by immunofluorescence staining of tissues with different regression levels before and after treatment and after neoadjuvant treatment (Fig. 6F). COL1A1 and CXCL2 are used respectively for distinction. We were able to verify the aforementioned results. In the TRG2 group, we observed increased inflammatory factors expressed in fibroblasts (Fig. 6G). Together the data suggests that activation of the inflammatory transition of fibroblasts could serve as an important aspect of neoadjuvant therapy.
Fig. 6.
Fibroblast structure and changes in CRC post-neoCRT. (A) UMAP visualization of five fibroblast subgroups. Colors of celltypes are shown on the right. (B) Proportions of fibroblast subgroups in each sample and between TRG0 and TRG2 groups. A stacked bar chart showing the deconvolution results of fibroblast cell subpopulations in TCGA-READ cohort is located on the right. (C) Volcano plot of differential gene expression in myCAF between TRG0 vs. TRG2. (D) Volcano plot of differential gene expression in iCAF between TRG0 vs. TRG2. (E) Functional enrichment of differential genes in two CAF subgroups between response groups. (F) Immunofluorescence staining results of different neoCRT responses before and after treatment. Green fluorescent label COL1A1; Red fluorescent label CXCL12; DAPI blue fluorescent label cell nuclei. (G) Barplot of COL1A1/CXCL12 positive cells per mm2; Barplot of CXCL12 mean immunofluorescence intensity
Discussion
Single-cell technologies have granted scientists the ability to all-encompassing perspective on tumor heterogeneity. The primary objective of utilizing chemotherapy or radiotherapy in neoadjuvant treatments (neoCRT) is to target and eliminate malignant cells, and this approach has now become a conventional clinical regimen [30]. Therefore, we aimed to analyze alterations in malignant cell attributes across different residual outcomes to decipher their chemo and radio-sensitivities. As demonstrated by this study, gene expression programs of the altered malignant cells post-neoCRT encompasses pathways related to the cell cycle, apoptosis (p53-related), immune signaling responses, and metabolic pathways. This is consistent with previous studies targeting colorectal cancer (CRC) using chemotherapy and radio-sensitivity [31].
We found that in the malignant cells, the expression of the well-documented MALAT1 gene, associated with metastatic recurrence, predominantly concentrated in the TRG2 group. This suggests that this cell subpopulation correlates with neoCRT resistance [25]. Additionally, we discerned clusters of tumor cells that express several genes from the S100 family, such as S100A7, LGR5, and KRT17, as markers for intestinal crypt stem/progenitor cells. Immunofluorescence was used to verify these transcriptional signatures at the protein level. We also noted that this cell cluster shows a positive correlation with clinical response post-neoCRT, indicating these cell populations might play a pivotal role in tumor drug resistance. Among these, we identified molecular characteristics of residual tumor cells leading to CRC recurrence, with a high expression of EMP1, suggesting it might serve as a vital therapeutic target [32].
In this study, we found that patients with a clinical response of TRG0 post-neoadjuvant treatment exhibited increased infiltration of CD8 + T cells in the tumor microenvironment, rendering the tumor “hotter.” Previous research has documented that, in conjunction with CD8 + T cells, measuring the neutrophil-to-lymphocyte ratio (NLR) can aid in prognosticating the outcomes of patients with locally advanced rectal cancer (LARC) following neoadjuvant radiotherapy (nRT) [26]. Our findings confirm that poorer clinical outcomes are associated with a lower level of CD8 + T cell infiltration. This opens novel avenues to potentially combine immune therapies based on checkpoint blockade, the efficacy of which has been validated in clinical trials for augmenting neoadjuvant treatment responses and prognosticating therapeutic outcomes [33].
However, the proportion of PD1 + CD8 + T cells post-neoCRT, when comparing outcomes between TRG0 and TRG2, remained similar, likely due to their terminal and irreversible exhaustion stage. Thus, these cells might manifest enhanced resistance to checkpoint inhibitors, posing a risk of therapeutic inefficacy. Beyond CD8 + T cells, neoCRT also altered the classical differentiation subgroups of CD4 + T cells reflecting their activity, such as the ratio disparities between Th and Treg cells. Intriguingly, internal transcriptional factors like FOXP3 and cytokines like IL2/IL17 exhibited variances in a discrete manner, given the intricate signaling interplay within the tumor microenvironment. While it remains elusive whether the impact of neoCRT on T cells is direct or indirect, similar quantitative and functional alterations were observed across diverse tumor types subjected to neoadjuvant treatment, suggesting the activation of the cellular immune system might be conducive to neoCRT. The phenomenon of neoadjuvant therapy-induced T cell exhaustion shown in immunofluorescence staining has also become the main target of our subsequent mechanism exploration.
Myeloid subpopulations play a central role in shaping the tumor microenvironment [34]. Irrespective of the TRG0 or TRG2 outcomes, tissue macrophages exhibited a hybrid phenotype. They align with the traditional polarization model [35], identified as types M1 and M2, and their functionalities are intricately associated with the multifaceted intestinal milieu, as evidenced by the interplay of gut microbiota and their metabolic byproducts. The activation of pro-inflammatory pathways in a subset of macrophages suggests that not all tumor-associated macrophages in the microenvironment exert immunosuppressive functions. Interactions between macrophages and immune effector cells vary across different neoadjuvant treatment outcomes, potentially due to neo-chemotherapy modulating the metabolic patterns of certain tumor-associated macrophage subpopulations, influencing their interplay with CD8 + T cells [36]. In tumor microenvironments of varied shrinkage grades, the relative proportions of dendritic cells underwent significant alterations, especially in the cDC: pDC ratio. In fact, tumor-infiltrating plasmacytoid-like dendritic cells have been deemed associated with survival rates in colorectal cancer, and they contribute to suppressing the tumor immune environment [37]. In alignment with our data, their sensitivity to neoadjuvant treatments reflects that they might be a contributing factor to the variations in outcomes between different groups.
Identifying and targeting tumor-associated fibroblasts (CAFs) are crucial for understanding tumors and determining intercellular interactions [38]. CAFs attract tumor-associated myeloid cells, promoting tumor invasion, metastasis, vascularization, and suppressing cytotoxic immune responses, thereby facilitating tumorigenesis [39]. Following neoadjuvant chemoradiotherapy (neoCRT) in colorectal cancer (CRC), there are profound shifts in the fibroblast subpopulations affecting treatment outcomes. The myCAF subgroup is increased in the TRG0 group compared to the TRG2 group, and muscular fibroblasts are essential for inhibiting regulatory T cells (Treg) and maintaining CD8 + T cell function [40]. Concurrently, the expression of COL1A1 and COL1A2 is upregulated. Notably, in inflammation-driven colorectal cancer models, the loss of IKKβ in COL1a1 + fibroblasts is associated with increased Tregs and enhanced tumor growth [41]. COL1A2 promotes epithelial-mesenchymal transition (EMT), and its knockdown inhibits CRC cell line proliferation and metastasis [42]. iCAF exhibited an opposite trend to myCAF. Previous studies [43] have shown that iCAF enrichment in rectal cancer patients negatively correlates with neo-adjuvant treatment efficacy, consistent with our observations. These subpopulations might be valuable therapeutic targets, and additional fibroblast groups post-neoCRT could be considered pathological markers for assessing the response. The remodeling patterns of the extracellular matrix (ECM) post-neoCRT might play a significant role in the tumorigenic effects of the fibroblast population. Aberrant ECM composition and morphology can increase tumor stiffness, promoting invasion and progression [44]. We have illustrated a clear correlation between the functionality of two pivotal tumor-associated fibroblast subgroups and the efficacy of neo-adjuvant treatment.
As highly plastic matrix cells, endothelial cells, are vital for tumor vascular growth and metastatic dissemination [45]. Anti-cancer drugs multifacetedly regulate their differentiation heterogeneity [46]. Post-neoCRT, endothelial cells correlate with clinical response states; they are prominently inhibited in tumors but robustly recover in patients with favorable pathological responses. Inflammatory responses characterized by interferon and tumor necrosis factor activations are evident in endothelial cell groups in TRG0 tumors. This is noteworthy as they relate to immune responses evoked against tumors, indirectly reflecting the active tumor-killing state. We observed that the collagen fibril organization pathway in TEC subgroups is markedly suppressed in better tumor clearance outcomes. Diminished angiogenesis indicates tumor regression. The anti-angiogenic effects measure the efficacy of neo-adjuvant treatment and target actions, offering theoretical and experimental foundations for clinical therapies. Beyond angiogenesis, processes like immune regulation and extracellular matrix organization are among the most predicted features enriched in TECs across various tumor types [47]. Thus, neoCRT significantly alters the synergistic effects between tumor cells and immune cells, influencing endothelial cell tumor vascular formation and different tumor regression outcomes. To sum up, we present a simple schematic to show some relevant changes in the tumor microenvironment of locally advanced rectal cancer after neoCRT, and identify the corresponding changes (Fig. 7).
Fig. 7.
Overview of TME changes in CRC post-neoCRT
This study possesses certain limitations. Firstly, the sample size for scRNA-seq was relatively small, due to the difficulty in obtaining fresh tissue samples meeting the criteria, potentially introducing sampling bias. Therefore scRNA-seq results might not be reflected in larger cohorts. Although single-cell sequencing and subsequent bioinformatics analyses are mature and reliable, the absence of evidence from molecular biology experiments, like flow cytometry and qPCR after FACS, cannot eliminate potential confounding errors. Additionally, scRNA-seq loses spatial positional coordinates during the measuring process. Verifying specific gene transcription levels of scRNA-seq via mfIHC staining can help determine the spatial distribution characteristics of specific cells or genes. We aim to collect more samples and employ richer experimental techniques in subsequent studies to obtain more definitive, reliable, and in-depth results.
In conclusion, we have illustrated the cellular and molecular changes in the tumor microenvironment of CRC after neoCRT for different outcomes, at single-cell resolution. Our findings will contribute to deciphering the reaction mechanisms of various cells in the TME to CRT, providing evidence for developing and implementing novel strategies to enhance neoCRT.
Electronic supplementary material
Below is the link to the electronic supplementary material.
Acknowledgements
We thank the Singleron Biotechnologies for their help with the single-cell RNA sequencing analysis.
Author contributions
Wenzhao Su: study design. Wenzhao Su and Yuhang Ling: data assembly and data analysis. Yong Wu, Xiaodong Yang and Chungen Xing: manuscript preparation and revision. All authors have read and approved the final manuscript.
Funding
This work was funded by Jiangsu Medical Innovation Team and Leading Talents–Precision Surgery for Low Rectal Cancer: Jiangsu Provincial Health Planning Commission Fund Project (CXTDA2017016); Suzhou Medical Science and Technology Innovation Project (SKY2021043 and SKY2022156); the Project of State Key Laboratory of Radiation medicine and Protection, Soochow University (No. GZK1202243).
Data availability
.The raw sequence data reported in this paper have been deposited in the Genome Sequence Archive (Genomics, Proteomics & Bioinformatics 2021) in National Genomics Data Center (Nucleic Acids Res 2024), China National Center for Bioinformation / Beijing Institute of Genomics, Chinese Academy of Sciences (GSA-Human: HRA008793) that are publicly accessible at https://ngdc.cncb.ac.cn/gsa-human.
Declarations
Ethics approval and consent to participate
The study was conducted in accordance with the Declaration of Helsinki, as revised in 2013.
Conflict of interest
The authors declare there are no potential conflicts of interest.
Footnotes
Publisher’s note
Springer Nature remains neutral with regard to jurisdictional claims in published maps and institutional affiliations.
Wenzhao Su and Yuhang Ling contributed equally to this work.
Contributor Information
Yong Wu, Email: 13915506485@139.com.
Chungen Xing, Email: xingcg@suda.edu.cn.
References
- 1.Biller LH, Schrag D. Diagnosis and treatment of metastatic colorectal Cancer: a review. JAMA. 2021;325:669–85. [DOI] [PubMed] [Google Scholar]
- 2.Rahma OE, Yothers G, Hong TS, et al. Use of Total Neoadjuvant Therapy for locally advanced rectal Cancer: initial results from the Pembrolizumab arm of a phase 2 Randomized Clinical Trial. JAMA Oncol. 2021;7:1225–30. [DOI] [PMC free article] [PubMed] [Google Scholar]
- 3.Wang Y, Shen L, Wan J, et al. Neoadjuvant chemoradiotherapy combined with immunotherapy for locally advanced rectal cancer: a new era for anal preservation. Front Immunol. 2022;13:1067036. [DOI] [PMC free article] [PubMed] [Google Scholar]
- 4.Saraf A, Roberts HJ, Wo JY, et al. Optimal neoadjuvant strategies for locally advanced rectal Cancer by Risk Assessment and Tumor Location. J Natl Compr Canc Netw. 2022;20:1177–84. [DOI] [PubMed] [Google Scholar]
- 5.Wang Y, Yang L, Bao H, et al. Utility of ctDNA in predicting response to neoadjuvant chemoradiotherapy and prognosis assessment in locally advanced rectal cancer: a prospective cohort study. PLoS Med. 2021;18:e1003741. [DOI] [PMC free article] [PubMed] [Google Scholar]
- 6.Petrelli F, Trevisan F, Tomasello G, et al. Different neoadjuvant therapies for locally advanced rectal cancer: a systematic review and network meta-analysis. Crit Rev Oncol Hematol. 2022;180:103853. [DOI] [PubMed] [Google Scholar]
- 7.Mei Y, Xiao W, Hu H, et al. Single-cell analyses reveal suppressive tumor microenvironment of human colorectal cancer. Clin Transl Med. 2021;11:e422. [DOI] [PMC free article] [PubMed] [Google Scholar]
- 8.Croft W, Evans RP, Pearce H, et al. The single cell transcriptional landscape of esophageal adenocarcinoma and its modulation by neoadjuvant chemotherapy. Mol Cancer. 2022;21:200. [DOI] [PMC free article] [PubMed] [Google Scholar]
- 9.Ren S, Lan T, Wu F, et al. Intratumoral CD103 + CD8 + T cells predict response to neoadjuvant chemoimmunotherapy in advanced head and neck squamous cell carcinoma. Cancer Commun. 2023;43:1143–63. [DOI] [PMC free article] [PubMed] [Google Scholar]
- 10.Roelands J, van der Ploeg M, Ijsselsteijn ME, et al. Transcriptomic and immunophenotypic profiling reveals molecular and immunological hallmarks of colorectal cancer tumourigenesis. Gut. 2023;72:1326–39. [DOI] [PMC free article] [PubMed] [Google Scholar]
- 11.Dura B, Choi JY, Zhang K, et al. scFTD-seq: freeze-thaw lysis based, portable approach toward highly distributed single-cell 3’ mRNA profiling. Nucleic Acids Res. 2019;47:e16. [DOI] [PMC free article] [PubMed] [Google Scholar]
- 12.Martin M. Cutadapt removes adapter sequences from high-throughput sequencing reads. EMBnet J. 2011;17:10–2. [Google Scholar]
- 13.Dobin A, Davis CA, Schlesinger F, et al. STAR: ultrafast universal RNA-seq aligner. Bioinformatics. 2013;29:15–21. [DOI] [PMC free article] [PubMed] [Google Scholar]
- 14.Liao Y, Smyth GK, Shi W. featureCounts: an efficient general purpose program for assigning sequence reads to genomic features. Bioinformatics. 2014;30:923–30. [DOI] [PubMed] [Google Scholar]
- 15.Satija R, Farrell JA, Gennert D, et al. Spatial reconstruction of single-cell gene expression data. Nat Biotechnol. 2015;33:495–502. [DOI] [PMC free article] [PubMed] [Google Scholar]
- 16.Korsunsky I, Millard N, Fan J, et al. Fast, sensitive and accurate integration of single-cell data with Harmony. Nat Methods. 2019;16:1289–96. [DOI] [PMC free article] [PubMed] [Google Scholar]
- 17.Zhang X, Lan Y, Xu J, et al. CellMarker: a manually curated resource of cell markers in human and mouse. Nucleic Acids Res. 2019;47:D721–8. [DOI] [PMC free article] [PubMed] [Google Scholar]
- 18.Yu G, Wang L-G, Han Y, et al. clusterProfiler: an R package for comparing biological themes among gene clusters. OMICS. 2012;16:284–7. [DOI] [PMC free article] [PubMed] [Google Scholar]
- 19.Hänzelmann S, Castelo R, Guinney J. GSVA: gene set variation analysis for microarray and RNA-seq data. BMC Bioinformatics. 2013;14:1–15. [DOI] [PMC free article] [PubMed] [Google Scholar]
- 20.Kumar M, Bowers RR, Delaney JR. Single-cell analysis of copy-number alterations in serous ovarian cancer reveals substantial heterogeneity in both low-and high-grade tumors. Cell Cycle. 2020;19:3154–66. [DOI] [PMC free article] [PubMed] [Google Scholar]
- 21.Efremova M, Vento-Tormo M, Teichmann SA, et al. CellPhoneDB: inferring cell–cell communication from combined expression of multi-subunit ligand–receptor complexes. Nat Protoc. 2020;15:1484–506. [DOI] [PubMed] [Google Scholar]
- 22.Van de Sande B, Flerin C, Davie K, et al. A scalable SCENIC workflow for single-cell gene regulatory network analysis. Nat Protoc. 2020;15:2247–76. [DOI] [PubMed] [Google Scholar]
- 23.Yao Y, Xu X, Yang L et al. Patient-derived Organoids Predict Chemoradiation responses of locally advanced rectal Cancer. Cell Stem Cell 26:17–26 e6, 2020. [DOI] [PubMed]
- 24.Peng M, Wei G, Zhang Y, et al. Single-cell transcriptomic landscape reveals the differences in cell differentiation and immune microenvironment of papillary thyroid carcinoma between genders. Cell Biosci. 2021;11:39. [DOI] [PMC free article] [PubMed] [Google Scholar]
- 25.Xu WW, Jin J, Wu XY, et al. MALAT1-related signaling pathways in colorectal cancer. Cancer Cell Int. 2022;22:126. [DOI] [PMC free article] [PubMed] [Google Scholar]
- 26.Zhang X, Li J, Peng Q, et al. Association of markers of systemic and local inflammation with prognosis of patients with rectal cancer who received neoadjuvant radiotherapy. Cancer Manag Res. 2019;11:191–9. [DOI] [PMC free article] [PubMed] [Google Scholar]
- 27.Zhang L, Li Z, Skrzypczynska KM, et al. Single-cell analyses inform mechanisms of myeloid-targeted therapies in Colon cancer. Cell. 2020;181:442–59. e29. [DOI] [PubMed] [Google Scholar]
- 28.Xiang X, Wang J, Lu D, et al. Targeting tumor-associated macrophages to synergize tumor immunotherapy. Signal Transduct Target Ther. 2021;6:75. [DOI] [PMC free article] [PubMed] [Google Scholar]
- 29.Que H, Fu Q, Lan T, et al. Tumor-associated neutrophils and neutrophil-targeted cancer therapies. Biochim Biophys Acta Rev Cancer. 2022;1877:188762. [DOI] [PubMed] [Google Scholar]
- 30.Wen J, Fang S, Hu Y, et al. Impacts of neoadjuvant chemoradiotherapy on the immune landscape of esophageal squamous cell carcinoma. EBioMedicine. 2022;86:104371. [DOI] [PMC free article] [PubMed] [Google Scholar]
- 31.Ji D, Zhan T, Li M, et al. Enhancement of sensitivity to Chemo/Radiation Therapy by using miR-15b against DCLK1 in Colorectal Cancer. Stem Cell Rep. 2018;11:1506–22. [DOI] [PMC free article] [PubMed] [Google Scholar]
- 32.Canellas-Socias A, Cortina C, Hernando-Momblona X, et al. Metastatic recurrence in colorectal cancer arises from residual EMP1(+) cells. Nature. 2022;611:603–13. [DOI] [PMC free article] [PubMed] [Google Scholar]
- 33.Friedlaender A, Naidoo J, Banna GL, et al. Role and impact of immune checkpoint inhibitors in neoadjuvant treatment for NSCLC. Cancer Treat Rev. 2022;104:102350. [DOI] [PubMed] [Google Scholar]
- 34.Liu Y, Zhang Q, Xing B et al. Immune phenotypic linkage between colorectal cancer and liver metastasis. Cancer Cell 40:424–37 e5, 2022. [DOI] [PubMed]
- 35.Cheruku S, Rao V, Pandey R, et al. Tumor-associated macrophages employ immunoediting mechanisms in colorectal tumor progression: current research in macrophage repolarization immunotherapy. Int Immunopharmacol. 2023;116:109569. [DOI] [PubMed] [Google Scholar]
- 36.Wu K, Lin K, Li X, et al. Redefining Tumor-Associated macrophage subpopulations and functions in the Tumor Microenvironment. Front Immunol. 2020;11:1731. [DOI] [PMC free article] [PubMed] [Google Scholar]
- 37.Kiessler M, Plesca I, Sommer U et al. Tumor-infiltrating plasmacytoid dendritic cells are associated with survival in human colon cancer. J Immunother Cancer 9, 2021. [DOI] [PMC free article] [PubMed]
- 38.Kobayashi H, Gieniec KA, Lannagan TRM, et al. The origin and contribution of Cancer-Associated fibroblasts in colorectal carcinogenesis. Gastroenterology. 2022;162:890–906. [DOI] [PMC free article] [PubMed] [Google Scholar]
- 39.Kamali Zonouzi S, Pezeshki PS, Razi S, et al. Cancer-associated fibroblasts in colorectal cancer. Clin Transl Oncol. 2022;24:757–69. [DOI] [PubMed] [Google Scholar]
- 40.Desbois M, Wang Y. Cancer-associated fibroblasts: Key players in shaping the tumor immune microenvironment. Immunol Rev. 2021;302:241–58. [DOI] [PubMed] [Google Scholar]
- 41.Pallangyo CK, Ziegler PK, Greten FR. IKKbeta acts as a tumor suppressor in cancer-associated fibroblasts during intestinal tumorigenesis. J Exp Med. 2015;212:2253–66. [DOI] [PMC free article] [PubMed] [Google Scholar]
- 42.Wang Q, Shi L, Shi K, et al. CircCSPP1 functions as a ceRNA to promote colorectal carcinoma cell EMT and liver metastasis by upregulating COL1A1. Front Oncol. 2020;10:850. [DOI] [PMC free article] [PubMed] [Google Scholar]
- 43.Nicolas AM, Pesic M, Engel E et al. Inflammatory fibroblasts mediate resistance to neoadjuvant therapy in rectal cancer. Cancer Cell 40:168–84 e13, 2022. [DOI] [PubMed]
- 44.Bonnans C, Chou J, Werb Z. Remodelling the extracellular matrix in development and disease. Nat Rev Mol Cell Biol. 2014;15:786–801. [DOI] [PMC free article] [PubMed] [Google Scholar]
- 45.Schaaf MB, Garg AD, Agostinis P. Defining the role of the tumor vasculature in antitumor immunity and immunotherapy. Cell Death Dis. 2018;9:115. [DOI] [PMC free article] [PubMed] [Google Scholar]
- 46.Wang G, Yang Q, Li M et al. Quantitative proteomic profiling of tumor-associated vascular endothelial cells in colorectal cancer. Biol Open 8, 2019. [DOI] [PMC free article] [PubMed]
- 47.Zeng Q, Mousa M, Nadukkandy AS, et al. Understanding tumour endothelial cell heterogeneity and function from single-cell omics. Nat Rev Cancer. 2023;23:544–64. [DOI] [PubMed] [Google Scholar]
Associated Data
This section collects any data citations, data availability statements, or supplementary materials included in this article.
Supplementary Materials
Data Availability Statement
.The raw sequence data reported in this paper have been deposited in the Genome Sequence Archive (Genomics, Proteomics & Bioinformatics 2021) in National Genomics Data Center (Nucleic Acids Res 2024), China National Center for Bioinformation / Beijing Institute of Genomics, Chinese Academy of Sciences (GSA-Human: HRA008793) that are publicly accessible at https://ngdc.cncb.ac.cn/gsa-human.







