Abstract
Background
Alzheimer’s disease (AD) is the most prevalent neurodegenerative disorder for which no effective therapy is currently available. Given that various attempts to target beta-amyloid (Aβ) have been unsuccessful in clinical trials, other potential pathogenic factors such as brain energy metabolism (EM) have attracted increasing attention. Traditional Chinese medicines, including danggui-shaoyao-san (DSS), play a notable role in AD. However, it remains unclear whether DSS exerts therapeutic effects on AD through EM regulation.
Methods
In this study, we conducted behavioural tests, Nissl staining, haematoxylin and eosin staining, and thioflavin S staining, in APP/PS1 mice to assess the pharmacodynamic effect of DSS on AD. Subsequently, we integrated the drug target network of herbal ingredients in DSS and evaluated their absorption, distribution, metabolism, excretion, and toxicity properties to identify the core ingredients. We used proteomic and metabolomic approaches to explore the potential mechanisms of action of DSS against AD. Consequently, we verified the mechanism underlying EM using qPCR, western blotting, and ELISA.
Results
In vivo experimental results revealed that DSS ameliorated cognitive impairment in APP/PS1 mice, attenuated neuronal apoptosis, and reduced Aβ burden. Furthermore, the drug-target network comprised 6,514 drug-target interactions involving 1,118 herbal ingredients and 218 AD genes, of which 253 were identified as the core ingredients in DSS. The proteomic results implied that DSS could act on EM to alleviate AD, and targeted energy metabolomics suggested that DSS regulated 47 metabolites associated with EM. Mechanistically, we found that DSS could regulate the GSK3β/PGC1α signalling pathway to improve brain glucose uptake and mitigate mitochondrial dysfunction and oxidative stress, ultimately promoting EM to treat AD.
Conclusion
Our study is the first to integrate multi-omics approaches to reveal that DSS could regulate the GSK3β/PGC1α signalling pathway to exert therapeutic effects in AD through the promotion of EM, thereby providing new insights into the mechanism of action of DSS against AD.
Graphical abstract
Supplementary Information
The online version contains supplementary material available at 10.1186/s13195-024-01618-1.
Keywords: Danggui-Shaoyao-San, Alzheimer’s disease, Energy metabolism, Multi-omics
Introduction
Alzheimer’s disease (AD) is the most common cause of dementia and poses a substantial global health challenge. According to a recent report estimating the global prevalence of dementia, 152.8 million people will suffer from dementia by 2050 [1], and AD will account for approximately 50–70% of the cases [2]. Although recent advances in understanding AD pathophysiology have highlighted the vital role of amyloid-beta (Aβ), hyperphosphorylated tau, neuroinflammation, and mitochondrial dysfunction [3], the complex pathogenesis of AD remains unclear and there are no definitive therapies against AD. Consequently, other potential pathogenic factors such as brain energy metabolism (EM) have attracted increasing attention. Emerging evidence indicates deficient EM in the brains of patients with AD [4].
For thousands of years, traditional Chinese medicine (TCM) has played a crucial role in the prevention and treatment of diseases, including AD. The classical formula danggui-shaoyao-san (DSS) ameliorates AD through multiple biological pathways [5–7]. For instance, it has been suggested that DSS alters lipid metabolism through the activation of LXR-PPAR-γ and alleviated mucosal barrier dysfunction assessed with a broad range of techniques, resulting in the attenuation of cognitive impairment through the microbiota-gut-brain axis [8]. Furthermore, evidence from the literature reveals that the combination of DSS and its decomposed recipes can decrease the abundance of harmful gut microbiota, resulting in improvements in cognitive and learning skills [5]. Our previous study applied a systems pharmacology-based approach to investigate the mechanisms of DSS prescription for the treatment of AD [7]. However, the specific mechanism of action (MOA) of DSS in AD has not been fully elucidated. Glycogen synthase kinase 3β (GSK3β) is a potential therapeutic target against AD [9], and previous studies have confirmed that a GSK3β inhibitor (Li2CO3) alters hippocampal energy metabolism [10]. Peroxisome proliferator-activated receptor gamma coactivator l alpha (PGC-1α) is a key regulator of mitochondrial function, and an in vivo and vitro study indicated that the GSK3β/PGC-1α axis may play an important role in neuronal metabolic integrity [10].
Over the past few decades, systems biology-driven omics strategies (e.g. metabolomics and proteomics) combined with systems pharmacology have been widely applied to decipher the therapeutic MOA of TCM against complex diseases [11, 12]. Indeed, a comprehensive exploration of the multi-dimensional relationships and interactions between metabolites and proteins in TCM research could provide a broad scope for the modernisation and development of TCM. Recent metabolomic and proteomic analyses have revealed the neuroprotective mechanisms of defatted walnut powder against scopolamine-induced AD in mice [13]. Moreover, an in vivo study revealed that Huanglian ointment (HLO) promoted Staphylococcus aureus-infected wound healing through multi-omics strategies, providing a theoretical basis for the treatment of wounds after anal fistula surgery with HLO [14].
In this study, proteomic and metabolomic approaches as well as in vivo experiments were used to investigate the MOA of DSS against AD. First, an in vivo experiment was conducted to validate the pharmacodynamic effect of DSS on AD (Fig. 1A). The herbal ingredients of DSS and AD genes from multiple authoritative databases were integrated to construct a drug-target network (Fig. 1B). We evaluated the absorption, distribution, metabolism, excretion, and toxicity (ADMET) properties to screen the main ingredients of DSS (Fig. 1B). Subsequently, we used proteomics and targeted energy metabolomics to investigate the MOA of DSS in AD (Fig. 1C). Finally, further mechanistic verification of the EM was performed (Fig. 1D).
Fig. 1.
Schematic workflow of this study. (A) In vivo pharmacodynamic verification. (B) Network construction and core ingredients screening. (C) Mechanism exploration by multi-omics analysis. (D) Verification of the mechanisms associated with energy metabolism
Materials and methods
Manual curation of AD disease genes
We first integrated 299 AD-related genes based on a previous study [7]. To further extend the disease genes, we searched for the keyword “Alzheimer’s disease” in three databases: GeneCards (https://www.genecards.org/), DisGeNET (https://www.disgenet.org/), and Opentarget (https://platform.opentargets.org/). We reserved only AD genes in the GeneCards database with a score ≥ 60 and in the DisGeNET database with a score > 0.3. The top 100 genes in the Opentarget database were retained. After removing the duplicates, 433 AD genes were identified (Table S1).
Integration of drug-target network of DSS
In 2019, our previous study integrated 19,293 drug-target (D-T) interactions (DTIs) comprising 937 unique compounds and 490 target proteins [7]. To enlarge the DTIs, we acquired the herbal ingredients and related targets from the ITCM database (http://itcm.biotcm.net/) by searching for herb names and integrated 3,492 DTIs from a previous publication [15]. Among the three sources of DTIs mentioned above, only ingredients with clear CID numbers and with a focus on AD genes were preserved. After merging the duplicate DTIs, 6,514 DTIs connecting 1,118 herbal ingredients and 218 AD genes were identified (Table S2).
ADMET properties evaluation
ADMET properties were evaluated using ADMETlab 3.0 (https://admetlab3.scbdd.com). ADMETlab 3.0. provides a comprehensive and efficient platform for assessing ADMET-related parameters, physicochemical properties, and medicinal chemistry [16]. In this study, three parameters, including intestinal absorption (HIA), blood-brain barrier (BBB), and plasma protein binding (PPB), were used to screen the core ingredients in the DSS formula. HIA and BBB values < 0.3 were considered good, whereas PPB ≤ 0.9 was considered excellent.
In vivo experimental verification
Preparation of DSS
The DSS was composed of Danggui (9 g), Shaoyao (48 g), Zexie (24 g), Chuanxiong (24 g), Baizhu (12 g), and Fuling (12 g) and was purchased from the Guangdong Provincial Hospital of Chinese Medicine. The low, medium, and high doses of DSS groups were equivalent to 1.6 g/kg, 3.2 g/kg, and 6.4 g/kg of raw material, respectively.
Animal and drug administration
Male amyloid precursor protein/presenilin-1 (APP/PS1) mice (3 months old, 25 ± 5 g) were supplied by Jiangsu Lingfei Biotechnology Co. Previous studies have shown that amyloid plaques in APP/PS1 mice begin to emerge in the cortex at approximately 4 months of age and in the hippocampus at approximately 6 months, and increase in size and number with age [17, 18]. All in vivo interventions were approved by the Animal Ethics Committee of Guangzhou University of Chinese Medicine (No. 20230405004). All mice were fed ad libitum food and water and housed under a 12 h light/dark (L/D) cycle, a constant room temperature (24 ± 2 °C) and relative air moisture (55% ± 15%). APP/PS1 mice were randomly divided into six groups (n = 12) after management with ear tags: (1) APP/PS1, model group; (2) APP/PS1 + DSS (6.4 g/kg), DH group; (3) APP/PS1 + DSS (3.2 g/kg), DM group; (4) APP/PS1 + DSS (1.6 g/kg), DL group; (5) APP/PS1 + donepezil (2 mg/kg), positive control group; and (6) APP/PS1 + Li2CO3 (300 mg/kg), inhibitor group. DSS was administered to mice for 75 consecutive days by gavage at 0.1 mL/10 g of dosing volume after adaptive feeding for 7 days. Wild-type (WT) littermates received the same volume of ddH2O as control mice.
Behaviour test
During the experiment, we strictly followed the test procedure [19] and performed behavioural test without excessive human intervention. To reduce bias as much as possible, the entire behavioural experiment was conducted by three different experimenters, and all results were handled using rigorous statistical methods.
Y-maze
The Y-maze consisted of three arms, and each arm was positioned at a 120° angle, measuring 30 cm × 8 cm × 15 cm (L × W × H). Different geometric shapes were attached to each arm of the maze as visual markers. Each mouse was placed on the same arm (i.e., the starting arm) and subjected to continuous autonomous alternation for 5 min to determine the rate of autonomous alternation. A 75% alcohol solution was used to eliminate odours in the Y-maze arm before the next experiment was performed. During the process, the following indicators were recorded: (1) the total number of entries, the number of times the animals entered the arms of the maze, and (2) alternation, the sequential and consecutive entry into all three arms of the Y-maze. The percentage of alternations was calculated as follows: [total number of alternations / (total number of arm entries − 2)]×100.
Morris water maze
On day 0, the mice were acclimatised, whereas on days 1−5, the time between placing the mice in the pool and finding the platform (escape latency), as well as the mice’s swimming trajectory, were recorded. If the mice could not find the platform within 60 s, they were guided to the platform and left for 30 s to learn and remember the location. Manipulation was continued for 5 days, and the platform was removed on day 6. The locations of mice were recorded, and they were positioned in the water facing the pool wall and allowed to swim freely for 60 s before being rescued. The number of times the mice traversed the platform while swimming and the time spent in the platform quadrant were recorded.
Brain section staining
Haematoxylin and eosin (H&E) staining
Mouse brain tissues were gradient dehydrated, made transparent, embedded in paraffin, sectioned, dewaxed, and stained with H&E. The stained sections were dehydrated, made transparent, sealed, and observed under a microscope.
Nissl staining
Mouse brain tissue was subjected to gradient dehydration, rinsed three times with distilled water for 5 min each, placed in a 60 °C temperature chamber, and stained with 1% toluidine blue for 40 min. The dye was washed with distilled water and dehydrated using 70%, 80%, 95%, and 100% ethanol. The brain tissues were then made transparent with xylene and the slices were sealed with neutral gum. Finally, pathological changes in the hippocampal tissues were observed under a microscope.
Mitochondrial function analysis
The mitochondrial membrane potential (MMP) in purified mitochondria derived from mouse brain tissue was detected with a JC-1 kit (Beyotime, C2006, China), which examined the red/green fluorescence intensity using a fluorescence microplate reader. Fresh mouse brain tissue (20 mg) was harvested to determine the ATP content using a commercial assay kit (Beyotime, S0027, China). Mouse serum (20 µl) obtained from each mouse was harvested to measure NADH content using an NADH assay kit (Meimian, MM445162M1, China) according to the manufacturer’s instructions. Mitochondrial complex I (JL49024), complex II (JL49033), complex III (JL47673), and complex IV (JL18155) kits (Jianglai, China) were used to detect the contents of mitochondrial complexes I–IV.
Oxidative stress analysis
A mitochondrial isolation kit (Beyotime, C3606, China) was used for mitochondrial purification. Relative mitochondrial reactive oxygen species (ROS) in mouse brain tissues in each group were detected using a mitochondrial ROS assay kit (Jiancheng Institute, E004-1-1, China). Mouse serums (20 µl) from each mouse were harvested to measure the T-SOD content using a commercial assay kit (Jiancheng Institute, A001-1-2, China) according to the manufacturer’s instructions. A TBA method malondialdehyde (MDA) kit (Jiancheng Institute, A003-1-2, China) was adopted to detect the MDA content in mouse serum (10 µl).
Quantitative real-time PCR analysis
Total RNA was extracted from mouse brain tissue using a total RNA kit (Accurate Biology, AC21102, China), which was then reverse-transcribed into cDNA using a cDNA synthesis kit (Accurate Biology, AG11706, China). qPCR analysis was performed using the Bio-Rad CFX96 system to calculate relative mRNA levels using the 2-ΔΔCt method after normalisation with a housekeeping control, β-actin. The primer sequences used are listed in Table 1.
Table 1.
List of qPCR primers
| Gene target | Forward sequence | Reverse sequence |
|---|---|---|
| GSK3β | AACTACCAAATGGGCGAGACACAC | GCGTTGGCAGGCGGTGAAG |
| PGC1α | GTGCCACCGCCAACCAAGAG | TTCCTCGTGTCCTCGGCTGAG |
| BDNF | CGACGACATCACTGGCTGACAC | GAGGCTCCAAAGGCACTTGACTG |
| GLUT1 | GTGCTCCTCGTGCTCTTCTTCATC | CTCCTCGGGTGTCTTGTCACTTTG |
| GLUT4 | AGCCAGCCTACGCCACCATAG | TCCGTCGTCCAGCTCGTTCTAC |
| β-actin | GGCTGTATTCCCCTCCATCG | CCAGTTGGTAACAATGCCATGT |
Western blot (WB) analysis
The primary antibodies used in the WB analysis were as follows: GSK3β (10D6) rabbit monoclonal antibody (1:1000, RM4035, Biodragon, China), phospho-GSK3β (Ser9) antibody (1:1000, TA2016S, Abmart, China), PGC1α rabbit pAb antibody (1:2000, A12348, ABclonal, China), brain-derived neurotrophic factor (BDNF) mouse mAb antibody (1:6000, A12348, ABclonal, China), GLUT4 rabbit monoclonal antibody (1:1000, BD-PT5523, Biodragon, China), anti-glucose transporter GLUT1 antibody (1:1000, ab115730, Abcam, the United Kingdom), β-Actin rabbit mAb antibody (1:50000, AC038, ABclonal, China), β-Actin antibody (1:2000, T0022, Affinity, China). Secondary antibodies against goat anti-rabbit IgG-horseradish peroxidase (1:2000, S0001) and goat anti-mouse IgG-horseradish peroxidase (1:2000, S0002) were obtained from Affinity (Shanghai, China). Immunoblots were visualised using an ECL WB detection kit (Biosharp, BL520B, China) and quantified using the High Sensitivity Chemiluminescent Imaging System (Bio-Rad, Hercules, CHEMIDOCXRS, USA). Densitometry analysis was performed using the Image Lab software (Bio-Rad Laboratories).
Thioflavin S (TS) staining
TS staining allows the visualisation of amyloid (Aβ) plaques. Brain tissue sections were de-paraffinised and washed for 5 min/3 times. A circle was drawn and stained with DAPI for 8 min. TS was prepared with 50% alcohol at a concentration of 0.3%, incubated at room temperature for 8 min, washed with 80% alcohol for 10 s, stained twice drop-wise for 10 s, rinsed once with pure water, sealed, and observed under a fluorescence microscope.
4D-FastDIA-based quantitative proteomics analysis
Sample preparation
Hippocampal tissue samples (n = 4) were ground with liquid nitrogen in cell powder. Four volumes of lysis buffer were added to the cell powder followed by sonication on ice for 3 min using a high-intensity ultrasonic processor (Scientz). After centrifugation at 12,000 × g at 4 °C for 10 min, the supernatant was collected, and the protein concentration was determined using the BCA kit according to the manufacturer’s instructions.
Proteomics data analysis
Proteomic experiments were conducted by Jingjie PTM BioLab Ltd. (Hangzhou, China). The original data obtained from LC-MS/MS were imported into the Proteome Discoverer software. The standard fold change (FC) > 1.2 or < 0.83 and p < 0.05 were used to screen differentially expressed proteins (DEPs). All DEPs were annotated using Blast2GO for Gene Ontology (GO) function and then analysed using Fisher’s exact test for GO functional enrichment and bioinformatics. KEGG pathway enrichment analysis of significantly DEPs was also performed to decipher the metabolic or signalling pathways in which these DEPs might participate.
Targeted metabolomic analysis based on EM
Sample preparation and extraction
Mouse sera (n = 6) from each group were obtained after the blood samples were centrifuged at 3000 rpm at 4 °C for 10 min and subsequently stored at -80 °C for targeted metabolomic analysis. Blood serum samples were thawed and vortexed for 10 s; 250 µL of 20% acetonitrile/methanol was added to the sample, vortexed for 3 min, and centrifuged at 12,000 r/min for 10 min at 4 °C. After centrifugation, 200 µL of the supernatant was collected using a protein precipitation plate for further LC-MS analysis. Targeted metabolomic analysis was performed by the Wuhan Metware Biotechnology Co. Ltd.
Data processing analysis
Data analyses, including unsupervised principal component analysis (PCA) and orthogonal projections to latent structure discriminant analysis (OPLS-DA), were performed. PCA was applied to determine whether abnormal data were present, whereas PLS-DA was performed to investigate differences between the groups. Two hundred permutation tests were performed in which the intercepts of R2 and Q2 were used to confirm whether there was overfitting of the data to estimate the reliability and stability of the established model. Metabolites with fold change (FC) ≥ 1.5 or FC < 0.67 or VIP score > 1 and p values (p ≤ 0.05) were considered significantly different.
Network visualisation and statistical analysis
The D-T and metabolite-gene networks were constructed and analysed using Gephi (v0.9.2, https://gephi.org/) and Cytoscape (v3.2.1, http://www.cytoscape.org/). All experimental values, expressed as mean ± standard error of the mean (SEM), were analysed using the Statistical Package for the SPSS version 26.0. If they met the normal distribution, one-way analysis of variance (ANOVA) was performed, and the LSD method was applied for multiple comparisons of the means of each group if the variance was satisfied. Tamhane’s T2 method was used when variances were not aligned. If it did not meet the normal distribution, the values were subjected to non-parametric independent samples Kruskal–Wallis test. Differences were considered statistically significant at P < 0.05.
Results
DSS rescued cognitive impairment in APP/PS1 mice
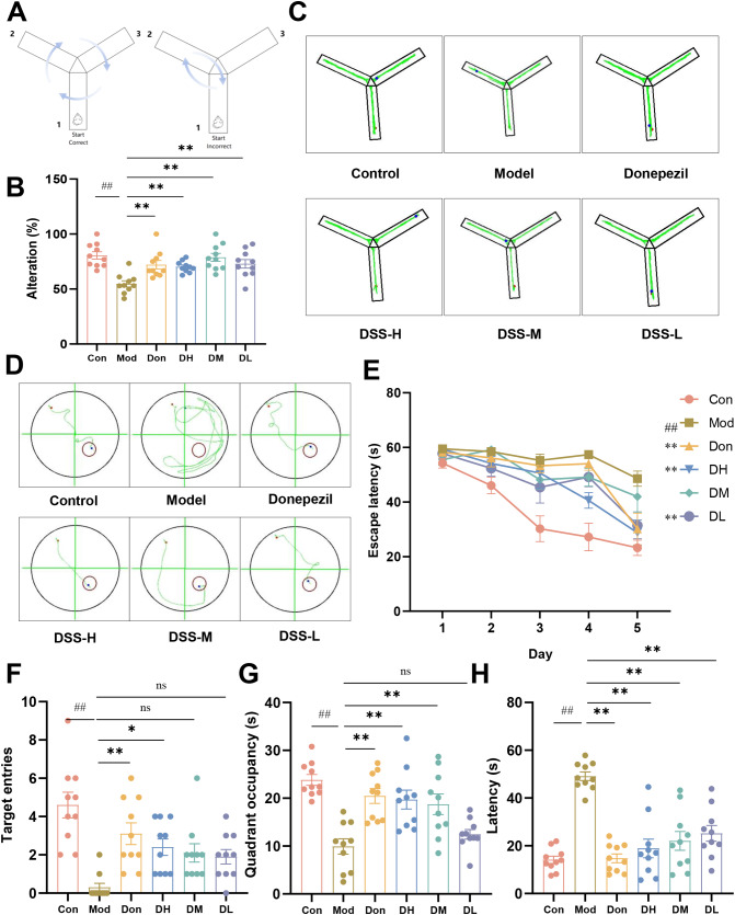
The Y-maze test demonstrated that the alternation rate of APP/PS1 mice (model group) was lower than that of WT mice (control group, p < 0.01), and was significantly improved after DSS administration (p < 0.01, Fig. 2A-C). We found that the three different doses of DSS revealed equivalent and even better effects than the donepezil group (positive control group, p < 0.01, Fig. 2B). The Morris water maze test was performed to examine the cognitive capabilities of the mice. During the training days, the model group showed a longer escape latency than the control group, and this trend was markedly reversed by treatment with low or high doses of DSS (p < 0.01; Fig. 2D, E). In the probe trial, mice in the model group had the lowest number of crossings. In contrast, the DSS group revealed more crossings and longer stay times in the target quadrant than the APP/PS1 mice (model group) (p < 0.01, Fig. 2F, G). Furthermore, mice in the DSS group had shorter escape latency than those in the model group (p < 0.01, Fig. 2H). Taken together, these behavioural tests suggest that DSS restores the cognitive decline in APP/PS1 mice.
Fig. 2.
DSS improved cognitive function in APP/PS1 mice. (A) Schematic diagram of spontaneous alternation. (B) Alternation rates of all groups of mice in the Y-maze test. (C) Representative track images of mice in the Y-maze test. (D) Representative track images of mice in the Morris water maze (MWM) test. (E) Escape latency during training days in the MWM test. (F) Numbers of target crossings in the MWM test. (G) Time stayed in the target quadrant in the MWM test. (H) Escape latency of all groups of mice in the MWM test. Data are shown as mean ± SEM, n = 10 mice per group. ##p < 0.01 vs. the control group. *p < 0.05, **p < 0.01 vs. the model group, ns, no significant difference. Con, control group; Mod, model group; LiC, inhibitor group; Don, positive control group; DH, high dose of DSS group; DM, medium dose of DSS group; DL, low dose of DSS group. One-way ANOVA, followed by LSD method multiple comparisons tests (B, E, G, and H) or non-parametric independent samples Kruskal–Wallis test (F)
Effect of DSS on neuronal survival and Aβ plaque
Multiple studies have confirmed the vital role of neuronal apoptosis in AD pathology. Therefore, we investigated whether DSS could attenuate neuronal apoptosis in the hippocampus of AD mice. Representative hippocampal microphotographs of Nissl and H&E staining revealed that neuronal cells in the CA3 and DG areas of the hippocampus in the control group were uniformly distributed with clear edges and were neatly arranged (Fig. 3A, B). In contrast, the neuronal cells in the model group were damaged and loosely arranged, with abnormal cell morphology and wrinkled cytoplasm. After treatment with DSS, Li2CO3, or donepezil, the number of damaged neuronal cells in the hippocampus of AD mice was substantially reduced, and a remarkable improvement in the number, morphology, and structure of the neuronal cells was observed (Fig. 3A, B).
Fig. 3.
Effect of DSS on neuronal survival and Aβ plaque. (A) Images of Nissl’s staining and haematoxylin and eosin (H&E) staining of the CA3 and DG areas in the hippocampus of different groups. (B) Cell counts in CA3 and DG regions in Nissl’s staining and semi-quantitative analysis scores in H&E staining. (C) Images of TS staining in brain regions. (D) Quantification of the Aβ plaques in TS staining. Data are presented as mean ± SEM, n = 3 mice per group. ##p < 0.01 vs. the control group. *p < 0.05, **p < 0.01 vs. the model group. Con, control group; Mod, model group; LiC, inhibitor group; Don, positive control group; DH, high dose of DSS group; DM, medium dose of DSS group; DL, low dose of DSS group. One-way ANOVA, followed by LSD method multiple comparisons tests (B, D)
Since Aβ plaque is an important pathological hallmark of AD, we next performed TS staining to examine whether DSS treatment affected Aβ deposition in AD mice. TS staining results showed that TS-positive Aβ plaques in brain regions, including the cortex and hippocampus, decreased significantly with the administration of DSS (p < 0.01) and Li2CO3 (p < 0.01) compared to those in the model group (Fig. 3C, D), suggesting that DSS could reduce the Aβ burden in the brains of APP/PS1 mice.
D-T network analysis and screening process of the core ingredients in DSS
We first developed a D-T network of herbal ingredients in DSS, which consisted of 6,514 DTIs that interacted with 1,118 ingredients and 218 AD genes (Fig. 4A). Multiple herbal ingredients were connected with numerous AD genes in this network, with an average ingredient degree of 5.1 for each gene. The top 10 ingredients with the highest degree numbers were as follows: augustic acid (CID15560128, D = 141), quercetin (CID5280343, D = 69), capsaicin (CID1548943, D = 63), apigenin (CID5280443, D = 44), luteolin (CID5280445, D = 44), gallic acid (CID370, D = 39), oleanolic acid (CID10494, D = 30), caffeic acid (CID689043, D = 29), kaempferol (CID5280863, D = 29), and niacinamide (CID936, D = 27). Emerging evidence indicates that these ingredients may have potent therapeutic effects against AD. Network analysis indicated that capsaicin interacts with 63 AD-related genes, suggesting its potential against AD. Indeed, an in vivo study showed that a diet high in capsaicin reduced the incidence and development of AD by altering the gut microbiome and serum metabolome [20] and that capsaicin could reduce neurodegeneration, neuroinflammation, and deterioration in spatial memory in the AD model [21]. Apigenin has also been reported to reduce AD symptoms in transgenic Drosophila models of AD [22]. Moreover, a recent study revealed that luteolin effectively improved cognitive deficits in 3 × Tg-AD mice and inhibited Aβ-induced oxidative stress, mitochondrial dysfunction, and neuronal apoptosis via a PPARγ-dependent mechanism, which may serve as a therapeutic agent for AD [23]. In summary, ingredients with a high degree number in the D-T network are likely to have good therapeutic potential against AD.
Fig. 4.
Drug-target network analysis and screening process of core ingredients in DSS. (A) This network comprises 6,514 DTIs, which interacts with 1,118 ingredients and 218 AD genes. The labels of the top 10 ingredients and AD genes with degrees ≥ 30 are shown. The font size of the labels and the size of the nodes are proportional to the degree. (B) Sankey diagram showing the screening process of the core ingredients in DSS. HIA, human intestinal absorption; BBB, blood-brain barrier; PPB, plasma protein binding. Herbal ingredients are classified according to the chemical taxonomy provided by ClassyFire [37]
Network analysis indicated that 28 of the 218 AD genes had degree numbers greater than or equal to 30 (Fig. 4A). Among them, MAPT (K = 906) had the highest number of ingredient connections, followed by PTPN1 (K = 728), and AChE (K = 550). A growing body of literature has confirmed their vital role in AD. For instance, the miR-124/PTPN1 pathway has been identified as a critical mediator of synaptic dysfunction and memory loss and could be regarded as a promising novel therapeutic target for patients with AD [24]. Moreover, in vivo research revealed that correcting abnormalities in miR-124/PTPN1 signalling rescued tau pathology [25], also highlighting its importance in AD. Furthermore, multiple studies have confirmed that AChE inhibitors can reduce Aβ levels in AD both in silico and in vivo [26].
To further identify the core ingredients in DSS, we integrated the ingredients of each herb in DSS and evaluated the ADMET properties (Fig. 4B). The Sankey diagram shows that Danggui had the highest number of herbal ingredients (n = 616), followed by Chuanxiong (n = 461), and Baizhu (n = 199). Herbal ingredients can be classified into eight categories: benzenoids, organoheterocyclic compounds, organic acids and derivatives, phenylpropanoids and polyketides, organic oxygen compounds, hydrocarbons, lipids, and lipid-like molecules. The top three categories were lipids and lipid-like molecules (452/1118 = 40.4%), phenylpropanoids and polyketides (132/1118 = 11.8%), and benzenoids (127/1118 = 11.4%), indicating that these herbal ingredients may have great potential against AD. Moreover, the ADMET results suggested that 920 herbal ingredients had good HIA and 590 of them were predicted to cross the BBB. After PPB screening, 253 herbal ingredients were identified that could be the core ingredients of DSS (Table S3). Interestingly, we found that multiple core herbal ingredients were also consistent with ingredients with high degrees in the D-T network (Fig. 4A).
4D-FastDIA quantitative proteomics analysis
On the basis of these in vivo pharmacodynamic results, we selected a high dose of DSS (DH) for subsequent proteomic and metabolomic experiments to investigate the MOA of DSS against AD. To determine the quantitative repeatability of the data, we calculated the relative standard deviation (RSD) values of the control, model, and DH groups based on the relative quantitative values of the repeated samples in each group. RSD values of the three groups were < 0.2, indicating that the data were stable and reliable, with good quantitative repeatability (Fig. 5A). Next, we integrated the protein strength values of each sample and found that their distributions were comparatively centralised and that the sample means were at the same level, suggesting good quality of the samples (Fig. 5B). Furthermore, we characterised the protein alterations resulting from the control, model, and DH treatment groups by performing 4D-FastDIA quantitative proteomic analysis of hippocampal tissue derived from APP/PS1 mice. In total, 111 DEPs were identified, 90 of which were significantly upregulated, and 22 were downregulated in the control and model groups (Fig. 5C). Meanwhile, 69 DEPs were also identified, including 43 upregulated and 26 downregulated DEPs, between the model and DH groups, indicating that hippocampal tissue samples in the DH group showed significant changes in protein levels compared to those in the model group. We also performed an overlap analysis of the DEPs between the control group vs. the model group and the model group vs. the DH group and found that 10 DEPs were simultaneously regulated by three groups: Wdfy1, Slc6a20b, Mt-Cyb, Omp, Mef2c, Sphk1, Rpl14, Pcbp3, Clic6, and Scgn (Fig. 5D). Furthermore, we developed the core ingredient-AD gene network and protein-protein interaction (PPI) network of DEPs to investigate their relationships. Network analysis indicated that these core components interacted with 118 AD genes and 36 DEPs connected to 125 protein-protein interactions (PPIs). Remarkably, we found that two genes (ACHE and CD44) were regulated by the core ingredients of DSS and DEPs, suggesting that the core ingredients of DSS could act on these DEPs to exert anti-AD effect (Fig. 5E).
Fig. 5.
Proteomic analysis of hippocampus tissue of APP/PS1 mice after treatment of high dose of DSS. (A) Relative standard deviation and (B) intensity of the control, model, and high dose of DSS (DH) groups based on identified proteins, n = 4 mice per group. (C) Differentially expressed proteins were identified from comparisons of the control vs. model groups, the model vs. DH groups, and the control vs. DH groups. (D) Venn diagram showing the differentially expressed proteins between the control vs. model groups and the DH vs. model groups. (E) The core ingredient-gene network and the protein-protein interactions network. N, control group; M, model group; DH, high dose of DSS group
To explore the potential MOAs in which the DEPs of the three different groups may be involved, we also performed a GO enrichment analysis of DEPs, including the biological process (BP), cellular component (CC), and KEGG pathway. These DEPs participate in multiple BPs, including mitochondrial ATP synthesis-coupled electron transport, ATP synthesis-coupled electron transport, and oxidative phosphorylation (Fig. 6A). Emerging literature has shown that these BPs are highly related to EM [27]. Furthermore, the CC annotations suggested that these DEPs were also associated with EM, such as the inner mitochondrial membrane protein complex and the mitochondrial respirasome (Fig. 6A). KEGG pathway analysis indicated that these DEPs could participate in EM (Fig. 6B). Taken together, the preliminary proteomic analysis demonstrated that DSS might relieve AD by modulating the EM.
Fig. 6.
Enrichment analysis of differentially expressed proteins from three different groups. (A) Gene Ontology (GO) enrichments of differentially expressed proteins between the control, model, and DH groups. (B) KEGG functional classifications of differentially expressed proteins. *p < 0.05, **p < 0.01, ***p < 0.001. n = 4 mice per group. N, control group; M, model group; DH, high dose of DSS group
Targeted energy metabolic profiling
As proteomic analysis indicated that DSS might act on EM to exert a therapeutic effect on AD, we next performed a targeted energy metabolic profile to determine the energy metabolites regulated by DSS. The PCA scoring plot suggested that the model group was clearly separated from the control group (Fig. 7A), indicating a significant change in the type or level of the metabolites. Moreover, the model group was separated from the DH group (Fig. 7C) after treatment with DSS, implying that metabolic levels in the model group could be regulated by DSS. The reliability of the OPLS-DA classification model was confirmed using 200 permutation tests, and the results for the control and model groups were R2X = 0.764, R2Y = 0.983, and Q2 = 0.728 (Fig. 7B). The results between the model and DSS groups were R2X = 0.484, R2Y = 0.889, and Q2 = 0.687 (Fig. 7D), indicating that there was no overfitting of the OPLS-DA model, which had good predictive power. Targeted energy metabolic profiling of the three groups identified and quantified 47 energy metabolites in 18 samples (Fig. 7E). Next, we integrated some important metabolites in the EM and determined the differences in the levels of these metabolites in the three groups (Fig. 7F). Moreover, eight significant metabolite biomarkers, including 3-phenyllactic-acid, L-alanine, L-cysteine, serine, uracil, argininosuccinic acid, citric acid, and sedoheptulose-7-phosphate, were associated with DH treatment after applying the screening criteria (see Materials and Methods 2.6.2, Fig. 7G, H). We further analysed the relative peak area changes of eight significant metabolite biomarkers and found that three metabolites (serine, L-alanine, and 3-phenyllactic-acid) were downregulated (p < 0.05) in the control group vs. the model group, whereas their levels were upregulated after treatment with DSS (p < 0.05, DH group vs. the model group, Fig. 7I).
Fig. 7.
Serum metabolic profile of APP/PS1 mice after DSS treatment (n = 6). (A) PCA and (B) OPLS-DA score plots between the control and model groups. (C) PCA and (D) OPLS-DA score plots between the model and high dose of DSS (DH) treatment group. (E) Heatmap of the 47 differential metabolites for three groups. (F) Schematic diagram of some detected metabolites associated with EM. (G,H) Volcano plot of differential metabolites of the control vs. model groups and the model vs. DH groups. (I) Change in the relative peak area of the metabolites. Data are expressed as mean ± SEM. n = 6 mice per group. #p < 0.05 vs. the control group. *p < 0.05 vs. the model group. **p < 0.01 vs. the model group
Metabolite-AD gene network of DSS
Because changes in gene expression might directly influence metabolite production and consumption, which mutually affect disease progression, we next explored the relationship between differential serum metabolites and AD genes. AlzGPS is a genome-wide positioning system platform that catalyzes multi-omics for Alzheimer’s drug discovery [28]. First, we integrated the metabolite-associated genes from the AlzGPS database and performed an overlap analysis between the metabolite-associated genes and AD disease genes to highlight metabolite-associated AD genes. As shown in Fig. 8, the differential metabolite-AD gene network consisted of 30 differential metabolites and 90 AD genes. Among them, L-aspartate (degree = 15) had the highest number of gene connections, followed by succinic acid (degree = 14), and arginine (degree = 12). SLC16A10 interacts with seven metabolites, whereas ASS1 interacts with five metabolites. We found that 14 AD genes, including HPRT1, ABCA1, TPI1, MDH1, OXCT1, NOS1, NOS3, GAD1, GAD2, ENO1, GPI, EGFR, CBS, and GOT1, had close metabolite connections that were simultaneously regulated by DSS, suggesting that DSS might act on these AD genes to regulate the related differential metabolites.
Fig. 8.
Metabolite-AD gene network of DSS. The green diamond and the purple square represent the differential metabolites related to energy metabolism and genes regulated by DSS, while the yellow dot node denotes the genes highly associated with these differential metabolites integrated through the AlzGPS database
DSS promoted the brain glucose uptake
Brain glucose uptake has been demonstrated to play a vital role in cellular energy supply, and reduced GLUT levels in patients with AD could impair glucose availability, which may accelerate neuronal death and ultimately lead to brain dysfunction and memory loss [29]. In this section, we aimed to assess the brain glucose uptake capacity by measuring the gene and protein expression of GLUT1 and GLUT4 using qPCR and WB analysis. qPCR results showed that the mRNA levels of GLUT1 and GLUT4 in the cortex were significantly decreased in the model group compared to those in the control group, whereas their gene expression levels were remarkably upregulated after DSS (p < 0.01), Li2CO3 (p < 0.05), and donepezil (p < 0.01) administration in APP/PS1 mice (Fig. 9A, B). WB results showed that the protein expression of GLUT1 and GLUT4 was upregulated in the cortex of APP/PS1 mice after the administration of DSS, Li2CO3, and donepezil (Fig. 9D, E). In the hippocampus, a significant decrease in the protein expression levels of GLUT1 and GLUT4 was observed in the model group (p < 0.05, p < 0.01) compared to the control group, while their levels were also upregulated after treatment with DSS (p < 0.05, p < 0.01), Li2CO3 (p < 0.01), and donepezil (p < 0.05, Fig. 9F-G).
Fig. 9.
DSS promoted brain glucose uptake in APP/PS1 mice. (A-C) qPCR analysis showing the GLUT1, GLUT4, and BDNF levels in the cortex. (D-G) Protein expression levels of GLUT1, GLUT4, and BDNF in the cortex and hippocampus by western blot analysis. Data are shown as mean ± SEM, n = 3 mice per group. #p < 0.05, ##p < 0.01 vs. the control group. *p < 0.05, **p < 0.01 vs. the model group, ns, no significant difference. Con, control group; Mod, model group; LiC, inhibitor group; Don, positive control group; DH, high dose of DSS group; DM, medium dose of DSS group; DL, low dose of DSS group. One-way ANOVA, followed by LSD method multiple comparisons tests (A, B, C, E, and G)
Brain-derived neurotrophic factor (BDNF) is reported to be associated with Aβ accumulation, tau phosphorylation, neuroinflammation, and neuronal apoptosis, which may play a potential role in the pathogenesis of AD [30]. Therefore, we used qPCR analysis to assess the mRNA expression level of BDNF in the cortex, and WB analysis to evaluate the protein expression levels of BDNF in the cortex and hippocampus. The qPCR results showed that the mRNA expression level of BDNF was significantly decreased in the model group (p < 0.01), whereas DSS (p < 0.05), Li2CO3 (p < 0.01), and donepezil (p < 0.05) treatments remarkably upregulated BDNF gene expression in AD mice (Fig. 9C). Meanwhile, WB results suggested that there was no statistically significant difference in the protein expression level of BDNF in the cortex (Fig. 9D, E). However, BDNF expression in the hippocampus of mice that received DSS (p < 0.05), Li2CO3 (p < 0.05), and donepezil (p < 0.05) exhibited a remarkable increase compared with that in the model group (Fig. 9F, G).
DSS improved mitochondrial function and relieved oxidative stress
As mitochondrion plays a crucial role in cellular EM, we first confirmed whether DSS could improve mitochondrial function. MMP, an important indicator of cellular EM, was detected, and a significant increase in MMP was observed after administration of DSS (p < 0.05) and Li2CO3 (p < 0.05) compared to that in the model group (Fig. 10A). Since the functional and structural integrity of mitochondria is also reflected in ATP and NADH levels [31], we next measured their content using commercial kits. ATP and NADH levels were markedly upregulated in APP/PS1 mice treated with DSS (p < 0.01) and Li2CO3 (p < 0.01) (Fig. 10B, C). Given that the mitochondrial respiratory chain is an important component of cellular EM, we investigated the effect of DSS on the levels of complexes I-IV. Consistent with the protective effect of DSS on mitochondrial membrane integrity, DSS significantly increased the levels of complexes I (p < 0.01), II (p < 0.01), III (p < 0.01), and IV (p < 0.05, p < 0.01) (Fig. 10D-G). In summary, DSS can promote EM and improve mitochondrial function in APP/PS1 mice.
Fig. 10.
DSS improved mitochondrial function and relieved oxidative stress in APP/PS1 mice. (A) MMP measurement. (B,C) ATP and NADH content (n = 6). (D-G) Mitochondrial respiratory chain I-IV content. (H-J) The relative content of ROS, total SOD, and MDA. Data are presented as mean ± SEM, n = 6−9 mice per group. ##p < 0.01 vs. the control group. *p < 0.05, **p < 0.01 vs. the model group, ns, no significant difference. Con, control group; Mod, model group; LiC, inhibitor group; Don, positive control group; DH, high dose of DSS group; DM, medium dose of DSS group; DL, low dose of DSS group. One-way ANOVA, followed by LSD method multiple comparisons test (A, B, C, D, E, F, H, and I) or Tamhane’s T2 method test (G, J)
Mitochondria are the main sources and generators of intracellular ROS. Overproduction of ROS results in oxidative stress and mitochondrial dysfunction [31]. To explore the effect of DSS on oxidative stress, ROS levels in mouse brain tissue and T-SOD and MDA levels in mouse serum were measured. The model group showed excessive ROS production compared to the control group (p < 0.01), and DSS treatment (p < 0.01) eliminated ROS overload in the brains of AD mice (Fig. 10H). T-SOD levels decreased significantly in the model group and were markedly upregulated by DSS treatment (Fig. 10I). Meanwhile, elevated MDA levels in the model group were significantly reduced after DSS treatment (p < 0.01) (Fig. 10J).
DSS regulated GSK3β/PGC1α signalling pathway
Since GSK3β was shown to be a regulator of EM in the brain [10], and also played an important role in the D-T network (Fig. 2A), we next determined whether DSS could alleviate cognitive deficit through the GSK3β/PGC1α signalling pathway. The qPCR results showed that the mRNA expression level of GSK3β in the model group increased (p < 0.05), while its level was significantly downregulated after DSS treatment (p < 0.01) (Fig. 11A). Regarding the PGC1α, the reduced mRNA expression level of PGC1α in the model group (p < 0.01) was markedly reversed by treatment with DSS (p < 0.05, p < 0.01) and Li2CO3 (p < 0.01) (Fig. 11B). The WB results suggested that, in the hippocampus and cortex, the protein expression levels of p-GSK3β and PGC1α were decreased in the model group, while the increased expression levels could be detected in APP/PS1 mice after administration of DSS (p < 0.05, p < 0.01) and Li2CO3 (p < 0.01) (Fig. 11C-F).
Fig. 11.
DSS regulated GSK3β/PGC1α signalling pathway. (A,B) The relative mRNA expression level of GSK3β and PGC1α in mouse cortex by qPCR analysis. (C-F) Protein expression of GSK3β, p-GSK3β and PGC1α in mouse cortex and hippocampus by western blot analysis. Data are presented as mean ± SEM, n = 3 mice per group. #p < 0.05, ##p < 0.01 vs. the control group. *p < 0.05, **p < 0.01 vs. the model group, ns, no significant difference. Con, control group; Mod, model group; LiC, inhibitor group; DON, positive control group; DH, high dose of DSS group; DM, medium dose of DSS; DL, low dose of DSS group. One-way ANOVA followed by LSD difference multiple comparison tests (A, B, D, and F)
Discussion
AD is the most common neurodegenerative disease and leads to dementia and cognitive impairment. Multiple biochemical mechanisms, including amyloid-β plaques, neurofibrillary tangles, oxidative stress, neuroinflammation, mitochondrial dysfunction, etc., are crucially involved in the physiological and pathophysiological processes of AD. Recently, there has been an increasing interest in other potential pathogenic factors, such as EM [32]. Aberrant EM is a critical factor in neurodegeneration, including AD [33]. For example, an in vitro study in 2024 indicated that the rescue of mitochondrial EM could improve synaptic loss in human induced pluripotent stem cell (hiPSC)-based models of AD [34].
To date, available anti-AD drugs (e.g., NMDA antagonists) may only relieve symptoms, and there is still no effective therapy to reverse disease progression for patients with AD. Therefore, there is an urgent need to identify potential therapeutic agents for the treatment of AD. TCM (e.g., DSS and the Bushenyizhi formula) has played an important role in the fight against complex diseases (e.g., AD) in China for thousands of years. In our previous study, we proposed an integrative systems pharmacology approach to determine the therapeutic MOAs of DSS against AD, which also provided a novel in silico paradigm to investigate effective substances in complex TCM prescriptions [7]. Furthermore, DSS was shown to play a positive and effective role in increasing the content of docosahexaenoic acid by upregulating iPLA2 and 15-LOX, which ameliorated oxidative stress and inflammation and improved cognitive deficits in APP/PS1 mice [6]. Although the literature has investigated DSS could alleviate AD through multiple pathways, the underlying mechanisms of DSS against AD have not been fully elucidated, and whether DSS could act on EM to exert therapeutic effects remains unknown.
In this study, multi-omics approaches, including proteomics and metabolomics, were used to decipher the potential MOAs of DSS against AD. Specifically, we first performed the in vivo experiment for the pharmacodynamic verification of DSS against AD, and the results suggested that DSS alleviated cognitive impairment and could have a beneficial effect on neuronal apoptosis, as well as reducing Aβ plaques. Next, we constructed the D-T network of herbal ingredients in the DSS formula that focused on AD genes and found that 253 of them could be the core ingredients. Furthermore, we applied a proteomic strategy to preliminarily explore the potential mechanism of DSS against AD, which showed that DSS might exert a therapeutic effect on AD by regulating EM. To obtain a holistic change in the EM profile between the different groups (C vs. M vs. DH), we integrated the metabolomic data and performed a comprehensive analysis of the metabolite-AD gene network of DSS. A total of 47 altered metabolites were identified during the EM process and network analysis indicated that DSS could act on 14 AD genes to mediate EM-related metabolites. Mechanistically, DSS significantly improved brain glucose uptake by upregulating GLUT1 and GLUT4 protein expression and acted on the GSK3β/PGC1α signalling pathway in APP/PS1 mice. A previous study has confirmed that GSK3β could regulate brain EM and GSK3β inhibition could alter hippocampal EM [10]. We speculated that DSS could regulate the GSK3β/PGC1α signalling pathway to promote EM by upregulating the levels of MMP, complex I-IV, ATP, and NADH to exert an anti-AD effect. The schematic illustration of this study is summarised in Fig. 12.
Fig. 12.
The proposed underlying mechanism of DSS against AD. DSS exerted therapeutic effects on AD by regulating energy metabolism, relieving oxidative stress, and alleviating Aβ neurotoxicity
Compared to previous studies, this study has several advantages. First, the latest components and disease genes from multiple authoritative databases were integrated, thereby laying a solid foundation for follow-up analysis. Second, multi-omics strategies, including metabolomics and proteomics, rather than single-omics analysis, were applied to investigate the molecular MOA, which facilitated a comprehensive explanation of the effects of DSS against AD. However, this study had several limitations. First, experimental verification of the study is not yet sufficiently deep, and the number of samples for omics analysis is not large because of the limited period and cost. Because mitochondria are the key organelles responsible for energy production and metabolism [35], the evaluation of mitochondrial function is necessary. Therefore, additional mitochondrial function test indices associated with EM should be performed by introducing larger samples in the future. Furthermore, TCM can act on multiple pathways and molecular mechanisms to alleviate AD [36]. This study only explored DSS-formula-regulated EM to alleviate AD. Therefore, other MOAs, such as ferroptosis, require further validation. Finally, the precise components that relieve AD by modulating EM are unknown, and future in silico and in vivo experiments should be conducted to clarify promising monomer components.
In summary, this study integrated multi-omics approaches to decipher the MOA of DSS against AD. Importantly, our study first proposed that DSS could treat AD by regulating the GSB3β/PGC1α signal pathway to promote EM, providing new perspectives and laying a good foundation for an in-depth understanding of DSS against AD.
Electronic supplementary material
Below is the link to the electronic supplementary material.
Acknowledgements
Not applicable.
Author contributions
WL and JF participated in the design of the study, reviewed and revised the manuscript. QW participated in the design of the study, conducted the experiments and drafted the manuscript. WW conducted the experiments and drafted the manuscript. GW, XL, and YG contributed to the data collection. MY, ZH and CC performed the statistical analysis. HL and JL helped revise the manuscript. All authors read and approved the final manuscript.
Funding
This work was supported by the National Natural Science Foundation of China (No. 82160956, 82460992, 82074505, 82374547), Guangdong Basic and Applied Basic Research Foundation (2023A1515012148, 2023A1515011835), Hainan Provincial Natural Science Foundation of China (No. 821RC1129, 822MS069), TCM Geriatrics Construction Project, Key Discipline of National Administration of TCM (2023No3), Hainan Province Clinical Medical Center ([2021] No. 276), Special Projects in Key Areas of Colleges and Universities in Guangdong Province (No. 2021ZDZX2001), and Science and Technology Research Project of the Department of Education of Hubei Province (No. B2023170).
Data availability
No datasets were generated or analysed during the current study.
Declarations
Ethical approval
All in vivo interventions were accepted by the Animal Ethics Committee of Guangzhou University of Chinese Medicine (No. 20230405004).
Competing interests
The authors declare no competing interests.
Footnotes
Publisher’s note
Springer Nature remains neutral with regard to jurisdictional claims in published maps and institutional affiliations.
Qihui Wu and Wei Wang contributed equally to this work.
Contributor Information
Qihui Wu, Email: wuqh@hainmc.edu.cn.
Jiansong Fang, Email: fangjs@gzucm.edu.cn.
Weirong Li, Email: liwr@gzucm.edu.cn.
References
- 1.Estimation of the global prevalence of dementia. In 2019 and forecasted prevalence in 2050: an analysis for the global burden of Disease Study 2019. Lancet Public Health. 2022;7(2):e105–25. [DOI] [PMC free article] [PubMed] [Google Scholar]
- 2.Winblad B, Amouyel P, Andrieu S, Ballard C, Brayne C, Brodaty H, et al. Defeating Alzheimer’s disease and other dementias: a priority for European science and society. Lancet Neurol. 2016;15(5):455–532. [DOI] [PubMed] [Google Scholar]
- 3.He X, Peng Y, Huang S, Xiao Z, Li G, Zuo Z et al. Blood Brain Barrier-Crossing Delivery of Felodipine Nanodrug Ameliorates Anxiety-Like Behavior and Cognitive Impairment in Alzheimer’s Disease. Adv Sci 2024:e2401731. [DOI] [PMC free article] [PubMed]
- 4.Patel V, Mill J, Okonkwo OC, Salamat S, Li L, Raife T. Global Energy metabolism deficit in Alzheimer Disease Brain. J Prev Alzheimers Dis. 2024;11(1):171–8. [DOI] [PubMed] [Google Scholar]
- 5.Jin Y, Liang S, Qiu J, Jin J, Zhou Y, Huang Y, et al. Intestinal flora study reveals the mechanism of Danggui Shaoyao San and its decomposed recipes to improve cognitive dysfunction in the rat model of Alzheimer’s disease. Front Cell Infect Microbiol. 2023;13:1323674. [DOI] [PMC free article] [PubMed] [Google Scholar]
- 6.Huang J, Wang X, Xie L, Wu M, Zhao W, Zhang Y, et al. Extract of Danggui-Shaoyao-San ameliorates cognition deficits by regulating DHA metabolism in APP/PS1 mice. J Ethnopharmacol. 2020;253:112673. [DOI] [PubMed] [Google Scholar]
- 7.Wu Q, Chen Y, Gu Y, Fang S, Li W, Wang Q, et al. Systems pharmacology-based approach to investigate the mechanisms of danggui-shaoyao-san prescription for treatment of Alzheimer’s disease. BMC Complement Med Ther. 2020;20(1):282. [DOI] [PMC free article] [PubMed] [Google Scholar]
- 8.Liu P, Zhou X, Zhang H, Wang R, Wu X, Jian W, et al. Danggui-Shaoyao-San attenuates cognitive impairment via the Microbiota-Gut-Brain Axis with regulation of lipid metabolism in Scopolamine-Induced Amnesia. Front Immunol. 2022;13:796542. [DOI] [PMC free article] [PubMed] [Google Scholar]
- 9.Zhang L, Jiang Z, Hu S, Ni H, Zhao Y, Tan X et al. GSK3β Substrate-competitive Inhibitors Regulate the gut Homeostasis and Barrier Function to Inhibit Neuroinflammation in Scopolamine-induced Alzheimer’s Disease Model Mice. Inflammation 2024. [DOI] [PubMed]
- 10.Martin SA, Souder DC, Miller KN, Clark JP, Sagar AK, Eliceiri KW, et al. GSK3β regulates Brain Energy Metabolism. Cell Rep. 2018;23(7):1922–e19314. [DOI] [PMC free article] [PubMed] [Google Scholar]
- 11.Rahimzadeh N, Srinivasan SS, Zhang J, Swarup V. Gene networks and systems biology in Alzheimer’s disease: insights from multi-omics approaches. Alzheimers Dement. 2024;20(5):3587–605. [DOI] [PMC free article] [PubMed] [Google Scholar]
- 12.Guo R, Luo X, Liu J, Liu L, Wang X, Lu H. Omics strategies decipher therapeutic discoveries of traditional Chinese medicine against different diseases at multiple layers molecular-level. Pharmacol Res. 2020;152:104627. [DOI] [PubMed] [Google Scholar]
- 13.Xu X, Ding Y, Liu M, Zhang X, Wang D, Pan Y, et al. Neuroprotective mechanisms of defatted walnut powder against scopolamine-induced Alzheimer’s disease in mice revealed through metabolomics and proteomics analyses. J Ethnopharmacol. 2024;319(Pt 1):117107. [DOI] [PubMed] [Google Scholar]
- 14.Zhang D, Gu J, Xu Y, Yu X, Jin H. Exploring the mechanism of Huanglian ointment in alleviating wound healing after anal fistula surgery through metabolomics and proteomics. Heliyon. 2024;10(9):e29809. [DOI] [PMC free article] [PubMed] [Google Scholar]
- 15.Huang Y, Fang J, Lu W, Wang Z, Wang Q, Hou Y, et al. A systems Pharmacology Approach uncovers Wogonoside as an angiogenesis inhibitor of Triple-negative breast Cancer by targeting hedgehog signaling. Cell Chem Biol. 2019;26(8):1143–e11586. [DOI] [PMC free article] [PubMed] [Google Scholar]
- 16.Fu L, Shi S, Yi J, Wang N, He Y, Wu Z, et al. ADMETlab 3.0: an updated comprehensive online ADMET prediction platform enhanced with broader coverage, improved performance, API functionality and decision support. Nucleic Acids Res. 2024;52(W1):W422–31. [DOI] [PMC free article] [PubMed] [Google Scholar]
- 17.Minkeviciene R, Ihalainen J, Malm T, Matilainen O, Keksa-Goldsteine V, Goldsteins G, et al. Age-related decrease in stimulated glutamate release and vesicular glutamate transporters in APP/PS1 transgenic and wild-type mice. J Neurochem. 2008;105(3):584–94. [DOI] [PubMed] [Google Scholar]
- 18.Jackson HM, Soto I, Graham LC, Carter GW, Howell GR. Clustering of transcriptional profiles identifies changes to insulin signaling as an early event in a mouse model of Alzheimer’s disease. BMC Genomics. 2013;14:831. [DOI] [PMC free article] [PubMed] [Google Scholar]
- 19.Vorhees CV, Williams MT. Morris water maze: procedures for assessing spatial and related forms of learning and memory. Nat Protoc. 2006;1(2):848–58. [DOI] [PMC free article] [PubMed] [Google Scholar]
- 20.Li J, Liao X, Yin X, Deng Z, Hu G, Zhang W, et al. Gut microbiome and serum metabolome profiles of capsaicin with cognitive benefits in APP/PS1 mice. Nutrients. 2022;15(1):118. [DOI] [PMC free article] [PubMed] [Google Scholar]
- 21.Çakır M, Yüksel F, Mustafa Özkut M, Durhan M, Kaymak E, Tekin S, et al. Neuroprotective effect of transient receptor potential Vanilloid 1 agonist capsaicin in Alzheimer’s disease model induced with okadaic acid. Int Immunopharmacol. 2023;118:109925. [DOI] [PubMed] [Google Scholar]
- 22.Siddique YH, Rahul, Ara G, Afzal M, Varshney H, Gaur K, et al. Beneficial effects of apigenin on the transgenic Drosophila model of Alzheimer’s disease. Chem Biol Interact. 2022;366:110120. [DOI] [PubMed] [Google Scholar]
- 23.He Z, Li X, Wang Z, Cao Y, Han S, Li N, et al. Protective effects of luteolin against amyloid beta-induced oxidative stress and mitochondrial impairments through peroxisome proliferator-activated receptor γ-dependent mechanism in Alzheimer’s disease. Redox Biol. 2023;66:102848. [DOI] [PMC free article] [PubMed] [Google Scholar]
- 24.Wang X, Liu D, Huang H-Z, Wang Z-H, Hou T-Y, Yang X, et al. A novel MicroRNA-124/PTPN1 Signal Pathway mediates synaptic and memory deficits in Alzheimer’s Disease. Biol Psychiatry. 2018;83(5):395–405. [DOI] [PubMed] [Google Scholar]
- 25.Hou T-Y, Zhou Y, Zhu L-S, Wang X, Pang P, Wang D-Q, et al. Correcting abnormalities in miR-124/PTPN1 signaling rescues tau pathology in Alzheimer’s disease. J Neurochem. 2020;154(4):441–57. [DOI] [PubMed] [Google Scholar]
- 26.Stern N, Gacs A, Tátrai E, Flachner B, Hajdú I, Dobi K, et al. Dual inhibitors of AChE and BACE-1 for reducing Aβ in Alzheimer’s Disease: from in Silico to in vivo. Int J Mol Sci. 2022;23(21):13098. [DOI] [PMC free article] [PubMed] [Google Scholar]
- 27.Thornton JA, Koc ZC, Sollars VE, Valentovic MA, Denvir J, Wilkinson J, et al. Alcohol- and low-Iron Induced changes in antioxidant and Energy Metabolism Associated with Protein Lys Acetylation. Int J Mol Sci. 2024;25(15):8344. [DOI] [PMC free article] [PubMed] [Google Scholar]
- 28.Zhou Y, Fang J, Bekris LM, Kim YH, Pieper AA, Leverenz JB, et al. AlzGPS: a genome-wide positioning systems platform to catalyze multi-omics for Alzheimer’s drug discovery. Alzheimers Res Ther. 2021;13(1):24. [DOI] [PMC free article] [PubMed] [Google Scholar]
- 29.Yin F, Sancheti H, Patil I, Cadenas E. Energy metabolism and inflammation in brain aging and Alzheimer’s disease. Free Radic Biol Med. 2016;100:108–22. [DOI] [PMC free article] [PubMed] [Google Scholar]
- 30.Gao L, Zhang Y, Sterling K, Song W. Brain-derived neurotrophic factor in Alzheimer’s disease and its pharmaceutical potential. Transl Neurodegener. 2022;11(1):4. [DOI] [PMC free article] [PubMed] [Google Scholar]
- 31.Ding L, Yang Y, Wang Z, Su H, Li Y, Ma J, et al. Qimai Feiluoping decoction inhibits mitochondrial complex I-mediated oxidative stress to ameliorate bleomycin-induced pulmonary fibrosis. Phytomedicine. 2023;112:154707. [DOI] [PubMed] [Google Scholar]
- 32.Minhas PS, Jones JR, Latif-Hernandez A, Sugiura Y, Durairaj AS, Wang Q, et al. Restoring hippocampal glucose metabolism rescues cognition across Alzheimer’s disease pathologies. Science. 2024;385(6711):eabm6131. [DOI] [PMC free article] [PubMed] [Google Scholar]
- 33.Dharshini SAP, Taguchi YH, Gromiha MM. Investigating the energy crisis in Alzheimer disease using transcriptome study. Sci Rep. 2019;9(1):18509. [DOI] [PMC free article] [PubMed] [Google Scholar]
- 34.Andreyev AY, Yang H, Doulias P-T, Dolatabadi N, Zhang X, Luevanos M, et al. Metabolic bypass rescues aberrant S-nitrosylation-Induced TCA cycle inhibition and synapse loss in Alzheimer’s Disease Human neurons. Adv Sci. 2024;11(12):e2306469. [DOI] [PMC free article] [PubMed] [Google Scholar]
- 35.Wu S, Yang T, Ma M, Fan L, Ren L, Liu G, et al. Extracellular vesicles meet mitochondria: potential roles in regenerative medicine. Pharmacol Res. 2024;206:107307. [DOI] [PubMed] [Google Scholar]
- 36.Yan H, Feng L, Li M. The role of traditional Chinese Medicine Natural products in β-Amyloid deposition and tau protein hyperphosphorylation in Alzheimer’s Disease. Drug Des Devel Ther. 2023;17:3295–323. [DOI] [PMC free article] [PubMed] [Google Scholar]
- 37.Djoumbou Feunang Y, Eisner R, Knox C, Chepelev L, Hastings J, Owen G, et al. ClassyFire: automated chemical classification with a comprehensive, computable taxonomy. J Cheminform. 2016;8:61. [DOI] [PMC free article] [PubMed] [Google Scholar]
Associated Data
This section collects any data citations, data availability statements, or supplementary materials included in this article.
Supplementary Materials
Data Availability Statement
No datasets were generated or analysed during the current study.













