Abstract
Background
IL-17C has been described in a variety of inflammatory diseases driven by neutrophils. However, the role of IL-17C in neutrophilic asthma has not been completely characterized.
Methods
The level of IL-17C in asthmatic patients and mice was assessed. Il-17c-deficient mice or mice treated with exogenous rmIL-17C were performed for OVA/CFA-induced asthmatic mice model. Pulmonary inflammation was evaluated by histological analysis, flow cytometry and cytokine analysis. Il-17re-overexpressed Raw264.7 were used in vitro to investigate the role of IL-17C in macrophage polarization.
Results
Here, we show IL-17C were increased in serum or plasma from asthmatic patients and OVA/CFA-induced asthma mice. In the OVA/CFA-induced model, exogenous rmIL-17C aggravated neutrophil- and Type 17-dominated inflammation and promoted M1 macrophage differentiation, whereas deficiency of Il-17c reversed the pro-inflammatory phenotypes and inhibited the expansion of M1 macrophages. In vitro, IL-17C in synergy with IFN-γ induced STAT1 activation in Il-17re overexpressed Raw264.7 to upregulate M1-related genes expression, and promoted pro-inflammatory M1 polymerization, whereas IL-17C in contrast to the effect of IL-4 inhibited STAT6 activation, to reduce Raw264.7 differentiation to M2 macrophage and functional M2-related genes expression.
Conclusions
IL-17C promotes allergic inflammation via M1 polarization of pulmonary macrophages in neutrophilic asthma. Modulation of the IL-17C/IL-17RE axis represents a novel therapeutic target in neutrophilic asthma.
Supplementary Information
The online version contains supplementary material available at 10.1186/s12964-024-01937-8.
Keywords: Asthma, IL-17C, IL-17RE, Macrophages
Summary
IL-17C promoted pulmonary macrophages polarization to M1, with subsequent neutrophils infiltration and Type 17 responses for neutrophilic asthma.
Introduction
Asthma is one of the most prevalent chronic respiratory diseases afflicting 10% of the global population [1–3]. Based on the heterogeneity of airway inflammation, asthma is divided into two subtypes as Type 2 high (TH 2 dominate) and Type 2 low (TH 1 dominate, TH 17 dominate also named as Type 17 or Non-Type 2) inflammation [4]. Generally, eosinophilic asthma is strongly driven by Type 2 inflammation and is successfully controlled with conventional medications such as inhaled corticosteroids (ICS) [5]. Neutrophilic asthma has been described as driven by Type 17 inflammation and usually manifests as severe asthma or acute asthma exacerbations with poor response to steroids [6]. Biological agents related to TH 1/17 inflammation including anti-IL-17A, anti-IL-17RA, anti-IL-1β, and anti- CXCR2 antibodies have been studied in clinical trials, but less beneficial effects on asthmatic patients have been reported [7]. Due to the lack of effective treatments and therapeutic targets, neutrophilic asthma has become an intractable problem in clinical practice, and novel therapeutic targets are desiderated.
IL-17 family consists of six isoforms including IL-17A to IL-17F, which usually serve as important pre-inflammatory cytokines to involve in the pathogenesis of multiple inflammatory diseases and host-defense [8]. According to standard definitions, IL-17C is an epithelial-derived cytokine, which activates the NF-ĸB and mitogen-activated kinase (MAPK) pathways through binding to heterodimeric complex IL-17RE–IL-17RA [9–12]. In-vitro studies found that IL-17C induced bronchial epithelial cells to release large amounts of neutrophil-associated chemokines or growth factors, including CXCL1, CXCL2, CXCL8, and G-CSF [13–15]. Additionally, IL-17C potentiated Th17 cell responses via IL-17 RE, resulting in the overproduction of IL-17A and IL-17F [16]. Similarly, in vivo, infiltration of neutrophils was significantly reduced in the lung from Il-17c knockout mice with bacterial pneumonia or lung cancer, accompanying with lower level of above neutrophil-associated chemokines or growth factors [10, 17–19]. On the contrary, neutrophilic recruitment was significantly increased in BALF after intranasal injection of adenoviral particles of IL-17C and more than the group treated with commensurable adenoviral particles of IL-17A [20]. These studies in vivo and in vitro demonstrated that IL-17C was closely associated with neutrophils-mediated inflammation. However, it still remains unclear how IL-17C participates in the development and pathophysiology of neutrophilic asthma.
Macrophages are the most abundant immune cells in the lung [21–23]. Based on their localization, macrophages have been broadly classified into alveolar macrophages (AM) and interstitial macrophages (IM). Due to their robust heterogeneity and adaptability, macrophages remain in a resting status (M0) during homeostasis while differentiate to classically activated (M1) or alternatively activated (M2) states during inflammation [21, 24–26]. Studies in vitro have demonstrated that M1 could be induced by IFN-γ or LPS, while M2 could be induced by IL-4, IL-13, IL-10, apoptotic cells as well as glucocorticoids [27, 28]. It was reported that macrophages tended towards M1 polarization due to high level of IFN-γ present during neutrophilic asthma [22, 29]. Further investigation to explore the participation of IL-17C in the regulation of macrophage polarization underlying neutrophilic asthma is needed.
This study aims to clarify the roles of IL-17C in an OVA/CFA-induced asthma model by gain- or loss- of function strategies. In this study, we report the pathological mechanism of IL-17C participation in neutrophilic asthma. Thus, pulmonary macrophages and blood monocytes with high expression of IL-17RE were induced under the condition of neutrophilic asthma, and IL-17C boosted neutrophil/IL-17RE+ monocytes recruitment to the lung with IL-17RE+ macrophage differentiation towards M1 macrophages. We further evaluate the feasibility of targeting IL-17C in neutrophil asthma therapy.
Results
IL-17C is increased in asthmatic patients and in OVA/CFA-induced asthma mouse model
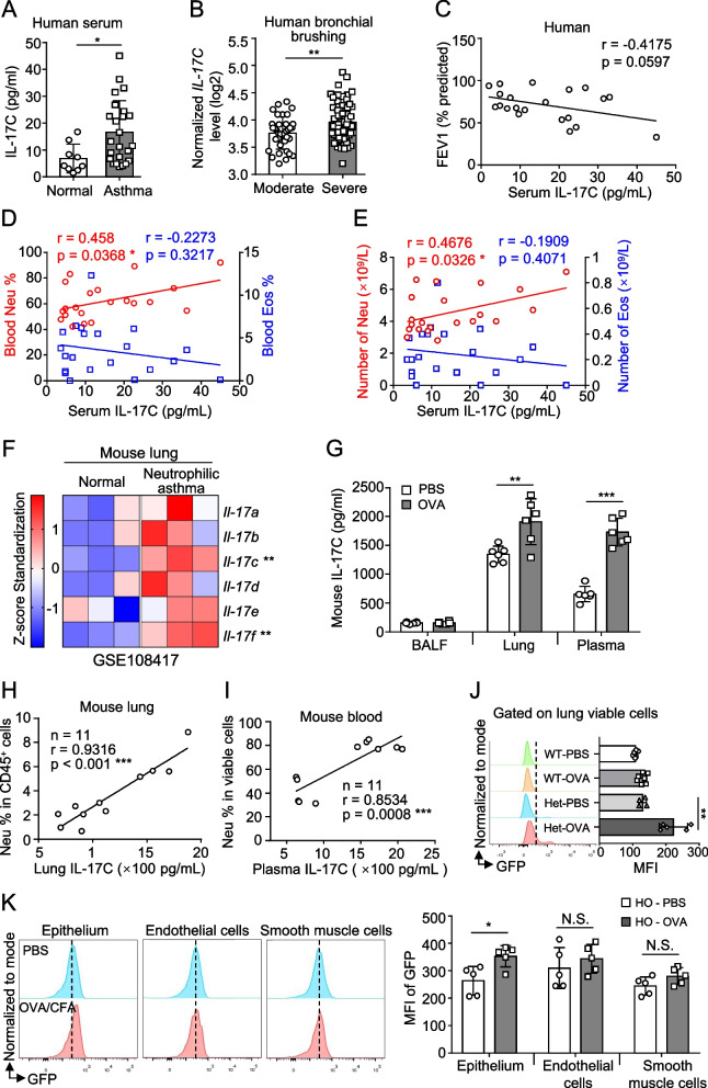
To investigate the potential role of IL-17C in the pathogenesis of asthma, we compared the level of IL-17C in the serum from asthmatic patients and healthy controls (Demographic information and the results of clinical examination are summarized in Table S1). IL-17C was increased in asthmatic patients compared to healthy controls (Fig. 1A). Based on dataset analysis of a publicly-accessible RNA-seq results from human epithelial brushing samples [Gene Expression Omnibus (GEO) database: accession no. GSE76227], the expression level of IL-17C patients with severe asthma was higher than in patients with moderate asthma (Fig. 1B). Similarly, Pearson correlation coefficients analysis showed that IL-17C level was negatively correlated with the pulmonary function indicators such as forced expiratory volume in one second (FEV1, Fig. 1C and S1A) and forced vital capacity (FVC, Fig S1B and S1C). Additionally, it was confirmed that serum IL-17C was positively correlated with blood neutrophil counts but not with eosinophil counts (Fig. 1D and E).
Fig. 1.
IL-17C is increased in asthmatic patients and in OVA/CFA asthma mouse model. A Concentration of IL-17C in serum from 9 heathy persons and 25 asthmatic patients was analyzed by ELISA. B Il-17c mRNA were analyzed from epithelial brushing samples of patients with moderate (n = 36) and severe asthma (n = 63), based on open-source GEO database (Accession no, GSE76227). C—E, Linear correlations between serum IL-17C concentration and pulmonary function indicators (FEV1% predicted) (C), frequency (D) or number (E) of blood neutrophils/eosinophils were analyzed through Pearson correlation analysis. F Lung Il-17 family mRNA from neutrophilic asthma mice were analyzed based on GEO database (Accession no., GSE108417) (n = 3). G—I, OVA/CFA-induced mice model (Detail seen Fig. S1F). ELISA analysis of IL-17C in BALF, lung homogenate or plasma (n = 5) (G); Linear correlations between IL-17C in lung (H) or plasma (I) and the frequency of neutrophils in lung (H) or blood (I). J and K Il-17c-Luc-2A-EGFP mice were performed for OVA/CFA-induced model. Mean fluorescence intensity (MFI) of GFP in pulmonary single cells (J) and other constituent cells (K) from wild type (WT), heterozygote (Het) or homozygous (HO) through flow cytometry (n = 4–6). Data are presented as mean ± SD. Two-tailed unpaired student’s t test was used for comparison in (A), (B), (F), (G) and (K). One-way ANOVA was used for comparison in (J). Linear regression and Pearson analysis were used in (C) to (E), (H) and (I). * p < 0.05, ** p < 0.01 and *** p < 0.001
RNA-seq analysis of IL-17 family from GEO database (accession no. GSE108417) showed that Il-17c and Il-17f expression were increased in mouse lung tissues with neutrophilic asthma compared with normal control (Fig. 1F). In our OVA/CFA-induced asthmatic mice model (Fig. S1D), which has been shown to be a model of steroid-insensitive asthma [30, 31], neutrophilic infiltration was demonstrated in our experiments (Fig. S1E). IL-17C levels were increased in lung and plasma from this model (Fig. 1G), positively correlating with neutrophil frequency in both lung and blood (Fig. 1H and I).
To determine the origin of IL-17C during asthma, Il-17c-Luc-2A-EGFP transgenic mice were performed, that a reporter cassette of Luciferase-2A-EGFP-SV40pA was inserted into the Il-17c-translational start site ATG, resulting in Il-17c disruption and replaced with the expression of luciferase and GFP, to track the IL-17C original cells in heterozygous mice (Het) and fully abolish IL-17C expression in homozygous mice (HO) (Fig. S1F and S1G). After induction of the OVA/CFA model of asthma, flow cytometry analysis showed that GFP expression in the lung viable cells from Het-OVA group was higher than other groups (Fig. 1J, Fig. S1H). GPF expression did not change in endothelial cells and smooth muscle cells, but increased in epithelium from the HO-OVA group (Fig. 1K), indicating that the lung epithelium is one of important sources of IL-17C.
IL-17C plays an important role in neutrophil- and type 17-dominated inflammation
To test the potential pathological effects of IL-17C, recombinant mouse IL-17C (rmIL-17C) was administered to mice after each OVA nebulization (Fig. 2A). Exogenous rmIL-17C exacerbated OVA/CFA-induced inflammation in bronchial, alveolar and vascular regions (Fig. 2B-F), including obvious neutrophil responses (Fig. 2G and H), type 17 dominated inflammation (Fig. 2I-K), and more severe airway remodeling (Fig. S2A and S2B). No difference of eosinophil infiltration or IFN-γ or IL-4 responses (Fig. S2C to S2F) were seen after rmIL-17C administration.
Fig. 2.
Exogenous rmIL-17C promotes neutrophil- and Type 17-dominated inflammation during OVA/CFA-induced asthma. C57/BL6 mice were performed for OVA/CFA-induced asthmatic model. One hour after each OVA challenge, mice were injected intratracheally with 5 μg recombinant mouse IL-17C (rmIL-17C) in 50 μL per mouse. A Schematic diagram of rmIL-17C administration in model mice. B Representative H&E-stained lung sections as indicated. C and D, Inflammatory scores of peribronchial (C) or perivascular (D) fields (n = 6–8). E Number of total cells in BALF (n = 6–7). F Size of mediastinal lymph nodes (n = 3). G Real-time QPCR analysis of neutrophilic chemokines mRNA in lungs (n = 6–8). H Frequency of BALF and lungs neutrophils in CD45+ cells through flow cytometry (n = 6–7). I Real-time QPCR analysis of Ifn-gamma, Il-4, Il-17a and Il-17f mRNA in lungs (n = 6–8). J Frequency of TH1 (CD3+ CD4+ IFN-γ+ cells), TH2 (CD3+ CD4+ IL-4+ cells) and TH17 (CD3+ CD4+ IL-17A+ cells) in lungs through flow cytometry (n = 6–7). K, ELISA analysis of IL-17A in BALF, lung and plasma samples (n = 5–7). Data are presented as mean ± SD. One-way ANOVA was used for comparison in (C) to (K). * p < 0.05, ** p < 0.01 and *** p < 0.001
In Il-17c deficient mice model (HO mice), compared with WT mice, Il-17c deficiency ameliorated OVA/CFA-induced pathological changes (Fig. 3A-C), accompanied by lesser inflammation (Fig. 3D and E, S3A), alleviation of neutrophilic responses (Fig. 3F and G), decreased Type 1, Type 2 and Type 17 inflammation and TH1/ TH2/ TH17 infiltration (Fig. 3H-J, S3B and S3C). Contradictorily, although eosinophils in the lung tissue was increased, the mRNA level of the eosinophilic chemokine, Ccl5, was suppressed in Il-17c deficient mice (Fig. S3D and S3E).
Fig. 3.
Deficiency of Il-17C inhibits neutrophil- and Type 17-dominated inflammation during OVA/CFA-induced asthma. Il-17c-deficient mice (HO of Il-17c-Luc-2A-EGFP) were performed for asthmatic model (same as Fig. S1F). A—C Representative H&E-stained lung sections as indicated (A); Inflammatory scores of peribronchial (B) or perivascular (C) fields (n = 5–7). D Number of total cells in BALF (n = 5–11). E Size of mediastinal lymph nodes (n = 3). F, Real-time QPCR analysis of neutrophilic chemokines mRNA in lungs (n = 5–11). (G) The frequency of neutrophils in BALF and lung samples through flow cytometry analysis (n = 6–8). H, Real-time QPCR analysis of Ifn-gamma, Il-4, Il-17a and Il-17f mRNA in lungs (n = 6–9). (I) Frequency of TH1, TH2 and TH17 in lungs by flow cytometry (n = 6–8). (J) IL-17A in BALF, lung and plasma samples by ELISA (n = 6–15). Data are presented as mean ± SD. One-way ANOVA was used for comparison in (B) to (J). * p < 0.05, ** p < 0.01 and *** p < 0.001
Overall, use of IL-17C gain- or loss- strategy demonstrated that IL-17C promoted type 17- and neutrophil-dominated inflammation in the OVA/CFA asthma model.
IL-17RE+ macrophages are primary IL-17C responders in OVA/CFA-induced asthma
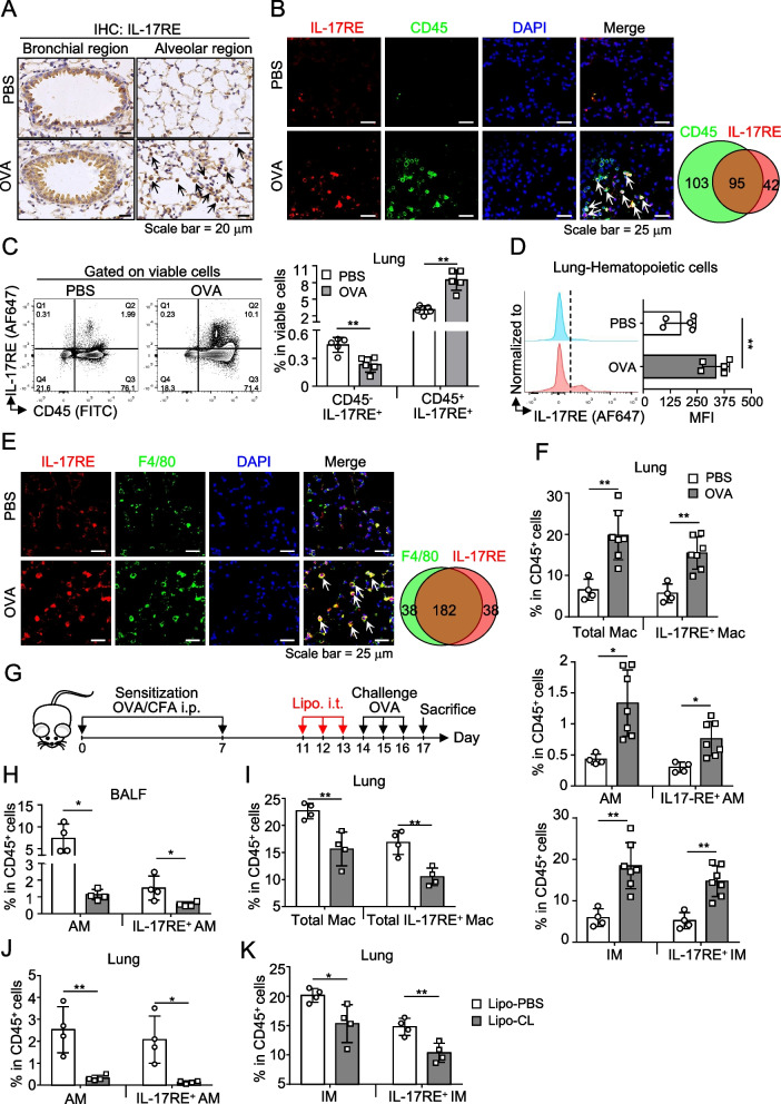
In order to further identify key responding cells to IL-17C, expression profile and localization of IL-17C specific receptor IL-17RE were determined. Although Il-17re mRNA and protein levels in total lung tissue were decreased after OVA/CFA induction in vivo (Fig. S4A and S4B), the immunohistochemical expression pattern did not alter in both bronchial and alveolar epithelial cells (Fig. 4A, left panels) but there was upregulation in non-epithelial cells (Fig. 4A, black arrows indicated in right panels). It was further confirmed that much more IL-17RE was expressed in hematopoietic cells (CD45+ cells) in the asthma mouse model (Fig. 4B-D, Fig. S4C and S4D). Moreover, we analyzed the RNA-seq data from inflammatory sputum cells obtained from the GEO database (accession no. GSE147880), which revealed that IL-17RE mRNA levels in patients with severe asthma were higher than in healthy controls (Fig. S4E). Therefore, IL-17RE could be an inducible receptor that was upregulated in CD45+ cells in asthma.
Fig. 4.
IL-17RE+ macrophages are primary IL-17C responders in OVA/CFA-induced asthma. A—F OVA/CFA asthma mouse model was induced in C57/BL6 mice. Representative immunohistochemical-stained images of IL-17RE in lung sections (n = 3) (A); Representative immunofluorescence-stained images of IL-17RE, CD45 and DAPI in lung sections. White arrows indicated IL-17RE+ CD45+ cells (n = 3) (B); Frequency of IL-17RE+ CD45+ and IL-17RE+CD45− cells in pulmonary cells (C), as well as MFI of IL-17RE in CD45+ cells (D) were analyzed by flow cytometry (n = 5); Representative immunofluorescence-stained images of IL-17RE, F4/80 and DAPI in lung sections. White arrows indicated IL-17RE+ F4/80+ cells (E); Different types of macrophages and IL-17RE+ macrophages in CD45+ cells were analyzed by flow cytometry (n = 4–6) (F). G—K, OVA/CFA-induced model mice were intratracheally injected with clodronate liposomes for three days before OVA challenge (n = 4–5). Schematic diagram of timing of liposome treatment (G); Frequency of different types of macrophages and IL-17RE+ macrophages in CD45+ cells in BALF (H) or lungs (I, J and K) by flow cytometry. Data are presented as mean ± SD. Two-tailed unpaired student’s t test was used for comparison in (C), (D), (F), and (H) to (K). * p < 0.05, **p < 0.01 and ***p < 0.001
To further define the type of hematopoietic cells which directly respond to IL-17C, IL-17RE expression in different lung cell populations was analyzed by flow cytometry. Both alveolar macrophages and CD4+ T cells, rather than other immune cell populations, showed higher IL-17RE expression in the OVA/CFA model group than in the control PBS group, and macrophages expressed a higher level of IL-17RE after OVA challenge (Fig. S4F). Similarly, dual immunofluorescence staining of lung slices showed that a considerable proportion of IL-17RE was localized in F4/80+ (macrophage marker) macrophages instead of CD4+ T cells after OVA/CFA induction (Fig. 4E, Fig. S4G). The proportion of lung IL-17RE+ macrophages including both AM and IM were elevated in OVA/CFA model group compared with PBS group (Fig. 4F, Fig. S4H).
We next depleted lung macrophages by intratracheal injection of clodronate liposomes (Fig. 4G). As predicted, less IL-17RE+ macrophages in BALF or lung were detected after Lipo-CL treatment (Fig. 4H-K), as well as down-regulation of lung Il-17re mRNA and protein expression (Fig. S4I and S4J), all of which support the importance of IL-17RE expression on macrophages.
We further confirmed that IL-17RE in Raw 264.7 cells was inductively upregulated after being treated with BALF samples from asthmatic model mice (Fig. S4K). Taken together, these results confirmed the predominant inductive expression of IL-17RE in macrophages, indicating that IL-17RE+ macrophages to be the primary responding cells to IL-17C responders in neutrophilic asthma.
IL-17C enhances blood CCL2 and blood IL-17RE+ monocyte recruitment
To explore further the underlying mechanisms of how IL-17C alters the subpopulations of lung IL-17RE+macrophages, we examined the effect of exogenous rmIL-17C which led to a notable expansion of lung IL-17RE+macrophages (Fig. 5A). On the contrary, deficiency of Il-17c resulted in a reduction of lung IL-17RE+ macrophages (Fig. 5B). These results indicated that the redistribution of lung IL-17RE+macrophages depended on IL-17C. However, flow cytometry analysis showed that IL-17C could not directly induce the expression of IL-17RE in Raw264.7 cells in vitro (Fig. S5A). We next established a Raw264.7 cell line with stable Il-17re-overexpression (Fig. S5B and S5C) which were exposed to IL-17C in vitro, but no difference of cellular proliferation or cell death was detected (Fig. S5D). Therefore, we conclude that some other mechanism was likely involved in the regulation of macrophages by IL-17C.
Fig. 5.
IL-17C enhances the level of CCL2 and blood IL-17RE+ monocyte recruitment. A Effect of rmIL-17C on OVA/CFA asthma mouse model. Frequency of different IL-17RE+ macrophages in pulmonary cells through flow cytometry (n = 6–7). B Il-17c-deficient mice were performed for OVA/CFA-induced model. Frequency of different IL-17RE+ macrophages in pulmonary cells through flow cytometry (n = 6–7). C—E, MFI of IL-17RE in blood total monocytes (Ly6G− Ly6C+ CD11b+ cells), classical monocytes (Ly6G− Ly6Chigh CD11b+ cells) and non-classical monocytes (Ly6G− Ly6Clow CD11b+ cells) from WT model mice (C); Frequency of different types of IL-17RE+ monocytes in viable cells (D) and different types of IL-17RE+ CCR2+ monocytes (E) from WT model mice were analyzed through flow cytometry (n = 5). F and H, CCL2 in BALF, lung and plasma samples from the rmIL-17C interfered asthmatic model (F), or from Il-17c-deficient asthmatic model (H) by ELISA (n = 5–18). G and I, Frequency of lung IL-17RE+ CCR2+ monocyte-derived macrophages from the rmIL-17C administered asthma model (G), or from Il-17c-deficient asthmatic model (I) by ELISA (n = 5–7). Data are presented as mean ± SD. One-way ANOVA was used for comparison in (A) to (I). * p < 0.05, ** p < 0.01 and ***p < 0.001
Monocytes are the major precursor cells of interstitial macrophages during asthma [26]. As expected, OVA/CFA exposure in mice retained more blood monocytes (Fig. S5E) with high IL-17RE expression (Fig. 5C), which are the predominant classical monocytes (Fig. 5D). Meanwhile, among asthmatic patients with varying severity, IL-17RE expression was highest in patients with severe asthma and positively correlated with the expression level of CCR2, an important chemokine receptor of CCL2 required for monocyte migration [21, 32] (Fig. S5F and S5G). Likewise, the same phenotype in mice was observed in that CCR2+ monocytes had greater IL-17RE expression in OVA/CFA-induced mice (Fig. S5H). Blood monocytes especially classical monocytes were the predominant CCR2+ IL-17RE+ monocytes in the asthmatic model (Fig. 5E).
To further determine whether IL-17C induced accumulation of lung IL-17RE+ macrophage via CCL2 in asthmatic inflammation, we measured the levels of CCL2, and found that the administration of IL-17C promoted CCL2 levels (Fig. 5F), with the induction of monocyte migration in blood (Fig. S5I and S5J) and differentiation of monocyte-derived interstitial macrophages in the lung (Fig. 5G). On the contrary, deficiency of Il-17c led to the inhibition of the expression of CCL2 (Fig. 5H) and to the differentiation of monocyte-derived interstitial macrophages in lung (Fig. 5I). These data confirmed that IL-17C promoted the expression of CCL2 and IL-17RE+ monocyte migration into the lung.
IL-17C promotes lung IL-17RE+ macrophage differentiation to M1
Classical monocytes preferentially differentiate into pro-inflammatory macrophage (M1), while non-classical monocytes polarize towards anti-inflammatory macrophages (M2) [33]. To determine whether IL-17C had effects on macrophage polarization, we analyzed two key surface markers CD86 (M1) and CD206 (M2). The levels of CD86, but not of CD206, were up-regulated in both IL-17RE+ alveolar and IL-17RE+ interstitial macrophages after OVA/CFA induction (Fig. 6A and B), as well as more M1 and higher M1 polarization ratio in the lungs from model mice (Fig. 6C and D, Fig. S6A and S6B), suggesting that M1 is the dominant IL-17RE+macrophages in the asthma model. We further verified this by IL-17C gain- or loss- of function strategy. In the Il-17c deficient mice, there was inhibition of lung macrophage accumulation (Fig. 6E) and M1 differentiation (Fig. 6F-I). On the contrary, exogenous rmIL-17C led to the retainment of more lung macrophages in lung (Fig. 6J) with more M1 polarization (Fig. S6C to S6F).
Fig. 6.

IL-17C promotes lung IL-17RE+ macrophages differentiation to M1 during OVA/CFA-induced asthma. A—D, OVA/CFA asthma mouse model was induced in C57/BL6 mice. (n = 4–7). MFI of CD86 and CD206 in IL-17RE+ AM (A) or IL-17RE+ IM (B), as well as frequency of IL-17RE+ CD86+macrophages (M1) and IL-17RE+ CD206+ macrophages (M2) in lungs were detected through flow cytometry (C); M1/M2 ratio of IL-17RE+ was calculated (D). E—I, OVA/CFA asthma mouse model was induced in Il-17c-deficient mice (n = 5–9). Frequency of AM, IM and total macrophages were detected by flow cytometry (E); Percentage of different types of macrophages, including AM1/2 (F), IM1/2 (G), and total M1/2 (H) through flow cytometry (n = 4–6); M1/M2 ratio of different types of macrophages (I). J OVA/CFA-induced model mice were interfered with rmIL-17C. Frequency of AM, IM and total macrophages in pulmonary CD45+ cells through flow cytometry (n = 5–6). K Real-time QPCR analysis of M1-related genes mRNA in lungs from Il-17c-deficient and WT asthmatic model mice (n = 5–10). Data are presented as mean ± SD. Two-tailed unpaired student’s t test was used for comparison in (A), (B), (C) and (D). One-way ANOVA was used for comparison in (E) to (K). * p < 0.05, ** p < 0.01 and *** p < 0.001
Likewise, deficiency of Il-17c reduced the expression of M1-related functional genes including Tnf-alpha, Il-1beta, Il-6, Ccl2 and Il-23 (Fig. 6K, and Fig. S6G), but with no obvious effects on M2-related genes (Fig. S6H). On the other hand, exogenous rmIL-17C treatment in the asthma mouse model upregulated M1-related functional genes (Fig. S6I and S6J), and remarkably suppressed M2-related genes (Fig. S6K). These results indicated that IL-17C encouraged lung IL-17RE+ macrophage differentiation to M1 leading to a neutrophilic pro-inflammatory activity in asthma.
IL-17C in synergy with IFN-γ promotes STAT1 signaling activity for IL-17RE+ macrophage differentiation to M1
BALF from our asthma mouse model directly promoted the IL-17RE+ M1 polarization of Raw264.7 cell line in vitro (Fig. 7A-C). To investigate the molecular mechanism by which IL-17C regulates macrophage polarization, Il-17re-overpressed Raw264.7 cell line was stimulated with IL-17C in the presence of known differentiation regulatory factors, such as IFN-γ or IL-4, which are endogenously-elevated cytokines in asthma. IL-17C alone upregulated the expression of M1-related functional genes, as well as enhancing IL-17RE+ macrophages M1 polarization when administered in combination with IFN-γ (Fig. 7F and H). Although IL-17C alone could not activate STAT1 signaling which is the main pathway for IFN-γ-mediated M1 differentiation, the combination of IL-17C with IFN-γ did enhance STAT1 activation (Fig. 7D). Furthermore, IL-17C in combination with IL-4 suppressed STAT6 activation, the important signaling pathway for IL-4-mediated M2 differentiation (Fig. 7E). Genetic expression analysis showed that IL-17C enhanced IFN-γ-induced M1-related gene expression while restraining IL-4-induced M2-related gene expression (Fig. 7F and G), as well as inducing M1 polarization bias (Fig. 7H, S7A and S7B) and neutrophil chemokine expression, particularly Cxcl2 (Fig. 7I). Taken together, we showed that IL-17C in synergy with IFN-γ can promote STAT1 signaling activity, to further enhance M1 differentiation of macrophages.
Fig. 7.
IL-17C in synergy with IFN-γ promoted IL-17RE+macrophages differentiation to M1 in vitro. A—C, Raw264.7 cells were incubated with sterile BALF from OVA/CFA asthma mouse model at different time-points as indicated (n = 3). The frequency of IL-17RE+ CD86+ (IL-17RE+ M1) cells (A), IL-17RE+ CD206+(IL-17RE+ M2) cells (B), and IL-17RE+ M1/M2 ratio (C) were detected by flow cytometry. D—G, Raw264.7cells with Il-17re-overexpression was stimulated with IL-17C (100 ng/mL), either IFN-γ or IL-4 (1 ng/mL) or in combination with IL-17C separately. Immunoblotting analysis of pSTAT1, STAT1, pERK, ERK, and a-tubulin in cells (D and E); Real-time QPCR analysis of M1/M2-related genes (F and G). *, IL-17C vs control treatment; #, IFN-γ or IL-4 vs IFN-γ or IL-4 + IL-17C. H and I, Raw264.7 with Il-17re-overexpression was treated same as (F and G) for 24 h, as indicated (n = 3). Frequency of CD86+ cells (M1) in IL-17RE+ cells through flow cytometry (H); mRNA levels of neutrophilic chemokines by real-time QPCR (I). Data are presented as mean ± SD. One-way ANOVA was used for comparison in (A) to (C) and (F) to (I). * p < 0.05, ** p < 0.01 and *** p < 0.001; ## p < 0.01 and ### p < 0.001
Discussion
In this study, we demonstrated that IL-17C mediated neutrophil- and Type 17-dominated inflammation in the lungs by targeting lung IL-17RE+ macrophages. Meanwhile, IL-17C promoted the recruitment of IL-17RE+ monocytes, causing macrophage expansion in lungs and pro-inflammatory activity of M1 polarization. In terms of the regulatory mechanism, IL-17C facilitated STAT1 activation in synergy with IFN-γ and impeded STAT6 activation in rivalry with IL-4, to ultimately promote M1 polarization bias for pro-inflammatory effects in asthma (Graphic abstract as Fig. 8). Our findings indicated IL-17C as the critical factor for the imbalance of macrophage M1/M2 polarization, which could be an effective target for neutrophilic asthma treatment.
Fig. 8.
Graphical summary of potential role of IL-17C in neutrophilic asthma regulation. IL-17C promotes pulmonary IL-17RE+ macrophage polarization to M1, with subsequent neutrophil infiltration and Type 17 response for neutrophilic asthma. See the manuscript for more detail
IL-17C is reported to promote type 17 immune responses in many inflammatory diseases, such as encephalomyelitis, atherosclerosis and crescentic glomerulonephritis [16, 34, 35], but less investigation in neutrophilic asthma. Asthma is manifested as an eosinophilic Type 2 (T2)-inflammation mainly caused by allergens at early stage, whereas it could transform into a neutrophilic non-T2 inflammation due to pathogens or immune environment changes [36]. Considerable evidences from in vitro studies showed that pathogens in respiratory tract (e.g., Rhinoviruses, Haemophilus influenzae, Pseudomonas aeruginosa and Diplococcus pneumoniae), which were frequently isolated from the respiratory tract of exacerbated asthma, induced autocrine IL-17C from epithelium to regulate the innate immune function [10, 14, 15, 19, 37]. It is consistent with our data that Il-17c deficiency in mice ameliorated neutrophil- and Type 17-dominated inflammation, while exogenous rmIL-17C aggravated the pro-inflammatory phenotype in asthma. Therefore, IL-17C might act as one of the key mediators for the evolution of asthmatic phenotypes from eosinophilic T2 to neutrophilic non-T2 inflammation.
IL-17RE is a specific receptor subunit of IL-17C, and mainly detected in epithelium of various tissues, including intestine, skin, lung and kidney [11, 12, 18, 38, 39]. It has also been reported that human blood monocytes (THP1) could express IL-17RE and induced by IL-17C for IL-1beta and TNF-alpha secretion in vitro [40]. However, other IL-17RE+ cellular types as IL-17C-responsive populations in diseases states are still indistinct. In this study, we assessed IL-17RE expression across various inflammatory cell types in asthmatic lungs and confirmed that pulmonary macrophages were induced relatively higher level of IL-17RE than CD4+ T cells. Furthermore, compared with IL-17A, IL-17C was detected in much earlier process [35, 38, 39], all of which hinted that IL-17C reacted on lung resident IL-17RE+ macrophages at the early stage of asthma, to involve in the regulation of airway inflammatory responses.
Macrophage polarization (M1/M2) changes dynamically in different immune microenvironments [27, 41, 42]. IFN-gamma derived from Th1 could promote M1 macrophage for neutrophilic reaction [22, 29], while IL-4 and IL-13 derived from Th2 could induce M2 macrophage for eosinophilic asthma [43, 44]. According to our results, IL-17C could be one of important regulators for the M1 polarization of lung IL-17RE+ macrophages and type-17 inflammatory responses. We have summarized three main mechanisms for IL-17C mediating IL-17RE+ M1 macrophages in neutrophilic asthma (Fig. 8). First, IL-17C could promote much more CCL2 secretion (Figs. 5F, H and 7F) to attract more blood IL-17RE+ monocytes into lung, to further amplify pulmonary macrophages-dominated inflammation. Second, IL-17C could induce high level of CXCL2 (Figs. 6K, S6I and 7I) from IL-17RE+ M1 to recruit more neutrophils into the lung, resulting in neutrophil-dominated inflammation. Finally, IL-17C could induce the expression of pro-inflammatory cytokines including IL-6, IL-23, TNF-α and IL-β (Fig. 3F and F), to promote Type 17 inflammation [45]. Further investigations are required to determine the regulatory patterns of IL-17RE+ macrophages for neutrophilic inflammation and Th17 response in asthma.
Studies for effective therapy in patients with neutrophilic asthma is deemed to be very significant and important. Validated targets for neutrophilic asthma are unavailable at present. The clinical value on blockade of “IL-17C-IL-17RE” axis in asthma remains unclear. A new IL-17C-specific antibody MOR106 exploited by Novartis was used into mice model and human being with dermatitis [9, 46], while drugs targeted to IL-17RE have yet to be exploited. Recent phase 1 and 2 randomized clinical trials focused on MOR106 have determined lack of efficacy in moderate-severe atopic dermatitis [9, 46, 47]. However, based on our data, IL-17C is hopeful to be potential targets to treat neutrophilic asthma or an innovative biomarker for diagnosis basis of neutrophilic asthma. We still think neutralizing antibody of IL-17C is promising to bring into clinical trials in neutrophilic asthma.
There are some limitations that require further investigation in our study. First, for the IL-17C origin, the flow cytometry analysis indicated that the lung epithelium is one of the important sources (Fig. 1B and K), but our study does not fully exclude the roles for other cell types as sources of IL-17C. Meanwhile, further studies focused on the subsets of pulmonary epithelial cells that produce IL-17C protein are required. Second, we only used OVA/CFA-induced asthma models as a pre-clinical models in mice which does not fully mimic the pathogenesis of asthma in human being. Further studies focused on the relationship between IL-17C and neutrophilic inflammation in other models. Finally, it remains to be determined whether neutrophilic inflammation and Th17 response were entirely dependent on IL-17RE + macrophages in asthma by adoptive transfer experiments.
Conclusions
By identifying IL-17RE+ macrophages as novel responders of IL-17C, our discoveries enable advances in the understanding of IL-17C/IL-17RE activation in asthma. In conclusion, IL-17C promotes pulmonary inflammation via macrophages M1 polarization, resulting in type 17 immune responses and neutrophilic inflammation in asthma. IL-17C/IL-17RE axis could be a novel therapeutic target, to reduce lung macrophage M1 polarization and modulate neutrophils and Th17 responses in the context of neutrophilic asthma and potentially other respiratory disorders.
Materials and methods
Patient samples
Patients with a diagnosis of asthma based on the Global Initiative for Asthma (GINA guidelines 2021) were recruited by Respiratory Medicine Department at The First Affiliated Hospital of Guangzhou Medical University. Healthy persons were recruited by Medical Examination Center at The Second Affiliated Hospital of Guangzhou Medical University. This study with human participants and serum acquisitions was approved by the ethics review committees of The First Affiliated Hospital of Guangzhou Medical University (Ethical Review of Medical Research 2021 No. 32) and required informed consent from patients (Reference No. 2021–32)).
Statistical analysis
All data were presented as mean ± SD (n ≥ 3). In-vitro and in-vivo experiments were repeated independently at least three times and all data were integrated and analyzed together. To reliable statistical analysis, at least five mice from each genotype or treatment group were utilized for each data point in in-vivo experiments. This number was chosen based on a power analysis conducted using Simple Interactive Statistical Analysis (SISA; http://home.clara.net/sisa/sampshlp.htm). A standard deviation (SD) to 10% of the average was set based on our experience and predicted data. To detect a 20% difference with a power level of 90% (90% chance to discover a real difference in the sample) and acceptable type I error rate alpha value of 0.05, n = 5 mice from each genotype/treatment group for double-sided power (direction of effect unknown) were needed. For each experiment, all of the animals allocated to each group are included in the data analysis. No mice are excluded. For each analysis, n value was indicated in the relative figure legends. In the bar chart, points indicate individual samples and horizontal lines are means or medians as indicated. The statistical tests used are specified in the figure legends. Statistical analysis between two groups was conducted using two-tailed unpaired student’s t test (parametric test). Multiple comparisons were conducted using one-way ANOVA. Correlations were performed using Linear regression and Pearson analysis. The criterion of statistical significance was p < 0.05, and symbols indicate P values as follows: *p < 0.05, ** p < 0.01 and *** p < 0.001. Statistical analyses of all data were performed with GraphPad Prism 8 software.
Supplementary Information
Abbreviations
- MAPK
Mitogen-activated kinase
- IM
Interstitial macrophage
- AM
Alveolar macrophages
- CFA
Complete Freunds adjunvant
- OVA
Ovalbumin
- BMI
Body mass index
- Het
Heterozygous
- HO
Homozygous
- FEV1
Forced expiratory volume in one second
- FVC
Forced vital capacity
- FeNO
Fractional exhaled nitric oxide
- WBC
White blood cell
Authors’ contributions
Conceptualization: Y. W., J. Y. Investigation and data analysis: Y. W., Q. C., H. W., S. X., H. C., W. Y., L. Z. Clinical data acquisition: W. S., J. W., X. Y. Project guidance: K.F. C. Funding acquisition: Q. Z., A. T., J. Y. Writing – original draft: Y. W. Writing – review & editing: J. Y., K.F.C. Competing interests: Authors declare that they have no competing interests. Data and materials availability: All data are available in the main text or the supplementary materials.
Funding
National Natural Science Foundation of China grant 82370037 (J. Y).
National Natural Science Foundation of China grant 82070026 (Q. Z).
Innovation Team Project of Ordinary University in Guangdong Province grant 2021KCXTD046 (A. T).
111 Project grant D18010.
Plan on enhancing scientific research in Guangzhou Medical University grant.
Zhong Nanshan medical foundation of Guangdong province grant ZNSA-2020013 (Q. Z).
Zhong Nanshan medical foundation of Guangdong province grant ZNSXS-20220083 (Q. Z).
The Bureau of Education of Guangzhou Municipality, China (14CXY03).
Data availability
No datasets were generated or analysed during the current study.
Declarations
Competing interests
The authors declare no competing interests.
Footnotes
Publisher’s Note
Springer Nature remains neutral with regard to jurisdictional claims in published maps and institutional affiliations.
Contributor Information
Qingling Zhang, Email: zqling68@hotmail.com.
Ailin Tao, Email: taoailin@gzhmu.edu.cn.
Jie Yan, Email: jieyan@gzhmu.edu.cn.
References
- 1.Diseases GBD, Injuries C. Global burden of 369 diseases and injuries in 204 countries and territories, 1990–2019: a systematic analysis for the Global Burden of Disease Study 2019. Lancet. 2020;396(10258):1204–22. 10.1016/S0140-6736(20)30925-9. [DOI] [PMC free article] [PubMed] [Google Scholar]
- 2.McIntyre A, Busse WW. Asthma exacerbations: the Achilles heel of asthma care. Trends Mol Med. 2022;28(12):1112–27. 10.1016/j.molmed.2022.09.001. [DOI] [PMC free article] [PubMed] [Google Scholar]
- 3.To T, Stanojevic S, Moores G, Gershon AS, Bateman ED, Cruz AA, et al. Correction to: global asthma prevalence in adults: findings from the cross-sectional world health survey. BMC Public Health. 2021;21(1):1809. 10.1186/s12889-021-11859-6. [DOI] [PMC free article] [PubMed] [Google Scholar]
- 4.Woodruff PG, Modrek B, Choy DF, Jia G, Abbas AR, Ellwanger A, et al. T-helper type 2-driven inflammation defines major subphenotypes of asthma. Am J Respir Crit Care Med. 2009;180(5):388–95. 10.1164/rccm.200903-0392OC. [DOI] [PMC free article] [PubMed] [Google Scholar]
- 5.Maison N, Omony J, Illi S, Thiele D, Skevaki C, Dittrich AM et al. T2-high asthma phenotypes across lifespan. Eur Respir J. 2022;60(3). 10.1183/13993003.02288-2021. [DOI] [PMC free article] [PubMed]
- 6.Chung KF. Type-2-low severe asthma endotypes for new treatments: the new asthma frontier. Curr Opin Allergy Clin Immunol. 2023;23(3):199–204. 10.1097/ACI.0000000000000899. [DOI] [PubMed] [Google Scholar]
- 7.Chen R, Zhang Q, Chen S, Tang H, Huang P, Wei S et al. IL-17F, rather than IL-17A, underlies airway inflammation in a steroid-insensitive toluene diisocyanate-induced asthma model. Eur Respir J. 2019;53(4). 10.1183/13993003.01510-2018. [DOI] [PubMed]
- 8.McGeachy MJ, Cua DJ, Gaffen SL. The IL-17 family of cytokines in health and disease. Immunity. 2019;50(4):892–906. 10.1016/j.immuni.2019.03.021. [DOI] [PMC free article] [PubMed] [Google Scholar]
- 9.Lauffer F, Jargosch M, Baghin V, Krause L, Kempf W, Absmaier-Kijak M, et al. IL-17C amplifies epithelial inflammation in human psoriasis and atopic eczema. J Eur Acad Dermatol Venereol. 2020;34(4):800–9. 10.1111/jdv.16126. [DOI] [PubMed] [Google Scholar]
- 10.Steck P, Ritzmann F, Honecker A, Vella G, Herr C, Gaupp R et al. Interleukin 17 receptor E (IL-17RE) and IL-17C mediate the recruitment of neutrophils during acute streptococcus pneumoniae pneumonia. Infect Immun. 2019;87(11). 10.1128/IAI.00329-19. [DOI] [PMC free article] [PubMed]
- 11.Wang F, Yin J, Lin Y, Zhang F, Liu X, Zhang G, et al. IL-17C has a pathogenic role in kidney ischemia/reperfusion injury. Kidney Int. 2020;97(6):1219–29. [DOI] [PubMed] [Google Scholar]
- 12.Ramirez-Carrozzi V, Sambandam A, Luis E, Lin Z, Jeet S, Lesch J, et al. IL-17C regulates the innate immune function of epithelial cells in an autocrine manner. Nat Immunol. 2011;12(12):1159–66. [DOI] [PubMed] [Google Scholar]
- 13.Kusagaya H, Fujisawa T, Yamanaka K, Mori K, Hashimoto D, Enomoto N, et al. Toll-like receptor-mediated airway IL-17C enhances epithelial host defense in an autocrine/paracrine manner. Am J Respir Cell Mol Biol. 2014;50(1):30–9. 10.1165/rcmb.2013-0130OC. [DOI] [PubMed] [Google Scholar]
- 14.Jamieson KC, Wiehler S, Michi AN, Proud D. Rhinovirus induces basolateral release of IL-17C in highly differentiated airway epithelial cells. Front Cell Infect Microbiol. 2020;10:103. 10.3389/fcimb.2020.00103. [DOI] [PMC free article] [PubMed] [Google Scholar]
- 15.Jamieson KC, Traves SL, Kooi C, Wiehler S, Dumonceaux CJ, Maciejewski BA, et al. Rhinovirus and bacteria synergistically induce IL-17C release from human airway epithelial cells to promote neutrophil recruitment. J Immunol. 2019;202(1):160–70. 10.4049/jimmunol.1800547. [DOI] [PubMed] [Google Scholar]
- 16.Chang SH, Reynolds JM, Pappu BP, Chen G, Martinez GJ, Dong C. Interleukin-17C promotes Th17 cell responses and autoimmune disease via interleukin-17 receptor E. Immunity. 2011;35(4):611–21. 10.1016/j.immuni.2011.09.010. [DOI] [PMC free article] [PubMed] [Google Scholar]
- 17.Ritzmann F, Jungnickel C, Vella G, Kamyschnikow A, Herr C, Li D, et al. IL-17C-mediated innate inflammation decreases the response to PD-1 blockade in a model of Kras-driven lung cancer. Sci Rep. 2019;9(1):10353. 10.1038/s41598-019-46759-8. [DOI] [PMC free article] [PubMed] [Google Scholar]
- 18.Jungnickel C, Schmidt LH, Bittigkoffer L, Wolf L, Wolf A, Ritzmann F, et al. IL-17C mediates the recruitment of tumor-associated neutrophils and lung tumor growth. Oncogene. 2017;36(29):4182–90. 10.1038/onc.2017.28. [DOI] [PubMed] [Google Scholar]
- 19.Wolf L, Sapich S, Honecker A, Jungnickel C, Seiler F, Bischoff M, et al. IL-17A-mediated expression of epithelial IL-17C promotes inflammation during acute Pseudomonas aeruginosa pneumonia. Am J Physiol Lung Cell Mol Physiol. 2016;311(5):L1015–22. 10.1152/ajplung.00158.2016. [DOI] [PubMed] [Google Scholar]
- 20.Hurst SD, Muchamuel T, Gorman DM, Gilbert JM, Clifford T, Kwan S, et al. New IL-17 family members promote Th1 or Th2 responses in the lung: in vivo function of the novel cytokine IL-25. J Immunol. 2002;169(1):443–53. 10.4049/jimmunol.169.1.443. [DOI] [PubMed] [Google Scholar]
- 21.Fu Y, Wang J, Zhou B, Pajulas A, Gao H, Ramdas B, et al. An IL-9-pulmonary macrophage axis defines the allergic lung inflammatory environment. Sci Immunol. 2022;7(68):eabi9768. 10.1126/sciimmunol.abi9768. [DOI] [PMC free article] [PubMed] [Google Scholar]
- 22.Kim J, Chang Y, Bae B, Sohn KH, Cho SH, Chung DH, et al. Innate immune crosstalk in asthmatic airways: Innate lymphoid cells coordinate polarization of lung macrophages. J Allergy Clin Immunol. 2019;143(5):1769-82 e11. 10.1016/j.jaci.2018.10.040. [DOI] [PubMed] [Google Scholar]
- 23.Cai Y, Sugimoto C, Arainga M, Alvarez X, Didier ES, Kuroda MJ. In vivo characterization of alveolar and interstitial lung macrophages in rhesus macaques: implications for understanding lung disease in humans. J Immunol. 2014;192(6):2821–9. 10.4049/jimmunol.1302269. [DOI] [PMC free article] [PubMed] [Google Scholar]
- 24.Schneberger D, Aharonson-Raz K, Singh B. Monocyte and macrophage heterogeneity and Toll-like receptors in the lung. Cell Tissue Res. 2011;343(1):97–106. 10.1007/s00441-010-1032-2. [DOI] [PubMed] [Google Scholar]
- 25.Hussell T, Bell TJ. Alveolar macrophages: plasticity in a tissue-specific context. Nat Rev Immunol. 2014;14(2):81–93. 10.1038/nri3600. [DOI] [PubMed] [Google Scholar]
- 26.Epelman S, Lavine KJ, Randolph GJ. Origin and functions of tissue macrophages. Immunity. 2014;41(1):21–35. 10.1016/j.immuni.2014.06.013. [DOI] [PMC free article] [PubMed] [Google Scholar]
- 27.Aggarwal NR, King LS, D’Alessio FR. Diverse macrophage populations mediate acute lung inflammation and resolution. Am J Physiol Lung Cell Mol Physiol. 2014;306(8):L709–25. 10.1152/ajplung.00341.2013. [DOI] [PMC free article] [PubMed] [Google Scholar]
- 28.Jiang Z, Zhu L. Update on the role of alternatively activated macrophages in asthma. J Asthma Allergy. 2016;9:101–7. 10.2147/JAA.S104508. [DOI] [PMC free article] [PubMed] [Google Scholar]
- 29.Ham J, Kim J, Sohn KH, Park IW, Choi BW, Chung DH, et al. Cigarette smoke aggravates asthma by inducing memory-like type 3 innate lymphoid cells. Nat Commun. 2022;13(1):3852. 10.1038/s41467-022-31491-1. [DOI] [PMC free article] [PubMed] [Google Scholar]
- 30.Tian BP, Xia LX, Bao ZQ, Zhang H, Xu ZW, Mao YY, et al. Bcl-2 inhibitors reduce steroid-insensitive airway inflammation. J Allergy Clin Immunol. 2017;140(2):418–30. 10.1016/j.jaci.2016.11.027. [DOI] [PubMed] [Google Scholar]
- 31.Bogaert P, Naessens T, De Koker S, Hennuy B, Hacha J, Smet M, et al. Inflammatory signatures for eosinophilic vs. neutrophilic allergic pulmonary inflammation reveal critical regulatory checkpoints. Am J Physiol Lung Cell Mol Physiol. 2011;300(5):L679-90. 10.1152/ajplung.00202.2010. [DOI] [PubMed] [Google Scholar]
- 32.Schaefer REM, Callahan RC, Atif SM, Orlicky DJ, Cartwright IM, Fontenot AP, et al. Disruption of monocyte-macrophage differentiation and trafficking by a heme analog during active inflammation. Mucosal Immunol. 2022;15(2):244–56. 10.1038/s41385-021-00474-8. [DOI] [PMC free article] [PubMed] [Google Scholar]
- 33.Cutolo M, Campitiello R, Gotelli E, Soldano S. The role of m1/m2 macrophage polarization in rheumatoid arthritis synovitis. Front Immunol. 2022;13:867260. 10.3389/fimmu.2022.867260. [DOI] [PMC free article] [PubMed] [Google Scholar]
- 34.Butcher MJ, Waseem TC, Galkina EV. Smooth muscle cell-derived interleukin-17C plays an atherogenic role via the recruitment of proinflammatory interleukin-17A+ T cells to the aorta. Arterioscler Thromb Vasc Biol. 2016;36(8):1496–506. 10.1161/ATVBAHA.116.307892. [DOI] [PMC free article] [PubMed] [Google Scholar]
- 35.Krohn S, Nies JF, Kapffer S, Schmidt T, Riedel JH, Kaffke A, et al. IL-17C/IL-17 receptor E signaling in CD4(+) T cells promotes T(H)17 cell-driven glomerular inflammation. J Am Soc Nephrol. 2018;29(4):1210–22. 10.1681/ASN.2017090949. [DOI] [PMC free article] [PubMed] [Google Scholar]
- 36.Holgate ST, Wenzel S, Postma DS, Weiss ST, Renz H, Sly PD. Asthma. Nat Rev Dis Primers. 2015;1(1):15025. 10.1038/nrdp.2015.25. [DOI] [PMC free article] [PubMed] [Google Scholar]
- 37.Liu YC, Hussain F, Negm O, Paiva AC, Halliday N, Dubern JF, et al. Corrigendum: contribution of the Alkylquinolone Quorum-sensing system to the interaction of pseudomonas aeruginosa with bronchial epithelial cells. Front Microbiol. 2019;10:314. 10.3389/fmicb.2019.00314. [DOI] [PMC free article] [PubMed] [Google Scholar]
- 38.Song X, Zhu S, Shi P, Liu Y, Shi Y, Levin SD, et al. IL-17RE is the functional receptor for IL-17C and mediates mucosal immunity to infection with intestinal pathogens. Nat Immunol. 2011;12(12):1151–8. 10.1038/ni.2155. [DOI] [PubMed] [Google Scholar]
- 39.Song X, Gao H, Lin Y, Yao Y, Zhu S, Wang J, et al. Alterations in the microbiota drive interleukin-17C production from intestinal epithelial cells to promote tumorigenesis. Immunity. 2014;40(1):140–52. 10.1016/j.immuni.2013.11.018. [DOI] [PubMed] [Google Scholar]
- 40.Li H, Chen J, Huang A, Stinson J, Heldens S, Foster J, et al. Cloning and characterization of IL-17B and IL-17C, two new members of the IL-17 cytokine family. Proc Natl Acad Sci U S A. 2000;97(2):773–8. 10.1073/pnas.97.2.773. [DOI] [PMC free article] [PubMed] [Google Scholar]
- 41.Fricker M, Gibson PG. Macrophage dysfunction in the pathogenesis and treatment of asthma. Eur Respir J. 2017;50(3). 10.1183/13993003.00196-2017. [DOI] [PubMed]
- 42.Vlahos R, Bozinovski S. Role of alveolar macrophages in chronic obstructive pulmonary disease. Front Immunol. 2014;5:435. 10.3389/fimmu.2014.00435. [DOI] [PMC free article] [PubMed] [Google Scholar]
- 43.Gharib SA, McMahan RS, Eddy WE, Long ME, Parks WC, Aitken ML, et al. Transcriptional and functional diversity of human macrophage repolarization. J Allergy Clin Immunol. 2019;143(4):1536–48. 10.1016/j.jaci.2018.10.046. [DOI] [PMC free article] [PubMed] [Google Scholar]
- 44.Wang Y, Zhu J, Zhang L, Zhang Z, He L, Mou Y, et al. Role of C/EBP homologous protein and endoplasmic reticulum stress in asthma exacerbation by regulating the IL-4/signal transducer and activator of transcription 6/transcription factor EC/IL-4 receptor alpha positive feedback loop in M2 macrophages. J Allergy Clin Immunol. 2017;140(6):1550-61 e8. 10.1016/j.jaci.2017.01.024. [DOI] [PubMed] [Google Scholar]
- 45.Beurel E, Medina-Rodriguez EM, Jope RS. Targeting the adaptive immune system in depression: focus on T helper 17 cells. Pharmacol Rev. 2022;74(2):373–86. 10.1124/pharmrev.120.000256. [DOI] [PMC free article] [PubMed] [Google Scholar]
- 46.Vandeghinste N, Klattig J, Jagerschmidt C, Lavazais S, Marsais F, Haas JD, et al. Neutralization of IL-17C reduces skin inflammation in mouse models of psoriasis and atopic dermatitis. J Invest Dermatol. 2018;138(7):1555–63. 10.1016/j.jid.2018.01.036. [DOI] [PubMed] [Google Scholar]
- 47.Thaci D, Singh D, Lee M, Timmis H, Jacobs D, Passier P et al. Phase 1 and 2 randomized clinical studies determine lack of efficacy for anti-IL-17C antibody MOR106 in moderate-severe atopic dermatitis. J Clin Med. 2022;11(23). 10.3390/jcm11237244. [DOI] [PMC free article] [PubMed]
Associated Data
This section collects any data citations, data availability statements, or supplementary materials included in this article.
Supplementary Materials
Data Availability Statement
No datasets were generated or analysed during the current study.







