Abstract
Background
Acute respiratory distress syndrome (ARDS) is a complicated pathological cascade process of excessive pulmonary inflammation and alveolar epithelial cell apoptosis that results in respiratory dysfunction and failure. Some cases of ARDS can result in a more severe state of pulmonary fibrosis, referred to as postinjury lung fibrosis. The mortality and incidence rate of ARDS are high, particularly when it leads to continuing alveolar and interstitial fibrosis, which requires urgent treatment and appropriate management. The lipopolysaccharide (LPS)-induced acute lung injury (ALI) mouse model has been widely implemented for studying ARDS in humans. In our study, we found alterations in the alveolar macrophage (AM) profile in such a mouse model. Specifically, activin-A produced by dominantly recruited AMs (recAMs) was noted to be implicated in the process of post-injury lung fibrosis.
Methods
The ALI animal model in C57BL/6 mice was established via 3.5 mg/kg of LPS intratracheal administration. Single-cell RNA (scRNA) sequencing was used for detailed classification and functional characterization of lung macrophages. Through in vivo experiments, we evaluated the role that activin-A plays in post-injury lung fibrosis in an ALI mouse model using enzyme-linked immunosorbent assay (ELISA), histological staining methods, and immunofluorescence. Through in vitro experiments, we analyzed the effect of activin-A on murine lung epithelial 12 (MLE-12) cells and bone marrow-derived macrophages (BMDMs) using Western blotting (WB), quantitative real-time polymerase chain reaction, RNA sequencing, and immunofluorescence.
Results
Our findings revealed that recAMs replaced tissue-resident alveolar macrophages (TRAMs) as the dominant macrophage population in the setting of ALI. The results of Gene Ontology (GO) analysis suggested that activin-A was associated with wound healing and suppressor of mothers against decapentaplegic (SMAD) protein signaling pathways. Immunofluorescence results revealed that the receptor of activin-A mainly localized to alveolar epithelial cells and macrophages. Subsequently, activin-A was specifically found to drive MLE-12 cells to mesenchymal cell transformation via the transforming growth factor-β (TGF-β)/SMAD signaling. Moreover, the results of transcriptome analysis and WB confirmed that activin-A could enhance the concerted activity of Hippo and TGF-β/SMAD pathways in BMDMs, leading to an increased expression of profibrotic mediator. Moreover, yes-associated protein (YAP) and transcriptional coactivated with PDZ-binding motif (TAZ) proteins were found to drive BMDM activin-A expression, which could generate a positive feedback mechanism that perpetuates fibrosis.
Conclusions
Our findings revealed that activin-A is involved in the pathological mechanisms in post-injury lung fibrosis by promoting epithelial-mesenchymal transition (EMT) and the formation of an underlying profibrotic positive feedback loop in recAMs. Activin-A is thus a potential therapeutic target for developing ALI and ALI-associated pulmonary fibrosis therapeutics.
Keywords: Acute respiratory distress syndrome (ARDS), recruited alveolar macrophages (recAMs), activin-A, epithelial-mesenchymal transition (EMT), postinjury lung fibrosis
Highlight box.
Key findings
• Activin-A is involved in the pathomechanism of post-injury pulmonary fibrosis by promoting epithelial-mesenchymal transition (EMT) and creating a profibrotic positive feedback loop in recruited alveolar macrophage (recAMs).
What is known and what is new?
• Epithelial cells and macrophages are key cell types involved in the pathological process of fibrotic diseases.
• Activin-A specifically produced by recAMs promotes EMT process and induces positive fibrotic feedback loop via transforming growth factor-beta/suppressor of mothers against decapentaplegic (TGF-β/SMAD) and Hippo pathways.
What is the implication, and what should change now?
• Targeting of activin-A provides the foundation for developing effective therapeutic management for acute lung injury (ALI) and ALI-linked pulmonary fibrosis.
Introduction
Acute respiratory distress syndrome (ARDS) is a complicated pathological cascade process of excessive pulmonary inflammation and alveolar epithelial cell apoptosis that results in respiratory dysfunction and failure (1,2). As a common clinically heterogeneous disease, ARDS manifests as noncardiogenic pulmonary edema, persistent hypoxemia, and systemic immune system disorders (3,4). Approximately 190,600 individuals are estimated to be diagnosed with ARDS in the United States each year, and this condition was reported to carry a 40% mortality rate (5). Although tissue initially responds to damage via inflammatory triggers and temporarily regains homeostasis, the persistent nature of the inflammation overwhelms repair mechanisms and induces the epithelial-mesenchymal transition (EMT) process, ultimately leading to tissue remodeling and fibrosis (6-9). Pulmonary fibrosis has been observed in 8% of patients with severe acute respiratory syndrome coronavirus and 20% of those with H7N9 influenza, and post-coronavirus disease 2019 (COVID-19) pulmonary fibrosis has been even reported to often be irreversible (10). Regardless of etiology, approximately 30% of patients with ARDS experience pulmonary fibrosis and residual lung abnormalities (11). The mortality and incidence rate of ARDS are especially high when resulting in continuing interstitial and alveolar fibrosis (12). Hence, urgent treatment and appropriate management are required in the setting of ARDS that progresses to severe pulmonary fibrosis. Although several clinical research has suggested the anti-inflammatory and antifibrotic properties of pirfenidone may attenuate post-COVID-19 pulmonary fibrosis, the status of current treatment remains unsatisfactory and has significant side effects (11,13). Although ALI has traditionally been thought to proceed through successive stages of exudation, proliferation, and fibrosis, the process of fibrosis has recently been considered to be initiated during the early stage of ALI (11). Hence, a clear understanding of the relevant molecular and pathological mechanisms of post-injury lung fibrosis is necessary to optimize therapeutic management strategies and minimize the incidence of complications.
Alveolar macrophages (AMs) and interstitial macrophages (IMs) are the first-line defense of lung tissue, fulfilling homeostatic, metabolic, and reparative functions, as well as acting as outposts for immune cell phagocytosis (14,15). In the setting of pulmonary inflammation, monocytes are recruited into the macrophage pool that replenishes tissue-resident AMs (TRAMs) and IMs; these recruited macrophages possess unique transcriptional profiles and functions (16). Infectious-derived recruited alveolar macrophages (recAMs) produce higher levels of proinflammatory and profibrotic mediators that protect against pathogenic microorganisms while also promoting repair of damaged vascular tissue (17,18). Interestingly, macrophage phenotypes can persist for more than a month after recruitment (19). Proinflammatory and profibrotic monocyte-derived recAMs are deleterious as a prolonged replacement for TRAMs, which can eventually result in pulmonary dysfunction.
Activin-A, a multifunctional member of the transforming growth factor beta (TGF-β) superfamily, is a homodimer of βAβA subunits linked with disulfide bonds (20). Activin-A can be produced in multiple sites throughout the body and plays crucial roles in infection, fibrosis, allergic and autoimmune disorders, and malignancies via autocrine and paracrine manners (21). Hepatitis B virus (HBV) was reported to promote liver fibrosis via activin-A signaling (22). Similarly, human rhinovirus (HRV) infection in childhood was reported to influence airway remodeling and increase asthma susceptibility, in part due to the activin-A upregulation (23). Overall, inflammation induces activin-A production; as the disease progresses, it promotes the fibrotic processes associated with tissue remodeling and disease chronicity.
The lipopolysaccharide (LPS)-induced mouse model (ALI) has been widely implemented for studying ARDS in humans. In this study, we established the ALI mouse model to explore the molecular mechanisms of post-injury lung fibrosis, and we found an increased proportion of recAMs in ALI mice, accompanied by upregulated proinflammatory and profibrotic mediator expressions. In such settings, elevated activin-A levels (produced by recAMs) could be detected in bronchoalveolar lavage fluid (BALF). Although activin-A receptors are widely distributed throughout pulmonary tissue, the role of the activin-A in post-injury lung fibrosis remains unclear. Lung epithelial cells are critical in tissue remodeling, while macrophages are important sources of profibrotic factors. Thus, we used a recombinant human/mouse/rat activin-A to stimulate murine lung epithelial 12 (MLE-12) and bone marrow-derived macrophages (BMDMs). Our data suggested that activin-A induces EMT and furthermore enhances the concerted activity of Hippo and TGF-β/suppressor of mothers against decapentaplegic (SMAD) pathways in BMDMs, ultimately leading to fibrosis formation. Moreover, yes-associated protein (YAP) and transcriptional coactivated with PDZ-binding motif (TAZ) proteins were found to drive macrophage expression of activin-A to generate a positive feedback mechanism, thereby perpetuating fibrosis. We present this article in accordance with the ARRIVE reporting checklist (available at https://jtd.amegroups.com/article/view/10.21037/jtd-24-680/rc).
Methods
Sample preparation and single-cell RNA (scRNA) sequencing
Mouse lung tissue samples from two ALI and control mice each were minced and digested by collagenase II and trypsin for single-cell suspensions, which were loaded onto Chromium microfluidic chips (viability ≥80%, fragmentation rate ≤5%, group rate ≤5%). The released messenger RNA (mRNA) was reverse-transcribed into complement DNA (cDNA) with barcode. Subsequently, the commercial 10x Genomics platform (10x Genomics, Pleasanton, CA, USA) was used for the establishment of cDNA libraries. Following 10x Genomics’s instructions, the scRNA sequencing libraries were generated via Single-Cell 3’ Library Kit v3 which were sequenced on a NovaSeq 6000 system (Illumina, San Diego, CA, USA) to obtain 150 bp at each end.
Preprocessing of scRNA sequencing data
High-quality clean reads were processed, evaluated, and mapped to the reference genome through the “Cell Ranger count” module (10x Genomics); a gene expression matrix was prepared for the sequenced samples. Cell Ranger and Seurat (version 4.1.0) were applied for subsequent downstream analysis, including data normalization, scaling, principal component analysis (PCA), uniform manifold approximation and projection (UMAP) dimension reduction, and gene expression visualization (24,25).
Cell type determination
Cell types were annotated based on established markers available on LungMap (https://www.lungmap.net/), and recognized typical marker genes and differentially expressed genes (DEGs), determined via the “FindAllMarker” function in Seurat.
Gene Ontology (GO) analysis
GO enrichment analyses of DEG sets were performed using the “GOseq” package in R (The R Foundation of Statistical Computing). DEGs were considered to be significantly enriched when the q-value (adjusted P value) was below 0.05 in GO terms.
Intercellular crosstalk analysis
To systematically investigate the cell-cell communication networks, the “CellChat” R package (version 1.1.3) was employed to compare interaction strengths between different cell types. The intercellular crosstalk of the CXCL family between each cluster of AMs and other cell types was chosen for evaluation and visualization.
RNA sequencing analysis
An N001 RNA-Quick Purification Kit (ES Sciences, Shanghai, China) was used for total RNA extraction in BMDMs. The mRNA was purified from total RNA which had been determined to be qualified in RNA purity, concentration, integrity and quantity measurements, which was then reverse-transcribed into double-stranded cDNA. The remainder of the cDNA was switched to blunt ends by nucleic acid exonuclease/polymerase. cDNA was connected with sequencing adaptors after 3' end adenylation for the purified library fragment. Illumina equipment was adopted for sequence process, and FastQC was used to evaluate the quality, adapter content, and duplication of raw reads.
Differential expression between distinct groups was analyzed via edgeR software (26). The calculated P values were corrected with the Benjamini-Hochberg method for decreasing the false-positive rate. A minimum fold change of ±2 (log2 = ±1) and maximum q-value (adjusted P value) of 0.05 were set as the criteria for a significant difference. Kyoto Encyclopedia of Genes and Genomes (KEGG) enrichment analysis of the top DEG sets was performed for signaling pathway selection.
Reagents
Recombinant activin-A (50 µg; HY-P70311) and the follistatin (FST; HY-P74148; 50 µg) proteins were procured from MedChemExpress (Monmouth Junction, NJ, USA). Clodronate liposomes (40337ES08; 5 µg) were purchased from Yeasen Biotechnology (Shanghai, China). The GolgiStop Protein Transport Inhibitor (containing monensin) (0.7 mL; BD 554724) was procured from BD Biosciences (Franklin Lakes, NJ, USA). LPS (10 mg; L9143) was purchased from Sigma-Aldrich (St. Louis, MI, USA). Macrophage colony-stimulating factor (M-CSF) (50 µg; 315-02) was purchased from PeproTech (Thermo Fisher Scientific, Waltham, MA, USA).
Cell culture and treatment
All cells were cultured in 37 ℃ constant temperature incubator with 5% CO2.
For BMDMs, bone marrow was flushed from mouse femurs and tibias with phosphate-buffered saline (PBS) and filtered through a 100-µm filter. Cells after centrifugation were resuspended and cultured in Dulbecco’s Modified Eagle Medium (DMEM) medium (11965092; Gibco, Thermo Fisher Scientific) with a 1% penicillin and streptomycin solution (15140148; Gibco) and 10% fetal bovine serum (10100147C; Gibco). M-CSF was the basis for macrophage proliferation and differentiation and was added on days 1 (50 ng/mL), 3 (50 ng/mL), and 5 (30 ng/mL).
The MLE-12 cell line was procured from the Shanghai Institute of Biochemistry and Cell Biology, Chinese Academy of Sciences (Shanghai, China).
RNA interference and plasmid transfection
For silencing experiments, two siRNAs targeting Taz (Taz_si: 5'-GGAUUAGGAUGCGUCAAGA-3') and Yap (Yap_si: 5'-GGAGAAGUUUACUACAUAA-3') and a scrambled siRNA were procured from Genomeditech (Shanghai, China).
For the overexpression experiment, Entranster-R4000 was used as the transfection reagent (Engreen, Beijing, China). Two expression plasmids pCMV-Taz and pCMV-Yap, and the negative control (NC) plasmids were constructed by Genomeditech. According to the protocol provided by the manufacturer, we used Lipo3000 and P3000 (Invitrogen, Thermo Fisher Scientific) for expression plasmid transfection.
Protein extraction and immunoblotting
Cultured cells were lysed using either RIPA lysis buffer (P10013B; Beyotime, Shanghai, China) or a nuclear and cytoplasmic protein extraction kit (P0028; Beyotime).
Sodium dodecyl sulfate polyacrylamide gel electrophoresis (SDS-PAGE; 12%/10%) and a polyvinylidene fluoride (PVDF) membrane were used for protein separation and transfer. After blocking with 5% nonfat milk, membranes were blotted for 12–16 hours at 4 ℃ with primary antibodies against GAPDH (1/5,000; AC002; ABclonal, Woburn, MA, USA), Vimentin (1/1,000; ab92547; Abcam, Cambridge, UK), E-cadherin (20874-1-AP; 1/1,000; Proteintech, Rosemont, IL, USA), alpha smooth muscle actin (α-SMA) (1/5,000; 80008-1-RR; Proteintech), YAP (1/1,000; 13584-1-AP; Proteintech), TAZ (1/1,000; Ab307440; Abcam), phosphor-TAZ (1/500; AP0919; ABclonal), phosphor-YAP (1/500; AP0489; ABclonal), SMAD2 (1/1,000; D43B4; Cell Signaling Technology, Danvers, MA, USA), phosphor-SMAD2 (1/1,000; E8F3R; Cell Signaling Technology), SMAD3 (1/1,000; C67H9; Cell Signaling Technology), phosphor-SMAD3 (1/1,000; C25A9; Cell Signaling Technology). Subsequently, the PVDF membrane with proteins were incubated in horseradish peroxidase (HRP)-conjugated anti-mouse or anti-rabbit immunoglobin G (IgG) diluted in 5% nonfat tris-buffered saline with Tween20 (TBST) milk for 2 hours at 25 ℃. Band reactivity was detected via chemiluminescence (NCM Biotech, Newport, RI, USA).
RNA extraction and quantitative real-time polymerase chain reaction
First, total RNA was extracted with an RN001 RNA-Quick Purification Kit (ES Sciences). Following, 500 ng of total RNA was reverse transcribed as cDNA with Hifair III 1st Strand cDNA Synthesis SuperMix for quantitative polymerase chain reaction (qPCR) (Yeasen Biotechnology). Hifair qPCR SYBR Green Master Mix (Yeasen Biotechnology) was implemented for qPCR analysis. The primer sequences for each target genes were as follows:
❖ Fn1: 5'-CGAAGTCAGTGTCTATGCTCTCAAG-3'; 5'-GCTAATAGTGATGGTGGTCTCTGTAG-3'.
❖ Inhba: 5'-AGTCACCATCCGTCTATTTCAG-3'; 5'-TTCCGAGCATCAACTACTTTCT-3'.
Animal experiments
Experiments were performed under a project license (No. 2021-111) granted by the Zhongshan Hospital Animal Ethics Committee in compliance with institutional guidelines for the care and use of animals. A protocol was prepared before the study without registration. Male wild-type C57BL/6 mice (6–8 weeks old) were procured from Shanghai Shengchang Biotechnology Co., Ltd. (Shanghai, China). All mice were kept in a specialized pathogen-free animal housing system at Zhongshan Hospital under a 12-hour light-dark cycle and supplied with free access to food and water.
To establish an ALI animal model, mice were randomized and treated with 3.5 mg/kg LPS (diluted in PBS) or PBS via intratracheal administration. On day 3 after LPS or PBS treatment, mice were killed, and lung tissues were harvested for subsequent experiments. Clodronate liposomes were administered intraperitoneally (10 mg/kg) 2 days prior to LPS injection to deplete lung macrophages. Control animals were treated with PBS.
For efficacy analysis, FST (24 µg/kg) was administered intraperitoneally 2 hours after LPS injection, followed by daily administration. Control animals received saline. Mice in distinct groups were killed on days 7 or 14 for subsequent analysis.
Histopathological analysis
The left lung samples of the mice were immersion-fixed in 4% paraformaldehyde for at least 24 hours and embedded in paraffin. Sections of lung tissues were stained with hematoxylin and eosin (HE), Masson’s trichrome, and Sirius red for histological study.
Immunofluorescence staining
Cultured slides of MLE-12 cells and BMDMs, BALF cells, and lung tissue sections were incubated with targeted primary antibodies for 12–14 hours at 4 ℃. Following PBS flushing, slides were subjected to secondary antibodies and DAPI staining in light-avoidance environment at room temperature. Slides were analyzed under fluorescence or laser scanning confocal microscopy.
Statistical analyses
All experimental results are presented as the mean ± standard deviation after three repetitions. For multigroup comparisons, one-way analysis of variance (ANOVA) was adopted for statistically significance testing, while t-tests were used for two-group comparisons. P<0.05 was considered to indicate statistical significance. All calculations and chart visualizations were performed with GraphPad Prism 8.0 (GraphPad Software Inc., La Jolla, CA, USA).
Results
scRNA sequencing and cell type determination
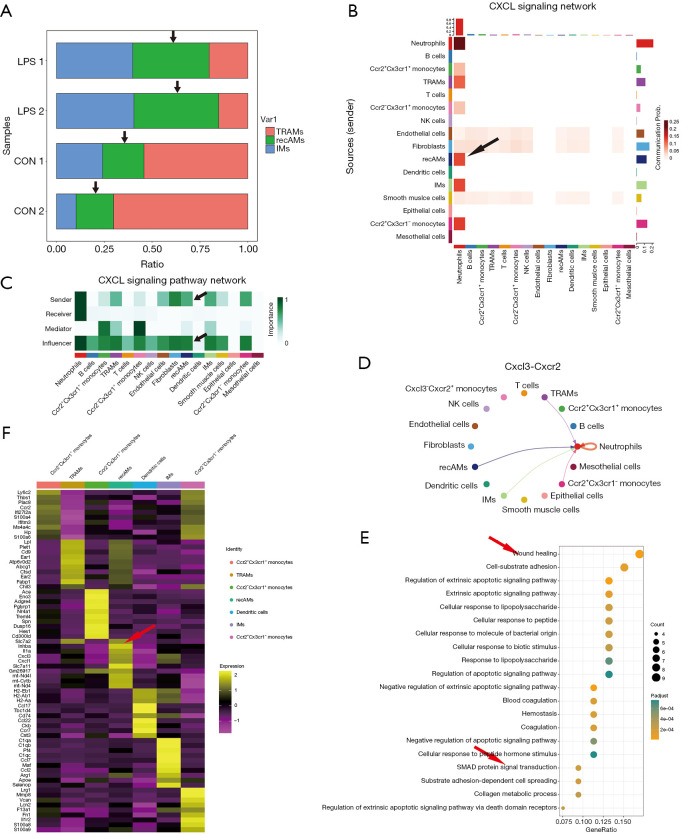
We performed scRNA sequencing of cells isolated from mouse whole-lung tissue (Figure 1A) and executed batch correction and accurate integration via Harmony (27). We obtained a total of 33,133 cells for further analysis. The results revealed that all cells were uniformly distributed in each cluster; differences in cell state abundance among different samples are detailed in Figure S1. A total of 12 major cell groups were identified (Figure 1B), and the expression of typical markers for each cell type were visualized (Figure S1B). We extracted lung myeloid cells, annotating cell types based on established cell markers available on LungMap and the published literature (16). A total of six clusters were identified, namely TRAMs, recAMs, IMs, Ccr2+Cx3cr1+ monocytes, Ccr2−Cx3cr1+ monocytes, and Ccr2+Cx3cr1− monocytes (Figure 1C). As compared to TRAMs, recAMs had a low expression of Adgre1 and Siglecf but a high expression of Cd11b, Chil3 and Mrc1 (Figure 1C-1F, Figure S1C). ALI induced by LPS was found to have altered the cellular distribution of lung macrophages; the proportion of recAMs increased and was significantly higher than that of TRAMs (Figure 2A). As for cell communication analyses, CellChat quantitative measures were applied to facilitate interpretation of complex intercellular communication networks. Our findings revealed that recAMs more strongly influenced neutrophil recruitment via CXCL signaling pathway as compared to TRAMs, particularly via Cxcl3-Cxcr2 ligand-receptor interactions (Figure 2B-2D; Figure S1D-S1F). GO analysis was conducted to identify the biological roles of the top 50 recAMs DEGs; the results revealed that in addition to a setting of countering external stimuli and pathogens, upregulated DEGs were also enriched in wound-healing and SMAD protein signaling pathways (Figure 2E). These results illustrated that recAMs might have dual function of proinflammatory and prorepair effects. Based on these findings, we hypothesized that the Inhba gene, highly expressed in recAMs, may be involved in the repair of tissue damage (Figure 2F). The Inhba gene product, specifically, is activin-A, which has been reported to participate in the biological process of inflammation and fibrosis. Our follow-up experiments further verified that activin-A drives the postinjury lung fibrosis.
Figure 1.
scRNA sequencing of whole-lung tissue cells isolated in the control (con) and LPS-induced ALI (LPS) mice. (A) Experimental design and sample processing. (B) UMAP plot of the 12 clusters of lung tissue cells. (C) UMAP plot of the seven clusters of lung myeloid cells. (D,E) Violin plot of the scaled expression of specific molecules (Itgax, Itgam, Siglecf, Adgre1, C1qa, Chil3) in macrophage clusters. (F) Violin plot of the scaled expression of specific molecules (Itgam, Cx3cr1, Ccr2) in monocyte clusters. LPS, lipopolysaccharide; IM, interstitial macrophage; NK, natural killer; recAM, recruited alveolar macrophage; scRNA-seq, single-cell RNA sequencing; TRAM, tissue-resident alveolar macrophage; UMAP, uniform manifold approximation and projection.
Figure 2.
Functional identification of macrophage-associated clusters. (A) The proportions of TRAMs, recAMs, and IMs in each sample. (B) Heatmap of cellular interactions in the CXCL signaling pathway. Black arrow: recAMs influenced neutrophil recruitment via CXCL signaling pathway. (C) Contribution of cellular interactions in the CXCL signaling pathway. Black arrows: recAMs participated in CXCL signaling pathway networks by acting as sender and influencer. (D) recAMs could interact with neutrophils via Cxcl3-Cxcr2 ligand-receptor pair. (E) GO enrichment analysis of the DEGs in recAMs. Red arrows: upregulated DEGs were enriched in wound-healing and SMAD protein signaling pathways. (F) Heatmap of the marker genes from each lung myeloid cell cluster. Red arrow: Inhba was specifically and highly expressed in recAMs. Con: control; LPS: LPS-induced ALI. LPS, lipopolysaccharide; ALI, acute lung injury; TRAM, tissue-resident alveolar macrophage; recAM, recruited alveolar macrophage; IM, interstitial macrophage; NK, natural killer; SMAD, suppressor of mothers against decapentaplegic; GO, Gene Ontology; DEG, differentially expressed gene.
recAMs were characterized by increased activin-A expression
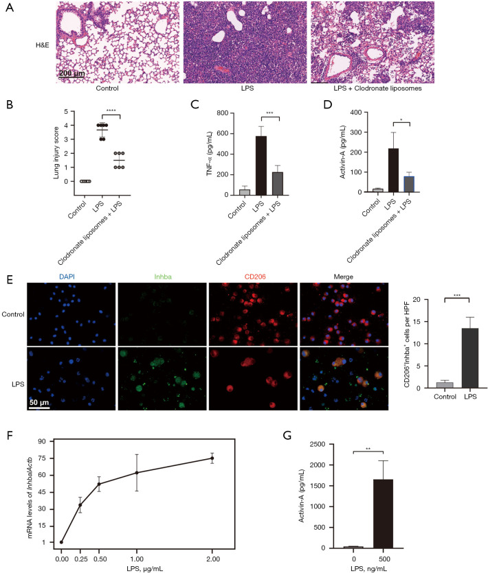
To confirm whether activin-A was produced by recAMs, clodronate liposomes were used for mouse lung macrophage depletion and followed by LPS treatment. Macrophage clearance was found to exhibit a protective benefit in LPS-induced ALI as evidenced by histopathologic and inflammatory cytokine analysis (Figure 3A-3C). As indicated by enzyme-linked immunosorbent assay (ELISA), the activin-A levels in the BALF of ALI mice exhibited greater production as compared to control and clodronate liposome-treated groups (Figure 3D). Furthermore, a transport inhibitor was used to trap proteins in the Golgi complex for coimmunostaining. As shown in Figure 3E, an abundance of activin-A was observed in BALF recAMs (CD206+ cells, red) of ALI mice. As such, a remarkable overexpression of activin-A in recAMs during ALI pathogenesis was noted.
Figure 3.
Analysis of activin-A expression in LPS-treated mice and BMDMs. (A) Depletion of macrophages displayed a protective effect against LPS-induced ALI [representative results of H&E staining (100×)]. (B) The semiquantitative lung injury scores, indicating the severity of ALI. (C,D) Levels of TNF-α and activin-A detected by ELISA. (E) Representative images of coimmunostaining (400×) for CD206 (red) and Inhba (green) in BALF from ALI mice and control subjects. (F) qPCR analysis of LPS-induced activin-A expression in BMDMs at different concentrations. (G) Levels of activin-A in LPS-induced BMDMs. Quantitative data are presented as mean ± standard error of the mean. *, P<0.05; **, P<0.01; ***, P<0.001; ****, P<0.0001. ALI, acute lung injury; BALF, bronchoalveolar lavage fluids; CD206, mannose receptor; BMDM, bone marrow-derived macrophage; ELISA, enzyme-linked immunosorbent assay; H&E, hematoxylin and eosin; LPS, lipopolysaccharide; qPCR, quantitative real-time polymerase chain reaction; TNF-α, tumor necrosis factor alpha; HPF, high power field.
To confirm the above findings, mouse BMDMs were stimulated with 500 ng/mL of LPS in vitro. ELISA and qPCR results revealed significant activin-A overexpression after treatment for 48 hours (Figure 3F,3G).
Collectively, both in vivo and in vitro experiments showed that an inflammatory state induced upregulation of activin-A expression in macrophages.
Activin-A drove MLE-12 cells to mesenchymal cell transformation via TGF-β/SMAD signaling activation
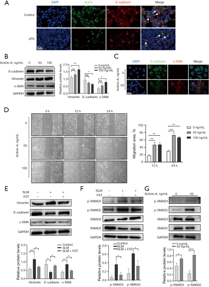
As activin-A exhibits high affinity for binding with activin receptor-like kinase 4 (ALK4), also known as ACVR1B (28), we evaluated its localization in lung tissues. Immunofluorescence results revealed that ALK4 mainly localized to alveolar epithelial cells. Furthermore, after LPS injury, the remaining epithelial cells maintained ALK4 expression despite the severe loss (Figure 4A). Thus, we hypothesized that activin-A acts on alveolar epithelial cells via paracrine signaling.
Figure 4.
The impact of activin-A on MLE-12 cells. (A) Representative images of coimmunostaining (IF staining, 400×) for ALK4 (green) and E-cadherin (red) in lung tissue slides from each group of mice. White arrows: epithelial cells co-expressing ALK4 and E-cadherin. (B) E-cadherin, Vimentin, and α-SMA expressions in the MLE-12 cells with 7 days of activin-A treatment. Left panel: representative Western blotting. (C) The EMT process was examined via IF staining in activin-A treated MLE-12 cells. (D) Left panel: Wound-healing assay for measurement of MLE-12 cell migration with activin-A treatment. Right panel: bar graph showing the mean migration rate with 12- and 24-h stimulation. (E) The expression of E-cadherin, Vimentin, and α-SMA expression in the MLE-12 cells with 7 days of SLM treatment. Upper panel: representative Western blotting. (F,G) Increased phosphorylation of SMAD2/3 after 24-h activin-A or SLM stimulation. Upper panel: representative Western blotting. Quantitative results are expressed as mean ± standard error of the mean. *, P<0.05; **, P<0.01; ***, P<0.001; ****, P<0.0001. +/−: with/without the stimulation of activin-A/FST. ns, no significance; ALK4, activin receptor-like kinase 4; LPS, lipopolysaccharide; α-SMA, alpha smooth muscle actin; EMT, epithelial-mesenchymal transition; FST, follistatin; GAPDH, glyceraldehyde-3-phosphate dehydrogenase; SLM, supernatants collected from LPS-treated macrophages; p-SMAD2/3, phosphorylated SMAD2/3; SMAD, suppressor of mothers against decapentaplegic; MLE-12, murine lung epithelial 12; IF, immunofluorescence.
Pulmonary fibrosis is described in the literature as a progressive inflammatory disorder driven by an EMT process (29). In this study, we performed EMT marker analyses to investigate the effect of activin-A on the MLE-12 cell line. Initially, 50 ng/mL and 100 ng/mL activin-A were used to stimulate MLE-12 cells for 7 days. According to Western blot results, the levels of epithelial markers (e.g., E-cadherin) was decreased, while those of mesenchymal markers (e.g., Vimentin, α-SMA) were increased (Figure 4B). Immunofluorescence staining results were consistent with the above data (Figure 4C). Additionally, the activin-A significantly increased the migratory activity of MLE-12 cells (Figure 4D). After incubation with activin-A at 50 ng/mL, the rates of migration after 12 and 24 hours were noted to increase 29.0% and 42.6%, respectively. When the dose was increased to 100ng/mL, migration rates increased to 29.6% and 36.7%, respectively (Figure 4D). Next, activin-A levels were measured at different time points after LPS stimulation in BMDMs. As the growth curve flattened after 12 hours, this was selected as a relevant time point (Figure S2). Subsequently, supernatants collected from LPS-treated (12 hours) macrophages (SLMs) were obtained for coculturing with MLE-12 cells for 7 days. Western blotting revealed reduced levels of E-cadherin under SLM treatment, while the expression of Vimentin and α-SMA were increased. Moreover, these phenotypic changes could be reversed by FST treatment, a specific inhibitor of activin-A (Figure 4E).
The TGF-β/SMAD signaling pathway was previously found to be critical for the EMT process (30). Thus, we evaluated the activin-A-induced influence on the TGF-β/SMAD signaling axis in MLE-12 cells. As expected, elevated levels of phosphorylated SMAD2/3 (p-SMAD2/3) were observed after 2 hours of activin-A treatment (Figure 4F). Similarly, p-SMAD2/3 levels were increased upon SLM stimulation, which could be reversed by FST (Figure 4G). Thus, activin-A was confirmed to facilitate EMT via enhancement of SMAD2/3 phosphorylation.
Collectively, our results suggested that activin-A accelerated EMT process via activation of TGF-β/SMAD signaling that could then be attenuated by FST.
RNA-sequencing analysis of BMDMs with activin-A treatment
In this study, we also examined ALK4 localization in BALF cells. Immunofluorescence results revealed that ALK4 was expressed both on TRAMs and recAMs (Figure 5A). Therefore, we speculated that activin-A may modulate the macrophage function in the setting of postinjury lung fibrosis via an autocrine manner. Since the literature concerning the effects of activin A on macrophages remains controversial (31-33), we performed a BMDM whole-transcriptome analysis after treatment with activin-A. Overall, samples from untreated (control), activin-A-treated BMDMs showed different expression patterns (Figure 5B). Notably, a significantly higher expression of the Inhba gene was also observed in activin-A-treated BMDMs as compared with untreated samples (Figure 5B). According to the literature (34), Panther database, and Reactome database, activin-A regulates several genes related to cytokine and chemokine signaling. For instance, Cxcr4 and Cx3cr1 were found to be upregulated while Ccl2 and Ccl3 were downregulated after activin A treatment (Figure 5C). Additionally, numerous upregulated genes including Fn1, Mmp2, Itgav, and Col4a1 were noted as being relevant to TGF-β signaling and extracellular matrix (ECM) organization (Figure 5D). These results indicated the complexity of interactions between activin-A and macrophages: although activin-A possesses pro- and anti-inflammatory effects, it also promotes the production of profibrotic mediators in BMDMs. Moreover, the induction of Inhba expression by activin-A may further amplify the aforementioned process via positive feedback. Pathway selection was evaluated using KEGG analysis. Apart from TGF-β signaling, the Hippo signaling pathway was also determined to be significantly involved activin-A’s influence on BMDMs (Figure 5E).
Figure 5.
Transcriptome analysis of activin-A treatment of BMDMs. (A) Representative imagines of coimmunostaining (IF staining, 400×) for ALK4 (green) and CD206 (red) in BALF cells from ALI mice and control subjects. White arrows: macrophages co-expressing ALK4 and CD206. (B) Heatmap of the top DEGs in the control and activin-A-treated BMDMs. Red arrow: increased expression of Inhba gene in activin-A treated BMDMs. (C) Heatmap of significant DEGs related to inflammation cytokines and chemokines. (D) Heatmap of significant DEGs related to ECM organization. (E) KEGG analysis indicating that the top DEGs were enriched in TGF-β and Hippo signaling pathway. AGE, advanced glycation end products; RAGE, receptor for advanced glycation end products; ALI, acute lung injury; ALK4, activin receptor-like kinase 4; LPS, lipopolysaccharide; BALF, bronchoalveolar lavage fluid; BMDM, bone marrow-derived macrophage; CD206, mannose receptor; DEG, differentially expressed gene; ECM, extracellular matrix; KEGG, Kyoto Encyclopedia of Genes and Genomes; TGF-β, transforming growth factor-β; IF, immunofluorescence.
Activin-A caused a BMDM positive feedback loop via a two-signal regulatory circuit
Based on the above transcriptomics data, we further explored how activin-A regulates macrophage function. Importantly, the activity of YAP and TAZ are dependent with the subcellular localization, which are active in the nucleus and inactive in the cytosol (35). In the nucleus, non-phosphorylated YAP and TAZ function as transcriptional cofactors to drive target gene expressions. In healthy tissue, however, phosphorylated YAP and TAZ are preferentially localized in the cytosol (36). Both YAP and TAZ and SMAD2 are crucial regulators in multiple fibrosis diseases. Since a growing amount of evidence suggests that TGF-β signal pathway is involved in YAP/TAZ activity, we first evaluated the influence of activin-A stimulation on the phosphorylated alterations of SMAD2 and YAP/TAZ in BMDMs, finding that activin-A stimulation within 2 hours led to SMAD2 phosphorylation (Figure 6A). In contrast, TAZ and YAP were found to be significantly dephosphorylated after activin-A treatment (Figure 6B). Furthermore, these modifications in phosphorylation were associated with an increase in nuclear accumulation as revealed by Western blotting and immunofluorescence (Figure 6B,6C).
Figure 6.
The impact of activin-A on TGF-β and Hippo signaling pathway in BMDMs. (A) Activin-A promoted SMAD2 phosphorylation. Left panel: the expression of p-SMAD2 and SMAD2 after 2-h activin-A stimulation. (B) Activin-A promoted p-YAP and p-TAZ dephosphorylation, as well as the nuclear accumulation of SMAD2, YAP, and TAZ. Left panel: the expression and location of p-SMAD2, p-YAP, p-TAZ, SMAD2, YAP, and TAZ after 2-h activin-A stimulation. (C) IF staining detected the nuclear translocation of SMAD2, YAP, and TAZ in activin-A-treated BMDMs; the representative images were taken at 630× magnification. (D) The expression of p-SMAD2 after 2-h activin-A stimulation. Silencing of TAZ blunted activin-A-induced p-SMAD2 expression. (E) The expression of p-SMAD2 after 2-h activin-A stimulation. Silencing of YAP decreased activin-A-induced SMAD2 phosphorylation. (F) Overexpression of TAZ promoted the activin-A-induced p-SMAD2 expression. (G) Overexpression of YAP increased the levels of p-SMAD2 under activin-A treatment. (H) Overexpression of TAZ and YAP promoted the expression of Fn1. (I) Yap or Taz deficiency reduced Inhba mRNA quantity. (J) The overexpression of Yap or Taz increased the mRNA levels of Inhba. Quantitative results are presented as mean ± standard error of the mean. *, P<0.05; **, P<0.01; ***, P<0.001. +/−: with/without the stimulation of activin-A. ns, no significance; α-SMA, alpha smooth muscle actin; BMDM, bone marrow-derived macrophage; FST, follistatin; GAPDH, glyceraldehyde-3-phosphate dehydrogenase; NC, negative control; PBS, phosphate-buffered saline; p-SMAD2, phosphorylated SMAD2; SMAD, suppressor of mothers against decapentaplegic; TAZ, transcriptional coactivated with PDZ-binding motif; TGF-β, transforming growth factor-β; YAP, yes-associated protein.
To determine whether YAP and TAZ mediated the phosphorylation modification of SMAD2, we examined p-SMAD2 expression upon Yap or Taz silencing under conditions of stimulation with activin-A. Compared to the group treated with NC small interfering RNA (siRNA), the group in which either Yap or Taz was silenced had substantially reduced p-SMAD2 levels (Figure 6D,6E), suggesting that activin-A facilitated profibrotic activity via enhancement of SMAD2 phosphorylation through TGF-β/SMAD and Hippo signaling. Subsequently, we overexpressed Yap/Taz in BMDMs using the pCMV vector (pCMV-Yap/Taz) for further confirmation. In agreement with the above findings, the Western blot results revealed that overexpression of either Yap or Taz significantly promoted SMAD2 phosphorylation, and the expression of Fn1 was also increased according to qPCR analysis (Figure 6F-6H). These results confirmed that activin-A stimulation led to an elevated p-SMAD2 level that was dependent on YAP or TAZ expression.
Next, we evaluated Inhba expression upon Yap or Taz silencing (Figure 6I). As the qPCR data showed, Yap or Taz deficiency reduced the quantity of Inhba mRNA. Similarly, Yap or Taz overexpression increased the mRNA levels of Inhba (Figure 6J).
Overall, we found that activin-A enhanced the concerted signaling of both TGF-β/SMAD and Hippo pathways that promoted the production of profibrotic mediators. Moreover, the intranuclear accumulation of YAP and TAZ was found to induce further Inhba expression, which could create a positive feedback loop that exacerbates fibrosis.
FST attenuated tissue damage and alleviated post-ALI fibrosis
Excessive inflammatory responses overwhelm the repair mechanism, and lead to tissue remodeling. In the aforementioned in vitro experiments, we found that activin-A induced the production of profibrotic factors through BMDMs and promoted the EMT process in MLE-12 cells. To evaluate the function of endogenous activin-A in postinjury lung fibrosis, we administered FST intraperitoneally (24 µg/kg) or saline to ALI mice and examined lung tissue histology on days 7 and 14. We noted that lung injury was attenuated in FST-treated as compared to saline-treated mice, as evidenced by histopathological analysis (Figure 7A). A significant reduction in collagen deposition, especially around the airways, was also noted (Figure 7B,7C). Moreover, an increased abundance of α-SMA was apparent on immunofluorescence (Figure 7D). Moreover, we performed immunofluorescence co-staining of α-SMA with E-cadherin, and the result further suggested that epithelial cells underwent mesenchymal transformation (Figure S3). Despite the LPS-induced mouse model of ALI being self-limiting in nature and tissue damage being resolved by day 14 (Figure S4A), we nevertheless observed an increase in collagen deposition and α-SMA abundance as compared to mice treated with FST (Figure S4B,S4C).
Figure 7.
Effect of FST on postinjury lung fibrosis. (A) Images from H&E staining (100×) in lung tissue slides at day 7 after LPS challenge and the semiquantitative lung injury scores. (B,C) Collagen deposition as measured by Masson (100×) and Sirius red staining (100×). (D) Abundance of α-SMA as detected by IF staining (400×). Quantitative data are expressed as mean ± standard error of the mean. *, P<0.05; **, P<0.01; ****, P<0.0001. α-SMA, alpha smooth muscle actin; FST, follistatin; H&E, hematoxylin and eosin; IF, immunofluorescence; LPS, lipopolysaccharide.
Collectively, our results suggest that activin-A produced during the acute inflammatory phase leads to abnormalities in lung tissue repair and exacerbates post-ALI fibrosis in mice.
Discussion
ALI and ARDS belong in a continuum of pulmonary pathologies caused by a variety of lung injuries, with some cases progressing to severe pulmonary fibrosis (commonly referred to as postinjury lung fibrosis) (3). In this study, we employed an LPS-induced ALI mouse model and demonstrated that activin-A, a member of the TGF-β superfamily, is involved in the post-ALI regulation of fibrotic responses by promoting the profibrotic properties of recAMs and EMT.
AMs, as tissue-specific macrophages, possess a unique phenotype and gene signature. Single-cell sequencing studies have revealed the heterogeneity of lung diseases (37). Under physiologic conditions, mature TRAMs are characterized by F4/80 (ADGRE1) and SiglecF expression (38,39) and develop from circulating fetal progenitor cells rather than imported monocytes and in the absence of inflammation (40-42). Fetal macrophage precursors occupy the perinatal alveolar niche and develop into functional TRAMs (41,43). However, in response to inflammation, aseptic injury or senescence signals, circulating monocytes rapidly migrate into alveoli and differentiate into recAMs, virtually replacing TRAMs, in a process known as macrophage disappearance reaction (44). Importantly, recAMs are functionally distinct from TRAMs, serving roles in epithelial repair, enhanced inflammation, and fibrosis promotion. In the setting of inflammation, recAMs exhibit upregulation of myeloid markers, such as Cd11b, accompanied by downregulation of SiglecF and F4/80. More recent studies have demonstrated that TRAM maturation depends on complex epithelial cell–derived molecular instruction, which involves proteins such as granulocyte macrophage colony-stimulating factor (GM-CSF) and surfactant proteins A and D (SP-A, SP-D) (16,45,46). Thus, we considered that the influx of neutrophils and mucus under inflammatory conditions, as well as epithelial cell death, results in blocked communication between TRAM and epithelial cells, leading to a sharp decrease in TRAMs. Among younger and healthier individuals, when inflammation completely subsides, the remaining TRAMs thus likely undergo local proliferation to replenish the population after re-establishment of physiological cellular communication with alveolar epithelial cells. However, in older adult patients or those with chronic lung diseases and longer disease duration, dysfunctional alveolar epithelial cells and a persistent inflammatory microenvironment renders recAMs longer-lasting and promotes susceptibility to tissue repair defects. Our scRNA sequencing results revealed that recAMs not only exhibit a greater ability to recruit neutrophils but, more importantly, also participate in wound healing and SMAD protein signaling pathways.
Dichotomy of macrophages into M1/M2 is limited and not rigorous since it is only an extreme phenotype for certain stimuli, while the metabolism of cells within a tissue cannot be easily simplified (47). In most conditions, the external environment can prompt macrophages to oscillate among these two states phenotypes without transforming into either M1 or M2 states. Pulmonary fibrosis has been reported to be associated with transformation of macrophages into a mannose receptor CD206-expressing phenotype (48-50). Moreover, both scRNA sequencing and immunofluorescence have confirmed that recAMs highly express CD206. During the acute inflammatory process seen in the bleomycin-induced pulmonary fibrosis model, macrophages in lung tissue begin to drift toward a profibrotic state, accompanied by TGF-β pathway activation and the production of profibrotic mediators (51). Cumulatively, these findings point to a critically unanswered question as to how internalizing factors drive the phenotypic transformation of AMs during ALI/ARDS. The overexpression of activin-A in mouse airways leads to pulmonary pathology that is similar to ALI or ARDS (52). Furthermore, several studies have suggested that activin-A is involved in the pathomechanism of renal and pulmonary tissue remodeling (34,53,54). In our study, we found that the transcriptomic profiles of BMDM under activin-A treatment in vitro varied according to the increased expressions of Cx3cr1, Cxcr4, Fn1, Itgav, Mmp2, and Col4a1. Moreover, activin-A could also induce its own expression, suggesting a potential of a sustained effect. KEGG analysis revealed TGF-β and Hippo signaling to be involved in this process. A vast body of literature concerning fibrotic pathologies indicates that responses to TGF-β pathway signaling are dependent on downstream effectors of the Hippo signaling, namely YAP and TAZ (55-57). Our findings revealed that activin-A treatment promotes TGF-β pathway signaling in BMDMs by facilitating SMAD2 phosphorylation and entry into the nucleus. Meanwhile, p-YAP and p-TAZ, both of which are stable in the cytoplasm, are translocated into the nucleus after dephosphorylation. Levels of p-SMAD2 and profibrotic mediator expression were assessed in gain/loss-of-function experiments. As determined by Western blotting and qPCR, Yap/Taz silencing markedly suppressed p-SMAD2 expression, while the opposite result was observed in the setting of Yap/Taz overexpression in BMDMs. Furthermore, we found that the levels of Inhba increased when driven by the critical effectors YAP and TAZ. As such, our findings suggest the existence of an activin-A-regulated Inhba/YAP/SMAD signaling loop that drives fibrogenesis. However, in vitro data revealed that the capacity of activin-A to induce Inhba expression was not as significant as compared to that of LPS stimulation. We postulate that in the acute phase of ALI/ARDS, inflammation mainly drives activin-A production. As inflammation subsides, the self-induction characteristic of activin-A begins to reinforce its profibrotic functions. Additionally, the upregulation of cytokine and chemokine expression in AMs via activin-A stimulation likely leads to a chronic, low-level inflammatory state throughout the lungs.
Importantly, prior research has implicated activin-A in processes relevant to the regulation of tissue repair and matrix remodeling (58,59). As indicated by immunofluorescence, ALK4 receptors (in addition to AMs) are also highly expressed in lung epithelial cells. Uncontrolled inflammation caused by ALI leads to massive damage to alveolar epithelial cells (60). Mobilization of surviving alveolar epithelial cells to restore physiologic function under such settings becomes necessary to maintain normal lung tissue morphology. However, with cytokines and chemokines in the alveolar cavity, the immune microenvironment is less than ideal for the adherence of epithelial cells to physiologic differentiation trajectories. EMT has also been observed to occur and participate in different types of fibrotic process and has even been suggested to be a prerequisite for the development of fibrosis in mouse models (61). Throughout the EMT process, suppression of epithelial and acquisition of mesenchymal features causes the cells to display fibroblast-like morphology, cellular architecture, and an increased migration capacity (62). The EMT is considered to be a prerequisite and initiator for the fibrosis development in mouse models (63). At the initial stage of lung injury, the transformation of epithelial cells into mesenchyme can provide support and maintain the structural stability of lung tissue (64). However, the persistence of EMT to the stage of irreversible pulmonary fibrosis leads to excessive ECM deposition, which ultimately triggers organ dysfunction and failure (61). Our experimental data suggested elevated Vimentin and α-SMA expression and diminished in E-cadherin in MLE-12 abundance after stimulation with either activin-A or SLM. Immunofluorescence staining and cell migration assays further confirmed an increased migratory capacity, suggesting that activin-A accelerates the EMT process.
Unlike SMADs, YAP, and TAZ, activin-A is more easily detectable and targetable for inhibition. We administered FST (a high-affinity inhibitor of activin-A functionality) or saline intraperitoneally to ALI mice and discovered that FST-treated mice exhibited significant reductions in collagen deposition and an abundance of α-SMA at 7 and 14 days after LPS treatment. These results suggest that neutralization of activin-A during the acute inflammatory response period is beneficial for reducing the likelihood of development of post-injury fibrosis.
Conclusions
Our findings revealed that activin-A is involved in the pathomechanism of postinjury pulmonary fibrosis by promoting EMT and creating a profibrotic positive feedback loop in recAMs (Figure 8). Targeting of activin-A provides the foundation for developing effective therapeutic management for ALI and ALI-linked pulmonary fibrosis.
Figure 8.
LPS induces the upregulation of activin-A in recAMs, which can drive the EMT process by activating the TGF-β-SMAD signaling axis. Additionally, activin-A elicits a profibrotic positive feedback loop via synergy in the TGF-β/SMAD and Hippo pathway. ALK4, activin receptor-like kinase 4; α-SMA, alpha smooth muscle actin; EMT, epithelial-mesenchymal transition; LPS, lipopolysaccharide; recAM, recruited alveolar macrophage; SMAD, suppressor of mothers against decapentaplegic; TGF-β, transforming growth factor-β.
Supplementary
The article’s supplementary files as
Acknowledgments
Funding: This work was supported by National Natural Science Foundation of China (Nos. 82130001 and 82272243), the Science and Technology Commission of Shanghai Municipality (No. 20DZ2261200), and the Shanghai Municipal Key Clinical Specialty (No. shslczdzk02201).
Ethical Statement: The authors are accountable for all aspects of the work in ensuring that questions related to the accuracy or integrity of any part of the work are appropriately investigated and resolved. Animal experiments were performed under a project license (No. 2021-111) granted by the Zhongshan Hospital Animal Ethics Committee and in compliance with the institutional guidelines for the care and use of animals.
Reporting Checklist: The authors have completed the ARRIVE reporting checklist. Available at https://jtd.amegroups.com/article/view/10.21037/jtd-24-680/rc
Conflicts of Interest: All authors have completed the ICMJE uniform disclosure form (available at https://jtd.amegroups.com/article/view/10.21037/jtd-24-680/coif). The authors have no conflicts of interest to declare.
(English Language Editor: J. Gray)
Data Sharing Statement
Available at https://jtd.amegroups.com/article/view/10.21037/jtd-24-680/dss
References
- 1.Bellani G, Laffey JG, Pham T, et al. Epidemiology, Patterns of Care, and Mortality for Patients With Acute Respiratory Distress Syndrome in Intensive Care Units in 50 Countries. JAMA 2016;315:788-800. 10.1001/jama.2016.0291 [DOI] [PubMed] [Google Scholar]
- 2.Wei X, Yi X, Lv H, et al. MicroRNA-377-3p released by mesenchymal stem cell exosomes ameliorates lipopolysaccharide-induced acute lung injury by targeting RPTOR to induce autophagy. Cell Death Dis 2020;11:657. 10.1038/s41419-020-02857-4 [DOI] [PMC free article] [PubMed] [Google Scholar]
- 3.Butt Y, Kurdowska A, Allen TC. Acute Lung Injury: A Clinical and Molecular Review. Arch Pathol Lab Med 2016;140:345-50. 10.5858/arpa.2015-0519-RA [DOI] [PubMed] [Google Scholar]
- 4.Meyer NJ, Gattinoni L, Calfee CS. Acute respiratory distress syndrome. Lancet 2021;398:622-37. 10.1016/S0140-6736(21)00439-6 [DOI] [PMC free article] [PubMed] [Google Scholar]
- 5.Rubenfeld GD, Caldwell E, Peabody E, et al. Incidence and outcomes of acute lung injury. N Engl J Med 2005;353:1685-93. 10.1056/NEJMoa050333 [DOI] [PubMed] [Google Scholar]
- 6.Thannickal VJ, Zhou Y, Gaggar A, et al. Fibrosis: ultimate and proximate causes. J Clin Invest 2014;124:4673-7. 10.1172/JCI74368 [DOI] [PMC free article] [PubMed] [Google Scholar]
- 7.Gill SE, Yamashita CM, Veldhuizen RA. Lung remodeling associated with recovery from acute lung injury. Cell Tissue Res 2017;367:495-509. 10.1007/s00441-016-2521-8 [DOI] [PubMed] [Google Scholar]
- 8.Thiery JP, Acloque H, Huang RY, et al. Epithelial-mesenchymal transitions in development and disease. Cell 2009;139:871-90. 10.1016/j.cell.2009.11.007 [DOI] [PubMed] [Google Scholar]
- 9.Kimura K, Orita T, Liu Y, et al. Attenuation of EMT in RPE cells and subretinal fibrosis by an RAR-γ agonist. J Mol Med (Berl) 2015;93:749-58. 10.1007/s00109-015-1289-8 [DOI] [PubMed] [Google Scholar]
- 10.Udwadia ZF, Pokhariyal PK, Tripathi AKR, et al. Fibrotic interstitial lung disease occurring as sequelae of COVID-19 pneumonia despite concomitant steroids. Lung India 2021;38:S61-3. 10.4103/lungindia.lungindia_533_20 [DOI] [PMC free article] [PubMed] [Google Scholar]
- 11.Al-Kuraishy HM, Batiha GE, Faidah H, et al. Pirfenidone and post-Covid-19 pulmonary fibrosis: invoked again for realistic goals. Inflammopharmacology 2022;30:2017-26. 10.1007/s10787-022-01027-6 [DOI] [PMC free article] [PubMed] [Google Scholar]
- 12.Zhou WQ, Wang P, Shao QP, et al. Lipopolysaccharide promotes pulmonary fibrosis in acute respiratory distress syndrome (ARDS) via lincRNA-p21 induced inhibition of Thy-1 expression. Mol Cell Biochem 2016;419:19-28. 10.1007/s11010-016-2745-7 [DOI] [PubMed] [Google Scholar]
- 13.West A, Chaudhuri N, Barczyk A, et al. Inhaled pirfenidone solution (AP01) for IPF: a randomised, open-label, dose-response trial. Thorax 2023;78:882-9. 10.1136/thorax-2022-219391 [DOI] [PubMed] [Google Scholar]
- 14.Bain CC, MacDonald AS. The impact of the lung environment on macrophage development, activation and function: diversity in the face of adversity. Mucosal Immunol 2022;15:223-34. 10.1038/s41385-021-00480-w [DOI] [PMC free article] [PubMed] [Google Scholar]
- 15.Blériot C, Chakarov S, Ginhoux F. Determinants of Resident Tissue Macrophage Identity and Function. Immunity 2020;52:957-70. 10.1016/j.immuni.2020.05.014 [DOI] [PubMed] [Google Scholar]
- 16.Aegerter H, Lambrecht BN, Jakubzick CV. Biology of lung macrophages in health and disease. Immunity 2022;55:1564-80. 10.1016/j.immuni.2022.08.010 [DOI] [PMC free article] [PubMed] [Google Scholar]
- 17.Aegerter H, Kulikauskaite J, Crotta S, et al. Influenza-induced monocyte-derived alveolar macrophages confer prolonged antibacterial protection. Nat Immunol 2020;21:145-57. 10.1038/s41590-019-0568-x [DOI] [PMC free article] [PubMed] [Google Scholar]
- 18.Minutti CM, Modak RV, Macdonald F, et al. A Macrophage-Pericyte Axis Directs Tissue Restoration via Amphiregulin-Induced Transforming Growth Factor Beta Activation. Immunity 2019;50:645-654.e6. 10.1016/j.immuni.2019.01.008 [DOI] [PMC free article] [PubMed] [Google Scholar]
- 19.Grant RA, Morales-Nebreda L, Markov NS, et al. Circuits between infected macrophages and T cells in SARS-CoV-2 pneumonia. Nature 2021;590:635-41. 10.1038/s41586-020-03148-w [DOI] [PMC free article] [PubMed] [Google Scholar]
- 20.Xia Y, Schneyer AL. The biology of activin: recent advances in structure, regulation and function. J Endocrinol 2009;202:1-12. 10.1677/JOE-08-0549 [DOI] [PMC free article] [PubMed] [Google Scholar]
- 21.Hedger MP, Winnall WR. Regulation of activin and inhibin in the adult testis and the evidence for functional roles in spermatogenesis and immunoregulation. Mol Cell Endocrinol 2012;359:30-42. 10.1016/j.mce.2011.09.031 [DOI] [PubMed] [Google Scholar]
- 22.Morianos I, Papadopoulou G, Semitekolou M, et al. Activin-A in the regulation of immunity in health and disease. J Autoimmun 2019;104:102314. 10.1016/j.jaut.2019.102314 [DOI] [PubMed] [Google Scholar]
- 23.Karagiannidis C, Hense G, Martin C, et al. Activin A is an acute allergen-responsive cytokine and provides a link to TGF-beta-mediated airway remodeling in asthma. J Allergy Clin Immunol 2006;117:111-8. 10.1016/j.jaci.2005.09.017 [DOI] [PubMed] [Google Scholar]
- 24.Tian H, Liu H, Zhu Y, et al. The Trends of Single-Cell Analysis: A Global Study. Biomed Res Int 2020;2020:7425397. 10.1155/2020/7425397 [DOI] [PMC free article] [PubMed] [Google Scholar]
- 25.Powers AN, Satija R. Single-cell analysis reveals key roles for Bcl11a in regulating stem cell fate decisions. Genome Biol 2015;16:199. 10.1186/s13059-015-0778-y [DOI] [PMC free article] [PubMed] [Google Scholar]
- 26.Robinson MD, McCarthy DJ, Smyth GK. edgeR: a Bioconductor package for differential expression analysis of digital gene expression data. Bioinformatics 2010;26:139-40. 10.1093/bioinformatics/btp616 [DOI] [PMC free article] [PubMed] [Google Scholar]
- 27.Korsunsky I, Millard N, Fan J, et al. Fast, sensitive and accurate integration of single-cell data with Harmony. Nat Methods 2019;16:1289-96. 10.1038/s41592-019-0619-0 [DOI] [PMC free article] [PubMed] [Google Scholar]
- 28.Pangas SA, Woodruff TK. Activin signal transduction pathways. Trends Endocrinol Metab 2000;11:309-14. 10.1016/S1043-2760(00)00294-0 [DOI] [PubMed] [Google Scholar]
- 29.Peng L, Wen L, Shi QF, et al. Scutellarin ameliorates pulmonary fibrosis through inhibiting NF-κB/NLRP3-mediated epithelial-mesenchymal transition and inflammation. Cell Death Dis 2020;11:978. 10.1038/s41419-020-03178-2 [DOI] [PMC free article] [PubMed] [Google Scholar]
- 30.Hu X, Binter M, Hufendiek K, et al. MiR-302d inhibits TGFB-induced EMT and promotes MET in primary human RPE cells. PLoS One 2022;17:e0278158. 10.1371/journal.pone.0278158 [DOI] [PMC free article] [PubMed] [Google Scholar]
- 31.Wang SY, Tai GX, Zhang PY, et al. Inhibitory effect of activin A on activation of lipopolysaccharide-stimulated mouse macrophage RAW264.7 cells. Cytokine 2008;42:85-91. 10.1016/j.cyto.2008.01.010 [DOI] [PubMed] [Google Scholar]
- 32.Ge J, Wang Y, Feng Y, et al. Direct effects of activin A on the activation of mouse macrophage RAW264.7 cells. Cell Mol Immunol 2009;6:129-33. 10.1038/cmi.2009.18 [DOI] [PMC free article] [PubMed] [Google Scholar]
- 33.Ogawa K, Funaba M, Chen Y, et al. Activin A functions as a Th2 cytokine in the promotion of the alternative activation of macrophages. J Immunol 2006;177:6787-94. 10.4049/jimmunol.177.10.6787 [DOI] [PubMed] [Google Scholar]
- 34.Peng W, Kepsch A, Kracht TO, et al. Activin A and CCR2 regulate macrophage function in testicular fibrosis caused by experimental autoimmune orchitis. Cell Mol Life Sci 2022;79:602. 10.1007/s00018-022-04632-4 [DOI] [PMC free article] [PubMed] [Google Scholar]
- 35.Piccolo S, Dupont S, Cordenonsi M. The biology of YAP/TAZ: hippo signaling and beyond. Physiol Rev 2014;94:1287-312. 10.1152/physrev.00005.2014 [DOI] [PubMed] [Google Scholar]
- 36.Shen H, Huang X, Zhao Y, et al. The Hippo pathway links adipocyte plasticity to adipose tissue fibrosis. Nat Commun 2022;13:6030. 10.1038/s41467-022-33800-0 [DOI] [PMC free article] [PubMed] [Google Scholar]
- 37.Mould KJ, Moore CM, McManus SA, et al. Airspace Macrophages and Monocytes Exist in Transcriptionally Distinct Subsets in Healthy Adults. Am J Respir Crit Care Med 2021;203:946-56. 10.1164/rccm.202005-1989OC [DOI] [PMC free article] [PubMed] [Google Scholar]
- 38.Leach SM, Gibbings SL, Tewari AD, et al. Human and Mouse Transcriptome Profiling Identifies Cross-Species Homology in Pulmonary and Lymph Node Mononuclear Phagocytes. Cell Rep 2020;33:108337. 10.1016/j.celrep.2020.108337 [DOI] [PMC free article] [PubMed] [Google Scholar]
- 39.Serezani APM, Pascoalino BD, Bazzano JMR, et al. Multiplatform Single-Cell Analysis Identifies Immune Cell Types Enhanced in Pulmonary Fibrosis. Am J Respir Cell Mol Biol 2022;67:50-60. 10.1165/rcmb.2021-0418OC [DOI] [PMC free article] [PubMed] [Google Scholar]
- 40.Gomez Perdiguero E, Klapproth K, Schulz C, et al. Tissue-resident macrophages originate from yolk-sac-derived erythro-myeloid progenitors. Nature 2015;518:547-51. 10.1038/nature13989 [DOI] [PMC free article] [PubMed] [Google Scholar]
- 41.Guilliams M, De Kleer I, Henri S, et al. Alveolar macrophages develop from fetal monocytes that differentiate into long-lived cells in the first week of life via GM-CSF. J Exp Med 2013;210:1977-92. 10.1084/jem.20131199 [DOI] [PMC free article] [PubMed] [Google Scholar]
- 42.Hoeffel G, Chen J, Lavin Y, et al. C-Myb(+) erythro-myeloid progenitor-derived fetal monocytes give rise to adult tissue-resident macrophages. Immunity 2015;42:665-78. 10.1016/j.immuni.2015.03.011 [DOI] [PMC free article] [PubMed] [Google Scholar]
- 43.Evren E, Ringqvist E, Doisne JM, et al. CD116+ fetal precursors migrate to the perinatal lung and give rise to human alveolar macrophages. J Exp Med 2022;219:e20210987. 10.1084/jem.20210987 [DOI] [PMC free article] [PubMed] [Google Scholar]
- 44.Liao M, Liu Y, Yuan J, et al. Single-cell landscape of bronchoalveolar immune cells in patients with COVID-19. Nat Med 2020;26:842-4. 10.1038/s41591-020-0901-9 [DOI] [PubMed] [Google Scholar]
- 45.Gschwend J, Sherman SPM, Ridder F, et al. Alveolar macrophages rely on GM-CSF from alveolar epithelial type 2 cells before and after birth. J Exp Med 2021;218:e20210745. 10.1084/jem.20210745 [DOI] [PMC free article] [PubMed] [Google Scholar]
- 46.Schneider C, Nobs SP, Kurrer M, et al. Induction of the nuclear receptor PPAR-γ by the cytokine GM-CSF is critical for the differentiation of fetal monocytes into alveolar macrophages. Nat Immunol 2014;15:1026-37. 10.1038/ni.3005 [DOI] [PubMed] [Google Scholar]
- 47.Baker EH, Baines DL. Airway Glucose Homeostasis: A New Target in the Prevention and Treatment of Pulmonary Infection. Chest 2018;153:507-14. 10.1016/j.chest.2017.05.031 [DOI] [PubMed] [Google Scholar]
- 48.Jakubzick C, Choi ES, Joshi BH, et al. Therapeutic attenuation of pulmonary fibrosis via targeting of IL-4- and IL-13-responsive cells. J Immunol 2003;171:2684-93. 10.4049/jimmunol.171.5.2684 [DOI] [PubMed] [Google Scholar]
- 49.Kropski JA, Blackwell TS. Progress in Understanding and Treating Idiopathic Pulmonary Fibrosis. Annu Rev Med 2019;70:211-24. 10.1146/annurev-med-041317-102715 [DOI] [PMC free article] [PubMed] [Google Scholar]
- 50.McCubbrey AL, Barthel L, Mohning MP, et al. Deletion of c-FLIP from CD11b(hi) Macrophages Prevents Development of Bleomycin-induced Lung Fibrosis. Am J Respir Cell Mol Biol 2018;58:66-78. 10.1165/rcmb.2017-0154OC [DOI] [PMC free article] [PubMed] [Google Scholar]
- 51.Pan T, Zhou Q, Miao K, et al. Suppressing Sart1 to modulate macrophage polarization by siRNA-loaded liposomes: a promising therapeutic strategy for pulmonary fibrosis. Theranostics 2021;11:1192-206. 10.7150/thno.48152 [DOI] [PMC free article] [PubMed] [Google Scholar]
- 52.Apostolou E, Stavropoulos A, Sountoulidis A, et al. Activin-A overexpression in the murine lung causes pathology that simulates acute respiratory distress syndrome. Am J Respir Crit Care Med 2012;185:382-91. 10.1164/rccm.201105-0784OC [DOI] [PubMed] [Google Scholar]
- 53.Hardy CL, Rolland JM, O'Hehir RE. The immunoregulatory and fibrotic roles of activin A in allergic asthma. Clin Exp Allergy 2015;45:1510-22. 10.1111/cea.12561 [DOI] [PMC free article] [PubMed] [Google Scholar]
- 54.Xie T, Han L, Chen Y, et al. Progranulin and Activin A Concentrations are Elevated in Serum from Patients with Acute Exacerbations of Idiopathic Pulmonary Fibrosis. Lung 2021;199:467-73. 10.1007/s00408-021-00470-6 [DOI] [PMC free article] [PubMed] [Google Scholar]
- 55.Piersma B, de Rond S, Werker PM, et al. YAP1 Is a Driver of Myofibroblast Differentiation in Normal and Diseased Fibroblasts. Am J Pathol 2015;185:3326-37. 10.1016/j.ajpath.2015.08.011 [DOI] [PubMed] [Google Scholar]
- 56.Liang M, Yu M, Xia R, et al. Yap/Taz Deletion in Gli(+) Cell-Derived Myofibroblasts Attenuates Fibrosis. J Am Soc Nephrol 2017;28:3278-90. 10.1681/ASN.2015121354 [DOI] [PMC free article] [PubMed] [Google Scholar]
- 57.Liu F, Lagares D, Choi KM, et al. Mechanosignaling through YAP and TAZ drives fibroblast activation and fibrosis. Am J Physiol Lung Cell Mol Physiol 2015;308:L344-57. 10.1152/ajplung.00300.2014 [DOI] [PMC free article] [PubMed] [Google Scholar]
- 58.Ohga E, Matsuse T, Teramoto S, et al. Activin receptors are expressed on human lung fibroblast and activin A facilitates fibroblast-mediated collagen gel contraction. Life Sci 2000;66:1603-13. 10.1016/S0024-3205(00)00480-X [DOI] [PubMed] [Google Scholar]
- 59.Kojima I, Mogami H, Kawamura N, et al. Modulation of growth of vascular smooth muscle cells by activin A. Exp Cell Res 1993;206:152-6. 10.1006/excr.1993.1131 [DOI] [PubMed] [Google Scholar]
- 60.Liang J, Zhang Y, Xie T, et al. Hyaluronan and TLR4 promote surfactant-protein-C-positive alveolar progenitor cell renewal and prevent severe pulmonary fibrosis in mice. Nat Med 2016;22:1285-93. 10.1038/nm.4192 [DOI] [PMC free article] [PubMed] [Google Scholar]
- 61.Nieto MA, Huang RY, Jackson RA, et al. EMT: 2016. Cell 2016;166:21-45. 10.1016/j.cell.2016.06.028 [DOI] [PubMed] [Google Scholar]
- 62.Yang J, Antin P, Berx G, et al. Guidelines and definitions for research on epithelial-mesenchymal transition. Nat Rev Mol Cell Biol 2020;21:341-52. 10.1038/s41580-020-0237-9 [DOI] [PMC free article] [PubMed] [Google Scholar]
- 63.Hay ED. An overview of epithelio-mesenchymal transformation. Acta Anat (Basel) 1995;154:8-20. 10.1159/000147748 [DOI] [PubMed] [Google Scholar]
- 64.Iwano M, Plieth D, Danoff TM, et al. Evidence that fibroblasts derive from epithelium during tissue fibrosis. J Clin Invest 2002;110:341-50. 10.1172/JCI0215518 [DOI] [PMC free article] [PubMed] [Google Scholar]








