Abstract
Background
Recent phase III randomized controlled trials have demonstrated that first-line immune checkpoint inhibitors (ICIs) improve prognosis in advanced HER-2-negative gastric cancer patients with programmed death ligand 1 (PD-L1) combined positive score (CPS) higher than 5. However, these findings are not confirmed in real-world settings, and the benefits in PD-L1 CPS < 5 patients remain controversial.
Methods
In this multicenter, retrospective cohort study, data from across thirteen medical centers were analyzed by inverse probability of treatment weighting for matching, alongside univariate and multivariate COX proportional hazard regression models. Genomic and transcriptomic analyses were conducted to identify efficacy prognostic models and resistance mechanisms.
Results
This study included 573 patients with advanced gastric cancer, 265 treated with chemotherapy and 308 with ICIs plus chemotherapy. In the overall cohort and HER-2-negative patients, the combination therapy significantly improved progression-free survival and overall survival, without marked increases in severe adverse events. Notably, patients with PD-L1 CPS 1–4 showed significant overall survival prolongation and a trend towards improved progression-free survival with combination therapy. Patients with unknown PD-L1 status also benefitted from ICIs. SMARCA4 and BRCA2 mutations were more frequent in patients with responses, while CCNE1 and ZFHX3 alternation, alongside high “ABC transporters” signatures, were more common in non-responsive patients. A novel risk model, PGFIC, outperformed traditional biomarkers in predicting treatment outcomes.
Conclusions
Adding ICIs to first-line treatment significantly prolongs survival in overall patients and in those with PD-L1 CPS 1–4 or unknown. This study also provides valuable insights into prognostic markers and resistance mechanisms, potentially guiding immunotherapy strategies.
Supplementary Information
The online version contains supplementary material available at 10.1186/s12916-024-03801-5.
Keywords: Gastric cancer, First-line treatment, Immune checkpoint inhibitor, Retrospective study, Multi-omics
Background
Gastric cancer (GC) is the fifth most common cancer and the fourth leading cause of cancer-related death worldwide [1]. The regions with the highest GC incidence rates include Northeast Asia, South and Central America, and Eastern Europe [2]. The insidious onset of GC often results in symptoms that are challenging to distinguish from benign diseases, leading to approximately 40% of patients being advanced stage at the initial diagnosis [3]. In the past, chemotherapy was the standard first-line treatment for advanced GC but only yielded a 5-year survival rate of less than 20% and a median overall survival (mOS) of less than one year [4]. The introduction of trastuzumab, targeting anti-human epidermal growth factor receptor-2 (HER-2), has improved the mOS to over fourteen months in patients with HER-2-amplified advanced GC [5]. However, patients with HER-2 positivity represent only 7% to 34% of the entire GC population [5]. In recent years, immune checkpoint inhibitor (ICIs) therapy has brought new hope to advanced GC, albeit in the face of various challenges. Several randomized controlled trials (RCTs) have shown that the combination of ICIs and chemotherapy significantly prolongs median progression-free survival (mPFS) and mOS in patients with advanced HER-2-negative GC, especially those with high programmed death ligand 1 (PD-L1) expression, as measured by the combined positive score (CPS) ≥ 5. [6–8] However, there were still negative survival outcomes in large RCTs in advanced GC, such as KEYNOTE-062. [9]. In the ATTRACTION-4 trial, ICI combined with chemotherapy only achieved a significant benefit in PFS, but failed in OS, another primary endpoint [10].
Whether patients with low CPS expression can benefit from immunotherapy remains a hotly debated topic in clinical practice. Current evidence supports favorable outcomes for first-line ICIs combined with chemotherapy compared to chemotherapy alone in RCTs for advanced GC, primarily obtained in studies with a large proportion of patients with PD-L1 CPS ≥ 5. However, there is insufficient evidence to determine whether patients with low PD-L1 CPS expression, including those with CPS < 1 or CPS 1–4, would benefit from immunotherapy [9]. A simulated individual patient data analysis using the KMSubtraction tool found no significant benefit in PFS or OS for advanced GC patients with PD-L1 CPS 1–4 after immunotherapy [11]. Actually, PD-L1’s predicting role is limited due to its substantial spatial and temporal heterogeneity, especially in small available samples that may not accurately represent the PD-L1 expression of the entire tumor [12]. Furthermore, different methods for detecting PD-L1 expression also yield inconsistent results [13]. Alongside PD-L1, other predictive biomarkers recommended in clinical practice, including microsatellite instability (MSI), tumor mutation burden (TMB), and Epstein-Barr virus (EBV) infection, also encounter limitations in terms of specificity or predictive efficacy [12, 14, 15]. Therefore, further research is urgently needed to identify more effective biomarkers that can accurately guide treatment decisions for advanced GC.
Recently, real-world studies have gained increasing attention for their broad patient inclusivity, closer alignment to clinical reality, and robust practical applicability [16]. However, there remains an absence of large-scale real-world data addressing the efficacy, safety, and predictive markers for the first-line ICIs in combination with chemotherapy versus chemotherapy alone in advanced GC so far. To bridge this gap, we conducted a multicenter, retrospective study to validate the possible effectiveness of first-line immunotherapy in this population. Our research focused on the relationship between the efficacy of ICIs and the PD-L1 CPS in a real-world setting, paying special attention to patients with low or unknown CPS levels. Additionally, we explored potential molecular markers for predicting efficacy and investigating the mechanisms of resistance to ICIs through genetic sequencing analyses.
Methods
Study design and participants
This multicenter, retrospective, controlled study was conducted in thirteen grade A tertiary hospitals in Shandong Province, China, including Qilu Hospital of Shandong University, Jinan Central Hospital, Linyi People's Hospital, Linyi Cancer Hospital, Affiliated Hospital of Qingdao University, Qingdao Municipal Hospital, Qilu Hospital of Shandong University (Qingdao), The First Affiliated Hospital of Shandong First Medical University, The Second Affiliated Hospital of Shandong First Medical University, Shandong Provincial Hospital, Weihai Municipal Hospital, Yantai Yuhuangding Hospital, and Zibo Center Hospital. Patients with advanced GC or gastro-esophageal junction cancer (GEJC) who began first-line treatment from January 1, 2018, to July 15, 2022, were enrolled and were followed up until December 31, 2022.
Eligible patients were aged 18–85 years, with histologically confirmed gastric and gastro-esophageal junction adenocarcinoma, including metastatic or locally advanced GC/GEJC without operation indication, or recurrent GC/GEJC at least six months post adjuvant chemotherapy. Patients should have a minimum of two cycles of chemotherapy or chemotherapy combined with ICIs for their first-line therapy. Trastuzumab is allowed for patients with HER-2 positive tumor. Exclusion criteria include individuals with multiple primary tumors, as well as those lacking evaluable lesions or efficacy assessment. The decision to receive chemotherapy alone or chemotherapy plus ICI was determined by the physician, based on their clinical judgment, when ICIs were not yet a standardized first-line treatment for gastric cancer. This study followed the Strengthening the Reporting of Observational Studies in Epidemiology (STROBE) reporting guideline for observational studies.
Data collection and assessment
Patient information was collected through the electronic medical record system and follow-up visits at least every three months. Imaging results, including CT and MRI results within 28 days before the patient's initial treatment, were utilized as the baseline data for evaluating efficacy. Tumor responses were assessed according to Response Evaluation Criteria In Solid Tumors (RECIST) 1.1 criteria [17], and categorized as complete response (CR), partial response (PR), stable disease (SD), or progressive disease (PD) for patients with measurable lesions, and as CR, non-PR/non-PD, or PD for patients without measurable lesions. The objective response rate (ORR) was defined as the proportion of patients achieving CR or PR. PFS was defined as the time interval from the initiation of first-line therapy to PD or death from any cause. OS was defined as the time interval from the initiation of first-line treatment to death for any reason. Adverse events were assessed throughout the study according to Common Terminology Criteria for Adverse Events (CTCAE) version 5.0 [18]. PD-L1 CPS scoring was conducted using the 22C3 (73.7%) and SP263 (26.3%) antibody clones, primarily based on the preferences of the respective centers. The comparability among pathologists was evaluated using the Fleiss' kappa statistic, which indicated good reliability [19].
Genome and transcriptome sequencing
Targeted genomic sequencing was implemented on genomic DNA from tumor samples and matched peripheral blood samples to identify single nucleotide variants (SNVs), small insertions/deletions (indels), and copy number variation (CNV) using two platforms: the ChosenOne™ 599 gene panel and the YuceOne™ 1012 gene panel. We used the intersection of the genes covered by both panels, resulting in a total of 408 genes, for analysis. Transcriptome sequencing was performed using the NextSeq 550AR platform. Differential expression genes (DEGs) were identified by the “Limma” package, with genes exhibiting |log2(fold change) |> 1 and adjusted P < 0.05 considered as DEGs. Pathway enrichment analysis was performed using the “GSEA” package, with the “GSVA” package used for single-sample GSEA analysis. Based on the gene expression matrix, R packages including “xCell” [20], “Cibersort” [21], “MCPcounter” [22], and “Estimate” [23] were utilized to estimate the abundance of immune cell infiltration in each sample. A prognostic model was constructed using LASSO Cox regression on genes with a mutation frequency > 3%. Eigenvalues of relevant genes were calculated from the LASSO regression coefficients to refine the model. Optimal cut-off values were determined by utilizing the “Survival” package.
Statistical analysis
Categorical data were analyzed using Fisher’s exact or Chi-Square tests. Continuous variables were compared using the unpaired t-test or Mann–Whitney test. Baseline characteristics of the groups were matched by Inverse Probability of Treatment Weighting (IPTW), with standardized mean differences (SMD) greater than 10% or P < 0.05 considered significant between-group differences. Kaplan–Meier survival curves were assessed using the Log-rank test for OS and PFS estimations. Hazard ratio (HR) and 95% confidence interval (CI) were calculated with univariate and multivariate Cox proportional hazard models. All statistical analyses were implemented using R 4.3.1 software, SPSS 26.0, and GraphPad Prism 9. All reported P values are two-sided, with values less than 0.05 considered statistically significant.
Results
Patient characteristics
We screened 817 GC patients with first-line treatment and ultimately enrolled a total of 573 patients, of whom 265 received chemotherapy alone, and 308 received a combination of chemotherapy and ICIs (Additional file 1: Fig. S1). Detailed chemotherapy regimens were displayed in Additional file 1: Table S1, with no significant differences between the two groups, and the types of ICIs used are listed in Additional file 1: Table S2, with 95.5% being anti-PD-1 antibodies. Among the patients, 9% exhibited HER-2 positivity. Except for disparities in HER-2 status, PD-L1 expression, mismatch repair (MMR)/MSI status, and TMB, no significant differences in other baseline characteristics were observed between the two groups (Table 1). Factors with significant differences were balanced through IPTW, except for TMB (Table 1). Consistent with the overall population, the HER-2 negative group displayed disparities with regard to PD-L1 expression, and MMR/MSI status, which were also eliminated by IPTW (Additional file 1: Table S3 and S4).
Table 1.
Baseline characteristics of overall patients before and after IPTW
| Unmatched | IPTW | |||||
|---|---|---|---|---|---|---|
| Characteristics | C | I + C | P | C | I + C | P |
| Number (%) | Number (%) | Number (%) | Number (%) | |||
| Overall | 265(100) | 308(100) | 269(100) | 305(100) | ||
| Age | 0.088 | 0.683 | ||||
| < 60 | 129(49) | 128(42) | 111(41) | 131(43) | ||
| ≥ 60 | 136(51) | 180(58) | 158(59) | 174(57) | ||
| Sex | 0.203 | 0.916 | ||||
| Female | 60(23) | 84(27) | 66(25) | 76(25) | ||
| Male | 205(77) | 224(73) | 203(75) | 229(75) | ||
|
ECOG performance status score |
0.806 | 0.706 | ||||
| 0 ~ 1 | 250(94) | 292(95) | 252(93) | 288(94) | ||
| ≥ 2 | 15(6) | 16(5) | 17(7) | 17(6) | ||
| HER-2 | 0.971 | 0.843 | ||||
| Negative | 242(91) | 281(91) | 243(90) | 277(91) | ||
| Positive | 23(9) | 27(9) | 26(10) | 28(9) | ||
| PD-L1 expression (CPS) | < 0.001 | 0.921 | ||||
| < 1 | 50(19) | 70(23) | 62(23) | 66(22) | ||
| ≥ 1 | 13(5) | 93(30) | 49(18) | 57(19) | ||
| Unknown | 202(76) | 145(47) | 158(59) | 182(59) | ||
| MMR/MSI status | 0.004 | 0.980 | ||||
| pMMR/MSS | 161(61) | 185(60) | 161(60) | 182(60) | ||
| dMMR/MSI-High | 5(2) | 24(8) | 15(6) | 16(5) | ||
| Unknown | 99(37) | 99(32) | 93(34) | 107(35) | ||
| TMB | < 0.001 | < 0.001 | ||||
| < 10 Muts/Mb | 1(< 1) | 46(15) | 6(2) | 36(12) | ||
| ≥ 10 Muts/Mb | 1(< 1) | 20(6) | 1(1) | 15(5) | ||
| Unknown | 263(99) | 242(79) | 262(97) | 254(83) | ||
| Peritoneum metastatic | 0.264 | 0.986 | ||||
| No | 206(78) | 251(81) | 218(81) | 247(81) | ||
| Yes | 59(22) | 57(19) | 51(19) | 58(19) | ||
| Liver metastatic | 0.671 | 0.476 | ||||
| No | 178(67) | 212(69) | 175(65) | 207(68) | ||
| Yes | 87(33) | 96(31) | 94(35) | 98(32) | ||
| Lung metastatic | 0.994 | 0.595 | ||||
| No | 240(91) | 279(91) | 246(91) | 275(90) | ||
| Yes | 25(9) | 29(9) | 23(9) | 30(10) | ||
| Number of metastatic sites | 0.147 | 0.945 | ||||
| < 3 | 145(55) | 187(61) | 156(58) | 176(58) | ||
| ≥ 3 | 120(45) | 121(39) | 113(42) | 129(42) | ||
| DLN metastatic | 0.374 | 0.891 | ||||
| No | 103(39) | 131(43) | 110(41) | 123(40) | ||
| Yes | 162(61) | 177(57) | 159(59) | 182(60) | ||
| Primary sites | 0.304 | 0.938 | ||||
| Gastric cancer | 258(97) | 295(96) | 259(96) | 292(96) | ||
| GEJC | 7(3) | 13(4) | 11(4) | 12(4) | ||
| Signet ring cell | 0.068 | 0.972 | ||||
| No | 208(78) | 260(84) | 224(83) | 253(83) | ||
| Yes | 57(22) | 48(16) | 45(17) | 51(17) | ||
| Previous gastrectomy | 0.081 | 0.233 | ||||
| No | 199(75) | 211(69) | 197(73) | 209(69) | ||
| Yes | 66(25) | 97(31) | 72(27) | 96(31) | ||
| NLR | 0.293 | 0.132 | ||||
| < 3 | 151(57) | 162(53) | 153(57) | 154(51) | ||
| ≥ 3 | 114(43) | 146(47) | 116(43) | 151(49) | ||
C Chemotherapy alone, CPS Combined positive score, DLN Distant lymph node, dMMR Deficient DNA mismatch repair, ECOG Eastern Cooperative Oncology Group, GEJC Gastro-oesophageal junction cancer, I + C Immune checkpoint inhibitors combined with chemotherapy, IPTW Inverse probability of treatment weighting, MSI Microsatellite instability, NLR Neutrophil–lymphocyte ratio, pMMR Proficient DNA mismatch repair
Efficacy and safety
In the total population, the median follow-up time was 11.2 months (IQR: 7.5–21.1) for PFS and 11.8 months (IQR: 7.4–22.4) for OS. ICIs plus chemotherapy showed superior PFS (HR, 0.45; 95% CI, 0.37–0.55; mPFS, 10.2 vs 5.4 months) and OS (HR, 0.41; 95% CI, 0.31–0.55; mOS, 19.3 vs 11.9 months) compared with chemotherapy alone (Figs. 1A and B). In addition, the ORR was significantly higher in the combination group (44.4% vs 34.7%, P = 0.020) (Fig. 1C). After IPTW adjustment (Fig. 1D), the combination group still had significantly longer PFS (HR, 0.45, 95% CI: 0.36–0.56; mPFS 10.2 vs 5.3 months) and OS (HR, 0.40, 95% CI: 0.29–0.54; mOS 19.3 vs 11.6 months) (Figs. 1E and F).
Fig. 1.
Treatment efficacy in all patients and HER-2 negative patients. A, B Kaplan–Meier plots of progression-free survival (A) and overall survival (B) across all patients. C Objective response rate in all patients. D SMD in all patients pre- and post-application of IPTW. E, F Kaplan–Meier plots of progression-free survival (E) and overall survival (F) in all patients post-IPTW. G, H Kaplan–Meier plots of progression-free survival (G) and overall survival (H) in HER-2 negative patients. I Objective response rate in HER-2 negative patients. J SMD in HER-2 negative patients pre- and post-application of IPTW. K, L Kaplan–Meier plots of progression-free survival (K) and overall survival (L) in HER-2 negative patients post-IPTW. Abbreviations: C, Chemotherapy alone; CPS, Combined positive score; CR, Complete response; ECOG, Eastern Cooperative Oncology Group; I + C, Immune checkpoint inhibitors combined with chemotherapy; IPTW, Inverse probability of treatment weighting; MMR, Mismatch repair; MSI, Microsatellite instability; ORR, Objective response rate; PD, Progressive disease; PD-L1, Programmed death ligand 1; PR, Partial response; SD, Stable disease; SMD, Standardized mean difference
In the HER-2 negative population, ICIs plus chemotherapy showed a significant improvement in PFS (HR, 0.44; 95% CI, 0.36–0.55) and OS (HR, 0.42; 95% CI, 0.31–0.56) vs. chemotherapy alone (Figs. 1G and H), as well as significantly increased ORR (43.5% vs 31.8%, P = 0.007) (Fig. 1I). After IPTW adjustment (Fig. 1J), both mPFS (9.4 vs. 5.2 months; HR, 0.45; 95% CI, 0.36–0.58) and mOS (18.3 vs 11.5 months; HR, 0.42; 95% CI, 0.31–0.58) were prolonged significantly with ICIs plus chemotherapy vs. chemotherapy alone (Figs. 1K and L). In HER-2 positive patients, the addition of ICIs with or without targeted therapy had a certain trend toward benefit, but this did not reach a statistical difference (Additional file 1: Figs. S2A-D). Furthermore, the ORRs between the two groups were comparable (Additional file 1: Figs. S2E and F).
There was no significant difference in the overall incidence of treatment-related adverse events (TRAEs) between the chemotherapy and the combination groups (Additional file 1: Table S5). The incidence of rash (all grades and grades 3–4) was significantly higher in the combination group. Additionally, the combination treatment resulted in a significantly higher incidence of elevated aminotransferases and hypothyroidism in contrast to the chemotherapy group, without a significant difference in the incidence of grade 3 or higher adverse events.
Subgroup analysis
To further investigate whether and which population with distinct clinical characteristics can benefit from ICIs plus chemotherapy, we conducted subgroup analyses (Fig. 2 and Additional file 1: Fig. S3). In the overall population, both univariate and multivariate analyses, after adjustment for HER-2 expression, PD-L1 CPS expression, and MMR or MSI status, the benefit in PFS and OS was observed in subgroups both older or younger than 60 years, male, with ECOG score 0–1, HER-2 negative, PD-L1 CPS ≥ 5, proficient DNA mismatch repair (pMMR) or microsatellite stability (MSS), primary stomach tumors, signet ring cell or non-signet ring cell carcinoma, without lung or peritoneal metastases, with or without hepatic or distant lymph node metastases, with more or fewer than three metastatic sites, with or without gastrectomy, and NLR < 3 or ≥ 3 (Figs. 2A-B and Additional file 1: Figs. S3A-B). Interaction analysis showed P-values < 0.05 between PD-L1 CPS and PFS, as well as between PD-L1 CPS or MMR status and OS (Additional file 1: Figs. S3A-B). The results of HER-2 negative patients were similar to those of the entire population (Additional file 1: Figs. S4A-D).
Fig. 2.
Subgroup analysis in all patients. A, B Forest plots for progression-free survival (A) and overall survival (B) across different patient subgroups, based on multivariate Cox analysis. C, D Kaplan–Meier plots of progression-free survival (C) and overall survival (D) in patients with PD-L1 CPS < 1. E, F Kaplan–Meier plots of progression-free survival (E) and overall survival (F) in patients with PD-L1 CPS 1–4. G, H Kaplan–Meier plots of progression-free survival (G) and overall survival (H) in patients with PD-L1 CPS ≥ 5. I, J Kaplan–Meier plots of progression-free survival (I) and overall survival (J) in patients with unknown PD-L1 CPS post-IPTW. Abbreviations: C, Chemotherapy alone; CPS, Combined positive score; dMMR, Deficient DNA mismatch repair; ECOG, Eastern Cooperative Oncology Group; HR, Hazard ratio; I + C (IC), Immune checkpoint inhibitors combined with chemotherapy; mOS, Median overall survival time; mPFS, Median progression-free survival time; MSI, Microsatellite instability; MSS, Microsatellite stable; PD-L1, Programmed death ligand 1; pMMR, Proficient DNA mismatch repair; N, Number; TMB, Tumor mutation burden
In the PD-L1 CPS < 1 subgroup of the overall population, no significant difference was observed in PFS (HR, 0.73; 95% CI, 0.45–1.19; mPFS, 9.1 vs. 6.0 months) or OS (HR, 0.67; 95% CI, 0.36–1.24; mOS 17.3 vs. 13.0 months) between the two groups (Figs. 2C and D). In the population with PD-L1 CPS of 1–4, although the PFS only showed a trend toward improvement in the combination group (HR, 0.54; 95% CI, 0.22–1.30; mPFS,10.2 vs 4.6 months) compared to chemotherapy alone, the OS did show a significant prolongation (16.0 vs 8.8 months; HR, 0.24; 95% CI, 0.08–0.70) (Figs. 2E and F). In patients with PD-L1 CPS ≥ 5, ICIs plus chemotherapy also exhibited superior PFS (HR, 0.08; 95% CI, 0.02–0.38; mPFS, 11.4 vs. 2.9 months) and OS (HR, 0.23; 95% CI, 0.06–0.95; mOS, 20.3 vs 7.1 months) compared with chemotherapy alone (Figs. 2G and H). In the population with unknown PD-L1 CPS, the ICIs plus chemotherapy group showed significant benefits for both PFS and OS compared to the chemotherapy group (Additional file 1: Figs. S3C and D). To address potential disparities between groups in patients with unknown PD-L1 CPS, we carried out IPTW matching (Additional file 1: Fig. S3E and Table S6) and found that the patients with ICIs plus chemotherapy still experienced significantly longer mPFS (11.6 vs. 5.2 months, HR, 0.38; 95% CI, 0.28–0.51) and mOS (22.7 vs. 10.8 months, HR, 0.34; 95% CI, 0.22–0.55) compared to chemotherapy (Figs. 2I and J). The subgroup analysis results according to PD-L1 expression in the HER-2 negative population were in line with those of the overall population (Additional file 1: Figs. S4A-D).
Predictive biomarkers of efficacy
To explore the predictive markers associated with the efficacy of ICIs and identify the potential beneficiaries, we analyzed the correlation between clinicopathological characteristics and treatment efficacy in patients receiving ICIs plus chemotherapy (Figs. 3A-B and Additional file 1: Figs. S5A-B). In the univariate analysis, PFS was prolonged in patients with TMB ≥ 10 Muts/Mb compared to those with TMB < 10 Muts/Mb (HR, 0.46; 95% CI, 0.22–0.96) (Figs. 3C), but OS did not reach a significant superiority (Additional file 1: Fig. S5E). Median OS was prolonged in patients with deficient DNA mismatch repair (dMMR)/MSI-High (HR, 0.10; 95% CI, 0.01–0.71) compared to patients with pMMR/MSS tumors (Fig. 3D). Patients with signet ring cell carcinoma exhibited a significantly shorter OS than those with non-signet ring cell carcinoma (HR, 2.24; 95% CI; 1.27–3.96) (Fig. 3E). Moreover, the presence of peritoneal metastases was associated with a reduced OS compared to patients without peritoneal metastases (HR, 1.85; 95% CI, 1.09–3.15) (Fig. 3F). Finally, patients with more than three metastatic sites had a higher risk of death than those with fewer than three sites (HR, 1.86; 95% CI, 1.13–3.07) (Fig. 3G). No significant difference was observed between high and low PD-L1 CPS expression levels in the patients with ICIs plus chemotherapy (Additional file 1: Figs. S5C and D).
Fig. 3.
Analysis of prognostic factors for ICIs combined with chemotherapy. A, B Forest plots for progression-free survival (A) and overall survival (B). Results in A and B were from univariate Cox analysis. C Kaplan–Meier plot comparing progression-free survival in patients with TMB-low vs. TMB-high GC. D Kaplan–Meier plot comparing overall survival in patients with pMMR/MSS vs. dMMR/MSI-high GC. E Kaplan–Meier plot comparing overall survival in patients with signet ring cell vs. non-signet ring cell carcinoma. F Kaplan–Meier plot of overall survival in patients with vs. without peritoneum metastasis. G Kaplan–Meier plot of overall survival in patients with < 3 vs. patients with ≥ 3 metastatic sites. Abbreviations: dMMR, Deficient DNA mismatch repair; ECOG, Eastern Cooperative Oncology Group; HR, Hazard ratio; ICIs, Immune checkpoint inhibitors; mOS, Median overall survival time; mPFS, Median progression-free survival time; MSI, Microsatellite instability; MSS, Microsatellite stable; PD-L1, Programmed death ligand 1; pMMR, Proficient DNA mismatch repair; TMB, Tumor mutation burden
In the chemotherapy-alone group, patients with PD-L1 CPS ≥ 5 had significantly shorter PFS than those with PD-L1 CPS < 1 (HR, 5.54; 95% CI, 1.67–18.40), while OS had no significant difference (HR, 1.96; 95% CI, 0.58–6.56) (Additional file 1: Figs. S6A, B, E, and F). Besides, patients with dMMR or MSI-high did not exhibit a statistical difference in PFS (HR,1.19; 95% CI, 0.44–3.22) compared with those with pMMR or MSS, but their OS was notably shortened (HR,3.21; 95% CI, 1.17–8.81) (Additional file 1: Figs. S6C-F).
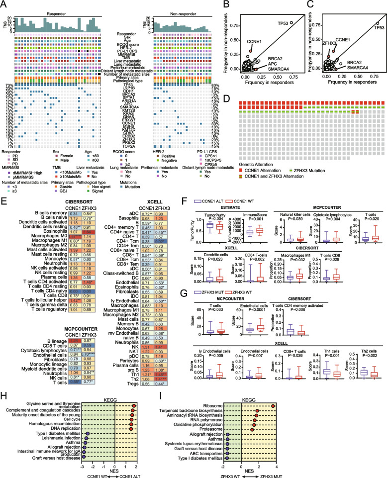
Genomic alternation and its association with treatment response
We performed genome sequencing on patients who underwent ICIs plus chemotherapy (Fig. 4A and Additional file 1: Table S7). It revealed a significant decrease in the mutation frequency of APC and SMARCA4 and an increase in CCNE1 alternation in patients who did not achieve a PR (NPR), compared to those with PR (Fig. 4B). After excluding patients with dMMR or MSI-high, the frequency of SMARCA4 and BRCA2 mutations remained significantly increased in patients with PR. In contrast, NPR patients harbored a higher frequency of CCNE1 and ZFHX3 alternations (Fig. 4C). The frequencies of CCNE1 and ZFHX3 alternations in GC were both around 11%, as documented in the TCGA database (Fig. 4D). Next, we investigated the immune microenvironment via data from the TCGA database. In this cohort, tumors with CCNE1 alternation were characterized by elevated tumor purity and reduced immune scores by the ESTIMATE tool. Correspondingly, CCNE1 alternation was associated with a significant reduction in the relative abundance of natural killer (NK) cells, cytotoxic lymphocytes, T cells, dendritic cells, CD8 + T cells, and M1 macrophages, as assessed by the deconvolution algorithms (Figs. 4E and F). Furthermore, the top down-regulated pathways in CCNE1-amplified patients were immune-related, including "graft versus host disease", "intestinal immune network for IgA production", "allograft rejection", and "antigen receptor" pathways. Additionally, pathways involved in cell proliferation, such as "Cell cycle", "DNA replication", and "Mitosis", were significantly up-regulated in these patients (Fig. 4H and Additional file 1: Fig. S7A).
Fig. 4.
Association between genomic characteristics and responses. A Mutational landscape grouped by PR and non-PR, with TMB values in the upper panel. B, C Differential genomic changes between PR and non-PR tumors in all samples (B) and excluding MSI-high patients (C). D Overview of CCNE1 and ZFHX3 alternations in the TCGA stomach adenocarcinoma cohort. E Heatmap depicting immune-related signatures in tumors with or without CCNE1 alternation/ZFHX3 mutation. The numbers represent the log-transformed fold changes in expression, and statistical significance is denoted as follows: *P < 0.05; **P < 0.01; ***P < 0.001; ****P < 0.0001. F Comparison of immune-related signatures in tumors with or without CCNE1 alternation. G Comparison of immune-related signatures in tumors with or without ZFHX3 mutation. H Enrichment analysis of KEGG pathways in tumors with or without CCNE1 alternation. I Enrichment analysis of KEGG pathways in tumors with or without ZFHX3 mutation. Abbreviations: ALT, Alternation; CPS, Combined positive score; dMMR, Deficient DNA mismatch repair; ECOG, Eastern Cooperative Oncology Group; GEJ, Gastro-esophageal junction; ICIs, Immune checkpoint inhibitors; MMR, Mismatch repair; MSI, Microsatellite instability; MSS, Microsatellite stable; MUT, mutation; NES, normalized enrichment score; PD, Progressive disease; PD-L1, Programmed death ligand 1; pMMR, Proficient DNA mismatch repair; PR, Partial response; SD, Stable disease; TMB, Tumor mutation burden; WT, wild-type
Patients with ZFHX3 mutation displayed a significant decrease in total T cells and CD8 + T cells, alongside a marked increase in CD4 memory T cells, Th1, and Th2 cells (Figs. 4E and G). Moreover, several immune-related pathways were significantly down-regulated in ZFHX3 mutant tumors, while pathways related to "Ribosome", "RNA polymerase", "Proteasome", and "ATP synthesis" were notably up-regulated (Fig. 4I and Additional file 1: Fig. S7B).
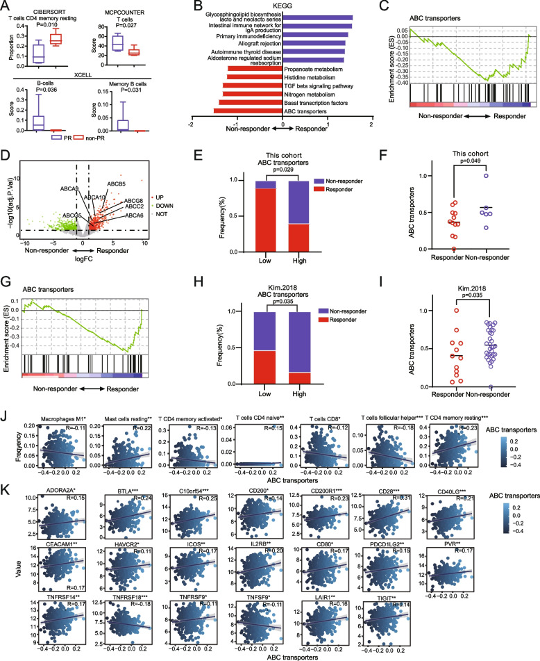
RNA expression and its relationship to treatment response
RNA sequencing revealed that patients with PR had significantly lower levels of CD4 memory T cells but higher levels of T, B, and memory B cells than NPR patients (Fig. 5A). In NPR patients, several immune-related pathways were down-regulated, while the “ATP-binding cassette (ABC) transporters” pathway exhibited the most significant up-regulation (Figs. 5B and C). Specifically, several genes in this pathway exhibited significant up-regulation in NPR tumors, including ABCC2, ABCB5, ABCA9, ABCA6, ABCG5, and ABCA10, whereas PR tumors did not exhibit any significantly up-regulated genes (Fig. 5D). Moreover, “ABC transporters” displayed a strong inverse association with ORR in our cohort (Figs. 5E and F). To determine the relationship between “ABC transporters” and response to ICI, we validated these results in a separate cohort with GC patients who received ICIs alone [24]. Similarly, the “ABC transporters” pathway was significantly enriched in NPR patients and correlated with tumor response in this cohort (Figs. 5G-I). We further investigated the association of this pathway with tumor immunity and observed a negative correlation between the ABC transporter signature and anti-tumor immune components, including CD8+ T cells, M1 macrophages, and follicular helper T cells (Fig. 5J). Conversely, there was a positive correlation between the ABC transporter signature and most immune checkpoints, such as ADORA2A, BTLA, C10orf54, CD200, CD200R1, CD28, etc. (Fig. 5K).
Fig. 5.
Transcriptomic features and treatment responses. A Comparison of immune-related signatures among patients with PR vs. NPR. B Enrichment analysis of KEGG pathways in patients with PR vs. NPR. C Enrichment plot of “ABC transporters” pathway in patients with PR vs. NPR. D Volcano plot showing differentially expressed genes between PR and NPR patients. E Proportions of PR and non-PR patients among patients with high vs. low “ABC transporters” signatures. F Levels of “ABC transporters” signature in PR vs. NPR patients. G Enrichment plot of “ABC transporters” pathway in patients with different responses in the Kim, 2018 cohort. H Proportions of PR and non-PR patients among patients with high vs. low “ABC transporters” signatures in the Kim, 2018 cohort. I Levels of “ABC transporters” signatures in patients with different responses in the Kim, 2018 cohort. J, K Correlations between “ABC transporters” pathway and immune-related signatures (J) and immune checkpoint expressions (K). Abbreviations: logFC, log-fold change; PR, Partial response
Construction of a prognostic model for ICIs efficacy
To build a prognostic model for clinical application, we screened out seven genes by LASSO regression, including KRAS, SMARCA4, ERBB2, FBXW7, MYC, PBRM1, and RNF43. We then constructed a risk model termed Prognostic Score for Gastric Cancer First-line ICIs plus Chemotherapy (PGFIC) with a formula derived from the mutation status (1 or 0) of the seven genes weighted by their respective regression coefficient. The formula is as follows: PGFIC = (0.1899 * KRAS) + (0.3927 * SMARCA4) + (0.2102 * ERBB2) + (0.4130 * FBXW7) + (0.1121 * MYC) + (0.6832 * PBRM1) + (0.2652 * RNF43) (Figs. 6A-C). An optimal cut-off value of 0 was determined to separate the patients into the PGFIC-high and PGFIC-low groups. Patients with high PGFIC had a higher PR rate and significantly longer PFS (HR, 0.20; 95% CI, 0.09–0.45) and OS (HR, 0.05; 95% CI, 0.01–0.38) compared to those with low PGFIC score (Figs. 6D-F). Furthermore, the PGFIC model yielded higher AUC values in predicting the 6-month PFS rate (Additional file 1: Fig. S8A) and 1-year OS rate (Additional file 1: Fig. S8B) than TMB, PD-L1 CPS, and MMR or MSI. In the validation cohort from Memorial Sloan Kettering (MSK) [25], patients with high PGFIC scores demonstrated a trend toward improved OS, although it did not meet the criteria for superiority (HR, 0.56; 95% CI, 0.24–1.31) for some reason (Fig. 6G).
Fig. 6.
Prognostic model construction and its association with pathways and immune responses. A Variation characteristics of the coefficient of variables in the prognostic model. B The selection process of the optimum λ value in the Lasso regression model by cross-validation method. C Mutational landscape of genes involved in PGFIC model. D Responses in patients with different PGFIC scores. E, F Kaplan–Meier plots of progression-free survival (E) and overall survival (F) stratified by PGFIC scores. G Kaplan–Meier plot of overall survival in the MSK cohort, categorized by PGFIC. H, I Comparison of immune-related signatures (H) and immune checkpoints (I) in patients with different PGFIC scores. J Enrichment analysis of KEGG pathways in patients with different PGFIC scores. K Enrichment plot of “ABC transporters” pathway in patients with different PGFIC scores. Abbreviations: CPS, Combined positive score; cDCs, Conventional dendritic cells; dMMR, Deficient DNA mismatch repair; ECOG, Eastern Cooperative Oncology Group; ICIs, Immune checkpoint inhibitors; GEJ, Gastro-esophageal junction; ly Endothelial Cells, Lymphatic endothelial cells; MMR, Mismatch repair; MSI, Microsatellite instability; MSS, Microsatellite stable; mv Endothelial Cells, Mitral valve endothelial Cells; pDCs, Plasmacytoid dendritic cells; PD, Progressive disease; PD-L1, Programmed death ligand 1; PGFIC, Prognostic Score for Gastric Cancer First-line ICIs plus Chemotherapy; pMMR, Proficient DNA mismatch repair; PR, Partial response; SD, Stable disease; TMB, Tumor mutation burden
Meaningfully, PGFIC-high patients exhibited significantly elevated levels of immune cells compared to those with low PGFIC scores, such as M1 macrophages, CD8+ T cells, cytotoxic lymphocytes, and NK cells (Fig. 6H and Additional file 1: Fig. S8C). In addition, they exhibited significantly higher expression of several immune checkpoints, such as CD274, TIGIT, LAG3, and IDO1 (Fig. 6I and Additional file 1: Fig. S8C). Furthermore, in the KEGG pathway analysis, the “ABC transporters” pathway was the most significantly down-regulated in PGFIC-high patients (Figs. 6J and K).
Discussion
Several phase III RCTs have demonstrated the superiority of first-line ICIs in combination with chemotherapy over chemotherapy alone in patients with advanced GC with a PD-L1 CPS ≥ 5. However, the efficacy of this treatment in patients with a PD-L1 CPS < 5 remains controversial [6, 9, 10]. Moreover, due to the strict inclusion criteria of RCTs, there may be a substantial discrepancy in pathological characteristics between the clinical reality and trial subjects, which limits the applicability of trial conclusions to clinical decision-making. In this multicenter, retrospective study, we included patients with more complex clinicopathological features, such as those with ECOG scores of 2 or above, older than 75 years, or with unknown PD-L1 CPS. Furthermore, the incidence of CPS ≥ 1 (47.9%) and CPS ≥ 5 (22.5%) in our cohort was lower than reported in some previous studies, particularly phase III trials. However, it aligns with certain findings from China [26], highlighting the real-world setting of this study. To address baseline disparities and mitigate the influence of confounding variables, we employed IPTW. The results echoed those of the RCTs, confirming that the ICIs in combination with chemotherapy achieved significant survival benefits compared to chemotherapy alone in the overall population, HER-2 negative and especially PD-L1 CPS ≥ 5 patients. Importantly, the magnitude of the benefit was greater than that observed in the RCTs, with HRs for PFS and OS lower than those in studies such as CheckMate-649, ORIENT-16, and RATIONALE-305. [6–8, 10, 11] This discrepancy may stem from differences in study design. First, RCTs often exclude certain patient populations, while our analysis utilized real-world data that encompassed a broader spectrum of patients and treatment regimens [27]. Second, patients in RCTs typically demonstrate higher adherence to treatment protocols, whereas real-world settings may show lower adherence due to factors such as treatment interruptions, dosage adjustments, or deviations from prescribed regimens [27]. Additionally, follow-up data revealed 12.7% of patients treated with chemotherapy alone subsequently received ICIs after progression, which is lower than the 27.8% reported in ATTRACTION-04 trial [28], which may also contribute to the differing outcomes. Although the ORR in this study is relatively lower compared to those in other trials, the improvement in ORR with ICIs was comparable to that observed in those trials. This study offers a comprehensive subgroup analysis of various clinicopathological characteristics present in the real-world setting. Patients benefited from ICIs combined with chemotherapy, achieving a mOS of longer than 18 months, regardless of whether they were older than 60 years. This is consistent with the conclusion of a meta-analysis that demonstrated equivalent benefits for older and younger patients treated with anti-PD-1 or PD-L1 inhibitors [29]. Patients with ECOG scores of 2 or higher did not get discernible survival advantages from ICIs, which aligns with the findings of a prior retrospective study on ICIs in solid tumors [30]. These findings indicate that physical condition is more relevant and essential to the efficacy of immunotherapy than physiological age. In terms of gender subgroups, negative results were observed for PFS in female GC patients, which is consistent with the findings in the female subgroup of the CheckMate 649 and ATTRACTION-4 [10] trials, possibly due to differences in the innate and adaptive immune response capabilities between females and males [31]. In patients with peritoneal or lung metastases, the immunotherapy combined with chemotherapy failed to prolong the OS significantly, mirroring the results of the ATTRACTION-4 [10] and RATIONALE-305 [6]. Therefore, alternate strategies, such as peritoneal drug perfusion [32] and radiotherapy [33], may be required for better efficacy in these cases. Multivariate analysis showed that combining ICIs with chemotherapy significantly increased OS in HER-2-positive patients. This finding is in line with prior research, suggesting that the tumor immune microenvironment in HER-2-positive GC may be favorable for ICIs to achieve greater efficacy [34].
Whether advanced GC patients with low PD-L1 CPS expression benefit from first-line immunotherapy has been a hot but controversial issue [10, 11]. Our study revealed an interaction between PD-L1 CPS scores and both PFS and OS, suggesting that the benefits of ICIs are associated with PD-L1 levels. Specifically, patients with PD-L1 CPS < 1 did not achieve additional benefit from ICIs, consistent with previous RCTs [10]. However, it remains uncertain whether patients with PD-L1 low expression (CPS 1–4) can benefit from ICIs [11]. This study represents the first to report real-world outcomes in this population. Although there was no significant reduction in the risk of disease progression, the combination of ICIs and chemotherapy significantly extended OS compared to chemotherapy alone in patients with CPS 1–4. Notably, the risk reduction of death was comparable to that in patients with CPS ≥ 5. This suggests that patients with low PD-L1 expression may still benefit from ICIs and should not disregard this treatment option. It is important to note, however, that approximately 60% of patients had an unknown PD-L1 CPS status. This may have affected our ability to fully assess the relationship between ICI efficacy and PD-L1 expression, particularly concerning the negative findings. This reflects the low rate of PD-L1 testing in real-world clinical practice, possibly due to inadequate recognition of its predicting value, sample accessibility, economic constraints, and other factors. Unfortunately, due to the retrospective nature of this study, further sample collection and PD-L1 testing were limited. Among the patients with unknown PD-L1 CPS, 95% had unknown TMB, 50.1% had unknown MMR or MSI status, and 4.9% were dMMR or MSI-High. Interestingly, in these patients with unknown biomarkers, ICIs combined with chemotherapy significantly prolonged PFS and OS compared to chemotherapy in both univariate and multivariate COX analyses, regardless of the application of IPTW to adjust for confounding factors. Despite the absence of PD-L1 status, we believe these findings reflect real-world scenarios where PD-L1 testing is not always routine or feasible, and they provide valuable insights and recommendations for patients who cannot undergo PD-L1 testing. Combining the outcomes of patients with low or unknown PD-L1 expression, we propose that immunotherapy exhibits a certain universality in modifying the tumor microenvironment to inhibit tumor growth and prolong patients’ survival. Any single indicator may hardly capture and match this universality comprehensively. Moreover, the process of reprogramming the tumor microenvironment by ICIs is intricate and consists of numerous influence factors. Although PD-L1 expression is easy to understand and use, it is not the sole determinant or a precise predictor. Therefore, it requires comprehensive analysis in conjunction with tumor development signaling pathways [35, 36] and immune microenvironments [37, 38]. Hence, it is necessary to carry out RCTs in the CPS-low advanced GC patients to clarify the efficacy of ICIs in this population. In addition, investigating the immune microenvironmental characteristics of PD-L1 CPS-low GC is crucial to exploring possible mechanisms and potential predictive markers affecting the effectiveness of ICIs. This will extend the benefits of ICIs to a broader yet more precisely defined patient population.
The limitations of conventional biomarkers in predicting the efficacy of ICIs for GC prompt us to explore the molecular characteristics of the tumors and their immune microenvironments that are associated with the efficacy of immunotherapy, by combining genomics and transcriptomics data. BRCA2 and SMARCA4 mutations were significantly associated with good response to ICIs, in line with previous studies [39, 40]. BRCA2 plays a role in the DNA damage response (DDR) pathway, while SMARCA4 is involved in chromatin remodeling and is also linked with the DNA repair protein MSH2 of the MMR pathway [41]. Mutations in these two genes may impair gene repair, leading to increased TMB and improved response to immunotherapy [41, 42]. Our study found that all patients with BRCA2 mutations and 80% of those with SMARCA4 mutations exhibited high TMB expression, reinforcing this theory. On the contrary, CCNE1 amplification and ZFHX3 mutation have been found to correlate with poor efficacy of immunotherapy in our cohort. It has been reported that tumors with CCNE1 amplification are more aggressive and immune-evasive [43, 44], contributing to increased treatment resistance and decreased patient survival across multiple cancer types [45, 46]. At present, some studies have explored anti-tumor therapy specifically targeting CCNE1. Potential treatments for CCNE1-amplified tumors include PKMYT1 inhibitors [47], adavosertib (a WEE1 inhibitor) [48], and PF3600 (a small molecule inhibitor of CDK2/4/6) [49]. Our findings also support the potential utility of these agents to convert "cold" tumors into a responsive state and enhance the efficacy of ICIs. ZFHX3 mutations have been linked to a negative prognosis in GC [50]. However, in patients with non-small cell lung cancer, these mutations are associated with prolonged survival, particularly among those receiving ICIs [51]. Consequently, further investigation into the mechanism and function of ZFHX3 mutation is warranted.
We further developed a multi-gene PGFIC model, with superior prognostic ability compared to PD-L1, TMB, and other predictors within our cohort. Low PGFIC score was associated with an immunosuppressed microenvironment and an up-regulation of the “ABC transporters” pathway, while the latter was also significantly up-regulated in NPR patients. “ABC transporters” are the most common mechanism responsible for multidrug resistance to chemotherapy [52], but it remains unclear whether they can also cause resistance to immunotherapy. Another prospective phase 2 clinical trial cohort [24], treated with pembrolizumab alone as salvage treatment, exhibited a similar trend, indicating that “ABC transporters” also impact ICIs efficacy. Mechanistically, ABC transporter proteins can regulate the tumor immune microenvironment by transporting multiple cytokines [53]. Consistently, we also discovered an association among “ABC transporters”, elevated levels of immune checkpoints, and an immunosuppressed microenvironment. Therefore, these findings suggest that ABC transporter proteins could potentially serve as new targets for improving the efficacy of ICIs. The PGFIC model did not achieve a statistical difference in the validation cohort, and it may be attributed to the fact that the MSK cohort consisted of multiple cancer types and various treatment combinations [25], differing substantially from the current study population. Thus, the reliability of the PGFIC’s prognostic efficacy needs to be validated through extra cohorts with advanced GC treated with first-line ICIs combined with chemotherapy. Additionally, testing the model in patients treated with first-line chemotherapy alone is necessary to establish its predictive value.
There are several limitations in this study. First, this is a retrospective study, inevitably harboring data biases. First, as a retrospective analysis, it is inherently subject to data biases. Although the patient population was relatively homogeneous in terms of region, financial status, and disease severity, treatment decisions were guided by physician judgment, which may have introduced biases based on personal experience and varying interpretations of immunotherapy. Second, the completeness of the data was limited due to the long observation period and the involvement of numerous hospitals. There was a low proportion of PD-L1, MMR, and TMB assessment, as well as a limited number of cases with available genetic sequence data. Notably, the absence of PD-L1 CPS data reduces the statistical power for subgroup analysis related to PD-L1. Nevertheless, patient heterogeneity in this study was minimized by the relatively uniform disease conditions, healthcare infrastructure, and geographical location of the patients. Furthermore, we applied IPTW to reduce bias and balance baseline characteristics between the two treatment groups. Lastly, some subgroups exhibited a scarcity of analyzable data due to a small sample size and data immaturity. Future studies should aim to increase sample sizes, refine the study population through a prospective real-world cohort design, and extend the follow-up durations to obtain more robust and validated data.
Conclusions
This study underscores the significant survival benefits associated with the combination of ICIs with chemotherapy compared with chemotherapy alone as a first-line treatment for advanced GC. Patients with PD-L1 CPS 1–4 and those with unknown PD-L1 status also achieved significant improvements in overall survival from combination treatments. In addition, our study provides valuable insights into tumor signaling pathways, immune microenvironments, and prognostic models closely linked to the efficacy and potential resistance mechanisms of immunotherapy in advanced GC.
Supplementary Information
Additional file 1: Fig. S1-Study profile. Fig. S2-Efficacy in HER-2 positive patients. Fig. S3-Supplementary data for subgroup analysis in all patients. Fig. S4-Subgroup analysis in HER-2 negative patients. Fig. S5-Analysis of predictive factors for ICIs combined with chemotherapy. Fig. S6-Analysis of predictive factors of efficacy for chemotherapy. Fig. S7-GO pathway analysis in patients with different genomic characteristics. Fig. S8-Supplementary data for gastric cancer first-line ICIs combined with chemotherapy (PGFIC). Table S1-Detailed chemotherapy drug protocols. Table S2-Immune checkpoint inhibitors. Table S3-Baseline characteristics of HER-2 negative patients by IPTW. Table S4-Baseline characteristics of HER-2 positive patients. Table S5-Summary of treatment-related adverse events. Table S6-Baseline characteristics of patients with PD-L1 CPS unknown by IPTW. Table S7-Baseline characteristics of patients with DNA sequencing analysis.
Acknowledgements
This work was supported by the National Natural Science Foundation of China (82173305, L.L.).
Abbreviations
- ICIs
Immune checkpoint inhibitors
- PD-L1
Programmed death ligand 1
- CPS
Combined positive score
- GC
Gastric cancer
- mOS
Median overall survival
- HER-2
Epidermal growth factor receptor-2
- mPFS
Median progression-free survival
- MSI
Microsatellite instability
- TMB
Tumor mutation burden
- EBV
Epstein-Barr virus
- GEJC
Gastro-esophageal junction cancer
- RECIST
Response Evaluation Criteria In Solid Tumors
- CR
Complete response
- PR
Partial response
- SD
Stable disease
- PD
Progressive disease
- ORR
Objective response rate
- CTCAE
Common Terminology Criteria for Adverse Events
- SNVs
Single nucleotide variants
- CNV
Copy number variation
- Indels
Insertions/deletions
- DEGs
Differential expression genes
- IPTW
Inverse Probability of Treatment Weighting
- SMD
Standardized mean differences
- HR
Hazard ratio
- CI
Confidence interval
- MMR
Mismatch repair
- TRAEs
Treatment-related adverse events
- pMMR
Proficient DNA mismatch repair
- MSS
Microsatellite stability
- NK
Natural killer
- PGFIC
Prognostic Score for Gastric Cancer First-line ICIs plus Chemotherapy
- MSK
Memorial Sloan Kettering
- ECOG
Eastern Cooperative Oncology Group
Authors’ contributions
LL and SL was responsible for overall study design. XZ, XD, AL, MS, LC, JL1, ZL1, ZL2, JZ1, JL2, FC, LQ, HL, LY, YZ, FY, JC, SW, QX, JZ2, SN, MH, RX, QW, XS, DZ, ZN accessed and verified the underlying data. XZ and SL was responsible for analysis and interpretation of data. LL, SL and XZ was responsible for writing, review, and/or revision of the manuscript. All the authors have read, discussed, and unanimously approved the final version of the manuscript. All authors had full access to the data and had the final responsibility for the decision to submit for publication.
Funding
This work was supported by the National Natural Science Foundation of China (82173305, Lian Liu).
Data availability
The datasets used or analyzed in the current study are available from the corresponding authors upon reasonable request.
Declarations
Ethics approval and consent to participate
All methods were carried out in accordance with relevant guidelines and regulations, and the study is approved by the Medical Ethical Committee of Qilu Hospital of Shandong University, the register number is KYLL-202111–141.
Consent for publication
Not applicable.
Competing interests
The authors declare no competing interests.
Footnotes
Publisher’s Note
Springer Nature remains neutral with regard to jurisdictional claims in published maps and institutional affiliations.
Xue Zhang, Xin Dai and Aina Liu contributed equally to this work.
Change history
2/12/2025
A Correction to this paper has been published: 10.1186/s12916-025-03938-x
Contributor Information
Song Li, Email: songli@sdu.edu.cn.
Lian Liu, Email: lianliu@sdu.edu.cn.
References
- 1.Sung H, Ferlay J, Siegel RL, Laversanne M, Soerjomataram I, Jemal A, Bray F. Global Cancer Statistics 2020: GLOBOCAN Estimates of Incidence and Mortality Worldwide for 36 Cancers in 185 Countries. CA Cancer J Clin. 2021;71(3):209–49. [DOI] [PubMed] [Google Scholar]
- 2.Ajani JA, D’Amico TA, Bentrem DJ, Chao J, Cooke D, Corvera C, Das P, Enzinger PC, Enzler T, Fanta P, et al. Gastric Cancer, Version 2.2022, NCCN Clinical Practice Guidelines in Oncology. J Natl Compr Canc Netw. 2022;20(2):167–92. [DOI] [PubMed] [Google Scholar]
- 3.Guan WL, He Y, Xu RH. Gastric cancer treatment: recent progress and future perspectives. J Hematol Oncol. 2023;16(1):57. [DOI] [PMC free article] [PubMed] [Google Scholar]
- 4.Smyth EC, Nilsson M, Grabsch HI, van Grieken NC, Lordick F. Gastric cancer. Lancet (London, England). 2020;396(10251):635–48. [DOI] [PubMed] [Google Scholar]
- 5.Bang YJ, Van Cutsem E, Feyereislova A, Chung HC, Shen L, Sawaki A, Lordick F, Ohtsu A, Omuro Y, Satoh T, et al. Trastuzumab in combination with chemotherapy versus chemotherapy alone for treatment of HER2-positive advanced gastric or gastro-oesophageal junction cancer (ToGA): a phase 3, open-label, randomised controlled trial. Lancet. 2010;376(9742):687–97. [DOI] [PubMed] [Google Scholar]
- 6.Moehler MH, Kato K, Arkenau H, Oh D, Tabernero J, Cruz-Correa M, Wang H, Xu H, Li J, Yang S, et al. Rationale 305: Phase 3 study of tislelizumab plus chemotherapy vs placebo plus chemotherapy as first-line treatment (1L) of advanced gastric or gastroesophageal junction adenocarcinoma (GC/GEJC). J Clin Oncol. 2023;41(4_suppl):286–286. [Google Scholar]
- 7.Xu J, Jiang H, Pan Y, Gu K, Cang S, Han L, Shu Y, Li J, Zhao J, Pan H, et al. Sintilimab Plus Chemotherapy for Unresectable Gastric or Gastroesophageal Junction Cancer: The ORIENT-16 Randomized Clinical Trial. JAMA. 2023;330(21):2064–74. [DOI] [PMC free article] [PubMed] [Google Scholar]
- 8.Shitara K, Ajani JA, Moehler M, Garrido M, Gallardo C, Shen L, Yamaguchi K, Wyrwicz L, Skoczylas T, Bragagnoli AC, et al. Nivolumab plus chemotherapy or ipilimumab in gastro-oesophageal cancer. Nature. 2022;603(7903):942–8. [DOI] [PMC free article] [PubMed] [Google Scholar]
- 9.Shitara K, Van Cutsem E, Bang YJ, Fuchs C, Wyrwicz L, Lee KW, Kudaba I, Garrido M, Chung HC, Lee J, et al. Efficacy and Safety of Pembrolizumab or Pembrolizumab Plus Chemotherapy vs Chemotherapy Alone for Patients With First-line, Advanced Gastric Cancer: The KEYNOTE-062 Phase 3 Randomized Clinical Trial. JAMA Oncol. 2020;6(10):1571–80. [DOI] [PMC free article] [PubMed] [Google Scholar]
- 10.Kang YK, Chen LT, Ryu MH, Oh DY, Oh SC, Chung HC, Lee KW, Omori T, Shitara K, Sakuramoto S, et al. Nivolumab plus chemotherapy versus placebo plus chemotherapy in patients with HER2-negative, untreated, unresectable advanced or recurrent gastric or gastro-oesophageal junction cancer (ATTRACTION-4): a randomised, multicentre, double-blind, placebo-controlled, phase 3 trial. Lancet Oncol. 2022;23(2):234–47. [DOI] [PubMed] [Google Scholar]
- 11.Zhao JJ, Yap D, Chan YH, Tan B, Teo CB, Syn NL, Smyth EC, Soon YY, Sundar R. Low Programmed Death-Ligand 1-Expressing Subgroup Outcomes of First-Line Immune Checkpoint Inhibitors in Gastric or Esophageal Adenocarcinoma. J Clin Oncol. 2022;40(4):392–402. [DOI] [PubMed] [Google Scholar]
- 12.Zhou KI, Peterson B, Serritella A, Thomas J, Reizine N, Moya S, Tan C, Wang Y, Catenacci D. Spatial and Temporal Heterogeneity of PD-L1 Expression and Tumor Mutational Burden in Gastroesophageal Adenocarcinoma at Baseline Diagnosis and after Chemotherapy. Clin Cancer Res. 2020;26(24):6453–63. [DOI] [PMC free article] [PubMed] [Google Scholar]
- 13.Yeong J, Lum H, Teo CB, Tan B, Chan YH, Tay R, Choo JR, Jeyasekharan AD, Miow QH, Loo LH, et al. Choice of PD-L1 immunohistochemistry assay influences clinical eligibility for gastric cancer immunotherapy. Gastric Cancer. 2022;25(4):741–50. [DOI] [PMC free article] [PubMed] [Google Scholar]
- 14.Pietrantonio F, Miceli R, Raimondi A, Kim YW, Kang WK, Langley RE, Choi YY, Kim KM, Nankivell MG, Morano F, et al. Individual Patient Data Meta-Analysis of the Value of Microsatellite Instability As a Biomarker in Gastric Cancer. J Clin Oncol. 2019;37(35):3392–400. [DOI] [PubMed] [Google Scholar]
- 15.Marabelle A, Fakih M, Lopez J, Shah M, Shapira-Frommer R, Nakagawa K, Chung HC, Kindler HL, Lopez-Martin JA, Miller WH Jr, et al. Association of tumour mutational burden with outcomes in patients with advanced solid tumours treated with pembrolizumab: prospective biomarker analysis of the multicohort, open-label, phase 2 KEYNOTE-158 study. Lancet Oncol. 2020;21(10):1353–65. [DOI] [PubMed] [Google Scholar]
- 16.Knevel R, Liao KP. From real-world electronic health record data to real-world results using artificial intelligence. Ann Rheum Dis. 2023;82(3):306–11. [DOI] [PMC free article] [PubMed] [Google Scholar]
- 17.Eisenhauer EA, Therasse P, Bogaerts J, Schwartz LH, Sargent D, Ford R, Dancey J, Arbuck S, Gwyther S, Mooney M, et al. New response evaluation criteria in solid tumours: revised RECIST guideline (version 1.1). Eur J Cancer. 2009;45(2):228–47. [DOI] [PubMed] [Google Scholar]
- 18.Common Terminology Criteria for Adverse Events (CTCAE) Version 5.0. 2017.
- 19.Tsao MS, Kerr KM, Kockx M, Beasley MB, Borczuk AC, Botling J, Bubendorf L, Chirieac L, Chen G, Chou TY, et al. PD-L1 Immunohistochemistry Comparability Study in Real-Life Clinical Samples: Results of Blueprint Phase 2 Project. J Thorac Oncol. 2018;13(9):1302–11. [DOI] [PMC free article] [PubMed] [Google Scholar]
- 20.Aran D, Hu Z, Butte AJ. xCell: digitally portraying the tissue cellular heterogeneity landscape. Genome Biol. 2017;18(1):220. [DOI] [PMC free article] [PubMed] [Google Scholar]
- 21.Newman AM, Steen CB, Liu CL, Gentles AJ, Chaudhuri AA, Scherer F, Khodadoust MS, Esfahani MS, Luca BA, Steiner D, et al. Determining cell type abundance and expression from bulk tissues with digital cytometry. Nat Biotechnol. 2019;37(7):773–82. [DOI] [PMC free article] [PubMed] [Google Scholar]
- 22.Becht E, Giraldo NA, Lacroix L, Buttard B, Elarouci N, Petitprez F, Selves J, Laurent-Puig P, Sautès-Fridman C, Fridman WH, et al. Estimating the population abundance of tissue-infiltrating immune and stromal cell populations using gene expression. Genome Biol. 2016;17(1):218. [DOI] [PMC free article] [PubMed] [Google Scholar]
- 23.Yoshihara K, Shahmoradgoli M, Martínez E, Vegesna R, Kim H, Torres-Garcia W, Treviño V, Shen H, Laird PW, Levine DA, et al. Inferring tumour purity and stromal and immune cell admixture from expression data. Nat Commun. 2013;4:2612. [DOI] [PMC free article] [PubMed] [Google Scholar]
- 24.Kim ST, Cristescu R, Bass AJ, Kim KM, Odegaard JI, Kim K, Liu XQ, Sher X, Jung H, Lee M, et al. Comprehensive molecular characterization of clinical responses to PD-1 inhibition in metastatic gastric cancer. Nat Med. 2018;24(9):1449–58. [DOI] [PubMed] [Google Scholar]
- 25.Samstein RM, Lee CH, Shoushtari AN, Hellmann MD, Shen R, Janjigian YY, Barron DA, Zehir A, Jordan EJ, Omuro A, et al. Tumor mutational load predicts survival after immunotherapy across multiple cancer types. Nat Genet. 2019;51(2):202–6. [DOI] [PMC free article] [PubMed] [Google Scholar]
- 26.Mao L, Yi W, Lin X, Gu Y, Xia Z, Qi C, Shi M, Yu S, Qian X. 105 Prevalence of claudin182 and PD-L1 expression in chinese gastric/gastroesophageal junction adenocarcinoma. J Immuno Therapy Cancer. 2022;10(Suppl 2):A115. [Google Scholar]
- 27.Blonde L, Dendy JA, Skolnik N, White JR Jr. From Randomized Controlled Trials to the Real World: Putting Evidence into Context. J Fam Pract. 2018;67(8 suppl):55-55S60. [PubMed] [Google Scholar]
- 28.Haloupek N. Immunotherapy a Likely New Standard for GI Cancers. Cancer Discov. 2021;11(1):8. [DOI] [PubMed]
- 29.Elias R, Giobbie-Hurder A, McCleary NJ, Ott P, Hodi FS, Rahma O. Efficacy of PD-1 & PD-L1 inhibitors in older adults: a meta-analysis. J Immunother Cancer. 2018;6(1):26. [DOI] [PMC free article] [PubMed] [Google Scholar]
- 30.Qin Q, Jun T, Wang B, Patel VG, Mellgard G, Zhong X, Gogerly-Moragoda M, Parikh AB, Leiter A, Gallagher EJ, et al. Clinical factors associated with outcome in solid tumor patients treated with immune-checkpoint inhibitors: a single institution retrospective analysis. Discov Oncol. 2022;13(1):73. [DOI] [PMC free article] [PubMed] [Google Scholar]
- 31.Pala L, De Pas T, Catania C, Giaccone G, Mantovani A, Minucci S, Viale G, Gelber RD, Conforti F. Sex and cancer immunotherapy: Current understanding and challenges. Cancer Cell. 2022;40(7):695–700. [DOI] [PubMed] [Google Scholar]
- 32.Yamamoto M, Kurino T, Matsuda R, Jones HS, Nakamura Y, Kanamori T, Tsuji AB, Sugyo A, Tsuda R, Matsumoto Y, et al. Delivery of aPD-L1 antibody to i.p. tumors via direct penetration by i.p. route: Beyond EPR effect. J Control Release. 2022;352:328–37. [DOI] [PubMed] [Google Scholar]
- 33.Wei J, Lu X, Liu Q, Fu Y, Liu S, Zhao Y, Zhou J, Chen H, Wang M, Li L, et al. Neoadjuvant sintilimab in combination with concurrent chemoradiotherapy for locally advanced gastric or gastroesophageal junction adenocarcinoma: a single-arm phase 2 trial. Nat Commun. 2023;14(1):4904. [DOI] [PMC free article] [PubMed] [Google Scholar]
- 34.Janjigian YY, Kawazoe A, Yañez P, Li N, Lonardi S, Kolesnik O, Barajas O, Bai Y, Shen L, Tang Y, et al. The KEYNOTE-811 trial of dual PD-1 and HER2 blockade in HER2-positive gastric cancer. Nature. 2021;600(7890):727–30. [DOI] [PMC free article] [PubMed] [Google Scholar]
- 35.Wang HH, de Heer EC, Hulshoff JB, Kats-Ugurlu G, Burgerhof J, van Etten B, Plukker J, Hospers G. Effect of Extending the Original CROSS Criteria on Tumor Response to Neoadjuvant Chemoradiotherapy in Esophageal Cancer Patients: A National Multicenter Cohort Analysis. Ann Surg Oncol. 2021;28(7):3951–60. [DOI] [PMC free article] [PubMed] [Google Scholar]
- 36.Zhang B, Wang CM, Wu HX, Wang F, Chai YY, Hu Y, Wang BJ, Yu Z, Xia RH, Xu RH, et al. MFSD2A potentiates gastric cancer response to anti-PD-1 immunotherapy by reprogramming the tumor microenvironment to activate T cell response. Cancer Commun (Lond). 2023;43(10):1097–116. [DOI] [PMC free article] [PubMed] [Google Scholar]
- 37.Varga MG, Cronister C, Nielsen TJ, Ross DT, Hout DR, Seitz R, McGregor K, Gandara DR, Schweitzer BL. The 27-gene IO score is associated with molecular features and response to immune checkpoint inhibitors (ICI) in patients with gastric cancer. J Clin Oncol. 2022;40(Suppl 16):4058.
- 38.He X, Gu Y, Cao Y, Hu B, Fang H, Fei Y, Lv K, Liu X, Wang J, Lin C, et al. Impact of intratumoural CD73 expression on prognosis and therapeutic response in patients with gastric cancer. Eur J Cancer. 2021;157:114–23. [DOI] [PubMed] [Google Scholar]
- 39.Ricciuti B, Recondo G, Spurr LF, Li YY, Lamberti G, Venkatraman D, Umeton R, Cherniack AD, Nishino M, Sholl LM, et al. Impact of DNA Damage Response and Repair (DDR) Gene Mutations on Efficacy of PD-(L)1 Immune Checkpoint Inhibition in Non-Small Cell Lung Cancer. Clin Cancer Res. 2020;26(15):4135–42. [DOI] [PubMed] [Google Scholar]
- 40.Bai Y, Xie T, Wang Z, Tong S, Zhao X, Zhao F, Cai J, Wei X, Peng Z, Shen L. Efficacy and predictive biomarkers of immunotherapy in Epstein-Barr virus-associated gastric cancer. J Immunother Cancer. 2022;10(3): e004080. [DOI] [PMC free article] [PubMed] [Google Scholar]
- 41.Nargund AM, Xu C, Mandoli A, Okabe A, Chen GB, Huang KK, Sheng T, Yao X, Teo J, Sundar R, et al. Chromatin Rewiring by Mismatch Repair Protein MSH2 Alters Cell Adhesion Pathways and Sensitivity to BET Inhibition in Gastric Cancer. Cancer Res. 2022;82(14):2538–51. [DOI] [PubMed] [Google Scholar]
- 42.Schoenfeld AJ, Bandlamudi C, Lavery JA, Montecalvo J, Namakydoust A, Rizvi H, Egger J, Concepcion CP, Paul S, Arcila ME, et al. The Genomic Landscape of SMARCA4 Alterations and Associations with Outcomes in Patients with Lung Cancer. Clin Cancer Res. 2020;26(21):5701–8. [DOI] [PMC free article] [PubMed] [Google Scholar]
- 43.Lu J, Ding Y, Chen Y, Jiang J, Chen Y, Huang Y, Wu M, Li C, Kong M, Zhao W, et al. Whole-exome sequencing of alpha-fetoprotein producing gastric carcinoma reveals genomic profile and therapeutic targets. Nat Commun. 2021;12(1):3946. [DOI] [PMC free article] [PubMed] [Google Scholar]
- 44.Derks S, de Klerk LK, Xu X, Fleitas T, Liu KX, Liu Y, Dietlein F, Margolis C, Chiaravalli AM, Da Silva AC, et al. Characterizing diversity in the tumor-immune microenvironment of distinct subclasses of gastroesophageal adenocarcinomas. Ann Oncol. 2020;31(8):1011–20. [DOI] [PMC free article] [PubMed] [Google Scholar]
- 45.Sivakumar S, Moore JA, Montesion M, Sharaf R, Lin DI, Colón CI, Fleishmann Z, Ebot EM, Newberg JY, Mills JM, et al. Integrative Analysis of a Large Real-World Cohort of Small Cell Lung Cancer Identifies Distinct Genetic Subtypes and Insights into Histologic Transformation. Cancer Discov. 2023;13(7):1572–91. [DOI] [PMC free article] [PubMed] [Google Scholar]
- 46.Iyer S, Zhang S, Yucel S, Horn H, Smith SG, Reinhardt F, Hoefsmit E, Assatova B, Casado J, Meinsohn MC, et al. Genetically Defined Syngeneic Mouse Models of Ovarian Cancer as Tools for the Discovery of Combination Immunotherapy. Cancer Discov. 2021;11(2):384–407. [DOI] [PMC free article] [PubMed] [Google Scholar]
- 47.Gallo D, Young J, Fourtounis J, Martino G, Álvarez-Quilón A, Bernier C, Duffy NM, Papp R, Roulston A, Stocco R, et al. CCNE1 amplification is synthetic lethal with PKMYT1 kinase inhibition. Nature. 2022;604(7907):749–56. [DOI] [PMC free article] [PubMed] [Google Scholar]
- 48.Fu S, Yao S, Yuan Y, Previs RA, Elias AD, Carvajal RD, George TJ, Yuan Y, Yu L, Westin SN, et al. Multicenter Phase II Trial of the WEE1 Inhibitor Adavosertib in Refractory Solid Tumors Harboring CCNE1 Amplification. J Clin Oncol. 2023;41(9):1725–34. [DOI] [PMC free article] [PubMed] [Google Scholar]
- 49.Freeman-Cook K, Hoffman RL, Miller N, Almaden J, Chionis J, Zhang Q, Eisele K, Liu C, Zhang C, Huser N, et al. Expanding control of the tumor cell cycle with a CDK2/4/6 inhibitor. Cancer Cell. 2021;39(10):1404-21.e11. [DOI] [PubMed] [Google Scholar]
- 50.Davies R, Liu L, Taotao S, Tuano N, Chaturvedi R, Huang KK, Itman C, Mandoli A, Qamra A, Hu C, et al. CRISPRi enables isoform-specific loss-of-function screens and identification of gastric cancer-specific isoform dependencies. Genome Biol. 2021;22(1):47. [DOI] [PMC free article] [PubMed] [Google Scholar]
- 51.Zhang J, Zhou N, Lin A, Luo P, Chen X, Deng H, Kang S, Guo L, Zhu W, Zhang J. ZFHX3 mutation as a protective biomarker for immune checkpoint blockade in non-small cell lung cancer. Cancer Immunol Immunother. 2021;70(1):137–51. [DOI] [PMC free article] [PubMed] [Google Scholar]
- 52.Pote MS, Gacche RN. ATP-binding cassette efflux transporters and MDR in cancer. Drug Discov Today. 2023;28(5): 103537. [DOI] [PubMed] [Google Scholar]
- 53.Fan J, To K, Chen ZS, Fu L. ABC transporters affects tumor immune microenvironment to regulate cancer immunotherapy and multidrug resistance. Drug Resist Updat. 2023;66: 100905. [DOI] [PubMed] [Google Scholar]
Associated Data
This section collects any data citations, data availability statements, or supplementary materials included in this article.
Supplementary Materials
Additional file 1: Fig. S1-Study profile. Fig. S2-Efficacy in HER-2 positive patients. Fig. S3-Supplementary data for subgroup analysis in all patients. Fig. S4-Subgroup analysis in HER-2 negative patients. Fig. S5-Analysis of predictive factors for ICIs combined with chemotherapy. Fig. S6-Analysis of predictive factors of efficacy for chemotherapy. Fig. S7-GO pathway analysis in patients with different genomic characteristics. Fig. S8-Supplementary data for gastric cancer first-line ICIs combined with chemotherapy (PGFIC). Table S1-Detailed chemotherapy drug protocols. Table S2-Immune checkpoint inhibitors. Table S3-Baseline characteristics of HER-2 negative patients by IPTW. Table S4-Baseline characteristics of HER-2 positive patients. Table S5-Summary of treatment-related adverse events. Table S6-Baseline characteristics of patients with PD-L1 CPS unknown by IPTW. Table S7-Baseline characteristics of patients with DNA sequencing analysis.
Data Availability Statement
The datasets used or analyzed in the current study are available from the corresponding authors upon reasonable request.






