Abstract
Background
The T790M mutation in the epidermal growth factor receptor (EGFR) gene is the primary cause of resistance to EGFR-tyrosine kinase inhibitor (TKI) therapy in non-small cell lung cancer (NSCLC) patients. Previous research demonstrated that certain traditional Chinese medicine (TCM) monomers exhibit anti-tumor effects against various malignancies. This study aims to investigate the potentials of shikonin screened from a TCM monomer library containing 1060 monomers in killing EGFR-T790M drug-resistant NSCLC cells and elucidate the underlying mechanisms.
Methods
MTT method was used to screen for the TCM monomers with significant killing effects on H1975 cells carrying the EGFR-T790M mutation. The influences of the identified monomer shikonin on cell growth were determined by the colony formation assay. Annexin-V/PI staining and JC-1 staining were applied to detect the effects of shikonin on cell apoptosis. The influences of shikonin on cell membrane integrity were detected by lactate dehydrogenase (LDH) release assay. Reactive oxygen species (ROS) generation was analyzed using DCFH-DA as probe. The mechanisms of shikonin affecting the stability of cyclooxygenase-2 (COX-2) were evaluated by using specific inhibitors for protein degradation pathways. Western blotting was performed to assess the effects of the alteration of COX-2 expression or enzymatic activity on the related signal pathways as well as the apoptotic and pyroptotic markers.
Results
Shikonin was identified as a potent cytotoxic compound against EGFR-T790M-mutant NSCLC cells. Shikonin induced cell apoptosis and pyroptosis by triggering the activation of the caspase cascade and cleavage of poly (ADP-ribose) polymerase and gasdermin E by elevating intracellular ROS levels. Further investigations revealed that shikonin induced the degradation of COX-2 via the proteasome pathway, thereby decreasing COX-2 protein level and enzymatic activity and subsequently inhibiting the downstream PDK1/Akt and Erk1/2 signaling pathways through the induction of ROS production. Notably, COX-2 overexpression attenuated shikonin-induced apoptosis and pyroptosis, whereas COX-2 inhibition with celecoxib enhanced the cytotoxic effects of shikonin.
Conclusions
Combination treatment with shikonin and COX-2 inhibitor may be a suitable therapeutic strategy for EGFR-T790M-mutant NSCLC treatment.
Supplementary Information
The online version contains supplementary material available at 10.1186/s40001-024-02187-7.
Keywords: Apoptosis, Cyclooxygenase-2 (COX-2), Epidermal growth factor receptor-tyrosine kinase inhibitor (EGFR-TKI) resistance, Pyroptosis, Shikonin
Background
Lung cancer (LC) is the leading cause of cancer-related deaths worldwide [1]. Approximately 85% of LCs are non-small cell lung cancer (NSCLC), and approximately 10–40% of NSCLC patients exhibit epidermal growth factor receptor (EGFR) mutations [2, 3]. EGFR-tyrosine kinase inhibitor (EGFR-TKI) therapy has achieved significant efficacy in NSCLC treatment, with an extended survival time from 12 months to 20–30 months [4]. However, acquired resistance is frequently developed after EGFR-TKI treatment [5]. EGFR-T790M mutation is the primary cause of resistance to both first-generation (gefitinib and erlotinib) and second-generation (afatinib) EGFR-TKIs [6]. Therefore, there is an urgent need for the development of novel drugs suitable for the treatment of NSCLC patients with the EGFR-T790M mutation.
Traditional Chinese medicine (TCM) monomers have gained increasing attentions owing to their anti-cancer effects against various malignancies [7]. The TCM monomer shikonin, extracted from the root of Lithospermum erythrorhizon, has been found to exhibit various pharmacological properties, such as anti-inflammatory, anti-viral, analgesic, angiostatic, and anti-tumor effects [8–11]. Among these, the anti-tumor activity of shikonin has been considered the most important pharmacological effect. Shikonin exerts anti-tumor effects through inhibiting cell proliferation, invasion, and migration, as well as inducing apoptosis [11–18]. Shikonin inhibits the growth and induces apoptosis of A549 and PC-9 NSCLC cells by up-regulating p53/miR-628-3p [19]. In addition, shikonin, as a pyruvate kinase M2 inhibitor, sensitizes NSCLC cells to chemotherapy (cisplatin or piceatannol) [20, 21]. Meanwhile, shikonin in combination with EGFR-TKIs exhibits synergistic anti-tumor effects in vitro and in vivo. For instance, shikonin significantly enhances the sensitivity of gefitinib/erlotinib against NSCLC with wild-type EGFR [22, 23]. The combination of shikonin or its derivatives with erlotinib synergistically inhibits cancer cell proliferation in glioblastoma [24]. These reports suggest that shikonin can serve as a promising adjuvant drug for EGFR-TKI therapy. However, the underlying mechanisms of the shikonin-mediated anti-tumor effects against EGFR-T790M-mutant NSCLC need to be elucidated.
Cyclooxygenase-2 (COX-2), a key enzyme in prostaglandin synthesis, plays a significant role in the onset and progression of various cancers, including NSCLC [25]. Smoking, a major risk factor for LC, has been shown to activate the nuclear factor of the activated T-cell and nuclear factor-kappa B (NF-κB) signaling pathways through the benzo(a)pyrene present in cigarette extracts, thus inducing the transcription and expression of COX-2 [26]. Reactive oxygen species (ROS) were considered as products of cells upon the oxidative stress, and exerted dual effects on tumor cells, with low ROS levels promoting tumorigenesis and high ROS levels inducing cell death to inhibit tumor progression [27, 28]. Studies have indicated that ROS also have dual effects on NF-κB signaling and modulate both apoptosis and pyroptosis of tumor cells [29, 30]. Shikonin has been demonstrated to suppress COX-2 expression by inhibiting the constitutive activation of NF-κB, thereby synergistically augmenting the cytotoxicity of gemcitabine against pancreatic cancer cells [31]. However, the roles of COX-2 and ROS in shikonin-induced NSCLC cell death are not fully understood. In this study, we found that caspase-3-mediated apoptosis and pyroptosis caused by ROS-modulation of COX-2 protein level and enzymatic activity served as a novel underlying mechanism of shikonin exerting its cytotoxic effects on EGFR-T790M-mutant NSCLC cells.
Methods
Cell lines
The human NSCLC cell line H1975 kindly provided by Professor Yongjie Wei from the Cancer Research Institute of Guangzhou Medical University (Guangzhou, China) was purchased from the BNCC service (BNCC340345, BNCC, Henan, China). The H1975 cells were maintained in RPMI-1640 medium (Corning, California, USA) supplemented with 10% fetal bovine serum (FBS, Cellmax, California, USA) and 100 U/mL penicillin–100 µg/mL streptomycin (Solarbio, Beijing, China).
Reagents
The information on all used antibodies was provided in Supplementary Table 1. Shikonin (517-89-5) and necrostatin-1 (Nec-1, N612211) were obtained from Aladdin Bio-Chem Technology (California, USA), while ferrostatin-1 (Fer-1, HY-100579), chloroquine (CQ, HY-17589A), and prostaglandin E2 (PGE2, HY-101952) were obtained from MedChemExpress (New Jersey, USA). Cycloheximide (CHX, S7418), Z-VAD-FMK (S7023) and Z-DEVD-FMK (S7312) were acquired from Selleck (Houston, USA). The polyvinylidene difluoride (PVDF) membranes (HVLP2932A and GVHP29325) were purchased from Millipore (Burlington, USA), 3-(4,5-dimethylthiazol-2-yl)−2,5 diphenyl tetrazolium bromide (MTT) reagent (298-93-1) from Sijia (Guangzhou, China), and dimethyl sulfoxide (DMSO, 0219141890) from MP Biomedicals (Guangzhou, China). The radioimmunoprecipitation assay (RIPA) buffer (P0013), phenylmethylsulfonyl fluoride (PMSF, ST506), N-acetyl-L-cysteine (NAC, S0077), annexin V-FITC cell apoptosis detection kit (C1062L), mitochondrial membrane potential detection kit (C2008S), lactate dehydrogenase (LDH) kit (C0016), chemiluminescence (ECL) kits (P0018S and P0018FS), and active oxygen detection kit (S0033S) were obtained from Beyotime (Shanghai, China). Hoechst 33342 (MA0126) and propidium iodide (PI, MB2920) were purchased from Meilunbio (Dalian, China). The bicinchoninic acid protein quantification kit (23227) was obtained from Thermo Fisher Scientific (Massachusetts, USA), PGE2 enzyme-linked immunosorbent assay (ELISA) kit (E-EL-0034) from Elabscience (Wuhan, China), and celecoxib from Pfizer (New York, USA).
Cell viability assay
H1975 cells were seeded overnight in 96-well plates (4 × 103 cells/well) and treated with fresh RPMI-1640 media containing varying concentrations of shikonin for 24 or 48 h. Each well was treated with 20 μL of MTT reagent for 4 h at 37 °C. Subsequently, the formazan crystals were dissolved in 100 μL of DMSO, and their absorbance was detected at 570 nm using a microplate reader (Multiskan FC, Thermo Scientific, Massachusetts, USA).
Colony formation assay
H1975 cells were seeded in 6-well plates (800 cells/well) and exposed to varying concentrations of shikonin. After 10 d of incubation, the cells were washed twice with phosphate-buffered saline (PBS), fixed with 1 mL 4% paraformaldehyde for 10 min, and stained with 0.25% crystal violet at room temperature for 15 min. Subsequently, single-cell clusters containing more than 50 cells were enumerated and captured using a digital camera.
Cell apoptosis analysis
Apoptosis of H1975 cells was analyzed using the annexin V-FITC cell apoptosis detection kit. After incubation with drugs, the H1975 cells were harvested and washed twice with cold PBS. Thereafter, the cells were incubated with 195 μL of binding solution containing 5 μL annexin V-FITC and 10 μL PI staining solution for 20 min in the dark. The fluorescence distribution of cells was detected using flow cytometry (FC, Attune NxT, A24858, Thermo Scientific).
Mitochondrial membrane potential (ΔΨm) analysis
After incubation with drugs, the H1975 cells were washed with PBS, stained with 0.2 μM JC-1 in serum-free medium at 37 °C for 20 min in the dark, and analyzed by FC. ΔΨm was determined by quantifying the red:green fluorescence ratio.
Hoechst 33342/PI double staining assay
After incubation with drugs, the H1975 cells were incubated with 5 μg/mL Hoechst 33342 and 2 μg/mL PI staining solution for 10 min in the dark. Thereafter, the cells were observed and photographed using an inverted fluorescence microscope (Zeiss, Axio Observer D1, Tübingen, Germany). The percentage of PI+ cells was determined using the Zeiss Zen 3.8 software (https://www.zeiss.com/microscopy/int/products/microscope-software/zen.html).
LDH release assay
LDH release in the shikonin-treated and untreated cells was analyzed using the LDH kit, according to the manufacturer’s instructions. Briefly, 120 μL of the cell supernatant was collected and transferred to a 96-well plate. Thereafter, 60 μL of LDH detection working solution was added to each well. The plate was placed on a horizontal shaker and incubated for 20 min in the dark with gentle shaking. The absorbance of the samples was measured at 490 nm using a microplate reader. The amount of LDH released by the cells was calculated using the formula: (LDHsample − LDHbackground)/(LDHmaximum release − LDHbackground) × 100%.
Western blot (WB) analysis
Total proteins were extracted from the cells using RIPA lysis buffer supplemented with 1% PMSF and quantified using the BCA protein quantification kit. An equal amount of lysates were separated by sodium dodecyl sulfate–polyacrylamide gel electrophoresis and transferred onto PVDF membranes. The membranes were then blocked with 5% (w/v) bovine serum albumin for 1 h and incubated overnight with primary antibodies at 4 °C. Thereafter, the membranes were incubated with HRP-conjugated secondary antibodies for 1 h at room temperature. Finally, the immunoreactive protein bands were visualized using an ECL kit.
Ubiquitination assay
Briefly, H1975 cells were treated with shikonin (2 μM) for 24 h, followed by addition of MG132 (10 μM) to inhibit protein degradation for 4 h. Proteins were extracted from the cells and incubated with COX-2 antibody at 4 °C overnight. Agarose A/G beads were then added and incubated at 4 °C for 3 h. The beads were boiled in SDS loading buffer to recover proteins prior to WB analysis of the ubiquitination level of COX-2.
ROS detection
After incubation with drugs, the H1975 cells were incubated with 2',7'-dichlorofluorescein diacetate (DCFH-DA) at 37 °C for 20 min in the dark and analyzed by FC. Data analysis was performed using the FlowJo™ v10 software (https://www.flowjo.com/solutions/flowjo).
ELISA
The cells were treated with varying concentrations of drugs at the indicated times. Thereafter, the cell supernatants were collected and subjected to ELISA using a PGE2 ELISA kit according to the manufacturer’s instructions.
Database analysis
The COX-2 mRNA expression levels in tumor and normal tissues were analyzed using the dataset obtained from the TIMER2.0 database (https://www.oncomine.org/resource/login.html) [32]. Survival curves were generated using Kaplan–Meier (KM) plotter analysis (http://kmplot.com/analysis) [33]. Specifically, the KM plotter database was queried for adenocarcinoma patients with the following parameters: Stage 1, AJCC stage N: 0, and biased arrays were excluded to ensure the robustness of the analysis.
Statistical analysis
Data analysis was performed using the GraphPad Prism software v9.0 (Dotmatics, https://www.graphpad.com/scientific-software/prism/www.graphpad.com/scientific-software/prism/). Differences among multiple groups were assessed by one-way analysis of variance, while differences between two groups were assessed by Student’s t-test. The data were expressed as the mean ± standard deviation of three independent experiments. The p-value < 0.05 was considered statistically significant, and “ns” indicated no statistical difference.
Results
Shikonin exhibited cytotoxic effects against H1975 cells
H1975 cells, harboring the EGFR-T790M mutation, were employed to screen effective cytotoxic drugs from a library of 1060 TCM monomers. Among these TCM monomers, shikonin was found to have the most potent cytotoxic effect on H1975 cells (Fig. 1A). The viability of H1975 cells exposed to shikonin for 24 h or 48 h was inhibited in a manner of dose-dependent (Fig. 1B, C). To confirm the inhibitory effects of shikonin, we further evaluated the long-term effect of shikonin treatment on cell proliferation by colony formation assay. The results revealed that fewer colonies were observed in the shikonin-treated groups compared with the control group (Fig. 1D, E). Altogether, these results indicated that shikonin had significant cytotoxic effects against H1975 cells.
Fig. 1.
Shikonin exhibited cytotoxic effects against H1975 cells. A MTT assay of H1975 cell viability after treatment with 1060 TCM monomers at 10 μM for 48 h. The arrow indicates the viability of shikonin-treated cells. B, C MTT assay of the viability of H1975 cells treated with indicated concentrations of shikonin for 24 h or 48 h. D, E Colony formation assay of H1975 cell growth after treatment with 0.25 or 0.5 μM shikonin. ***p < 0.001
Shikonin induced the apoptosis and pyroptosis of H1975 cells
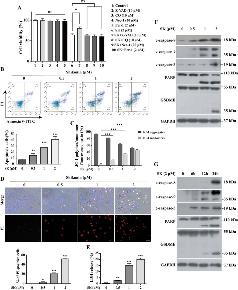
Previous studies demonstrated that shikonin exerted cytotoxic effects by inducing programmed cell death (PCD) of tumor cells [34–36]. To determine the specific types of PCD underlying shikonin-mediated cytotoxic effects against H1975 cells, we examined the influence of multiple PCD inhibitors on the viability of H1975 cells, including Z-VAD-FMK (Z-VAD, a pan-caspase inhibitor), CQ (an autophagy inhibitor), Nec-1 (a necroptosis inhibitor), and Fer-1 (a ferroptosis inhibitor). As shown in Fig. 2A, the inhibition of autophagy, necroptosis, or ferroptosis had no significant effect on the viability of shikonin-treated H1975 cells. However, Z-VAD administration significantly improved the viability of the shikonin-treated cells, indicating that certain types of caspase-induced PCD pathways may be involved in the shikonin-mediated cytotoxic effects against EGFR-T790M-mutant drug-resistant NSCLC cells. Considering that apoptosis and pyroptosis, two distinct types of PCD pathways, are associated with caspase cascade activation, we further evaluated whether shikonin induced apoptosis and pyroptosis of H1975 cells. Annexin-V/PI staining combined with FC analysis indicated that shikonin increased the percentage of apoptotic cells (annexin-V+/PI− cells and annexin-V+/PI+ cells) in a dose-dependent manner (Fig. 2B). Consistently, JC-1 staining showed that shikonin significantly reduced ΔΨm, evidenced by a lower ratio of JC-1 aggregates (red) to monomers (green) in shikonin-treated cells (Fig. 2C). Moreover, the majority of shikonin-treated cells were PI+, which exhibited typical pyroptotic morphologies, such as swelling and plasma membrane bubbling (Fig. 2D). LDH release assay showed that shikonin enhanced the LDH release rate in a dose-dependent manner (Fig. 2E). Furthermore, WB analysis revealed that the levels of activated caspase-8 and −9 (apoptotic initiators), as well as activated caspase-3 (apoptotic executioner), were increased in the shikonin-treated cells in a dose- and time-dependent manner (Fig. 2F, G). In addition, the shikonin-treated cells showed enhanced cleavage of PARP into an 89 kDa fragment and GSDME into a GSDME-NT fragment, which are regarded as apoptotic and pyroptotic markers, respectively (Fig. 2F, G). Altogether, these results suggested that shikonin exerted its cytotoxic effects against the EGFR-T790M-mutant drug-resistant NSCLC cells by inducing apoptosis and pyroptosis.
Fig. 2.
Shikonin induced the apoptosis and pyroptosis of H1975 cells. A MTT assay of H1975 cell viability after a 24 h treatment with 2 μM shikonin alone or in combination with a 3 h pre-treatment with PCD inhibitors, Z-VAD, CQ, Nec-1, and Fer-1. B Cell apoptosis analysis of H1975 cells treated with 0.5, 1, or 2 μM shikonin for 24 h. The apoptotic cells were quantified based on the data from three independent experiments. C The ΔΨm analysis of H1975 cells treated with 0.5, 1, or 2 μM shikonin for 24 h. The ΔΨm was calculated as the ratio of the JC-1 polymer (red) to the monomer (green). D Representative fluorescence images of the morphological features of H1975 cells treated with 0.5, 1, or 2 μM shikonin for 24 h. The white arrowheads indicate typical pyroptotic cells, characterized by PI+ staining, swelling, and plasma membrane bubbling. PI+ cells in five random fields were counted and statistically analyzed. Scale bar = 50 µm. E LDH release assay of H1975 cells treated with 0.5, 1, or 2 μM shikonin for 24 h. F, G WB analysis of H1975 cells treated with 0.5, 1, or 2 μM shikonin for 24 h or 2 μM shikonin for 6, 12, or 24 h. *p < 0.05, **p < 0.01, ***p < 0.001, and ns: not significant
Shikonin induced the apoptosis and pyroptosis of H1975 cells by activating caspase-3
To determine the role of active caspase-3 in the shikonin-induced PCD of H1975 cells, Z-DEVD-FMK (DEVD, a caspase-3 inhibitor) was used to evaluate the effects of inhibition of caspase-3 on the shikonin-treated cells. Pre-treatment with DEVD markedly reversed the decrease in cell viability caused by shikonin (Fig. 3A). In addition, DEVD pre-treatment significantly decreased the percentage of apoptotic cells, elevated the ΔΨm, reduced the number of PI+ cells exhibiting pyroptotic morphology, and suppressed LDH release induced by shikonin treatment (Fig. 3B–F and S1A). Moreover, WB analysis showed that DEVD pre-treatment inhibited the shikonin-induced cleavage of PARP and GSDME in H1975 cells (Fig. 3G). Altogether, these results suggested that shikonin induced apoptosis and pyroptosis of EGFR-T790M drug-resistant NSCLC cells by activating caspase-3.
Fig. 3.
Shikonin induced the apoptosis and pyroptosis of H1975 cells by activating caspase-3. A MTT assay of H1975 cell viability after a 24 h treatment with 2 μM shikonin alone (shikonin-treated cells) or in combination with a 3 h pre-treatment with 25 μM DEVD (shikonin plus DEVD-treated cells). B Cell apoptosis analysis of the shikonin-treated and shikonin plus DEVD-treated H1975 cells. C The ΔΨm analysis of the shikonin-treated and shikonin plus DEVD-treated H1975 cells. The ΔΨm was calculated as the ratio of the JC-1 polymer (red) to the monomer (green). D, E Representative fluorescence images of the morphological features of the shikonin-treated and shikonin plus DEVD-treated H1975 cells. The white arrowheads indicate typical pyroptotic cells, characterized by PI+ staining, swelling, and plasma membrane bubbling. PI+ cells in five random fields were counted and statistically analyzed. Scale bar = 50 µm. F LDH release assay of the shikonin-treated and shikonin plus DEVD-treated H1975 cells. G WB analysis of the shikonin-treated and shikonin plus DEVD-treated H1975 cells. ***p < 0.001
Shikonin induced the apoptosis and pyroptosis of H1975 cells by increasing ROS production
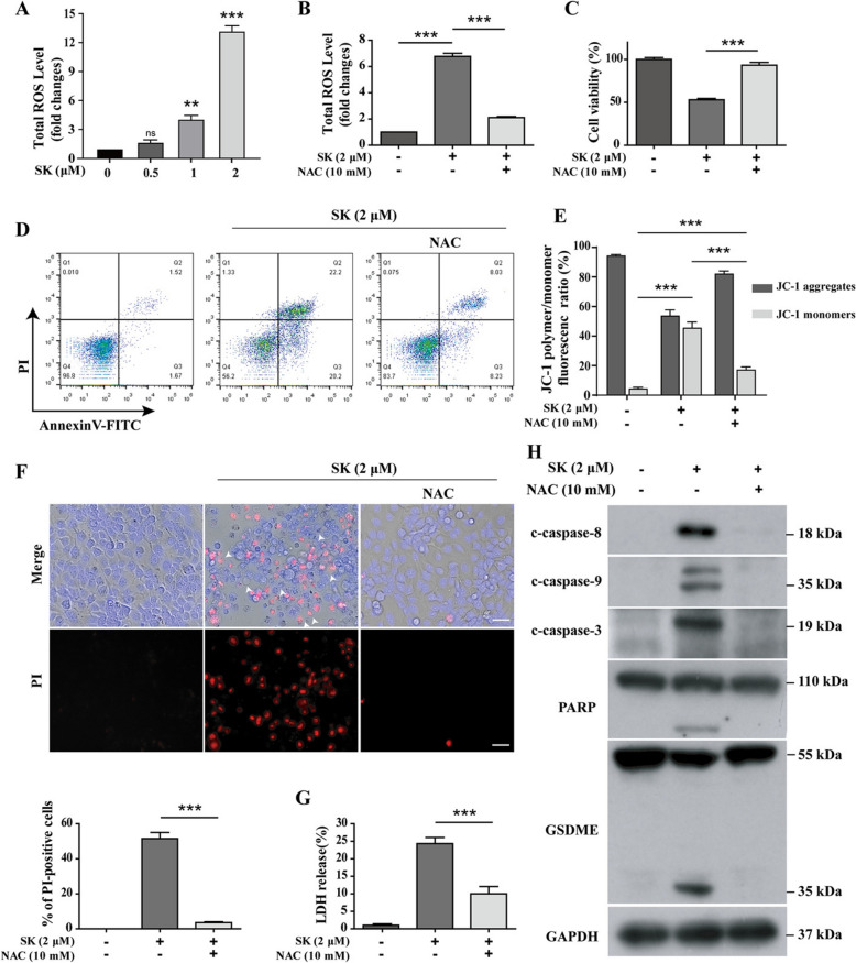
Increasing evidences have indicated the essential role of ROS in cell death [37]. To determine the role of ROS in the shikonin-induced apoptosis and pyroptosis of H1975 cells, we detected the effect of shikonin treatment on the ROS production. The results revealed that shikonin treatment significantly increased ROS production in H1975 cells (Fig. 4A). However, pre-treatment with NAC (a ROS scavenger) inhibited the shikonin-induced increase in ROS production in H1975 cells (Fig. 4B) and reversed the decrease in cell viability caused by shikonin (Fig. 4C). In addition, NAC pre-treatment significantly decreased the percentage of apoptotic cells (Fig. 4D and S1B), increased ΔΨm (Fig. 4E), reduced the number of PI+ cells exhibiting pyroptotic morphology (Fig. 4F), and suppressed LDH release (Fig. 4G) induced by shikonin treatment. Moreover, NAC pre-treatment inhibited the shikonin-induced activation of the caspase cascade (caspase-8/9/3) and cleavage of PARP and GSDME in H1975 cells (Fig. 4H). Altogether, these results demonstrated that shikonin induced apoptosis and pyroptosis of EGFR-T790M drug-resistant NSCLC cells by increasing ROS production.
Fig. 4.
Shikonin induced the apoptosis and pyroptosis of H1975 cells by increasing ROS production. A ROS levels of H1975 cells treated with 0.5, 1, or 2 μM shikonin for 24 h. B ROS levels of H1975 cells after a 24 h treatment with 2 μM shikonin alone (shikonin-treated cells) or in combination with a 3 h pre-treatment with 10 mM NAC (shikonin plus NAC-treated cells). C MTT assay of the shikonin-treated and shikonin plus NAC-treated H1975 cells. D Cell apoptosis analysis of the shikonin-treated and shikonin plus NAC-treated H1975 cells. E The ΔΨm analysis of the shikonin-treated and shikonin plus NAC-treated H1975 cells. The ΔΨm was calculated as the ratio of the JC-1 polymer (red) to the monomer (green). F Representative fluorescence images of the morphological features of the shikonin-treated and shikonin plus NAC-treated H1975 cells. The white arrowheads indicate typical pyroptotic cells, characterized by PI+ staining, swelling, and plasma membrane bubbling. PI+ cells in five random fields were counted and statistically analyzed. Scale bar = 50 µm. G LDH release assay of the shikonin-treated and shikonin plus NAC-treated H1975 cells. (H) WB analysis of the shikonin-treated and shikonin plus NAC-treated H1975 cells. **p < 0.01, ***p < 0.001, and ns: not significant
Shikonin reduced COX-2 protein levels in H1975 cells by inducing proteasomal degradation and ROS production
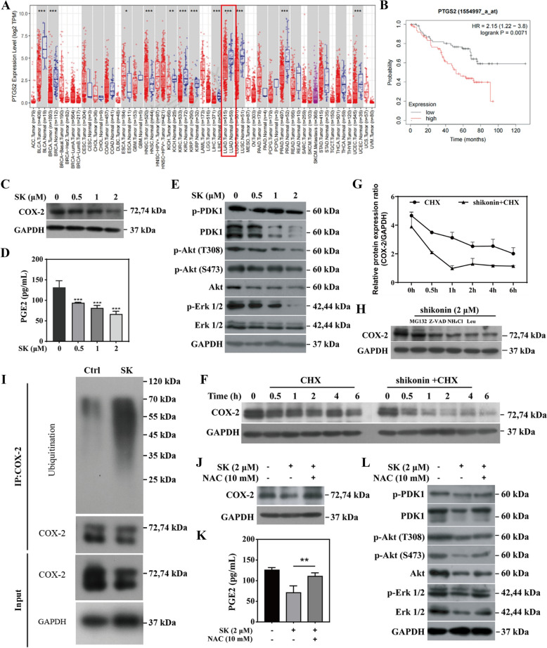
COX-2, an important enzyme involved in prostaglandin synthesis, plays an essential role in regulating cell death and promoting tumor progression. Pan-cancer analysis based on TIMER2.0 database indicated that COX-2 mRNA levels were higher in lung adenocarcinoma (LUAD) tissues than those in normal tissues (Fig. 5A). Furthermore, KM survial analysis revealed that up-regulation of COX-2 expression was significantly associated with poor overall survival of LUAD patients (Fig. 5B), suggesting that COX-2 contributed to LC progression. Further analysis indicated that shikonin treatment significantly reduced the levels of COX-2 and its catalytic product, PGE2, in H1975 cells (Fig. 5C, D). Moreover, shikonin treatment inhibited the PGE2-induced downstream signaling pathways, including PDK1/Akt and Erk1/2, in H1975 cells (Fig. 5E). Above findings suggested that shikonin exerted anti-tumor activity in H1975 cells by attenuating COX-2 and PGE2 levels and inhibiting its downstream signaling pathways.
Fig. 5.
Shikonin reduced COX-2 protein levels in H1975 cells by inducing proteasomal degradation and ROS production. A The COX-2 mRNA expression levels in tumor and normal tissues were analyzed using the TIMER 2.0 database. B The relationship between COX-2 and the overall survival of LUAD patients was assessed using the KM plotter database. C, D WB analysis of COX-2 expression (C) and ELISA of PGE2 levels (D) in H1975 cells treated with 0.5, 1, or 2 μM shikonin for 24 h. E WB analysis of the activation of PDK1/Akt and Erk1/2 signaling pathways in H1975 cells treated with 0.5, 1, or 2 μM shikonin for 24 h. F, G WB bands (F) and quantification analysis (G) of COX-2 expression in H1975 cells pre-treated with 20 μM CHX for 6 h, followed by treatment with 2 μM shikonin for 0.5, 1, 2, 4, or 6 h. H WB analysis of COX-2 expression in H1975 cells pre-treated with 10 μM MG132, 10 μM Z-VAD-FMK, 250 μM NH4Cl, or 100 μM leupeptin for 3 h, followed by treatment with 2 μM shikonin for 24 h. I Immunoprecipitation combined with WB analysis were performed to detect the ubiquitination of COX-2 after shikonin treatment. J, K WB analysis of COX-2 expression (J) and ELISA of PGE2 levels (K) in H1975 cells pre-treated with 10 mM NAC for 4 h, followed by treatment with 2 μM shikonin for 24 h. L WB analysis of the activation of PDK1/Akt and Erk1/2 signaling pathways in H1975 cells pre-treated with 10 mM NAC for 4 h, followed by treatment with 2 μM shikonin for 24 h. **p < 0.01, ***p < 0.001
To determine the underlying mechanisms of the shikonin-mediated inhibition of COX-2 levels in H1975 cells, the cells were pre-treated with CHX (a translation inhibitor) prior to shikonin treatment. The results revealed that the COX-2 levels were lower in the CHX plus shikonin-treated cells compared with the CHX-treated cells, suggesting that shikonin decreased COX-2 levels by promoting its degradation (Fig. 5F, G). There are three major protein degradation pathways, namely proteasome, lysosome, and caspase pathways. To determine the specific pathway involving in shikonin-mediated COX-2 degradation, we evaluated the effects of MG132 (a proteasome inhibitor), NH4Cl and leupeptin (lysosome inhibitors), and Z-VAD-FMK (a caspase inhibitor) on the COX-2 protein levels in shikonin-treated H1975 cells. The results showed that treatment with MG132 restored the shikonin-mediated decrease in COX-2 protein levels compared with treatments with NH4Cl, leupeptin, and Z-VDA-FMK (Fig. 5H). Accordingly, shikonin treatment enhanced the ubiquitination of COX-2 (Fig. 5I). These results suggested that shikonin induced COX-2 protein degradation via the proteasome pathway.
Based on our previous results, we hypothesized that shikonin-induced ROS production might be involved in the decrease of COX-2 protein level and enzymatic activity in the shikonin-treated H1975 cells. Our analysis revealed that NAC pre-treatment attenuated the inhibitory effects of shikonin on COX-2 and PGE2 levels (Fig. 5J, K) and PDK1/Akt and Erk1/2 signaling pathways (Fig. 5L). These results indicated that shikonin reduced COX-2 levels and inhibited its downstream signaling pathways by inducing ROS production.
COX-2 alleviated shikonin-induced apoptosis and pyroptosis of H1975 cells
To determine the role of COX-2 on the shikonin-induced apoptosis and pyroptosis of H1975 cells, we assessed the effects of shikonin treatment on a stable COX-2-overexpressing (H1975/COX-2) cell line. The results revealed that compared with the control cells (H1975/NC), the H1975/COX-2 cells showed higher levels of COX-2 and PGE2 (Fig. 6A, B). In addition, COX-2 overexpression attenuated the inhibitory effects of shikonin treatment on the viability of H1975 cells (Fig. 6C). Meanwhile, COX-2 overexpression decreased the percentage of apoptotic cells, the number of PI+ cells exhibiting pyroptotic morphology, and LDH release induced by shikonin treatment (Fig. 6D, F and S1C). Moreover, COX-2 overexpression rescued the shikonin-induced inhibition of the PDK1/Akt and Erk1/2 signaling pathways (Fig. 6G), and inhibited the shikonin-induced activation of the caspase cascade (caspase-8/9/3) as well as cleavage of PARP and GSDME in H1975 cells (Fig. 6H). Similar results were observed after PGE2 pre-treatment of H1975 cells (Fig. S2). Altogether, these results suggested that COX-2 and PGE2 can attenuate shikonin-induced apoptosis and pyroptosis of H1975 cells.
Fig. 6.
COX-2 alleviated shikonin-induced apoptosis and pyroptosis of H1975 cells. A WB analysis of COX-2 expression in H1975/NC and H1975/COX-2 cells treated with 2 μM shikonin for 24 h. B ELISA of PGE2 levels in H1975/NC and H1975/COX-2 cells treated with 2 μM shikonin for 24 h. C MTT assay of the viability of H1975/NC and H1975/COX-2 cells treated with indicated concentrations of shikonin for 24 h. D Cell apoptosis analysis of H1975/NC and H1975/COX-2 cells treated with 2 μM shikonin for 24 h. E Representative fluorescence images of the morphological features of H1975/NC and H1975/COX-2 cells treated with 2 μM shikonin for 24 h. The white arrowheads indicate typical pyroptotic cells characterized by PI+ staining, swelling, and plasma membrane bubbling. PI+ cells in five random fields were counted and statistically analyzed. Scale bar = 50 µm. F LDH release assay of H1975/NC and H1975/COX-2 cells treated with 2 μM shikonin for 24 h. G, H WB analysis of H1975/NC and H1975/COX-2 cells treated with 2 μM shikonin for 24 h. **p < 0.01, ***p < 0.001
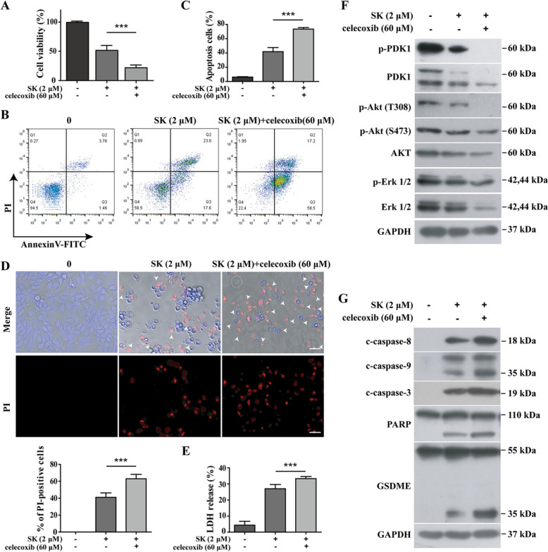
Celecoxib augmented the cytotoxic effects of shikonin by promoting the apoptosis and pyroptosis of H1975 cells
Based on the above findings, we hypothesized that COX-2 may serve as a potential therapeutic target for enhancing the cytotoxic effects of shikonin via modulating apoptosis and pyroptosis. Our analysis revealed that compared with the shikonin-treated H1975 cells, the shikonin plus celecoxib (a COX-2 inhibitor)-treated cells showed significantly decreased cell viability (Fig. 7A). In addition, shikonin plus celecoxib treatment increased the percentage of apoptotic cells (Fig. 7B, C), elevated the number of PI+ cells with pyroptotic morphology (white arrowheads, Fig. 7D), and promoted LDH release (Fig. 7E) compared with shikonin treatment alone. Meanwhile, celecoxib co-administration reinforced the shikonin-induced inhibition of the PDK1/Akt and Erk1/2 signaling pathways (Fig. 7F), activation of the caspase cascade (caspase-8/9/3), and cleavage of PARP and GSDME (Fig. 7G). These findings indicated that COX-2 inhibition augmented the cytotoxic effects of shikonin by promoting apoptosis and pyroptosis through the inhibition of PDK1/Akt and Erk1/2 signaling and induction of caspase-mediated PARP and GSDME cleavage.
Fig. 7.
Celecoxib augmented the cytotoxic effects of shikonin by promoting the apoptosis and pyroptosis of H1975 cells. A MTT assay of the viability of H1975 cells treated with 2 μM shikonin and 60 μM celecoxib for 24 h (shikonin plus celecoxib-treated cells). B, C Cell apoptosis analysis of the shikonin plus celecoxib-treated H1975 cells. D Representative fluorescence images of the morphological features of the shikonin plus celecoxib-treated H1975 cells. The white arrowheads indicate typical pyroptotic cells characterized by PI+ staining, swelling, and plasma membrane bubbling. PI+ cells in five random fields were counted and statistically analyzed. Scale bar = 50 µm. E LDH release assay of the shikonin plus celecoxib-treated H1975 cells. F, G WB analysis of the shikonin plus celecoxib-treated H1975 cells. ***p < 0.001
Discussion
Although EGFR-TKIs, including gefitinib, erlotinib, and afatinib, have shown high efficacy in the treatment of NSCLC, most EGFR-TKIs are susceptible to acquired resistance due to the emergence of EGFR-T790M mutation [4]. The third generation of EGFR-TKIs (such as osimertinib), targeting EGFR mutations, have shown favorable clinical outcomes [38]. However, the acquired resistance hampers the efficacy of these EGFR-TKIs, which poses a challenge for the treatment of EGFR-T790M-mutant NSCLC patients. Therefore, in addition to the development of therapeutic regimens to overcome the resistance against the third-generation EGFR-TKIs [39], there is an urgent need to explore novel therapeutic agents for the treatment of EGFR-T790M-mutant NSCLC.
Increasing evidences have demonstrated that EGFR-TKI resistance has a complex and diverse etiology. Several TCM monomers have been found to exhibit cytotoxic effects on tumor cells [40]. In this study, we screened 1060 TCM monomers and found that shikonin exhibited significant cytotoxic effects against H1975 cells, which harbor the EGFR-T790M mutation. Shikonin, a naphthoquinone compound extracted from the root of L. erythrorhizon, has been used for centuries in East Asia for its remarkable efficacy and safety in the treatment of macular eruptions, sore throats, measles, burns, and carbuncles [41, 42]. Recent studies demonstrated that shikonin exhibited anti-cancer properties in various malignancies, including glioma, hepatocellular carcinoma, cholangiocarcinoma, gallbladder cancer, and LC [43–47], primarily by inducing apoptosis [11, 18, 19]. In this study, we found that shikonin induced both apoptosis and pyroptosis of the EGFR-T790M-mutant NSCLC cells. Pyroptosis is a type of PCD caused by the activated-caspase cleavage of gasdermin family members, such as GSDME. Recent reports demonstrated that some chemotherapeutic drugs could activate caspase-3 and subsequently cleave GSDME to induce pyroptosis in certain types of cancers [48]. In this study, we revealed that shikonin activated the caspase cascade and enhanced the cleavage of the caspase-3 substrates, PARP and GSDME, which led to the initiation of apoptosis and pyroptosis of H1975 cells.
Regarding the mechanism underlying shikonin leading to apoptosis and pyroptosis of H1975 cells, our results supported the involvements of ROS. We observed that shikonin treatment significantly increased the intracellular ROS production in H1975 cells. Moreover, inhibition of ROS production by NAC pre-treatment inhibited caspase-3-mediated cleavage of PARP and GSDME, which subsequently impaired shikonin-induced apoptosis and pyroptosis of H1975 cells. Oxidative stress triggered by ROS overproduction has been proposed as a vital mechanism of cell death. Increasing studies have demonstrated that ROS triggers cell pyroptosis and apoptosis [49, 50]. For example, Saikosaponin-D [51] and sopflarine A [52] were reported to exert anti-tumor activity in LCs by inducing ROS-mediated pyroptosis. Naringenin showed anti-tumor effect in NSCLC by promoting ROS-mediated apoptosis, while ROS scavengers inhibited the cleavage of apoptotic protein [53]. Most cancer cells are more susceptible to ROS stress triggered by exogenous stimuli, and manipulation of ROS levels has been demonstrated to be a promising strategy for cancer treatment owing to its anti-cancer selectivity and manageable safety [54, 55]. Consistent with previous reports, our results suggested that manipulation of ROS levels may serve as a promising therapeutic strategy for the treatment of EGFR-T790M-mutant NSCLC.
COX-2 is a key enzyme involved in the synthesis of prostaglandins, which play a crucial role in modulating inflammation and tumor progression [25]. Previous reports have shown that shikonin inhibits COX-2 expression and activity, thereby ameliorating inflammation in inflammatory diseases, such as osteoarthritis and ulcerative colitis [56, 57]. Wang et al. revealed that shikonin decreased COX-2 expression in pancreatic tumors by inhibiting the DNA-binding activity of its transcription factor NF-κB [31]. Consistent with these reports, we observed that shikonin reduced COX-2 expression and its catalytic product PGE2 in a ROS-dependent manner. Moreover, we found that shikonin reduced COX-2 protein level by promoting its proteasomal degradation. Our results further demonstrated that COX-2 and PGE2 attenuated shikonin-induced apoptosis and pyroptosis, indicating that targeting COX-2 might reinforce the anti-tumor effects of shikonin. Consistently, our analysis revealed that inhibition of COX-2 activity by celecoxib augmented the cytotoxic effects of shikonin by promoting apoptosis and pyroptosis of EGFR-T790M-mutant NSCLC cells. Several studies have reported the linkages of COX-2 with cell apoptosis and pyroptosis [58, 59]. For example, inhibition of COX-2 expression promoted apoptosis of NSCLC cells suffering radiation [60]. Overexpression of COX-2 limited the efficacy of platinum-based chemotherapy by reducing cell pyroptosis [61]. Although increasing evidence demonstrated the role of COX-2 in shikonin-induced anti-tumor activity, to the best of our knowledge, the synergistic cytotoxic effect of COX-2 inhibitor with shikonin has not yet been reported. However, further studies are required to explore the benefits of targeting COX-2 in shikonin-based treatments for other malignancies.
Conclusions
In conclusion, we identified shikonin as a potent cytotoxic TCM monomer against EGFR-T790M-mutant NSCLC cells, which exerted cytotoxic effects by inducing cell apoptosis and pyroptosis. Shikonin decreased the protein level and enzymatic activity of COX-2 by inducing proteasomal degradation and ROS production, which subsequently inhibited the downstream PDK1/Akt and Erk1/2 signaling pathways, resulting in the activation of caspase cascade and cleavage of PARP and GSDME (Fig. 8). Altogether, these results indicated that the combination treatment with shikonin and COX-2 inhibitor might be a promising therapeutic strategy against EGFR-T790M-mutant NSCLC.
Fig. 8.

Schematic representation of the underlying molecular mechanisms of shikonin-induced apoptosis and pyroptosis of H1975 cells. Shikonin regulates COX-2 protein levels by inducing proteasomal degradation and ROS production, thereby inducing apoptosis and pyroptosis in H1975 cells
Supplementary Information
Acknowledgements
Not applicable.
Abbreviations
- CHX
Cycloheximide
- COX-2
Cyclooxygenase-2
- CQ
Chloroquine
- DCFH-DA
Dichlorofluorescein diacetate
- DMSO
Dimethyl sulfoxide
- EGFR
Epidermal growth factor receptor
- ELISA
Enzyme-linked immunosorbent assay
- FBS
Fetal bovine serum
- FC
Flow cytometry
- Fer-1
Ferrostatin-1
- GSDME
Gasdermin E
- HRP
Horseradish peroxidase
- KM
Kaplan-Meier
- LC
Lung cancer
- LDH
Lactate dehydrogenase
- LUAD
Lung adenocarcinoma
- NAC
N-acetyl-L-cysteine
- Nec-1
Necrostatin-1
- NSCLC
Non-small cell lung cancer
- PBS
Phosphate-buffered saline
- PCD
Programmed cell death
- PGE2
Prostaglandin E2
- PI
Propidium iodide
- PKM2
Pyruvate kinase M2
- PMSF
Phenylmethylsulfonyl fluoride
- PVDF
Polyvinylidene difluoride
- RIPA
Radioimmunoprecipitation assay
- ROS
Reactive oxygen species
- TCM
Traditional Chinese medicine
- TKI
Tyrosine kinase inhibitor
- WB
Western blot
Author contributions
Conception and design of the research: S.C., H.L., X.Y., X.W.; Acquisition of data: X.X., Y.X.; Analysis and interpretation of data: X.Z., H.L.; Statistical analysis: X.Z., X.Y., W.X.; Obtaining funding: H.L., X.Z., X.W.; Drafting the manuscript: S.C., H.L., X.Y.; Revision of manuscript for important intellectual content: C.Z., X.W. All authors have read and approved the final manuscript.
Funding
The work was supported by the National Natural Science Foundation of China (82274145 to H.L., X.W.), Guangdong Basic and Applied Basic Research Foundation of China (2021A1515011184 to X.W., 2023A1515012600 to X.W.), and Guangzhou Science and Technology Plan Project (202102010063 to X.Z.).
Availability of data and materials
No datasets were generated or analysed during the current study.
Declarations
Ethics approval and consent to participate
Not applicable.
Competing interests
The authors declare no competing interests.
Footnotes
Publisher's Note
Springer Nature remains neutral with regard to jurisdictional claims in published maps and institutional affiliations.
Shaoyi Cao, Huaqiu Li and Xiaoyan Ye contributed equally to this work.
Contributor Information
Cairong Zhu, Email: zhucr868@sohu.com.
Xiaoping Wu, Email: twxp@jnu.edu.cn.
References
- 1.Bray F, Laversanne M, Sung H, Ferlay J, Siegel RL, Soerjomataram I, et al. Global cancer statistics 2022: GLOBOCAN estimates of incidence and mortality worldwide for 36 cancers in 185 countries. CA Cancer J Clin. 2024;74(3):229–63. 10.3322/caac.21834. [DOI] [PubMed] [Google Scholar]
- 2.Levantini E, Maroni G, Del Re M, Tenen DG. EGFR signaling pathway as therapeutic target in human cancers. Semin Cancer Biol. 2022;85:253–75. 10.1016/j.semcancer.2022.04.002. [DOI] [PubMed] [Google Scholar]
- 3.Lv J, Hua Y, Ding Y. Comprehensive metabolomic analysis of lung cancer patients treated with Fu Zheng Fang. Curr Pharm Anal. 2022;18(9):881–91. [Google Scholar]
- 4.Fu K, Xie F, Wang F, Fu L. Therapeutic strategies for EGFR-mutated non-small cell lung cancer patients with osimertinib resistance. J Hematol Oncol. 2022. 10.1186/s13045-022-01391-4. [DOI] [PMC free article] [PubMed] [Google Scholar]
- 5.Liu WJ, Wang L, Zhou FM, Liu SW, Wang W, Zhao EJ, et al. Elevated NOX4 promotes tumorigenesis and acquired EGFR-TKIs resistance via enhancing IL-8/PD-L1 signaling in NSCLC. Drug Resist Updates. 2023;70: 100987. 10.1016/j.drup.2023.100987. [DOI] [PubMed] [Google Scholar]
- 6.Westover D, Zugazagoitia J, Cho BC, Lovly CM, Paz-Ares L. Mechanisms of acquired resistance to first- and second-generation EGFR tyrosine kinase inhibitors. Ann Oncol. 2018;29(suppl_1):i10–9. 10.1093/annonc/mdx703PMC6454547. [DOI] [PMC free article] [PubMed] [Google Scholar]
- 7.Wei Z, Chen J, Zuo F, Guo J, Sun X, Liu D, et al. Traditional Chinese Medicine has great potential as candidate drugs for lung cancer: a review. J Ethnopharmacol. 2023;300: 115748. 10.1016/j.jep.2022.115748. [DOI] [PubMed] [Google Scholar]
- 8.Guo C, He J, Song X, Tan L, Wang M, Jiang P, et al. Pharmacological properties and derivatives of shikonin-a review in recent years. Pharmacol Res. 2019;149: 104463. 10.1016/j.phrs.2019.104463. [DOI] [PubMed] [Google Scholar]
- 9.Li J, Zhou X, Zhang Y, Zhong F, Lin C, McCormick PJ, et al. Crystal structure of SARS-CoV-2 main protease in complex with the natural product inhibitor shikonin illuminates a unique binding mode. Sci Bull. 2021;66(7):661–3. 10.1016/j.scib.2020.10.018PMC7598899. [DOI] [PMC free article] [PubMed] [Google Scholar]
- 10.Ma C, Hu Y, Townsend JA, Lagarias PI, Marty MT, Kolocouris A, et al. Ebselen, disulfiram, carmofur, PX-12, tideglusib, and shikonin are nonspecific promiscuous SARS-CoV-2 main protease inhibitors. ACS Pharmacol Transl Sci. 2020;3(6):1265–77. 10.1021/acsptsci.0c00130PMC7571300. [DOI] [PMC free article] [PubMed] [Google Scholar]
- 11.Valipour M. Recent advances of antitumor shikonin/alkannin derivatives: a comprehensive overview focusing on structural classification, synthetic approaches, and mechanisms of action. Eur J Med Chem. 2022;235: 114314. 10.1016/j.ejmech.2022.114314. [DOI] [PubMed] [Google Scholar]
- 12.Boulos JC, Rahama M, Hegazy MF, Efferth T. Shikonin derivatives for cancer prevention and therapy. Cancer Lett. 2019;459:248–67. 10.1016/j.canlet.2019.04.033. [DOI] [PubMed] [Google Scholar]
- 13.Lin HY, Han HW, Wang YS, He DL, Sun WX, Feng L, et al. Shikonin and 4-hydroxytamoxifen synergistically inhibit the proliferation of breast cancer cells through activating apoptosis signaling pathway in vitro and in vivo. Chin Med. 2020;15:23. 10.1186/s13020-020-00305-1. [DOI] [PMC free article] [PubMed] [Google Scholar]
- 14.Shi W, Men L, Pi X, Jiang T, Peng D, Huo S, et al. Shikonin suppresses colon cancer cell growth and exerts synergistic effects by regulating ADAM17 and the IL-6/STAT3 signaling pathway. Int J Oncol. 2021. 10.3892/ijo.2021.5279. [DOI] [PMC free article] [PubMed] [Google Scholar]
- 15.Bao C, Liu T, Qian L, Xiao C, Zhou X, Ai H, et al. Shikonin inhibits migration and invasion of triple-negative breast cancer cells by suppressing epithelial-mesenchymal transition via miR-17-5p/PTEN/Akt pathway. J Cancer. 2021;12(1):76–88. 10.7150/jca.47553PMC7738816. [DOI] [PMC free article] [PubMed] [Google Scholar]
- 16.Wang F, Mayca Pozo F, Tian D, Geng X, Yao X, Zhang Y, et al. Shikonin inhibits cancer through P21 upregulation and apoptosis induction. Front Pharmacol. 2020;11:861. 10.3389/fphar.2020.00861PMC7296065. [DOI] [PMC free article] [PubMed] [Google Scholar]
- 17.Lee JH, Han SH, Kim YM, Kim SH, Yoo ES, Woo JS, et al. Shikonin inhibits proliferation of melanoma cells by MAPK pathway-mediated induction of apoptosis. 2021. Biosci Rep. 10.1042/BSR20203834. [DOI] [PMC free article] [PubMed]
- 18.Shilnikova K, Piao MJ, Kang KA, Fernando P, Herath H, Cho SJ, et al. Natural compound shikonin induces apoptosis and attenuates epithelial to mesenchymal transition in radiation-resistant human colon cancer cells. Biomol Ther. 2022;30(2):137–44. 10.4062/biomolther.2021.088PMC8902455. [DOI] [PMC free article] [PubMed] [Google Scholar]
- 19.Pan J, Li M, Yu F, Zhu F, Wang L, Ning D, et al. Up-regulation of p53/miR-628-3p pathway, a novel mechanism of shikonin on inhibiting proliferation and inducing apoptosis of A549 and PC-9 non-small cell lung cancer cell lines. Front Pharmacol. 2021;12: 766165. 10.3389/fphar.2021.766165PMC8635033. [DOI] [PMC free article] [PubMed] [Google Scholar]
- 20.Dai Y, Liu Y, Li J, Jin M, Yang H, Huang G. Shikonin inhibited glycolysis and sensitized cisplatin treatment in non-small cell lung cancer cells via the exosomal pyruvate kinase M2 pathway. Bioengineered. 2022;13(5):13906–18. 10.1080/21655979.2022.2086378PMC9275963. [DOI] [PMC free article] [PubMed] [Google Scholar]
- 21.Inoue M, Nakagawa Y, Azuma M, Akahane H, Chimori R, Mano Y, et al. The PKM2 inhibitor shikonin enhances piceatannol-induced apoptosis of glyoxalase I-dependent cancer cells. Genes Cells. 2024;29(1):52–62. 10.1111/gtc.13084. [DOI] [PMC free article] [PubMed] [Google Scholar]
- 22.Li YL, Hu X, Li QY, Wang F, Zhang B, Ding K, et al. Shikonin sensitizes wild-type EGFR NSCLC cells to erlotinib and gefitinib therapy. Mol Med Rep. 2018;18(4):3882–90. 10.3892/mmr.2018.9347. [DOI] [PMC free article] [PubMed] [Google Scholar]
- 23.Tang J-C, Ren Y-G, Zhao J, Long F, Chen J-Y, Jiang Z. Shikonin enhances sensitization of gefitinib against wild-type EGFR non-small cell lung cancer via inhibition PKM2/stat3/cyclinD1 signal pathway. Life Sci. 2018;204:71–7. 10.1016/j.lfs.2018.05.012. [DOI] [PubMed] [Google Scholar]
- 24.Zhao Q, Kretschmer N, Bauer R, Efferth T. Shikonin and its derivatives inhibit the epidermal growth factor receptor signaling and synergistically kill glioblastoma cells in combination with erlotinib. Int J Cancer. 2015;137(6):1446–56. 10.1002/ijc.29483. [DOI] [PubMed] [Google Scholar]
- 25.Hashemi Goradel N, Najafi M, Salehi E, Farhood B, Mortezaee K. Cyclooxygenase-2 in cancer: a review. J Cell Physiol. 2019;234(5):5683–99. 10.1002/jcp.27411. [DOI] [PubMed] [Google Scholar]
- 26.Ding J, Wu K, Zhang D, Luo W, Li J, Ouyang W, et al. Activation of both nuclear factor of activated T cells and inhibitor of nuclear factor-kappa B kinase beta-subunit-/nuclear factor-kappa B is critical for cyclooxygenase-2 induction by benzo[a]pyrene in human bronchial epithelial cells. Cancer Sci. 2007;98(9):1323–9. 10.1111/j.1349-7006.2007.00530.x. [DOI] [PMC free article] [PubMed] [Google Scholar]
- 27.Zorov DB, Juhaszova M, Sollott SJ. Mitochondrial reactive oxygen species (ROS) and ROS-induced ROS release. Physiol Rev. 2014;94(3):909–50. 10.1152/physrev.00026.2013. [DOI] [PMC free article] [PubMed] [Google Scholar]
- 28.Li S, Ma Y, Ye S, Hu D, Xiao F. ERK/p38/ROS burst responses to environmentally relevant concentrations of diphenyl phosphate-evoked neutrophil extracellular traps formation: assessing the role of autophagy. J Hazard Mater. 2022;421: 126758. 10.1016/j.jhazmat.2021.126758. [DOI] [PubMed] [Google Scholar]
- 29.Morgan MJ, Liu ZG. Crosstalk of reactive oxygen species and NF-κB signaling. Cell Res. 2011;21(1):103–15. 10.1038/cr.2010.178. [DOI] [PMC free article] [PubMed] [Google Scholar]
- 30.Liang WF, Gong YX, Li HF, Sun FL, Li WL, Chen DQ, et al. Curcumin activates ROS signaling to promote pyroptosis in hepatocellular carcinoma HepG2 cells. In Vivo. 2021;35(1):249–57. 10.21873/invivo.12253. [DOI] [PMC free article] [PubMed] [Google Scholar]
- 31.Wang Y, Zhou Y, Jia G, Han B, Liu J, Teng Y, et al. Shikonin suppresses tumor growth and synergizes with gemcitabine in a pancreatic cancer xenograft model: involvement of NF-kappaB signaling pathway. Biochem Pharmacol. 2014;88(3):322–33. 10.1016/j.bcp.2014.01.041. [DOI] [PubMed] [Google Scholar]
- 32.Wu XH, Wen H, Feng Z, Shao L, Liu CL, Liu H, et al. The development of a homologous recombination deficiency (HRD) score to identify HR-deficient tumors. J Clin Oncol. 2020;38(15):2. [Google Scholar]
- 33.Gyorffy B. Transcriptome-level discovery of survival-associated biomarkers and therapy targets in non-small-cell lung cancer. Br J Pharmacol. 2024;181(3):362–74. 10.1111/bph.16257. [DOI] [PubMed] [Google Scholar]
- 34.Gara RK, Srivastava VK, Duggal S, Bagga JK, Bhatt M, Sanyal S, et al. Shikonin selectively induces apoptosis in human prostate cancer cells through the endoplasmic reticulum stress and mitochondrial apoptotic pathway. J Biomed Sci. 2015;22(1):26. 10.1186/s12929-015-0127-1. [DOI] [PMC free article] [PubMed] [Google Scholar]
- 35.Liu Y, Kang X, Niu G, He S, Zhang T, Bai Y, et al. Shikonin induces apoptosis and prosurvival autophagy in human melanoma A375 cells via ROS-mediated ER stress and p38 pathways. Artif Cells Nanomed Biotechnol. 2019;47(1):626–35. 10.1080/21691401.2019.1575229. [DOI] [PubMed] [Google Scholar]
- 36.Ni M, Zhou J, Zhu Z, Xu Q, Yin Z, Wang Y, et al. Shikonin and cisplatin synergistically overcome cisplatin resistance of ovarian cancer by inducing ferroptosis via upregulation of HMOX1 to promote Fe(2+) accumulation. Phytomedicine. 2023;112: 154701. 10.1016/j.phymed.2023.154701. [DOI] [PubMed] [Google Scholar]
- 37.Yan Y, Yang X, Han N, Liu Y, Liang Q, Li LG, et al. Metal-organic framework-encapsulated dihydroartemisinin nanoparticles induces apoptotic cell death in ovarian cancer by blocking ROMO1-mediated ROS production. J Nanobiotechnol. 2023;21(1):204. 10.1186/s12951-023-01959-3. [DOI] [PMC free article] [PubMed] [Google Scholar]
- 38.Johnson M, Garassino MC, Mok T, Mitsudomi T. Treatment strategies and outcomes for patients with EGFR-mutant non-small cell lung cancer resistant to EGFR tyrosine kinase inhibitors: focus on novel therapies. Lung Cancer. 2022;170:41–51. 10.1016/j.lungcan.2022.05.011. [DOI] [PubMed] [Google Scholar]
- 39.Girard N. New strategies and novel combinations in EGFR TKI-resistant non-small cell lung cancer. Curr Treat Options Oncol. 2022;23(11):1626–44. 10.1007/s11864-022-01022-7. [DOI] [PubMed] [Google Scholar]
- 40.Akhtar MJ, Paul J, Singh K, Pannu S, Pal R, Khan S, et al. An update on recently developed analytical and bio-analytical methods for some anticancer drugs. 2022.
- 41.Sun Q, Gong T, Liu M, Ren S, Yang H, Zeng S, et al. Shikonin, a naphthalene ingredient: therapeutic actions, pharmacokinetics, toxicology, clinical trials and pharmaceutical researches. Phytomedicine. 2022;94: 153805. 10.1016/j.phymed.2021.153805. [DOI] [PubMed] [Google Scholar]
- 42.Guo Y, Zhou M, Mu Z, Guo J, Hou Y, Xu Y, et al. Recent advances in shikonin for the treatment of immune-related diseases: anti-inflammatory and immunomodulatory mechanisms. Biomed Pharmacother. 2023;165: 115138. 10.1016/j.biopha.2023.115138. [DOI] [PubMed] [Google Scholar]
- 43.Ma X, Yu M, Hao C, Yang W. Shikonin induces tumor apoptosis in glioma cells via endoplasmic reticulum stress, and Bax/Bak mediated mitochondrial outer membrane permeability. J Ethnopharmacol. 2020;263: 113059. 10.1016/j.jep.2020.113059. [DOI] [PubMed] [Google Scholar]
- 44.Zhang J, Shang L, Jiang W, Wu W. Shikonin induces apoptosis and autophagy via downregulation of pyrroline-5-carboxylate reductase1 in hepatocellular carcinoma cells. Bioengineered. 2022;13(3):7904–18. 10.1080/21655979.2022.2052673. [DOI] [PMC free article] [PubMed] [Google Scholar]
- 45.Liu C, Xuan LQ, Li K, Feng Z, Lv C, Li XJ, et al. Shikonin inhibits cholangiocarcinoma cell line QBC939 by regulating apoptosis, proliferation, and invasion. Cell Transplant. 2021;30:963689720979162. 10.1177/0963689720979162. [DOI] [PMC free article] [PubMed] [Google Scholar]
- 46.Zhai T, Hei Z, Ma Q, Liang H, Xu Y, Zhang Y, et al. Shikonin induces apoptosis and G0/G1 phase arrest of gallbladder cancer cells via the JNK signaling pathway. Oncol Rep. 2017;38(6):3473–80. 10.3892/or.2017.6038. [DOI] [PubMed] [Google Scholar]
- 47.Sha L, Lv Z, Liu Y, Zhang Y, Sui X, Wang T, et al. Shikonin inhibits the Warburg effect, cell proliferation, invasion and migration by downregulating PFKFB2 expression in lung cancer. Mol Med Rep. 2021. 10.3892/mmr.2021.12199. [DOI] [PMC free article] [PubMed] [Google Scholar]
- 48.Wang Y, Gao W, Shi X, Ding J, Liu W, He H, et al. Chemotherapy drugs induce pyroptosis through caspase-3 cleavage of a gasdermin. Nature. 2017;547(7661):99–103. 10.1038/nature22393. [DOI] [PubMed] [Google Scholar]
- 49.Zheng D, Liu J, Piao H, Zhu Z, Wei R, Liu K. ROS-triggered endothelial cell death mechanisms: focus on pyroptosis, parthanatos, and ferroptosis. Front Immunol. 2022;13:1039241. 10.3389/fimmu.2022.1039241PMC9663996. [DOI] [PMC free article] [PubMed] [Google Scholar]
- 50.Luo X, Bao X, Weng X, Bai X, Feng Y, Huang J, et al. The protective effect of quercetin on macrophage pyroptosis via TLR2/Myd88/NF-κB and ROS/AMPK pathway. Life Sci. 2022;291: 120064. 10.1016/j.lfs.2021.120064. [DOI] [PubMed] [Google Scholar]
- 51.Chen M, Hu C, Yang L, Guo Q, Liang Y, Wang W. Saikosaponin-D induces the pyroptosis of lung cancer by increasing ROS and activating the NF-κB/NLRP3/caspase-1/GSDMD pathway. J Biochem Mol Toxicol. 2023;37(8): e23444. 10.1002/jbt.23444. [DOI] [PubMed] [Google Scholar]
- 52.Luo D, Dai X, Tian H, Fan C, Xie H, Chen N, et al. Sophflarine A, a novel matrine-derived alkaloid from Sophora flavescens with therapeutic potential for non-small cell lung cancer through ROS-mediated pyroptosis and autophagy. Phytomedicine. 2023;116: 154909. 10.1016/j.phymed.2023.154909. [DOI] [PubMed] [Google Scholar]
- 53.Chang TM, Chi MC, Chiang YC, Lin CM, Fang ML, Lee CW, et al. Promotion of ROS-mediated apoptosis, G2/M arrest, and autophagy by naringenin in non-small cell lung cancer. Int J Biol Sci. 2024;20(3):1093–109. 10.7150/ijbs.85443. [DOI] [PMC free article] [PubMed] [Google Scholar]
- 54.Huang P, Feng L, Oldham EA, Keating MJ, Plunkett W. Superoxide dismutase as a target for the selective killing of cancer cells. Nature. 2000;407(6802):390–5. 10.1038/35030140. [DOI] [PubMed] [Google Scholar]
- 55.Trachootham D, Zhou Y, Zhang H, Demizu Y, Chen Z, Pelicano H, et al. Selective killing of oncogenically transformed cells through a ROS-mediated mechanism by beta-phenylethyl isothiocyanate. Cancer Cell. 2006;10(3):241–52. 10.1016/j.ccr.2006.08.009. [DOI] [PubMed] [Google Scholar]
- 56.Fu D, Shang X, Ni Z, Shi G. Shikonin inhibits inflammation and chondrocyte apoptosis by regulation of the PI3K/Akt signaling pathway in a rat model of osteoarthritis. Exp Ther Med. 2016;12(4):2735–40. 10.3892/etm.2016.3642. [DOI] [PMC free article] [PubMed] [Google Scholar]
- 57.Han H, Sun W, Feng L, Wen Z, Yang M, Ma Y, et al. Differential relieving effects of shikonin and its derivatives on inflammation and mucosal barrier damage caused by ulcerative colitis. PeerJ. 2021;9: e10675. 10.7717/peerj.10675. [DOI] [PMC free article] [PubMed] [Google Scholar]
- 58.Li X, Zhu Y, Zhao T, Zhang X, Qian H, Wang J, et al. Role of COX-2/PGE2 signaling pathway in the apoptosis of rat ovarian granulosa cells induced by MEHP. Ecotoxicol Environ Saf. 2023;254: 114717. 10.1016/j.ecoenv.2023.114717. [DOI] [PubMed] [Google Scholar]
- 59.Li S, Xie Y, Yang B, Huang S, Zhang Y, Jia Z, et al. MicroRNA-214 targets COX-2 to antagonize indoxyl sulfate (IS)-induced endothelial cell apoptosis. Apoptosis. 2020;25(1–2):92–104. 10.1007/s10495-019-01582-4. [DOI] [PubMed] [Google Scholar]
- 60.Wang Z, Wang T, Chen X, Cheng J, Wang L. Pterostilbene regulates cell proliferation and apoptosis in non-small-cell lung cancer via targeting COX-2. Biotechnol Appl Biochem. 2023;70(1):106–19. 10.1002/bab.2332. [DOI] [PubMed] [Google Scholar]
- 61.Yu B, Wang Y, Bing T, Tang Y, Huang J, Xiao H, et al. Platinum prodrug nanoparticles with COX-2 inhibition amplify pyroptosis for enhanced chemotherapy and immune activation of pancreatic cancer. Adv Mat. 2024;36(11): e2310456. 10.1002/adma.202310456. [DOI] [PubMed] [Google Scholar]
Associated Data
This section collects any data citations, data availability statements, or supplementary materials included in this article.
Data Citations
- Lee JH, Han SH, Kim YM, Kim SH, Yoo ES, Woo JS, et al. Shikonin inhibits proliferation of melanoma cells by MAPK pathway-mediated induction of apoptosis. 2021. Biosci Rep. 10.1042/BSR20203834. [DOI] [PMC free article] [PubMed]
Supplementary Materials
Data Availability Statement
No datasets were generated or analysed during the current study.







