Abstract
Available evidence indicates that neuregulin-1 (NRG-1) can provide a protection against myocardial ischemia/reperfusion (I/R) injury and is involved in various cardioprotective interventions by potential regulation of mitophagy. However, the molecular mechanisms linking NRG-1 and mitophagy remain to be clarified. In this study, both an in vivo myocardial I/R injury model of rats and an in vitro hypoxia/reoxygenation (H/R) model of H9C2 cardiomyocytes were applied to determine whether NRG-1 postconditioning attenuated myocardial I/R injury through the regulation of mitophagy and to explore the underlying mechanisms. In the in vivo experiment, cardioprotective effects of NRG-1 were determined by infarct size, cardiac enzyme and histopathologic examinations. The potential downstream signaling pathways and molecular targets of NRG-1 were screened by the RNA sequencing and the Protein-Protein Interaction Networks. The expression levels of mitochondrial uncoupling protein 2 (UCP2) and mitophagy-related proteins in both the I/R myocardium and H/R cardiomyocytes were measured by immunofluorescence staining and Western blots. The activation of mitophagy was observed with transmission electron microscopy and JC-1 staining. The KEGG and GSEA analyses showed that the mitophagy-related signaling pathways were enriched in the I/R myocardium treated with NRG-1, and UCP2 exhibited a significant correlation between mitophagy and interaction with PINK1. Meanwhile, the treatment with mitophagy inhibitor Mdivi-1 significant eliminated the cardioprotective effects of NRG-1 postconditioning in vivo, and the challenge with UCP2 inhibitor genipin could also attenuate the activating effect of NRG-1 postconditioning on mitophagy. Consistently, the in vitro experiment using H9C2 cardiomyocytes showd that NRG-1 treatment significantly up-regulated the expression levels of UCP2 and mitophagy-related proteins, and activated the mitophagy, whereas the challenge with small interfering RNA-mediated UCP2 knockdown abolished the effects of NRG-1. Thus, it is conclused that NRG-1 postconditioning can produce a protection against the myocardial I/R injury by activating mitophagy through the UCP2/PINK1/LC3B signaling pathway.
Keywords: Ischemia/reperfusion injury, Neuregulin-1, Mitophagy, Uncoupling protein 2
Graphical abstract
Schematic illustration exhibiting the molecular mechanism that NRG-1 activates mitophagy to provide a protection against myocardial I/R injury.The NRG-1 treatment upregulates the UCP2 expression in the mitochondria of cardiomyocytes. The UCP2 is able to reduce the mitochondrial membrane potential (MMP), which subsequently leads to the accumulation of the PINK1 complex on the outer membrane of mitochondria. This process induces the lysosomal surface recognizer LC3B to bind to the complex, ultimately resulting in the activation of mitophagy.
Highlights
-
•
The cardioprotective effect of NRG-1 postconditioning is associated with activation of mitophagy.
-
•
The upregulation of UCP2 contributes to activation of mitophagy by NRG-1 postconditioning.
-
•
NRG-1 treatment reduces MMP by upregulating expression of UCP2, which in turn triggers PINK1/LC3B-mediated mitophagy.
1. Introduction
Acute myocardial infarction (AMI) is one main reason of global population deaths. It is generally believed that restoring blood perfusion to ischemic myocardium is one of the most effective treatments for AMI [1]. However, this restoration of blood flow may cause ischemia/reperfusion (I/R) injury, which may account for up to 50 % of the final myocardial infarct area and significantly worsen the treatment outcomes and prognosis of patients [2,3]. Therefore, both investigating the potential mechanisms of myocardia I/R injury and exploring effective strategies to mitigate the I/R injury are essential for improving the outcomes of patients with AMI.
Neuregulin-1 (NRG-1), belonging to the epidermal growth factor family, serves as an intercellular signaling molecule. It is primarily localized in coronary blood vessels and endothelial cells. Available evidence indicates that NRG-1 plays a crucial role in regulating myocardial remodeling, myocardial regeneration, and cardiac electrical signaling [[4], [5], [6]]. It has been shown that the hypoxia/reoxygenation (H/R) pretreatment for the endothelial cells can increase the NRG-1 level in the culture medium, which produces a significant protection against the H/R injury of cardiomyocytes [7,8]. Most important, recent work reveals that NRG-1 postconditioning can replicate the cardioprotective effects of ischemic postconditioning by activating the RISK pathway [9]. These findings suggest that NRG-1 plays an important role in the cardioprotective benefits of various interventions. Nonetheless, the precise mechanisms involved still require further clarification.
Because mitochondria serve as the primary energy source of cardiomyocytes, maintaining the normal structure and function of mitochondria is essential for the physiological activity of cardiomyocytes. The normal homeostasis and function of mitochondria are highly dependent on the mitochondrial quality control (MQC), which involves the prompt removal of damaged mitochondria and the reutilization of mitochondrial components. As a critical stage in MQC, mitophagy is a selective mitochondrial degradation process which is particularly crucial for maintaining mitochondrial function and homeostasis [10]. The increasing evidence indicates that the regulation of mitophagy plays an important role in the protection of myocardial injury with different interventions [[11], [12], [13]]. Especially, the cardioprotection of ischemia preconditioning is negated by the knockout of mouse PINK1 gene, which is a crucial molecule involved in the process of mitophagy [14]. Furthermore, NRG-1 treatment can protect against the H/R cardiomyocytes by decreasing mitochondrial membrane potential (MMP) [15], and the reduction in the MMP is a crucial factor triggering the PINK1-mediated mitophagy. However, it remains unclear whether regulating mitophagy is one of potential mechanisms for cardioprotection of NRG-1. Consequently, this experiment aimed: (1) to determine whether NRG-1 postconditioning could provide a protection against myocardial I/R injury; and (2) to explore whether PINK1-induced mitophagy was involved in the cardioprotective effects of NRG-1 postconditioning and its underlying molecular mechanism.
2. Materials and methods
2.1. Data availability
The supporting data for the results of this research can be obtained from the corresponding author upon a reasonable request.
2.2. Animals
All the experiment protocols were reviewed and approved by the Animal Care and Use Committee of Beijing Friendship Hospital (No. 22–1011, October 11, 2022). Male Sprague–Dawley rats (weighted 220–270 g, aged 5–7 weeks) were supplied by the Beijing Vital River Laboratory Animal Technology Co., Ltd. (Beijing, China). They were housed in a specific pathogen-free laboratory at the Animal Experimental Center of Beijing Friendship Hospital under the standard conditions with controlled temperature (24 ± 2 °C), humidity (40–60 %) and a 12-h light/dark cycle. The experiment procedures were conducted according to the Guidelines for Animal Experimentation of our institute and Animal Research—Reporting of In Vivo Experiments (ARRIVE) guidelines.
2.3. Establishment of in vivo rat model with myocardial I/R injury
The in vivo myocardial I/R injury model was established, according to the methods previously described [16]. Following anesthesia with an intraperitoneal injection of 2 % tribromoethanol 10 mg/kg (Sigma, USA), the animal received the tracheotomy and tracheal cannula, and then were ventilated using a small animal ventilator with respiratory rate of 55 breaths/min and tidal volume of 2.5 ml/100 g body weight. The electrocardiogram and hemodynamic variables were continuously recorded by the electrodes placed subcutaneously on the limbs and the right common carotid artery cannula with a animal monitor (Techman Instrument Co., Ltd., Chengdu city, China). By a left thoracotomy in the fourth intercostal space, the left anterior descending (LAD) coronary artery was ligated with a slipknot to induce the regional myocardial ischemia. Following a 30-min ischemia, the ligature was released for 120 min of reperfusion. Ischemia was confirmed by the pale and cyanotic myocardial tissue along with an obvious ST segment elevation on electrocardiogram [17].
2.4. Animals grouping and treatments
Using a computer-generated random number table, animals were assigned into five groups to receive the different treatments: (1) Sham-operated (Sham) group, the animals received the shame surgical procedures without a ligation of the slipknot around the LAD artery for 150 min; (2) ischemia/reperfusion injury (IRI) group, the animals received the I/R surgical procedures with a 30-min ischemia and a 120-min reperfusion; (3) NRG-1 postconditioning (NRG-1) group, the animals received the I/R surgical procedures and the treatment of NRG-1 3 μg/kg (MedChemExpress, Monmouth Junction, USA), which was given through the internal jugular vein immediately following the end of ischemia [18]; (4) Mdivi-1 treatment (Mdi-1) group, a mitophagy inhibitor known as Mdivi-1 (MedChemExpress) was administered via an intraperitoneal injection with a dosage of 10 mg/kg immediately before the ligation of LAD artery [19], and then the animals were underwent the same procedures as the NRG-1 group; (5) Genipin treatment (Gen) group, genipin (MedChemExpress), an inhibitor of mitochondrial uncoupling protein 2 (UCP2), was intraperitoneally given at a dose of 30 mg/kg biweekly for two times before the I/R surgical procedures [20], and then the animals were underwent the same procedures as the NRG-1 group.
2.5. Cells and treatments
The rat H9C2 cardiomyocytes for the in vitro experiment were cultured and propagated as described previously [21]. Then, the H/R procedure was carried out as described in previous work [22]. Briefly, cardiomyocytes were exposed to hypoxic conditions with 1 % O2 and 37 °C for 6 h and then were reoxygenated at 37 °C for 12 h in a normoxic incubator. The NRG-1 treatment on cardiomyocytes was performed as previously described [15]. That is, the NRG-1 (MedChemExpress) was added to the culture medium at a concentration of 200 ng/mL immediately following the hypoxic treatment, after which reoxygenation was conducted.
2.6. Cells transfection
The small interfering RNA (siRNA) against the UCP2 and negative control siRNA were purchased from the OBiO Technology (Shanghai, China). The H9C2 cardiomyocytes were transfected with the complex containing the UCP2 siRNA (50 nM) and Lipofectamine™ RNAiMAX transfection reagent (Thermo Fish Scientific, Waltham, Massachusetts) for 48 h in the light of the manufacturer's protocols. The siRNA targeting sequences used in this study as follow:
Forward:5′- AGAGCACUGUCGAAGCCUACATT -3′,
Reverse:5′- UGUAGGCUUCGACAGUGCUCUTT -3’.
2.7. Evans blue and TTC staining
The double-staining of Evans blue and 2, 3, 5-triphenyltetrazolium chloride was applied to determine the myocardial infarct size as previously described [23]. In summary, following the reperfusion for 120 min, the LAD artery was re-ligated and 2 % Evans blue dye (Sigma-Aldrich, USA) was injected through the right common carotid artery to demarcate the ischemic area at risk (AAR) and normally perfused region of heart. Following the animal was euthanized by increasing the depth of anesthesia and intravenous administration of 10 % potassium chloride at a dose of 100 mg/kg, the heart was excised and rapidly frozen at −80 °C condition for 15 min. The heart located beneath the ligation site was sliced along its long axis into 1 mm sections. Next, these heart pieces were incubated in 1 % TTC solution at 37 °C condition for 15 min to determine the infarcted myocardium area. An investigator who was blind to the grouping assignment analyzed and quantified the infarct size of heart slices by the ImageJ software (infarcted myocardium area/AAR × 100 %).
2.8. Serum creatine kinase isoenzyme (CK-MB) and cardiac troponin I (cTnI) assessment
Following a 120-min reperfusion, 3-ml blood sample was collected through the right common carotid artery in each rat. The serum supernatant was extracted and then serum CK-MB and cTnI levels were measured using the ELISA kits (Elabscience Biotechnology Co., Ltd, Wuhan, China) in adherence to the manufacturer's instructions.
2.9. Myocardial histopathology
Following the conclusion of experiment, the hearts were removed and the I/R myocardial samples were immersed immediately in 4 % paraformaldehyde. Subsequently, the samples were embedded in paraffin and sliced into the 5-μm sections. After staining the slides with hematoxylin and eosin (HE), the pathological changes of the I/R myocardium were observed and captured using a light microscope.
2.10. RNA sequencing
At the end of experiment, the rats from the IRI group and NRG-1 group were euthanized by increasing the depth of anesthesia followed by an intravenous injection of 10 % potassium chloride 100 mg/kg. The hearts were removed and the I/R myocardial samples were immersed in RNAlater™ Stabilization Solution (Invitrogen, Carlsbad, USA) overnight at 4 °C. The total RNA of the I/R myocardium was isolated and purified using the TRIzol reagent (Invitrogen, Carlsbad, USA) following the instructions of manufacturer. The amount and quality of RNA in each sample were quantified using NanoDrop ND-1000 (NanoDrop, Wilmington, USA). The RNA integrity was determined by the Bioanalyzer 2100 (Agilent, Santa Clara, USA) and confirmed by the electrophoresis with denaturing agarose gel. Both the RNA-sequencing (RNA-seq) and the subsequent analysis were conducted by the Lianchuan Biotechnology Co., Ltd (Hangzhou, China).
2.11. Transmission electron microscopy (TEM)
As previously described [11], both the mitochondria and mitophagy in the I/R myocardium were observed by the TEM. Briefly, at the conclusion of experiment, the hearts were excised and rinsed with the ice-cold PBS. Then the I/R myocardium was cut into the blocks of 1 mm3 and sealed in the electron microscopy fixation solution (Servicebio, Wuhan, China) under the light proof condition with temperature of 4 °C. Subsequently, the tissue samples were embedded with acetone and embedding agent mixture, and then sectioned into ultrathin slices and stained using uranyl acetate and lead citrate. The tissue sections were examined and photographed using a transmission electron microscope (HITACHI, Tokyo, Japan).
2.12. Immunofluorescence staining
As previously described [24], the I/R myocardial samples were embedded with paraffin to cut into the multiple 5-μm sections, and the antigen retrieval process was applied by heating sections in the EDTA (pH 8.0) to 95 °C for 15 min. Following a 2-h incubation with 5 % BSA for blocking, the tissue slides were incubated at 4 °C condition overnight with the primary antibody of anti-LC3B (1:200, ABclonal Technology) or anti-UCP2 (1:50, Santa Cruz Biotechnology, Santa Cruz, USA). The Alexa 488 secondary antibody (1:400, Abcam, United Kingdom) was incubated at ambient temperature for 1 h. As for the cells’ staining, H9C2 cardiomyocytes were seed in 12-well plates on slides for subsequent experiment. At the end of experiment, the slides were fixed in 4 % paraformaldehyde at room temperature for 20 min and incubated with 0.5 % TritonX-100 for 5 min. After blocking with 10 % FBS and 0.1 % bovine serum albumin in the PBS at room temperature for 30 min, the slides were incubated with anti-LC3B primary antibody (1:50, ABclonal Technology) and MitoTracker™ dyes (Invitrogen, USA). The secondary antibody labeling was same as before. The images were captured using an IX-83 confocal microscope (Olympus, Tokyo, Japan).
2.13. Assessment of mitochondrial membrane potential
The assessment of mitochondrial membrane potential (MMP, ΔΨm) was conducted utilizing the JC-1 Mitochondrial Membrane Potential Assay Kit from MedChemExpress. When the ΔΨm elevates, JC-1 aggregates develop and emit red fluorescence (Ex/Em = 585/590 nm). Conversely, when the ΔΨm reduces, JC-1 exists as monomers and emits green fluorescence (Ex/Em = 510/527 nm). An increase in the formation of JC-1 aggregates signifies mitochondrial membrane depolarization, leading to a decrease in ΔΨm, which in turn initiates mitophagy [25]. H9C2 cardiomyocytes were cultured in 12-well plates containing slides and underwent the specified interventions. Following the completion of experiment, the cardiomyocytes were treated with JC-1 (2 μM) according to the manufacturer's protocol. Fluorescence imaging was examined using an IX-83 confocal microscope (Olympus, Japan).
2.14. Lactic dehydrogenase activity
The H9C2 cardiomyocytes were seed in 6-well plates for 24 h. The cardiomyocytes were challenged with control siRNA or UCP2 siRNA for 48 h followed by H/R procedures. The NRG-1 postconditioning was executed immediately following the completion of hypoxic treatment. At 12 h after reoxygenation, the supernatant of cultured cardiomyocytes was collected to determine lactic dehydrogenase (LDH) activity using the commercial LDH activity assay kit (Elabscience Biotechnology Co., Ltd, Wuhan, China). The activity of LDH was determined following the manufacturer's guidelines.
2.15. Western blotting
At the end of experiment, both the I/R myocardium and H9C2 cardiomyocytes were collected for detecting the protein expression with western blotting. In short, both the I/R myocardium and H/R cardiomyocytes were lysed by the radio-immunoprecipitation assay buffer (Beyotime Biotechnology, Shanghai, China) with 1 mM phenylmethylsulfonyl fluoride and 1 mM protease inhibitor cocktail (MedChemExpress). The total protein concentration was determined with the bicinchoninic acid protein assay kit in accordance with the manufacturer's guidelines (Beijing Solarbio Science & Technology Co., Ltd., China). The tissue homogenates and cell lysates were equally combined with 8–12 % SDS-PAGE and transferred onto the polyvinylidene difluoride membranes (0.45 μm, Merck, Darmstadt, Germany). After washing with 0.05 % Tween-20 in the Tris-buffered saline (TBST), the membranes were incubated at a room temperature condition for 2 h with a blocking solution containing 5 % BSA and then incubated with specific primary antibody against IL-1β (Cell Signaling Technology, Danvers, Massachusetts, USA), LC3B (ABclonal Technology, Wuhan, China), UCP2 (Santa Cruz Biotechnology), PINK1 (Cell Signaling Technology) and α-tubulin (Santa Cruz Biotechnology) overnight at 4 °C. Following three times washed with TBST, the membranes were incubated with the HRP-conjugated secondary antibody (Santa Cruz Biotechnology) a room temperature condition for 1 h and subsequently visualized using the enhanced chemiluminescent HRP substrate (Millipore, Darmstadt, Germany). The signal was detected with the ChemiDoc XRS+ System (Bio-Rad, Hercules, California, USA) and quantified by the ImageJ Software (NIH).
2.16. Statistical analysis
The normality of distribution for all parametric data was evaluated using the Kolmogorov-Smirnov test. Additionally, the Levene median test was utilized to evaluate the homogeneity of variance within the parametric data. All parametric data were presented as means ± standard deviations (SD) and the SPSS 26.0 (IBM, USA) was applied for statistical analyses. The unpaired Student's t-test was used for between-group comparisons of data and one-way analysis of variance followed with the Bonferroni test was used for multi-group comparisons. P < 0.05 was considered statistically significant.
3. Results
3.1. NRG-1 postconditioning alleviated myocardial I/R injury
To verify the protective effects of NRG-1 postoconditioning against myocardial I/R injury, an in vivo model was established in rats. As shown in Fig. 1, the I/R procedure resulted in significant infarct area (Fig. 1A and B) and raised serum cTnI and CK-MB concentrations (Fig. 1C and D), indicating the successful establishment of myocardial I/R injury model, and the administration of NRG-1 prior to the reperfusion (i.e., postconditioning) significantly reduced the infarct size and serum cTnI and CK-MB concentrations (Fig. 1A–D). As compared with the Sham operation, the I/R procedure resulted in the histological features of serious myocardial injury with HE staining, as evidence by irregular muscle bundles, massive ruptured muscle fibers and aggregation of neutrophils. However, these histological features were significantly mitigated by the NRG-1 postconditioning (Fig. 1E). Similarly, the I/R procedure significantly upregulated IL-1β expression in the I/R myocardium, whereas NRG-1 postconditioning decreased IL-1β expression (Fig. 1F and G, and Supplement Figure 1). These results indicate that NRG-1 postconditioning produces a protection against myocardial I/R injury, with a significant IL-1β expression inhibition.
Fig. 1.
NRG-1 postconditioning attenuated myocardial I/R injury and inhibited myocardial inflammatory responses. (A) Representative appearances the I/R myocardium with Evans blue and TTC staining. (B) Quantitative analysis of infarct area (n = 5). (C, D) Serum cTnI and CK-MB concentrations (n = 5). (E) Representative pathological appearances of the I/R myocardium with H & E staining (magnification, × 20; inset, × 40; scale bar: 100/50 μm). (F) Representative western blots for interleukin-1 β (IL-1β, 17 kDa) and Tubulin (49 kDa, loading control) in the I/R myocardium. (G) Quantitative analysis of western blotting data for IL-1β in the I/R myocardium (n = 5). The Unpaired Student's t-test for between-group comparisons of data and one-way ANOVA followed with post hoc test (Bonferroni test) for multi-group comparisons. Data represent means ± SD. ★P < 0.05, #P < 0.001. The unprocessed and extra duplicate images of western blots are provided in supplementry file (Supplementary Fig. 1).
3.2. The cardioprotection of NRG-1 postconditioning was associated with mitophagy activation
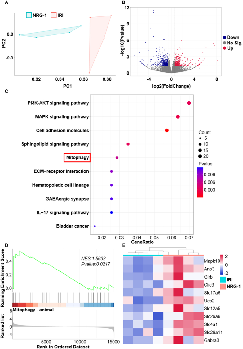
To determine the specific molecular mechanisms by which NRG-1 exerts a protection against myocardial I/R injury, this experiment identified the differentially expressed genes and signaling pathways in the I/R myocardium of the IRI and NRG-1 groups using the RNA sequencing. As shown in Fig. 2, the principal component analysis (PCA) displayed the similarities in the sample components of the IRI and NRG-1 groups, but the samples from different groups exhibited the distinct clustered distributions (Fig. 2A). A total of 878 differentially expressed genes (DEGs) in the I/R myocardium were identified, comprising 455 up-regulated genes and 423 down-regulated genes (Fig. 2B). Further KEGG pathway enrichment analysis of DEGs indicated that NRG-1 postconditioning significantly regulated the signaling pathways associated with mitophagy in the I/R myocardium (Fig. 2C). Additionally, both Gene Set Enrichment Analysis (GSEA) and heatmap corroborated that NRG-1 postconditioning activated mitophagy in the I/R myocardium (Fig. 2D and E). These data suggest that cardioprotection of NRG-1 postconditioning is associated with mitophagy activation in the I/R myocardium.
Fig. 2.
The cardioprotection of NRG-1 postconditioning was associated with mitophagy activation. (A, B) The PCA map of genes and volcano map of DEGs in the I/R myocardium from the IRI and NRG-1 groups (n = 4, P < 0.05). (C) The KEGG analysis of DEGs (n = 4, P < 0.05). (D) The GSEA analysis of mitophagy related genes with DEGs (n = 4, p value is indicated on the figure). (E) The heat map of mitophagy related genes in the I/R myocardium from the IRI and NRG-1 groups (n = 4).
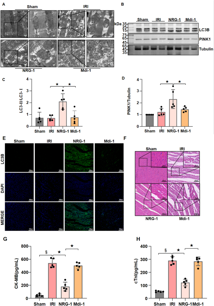
3.3. Inhibiting mitophagy eliminated cardioprotective effects of NRG-1 postconditioning
To elucidate the regulatory role of NRG-1 on mitophagy in vivo, we assess the impact of mitophagy inhibitor Mdivi-1 on the cardioprotection of NRG-1 postconditioning. In comparison to the sham operation, the I/R procedure resulted in significant mitochondrial damages in the I/R myocardium, characterized by the pronounced mitochondrial swelling and intra-mitochondrial cristae disruption with the TEM. Notably, NRG-1 postconditioning clearly attenuated the mitochondrial damages in the I/R myocardium, with damaged mitochondria being encapsulated by autophagic lysosomes, indicating the occurrence of mitophagy. However, Mdivi-1 treatment further exacerbated mitochondrial damages in the I/R myocardium and negated the mitophagy-activating effects of NRG-1 (Fig. 3A).
Fig. 3.
Inhibiting mitophagy eliminated the cardioprotective effects of NRG-1 postconditioning. (A) Representative TEM images of mitochondria in the I/R myocardium from different groups (magnification, × 5000; inset, × 10000; scale bar: 2/1 μm). (B) Representative western blots for LC3B (15 kDa), PINK1 (63 kDa) and Tubulin (49 kDa, loading control) in the I/R myocardium. (C, D) Quantification of western blotting data for LC3B and PINK1 in the I/R myocardium (n = 5). (E) Representative confocal images of LC3B merged with DAPI in the I/R myocardium (magnification, × 20; cale bar: 100 μm). (F) Representative pathological appearances of the I/R myocardium with H&E staining (magnification, × 20; inset, × 40; scale bar: 100/50 μm). (G, H) Serum concentrations of cTnI and CK-MB (n = 5). The Unpaired Student's t-test for between-group comparisons of data and one-way ANOVA followed with post hoc test (Bonferroni test) for multi-group comparisons. Data represent means ± SD.★P < 0.05, #P < 0.001, §P < 0.0001. The unprocessed and extra duplicate images of western blots are provided in supplementry file (Supplement Fig. 2).
We further assessed the expressions of mitophagy-related proteins in the I/R myocardium. In comparison to the I/R procedure, NRG-1 postconditioning significantly enhanced the expression levels of LC3-Ⅱ/LC3-Ⅰ and PINK1 (Fig. 3B–D and Supplement Figure 2), and increased the level of immunofluorescence-labeled LC3B in the I/R myocardium (Fig. 3E). Nevertheless, Mdivi-1 treatment counteracted the enhancing effects of NRG-1 on the expression of these proteins associated with mitophagy (Fig. 3B–E and Supplement Figure 2).
Compared with the I/R procedure, NRG-1 postconditioning significantly mitigated the myocardial I/R injury and lowered the serum cTnI and CK-MB concentrations. However, Mdivi-1 treatment eliminated the cardioprotective effects of NRG-1 postconditioning (Fig. 3F–H). These results indicate that the cardioprotective benefits of NRG-1 postconditioning may be abolished by inhibiting mitophagy.
3.4. The regulatory effect of NRG-1 on myocardial mitophagy was associated with UCP2
To determine the potential molecular mechanisms which NRG-1 regulated mitophagy in the I/R myocardium, we identified that 878 DEGs and 970 positively correlated genes (PCGs) were associated with mitophagy. The intersection of the two gene sets displayed 130 shared genes (Fig. 4A). The correlation analysis between mitophagy and these genes indicated that the four genes exhibiting the strongest correlations were UCP2 (R = 0.90, P < 0.001), Kcnq5 (R = 0.89, P < 0.05), Camk2n2 (R = 0.86, P < 0.05) and Cdh1 (R = 0.85, P < 0.05), with UCP2 demonstrating the most robust correlation with mitophagy (Fig. 4B–E). Then, the interactions between UCP2 and proteins associated with mitophagy were examined by constructing Protein-Protein Interaction Networks (PPI) using the STRING database. Among these proteins, UCP2 is known to interact with PINK1, MFN1/2 and VDAC1. Notably, UCP2 and PINK1 exhibited the strongest evidence for interaction, shown by an interaction score of 0.564 (Fig. 4F). These data suggest that the regulatory effect of NRG-1 on myocardial mitophagy is associated with UCP2.
Fig. 4.
The regulatory effect of NRG-1 on mitophagy was associated with UCP2. (A) The Venn Diagram of the shared genes from the DEGs and PCGs associated with mitophagy (n = 4). (B–E) The correlation analysis between shared genes and mitophagy (n = 4, p value is indicated on the figure). (F)The PPI analysis between UCP2 and mitophagy-related proteins (the connection between the two indicates evidence of interaction, the thickness of the connection correlates with the strength of the evidence).
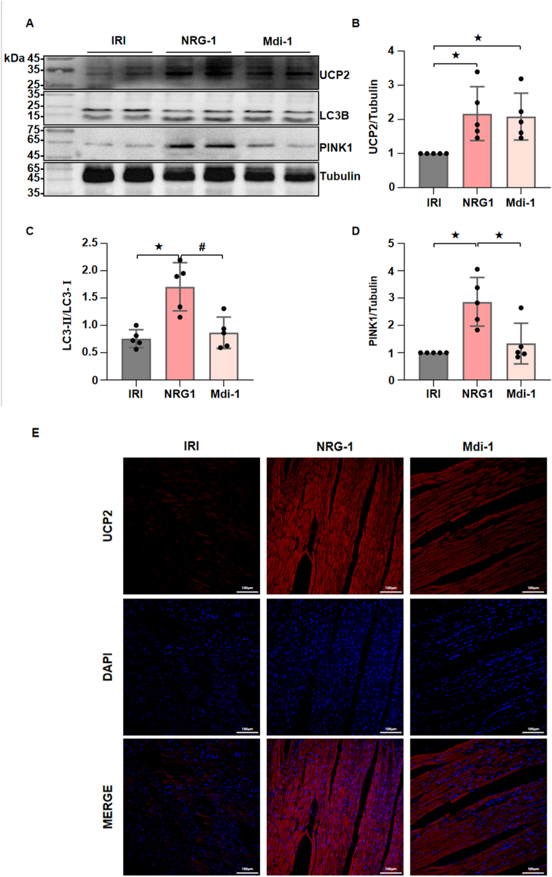
3.5. The UCP2 was located at the upstream of myocardial mitophagy to mediate the regulatory role of NRG-1 postconditioning
As PPI analysis indicated a potential interaction between UCP2 and mitophagy, further in vivo experiment was carried out to validate the upstream/downstream relationships between UCP2 and mitophagy. As shown in Fig. 5, compared with the I/R procedure, NRG-1 postconditioning significantly upregulated the UCP2 expression, and the expressions of mitophagy-related protein LC3-Ⅱ/LC3-Ⅰ and PINK1 in the I/R myocardium (Fig. 5A–D and Supplement Figure 3). In comparison to NRG-1 postconditioning, Mdivi-1 treatment decreased the expression levels of LC3B and PINK1 in the I/R myocardium but did not change the UCP2 expression (Fig. 5A–D and Supplement Figure 3). These results suggest that UCP2 is located at the upstream of mitophagy in the context of NRG-1-mediated activation of this process.
Fig. 5.
The UCP2 was located at the upstream of myocardial mitophagy to mediate the regulatory role of NRG-1 postconditioning. (A) Representative western blots for UCP2 (33 kDa), LC3B (15 kDa), PINK1 (63 kDa) and Tubulin (49 kDa, loading control) in the I/R myocardium. (B–D) The quantitative analyses of western blotting data for UCP2, LC3B and PINK1 in the I/R myocardium (n = 5). (E) Representative confocal images of UCP2 merged with DAPI in the I/R myocardium (magnification, × 20; cale bar: 100 μm). The Unpaired Student's t-test for between-group comparisons of data and one-way ANOVA followed with post hoc test (Bonferroni test) for multi-group comparisons. Data represent means ± SD.★P < 0.05, #P < 0.001. The unprocessed and extra duplicate images of western blots are provided in supplementry file (Supplementary Fig. 3).
3.6. NRG-1 postconditioning induced mitophagy in the cardiomyocytes subjected to H/R procedures
To further elucidate the potential molecular mechanism which NRG-1 postconditioning activated mitophagy in the I/R myocardium, an in vitro model of H9C2 cardiomyocytes receiving the H/R procedures was applied to observe the effects of NRG-1 on the UCP2 expression and mitophagy. As shown in Fig. 6, compared with the H/R procedures, NRG-1 postconditioning significantly upregulated the expressions of UCP2 and PINK1 in the H/R cardiomyocytes (Fig. 6A–C and Supplement Figure 4). The confocal microscopy revealed that NRG-1 postconditioning compared with the H/R procedures resulted in a significantly enhanced fluorescence intensity of JC-1 aggregates in the H/R cardiomyocytes (Fig. 6D). These results preliminarily suggest that NRG-1 postconditioning activates mitophagy in the H/R cardiomyocytes, which is accompanied by an upregulated UCP2 expression.
Fig. 6.
NRG-1 postconditioning induced mitophagy in the cardiomyocytes subjected to H/R procedures. (A) Representative western blots for UCP2 (33 kDa), PINK1 (63 kDa) and Tubulin (49 kDa, loading control) in the H/R cardiomyocytes. (B, C) The quantitative analyses of western blotting data for UCP2 and PINK1 in the H/R cardiomyocytes (n = 5). (D) Representative confocal images of JC-1 staining merged with DAPI in the H/R cardiomyocytes (magnification, × 60; cale bar: 20 μm). The Unpaired Student's t-test for between-group comparisons of data and one-way ANOVA followed with post hoc test (Bonferroni test) for multi-group comparisons. Data represent means ± SD. ★P < 0.05, #P < 0.001. The unprocessed and extra duplicate images of western blots are provided in supplementry file (Supplement Fig. 4).
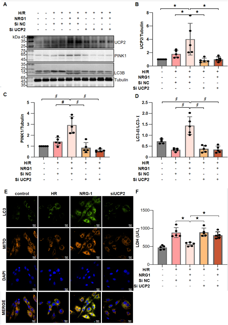
3.7. NRG-1 promoted the mitophagy in the H/R cardiomyocytes by upregulating the UCP2-PINK1-LC3B signaling pathway
To further verify the involvement of UCP2 in the activation of NRG-1 on myocardial mitophagy, the siRNA was applied to silence the UCP2 expression in the H/R cardiomyocytes and observe whether the mitophagy activation of NRG-1 could be abolished. As demonstrated in Fig. 7A, the UCP2 expression in the cardiomyocytes treated with NRG-1 was significantly reduced by the UCP2 siRNA, while no such reduction was observed with the negative control siRNA. The expression levels of mitophagy-associated proteins including PINK1 and LC3-Ⅱ/LC3-Ⅰ were significantly elevated in the cardiomyocytes treated with NRG-1, but their changes were abolished by the treatment with UCP2 siRNA (Fig. 7A–D and Supplement Figure 5). To assess the occurrence of mitophagy, the immunofluorescence staining was applied to label the LC3B and mitochondrial membranes, and the confocal microscopy was performed to observe the fluorescence colocalization. In the H/R cardiomyocytes treated with NRG-1, a significant fluorescence colocalization was observed, whereas this was diminished by the treatment with UCP2 siRNA (Fig. 7E). The supernatant from cardiomyocytes subjected to the H/R procedures exhibited a significantly increased LDH activity, while the supernatant from cardiomyocytes treated with NRG-1 presented a notably reduced LDH activity. Furthermore, the cardioprotective benefits of NRG-1 were decreased by the treatment with UCP2 siRNA (Fig. 7F). Collectively, these data indicate that the signaling pathway involving the UCP2-PINK1-LC3B is crucial for the protective benefits of NRG-1 against cardiomyocyte H/R injury.
Fig. 7.
NRG-1 promoted mitophagy in the H/R cardiomyocytes by upregulating the UCP2-PINK1-LC3B signaling pathway. (A) Representative western blots for UCP2 (33 kDa), PINK1 (63 kDa), LC3B (15 kDa) and Tubulin (49 kDa, loading control) in the H/R cardiomyocytes with or without UCP2 siRNA challenge. (B–D) The quantitative analyses of western blotting data for UCP2, PINK1 and LC3B in the H/R cardiomyocytes (n = 5). (E) Representative confocal images of colocalization of LC3B and mitochondria and merged with DAPI in the H/R cardiomyocytes (yellow fluorescence indicates the occurrence of colocalization; magnification, × 60; cale bar: 20 μm). (F) The LDH activity in the supernatants of the cultured cardiomyocytes (n = 5). The Unpaired Student's t-test for between-group comparisons of data and one-way ANOVA followed with post hoc test (Bonferroni test) for multi-group comparisons. Data represent means ± SD. ★P < 0.05, #P < 0.001, §P < 0.0001. The unprocessed and extra duplicate images of western blots are provided in supplementry file (Supplement Fig. 5).
3.8. NRG-1 postconditioning attenuated myocardial I/R injury via the UCP2-PINK1-LC3B signaling pathway
In comparison to NRG-1 postconditioning, UCP2 inhibitor genipin significantly decreased expression levels of UCP2, LC3-Ⅱ/LC3-Ⅰ and PINK1 in the I/R myocardium (Fig. 8A–E and Supplement Figure 6). Furthermore, the histological features of myocardial I/R injury were significantly mitigated by NRG-1 postconditioning compared with the I/R procedure and genipin treatment (Fig. 8F). As compared with the NRG-1 postconditioning, genipin treatment significantly reduced the serum cTnI and CK-MB concentrations (Fig. 8G and H). These findings indicate that the protection of NRG-1 postconditioning against myocardial I/R injury is achieved by activating mitophagy via the UCP2-PINK1-LC3B signaling pathway.
Fig. 8.
NRG-1 postconditioning attenuated myocardial I/R injury via the UCP2-PINK1-LC3B signaling pathway. (A) Representative western blots for UCP2 (33 kDa), LC3B (15 kDa), PINK1 (63 kDa) and Tubulin (49 kDa, loading control) in the I/R myocardium. (B–D) The quantitative analyses of western blotting data for UCP2, LC3B and PINK1 in the I/R myocardium (n = 5). (E) Representative confocal images of UCP2 merged with DAPI in the I/R myocardium (magnification, × 20; cale bar: 100 μm). (F) Representative pathological appearances of the I/R myocardium with H & E staining (magnification, × 20; inset, × 40; scale bar: 100/50 μm). (G, H) Serum cTnI and CK-MB concentrations (n = 5). The Unpaired Student's t-test for between-group comparisons of data and one-way ANOVA followed with post hoc test (Bonferroni test) for multi-group comparisons. Data represent means ± SD. ★P < 0.05; #P < 0.001; §P < 0.0001. The unprocessed and extra duplicate images of western blots are provided in supplementry file (Supplement Fig. 6).
4. Discussion
NRG-1 is an endogenously produced mediator which is released from the endothelial cells during ischemia [26]. Available evidence indicates that NRG-1 not only protect against myocardial I/R injury, but also may serve as a key effector in various cardioprotective interventions, such as the ischemia preconditioning [27]. However, it remains unclear whether mitophagy plays a role in the cardioprotective benefits of NRG-1 and what potential molecular mechanisms may be involved. The main results of our experiment included: 1) NRG-1 postconditioning clearly attenuated myocardial I/R injury and upregulated the expression levels of LC3-Ⅱ/LC3-Ⅰ and PINK1 in the I/R myocardium, while inhibiting myocardial mitophagy negated the cardioprotective benefits of NRG-1 postconditionin and decreased its effects on the expression of these proteins; 2) Both UCP2 and PINK1 exhibited the strongest evidence for interaction through the PPI analysis, and the UCP2 siRNA abolished the up-regulating effects of NRG-1 on the expression of PINK1 and LC3-Ⅱ/LC3-Ⅰ in the H/R cardiomyocytes. All of these findings suggest that the protection of NRG-1 postconditionin against myocardial I/R injury is achieved by activating mitophagy via the UCP2-PINK1-LC3B signaling pathway.
The preconditioning strategies, such as ischemia preconditioning [28], are the most effectively protective interventions for myocardial I/R injury, but their widespread application is limited due to the unpredictability of acute ischemic myocardial attack and the safety concerns in clinical practice [29]. The administration of pharmacological agents that share cardioprotective mechanisms with preconditioning may present a more viable alternative. It has been shown that NRG-1 is involved in cardioprotective mechanisms of ischemia preconditioning [27] and NRG-1 postconditioning can provide a significant protection against myocardial I/R injury [9,18]. However, the detailed potential mechanisms remain unclear. In this experiment, thus, the RNA sequencing technique was employed to elucidate the specific mechanisms underlying the cardioprotective effects of NRG-1 postconditioning, and then mitophagy inhibitor was applied in the in vivo experiment and the UCP2 siRNA was administered in the in vitro experiment to validate the effects of NRG-1 on mitophagy and UCP2, respectively.
It has been shown that the expression level of IL-1β serves as a crucial indicator of myocardial inflammatory responses and cardiomyocyte damage during the I/R process [30]. In our experiment, NRG-1 significantly reduced the IL-1β expression in the I/R myocardium (Fig. 1F and G). Furthermore, previous work demonstrated that NRG-1 postconditioning can result in anti-pyroptosis effects by inhibiting IL-1β expression [18]. In fact, mitochondrial dysfunction is a critical factor that triggers pyroptosis [31]. All of these findings hint that the anti-inflammatory effects of NRG-1 may be related to the modulation of mitochondrial function. However, there is the lack of experimental evidence supporting this hypothesis.
The MQC refers to the timely removal of damaged mitochondria and the reutilization of mitochondrial contents, which is very crucial for maintaining the normal function of cells [32,33]. The MQC consists of three main processes, i.e., mitochondrial biogenesis, dynamics (fusion and fission), and mitophagy. As a primary process of the MQC, mitophagy is responsible for the clearance of aging or dysfunctional mitochondria under physiological conditions, ensuring the maintenance of normal mitochondrial function [34]. In response to stress conditions, such as oxidative stress, nutrient deprivation, or pathogen infection, mitophagy is activated to eliminate damaged mitochondria, preventing cellular damage and death [35]. It has been shown that mitophagy plays a significant role in mitigating myocardial I/R injury [11,36]. Nevertheless, there are the limited researches that determine the direct influence of NRG-1 on the regulation of mitophagy in the context of myocardial I/R injury. By the RNA sequencing, this experiment showed that there were the differentially expressed genes in the I/R myocardium between the I/R procedure and NRG-1 postconditioning (Fig. 2A and B). Furthermore, both the results of KEGG and GSEA analyses demonstrated that mitophagy was evidently enriched in the I/R myocardium following the NRG-1 postconditioning (Fig. 2C–D). Additionally, Mdivi-1 treatment counteracted the enhancing effect of NRG-1 on mitophagy in the I/R myocardium and reduced the cardioprotective benefits offered by NRG-1 postconditioning (Fig. 3). Together with these findings, we deem that mitophagy activation is attributable to the cardioprotective effects of NRG-1 postconditioning.
The results of correlation analysis showed that among the DEGs, the UCP2 exhibited a strongest correlation with mitophagy in the I/R myocardium (Fig. 4B). It is usually considered that the UCP2 can facilitate the immediate entry of protons into the mitochondrial matrix without engaging in ATP synthesis, thereby uncoupling oxidative phosphorylation, which leads to the reductions in the ATP synthesis and ΔΨm [37]. Nevertheless, a reduction in the ΔΨm is an important premise that triggers the PINK1/LC3B-mediated mitophagy. Furthermore, it has been shown that overexpression of UCP2 may confer cardioprotective effects by inducing mitophagy, while the use of mdivi-1 treatment can negates the cardioprotective effects associated with UCP2 overexpression [38]. In this experiment, the PPI analysis between UCP2 and mitophagy showed that both UCP2 and PINK1 exhibited strongest evidence for interaction (Fig. 4F). The PINK1 is a key target that mediates the mitophagy. It has been demonstrated that the loss of PINK1 expression can result in mitochondrial dysfunction, thereby exacerbating the extent of myocardial damage associated with the I/R process [39]. In addition, there has been no study assessing the upstream and downstream regulatory relationship between the UCP2 and mitophagy. Our experiment demonstrated that the expression levels of UCP2 and mitophagy-related proteins in the I/R myocardium were significantly upregulated by NRG-1 treatment. Especially, mitophagy inhibitor Mdivi-1 did not eliminate the upregulation of UCP2 in the I/R myocardium induced by NRG-1 treatment (Fig. 5). Consequently, we consider that NRG-1 postconditioning may confer cardioprotection by regulating the UCP2/PINK1-mediated mitophagy.
The ΔΨm is a principal indicator for assessing mitochondrial function [40] and the ΔΨm alteration represent a critical component of the mechanisms underlying cardiomyocyte injury [41]. Furthermore, a reduction in the ΔΨm signifies the initiation of mitophagy [25]. By these variables, our in vitro experiment in the H/R cardiomyocytes further investigated the regulation of NRG-1 on the UCP2-mediated mitophagy. Our results showed that NRG-1 treatment markly enhanced the expression levels of UCP2 and PINK1 and decreased the ΔΨm in the H/R cardiomyocytes (Fig. 6), indicating that NRG-1 treatment can activate the UCP2/PINK1-mediated mitophagy.
The impaired mitochondria can cause the decrease in the ΔΨm, which inhibits the translocation of PINK1 to the inner membrane of mitochondria. Subsequently, the PINK1 complex is bound to the lysosomal surface recognizer LC3B, prompting the fusion of phagocytic vesicles with impaired mitochondria to form autophagosomes, thereby initiating mitophagy [42]. Our in vitro experiment in the H/R cardiomyocytes showed that NRG-1 treatment upregulated the expression levels of PINK1, UCP2 and LC3-Ⅱ/LC3-Ⅰ, with the colocalization of LC3B and mitochondria in immunofluorescence staining (Fig. 7E). Nevertheless, these influences of NRG-1 treatment were abolished by the intervention of UCP2 SiRNA. These results strongly support our hypothesis that NRG-1 can activate the mitophagy via the UCP2/PINK1/LC3B signaling pathway in the H/R cardiomyocytes.
To further verify our findings by the in vivo experiment, the treatment with UCP2 inhibitor genipin were also carried out in the rat model of myocardial I/R injury. The results demonstrated that genipin treatment not only obviated the expression upregulations of UCP2, PINK1 and LC3-Ⅱ/LC3-Ⅰ in the I/R myocardium induced by NRG-1 postconditioning, but also significantly aggravated the myocardial I/R injury (Fig. 8).
The findings of this experiment suggest that employing NRG-1 postconditioning to activate the UCP2/PINK1/LC3B-mediated mitophagy may serve as an effective strategy for attenuating acute myocardial I/R injury. However, as primary function of mitophagy is to sustain a dynamic equilibrium within intracellular mitochondria, excessive activation of this process may restrict the intracellular energy supply and adversely affect cellular activity [43], potentially exacerbating myocardial I/R injury [44]. Consequently, the moderate regulation of mitophagy is crucial for mitigating myocardial I/R injury. Due to the limitation of designing a single dose, this experiment cannot answer whether excessive NRG-1 postconditioning may lead to an imbalance in mitochondrial homeostasis. To achieve an optimal protection from NRG-1 postconditioning against myocardial I/R injury, further experiments are required to establish the appropriate dose and application time of this treatment.
In a word, our experiment demonstrates that NRG-1 postconditioning can produce a protection against myocardial I/R injury by enhancing the mitophagy through the UCP2/PINK1/LC3B signaling pathway. The NRG-1 postconditioning upregulates the expression level of UCP2 and decreases the ΔΨm, which activate the PINK1/LC3B-mediated mitophagy and then eliminate damaged mitochondria (Graphical abstract) (Fig. 9).
Fig. 9.
Schematic illustration exhibiting the molecular mechanism that NRG-1 postconditioning activates mitophagy to provide a protection against myocardial I/R injury.
The NRG-1 treatment upregulates the UCP2 expression in the mitochondria of cardiomyocytes. The UCP2 is able to reduce the mitochondrial membrane potential (MMP), which subsequently leads to the accumulation of the PINK1 complex on the outer membrane of mitochondria. This process induces the lysosomal surface recognizer LC3B to bind to the complex, ultimately resulting in the activation of mitophagy.
5. Conclusions
This study demonstrates that NRG-1 postconditioning can attenuate myocardial I/R injury by activating mitophagy through the UCP2/PINK1/LC3B signaling pathway. Our findings unveil a new insight into the potential mechanisms of myocardial I/R injury and provide a novel strategy for cardioprotective intervention.
CRediT authorship contribution statement
Xin-Tao Li: Writing – original draft, Methodology, Investigation, Formal analysis, Data curation, Conceptualization. Xin-Yue Li: Writing – original draft, Methodology, Investigation, Formal analysis, Conceptualization. Tian Tian: Writing – original draft, Methodology, Investigation, Data curation, Conceptualization. Wen-He Yang: Writing – original draft, Software, Methodology, Investigation, Conceptualization. Shuai-Guo Lyv: Writing – review & editing, Supervision, Methodology, Formal analysis, Conceptualization. Yi Cheng: Writing – original draft, Methodology, Formal analysis, Conceptualization. Kai Su: Writing – original draft, Methodology, Investigation, Formal analysis, Conceptualization. Xi-Hua Lu: Writing – review & editing, Supervision, Methodology, Formal analysis, Conceptualization. Mu Jin: Writing – review & editing, Supervision, Methodology, Formal analysis, Conceptualization. Fu-Shan Xue: Writing – review & editing, Validation, Methodology, Funding acquisition, Formal analysis, Conceptualization.
Disclosures
None.
Declaration of generative AI and AI-assisted technologies in the writing process
None.
Funding
This work was supported by the National Natural Science Foundation of China (No. 81470019 to F.S.X.).
Declaration of competing interest
The authors have declared no conflict of interest.
Footnotes
Supplementary data to this article can be found online at https://doi.org/10.1016/j.redox.2025.103511.
Contributor Information
Xi-Hua Lu, Email: hnlxh66@163.com.
Mu Jin, Email: jinmu0119@hotmail.com.
Fu-Shan Xue, Email: xuefushan@aliyun.com, xuefushan@mail.ccmu.edu.cn.
Appendix A. Supplementary data
The following is the Supplementary data to this article.
Data availability
Data will be made available on request.
References
- 1.Galli M., Niccoli G., De Maria G., Brugaletta S., Montone R.A., Vergallo R., Benenati S., Magnani G., D'Amario D., Porto I., et al. Coronary microvascular obstruction and dysfunction in patients with acute myocardial infarction. Nat. Rev. Cardiol. 2024;21:283–298. doi: 10.1038/s41569-023-00953-4. [DOI] [PubMed] [Google Scholar]
- 2.Yellon D.M., Hausenloy D.J. Myocardial reperfusion injury. N. Engl. J. Med. 2007;357:1121–1135. doi: 10.1056/NEJMra071667. [DOI] [PubMed] [Google Scholar]
- 3.de Miranda D.C., de Oliveira Faria G., Hermidorff M.M., Dos Santos Silva F.C., de Assis L.V.M., Isoldi M.C. Pre- and post-conditioning of the heart: an overview of cardioprotective signaling pathways. Curr. Vasc. Pharmacol. 2021;19:499–524. doi: 10.2174/1570161119666201120160619. [DOI] [PubMed] [Google Scholar]
- 4.Guo Y.F., Zhang X.X., Liu Y., Duan H.Y., Jie B.Z., Wu X.S. Neuregulin-1 attenuates mitochondrial dysfunction in a rat model of heart failure. Chin. Med. J. 2012;125:807–814. doi: 10.3760/cma.j.issn.0366-6999.2012.05.015. [DOI] [PubMed] [Google Scholar]
- 5.Bersell K., Arab S., Haring B., Kuhn B. Neuregulin1/ErbB4 signaling induces cardiomyocyte proliferation and repair of heart injury. Cell. 2009;138:257–270. doi: 10.1016/j.cell.2009.04.060. [DOI] [PubMed] [Google Scholar]
- 6.Sawyer D.B., Zuppinger C., Miller T.A., Eppenberger H.M., Suter T.M. Modulation of anthracycline-induced myofibrillar disarray in rat ventricular myocytes by neuregulin-1beta and anti-erbB2: potential mechanism for trastuzumab-induced cardiotoxicity. Circulation. 2002;105:1551–1554. doi: 10.1161/01.cir.0000013839.41224.1c. [DOI] [PubMed] [Google Scholar]
- 7.Billah M., Ridiandries A., Allahwala U., Mudaliar H., Dona A., Hunyor S., Khachigian L.M., Bhindi R. Circulating mediators of remote ischemic preconditioning: search for the missing link between non-lethal ischemia and cardioprotection. Oncotarget. 2019;10:216–244. doi: 10.18632/oncotarget.26537. [DOI] [PMC free article] [PubMed] [Google Scholar]
- 8.Lemmens K., Segers V.F., Demolder M., De Keulenaer G.W. Role of neuregulin-1/ErbB2 signaling in endothelium-cardiomyocyte cross-talk. J. Biol. Chem. 2006;281:19469–19477. doi: 10.1074/jbc.M600399200. [DOI] [PubMed] [Google Scholar]
- 9.Wang F., Wang H., Liu X., Yu H., Zuo B., Song Z., Wang N., Huang W., Wang G. Pharmacological postconditioning with Neuregulin-1 mimics the cardioprotective effects of ischaemic postconditioning via ErbB4-dependent activation of reperfusion injury salvage kinase pathway. Mol. Med. 2018;24:39. doi: 10.1186/s10020-018-0040-7. [DOI] [PMC free article] [PubMed] [Google Scholar]
- 10.Pickles S., Vigie P., Youle R.J. Mitophagy and quality control mechanisms in mitochondrial maintenance. Curr. Biol. 2018;28:R170–R185. doi: 10.1016/j.cub.2018.01.004. [DOI] [PMC free article] [PubMed] [Google Scholar]
- 11.Chen L., Lv Y., Wu H., Wang Y., Xu Z., Liu G., He Y., Li X., Liu J., Feng Y., et al. Gastrodin exerts perioperative myocardial protection by improving mitophagy through the PINK1/Parkin pathway to reduce myocardial ischemia-reperfusion injury. Phytomedicine. 2024;133 doi: 10.1016/j.phymed.2024.155900. [DOI] [PubMed] [Google Scholar]
- 12.Rabinovich-Nikitin I., Rasouli M., Reitz C.J., Posen I., Margulets V., Dhingra R., Khatua T.N., Thliveris J.A., Martino T.A., Kirshenbaum L.A. Mitochondrial autophagy and cell survival is regulated by the circadian Clock gene in cardiac myocytes during ischemic stress. Autophagy. 2021;17:3794–3812. doi: 10.1080/15548627.2021.1938913. [DOI] [PMC free article] [PubMed] [Google Scholar]
- 13.Singhanat K., Apaijai N., Jaiwongkam T., Kerdphoo S., Chattipakorn S.C., Chattipakorn N. Melatonin as a therapy in cardiac ischemia-reperfusion injury: potential mechanisms by which MT2 activation mediates cardioprotection. J. Adv. Res. 2021;29:33–44. doi: 10.1016/j.jare.2020.09.007. [DOI] [PMC free article] [PubMed] [Google Scholar]
- 14.Huang C., Andres A.M., Ratliff E.P., Hernandez G., Lee P., Gottlieb R.A. Preconditioning involves selective mitophagy mediated by Parkin and p62/SQSTM1. PLoS One. 2011;6 doi: 10.1371/journal.pone.0020975. [DOI] [PMC free article] [PubMed] [Google Scholar]
- 15.Zhang X.X., Wu X.S., Mi S.H., Fang S.J., Liu S., Xin Y., Zhao Q.M. Neuregulin-1 promotes mitochondrial biogenesis, attenuates mitochondrial dysfunction, and prevents hypoxia/reoxygenation injury in neonatal cardiomyocytes. Cell Biochem. Funct. 2020;38:549–557. doi: 10.1002/cbf.3503. [DOI] [PubMed] [Google Scholar]
- 16.Hu B., Tian T., Li X.T., Hao P.P., Liu W.C., Chen Y.G., Jiang T.Y., Chen P.S., Cheng Y., Xue F.S. Dexmedetomidine postconditioning attenuates myocardial ischemia/reperfusion injury by activating the Nrf2/Sirt3/SOD2 signaling pathway in the rats. Redox Rep. 2023;28 doi: 10.1080/13510002.2022.2158526. [DOI] [PMC free article] [PubMed] [Google Scholar]
- 17.Pei J., Cai L., Wang F., Xu C., Pei S., Guo H., Sun X., Chun J., Cong X., Zhu W., et al. LPA (2) contributes to vascular endothelium homeostasis and cardiac remodeling after myocardial infarction. Circ. Res. 2022;131:388–403. doi: 10.1161/CIRCRESAHA.122.321036. [DOI] [PubMed] [Google Scholar]
- 18.Wang F., Wang H., Liu X., Yu H., Huang X., Huang W., Wang G. Neuregulin-1 alleviate oxidative stress and mitigate inflammation by suppressing NOX4 and NLRP3/caspase-1 in myocardial ischaemia-reperfusion injury. J. Cell Mol. Med. 2021;25:1783–1795. doi: 10.1111/jcmm.16287. [DOI] [PMC free article] [PubMed] [Google Scholar]
- 19.Zhang X., Yan H., Yuan Y., Gao J., Shen Z., Cheng Y., Shen Y., Wang R.R., Wang X., Hu W.W., et al. Cerebral ischemia-reperfusion-induced autophagy protects against neuronal injury by mitochondrial clearance. Autophagy. 2013;9:1321–1333. doi: 10.4161/auto.25132. [DOI] [PubMed] [Google Scholar]
- 20.Hu C., Zhang X., Wei W., Zhang N., Wu H., Ma Z., Li L., Deng W., Tang Q. Matrine attenuates oxidative stress and cardiomyocyte apoptosis in doxorubicin-induced cardiotoxicity via maintaining AMPKalpha/UCP2 pathway. Acta Pharm. Sin. B. 2019;9:690–701. doi: 10.1016/j.apsb.2019.03.003. [DOI] [PMC free article] [PubMed] [Google Scholar]
- 21.Jiang L., Zhou X., Zhao X., Wang Z., Huang A., Huang Y., Sun H., Guan F., Jiang W. Tetrandrine downregulates TRPV2 expression to ameliorate myocardial ischemia/reperfusion injury in rats via regulation of cardiomyocyte apoptosis, calcium homeostasis and mitochondrial function. Eur. J. Pharmacol. 2024;964 doi: 10.1016/j.ejphar.2023.176246. [DOI] [PubMed] [Google Scholar]
- 22.Lee T.L., Lai T.C., Lin S.R., Lin S.W., Chen Y.C., Pu C.M., Lee I.T., Tsai J.S., Lee C.W., Chen Y.L. Conditioned medium from adipose-derived stem cells attenuates ischemia/reperfusion-induced cardiac injury through the microRNA-221/222/PUMA/ETS-1 pathway. Theranostics. 2021;11:3131–3149. doi: 10.7150/thno.52677. [DOI] [PMC free article] [PubMed] [Google Scholar]
- 23.Liu Y.Y., Sun C., Xue F.S., Yang G.Z., Li H.X., Liu Q., Liao X. Effect of autophagy inhibition on the protection of ischemia preconditioning against myocardial ischemia/reperfusion injury in diabetic rats. Chin. Med. J. 2018;131:1702–1709. doi: 10.4103/0366-6999.235867. [DOI] [PMC free article] [PubMed] [Google Scholar]
- 24.Yao L., He F., Zhao Q., Li D., Fu S., Zhang M., Zhang X., Zhou B., Wang L. Spatial multiplexed protein profiling of cardiac ischemia-reperfusion injury. Circ. Res. 2023;133:86–103. doi: 10.1161/CIRCRESAHA.123.322620. [DOI] [PubMed] [Google Scholar]
- 25.Cottet-Rousselle C., Ronot X., Leverve X., Mayol J.F. Cytometric assessment of mitochondria using fluorescent probes. Cytometry. 2011;79:405–425. doi: 10.1002/cyto.a.21061. [DOI] [PubMed] [Google Scholar]
- 26.Hedhli N., Huang Q., Kalinowski A., Palmeri M., Hu X., Russell R.R., Russell K.S. Endothelium-derived neuregulin protects the heart against ischemic injury. Circulation. 2011;123:2254–2262. doi: 10.1161/CIRCULATIONAHA.110.991125. [DOI] [PMC free article] [PubMed] [Google Scholar]
- 27.Caricati-Neto A., Errante P.R., Menezes-Rodrigues F.S. Recent advances in pharmacological and non-pharmacological strategies of cardioprotection. Int. J. Mol. Sci. 2019;20:4002. doi: 10.3390/ijms20164002. [DOI] [PMC free article] [PubMed] [Google Scholar]
- 28.Luo Z., Hu X., Wu C., Chan J., Liu Z., Guo C., Zhu R., Zhang L., Zhang Y., Jin S., et al. Plasma exosomes generated by ischaemic preconditioning are cardioprotective in a rat heart failure model. Br. J. Anaesth. 2023;130:29–38. doi: 10.1016/j.bja.2022.08.040. [DOI] [PMC free article] [PubMed] [Google Scholar]
- 29.Zhang J., Lu W., Lei Q., Tao X., You H., Xie P. Salvianolate increases heat shock protein expression in a cerebral ischemia-reperfusion injury model. Neural Regen Res. 2013;8:2327–2335. doi: 10.3969/j.issn.1673-5374.2013.25.003. [DOI] [PMC free article] [PubMed] [Google Scholar]
- 30.Guo X., Hu S., Liu J.J., Huang L., Zhong P., Fan Z.X., Ye P., Chen M.H. Piperine protects against pyroptosis in myocardial ischaemia/reperfusion injury by regulating the miR-383/RP105/AKT signalling pathway. J. Cell Mol. Med. 2021;25:244–258. doi: 10.1111/jcmm.15953. [DOI] [PMC free article] [PubMed] [Google Scholar]
- 31.Zhou R., Yazdi A.S., Menu P., Tschopp J. A role for mitochondria in NLRP3 inflammasome activation. Nature. 2011;469:221–225. doi: 10.1038/nature09663. [DOI] [PubMed] [Google Scholar]
- 32.Tao J., Qiu J., Zheng J., Li R., Chang X., He Q. Phosphoglycerate mutase 5 exacerbates alcoholic cardiomyopathy in male mice by inducing prohibitin-2 dephosphorylation and impairing mitochondrial quality control. Clin. Transl. Med. 2024;14 doi: 10.1002/ctm2.1806. [DOI] [PMC free article] [PubMed] [Google Scholar]
- 33.Tang Y., Xu W., Liu Y., Zhou J., Cui K., Chen Y. Autophagy protects mitochondrial health in heart failure. Heart Fail. Rev. 2024;29:113–123. doi: 10.1007/s10741-023-10354-x. [DOI] [PubMed] [Google Scholar]
- 34.Narendra D., Tanaka A., Suen D.F., Youle R.J. Parkin is recruited selectively to impaired mitochondria and promotes their autophagy. J. Cell Biol. 2008;183:795–803. doi: 10.1083/jcb.200809125. [DOI] [PMC free article] [PubMed] [Google Scholar]
- 35.Novak I. Mitophagy: a complex mechanism of mitochondrial removal. Antioxidants Redox Signal. 2012;17:794–802. doi: 10.1089/ars.2011.4407. [DOI] [PubMed] [Google Scholar]
- 36.Yu Y., Li Z., Cai Y., Guo J., Lin Y., Zhao J. Vascular endothelial cell-derived exosomal sphingosylphosphorylcholine attenuates myocardial ischemia-reperfusion injury through nr4a2-mediated mitophagy. Int. J. Mol. Sci. 2024;25:3305. doi: 10.3390/ijms25063305. [DOI] [PMC free article] [PubMed] [Google Scholar]
- 37.Brand M.D., Chien L.F., Ainscow E.K., Rolfe D.F., Porter R.K. The causes and functions of mitochondrial proton leak. Biochim. Biophys. Acta. 1994;1187:132–139. doi: 10.1016/0005-2728(94)90099-x. [DOI] [PubMed] [Google Scholar]
- 38.Wu H., Ye M., Liu D., Yang J., Ding J.W., Zhang J., Wang X.A., Dong W.S., Fan Z.X., Yang J. UCP2 protect the heart from myocardial ischemia/reperfusion injury via induction of mitochondrial autophagy. J. Cell. Biochem. 2019;120:15455–15466. doi: 10.1002/jcb.28812. [DOI] [PubMed] [Google Scholar]
- 39.Siddall H.K., Yellon D.M., Ong S.B., Mukherjee U.A., Burke N., Hall A.R., Angelova P.R., Ludtmann M.H., Deas E., Davidson S.M., et al. Loss of PINK1 increases the heart's vulnerability to ischemia-reperfusion injury. PLoS One. 2013;8 doi: 10.1371/journal.pone.0062400. [DOI] [PMC free article] [PubMed] [Google Scholar]
- 40.Liu S., Liu S., He B., Li L., Li L., Wang J., Cai T., Chen S., Jiang H. OXPHOS deficiency activates global adaptation pathways to maintain mitochondrial membrane potential. EMBO Rep. 2021;22 doi: 10.15252/embr.202051606. [DOI] [PMC free article] [PubMed] [Google Scholar]
- 41.Song W., Qiu N. MiR-495-3p depletion contributes to myocardial ischemia/reperfusion injury in cardiomyocytes by targeting TNC. Regen Ther. 2022;21:380–388. doi: 10.1016/j.reth.2022.08.007. [DOI] [PMC free article] [PubMed] [Google Scholar]
- 42.Jin S.M., Youle R.J. The accumulation of misfolded proteins in the mitochondrial matrix is sensed by PINK1 to induce PARK2/Parkin-mediated mitophagy of polarized mitochondria. Autophagy. 2013;9:1750–1757. doi: 10.4161/auto.26122. [DOI] [PMC free article] [PubMed] [Google Scholar]
- 43.Zhou X.L., Wu X., Xu Q.R., Zhu R.R., Xu H., Li Y.Y., Liu S., Huang H., Xu X., Wan L., et al. Notch1 provides myocardial protection by improving mitochondrial quality control. J. Cell. Physiol. 2019;234:11835–11841. doi: 10.1002/jcp.27892. [DOI] [PubMed] [Google Scholar]
- 44.Lee T.L., Lee M.H., Chen Y.C., Lee Y.C., Lai T.C., Lin H.Y., Hsu L.F., Sung H.C., Lee C.W., Chen Y.L. Vitamin D attenuates ischemia/reperfusion-induced cardiac injury by reducing mitochondrial fission and mitophagy. Front. Pharmacol. 2020;11 doi: 10.3389/fphar.2020.604700. [DOI] [PMC free article] [PubMed] [Google Scholar]
Associated Data
This section collects any data citations, data availability statements, or supplementary materials included in this article.
Supplementary Materials
Data Availability Statement
The supporting data for the results of this research can be obtained from the corresponding author upon a reasonable request.
Data will be made available on request.










