Abstract
Gastric cancer (GC) is a highly aggressive malignancy associated with poor prognosis, particularly in its advanced stages. Neutrophil extracellular traps (NETs) have been implicated in cancer progression and immune therapy responses; however, the role of NETs-related long non-coding RNAs (lncRNAs) in GC remains poorly understood. This study used data from the Cancer Genome Atlas (TCGA) and previous research to identify NETs-related lncRNAs in GC. A prognostic signature comprising four NETs-related lncRNAs (NlncSig) was developed and validated, serving as a predictor for patient survival and response to immunotherapy. The NlncSig was correlated with poorer outcomes in high-risk patients and demonstrated that those with lower risk scores exhibited more favorable responses to immunotherapy. In vitro experiments confirmed that LINC01150 enhances GC cell proliferation, migration, and invasion. This robust NlncSig provides a reliable tool for predicting survival and immune characteristics in GC, with the potential to guide personalized therapeutic approaches and improve patient care.
Supplementary Information
The online version contains supplementary material available at 10.1038/s41598-025-92968-9.
Keywords: Gastric cancer, NETs, LncRNA, Prognostic model, LINC01150
Subject terms: Cancer, Cell biology, Gastroenterology
Introduction
Gastric cancer (GC) is a prevalent malignancy, with over one million new cases diagnosed annually, representing a major cause of morbidity and mortality1. Despite advancements in diagnostic techniques and treatment modalities, GC frequently remains undetected until it reaches an advanced stage, thus limiting effective treatment options2. The disease’s aggressive nature, coupled with high metastasis rates and resistance to treatment, exacerbates its poor prognosis3. Current therapeutic approaches include surgery, chemotherapy, radiotherapy, targeted therapies, and immunotherapy. However, these interventions have not led to significant improvements in overall survival, particularly in patients with advanced or metastatic disease. Recent research has enhanced our understanding of the molecular mechanisms driving GC progression. Nevertheless, the identification of reliable predictive biomarkers for targeted therapies in GC remains constrained to a few markers, such as HER2 positivity, MSI status, and PD-L1 expression4. Consequently, there is a critical need for the discovery of novel biomarkers that can more accurately predict the prognosis and therapeutic responses of GC patients.
Neutrophil extracellular traps (NETs) were first discovered as a mechanism for trapping and killing pathogens. However, recent studies have revealed that NETs also play a role in virus infections, systemic inflammatory reactions, autoimmune diseases, thrombosis, tumor metastasis and chemotherapy resistance5–8. Specifically, extensive research has shown that NETs are involved in tumor metastasis, as their abundance in the blood of patients after tumor resection surgery is positively correlated with an increased risk of tumor recurrence9,10. Host inflammatory states resulting from bacterial infections promote tumor recurrence and metastasis, while the inflammatory state of peripheral organs induced by NETs may also be a critical factor in tumor metastasis6,11. However, recent studies have suggested that NETs may also contribute to tumor progression in GC12,13. Although evidence of NETs’ carcinogenic properties is mounting, their role in cancer immunotherapy remains unclear, particularly in GC. Hence, it is crucial to identify novel prognostic biomarkers, including those associated with NETs, to improve the prediction of therapeutic outcomes and prognosis in GC patients.
Long non-coding RNAs (lncRNAs) are RNA molecules lacking coding potential, with transcript lengths exceeding 200 nucleotides14. In recent years, a plethora of lncRNAs have been found to exhibit abnormal expression in tumors, influencing tumorigenesis and progression through regulation of biological functions such as proliferation, apoptosis, migration, autophagy, and chemotherapy resistance15–17. Numerous lncRNAs have been recognized as diagnostic and prognostic markers across various malignancies, including gastric cancer18. The intricate relationship between lncRNAs and NETs has been firmly established. Li et al. demonstrated that downregulation of MIR503HG upon NET stimulation activates the NF-κB/NLRP3 pathway, thereby promoting EMT and NSCLC metastasis19. LINC02193 has potential as a therapeutic target in ANCA-associated vasculitis, acting as a competitive endogenous RNA for miR-485-5p to enhance ICAM1 expression and neutrophil activation20. Previous studies have found that Ren et al. constructed a prognostic model consisting of 11 NETs related lncRNAs in GC, but this model lacks validation from training groups and relevant in vitro experiments21.
In our study, we established a novel signature of NETs-related lncRNAs (NlncSig) and evaluated its clinical relevance in GC patients, including its association with clinical pathological features. We also developed a nomogram to enhance prognostic prediction for GC patients. Furthermore, we explored the relationship between NlncSig, immune cell infiltration, and response to immunotherapy. The expression of these four lncRNAs was validated in clinical samples. Notably, within this signature, we identified the oncogenic role of LINC01150 in promoting GC cell development. Overall, our findings provide insights that may facilitate prognosis assessment and personalized therapeutic strategies for GC patients.
Results
Analysis of NETs-related genes in GC
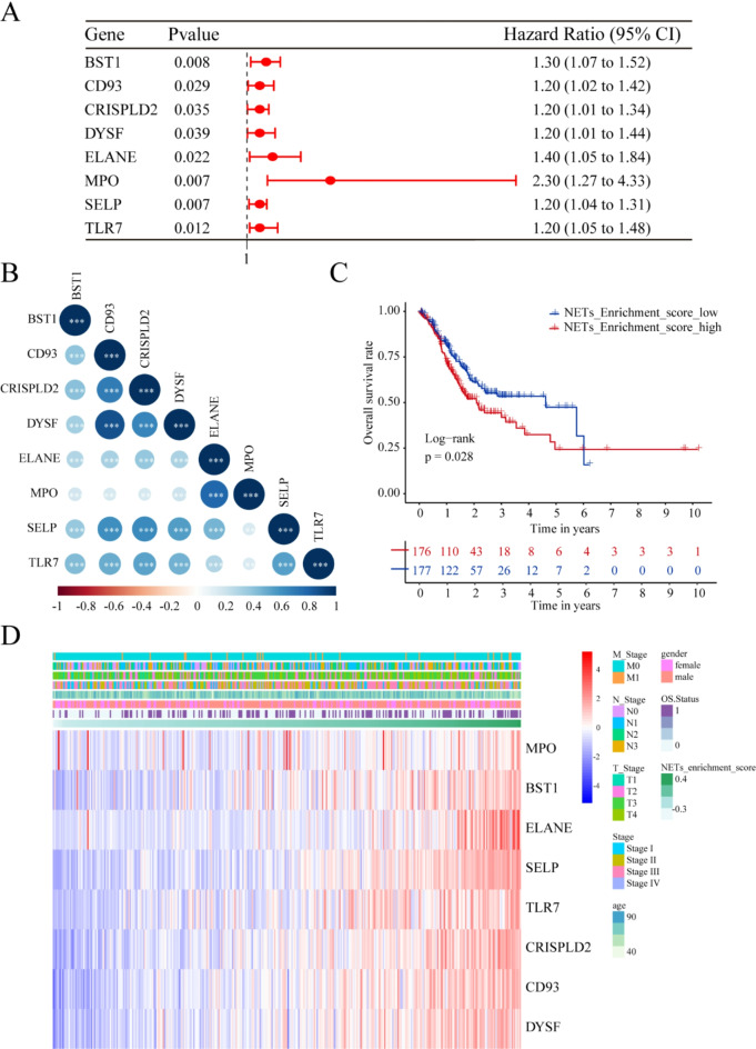
Previous studies have identified 69 genes as potential biomarkers for NETs. Through univariate Cox regression analysis, we screened these genes and identified eight significant candidates: BST1, CD93, CRISPLD2, DYSF, ELANE, MPO, SELP, and TLR7 (Fig. 1A). Correlation analysis revealed strong associations among these 8 NETs-related mRNAs (Fig. 1B). NETs-Enrichment scores for these genes were calculated using ssGSEA. Kaplan-Meier analysis indicated that GC patients with high NETs-enrichment scores tend to have poorer prognoses (Fig. 1C). With elevated NETs-enrichment scores, the expressions of NETs-related genes were significantly increased. This result validates the robustness of the NETs enrichment scoring system and demonstrates its strong correlation with the expression of genes known to be involved in neutrophil extracellular trap formation. Additionally, the heatmap incorporates key clinical features, illustrating the relationship between NETs enrichment and clinical characteristics in gastric cancer (Fig. 1D).
Fig. 1.
Analysis of NETs-related genes in GC. (A) Univariate Cox analysis results for 8 NETs genes related to prognosis from TCGA-GC. (B) Correlation plot visualizing relationships between the 8 prognostic-related NETs gene sets. (C) Kaplan-Meier curve depicting the prognostic value of NETs-enrichment-scores. (D) Heatmap demonstrating associations among NETs-enrichment-score, 8 prognostic-related NETs genes, and clinical features.
Construction of NETs-related LncRNA prognostic signature
We identified 78 lncRNAs that showed significant correlation with NETs-enrichment scores from the TCGA database using pearson correlation analysis (|correlation coefficient| > 0.5 and p < 0.05). Subsequently, univariate Cox regression analysis was performed on these NETs-related lncRNAs, identifying 40 lncRNAs with potential prognostic value (p < 0.05) (Fig. 2A). To further investigate their prognostic relevance, we divided the TCGA cohort into training and test sets at a 2:1 ratio. Utilizing LASSO regression analysis, we selected 4 NETs-related lncRNAs with minimal shrinkage values to construct a prognostic risk score model (Fig. 2B,C). The risk score for each patient was calculated using the formula: Risk score = 1.140 * AL049775.1 + 0.162 * LINC01150 + 0.009 * LINC02773–0.103 * AC026329.1. Based on these scores, patients were stratified into high-risk and low-risk groups (Fig. 3A). Notably, the high-risk group showed a higher frequency of deaths (Fig. 3B), and a heatmap illustrated the differential expression of the four lncRNAs between risk groups (Fig. 3C), indicating their association with prognosis. Further assessment using survival curves demonstrated significantly lower overall survival rates in the high-risk group across the training cohort, test cohort, and entire cohort (Fig. 3D). Additionally, ROC analysis revealed robust prognostic accuracy of the model, with 5-year AUCs of 0.720, 0.820, and 0.746 for the training cohort, test cohort, and entire cohort, respectively (Fig. 3E). In summary, these findings highlight the prognostic value of the NlncSig as a promising model for predicting outcomes in gastric cancer patients.
Fig. 2.
Construction of NETs-related lncRNA prognostic signature. (A) Forest plot of univariate Cox analysis showing 40 prognosis-related NETs-related lncRNAs. (B, C) LASSO regression analysis with minimum lambda value.
Fig. 3.
Evaluation and validation of NETs-related lncRNA signature for overall survival in patients with GC in three datasets. (A, B, C) Risk scores and expression profiles of 4 lncRNA signatures in high- and low-risk groups in training, test, and entire cohorts. (D, E) Kaplan-Meier survival analysis and ROC analyses across three cohorts.
Evaluation of NETs-related LncRNA signature
To explore whether this signature could predict the survival of patients independently, we performed univariate and multivariate Cox regression analyses. Univariate Cox regression revealed that T stage, N stage, M stage, stage, and risk score significantly impact patient prognosis Fig. 4A. Multivariate Cox regression demonstrated that risk score is an independent prognostic factor for GC [P < 0.001, hazard ratio (HR) = 3.373, 95% confidence interval (CI) = 1.592–7.148] (Fig. 4B). To further evaluate the practical effectiveness of NlncSig, we constructed a nomogram integrating clinical pathological parameters and risk score to predict 1-year, 3-year, and 5-year overall survival for GC patients (Fig. 4C). As risk score increase, patient prognosis deteriorates accordingly. Calibration curves indicated a relatively good fit for OS prediction (Fig. 4D). Additionally, ROC curves demonstrated that the risk score outperformed T stage, N stage, and M stage in predictive performance. The AUC values for the risk score were 0.609, 0.644, and 0.725, all higher than those of clinical parameters. These results highlight the superior reliability and clinical value of the risk score in predicting patient outcomes (Fig. 4E). Based on above results, we inferred that risk score evaluated by NlncSig can accurately forecast the prognosis of GC patients.
Fig. 4.
Evaluation of NETs-related lncRNA signature. (A, B) Univariate and multivariate Cox regression analyses evaluating association between clinicopathological factors and NETs-related lncRNA signature with OS. (C) Nomogram for predicting overall survival. (D) The calibration curves for 1-,3- and 5- year OS. (E) The ROC curve of risk score and clinical characteristics was performed based on 1-, 3-, and 5-year OS.
Functions and pathways correlated with the NETs-related LncRNA signature
To explore the potential mechanisms underlying NlncSig, we conducted GO and KEGG enrichment analyses on differentially expressed genes within two distinct subgroups. GO analysis, facilitated by the Metascape tool website, revealed significant associations of NlncSig with processes related to the immune system, response to stimuli, regulation of biological processes, cellular processes, and metabolic processes (Fig. 5A). Additionally, KEGG analysis indicated that NlncSig were enriched in pathways such as leukocyte transendothelial migration, chemokine signaling, MAPK signaling, and DNA replication (Fig. 5B). These findings suggest that the activation of these biomarkers may play a crucial role in tumor progression and potentially influence the survival outcomes of GC patients.
Fig. 5.
Functions and pathways correlated with the NETs-related lncRNA signature. (A) GO enrichment analysis of NETs-related lncRNA signature in Metascape. (B) KEGG pathway enrichment analysis of NETs-related lncRNA signature.
Associations of NETs-related LncRNA signature with immune cell infiltration
To evaluate the relationship between the NETs-related lncRNA signature and the tumor microenvironment, we analyzed stromal and immune scores using the ESTIMATE algorithm. The stromal, immune, and ESTIMATE scores were significantly higher in the high-risk group compared to the low-risk group (Fig. 6A–C). This indicates a more complex tumor microenvironment in high-risk patients. Subsequent CIBERSORT analysis revealed distinct immune cell compositions between the two groups. Patients in the high-risk group exhibited higher proportions of immunosuppressive cells, such as M2 macrophages and resting mast cells, while the low-risk group showed higher proportions of activated T cells (CD4 memory activated) and follicular helper T cells (Fig. 6D). Correlation analysis further demonstrated that risk scores were positively associated with immunosuppressive cells, including B cells (memory), resting dendritic cells, and M2 macrophages, while negatively associated with antitumor immune cells, such as activated CD4 T cells and plasma cells (Fig. 6E). These findings suggest that the NETs-related lncRNA signature is closely associated with an immunosuppressive tumor microenvironment, which may contribute to gastric cancer progression.
Fig. 6.
Associations of NETs-related lncRNA signature with immune cell infiltration. (A–C) TME score in different groups. (D) Levels of immune cells in different groups. (E) Correlations between risk scores and immune cell types.
Associations of NETs-related LncRNA signature with therapeutic effect
In our study comparing immune checkpoint gene expression across different subgroups, notable findings emerged. Genes such as TNFRSF9, TNFRSF4, CD48, CD40, CD40LG, CD86, CD200, CD276, CD160, CD28, LAIR1, HAVCR2, TIGIT, PDCD1, and PDCD1LG2 showed elevated expression levels in the high-risk group, as illustrated in Fig. 7A. Moreover, we utilized the TIDE algorithm to evaluate the potential for predicting immune therapy benefits among these subgroups. Significant differences in TIDE scores were observed, suggesting that patients in the low-risk group might experience greater therapeutic efficacy from immune-based treatments (Fig. 7B). To evaluate the impact of the risk score on predicting immunotherapy sensitivity, the authors included an immunotherapy cohort of advanced urothelial carcinoma (IMvigor210 cohort). The log-rank test indicated that patients with higher risk score had shorter survival times (sFigure 1 A). Meanwhile, the proportion of patients in the progressive disease/ stable disease (SD and PD) showed an opposite trend, indicating that the risk score can reflect patients’ responses to immune checkpoint blockade (ICB) therapy (sFigure 1B). Further stratification of patients based on PD1 and CTLA4 expression into CTLA4 − PD1−, CTLA4 − PD1+, CTLA4 + PD1−, and CTLA4 + PD1 + groups revealed that those in the CTLA4 − PD1 − and CTLA4 + PD1 − categories within the low-risk subgroup significantly outperformed their counterparts in the high-risk subgroup based on IPS z-scores (Fig. 7C). Additionally, drug sensitivity analyses indicated higher sensitivity to Oxaliplatin, Cisplatin, and Paclitaxel in the low-risk group, whereas Gefitinib exhibited lower sensitivity in this cohort (Fig. 7D). These insights could potentially inform personalized treatment strategies for patients.
Fig. 7.
Associations of NETs-related lncRNA signature with therapeutic effect. (A) Comparison of immune checkpoint gene expression between groups. (B) Analysis of TIDE, dysregulation, MSI, and exclusion scores in different groups. (C) Immunephenoscores (IPS) analysis in different groups. (D) Drug sensitivity analysis in different groups.
Associations of NETs-related LncRNA signature with tumor mutation burden
Using the maftools algorithm, we conducted mutation analysis across different subgroups, identifying the top 5 genes with the most significant differential mutation rates: TTN, TP53, MUC16, ARID1A, and LRP1B (Fig. 8A). Furthermore, compared to the high-risk score group, the low-risk score group exhibited a higher tumor mutational burden (TMB) (Fig. 8B). Spearman correlation analysis revealed a negative correlation between risk score and TMB (Fig. 8C). To investigate the impact of TMB on GC patient prognosis, we performed survival analysis across distinct TMB subgroups. Interestingly, patients with high TMB demonstrated better prognosis compared to those with low TMB (Fig. 8D). However, when we assessed the interaction between TMB and risk score subgroups in prognostic stratification (Fig. 8E), we found that TMB alone did not significantly influence prognostic assessment, and the risk score remained a key determinant in predicting survival. In summary, these results indicate that while TMB alone does not serve as an independent prognostic factor, its interaction with the risk score enhances the prognostic value of the NlncSig. These findings underscore the importance of combining TMB with other clinical factors, such as risk score, for more accurate predictions of immune therapy response and patient outcomes in GC.
Fig. 8.
Associations of NETs-related lncRNA signature with tumor mutation burden. (A) A waterfall plot was presented to illustrate the differential genes related to somatic mutations between different groups. (B, C) The associations between risk scores and TMB were analyzed. (D) Kaplan-Meier survival curves were generated to examine the differences in overall survival between the high-TMB and low-TMB groups. (E) Kaplan-Meier curves for patients stratified by NETs-related lncRNA signature and TMB.
As a regulatory factor in GC, LINC01150 promotes the proliferation, migration, and invasion of GC cells
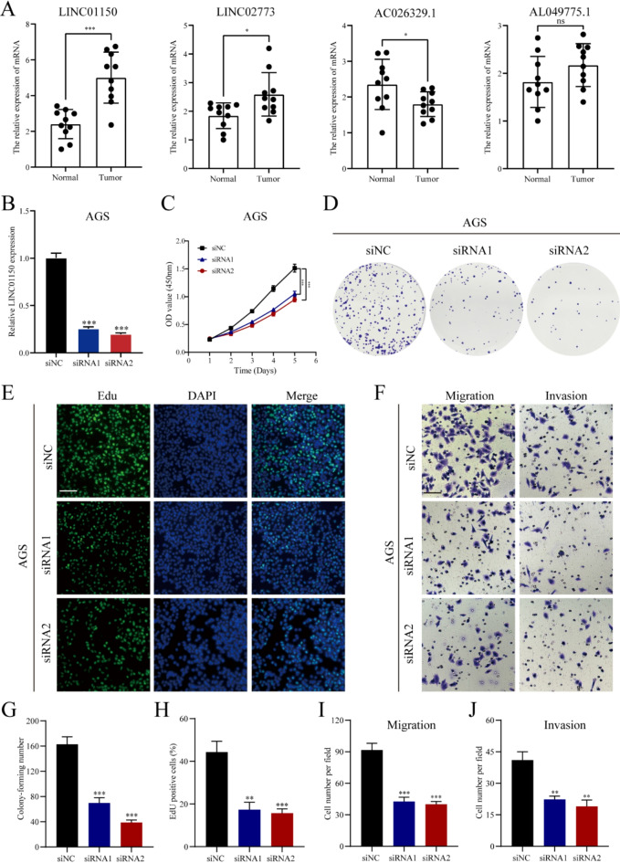
To validate the robustness of our model, we conducted qRT-PCR experiments to evaluate the expression levels of four lncRNAs in 10 paired gastric cancer tissue samples. The results revealed that LINC01150 and LINC02773 were upregulated in GC tissues compared to normal tissues, while AC026329.1 was downregulated, and AL049775.1 showed no significant difference (Fig. 9A). Based on the qRT-PCR results, which showed the most significant expression difference for LINC01150, we first conducted in vitro functional experiments. We performed LINC01150 knockdown experiments in AGS cells and confirmed efficient knockdown through qRT-PCR analysis (Fig. 9B). Subsequent functional assays, including CCK-8, colony formation, and EdU assays, demonstrated reduced proliferation rates and colony formation abilities after LINC01150 knockdown (Fig. 9C–E,G,H). Furthermore, transwell assays showed that the migration and invasion abilities of the cells were significantly decreased following LINC01150 knockdown (Fig. 9F,I,J). We then conducted similar in vitro functional experiments on the other two differentially expressed genes, LINC02773 and AC026329.1. Efficient knockdown of LINC02773 or AC026329.1 was verified by qRT-PCR analysis (sFigure 2 A). Knockdown of LINC02773 or AC026329.1 significantly inhibited or enhanced the aggressive phenotypes of gastric cancer cells (sFigure 2B-E). To further explore the regulatory mechanism of LINC01150, we constructed a LINC01150-miRNA-mRNA regulatory network by predicting miRNAs that interact with LINC01150 using the miRcode database and identifying their target mRNAs with the multiMiR R package. The integration of these predictions revealed a regulatory network in which LINC01150 potentially modulates gastric cancer progression through miRNA-mediated regulation of its target genes (sFigure 2 F). These results collectively indicate that LINC01150 serves as a critical regulatory factor in gastric cancer progression.
Fig. 9.
LINC01150 can promote the proliferation, migration, and invasion of GC cells. (A) qRT-PCR measuring mRNA expression levels of LINC01150, LINC02773, AC026329.1, AL049775.1 in GC tissue samples. (B) Efficiency of LINC01150 knockdown in GC cells. (C–E, G, H) CCK-8, colony formation, and EdU assays assessing proliferation effects of LINC01150 knockdown. (F, I, J) Transwell migration and invasion assays evaluating metastatic abilities affected by LINC01150.
Discussion
GC poses a significant global health challenge, especially in advanced stages where treatment options are limited. While early GC is typically managed with surgical resection and radiotherapy, advanced or metastatic cases often necessitate chemotherapy, though outcomes remain suboptimal with this approach alone. Recent years have seen advancements in targeted therapies like trastuzumab, which have shown efficacy in specific subsets of GC patients22,23, Additionally, immunotherapy, including immune checkpoint inhibitors targeting PD-1/PD-L1 and CTLA-4, has emerged as a promising avenue for treating advanced GC24,25. Despite these advances, many GC patients do not respond well to immunotherapy and may develop resistance over time. LncRNAs have garnered attention for their roles in cancer prognosis prediction and regulation of tumor progression through intricate interactions with RNA, DNA, and proteins26,27. Various prognostic models for GC patients have been established based on lncRNA profiles, highlighting their potential in personalized medicine28,29. However, the specific prognostic implications of lncRNAs associated with NETs in GC patients remain unclear. Understanding the intricate roles of lncRNAs, particularly those involved in interactions with NETs, could provide deeper insights into GC progression and potential therapeutic strategies. Further research into these molecular mechanisms promises to refine prognostic models and enhance treatment strategies for GC patients, particularly those with advanced or metastatic disease.
NETs are intricate structures composed of chromatin and granular proteins that play pivotal roles in various diseases, including inflammation, infections, and cancer. Emerging evidence suggests that NETs may significantly contribute to the development and progression of cancer, underscoring their potential importance in the tumor microenvironment and cancer immunotherapy30. Studies have indicated elevated levels of NETs in cancer patients compared to healthy individuals, and further research has linked NETs to promoting cancer cell proliferation, migration, and invasion through mechanisms such as NF-κB pathway activation, induction of epithelial-mesenchymal transition (EMT), and stimulation of angiogenesis12,31,32. Moreover, targeting NETs has been explored as a strategy to enhance the efficacy of chemotherapy in cancer treatment. In parallel, research has highlighted that NETs can regulate lncRNAs19,33. Leveraging this understanding, we propose constructing a prognostic model based on NETs-related lncRNAs to predict the prognosis and tumor-related features of GC patients. Such an approach could offer insights into the intricate interplay between NETs, lncRNAs, and cancer biology, potentially advancing personalized treatment strategies for GC.
In our study, we identified four NETs-related lncRNAs—AC026329.1, LINC01150, LINC02773, and AL049775.1—that are associated with poor prognosis in gastric cancer. Our analysis suggests that this NlncSig has the potential to serve as an independent prognostic factor for gastric cancer. We constructed ROC curves across three different datasets, demonstrating that NlncSig exhibits robust predictive ability. These findings underscore the importance of NlncSig in prognostic assessment and suggest its potential utility in aiding gastric cancer patients with risk stratification and clinical decision-making. Furthermore, our newly developed nomogram model enables straightforward prediction of 1- to 5-year survival rates for individual gastric cancer patients. Previous research has also explored prognostic models incorporating these four lncRNAs to predict survival in cancer patients. For example, Sun et al. developed a genomic instability-associated signature that includes LINC01150 to guide prognosis in GC patients34. Similarly, Li et al. devised a necroptosis-related lncRNA signature, which includes LINC02773, for prognosis guidance in gastric cancer patients35. These integrated efforts highlight the potential of NlncSig and related prognostic models in refining personalized treatment strategies and improving outcomes for gastric cancer patients.
In our study, we delved into the molecular mechanisms underlying the involvement of NlncSig in gastric cancer from various perspectives. Our investigations, including GO and KEGG analyses, highlighted significant associations with immune processes. These findings underscore the potential role of NlncSig in shaping the immune microenvironment of GC. We further explored this association by examining ImmuneScore, StromalScore, immune cell subtypes, and immune checkpoint expression patterns. Our research revealed a close correlation between NlncSig expression and the immune landscape of GC. Specifically, analysis using the TIDE scoring system indicated higher TIDE scores in the high-risk group, suggesting a diminished response to immune therapy. This identification of NlncSig as a potential immune indicator enhances our understanding of immune responses in GC and offers valuable insights for optimizing immune-based therapeutic strategies. Overall, our study provides comprehensive insights into how NlncSig may modulate the immune microenvironment in GC, highlighting its potential as a prognostic biomarker and therapeutic target in the context of immune-based therapies.
Certainly, our current research has several potential limitations that warrant further consideration. Firstly, detailed experimental studies are essential to elucidate the precise mechanisms through which LINC01150 regulates GC, utilizing cell lines and human samples. These studies would provide crucial insights into the functional roles of LINC01150 in GC progression and its potential as a therapeutic target. Secondly, while our study identified a promising NlncSig comprising four lncRNAs associated with poor prognosis in GC, it is imperative to validate these findings in clinical settings through large-scale and multicenter studies. Validation across diverse patient populations would enhance the robustness and generalizability of our prognostic model. Moreover, given the complexity of GC prognosis prediction, future research should aim to compare and contrast various prognostic gene features, including our NlncSig, with other molecular markers. This comparative analysis would help identify commonalities and distinctions among different predictive models, ultimately guiding the selection of optimal targets for GC treatment and personalized medicine. Addressing these limitations will not only strengthen the validity and clinical relevance of our findings but also pave the way for more effective strategies in managing GC and improving patient outcomes.
Conclusions
This study identified lncRNAs related to NETs that are associated with GC. By developing a prognostic signature based on these findings, a new method for predicting patient outcomes in GC has been introduced. The model shows significant links to tumor immunity and could provide valuable guidance for treatment decisions in GC.
Methods and material
Data acquisition
All data, including transcriptomic information and clinicopathological features, were obtained from the TCGA database via the UCSC Xena platform (https://xenabrowser.net/). The dataset consists of RNA sequencing data from 410 STAD tissues and 36 normal tissues, along with corresponding clinical information for analysis. The expression matrix was integrated with clinical data, and samples with missing clinical information were excluded, resulting in a dataset of 353 STAD patients with complete survival information. These samples were then randomly divided into training and testing cohorts at a 2:1 ratio for subsequent analysis.
Establishment of NETs enrichment score
Based on prior research findings, we obtained a set of NETs-related mRNA (Table S1)36–38. we compiled a group of 69 genes linked to NETs-related mRNA, initially identified as biomarkers. Through univariate Cox analysis, we pinpointed 8 specific NETs-related mRNA that correlate with the prognosis of GC patients. Using single-sample gene set enrichment analysis (ssGSEA), we then computed NETs enrichment scores based on these 8 genes for each GC patient.
Establishment of a NETs-related LncRNA signature
Spearman correlation analysis was then conducted to identify lncRNAs significantly associated with NETs-enrichment scores (|correlation coefficient| > 0.5, p-value < 0.05). Univariate Cox regression analysis was subsequently performed on these lncRNAs to determine NETs-related lncRNAs associated with the prognosis of GC patients (p < 0.05). In all TCGA samples, we divided them into training and testing cohorts in a 2:1 ratio for further analysis. Following this, constructed NlncSig from a list of prognostic NETs-related genes and weighted them according to the estimated regression coefficients in Lasso regression analysis39. In the training cohort, patients were categorized into high-risk and low-risk groups based on median risk scores. This stratification method was then applied consistently to determine risk scores for patients in both the testing cohort and the entire cohort. Survival analysis using Kaplan-Meier curves was conducted to compare outcomes between different risk groups, utilizing the “survival” and “survminer” packages. Additionally, both univariate and multivariate Cox regression analyses were performed to assess the association between risk scores and patient outcomes. The predictive performance of the risk scores was further evaluated using receiver operating characteristic (ROC) curves. Finally, a nomogram incorporating these findings was developed using the “rms” R package.
Prediction of drug response, GO and KEGG
The Genomics of Drug Sensitivity in Cancer (GDSC, https://www.cancerrxgene.org/) dataset for cancer drug sensitivity genomics was used to predict the drug sensitivity of the gene expression profile included in TCGA gastric cancer40. The R package " oncoPredict " was used to calculate and obtain the final results of drug response41. The clusterProfiler package was utilized to perform GO and KEGG analysis according to the methods described in previous studies42–45.
Immune cell analysis and TIDE analysis
The ESTIMATE algorithm was utilized to estimate various immune parameters in GC tumor tissue. The R package “CIBERSORT” was utilized to determine the abundance of 22 immune cell types per patient in GC46. Pearson co-expression analysis was performed to investigate the relationship between immune cells and the risk-score. The TIDE algorithm was used to evaluate the potential for tumor immune evasion in the gene expression profiles of GC samples47. IMvigor 210 dataset was used to evaluate the correlation between risk score and immunotherapy efficacy48.
Tissue collection and qRT-PCR analysis
10 pairs of RNA samples of GC and adjacent nontumor tissues were obtained from Yancheng First People’s Hospital. The study protocol was approved by Yancheng First Hospital Research Ethics Committee. Total RNA was extracted with TRIzol reagent (Invitrogen, USA). qRT-PCR was performed following a previously described method49. Table S2 lists the primers used in this study50. All experiments were performed in triplicate.
Cell transfection and edu assay
We obtained AGS cell from the Chinese Academy of Sciences (Shanghai, China). Cell transfection assay was performed as described in our previous study49. The targeted lncRNA sequences were as follows: GGGAUAGGUAUUGUGGAAUTT (siLINC01150#1) and CUCCA UGCUUGCCUUAUCUTT (siLINC01150#2)51; GCUGUUGUGUUACACCUUAAC (siLINC02773#1) and CCAAGAAGAGAGAGAUCAAUA (siLINC02773#2); GGAGAAGUAAAGUCACUAAGA (siAC026329.1#1) and GGUGCUGCAGAAUUGUCUAUU (siAC026329.1#2). The EdU Kit was used to detect proliferating cells. The experimental method and counting method of Edu assay was as described in previous study. All experiments were performed in triplicate.
Transwell assay
After harvesting transfected AGS cells following a 48-hour incubation period, 500 µl of RPMI-1640 culture medium was added to each well of a 24-well plate. Next, a transwell insert was placed into each well. For the invasion assay, Matrigel (Corning) was mixed with RPMI-1640 culture medium at a 1:6 ratio and applied to the upper chamber of the transwell insert. Subsequently, a suitable volume of cell suspension was seeded into the insert and placed in the incubator. After a 36-hour incubation period, the transwell inserts were carefully removed, fixed with paraformaldehyde, stained with crystal violet, and subjected to microscopic examination. Each experiment was conducted in triplicate to ensure reliability and consistency of results.
Development of a CeRNA regulatory network
To construct the LINC01150-related ceRNA regulatory network, we first used the miRcode database (http://www.mircode.org/index.php) to predict miRNAs that interact with LINC01150. Next, we applied the multiMiR R package to predict target mRNAs regulated by these miRNAs, integrating data from several miRNA-target gene databases. We then built the LINC01150-miRNA-mRNA regulatory network by combining these predictions, identifying miRNAs that interact with both LINC01150 and its associated mRNA targets. The network was visualized using Cytoscape (version 3.7.2).
Ethics statement
This study was approved by the Ethics Committee for Clinical Trials of Yancheng First People’s Hospital approved this research protocol. We confirmed that all methods were carried out in accordance with relevant regulations and written informed consent was obtained from patients.
Statistical analysis
Data processing, analysis, and visualization were performed using R software (version 4.1.2). The Wilcoxon test was used for non-normally distributed data, while the t-test was used for normally distributed data. The “survival” R package was used for Cox survival analysis. The “timeROC” R package was used to plot time-dependent ROC curves. Visualization of the data was mainly done using “ggplot2” R software. Statistically significant was considered to be ***P < 0.001, **P < 0.01, *P < 0.05.
Electronic supplementary material
Below is the link to the electronic supplementary material.
Author contributions
Manuscript preparation, data analysis: B.Z. and Y.Y.Q. Assistants in data analysis: X.K.H. Background investi gation: X.K.H. and B.Z. Data collection: X.K.H. Project designation, funding, and supervising: B.Z. All authors contributed to the article and approved the submitted version.
Funding
The Foundation of Yancheng science and technology bureau (YCBK2023072).
Data availability
The datasets generated and analyzed during the current study are available in the TCGA repository, (TCGA, https://xenabrowser.net/).
Declarations
Competing interests
The authors declare no competing interests.
Footnotes
Publisher’s note
Springer Nature remains neutral with regard to jurisdictional claims in published maps and institutional affiliations.
Yang-Yang Qian and Min Xu contributed equally to this work.
Contributor Information
Xin-Kun Huang, Email: yellowxk1995@outlook.com.
Bin Zhu, Email: zhubin1029@126.com.
References
- 1.Thrift, A. P. & El-Serag, H. B. Burden of gastric cancer. Clin. Gastroenterol. Hepatol.18, 534–542. 10.1016/j.cgh.2019.07.045 (2020). [DOI] [PMC free article] [PubMed] [Google Scholar]
- 2.Siegel, R. L., Miller, K. D., Fuchs, H. E. & Jemal, A. Cancer statistics, 2021. CA Cancer J. Clin.71, 7–33. 10.3322/caac.21654 (2021). [DOI] [PubMed] [Google Scholar]
- 3.Zong, L., Abe, M., Seto, Y. & Ji, J. The challenge of screening for early gastric cancer in China. Lancet388, 2606. 10.1016/S0140-6736(16)32226-7 (2016). [DOI] [PubMed] [Google Scholar]
- 4.Nakamura, Y., Kawazoe, A., Lordick, F., Janjigian, Y. Y. & Shitara, K. Biomarker-targeted therapies for advanced-stage gastric and gastro-oesophageal junction cancers: An emerging paradigm. Nat. Rev. Clin. Oncol.18, 473–487. 10.1038/s41571-021-00492-2 (2021). [DOI] [PubMed] [Google Scholar]
- 5.Remijsen, Q. et al. Dying for a cause: NETosis, mechanisms behind an antimicrobial cell death modality. Cell Death Differ.18, 581–588. 10.1038/cdd.2011.1 (2011). [DOI] [PMC free article] [PubMed] [Google Scholar]
- 6.Cools-Lartigue, J. et al. Neutrophil extracellular traps sequester circulating tumor cells and promote metastasis. J. Clin. Invest.123, 3446–3458. 10.1172/JCI67484 (2013). [DOI] [PMC free article] [PubMed] [Google Scholar]
- 7.Mishalian, I. et al. Tumor-associated neutrophils (TAN) develop pro-tumorigenic properties during tumor progression. Cancer Immunol. Immunother.62, 1745–1756. 10.1007/s00262-013-1476-9 (2013). [DOI] [PMC free article] [PubMed] [Google Scholar]
- 8.Mousset, A. et al. Neutrophil extracellular traps formed during chemotherapy confer treatment resistance via TGF-beta activation. Cancer Cell41, 757–775. 10.1016/j.ccell.2023.03.008 (2023). [DOI] [PMC free article] [PubMed] [Google Scholar]
- 9.Demers, M. et al. Cancers predispose neutrophils to release extracellular DNA traps that contribute to cancer-associated thrombosis. Proc. Natl. Acad. Sci. USA109, 13076–13081. 10.1073/pnas.1200419109 (2012). [DOI] [PMC free article] [PubMed] [Google Scholar]
- 10.Tohme, S. et al. Neutrophil extracellular traps promote the development and progression of liver metastases after surgical stress. Cancer Res.76, 1367–1380. 10.1158/0008-5472.CAN-15-1591 (2016). [DOI] [PMC free article] [PubMed] [Google Scholar]
- 11.Cedervall, J. et al. Neutrophil extracellular traps accumulate in peripheral blood vessels and compromise organ function in tumor-bearing animals. Cancer Res.75, 2653–2662. 10.1158/0008-5472.CAN-14-3299 (2015). [DOI] [PubMed] [Google Scholar]
- 12.Xia, X. et al. Neutrophil extracellular traps promote metastasis in gastric cancer patients with postoperative abdominal infectious complications. Nat. Commun.13, 1017. 10.1038/s41467-022-28492-5 (2022). [DOI] [PMC free article] [PubMed] [Google Scholar]
- 13.Yang, S. et al. Immunoregulation and clinical significance of neutrophils/NETs-ANGPT2 in tumor microenvironment of gastric cancer. Front. Immunol.13, 1010434. 10.3389/fimmu.2022.1010434 (2022). [DOI] [PMC free article] [PubMed] [Google Scholar]
- 14.Statello, L., Guo, C. J., Chen, L. L. & Huarte, M. Gene regulation by long non-coding RNAs and its biological functions. Nat. Rev. Mol. Cell Biol.22, 96–118. 10.1038/s41580-020-00315-9 (2021). [DOI] [PMC free article] [PubMed] [Google Scholar]
- 15.Yang, H. et al. Hypoxia inducible lncRNA-CBSLR modulates ferroptosis through m6A-YTHDF2-dependent modulation of CBS in gastric cancer. J. Adv. Res.37, 91–106. 10.1016/j.jare.2021.10.001 (2022). [DOI] [PMC free article] [PubMed] [Google Scholar]
- 16.Luo, Y. et al. Long noncoding RNA (lncRNA) EIF3J-DT induces chemoresistance of gastric cancer via autophagy activation. Autophagy17, 4083–4101. 10.1080/15548627.2021.1901204 (2021). [DOI] [PMC free article] [PubMed] [Google Scholar]
- 17.Zhu, Y. et al. LncRNA MIR200CHG inhibits EMT in gastric cancer by stabilizing miR-200c from target-directed miRNA degradation. Nat. Commun.14, 8141. 10.1038/s41467-023-43974-w (2023). [DOI] [PMC free article] [PubMed] [Google Scholar]
- 18.Wu, H., Liu, B., Chen, Z., Li, G. & Zhang, Z. MSC-induced lncRNA HCP5 drove fatty acid oxidation through miR-3619-5p/AMPK/PGC1alpha/CEBPB axis to promote stemness and chemo-resistance of gastric cancer. Cell Death Dis.11, 233. 10.1038/s41419-020-2426-z (2020). [DOI] [PMC free article] [PubMed] [Google Scholar]
- 19.Wang, Y. et al. Neutrophil extracellular traps (NETs) promote non-small cell lung cancer metastasis by suppressing lncRNA MIR503HG to activate the NF-kappaB/NLRP3 inflammasome pathway. Front. Immunol.13, 867516. 10.3389/fimmu.2022.867516 (2022). [DOI] [PMC free article] [PubMed] [Google Scholar]
- 20.Liu, Y. et al. A microRNA sponge, LINC02193, promotes neutrophil activation by upregulating ICAM1 and is correlated with ANCA-associated vasculitis. Rheumatology (Oxford)10.1093/rheumatology/kead605 (2023). [DOI] [PubMed] [Google Scholar]
- 21.Yang, S. et al. Neutrophil extracellular traps-related lncRNAs prognostic signature for gastric cancer and immune infiltration: potential biomarkers for predicting overall survival and clinical therapy. Discov. Oncol.15, 291. 10.1007/s12672-024-01164-0 (2024). [DOI] [PMC free article] [PubMed] [Google Scholar]
- 22.Shitara, K. et al. Trastuzumab deruxtecan in previously treated HER2-positive gastric cancer. N. Engl. J. Med.382, 2419–2430. 10.1056/NEJMoa2004413 (2020). [DOI] [PubMed] [Google Scholar]
- 23.Catenacci, D. V. T. et al. Margetuximab plus pembrolizumab in patients with previously treated, HER2-positive gastro-oesophageal adenocarcinoma (CP-MGAH22-05): A single-arm, phase 1b–2 trial. Lancet Oncol.21, 1066–1076. 10.1016/S1470-2045(20)30326-0 (2020). [DOI] [PubMed] [Google Scholar]
- 24.Janjigian, Y. Y. et al. CheckMate-032 study: Efficacy and safety of Nivolumab and Nivolumab plus Ipilimumab in patients with metastatic esophagogastric cancer. J. Clin. Oncol.36, 2836–2844. 10.1200/JCO.2017.76.6212 (2018). [DOI] [PMC free article] [PubMed] [Google Scholar]
- 25.Kang, Y. K. et al. Nivolumab plus chemotherapy versus placebo plus chemotherapy in patients with HER2-negative, untreated, unresectable advanced or recurrent gastric or gastro-oesophageal junction cancer (ATTRACTION-4): A randomised, multicentre, double-blind, placebo-controlled, phase 3 trial. Lancet Oncol.23, 234–247. 10.1016/S1470-2045(21)00692-6 (2022). [DOI] [PubMed] [Google Scholar]
- 26.Ma, H. et al. Molecular mechanisms and function prediction of long noncoding RNA. ScientificWorldJournal2012, 541786. 10.1100/2012/541786 (2012). [DOI] [PMC free article] [PubMed] [Google Scholar]
- 27.Zhen-Hua, W. et al. Silencing of LncRNA C1RL-AS1 suppresses the malignant phenotype in gastric cancer cells via the AKT/beta-Catenin/c-Myc pathway. Front. Oncol.10, 1508. 10.3389/fonc.2020.01508 (2020). [DOI] [PMC free article] [PubMed] [Google Scholar]
- 28.Ma, S., Liao, W., Chen, Y. & Gan, L. Prognostic value and potential function of a novel heme-related LncRNAs signature in gastric cancer. Cell Signal118, 111152. 10.1016/j.cellsig.2024.111152 (2024). [DOI] [PubMed] [Google Scholar]
- 29.Xi, T. et al. Construction of a potential long noncoding RNA prognostic model involved competitive endogenous RNA for patients with gastric cancer. Medicine (Baltimore)103, 38458. 10.1097/MD.0000000000038458 (2024). [DOI] [PMC free article] [PubMed] [Google Scholar]
- 30.Demkow, U. Neutrophil extracellular traps (NETs) in cancer invasion, Evasion and Metastasis. Cancers (Basel)13, 4495. 10.3390/cancers13174495 (2021). [DOI] [PMC free article] [PubMed] [Google Scholar]
- 31.Li, R. et al. Destruction of neutrophil extracellular traps promotes the apoptosis and inhibits the invasion of gastric cancer cells by regulating the expression of Bcl-2, Bax and NF-kappaB. Onco Targets Ther.13, 5271–5281. 10.2147/OTT.S227331 (2020). [DOI] [PMC free article] [PubMed] [Google Scholar]
- 32.Zhu, T. et al. Neutrophil extracellular traps promote gastric cancer metastasis by inducing epithelial‑mesenchymal transition. Int. J. Mol. Med.48, 10.3892/ijmm.2021.4960 (2021). [DOI] [PMC free article] [PubMed]
- 33.Gao, H. et al. Exosomal MALAT1 derived from ox-LDL-treated endothelial cells induce neutrophil extracellular traps to aggravate atherosclerosis. Biol. Chem.401, 367–376. 10.1515/hsz-2019-0219 (2020). [DOI] [PubMed] [Google Scholar]
- 34.Sun, J. et al. Genomic instability-associated lncRNA signature predicts prognosis and distinct immune landscape in gastric cancer. Ann. Transl. Med.9, 1326. 10.21037/atm-21-3569 (2021). [DOI] [PMC free article] [PubMed] [Google Scholar]
- 35.Luo, L. et al. A necroptosis-related lncRNA-based signature to predict prognosis and probe molecular characteristics of stomach adenocarcinoma. Front. Genet.13, 833928. 10.3389/fgene.2022.833928 (2022). [DOI] [PMC free article] [PubMed] [Google Scholar]
- 36.Senbabaoglu, Y. et al. Tumor immune microenvironment characterization in clear cell renal cell carcinoma identifies prognostic and immunotherapeutically relevant messenger RNA signatures. Genome Biol.17, 231. 10.1186/s13059-016-1092-z (2016). [DOI] [PMC free article] [PubMed] [Google Scholar]
- 37.Zhang, Y. et al. A signature for pan-cancer prognosis based on neutrophil extracellular traps. J. Immunother. Cancer10, 134. 10.1136/jitc-2021-004210 (2022). [DOI] [PMC free article] [PubMed] [Google Scholar]
- 38.Papayannopoulos, V. Neutrophil extracellular traps in immunity and disease. Nat. Rev. Immunol.18, 134–147. 10.1038/nri.2017.105 (2018). [DOI] [PubMed] [Google Scholar]
- 39.Lossos, I. S. et al. Prediction of survival in diffuse large-B-cell lymphoma based on the expression of six genes. N. Engl. J. Med.350, 1828–1837. 10.1056/NEJMoa032520 (2004). [DOI] [PubMed] [Google Scholar]
- 40.Groisberg, R. et al. Characteristics and outcomes of patients with advanced sarcoma enrolled in early phase immunotherapy trials. J. Immunother. Cancer5, 100. 10.1186/s40425-017-0301-y (2017). [DOI] [PMC free article] [PubMed] [Google Scholar]
- 41.Maeser, D., Gruener, R. F. & Huang, R. S. oncoPredict: an R package for predicting in vivo or cancer patient drug response and biomarkers from cell line screening data. Brief. Bioinform.22, 10.1093/bib/bbab260 (2021). [DOI] [PMC free article] [PubMed]
- 42.Kanehisa, M., Furumichi, M., Sato, Y., Kawashima, M. & Ishiguro-Watanabe, M. KEGG for taxonomy-based analysis of pathways and genomes. Nucleic Acids Res.51, D587–D592. 10.1093/nar/gkac963 (2023). [DOI] [PMC free article] [PubMed] [Google Scholar]
- 43.Yu, G., Wang, L. G., Han, Y. & He, Q. Y. clusterProfiler: An R package for comparing biological themes among gene clusters. OMICS16, 284–287. 10.1089/omi.2011.0118 (2012). [DOI] [PMC free article] [PubMed] [Google Scholar]
- 44.Kanehisa, M. Toward understanding the origin and evolution of cellular organisms. Protein Sci.28, 1947–1951. 10.1002/pro.3715 (2019). [DOI] [PMC free article] [PubMed] [Google Scholar]
- 45.Kanehisa, M. & Goto, S. KEGG: Kyoto encyclopedia of genes and genomes. Nucleic Acids Res.28, 27–30. 10.1093/nar/28.1.27 (2000). [DOI] [PMC free article] [PubMed] [Google Scholar]
- 46.Chen, B., Khodadoust, M. S., Liu, C. L., Newman, A. M. & Alizadeh, A. A. Profiling tumor infiltrating immune cells with CIBERSORT. Methods Mol. Biol.1711, 243–259. 10.1007/978-1-4939-7493-1_12 (2018). [DOI] [PMC free article] [PubMed] [Google Scholar]
- 47.Jiang, P. et al. Signatures of T cell dysfunction and exclusion predict cancer immunotherapy response. Nat. Med.24, 1550–1558. 10.1038/s41591-018-0136-1 (2018). [DOI] [PMC free article] [PubMed] [Google Scholar]
- 48.Rosenberg, J. E. et al. Atezolizumab in patients with locally advanced and metastatic urothelial carcinoma who have progressed following treatment with platinum-based chemotherapy: A single-arm, multicentre, phase 2 trial. Lancet387, 1909–1920. 10.1016/S0140-6736(16)00561-4 (2016). [DOI] [PMC free article] [PubMed] [Google Scholar]
- 49.Zhu, B. et al. DNMT1-induced miR-378a-3p silencing promotes angiogenesis via the NF-kappaB signaling pathway by targeting TRAF1 in hepatocellular carcinoma. J. Exp. Clin. Cancer Res.40, 352. 10.1186/s13046-021-02110-6 (2021). [DOI] [PMC free article] [PubMed] [Google Scholar]
- 50.Saini, A. et al. Analysis of Multimerin 1 (MMRN1) expression in ovarian cancer. Mol. Biol. Rep.47, 9459–9468. 10.1007/s11033-020-06027-9 (2020). [DOI] [PubMed] [Google Scholar]
- 51.Feng, A., He, L., Chen, T. & Xu, M. A novel cuproptosis-related lncRNA nomogram to improve the prognosis prediction of gastric cancer. Front. Oncol.12, 957966. 10.3389/fonc.2022.957966 (2022). [DOI] [PMC free article] [PubMed] [Google Scholar]
Associated Data
This section collects any data citations, data availability statements, or supplementary materials included in this article.
Supplementary Materials
Data Availability Statement
The datasets generated and analyzed during the current study are available in the TCGA repository, (TCGA, https://xenabrowser.net/).









