Abstract
Background
The genetic susceptibility of halitosis is unclear, challenging its precise management in high-risk population. Here we investigated the association of hTAS2R38 polymorphisms with the prevalence and treatment outcome of halitosis, with a particular focus on oral microbiota.
Methods
A cross-sectional study including 689 participants was conducted to investigate the association between hTAS2R38 polymorphisms and halitosis. A 6-month cohort including 60 halitosis patients was established to explore the relationship between hTAS2R38 polymorphisms and treatment outcome of halitosis. Salivary microbiota was further analyzed and its correlation with hTAS2R38 polymorphisms was investigated.
Results
In the cross-sectional study, a higher prevalence of halitosis was observed in individuals with AVI/AVI genotype as compared to non-AVI/AVI genotype (PAV/PAV + PAV/AVI) (OR = 2.380, 95% CI = 1.493–3.807). 16S rRNA sequencing revealed the enrichment of Prevotella in the saliva of AVI/AVI individuals. In the prospective study, halitosis patients with AVI/AVI genotype exhibited poor treatment outcome relative to non-AVI/AVI individuals during the 6-month follow-up after halitosis intervention (RR = 2.077, 95% CI = 1.382–3.339). Tannerella, Filifactor, and Mycoplasma were identified to be the major persistent genus in the saliva of AVI/AVI patients over the 6-month period after treatment. Furthermore, the human gingival fibroblasts with AVI/AVI genotype exhibited reduced inhibition against the growth and volatile sulfur compounds production of periodontal pathogens.
Conclusions
Our work demonstrates that hTAS2R38 polymorphisms contribute to the development and treatment outcome of halitosis via modulating oral microbiota, providing new insights to the better management of halitosis.
Video Abstract
Supplementary Information
The online version contains supplementary material available at 10.1186/s40168-025-02087-w.
Keywords: hTAS2R38, Single Nucleotide Polymorphisms, Halitosis, Oral Microbiota, Treatment outcome, Periodontal diseases
Introduction
Halitosis or oral malodor refers to the unpleasant odor emitted by the mouth during breathing or speaking, which affects social life and psychological status of patients [1–3]. The combined prevalence of halitosis was found to be 31.8% with a worldwide rise trend [4]. Halitosis often stems from bacterial breakdown of substances like plaque, tongue coating, food remnants, and cell debris in the mouth, resulting in the production of volatile sulfur compounds (VSCs) [5–8]. In addition, halitosis can be caused by systemic conditions such as peptic ulcer, diabetes, and renal pathology [9]. A positive association exists between halitosis and periodontitis, with the latter regarded as a significant contributor to halitosis [10, 11]. Many microorganisms implicated in halitosis are intricately linked to periodontitis, and inadequate oral hygiene among individuals with periodontitis may exacerbate the accumulation of metabolic substrates and dental plaque [9, 12]. Present therapeutic approaches for halitosis primarily encompass periodontal interventions, tongue cleaning, and mouthwash usage [12]. Recent omics-based studies have revealed distinct compositions of oral microbiota in saliva, tongue coating, and subgingival regions of halitosis patients as compared to halitosis-free individuals, with an increased capacity of microbiota producing VSCs [13–16]. Notably, clinical observations frequently associate halitosis with chemical sensory disorders (i.e., taste and smell disorders), although the precise relationship and mechanisms remain unclear [17, 18]. Our recent study has shown that defects in taste transduction pathway (Gnat3–/–) lead to a dysbiotic microbiota and an exacerbated periodontal destruction in mice [19]. Therefore, we speculate that genetic polymorphisms associated with chemical sensory (e.g. taste) might influence the composition of oral microbiota, thereby affecting the prevalence and treatment outcome of halitosis.
Bitter perception serves as a critical defense mechanism preventing mammals from ingesting harmful substances [20, 21]. The taste receptor family 2 member (T2Rs) predominantly conveys the bitter signal, with T2R38 and its encoding gene hTAS2R38 being extensively studied among the 25 isoforms of T2Rs in humans [22]. hTAS2R38 exhibits two prevalent haplotypes, PAV and AVI, collectively representing over 90% of all chromosomes [23, 24]. These haplotypes form three genotypes: supertasters (PAV/PAV individuals), tasters (PAV/AVI individuals), and non-tasters (AVI/AVI individuals) [25]. The polymorphisms of hTAS2R38 not only influence bitter taste perception [22] but also significantly impact susceptibility to various infectious diseases such as chronic rhinosinusitis [26], cystic fibrosis [27], and caries [28, 29], with a notably increased risk for AVI homozygotes. Furthermore, hTAS2R38 polymorphisms have been linked to the treatment outcome of chronic rhinosinusitis [30]. The association of host susceptibility/prognosis of infectious diseases with hTAS2R38 polymorphisms might be attributed to the host-bacterial interactions mediated by extra-gustatory T2R38 [31–33]. Sinus cells from AVI/AVI individuals exhibit reduced responses to the acyl-homoserine lactones (AHLs) from gram-negative bacteria as compared to those from PAV/PAV individuals [34]. Additionally, human gingival fibroblasts (hGFs) with AVI/AVI genotype produce less human β-defensin 2 (hBD-2) as compared to those with PAV/PAV genotype under stimulation of oral bacteria [35]. Our recent study has identified a specialized cell in mouse gingivae expressing bitter taste receptors and taste signaling components, correlating with oral microbiota alteration and the severity of periodontal destruction [19]. Hence, we hypothesize that hTAS2R38 polymorphisms are associated with the host-microbial interaction, leading to distinct oral microbiota that may have significant impact on the host susceptibility and treatment outcome of halitosis.
Here, we performed a cross-sectional survey and a prospective study, aiming to investigate the influence of hTAS2R38 polymorphisms (including PAV/PAV, PAV/AVI, and AVI/AVI) on the prevalence and treatment outcomes of halitosis, with a particular focus on oral microbiota (Scheme 1). The cross-sectional study revealed a higher prevalence of halitosis in individuals with AVI/AVI genotype (odds ratio (OR) = 2.380, 95% confidence interval (CI) = 1.493 – 3.807, P = 0.0002). The oral microbial composition differed between individuals with AVI/AVI and non-AVI/AVI (PAV/PAV and PAV/AVI) genotypes, with a significant enrichment of Prevotella/Prevotella intermedia in the saliva of AVI/AVI individuals (Scheme 1A). In the prospective study including 60 patients with halitosis, we observed persistent halitosis in individuals with AVI/AVI genotype as compared to non-AVI/AVI genotype at the 6-month follow-up after halitosis intervention (risk ratio (RR) = 2.077, 95% CI = 1.382 – 3.339, P = 0.0009). Individuals with non-AVI/AVI genotype exhibited a reduction in halimeter scores at 1, 3, and 6 months after halitosis intervention. Conversely, patients with AVI/AVI genotype experienced persistent halitosis during the 6-month follow-up (Scheme 1B). Further in vitro study showed that hGFs with AVI/AVI genotype exhibited decreased inhibition against the growth of periodontal anaerobes and failed to effectively eliminate VSCs production as compared to hGFs of non-AVI/AVI genotype. In summary, the present study revealed that hTAS2R38 polymorphisms were involved in the host defense against oral anaerobes and its VSCs metabolites, thus providing new insights into the susceptibility screening and treatment outcome of halitosis.
Scheme 1.
Impact of hTAS2R38 polymorphisms on halitosis susceptibility and treatment outcome. A hTAS2R38 polymorphisms affect the host susceptibility of halitosis. Individuals with AVI/AVI genotype exhibit a dysbiotic oral microbiota, leading to a higher prevalence of halitosis. In contrast, those with non-AVI/AVI genotypes (including PAV/PAV and PAV/AVI) harbor a commensal microbiota, resulting in a lower prevalence of halitosis. B Impact of hTAS2R38 polymorphisms on the treatment outcomes of halitosis. Enrichment of oral anaerobes in halitosis patients with AVI/AVI genotype leads to persistent halitosis during the 6 months post-treatment. On the contrary, oral microbiota in patients with non-AVI/AVI genotypes favors a good prognosis of halitosis after intervention
Material and methods
Study design and ethics statement
The clinical study included a cross-sectional investigation and a prospective study (Fig. 1). Informed consent and basic information (i.e., name, gender, and age) of all participants were obtained at the beginning of the study. In the cross-sectional study, the investigators collected the buccal mucosa of participants to determine the hTAS2R38 polymorphisms and used a Halimeter® detector to quantify intraoral VSCs. After halimeter test, the periodontal probing depth (PPD) was measured by a periodontist using a periodontal probe. The PPD was recorded at six sites per tooth, including the mesial, middle, and distal aspects of both buccal and lingual surfaces. Saliva collection and 16S rRNA sequencing were then performed (Fig. 1A). Two independent investigators conducted sample collection and data processing.
Fig. 1.
The flow chart of the cross-sectional study and prospective study. A 726 volunteers participated in the cross-sectional study, of which 37 were excluded due to atypical hTAS2R38 genotypes. B In the prospective study, 60 patients with halitosis were enrolled, including 20 PAV/PAV, 20 PAV/AVI and 20 AVI/AVI genotypes. Saliva collected at four time points (baseline, 1 m, 3 m, and 6 m) were analyzed by 16S RNA sequencing
Due to the COVID-19 pandemic, it’s challenging to obtain halitosis organoleptic scores for each participant. Therefore, halimeter scores were used as a diagnostic indicator of halitosis. A pilot experiment with 20 participants was conducted to determine the cut-off threshold of halimeter level. Based on previous literature, we compared the diagnostic efficacy of three thresholds (100 ppb, 120 ppb, and 140 ppb) for halitosis [36–39] (Table S1). The accuracy of using 120 ppb as the diagnostic threshold was 85%, with a sensitivity of 87.5% and a specificity of 83.3%, resulting in a kappa value of 0.694. Thresholds above or below 120 ppb reduced diagnostic accuracy and kappa value (Table S1). Therefore, we used 120 ppb as the diagnostic threshold for halitosis in subsequent experiments. Participants with halimeter scores above 120 ppb were classified into halitosis group, while those with level below 120 ppb were classified into healthy group.
The prospective study included 60 halitosis patients with halimeter scores exceeding 120 ppb (Fig. 1B). Swabs of buccal mucosa was collected to identify the hTAS2R38 genotype of participants. Halitosis interventions including periodontal treatment, tongue cleaning, and oral hygiene instruction were performed after halimeter test and saliva collection [40, 41]. The PPD of the participants was also measured at baseline. Recall sessions were scheduled at the 1st, 3rd, and 6th month post-treatment for PPD measurement, halimeter test and saliva collection. Two investigators performed sample collection, clinical examination and administered halitosis interventions.
The study adhered to Dutch laws on ethical rules and principles for human research, and received approval from the medical ethical committee of the West China School of Stomatology, Sichuan University (WCHSIRB-D-2019–135). The study was conducted in accordance with the Helsinki Declaration 2008 and the administrative licensing of Human Genetic Resources in China ([2022] CJ0024).
Participants
Both cross-sectional and prospective studies recruited adults aged 18 to 50 years with residence in Sichuan Province (China) from January 2020 to December 2023. Exclusion criteria were as follows: (1) With the presence of systemic diseases or under systemic treatment that has convinced influence on oral health. (2) Pregnant and breastfeeding women. (3) Using antimicrobial medicine in the past 3 months and/or antimicrobial mouth-rinses 1 week prior to the examination. (4) Receiving a periodontal therapy in the past 6 months. (5) having less than 20 permanent teeth in the mouth (the third molar excluded).
In the cross-sectional study, we firstly included 40 participants in a preliminary study to calculate sample size. The proportion of AVI/AVI genotype among healthy individuals was 9.5%, while it was 15.8% among individuals with halitosis (Table S2). We calculated that at least 559 participants were needed for the cross-sectional study with the significance level (α) at 0.05 and the power at 0.9 by an online sample size calculation tool (https://powerandsamplesize.com/). We increased the sample size by 30% for uncommon genotypes and potential miss of clinical information, resulting in a final inclusion of 726 participants. Of these, 37 volunteers with rare genotypes other than PAV/PAV, PAV/AVI, and AVI/AVI (i.e. AAV/AAV, AAV/AVI, PAV/AAV, PAV/PVI, PVI/PVI, and PVI/AVI) were excluded from the final data analysis.
For the prospective cohort study, we initially included 15 participants with halitosis in a preliminary study and performed halitosis interventions (i.e. periodontal treatment, tongue cleaning, and oral hygiene instruction). We recalled these participants and re-evaluated the halimeter scores at 6-month after treatment. There are 20% AVI/AVI genotypes in the improved group, while 60% non-AVI/AVI genotypes were improved after halitosis interventions (Table S3). Using an online sample size calculation tool (https://powerandsamplesize.com/), we estimated sample size for the prospective study was 57 participants with a significance level of α = 0.05 and a power of 0.9 (19 participants for each genotype). We increased the sample size by 10% for drop-out and rare genotypes, resulting in a total of 63 participants. 3 participants including 1 PAV/PAV, 1 PAV/AVI, and 1 AVI/AVI were dropped out in the follow-ups. Therefore, we ultimately included 60 participants with halitosis in the prospective study.
DNA sample preparation and hTAS2R38 genotyping
DNA were extracted from buccal mucosa of each participant using Trelief Animal Genomic DNA Kit (TSINGKE, China). Specifically, the buccal mucosa of the participants was collected by an oral sampling swab. The swab containing buccal mucosa was transferred to a 1.5 mL tube pre-filled with 800 μL PBS buffer. All samples were numbered and placed on ice, sent to laboratory within 2 h, and stored at −80 ℃ till use. Single nucleotide polymorphisms (SNPs) of hTAS2R38 (including rs713598, rs1726866, rs10246939) were amplified (ABI 2720, Applied Biosystems, USA) using TaqMan Probe (TSINGKE, China). The amplified SNP sites were sequenced and analyzed by ABI 3730XL (Applied Biosystems, USA) with ABI SDS software. Based on the three variant sites within the hTAS2R38 (rs713598, rs1726866, rs10246939), the participants were mainly genotyped as PAV/PAV, AVI/AVI, and PAV/AVI. Primers for the amplification of rs713598, rs1726866, rs10246939 were listed in Table S4. The SNPs raw data can be accessed at Sequence Read Archive (https://trace.ncbi.nlm.nih.gov/Traces/sra; BioProject accession number: PRJNA1149521).
Halitosis evaluation
Before halitosis test, participants were instructed to avoid having onion, garlic, and other pungent smell food for 48 h, refrain from alcohol intake and smoking for 12 h, abstain from normal oral hygiene procedures on examination day, and avoid mint containing products, perfume, and other highly scented cosmetics on examination day. The participants were not allowed to eat and drink water up to 2 h before the examination. Halitosis was evaluated by Halimeter® (RH-17 K, Interscan Co., Chatsworth, CA, USA) according to the manufacturer’s instruction. Two examiners received comprehensive training before halitosis measurement, with an inter-examiner kappa value of 0.9 (Table S5).
Saliva collection
Saliva was collected using a saliva collection device (Salivettes®, Baiao, China). Participants were refrained from eat or drink 30 min before saliva collection. A cotton roll was kept in the mouth of each participant for 2 min. The saliva samples were refrigerated on ice until they arrived in the laboratory within 6 h. Salivettes® were centrifuged (1500 g, 3 min) at 4 °C and retrieved saliva was transferred to 1.5 mL tubes. Saliva samples were stored at −80 °C until use.
16S rRNA sequencing
16S rRNA sequencing was performed for 290 saliva samples randomly selected from participants of the cross-sectional study, and 240 saliva samples obtained from the prospective study (60 halitosis patients) at baseline, 1-, 3- and 6-month follow-up. Salivary microbial DNA was extracted using the MagBeads FastDNA DNA Kit for Soil (MP, USA) according to the instruction. The V3-V4 regions of the bacterial 16S rRNA hypervariable were amplified using the forward primer 338F (5’-ACTCCTACGGGAGGCAGCA-3’) and the reverse primer 806R (5’-GGACTACHVGGGTWTCTAAT-3’). PCR amplification was performed on an ABI 2720 instrument (Applied Biosystems, USA), purified with AxyPrep DNA Gel Extraction Kit (Axygen Biosciences, Union City, CA, USA), and quantified using Quantus™ Fluorometer (Promega, USA).
The 16S rRNA amplicons were sequenced by the Illumina Miseq PE300 sequencing platform (Illumina, San Diego, CA, USA). Using the QIIME2 software package, high-quality sequences were merged into amplicon sequence variants (ASVs) at 99.09% sequence. The sequencing dataset was rarefied to the minimum sequencing depth (6668), based on which diversity analyses were then performed as described previously [42]. The taxonomic information of each ASV representative sequence was obtained from the Human_HOMD_v15.3 using the Naive bayes method. The raw data of 16S rRNA sequences were uploaded in Sequence Read Archive (https://trace.ncbi.nlm.nih.gov/Traces/sra; BioProject accession number: PRJNA1149521).
The sequencing data after rarefaction was further analyzed with following statistical methods. (1) Putative non-oral contaminants (i.e. Variovorax and Bradyrhizobium), although taxonomic information obtained from HOMD, were considered as potential confounders and thus were excluded for diversity analysis. (2) Rarefaction curves of each sample were used to assess the depth of sequencing. (3) The α diversity indexes of microbiota including ace, chao, shannon, and sobs were evaluated to reveal the community richness and diversity with student’s t test as statistical analysis. (4) The β-diversity indexes using PCoA method was evaluated with adonis as statistical analysis. (5) Linear discriminant analysis effect size (LEfSe) analysis was performed to identify differences in relative abundance of the microbial features. (6) Differences in microbial composition between groups were analyzed using DESeq2 R package and visualized using heat maps and volcano plots by R 4.3.3. (7) MaASLin analysis was utilized to explore the correlation between time interval and changes in salivary genus abundance in the prospective study [43]. Nominal P values across all associations were then adjusted using the Benjamini–Hochberg FDR method. Microbial features with corrected Padj < 0.15 were reported [44]. (8) Analysis of Compositions of Microbiomes with Bias Correction 2 (ANCOMBC2) was further performed to increase the robust of between-group compositional comparison [45, 46].
Species-Specific qPCR
Species-Specific qPCR was performed to quantify the relative abundance of Prevotella intermedia (P. intermedia) according to the 16S rRNA sequencing results by SYBER Green PCR Master Mix (Takara Bio, Japan). Primers were designed with NCBI blast (https://blast.ncbi.nlm.nih.gov/Blast.cgi) (Table S6). Relative quantitative analysis was performed with the 2–ΔΔCT method. The relative abundance was calculated after considering universal primer as control. The student’s t test was used for statistical analysis.
Human gingival fibroblasts (hGFs) culture
Additional in vitro experiments were performed to further demonstrate the impact of hTAS2R38 polymorphisms on the interactions between hGFs and oral microbes. hGFs were collected from patients who intended to extract the third molar after obtaining informed consent. Gingival tissue was collected from the extracted third molars. Subsequently, the gingival tissue was immersed in DMEM (with 2% penicillin/streptomycin) and transferred to Hank's Balanced Salt Solution (HBSS with 4% penicillin/streptomycin) for 20 min. Type I collagenase (2 mM) diluted in HBSS was employed to digest the gingival tissue for 1 h at 37 °C, followed by centrifugation (200 g, 3 min) to obtain cell pellets. The gingival tissue was resuspended in DMEM containing 10% fetal bovine serum (FBS) for cultivation. The hGFs were cultured at 37 °C, 5% CO2, with the culture medium changed every 3 days. Passaging was performed when cell confluence reached 80%, and hGFs from passages 3 to 5 were utilized for subsequent experiments. hTAS2R38 genotyping was performed using primers listed in Table S4.
Bacterial culture
Fusobacterium nucleatum (F. nucleatum ATCC 25586) and Porphyromonas gingivalis (P. gingivalis ATCC 33277) were cultured in brain heart infusion broth (BHI) containing 1 mg mL−1 hemin and 1 mg mL−1 vitamin K. The bacteria were cultured under anaerobic conditions with 5% CO2, 10% H2, and 85% N2.
Growth curve of oral anaerobes
We investigated the effects of the supernatant obtained from LPS-stimulated hGFs with different genotypes on oral anaerobes. After stimulating hGFs with LPS (1 μg mL−1) for 24 and 48 h respectively, the cell supernatants were collected. The collected supernatant and BHI (containing 1 mg mL−1 hemin, 1 mg mL−1 vitamin K) were mixed at a ratio of 1:1 to create a conditional medium. DMEM (containing 10% FBS) and BHI medium were mixed at a ratio of 1:1 to form the control medium. The OD600nm of F. nucleatum and P. gingivalis was adjusted to 1.0, and the bacteria were diluted with conditional medium or control medium at a ratio of 1:100. Subsequently, 100 μL of the diluted bacteria was added to the 96-well plate. The OD600nm was measured every hour for 10 consecutive hours. The bacterial growth curve with OD600nm as the ordinate was plotted. The medium obtained by mixing DMEM and BHI in a ratio of 1:1 (without culturing bacteria) was regarded as the Blank group. The relative growth rate was calculated based on the OD600nm value at the 10th hour, using the following formula:
VSCs production of oral anaerobes
The bacterial-cell co-culture system was established to investigate the effect of hGFs with different genotypes on the production of VSCs by oral anaerobes. Oral anaerobes (F. nucleatum or P. gingivalis) in the treated group were mixed with hGFs at a bacteria/cell ratio of 1:1. Oral anaerobes in control group was cultured by cell-free DMEM (containing 10% FBS). The bacteria and hGFs were co-cultured for 12 h. The VSCs were detected according to our previous methods [8]. To detect H2S, 50 μL of H2O was added to the 96-well plate, followed by addition of 50 μL L-cysteine (0.06%) and 50 μL lead acetate (0.24%). For the detection of CH3SH, 50 μL methionine (0.06%) and 50 μL 2-nitrobenzoic acid (0.12%) were added. After 12 h of incubation, the contents of H2S and CH3SH were detected at OD550nm and OD430nm, respectively. The medium obtained by mixing DMEM and BHI in a ratio of 1:1 (without culturing bacteria) was regarded as the Blank group. The VSCs inhibition efficiency was calculated by the following formula:
Statistical Analyses
The statistical analysis was processed with SPSS Statistics 25.0 (IBM, Chicago, IL, USA), R 4.3.3 and GraphPad Prism 8. Differences between halitosis and healthy groups were evaluated by student’s t test for age, PPD and halimeter scores. Comparisons of PDD among different genotypes were performed using one-way ANOVA. The distribution of genotype, gender, and allele was evaluated by Chi-square test. The student’s t test was performed to compare the dominant bacterial taxa between AVI/AVI and non-AVI/AVI genotypes. The halimeter scores within each genotype group was compared using two-tailed paired student’s t test in the prospective study. Comparisons of halimeter scores between different genotypes were performed using unpaired student’s t test. Padj values across were calculated by the Benjamini–Hochberg FDR method. The level of significance was set at P < 0.05 or Padj < 0.05.
Results
hTAS2R38 polymorphisms are associated with halitosis
689 volunteers participated the cross-sectional study. Among them, 339 participants with halimeter scores above 120 ppb (mean ± SD, 214.68 ± 129.87 ppb) were categorized as halitosis group, while 350 participants with halimeter scores below 120 ppb (mean ± SD, 75.26 ± 24.83 ppb) were classified as healthy control (Table 1). The age (32.91 ± 7.80 vs 32.08 ± 7.94 years), gender (male, 47.49% vs 45.71%), and PPD (2.27 ± 0.67 mm vs 1.86 ± 0.66 mm) were shown in Table 1.
Table 1.
Clinical characteristics and genotype distribution of halitosis and healthy groups in cross-sectional study (n = 689)
| Characteristics | Halitosis Case classification | P value | ||
|---|---|---|---|---|
| Halitosis (n = 339) | Healthy (n = 350) | |||
| Age, mean ± SD, y | 32.91 ± 7.80 | 32.08 ± 7.94 | 0.1638a | |
| Male sex, n (%) | 161 (47.49%) | 160 (45.71%) | 0.6399b | |
| Halimeter Scores, mean ± SD (ppb) | 214.68 ± 129.87 | 75.26 ± 24.83 | < 0.0001a | |
| Periodontal pocket depth (PPD, mm) | 2.27 ± 0.67 | 1.86 ± 0.66 | < 0.0001a | |
| Allele | PAV | 410 | 487 | 0.0004b |
| AVI | 268 | 213 | ||
| Genotypes | PAV/PAV | 131 | 166 | 0.0006b |
| PAV/AVI | 148 | 155 | ||
| AVI/AVI | 60 | 29 | ||
aTwo sample unpaired student’s t test
bChi-square test
We explored the distribution of the two alleles (PAV and AVI) of hTAS2R38 among individuals with/without halitosis. Chi-square test revealed that individuals with AVI alleles had a higher risk of halitosis (OR = 1.495, 95% CI = 1.193 – 1.864, P = 0.0004) (Table 1). There is significant difference in the distribution of hTAS2R38 polymorphisms (including PAV/PAV, PAV/AVI, and AVI/AVI) between halitosis and healthy individuals (P = 0.0006) (Table 1). Multiple comparisons (with adjusted significance level α’ ≤ 0.017) indicated significant differences in halitosis prevalence between the AVI/AVI and the PAV/PAV groups as well as the AVI/AVI and PAV/AVI groups (AVI/AVI vs PAV/PAV, OR = 2.167, P = 0.0020; and AVI/AVI vs PAV/AVI, OR = 2.622, P = 0.0001) (Table S7). However, no significant difference regarding periodontal conditions (as reflected by PDD) was observed among groups with different hTAS2R38 genotypes (Figure S1).
Previous studies have reported that both PAV/PAV and PAV/AVI individuals can perceive bitter taste, while AVI/AVI individuals have difficulties in bitter perception (also known as non-taster) [23, 47]. Our results also indicated no significant difference in the prevalence of halitosis between PAV/PAV and PAV/AVI genotypes (P = 0.2448, Table S7). Therefore, we further categorized the volunteers as AVI/AVI and non-AVI/AVI (PAV/PAV + PAV/AVI) genotypes in the following analyses. Consistently, chi-square test confirmed the difference in the prevalence of halitosis between the AVI/AVI and non-AVI/AVI genotypes (P = 0.0002, Table S8). The AVI/AVI genotype showed a higher risk of halitosis, with an odds ratio of 2.380 relative to the non-AVI/AVI group (95% CI = 1.493 – 3.807) (Table S8).
Prevotella/P. intermedia are enriched in the salivary microbiota of AVI homozygotes
Microbial diversity analysis was performed based on 16S rRNA sequencing of 290 saliva samples randomly selected from 689 volunteers in the cross-sectional study. To determine the representation of the sequenced samples, we compared the clinical information of the selected participants (n = 290) with that of the overall population (n = 689). The results revealed no significant differences in gender and age between the selected and overall populations (Table S9). In addition, halimeter scores and PPD were comparable between the selected subjects and the total population, indicating the representation of the sequenced saliva samples (Table S9). The Hardy–Weinberg equilibrium test further confirmed the group representation of genotypes among the selected subjects (Table S10). The Pan/Core species analysis indicated that the sample size was appropriate (Figure S2). The rarefaction curves and rank-abundance curves demonstrated that the sequencing depth in the cross-sectional study reached plateau, indicating adequate capture of the microbial composition (Figure S3). The α diversity (including ace, chao, shannon, and simpson indexes) showed no significant difference in the richness and diversity of the salivary microbiota between the AVI/AVI and non-AVI/AVI genotypes (Figure S4). Furthermore, principal coordinate analysis (PCoA) showed no significant difference in β diversity between the AVI/AVI and non-AVI/AVI groups (P = 0.272) (Figure S5).
We further compared the microbial compositions between the AVI/AVI and non-AVI/AVI genotypes at genus level (Fig. 2A). DESeq2 analysis indicated that Prevotella (P = 0.00004, Padj = 0.0027) was over-represented in the saliva of AVI/AVI group, while Agrobacterium, Leptothrix, Oryzomicrobium, Brucella, unclassified_f__Bradyrhizobiaceae, Pseudomonas and Brevundimonas were under-represented in this group (Fig. 2B and Table S11). Further LEfSe analysis indicated Prevotella, Schaalia, Caldilinea, Neisseriaceae, Propionibacteriaceae, and Peptostreptococcaceae as the signature salivary microbiota in AVI/AVI group, while Oryzomicrobium were more abundant in non-AVI/AVI group (Fig. 2C). We further used ANCOMBC2 analysis to identify differentially represented genera between AVI/AVI and non-AVI/AVI groups. The over-represented genera in the AVI/AVI group included Prevotella, Ottowia, Enterobacter, Bacteroidales, g__unclassified_c__Betaproteobacteria, g__unclassified_f__Lachnospiraceae, and g__unclassified_p__Bacteroidetes, while Pedobacter, Erysipelotrichaceae, Sphingomonas, Veillonellaceae, Pseudomonas, Mycolicibacterium, Acinetobacter, g__unclassified_o__Enterobacterales, g__unclassified_o__Hyphomicrobiales, and g__unclassified_p__Proteobacteria were more abundant in non-AVI/AVI group (P < 0.05, Figure S6 and Table S12). Combining the results from DESeq2, LEfSe, and ANCOMBC2 analyses, we speculate that the over-representation of Prevotella genus in the AVI/AVI population may contribute to the increased risk of halitosis. As P. intermedia of the Prevotella genus is known as putative periodontal pathogen associated with halitosis, gingivitis and periodontitis [5, 48], we further quantified the relative abundance of P. intermedia in the saliva of AVI/AVI and non-AVI/AVI individuals by qPCR. The results confirmed the enrichment of P. intermedia in the AVI/AVI group as compared to the non-AVI/AVI group (P < 0.0001, Fig. 2D).
Fig. 2.
Oral microbiota composition of the AVI/AVI and non-AVI/AVI groups in the cross-sectional study. A Bar plot of salivary microbiota composition at genus level in non-AVI/AVI and AVI/AVI groups. B Heat map of genus with different abundance in AVI/AVI group compared with non-AVI/AVI group (Padj< 0.05 by Benjamini–Hochberg FDR method). C LEfSe analysis and LDA scores for salivary microbiota in AVI/AVI and non-AVI/AVI individuals. D Relative abundance of P. intermedia determined by qPCR (Data are presented as mean ± SD. Statistical comparisons were performed using two-tailed unpaired student’s t-test. ***, P < 0.001.)
AVI homozygotes have poor treatment outcome of halitosis
The cross-sectional study results indicated that individuals with the AVI/AVI genotype were predisposed to halitosis. To further elucidate the association between hTAS2R38 polymorphisms and halitosis, we conducted a prospective study to investigate the treatment outcome of halitosis in individuals with different hTAS2R38 genotypes. A prospective study of 60 halitosis patients (including 40 non-AVI/AVI genotypes and 20 AVI/AVI genotypes) were established from the participants of the cross-sectional study.
Halimeter test and saliva collection were conducted before and at 1, 3, and 6 months after treatment (Fig. 3A). The age, gender, PPD and halimeter scores at baseline were comparable between the non-AVI/AVI and AVI/AVI groups, while significant difference in treatment outcome was observed between the two groups (Table 2). Most individuals with AVI/AVI genotype experienced persistent halitosis, whereas most individuals with non-AVI/AVI genotypes showed improvement in halitosis after treatment (RR = 2.077, 95% CI = 1.382 – 3.339, P = 0.0009). Further quantitative analysis revealed a significant decrease in halimeter scores after halitosis intervention in non-AVI/AVI group up to 6 months post-treatment (Fig. 3B, C). Conversely, the halimeter scores of individuals with AVI/AVI genotype were not significantly altered during the 6 months after intervention, although a slight decrease was observed at the 1st month (Fig. 3B, D).
Fig. 3.
Halimeter scores among individuals with different genotypes before and after intervention. A The schematic diagram of the prospective study. B Halimeter scores in halitosis patients with different genotypes at baseline and 1-, 3-, and 6-month after intervention. Data were presented as mean ± SD. ***, P < 0.001 as compared to the baseline. $$$, P < 0.001 as compared to non-AVI/AVI genotype at the same time point after treatment. C-D The changes of halimeter scores in non-AVI/AVI (C) and AVI/AVI (D) groups at 1, 3, and 6 months after treatment. The data are represented as individual symbols, and statistical analysis was conducted using paired samples t-tests. ***, P < 0.001
Table 2.
Demographic, genotype distribution and treatment outcome of halitosis patients in the prospective study (n = 60)
| Characteristics | Genotypes | |||
|---|---|---|---|---|
| Non-AVI/AVI (n = 40) |
AVI/AVI (n = 20) |
P value | ||
| Demographic | Age, mean ± SD, y | 33.83 ± 6.64 | 35.90 ± 7.01 | 0.2757 a |
| Male sex, n (%) | 16 (40.0%) | 9 (45.0%) | 0.7111 b | |
| PPD (mm) | Baseline | 2.41 ± 0.47 | 2.57 ± 0.74 | 0.3076 a |
| 1-month | 1.84 ± 0.38 | 2.01 ± 0.50 | 0.2349 a | |
| 3-month | 1.88 ± 0.39 | 1.87 ± 0.46 | 0.9360a | |
| 6-month | 2.00 ± 0.52 | 2.09 ± 0.46 | 0.5520 a | |
| Treatment outcome | Improved | 27 | 2 | 0.0009 b |
| Persistent | 13 | 18 | ||
aunpaired student’s t test
bContinuity corrected chi-square test
We further compared the halimeter scores between the AVI/AVI and non-AVI/AVI groups during the 6 months post-treatment. There is no statistical difference in baseline halimeter scores between the two groups. However, at 1-, 3-, and 6-month post-treatment, the halimeter scores of the AVI/AVI group were consistently higher than those of the non-AVI/AVI group (Fig. 3B), indicating poorer treatment outcome of halitosis in AVI/AVI group. Further linear regression analysis indicated that the PPD of the non-AVI/AVI group showed a downward trend after halitosis intervention (R = −0.04165, P = 0.0148). In contrast, the PPD of the AVI/AVI group was unchanged during the 6 months after halitosis intervention (R = −0.05781, P = 0.0536) (Figure S7).
We further compared the treatment outcome of PAV/PAV and PAV/AVI genotypes. The chi-square test revealed significant difference in halitosis treatment outcome among the three genotypes (Table S13). PAV/PAV and PAV/AVI genotypes demonstrated significant reductions in halimeter scores as compared to the baseline (Figure S8B, C). There is no difference in halimeter scores between the PAV/PAV and PAV/AVI genotypes at 1, 3, and 6 months after intervention (Figure S8A and Table S14).
Dysbiotic oral microbiota in AVI homozygotes contributes to poor halitosis treatment outcome
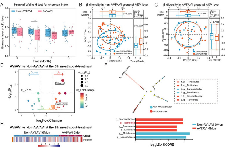
As evidenced by the cross-sectional study, difference in the oral microbiota between AVI/AVI and non-AVI/AVI genotypes may contribute to the varied prevalence to halitosis. Therefore, we also analyzed the salivary microbiota in the 6-month longitudinal study. The rarefaction curves and rank-abundance curves indicated appropriate sequencing depth of all samples (Figure S9), except for one sample obtained from the 1-month post-treatment in the AVI/AVI group, which was then excluded for further analyses. No significant differences were observed in the alpha diversity (chao, ace, shannon, and simpson indices) between the AVI/AVI and non-AVI/AVI groups throughout the 6-month follow-up period, except for the 1st-month post treatment (Fig. 4A and Figure S10). Difference in β diversity was observed in the non-AVI/AVI group from baseline to the 6-month after intervention (P = 0.09, Fig. 4B), while no significant difference was observed in the AVI/AVI group (Fig. 4C).
Fig. 4.
The oral microbiota of halitosis patients with different genotypes during the 6-month follow-up. A Shannon index of individuals with different genotypes. Data are presented as mean ± SD. **, P < 0.01. B-C β diversity comparison between baseline and 6-month after treatment in the non-AVI/AVI group (B) and AVI/AVI group (C), respectively. Statistical analysis of β diversity was performed using adonis. The bar plots illustrate the PCoA1 and PCoA2 dimensions of β diversity, respectively. D-E Volcano plot (D) and heat map (E) of genera with deferential expression pattern in AVI/AVI genotype compared with non-AVI/AVI genotype at 6th-month post-treatment (Padj< 0.05 by Benjamini–Hochberg FDR method). F LEfSe analysis and LDA scores for representative microbiota in AVI/AVI genotype and non-AVI/AVI genotype at 6th-month post-treatment
Taxa analysis by DESeq2 revealed that Filifactor was enriched in the AVI/AVI genotype as compared to the non-AVI/AVI genotype at 6-month after treatment (P = 0.000029, Padj = 0.00489, Fig. 4D, E and Table S15). LEfSe analysis highlighted enrichment of Tannerella in the saliva of AVI/AVI group 6 months after treatment. Mobiluncus and Lancefieldella were enriched in non-AVI/AVI group (Fig. 4F). ANCOMBC2 further identified over-represented taxa in the AVI/AVI group, including Tannerella, Catonella, Ruminococcaceae, Sphingomonas, Delftia, Mycoplasma, Weeksellaceae, Peptoniphilaceae, and g__unclassified_f__Lachnospiraceae. The over-represented taxa at 6-month in the non-AVI/AVI group included Megasphaera, Alloprevotella, Bacteroides, Stenotrophomonas, Lancefieldella, Peptoniphilaceae, Mobiluncus, Phocaeicola, and g__unclassified_o__Eubacteriales (P < 0.05, Figure S11 and Table S16).
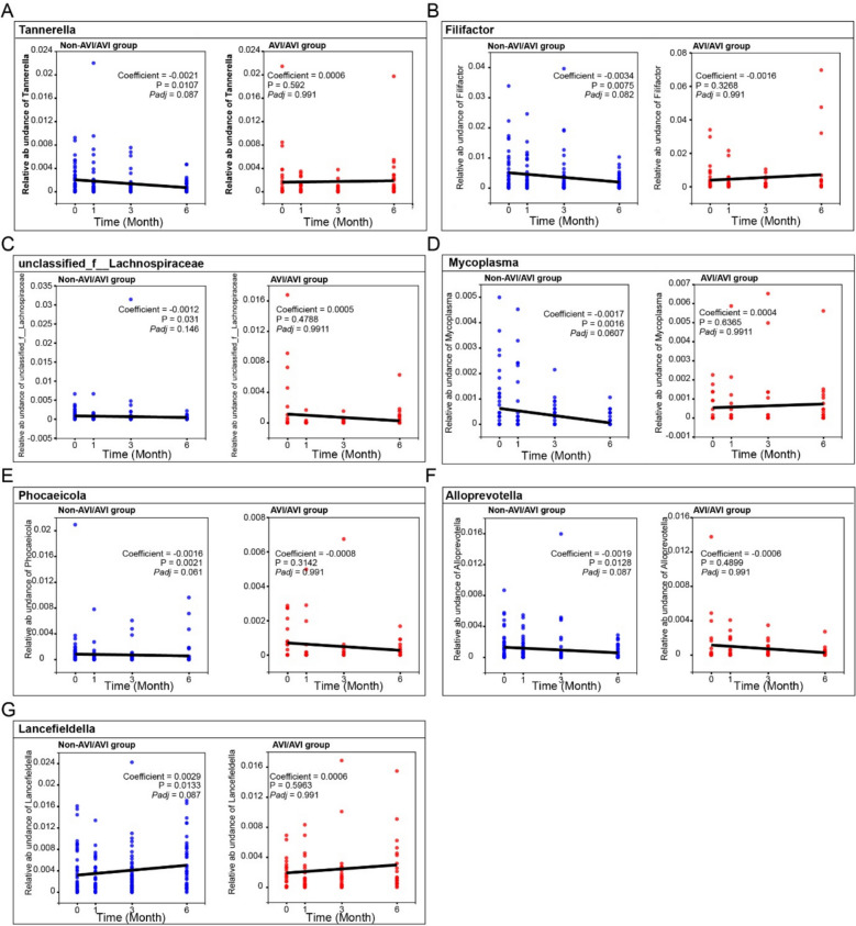
We further employed MaASLin analysis to identify genera that exhibited temporal changes in the AVI/AVI and non-AVI/AVI groups after treatment (screening parameters: P < 0.05, Padj < 0.15) [44]. There was no genus correlated with treatment duration in the AVI/AVI group, while 7 genera were positively correlated, and 14 genera were negatively correlated with treatment duration in the non-AVI/AVI group (Table S17). Among these genera, we focused on 7 genera that also exhibited significant alterations between the AVI/AVI and non-AVI/AVI groups at 6-month post-treatment, as identified by LEfSe, DESeq2, and ANCOMBC2 analyses. Specifically, Tannerella, Filifactor, Alloprevotella, Phocaeicola, Mycoplasma, and unclassified_f__Lachnospiraceae showed negative correlations over time (Fig. 5A-F), while Lancefieldella is positively correlated with time in the non-AVI/AVI group by MaASLin analysis (P = 0.0133, Padj = 0.0871, Fig. 5G). Taken together, these results indicate that halitosis interventions lead to a dynamic compositional alteration in the oral microbiome of the non-AVI/AVI genotype, whereas the oral microbiome of the AVI/AVI group was less perturbed by the same interventions. This may explain why individuals in the AVI/AVI group tend to experience more persistent halitosis. As Tannerella, Filifactor, and Mycoplasma were identified over-represented in the saliva of AVI/AVI group at the 6-month post-treatment by LEfSe, DESeq2, and ANCOMBC2 analyses, we speculate that the persistence of these genera was a significant factor contributing to the poor treatment outcome of halitosis in the AVI/AVI genotype group.
Fig. 5.
Temporal change of specific genera after halitosis treatment in patients with different hTAS2R38 genotypes. A-G MaASLin analysis of correlation coefficients between the Tannerella (A), Filifactor (B), unclassified_f__Lachnospiraceae (C), Mycoplasma (D), Phocaeicola (E), Alloprevotella (F), and Lancefieldella (G) abundance and time interval (P < 0.05, Padj < 0.15) in AVI/AVI and non-AVI/AVI groups
hGFs with AVI/AVI genotype exhibit lessened inhibition against the growth and VSCs production of oral anaerobes
As hTAS2R38 polymorphisms are associated with host-microbial interactions, we further conducted in vitro experiments to investigate the inhibitory effects of hGFs with different hTAS2R38 genotypes against the growth and VSCs production of oral anaerobes (Fig. 6A). The conditional media collected from LPS-stimulated hGFs inhibited the growth of F. nuleatum and P. gingivalis. Notably, conditioned media obtained from hGFs with AVI/AVI genotype exhibited lessened inhibition as compared to the other two genotypes (PAV/AVI and PAV/PAV) (Fig. 6B-E). Consistently, after co-cultured with hGFs, F. nuleatum and P. gingivalis produced less VSCs (including H2S and CH3SH) (Fig. 6F-I). hGFs with the PAV/PAV genotype showed the strongest inhibition of H2S production by P. gingivalis, while hGFs with the AVI/AVI genotype exhibited the weakest inhibition (19.5 ± 1.8% vs 9.2 ± 1.9%) (Fig. 6F). hGFs with the PAV/PAV genotype also showed the strongest inhibition of CH3SH production by P. gingivalis, with inhibition efficiencies of 12.7 ± 0.9%, 9.9 ± 1.6%, and 4.9 ± 2.4% in the PAV/PAV, PAV/AVI, and AVI/AVI groups, respectively (Fig. 6G). Consistently, hGFs with the AVI/AVI genotype showed the weakest inhibition on both H2S and CH3SH production by F. nuleatum as compared to the other two genotypes (Fig. 6H-I).
Fig. 6.
hGFs with different hTAS2R38 genotypes showed varied inhibition on the growth and VSCs production of representative oral anaerobes. A Scheme of in vitro experiments. B Effect of supernatants from hGFs with different hTAS2R38 genotypes on the growth of P. gingivalis. C Relative growth of P. gingivalis in the conditioned media of hGFs with different genotypes. D Effect of supernatants from hGFs of different genotypes on the growth of F. nuleatum. E Relative growth of F. nuleatum in the conditioned media of hGFs with different genotypes. F-G Effects of hGFs with different genotypes on H2S (F) and CH3SH (G) production by P. gingivalis. H-I Effects of hGFs with different genotypes on H2S (H) and CH3SH (I) production by F. nuleatum, respectively. Data are presented as mean ± SD. *, P < 0.05; **, P < 0.01; ***, P < 0.001
Discussion
The polymorphisms of bitter taste receptor encoding gene, hTAS2R38, have shown association with the susceptibility and/or treatment outcome of infectious diseases such as cystic fibrosis, chronic rhinosinusitis [30, 49, 50]. Increasing evidence has shown the presence of T2R38-expressing extra-gustatory cells that function as an immune sentinel, mediating innate immunity in upper respiratory, intestinal, myeloid cells and oral infections [34, 35, 51, 52]. The present study advanced the role of hTAS2R38 polymorphisms in microbiota-associated oral diseases, and confirmed that individuals carrying non-functional hTAS2R38 polymorphisms (AVI/AVI) lead to higher prevalence and more persistence of halitosis.
Numerous studies have delved into the pathogenesis of halitosis, with a particular focus on oral microbiota. Our investigation identified a significant increase of Prevotella in individuals with AVI/AVI genotype. The relative abundances of Prevotella in saliva and tongue coating was higher in the halitosis group and was correlated with elevated levels of VSCs [14, 15, 53, 54]. Consistently, the present study also identified an enrichment of P. intermedia particularly in the saliva of AVI homozygotes. P. intermedia possesses both L-cysteine desulfhydrase (CD) and L-methionine-α-deamino-γ-mercaptomethane-lyase (METase), which degrade sulfur-containing peptides and amino acids into H2S and CH3CH respectively that contribute to oral malodor [7, 55]. Clinical study has also shown that the reduction of P. intermedia is positively correlated with the reduction of organoleptic scores of halitosis [5, 48]. The enrichment of P. intermedia identified in the saliva of AVI/AVI individuals may explain the higher prevalence of halitosis.
In the prospective study, we observed the persistence of Tannerella, Filifactor and Mycoplasma in AVI/AVI halitosis patients during 6 months after treatment as compared to non-AVI/AVI patients. Tannerella is a well-recognized periodontal pathogen associated with halitosis, contributing to halitosis by breaking down L-cysteine and generating VSCs [56, 57]. Filifactor is closely associated with a deteriorated oral health and are regarded as emerging diagnostic indicators of periodontal disease [58]. Mycoplasma is a common microorganism found in dental plaque, and its abundance has been shown to be positively correlated with the depth of periodontal pockets and progression of periodontal diseases [59, 60]. Considering results obtained from compositional comparison and MaASLin analyses over time, we believe that halitosis intervention was unable to effectively reduce putative pathogens (particularly Tannerella, Filifactor and Mycoplasma) in the AVI/AVI patients, which may explain the poorer treatment outcome/persistence of halitosis in this genotype.
Cells expressing T2R38 can be activated by quorum-sensing molecules AHLs and other microbial metabolites, inducing cell migration, expression of adhesion receptors and phagocytosis of neutrophils [61, 62]. hTAS2R38 polymorphisms have shown influence on host response to infectious diseases. Gram-negative quorum-sensing molecules can elicit enhanced intracellular Ca2+ and NO signaling pathway in sinonasal ciliated epithelial cells of PAV/PAV genotype, resulting in increased mucociliary clearance and antimicrobial properties. However, this effect cannot be observed in cells of nonfunctional AVI/AVI genotype [34]. Consistently, our in vitro data showed that gingival fibroblasts from individuals of different hTAS2R38 genotype exhibited varied inhibitory effects against the growth and VSCs production of oral anaerobes including P. gingivalis and F. nucleatum, further supporting the critical role of hTAS2R38 polymorphisms in host-microbial interactions.
Cautions should be taken when interpreting data from the current study. Firstly, our study focused solely on the impact of hTAS2R38 polymorphisms on the salivary microbiota and halitosis. Although there still lack direct genetic findings underlying the susceptibility of halitosis, genetic factors that influence host-microbial interactions and thus predispose periodontitis may also be associated with halitosis. Data obtained from previous single nucleotide polymorphisms-based studies have shown that polymorphisms of inflammation-related genes, including those encoding interleukins (e.g. IL-1α/β, 4, 6, 8, 10), TNF-α, Toll-like receptors, and matrix metalloproteinases, are closely linked to periodontitis [63–69]. Genome-wide association studies (GWAS) have also revealed multiple loci that are associated with the susceptibility of periodontitis, including GLT6D1 (glycosyltransferase), SIGLEC5 (Recombinant Sialic Acid Binding Ig Like Lectin5), DEFA1A3(Defensin α1 and α3), Neuropeptide Y, and AIM2 (Absent in melanoma 2), etc. [70–75]. Given the common concurrency and interplays of periodontitis and halitosis, further studies are still needed to validate the involvement of these genes in halitosis, and to explore on a broad genetic/epigenetic background to yield a more comprehensive understanding of genotype-driven microbiome variations associated with halitosis. Secondly, not all saliva samples (290/689) were sequenced in the cross-sectional study. Although we believe this subset was representative of the entire population regarding demographic data, halimeter scores, genotype distribution and periodontal conditions, the strength of evidence is not as solid as results from the entire population. Additionally, the AVI/AVI individuals included in this study were less than those with non-AVI/AVI genotypes due to the relative rare incidence of this polymorphism. Enlarged sample size to include more AVI/AVI individuals is considered in the future. Finally, while this study revealed correlations among hTAS2R38 polymorphisms, oral microbiota and the prevalence/prognosis of halitosis, further study is still needed to explore the causality among these factors.
Based on differences in bitterness perception and innate immunity determined by hTAS2R38 polymorphisms, studies have shown distinct sensitivity to bitterness (e.g. Phenylthiourea) between the chronic sinusitis group and healthy individuals [76]. Here, we demonstrated that individuals with non-taster genotype (AVI/AVI) exhibit a higher prevalence of halitosis and experience poorer treatment outcomes. Therefore, non-invasive chairside bitter taste detection holds promising prospects for susceptibility screening, auxiliary diagnosis, and treatment outcome prediction of halitosis, and future study is warranted to explore the clinical translation of our findings.
Conclusion
This clinical study is the first attempt to explore the intercorrelations between hTAS2R38 polymorphisms and the prevalence/treatment outcome of halitosis, with a particular focus on dynamic alterations of oral microbiota. The enrichment of oral anaerobes such as Prevotella in the AVI/AVI genotype may contribute to the increased risk of halitosis. More importantly, individuals with AVI/AVI genotype have poorer treatment outcomes for halitosis relative to the non-AVI/AVI genotype, likely due to the persistence of Tannerella, Filifactor, and Mycoplasma in AVI/AVI individuals. The differed host defense responses against oral anaerobes may explain the critical role hTAS2R38 polymorphisms in the onset and prognosis of halitosis. Our data may provide a chair-side approach to the susceptibility screening and outcome prediction of halitosis via bitter taste testing.
Supplementary Information
Acknowledgements
We are grateful to all the participants in this study and the whole team including interviewers, clerical workers, research scientists, volunteers, and nurses.
Authors’ contributions
X.X. and L.Z. conceptualized and designed the study. H.M., C.Q., J.L., S.Y., J.Z., and Y.L. collected the data. H.M., C.Q., J.L., L.Z. and J.Z. analyzed and interpreted the data. H.M. and C.Q. wrote the manuscript. J.L. and X.X. revised and checked the manuscript. All authors have read and approved the final version of the manuscript.
Funding
This study was supported by the National Natural Science Foundation of China (82370947, 81771099), Health Commission of Sichuan Province (21PJ058), and West China Hospital of Stomatology (LCYJ2019-4).
Data availability
The datasets (including hTASR38 single nucleotide polymorphisms (SNPs) and 16S rRNA sequencing) generated and analyzed during the current study are available in the Sequence Read Archive (https://trace.ncbi.nlm.nih.gov/Traces/sra; BioProject accession number: PRJNA1149521).
Declarations
Ethics approval and consent to participate
The study adhered to Dutch laws on ethical rules and principles for human research, and received approval from the medical ethical committee of the West China School of Stomatology, Sichuan University (WCHSIRB-D-2019–135). The study was conducted in accordance with the Helsinki Declaration 2008 and the administrative licensing of Human Genetic Resources in China ([2022] CJ0024). Informed consent of all participants was obtained at the beginning of the study.
Consent for publication
Consent for publication has been obtained from all participants.
Competing interests
The authors declare no competing interests.
Footnotes
Publisher’s Note
Springer Nature remains neutral with regard to jurisdictional claims in published maps and institutional affiliations.
Hongxiang Mei, Cai Qi and Jinchi Liu contributed equally to this article.
Contributor Information
Lei Zhao, Email: jollyzldoc@163.com.
Xin Xu, Email: xin.xu@scu.edu.cn.
References
- 1.Schertel Cassiano L, Abdullahi F, Leite FRM, López R, Peres MA, Nascimento GG. The association between halitosis and oral-health-related quality of life: A systematic review and meta-analysis. J Clin Periodontol. 2021;48(11):1458–69. [DOI] [PubMed] [Google Scholar]
- 2.Xu J, Gu Q, Lu H, Fan J, Ye W. Personality and psychological profile for patients with and without halitosis: A case–control study. Oral Dis. 2024;30(3):1724–32. [DOI] [PubMed] [Google Scholar]
- 3.Olszewska-Czyz I, Sozkes S, Dudzik A. Clinical Trial Evaluating Quality of Life in Patients with Intra-Oral Halitosis. J Clin Med. 2022;11(2):326. [DOI] [PMC free article] [PubMed] [Google Scholar]
- 4.Silva MF, Leite FRM, Ferreira LB, et al. Estimated prevalence of halitosis: a systematic review and meta-regression analysis. Clin Oral Investig. 2018;22(1):47–55. [DOI] [PubMed] [Google Scholar]
- 5.Foo LH, Balan P, Pang LM, Laine ML, Seneviratne CJ. Role of the oral microbiome, metabolic pathways, and novel diagnostic tools in intra-oral halitosis: a comprehensive update. Crit Rev Microbiol. 2021;47(3):359–75. [DOI] [PubMed] [Google Scholar]
- 6.Liu PF, Shi W, Zhu W, et al. Vaccination targeting surface FomA of Fusobacterium nucleatum against bacterial co-aggregation: Implication for treatment of periodontal infection and halitosis. Vaccine. 2010;28(19):3496–505. [DOI] [PMC free article] [PubMed] [Google Scholar]
- 7.Persson S, Edlund MB, Claesson R, Carlsson J. The formation of hydrogen sulfide and methyl mercaptan by oral bacteria. Oral Microbiol Immunol. 1990;5(4):195–201. [DOI] [PubMed] [Google Scholar]
- 8.Xu X, Zhou XD, Wu CD. Tea catechin EGCg suppresses the mgl gene associated with halitosis. J Dent Res. 2010;89(11):1304–8. [DOI] [PubMed] [Google Scholar]
- 9.Li Z, Li J, Fu R, Liu J, Wen X, Zhang L. Halitosis: etiology, prevention, and the role of microbiota. Clin Oral Investig. 2023;27(11):6383–93. [DOI] [PubMed] [Google Scholar]
- 10.Silva MF, Cademartori MG, Leite FRM, López R, Demarco FF, Nascimento GG. Is periodontitis associated with halitosis? A systematic review and meta-regression analysis. J Clin Periodontol. 2017;44(10):1003–9. [DOI] [PubMed] [Google Scholar]
- 11.Lee YH, Shin SI, Hong JY. Investigation of volatile sulfur compound level and halitosis in patients with gingivitis and periodontitis. Sci Rep. 2023;13(1):13175. [DOI] [PMC free article] [PubMed] [Google Scholar]
- 12.Bollen CM, Beikler T. Halitosis: the multidisciplinary approach. Int J Oral Sci. 2012;4(2):55–63. [DOI] [PMC free article] [PubMed] [Google Scholar]
- 13.Stephen AS, Dhadwal N, Nagala V, et al. Interdental and subgingival microbiota may affect the tongue microbial ecology and oral malodour in health, gingivitis and periodontitis. J Periodont Res. 2021;56(6):1174–84. [DOI] [PubMed] [Google Scholar]
- 14.Jiang J, Huang Y, Luo N, et al. Correlation between the salivary microbiology and H(2) S concentration of the oral cavity. Oral Dis. 2023;29(5):2283–92. [DOI] [PubMed] [Google Scholar]
- 15.Carda-Diéguez M, Rosier BT, Lloret S, Llena C, Mira A. The tongue biofilm metatranscriptome identifies metabolic pathways associated with the presence or absence of halitosis. NPJ Biofilms Microbiomes. 2022;8(1):100. [DOI] [PMC free article] [PubMed] [Google Scholar]
- 16.Jo JK, Seo SH, Park SE, et al. Identification of Salivary Microorganisms and Metabolites Associated with Halitosis. Metabolites. 2021;11(6):362. [DOI] [PMC free article] [PubMed]
- 17.Schertel Cassiano L, Leite FRM, López R, Fjaeldstad AW, Nascimento GG. The association between halitosis and chemosensory disorders: A systematic review. Oral Dis. 2023;29(2):369–75. [DOI] [PubMed] [Google Scholar]
- 18.Batisse C, Bonnet G, Eschevins C, Hennequin M, Nicolas E. The influence of oral health on patients’ food perception: a systematic review. J Oral Rehabil. 2017;44(12):996–1003. [DOI] [PubMed] [Google Scholar]
- 19.Zheng X, Tizzano M, Redding K, et al. Gingival solitary chemosensory cells are immune sentinels for periodontitis. Nat Commun. 2019;10(1):4496. [DOI] [PMC free article] [PubMed] [Google Scholar]
- 20.Margulis E, Lang T, Tromelin A, Ziaikin E, Behrens M, Niv MY. Bitter Odorants and Odorous Bitters: Toxicity and Human TAS2R Targets. J Agric Food Chem. 2023;71(23):9051–61. [DOI] [PMC free article] [PubMed] [Google Scholar]
- 21.Li H, Li LF, Zhang ZJ, Wu CJ, Yu SJ. Sensory evaluation, chemical structures, and threshold concentrations of bitter-tasting compounds in common foodstuffs derived from plants and maillard reaction: A review. Crit Rev Food Sci Nutr. 2023;63(14):2277–317. [DOI] [PubMed] [Google Scholar]
- 22.Choi JH. Variation in the TAS2R38 Bitterness Receptor Gene Was Associated with Food Consumption and Obesity Risk in Koreans. Nutrients. 2019;11(9):1973. [DOI] [PMC free article] [PubMed] [Google Scholar]
- 23.Kim UK, Jorgenson E, Coon H, Leppert M, Risch N, Drayna D. Positional cloning of the human quantitative trait locus underlying taste sensitivity to phenylthiocarbamide. Science. 2003;299(5610):1221–5. [DOI] [PubMed] [Google Scholar]
- 24.Kim UK, Drayna D. Genetics of individual differences in bitter taste perception: lessons from the PTC gene. Clin Genet. 2005;67(4):275–80. [DOI] [PubMed] [Google Scholar]
- 25.Bufe B, Breslin PA, Kuhn C, et al. The molecular basis of individual differences in phenylthiocarbamide and propylthiouracil bitterness perception. Curr Biol. 2005;15(4):322–7. [DOI] [PMC free article] [PubMed] [Google Scholar]
- 26.Cohen NA. The genetics of the bitter taste receptor T2R38 in upper airway innate immunity and implications for chronic rhinosinusitis. Laryngoscope. 2017;127(1):44–51. [DOI] [PMC free article] [PubMed] [Google Scholar]
- 27.Castaldo A, Cernera G, Iacotucci P, et al. TAS2R38 is a novel modifier gene in patients with cystic fibrosis. Sci Rep. 2020;10(1):5806. [DOI] [PMC free article] [PubMed] [Google Scholar]
- 28.Wendell S, Wang X, Brown M, et al. Taste genes associated with dental caries. J Dent Res. 2010;89(11):1198–202. [DOI] [PMC free article] [PubMed] [Google Scholar]
- 29.Yildiz G, Ermis RB, Calapoglu NS, Celik EU, Turel GY. Gene-environment Interactions in the Etiology of Dental Caries. J Dent Res. 2016;95(1):74–9. [DOI] [PubMed] [Google Scholar]
- 30.Adappa ND, Farquhar D, Palmer JN, et al. TAS2R38 genotype predicts surgical outcome in nonpolypoid chronic rhinosinusitis. Int Forum Allergy Rhinol. 2016;6(1):25–33. [DOI] [PMC free article] [PubMed] [Google Scholar]
- 31.Carey RM, Lee RJ. Taste Receptors in Upper Airway Innate Immunity. Nutrients. 2019;11(9):2017. [DOI] [PMC free article] [PubMed] [Google Scholar]
- 32.Latorre R, Huynh J, Mazzoni M, et al. Expression of the Bitter Taste Receptor, T2R38, in Enteroendocrine Cells of the Colonic Mucosa of Overweight/Obese vs. Lean Subjects PLoS One. 2016;11(2): e0147468. [DOI] [PMC free article] [PubMed] [Google Scholar]
- 33.Dong H, Liu J, Zhu J, et al. Oral Microbiota-Host Interaction Mediated by Taste Receptors. Front Cell Infect Microbiol. 2022;12: 802504. [DOI] [PMC free article] [PubMed] [Google Scholar]
- 34.Lee RJ, Xiong G, Kofonow JM, et al. T2R38 taste receptor polymorphisms underlie susceptibility to upper respiratory infection. J Clinical Invest. 2012;122(11):4145–59. [DOI] [PMC free article] [PubMed] [Google Scholar]
- 35.Gil S, Coldwell S, Drury JL, et al. Genotype-specific regulation of oral innate immunity by T2R38 taste receptor. Mol Immunol. 2015;68(2 Pt C):663–70. [DOI] [PMC free article] [PubMed] [Google Scholar]
- 36.Laleman I, Dadamio J, De Geest S, Dekeyser C, Quirynen M. Instrumental assessment of halitosis for the general dental practitioner. J Breath Res. 2014;8(1): 017103. [DOI] [PubMed] [Google Scholar]
- 37.Rodrigues NCP, Abrão Neto A, Nadanovsky P. Accuracy of two methods to detect the presence of halitosis: the volatile sulfur compounds concentration in the mouth air and the information from a close person. J Appl Oral Sci. 2023;31: e20220412. [DOI] [PMC free article] [PubMed] [Google Scholar]
- 38.Iwanicka-Grzegorek E, Michalik J, Kepa J, Wierzbicka M, Aleksinski M, Pierzynowska E. Subjective patients’ opinion and evaluation of halitosis using halimeter and organoleptic scores. Oral Dis. 2005;11(Suppl 1):86–8. [DOI] [PubMed] [Google Scholar]
- 39.Lee HJ, Kim HM, Kim N, et al. Association between halitosis diagnosed by a questionnaire and halimeter and symptoms of gastroesophageal reflux disease. J Neurogastroenterol Motil. 2014;20(4):483–90. [DOI] [PMC free article] [PubMed] [Google Scholar]
- 40.Silveira JO, Costa FO, Oliveira PAD, et al. Effect of non-surgical periodontal treatment by full-mouth disinfection or scaling and root planing per quadrant in halitosis-a randomized controlled clinical trial. Clin Oral Investig. 2017;21(5):1545–52. [DOI] [PubMed] [Google Scholar]
- 41.Iatropoulos A, Panis V, Mela E, Stefaniotis T, Madianos PN, Papaioannou W. Changes of volatile sulphur compounds during therapy of a case series of patients with chronic periodontitis and halitosis. J Clin Periodontol. 2016;43(4):359–65. [DOI] [PubMed] [Google Scholar]
- 42.Schloss PD. Rarefaction is currently the best approach to control for uneven sequencing effort in amplicon sequence analyses. mSphere. 2024;9(2):e0035423. [DOI] [PMC free article] [PubMed] [Google Scholar]
- 43.Mallick H, Rahnavard A, McIver LJ, et al. Multivariable association discovery in population-scale meta-omics studies. PLoS Computat Biol. 2021;17(11): e1009442. [DOI] [PMC free article] [PubMed] [Google Scholar]
- 44.Stewart CJ, Ajami NJ, O’Brien JL, et al. Temporal development of the gut microbiome in early childhood from the TEDDY study. Nature. 2018;562(7728):583–8. [DOI] [PMC free article] [PubMed] [Google Scholar]
- 45.Lin H, Peddada SD. Analysis of compositions of microbiomes with bias correction. Nat Commun. 2020;11(1):3514. [DOI] [PMC free article] [PubMed] [Google Scholar]
- 46.Lin H, Peddada SD. Multigroup analysis of compositions of microbiomes with covariate adjustments and repeated measures. Nat Methods. 2024;21(1):83–91. [DOI] [PMC free article] [PubMed] [Google Scholar]
- 47.Drayna D. Human taste genetics. Annu Rev Genomics Hum Genet. 2005;6:217–23. [DOI] [PubMed] [Google Scholar]
- 48.Hampelska K, Jaworska MM, Babalska ZL, Karpinski TM. The Role of Oral Microbiota in Intra-Oral Halitosis. J Clin Med. 2020;9(8):2484. [DOI] [PMC free article] [PubMed] [Google Scholar]
- 49.Adappa ND, Howland TJ, Palmer JN, et al. Genetics of the taste receptor T2R38 correlates with chronic rhinosinusitis necessitating surgical intervention. Int Forum Allergy Rhinol. 2013;3(3):184–7. [DOI] [PubMed] [Google Scholar]
- 50.Lee RJ, Cohen NA. Role of the bitter taste receptor T2R38 in upper respiratory infection and chronic rhinosinusitis. Curr Opin Allergy Clin Immunol. 2015;15(1):14–20. [DOI] [PMC free article] [PubMed] [Google Scholar]
- 51.Schneider C, O’Leary CE, Locksley RM. Regulation of immune responses by tuft cells. Nat Rev Immunol. 2019;19(9):584–93. [DOI] [PMC free article] [PubMed] [Google Scholar]
- 52.Gaida MM, Dapunt U, Hansch GM. Sensing developing biofilms: the bitter receptor T2R38 on myeloid cells. Pathog Dis. 2016;74(3):ftw004. [DOI] [PMC free article] [PubMed] [Google Scholar]
- 53.Yang F, Huang S, He T, et al. Microbial basis of oral malodor development in humans. J Dent Res. 2013;92(12):1106–12. [DOI] [PubMed] [Google Scholar]
- 54.Ye W, Zhang Y, He M, Zhu C, Feng XP. Relationship of tongue coating microbiome on volatile sulfur compounds in healthy and halitosis adults. J Breath Res. 2019;14(1): 016005. [DOI] [PubMed] [Google Scholar]
- 55.Yano T, Fukamachi H, Yamamoto M, Igarashi T. Characterization of L-cysteine desulfhydrase from Prevotella intermedia. Oral Microbiol Immunol. 2009;24(6):485–92. [DOI] [PubMed] [Google Scholar]
- 56.Tanaka M, Yamamoto Y, Kuboniwa M, et al. Contribution of periodontal pathogens on tongue dorsa analyzed with real-time PCR to oral malodor. Microbe Infect. 2004;6(12):1078–83. [DOI] [PubMed] [Google Scholar]
- 57.Seerangaiyan K, van Winkelhoff AJ, Harmsen HJM, Rossen JWA, Winkel EG. The tongue microbiome in healthy subjects and patients with intra-oral halitosis. J Breath Res. 2017;11(3): 036010. [DOI] [PubMed] [Google Scholar]
- 58.Oliveira RR, Fermiano D, Feres M, et al. Levels of Candidate Periodontal Pathogens in Subgingival Biofilm. J Dent Res. 2016;95(6):711–8. [DOI] [PMC free article] [PubMed] [Google Scholar]
- 59.Shi M, Wei Y, Hu W, Nie Y, Wu X, Lu R. The Subgingival Microbiome of Periodontal Pockets With Different Probing Depths in Chronic and Aggressive Periodontitis: A Pilot Study. Front Cell Infect Microbiol. 2018;8:124. [DOI] [PMC free article] [PubMed] [Google Scholar]
- 60.Carranza FA Jr, Saglie R, Newman MG, Valentin PL. Scanning and transmission electron microscopic study of tissue-invading microorganisms in localized juvenile periodontitis. J Periodontol. 1983;54(10):598–617. [DOI] [PubMed] [Google Scholar]
- 61.Verbeurgt C, Veithen A, Carlot S, et al. The human bitter taste receptor T2R38 is broadly tuned for bacterial compounds. PLoS ONE. 2017;12(9): e0181302. [DOI] [PMC free article] [PubMed] [Google Scholar]
- 62.Maurer S, Wabnitz GH, Kahle NA, et al. Tasting Pseudomonas aeruginosa Biofilms: Human Neutrophils Express the Bitter Receptor T2R38 as Sensor for the Quorum Sensing Molecule N-(3-Oxododecanoyl)-l-Homoserine Lactone. Front Immunol. 2015;6:369. [DOI] [PMC free article] [PubMed] [Google Scholar]
- 63.Laine ML, Farré MA, González G, et al. Polymorphisms of the interleukin-1 gene family, oral microbial pathogens, and smoking in adult periodontitis. J Dent Res. 2001;80(8):1695–9. [DOI] [PubMed] [Google Scholar]
- 64.Song GG, Choi SJ, Ji JD, Lee YH. Association between tumor necrosis factor-α promoter -308 A/G, -238 A/G, interleukin-6 -174 G/C and -572 G/C polymorphisms and periodontal disease: a meta-analysis. Mol Biol Rep. 2013;40(8):5191–203. [DOI] [PubMed] [Google Scholar]
- 65.Sellers RM, Payne JB, Yu F, LeVan TD, Walker C, Mikuls TR. TLR4 Asp299Gly polymorphism may be protective against chronic periodontitis. J Periodontal Res. 2016;51(2):203–11. [DOI] [PubMed] [Google Scholar]
- 66.Ding C, Chen X, Zhang PT, et al. Matrix Metalloproteinase-3 -1171 5A/6A Polymorphism (rs35068180) is Associated with Risk of Periodontitis. Sci Rep. 2015;5:11667. [DOI] [PMC free article] [PubMed] [Google Scholar]
- 67.Holla LI, Fassmann A, Augustin P, Halabala T, Znojil V, Vanek J. The association of interleukin-4 haplotypes with chronic periodontitis in a Czech population. J Periodontol. 2008;79(10):1927–33. [DOI] [PubMed] [Google Scholar]
- 68.Zhao B, Li X, Li R. Genetic Relationship Between IL-6 rs1800796 Polymorphism and Susceptibility to Periodontitis. Immunol Invest. 2019;48(3):268–82. [DOI] [PubMed] [Google Scholar]
- 69.Chen X, Huang J, Zhong L, Ding C. Quantitative assessment of the associations between interleukin-8 polymorphisms and periodontitis susceptibility. J Periodontol. 2015;86(2):292–300. [DOI] [PubMed] [Google Scholar]
- 70.Schaefer AS, Richter GM, Nothnagel M, et al. A genome-wide association study identifies GLT6D1 as a susceptibility locus for periodontitis. Hum Mol Genet. 2010;19(3):553–62. [DOI] [PubMed] [Google Scholar]
- 71.Shungin D, Haworth S, Divaris K, et al. Genome-wide analysis of dental caries and periodontitis combining clinical and self-reported data. Nat Commun. 2019;10(1):2773. [DOI] [PMC free article] [PubMed] [Google Scholar]
- 72.Munz M, Willenborg C, Richter GM, et al. A genome-wide association study identifies nucleotide variants at SIGLEC5 and DEFA1A3 as risk loci for periodontitis. Hum Mol Genet. 2017;26(13):2577–88. [DOI] [PubMed] [Google Scholar]
- 73.Tong H, Wei Z, Yin J, et al. Genetic susceptibility of common polymorphisms in NIN and SIGLEC5 to chronic periodontitis. Sci Rep. 2019;9(1):2088. [DOI] [PMC free article] [PubMed] [Google Scholar]
- 74.Freitag-Wolf S, Dommisch H, Graetz C, et al. Genome-wide exploration identifies sex-specific genetic effects of alleles upstream NPY to increase the risk of severe periodontitis in men. J Clin Periodontol. 2014;41(12):1115–21. [DOI] [PubMed] [Google Scholar]
- 75.Marchesan JT, Jiao Y, Moss K, et al. Common Polymorphisms in IFI16 and AIM2 Genes Are Associated With Periodontal Disease. J Periodontol. 2017;88(7):663–72. [DOI] [PMC free article] [PubMed] [Google Scholar]
- 76.Lin C, Civantos AM, Arnold M, et al. Divergent bitter and sweet taste perception intensity in chronic rhinosinusitis patients. Int Forum Allergy Rhinol. 2021;11(5):857–65. [DOI] [PMC free article] [PubMed] [Google Scholar]
Associated Data
This section collects any data citations, data availability statements, or supplementary materials included in this article.
Supplementary Materials
Data Availability Statement
The datasets (including hTASR38 single nucleotide polymorphisms (SNPs) and 16S rRNA sequencing) generated and analyzed during the current study are available in the Sequence Read Archive (https://trace.ncbi.nlm.nih.gov/Traces/sra; BioProject accession number: PRJNA1149521).







