Abstract
Background
Increasing evidence indicated that T cells have significant effects in dry eye disease (DED). However, the regulatory role of T cells in DED remains unclear.
Methods
In this study, we examined immune responses throughout the progression in murine DED model. Using cytometry by time-of-flight (CyTOF) and single-cell RNA sequencing (scRNA-seq), we observed dynamic alterations in the proportions of immune cell landscape. Pseudotime trajectory and cell–cell communication analyses further illustrated T-cell differentiation and interaction networks.
Results
CD4+ and CD8+ T cells exhibited an initial decline on Day 3 (D3) and followed by a recovery on Day 7 (D7). Single-cell transcriptomics provided insights into 15 distinct subsets of T cells with heterogeneous functional states. Pseudotime trajectory analysis demonstrated coordinated differentiation patterns of CD4+ and CD8+ T cells, indicating their collaborative involvement in the inflammatory process.
Conclusions
Our results clarify the dynamics of the adaptive immune response in DED and indicate that targeting T cells may serve as a promising immune-modulatory approach in the treatment of DED model.
Supplementary Information
The online version contains supplementary material available at 10.1186/s40001-025-02607-2.
Keywords: Dry eye disease (DED), T cell, Immune modulation, ScRNA-seq, Immune response, Therapy
Introduction
Dry eye disease (DED) is a localized condition of the ocular surface that arises from various contributing factors and encompasses a range of interconnected mechanisms [1–3]. The principal classifications of DED are aqueous-deficient dry eye (ADDE) and evaporative dry eye (EDE). Findings have suggested that ADDE account for approximately 10% of all cases, whereas EDE, including instances that may involve a combination of both types, represent more than 80% of these cases [4, 5]. Both forms of DED are characterized by a detrimental cycle of ocular surface inflammation, which encompasses hyperosmolarity, heightened instability of the tear film, and a continuous inflammatory process [6–8].
Results from a previous study indicated that inflammation and dysregulation of the autoimmune system are critical factors in the pathogenesis of DED [9]. In patients diagnosed with DED, conjunctival epithelial cells exhibit elevated expression of inflammatory and apoptotic markers, including HLA-DR, which is indicative of dendritic cell maturation; Fas (also known as CD95), a marker associated with apoptosis; and CD40, a costimulatory protein expressed on antigen-presenting cells [10]. The inflammatory response associated with DED subsequently results in conjunctival goblet cell apoptosis, degradation of the corneal epithelial barrier, and impaired corneal nerve integrity [11, 12]. Additionally, several factors can increase the levels of reactive oxygen species on the ocular surface, thereby disrupting the homeostatic equilibrium of this area. This disturbance can impact the stability and osmotic pressure of the tear film, subsequently prompting ocular surface epithelial cells—recognized as the primary source of such responses—to secrete inflammatory mediators. In addition to the presence of local inflammatory marker expression on the ocular surface, the average systemic immune inflammatory index (SII), neutrophil-to-lymphocyte ratio (NLR), and platelet-to-lymphocyte ratio (PLR) in peripheral blood samples from individuals with DED are significantly elevated. Furthermore, these parameters are correlated with the severity of DED.
Inflammation serves as both a contributing factor and a resultant effect of DED [8]. Effective management of dry eye necessitates interventions that swiftly address the inflammatory and immune mechanisms underlying the symptoms affecting the ocular surface [3, 13, 14]. A range of pharmacological agents have been formulated to disrupt the inflammatory cycle of DED, each of which possesses distinct mechanisms of action aimed at addressing multiple therapeutic targets within the inflammatory cascade [14, 15]. Emerging studies demonstrated that T cell-targeted immunosuppressive agents exhibited significant therapeutic efficacy in managing DED, thereby underscoring the pivotal role of T cells in DED pathogenesis [16–18]. However, the dynamics of T cells in the progression of DED remains unclear.
In this study, we examined immune responses throughout the duration of DED. Using cytometry by time-of-flight (CyTOF), we characterized the immune cell landscape associated with DED. Additionally, the transcriptional profile of CD45+ immune cells at the single-cell level was established using single-cell RNA sequencing (scRNA-seq). The progression of inflammation during DED alters the proportion and function of T cells. Our results clearly illustrate the effects of DED on the immune cell environment and indicate that targeting T cells may serve as a promising immune-modulatory approach in the treatment of DED.
Materials and methods
Animals
Male C57BL/6 J mice were acquired from Hunan SJA Laboratory Animal Co., Ltd. (Changsha, China). At the time of procurement, the mice were 6 weeks old and weighed approximately 20 g. All the mice were maintained in an environment with controlled temperature and humidity within the Laboratory Animal Center at the Second Xiangya Hospital of Central South University. The mice were housed under specific pathogen-free (SPF) conditions and had unrestricted access to the standard diet and water supplied by the laboratory. All the mice experienced a 1-week acclimatization period prior to the commencement of the experiment, during which their health was systematically monitored.
Mouse DED model
Fifteen mice were randomly assigned to one of three distinct groups: the normal control group, which did not receive treatment with 0.2% benzalkonium chloride eye drops (D0 group, n = 5); a group treated with 0.2% benzalkonium chloride for a duration of 3 days (D3 group, n = 5); and a group treated with 0.2% benzalkonium chloride for a period of 7 days (D7 group, n = 5). A 0.2% solution of benzalkonium chloride (Sigma‒Aldrich, St. Louis, MO, USA) was formulated with phosphate-buffered saline (PBS) for the purpose of inducing dry eye symptoms in a murine model. During the experiment, the mice in the benzalkonium chloride spot eye treatment group received 5 μl 0.2% benzalkonium chloride eye drops administered twice daily (9:00 a.m. and 9:00 p.m.). Ocular observations and evaluation of dry eye markers were conducted on day 0 (prior to treatment initiation), day 3, and day 7. At predetermined time points (namely, day 0, day 3 and day 7), mice from each group were euthanized separately. Subsequently, eyelids and eyeballs were collected for further analysis.
Measurement of tear secretion (Schirmer Test)
The volume of tear secretion was measured using phenol red cotton threads, as previously detailed [19]. Mice were anesthesia by adjusting the concentration of isoflurane until a consistent loss of the righting reflex indicated stable anesthesia [20]. A phenol red-impregnated cotton thread (Tianjin Jingming New Technology Development Co., Ltd., Tianjin, China) was carefully inserted into the lower conjunctival fornix near the lateral canthus using sterile forceps, avoiding corneal contact. The thread remained in situ for 30 s under standardized environmental conditions. Tear secretion was quantified by measuring the length of wetted thread. The measurement was repeated at least three times to improve reproducibility, with an interval of 5 min between each measurement.
Corneal fluorescein sodium staining score
Corneal staining was conducted to evaluate the degree of injury to the corneal epithelium. Following the instillation of 0.1% sodium fluorescein solution into the murine conjunctival fornix, corneal epithelial integrity was examined using slit-lamp microscopy with cobalt blue filter illumination after a 2-min incubation period. The cornea surface was systematically divided into four quadrants for standardized scoring. The total corneal injury score was calculated as the cumulative sum of all quadrant scores. The scoring criteria were described in the previous study [21].
Hematoxylin and eosin (H&E) and periodic acid-Schiff (PAS) staining
Eyeball tissues underwent 24-h fixation in formalin followed by standard histological processing, including gradient ethanol dehydration, paraffin embedding, and sectioning at 5 μm thickness. Subsequently, the sections were stained using H&E and PAS staining solution for morphological analysis. Conjunctival goblet cells were identified by PAS+ cytoplasmic granules (excluding basement membrane) with chalice morphology.
Preparation of single-cell suspensions
The 15 fresh eyelid tissue samples were collected, washed and cut into 1 mm3 pieces. Following the addition of a digestive enzyme mixture (comprising 1 mg/ml collagenase IV and 20 μg/ml DNase I), the volume was adjusted to 5 ml, and then the samples were incubated on a shaker at 37 °C for 1 h to facilitate tissue dissociation. A 70-μm sieve was used to filter the suspension into a collection tube, followed by centrifugation at 400×g and 4 °C to isolate the cells.
CyTOF
A total of 42 antibodies tagged with metal isotopes were used in the study, as detailed in Supplementary Table 1. One hundred microliters (0.25 μM) of prepared 194Pt dead and live staining solution (Fluidigm, USA) was added to the cells, which were then placed on ice for 5 min for staining treatment (100 μl/sample). One milliliter of FACS buffer (1 × PBS added with 0.5% bovine serum albumin, BD Bioscience, USA) was added to each sample, followed by centrifugation at 400×g and 4 °C for 5 min. Next, 50 μl Blocking MIX solution was added to each sample, and the samples were carefully incubated on ice for 20 min. After the incubation period, the cells were incubated with the antibody mixture and then subjected to staining for 30 min. Two hundred microliters of Ir dye solution (Maxpar Fix and Perm Buffer with 250 nM 191/193Ir, Fluidigm, USA) was added to each sample, the cells were resuspended, and the mixture was incubated at 4 °C overnight. Intracellular staining was conducted by applying intracellular antibodies cocktail targeting Ki-67, Granzyme_B, FOXP3, CD206, and T-bet for 30 min on ice, according to the instructions provided by the manufacturer. Subsequently, the cells were subjected to a washing procedure and then resuspended in deionised water, combined with 20% EQ beads (Fluidigm, USA). The data were acquired on a Helios mass cytometer (Fluidigm, USA). FlowJo software was used for FCS files pre-processing and CD45+ cells gating, followed by unsupervised clustering. This dual-platform approach ensured robust population identification while excluding non-leukocyte contaminants through CD45-based stratification.
scRNA-seq
High-throughput scRNA-seq was conducted using the Chromium™ Single Cell 3ʹ Solution (10X Genomics, USA). Briefly, a high-viability single-cell suspension was combined with uniquely barcoded gel beads and enzymatic reaction mixtures through microfluidic partitioning, generating efficient gel bead-in-emulsions (GEMs). Cellular lysis within single GEMs released the polyadenylated mRNA molecules, which were reverse-transcribed to generate cDNA labelled with barcode information. Subsequently, GEMs were disrupted to mix cDNA derived from different cells, enabling subsequent PCR amplification and quality assessment for the amplified fragments. Finally, following the manufacturer’s instructions, a cDNA library was established for scRNA-seq on the Illumina platform (Illumina, USA). The R package CellChat (v1.5.0) was used to analyze cell–cell communication and to further explore potential intercellular interactions. Additionally, pseudotime trajectories analysis was conducted by Monocle2 (v2.8.0) software.
Statistical analysis
Statistical analysis and graphical representations were conducted utilizing GraphPad Prism (version 8.0) and R (version 4.0.3). Differences in continuous variables between two groups were assessed using unpaired Student’s t tests. * p < 0.05, ** p < 0.01 and *** p < 0.001.
Results
Establishment of mice model of dry eye disease of D0, D3 and D7 groups
In this study, a DED mouse model was established in two experimental groups (D3 and D7) through the application of 0.2% benzalkonium chloride, with the D0 group serving as the normal control. Analysis of tear volume performed by Schirmer Test showed significant reductions in the D3 (3-day treatment) and D7 (7-day treatment) groups when compared to the baseline control (D0) (Fig. 1A). Moreover, the score of fluorescein staining increased in the D3 and D7 groups relative to the D0 group, demonstrating epithelial damage progression (Fig. 1B). H&E staining showed the injury of cornea tissue in D3 and D7 (Fig. 1C), while the D0 group had an intact corneal epithelium with smooth surface and uniform cell arrangement. However, BAC exposure induced corneal structural degradation characterized by roughened corneal surface, disarrayed collagen fibers and junction loss. Early-stage models (D3 groups) showed epithelial thickening with edema, progressing to localized thinning by day 7. We observed a significant change within the number of goblet cell (indicated by the red arrow) in D3 and D7 groups via PAS stain (Fig. 1D).
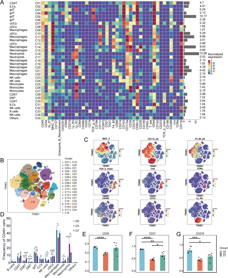
Fig. 1.
Mice model of dry eye disease of D0, D3 and D7. A, B The tear volume and fluorescein stain in D0, D3 and D7 groups. C H&E staining showed the injury of cornea. D Red Arrows indicated representative goblet cells identified by Periodic Acid-Schiff (PAS) staining
CyTOF results illustrate changes in the immune landscape throughout DED development
To examine potential alterations in the immunological landscapes of the eyelids in dry-eye model mice, this study involved the collection of eyelid tissues from three distinct groups of dry-eye model mice. These tissues were processed into single-cell suspensions, which were subsequently analyzed using CyTOF to characterize the immune microenvironments. Following preliminary processing and cluster analysis of the raw data, the immune cells were categorized into a total of 35 distinct clusters according to their classic markers (Table S2). Utilizing the expression of lineage-specific surface markers, we classified the 35 single-cell clusters into 11 principal immune cell categories, namely B cells, CD4+ T cells, CD8+ T cells, innate lymphoid cells (ILCs), γδT (gdT) cells, double-negative T (DNT) cells, classic dendritic cells (cDCs), macrophages, neutrophils, natural killer (NK) cells, and monocytes (Fig. 2A). Additionally, t-SNE plots were generated to represent the dimensionality reduction and clustering results of the 35 immune cell clusters (Fig. 2B) and to illustrate the expression patterns of canonical cell surface markers across the different immune cell types (Fig. 2C).
Fig. 2.
CyTOF results revealed changes in the immune landscape of dry eye disease. A Heatmaps illustrating the expression patterns of 42 cell markers among 35 subsets of immune cells. B t-SNE plots visualize the cluster analysis of immune cell subsets. C Cluster analysis of immune cell subsets characterized by surface marker expression. D Differential analysis of the frequencies of immune cell subsets. E–G Expression levels of the markers E CD25, F CD27, and G CD278
Further analysis of the eyelids immune landscape across the D0, D3, and D7 groups revealed significant alterations in the distributions of major immune cell populations within the eyelids of mice throughout the progression of DED. Among these immune cells, T cells and macrophages exhibited the most notable changes. In D3, a decrease in the populations of CD4+ and macrophages was observed compared to D0. However, the proportions of T-cells at D7, including both CD4+ and CD8+ subtypes, were significantly higher than those observed at D3. In contrast, there was no statistically significant difference in the proportion of macrophages between D7 and D3 groups (Fig. 2D). Across the development of DED, the functional characteristics and proportions of T-cells significantly changed. As DED progressed, the expression levels of CD25, CD27 and CD278 initially decreased before increasing, ultimately demonstrating an overall decreasing trend (Fig. 2E–G).
CyTOF results reveal the heterogeneity of T cells in mice with DED
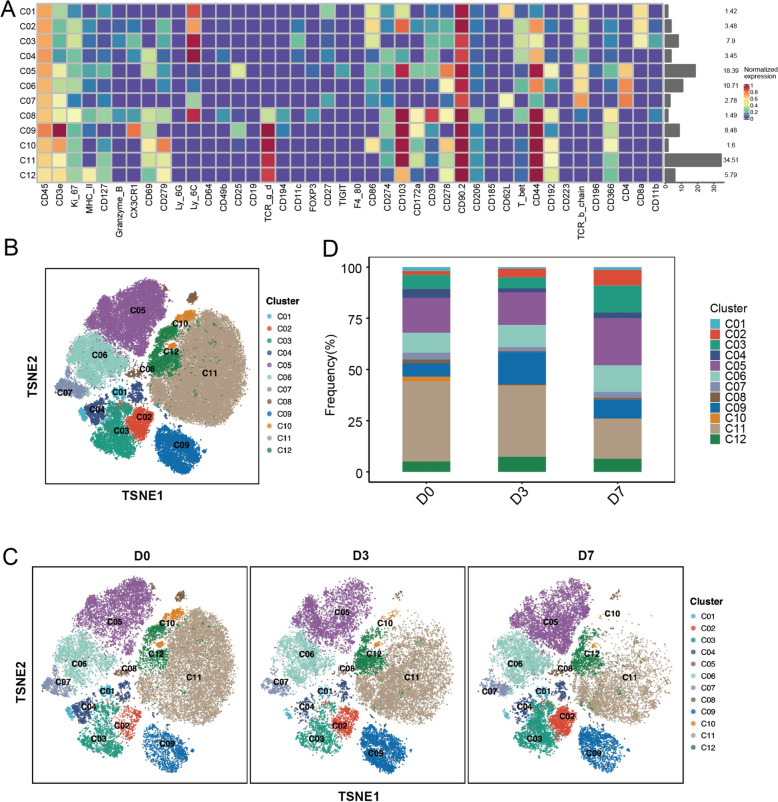
T cells represent a crucial subset of cells that are integral to the adaptive immune system, playing a significant role in the pathogenesis of DED. As mentioned above, a significant alteration in the proportions of CD4+ and CD8+ T cells was detected in the eyelid tissues of mice with DED compared to control mice. Therefore, in-depth dimensionality reduction and cluster analysis was performed on T-cells to further investigate the heterogeneity of T cells in the progression of DED. On the basis of the expression of canonical cell markers, T-cells were divided into 12 subcategories (Fig. 3A). Next, t-SNE plots were utilized to illustrate the distribution and quantity characteristics of the identified T-cell clusters (Fig. 3B). Statistical analysis revealed notable differences in different T lymphocyte clusters among the D0, D3, and D7 groups (Fig. 3C, D).
Fig. 3.
Heterogeneity of T cells during DED progression. A Heatmap of markers for T lymphocyte subsets. B t-SNE visualization of T lymphocyte subpopulations. C t-SNE visualization of T lymphocyte subsets among the three groups. D Proportional distributions of T lymphocyte subsets among the three groups
scRNA-seq results clarify comprehensive DED immune profiles
Considering the complex immunopathological mechanisms underlying DED and the pivotal role of immune dysfunction in the onset and progression of this disease, it is essential to conduct a thorough investigation into the immune characteristics associated with DED [22]. Mouse eyelid tissue samples were procured from the D0, D3, and D7 groups for scRNA-seq analysis (n = 5/each group), and the single-cell transcriptomic profiles were established. We combined unsupervised cluster analysis and the UMAP technique to reduce the dimensionality of single-cell data. We subsequently annotated the identified cell clusters utilizing established classic cell type markers (Fig. 4A). Macrophages are characterized by the specific expression of the Lyz2 and C1qb genes, whereas neutrophils are distinguished by the exclusive expression of the S100a9 and S100a8 genes. Additionally, B-lymphocytes are characterized by the specific expression of the Cd79a gene. T- and natural killer (NK) cells exhibit unique expression profiles of the Cd3 g and Cd3 d genes, and mast cells specifically express the Hdc gene (Fig. 4B). To investigate the effects of DED on the immune environment of the eyelid, we conducted an analysis at the immune cell level. Our findings indicated that the proportion of macrophages initially increased before decreasing. Conversely, the proportions of CD4+ T cells and CD8+ T cells were significantly lower in the D3 group (Fig. 4C), and the results were agreed with the findings obtained from the CyTOF analysis. However, the macrophage trends differed between the scRNA-seq and CyTOF data. This discrepancy may be attributed to the fact that the macrophage classification based on scRNA-seq results encompasses certain dendritic cells and monocytes.
Fig. 4.
scRNA-seq results clarified global immune profiles during the progression of DED. A UMAP visualization of the cluster analyses for all samples. B Expression patterns of characteristic marker genes for each cell type in UMAP. C Differential analysis of the frequencies of immune cell subsets
scRNA-seq results validate the heterogeneity of T cells in DED model mice
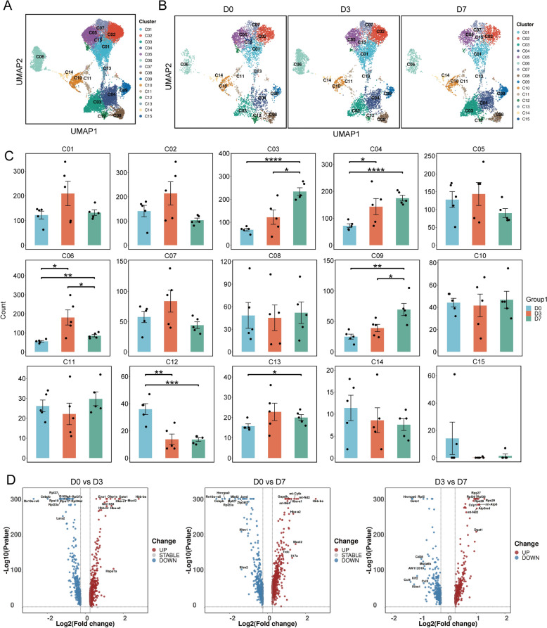
We aimed to establish a relatively precise categorization of T lymphocyte subpopulations by utilizing scRNA-seq technology, thereby improving the understanding of T lymphocyte heterogeneity in DED and clarifying their contributions to the advancement of DED. Through the application of unsupervised clustering analysis to scRNA-seq data, in conjunction with annotation via previously established marker genes, we successfully identified 15 distinct T cell types. This classification included three subsets of CD4+ T cells, four subsets of CD8+ T cells, one subset of natural killer T (NKT) cells, and two subsets of gamma delta T (gdT) cells (Fig. 5A). Each subpopulation was characterized by the expression of specific marker genes, facilitating their differentiation and functional analysis. UMAP plots revealed significant differences in both the distribution and clustering of T lymphocyte subsets across the three groups (Fig. 5B). Additionally, histogram visualization revealed notable variations in the distributions of T-cell subsets across different groups. Compared with that in the D0 group, the progression of DED was associated with an increased frequency of T regulatory cells characterized by the expression of Il2ra, Foxp3, Ctla4, and Klrg1 (Fig. 5C, Table S3). Our analysis revealed notable variations in the gene expression profiles among the D0, D3, and D7 groups (Fig. 5D).
Fig. 5.
scRNA-seq results validated the heterogeneity of T cells within the immune microenvironment of DED model mice. A UMAP visualization of the cluster analysis for T cells. B UMAP visualization of T lymphocyte subsets among the three groups. C Differences in the proportions of distinct T lymphocyte clusters among the three groups. D Volcano map of differentially expressed genes in T-cells among the three groups
Alterations in cell–cell communications between immune cells in DED
Immune cells exert a pivotal role in the progression of DED through complex ligand-receptor signaling networks, a mechanism that involves the dynamic interaction of multiple cell types and signaling [23, 24]. In this study, we conducted an analysis of cell-to-cell communication utilizing single-cell data to examine alterations in interactions among various cell subsets throughout the progression of DED. Our findings revealed that both the quantity and strength of interactions among cell clusters varied during the development of DED (Fig. 6A, B). These findings suggest that differential gene expression may be modulated through changes in cell-to-cell communication as DED progresses. In the context of cellular communication, the quantity and intensity of cellular interactions within the D0 group were marginally lower than those within the D3 group (Fig. 6C). This finding indicated an increase in cell-to-cell communication during the initial phase of DED, potentially attributed to immune activation and inflammatory responses characteristic of this early stage. Furthermore, a marked reduction in cellular communication was noted in D7 group across all three groups, indicating a significant decline in such interactions during the later stage of DED (Fig. 6D). This decline may be associated with the chronic progression of the disease and subsequent tissue damage.
Fig. 6.
Cell‒cell interactions and communication between immune cells in DED model mice. A, B The numbers (A) and weights (B) of intercellular interactions in the D0, D3 and D7 groups. C, D Bar plot showing the interaction number and weight
Analysis of the pseudotime and developmental trajectories of T cells
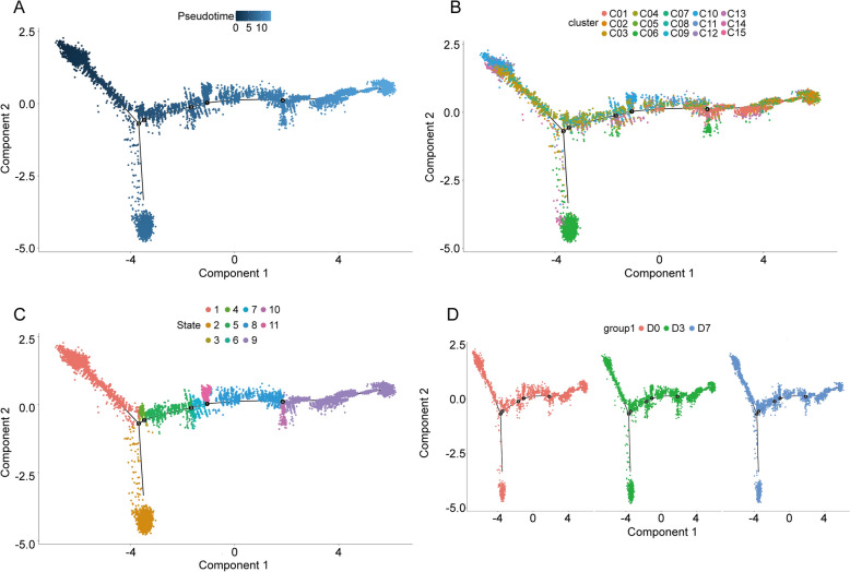
Pseudotime analysis organizes cells by gene expression profiles, categorizing them into distinct populations and predicting differentiation trajectories. The pseudotime trajectory of T cells was determined by utilizing the Monocle algorithm (Fig. 7A). We observed that the developmental trajectories of CD4+ T cells and CD8+ T cells were distributed mainly in the upper and middle parts of the diagram, and the direction of differentiation was consistent from left to right, reflecting their synergistic roles in the immune response or biological processes that may be involved in disease progression (Fig. 7B). NKT cells were clustered in the lower left corner of the figure and were less connected to the main part; this distribution pattern may indicate that the developmental trajectory of NKT cells in DED is significantly different from that of other T-cell subsets. A comparative analysis of the different states revealed that the density distribution of each cell state differed among the various groups, which may reflect the dynamic changes in the composition of T-cell populations during the induction of DED (Fig. 7C, D). However, the trend of cell differentiation was generally consistent across groups. These findings suggest that although the progression of DED may affect the distribution of cellular states, the transformation patterns of cells along specific developmental trajectories are similar in individuals with normal and dry eye pathologies.
Fig. 7.
Analysis of the pseudotime and developmental trajectories of T lymphocyte subsets. A Analysis of the pseudotime trajectory of T lymphocyte subsets. B Cluster distribution of T cell subsets (C01–C15). C Cell state transitions along the differentiation continuum. D Comparative analysis across the three groups
Discussion
In recent decades, numerous studies have investigated the involvement of T-cells in DED, offering significant insight into the immunopathological mechanisms underlying this condition [25–27]. An elevated percentage of CD4+ and CD8+ T-cells has been observed in animal models of dry eye as well as in conjunctival cytological assessments and flow cytometric analyses conducted on patients suffering from dry eye [28, 29]. However, certain studies have indicated that CD4+ T-cells are more prevalent than CD8+ T-cells in individuals suffering from aqueous dry eye [30]. In contrast, patients with evaporative dry eye present comparable ratios of these two cell types [30]. This distinction becomes particularly pronounced when the CD4/CD8 ratio across the three groups, including the normal control group, is examined. Furthermore, there exists a significant correlation between the proportion of CD4+ T-cells and both the tear film break-up time and the scores obtained from the Ocular Surface Disease Index (OSDI) questionnaire [30]. Additionally, two distinct T-cell immune signatures have been identified on ocular surfaces in individuals with DED, indicating that various forms of immune dysregulation may be associated with this condition [29].
The benzalkonium chloride (BAC)-induced DED model was chosen based on its well-established capacity to recapitulate core clinical manifestations in humans, including tear film destabilization, corneal epithelial defects, and ocular surface inflammation [2, 31]. This pharmacological model offered distinct advantages over surgical or genetic approaches through rapid disease induction and high experimental reproducibility [31]. Importantly, the pathogenesis closely paralleled iatrogenic DED in patients receiving long-term preserved topical medications containing BAC, thereby providing clinically translational insights into preservative-associated ocular surface toxicity [32, 33]. Key methodological advantages include precise dose-dependent control of disease severity, activation of pro-inflammatory pathways, and utility for evaluating both therapeutic agents and preservative-free formulations [34, 35].
Numerous studies have demonstrated that DED is classified as a T cell-driven autoimmune disorder [36, 37]. Dysregulation of Treg cells induced aberrant hyperactivation of CD4+ T cells, initiating inflammatory cascades that directly damage corneal epithelium and nerves [36, 38]. Notably, memory Th17 cells, persisting during chronic DED phases, can be reactivated to perpetuate chronic inflammation through neuroimmune mediator [39]. Additionally, previous single-cell transcriptomic profiling revealed direct correlations between T cell expansion, Th17 polarization, and corneal damage progression [24, 25]. In contrast, neutrophil infiltration and monocyte phenotypic shifts appeared to constitute secondary inflammatory events triggered by T cell-derived cytokine signaling, rather than primary drivers of disease pathogenesis [40, 41]. These findings highlighted a pivotal mechanism underlying DED recurrence, positioning T cell modulation as a strategic therapeutic target. Emerging therapies such as mesenchymal stem cell-derived exosomes demonstrated mechanisms involving dendritic cell modulation and subsequent T cell response regulation [42]. These evidences collectively reinforced the central immunoregulatory role of T cells.
In this study, the results of CyTOF analyses revealed a significant reduction in the proportion of CD4+ T-cells during the early phase (D3), followed by notable recovery in the subsequent phase (D7). The population of CD8+ T-cells exhibited no significant fluctuations during the early stage; however, a marked increase was observed in the following period. The proportion of double-negative T (DNT) cells among immune cells in dry eye model mice was significantly lower than that in normal control mice. Furthermore, this proportion exhibited minimal variation across each stage of the disease. Subsequent analysis utilizing dimensionality reduction techniques revealed that T-cell subsets presented distinct characteristics and distribution patterns under both normal conditions (D0 group) and during various stages of dry eye (D3 and D7 groups). Additionally, single-cell sequencing demonstrated considerable heterogeneity and functional alterations within T-cells in the context of dry eye, leading to the identification of 15 distinct T-cell subsets, including CD4+ T-cells, CD8+ T-cells, NKT cells, and γδT cells. Notably, significant differences were observed in the distribution of each T-cell subset across the different sample groups. At day 7, an immunomodulatory mechanism may partially restore both the function and quantity of CD8+ T-cells. These dynamic regulatory changes underscore the adaptive responses and functional equilibrium of T-cells in DED.
Furthermore, enrichment analysis of the T-cell subsets revealed various biological functions and pathways implicated in the progression of dry eye, thereby elucidating the intricate mechanisms through which T-cells contribute to this disease. Pseudotime trajectory analysis was used to construct developmental trajectories for T-cell subsets, revealing their dynamic alterations in dry eye pathology. The trajectories of CD4+ and CD8+ T-cells exhibited similar differentiation patterns, suggesting a potential synergistic role in the immune response.
In this study, we employed an integrated approach combining CyTOF and scRNA-seq to delineate the dynamic heterogeneity and functional evolution of T lymphocyte subsets in the murine DED model. Our findings underscore the pivotal role of T cells in driving inflammatory microenvironmental changes during DED progression, which supported the previous studies. In chronic DED, central memory Th17 cells (CD4⁺CXCR3⁺IFN-γ⁺) accumulated in the lymph nodes and conjunctiva, and maintained their survival through neuropeptides (such as substance P), thereby promoting long-term inflammation [43, 44]. Li et al. suggested that γδT cells were significantly enriched in the conjunctiva of DED mice and directly exacerbated corneal epithelial injury via IL-17 A production [27].
This study conducted a systematic analysis of the dynamic changes of T cells in DED through the integration of CyTOF and scRNA-seq technologies. Throughout the progression of DED, T cells demonstrated a dual pattern of responses characterized by an initial period of inhibition followed by prolonged expansion. This phenomenon indicated that T cells may engage in adaptive proliferation as a means to overcome ongoing inflammation. Additionally, the heterogeneity of T cells suggested that DED may represent as an immune heterogeneous disease. These insights provide a novel perspective on the immune mechanisms underlying DED and may pave the way for the development of innovative therapeutic strategies aimed at modulating T-cell responses, ultimately improving clinical outcomes for patients with DED.
However, this study still exists some limitations. Although BAC-induced dry eye model is commonly used to mimic tear-deficient DED symptoms (e.g., reduced tear secretion, corneal epithelial damage), this model may not completely reflect the chronic adaptive immune responses observed in human cases of DED. Specifically, BAC-induced model predominantly reflects acute inflammatory mechanisms rather than chronic multifactorial DED pathogenesis, and lacks meibomian gland dysfunction characteristic of evaporative dry eye subtypes [32, 35]. These features establish its appropriateness for investigating anti-inflammatory therapies and epithelial regeneration strategies, alongside underscoring the necessity for complementary models to fully capture human DED complexity. Moreover, we explicitly highlight interspecies variations between rodent models and humans regarding the biological characteristics of essential immune cells [45]. These differences may impact the applicability of these findings for clinical translation. Additionally, we propose integrating multi-region sampling (cornea, conjunctiva, lacrimal gland, etc.) in future studies, coupled with longitudinal human data to track immune cell dynamics across disease stages. Emerging spatial transcriptomic approaches can be performed to further resolve niche-specific immune interactions.
Conclusion
In this study, we investigated the dynamic alterations in eyelid T lymphocyte subsets and their associated markers using CyTOF and scRNA-seq techniques in a mouse model of DED. Through a series of analyses, we elucidated the potential roles of each T-cell subset in immune modulation and the inflammatory response. Additionally, we utilized pseudotime analysis to delineate the developmental trajectories of T-cells, specifically CD4+ and CD8+ T cells, within the dry eye model mice. These findings offer valuable insight into the immune mechanisms underlying DED.
Supplementary Information
Acknowledgements
Not applicable.
Author contributions
Z. Z. performed all experiments, data collection, and analyses, and wrote the manuscript. L.Z. took part in data collection and interpreted the results. B. C. conceived and supervised the whole project, and reviewed the manuscript. All authors read and approved the final manuscript.
Funding
This work was supported by The National Natural Science Foundation of China (No.82171030 & No.81870678); Hunan Natural Science Foundation (2021 JJ30925); Hunan Provincial Health Commission Foundation (B202307026146); and Hunan Provincial Health High-Level Talent Scientific Research Project (R2023025).
Availability of data and materials
The original contributions presented in the study are included in the article/supplementary material. Further inquiries can be directed to the corresponding authors.
Declarations
Ethics approval and consent to participate
All experiments in this study were approved by the Animal Ethic Committee of Second Xiangya Hospital of Central South University (No. 20241112).
Competing interests
The authors declare no competing interests.
Footnotes
Publisher's Note
Springer Nature remains neutral with regard to jurisdictional claims in published maps and institutional affiliations.
References
- 1.Barabino S, Chen Y, Chauhan S, Dana R. Ocular surface immunity: homeostatic mechanisms and their disruption in dry eye disease. Prog Retin Eye Res. 2012;31:271–85. 10.1016/j.preteyeres.2012.02.003. [DOI] [PMC free article] [PubMed] [Google Scholar]
- 2.Baudouin C, Labbé A, Liang H, Pauly A, Brignole-Baudouin F. Preservatives in eyedrops: the good, the bad and the ugly. Prog Retin Eye Res. 2010;29:312–34. 10.1016/j.preteyeres.2010.03.001. [DOI] [PubMed] [Google Scholar]
- 3.Clahsen T, Hadrian K, Notara M, Schlereth SL, Howaldt A, Prokosch V, Volatier T, Hos D, Schroedl F, Kaser-Eichberger A, Heindl LM, Steven P, Bosch JJ, Steinkasserer A, Rokohl AC, Liu H, Mestanoglu M, Kashkar H, Schumacher B, Kiefer F, Schulte-Merker S, Matthaei M, Hou Y, Fassbender S, Jantsch J, Zhang W, Enders P, Bachmann B, Bock F, Cursiefen C. The novel role of lymphatic vessels in the pathogenesis of ocular diseases. Prog Retin Eye Res. 2023;96: 101157. 10.1016/j.preteyeres.2022.101157. [DOI] [PubMed] [Google Scholar]
- 4.Agarwal P, Craig JP. Rupenthal ID formulation considerations for the management of dry eye disease. Pharmaceutics. 2021. 10.3390/pharmaceutics13020207. [DOI] [PMC free article] [PubMed] [Google Scholar]
- 5.Lemp MA, Crews LA, Bron AJ, Foulks GN, Sullivan BD. Distribution of aqueous-deficient and evaporative dry eye in a clinic-based patient cohort: a retrospective study. Cornea. 2012;31:472–8. 10.1097/ICO.0b013e318225415a. [DOI] [PubMed] [Google Scholar]
- 6.Rhee MK, Mah FS. Inflammation in dry eye disease: how do we break the cycle? Ophthalmology. 2017;124:S14-s19. 10.1016/j.ophtha.2017.08.029. [DOI] [PubMed] [Google Scholar]
- 7.Baudouin C, Rolando M, Benitez Del Castillo JM, Messmer EM, Figueiredo FC, Irkec M, Van Setten G, Labetoulle M. Reconsidering the central role of mucins in dry eye and ocular surface diseases. Prog Retin Eye Res. 2019;71:68–87. 10.1016/j.preteyeres.2018.11.007. [DOI] [PubMed] [Google Scholar]
- 8.Zhang Y, Zhou T, Wang K, Luo C, Chen D, Lv Z, Han H, Yao K. Corneal mucin-targeting liposome nanoplatforms enable effective treatment of dry eye diseases by integrated regulation of ferroptosis and inflammation. Adv Sci (Weinh). 2025;12: e2411172. 10.1002/advs.202411172. [DOI] [PMC free article] [PubMed] [Google Scholar]
- 9.Tsubota K, Pflugfelder SC, Liu Z, Baudouin C, Kim HM, Messmer EM, Kruse F, Liang L, Carreno-Galeano JT, Rolando M, Yokoi N, Kinoshita S, Dana R. Defining dry eye from a clinical perspective. Int J Mol Sci. 2020. 10.3390/ijms21239271. [DOI] [PMC free article] [PubMed] [Google Scholar]
- 10.Brignole F, Pisella PJ, De Saint Jean M, Goldschild M, Goguel A, Baudouin C. Flow cytometric analysis of inflammatory markers in KCS: 6-month treatment with topical cyclosporin A. Invest Ophthalmol Vis Sci. 2001;42:90–5. [PubMed] [Google Scholar]
- 11.Yamaguchi T. Inflammatory response in dry eye. Invest Ophthalmol Vis Sci. 2018;59:des192–9. 10.1167/iovs.17-23651. [DOI] [PubMed] [Google Scholar]
- 12.Kawakita T. Regeneration of lacrimal gland function to maintain the health of the ocular surface. Invest Ophthalmol Vis Sci. 2018;59:des169–73. 10.1167/iovs.17-23576. [DOI] [PubMed] [Google Scholar]
- 13.Perez VL, Mah FS, Willcox M, Pflugfelder S. Anti-inflammatories in the treatment of dry eye disease: a review. J Ocul Pharmacol Ther. 2023;39:89–101. 10.1089/jop.2022.0133. [DOI] [PubMed] [Google Scholar]
- 14.Wu CS, Cioanca AV, Gelmi MC, Wen L, Di Girolamo N, Zhu L, Natoli R, Conway RM, Petsoglou C, Jager MJ, McCluskey PJ, Madigan MC. The multifunctional human ocular melanocortin system. Prog Retin Eye Res. 2023;95: 101187. 10.1016/j.preteyeres.2023.101187. [DOI] [PubMed] [Google Scholar]
- 15.Li S, Lu Z, Huang Y, Wang Y, Jin Q, Shentu X, Ye J, Ji J, Yao K, Han H. Anti-oxidative and anti-inflammatory micelles: break the dry eye vicious cycle. Adv Sci (Weinh). 2022;9: e2200435. 10.1002/advs.202200435. [DOI] [PMC free article] [PubMed] [Google Scholar]
- 16.Cui W, Chen S, Hu T, Zhou T, Qiu C, Jiang L, Cheng X, Ji J, Yao K, Han H. Nanoceria-mediated cyclosporin A delivery for dry eye disease management through modulating immune-epithelial crosstalk. ACS Nano. 2024;18:11084–102. 10.1021/acsnano.3c11514. [DOI] [PubMed] [Google Scholar]
- 17.Karpecki P, Barghout V, Schenkel B, Huynh L, Khanal A, Mitchell B, Yenikomshian M, Zanardo E, Matossian C. Real-world treatment patterns of OTX-101 ophthalmic solution, cyclosporine ophthalmic emulsion, and lifitegrast ophthalmic solution in patients with dry eye disease: a retrospective analysis. BMC Ophthalmol. 2023;23:443. 10.1186/s12886-023-03174-y. [DOI] [PMC free article] [PubMed] [Google Scholar]
- 18.Lee CY, Chang LC, Chang CK, Lu PT, Huang JY, Yang SF, Sun CC. Improvement in signs and symptoms of severe dry eye disease after dual therapy with high-potency steroids and 0.05% cyclosporine. Ann Med. 2024;56:2391019. 10.1080/07853890.2024.2391019. [DOI] [PMC free article] [PubMed] [Google Scholar]
- 19.Zhang P, Tian L, Bao J, Li S, Li A, Wen Y, Wang J, Jie Y. Isotretinoin impairs the secretory function of meibomian gland via the PPARγ signaling pathway. Invest Ophthalmol Vis Sci. 2022;63:29. 10.1167/iovs.63.3.29. [DOI] [PMC free article] [PubMed] [Google Scholar]
- 20.Wang D, Huang Y, Wang X, Chen X, Li J, Zhang S, Wu J, Liu D, Ma D, Mei W. Circadian differences in emergence from volatile anaesthesia in mice: involvement of the locus coeruleus noradrenergic system. Br J Anaesth. 2020;125:548–59. 10.1016/j.bja.2020.07.012. [DOI] [PubMed] [Google Scholar]
- 21.Lin Z, Liu X, Zhou T, Wang Y, Bai L, He H, Liu Z. A mouse dry eye model induced by topical administration of benzalkonium chloride. Mol Vis. 2011;17:257–64. [PMC free article] [PubMed] [Google Scholar]
- 22.Zhang Z, Liu C, Zhao L, Yao J. Systems biology of dry eye: Unraveling molecular mechanisms through multi-omics integration. Ocul Surf. 2025;36:25–40. 10.1016/j.jtos.2024.12.010. [DOI] [PubMed] [Google Scholar]
- 23.Wang B, Wang M, Ao D, Wei X. CXCL13-CXCR5 axis: Regulation in inflammatory diseases and cancer. Biochim Biophys Acta. 2022;1877: 188799. 10.1016/j.bbcan.2022.188799. [DOI] [PubMed] [Google Scholar]
- 24.Liu Z, Xie H, Li L, Jiang D, Qian Y, Zhu X, Dai M, Li Y, Wei R, Luo Z, Xu W, Zheng Q, Shen J, Zhou M, Zeng W, Chen W. Single-cell landscape reveals the epithelial cell-centric pro-inflammatory immune microenvironment in dry eye development. Mucosal Immunol. 2024;17:491–507. 10.1016/j.mucimm.2023.11.008. [DOI] [PubMed] [Google Scholar]
- 25.Chen Y, Dana R. Autoimmunity in dry eye disease–an updated review of evidence on effector and memory Th17 cells in disease pathogenicity. Autoimmun Rev. 2021;20: 102933. 10.1016/j.autrev.2021.102933. [DOI] [PMC free article] [PubMed] [Google Scholar]
- 26.Peng X, Lu Y, Wei J, Lin T, Lu Q, Liu Q, Ting WJ. A cohort study of T helper 17 cell-related cytokine levels in tear samples of systemic lupus erythematosus and Sjögren’s syndrome patients with dry eye disease. Clin Exp Rheumatol. 2021;39(Suppl 33):159–65. 10.55563/clinexprheumatol/tlnr4z. [DOI] [PubMed] [Google Scholar]
- 27.Li L, Li Y, Zhu X, Wu B, Tang Z, Wen H, Yuan J, Zheng Q, Chen W. Conjunctiva resident γδ T cells expressed high level of IL-17A and promoted the severity of dry eye. Invest Ophthalmol Vis Sci. 2022;63:13. 10.1167/iovs.63.12.13. [DOI] [PMC free article] [PubMed] [Google Scholar]
- 28.De Paiva CS, Villarreal AL, Corrales RM, Rahman HT, Chang VY, Farley WJ, Stern ME, Niederkorn JY, Li DQ, Pflugfelder SC. Dry eye-induced conjunctival epithelial squamous metaplasia is modulated by interferon-gamma. Invest Ophthalmol Vis Sci. 2007;48:2553–60. 10.1167/iovs.07-0069. [DOI] [PubMed] [Google Scholar]
- 29.Bose T, Lee R, Hou A, Tong L, Chandy KG. Tissue resident memory T cells in the human conjunctiva and immune signatures in human dry eye disease. Sci Rep. 2017;7:45312. 10.1038/srep45312. [DOI] [PMC free article] [PubMed] [Google Scholar]
- 30.Nair AP, D’Souza S, Shetty R, Ahuja P, Kundu G, Khamar P, Dadachanji Z, Paritekar P, Patel P, Dickman MM, Nuijts RM, Mohan RR, Ghosh A, Sethu S. Altered ocular surface immune cell profile in patients with dry eye disease. Ocul Surf. 2021;21:96–106. 10.1016/j.jtos.2021.04.002. [DOI] [PubMed] [Google Scholar]
- 31.Han R, Gao J, Wang L, Hao P, Chen X, Wang Y, Jiang Z, Jiang L, Wang T, Zhu L, Li X. MicroRNA-146a negatively regulates inflammation via the IRAK1/TRAF6/NF-κB signaling pathway in dry eye. Sci Rep. 2023;13:11192. 10.1038/s41598-023-38367-4. [DOI] [PMC free article] [PubMed] [Google Scholar]
- 32.Aguayo Bonniard A, Yeung JY, Chan CC, Birt CM. Ocular surface toxicity from glaucoma topical medications and associated preservatives such as benzalkonium chloride (BAK). Expert Opin Drug Metab Toxicol. 2016;12:1279–89. 10.1080/17425255.2016.1209481. [DOI] [PubMed] [Google Scholar]
- 33.Riedlová K, Saija MC, Olżyńska A, Jurkiewicz P, Daull P, Garrigue JS, Cwiklik L. Influence of BAKs on tear film lipid layer: in vitro and in silico models. Eur J Pharm Biopharm. 2023;186:65–73. 10.1016/j.ejpb.2023.03.007. [DOI] [PubMed] [Google Scholar]
- 34.Liu P, Jiang P, Tan K, Yu Y, Qin G, Liu T, Tian S, Peng J, Peng Q. Linarine inhibits inflammatory responses in dry eye disease mice by modulating purinergic receptors. Front Immunol. 2024;15:1463767. 10.3389/fimmu.2024.1463767. [DOI] [PMC free article] [PubMed] [Google Scholar]
- 35.Yang Q, Zhang Y, Liu X, Wang N, Song Z, Wu K. A Comparison of the effects of benzalkonium chloride on ocular surfaces between C57BL/6 and BALB/c mice. Int J Mol Sci. 2017. 10.3390/ijms18030509. [DOI] [PMC free article] [PubMed] [Google Scholar]
- 36.Ratay ML, Glowacki AJ, Balmert SC, Acharya AP, Polat J, Andrews LP, Fedorchak MV, Schuman JS, Vignali DAA, Little SR. Treg-recruiting microspheres prevent inflammation in a murine model of dry eye disease. J Control Release. 2017;258:208–17. 10.1016/j.jconrel.2017.05.007. [DOI] [PMC free article] [PubMed] [Google Scholar]
- 37.Ratay ML, Balmert SC, Bassin EJ, Little SR. Controlled release of an HDAC inhibitor for reduction of inflammation in dry eye disease. Acta Biomater. 2018;71:261–70. 10.1016/j.actbio.2018.03.002. [DOI] [PMC free article] [PubMed] [Google Scholar]
- 38.Vereertbrugghen A, Pizzano M, Cernutto A, Sabbione F, Keitelman IA, Aguilar DV, Podhorzer A, Fuentes F, Corral-Vázquez C, Guzmán M, Giordano MN, Trevani A, de Paiva CS, Galletti JG. CD4(+) T cells drive corneal nerve damage but not epitheliopathy in an acute aqueous-deficient dry eye model. Proc Natl Acad Sci U S A. 2024;121: e2407648121. 10.1073/pnas.2407648121. [DOI] [PMC free article] [PubMed] [Google Scholar]
- 39.Chen Y, Shao C, Fan NW, Nakao T, Amouzegar A, Chauhan SK, Dana R. The functions of IL-23 and IL-2 on driving autoimmune effector T-helper 17 cells into the memory pool in dry eye disease. Mucosal Immunol. 2021;14:177–86. 10.1038/s41385-020-0289-3. [DOI] [PMC free article] [PubMed] [Google Scholar]
- 40.Postnikoff CK, Held K, Viswanath V, Nichols KK. Enhanced closed eye neutrophil degranulation in dry eye disease. Ocul Surf. 2020;18:841–51. 10.1016/j.jtos.2020.08.011. [DOI] [PubMed] [Google Scholar]
- 41.Sebastian A, Hum NR, McCool JL, Wilson SP, Murugesh DK, Martin KA, Rios-Arce ND, Amiri B, Christiansen BA, Loots GG. Single-cell RNA-Seq reveals changes in immune landscape in post-traumatic osteoarthritis. Front Immunol. 2022;13: 938075. 10.3389/fimmu.2022.938075. [DOI] [PMC free article] [PubMed] [Google Scholar]
- 42.Guo R, Liang Q, He Y, Wang C, Jiang J, Chen T, Zhang D, Hu K. Mesenchymal stromal cells-derived extracellular vesicles regulate dendritic cell functions in dry eye disease. Cells. 2022. 10.3390/cells12010033. [DOI] [PMC free article] [PubMed] [Google Scholar]
- 43.Wang S, Naderi A, Kahale F, Ortiz G, Forouzanfar K, Chen Y, Dana R. Substance P regulates memory Th17 cell generation and maintenance in chronic dry eye disease. J Leukoc Biol. 2024;116:1446–53. 10.1093/jleuko/qiae142. [DOI] [PMC free article] [PubMed] [Google Scholar]
- 44.Bian F, Xiao Y, Barbosa FL, de Souza RG, Hernandez H, Yu Z, Pflugfelder SC, de Paiva CS. Age-associated antigen-presenting cell alterations promote dry-eye inducing Th1 cells. Mucosal Immunol. 2019;12:897–908. 10.1038/s41385-018-0127-z. [DOI] [PMC free article] [PubMed] [Google Scholar]
- 45.Phadnis-Moghe AS, Kaminski NE. Immunotoxicity testing using human primary leukocytes: an adjunct approach for the evaluation of human risk. Curr Opin Toxicol. 2017;3:25–9. 10.1016/j.cotox.2017.04.005. [DOI] [PMC free article] [PubMed] [Google Scholar]
Associated Data
This section collects any data citations, data availability statements, or supplementary materials included in this article.
Supplementary Materials
Data Availability Statement
The original contributions presented in the study are included in the article/supplementary material. Further inquiries can be directed to the corresponding authors.







