Abstract
The 2022 North American outbreak of 2.3.4.4b H5N1 avian influenza virus revealed substantial mammalian adaptation and pathogenicity, yet mechanisms remain unclear. To address this knowledge gap, we investigated the North American H5N1 strain (GA/W22-145E/22), which demonstrated unique immune cell–mediated systemic dissemination, neuroinvasion, and 100% mortality in ferrets, unlike the nonlethal Eurasian strain (KR/W811/21). Genomic and reverse genetics studies identified PB2478I and NP450N mutations as key determinants of enhanced polymerase activity, immune cell tropism, and pathogenicity. Mutant GA/W22-145E/22 virus carrying PB2478V/NP450S showed complete survival without systemic dissemination. Furthermore, GA/W22-145E/22 demonstrated robust replication in human peripheral blood mononuclear cells and bovine mammary gland organoids, raising concerns about zoonotic spillover. These findings underscore PB2478I and NP450N as pivotal markers of pathogenicity, emphasizing the urgent need for enhanced surveillance and targeted interventions.
North American H5N1 virus with PB2478I and NP450N mutations infects immune cells and causes severe systemic disease in ferrets.
INTRODUCTION
Influenza A viruses, particularly those of the H5N1 subtype, represent a persistent pandemic threat due to their rapid evolution, expanding host range, and mounting evidence of transmission between mammalian hosts (1). Among these, the H5N1 viruses of the 2.3.4.4b clade are of particular concern due to their heightened virulence, broader host range, and ability to cause severe systemic disease (2–5). Outbreaks first identified in 2022 in North America involving H5N1 viruses, such as the A/Lesser scaup/Georgia/W22-145E/2022 (GA/W22-145E/22) strain, have drawn attention due to their capacity for systemic dissemination and neurotropism features that are atypical when compared to Eurasian (EA) lineage counterparts (6). H5N1 infections have also been identified in unexpected mammalian hosts, exemplified by a 2024 US dairy herd outbreak caused by the 2.3.4.4b H5N1 strain, highlighting the virus’s expanding host range and its potential to infect livestock, thereby posing substantial economic and health risks (7, 8). More alarmingly, in 2025, a fatal human infection with a 2.3.4.4b H5N1 virus was reported in the United States, underscoring its zoonotic potential and the urgent need for continued monitoring (9).
Traditional H5N1 infections primarily target respiratory epithelial cells, with systemic dissemination and central nervous system (CNS) invasion observed only in severe or advanced cases (10, 11). Neurotropism has traditionally been attributed to direct neural invasion via the olfactory nerve or disruption of the blood-brain barrier (11, 12).
However, the North American (NAm) 2.3.4.4b lineage exhibits unique features, including broad cell tropism, enabling systemic dissemination and extensive CNS involvement (6). Although the genetic determinants of H5N1 neurotropism and systemic pathogenicity have been partially characterized, much remains unknown (13). Genetic determinants within the viral genome, such as mutations in polymerase subunits (PB2 and PB1), nucleoprotein (NP), and the nonstructural (NS) protein, are believed to underlie these pathogenic differences (14, 15), but a comprehensive understanding remains incomplete.
The reassortment of EA 2.3.4.4b H5N1 viruses with North American Low Pathogenicity Avian Influenza (LPAI) viruses led to the emergence of previously unidentified genotypes containing PB2, PB1, PA, and NP segments of NAm origin (6). Given the stark phenotypic differences observed between NAm and EA strains in mammalian infection models, this study sought to identify molecular features within these reassorted segments that contribute to enhanced pathogenicity.
In this study, we used single-cell RNA sequencing (scRNA-seq) to characterize systemic dissemination, immune cell infection, and neurotropism of the GA/W22-145E/22 strain. Through comparative genetic analysis and reverse genetics (RG), we further identified and validated key molecular determinants underlying these phenotypes, specifically highlighting the roles of PB2 and NP mutations in promoting immune cell–mediated systemic dissemination and neuroinvasion.
RESULTS
Pathogenic characterization of NAm clade 2.3.4.4b H5N1 virus by comparison to its EA counterpart
To evaluate the pathogenic differences between NAm and EA lineage clade 2.3.4.4b H5N1 viruses, groups of ferrets (n = 24 per group) were intranasally inoculated with 105.5 median tissue culture infectious dose (TCID50)/ml of either A/Lesser scaup/Georgia/GA/W22-145E/2022 (GA/W22-145E/22; NAm lineage) or A/Korea/Common Teal/KR/W811/2021 (KR/W811/21; EA lineage) (Fig. 1A and fig. S1). All ferrets infected with GA/W22-145E/22 succumbed to infection by 7 days postinfection (dpi), whereas KR/W811/21-infected ferrets exhibited complete survival over a 14-day observation period (Fig. 1B). KR/W811/21-infected ferrets showed only mild weight loss, with recovery beginning after 12 dpi, whereas GA/W22-145E/22-infected ferrets exhibited marked body temperature changes and sustained weight loss, with marked reductions persisting until 6 dpi (fig. S2, A and B). Viral titers in nasal washes revealed a gradual decline and full clearance by 10 dpi in KR/W811/21 infections, whereas GA/W22-145E/22 produced significantly higher titers that persisted until death at 6 dpi (Fig. 1C). Tissue viral load analyses revealed marked differences in viral dissemination. In KR/W811/21-infected ferrets, viral replication was confined to respiratory organs, including the nasal cavity, trachea, and lungs, with no evidence of systemic spread. However, GA/W22-145E/22-infected ferrets exhibited widespread systemic dissemination by 4 dpi. Viral titers were detected not only in respiratory tissues but also in the brain, cervical lymph nodes (LNs), liver, kidneys, spleen, and intestine (Fig. 1D). Notably, viral titers in the brain reached 2.5 log10TCID50/ml by 2 dpi, progressively increasing by 4 and 6 dpi, indicating the unique virulence mechanisms of GA/W22-145E/22, which distinguish it from its EA counterpart.
Fig. 1. Comparative pathogenesis and neurotropism of EA and NAm clade 2.3.4.4b H5N1 viruses.
(A) Ferrets (n = 24 per group) were intranasally inoculated with KR/W811/21 or GA/W22-145E/22 viruses. Six per group were euthanized at 2, 4, and 6 days postinfection (dpi) for viral titration and histopathology. In addition, one ferret at 3 dpi and two ferrets at 5 dpi were used for scRNA-seq, whereas the remaining three were monitored for survival until 14 dpi. Nasal washes were collected every other day from 1 to 13 dpi to track viral shedding. (B) Survival rates. (C) Viral titers in nasal washes. (D) Viral loads in organs at 2, 4, and 6 dpi. (E and F) RNAscope of brains showing dorsal (E) and sagittal (F) vRNA distribution; red dots indicate virus-positive RNA. Scale bars: dorsal, 1 mm; sagittal, 100 μm. (G) Multiplex immunofluorescence at 3 and 5 dpi showing marker-positive cells with NS1 colocalization (white arrows); scale bars, 100 μm. (H to L) scRNA-seq analysis of ferret brains at 3 and 5 dpi. (H) UMAP of major brain cell types (MΦ, macrophage; Mono, monocyte; Endo, endothelial cell; Oligo, oligodendrocyte). (I) Changes in cell composition. (J) Distribution of virus-positive cells (red dots). (K) Number of infected cells. (L) Comparison of per-cell viral UMIs. Data in [(C) and (D)] are means ± SD, analyzed by two-way ANOVA with Tukey’s test; data in (L) by Kruskal-Wallis with Dunnett’s test. *P < 0.05; **P < 0.01; ***P < 0.001; ****P < 0.0001. NS, not significant. Created in BioRender. Yu, M. (2025) https://BioRender.com/lqbv5v9 [applies to (A)].
Differential brain tropism of EA and NAm clade 2.3.4.4b H5N1 viruses
To investigate differences in neurotropism between EA and NAm clade 2.3.4.4b H5N1 viruses, RNAscope analysis was performed on brain tissues with either KR/W811/21 or GA/W22-145E/22. In KR/W811/21-infected ferrets, viral RNA (vRNA) signals remained confined to the olfactory bulb throughout the study period (4 and 6 dpi), with no evidence of further dissemination within the brain. In contrast, GA/W22-145E/22 exhibited vRNA signals extending beyond the olfactory bulb into the cortex by 4 and 6 dpi, indicating extensive cerebral replication (Fig. 1E). Detailed sagittal brain sections at 6 dpi revealed unique replication patterns for GA/W22-145E/22. vRNA was not only present in the olfactory bulb but also detected in cortical regions, particularly around blood vessels, suggesting potential vascular-mediated dissemination (Fig. 1F). Multiplex immunofluorescence analysis confirmed the presence of viral NS1 protein in CD11b+ CD45high immune cells but not in Iba-1+ microglia, indicating that the virus actively infects infiltrating immune cell populations within the CNS (Fig. 1G).
Uniform Manifold Approximation and Projection (UMAP) visualization of scRNA-seq data from brain tissues further revealed notable differences in cell tropism between the two viruses (Fig. 1, H to L, and fig. S3A). By 5 dpi, GA/W22-145E/22-infected brains showed a marked increase in macrophages (MΦ) and other immune cells, which collectively accounted for ~25% of the total cellular population (Fig. 1I), consistent with immune cell infiltration into the CNS. In contrast, KR/W811/21-infected brains maintained a neuron-dominant profile. vRNA-positive MΦ and monocytes (Mono) were clearly detected alongside infected neurons in GA/W22-145E/22-infected ferrets, whereas in KR/W811/21 infections, vRNA was limited and largely restricted to neurons (Fig. 1J).
Quantitative analysis, which is counting the total number of infected cells from each cell type, confirmed that GA/W22-145E/22 infection resulted in significantly higher numbers of vRNA-positive neurons, MΦ, and Mono compared to KR/W811/21 (Fig. 1K).
To assess virus-specific replication differences in brain cells, we compared normalized per-cell viral unique molecular identifier (UMI) counts between GA/W22-145E/22 and KR/W811/21 viruses within each cell type. At 5 dpi, GA/W22-145E/22-infected MΦ, Mono, neurons, and oligodendrocytes showed statistically higher viral UMI counts than their KR/W811/21-infected counterparts (Fig. 1L and fig. S4A). These findings indicated a significantly higher viral burden in immune cells infected with GA/W22-145E/22, supporting its enhanced tropism compared to KR/W811/21 virus.
Viral detection and immune cell tropism in LNs
To investigate the immune cell infection dynamics and systemic dissemination of GA/W22-145E/22 and KR/W811/21, LNs from infected ferrets were analyzed. ScRNA-seq analysis of cervical LNs revealed that, at 3 dpi, immune cell compositions between the two groups were similar, which is largely consisting of T and B cells. However, by 5 dpi, GA/W22-145E/22-infected ferrets exhibited a pronounced increase in MΦ, Mono, and dendritic cells (DCs), which was not observed in KR/W811/21-infected ferrets (Fig. 2, A and B). UMAP visualization and quantification of vRNA-positive cells demonstrated broader cellular susceptibility to GA/W22-145E/22. At 5 dpi, vRNA-positive cells were detected across cell types, including T cells, B cells, MΦ, Mono, DC, and fibroblast (FB). Among these, Mono exhibited the highest number of vRNA transcripts per cell (UMI), followed by T cells, B cells, MΦ, DC, and FB (Fig. 2, C and D, and fig. S4B). Moreover, at 5 dpi, these immune cell types showed statistically significant increases in viral UMI counts in GA/W22-145E/22-infected cells compared to KR/W811/21-infected ones in cervical LNs (Fig. 2E). Multiplex fluorescence imaging of cervical LNs revealed early vRNA detection in GA/W22-145E/22-infected ferrets by 2 dpi, peaking at 4 dpi and declining by 6 dpi. In contrast, KR/W811/21-infected ferrets showed only minimal vRNA at 4 dpi (Fig. 2F). Notably, vRNA in GA/W22-145E/22-infected ferrets frequently colocalized with CD8+ T cells and CD20+ B cells. To assess systemic dissemination, cervical LNs, inguinal LNs, iliac LNs, and mesenteric LNs were analyzed at 4 dpi. Although vRNA in KR/W811/21-infected ferrets remained restricted to the cervical LNs, GA/W22-145E/22 disseminated to all examined LNs, including mesenteric sites (Fig. 2G). The cellular composition was similar across LNs, mostly with T and B cells (Fig. 2, H and I). Despite this, UMAP visualization revealed vRNA in various immune cell populations in GA/W22-145E/22-infected tissues, whereas KR/W811/21-infected tissues remained largely negative (Fig. 2, J and K). Among GA/W22-145E/22-infected cell types, Mono exhibited the highest per-cell viral UMI counts, followed by T cells, DC, B cells, and MΦ in both mesenteric and peripheral LNs (fig. S4C), with statistically significant increases compared to KR/W811/21-infected cells in Mono, B cells, and MΦ (Fig. 2L). Collectively, these results indicate that immune cells including Mono, MΦ, T cells, and B cells consistently harbored markedly higher viral loads across the LNs. To determine whether this broad cellular tropism was consistent in other target tissues, scRNA-seq analysis was extended to the lungs. Similar to observations in the LNs, GA/W22-145E/22-infected lungs exhibited a higher number of virus-infected cells and significantly elevated per-cell normalized viral UMI counts across multiple immune cell types (fig. S5). Notably, immune cells including B cells, T cells, MΦ, and neutrophils were disproportionately represented among vRNA-positive cells compared to KR/W811/21-infected lungs, suggesting their key role in viral replication and dissemination (figs. S3D and S5F).
Fig. 2. Cellular tropism of clade 2.3.4.4b H5N1 viruses in LNs.
(A to E) scRNA-seq analysis of ferret cervical LNs at 3 and 5 dpi. (A) UMAP of major cervical LN cell types (MΦ, macrophage; Mono, monocyte; DC, dendritic cell; FB, fibroblast). (B) Changes in cell composition. (C) Distribution of virus-positive cells (red dots). (D) Number of infected cells, (E) Comparison of per-cell viral UMIs. (F) Multiplex immunofluorescence at 2, 4, and 6 dpi showing H5N1 RNA (red), CD8+ T cells (green), CD20+ B cells (purple); white arrows indicate vRNA colocalizing with CD8+, triangles with CD20+; italicized markers indicate RNA probes; nonitalicized indicate antibody detection. Scale bars, 50 μm. (G) RNAscope of cervical, inguinal, iliac, and mesenteric LNs at 4 dpi; black triangles mark virus-positive cells. Scale bars, 100 μm. (H to L) scRNA-seq analysis of ferret peripheral and mesenteric LNs at 4 dpi. (H) UMAP of major peripheral and mesenteric LN cell types (MΦ, macrophage; Mono, monocyte; Neu, neutrophil; DC, dendritic cell). (I) Changes in cell composition. (J) Distribution of virus-positive cells (red dots). (K) Number of infected cells. (L) Comparison of per-cell viral UMIs. Data in [(E) and (L)] analyzed by Kruskal-Wallis with Dunnett’s test. *P < 0.05; **P < 0.01; ***P < 0.001; ****P < 0.0001.
PB2478I and NP450N as key drivers of immune cell infection and virulence
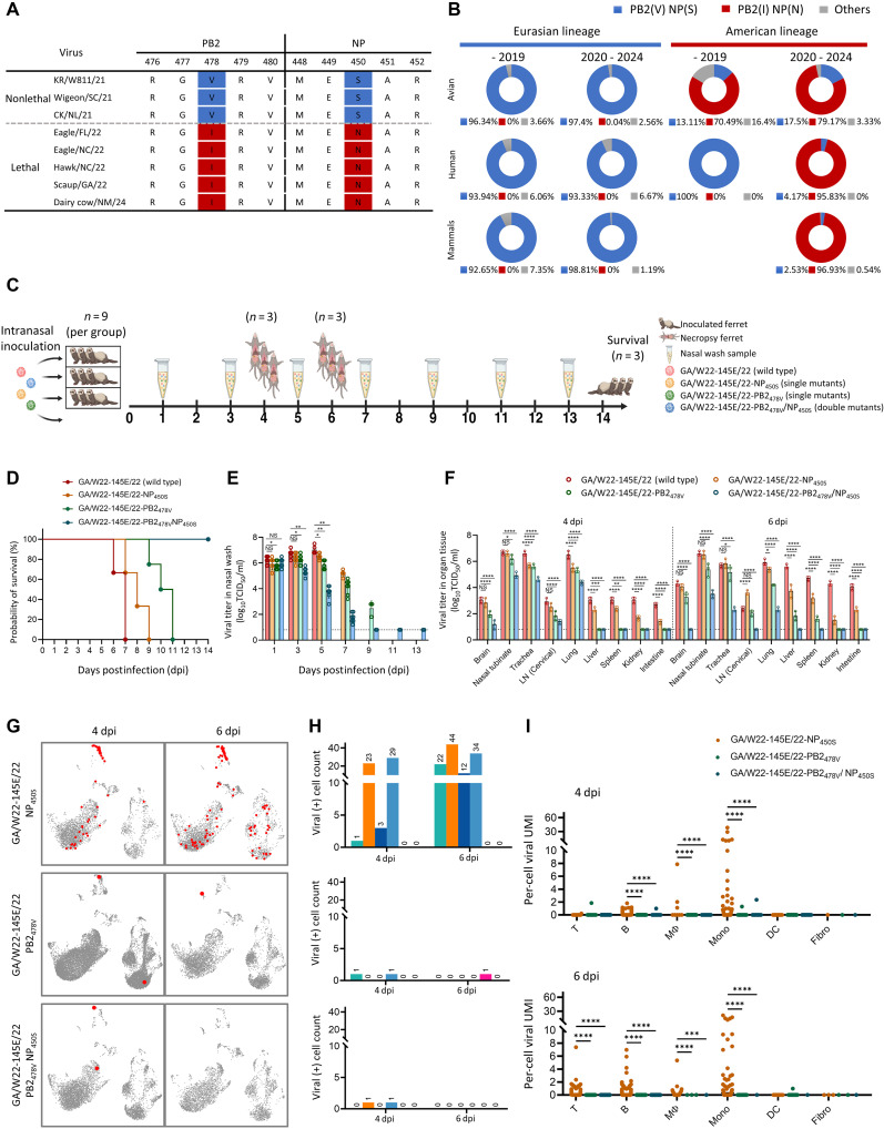
Building on the findings that the GA/W22-145E/22 virus increases pathogenicity through immune cell infection and systemic dissemination, we investigate the genetic basis of this heightened virulence. Through comparative genomic analysis of clade 2.3.4.4b H5N1 viruses, including strains previously reported to cause high lethality in ferrets (6, 16), we identified two key mutations, PB2478I and NP450N, that are associated with enhanced virulence in ferrets (Fig. 3A). Analysis of 16,749 H5N1 sequences derived from avian, mammalian, and human hosts, obtained from GenBank and GISAID revealed that PB2478I and NP450N were rare in EA lineage viruses, appearing in avian isolates only 0.04% of cases, and absent in mammalian and human isolates. In contrast, these mutations were common in NAm lineage viruses, with 70.49% of pre-2019 avian isolates carrying both residues. Their prevalence has surged in recent isolates (2020 to 2024), reaching 96.93% in mammalian and 95.83% in human cases (Fig. 3B). Notably, analysis of 1315 bovine derived H5N1 sequences from 2024 to 2025 revealed that 99.54% harbored both mutations, underscoring their widespread emergence in livestock (Fig. 3A and fig. S7A). This pattern suggested that these residues may contribute to enhanced pathogenicity and thus warranted further functional investigation.
Fig. 3. Phenotypic characterization of PB2-478 and NP-450 mutations in H5N1 virus pathogenicity.
(A) Sequence analysis of lethal versus nonlethal H5N1 strains; PB2-478 and NP-450 highlighted (blue, nonlethal; red, lethal). (B) Distribution of PB2-478 and NP-450 variants among avian, human, and mammalian isolates; pie charts depict residue frequencies. PB2478V/NP450S in blue; PB2478I/NP450N in red. (C) Experimental design: ferrets (n = 9 per group) infected with wild-type (GA/W22-145E/22: PB2478I and NP450N) and mutant H5N1 viruses carrying NP450S, PB2478V, or double mutations (NP450S/PB2478V); three ferrets from each group were euthanized at 4 and 6 dpi, three monitored to 14 dpi. (D) Survival rates. (E) Viral titers in nasal washes. (F) Viral loads in organs at 4 and 6 dpi. (G to I) scRNA-seq analysis of ferret cervical LNs at 4 and 6 dpi. (G) Distribution of virus-positive cells (red dots). (H) Number of infected cells. (I) Comparison of per-cell viral UMIs (MΦ, macrophage; Mono, monocyte; DC, dendritic cell; FB, fibroblast). Data in [(E) and (F)] means ± SD; two-way ANOVA with Dunnett’s test; data in (I) Kruskal-Wallis with Dunnett’s test. *P < 0.05; **P < 0.01; ***P < 0.001; ****P < 0.0001. Created in BioRender. Yu, M. (2025) https://BioRender.com/ze4zzwx [applies to (C)].
To functionally assess the role of these mutations, we generated three mutant viruses with the backbone of GA/W22-145E/22 to revert these residues to less pathogenic forms: GA/W22-145E/22-PB2478V, GA/W22-145E/22-NP450S, and the double mutant GA/W22-145E/22-PB2478V/NP450S. Pathogenicity was evaluated by infecting ferrets with 105.5 TCID50/ml of the wild-type and mutant viruses (Fig. 3C). Ferrets infected with wild-type GA/W22-145E/22 (PB2478I/NP450N) succumbed to infection by 7 dpi. Single mutants (GA/W22-145E/22-PB2478V or GA/W22-145E/22-NP450S) exhibited delayed mortality, with all ferrets succumbing by 9 to 10 dpi. Ferrets infected with the double mutant GA/W22-145E/22-PB2478V/NP450S survived the study period, indicating significantly reduced virulence (Fig. 3D and fig. S2, C and D). Viral titers in nasal washes revealed that, whereas single mutants maintained high titers until death, the double mutant showed peak replication at 1 dpi, followed by a steady decline, with no detectable virus by 9 dpi (Fig. 3E). Tissue analysis highlighted stark differences: Wild-type and single mutants replicated in multiple systemic organs, including the brain and cervical LNs, whereas the double mutant’s replication was restricted to respiratory tissues (nasal turbinate, trachea, and lungs), with no viral presence in extrapulmonary sites at 6 dpi (Fig. 3F).
To evaluate the stability and fitness of these mutations during in vivo infections, we conducted next-generation sequencing (NGS) on vRNA isolated from nasal washes at 1, 3, 5, and 7 dpi. Although NP450S and PB2478V/NP450S mutations remained genetically stable throughout the infection period, the PB2478V in the GA/W22-145E/22-PB2478V group showed progressive reversion to the wild-type PB2478I, reaching 32.42% at 3 dpi, 67.58% at 5 dpi, and 92.17% at 7 dpi (fig. S5). This reversion likely contributed to the delayed lethality in this group, suggesting that PB2478I may enhance virulence, whereas NP450N could support viral replication fitness.
To further demonstrate how PB2478I and NP450N influence immune cell infection, scRNA-seq analysis was performed on cervical LN tissues at 4 and 6 dpi. The NP450S mutant exhibited similar vRNA patterns of wild-type GA/W22-145E/22 in T cells, B cells, MΦ, and Mono, with Mono harboring the highest viral loads at 6 dpi.
In contrast, ferrets infected with PB2478V or the double mutant displayed markedly reduced numbers of virus-positive immune cells, with minimal UMI counts and almost undetectable vRNA (Fig. 3, G and H, and fig. S4D). In addition, statistical comparisons of GA/W22-145E/22-infected cells with the NP450S mutant, PB2478V mutant, and double mutant viruses revealed that cells infected with PB2478V mutant and double mutant exhibited significantly lower per-cell viral UMI counts in B cell, MΦ, and Mono at 4 dpi and T cell, B cell, MΦ, and Mono at 6 dpi, compared to those infected with NP450S mutant. (Fig. 3I). These findings demonstrate that PB2478I and NP450N residues are critical genetic determinants of immune cell infection, systemic dissemination, and enhanced pathogenicity in GA/W22-145E/22 virus.
Impact of PB2 and NP mutations on milk-mediated transmission
Genetic characterization of NAm clade 2.3.4.4b H5N1 viruses demonstrated that bovine-associated strains (dairy cattle/NM/24) cluster closely with GA/W22-145E/22 in the PB2, PB1, HA, NP, NA, and M gene segments (fig. S1, A and C) and commonly harbor PB2478I and NP450N mutations (Fig. 3A). Given that these mutations are associated with enhanced immune cell infection and systemic dissemination, we hypothesized that GA/W22-145E/22 may also target mammary gland tissues, potentially enabling vertical transmission via milk.
To test this, we evaluated viral replication and transmission in lactating ferrets and bovine mammary gland organoids (BMGOs). Lactating ferrets (n = 3 per group) were intranasally infected with 105.5 TCID50/ml of each wild-type GA/W22-145E/22 (PB2478I/NP450N), single mutant (NP450S or PB2478V), double mutant (PB2478V/NP450S), or KR/W811/21. Nasal washes and milk samples were collected at 1, 3, and 5 dpi to monitor viral shedding. At 6 dpi, viral titers were also assessed in the maternal brain, nasal turbinates, lungs, and mammary gland tissues, as well as in the brain, nasal turbinates, and lungs of suckling offspring. Infectious virus was detected from the offspring of the wild-type (6/7), NP450S (5/7), and PB2478V (2/6) groups but not from the PB2478V/NP450S (0/5) and KR/W811/21 (0/5) groups, indicating mutation-dependent vertical transmission via milk (Fig. 4A). All infected lactating ferrets showed virus shedding in nasal washes, confirming successful infection (Fig. 4B). Viral titers in milk were high in the wild-type and NP450S groups, indicating efficient viral shedding (Fig. 4C). Consistently, the virus was also detected in the mammary glands of these groups, suggesting that viral replication in mammary tissue precedes shedding into milk (Fig. 4D). In the PB2478V group, the virus was detectable in both milk and mammary glands but at substantially lower levels. In contrast, no virus was detected in either milk or mammary glands in the PB2478V/NP450S double mutant group or the KR/W811/21 group in this intranasal infection experiment, indicating a complete lack of viral dissemination to these compartments. Consistently, viral titers in the brain, nasal turbinates, and lungs were detected in infected offspring from the wild-type, NP450S, and PB2478V groups but not in those from the PB2478V/NP450S group and the KR/W811/21 group (Fig. 4E). RNAscope analysis further supported the presence of viral replication in the mammary glands of the wild-type and NP450S groups, limited replication in the PB2478V group, and an absence of replication in the PB2478V/NP450S group and the KR/W811/21 group (Fig. 4F).
Fig. 4. Vertical transmission and tissue tropism of wild-type and mutant H5N1 viruses in lactating ferrets.
(A) Schematic overview of viral dissemination in the offspring of lactating ferrets at 6 dpi with GA/W22-145E/22, GA/W22-145E/22-NP450S, GA/W22-145E/22-PB2478V, GA/W22-145E/22-PB2478V/ NP450S, and KR/W811/21 viruses. Pink offspring icons indicate virus detection in the brain, lungs, and nasal turbinates, whereas gray offspring icons represent the absence of detectable virus in each respective tissue. (B) Viral titers in nasal wash samples from lactating ferrets collected at 1, 3, and 5 dpi. (C) Viral titers in milk collected from lactating ferrets at 1, 3, and 5 dpi. (D) Viral titers in brain, nasal turbinates, lung, and mammary gland tissues of lactating ferrets at 6 dpi. (E) Viral titers in the brain, nasal turbinates, and lungs of offspring collected at 6 dpi from lactating ferrets infected with GA/W22-145E/22, GA/W22-145E/22-NP450S, GA/W22-145E/22-PB2478V, GA/W22-145E/22-PB2478V/ NP450S, and KR/W811/21 viruses. (F) RNAscope analysis of mammary glands collected from lactating ferrets at 6 dpi, detecting vRNA. Scale bars, 100 μm. Data in [(B) to (E)] represent means ± SD. Statistical significance was determined by two-way ANOVA with Dunnett’s multiple comparisons test; *P < 0.05, **P < 0.01, ***P < 0.001, and ****P < 0.0001. Created in BioRender. Kim, Y. (2025) https://BioRender.com/9c9iqd3 [applies to (A)].
To investigate the relevance of our findings in the context of recent H5N1 outbreaks in NAm dairy cows, we analyzed genomic data from bovine-derived clade 2.3.4.4b H5N1 viruses, focusing on the prevalence of PB2478I and NP450N mutations (Fig. 3A and figs. S1 and S7A). This analysis revealed that the vast majority of recent bovine isolates harbor both PB2478I and NP450N substitutions, suggesting a potential role for these mutations in mammalian adaptation. To further evaluate viral infectivity, BMGOs were infected with the wild-type GA/W22-145E/22 strain as well as PB2 and NP mutant derivatives. All viruses successfully infected the organoids, demonstrating susceptibility of bovine mammary epithelium to clade 2.3.4.4b H5N1 infection. Although all viruses demonstrated the capacity for productive replication, GA/W22-145E/22 showed significantly enhanced replication kinetics across all time points, with markedly higher viral titers compared to its mutant variants and KR/W811/21 in 48 hours postinfection (fig. S7, C and D). To further investigate host susceptibility, lectin-based staining of mammary gland tissues from lactating ferrets revealed coexpression of both α2,3-linked and α2,6-linked sialic acid receptors in the mammary epithelium (fig. S8), indicating that this tissue is permissive to viruses capable of using either avian- or human-type receptors (17, 18). These findings, together with the enhanced replication and dissemination capacity of GA/W22-145E/22, suggest that the PB2478I and NP450N mutations facilitate systemic spread through immune cell infection, ultimately enabling mammary gland colonization and raising the possibility of milk-mediated vertical transmission.
Mechanistic insights into immune cell replication of PB2478I and NP450N mutant viruses
To elucidate the functional significance of the PB2478I and NP450N mutations in the NAm GA/W22-145E/22 H5N1 strain, we first compared the replication kinetics of RG-derived viruses across a diverse panel of avian and mammalian cell lines. These included chicken fibroblast (DF-1), chicken embryonic fibroblast (CEF), Madin-Darby canine kidney (MDCK), mouse neuroblastoma (Neuro-2a), and human respiratory epithelial (A549 and Calu-3) cells. In all tested cell types, GA/W22-145E/22 harboring PB2478I and NP450N exhibited significantly higher viral titers than the EA KR/W811/21 strain from 12 to 48 hours postinfection, indicating a consistent replication advantage that was independent of species or cell origin (Fig. 5A).
Fig. 5. PB2478I and NP450N mutation of viruses reduce virus replication.
(A) Comparison of viral growth curves between wild-type and mutant H5N1 viruses in avian and mammalian origin cells. (B) Comparison of polymerase activity between wild-type and mutant H5N1 viruses in HEK293T cells. (C) Comparison of viral growth curves between wild-type and mutant H5N1 viruses in FLCs. (D) Comparison of viral growth curves between wild-type and mutant H5N1 viruses in ferret splenocytes. (E) Quantification of cRNA, mRNA, and vRNA levels in FLCs following infection with wild-type and mutant H5N1 viruses, measured by qPCR at 1, 6, 12, 24, and 48 hours postinfection. (F) Quantification of cRNA, mRNA, and vRNA levels in ferret splenocytes following infection with wild-type and mutant H5N1 viruses, measured by qPCR at 1, 6, 12, 24, and 48 hours postinfection. (G) Sorted ferret CD4+, CD8+, CD11b+, and CD79a+ cells were infected with influenza viruses, and cRNA, mRNA, and vRNA levels were quantified by qPCR. (H) Ferret splenocytes were infected with influenza viruses, and the percentage of NS1+ immune cells was determined by flow cytometry. Data in [(A) to (H)] represent means ± SD. Statistical significance was determined by two-way ANOVA with Dunnett’s multiple comparisons test; *P < 0.05, **P < 0.01, ***P < 0.001, and ****P < 0.0001. hpi, hours postinfection.
To investigate the underlying mechanism, we conducted minigenome assays in human embryonic kidney (HEK) 293T cells. The GA/W22-145E/22 polymerase complex showed significantly enhanced activity compared to that of KR/W811/21 or the mutant viruses, implicating PB2478I and NP450N in increased vRNA synthesis efficiency (Fig. 5B). This effect was conserved in a bovine-derived H5N1 strain carrying the same mutations and further amplified by the addition of PB2E627K, suggesting an additive interaction between PB2478I, NP450N, and known adaptation markers (fig. S10A). To determine whether this effect was host specific, minigenome assays were also performed in human (HEK293T and A549), canine (MDCK), and monkey (Vero) cell lines. In all cell types, the combination of PB2478I and NP450N consistently enhanced polymerase activity, indicating their broad functional relevance across species and cell lineages (Fig. 5B and fig. S10B).
We next evaluated whether these mutations influenced viral replication in ferret-derived lung epithelial cells (FLCs) and immune cells. GA/W22-145E/22 replicated more efficiently than KR/W811/21 and the mutant viruses in both FLCs and splenocytes, as evidenced by significantly higher viral titers at 12 to 48 hours postinfection (Fig. 5, C and D). Quantitative reverse transcription polymerase chain reaction (RT-PCR) further confirmed elevated levels of complementary RNA (cRNA), mRNA, and vRNA in GA/W22-145E/22-infected cells. Notably, whereas vRNA and cRNA increased steadily over time, mRNA levels peaked at 6 hours postinfection and subsequently declined, reflecting coordinated regulation of viral transcription and replication (Fig. 5, E and F).
To further characterize the immune cell subsets supporting replication within splenocytes, we performed infection studies using sorted immune populations. These analyses revealed robust replication of GA/W22-145E/22 in CD4+ T cells, CD8+ T cells, CD11b+ myeloid cells, and CD79a+ B cells, as shown by elevated cRNA, mRNA, and vRNA levels relative to the mutant viruses (Fig. 5G). Flow cytometry confirmed significantly higher infection rates in CD4+ T, CD8+ T, CD79a+ B cells, and CD11b+ myeloid cells for the wild-type virus compared to KR/W811/21 and mutant strains (Fig. 5H and fig. S9). These results were further supported by transmission electron microscopy (TEM), which visualized active viral replication and the production of progeny virions in CD4+, CD8+, and CD11b+ immune cells infected with GA/W22-145E/22 (fig. S10C).
Given the broad immune cell tropism observed in ferrets, and the rising number of human H5N1 cases in North America (19), we next examined whether similar replication patterns occur in human immune cells. In THP-1 monocyte cell lines, wild-type GA/W22-145E/22 and the NP450S single mutant exhibited the most efficient replication kinetics within 24 hours, as indicated by high cRNA and vRNA copy numbers. In contrast, the PB2478V and PB2478V/NP450S double mutants showed delayed and attenuated replication (fig. S10, D and E). Likewise, human peripheral blood mononuclear cells (PBMCs) infected with GA/W22-145E/22 showed significantly greater replication evidenced by higher cRNA, mRNA, and vRNA levels than those infected with KR/W811/21 (fig. S10, D and E). Immunostaining revealed robust NS1 protein expression in T and B cells following GA/W22-145E/22 infection, whereas KR/W811/21 and mutant viruses showed limited expression. Notably, replication in CD11b+ myeloid cells was comparable across all groups (fig. S10F).
Together, these data demonstrate that PB2478I and NP450N function synergistically to enhance polymerase activity, vRNA synthesis, and replication efficiency in both epithelial and immune cells across multiple host species. These mutations markedly broaden viral cell tropism, particularly in immune cells, and likely contribute to the heightened pathogenicity and systemic dissemination observed for the NAm GA/W22-145E/22 virus.
Infection route determines viral replication kinetics and tissue dissemination
To investigate how the route of infection influences viral replication and dissemination, ferrets were inoculated with GA/W22-145E/22 or KR/W811/21 via the intranasal or intramammary gland route (Fig. 6A). GA/W22-145E/22-infected ferrets exhibited consistent clinical signs across both inoculation routes, including sustained fever and progressive weight loss. In contrast, KR/W811/21 induced only mild weight loss and transient fever following intranasal infection and caused negligible symptoms after intramammary gland inoculation (fig. S11). Viral titers in nasal washes confirmed enhanced replication of GA/W22-145E/22 compared to KR/W811/21 at 3 and 5 dpi following intranasal inoculation (Fig. 6B). Notably, intramammary gland inoculation with GA/W22-145E/22 also resulted in detectable viral shedding in nasal washes by 3 dpi, with titers increasing by 5 dpi, indicating dissemination from the mammary gland to the upper respiratory tract. In contrast, no virus was detected in nasal washes from KR/W811/21-infected ferrets following intramammary gland inoculation (Fig. 6C). At 5 dpi, GA/W22-145E/22 exhibited broad tissue dissemination regardless of the infection route, with virus detected in the nasal turbinates, brain, lungs, mammary glands, and LNs. In contrast, KR/W811/21 was detected only in the nasal turbinates, trachea, and lungs after intranasal inoculation, whereas intramammary gland inoculation resulted in detection in the lungs, liver, kidneys, spleen, mammary glands, and intestines, indicating limited spread from the site of inoculation to distal tissues. GA/W22-145E/22, by comparison, disseminated broadly regardless of inoculation route (Fig. 6, D and E). RNAscope analysis supported these findings, showing extensive vRNA in mammary tissues of GA/W22-145E/22-infected ferrets for both routes, but only weak signals for KR/W811/21 after intramammary gland inoculation and none after intranasal inoculation (Fig. 6F). These findings confirm that GA/W22-145E/22 is capable of robust replication and systemic dissemination irrespective of the entry route, whereas KR/W811/21 exhibits limited tropism strongly influenced by the site of inoculation.
Fig. 6. Route of infection affects replication dynamics and tissue tropism of H5N1 viruses in ferrets.
(A) Schematic of the experimental design. Ferrets were infected with clade 2.3.4.4b H5N1 viruses (GA/W22-145E/22 or KR/W811/21) intranasal or intramammary gland routes (n = 2 per group). Nasal washes were collected every other day from 1 to 5 dpi, and tissues were harvested at 5 dpi. (B and C) Comparison of virus titers in nasal wash samples collected at 1, 3, and 5 dpi of KR/W811/21- and GA/W22-145E/22-infected ferrets. (B) Intranasal route. (C) Intramammary gland route. (D and E) Comparison of virus titers in organ tissues collected at 5 dpi of KR/W811/21- and GA/W22-145E/22-infected ferrets. (D) Intranasal route. (E) Intramammary gland route. (F) RNAscope analysis of ferret mammary gland collected at 5 dpi following infection with KR/W811/21 and GA/W22-145E/22 clade 2.3.4.4b H5N1 viruses. Scale bars, 50 μm. Data in [(B) to (E)] represent means ± SD. Statistical significance was determined by two-way ANOVA with Dunnett’s multiple comparisons test; **P < 0.01, ***P < 0.001, and ****P < 0.0001. Created in BioRender. Yu, M. (2025) https://BioRender.com/tn6cs4q [applies to (A)].
DISCUSSION
In this study, we used scRNA-seq to investigate the in vivo cellular tropism of H5N1 viruses, revealing that the NAm GA/W22-145E/22 strain extensively infects diverse immune cell subsets in ferrets. Although scRNA-seq has previously been applied to study influenza virus infections (20, 21), our work provides detailed insights into immune cell involvement in the systemic dissemination of clade 2.3.4.4b H5N1 viruses. GA/W22-145E/22 demonstrated markedly broader immune cell tropism and enhanced replication efficiency compared to the EA KR/W811/21 strain, consistent with its capacity for neuroinvasion and 100% mortality in the ferret model. Initial analyses showed elevated vRNA in Mono, T cells, and B cells following infection with both strains, but we recognize that within-group comparisons may have overstated subset-specific differences. To address this, we reanalyzed the data using total cell–normalized cross-strain comparisons (22, 23), which confirmed that GA/W22-145E/22 consistently harbored higher viral loads across major immune cell types. Quantification of both infected cell frequency and per-cell viral UMI counts further supported the conclusion that the GA strain exhibits a broad infection profile, likely reflecting increased replication capacity rather than strict cell type specificity.
It is important to note the technical limitations of droplet-based scRNA-seq platforms, which tend to underrepresent cell types with low RNA content or high dissociation sensitivity (24–27). In virally infected lungs, epithelial subsets, especially ciliated and secretory cells, are particularly prone to underrecovery (28). Similarly, neutrophils were underrepresented in lymphoid tissues due to their fragile nature and low RNA yield. To address this, we performed complementary in vitro infections using FLCs and splenocytes. Although all tested viruses replicated more efficiently in FLCs, only GA/W22-145E/22 showed significantly broader infection across multiple immune cell types in splenocytes, supporting a model in which immune cell tropism contributes to its systemic spread. The ability of GA/W22-145E/22 to replicate efficiently in human PBMCs and THP-1 monocytes further underscores its zoonotic potential. Although the internal genes of GA/W22-145E/22 (PB2, PB1, PA, and NP) originate from NAm LPAI viruses, only PB2 and NP encode unique, nonconserved mutations, PB2478I and NP450N, that are absent in KR/W811/21 but prevalent in mammalian and human H5N1 isolates in North America. These observations led us to investigate PB2 and NP as key molecular determinants of enhanced replication and virulence.
Mechanistically, PB2-478 resides in the cap-binding domain, essential for the cap-snatching mechanism of viral transcription, and has been previously linked to host adaptation, plaque morphology, and temperature sensitivity (29, 30). Although prior studies suggest that PB2I478V may attenuate replication in swine cells, we interpret these discrepancies as evidence of host- and lineage-specific modulation. In our system, PB2478I promoted enhanced replication in mammalian cells, suggesting its context-dependent role shaped by host factors and polymerase subunit interactions. NP-450, meanwhile, lies adjacent to RNA binding and nuclear export domains, implicating this residue in replication and genome trafficking (31). Using RG, we showed that reverting PB2478I and NP450N to EA-like residues (V and S, respectively) significantly attenuated polymerase activity, immune cell infection, and in vivo dissemination. Although gain-of-function experiments in the KR/W811/21 backbone are limited by biosafety regulations, our loss-of-function approach in the GA/W22-145E/22 background provided strong mechanistic insight.
Our phylogenetic and epidemiological analyses show that PB2478I and NP450N are increasingly detected in NAm H5N1 strains, including those isolated from bovines and humans. In vivo, GA/W22-145E/22 disseminated broadly to multiple tissues, including the brain and mammary glands, regardless of whether the inoculation was intranasal or intramammary gland. In contrast, KR/W811/21 remained largely confined to the primary infection site, highlighting the enhanced barrier-crossing ability of the GA/W22-145E/22 virus. This suggests that GA/W22-145E/22 is capable of exploiting both conventional (respiratory) and unconventional (mammary) routes of pathogenesis and transmission.
The combination of immune cell infection, systemic dissemination, neurovirulence, and milk-mediated transmission reflects a multifaceted pathogenic potential. Although our study implicates immune cell replication as a major driver of dissemination, further mechanistic work is warranted. One promising future strategy is the use of cell type–specific microRNA target sequences within the viral genome to selectively restrict replication in hematopoietic or other defined lineages (32–34). This approach has successfully revealed immune cell contributions to pathogenesis in other influenza models and could clarify the functional role of tropism in H5N1 dissemination.
Recent studies have shown that EA H5N1 viruses can infect bovine mammary epithelium and be shed in milk (35), suggesting that milk-mediated transmission is not exclusive to NAm strains. In this study, direct intramammary inoculation with KR/W811/21 in ferrets resulted in detectable viral replication in the mammary gland, but virus titers were not high as those of GA/W22-145E/22 (Fig. 6E). These differences may be explained by a combination of factors, including genetic differences of key viral proteins of tested EA clade 2.3.4.4b H5N1 viruses and differences in experimental design setting (infection doses) between bovine organoids and ferret models. Nevertheless, consistent with a previous bovine study (36), we confirmed the presence of both α2,3-linked and α2,6-linked sialic acid receptors in lactating ferret mammary glands (fig. S8), supporting their susceptibility to diverse EA clade 2.3.4.4b H5N1 viruses in mammalian glands. Notably, GA/W22-145E/22 exhibited additional features, including immune cell tropism and neuroinvasion, not reported for EA strains, which may contribute to its broader tissue dissemination. Although our bovine mammary organoid model confirmed susceptibility of bovine mammary epithelium to clade 2.3.4.4b H5N1 viruses, it was used as an exploratory system to reflect recent epidemiological concerns and not as a direct model for zoonotic transmission risk. Future studies using bovine-derived H5N1 isolates and assessing the functional impact of additional PB2 and NP mutations will be necessary to evaluate true cross-species potential.
In summary, we identify PB2478I and NP450N as key molecular determinants of virulence in the GA/W22-145E/22 strain. These mutations drive immune cell–mediated systemic spread, neuroinvasion, and potential vertical transmission. Our findings highlight the evolving pathogenic landscape of NAm clade 2.3.4.4b H5N1 viruses and underscore the urgent need for active surveillance, preparedness, and targeted interventions to mitigate zoonotic and pandemic threats.
MATERIALS AND METHODS
RG virus production
The eight gene segments of A/Lesser Scaup/Georgia/W22-145E/2022 (GA/W22-145E/22) (NCBI accession nos. OP470788, OP470787, OP470786, OP470785, OP470784, OP470783, OP470782, and OP470781), genes were synthesized, and A/Common Teal/Korea/W811/2021 (KR/W811/21) (GISAID accession nos. EPI1950412, EPI1950413, EPI1950414, EPI1950415, EPI1950416, EPI1950417, EPI1950418, and EPI1950419) were amplified and cloned into the pHW2000 plasmid vector using a plasmid-based RG system) (37). To evaluate the PB2I478V and NPN450S substitution, the GA/W22-145E/22-PB2478V, GA/W22-145E/22-NP450S, and GA/W22-145E/22-PB2478V/NP450S viruses were generated by site-directed mutagenesis (Invitrogen, A13282). Recombinant GA/W22-145E/22, KR/W811/21, GA/W22-145E/22-PB2478V, GA/W22-145E/22-NP450S, and GA/W22-145E/22-PB2478V/NP450S viruses were generated using an eight-plasmid RG system, as previously described (37). Briefly, cocultured HEK293T and MDCK cells were transfected with eight plasmids, and the cells were incubated in Opti-MEM containing tosylsulfonyl phenylalanyl chloromethyl ketone (TPCK)-treated trypsin at 37°C for 48 to 72 hours to allow for virus rescue. Following virus rescue, the supernatant was used to inoculate 11-day-old specific pathogen–free (SPF) embryonated chicken eggs. After incubation at 35°C for 36 to 48 hours, allantoic fluids were collected, clarified, and stored at −80°C. Viral titers were measured by hemagglutination assay. Furthermore, full sequencing was conducted on the rescued viruses (GA/W22-145E/22, KR/W811/21, GA/W22-145E/22-PB2478V, GA/W22-145E/22-NP450S, and GA/W22-145E/22-PB2478V/NP450S), as well as on viruses before and after in vivo and in vitro use, to ensure the absence of unwanted mutations.
Cell culture and infection
MDCK cells [American Type Culture Collection (ATCC) and CCL-34] were maintained in minimal essential medium (MEM) supplemented with 5% heat-inactivated fetal bovine serum (FBS; Thermo Fisher Scientific) and penicillin-streptomycin (100 U/ml and 100 μg/ml, respectively; Gibco). Mouse neuroblastoma (Neuro-2a) cells (ATCC, CCL-131) were maintained in MEM supplemented with 10% heat-inactivated FBS (Thermo Fisher Scientific) and penicillin-streptomycin (100 U/ml and 100 μg/ml, respectively; Gibco). CEF cells obtained from 12-day-old SPF chicken embryos, DF-1 cells (ATCC, USA), FLCs, HEK293T (ATCC, CRL-3216), and human lung epithelial Calu-3 and A549 cells were purchased from the Korean Cell Line Bank (KCLB) (Seoul, Korea, nos. 30055 and 10185) and were cultured in Dulbecco’s modified Eagle’s medium (DMEM; Gibco) with 10% FBS and penicillin-streptomycin. PBMCs (Sigma-Aldrich, HUMANHLPB-0002560), human acute monocytic leukemia (THP-1) cells (ATCC, TIB 202), and ferret splenocytes were maintained in RPMI 1640 medium (Gibco) supplemented with 10% FBS and antibiotics. All cells were incubated at 37°C in a humidified atmosphere with 5% CO2.
For virus infection, CEF, DF-1, Neuro-2a, MDCK, A549, and Calu-3 cells were washed with phosphate-buffered saline (PBS) or serum-free medium containing antibiotics and then infected with viruses at a multiplicity of infection (MOI) of 0.01 for 1 hour at 37°C. FLCs, ferret splenocytes, THP-1, and PBMCs were washed with PBS or serum-free medium containing antibiotics and then infected with viruses at an MOI of 1 for 1 hour at 37°C. Cells were harvested at designated time points for further analysis. All experiments involving the infectious H5N1 virus were conducted under biosafety level 3 (BSL-3) conditions.
Virus titration
Virus titration was performed using the TCID50 assay in MDCK cells. Virus-containing supernatants were 10-fold serially diluted in MEM, and 50 μl of each dilution was inoculated into confluent MDCK cells in 96-well plates, with three replicates per dilution. After 1 hour of virus adsorption at 37°C, the cells were washed with PBS to remove unbound virus and overlaid with serum-free MEM supplemented with penicillin-streptomycin and TPCK-treated trypsin (1 μg/ml; Worthington Biochemical). Plates were incubated at 37°C in a 5% CO2 atmosphere for 72 hours. Viral replication was evaluated by observing cytopathic effect in MDCK cells. To confirm and quantify viral titers, hemagglutination assays were conducted using 0.5% turkey red blood cells, and TCID50 values were calculated using the Reed-Muench method (38). The lower limit of virus detection was 0.8 log10 TCID50/ml.
Phylogenetic analysis
Representative sequences of H5N1 viruses were selected from GenBank and GISAID on the basis of sequence identity by BLAST along with other reference strains of different influenza viruses. Alignments of all influenza virus sequences were performed using Clustal X, and phylogenetic analyses were performed for all eight gene segments using the maximum likelihood method with 1000 bootstrap replicates implemented in MEGA 6.0 (39). Genetic distances between representative sequences were calculated using the Kimura two-parameter model, and phylogenetic trees were constructed independently for each genomic segment to estimate genetic diversity and the degree of gene reassortment (40).
Single-nucleotide polymorphism analysis
The distribution and frequency of various amino acids at PB2-478 and NP-450 among H5N1 viruses were investigated. To this end, PB2 and NP sequences from 16,749 H5N1 virus isolates originating from avian, mammalian, and human hosts were collected from GISAID and GenBank databases and analyzed using the single-nucleotide polymorphism analysis tool available at the Influenza Virus Database (https://bv-brc.org/).
Ferret infection experiments
In the initial study, male influenza-seronegative ferrets (16 to 18 weeks old, INSCIENCE) were intranasally inoculated under anesthesia with 105.5 TCID50/ml of GA/W22-145E/22 or KR/W811/21 virus (n = 24 per group). Postinoculation, body temperature and body weight were monitored daily for 14 days. Nasal washes were collected every other day from 1 to 13 dpi. At 2, 4, and 6 dpi, six ferrets per group were euthanized (n = 3 for virus titration and n = 3 for pathological analysis), and tissues including the brain, nasal turbinates, trachea, lungs, cervical LNs, liver, kidneys, spleen, intestine, and various LNs (inguinal, iliac, mesenteric, and peripheral) were collected for viral titration and histological examination. In addition, for scRNA-seq, one ferret per group was euthanized at 3 dpi and two ferrets per group at 5 dpi to collect brain, lungs, and cervical LN samples.
In the second study, designed to compare the pathogenicity of mutant viruses, male influenza-seronegative ferrets (16 to 18 weeks old, INSCIENCE) were intranasally inoculated with 105.5 TCID50/ml of GA/W22-145E/22-PB2478V, GA/W22-145E/22-NP450S, or GA/W22-145E/22-PB2478V/NP450S viruses (n = 9 per group). Body temperature and weight were monitored for 14 days. Nasal washes were collected every other day from 1 to 13 dpi. At 4 and 6 dpi, three ferrets per group were euthanized for tissue collection (brain, nasal turbinates, trachea, lungs, cervical LNs, liver, kidneys, spleen, and intestine), and cervical LNs were used for scRNA-seq. The remaining three ferrets in each group were observed to monitor survival.
The third study aimed to investigate milk-mediated virus transmission. Lactating influenza-seronegative female ferrets (2 to 3 weeks postpartum, INSCIENCE) were intranasally inoculated under anesthesia with 105.5 TCID50/ml of GA/W22-145E/22, GA/W22-145E/22-PB2478V, GA/W22-145E/22-NP450S, and GA/W22-145E/22-PB2478V/NP450S viruses (n = 3 per group). Each dam had between one and three offspring, resulting in a total of five to seven offspring per virus-infected group. At 6 hours postinfection, the inoculated lactating ferrets were reunited with their offspring for natural nursing. Nasal washes and milk samples were collected from the lactating ferrets at 1, 3, and 5 dpi for viral titration. At 6 dpi, both lactating ferrets and offspring were euthanized, and tissues were collected to assess viral dissemination. The brain, nasal turbinates, lungs, and mammary glands were collected from the lactating ferrets, whereas the brain, nasal turbinates, and lungs were sampled from the offspring.
The fourth study, designed to compare the pathogenicity of infection route in mammary gland. Influenza-seronegative female ferrets (6 weeks postpartum, INSCIENCE) were intramammary gland inoculated under anesthesia with 105.5 TCID50/ml of GA/W22-145E/22, and KR/W811/21 viruses (n = 2 per group). Nasal washes samples were collected from the ferrets at 1, 3, and 5 dpi for viral titration. At 5 dpi, both ferrets were euthanized, and tissues were collected to assess viral dissemination. The brain, nasal turbinates, trachea, lungs, cervical LNs, liver, kidneys, spleen, intestine, and mammary glands were collected from the ferrets. Viral titers from nasal washes, milk, and various tissues were measured using the TCID50 assay in MDCK cells.
Next-generation sequencing
NGS was performed to investigate the progressive sequence changes of the virus and to confirm the full sequences of the generated RG viruses. Nasal wash samples were collected at 1, 3, 5, and 7 dpi from ferrets infected with four virus variants (wild-type GA/W22-145E/22, GA/W22-145E/22-PB2478V, GA/W22-145E/22-NP450S, and GA/W22-145E/22-PB2478V/NP450S). Total RNA was extracted from nasal wash samples using the RNeasy Kit (Qiagen). Amplicons for sequencing were generated via RT-PCR using a primer set designed for NGS. In addition, to confirm the full sequences of the RG viruses, vRNA was extracted and amplified using the same RT-PCR approach. Purified products were subjected to NGS, and libraries were created with a Nextera XT DNA Library Preparation Kit (Illumina). The libraries were then run on the Miniseq platform (Illumina), using the 2 × 150 kit for a total of ∼300 cycles. Raw reads were processed in CLC Genomics Workbench v20 (QIAGEN). Adapter sequences and low-quality bases (Q < 30) were trimmed, and short reads (<50 base pairs) were removed. Filtered reads were then mapped to the GA/W22-145E/22 reference genome for downstream analysis.
Real-time PCR
vRNA was extracted using an RNeasy Mini Kit (Qiagen), and cDNA was synthesized using the SuperScript III reverse transcriptase (Invitrogen). Conventional real-time RT-PCR was performed as described. Briefly, 100 ng of RNA standard was mixed with 10 pmol each of primers specific for segment 5 RNA (vRNAtag; GGCCGTCATGGTGGCGAAT, cRNAtag; GCTAGCTTCAGCTAGGCATC, and mRNAtag; CCAGATCGTTCGAGTCGT). Real-time PCR [quantitative PCR (qPCR)] was performed using SYBR Green for Bio-Rad on a CFX Opus 96. Three microliters of a 10-fold dilution of the cDNA was added to the qPCR reaction mixture [5 μl of SYBR Green for Bio-Rad, 1 μl of forward primer (10 μM), and 1 μl of reverse primer (10 μM)]. The cycling conditions of the qPCR were 95°C for 10 min, followed by 40 cycles of 95°C for 15 s, and 60°C for 1 min (41).
Polymerase activity assay
Human HEK293T, A549, MDCK, and Vero cells were seeded in 24-well plates at an initial density of ~2 × 105 cells per well. Cells were cotransfected using the TransIT-LT1 transfection reagent (Mirus Bio), according to the manufacturer’s instructions. A total of 125 ng each of pcDNA3.1-based expression plasmids encoding the influenza A virus polymerase subunits PB2, PB1, and PA and 250 ng of pcDNA3.1 NP were used. To measure vRNA-dependent transcription and replication activity, 125 ng of a polI-driven firefly luciferase reporter plasmid was included. In addition, 12.5 ng of a cytomegalovirus-driven Renilla luciferase plasmid was cotransfected as an internal control to normalize transfection efficiency. Following a 24-hour incubation at 37°C with 5% CO2, the cells were washed with PBS and lysed for 30 min with 100 μl of lysis buffer (Promega). Following this, the cells were harvested and the luciferase activity was assayed by using the Promega luciferase assay system (42–44).
Immunohistochemistry
Immunohistochemistry (IHC) staining targeting the NS1 protein (Thermo Fisher Scientific, PA5-32243) of influenza A virus in ferret organs was performed on a Leica Bond RX automated staining instrument using the Bond Polymer Refine Detection System IHC protocol F (Leica Biosystems, DS9800) with the following modifications: A 20-min heat-induced epitope retrieval process was initiated using ER2, followed by a 20-min protein block and a 30-min primary antibody incubation at a 1/100 dilution. Following staining, the slides were dehydrated through graded alcohols, coverslips were added, and the slides were mounted. Stained slides were then digitally scanned using the PhenoImager slide scanner (AKOYA Bioscience) and analyzed using PhenoImager software.
RNAscope in situ hybridization
The presence of influenza virus RNA (NP) was detected using an NP-specific probe [Advanced Cell Diagnostics (ACD), 504141], and the resultant signals were then visualized using the RNAscope 2.5 HD Reagent Kit RED (ACD, 322360). In accordance with the manufacturer’s instructions, ferret organs were fixed in 4% neutral-buffered formalin, embedded, sectioned, and counterstained with Gill’s hematoxylin #1 (Polysciences, 24242-1000). Slides were viewed using an Olympus IX 71 (Olympus) microscope with DP controller software to capture images.
scRNA-seq preprocessing
The reference genome of domestic ferret (Mustela putorius furo) (ASM1176430v1.1; accession no. GCF_011764305.1) was downloaded from the NCBI genome database (https://ncbi.nlm.nih.gov/home/genomes/) and combined with the genome of H5N1 influenza KR/W811 isolate (GISAID accession nos. EPI1950412, EPI1950413, EPI1950414, EPI1950415, EPI1950416, EPI1950417, EPI1950418, and EPI1950419) obtained from GISAID (https://gisaid.org/) and the genome of the H5N1 influenza GA/W22-145E isolate (NCBI accession nos. OP470788, OP470787, OP470786, OP470785, OP470784, OP470783, OP470782, and OP470781) obtained from the NCBI Nucleotide database (https://ncbi.nlm.nih.gov/nuccore) (20). These genomes were then used to create transcriptome references using cellranger mkref function in 10x Genomics Cell Ranger (version 8.0.1) (45). Using the sequenced FASTQ files from individual ferret samples as input, the cellranger count algorithm aligned the reads, filtered cells, counted cell barcodes and UMIs and generated feature-cell barcode matrices. The feature-cell barcode matrices were analyzed using the R package Seurat (version 5.1.0) (46). To improve the data quality, we used SoupX package (version 1.6.2) (47) with default parameters to remove ambient RNA from each sample. Cells with a mitochondrial gene ratio exceeding 20% were removed from each sample. In addition, for cervical LN samples, which had an expected recovery of ~8000 or more cells, we excluded cells with fewer than 200 detected genes or fewer than 400 UMIs. Last, doublets were identified and excluded using the DoubletFinder package (version 2.0.4) (48).
Integration and clustering
After removing low-quality cells from quality control (QC), each qualified sample was normalized using the LogNormalize function (default setting), which divides each gene count by the total UMI count per cell and multiplies it by a scale factor of 10,000 (default setting) (49). A total of 2000 highly variable features were selected using the FindVariableFeatures function, and the data were subsequently scaled using the ScaleData function. These variable features were then used for principal components analysis (PCA). For dimensionality reduction, 30 principal components (PCs) were selected to perform PCA. Following this, samples from each tissue were integrated using an anchor-based canonical correlation analysis (CCA) integration method. The batch-corrected matrix was then used to construct a K-nearest neighbor (KNN) graph and identify clusters using the FingNeighbors and FindClusters functions. The same number of dimensions used in PCA was applied for visualizing tissue types using the UMAP method. After generating UMAPs for each tissue, we applied the resolution parameter for clustering, starting from low to high, to define both preliminary and precise cell annotation.
Cell cluster annotation
To identify cell cluster types, differentially expressed genes (DEGs) were calculated using FindMarkers function with the Wilcoxon rank sum test, comparing each cluster to all the other clusters. For cluster annotation, DEGs were filtered using the following criteria: P value < 0.05 and average log2(fold change) > 0.25. Cell clusters were annotated using a web-based tool called CellKB (version 2.9) (50), and the results were validated by confirming the expression of canonical marker genes on the basis of referenced studies.
Detecting vRNA in single-cell RNA data
To distinguish the virus-infected cells and uninfected cells, we calculated the viral UMI counts by summing the normalized values from all eight viral segments of each influenza isolate. Cells expressing at least one viral segment were defined as infected, whereas cells with no detectable viral segments were defined as uninfected. This definition of viral positive cell approach is based on a previously established method used in combined single-cell mapping of host and viral transcriptomes (20, 51).
Quantitative detection of vRNA in scRNA-seq data
To distinguish the virus-infected cells and uninfected cells, we calculated viral UMI counts relative to the total mapped UMIs and then summed the normalized values from all eight viral segments of each influenza strain. If the sum of normalized viral UMIs was greater than zero, cells were classified as infected, whereas cells with no detected viral segments were considered as uninfected. This viral positive cell identification approach is based on a previously established method used in combined single-cell mapping of host and viral transcriptomes (20, 51). The criteria of viral UMI cutoff were based on the study that demonstrated substantial cell-to-cell variability in vRNA transcriptional productivity, with many cells exhibiting very few viral transcripts (21). We extracted the barcodes of cells classified as infected at each time point and quantified the total number of barcodes of cells by cell type.
Per-cell viral UMI count comparisons
To evaluate the statistical significance of per-cell viral UMI counts between virus-infected samples, we analyzed differences within each cell type at each dpi using the Kruskal-Wallis test. Both virus-positive and virus-negative cells were included in these analyses to provide a comprehensive comparison. When significant differences were detected, Dunnett’s multiple comparisons test was performed for post hoc pairwise comparisons. The Bonferroni correction was applied to adjust for multiple comparisons. All these statistical analyses were performed using GraphPad Prism (version 10.2.3). A P value less than 0.05 was considered statistically significant.
Flow cytometry
For sorting immune cells, spleens from ferrets were homogenized, and Fc receptors were blocked with inactivated normal ferret serum. Splenocytes were stained with fluorescence-conjugated anti-ferret CD4, human CD8, and human CD11b antibodies. Ferret CD4+, CD8+, and CD11b+ cells were sorted using a FACSAria Fusion flow cytometer (BD Biosciences).
To identify virus replication in immune cells, ferret splenocytes and human PBMCs were infected with 1 MOI of viruses for 24 hours. Virus-infected cells were harvested and stained with fluorescence-conjugated anti-ferret CD4, human CD8, human CD11b, and human CD79a antibodies in ferret splenocytes, and anti-human CD3, human CD20, and human CD11b antibodies in human PBMCs. For virus detection, cells were stained with a fluorescence-conjugated anti-influenza virus NS1 antibody. Stained cells were acquired on a FACSymphony A3 flow cytometer (BD Biosciences) and analyzed using FlowJo software (BD Biosciences).
Transmission electron microscopy
Virus-infected ferret CD4+, CD8+, and CD11b+ cells were fixed with 2% glutaraldehyde/2% paraformaldehyde in 0.1 M phosphate buffer (pH 7.4) for 18 hours at 4°C and washed in 0.1 M phosphate buffer, postfixed with 1% OsO4 in 0.1 M phosphate buffer for 1 hour. Then, the gradually increasing concentrations of ethanol (50 to 100%) were used for dehydration. Specimens were infiltrated with propylene oxide for 10 min and embedded using a Poly/Bed 812 kit (Polysciences), polymerized at 60°C for 18 hours. Ultrathin sections (70 nm) were cut using an ultramicrotome (Ultracut-UCT, Leica) and double stained with 5% uranyl acetate and 1% lead citrate. The specimens were analyzed using a transmission electron microscope (JEOL, JEM-1010) at the acceleration voltage of 80 kV and photographed with a digital 2K charge-coupled device camera (EMSIS, RADIUS).
Establishment and maintenance of BMGOs
BMGOs were established as described previously for human mammary organoids (52, 53). Different regions of bovine breast tissues were harvested, chopped, washed with PBS, and digested with Pronase (2 mg/ml; Roche) together with amphotericin B (2.5 μg/ml; Gibco) and 2% penicillin-streptomycin (Gibco) for 4 hours at room temperature or overnight at 4°C. Cells were strained through a 100-μm cell strainer (Gibco) after adding 10% FBS to stop tissue digestion and washed three times with Advanced DMEM/F-12 (Gibco). The dissociated mammary cells were embedded in 50 μl of Matrigel (Corning) and plated onto a prewarmed 24-well plate (Corning). After solidification for 30 min, cells were cultured in mammary gland organoid growth medium, containing Advanced DMEM/F-12, GlutaMAX (Gibco), 10 mM Hepes (Gibco), penicillin/streptomycin (Gibco), Primocin (50 mg/ml; Invitrogen), 5 mM nicotinamide (Sigma-Aldrich), 1.25 mM N-acetylcysteine (Sigma-Aldrich), B-27 supplement (Gibco), 500 nM SB202190 (STEMCELL), 5 μM Y-27632 (STEMCELL), 500 nM A83-01 (STEMCELL), Noggin (100 ng/ml; PeproTech), FGF10 (20 ng/ml; PeproTech), FGF7 (5 ng/ml; PeproTech), R-Spondin 1 (250 ng/ml; PeproTech), and 5 nM Neuregulin 1 (PeproTech) as described previously (53). Culture media were changed every 2 to 3 days. Established BMGOs were passaged at 1:3 to 1:5 ratio every week by splitting sheared organoid pellet to seed in fresh Matrigel.
Virus infection and whole-mount immunostaining of mammary gland organoids
BMGOs were infected with various strains of H5N1 as described previously (54). Briefly, organoids were pelleted after dissolving Matrigel with ice-cold cell recovery solution (Corning), sheared mechanically by pipetting, and resuspended in AdDF+++ (Advanced DMEM/F-12 with GlutaMAX, 10 mM Hepes, and penicillin-streptomycin). The sheared organoids were inoculated with H5N1 strains of influenza A virus at an MOI of 1 for 1 hour at 37°C. The infected organoid fragments were washed twice with AdDF+++, embedded in Matrigel, and plated onto the prewarmed 24-well plates. After Matrigel solidification, organoid growth media were added to the culture, with an additional TPCK-trypsin (2 μg/ml). At 4 days after infection, the organoid pellet was fixed in 4% paraformaldehyde for immunofluorescence analysis.
Fixed organoids were subject to whole-mount immunostaining with antibodies for influenza A virus NP (Sigma-Aldrich, MAB8251; 1:100) together with anti–β-catenin antibody (Abcam, ab16051; 1:200). After overnight incubation with primary antibodies, the samples were washed and incubated with fluorescent secondary antibodies: Alexa Fluor 488–conjugated anti-mouse immunoglobulin G (Invitrogen, A-21202; 1:400) or Alexa Fluor 549–conjugated anti-rabbit (Invitrogen, A32740; 1:400) with 4′,6-diamidino-2-phenylindole (DAPI) (Invitrogen, d1306) for 1 hour at room temperature. After extensive washing with PBS-T, samples were incubated in RapiClear 1.52 (SUNJin Lab, RC152001) overnight and mounted between coverslips using iSpacer (SUNJin Lab, IS018). Immunofluorescence images were acquired using a confocal microscope (Zeiss LSM700 or LSM800).
Ethics statement
All animal studies were conducted in accordance with the protocols that had been approved by the Institutional Animal Care and Use Committee (IACUC) at the Institute for Basic Science (approval no. IBS-2024-003). The experiments were conducted in an enhanced BSL-3 facility at the Institute for Basic Science, as permitted by the Korea Disease Control and Prevention Agency (KDCA) (permit no. KDCA-23-3-06).
Statistical analysis
All data analyses and statistical evaluations were conducted using GraphPad Prism version 10.2.3 (GraphPad Software Inc.). The results obtained are presented as the mean value, with the SEM in brackets. Statistical significance was assessed using two-way analysis of variance (ANOVA) followed by Dunnett’s multiple comparisons test, as well as the Kruskal-Wallis test with Dunn’s post hoc correction for nonparametric data. A P value of less than 0.05 was considered to be statistically significant.
Acknowledgments
We thank the Korea Virus Research Institute for technical assistance. BioRender.com was used to create part of the images in Figs. 1A, 3C, 4A, and 6A and fig. S7B.
Funding: This work was supported by the Institute for Basic Science grant IBS-R801-D1 (Y.K.C.) and the National Research Foundation (NRF) funded by the Korean government (MSIT) grant RS-2024-00400771 (Y.K.C.).
Author contributions: Conceptualization: Y.-I.K., S.-G.J., and Y.K.C. Resources: Y.-I.K., S.-G.J., J.K., I.C., H.J.K., T.F., and R.J.W. Investigation: Y.-I.K., S.-G.J., W.K., J.K., D.P., I.C., J.H.C., J.G., M.Y., B.J., H.K., J.-W.A., S.H., S.-Y.H., M.A.B.C., and R.R. Methodology: Y.-I.K., S.-G.J., W.K., J.K., D.P., I.C., E.-H.K., S.-M.K., H.K., and Y.K.C. Formal analysis: Y.-I.K., S.-G.J., W.K., and J.K. Software: J.K. and I.C. Validation: Y.-I.K., S.-G.J., J.K., and R.J.W. Visualization: Y.-I.K., S.-G.J., W.K., J.K., I.C., H.K., S.H., and S.-Y.H. Data curation: Y.-I.K., S.-G.J., and J.K. Writing—original draft: Y.-I.K., J.K., and J.-W.A. Writing—review and editing: Y.-I.K., S.-G.J., W.K., J.K., B.J., H.K., S.-M.K., T.F., R.J.W., and Y.K.C. Supervision: Y.K.C. Project administration: Y.K.C. Funding acquisition: Y.K.C.
Competing interests: All authors declare that they have no competing interests.
Data and materials availability: All data needed to evaluate the conclusions in the paper are present in the paper and/or the Supplementary Materials. The raw scRNA-seq datasets have been deposited in the National Center for Biotechnology Information (NCBI) Sequence Read Archive database under BioProject accession no. PRJNA1284987 (https://ncbi.nlm.nih.gov/bioproject/PRJNA1284987), and the processed data have been deposited in the Gene Expression Omnibus under accession no. GSE302017 (https://ncbi.nlm.nih.gov/geo/query/acc.cgi?acc=GSE302017). Viral genome sequences for GA/W22-145E/2022 are available from GenBank (accession nos. OP470781.1 to OP470788.1), and genome sequences for KR/W811/2021 are available from GISAID (accession ID: EPI_ISL_8405626).
Supplementary Materials
This PDF file includes:
Figs. S1 to S11
REFERENCES AND NOTES
- 1.Peacock T. P., Moncla L., Dudas G., VanInsberghe D., Sukhova K., Lloyd-Smith J. O., Worobey M., Lowen A. C., Nelson M. I., The global H5N1 influenza panzootic in mammals. Nature 637, 304–313 (2025). [DOI] [PubMed] [Google Scholar]
- 2.Pulit-Penaloza J. A., Belser J. A., Brock N., Kieran T. J., Sun X., Pappas C., Zeng H., Carney P., Chang J., Bradley-Ferrell B., Stevens J., De La Cruz J. A., Hatta Y., Di H., Davis C. T., Tumpey T. M., Maines T. R., Transmission of a human isolate of clade 2.3.4.4b A(H5N1) virus in ferrets. Nature 636, 705–710 (2024). [DOI] [PMC free article] [PubMed] [Google Scholar]
- 3.Pulit-Penaloza J. A., Brock N., Belser J. A., Sun X., Pappas C., Kieran T. J., Basu Thakur P., Zeng H., Cui D., Frederick J., Fasce R., Tumpey T. M., Maines T. R., Highly pathogenic avian influenza A(H5N1) virus of clade 2.3.4.4b isolated from a human case in Chile causes fatal disease and transmits between co-housed ferrets. Emerg. Microbes Infect. 13, 2332667 (2024). [DOI] [PMC free article] [PubMed] [Google Scholar]
- 4.Burrough E. R., Magstadt D. R., Petersen B., Timmermans S. J., Gauger P. C., Zhang J., Siepker C., Mainenti M., Li G., Thompson A. C., Gorden P. J., Plummer P. J., Main R., Highly pathogenic avian influenza A(H5N1) clade 2.3.4.4b virus infection in domestic dairy cattle and cats, United States, 2024. Emerg. Infect Dis. 30, 1335–1343 (2024). [DOI] [PMC free article] [PubMed] [Google Scholar]
- 5.Webby R. J., Uyeki T. M., An update on highly pathogenic avian influenza A(H5N1) virus, clade 2.3.4.4b. J. Infect. Dis. 230, 533–542 (2024). [DOI] [PubMed] [Google Scholar]
- 6.Kandeil A., Patton C., Jones J. C., Jeevan T., Harrington W. N., Trifkovic S., Seiler J. P., Fabrizio T., Woodard K., Turner J. C., Crumpton J. C., Miller L., Rubrum A., DeBeauchamp J., Russell C. J., Govorkova E. A., Vogel P., Kim-Torchetti M., Berhane Y., Stallknecht D., Poulson R., Kercher L., Webby R. J., Rapid evolution of A(H5N1) influenza viruses after intercontinental spread to North America. Nat. Commun. 14, 3082 (2023). [DOI] [PMC free article] [PubMed] [Google Scholar]
- 7.Animal and Plant Health Inspection Service, Highly Pathogenic Avian Influenza (HPAI) Detections in Livestock (USDA, 2024); www.aphis.usda.gov/livestock-poultry-disease/avian/avian-influenza/hpai-detections/livestock.
- 8.Caserta L. C., Frye E. A., Butt S. L., Laverack M., Nooruzzaman M., Covaleda L. M., Thompson A. C., Koscielny M. P., Cronk B., Johnson A., Kleinhenz K., Edwards E. E., Gomez G., Hitchener G., Martins M., Kapczynski D. R., Suarez D. L., Alexander Morris E. R., Hensley T., Beeby J. S., Lejeune M., Swinford A. K., Elvinger F., Dimitrov K. M., Diel D. G., Spillover of highly pathogenic avian influenza H5N1 virus to dairy cattle. Nature 634, 669–676 (2024). [DOI] [PMC free article] [PubMed] [Google Scholar]
- 9.Centers for Disease Control, First H5 Bird Flu Death Reported in United States (CDC, 2025); https://cdc.gov/media/releases/2025/m0106-h5-birdflu-death.html.
- 10.Gu J., Xie Z., Gao Z., Liu J., Korteweg C., Ye J., Lau L. T., Lu J., Gao Z., Zhang B., McNutt M. A., Lu M., Anderson V. M., Gong E., Yu A. C., Lipkin W. I., H5N1 infection of the respiratory tract and beyond: A molecular pathology study. Lancet 370, 1137–1145 (2007). [DOI] [PMC free article] [PubMed] [Google Scholar]
- 11.Bauer L., Benavides F. F. W., Veldhuis Kroeze E. J. B., de Wit E., van Riel D., The neuropathogenesis of highly pathogenic avian influenza H5Nx viruses in mammalian species including humans. Trends Neurosci. 46, 953–970 (2023). [DOI] [PMC free article] [PubMed] [Google Scholar]
- 12.Siegers J. Y., Ferreri L., Eggink D., Veldhuis Kroeze E. J. B., Te Velthuis A. J. W., van de Bildt M., Leijten L., van Run P., de Meulder D., Bestebroer T., Richard M., Kuiken T., Lowen A. C., Herfst S., van Riel D., Evolution of highly pathogenic H5N1 influenza A virus in the central nervous system of ferrets. PLOS Pathog. 19, e1011214 (2023). [DOI] [PMC free article] [PubMed] [Google Scholar]
- 13.Chothe S. K., Srinivas S., Misra S., Nallipogu N. C., Gilbride E., LaBella L., Mukherjee S., Gauthier C. H., Pecoraro H. L., Webb B. T., Pipas J. M., Ramasamy S., Kuchipudi S. V., Marked neurotropism and potential adaptation of H5N1 clade 2.3.4.4.b virus in naturally infected domestic cats. Emerg. Microbes Infect. 14, 2440498 (2025). [DOI] [PMC free article] [PubMed] [Google Scholar]
- 14.Gabriel G., Herwig A., Klenk H. D., Interaction of polymerase subunit PB2 and NP with importin alpha1 is a determinant of host range of influenza A virus. PLOS Pathog. 4, e11 (2008). [DOI] [PMC free article] [PubMed] [Google Scholar]
- 15.Fernandez-Sesma A., Marukian S., Ebersole B. J., Kaminski D., Park M. S., Yuen T., Sealfon S. C., Garcia-Sastre A., Moran T. M., Influenza virus evades innate and adaptive immunity via the NS1 protein. J. Virol. 80, 6295–6304 (2006). [DOI] [PMC free article] [PubMed] [Google Scholar]
- 16.Eisfeld A. J., Biswas A., Guan L., Gu C., Maemura T., Trifkovic S., Wang T., Babujee L., Dahn R., Halfmann P. J., Barnhardt T., Neumann G., Suzuki Y., Thompson A., Swinford A. K., Dimitrov K. M., Poulsen K., Kawaoka Y., Pathogenicity and transmissibility of bovine H5N1 influenza virus. Nature 633, 426–432 (2024). [DOI] [PMC free article] [PubMed] [Google Scholar]
- 17.Kristensen C., Jensen H. E., Trebbien R., Webby R. J., Larsen L. E., Avian and human influenza A virus receptors in bovine mammary gland. Emerg. Infect. Dis. 30, 1907–1911 (2024). [DOI] [PMC free article] [PubMed] [Google Scholar]
- 18.Jia N., Barclay W. S., Roberts K., Yen H. L., Chan R. W., Lam A. K., Air G., Peiris J. S., Dell A., Nicholls J. M., Haslam S. M., Glycomic characterization of respiratory tract tissues of ferrets: Implications for its use in influenza virus infection studies. J. Biol. Chem. 289, 28489–28504 (2014). [DOI] [PMC free article] [PubMed] [Google Scholar]
- 19.Bartlett M. L., Palese P., Davis M. F., Vermund S. H., Bréchot C., Evans J. D., Sauer L. M., Osterhaus A., Pekosz A., Nelson M., Enhancing the response to avian influenza in the US and globally. Lancet Reg. Health Am. 46, 101100 (2025). [DOI] [PMC free article] [PubMed] [Google Scholar]
- 20.Steuerman Y., Cohen M., Peshes-Yaloz N., Valadarsky L., Cohn O., David E., Frishberg A., Mayo L., Bacharach E., Amit I., Gat-Viks I., Dissection of influenza infection in vivo by single-cell RNA sequencing. Cell Syst. 6, 679–691.e4 (2018). [DOI] [PMC free article] [PubMed] [Google Scholar]
- 21.Russell A. B., Trapnell C., Bloom J. D., Extreme heterogeneity of influenza virus infection in single cells. Elife 7, e32302 (2018). [DOI] [PMC free article] [PubMed] [Google Scholar]
- 22.Ramos I., Smith G., Ruf-Zamojski F., Martinez-Romero C., Fribourg M., Carbajal E. A., Hartmann B. M., Nair V. D., Marjanovic N., Monteagudo P. L., DeJesus V. A., Mutetwa T., Zamojski M., Tan G. S., Jayaprakash C., Zaslavsky E., Albrecht R. A., Sealfon S. C., Garcia-Sastre A., Fernandez-Sesma A., Innate immune response to influenza virus at single-cell resolution in human epithelial cells revealed paracrine induction of interferon lambda 1. J. Virol. 93, e00559-19 (2019). [DOI] [PMC free article] [PubMed] [Google Scholar]
- 23.Park D., Kim S. M., Jang H., Kim K., Ji H. Y., Yang H., Kwon W., Kang Y., Hwang S., Kim H., Casel M. A. B., Choi I., Yang J. S., Lee J. Y., Choi Y. K., Differential beta-coronavirus infection dynamics in human bronchial epithelial organoids. J. Med. Virol. 96, e29600 (2024). [DOI] [PubMed] [Google Scholar]
- 24.Quan M., Zhang H., Han X., Ba Y., Cui X., Bi Y., Yi L., Li B., Single-cell RNA sequencing reveals transcriptional landscape of neutrophils and highlights the role of TREM-1 in EAE. Neurol. Neuroimmunol. Neuroinflamm. 11, e200278 (2024). [DOI] [PMC free article] [PubMed] [Google Scholar]
- 25.Schulte-Schrepping J., Reusch N., Paclik D., Bassler K., Schlickeiser S., Zhang B., Kramer B., Krammer T., Brumhard S., Bonaguro L., De Domenico E., Wendisch D., Grasshoff M., Kapellos T. S., Beckstette M., Pecht T., Saglam A., Dietrich O., Mei H. E., Schulz A. R., Conrad C., Kunkel D., Vafadarnejad E., Xu C. J., Horne A., Herbert M., Drews A., Thibeault C., Pfeiffer M., Hippenstiel S., Hocke A., Muller-Redetzky H., Heim K. M., Machleidt F., Uhrig A., Bosquillon de Jarcy L., Jurgens L., Stegemann M., Glosenkamp C. R., Volk H. D., Goffinet C., Landthaler M., Wyler E., Georg P., Schneider M., Dang-Heine C., Neuwinger N., Kappert K., Tauber R., Corman V., Raabe J., Kaiser K. M., Vinh M. T., Rieke G., Meisel C., Ulas T., Becker M., Geffers R., Witzenrath M., Drosten C., Suttorp N., von Kalle C., Kurth F., Handler K., Schultze J. L., Aschenbrenner A. C., Li Y., Nattermann J., Sawitzki B., Saliba A. E., Sander L. E., Deutsche C.-O. I., Severe COVID-19 is marked by a dysregulated myeloid cell compartment. Cell 182, 1419–1440.e23 (2020). [DOI] [PMC free article] [PubMed] [Google Scholar]
- 26.Xu X., Zhang Z., Prudent application of single-cell RNA sequencing in understanding cellular features and functional phenotypes in cancer studies. Chin. J. Cancer Res. 33, 719–723 (2021). [DOI] [PMC free article] [PubMed] [Google Scholar]
- 27.Salcher S., Sturm G., Horvath L., Untergasser G., Kuempers C., Fotakis G., Panizzolo E., Martowicz A., Trebo M., Pall G., Gamerith G., Sykora M., Augustin F., Schmitz K., Finotello F., Rieder D., Perner S., Sopper S., Wolf D., Pircher A., Trajanoski Z., High-resolution single-cell atlas reveals diversity and plasticity of tissue-resident neutrophils in non-small cell lung cancer. Cancer Cell 40, 1503–1520.e8 (2022). [DOI] [PMC free article] [PubMed] [Google Scholar]
- 28.Bhattacharya S., Myers J. A., Baker C., Guo M., Danopoulos S., Myers J. R., Bandyopadhyay G., Romas S. T., Huyck H. L., Misra R. S., Dutra J., Holden-Wiltse J., McDavid A. N., Ashton J. M., Al Alam D., Potter S. S., Whitsett J. A., Xu Y., Pryhuber G. S., Mariani T. J., Single-cell transcriptomic profiling identifies molecular phenotypes of newborn human lung cells. Genes (Basel) 15, 298 (2024). [DOI] [PMC free article] [PubMed] [Google Scholar]
- 29.Isakova-Sivak I., Chen L. M., Matsuoka Y., Voeten J. T., Kiseleva I., Heldens J. G., den Bosch H., Klimov A., Rudenko L., Cox N. J., Donis R. O., Genetic bases of the temperature-sensitive phenotype of a master donor virus used in live attenuated influenza vaccines: A/Leningrad/134/17/57 (H2N2). Virology 412, 297–305 (2011). [DOI] [PubMed] [Google Scholar]
- 30.Karnbunchob N., Omori R., Tessmer H. L., Ito K., Tracking the evolution of polymerase genes of influenza A viruses during interspecies transmission between avian and swine hosts. Front. Microbiol. 7, 2118 (2016). [DOI] [PMC free article] [PubMed] [Google Scholar]
- 31.Elton D., Simpson-Holley M., Archer K., Medcalf L., Hallam R., McCauley J., Digard P., Interaction of the influenza virus nucleoprotein with the cellular CRM1-mediated nuclear export pathway. J. Virol. 75, 408–419 (2001). [DOI] [PMC free article] [PubMed] [Google Scholar]
- 32.Kelly E. J., Hadac E. M., Greiner S., Russell S. J., Engineering microRNA responsiveness to decrease virus pathogenicity. Nat. Med. 14, 1278–1283 (2008). [DOI] [PubMed] [Google Scholar]
- 33.Langlois R. A., Albrecht R. A., Kimble B., Sutton T., Shapiro J. S., Finch C., Angel M., Chua M. A., Gonzalez-Reiche A. S., Xu K., Perez D., Garcia-Sastre A., tenOever B. R., MicroRNA-based strategy to mitigate the risk of gain-of-function influenza studies. Nat. Biotechnol. 31, 844–847 (2013). [DOI] [PMC free article] [PubMed] [Google Scholar]
- 34.Langlois R. A., Varble A., Chua M. A., Garcia-Sastre A., tenOever B. R., Hematopoietic-specific targeting of influenza A virus reveals replication requirements for induction of antiviral immune responses. Proc. Natl. Acad. Sci. U.S.A. 109, 12117–12122 (2012). [DOI] [PMC free article] [PubMed] [Google Scholar]
- 35.Halwe N. J., Cool K., Breithaupt A., Schon J., Trujillo J. D., Nooruzzaman M., Kwon T., Ahrens A. K., Britzke T., McDowell C. D., Piesche R., Singh G., Pinho Dos Reis V., Kafle S., Pohlmann A., Gaudreault N. N., Corleis B., Ferreyra F. M., Carossino M., Balasuriya U. B. R., Hensley L., Morozov I., Covaleda L. M., Diel D. G., Ulrich L., Hoffmann D., Beer M., Richt J. A., H5N1 clade 2.3.4.4b dynamics in experimentally infected calves and cows. Nature 637, 903–912 (2025). [DOI] [PMC free article] [PubMed] [Google Scholar]
- 36.Nelli R. K., Harm T. A., Siepker C., Groeltz-Thrush J. M., Jones B., Twu N. C., Nenninger A. S., Magstadt D. R., Burrough E. R., Pineyro P. E., Mainenti M., Carnaccini S., Plummer P. J., Bell T. M., Sialic acid receptor specificity in mammary gland of dairy cattle infected with highly pathogenic avian influenza A(H5N1) virus. Emerg. Infect. Dis. 30, 1361–1373 (2024). [DOI] [PMC free article] [PubMed] [Google Scholar]
- 37.Hoffmann E., Neumann G., Kawaoka Y., Hobom G., Webster R. G., A DNA transfection system for generation of influenza A virus from eight plasmids. Proc. Natl. Acad. Sci. U.S.A. 97, 6108–6113 (2000). [DOI] [PMC free article] [PubMed] [Google Scholar]
- 38.Reed L. J., Muench H., A simple method of estimating fifty per cent endpoints. Am. J. Epidemiol. 27, 493–497 (1938). [Google Scholar]
- 39.Tamura K., Stecher G., Peterson D., Filipski A., Kumar S., MEGA6: Molecular evolutionary genetics analysis version 6.0. Mol. Biol. Evol. 30, 2725–2729 (2013). [DOI] [PMC free article] [PubMed] [Google Scholar]
- 40.El-Shesheny R., Kandeil A., Bagato O., Maatouq A. M., Moatasim Y., Rubrum A., Song M. S., Webby R. J., Ali M. A., Kayali G., Molecular characterization of avian influenza H5N1 virus in Egypt and the emergence of a novel endemic subclade. J. Gen. Virol. 95, 1444–1463 (2014). [DOI] [PMC free article] [PubMed] [Google Scholar]
- 41.Kawakami E., Watanabe T., Fujii K., Goto H., Watanabe S., Noda T., Kawaoka Y., Strand-specific real-time RT-PCR for distinguishing influenza vRNA, cRNA, and mRNA. J. Virol. Methods 173, 1–6 (2011). [DOI] [PMC free article] [PubMed] [Google Scholar]
- 42.Song M. S., Pascua P. N., Lee J. H., Baek Y. H., Lee O. J., Kim C. J., Kim H., Webby R. J., Webster R. G., Choi Y. K., The polymerase acidic protein gene of influenza A virus contributes to pathogenicity in a mouse model. J. Virol. 83, 12325–12335 (2009). [DOI] [PMC free article] [PubMed] [Google Scholar]
- 43.Gao H., Sun Y., Hu J., Qi L., Wang J., Xiong X., Wang Y., He Q., Lin Y., Kong W., Seng L. G., Sun H., Pu J., Chang K. C., Liu X., Liu J., The contribution of PA-X to the virulence of pandemic 2009 H1N1 and highly pathogenic H5N1 avian influenza viruses. Sci. Rep. 5, 8262 (2015). [DOI] [PMC free article] [PubMed] [Google Scholar]
- 44.Marklund J. K., Ye Q., Dong J., Tao Y. J., Krug R. M., Sequence in the influenza A virus nucleoprotein required for viral polymerase binding and RNA synthesis. J. Virol. 86, 7292–7297 (2012). [DOI] [PMC free article] [PubMed] [Google Scholar]
- 45.Zheng G. X., Terry J. M., Belgrader P., Ryvkin P., Bent Z. W., Wilson R., Ziraldo S. B., Wheeler T. D., McDermott G. P., Zhu J., Gregory M. T., Shuga J., Montesclaros L., Underwood J. G., Masquelier D. A., Nishimura S. Y., Schnall-Levin M., Wyatt P. W., Hindson C. M., Bharadwaj R., Wong A., Ness K. D., Beppu L. W., Deeg H. J., McFarland C., Loeb K. R., Valente W. J., Ericson N. G., Stevens E. A., Radich J. P., Mikkelsen T. S., Hindson B. J., Bielas J. H., Massively parallel digital transcriptional profiling of single cells. Nat. Commun. 8, 14049 (2017). [DOI] [PMC free article] [PubMed] [Google Scholar]
- 46.Hao Y., Stuart T., Kowalski M. H., Choudhary S., Hoffman P., Hartman A., Srivastava A., Molla G., Madad S., Fernandez-Granda C., Satija R., Dictionary learning for integrative, multimodal and scalable single-cell analysis. Nat. Biotechnol. 42, 293–304 (2024). [DOI] [PMC free article] [PubMed] [Google Scholar]
- 47.Young M. D., Behjati S., SoupX removes ambient RNA contamination from droplet-based single-cell RNA sequencing data. Gigascience 9, giaa151 (2020). [DOI] [PMC free article] [PubMed] [Google Scholar]
- 48.McGinnis C. S., Murrow L. M., Gartner Z. J., DoubletFinder: Doublet detection in single-cell RNA sequencing data using artificial nearest neighbors. Cell Syst. 8, 329–337.e4 (2019). [DOI] [PMC free article] [PubMed] [Google Scholar]
- 49.Butler A., Hoffman P., Smibert P., Papalexi E., Satija R., Integrating single-cell transcriptomic data across different conditions, technologies, and species. Nat. Biotechnol. 36, 411–420 (2018). [DOI] [PMC free article] [PubMed] [Google Scholar]
- 50.A. Patil, A. Patil, CellKb immune: A manually curated database of mammalian hematopoietic marker gene sets for rapid cell type identification. bioRxiv 2020.12.01.389890 [Preprint] (2022). 10.1101/2020.12.01.389890. [DOI]
- 51.Delorey T. M., Ziegler C. G. K., Heimberg G., Normand R., Yang Y., Segerstolpe A., Abbondanza D., Fleming S. J., Subramanian A., Montoro D. T., Jagadeesh K. A., Dey K. K., Sen P., Slyper M., Pita-Juarez Y. H., Phillips D., Biermann J., Bloom-Ackermann Z., Barkas N., Ganna A., Gomez J., Melms J. C., Katsyv I., Normandin E., Naderi P., Popov Y. V., Raju S. S., Niezen S., Tsai L. T., Siddle K. J., Sud M., Tran V. M., Vellarikkal S. K., Wang Y., Amir-Zilberstein L., Atri D. S., Beechem J., Brook O. R., Chen J., Divakar P., Dorceus P., Engreitz J. M., Essene A., Fitzgerald D. M., Fropf R., Gazal S., Gould J., Grzyb J., Harvey T., Hecht J., Hether T., Jane-Valbuena J., Leney-Greene M., Ma H., McCabe C., McLoughlin D. E., Miller E. M., Muus C., Niemi M., Padera R., Pan L., Pant D., Pe'er C., Pfiffner-Borges J., Pinto C. J., Plaisted J., Reeves J., Ross M., Rudy M., Rueckert E. H., Siciliano M., Sturm A., Todres E., Waghray A., Warren S., Zhang S., Zollinger D. R., Cosimi L., Gupta R. M., Hacohen N., Hibshoosh H., Hide W., Price A. L., Rajagopal J., Tata P. R., Riedel S., Szabo G., Tickle T. L., Ellinor P. T., Hung D., Sabeti P. C., Novak R., Rogers R., Ingber D. E., Jiang Z. G., Juric D., Babadi M., Farhi S. L., Izar B., Stone J. R., Vlachos I. S., Solomon I. H., Ashenberg O., Porter C. B. M., Li B., Shalek A. K., Villani A. C., Rozenblatt-Rosen O., Regev A., COVID-19 tissue atlases reveal SARS-CoV-2 pathology and cellular targets. Nature 595, 107–113 (2021). [DOI] [PMC free article] [PubMed] [Google Scholar]
- 52.Rosenbluth J. M., Schackmann R. C. J., Gray G. K., Selfors L. M., Li C. M., Boedicker M., Kuiken H. J., Richardson A., Brock J., Garber J., Dillon D., Sachs N., Clevers H., Brugge J. S., Organoid cultures from normal and cancer-prone human breast tissues preserve complex epithelial lineages. Nat. Commun. 11, 1711 (2020). [DOI] [PMC free article] [PubMed] [Google Scholar]
- 53.Sachs N., de Ligt J., Kopper O., Gogola E., Bounova G., Weeber F., Balgobind A. V., Wind K., Gracanin A., Begthel H., Korving J., van Boxtel R., Duarte A. A., Lelieveld D., van Hoeck A., Ernst R. F., Blokzijl F., Nijman I. J., Hoogstraat M., van de Ven M., Egan D. A., Zinzalla V., Moll J., Boj S. F., Voest E. E., Wessels L., van Diest P. J., Rottenberg S., Vries R. G. J., Cuppen E., Clevers H., A living biobank of breast cancer organoids captures disease heterogeneity. Cell 172, 373–386.e10 (2018). [DOI] [PubMed] [Google Scholar]
- 54.Zhou J., Li C., Sachs N., Chiu M. C., Wong B. H., Chu H., Poon V. K., Wang D., Zhao X., Wen L., Song W., Yuan S., Wong K. K., Chan J. F., To K. K., Chen H., Clevers H., Yuen K. Y., Differentiated human airway organoids to assess infectivity of emerging influenza virus. Proc. Natl. Acad. Sci. U.S.A. 115, 6822–6827 (2018). [DOI] [PMC free article] [PubMed] [Google Scholar]
Associated Data
This section collects any data citations, data availability statements, or supplementary materials included in this article.
Supplementary Materials
Figs. S1 to S11






