Abstract
S-adenosylmethionine (SAM), produced by SAM synthases, is critical for various cellular regulatory pathways and the synthesis of diverse metabolites. Humans and many other organisms express multiple SAM synthases. However, loss of different synthase activity can have distinct phenotypic effects. For instance, in Caenorhabditis elegans loss of sams-1 leads to enhanced heat shock survival and increased life span, but loss of sams-4 reduces heat stress survival. This provides a biological context to test the hypothesis that the enzymatic source of SAM impacts its function and to identify mechanistic connections. Here, we show that SAMS-1 contributes SAM to a variety of intermediary metabolic pathways, whereas SAMS-4 has a more limited role to support SAM-dependent protein transmethylation reactions. Mitochondria seem to be particularly impacted specifically by loss of sams-1; many mitochondrial metabolites are perturbed and there is an age-dependent decline of nuclear-encoded mitochondrial gene expression in these animals. We further demonstrate that reduced production of phosphatidylcholine in sams-1-deficient animals leads to mitochondrial fragmentation and subsequent loss of mitochondrial components. We propose that alterations in mitochondria are mechanistically linked to the increased survival in heat stress specific to sams-1-deficient animals.
S-adenosylmethionine synthases (SAMS) have distinct roles in regulating stress responses and mitochondrial metabolism in C. elegans. This study shows that SAMS-1 supports broad metabolic functions including phosphatidylcholine synthesis and its deficiency enhances heat stress survival, while SAMS-4 primarily contributes to protein transmethylation.
Introduction
Remodeling gene expression to adapt to distinct physiological conditions is a common strategy for countering exogenous stressors [1]. The transcriptional response to stress depends on the nature of the stressor; defensive peptides are produced in response to pathogen stress, detoxification enzymes are upregulated in oxidative stress, and chaperones are expressed upon protein folding stress. The metabolic state of the cell also influences the transcriptional response to stress [2]. For example, limitation of the 1-carbon cycle (1CC) metabolite S-adenosylmethionine (SAM) has distinct effects on stress responses, depending on the type of stress and the metabolic source of SAM [3–5]. SAM could influence gene expression through its role as the predominant cellular methyl donor, by supporting histone methylation and chromatin regulatory patterns. However, SAM also contributes to other metabolic pathways, including those that generate phosphatidylcholine (PC), glutathione, and polyamines. Perturbations of these pathways may also have indirect effects on gene expression [6,7]. This pleiotropy underscores the need to identify mechanistic links between SAM, its downstream metabolites or methylation targets, and phenotypes resulting from SAM depletion, such as altered stress responses, lipid accumulation, changes in differentiation or development, and extended life span [3,8–13].
SAM is produced from methionine and ATP by SAM synthase, a highly conserved enzyme present as multiple paralogs in eukaryotes. Yeast and mammals both have two synthases (SAM1/SAM2 and MAT1A/MAT2A, respectively). In yeast, the synthases have distinct effects on gene expression and genome stability [14]. In mammals, SAM synthases are expressed in different tissues. MAT1A is specific to adult liver and KO mice have fatty liver while MAT2A is expressed widely [15]. MAT2A also has a regulatory partner, MAT2B, which can form multiple heteromeric complexes with distinct enzymatic characteristics [15]. However, understanding the mechanistic properties of these synthases or isoforms has been difficult to study in mammals, as MAT1A expression decreases in cultured cells, MAT2A is essential for viability, and cell culture media is replete with 1CC intermediates [16].
We have focused on SAM synthases in Caenorhabditis elegans, where the family has been extended to 4 paralogs, sams-1 (X), the highly similar sams-3 and sams-4 (IV) genes that are expressed bicistronicly from the same promoter, and sams-5 (IV). Most somatic cells express at least two sams genes [5]. Knockdown of each distinct synthase has similar effects on total SAM levels [3,5,8], but induces different phenotypes. This provides a robust biological context for exploring mechanisms linking specific SAM synthases to phenotypes. Animals lacking sams-1 have increased lipid stores [8], an extended life span [9], and have complex stress phenotypes. Loss of sams-1 sensitizes animals to bacterial stress [3], but these animals live longer after heat shock [4,5]. In contrast, reduction in sams-4 increases sensitivity to heat shock, but has negligible effects on life span [5] or lipogenic gene expression [5]. Global H3K4me3 patterns change after RNAi of either sams-1 or sams-4, but only sams-4 is sensitive to heat stress, mimicking the poor survival after RNAi knockdown of the H3K4 methyltransferase set-16/MLL [4,5]. In heat shock, sams-4 is required for increased production of SAM and H3K4me3 in the absence of sams-1 [5], further supporting a scenario where production of SAM from SAMS-4 (SAM4) is associated with stress-induced changes in chromatin methylation patterns important for heat shock survival.
In this study, we took advantage of these phenotypic distinctions to identify the metabolic products and cellular mechanisms that connect SAM-synthase specific production to the biology of stress and aging. Here, we show that animals with reduced SAM synthesized by SAMS-1 (SAM1), remodel mitochondrial metabolism, morphology, and function. We link SAM1 specifically to the production of PC, a membrane lipid impacting curvature and organelle function. We find that SAM1 acts through PC production to influence mitochondrial fission, entry into the mitophagy pathway and influence stress survival. Collectively, our results support a model where different SAMS enzymes provision specific methylation reactions or metabolic pathways that have independent physiological effects.
Results
SAMS-1, but not SAMS-4, affects a variety of cellular metabolites
The sams-1 and sams-4 genes both encode SAM synthases (Fig 1A, see Fig 2A for a Methionine/SAM cycle diagram). Depletion of sams-1 and sams-4 results in different phenotypes, suggesting that SAM produced by each enzyme may function in distinct cellular processes or metabolic pathways. To explore this possibility, we performed targeted metabolomics in animals where SAM production was reduced by knockdown of either sams-1 or sams-4. We identified 62 metabolites that significantly differed across conditions (S1 Table). S1 Fig shows the relationships between selected metabolites using pathway diagrams based on WormPaths [17]. Metabolites will be referred to with abbreviations as defined in WormPaths throughout this manuscript.
Fig 1. Targeted metabolomics shows broad metabolic changes in sams-1 animals in basal and heat shock conditions.
(A) Schematic of metabolic pathways using SAM. (B) PCA chart demonstrating distinct components in sams-1 animals at control and heat shock conditions. Volcano plots comparing log10 fold changes in metabolite levels between Control and sams-1(RNAi) (C) or Control and sams-4 (D) samples and Control vs. Heatshock (E). Underlying data in S1 Table. 1-carbon cycle metabolites admet (SAM) and 5mta (methyladenosine) are highlighted.
Fig 2. Distinct effects on methionine salvage and polyamine pathways in sams-1 and sams-4(RNAi) animals.
(A) Schematic derived from WormPaths [17] showing methionine salvage and arginine-derived metabolic pathways. See S1 Fig for schematic linking these pathways to mitochondrial fatty acid oxidation. Information regarding gene level and H3K4me3 status from Control, sams-1 or sams-4 animals in basal or heat-shocked conditions is marked in legend. Data is from Godbole and colleagues eLife 2023. Levels of selected metabolites from methionine salvage (green box) (B–E) are shown by box and whisker plots. Whiskers encompass data range and significance is determined by two-way repeated measures ANOVA. ns: q-value ≥ 0.05 *: q-value < 0.05, **: q-value < 0.01, ***: q-value < .001, ****: q-value < 0.0001. Underlying data is in S1 Table.
In unstressed animals, principal component analysis (PCA) shows widespread changes in metabolites in the sams-1(lof) animals, whereas the sams-4(lof) metabolite profile was quite similar to controls (Fig 1B, 15°C). These changes mirror the effects of sams-1 and sams-4 on gene expression [5]: knockdown of sams-1 by RNAi had widespread effects, whereas sams-4(RNAi) animals were more similar to controls. We next analyzed the metabolite profiles of animals exposed to heat stress, where sams-4(lof) die rapidly but sams-1(lof) survive better than wild-type [5]. We identified 46 metabolites that significantly changed in animals after heat stress. Inspection of PCA plots indicate there were dramatic changes in metabolites upon heat stress in wild-type animals. The metabolite profile of sams-4(RNAi) animals after heat stress matched the changes in wild-type, whereas we observed broad and distinct changes in sams-1(RNAi) animals (Fig 1B, 37°C). The limited effects of sams-4(RNAi) on metabolite abundances is consistent with the idea that its role in histone methylation is more salient to the observed decreased survival of sams-4(lof) animals in heat stress. Further supporting this idea, the changes in gene expression we observe in sams-4(RNAi) animals exposed to heat stress [5] mirror changes observed when the histone methyltransferase set-16 is depleted [4], suggesting that these changes in gene expression are related to histone methylation status. In contrast, our data indicate that increased survival of sams-1(lof) animals in heat stress is associated with both metabolic changes in addition to altered gene expression.
To define the specific effects of sams-1 and sams-4, we identified the metabolites that changed when each SAMS enzyme was depleted. Consistent with our PCA, we observed many changes in metabolite abundance in sams-1(RNAi) animals in basal conditions (Fig 1C) but only a few metabolites decreased in sams-4(RNAi) animals (Fig 1D). Importantly, we found that steady-state SAM (amet) abundance decreased by ~50% after RNAi of either sams-1 or sams-4 (Fig 2B), consistent with previous results [3,5,8]. We conclude that the differences we observe between sams-1 and sams-4 animals do not result from quantitative changes in SAM production, but rather from the downstream effects of the loss of a specific source of SAM. Moreover, the fact that depletion of either SAMS enzyme reduces the abundance of SAM indicates that these enzymes do not compensate for each other in basal conditions.
SAM from SAMS-1 and SAMS-4 contributes to different metabolic pathways in heat stress
When control animals are exposed to heat stress there is a widespread change in metabolite profile (Fig 1E). Consistent with previous reports [5], SAM (amet) was one of the metabolites that was more abundant after heat stress in wildtype animals (Fig 1E and 2B). Notably, SAM increased dramatically in both sams-1 and sams-4(RNAi) animals exposed to high temperature (Fig 2B), indicating that neither enzyme is uniquely required for the accumulation of SAM in heat stress. Because we are measuring steady-state levels of metabolites, we cannot definitively discern whether the increased levels of SAM observed in animals exposed to heat stress is caused by increased SAMS activity or if SAM use is restricted. However, we currently favor the interpretation that there is increased production of SAM by SAMS enzymes in heat stress because we observed a concomitant decrease in the substrate, methionine, in heat-stressed animals (Fig 2C). Moreover, the fact that SAM-dependent H3K4 methylation increases in heat stress argues against a global reduction in SAM use.
We mapped the metabolites onto WormPaths [17] to identify pathways that are most impacted when SAM synthesis is perturbed. As expected, depletion of sams-1 and sams-4 both impacted 1CC-related pathways in unstressed conditions - but with some notable differences. For example, S-adenosyl homocysteine (ahcys) was less abundant specifically in sams-4(RNAi) animals, which could suggest a decrease in SAM-dependent methylation reactions (S2A Fig). In contrast, levels of 5-methylthioadenosine (5mta) and adenosine (ade) were perturbed only in sams-1(RNAi) animals (Fig 2D). 5-methylthioadenosine (5mta) is generated when SAM is used in polyamine synthesis and adenosine (ade) is released [18]. In sams-1(RNAi) animals under both basal and heat-stress conditions, 5mta is low and adenosine (ade) is high (Fig 2D and 2E), suggesting increased methionine salvage. There was also evidence that polyamine synthesis is stimulated in sams-1(RNAi) animals. We found increased levels of polyamines such as putrescine (ptrc) and N-acetylputrescine (apurt) specifically in sams-1(RNAi) animals (S2B and S2C Fig), and in heat stress the abundance of ornithine (orn), a substrate for polyamine synthesis, was particularly sensitive to loss of sams-1 (S2D Fig). These data suggest that SAM1 contributes to at least two metabolic processes presented in our targeted metabolomics set, methionine salvage and polyamine synthesis. SAM4, however, may be more important as a substrate for protein methyltransferase enzymes.
Depletion of sams-1 or sams-4 also had different effects on metabolites of the transsulfuration pathway (Fig 2A), which removes homocysteine (hcys) from the methionine cycle to produce cysteine (cys-L). During heat stress, there is a dramatic decrease of 2-hydroxybutyrate (2hb) in wild-type animals (S2J Fig). This result could suggest that transsulfuration is reduced in heat shock or might reflect increased flux toward ketone body metabolism. RNAi of either sams gene in basal conditions results in similar decreases to each other in abundance of 2hb, possibly indicating a reduction in transsulfuration activity from decreased SAM production. Heat stress increases the level of 2hb in sams-1(RNAi) animals but not in sams-4(RNAi) animals (S2J Fig), perhaps suggesting that sams-1 in particular is important to modulate flux through the transsulfuration pathway during heat stress.
SAMS-1 promotes fatty acid oxidation and detoxification of propionyl-CoA
In addition to changes in methionine metabolism noted above (Fig 2), we found that sams-1(RNAi) had specific effects on metabolites associated with mitochondrial fatty acid β-oxidation (Fig 3A). In basal conditions, carnitine (crn), which is used to transport very long chain fatty acids into the mitochondria for β-oxidation, was elevated in sams-1(RNAi), but not sams-4(RNAi), animals (S2K Fig). Heat stress resulted in a slight increase in carnitine in wild-type and sams-4(RNAi) animals, but sams-1(RNAi) animals had significantly higher levels even in basal conditions. These data suggest that β-oxidation is perturbed specifically in sams-1(lof) animals. The accumulation of carnitine may reflect decreased expression of carnitine palmitoyl transferase (cpt) enzymes in sams-1(RNAi) animals [5] or could be indirectly linked to other metabolic changes.
Fig 3. Heat shock accentuates changes in multiple mitochondrial metabolites after sams-1(RNAi).
(A) Schematic derived from WormPaths [17] showing methionine salvage and arginine-derived metabolic pathways. See S2 Fig for schematic linking these pathways to methionine salvage and arginine/polyamine synthesis pathways. Information regarding gene expression level and H3K4me3 status from Control, sams-1 or sams-4 animals in basal or heat-shocked conditions is marked in legend, data is from [3]. Levels of selected metabolites from are shown by box and whisker plot and linked by color box to specific regions of the schematic (B–E). Whiskers encompass data range and significance is determined by two-way repeated measures ANOVA. ns: q-value ≥ 0.05 *: q-value < 0.05, **: q-value < 0.01, ***: q-value < .001, ****: q-value < 0.0001. Underlying data is in S1 Table.
The abundance of several metabolites in the degradation of propionyl-CoA (ppcoa), a mitochondrial β-oxidation-like process, was also particularly sensitive to loss of SAM1 (Fig 3A). Even in basal conditions, levels of 3-hydroxypropionate (3hpp) and 3-aminoisobutyrate (3aib) were lower in sams-1(RNAi) animals (Fig 3B and 3C). Upon heat stress, 3-hydroxypropionate (3hpp) and 3-aminoisobutyrate (3aib) levels decline in all strains, exacerbating the depletion in sams-1(RNAi) animals. We observed a similar sams-1-associated depletion of β-alanine (ala-B) that was enhanced by heat stress (Fig 3D). The one exception to this pattern was the metabolite 2-hydroxyglutarate (2hglut), which was not depleted in sams-1(RNAi) animals in basal conditions (Fig 3E). With heat stress, 2-hydroxyglutarate (2hglut) levels decline in wild-type and sams-4(RNAi) animals, like other metabolites in this pathway, but did not change in sams-1(RNAi) animals (Fig 3E). This may reflect compensation by other metabolic pathways, such as isocitrate or ketone body metabolism that contribute to the steady state pools of 2hglut. Together, these data are in line with the use of SAM1 to support catabolism of propionyl-CoA. This interpretation is consistent with studies from the Walhout lab that demonstrated sams-1 impinged upon this pathway [19–21]. The expression of several genes that encode for enzymes in this pathway are reduced in sams-1(RNAi) animals (Fig 3A) [5], demonstrating a correlated change in gene expression and metabolite profile for this mitochondrial process.
SAMS-1 is required to maintain age-associated expression of mitochondrial genes
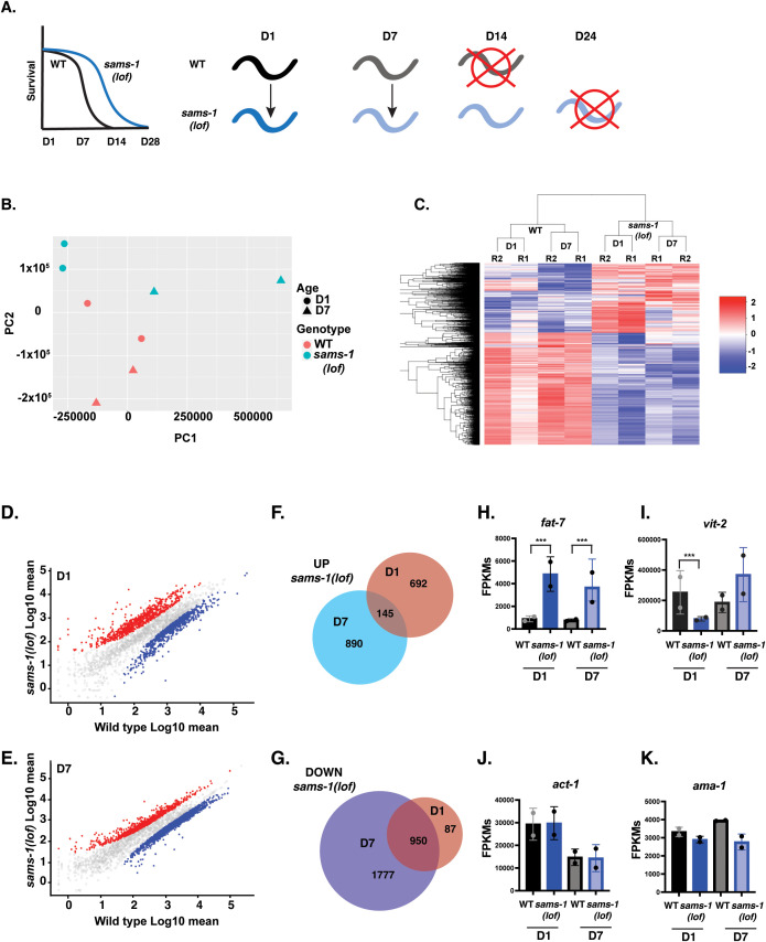
Both reduction in sams-1 and changes in mitochondrial function are associated with aging phenotypes [9,22]. To understand how gene expression changes in sams-1 animals as they age, we measured mRNA abundance in WT and sams-1(lof) animals at day 1 (D1) and day 7 (D7) of adulthood by RNAseq (Fig 4A; S2 Table). PCA indicates that gene expression in sams-1(lof) animals is distinct from the wild-type control at both D1 and D7 (Fig 4B). This result is corroborated by hierarchical clustering analysis (Fig 4C), which shows that changes in transcripts are more similar in sams-1(lof) across age (D1 versus D7) than with age-matched wild-type controls. Scatter plots showed more variation between sams-1(lof) and wild-type controls at D1 than at D7 (Fig 4D and 4E). Relatively few of the genes that are upregulated in D1 sams-1(lof) animals are also upregulated at D7 (Fig 4F). In contrast, many genes downregulated at D1 in sams-1(lof) are further decreased in older animals at D7 (Fig 4G). This suggests that in addition to a core subset of genes that are downregulated with aging, sams-1(lof) animals acquire a distinctive gene expression signature. Our data set was consistent with previous studies [3] where loss of sams-1 induced the upregulation of fat-7 and decreased expression of vit-2 (Fig 4H and 4I). Unrelated “housekeeping” transcripts, including act-1 and ama-2 (Fig 4J and 4K), were unaffected by genotype.
Fig 4. Aging sams-1(lof) animals express distinct sets of genes from wild-type animals as they age.
(A) Schematic showing design of RNA seq experiment comparing younger and aged populations of long-lived sams-1(lof) animals. (B) Principal component analysis shows separation of WT and sams-1(lof) animals as they age for all genes. (C) Heatmap using k-means clustering demonstrating that gene expression patterns in wild-type and sams-1(lof) animals cluster by genotype, rather than age. Scatter plots showing distribution of UP- and DOWN-regulated genes at D1 (D) and D7 (E). Venn Diagram comparing overlap between genes up (F) or down (G) regulated at D1 vs. D7 in sams-1(lof) animals. Column graphs of FPKMs show two genes previously shown to be up- or downregulated after sams-1(RNAi) fat-7 (H) and vit-2 (I) [61] as well as two housekeeping genes, act-1 (b-actin) and ama-1 (RNA Pol II beta subunit) (J, K). Whiskers encompass standard deviation and the p-adjust value calculated by Deseq2 shows significance including a false discovery rate with * p < 0.01, ** p < 0.005, *** p < 0.001. Underlying data is in S2 Table.
We used WormCat [23,24] to identify functional classes within the transcripts that changed in sams-1(lof) animals with age, focusing initially on down-regulated gene products (Fig 5A and 5B). In these data, some categories of genes, such as mRNA FUNCTION and CELL CYCLE, were enriched in both D1 and D7 (Fig 5A). This common set of genes that decline with age in both WT and sams-1(lof) animals age are likely to represent germline-specific gene sets. Since these changes occurred independently of sams-1, we did not further investigate these categories. We focused instead on categories that were uniquely enriched in the D7 data, where there were particularly noticeable changes in METABOLISM (Fig 5A). This category includes many nuclear-encoded mitochondrial genes, which is reflected in the enrichment of “mitochondrial” genes in the METABOLISM category. Inspection of the individual gene products in the METABOLISM: Mitochondria gene set show broad downregulation of mitochondrial genes with age in sams-1(lof) animals, particularly genes encoding components of the mitochondrial ribosome (Fig 5B–5F and S2 Table). While some genes encoding electron transport chain components were downregulated other pathways such as the citric acid cycle or ubiquinone synthesis were largely unaffected (S2 Table). We also found enrichment of genes included in the Gene Ontology groups GO:00005739 (Mitochondrion) (S3 Fig), which contains a broader array of genes encoding core mitochondrial-function proteins than the WormCat METABOLISM: Mitochondria set [23,24]. These GO sets included genes such as tRNAs (S2 Table) which could also be important for mitochondrial protein synthesis. We conclude that sams-1 is required to maintain expression of mitochondrial genes as animals age.
Fig 5. Genes for mitochondrial-targeted proteins are downregulated in aged populations of sams-1(lof) animals.
(A) WormCat pathway category analysis of 2-fold downregulated genes in sams-1(lof) animals at D1 and D7 of adulthood. Heat maps showing gene expression patterns for all genes in the WormCat category (B) METABOLISM: Mitochondria with category 3 divisions are noted on the left axis (C). Column graphs showing FPKMs from D1 and D7 animals for nuclear encoded mitochondrial genes (C–F). (G) WormCat pathway category analysis of 2-fold up genes. Box and whisker plots showing FPKMs from D1 and D7 animals for UPRMito genes (H–I). Venn diagrams comparing sams-1 D1 upregulated genes with mitoUPR gene set in Pellegrino and colleagues (J) or Soo and colleagues (K). Error bars show standard deviation and the p-adjust value calculated by Deseq2 shows significance including a false discovery rate with * p < 0.01, ** p < 0.005, *** p < 0.001. Underlying data is in S2 Table.
Although our RNAseq data provided a strong indication of changes in nuclear encoded mitochondrial genes as sams-1 animals age, this data contained only two replicates and limited grouping of the D7 sams-1 replicates in the PCA, raising the possibility that false positives or negatives could affect our interpretations. Therefore, we obtained 3 independent biological replicates of each sample (S4 Fig, S3 Table, see S5A Fig for protocol schematic). This data set, where the sams-1 groupings at D1 and D7 were clearly differentiated from each other, as well as wild type (S4A Fig), mirrored enrichment of mitochondrial genes in those downregulated in sams-1 animals aged to D7 (S4B Fig). It also showed similar trends for individual nuclear encoded mitochondrial genes as our previous data set (S4C–S4F Fig), and expected upregulation of fat-7 (S4G Fig) as in previous studies [8]. Finally, we confirmed these results using similar aged populations (S5A Fig) to isolate RNA for qRT-PCR and observed similar upregulation in the abundance of fat-7 mRNA (S5B Fig) and downregulation of mitochondrial genes (S5C–S5E Fig).
Limited overlap of sams-1 upregulated genes with mitoUPR or autophagy regulators
WormCat analysis of genes with increased expression in sams-1 animals revealed that category enrichment of lipid metabolic and stress-responsive gene expression was similar to our previous studies for the D1 animals [4,8]. This trend was enhanced, with enrichment in lipid metabolism and pathogen stress response categories increasing in the set of upregulated genes in D7 sams-1(RNAi) animals and demonstrating that these perturbations persist throughout the life span. We observed enrichment of some categories only in older D7 sams-1(RNAi) animals, such as neuronal function (subcategories synaptic function and neuropeptides) and transcription factors (Fig 5G).
Despite the downregulation of mitochondrial genes and lower levels of some mitochondrial metabolites (Figs 3 and 5), we did not observe transcriptional activation of the mito-UPR (mitochondrial unfolded protein response). The mito-UPR has been associated with increased life span and alterations in mitochondrial morphology [25]. There was no change in the abundance of hsp-6 or hsp-60 mRNAs in sams-1(lof) at D1 of adulthood in either set of our RNAseq data (Figs 5H, 5I, and S4H), consistent with previous microarray [3] and multiple RNAseq [4] experiments. Overlap between sams-1 D1 upregulated genes and canonical mitoUPR sets [26,27] was limited (Fig 5J and 5K). However, this result does not agree with other reports showing that expression of Phsp-6::gfp is higher in sams-1(RNAi) animals [28–30]. or after depletion of a mitochondrial transporter proposed to import SAM into mitochondria, SLC-25A26 [29].
This GFP reporter has been shown to behave differently depending on if mitochondrial stress occurs during development compared to the induction of mitochondrial stress in adults [31].To ensure that our results were not confounded by loss of sams-1 during development, we raised sams-1(lof) animals with supplemental choline, which restores PC levels in sams-1 animals and rescues growth and SREBP-1-associated lipogenic defects [3,8,32,33]. We measured gene expression 24h after adults were removed (dropped) from the supplemental choline. Instead of mitoUPR activation, we observed a slight decrease in hsp-6 (S5H Fig). However, there was a strong increase in expression of fat-7 (S5G Fig), consistent with an acute loss of sams-1 [3]. The discrepancy between our results and experiments using the Phsp-6::gfp reporter could suggest that the reporter does not faithfully reflect changes in expression of the endogenous gene product in all conditions. The Phsp-6::gfp strain has been shown to have increased stress sensitivity [34], suggesting that this multi-copy transgene may have neomorphic effects. We conclude that the transcriptional response of the mito-UPR is not activated in sams-1(lof) animals, and is therefore unlikely to contribute to observed life span and stress resistance phenotypes.
Mitochondrial changes are specific to reduction in sams-1
Previous reports have linked changes in sams-1 to mitochondrial fragmentation, which was proposed to result from loss of SAM-dependent epigenetic regulation [30]. Our finding of decreased mitochondrial metabolites and broad downregulation of mitochondrial genes in sams-1(lof) animals motivated us to more closely inspect the mitochondrial networks. We visualized the distribution of TOMM-20::mKate, a mitochondrially-localized fluorescent reporter [35] expressed in the intestine, in young (D1) and in older (D7) animals. In young sams-1(RNAi) animals we observed many smaller mitochondrial bodies as compared to the reticular network in wild-type controls (Fig 6A), similar to effects reported in [30]. This phenotype occurs in multiple tissues, as fission was also apparent in TOMM-20::mKate distribution in body wall muscle (Fig 6B).
Fig 6. sams-1 knockdown has specific effects on mitochondrial morphology.
sams-1(RNAi) causes changes in mitochondrial morphology at D1 of adulthood and loss of TOMM-20::mKate by D7 in intestinal (A) and body wall muscle cells (B). (C) Immunoblot comparing levels of endogenous TOMM-20 along with ETFB-1 in wild-type and sams-(lof) animals as they age using alpha tubulin (tba-1) as a loading control. Raw images are in S1_raw_images.pdf. (D) Q-PCR comparing mitochondrial and nuclear DNA levels in D1 control and sams-1(RNAi) animals. (E) Projections from spinning disc confocal images of TMRE staining of D1 adult C. elegans after RNAi of each SAM synthase shows that mitochondrial effects are specific to sams-1. Quantitation of networking (junction points) is in (F) with TMRE footprint in (G) and intensity in (H). Schematic (I) and OCR from representative Seahorse assay in mitochondria purified from Control or sams-1(RNAi) animals. Significance calculated by the Mann–Whitney test is shown with * p < 0.01, ** p < 0.005, *** p < 0.001. Scale bar is 10 microns. The data for Fig 6F–6H, Fig 7C, 7D and Fig S7A were collected at the same time; thus, Control and sams-1(RNAi) graphs represent the same data set. Distinct images were chosen for panels marked within quantitation with large, contrasting point. The underlying data is in S1 Data.
We next asked how the mitochondrial network changes with age in sams-1 animals. Consistent with reports that mitochondrial fission increases with age [36], we saw more fragmented mitochondria in the intestine and body-wall muscle in aging wild-type animals (Fig 6A and 6B). The situation was different in sams-1 animals, which have fragmented mitochondria at D1. As sams-1 animals aged, we instead noted a marked decrease in TOMM-20::mKate expression in both intestine and muscle tissues (Fig 6A and 6B). This result suggests an overall decrease in mitochondrial mass in aging sams-1 animals. To evaluate this possibility, we measured the relative abundance of mitochondrial proteins, examined mitochondrial DNA levels, and compared mitochondrial footprints in imaging studies. We found that endogenous TOMM-20 protein levels were lower in D1 sams-1(RNAi) and further reduced at D7 (Fig 6C), consistent with the observed change in transgene expression. However, examination of an additional mitochondrial protein, the electron transport flavoprotein beta (etfb-1), did not show similar decreases. etfb-1 mRNA levels, unlike tomm-20, were similar in aging or in sams-1(lof) animals (S2 Table). The nuclear to mitochondrial genome ratio was the same in sams-1(RNAi) animals and wild-type controls in D1 adults (Fig 6D).
Next, to determine if mitochondrial effects were specific to loss of sams-1, or were a general effect of low SAM, we compared loss of each sams gene using TMRE (Tetramethylrhodamine ethyl ester) staining to compare membrane potential, quantitate mitochondrial networking, and evaluate mitochondrial footprints. Imaging of TMRE in the hypodermal tissue confirmed loss of mitochondrial networks in sams-1, but not sams-4 or -5 animals (Fig 6E). Quantitation of junction points by MITOMAPR [37] shows that while networking and mitochondrial footprints are markedly reduced in sams-1 animals, TMRE intensity, a measure of membrane potential, is not changed (Fig 6F–6H). We conclude that mitochondrial fragmentation occurs specifically when sams-1 is depleted, and that the morphological changes are specific to reduction in sams-1 and occur early in adulthood, at the time of increased stress resistance.
TMRE is a lipophilic dye and levels may not always predict changes in mitochondrial function [38]. Direct measurement of oxygen consumption rate (OCR) is a more quantitative method and C. elegans-specific protocols have been developed for the Seahorse Bioanalyzer [39,40]. However, because whole worms are measured, size differences may also confound results [41]. Because the small size and diminished germline (a mitochondria-rich tissue) of sams-1 animals would make normalization of whole animal assays difficult, we chose to compare OCR between intestinal mitochondria that had been isolated from control or sams-1(RNAi) animals through IP from a ges-1::TOMM-20::mKATE::HA expressing strain (Fig 6I). Isolated mitochondria were supplied with succinate, pyruvate, glutamate, and ADP (adenosine triphosphate). Mitochondria from control animals showed efficient basal respiration in these fuel conditions, while equivalent concentrations of sams-1 mitochondria had lower OCRs. Thus, sams-1 mitochondria are less able to utilize TCA intermediates as fuel, showing functional as well as morphological differences from SAM depletion.
Insufficient production of phosphatidylcholine leads to changes in mitochondrial morphology
We hypothesized that the increased stress resistance in sams-1(lof) animals may be related to sams-1-specific metabolic changes. Membrane lipids are critical for mitochondrial morphology and SAM synthases have an important role in PC production [42]. SAM is required for the methylation of PE to form PC in mammals [42]. In C. elegans, the PMT-1/PMT-2 phosphoethanolamine methyltransferases act to methylate phosphoethanolamine (P-Eth) to generate phosphocholine (P-Cho), which can then be used to produce PC [33] (schematic in Fig 7A). LCMS assays showed decreases in PC in sams-1(RNAi) animals (Fig 7B; S3 Table), corroborating our previous results [3,8,43], and were equivalent to reduction in pcyt-1, the rate-limiting enzyme for the de novo synthesis of PC (Fig 7A). PC levels in sams-4(RNAi) animals were the same as wild-type, indicating that SAM4 is not a major substrate for PMT-1/PMT-2 methyltransferases. PC metabolism is tightly linked to stored fats (triglycerols), diacylglycerols, and phosphatidylglycerols (PGs); these all change in sams-1 animals (S6A–S6D Fig; S4 Table) consistent with our previous studies [43,44]. In contrast, loss of sams-4 had little effect on any lipid class (S6A–S6D Fig; S4 Table). We conclude that SAMS-1 is uniquely important for SAM-dependent lipid metabolism.
Fig 7. Changes in mitochondrial morphology in sams-1 animals are linked to low PC.
(A) Schematic showing connections between SAM and PC synthesis to trafficking of PC to and within the mitochondria. (B) LCMS analysis shows that PC synthesis defects in low SAM are specific to sams-1 (See also S6 Fig, underlying data is in S4 Table). (C) Rescue of PC synthesis with dietary choline restores mitochondrial networks in D1 sams-1(RNAi) animals; network quantitation of TMRE intensity is in D with TMRE intensity in Fig S6A. RNAi of the PC methyltransferase pmt-2 (E, F, S7B Fig), the rate-limiting enzyme for PC production (pcyt-1) (G, H, S7C Fig), or the ER-mitochondrial phospholipid transfer protein vps-13D (I) induces mitochondrial fission, visualized by TMRE staining, similar to reduction after sams-1 RNAi. (J) Spinning disc projection of intestinal cells expressing TOMM-20::mKate to visualize changes in the mitochondrial gut after RNAi of the mitochondrial phospholipid flippase strt-7/STAR7. Quantitation in S7DE Fig. Images are spinning disc projections except for G, which was taken on a point scanning confocal. Significance calculated by the Mann–Whitney test is shown with * p < 0.01, ** p < 0.005, *** p < 0.001. Scale bar is 10 microns. The data for Fig 6F–6H and Figs 6C, 6D/S7A were collected at the same time; thus, Control and sams-1(RNAi) graphs represent the same data set. Distinct images were chosen for panels marked within quantitation for each panel with large, contrasting point. The underlying data for 7F, 7H, 7D is in S1 Data.
The fact that PC decreases in sams-1 animals, where we observe fragmented mitochondria (Fig 6A, 6B, and 6E), but not in sams-4 animals which have normal mitochondrial morphology (Fig 6E), suggested that reduced PC may be the underlying cause of mitochondrial fragmentation. We first grew sams-1(lof) animals with supplemental dietary choline, which restores PC levels in sams-1(lof) animals [3,8,32,33]. Dietary choline fully suppressed mitochondrial fragmentation in sams-1(RNAi) animals (Fig 7C and 7D). Supplemental choline was associated with increased TMRE intensity in both control and sams-1(RNAi) animals (S7A Fig). Next, we asked if other genetic manipulations that reduce PC synthesis also induced mitochondrial fragmentation. We found that mitochondria fragmented after knockdown of either pmt-2 (Fig 7E and 7F), the methyltransferase required to make PC from PE, or pcyt-1 (Fig 7G and 7H), which is required for dietary choline to be incorporated into PC. The intensity of TRME was reduced moderately in pmt-2(RNAi) animals (S7B Fig), which induces a more severe growth restriction than depletion of sams-1 [8,33], but was not changed in animals with reduced pcyt-1 (S7C Fig). These data strongly support our assertion that the fragmentation of mitochondria in sams-1 animals results from decreased PC production.
PC, the most abundant phospholipid in cellular membranes, is synthesized in the ER and must be transported to other cellular organelles, including mitochondria [42]. Decreases in PC can affect membrane properties [45], limiting membrane curvature or affecting function of proteins within membranes [46]. PC also acts as a substrate for phospholipases, such as Phospholipase D, and therefore could indirectly impact mitochondria through signaling functions. To ask if PC levels had potentially direct effects on mitochondrial morphology, we identified C. elegans orthologs of proteins that could be involved with PC transport into the mitochondria (VPS-13D) or act within the mitochondria to transfer PC to the inner membrane (STRT-7/STARD7). vps-13D encodes a lipid transfer protein that can facilitate movement of PC from the ER to the mitochondria; reduction in function causes fission and increased entry into mitophagy pathways in yeast, Drosophila, and humans [47–51] and changes in mitochondrial morphology in C. elegans [52]. Orthologs in humans are associated with movement disorders [53], which are also linked to mitochondrial functions [54].
Consistent with the loss of mitochondrial networks in body wall muscle observed by Yin and colleagues, we found that vps-13(ok2190) animals lost network junctions after TMRE staining of hypodermal tissues (Fig 7I) [52]. PC transport can also be regulated within these organelles by mitochondrial-targeted isoforms STARD7 [55–58]; cells lacking STARD7 have lower PC within mitochondria, exhibit fission of mitochondrial networks with increased mitophagy and abnormal cristae [55,56,59]. We identified two STAR Domain containing proteins in the C. elegans genome that were orthologous to STARD7 and STARD10 respectively (S6I and S6J Fig). Like STARD7, strt-7 contains a mitochondrial targeting sequence and is predicted by Wormbase [60] to have a predominantly intestinal expression. RNAi knockdown of strt-7 also disrupted the mitochondrial network (Figs 7J and S7D). Taken together, our data support the idea that changes in mitochondrial morphology in sams-1 animals are driven by decreased mitochondrial PC which lead to fragmentation of the mitochondrial network.
Fragmented mitochondria in sams-1 animals are targeted to autophagosomes
Changes in mitochondrial morphology are often associated with cellular stress [61]. For example, mitochondria fragment in C. elegans larvae exposed to heat stress [62], see also S8A Fig). Depleting drp-1, the dynamin family GTPase required for mitochondrial fission, prevents heat-stress-induced mitochondrial fragmentation and renders animals more sensitive to thermal stress [62,63]. This suggests that regulated changes in mitochondrial morphology may contribute to stress survival. Conversely, animals with fragmented mitochondria due to loss of fzo-1, the C. elegans orthologue of mitofusin [62,63], are more resistant to heat stress. Fission allows mitochondria to more easily enter the autophagy pathway and be turned over through mitophagy [63,64], which can help clear cellular material damaged by stress and enhance survival.
We used epistasis analysis to ask if the changes in morphology of the mitochondria network that we observed when PC production was limited acting through the cellular machinery that balances mitochondrial fission and fusion. As in previous studies [62,63], we observed that increased mitochondrial fragmentation after depletion of fzo-1 increased survival, while loss of drp-1, which leads to more fused mitochondria, impairs stress resistance (Fig 8A). However, survival of sams-1 animals does not meaningfully change after depletion of either fzo-1 or drp-1 (Fig 8B). Wei and colleagues have shown that depletion of sams-1 RNAi does not fully restore mitochondrial morphology in drp-1(lof) animals [30], and we found that mitochondrial fragmentation in sams-1(lof) animals is not exacerbated by depletion of fzo-1 (S8B and S8C Fig). Lowering PC within membranes reduces membrane bending [45], and may cause organelles to form larger, rounded shapes to minimize complex curvature [65]. Taken together, these results suggest that the membrane constraints in low PC leads to disrupted networks, that like fzo-1 RNAi, increase stress resistance but are refractory to additional modulation by the fission or fusion machinery.
Fig 8. Increased mitophagy in sams-1(RNAi) animals links changes in PC to heat shock survival.
Average of three survival assays comparing effects of heat shock on wild-type (A) or sams-1(lof) (B) animals undergoing RNAi for drp-1 or fzo-1. Panel A confirms results from [63]. TEM images of Control, sams-1 or pcyt-1 RNAi animals comparing mitochondrial morphology, localization and localization within intestinal cells (C) and showing examples of mitochondria in proximity to double membrane autophagosome-like structures (D). Scale bar is 10 microns. (E) Confocal projections obtained on a Nikon Spinning disc of intestines from sams-1(RNAi) animals showing increased numbers of DFP::LGG-1 autophagosome puncta and overlap with TOMM-20::mKate marked mitochondria. Scale bar is 500 nm. Quantification of DFP::LGG-1 puncta is in (F) and of overlap between DFP::LGG-1 puncta and TOMM-20::mKate in (G). Significance calculated by the Mann–Whitney test is shown with * p < 0.01, ** p < 0.005, *** p < 0.001. The underlying data is in S1 Data.
We next sought to directly examine the effects of reduced PC production on mitochondria using high-pressure freeze fixation/transmission electron microscopy (TEM). Whereas intestinal mitochondria in control animals where elongated with visible cristae and were dispersed throughout the cytoplasm, we noted that the mitochondria of sams-1(RNAi) animals were preferentially distributed along the intestinal lumen, had a rounded or bloated morphology, and barely discernible cristae structure (Figs 8C and S8D). We observed a similar effect in pcyt-1(RNAi) animals (Figs 8C and S8D). We also noted tubulation of ER membranes in addition to the mitochondrial effects, which is not unexpected as PC is a major constituent of most cellular membranes. These results further support our assertion that sams-1 mitochondrial phenotypes result from depletion of PC.
Mitochondrial fragmentation can be the first step in the specific degradation of mitochondrial components by autophagy, or mitophagy [66]. We noticed that fragmented mitochondria in sams-1(RNAi) and pcyt-1(RNAi) animals were often observed near cupped-shaped double membrane structures (Fig 8D), suggesting that they may be subject to mitophagy. Previous studies have shown that sams-1(ok2946) animals have more GFP::LGG-1 puncta in larval hypodermal, which mark forming autophagosomes, and that these animals require bec-1, a key autophagy mediator, for full life span extension [67]. We compared the effects of depleting sams-1 or sams-4 on autophagic flux using a strain with two fluorescent proteins that can distinguish between forming autophagosomes and autolysosomes [68]. We found more fluorescent puncta in sams-1(lof) animals (S8E and S8F Fig), corroborating previous studies. The amount of GFP::LGG-1 was decreased relative to mKate, suggesting that flux through the autophagy pathway was increased. Loss of sams-4 had no effect on autophagy flux using this assay.
To determine if the mitochondrial fragments produced in sams-1(lof) animals were removed by mitophagy, as is the case when mitochondrial PC is lowered by loss of VPS13D or STARD7 [50,56], we knocked down sams-1 in a strain where intestinal autophagosomes were marked with DFP::LGG-1 and mitochondria with TOMM-20::mKate [69]. In sams-1(RNAi) animals, most mitochondria with bright TOMM-20::mKate were clustered near the basal side of the intestinal cells (Fig 8E), consistent with our TEM images (Figs 8C and S8D). However, we also noted that there were lighter, less refractory puncta closer to the apical side (Fig 8E). The number of DFP::LGG-1 puncta was higher in sams-1(RNAi) animals (Fig 8F), consistent with previous results [67]. Notably, we found that DFP::LGG-1 puncta colocalized with mitochondria in sams-1(RNAi) animals (Fig 8E and 8G), suggesting that these mitochondria could be primed to enter mitophagy pathways, allowing clearance and increasing stress resistance.
An alternative hypothesis for the increase in autophagic puncta and overlap with mitochondria in sams-1 animals could be transcription-mediated effects on autophagy genes as reported in Lim and colleagues. In this study, expression of several autophagy-linked genes were increased by slight, but statistically significant margins, measured by qRT-PCR in a sams-1 deletion allele [67]. These changes were linked to H3K4-mediated control of the master regulator of autophagy, hlh-30/TFEB along with pha-4/FOXA1 as a mechanism to explain increases in autophagy in low SAM. However, we have not observed increased expression of autophagy regulators after loss of sams-1 in multiple independent RNAseq and microarray experiments [3–5]. Consistent with this, there was no consistent upregulation of the autophagy regulators pha-4 or hlh-30 in either of the RNAseq data sets we collected in this study (S9 Fig; S2 and S3 Tables). In our new data sets, only sqst-1 responded transcriptionally to loss of sams-1 in our RNAseq studies (S9C Fig; S2 and S3 Tables). Finally, although sequencing of our previous Cut&TAG studies [5] identified H3K4me3 peaks in the same regions analyzed by ChIP-PCR in [67], these were not differentially regulated (S10 Fig; S2 and S3 Tables), suggesting that H3K4me3-mediated control of the HLH-30 response may not link SAMS-1 to autophagy in all contexts. However, there may be other stress responses activated by loss of sams-1, as we did note an enrichment in STRESS RESPONSE categories as sams-1 animals aged. This category included multiple transcriptional factors that may contribute to stress responsive gene expression, such as the AP1 components fos-1 and jun-1 and nuclear hormone receptor daf-12 (S9G–S9I Fig). Thus, a more generalized transcriptional stress response may be linked to the lowering of PC and changes in mitochondria or other membrane organelles in sams-1 animals.
Discussion
We have found that different SAM synthase enzymes have distinct effects on cellular metabolic processes. We show that SAMS-1 contributes to a variety of metabolic pathways, including a mitochondrial β-oxidation-like pathway and the synthesis of the phospholipid PC. SAMS-4 has a more restricted role, perhaps serving primarily as a substrate for a more limited set of histone or other protein methylation reactions. These results support the idea that SAM generated by different SAMS enzymes is used for specific cellular and metabolic processes. This may explain our previous observations that different SAM synthases have distinct effects on life span, heat stress survival, gene expression profiles, and H3K4me3 patterns [4,5]. More generally, our study highlights the importance of considering synthase-specific effects when determining how low SAM may exert phenotypic effects.
Our studies reveal that a key function of SAMS-1 is to generate PC, and that this is essential to maintain mitochondrial networks in young adults. Furthermore, sams-1 is important to support expression of many nuclear encoded mitochondrial genes in older animals. In sams-1(lof) animals, reduced PC production leads to mitochondrial fragmentation, changes in OCR and degradation by mitophagy (model in S8G Fig). We measured OCR in purified mitochondria supplied with TCA cycle intermediates, however, fission can produce mitochondrial which may be more efficient with different fuels, such as those produced by beta oxidation [70,71]. The mitochondrial functions of SAMS-1 may be conserved. In mammals, loss of MAT1A in liver causes mitochondrial dysfunction associated with changes occurring in alcoholic fatty liver disease [72], and mutations in choline kinase, which mediates an initial step in PC synthesis, are associated with changes in mitochondrial morphology and mitophagy in mouse muscle tissue [73] and multiple human neurological syndromes [53,54,74]
PC is a major component of most cellular membranes, and is also used in the synthesis of other complex lipids such as cardiolipin (CL), which plays an important role in mitochondrial membranes [75]. However, there is no change in the abundance of CL in sams-1 animals, arguing against a major role for CL in mitochondrial fragmentation from knockdown of sams-1. There were changes in the abundance of other lipids linked to mitochondrial function in sams-1(RNAi) animals, including PG, SPH, CoQ, and Acyl Carnitines (S6D–S6H Fig; S4 Table). These changes may be a compensatory response to decreased PC abundance or altered mitochondrial function, as we observed similar changes in pcyt-1(RNAi) animals.
We also noted changes in several metabolites of the propionate shunt, a β-oxidation-like pathway. This validates our previous report that showed genes in this pathway lost H3K4me3 and heat-shock-associated gene expression in sams-1(lof) animals [5]. There are clear links between the regeneration of methionine and SAM synthesis through vitamin B12 and the detoxification of hydroxy propionate (3HPP) [19,20,76,77]. Recent studies have linked increased 3HPP with defects in mitochondrial morphology including sheet-like structures and vacuoles [78]. These can be rescued by B12 or the low-branched chain amino acid (BCAA) fatty acid diet of the Escherichia coli strain used for C. elegans RNAi studies. While B12 and BCAA metabolism can affect the 1CC, sams-1(RNAi) animals showed no significant differences in the BCAAs leucine or isoleucine, although valine levels dropped. The metabolomics in this study, combined with our previous chromatin and gene expression studies [5], suggest this pathway is modulated mostly through effects on H3K4me3 and expression in genes for metabolic enzymes in this pathway. Polyamines may also affect mitochondrial morphology and mitophagy [79], however, in our experiments the levels of metabolites in the polyamine or arginine biosynthetic pathways did not co-vary with sams-1 effects on heat shock, thus spermidine appears able to induce mitochondrial stress. However, interpreting negative effects from a small list of steady state metabolites is difficult and measurement of flux from methionine to SAM and downstream metabolites is necessary to fully evaluate this hypothesis.
Reduced PC abundance can affect mitochondrial morphology and membrane potential through effects on membrane dynamics [75,80]. PC plays a critical role in membrane stability and curvature, as its cylindrical structure promotes bilayer formation [45]. The effect of decreased PC on membrane dynamics is well studied in lipid droplet biology [81], as PC depleted membranes are less amenable to curvature, with larger and more regular formation of lipid droplets. This is consistent with the larger, less networked mitochondria we observed in both the sams-1 and pcyt-1 RNAi animals. In mitochondria, low PC may also favor fission rather than maintenance of complex fused mitochondrial networks and alter modifications of mitophagy regulators such as Atg8 [82] or Atg44 [64], which could influence incorporation of damaged mitochondria into the autophagy machinery. There may be even deeper links between PC and autophagy/mitophagy, as Sutter and Tu [83] identified ChoP (choline phosphotransferase) in a screen in yeast for regulators of autophagy/mitophagy induced by low methionine.
The relative amount of PC in the membrane varies between cellular organelles, with highest levels in the ER, followed by the Golgi, mitochondria and lysosomes, with the lowest proportion in the plasma membrane [84]. It could be, therefore, that decreased PC has distinct effects on different organelles. For example, we previously showed that low PC blocks ARF-1 cycling at the Golgi in C. elegans and mammalian cells [44], and studies from the Spang lab show that ARF-1/ARF1 impacts mitochondrial dynamics in C. elegans, yeast, and mammalian cells [85,86]. This raises the possibility that low PC blocks ARF-1 cycling at the Golgi and this drives mitochondrial fragmentation. However, loss of arf-1 does not result in mitochondrial fragmentation [86], as in sams-1 animals. VPS13D and STARD7 can also affect distinct organelles or membranes in mammalian cells, although the direct targeting of some isoforms to the mitochondria or ER-mitochondrial contact sites supports the simplest, most direct explanation [47,87] for phenotypic similarities. Moreover, loss of STARD7, which causes mitochondrial dysfunction associated with a seizure disorder in humans [55], has been shown to alter mitochondrial morphology with increased blebbing and loss of cristae structure in mammalian cells [55,59]. And, similar to our observations in sams-1(lof) animals, the change in mitochondrial morphology resulting from loss of STARD7 is independent of dynamin-related GTPases [59] and associated with increased mitophagic flux in C1C12 muscle cells [56].
Reduction in SAM has broad effects on metabolite levels and methylation patterns leading to diverse phenotypes. Our study highlights the importance of demonstrating synthase specific downstream roles for SAM and suggests that links to specific methylation targets are essential to understand its biological importance in life span and stress responses.
Materials and methods
C. elegans strain and culture, RNAi and stress applications
The N2 strain was used for wild type and all other strains are described in S5 Table. Culture conditions are as previously described [84–86]. For metabolomics and heat shock experiments, adults were bleached onto RNAi plates and progeny were grown to young adults at 15°C before heat shock. Animals were collected in S-Basal, washed, and frozen at −80°C until processing. For all other experiments, animals were maintained at 20°C. For heat shock survival assays, animals were bleached onto RNAi plates and allowed to grow to young adults at 15°C. Approximately 25–30 animals were moved onto 35 mm plates in triplicate, resulting in 75–90 animals in each biological replicate. These plates were placed in a 37°C incubator for 2 hours, then moved to 20°C for the remainder of the assay. Starting the next day, each plate was checked for dead animals by looking for movement and, failing that, gentle prodding of the worm. Dead worms were removed and scored. Animals that died from internally hatched embryos (bagging) or died from desiccation were excluded from the final scoring. Three independent, non-blinded biological replicates were carried out and Kaplan–Meier curves were generated with GraphPad Prism v8.0.
Relative targeted metabolite profiling
Sample preparation.
Aqueous metabolites for targeted liquid chromatography–mass spectrometry (LC–MS) profiling of 80 C. elegans samples were extracted using previously described protein precipitation method [88,89]. Briefly, samples were homogenized in 200 µL purified deionized water at 4˚C, and then 800 µL of cold methanol containing 124 µM 6C13-glucose and 25.9 µM 2C13-glutamate was added. Internal reference standards were added to the samples to monitor sample preparation. Next, samples were vortexed, incubated for 30 min at −20°C, sonicated in an ice bath for 10 min, centrifuged for 15 min at 18,000g at 4°C, and then 600 µL of supernatant was collected from each sample (protein precipitate was used to do BCA assay for data normalization). Lastly, recovered supernatants were dried on a SpeedVac and reconstituted in 0.5 mL of LC-matching solvent containing 17.8 µM 2C13-tyrosine and 39.2 3C13-lactate, and internal reference standards were added to the reconstituting solvent to monitor LC–MS performance. Samples were transferred into LC vials and placed in a temperature-controlled autosampler for LC–MS analysis.
LC–MS assay
Targeted LC–MS metabolite analysis was performed on a duplex-LC–MS system composed of two Shimadzu UPLC pumps, CTC Analytics PAL HTC-xt temperature-controlled auto-sampler and AB Sciex 6500+ Triple Quadrupole MS equipped with ESI ionization source [89]. UPLC pumps were connected to the autosampler in parallel and were able to perform two chromatography separations independently from each other. Each sample was injected twice on two identical analytical columns (Waters XBridge BEH Amide XP) performing separations in hydrophilic interaction liquid chromatography mode. While one column was performing separation for MS data acquisition in ESI+ ionization mode, the other column was equilibrated for sample injection, chromatography separation, and MS data acquisition in ESI- mode. Each chromatography separation was 18 min (total analysis time per sample was 36 min), and MS data acquisition was performed in multiple-reaction-monitoring mode. The LC–MS system was controlled using AB Sciex Analyst 1.6.3 software. The LC–MS assay targeted 361 metabolites and 4 spiked internal reference standards. Measured MS peaks were integrated using AB Sciex MultiQuant 3.0.3 software. Up to 201 metabolites and 4 spiked standards were measured across the study set, and over 90% of measured metabolites were measured across all the samples. In addition to the study samples, two sets of quality control (QC) samples were used to monitor the assay performance and data reproducibility. One QC [QC(I)] was a pooled human serum sample used to monitor system performance, and the other QC [QC(S)] consisted of pooled study samples, which were used to monitor data reproducibility. Each QC sample was injected once for every 10 study samples. The data were highly reproducible with a median coefficient of variation (CV) of 4.0%.
Metabolite data analysis
The raw metabolomics data was first preprocessed to ensure analysis of only high-quality data [90]. Metabolites that were not captured in 75% or more of the samples were excluded from the analysis. Next, metabolites solely from bacteria sources were identified and removed by comparing the mean of pooled blanks with the mean of pooled samples. QC was performed on a pooled sample where the same metabolites were repeatedly measured. If the CV was > 20%, metabolites were excluded from downstream analysis [90]. This dataset was uploaded onto the Metaboanalyst v6.0 web platform [91]. Metaboanalyst was used to normalize our data before identifying changing metabolites with respect to each SAM synthase or after heat shock. Missing values were handled with the default setting (remove feature with >50% missing values and otherwise replace with 1/5 of the minimum positive value for each variable). Data was ultimately normalized by sum and log10 transformation after examining the distribution of each normalization combination [92]. This data was downloaded and fed into GraphPad Prism v10.0.0 where a two-way ANOVA was performed. False discovery rate was controlled with the Two-stage step-up method of Benjamini, Krieger, and Yekutieli and a desired false discovery rate of 0.05. Graphs were visualized in Prism except for the PCA was performed in R v4.2.1.
Lipidomics
C. elegans samples were extracted using a modified Folch procedure including Internal Standards (Splash Mix; Avanti Polar Lipids). Samples were resuspended based on sample weight. LC–MS/MS: Thermo Accucore C30 150 mm analytical column was used in the positive and negative ionization modes to acquire data. Data were analyzed using LipidSearch 5.1. Background filtering was performed using solvent blanks (no extraction blanks submitted, which are the ideal sample to filter out background). Data were filtered within the software according to pre-determined parameters within the software. Lipid Class data was used to generate a total lipid signal, then data shown were normalized to total lipid signal. Statistical analysis and visualization were performed in Graphpad prism.
RNA sequencing
RNA for deep sequencing was purified by Qiagen RNAeasy. Duplicate samples were sent for library construction and sequencing at BGI (China) (S2 Table; Figs 5 and 6) or triplicate samples were sequenced at Biostate AI (USA) (S3 Table; S4 Fig). Raw sequencing reads were processed using a Nextflow pipeline (https://github.com/DanHUMassMed/RNA-Seq-Nextflow). The raw read pairs were first aligned to C. elegans reference genome with ws245 annotation. The RSEM method was used to quantify the expression levels of genes and DEseq was used to produce differentially expressed gene sets with more than a 2-fold difference in gene expression, with replicates being within 0.05 in a Students T test and a False Discovery Rate (FDR) under 0.01. Statistics were calculated with DeBrowser [93]. Venn Diagrams were constructed by BioVenn [94]. WormCat analysis was performed using the website https://www.wormcat.com/ [92] and the whole genome annotation version 2 (v2) and indicated gene sets. PCA was conducted by using prcomp in R and graphed with ggplot in R studio. The GEO accession number is GSE288260 for S2 Table, Figs 5 and 6 and is GSE308504 for S3 Table, S4 Fig
Microscopy: TMRE staining
Plates with TMRE were prepared by dripping 10 μM TMRE onto the bacterial lawn and allowing the plate to dry in a hood immediately before use. Embryos from 20 to 25 animals were recovered by hypochlorite treatment on TMRE plates and imaged when the animals reached the young adult stage.
Microscopy: confocal imaging
C. elegans were imaged on a Leica SPE6 or Nikon Spinning Disc as noted with identical gain or exposure settings within each experiment. Images were quantitated in FIJI with the following pipelines: (1) TMRE staining with MitoMapr [95], (2) PunctaProcess (https://github.com/DanHUMassMed/puncta_process_plugin) for counting GFP::LGG-1, and (3) Colocalization of GFP::LGG-1 and TOMM-20::mKate with the Fiji Image calculator, followed by Puncta Process to quantify the overlapping pixels. Archived code is located on Zenodo (https://doi.org/10.5281/zenodo.17495841). Graphs and statistical analysis were completed in Graphpad Prism.
Microscopy: transmission electron microscopy
A suspension of C. elegans (tetramizole/ M9) were placed in the 100 μm deep side of type A 6 mm Cu/Au carriers (Leica), sandwiched with the flat side of type B 6 mm Cu/Au carriers (Leica), and frozen in a high-pressure freezer (EM ICE, Leica). This was followed by Freeze Substitution (FS) in a Leica EM AFS2 unit cooled down to −90°C. For FS Procedure and Embedding, the sandwiches with frozen samples were transferred under LN2 into cryovials containing frozen FS media (Acetone containing 1% OsO4/1% glutaraldehyde/1% water). The vials are placed into the precooled AFS2 unit, the lids are screwed loosely onto the vials to permit safe evaporation of excess N2 gas and after about 1 h the lids are tightened, and FS is started. During the FS, the temperatures increased to—90°C for 36–48 h to 60°C at a rate of 5°C per hour (6 h). After −60°C for 6 h, samples were warmed up to −30°C at a rate of 5°C per hour (6 h). Similarly, after 3 h at—30°C samples were warmed up to 0°C at a rate of 5°C per hour over 6 h. Finally, samples were warming up to 20°C at a rate of 5°C per hour. After reaching room temperature, the samples were rinsed three times with acetone (10 min each), one time with propylene oxide (PO) and infiltrated in a 1:1 mixture of PO:TAAB Epon overnight. The next day, specimens were transferred to 100% TAAB Epon, incubated 2 h at RT then transferred to fresh TAAB Epon in an embedding mold or embedded flat between sheets of Aclar, plastic, and moved to the oven to polymerize at 60°C for 48 h.
Immunoblots
C. elegans (wild type and sams-1(lof)) were grown to adulthood, washed, and frozen at −80°C. Frozen pellets were lysed by sonication in RIPA buffer (50 mM Tris-HCl: at pH 7.4,150 mM NaCl, 1% Triton X-100, 0.5% Sodium deoxycholate, 0.1% SDS (sodium dodecyl sulfate), 1 mM EDTA, 1mM DTT, Complete Protease inhibitors). Extracts were centrifuged for 15 min at 12,000 rpm, and the supernatants were normalized for protein concentration. Samples were run on NuPAGE 4%–12% Bis-Tris gels using the MES buffer system and transferred to nitrocellulose membranes. Blots were blocked in 5% powdered milk and probed with primary antibodies against TOMM20 (ab78547), ETFB (17925–1-AP), and α-tubulin (AB-1157911). Secondary antibodies (w402b and ab97051) were used, and signals were detected using ECL (WBKLS0050) and visualized on an iBright 1,500 system.
MitoIPs and oxygen consumption assays
Synchronized ges-1::TOMM-20::mKate::HA animals (50,000–70,000 worms at the late L4/young adult stage) were collected from control and sams-1 RNAi plates. Animals were washed three times with S. Basal buffer and once with autoclaved Milli-Q water. The pellet was resuspended in 3 ml ice-cold Mitochondrial Isolation Buffer (MIB: 70 mM sucrose, 210 mM D-mannitol, 5 mM HEPES, 1 mM EGTA, 0.5% BSA; supplemented with protease inhibitor cocktail before use), then were homogenized on ice using a Teflon homogenizer (300 strokes). The lysate was centrifuged at 200g for 5 min at 4°C, the supernatant was further clarified at 800g for 10 min as in [35]. Finally, mitochondria were pelleted at 12,000g for 10 min at 4°C. The mitochondrial pellet was gently resuspended in ice-cold mitochondrial assay solution (1× MAS: 70 mM sucrose, 220 mM D-mannitol, 10 mM KH₂PO₄, 5 mM MgCl₂, 2 mM HEPES, 1 mM EGTA, 0.2% BSA; supplemented with 2.5 mM succinate, 5 mM glutamate, 5 mM pyruvate, 2 mM ADP, and protease inhibitors). Protein concentration was determined by Bradford assay, and equal amounts of mitochondrial protein were used for immunoprecipitation with HA beads. Beads were pre-washed 3× with MAS and then incubated with mitochondrial suspensions for 90 min at 4°C, and washed once with MAS buffer. IP was verified by visualization of mKATE puncta on a Leica SP6 confocal. Beads were resuspended for Seahorse analysis in MAS supplemented with Glutamate (5 mM), Succinate (2.5 mM), Pyruvate (5 mM), and ADP (2 mM). All buffers and substrate stock solutions were adjusted to pH 7.2 with KOH
Supporting information
Pathways were adapted from WormPaths [17]. Colored boxes correspond to metabolites shown in individual graphs. Bolded metabolites are represented in targeted metabolomics.
(TIF)
Box and whisker plots showing individual metabolites from targeted metabolomics comparing heat-shocked sams-1 and sams-4(RNAi) animals (A–L). Colored boxes show location of selected metabolites on S2 Fig. Significance was determined by two-way repeated measures ANOVA. ns: q-value ≥ 0.05 *: q-value < 0.05, **: q-value < 0.01, ***: q-value < .001, ****: q-value < 0.0001. Color blocks map to areas on metabolic map (Figs S2, 2 and 3). Underlying data is in S1 Table.
(TIF)
Heat map of GO: 00005739 (Mitochondrion) category. Underlying data is in S2 Table.
(TIF)
(A) PCA plot showing groupings of three replicates from WT and sams-1(lof) animals at D1 and D7 of adulthood. (B) Bubble chart showing WormCat category 1 and 2 enrichments compared in WT and sams-1(lof) animals at D1 and D7 of adulthood. FPKMs from mitochondrial genes (C–F), fat-7 (G), a lipid metabolic gene that is induced when sams-1 is reduced [66], mitoUPR and autophagy genes (H–K) and other stress-related transcription factors (L–N). Error bars show standard deviation and the p-adjust value calculated by Deseq2 shows significance including a false discovery rate with * p < 0.01, ** p < 0.005, *** p < 0.001. Underlying data is in S3 Table.
(TIF)
(A) Schematic showing experimental setup for generating populations of D1 and D7 animals for RNA preparation. qRT-PCR comparing fat-7 (B), tomm-20 (C), Y111B2A.2/COX6C (D), and mrpl-18 (E). (F) Schematic showing experimental paradigm for choline drop experiment. qRT-PCR assays expression in animals maintained on choline, or where choline was removed as animals transitioned to adulthood comparing fat-7 (G), hsp-6 (H), lgg-1 (I), and lgg-2 (J). Significance calculated between pairs by the Student’s test with Welch’s correction and shown with * p < 0.01, ** p < 0.005, *** p < 0.001. Underlying data is in S1 Data.
(TIF)
LCMS analysis comparing lipid class levels after sams-1, sams-4 or pcyt-1(RNAi) for TG (triglycerides) (A), PE (phosphatidylethanolamines) (B), diglycerides (DG, C), phosphatidylglycerols (PG, D), Acylcarnatines (AcCa, E), cardiolipins (CL, F), Ubiquinone isoforms (CoQ, G), and sphingolipids (SPH, H). Underlying data is in S4 Table. (I) JalView visualization of a Clustal alignment of C. elegans strt-related proteins with human STAR7. (J) Diagram showing localization of mitochondrial targeting sequences and the STAR domain.
(TIF)
TMRE intensity comparison in wild-type and sams-1(RNAi) animals raised with and without dietary choline (A) or after pmt-2 (B), pcyt-1 (C) RNAi. (D) Quantitation of mitochondrial networks from intestinally expressed ges-1::TOMMM-20::mKate in control or strt-1(RNAi) treated animals. Significance calculated by the Mann–Whitney test is shown with * p < 0.01, ** p < 0.005, *** p < 0.001. Underlying data is in S1 Data.
(TIF)
Spinning disc confocal projections of TMRE staining comparing basal and heat-shocked animals (A) or heat-shocked wild-type and sams-1(lof) animals exposed to fzo-1(RNAi) (B). Quantitation of junction points is in (C). (D) TEM images of Control, sams-1 or pcyt-1 RNAi animals comparing mitochondrial morphology, localization and localization within intestinal cells. Scale bar is 500 nm. (E) Confocal projections of animals with intestinal expression of an autophagy flux reporter, GFP::LGG-1::mKate [68] (E). Quantitation is in (F). (G) Model. Significance calculated by the Mann–Whitney test is shown with * p < 0.01, ** p < 0.005, *** p < 0.001. Underlying data is in S1 Data.
(TIF)
Column graphs of FPKMs from RNAseq for autogphagy–related genes (blue: A–F), other stress-related transcription factors (yellow: G–I). Whiskers encompass standard deviation and the p-adjust value calculated by Deseq2 shows significance including a false discovery rate with * p < 0.01, ** p < 0.005, *** p < 0.001. Underlying data is in S2 Table.
(TIF)
Locations for primer sets used in Lim and colleagues 2023 are boxed.
(TIF)
Tab 1. Metabolites detected by LCMS in targeted analysis. Each metabolite is cross-referenced by HMB ID (Human Metabolome Database), common name, pubChem and KEGG database IDs, and WormPaths [17] identification. Classyfire [96], RefMet [97] and WormPaths classifications are included where available. Tab 2. LogFold changes for each metabolite. Up (peach) or down (light blue) changes were considered significant if over 2-fold with a p value <0.05. Tab 3. Raw values for metabolomcis. Tab 4. Principal Components.
(XLSX)
Tabs contain Deseq output of two replicates, comparisons to published mitoUPR and GO: Mitochondrion gene list and comparisons of WormCat enrichment for categories 1, 2, and 3. List of Tabs: Tab 1: N2_sams1_D1_all, Tab 2: N2_sams1_D7_all, Tab 3: D1_D7_comp, Tab 4: GO-0005739, Tab 5: WormCat1, Tab 6: WormCat2. Tab 7: WormCat3. Abbreviations: NC: No change. Tab 8: Principal components. Abbreviations: NF: Not found, NS: Not significant, NV: No value.
(XLSX)
Tabs contain Deseq output of three independent replicates, and comparisons of WormCat enrichment for categories 1, 2, and 3. List of Tabs: Tab 1: N2_sams1_D1_all, Tab 2: N2_sams1_D7_all, Tab 3: WormCat1, Tab 4: WormCat2, Tab 5: WormCat3, Tab 6: Principal Components. Abbreviations: NC: No change, NF: Not found, NS: Not significant. NV: No value.
(XLSX)
Lipid classes detected by LCMS and normalized to total lipid levels. Significance determined by paired Students T test. Tab 1: Values for lipid class measurements. Tab 2: Filters for LCMS. Tabs 3–11: t tests for lipid classes in Figs 7B or S6A–S6H.
(XLSX)
(XLSX)
(XLSX)
For top row, blot was cut below the 55kd marker. In the middle row the blot was cut below the 55kd Marker and was the same gel as the TBA-1 probed blot. In the bottom row, the blot was cut above the 55kd marker. Although these are from the same gel, the blot was cut in the middle. Therefore, a break was placed in the figure. This is the same gel as the ETFB-1 probed blot. Imaging was done on an iQuant 1500 system blot.
(PDF)
Acknowledgments
We would like to thank Drs. Cole Haynes, Marian Walhout, Eric B Baehrecke (UMASS Chan), and Miriam Greenberg (Wayne State) for helpful discussion. We appreciate the assistance of Dr. Marie Bao, Life Science Editors, for help in preparing the manuscript, along with Dr. Nils Grotehans and members of the Walker lab for helpful comments. We thank the lab of Dr. Jin Zhang (UMASS) for use of the Nikon Spinning Disc for confocal microscopy and to the UMASS Metabolomics core for lipidomics (RRID:SCR_027036). Metabolomics were also performed at the University of Washington Nathan Shock Center of Excellence in the Basic Biology of Aging and transmission electron microscopy at the Harvard Medical School microscopy core. Some strains were provided by the CGC, which is funded by NIH Office of Research Infrastructure Programs (P40 OD010440).
Abbreviations
- 1CC
1-carbon cycle
- CL
cardiolipin
- CV
coefficient of variation
- FS
Freeze Substitution
- LC–MS
liquid chromatography–mass spectrometry
- OCR
oxygen consumption rate
- PC
phosphatidylcholine
- PCA
principal component analysis
- PGs
phosphatidylglycerols
- PO
propylene oxide
- QC
quality control
- SAM
S-adenosylmethionine
- TCA
tricarboxylic acid cycle
- TEM
transmission electron microscopy
- TMRE
tetramethylrhodamine, ethyl ester
- UPR
unfolded protein response
Data Availability
All relevant data are in the paper except for the RNA sequencing data, which is accessible at the GEO under the accession numbers GSE288260 and GSE308504. Archived code is located on Zenodo (https://doi.org/10.5281/zenodo.17495841).
Funding Statement
This study was supported by the National Institutes of Health grant R01AG0686701 (AKW), the National Institutes of Health grant 1R01AG053355 (AKW, DLM), the United States Department of Agriculture cooperative agreement USDA/ARS 58-8050-9-004 (DP), the National Institutes of Health grant University of Washington Nathan Shock Center of Excellence in the Basic Biology of Aging (NIH P30AG013280) (DP), the National Institutes of Health grant 1R01DK144534 (JBS), the Searle Scholar’s Program (JBS), the AFAR Junior Faculty Award (JBS), and the Smith Family Foundation (JBS). The funders had no role in study design, data collection and analysis, decision to publish, or preparation of the manuscript.
References
- 1.de Nadal E, Ammerer G, Posas F. Controlling gene expression in response to stress. Nat Rev Genet. 2011;12(12):833–45. doi: 10.1038/nrg3055 [DOI] [PubMed] [Google Scholar]
- 2.Galluzzi L, Yamazaki T, Kroemer G. Linking cellular stress responses to systemic homeostasis. Nat Rev Mol Cell Biol. 2018;19(11):731–45. doi: 10.1038/s41580-018-0068-0 [DOI] [PubMed] [Google Scholar]
- 3.Ding W, Smulan LJ, Hou NS, Taubert S, Watts JL, Walker AK. s-adenosylmethionine levels govern innate immunity through distinct methylation-dependent pathways. Cell Metab. 2015;22(4):633–45. doi: 10.1016/j.cmet.2015.07.013 [DOI] [PMC free article] [PubMed] [Google Scholar]
- 4.Ding W, Higgins DP, Yadav DK, Godbole AA, Pukkila-Worley R, Walker AK. Stress-responsive and metabolic gene regulation are altered in low S-adenosylmethionine. PLoS Genet. 2018;14(11):e1007812. doi: 10.1371/journal.pgen.1007812 [DOI] [PMC free article] [PubMed] [Google Scholar]
- 5.Godbole AA, Gopalan S, Nguyen T-K, Munden AL, Lui DS, Fanelli MJ, et al. S-adenosylmethionine synthases specify distinct H3K4me3 populations and gene expression patterns during heat stress. Elife. 2023;12:e79511. doi: 10.7554/eLife.79511 [DOI] [PMC free article] [PubMed] [Google Scholar]
- 6.Walsh CT, Tu BP, Tang Y. Eight kinetically stable but thermodynamically activated molecules that power cell metabolism. Chem Rev. 2017;118. doi: acs.chemrev.7b00510 [DOI] [PMC free article] [PubMed] [Google Scholar]
- 7.Zhang H, Li X, Song D, Yukselen O, Nanda S, Kucukural A, et al. Worm Perturb-Seq: massively parallel whole-animal RNAi and RNA-seq. Nat Commun. 2025;16(1):4785. doi: 10.1038/s41467-025-60154-0 [DOI] [PMC free article] [PubMed] [Google Scholar]
- 8.Walker AK, Jacobs RL, Watts JL, Rottiers V, Jiang K, Finnegan DM, et al. A conserved SREBP-1/phosphatidylcholine feedback circuit regulates lipogenesis in metazoans. Cell. 2011;147(4):840–52. doi: 10.1016/j.cell.2011.09.045 [DOI] [PMC free article] [PubMed] [Google Scholar]
- 9.Hansen M, Hsu A-L, Dillin A, Kenyon C. New genes tied to endocrine, metabolic, and dietary regulation of lifespan from a Caenorhabditis elegans genomic RNAi screen. PLoS Genet. 2005;1(1):119–28. doi: 10.1371/journal.pgen.0010017 [DOI] [PMC free article] [PubMed] [Google Scholar]
- 10.Lu SC, Alvarez L, Huang ZZ, Chen L, An W, Corrales FJ, et al. Methionine adenosyltransferase 1A knockout mice are predisposed to liver injury and exhibit increased expression of genes involved in proliferation. Proc Natl Acad Sci U S A. 2001;98(10):5560–5. doi: 10.1073/pnas.091016398 [DOI] [PMC free article] [PubMed] [Google Scholar]
- 11.Tamiya H, Hirota K, Takahashi Y, Daitoku H, Kaneko Y, Sakuta G, et al. Conserved SAMS function in regulating egg-laying in C. elegans. J Recept Signal Transduct Res. 2013;33(1):56–62. doi: 10.3109/10799893.2012.756896 [DOI] [PubMed] [Google Scholar]
- 12.Shyh-Chang N, Locasale JW, Lyssiotis CA, Zheng Y, Teo RY, Ratanasirintrawoot S, et al. Influence of threonine metabolism on S-adenosylmethionine and histone methylation. Science. 2013;339(6116):222–6. doi: 10.1126/science.1226603 [DOI] [PMC free article] [PubMed] [Google Scholar]
- 13.Kraus D, Yang Q, Kong D, Banks AS, Zhang L, Rodgers JT, et al. Nicotinamide N-methyltransferase knockdown protects against diet-induced obesity. Nature. 2014;508(7495):258–62. doi: 10.1038/nature13198 [DOI] [PMC free article] [PubMed] [Google Scholar]
- 14.Hoffert KM, Higginbotham KSP, Gibson JT, Oehrle S, Strome ED. Mutations in the S-adenosylmethionine synthetase genes, SAM1 and SAM2, differentially impact genome stability in Saccharomyces cerevisiae. Genetics. 2019;213. doi: genetics.302435 [DOI] [PMC free article] [PubMed] [Google Scholar]
- 15.Mato JM, Martínez-Chantar ML, Lu SC. Methionine metabolism and liver disease. Annu Rev Nutr. 2008;28:273–93. [DOI] [PubMed] [Google Scholar]
- 16.Sullivan MR, Darnell AM, Reilly MF, Kunchok T, Joesch-Cohen L, Rosenberg D, et al. Methionine synthase is essential for cancer cell proliferation in physiological folate environments. Nat Metab. 2021;3(11):1500–11. doi: 10.1038/s42255-021-00486-5 [DOI] [PMC free article] [PubMed] [Google Scholar]
- 17.Walker MD, Giese GE, Holdorf AD, Bhattacharya S, Diot C, García-González AP, et al. WormPaths: Caenorhabditis elegans metabolic pathway annotation and visualization. Genetics. 2021;219(1):iyab089. doi: 10.1093/genetics/iyab089 [DOI] [PMC free article] [PubMed] [Google Scholar]
- 18.Avila MA, García-Trevijano ER, Lu SC, Corrales FJ, Mato JM. Methylthioadenosine. Int J Biochem Cell Biol. 2004;36:2125–30. [DOI] [PubMed] [Google Scholar]
- 19.Watson E, Olin-Sandoval V, Hoy MJ, Li C-H, Louisse T, Yao V, et al. Metabolic network rewiring of propionate flux compensates vitamin B12 deficiency in C. elegans. Elife. 2016;5:e17670. doi: 10.7554/eLife.17670 [DOI] [PMC free article] [PubMed] [Google Scholar]
- 20.Giese GE, Walker MD, Ponomarova O, Zhang H, Li X, Minevich G, et al. Caenorhabditis elegans methionine/S-adenosylmethionine cycle activity is sensed and adjusted by a nuclear hormone receptor. Elife. 2020;9:e60259. doi: 10.7554/eLife.60259 [DOI] [PMC free article] [PubMed] [Google Scholar]
- 21.Watson E, MacNeil LT, Ritter AD, Yilmaz LS, Rosebrock AP, Caudy AA, et al. Interspecies systems biology uncovers metabolites affecting C. elegans gene expression and life history traits. Cell. 2014;156:759–70. [DOI] [PMC free article] [PubMed] [Google Scholar]
- 22.López-Otín C, Blasco MA, Partridge L, Serrano M, Kroemer G. Hallmarks of aging: an expanding universe. Cell. 2023;186(2):243–78. doi: 10.1016/j.cell.2022.11.001 [DOI] [PubMed] [Google Scholar]
- 23.Holdorf AD, Higgins DP, Hart AC, Boag PR, Pazour GJ, Walhout AJM, et al. WormCat: an online tool for annotation and visualization of Caenorhabditis elegans genome-scale data. Genetics. 2019. doi: genetics.302919.2019 [DOI] [PMC free article] [PubMed] [Google Scholar]
- 24.Higgins DP, Weisman CM, Lui DS, D’Agostino FA, Walker AK. Defining characteristics and conservation of poorly annotated genes in Caenorhabditis elegans using WormCat 2.0. Genetics. 2022. [DOI] [PMC free article] [PubMed] [Google Scholar]
- 25.Tian Y, Merkwirth C, Dillin A. Mitochondrial UPR: a double-edged sword. Trends Cell Biol. 2016;26(8):563–5. doi: 10.1016/j.tcb.2016.06.006 [DOI] [PubMed] [Google Scholar]
- 26.Pellegrino MW, Haynes CM. Mitophagy and the mitochondrial unfolded protein response in neurodegeneration and bacterial infection. BMC Biol. 2015;13:22. doi: 10.1186/s12915-015-0129-1 [DOI] [PMC free article] [PubMed] [Google Scholar]
- 27.Soo SK, Van Raamsdonk JM. High confidence ATFS-1 target genes for quantifying activation of the mitochondrial unfolded protein response. MicroPubl Biol. 2021;2021:10.17912/micropub.biology.000484. doi: 10.17912/micropub.biology.000484 [DOI] [PMC free article] [PubMed] [Google Scholar]
- 28.Hou NS, Gutschmidt A, Choi DY, Pather K, Shi X, Watts JL, et al. Activation of the endoplasmic reticulum unfolded protein response by lipid disequilibrium without disturbed proteostasis in vivo. Proc Natl Acad Sci U S A. 2014;111:E2271–80. [DOI] [PMC free article] [PubMed] [Google Scholar]
- 29.Chen TY, Wang F-Y, Lee P-J, Hsu A-L, Ching T-T. Mitochondrial S-adenosylmethionine deficiency induces mitochondrial unfolded protein response and extends lifespan in Caenorhabditis elegans. Aging Cell. 2024;23(4):e14103. doi: 10.1111/acel.14103 [DOI] [PMC free article] [PubMed] [Google Scholar]
- 30.Wei W, Ruvkun G. Lysosomal activity regulates Caenorhabditis elegans mitochondrial dynamics through vitamin B12 metabolism. Proc Natl Acad Sci U S A. 2020;117(33):19970–81. doi: 10.1073/pnas.2008021117 [DOI] [PMC free article] [PubMed] [Google Scholar]
- 31.Dillin A, Hsu A-L, Arantes-Oliveira N, Lehrer-Graiwer J, Hsin H, Fraser AG, et al. Rates of behavior and aging specified by mitochondrial function during development. Science. 2002;298(5602):2398–401. doi: 10.1126/science.1077780 [DOI] [PubMed] [Google Scholar]
- 32.Palavalli LH, Brendza KM, Haakenson W, Cahoon RE, McLaird M, Hicks LM, et al. Defining the role of phosphomethylethanolamine N-methyltransferase from Caenorhabditis elegans in phosphocholine biosynthesis by biochemical and kinetic analysis. Biochemistry. 2006;45(19):6056–65. doi: 10.1021/bi060199d [DOI] [PubMed] [Google Scholar]
- 33.Brendza KM, Haakenson W, Cahoon RE, Hicks LM, Palavalli LH, Chiapelli BJ, et al. Phosphoethanolamine N-methyltransferase (PMT-1) catalyses the first reaction of a new pathway for phosphocholine biosynthesis in Caenorhabditis elegans. Biochem J. 2007;404(3):439–48. doi: 10.1042/BJ20061815 [DOI] [PMC free article] [PubMed] [Google Scholar]
- 34.Bennett CF, Vander Wende H, Simko M, Klum S, Barfield S, Choi H, et al. Activation of the mitochondrial unfolded protein response does not predict longevity in Caenorhabditis elegans. Nat Commun. 2014;5:3483. doi: 10.1038/ncomms4483 [DOI] [PMC free article] [PubMed] [Google Scholar]
- 35.Ahier A, Dai C-Y, Tweedie A, Bezawork-Geleta A, Kirmes I, Zuryn S. Publisher Correction: affinity purification of cell-specific mitochondria from whole animals resolves patterns of genetic mosaicism. Nat Cell Biol. 2018;20(3):361. doi: 10.1038/s41556-018-0055-x [DOI] [PubMed] [Google Scholar]
- 36.Gaffney CJ, Pollard A, Barratt TF, Constantin-Teodosiu D, Greenhaff PL, Szewczyk NJ. Greater loss of mitochondrial function with ageing is associated with earlier onset of sarcopenia in C. elegans. Aging (Albany NY). 2018;10(11):3382–96. doi: 10.18632/aging.101654 [DOI] [PMC free article] [PubMed] [Google Scholar]
- 37.Zhang Y, Lanjuin A, Chowdhury SR, Mistry M, Silva-García CG, Weir HJ, et al. Neuronal TORC1 modulates longevity via AMPK and cell nonautonomous regulation of mitochondrial dynamics in C. elegans. Elife. 2019;8:e49158. doi: 10.7554/eLife.49158 [DOI] [PMC free article] [PubMed] [Google Scholar]
- 38.Kowaltowski AJ, Abdulkader F. How and when to measure mitochondrial inner membrane potentials. Biophys J. 2024;123(24):4150–7. doi: 10.1016/j.bpj.2024.03.011 [DOI] [PMC free article] [PubMed] [Google Scholar]
- 39.Luz AL, Smith LL, Rooney JP, Meyer JN. Seahorse Xfe 24 extracellular flux analyzer-based analysis of cellular respiration in Caenorhabditis elegans. Curr Protoc Toxicol. 2015;66:25.7.1-25.7.15. doi: 10.1002/0471140856.tx2507s66 [DOI] [PMC free article] [PubMed] [Google Scholar]
- 40.Ng LF, Gruber J. Measurement of respiration rate in live Caenorhabditis elegans. Bio Protoc. 2019;9(10):e3243. doi: 10.21769/BioProtoc.3243 [DOI] [PMC free article] [PubMed] [Google Scholar]
- 41.Gioran A, Chondrogianni N. Guidelines for the measurement of oxygen consumption rate in Caenorhabditis elegans. Redox Biol. 2025;85:103723. doi: 10.1016/j.redox.2025.103723 [DOI] [PMC free article] [PubMed] [Google Scholar]
- 42.van der Veen JN, Kennelly JP, Wan S, Vance JE, Vance DE, Jacobs RL. The critical role of phosphatidylcholine and phosphatidylethanolamine metabolism in health and disease. Biochim Biophys Acta Biomembr. 2017;1859(9 Pt B):1558–72. doi: 10.1016/j.bbamem.2017.04.006 [DOI] [PubMed] [Google Scholar]
- 43.Fanelli MJ, Welsh CM, Lui DS, Smulan LJ, Walker AK. Immunity-linked genes are stimulated by a membrane stress pathway linked to Golgi function and the ARF-1 GTPase. Sci Adv. 2023;9(49):eadi5545. doi: 10.1126/sciadv.adi5545 [DOI] [PMC free article] [PubMed] [Google Scholar]
- 44.Smulan LJ, Ding W, Freinkman E, Gujja S, Edwards YJK, Walker AK. Cholesterol-independent SREBP-1 maturation is linked to ARF1 inactivation. Cell Rep. 2016;16(9):18. [DOI] [PMC free article] [PubMed] [Google Scholar]
- 45.Holthuis JCM, Menon AK. Lipid landscapes and pipelines in membrane homeostasis. Nature. 2014;510(7503):48–57. doi: 10.1038/nature13474 [DOI] [PubMed] [Google Scholar]
- 46.Schuler M-H, Di Bartolomeo F, Mårtensson CU, Daum G, Becker T. Phosphatidylcholine affects inner membrane protein translocases of mitochondria. J Biol Chem. 2016;291(36):18718–29. doi: 10.1074/jbc.M116.722694 [DOI] [PMC free article] [PubMed] [Google Scholar]
- 47.Baldwin HA, Wang C, Kanfer G, Shah HV, Velayos-Baeza A, Dulovic-Mahlow M, et al. VPS13D promotes peroxisome biogenesis. J Cell Biol. 2021;220(5):e202001188. doi: 10.1083/jcb.202001188 [DOI] [PMC free article] [PubMed] [Google Scholar]
- 48.Shen JL, Fortier TM, Zhao YG, Wang R, Burmeister M, Baehrecke EH. Vmp1, Vps13D, and Marf/Mfn2 function in a conserved pathway to regulate mitochondria and ER contact in development and disease. Curr Biol. 2021;31:3028-3039.e7. [DOI] [PMC free article] [PubMed] [Google Scholar]
- 49.Anding AL, Wang C, Chang TK, Sliter DA, Powers CM, Hofmann K, et al. Vps13D encodes a ubiquitin-binding protein that is required for the regulation of mitochondrial size and clearance. Curr Biol. 2018;28:287-295.e6. [DOI] [PMC free article] [PubMed] [Google Scholar]
- 50.Shen JL, Fortier TM, Wang R, Baehrecke EH. Vps13D functions in a Pink1-dependent and Parkin-independent mitophagy pathway. J Cell Biol. 2021;220(11):e202104073. doi: 10.1083/jcb.202104073 [DOI] [PMC free article] [PubMed] [Google Scholar]
- 51.Leonzino M, Reinisch KM, De Camilli P. Insights into VPS13 properties and function reveal a new mechanism of eukaryotic lipid transport. Biochim Biophys Acta Mol Cell Biol Lipids. 2021;1866:159003. [DOI] [PMC free article] [PubMed] [Google Scholar]
- 52.Yin X, Wang R, Thackeray A, Baehrecke EH, Alkema MJ. VPS13D mutations affect mitochondrial homeostasis and locomotion in Caenorhabditis elegans. G3 (Bethesda). 2025;15(4):jkaf023. doi: 10.1093/g3journal/jkaf023 [DOI] [PMC free article] [PubMed] [Google Scholar]
- 53.Meijer IA. VPS13D movement disorder. GeneReviews(®). Seattle: University of Washington; 1993. [PubMed] [Google Scholar]
- 54.Wang J, Zhang F, Luo Z, Zhang H, Yu C, Xu Z. VPS13D affects epileptic seizures by regulating mitochondrial fission and autophagy in epileptic rats. Genes Dis. 2024;11(6):101266. doi: 10.1016/j.gendis.2024.101266 [DOI] [PMC free article] [PubMed] [Google Scholar]
- 55.Yang L, Na C-L, Luo S, Wu D, Hogan S, Huang T, et al. The phosphatidylcholine transfer protein Stard7 is required for mitochondrial and epithelial cell homeostasis. Sci Rep. 2017;7:46416. doi: 10.1038/srep46416 [DOI] [PMC free article] [PubMed] [Google Scholar]
- 56.Rojas ML, Muñoz JP, Flores-Martín J, Sànchez-Fernàndez-de-Landa P, Cruz Del Puerto M, Genti-Raimondi S, et al. StarD7 deficiency switches on glycolysis and promotes mitophagy flux in C2C12 myoblasts. FEBS J. 2024;291(2):338–57. doi: 10.1111/febs.16979 [DOI] [PubMed] [Google Scholar]
- 57.Rojas ML, Cruz Del Puerto MM, Flores-Martín J, Racca AC, Kourdova LT, Miranda AL, et al. Role of the lipid transport protein StarD7 in mitochondrial dynamics. Biochim Biophys Acta Mol Cell Biol Lipids. 2021;1866:159029. [DOI] [PubMed] [Google Scholar]
- 58.Horibata Y, Mitsuhashi S, Shimizu H, Maejima S, Sakamoto H, Aoyama C, et al. The phosphatidylcholine transfer protein StarD7 is important for myogenic differentiation in mouse myoblast C2C12 cells and human primary skeletal myoblasts. Sci Rep. 2020;10(1):2845. doi: 10.1038/s41598-020-59444-y [DOI] [PMC free article] [PubMed] [Google Scholar]
- 59.Horibata Y, Ando H, Zhang P, Vergnes L, Aoyama C, Itoh M, et al. StarD7 protein deficiency adversely affects the phosphatidylcholine composition, respiratory activity, and cristae structure of mitochondria. J Biol Chem. 2016;291(48):24880–91. doi: 10.1074/jbc.M116.736793 [DOI] [PMC free article] [PubMed] [Google Scholar]
- 60.Sternberg PW, Van Auken K, Wang Q, Wright A, Yook K, Zarowiecki M, et al. WormBase 2024: status and transitioning to alliance infrastructure. Genetics. 2024;227(1):iyae050. doi: 10.1093/genetics/iyae050 [DOI] [PMC free article] [PubMed] [Google Scholar]
- 61.Campbell D, Zuryn S. The mechanisms and roles of mitochondrial dynamics in C. elegans. Semin Cell Dev Biol. 2024;156:266–75. doi: 10.1016/j.semcdb.2023.10.006 [DOI] [PubMed] [Google Scholar]
- 62.Machiela E, Liontis T, Dues DJ, Rudich PD, Traa A, Wyman L, et al. Disruption of mitochondrial dynamics increases stress resistance through activation of multiple stress response pathways. FASEB J. 2020;34(6):8475–92. doi: 10.1096/fj.201903235R [DOI] [PMC free article] [PubMed] [Google Scholar]
- 63.Chen Y, Culetto E, Legouis R. A DRP-1 dependent autophagy process facilitates rebuilding of the mitochondrial network and modulates adaptation capacity in response to acute heat stress during C. elegans development. Autophagy. 2021;17(9):2654–5. doi: 10.1080/15548627.2021.1953821 [DOI] [PMC free article] [PubMed] [Google Scholar]
- 64.Fukuda T, Furukawa K, Maruyama T, Yamashita S-I, Noshiro D, Song C, et al. The mitochondrial intermembrane space protein mitofissin drives mitochondrial fission required for mitophagy. Mol Cell. 2023;83(12):2045-2058.e9. doi: 10.1016/j.molcel.2023.04.022 [DOI] [PMC free article] [PubMed] [Google Scholar]
- 65.Guo Y, Walther TC, Rao M, Stuurman N, Goshima G, Terayama K, et al. Functional genomic screen reveals genes involved in lipid-droplet formation and utilization. Nature. 2008;453(7195):657–61. doi: 10.1038/nature06928 [DOI] [PMC free article] [PubMed] [Google Scholar]
- 66.Hibshman JD, Leuthner TC, Shoben C, Mello DF, Sherwood DR, Meyer JN, et al. Nonselective autophagy reduces mitochondrial content during starvation in Caenorhabditis elegans. Am J Physiol Cell Physiol. 2018;315(6):C781–92. doi: 10.1152/ajpcell.00109.2018 [DOI] [PMC free article] [PubMed] [Google Scholar]
- 67.Lim C-Y, Lin H-T, Kumsta C, Lu T-C, Wang F-Y, Kang Y-H, et al. SAMS-1 coordinates HLH-30/TFEB and PHA-4/FOXA activities through histone methylation to mediate dietary restriction-induced autophagy and longevity. Autophagy. 2023;19(1):224–40. doi: 10.1080/15548627.2022.2068267 [DOI] [PMC free article] [PubMed] [Google Scholar]
- 68.Dawson ZD, Sundaramoorthi H, Regmi S, Zhang B, Morrison S, Fielder SM, et al. A fluorescent reporter for rapid assessment of autophagic flux reveals unique autophagy signatures during C. elegans post-embryonic development and identifies compounds that modulate autophagy. Autophagy Rep. 2024;3(1):2371736. doi: 10.1080/27694127.2024.2371736 [DOI] [PMC free article] [PubMed] [Google Scholar]
- 69.Chapin HC, Okada M, Merz AJ, Miller DL. Tissue-specific autophagy responses to aging and stress in C. elegans. Aging (Albany NY). 2015;7(6):419–34. doi: 10.18632/aging.100765 [DOI] [PMC free article] [PubMed] [Google Scholar]
- 70.Seifert EL, Hajnóczky G. Fuel oxidation under the control of mitochondrial shape and dynamics. EMBO J. 2023;42(11):e114129. doi: 10.15252/embj.2023114129 [DOI] [PMC free article] [PubMed] [Google Scholar]
- 71.Ngo J, Choi DW, Stanley IA, Stiles L, Molina AJA, Chen P-H, et al. Mitochondrial morphology controls fatty acid utilization by changing CPT1 sensitivity to malonyl-CoA. EMBO J. 2023;42(11):e111901. doi: 10.15252/embj.2022111901 [DOI] [PMC free article] [PubMed] [Google Scholar]
- 72.Barbier-Torres L, Murray B, Yang JW, Wang J, Matsuda M, Robinson A, et al. Depletion of mitochondrial methionine adenosyltransferase α1 triggers mitochondrial dysfunction in alcohol-associated liver disease. Nat Commun. 2022;13(1):557. doi: 10.1038/s41467-022-28201-2 [DOI] [PMC free article] [PubMed] [Google Scholar]
- 73.Mitsuhashi S, Hatakeyama H, Karahashi M, Koumura T, Nonaka I, Hayashi YK, et al. Muscle choline kinase beta defect causes mitochondrial dysfunction and increased mitophagy. Hum Mol Genet. 2011;20(19):3841–51. doi: 10.1093/hmg/ddr305 [DOI] [PMC free article] [PubMed] [Google Scholar]
- 74.Tsuchiya M, Tachibana N, Nagao K, Tamura T, Hamachi I. Organelle-selective click labeling coupled with flow cytometry allows pooled CRISPR screening of genes involved in phosphatidylcholine metabolism. Cell Metab. 2023;35:1072-1083.e9. [DOI] [PubMed] [Google Scholar]
- 75.Decker ST, Funai K. Mitochondrial membrane lipids in the regulation of bioenergetic flux. Cell Metab. 2024;36(9):1963–78. doi: 10.1016/j.cmet.2024.07.024 [DOI] [PMC free article] [PubMed] [Google Scholar]
- 76.Ponomarova O, Zhang H, Li X, Nanda S, Leland TB, Fox BW, et al. A D-2-hydroxyglutarate dehydrogenase mutant reveals a critical role for ketone body metabolism in Caenorhabditis elegans development. PLoS Biol. 2023;21(4):e3002057. doi: 10.1371/journal.pbio.3002057 [DOI] [PMC free article] [PubMed] [Google Scholar]
- 77.Bulcha JT, Giese GE, Ali MZ, Lee Y-U, Walker MD, Holdorf AD, et al. A persistence detector for metabolic network rewiring in an animal. Cell Reports. 2019;26(2):460-468.e4. [DOI] [PMC free article] [PubMed] [Google Scholar]
- 78.Zhou J, Duan M, Wang X, Zhang F, Zhou H, Ma T, et al. A feedback loop engaging propionate catabolism intermediates controls mitochondrial morphology. Nat Cell Biol. 2022;24(4):526–37. doi: 10.1038/s41556-022-00883-2 [DOI] [PubMed] [Google Scholar]
- 79.Giovannetti M, Rodríguez-Palero M-J, Fabrizio P, Nicolle O, Bedet C, Michaux G, et al. SIN-3 transcriptional coregulator maintains mitochondrial homeostasis and polyamine flux. iScience. 2024;27(5):109789. doi: 10.1016/j.isci.2024.109789 [DOI] [PMC free article] [PubMed] [Google Scholar]
- 80.Wu G, Aoyama C, Young SG, Vance DE. Early embryonic lethality caused by disruption of the gene for choline kinase alpha, the first enzyme in phosphatidylcholine biosynthesis. J Biol Chem. 2008;283(3):1456–62. doi: 10.1074/jbc.M708766200 [DOI] [PMC free article] [PubMed] [Google Scholar]
- 81.Farese RV Jr, Walther TC. Glycerolipid synthesis and lipid droplet formation in the endoplasmic reticulum. Cold Spring Harb Perspect Biol. 2023;15(5):a041246. doi: 10.1101/cshperspect.a041246 [DOI] [PMC free article] [PubMed] [Google Scholar]
- 82.Sakakibara K, Eiyama A, Suzuki SW, Sakoh-Nakatogawa M, Okumura N, Tani M, et al. Phospholipid methylation controls Atg32-mediated mitophagy and Atg8 recycling. EMBO J. 2015;34(21):2703–19. doi: 10.15252/embj.201591440 [DOI] [PMC free article] [PubMed] [Google Scholar]
- 83.Sutter BM, Wu X, Laxman S, Tu BP. Methionine inhibits autophagy and promotes growth by inducing the SAM-responsive methylation of PP2A. Cell. 2013;154(2):403–15. doi: 10.1016/j.cell.2013.06.041 [DOI] [PMC free article] [PubMed] [Google Scholar]
- 84.Casares D, Escribá PV, Rosselló CA. Membrane lipid composition: effect on membrane and organelle structure, function and compartmentalization and therapeutic avenues. Int J Mol Sci. 2019;20:2167. [DOI] [PMC free article] [PubMed] [Google Scholar]
- 85.Ackema KB, Hench J, Böckler S, Wang SC, Sauder U, Mergentaler H, et al. The small GTPase Arf1 modulates mitochondrial morphology and function. EMBO J. 2014;33(22):2659–75. doi: 10.15252/embj.201489039 [DOI] [PMC free article] [PubMed] [Google Scholar]
- 86.Enkler L, Szentgyörgyi V, Pennauer M, Prescianotto-Baschong C, Riezman I, Wiesyk A, et al. Arf1 coordinates fatty acid metabolism and mitochondrial homeostasis. Nat Cell Biol. 2023;25(8):1157–72. doi: 10.1038/s41556-023-01180-2 [DOI] [PMC free article] [PubMed] [Google Scholar]
- 87.Deshwal S, Onishi M, Tatsuta T, Bartsch T, Cors E, Ried K, et al. Mitochondria regulate intracellular coenzyme Q transport and ferroptotic resistance via STARD7. Nat Cell Biol. 2023;25(2):246–57. doi: 10.1038/s41556-022-01071-y [DOI] [PMC free article] [PubMed] [Google Scholar]
- 88.Kurup K, Matyi S, Giles CB, Wren JD, Jones K, Ericsson A, et al. Calorie restriction prevents age-related changes in the intestinal microbiota. Aging (Albany NY). 2021;13(5):6298–329. doi: 10.18632/aging.202753 [DOI] [PMC free article] [PubMed] [Google Scholar]
- 89.Meador JP, Bettcher LF, Ellenberger MC, Senn TD. Metabolomic profiling for juvenile Chinook salmon exposed to contaminants of emerging concern. Sci Total Environ. 2020;747:141097. doi: 10.1016/j.scitotenv.2020.141097 [DOI] [PubMed] [Google Scholar]
- 90.Dunn WB, Wilson ID, Nicholls AW, Broadhurst D. The importance of experimental design and QC samples in large-scale and MS-driven untargeted metabolomic studies of humans. Bioanalysis. 2012;4(18):2249–64. doi: 10.4155/bio.12.204 [DOI] [PubMed] [Google Scholar]
- 91.Pang Z, Zhou G, Ewald J, Chang L, Hacariz O, Basu N, et al. Using MetaboAnalyst 5.0 for LC-HRMS spectra processing, multi-omics integration and covariate adjustment of global metabolomics data. Nat Protoc. 2022;17(8):1735–61. doi: 10.1038/s41596-022-00710-w [DOI] [PubMed] [Google Scholar]
- 92.Misra BB. Data normalization strategies in metabolomics: current challenges, approaches, and tools. Eur J Mass Spectrom (Chichester). 2020;26(3):165–74. doi: 10.1177/1469066720918446 [DOI] [PubMed] [Google Scholar]
- 93.Kucukural A, Yukselen O, Ozata DM, Moore MJ, Garber M. DEBrowser: interactive differential expression analysis and visualization tool for count data. BMC Genomics. 2019;20(1):6. doi: 10.1186/s12864-018-5362-x [DOI] [PMC free article] [PubMed] [Google Scholar]
- 94.Hulsen T, de Vlieg J, Alkema W. BioVenn—a web application for the comparison and visualization of biological lists using area-proportional Venn diagrams. BMC Genomics. 2008;9:488. doi: 10.1186/1471-2164-9-488 [DOI] [PMC free article] [PubMed] [Google Scholar]
- 95.Weir HJ, Yao P, Huynh FK, Escoubas CC, Goncalves RL, Burkewitz K, et al. Dietary restriction and AMPK increase lifespan via mitochondrial network and peroxisome remodeling. Cell Metab. 2017;26:884-896.e5. [DOI] [PMC free article] [PubMed] [Google Scholar]
- 96.Djoumbou Feunang Y, Eisner R, Knox C, Chepelev L, Hastings J, Owen G, et al. ClassyFire: automated chemical classification with a comprehensive, computable taxonomy. J Cheminform. 2016;8:61. doi: 10.1186/s13321-016-0174-y [DOI] [PMC free article] [PubMed] [Google Scholar]
- 97.Fahy E, Subramaniam S. RefMet: a reference nomenclature for metabolomics. Nat Methods. 2020;17(12):1173–4. doi: 10.1038/s41592-020-01009-y [DOI] [PubMed] [Google Scholar]








