Abstract
DNA methylation is the best-studied epigenetic modification and describes the conversion of cytosine to 5-methylcytosine. The importance of this phenomenon is that aberrant promoter hypermethylation is a common occurrence in cancer and is frequently associated with gene silencing. Various techniques are currently available for the analysis of DNA methylation. However, accurate and reproducible quantification of DNA methylation remains challenging. In this report, we describe Bio-COBRA (combined bisulfite restriction analysis coupled with the Agilent 2100 Bioanalyzer platform), as a novel approach to quantitative DNA methylation analysis. The combination of a well-established method, COBRA, which interrogates DNA methylation via the restriction enzyme analysis of PCR-amplified bisulfite treated DNAs, with the Bioanalyzer platform allows for the rapid and quantitative assessment of DNA methylation patterns in large sample sets. The sensitivity and reproducibility of Bio-COBRA make it a valuable tool for the analysis of DNA methylation in clinical samples, which could aid in the development of diagnostic and prognostic parameters with respect to disease detection and management.
INTRODUCTION
Human cancers are characterized by profound alterations in normal patterns of gene expression. In recent years, it has become evident that epigenetic mechanisms are severely affected in human neoplasias, which have been shown to contribute to the initiation and progression of the disease phenotype (1,2). Epigenetic modifications, such as DNA methylation, are defined as heritable modifications to the DNA with the potential to alter gene expression while conserving the primary DNA sequence. DNA methylation occurs primarily in the context of 5′-CpG-3′ dinucleotides (3–5). In the human genome, almost 90% of all CpG dinucleotides are located in repetitive sequences and are normally methylated. Most of the remaining 10% stay methylation-free, and are found in 0.5–4 kb sequence stretches termed CpG islands (6,7). Interestingly, most CpG islands are located in close proximity of genes or actually span gene promoters. The relevance of this observation rests upon the fact that these genes are consistently silenced when their associated CpG island is methylated (8). Because of its potential to abrogate gene activity, DNA methylation has been proposed as one of the two hits in Knudson's two hit hypothesis for oncogenic transformation (1).
Studies have shown that aberrant DNA methylation can be detected in body fluids and secretions of patients years prior to the clinical diagnosis of cancer, suggesting that aberrant DNA methylation is manifested early in the process of malignant transformation (2,9). Thus, much effort is being devoted to further characterize aberrant DNA methylation patterns in almost all tumor types in an attempt to uncover specific patterns that might bear clinical diagnostic and prognostic value (10–16). Given the fact that normal DNA methylation patterns can vary among individuals, the specificity of one or several aberrant DNA methylation events might rest not only on which particular CpG dinucleotides are methylated, but also on their methylation frequency (17). This possibility presents an important challenge to the DNA methylation field, since the search for aberrantly methylated loci useful for early disease detection, assessment of disease risk or disease prognosis, may involve focusing on subtle changes in DNA methylation. Thus, there is a need for a screening technique that will allow for the rapid and reliable evaluation of DNA methylation in large sample sets, while at the same time providing quantitative information on the level of aberrant DNA methylation and spatial information as to which CpG dinucleotides are preferentially methylated in a genomic region of interest.
Most techniques used to evaluate DNA methylation rely on the bisulfite conversion of DNA (18). One such technique, combined bisulfite restriction analysis (COBRA), involves the PCR amplification of bisulfite converted DNA followed by enzymatic digestion (19). COBRA is technically simple, and depending on the region being investigated, information on the methylation status of several CpG sites can be extracted in a single reaction. Because of these reasons, various DNA methylation laboratories use COBRA as a screening method for large sample sets. The main drawback of this assay is that quantitative information cannot be obtained from the visual inspection of restriction patterns.
The Agilent 2100 Bioanalyzer provides a robust platform for the quantification and high resolution of DNA fragments via electrophoresis in microfluidics chips (20). This platform has been utilized in various studies, primarily with the goal of replacing or improving existing techniques, such as RFLP (21,22), or attaining the visualization of PCR products that, due to their low concentration, could not be detected in regular agarose gels (23). However, to our knowledge, no study has assessed the full potential of the Bioanalyzer platform as a quantitative tool for the measurement of DNA methylation.
In this study, we propose the coupling of COBRA, followed by quantification of the restriction fragments on the Agilent 2100 Bioanalyzer platform for a rapid, accurate and cost-efficient quantification of methylation patterns in any DNA sample.
MATERIALS AND METHODS
Generation of DNA methylation standards and bisulfite treatment
Genomic DNA was isolated from normal peripheral blood lymphocytes (PBL) as described previously (24). Sheared DNA (1 µg) was incubated at 37°C for 4 h with 100 U of SssI (New England Biolabs, Beverly, MA) and 2 µl of 20 mM S-adenosyl methionine. The in vitro methylation reaction was carried out twice, to ensure complete methylation. The DNA was purified using Qiaquick columns (Qiagen, Valencia, CA). The methylated and non-methylated DNAs were concentration-adjusted to 20 ng/µl and mixed in ratios to obtain samples with the following levels of DNA methylation: 1.6, 3.2, 6.4, 12.5, 25, 50, 75, 87.5, 93.6, 96.8 and 100%. Of each DNA mixture 1 µg was bisulfite treated as described previously (25) and diluted to a final volume of 300 µl with ddH2O. Of each mixture 10 µl was used for PCR amplification.
Culture and treatment of A549 cells with 5-aza-2′deoxycytidine
A549 cell were incubated at 37°C, 5% CO2 in RPMI 1640 (Invitrogen, Carlsbad, CA), supplement with 10% heat-inactivated fetal bovine serum (Invitrogen, Carlsbad, CA). Cells were seeded at 10% confluency, and treated with 5-aza-2′deoxycytidine (5-aza-dC) (Sigma-Aldrich, St Louis, MO) at six different concentrations (0.05, 0.10, 0.50, 0.75, 1.00 and 2.00 µM) for 72 h. The demethylating agent was supplied by diluting the appropriate amount of a 10 mM 5-aza-dC stock in 10 ml of culture medium. The medium and demethylating agent were changed daily. After the 72 h treatment, the cells were washed with phosphate-buffered saline (Invitrogen, Carlsbad, CA), incubated with 2 ml of 0.25% trypsin for 5 min (Invitrogen, Carlsbad, CA) and collected in 15 ml tubes.
DNA and RNA isolation from A549 cells
Total RNA was isolated using Trizol (Invitrogen, Carlsbad, CA). The aqueous phase from each sample was mixed with 2 vol of RLT buffer (Qiagen, Valencia, CA), 1 vol of 100% ethanol and filtered through RNeasy columns (Qiagen, Valencia, CA) following the manufacturer's recommendations. Genomic DNA was isolated from the Trizol phase remaining after removal of the aqueous fraction containing total RNA, following manufacturer's recommendations. DNA pellets were dissolved in 50 µl of ddH2O.
PCR amplification and restriction enzyme digestion
SALL3, C/EBPα and TWIST2 PCR primers to amplify bisulfite treated DNA were designed using MethPrimer (26,27). In order to minimize the preferential amplification of either methylated or unmethylated sequences, no CpG dinucleotides were included in the bisulfite primer sequences. The specificity of the primers for bisulfite converted templates was tested by their failure to PCR amplify sheared, non-bisulfite treated, human genomic DNA. The sequences of the primers used were as follows: SALL3, forward 5′-GTTTGGGTTTGGTTTTTGTT-3′, reverse 5′-ACCCTTTACCAATCTCTTAACTTTC-3′; C/EBPα, forward 5′-TTGTTAGGTTTAAGGTTATTG-3′, reverse 5′-TCAACTAAACCCAAATAAAA-3′; TWIST2, forward 5′-AAGGGGGAGGTAAAATTGAAA-3′, reverse 5′-CTAAACTAAATTACTAAATAATTATC-3′. PCR amplifications were performed as follows: 95°C for 10 min, (96°C for 30 s, annealing for 30 s, 72°C for 30 s) for 35 cycles, with a final step at 72°C for 10 min. The annealing temperatures and PCR product sizes were 59°C and 208 bp for SALL3, 53°C and 150 bp for C/EBPα and 52°C and 141 bp for TWIST2. PCRs were carried out in a 50 µl volume containing 10× buffer (25), 6 µl of each primer (10 pmol), 1 µl (10 mM) dNTPs, 2 U of Platinum Taq DNA polymerase (Invitrogen, Carlsbad, CA), 29.25 µl ddH2O and 10 µl of bisulfite treated DNA. PCR amplifications were performed in a GeneAmp 9700 thermal cycler (Perkin-Elmer, Norwalk, CT). PCR products were purified using Qiaquick columns, eluted in 40 µl 10 mM Tris, pH 8.0, and concentrated to a final volume of 7 µl using a SpeedVac (Eppendorf, Hamburg, Germany). Restriction digestions were performed using 10 U of BstUI (New England Biolabs, Beverly, MA) in a total volume of 10 µl at 60°C for 4 h. The digestion reaction (5 µl) was electrophoresed in an 8% polyacrylamide gel and visualized by ethidium bromide staining. Complete digestion of the PCR product was assessed by the lack of full-length fragments in the 100% in vitro methylated samples.
Electrophoresis on the Agilent 2100 Bioanalyzer platform
In order to determine whether the amount of input DNA had an influence on DNA methylation measurements, a sample of known methylation percentage was loaded (concentration range of 10–65 ng/µl) in each of the wells of the DNA 500 LabChip. Tabulation of the data obtained from these measurements indicated that DNA concentration within the tested range had no effect on the DNA methylation values obtained for each of the samples. Furthermore, no positional effect within the Chip was observed (Supplementary Data).
For experimental samples, 20–40 ng of each of the digestion products was loaded onto a DNA 500 LabChip and assayed using the Bioanalyzer 2100. The chromatograms were visually examined, raw data was exported as CSV-files using the 2100 expert software and subsequently plotted to obtain the fluorescence values for each of the fragments. The sensitivity of the system was examined by determining the lowest percentage of the standard methylation mix that yielded restriction fragments with fluorescence values above background. The background was defined as the mean plus three SDs of 10 measurements in front of the peak.
Data analysis and quantification of DNA methylation
The fluorescence and migration time raw data for each sample were plotted into Excel graphs. For quantification, the peak height generated by each DNA fragment was utilized. Thus, for each sample, a table was created listing the expected DNA size fragments and the fluorescent signal generated by each of those fragments. The methylation percent value for each sample was calculated using the following formula: fluorescence of methylated products/(fluorescence of methylated products + fluorescence of unmethylated product). The use of this calculation makes it possible to compare methylation percentages across an entire sample set, because the methylation value of each sample is normalized within itself by computing the total fluorescence generated by each sample. The methylation percentages for each of 12 data points of the in vitro methylated standard were plotted and a model was generated for each of the three genes tested. The in vitro generated methylation standard was tested at least three times for each of the genes. The r2 values for the models were >0.98 in all cases.
Real-time quantitative PCR
Total RNA (1 µg) extracted from H1299 cells treated with 5-aza-2′-dC was incubated with 2 U of DNAseI (Invitrogen, Carlsbad, CA) for 30 min at room temperature. The DNA-free RNA was reverse transcribed using 100 U of SuperScript II (Invitrogen, Carlsbad, CA) and 1 µg of oligo dT per reaction. Quantitative C/EBPα expression was measured using SYBR Green I (BioRad, Hercules, CA) in an I-Cycler (BioRad, Hercules, CA). Calcium/calmodulin-dependent protein kinase kinase 2 (CAMKK2) was used as the internal control. I-Cycler conditions were as follows: 10 min at 95°C; 35 cycles with 30 s at 95°C, 30 s at 60°C (for CAMKK2) or 64°C (for C/EBPα), 30 s at 72°C. At the end of the amplification cycles, a melting curve was generated, yielding a single peak of the expected melting temperature for the desired products. For the described assay the following primers were used: C/EBPα forward 5′-TGTATACCCCTGGTGGGAGA-3′ and reverse 5′-TCATAACTCCGGTCCCTCTG-3′; CAMKK2 forward 5′-CTCTTCCAGTGGGCAAAGAG-3′ and reverse 5′-GTGTCAACAAGGGGCTCAAT-3′. Prior to real-time PCR, a regular PCR was performed on DNAseI incubated but non-RT-treated samples in order to ensure that no DNA contamination was present in the RNA extract, given the fact that C/EBPα is an intron-less gene. The PCR products were run on an 8% polyacrylamide gel. No product of the expected C/EBPα size was detected in those reactions, indicating the absence of contaminating genomic DNA in the DNAseI treated RNA extracts.
RESULTS
Measurement of a gradient of in vitro methylated DNA
The Agilent 2100 Bioanalyzer provides a platform for the electrophoresis of nucleic acids on a disposable chip (22,28). In this study, chemistry suitable for the resolution of fragments from 25 to 500 bp was utilized. In order to test our method, a methylation gradient was generated by mixing in vitro methylated DNA with PBL DNA (Materials and Methods). The samples were PCR amplified using three pairs of COBRA primers for three different genes (SALL3, C/EBPα and TWIST2) and digested with BstUI. Digestion products were electrophoresed in an 8% polyacrylamide gel and visualized by ethidium bromide staining. Complete digestion of the PCR products was determined by the lack of full-length PCR fragments (208 bp for SALL3 and 141 bp for TWIST2) in the 100% methylated samples (Figure 1A and B). Each digestion product (1 µl) was then loaded into individual wells on a chip and electrophoresed in the Bioanalyzer. Virtual gels were visually analyzed and the fluorescence data generated was tabulated and graphed (Figure 1C and D).
Figure 1.
DNA methylation standards for SALL3 (A) and TWIST2 (B). Fragment sizes are indicated to the right of the gel. Methylation percentages for each lane are indicated at the top. The restriction map of the sequence is indicated at the bottom of the gel. BstUI sites are indicated with vertical lines on the restriction map. (C) Example of a SALL3 virtual gel generated by the Bioanalyzer software. (D) Fluorescence versus time data plot for lanes 8 and 9 from (C). From right to left, the fluorescence peaks correspond to the following digestion fragments: 208, 124, 36 and 26 bp. The 22 bp fragment overlaps with the front marker. As the methylation percent of the sample increases, there is a decrease in the fluorescence of the 208 bp peak and an increase in the fluorescence of the digested peaks (75% versus 87.5% plots). Plots likes the ones shown in this figure were used to calculate methylation percentages for all standards and samples tested.
Quantification of methylation percentages
The 2100 expert software provides quantification for each DNA fragment. However, quantification by this software is generated by calculating peak area measurements, which rely heavily on the definition of the start and end points of a peak (29). In order to eliminate the possibility of inaccurate quantification due to poor definition of peak areas, peak height was utilized as the quantification parameter. The peak heights of all digested fragments was added and then divided by the peak height of digested fragments plus the undigested fragment for each sample, resulting in the observed methylation value. The observed/expected methylation values were plotted for the three genes (Figure 2). The equation derived from the model was used to calculate DNA methylation percentages in experimental samples.
Figure 2.
Plots of observed versus expected DNA methylation values for SALL3, TWIST2 and C/EBPα methylation standards. (A) SALL3, (B) TWIST2 and (C) C/EBPα results. Trend lines and r2 values are displayed for each plot. The non-linearity of the observed versus expected methylation values is most likely due to a PCR amplification bias.
Determination of sensitivity, reproducibility and accuracy of Bio-COBRA
The sensitivity of Bio-COBRA was determined by testing the 1.6% sample of the methylation gradient. Because it is known that PCR amplification efficiency can vary significantly depending on the primer pair utilized and the target sequence, three genes were selected so as to provide a variable input for the assay. Fluorescent signals at least 2-fold above background could be generated from the restriction fragments of all three genes (Supplementary Data).
Since final DNA concentration after PCR amplification might vary among samples within a given set, the effect of input DNA concentration on methylation measurements was tested for SALL3 PCR products. Input DNA concentration within the range of 10–65 ng/µl showed no influence on methylation measurements. Also no positional effect within the Chip was observed (Supplementary Data).
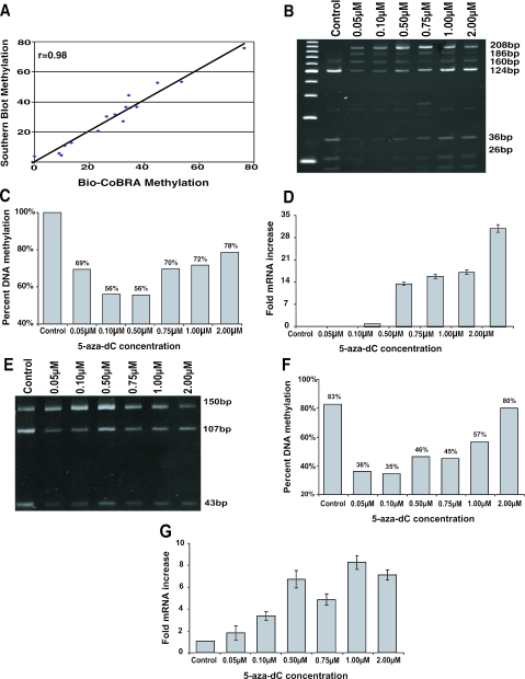
The accuracy of Bio-COBRA was assessed by comparing TWIST2 methylation results obtained via this method with data generated through Southern blotting of COBRA digests probed with radioactively labeled primers [for a description of the assay see (30)]. The data generated by both methods was comparable, yielding similar overall methylation percentages for the sample set (Figure 3A). To further validate these analyses, bisulfite DNA sequencing was performed in a subset of the samples (30).
Figure 3.
Assessment of DNA methylation in clinical CLL samples and a human lung cancer cell line treated with 5-aza-2′dC. (A) Methylation levels of TWIST2 in 19 primary CLL samples generated by Bio-COBRA and Southern blot. The correlation coefficient between the two data sets was 0.98. (B and E) Restriction digestions of SALL3 (B) and C/EBPα (E) in A549 cells treated with 5-aza-dC at six different concentrations for 72 h (concentrations are indicated at the top). (C and F) Bio-COBRA quantification of the restriction digestions shown in (B) and (E). As expected, low doses of the demethylating agent showed a pronounced effect in the DNA methylation status of the analyzed loci. (D and G) mRNA expression level of SALL3 (D) and C/EBPα (G). Three separate measurements were performed for each sample. For C/EBPα, the expression level measured in the untreated cell line was normalized to 1. For SALL3, the expression level detected at 0.10 µM was normalized to 1, since the untreated cell line shows no expression under the experimental conditions utilized in this study.
The reproducibility of Bio-COBRA was tested by comparing the methylation percentages generated by the methylation gradient in at least three different runs of the same restriction digest for each of the three genes. When different runs of the same gene were plotted and compared, almost identical equations were derived from each one, all of them with r2 values >0.98 (data not shown).
Quantification of DNA methylation in A549 cells treated with 5-aza-2′deoxycytidine
DNA methylation levels of SALL3 and C/EBPα were examined in A549 cells before and after treatment with 0.05, 0.10, 0.50, 0.75, 1.00 and 2.00 µM of 5-aza-dC for 72 h.Bio-COBRA results showed that DNA demethylation at these loci occurred most efficiently when the cells were exposed to low doses of 5-aza-dC (Figure 3B, C, E and F). In agreement with previous reports, high doses of the demethylating agent (1.00 and 2.00 µM) had a comparatively minor effect on DNA demethylation in these loci (31). mRNA expression levels for SALL3 and C/EBPα were also assessed in this cell line. SALL3 data indicated that, at 0.10 µM of 5-aza-dC, mRNA re-expression occurred if the level of DNA methylation dropped below 69% at the restriction sites analyzed (Figure 3G). This is an important observation, since it provided insight as to what the minimum effective dose of 5-aza-dC needed for mRNA re-expression for this specific locus was. Overall, the data from both genes indicated that exposure of the cell line to 5-aza-dC resulted in up-regulation of SALL3 and C/EBPα at the mRNA level (Figure 3D and G). However, it is important to note that the level of mRNA up-regulation did not correlate directly with the level of DNA methylation after 5-aza-dC treatment. This is an indication that the demethylating agent is affecting gene expression via a mechanism not limited to the removal of DNA methylation (32).
DISCUSSION AND CONCLUSION
Epigenetic mechanisms play a major role in the initiation and progression of human neoplasias. There is currently a large body of evidence that indicates DNA methylation might be an early event in tumor development, since aberrantly methylated DNA molecules can be found in secretions and body fluids of individuals years in advance to the clinical diagnosis of cancer (2,12,33). Thus, early detection of aberrant DNA methylation patterns might provide a gateway for early disease detection and the assessment of treatment strategies, as well as disease prognosis. In order to achieve this goal, however, sensitive, reliable and cost-effective assays for the quantification of DNA methylation are needed.
COBRA is commonly used for the screening of aberrant DNA methylation in large sample sets. This is because COBRA allows for the interrogation of CpG sites over relatively large sequence stretches, and depending on the sequence being analyzed, the use of several restriction enzymes can increase the number of informative CpG sites examined within that sequence. COBRA is also technically simple and the assay is well established in most DNA methylation laboratories. However, it is important to note that COBRA only provides information on the DNA methylation status of those CpG sites which are part of the restriction enzyme's recognition sequence. Thus, some sequences might not be suitable for COBRA analysis due to their lack of restriction enzyme sites.
The main drawback of COBRA is that quantitative information cannot be readily extracted from the assay. Attempts have been made to quantify COBRA results by blotting and hybridizing the restriction products with radiolabeled primers (30). Although successful results were obtained from this approach, the method is laborious and it involves the use of a radioactive isotope. Attempts have also been made to quantify DNA fragment intensities through the use of imaging softwares on ethidium bromide stained gels. The problem of this approach is its intrinsically narrow dynamic range, leading to underestimation of strong signals. Furthermore, the fluorescence background of gel images is often variable (from gel to gel or from lane to lane within the same gel), affecting the calculations and thus making it impossible to reliably compare DNA methylation levels across a sample set. Other techniques, such as methylation-sensitive single nucleotide primer extension (34) and enzymatic regional methylation assay (35), though sensitive, are time consuming and also require the use of radioisotopes, making them unsuitable for the high-throughput screening needs of a clinical setting. Bisulfite DNA sequencing (18) is currently one of the most common techniques utilized when quantitative information on DNA methylation is desired. This technique allows for the assessment of the methylation status of every CpG dinucleotide in a given sequence, allowing for the high resolution of DNA methylation patterns. However, there are several drawbacks concerning this approach; mainly that it is laborious (cloning of PCR fragments, bacterial transformation, plasmid isolation and DNA sequencing) and, due to the cost of sequencing, usually only 10 clones per sample are analyzed. The limited number of clones examined per sample drastically reduces the statistical power of bisulfite sequencing data. If, for example, 5 out of 10 clones are methylated at any given site, the 95% confidence interval for the true proportion of DNA methylation at that site is between 18.4 and 81.6%. Also, if a difference in DNA methylation of 20% between two samples (from 50 to 70%), is to be statistically validated, 100 clones for each sample would have to be sequenced and analyzed.
Direct sequencing of PCR products affords a high-throughput platform; however, no quantitative information can currently be extracted from the chromatograms. Thus direct sequencing of PCR products with a mosaic methylation pattern would result in the observation of methylated and unmethylated cytosine at any given position in the sequence without any information as to the relative amounts of each.
In this study, we combined a standard COBRA assay with the quantification capability afforded by the Agilent 2100 Bioanalyzer. The main strength of our approach is that it allows for the rapid, accurate and cost-effective determination of DNA methylation percentages on a platform that enables the comparison of these values across large sample sets. As demonstrated, the data generated by this method is highly reproducible and by making use of an in vitro methylated DNA standard, experimental values can be converted to actual methylation values in a single step. No DNA methylation standard is needed, however, if the goal of a screen is only a relative comparison of DNA methylation levels across a sample set. Most importantly, no saturation of the system was observed within the dynamic range tested in our study (10–65 ng/µl). The tested dynamic range ensures that virtually any PCR product can be digested without having to adjust the DNA concentration of any sample (this range encompasses PCRs performed in a 50 µl volume with a total DNA yield ranging from 500 ng to 3.25 µg).
It should also be noted that the bisulfite DNA conversions performed in this study used 1 µg of genomic DNA as substrate. However, bisulfite conversion of DNA has been successfully carried out using much smaller amounts of starting material (36). Since the bisulfite converted DNA is later used as PCR template, the sensitivity of the primers and the intrinsic properties of the target sequence are the factors that determine as to how low an amount of DNA is needed as starting material. Based on the presented results, Bio-COBRA affords an alternative approach to other well-established methods, such as pyrosequencing (37,38) and quantitative methylation specific PCR (39), for quantitative DNA methylation analysis in epigenetic studies.
SUPPLEMENTARY DATA
Supplementary Data are available at NAR Online.
Supplementary Material
Acknowledgments
The authors would like to thank Laura J. Rush for the critical reading of this manuscript and The CLL Research Consortium for providing leukemia tumor samples. The work was funded in part by NIH/NCI grants DE013123 (C.P.), CA93548 (C.P.), CA110496 (J.C.B., C.P. and A.R.), CA-081534 (J.C.B.), The Leukemia and Lymphoma Society (C.P. and J.C.B.), the D Warren Brown Foundation and the Dr Mildred Scheel Foundation for Cancer Research (B.H.). J.C.B. and C.P. are Leukemia Lymphoma Society Scholars. Funding to pay the Open Access publication charges for this article was provided by NIH/NCI grants DE013123.
Conflict of interest statement. None declared.
REFERENCES
- 1.Jones P.A., Laird P.W. Cancer epigenetics comes of age. Nature Genet. 1999;21:163–167. doi: 10.1038/5947. [DOI] [PubMed] [Google Scholar]
- 2.Jones P.A., Baylin S.B. The fundamental role of epigenetic events in cancer. Nature Rev. Genet. 2002;3:415–428. doi: 10.1038/nrg816. [DOI] [PubMed] [Google Scholar]
- 3.Clark S.J., Harrison J., Frommer M. CpNpG methylation in mammalian cells. Nature Genet. 1995;10:20–27. doi: 10.1038/ng0595-20. [DOI] [PubMed] [Google Scholar]
- 4.Franchina M., Kay P.H. Evidence that cytosine residues within 5′-CCTGG-3′ pentanucleotides can be methylated in human DNA independently of the methylating system that modifies 5′-CG-3′ dinucleotides. DNA Cell Biol. 2000;19:521–526. doi: 10.1089/104454900439755. [DOI] [PubMed] [Google Scholar]
- 5.Jabbari K., Bernardi G. Cytosine methylation and CpG, TpG (CpA) and TpA frequencies. Gene. 2004;333:143–149. doi: 10.1016/j.gene.2004.02.043. [DOI] [PubMed] [Google Scholar]
- 6.Gardiner-Garden M., Frommer M. CpG islands in vertebrate genomes. J. Mol. Biol. 1987;196:261–282. doi: 10.1016/0022-2836(87)90689-9. [DOI] [PubMed] [Google Scholar]
- 7.Larsen F., Gundersen G., Lopez R., Prydz H. CpG islands as gene markers in the human genome. Genomics. 1992;13:1095–1107. doi: 10.1016/0888-7543(92)90024-m. [DOI] [PubMed] [Google Scholar]
- 8.Szyf M., Pakneshan P., Rabbani S.A. DNA demethylation and cancer: therapeutic implications. Cancer Lett. 2004;211:133–143. doi: 10.1016/j.canlet.2004.04.009. [DOI] [PubMed] [Google Scholar]
- 9.Baylin S.B., Herman J.G., Graff J.R., Vertino P.M., Issa J.P. Alterations in DNA methylation: a fundamental aspect of neoplasia. Adv. Cancer Res. 1998;72:141–196. [PubMed] [Google Scholar]
- 10.Bastian P.J., Palapattu G.S., Lin X., Yegnasubramanian S., Mangold L.A., Trock B., Eisenberger M.A., Partin A.W., Nelson W.G. Preoperative serum DNA GSTP1 CpG island hypermethylation and the risk of early prostate-specific antigen recurrence following radical prostatectomy. Clin. Cancer Res. 2005;11:4037–4043. doi: 10.1158/1078-0432.CCR-04-2446. [DOI] [PubMed] [Google Scholar]
- 11.Friedrich M.G., Chandrasoma S., Siegmund K.D., Weisenberger D.J., Cheng J.C., Toma M.I., Huland H., Jones P.A., Liang G. Prognostic relevance of methylation markers in patients with non-muscle invasive bladder carcinoma. Eur. J. Cancer. 2005;41:2769–2778. doi: 10.1016/j.ejca.2005.07.019. [DOI] [PubMed] [Google Scholar]
- 12.Levenson V.V. DNA methylation biomarkers of cancer: moving toward clinical application. Pharmacogenomics. 2004;5:699–707. doi: 10.1517/14622416.5.6.699. [DOI] [PubMed] [Google Scholar]
- 13.Brock M.V., Gou M., Akiyama Y., Muller A., Wu T.T., Montgomery E., Deasel M., Germonpre P., Rubinson L., Heitmiller R.F., et al. Prognostic importance of promoter hypermethylation of multiple genes in esophageal adenocarcinoma. Clin. Cancer Res. 2003;9:2912–2919. [PubMed] [Google Scholar]
- 14.Usadel H., Brabender J., Danenberg K.D., Jeronimo C., Harden S., Engles J., Danenberg P.V., Yang S., Sidransky D. Quantitative adenomatous polyposis coli promoter methylation analysis in tumor tissue, serum, and plasma DNA of patients with lung cancer. Cancer Res. 2002;62:371–375. [PubMed] [Google Scholar]
- 15.Maruyama R., Toyooka S., Toyooka K.O., Harada K., Virmani A.K., Zochbauer-Muller S., Farinas A.J., Vakar-Lopez F., Minna J.D., Sagalowsky A., et al. Aberrant promoter methylation profile of bladder cancer and its relationship to clinicopathological features. Cancer Res. 2001;61:8659–8663. [PubMed] [Google Scholar]
- 16.Maruyama R., Toyooka S., Toyooka K.O., Virmani A.K., Zochbauer-Muller S., Farinas A.J., Minna J.D., McConnell J., Frenkel E.P., et al. Aberrant promoter methylation profile of prostate cancers and its relationship to clinicopathological features. Clin. Cancer Res. 2002;8:514–519. [PubMed] [Google Scholar]
- 17.Fraga M.F., Ballestar E., Paz M.F., Ropero S., Setien F., Ballestar M.L., Heine-Suner D., Cigudosa J.C., Urioste M., Benitez J., et al. Epigenetic differences arise during the lifetime of monozygotic twins. Proc. Natl Acad. Sci. USA. 2005;102:10604–10609. doi: 10.1073/pnas.0500398102. [DOI] [PMC free article] [PubMed] [Google Scholar]
- 18.Clark S.J., Harrison J., Paul C.L., Frommer M. High sensitivity mapping of methylated cytosines. Nucleic Acids Res. 1994;22:2990–2997. doi: 10.1093/nar/22.15.2990. [DOI] [PMC free article] [PubMed] [Google Scholar]
- 19.Xiong Z., Laird P.W. COBRA: a sensitive and quantitative DNA methylation assay. Nucleic Acids Res. 1997;25:2532–2534. doi: 10.1093/nar/25.12.2532. [DOI] [PMC free article] [PubMed] [Google Scholar]
- 20.Crocitto L.E., Korns D., Kretzner L., Shevchuk T., Blair S.L., Wilson T.G., Ramin S.A., Kawachi M.H., Smith S.S. Prostate cancer molecular markers GSTP1 and hTERT in expressed prostatic secretions as predictors of biopsy results. Urology. 2004;64:821–825. doi: 10.1016/j.urology.2004.05.007. [DOI] [PubMed] [Google Scholar]
- 21.Lu C.Y., Tso D.J., Yang T., Jong Y.J., Wei Y.H. Detection of DNA mutations associated with mitochondrial diseases by Agilent 2100 bioanalyzer. Clin. Chim. Acta. 2002;318:97–105. doi: 10.1016/s0009-8981(01)00809-9. [DOI] [PubMed] [Google Scholar]
- 22.Panaro N.J., Yuen P.K., Sakazume T., Fortina P., Kricka L.J., Wilding P. Evaluation of DNA fragment sizing and quantification by the agilent 2100 bioanalyzer. Clin. Chem. 2000;46:1851–1853. [PubMed] [Google Scholar]
- 23.Fuller R.A., Clark J., Kretzner L., Korns D., Blair S.L., Crocitto L.E., Smith S.S. Use of microfluidics chips for the detection of human telomerase RNA. Anal. Biochem. 2003;313:331–334. doi: 10.1016/s0003-2697(02)00609-7. [DOI] [PubMed] [Google Scholar]
- 24.Okazaki Y., Okuizumi H., Sasaki N., Ohsumi T., Kuromitsu J., Hirota N., Muramatsu M., Hayashizaki Y. An expanded system of restriction landmark genomic scanning (RLGS Ver. 1.8) Electrophoresis. 1995;16:197–202. doi: 10.1002/elps.1150160134. [DOI] [PubMed] [Google Scholar]
- 25.Herman J.G., Graff J.R., Myohanen S., Nelkin B.D., Baylin S.B. Methylation-specific PCR: a novel PCR assay for methylation status of CpG islands. Proc. Natl Acad. Sci. USA. 1996;93:9821–9826. doi: 10.1073/pnas.93.18.9821. [DOI] [PMC free article] [PubMed] [Google Scholar]
- 26.Li L.C., Dahiya R. MethPrimer: designing primers for methylation PCRs. Bioinformatics. 2002;18:1427–1431. doi: 10.1093/bioinformatics/18.11.1427. [DOI] [PubMed] [Google Scholar]
- 27.Tusnady G.E., Simon I., Varadi A., Aranyi T. BiSearch: primer-design and search tool for PCR on bisulfite-treated genomes. Nucleic Acids Res. 2005;33:e9. doi: 10.1093/nar/gni012. [DOI] [PMC free article] [PubMed] [Google Scholar]
- 28.Funes-Huacca M., Regitano L.C., Mueller O., Carrilho E. Semiquantitative determination of Alicyclobacillus acidoterrestris in orange juice by reverse-transcriptase polymerase chain reaction and capillary electrophoresis—laser induced fluorescence using microchip technology. Electrophoresis. 2004;25:3860–3864. doi: 10.1002/elps.200406105. [DOI] [PubMed] [Google Scholar]
- 29.Auer H., Lyianarachchi S., Newsom D., Klisovic M.I., Marcucci G., Kornacker K. Chipping away at the chip bias: RNA degradation in microarray analysis. Nature Genet. 2003;35:292–293. doi: 10.1038/ng1203-292. [DOI] [PubMed] [Google Scholar]
- 30.Raval A., Lucas D.M., Matkovic J.J., Bennett K.L., Liyanarachchi S., Young D.C., Rassenti L., Kipps T.J., Grever M.R., Byrd J.C., et al. TWIST2 demonstrates differential methylation in immunoglobulin variable heavy chain mutated and unmutated chronic lymphocytic leukemia. J. Clin. Oncol. 2005;23:3877–3885. doi: 10.1200/JCO.2005.02.196. [DOI] [PubMed] [Google Scholar]
- 31.Issa J.P., Garcia-Manero G., Giles F.J., Mannari R., Thomas D., Faderl S., Bayar E., Lyons J., Rosenfeld C.S., Cortes J., et al. Phase 1 study of low-dose prolonged exposure schedules of the hypomethylating agent 5-aza-2′-deoxycytidine (decitabine) in hematopoietic malignancies. Blood. 2004;103:1635–1640. doi: 10.1182/blood-2003-03-0687. [DOI] [PubMed] [Google Scholar]
- 32.Cameron E.E., Bachman K.E., Myohanen S., Herman J.G., Baylin S.B. Synergy of demethylation and histone deacetylase inhibition in the re-expression of genes silenced in cancer. Nature Genet. 1999;21:103–107. doi: 10.1038/5047. [DOI] [PubMed] [Google Scholar]
- 33.Issa J.P. CpG-island methylation in aging and cancer. Curr. Top. Microbiol. Immunol. 2000;249:101–118. doi: 10.1007/978-3-642-59696-4_7. [DOI] [PubMed] [Google Scholar]
- 34.Gonzalgo M.L., Jones P.A. Rapid quantitation of methylation differences at specific sites using methylation-sensitive single nucleotide primer extension (Ms-SNuPE) Nucleic Acids Res. 1997;25:2529–2531. doi: 10.1093/nar/25.12.2529. [DOI] [PMC free article] [PubMed] [Google Scholar]
- 35.Galm O., Rountree M.R., Bachman K.E., Jair K.W., Baylin S.B., Herman J.G. Enzymatic regional methylation assay: a novel method to quantify regional CpG methylation density. Genome Res. 2002;12:153–157. doi: 10.1101/gr.202501. [DOI] [PMC free article] [PubMed] [Google Scholar]
- 36.Boyd V.L., Zon G. Bisulfite conversion of genomic DNA for methylation analysis: protocol simplification with higher recovery applicable to limited samples and increased throughput. Anal. Biochem. 2004;326:278–280. doi: 10.1016/j.ab.2003.11.020. [DOI] [PubMed] [Google Scholar]
- 37.Colella S., Shen L., Baggerly K.A., Issa J.P., Krahe R. Sensitive and quantitative universal Pyrosequencing methylation analysis of CpG sites. Biotechniques. 2003;35:146–150. doi: 10.2144/03351md01. [DOI] [PubMed] [Google Scholar]
- 38.Dupont J.M., Tost J., Jammes H., Gut I.G. De novo quantitative bisulfite sequencing using the pyrosequencing technology. Anal. Biochem. 2004;333:119–127. doi: 10.1016/j.ab.2004.05.007. [DOI] [PubMed] [Google Scholar]
- 39.Toyooka K.O., Toyooka S., Maitra A., Feng Q., Kiviat N.C., Smith A., Minna J.D., Ashfaq R., Gazdar A.F. Establishment and validation of real-time polymerase chain reaction method for CDH1 promoter methylation. Am. J. Pathol. 2002;161:629–634. doi: 10.1016/S0002-9440(10)64218-6. [DOI] [PMC free article] [PubMed] [Google Scholar]
Associated Data
This section collects any data citations, data availability statements, or supplementary materials included in this article.



