Abstract
The proper number and distribution of stomata are essential for the efficient exchange of gases between the atmosphere and the aerial parts of plants. We show that the density and development of stomatal complexes on the epidermis of Arabidopsis thaliana leaves depend, in part, on the microRNA-mediated regulation of Agamous-like16 (AGL16), which is a member of the MADS box protein family. AGL16 mRNA is targeted for sequence-specific degradation by miR824, a recently evolved microRNA conserved in the Brassicaceae and encoded at a single genetic locus. Primary stomatal complexes can give rise to higher-order complexes derived from satellite meristemoids. Expression of a miR824-resistant AGL16 mRNA, but not the wild-type AGL16 mRNA, in transgenic plants increased the incidence of stomata in higher-order complexes. By contrast, reduced expression of AGL16 mRNA in the agl16-1 deficiency mutant and in transgenic lines overexpressing miR824 decreased the incidence of stomata in higher-order complexes. These findings and the nonoverlapping patterns of AGL16 mRNA and miR824 localization led us to propose that the miR824/AGL16 pathway functions in the satellite meristemoid lineage of stomatal development.
INTRODUCTION
MicroRNAs (miRNAs) are short, ∼21-nucleotide-long, noncoding RNAs with essential functions in regulating gene expression in multicellular plants and animals. Animal miRNAs pair imperfectly to the 3′ untranslated region of mRNAs and act preferentially by repressing productive translation. By contrast, plant miRNAs usually pair perfectly in coding regions of target mRNAs and act primarily by cleavage (Millar and Waterhouse, 2005). Most miRNA families are conserved in more than one distantly related plant species and are believed to have ancient functions in regulating organogenesis (Floyd and Bowman, 2004; Zhang et al., 2006). Several families of transcription factors have developmental functions that depend on these conserved miRNAs (Jones-Rhoades et al., 2006). Examples include TCP regulation of leaf shape by miR159 (Palatnik et al., 2003), NAC determination of organ boundaries by miR164 (Laufs et al., 2004), APETALA2-like regulation of flowering time and specification of floral whorl identity by miR172 (Aukerman and Sakai, 2003; Chen, 2003), and HD-ZIPIII regulation of organ polarity and the arrangement of vascular tissues by miR166 (Williams et al., 2005). By contrast, none of the many developmental functions of the large plant-specific MADS box protein family (Theissen and Saedler, 1995; Parenicova et al., 2003) are known to depend on miRNAs.
Here, we show that mRNA encoding the MIKC-type MADS box protein AGAMOUS-LIKE16 (AGL16) is the target of a recently identified Arabidopsis thaliana miRNA, miR824 (Rajagopalan et al., 2006; Fahlgren et al., 2007), that is conserved in the Brassicaceae but not in distantly related species. Although no function for AGL16 is known, the Arabidopsis MIKC-type MADS box transcription factors APETALA1, APETALA3, PISTILLATA, and AGAMOUS are required for proper flower formation. Other members of this family have crucial roles in establishing meristem identity, timing of flowering, fruit development, and root growth (Becker and Theissen, 2003).
The finding that AGL16 mRNA accumulates in stomatal guard cells (Alvarez-Buylla et al., 2000) suggested that AGL16 has stomata-related functions. Brassicaceae species including Arabidopsis form anisocytic stomatal complexes consisting of a central stoma and guard cells surrounded by three neighboring cells in which one cell (E3) is usually smaller than the other two cells (E1 and E2) (Pant and Kidwai, 1967). Primary stomatal complexes are usually of monoclonal origin (von Groll and Altmann, 2001). They arise by asymmetric division of a meristemoid mother cell that generates a meristemoid with a triangular shape and a larger sister cell. This meristemoid undergoes additional asymmetric divisions to produce neighboring epidermal cells and then converts to a guard mother cell that divides symmetrically to produce two guard cells. Primary stomatal complexes can also give rise to higher-order secondary and even tertiary complexes derived from satellite meristemoids. Stomata are almost invariably separated from each other by at least one epidermal cell. This minimum spacing is maintained by asymmetric division of satellite meristemoids to give an epidermal cell and a guard mother cell distal to existing stomata (Nadeau and Sack, 2002b; Bergmann and Sack, 2007).
We found that expression of a miR824-resistant AGL16 mRNA, but not the wild-type AGL16 mRNA, in transgenic plants increased the incidence of stomata in higher-order complexes. By contrast, reduced expression of AGL16 mRNA in the agl16-1 deficiency mutant and in transgenic plants overexpressing miR824 decreased the incidence of stomata in higher-order complexes. These findings and the nonoverlapping patterns of AGL16 mRNA and miR824 localization led us to propose that the miR824/AGL16 pathway functions in the satellite meristemoid lineage of stomatal development.
RESULTS
The Arabidopsis miRNA miR824 Shows Limited Evolutionary Conservation in the Brassicaceae
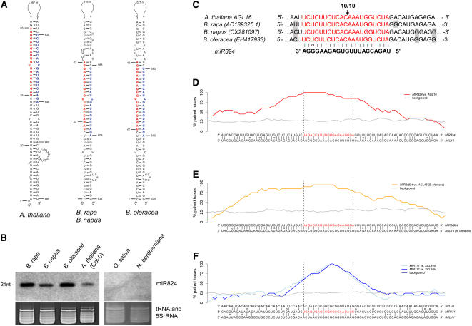
We identified miR824 in a screen of ∼350 unique small RNA (smRNA) clones from Arabidopsis. It has a unique genomic location on chromosome IV (NC_003075.3, positions 12,625,136 to 12,625,157). Recently, high-throughput pyrophosphate sequencing has shown that miR824 is present in the left arm of a 689-nucleotide stem-loop hairpin (Figure 1A) (Rajagopalan et al., 2006; Fahlgren et al., 2007). RNA gel blot hybridization confirmed that miR824 is encoded in the Arabidopsis genome and shows a ubiquitous pattern of expression in stems, leaves, inflorescences, and roots (see Supplemental Figure 1A online). In Arabidopsis, the miRNA pathway depends on HYPONASTIC LEAVES1 (HYL1), HUA ENHANCER1 (HEN1), and DICER-LIKE1 (DCL1) but not on DCL2, DCL3, and DCL4 or RNA-DEPENDENT RNA POLYMERASE6 (RDR6) (Meins et al., 2005; Vazquez, 2006). Expression of miR824 was impaired in the homozygous deficiency mutants hyl1-1, hen1-1, and dcl1-8 but not in dcl2-5, dcl3-1, dcl4-2, or rdr6-15 (see Supplemental Figures 1B and 1C online), confirming that miR824 is a bona fide miRNA produced exclusively by the known miRNA pathway, as recently reported by Rajagopalan et al. (2006). Moreover, miR824 is associated with ARGONAUTE1 protein, indicating that miR824 is efficiently incorporated into the RNA-induced silencing complex, as described for other miRNAs (Qi et al., 2006).
Figure 1.
Fold Back Structure, Expression, and Conservation of miR824 in the Brassicaceae.
(A) 5′ to 3′ stem-loop hairpin structures of the pre-miR824 predicted for Arabidopsis and three closely related Brassica species. The mature miR824 sequence is indicated in red, and the miR824* sequence is indicated in blue. G:U wobble pairing is shown by a circle. Note that the miR824/miR824* sequences are identical in Arabidopsis and the Brassica species.
(B) RNA blot hybridization of miR824 in leaves of Brassica species, Arabidopsis Col-0, O. sativa, and N. benthamiana. The 5S rRNA and tRNA loading standards are stained with ethidium bromide. The size of the RNA is indicated at left in nucleotides (nt).
(C) RNA ligase–mediated rapid amplification of cDNA ends (RLM-RACE) mapping of AGL16 mRNA cleavage sites in Col-0. The arrow indicates the site of cleavage in 10 of 10 sequenced clones. Perfect base pairing between miR824 and AGL16 mRNA is shown by vertical lines; G:U wobble pairing is indicated by a circle. The predicted free energy of pairing between miR824 and AGL16 mRNA is −38.6 kcal/mol. Conserved miRNA binding sites (red), conserved nucleotides (black), and nonconserved nucleotides (gray highlight) in Arabidopsis and Brassica species are indicated.
(D) to (F) Sequence complementarity between transcripts encoded by miRNA genes and their targets. The red line in (D) indicates complementarity between MIR824 and AGL16 in Arabidopsis. The orange line in (E) indicates complementarity between the MIR824 ortholog in B. oleracea (MIRBr824) and its target sequence AGL16. The blue lines in (F) indicate complementarity between MIR171 and its two targets genes, SCL6-III and SCL6-IV, in Arabidopsis. The gray line in each panel indicates the expected background complementarity at each position in the duplex (see Supplemental Methods online). The percentage of paired bases in a window of 20 nucleotides is shown for a potential duplex structure between miRNA precursor and target sequences. The duplex was anchored at the miRNA complementary site, indicated by vertical dashed lines. Values for each window are plotted aligned to its center position. Sequences of miRNA gene transcripts and their target RNAs, 88 nucleotides in length and centered on the miRNA complementary site, are shown below each plot with the miRNAs highlighted in red.
A BLAST search of all available plant genome databases detected the 21-nucleotide miR824 sequence only in other Brassicaceae species, specifically, Brassica rapa, B. napus, and B. oleracea. In each case, this sequence was present on the 5′ arm of the predicted hairpin structure, which was identical in the subspecies B. napus and B. rapa (Figure 1A). RNA blot hybridization showed that miR824 is expressed in the three Brassica species tested but not in rice (Oryza sativa) or tobacco (Nicotiana tabacum) (Figure 1B). To identify miR824 orthologs that might have escaped detection in sequence similarity searches or smRNA gel blots, we compared Arabidopsis miR824 and its neighboring genomic sequences with a putative syntenic region in the rice, poplar (Populus spp), and maize (Zea mays) genomes. As reported previously (Rajagopalan et al., 2006), no homologous loci were detected in those species even using very low-stringency parameters (data not shown). Taken together, these results suggest that miR824 is a member of the class of recently evolved Arabidopsis miRNA genes (Allen et al., 2004) that have been conserved in the same eudicot family but not in more distantly related eudicots and monocots.
miR824 Is Derived from a Spliced, Capped, and Polyadenylated Primary miRNA Encoded at a Single Locus
The stem-loop hairpin containing miR824 is encoded by a transcribed gene, designated MIR824, corresponding to the gene At4g24415.1. Seven ESTs representing this gene were identified, including three full-length cDNAs in the RIKEN EST collection of capped, polyadenylated mRNAs (Figure 2A; see Supplemental Figure 2A online). The capped, polyadenylated 2897-nucleotide transcript, named pri-miR824, is noncoding since no translation start or stop codon could be predicted using the Augustus algorithm (Stanke and Morgenstern, 2005). pri-miR824, like Arabidopsis pri-miR163 (Kurihara and Watanabe, 2004), is spliced. RT-PCR using primers annealing at the ends of pri-miR824 confirmed the expression of two splice variants (data not shown): the 1640-nucleotide variant pri-miR824.1 represented by ESTs R12637 and RAFL04-20-O22, and the 1497-nucleotide variant pri-miR824.2 represented by ESTs RAFL07-10-K03 and GSLTPGH76ZA12 (Figure 2A; see Supplemental Figure 2A online).
Figure 2.
Expression of the MIR824 Locus in the Wild Type and in the Overexpression Mutant m3.
(A) Schematic representation of the MIR824 locus (At4g24415.1) on chromosome IV based on the alignment of ESTs with genomic sequences (see Supplemental Figure 2A online). Exons (open boxes), introns (horizontal lines), start of transcription (+1), transcript length, and the position and orientation of miR824 (short arrows) are indicated. The scheme is not drawn to scale.
(B) to (D) Transient expression experiments with pProMIR824:Luc constructs. Col-0 plants were bombarded with pPro2x35S:Luc carrying a luciferase gene regulated by the Pro2x35S promoter (B), pProMIR824:Luc carrying 2954 bp of genomic region upstream of the pri-miR824 start of transcription fused to the luciferase gene of pProMIR824:Luc (C), and pLuc carrying a promoterless luciferase/35S terminator cassette (D). Yellow to red false color indicates increasing levels of luciferase activity detected at 48 h after bombardment.
(E) RNA gel blot hybridization of miR824 in 20 μg of low molecular weight RNA and AGL16 mRNA in 2 μg of poly(A)+ RNA prepared from leaves of Col-0 and m3. tRNA and 5S rRNA were stained with ethidium bromide. The fold expression of RNA in m3 relative to Col-0 normalized for β-TUBULIN mRNA is indicated. The sizes of the RNAs are shown at left in nucleotides (nt).
The region upstream of the transcription start of pri-miR824 contains a TATA box with the conserved TATAAA motif at position −30 as well as several distal cis elements implicated in transcriptional regulation (see Supplemental Figure 2B online). To identify the promoter region of MIR824, we bombarded Arabidopsis leaves with 2954 bp of genomic DNA upstream of the pri-miR824 transcription start fused to a luciferase (Luc) reporter gene. Leaves exhibited strong, comparable luciferase activity 48 h after bombardment with pProMIR824:Luc and a Luc gene driven by the strong, double-enhancer cauliflower mosaic virus 35S RNA promoter (Pro2x35S). No activity was detected after bombardment with the promoterless Luc gene (Figures 2B to 2D). These results show that the region 2954 upstream of pri-miR824 is a functional promoter.
We identified an insertion mutant, m3, carrying a T-DNA insertion mapped to a position 169 bp upstream of the transcription start of MIR824 (see Supplemental Figure 2B online) that showed enhanced miR824 expression (Figure 2E). Because the T-DNA promoter is in the same orientation as pri-miR824 transcription (data not shown), enhanced expression probably results from read-through transcription as reported by others using the same T-DNA vector (Ren et al., 2004). Relative to ecotype Columbia (Col-0), homozygous m3 plants accumulated 24-fold higher levels of miR824, 5-fold higher levels of polyadenylated pri-miR824, and 21-fold higher levels of the spliced version pri-miR824.1 (Figure 2E). By contrast, no changes in the accumulation of miR171 or its target, SCARECROW-LIKE6-III (SCL6-III) (Llave et al., 2002), were detected, indicating that the T-DNA insertion in m3 does not have a general effect on miRNA biogenesis and function. These findings confirm that miR824 is encoded at the MIR824 locus as a polyadenylated pri-miRNA that is spliced and then processed.
AGL16 Is the Unique Target of miR824
BLAST searches of Arabidopsis coding sequences allowing up to three mismatches, deletions, or substitutions identified a unique locus complementary to miR824 within the last exon of the gene At3g57230 (AGL16). The base pairing at this site is almost perfect, except for one G:U wobble pairing at the 3′ end of miR824, and has the predicted free energy of pairing −38.6 kcal/mol (Reeder et al., 2006). This highly conserved miR824 pairing region was also identified in B. rapa (AC189325.1), B. napus (CX281097), and B. oleracea (EH417933) ESTs encoding AGL16 orthologs, suggesting that miR824-mediated regulation of AGL16 has been conserved in the evolution of the Brassicaceae (Figure 1C). The presence of AGL16 transcripts in these Brassica species was also verified by RNA gel blot hybridization (see Supplemental Figure 1E online). RLM-RACE showed for all 10 clones sequenced that cleavage of AGL16 transcripts, like targets of many other miRNAs, occurs between nucleotides 10 and 11 of the miR824 pairing region (Figure 1C). Relative to the wild type, AGL16 mRNA consistently accumulated at higher concentrations in the miRNA defective mutants dcl1-8, hyl1-1, and hen1-1 (see Supplemental Figure 1D online). Taken together, these results indicate that miR824 has a unique target gene, AGL16, and that miR824-mediated negative regulation of AGL16 is conserved in the Brassicaceae.
miR824 Originated in Brassicaceae Genomes by Duplication of AGL16
When MIR824 was used in a BLAST search for complementary Arabidopsis transcripts, the only significant result was AGL16, which showed 64% complementarity over a region of 189 nucleotides (E-value = 3.2e−5) that extends well beyond the 21-nucleotide-long miR824 pairing site (Figure 1D). Similar extended complementarity over a region of 105 nucleotides (E-value = 2e−10) was found for MIR824 and its AGL16 homolog in B. oleracea (Figure 1E). By contrast, the highly conserved Arabidopsis MIR171 gene only shows high complementarity for the pairing sites in its two miR171 target genes, SCL6-III and SCL6-IV (Figure 1F). Extended complementarity with target sequences is a feature of recently evolved Arabidopsis MIR genes, such as those encoding miR161 and miR163 (Allen et al., 2004), miR841 (Rajagopalan et al., 2006), or miR778, miR780, and miR856 (Fahlgren et al., 2007), which originated by duplication of their target genes. Therefore, we propose that MIR824 was generated by a duplication of AGL16 and that this duplication event occurred before the divergence of Brassica lineages.
Characterization of Transgenic Lines Altered in AGL16 mRNA Expression
The report that AGL16 mRNA accumulates in guard cells of leaves (Alvarez-Buylla et al., 2000) suggested to us that miR824-mediated regulation of AGL16 might have a role in stomatal development. To test this hypothesis, we generated transgenic plants showing decreased AGL16 mRNA expression, increased ectopic expression of AGL16 mRNA, and ectopic expression of a mutant form of AGL16 mRNA resistant to interaction with miR824. The homozygous, monogenic mutant agl16-1 carries a T-DNA insertion in the last exon of AGL16 (see Supplemental Figure 3A online) and shows an ∼14-fold reduction in AGL16 mRNA relative to the wild type (see Supplemental Figure 3B online). AGL16m transformants carry a miR824-resistant form of AGL16 generated by introducing seven silent mutations to block cleavage at the miR824 pairing site controlled by the strong Pro2x35S promoter (Figure 3A). AGL16 transformants carry wild-type AGL16 cDNA controlled by the same promoter as a control for nonspecific effects of ectopic AGL16 overexpression.
Figure 3.
Expression of miR824 and AGL16 mRNA in AGL16.1/2 and AGL16m1/2 Leaves.
(A) Nucleotide sequence of AGL16 (AGL16m) with silent mutations in the miR824 recognition site. miR824 pairs to AGL16 RNA at the nucleotide segment corresponding to amino acids Ser-197 and Leu-203. Predicted free energies of pairing to miR824 are indicated at left. Mutated nucleotides are underlined. Vertical lines indicate perfect base pairing, circles indicate G:U wobble pairing, and gray shading indicates the HincII restriction site (GTT/GAC) introduced into AGL16m.
(B) Fold expression relative to the wild type of uncleaved target AGL16 mRNA (black bars) and SCL6-III mRNA (gray bars), determined by RT–quantitative PCR using primers spanning the miR824 and the miR171 complementary sites, was normalized to TIP41-like (At4g34270) mRNA.
(C) RNA gel blot hybridization of low molecular weight RNA in leaves of Col-0, AGL16.1/2, and AGL16m1/2 using probes for miR824 and miR171. tRNA and 5S rRNA were stained with ethidium bromide. The sizes of the RNAs are indicated at left in nucleotides (nt).
(D) AGL16 and AGL16m transcripts were distinguished by HincII digestion, which only digests AGL16m cDNA, after RT-PCR amplification of endogenous and AGL16m transcripts.
Two independent T2 lines overexpressing wild-type AGL16 (AGL16.1/2) and AGL16m (AGL16m1/2) were studied in detail. Quantitative PCR of AGL16 mRNA showed that, relative to wild-type Col-0, AGL16 transcripts were increased by 5- to 7-fold in AGL16.1/2 plants and by 16- to 19-fold in AGL16m1/2 plants, in which AGL16 is resistant to miR824-mediated cleavage (Figure 3B). The relative accumulation of unrelated SCL6-III mRNA, which is the target of miR171, was not affected in the AGL16 and AGL16m lines. These results and the finding that miR824 and miR171 levels were not appreciably affected in the AGL16.1/2 or AGL16m1/2 lines (Figure 3C) indicate that overexpression of AGL16 and AGL16m does not have a general effect on miRNA biogenesis and targeting. Because the primers used for quantitative PCR do not distinguish between AGL16 and AGL16m transcripts, we confirmed that AGL16m RNA is expressed in the AGL16m transformants by treating the RT-PCR products with HincII restriction endonuclease, which only cuts the miRNA-resistant form (Figures 3A and 3D). Interestingly, the 163 bp fragment representing the endogenous AGL16 signal was reduced in AGL16m lines relative to controls. This might reflect a negative regulation of AGL16 RNA by AGL16m RNA, as reported for other miRNA-resistant targets (Schwab et al., 2005; Sunkar et al., 2006).
AGL16 Expression Is Important for the Development of Stomatal Complexes
To detect the effects of altered AGL16 regulation on stomatal development, we traced the cell lineage of at least 110 individual stomatal complexes of each line. Figure 4A shows the percentage of primary, secondary, and higher-order stomatal complexes estimated for comparable abaxial regions of the fifth fully expanded leaves. Similar results were obtained in three independent experiments. Under our culture conditions, the proportion of stomatal complex types of AGL16.1/2 did not differ significantly from that of Col-0 (χ2, df = 2, P > 0.94). These three lines developed predominantly primary stomatal complexes (69 to 71%), with considerably lower incidences of higher-order secondary (26 to 28%) and tertiary (3 to 4%) stomatal complexes and no quaternary stomatal complexes. By contrast, the distributions of the AGL16m1/2 plants differed significantly from that of Col-0 (χ2, df = 2, P < 3.0 × 10−9) and consistently showed a dramatic shift to higher-order stomatal complexes in which secondary and tertiary forms predominate. Moreover, 2 to 5% of the complexes in AGL16m1/2 plants were quaternary forms, which were never detected in Col-0 or AGL16.1/2 plants. The distributions obtained with agl16-1 and m3 plants deficient in AGL16 mRNA accumulation also differed significantly from that of Col-0 (χ2, df = 1, P < 2.7 × 10−5), but unlike AGL16m1/2 they showed a higher percentage of primary complexes relative to Col-0 (91 and 93%, respectively) and lacked tertiary complexes. Figures 4B and 4C show representative scanning electron microscopy images of individual primary and quaternary stomatal complexes. All lines exhibited the anisocytic structure and guard cell morphology of wild-type Col-0.
Figure 4.
Effects of Altered AGL16 Expression on the Proportion of Primary and Higher-Order Stomatal Complexes.
(A) Relative proportion of primary (black bars), secondary (white bars), tertiary (gray bars), and quaternary (striped bars) stomatal complexes on the abaxial surfaces of the fifth rosette leaves of Col-0, AGL16.1/2, AGL16m1/2, m3, and agl16-1 plants. At least 110 stomatal complexes were scored for each line. Asterisks above the bars indicate distributions significantly different (P < 5 × 10−5) from the Col-0 distribution by the χ2 test.
(B) and (C) Representative scanning electron microscopy images of stomatal complexes on the abaxial surfaces of fifth rosette leaves. Bars = 10 μm.
(B) A primary Col-0 stomatal complex consisting of a central pair of guard cells (G1 and G2) and stoma surround by neighboring cells (E1, E2, and E3).
(C) A quaternary stomatal complex of AGL16m1 with primary, secondary, tertiary, and quaternary complexes. The numbered arrows indicate the apparent order in which stomata form. Note that the fourth order stomata is at the early, satellite meristemoid stage of development.
We followed the time course of development in individual stomatal lineages on the abaxial surface of the first true leaf. Images were collected daily for 4 d starting at 6 d after germination. Figure 5 shows that the first mature stomata with surrounding guard cells appeared at 8 d after germination in all of the lines tested. Wild-type Col-0 and AGL16.1 showed similar kinetics of stomatal development (Figures 5A and 5B). The first satellite meristemoids appeared at 9 d after germination, followed by the first mature secondary complexes at 10 d after germination. During this period, line agl16-1 only formed primary stomatal complexes in the particular sample shown (Figure 5C). By 6 d after germination, which was the earliest sampling time technically feasible, line AGL16m1 had already formed a high incidence of satellite meristemoids before the appearance of the first mature stomatal complexes at 8 d after germination (Figure 5D). Moreover, line AGL16m1 continued to form higher-order satellite meristemoids at 10 d after germination, after the initiation of satellite meristemoids had ceased in the other lines. To summarize, reduced AGL16 expression significantly lowered the proportion of higher-order stomatal complexes but did not alter the kinetics of primary stomatal complex development. Expression of miR824-resistant AGL16m mRNA, on the other hand, increased the incidence of early meristemoid formation, prolonged the period of satellite meristemoid initiation, and significantly increased the proportion of higher-order stomatal complexes.
Figure 5.
Time Course of Stomatal Development on the Abaxial Surfaces of First Rosette Leaves.
Drawings of the relevant features of nail polish pictures taken from sequential dental resin impressions showing the development of representative stomatal complexes on the abaxial surfaces of first true leaves of Col-0 (A), AGL16.1 (B), agl16-1 (C), and AGL16m1 (D) plants monitored daily starting at 6 d after germination (dpg). Satellite meristemoids are colored in green, guard mother cells in yellow, kidney-shaped guard cells in gray, and jigsaw-shaped epidermal cells are not colored. Bar = 10 μm.
The Density of Higher-Order Stomatal Complexes Is Positively Correlated with AGL16 Expression
Mutants altered in stomatal development often exhibit changes in stomatal density—that is, the number of stomata per square millimeter of epidermis (Bergmann and Sack, 2007)—or in stomatal index, defined as the ratio of the number of stomata to the number of epidermal cells plus stomata (Berger and Altmann, 2000). We compared the density of stomata on the abaxial surface of the fifth rosette leaves of plants grown under the same conditions in the same experiment. Similar results (data not shown) were obtained for the adaxial leaf surface. Figure 6A shows that the stomatal density of AGL16.1/2 plants did not differ significantly (t test, P = 0.11 and 0.25) from that of Col-0. Stomatal density was reduced significantly in agl16-1 (∼1.2-fold; P < 0.025) and in the m3 mutant (∼1.2-fold; P < 0.05) but was increased significantly in AGL16m2 (∼2.2-fold; P < 0.05) and in AGL16m1(∼2.9 fold; P < 0.01). Interestingly, none of the lines altered in AGL16 expression showed a significant effect on stomatal index (Figure 6B).
Figure 6.
Effects of Altered AGL16 mRNA Expression on Stomatal Density and Stomatal Index.
(A) and (B) Average stomatal density (A) and average stomatal index (B) (SI%) ± sem for three to four replicates of the abaxial surfaces of fifth rosette leaves.
(C) Average densities of primary stomatal complexes and higher-order stomatal complexes calculated from the individual measurements in (A) and the proportion of stomatal types in Figure 4A. Significance levels (t test of means) relative to the Col-0 controls were as follows: * P < 0.05, ** P < 0.025, *** P < 0.01, and **** P < 0.005.
We distinguished between the effects on primary and higher-order stomatal lineages by comparing the densities of the two types of stomata calculated from the proportion of higher-order stomata (Figure 4A) and the total stomatal density (Figure 6A). Figure 6C shows that the density of primary stomata of lines altered in AGL16 expression did not differ significantly from that of Col-0. In striking contrast, the density of higher-order stomata was greatly decreased by fourfold to fivefold in the AGL16 mRNA-deficient m3 (t test, P < 7.5 × 10−4) and agl16-1 (P < 2.3 × 10−4) mutants, while the density of higher-order stomata was greatly increased by fourfold to sevenfold in AGL16m1 (P < 5.8 × 10−3) and AGL16m2 (P < 2.4 × 10−2). These results indicate that the small but significant effects of altered AGL16 expression on total stomatal density reflect robust effects on the incidence and degree of higher-order stomatal complexes. This confirms the conclusion that AGL16 has a function in the development of higher-order stomata.
Aside from the stomatal phenotypes described above, the lines agl16-1 (see Supplemental Figure 3C online), AGL16.1/2, and m3 (see Supplemental Figure 4A online) did not show obvious developmental abnormalities. By contrast, the AGL16m1/2 lines exhibited a bushy growth habit, increased numbers of leaves that are reduced in size, and abnormalities in leaf morphology, including increased green pigmentation, twisting and elongation of the apical–basal axis, and upward curling of the leaf margin (see Supplemental Figure 4A online). In addition, trichomes on the leaves of the AGL16m1/2 lines sometimes formed two branches or, more frequently, four branches, rather than the three branches expected for wild-type Col-0 (see Supplemental Figures 4B to 4D online).
miR824 and AGL16 mRNA Are Localized in Different Cell Types of the Stomatal Complex
We were unable to detect either miR824 or AGL16 mRNA by in situ hybridization of whole mounts of Arabidopsis leaves. As an alternative, we chose young leaves of B. rapa, since highly conserved homologs of both the AGL16 target and miR824 are expressed in this species (Figures 1B and 1E). Sense miR824 was detected in satellite meristemoids (Figure 7A), which are easily identifiable by their triangular shape and position close to mature stomata (Pant and Kidwai, 1967), and guard mother cells (Figure 7B) but not in mature guard cells (Figures 7A and 7B). By contrast, AGL16 mRNA was detected only in mature guard cells and not in cells of stomatal complexes, where miR824 is localized (Figure 7D). No signals were obtained in controls using probes for antisense miR824 (Figure 7C) or AGL16 mRNA (Figure 7E). These results show that although both miR824 and its target are localized in stomatal complexes, they are never detected in the same cell type.
Figure 7.
Expression Patterns of miR824 and AGL16 mRNA in Stomatal Complexes.
In situ hybridization of the abaxial epidermis of first true leaves of B. rapa imaged at 1 week after germination. Differential interference contrast images show whole mounts hybridized with probes for sense miR824 ([A] and [B]), antisense miR824 (C), sense AGL16 mRNA (D), and antisense AGL16 mRNA (E). Regions hybridizing with the probe appear dark gray. Mature stomata (S), satellite meristemoids (SM), and guard mother cell (GMC) are indicated. Bars = 10 μm.
DISCUSSION
miR824-Mediated Regulation of AGL16 mRNA Is Required for Proper Stomatal Complex Development
Members of the MADS box protein family have many established functions in plant growth and development (Kaufmann et al., 2005). Here, we show that a MADS box protein also functions in stomatal development and is subject to miRNA regulation. miR824 is encoded at a single genetic locus and has as a unique target AGL16 mRNA, which is cleaved at the miRNA recognition site in a sequence-dependent manner, leading to decreased accumulation of the target RNA. Decreased accumulation of AGL16 mRNA, both in the agl16-1 deficiency mutant and in the miR824-overexpressing m3 mutant, resulted in a fourfold to fivefold decrease in the density of higher-order stomata. Overexpression of AGL16m mRNA resistant to miR824-mediated cleavage had the opposite effect: the density of higher-order stomata was increased by fourfold to sevenfold. The fact that this increase was not observed with the AGL16.1/2 lines indicates that this effect depends on miR824 resistance rather than on the ectopic expression of AGL16 mRNA. These results, together with the finding that both miR824 and AGL16 mRNA are localized in stomatal complexes, but never in the same cell type, strongly suggest that the normal development of stomatal complexes depends on the proper downregulation of AGL16 by miR824.
The miR824/AGL16 Pathway Functions in the Satellite Meristemoid Lineage
Stomatal development in Arabidopsis involves iterative cell specification and differentiation to generate mature guard cells, amplification of precursor cells by successive asymmetric divisions, and the proper spacing and orientation of precursor cells that will eventually form stomata (Bergmann and Sack, 2007). Altered expression of AGL16 mRNA did not affect the basic anisocytic structure of stomatal complexes or the morphology of guard cells. This is consistent with the finding that the stomatal index of AGL16 mutants ranged from 25 to 31%, as expected for a mixed population of primary and higher-order stomatal complexes, and did not differ significantly from that of the wild type.
The proper spacing of stomata depends on an extracellular inhibitory signal that moves from meristemoids and guard mother cells to the neighboring cells, where it maintains neighboring cell identity and represses the satellite meristemoid lineage (Nadeau and Sack, 2002a; von Groll et al., 2002; Bergmann and Sack, 2007). Recent evidence suggests that this signal is a peptide encoded by EPIDERMAL PATTERNING FACTOR1 (EPF1) or STOMATAL DENSITY AND DISTRIBUTION1 (SDD1), both of which require TOO MANY MOUTHS (TMM) perception (Hara et al., 2007). The loss-of-function mutations sdd1 (Berger and Altmann, 2000), tmm (Yang and Sack, 1995), epf1 (Hare et al., 2007), and yoda (yda) (Bergmann et al., 2004) result in ectopic satellite meristemoids and the formation of characteristic clusters of stomata. We did not observe these clusters in any of our mutant lines (see Supplemental Figure 5 online). Thus, AGL16 expression is not a major factor in determining the plane of division and stomatal spacing.
The incidence of higher-order stomatal complexes depends on the number of entry divisions and subsequent asymmetric divisions that give rise to satellite meristemoids (von Groll and Altmann, 2001; Bergmann and Sack, 2007). Reduced AGL16 expression in deficient mutants markedly decreased the incidence of higher-order stomata but did not affect the incidence of primary stomata, which arise directly from the meristemoid mother cell lineage. Therefore, AGL16 is a positive regulator that functions downstream of the entry division in the satellite meristemoid lineage. AGL16m1/2 lines, but not AGL16.1/2 lines, showed precocious, prolonged initiation of satellite meristemoids and an increased incidence of higher-order stomata, indicating that miR824, like AGL16, functions in the satellite meristemoid lineage, but as a negative regulator.
Our working hypothesis is that AGL16 acts, presumably as a transcription factor, to promote the expression of genes required for continued asymmetric divisions, satellite meristemoid identity, or both processes. miR824 localized in satellite meristemoids, and guard mother cells downregulate AGL16 mRNA to inhibit amplification divisions. An unresolved issue is the discrepancy between the localization of AGL16 mRNA in mature guard cells and its proposed function in the satellite meristemoid lineage. One possible explanation is that AGL16 mRNA produced by immature guard cells might move to the neighboring cells via plasmodesmata, as described for certain other plant mRNAs (Kim, 2005). Although mature guard cells are symplastically isolated, histological evidence suggests that this occurs late during maturation of the guard cell wall (Wille and Lucas, 1984). Thus, high levels of AGL16 mRNA would be expected to accumulate in symplastically isolated, mature guard cells lacking miR824. According to this speculative hypothesis, in a newly forming stomatal cell lineage an extracellular signal dependent on the EPF1/TMM/YODA and/or the SDD1/TMM/YODA pathways determines the spacing and orientation of asymmetric divisions and an intercellular signal, AGL16 mRNA, acts in concert with miR824 to regulate entry and amplification. At present, we do not know how the two pathways interact functionally or where the MIR824 and AGL16 genes are transcribed. Reporter gene approaches in combination with studies of multiple mutants affecting the relevant developmental pathways are needed to test our hypothesis.
Pleiotropic Abnormalities of AGL16m Mutants
AGL16 mRNA (Gong et al., 2004) and miR824 are expressed in all aerial parts and roots of Arabidopsis, raising the possibility that the miR824/AGL16 pathway has pleiotropic functions in several different developmental programs. Deficiencies in AGL16 mRNA did not have detectable developmental effects other than on the satellite meristemoid lineage. This suggests that there is functional compensation for extrastomatal deficiencies, as has been reported for other members of the highly redundant MADS box protein family (Ferrandiz et al., 2000; Liljegren et al., 2000; Pinyopich et al., 2003; Ditta et al., 2004; Gregis et al., 2006). Independent AGL16m lines consistently exhibited abnormalities in growth habit, leaf shape, and branching of trichomes, which have been reported to accumulate AGL16 mRNA (Alvarez-Buylla et al., 2000). Dramatic effects have also been reported for several other miRNA-resistant transformants obtained with Pro2x35S-regulated constructs (reviewed in Jones-Rhoades et al., 2006). While we cannot rule out the possibility that our effects are due to the Pro2x35S promoter, they are ultimately regulated by the miR824, since overexpression of wild-type AGL16 mRNA did not result in abnormalities. This supports the hypothesis that the miR824/AGL16 pathway has pleiotropic functions and that redundancy can compensate for AGL16 deficiencies but not for overexpression resulting from impaired, miR824-mediated regulation, which only targets AGL16 mRNA.
The miR824/AGL16 Pathway Is Conserved in the Brassicaceae
miR824 was recently described as a nonconserved miRNA originated by duplication of the founder gene AGL16 (Fahlgren et al., 2007). No miR824 orthologs could be identified in other plant species, even by lowering stringency in BLAST analysis (Rajagopalan et al., 2006). We demonstrate in our study that miR824 is conserved in the Brassicaceae but not in more distantly related species and that its only target, AGL16, is also highly conserved in the Brassicaceae. The MADS box genes Os MADS57 in rice and Pp PPM1, Pp MADS1, and Pp Phypa1_1 109598 in the moss Physcomitrella patens are targeted by miR444 (Sunkar et al., 2005) and miR538 (Axtell et al., 2007), respectively, but we were unable to detect MIR824 syntenic regions or similarity to the MIR444 and MIR538 loci in either species. MIR824, like MIR161 and MIR163 (Allen et al., 2004) and the recently described MIR778, MIR780, and MIR856 (Fahlgren et al., 2007), appears to be a rather recently evolved gene generated by the duplication of its unique AGL16 target that probably evolved ∼12 to 20 million years ago, before the divergence of the Brassica and Arabidopsis lineages (Town et al., 2006). Thus, in contrast with the highly conserved miRNA families miR156/157, miR172, and miR170/171, with ancient functions in plant development (Axtell and Bartel, 2005), we believe that the miR824–AGL16 interaction is restricted to the Brassicaceae and might account for some Brassica-specific taxonomic features of stomatal organization.
METHODS
The sequences of all primers and smRNA markers are listed in Supplemental Table 1 online.
Plant Materials and Growth Conditions
Unless indicated otherwise, all Arabidopsis thaliana mutants and transgenic lines are in the Col-0 background. Seeds of wild-type ecotypes and the T-DNA insertion mutants agl16-1 (SALK_104701) and m3 (SALK_042802) were obtained from the Nottingham Arabidopsis Biological Stock Centre. Seeds of the T-DNA insertion mutant rdr6-15 (Garlic_617_H07), described by Allen et al. (2004), were obtained from the Syngenta Arabidopsis Insertion Library collection. Arabidopsis plants grown in GS90 soil and Brassica rapa subsp pekinensis, Brassica napus subsp oleifera, and Brassica oleracea var alboglabra plants grown axenically in liquid half-strength Murashige and Skoog (MS) medium were raised at 21°C (16 h of 100 μE·m−2·s−1 light, 8 h of dark). Oryza sativa var japonica and Nicotiana benthamiana plants grown in GS90 soil were raised at 26°C (16 h of 300 μE·m−2·s−1 light, 8 h of dark). Homozygous SALK lines were selected by growing plants axenically on half-strength MS agar containing 25 mg/L kanamycin and genotyped using the allele-specific primers F-AGL16geno, R-AGL16geno, F-M3geno, R-M3geno, and the pROK2 left border primer. The rdr6-15 mutant was genotyped using the primers F-RDR6geno, R-RDR6geno, and the left border primer LB1. Transformants were produced by the floral dip method using Agrobacterium tumefaciens strain GV3101 (Clough and Bent, 1998) carrying the T-DNA binary vectors pAGL16 and pAGL16m constructed as summarized in the Supplemental Methods online. pAGL16 expresses the wild-type AGL16 coding sequence, and pAGL16m expresses the mutated AGL16 coding sequence shown in Figure 3A regulated by the strong, double-enhancer cauliflower mosaic virus 35S RNA promoter. Primary transformants were selected on half-strength MS agar containing 25 mg/L hygromycin, 50 mg/L kanamycin, and 100 mg/L timentin and scored for the segregation of hygromycin resistance in the second selfed generation.
High Molecular Weight RNA Analysis
Total RNA was extracted from tissues frozen in liquid N2 of 4-week-old plants using Trizol reagent (Invitrogen), and the poly(A)+ RNA fraction was purified using the PolyATtract mRNA isolation system (Promega). For RNA gel blot hybridization, gels were loaded with 20 μg of total RNA or 2 to 3 μg of poly(A)+ RNA. The hybridization probes were cDNAs from total RNA of Col-0 leaves amplified by RT-PCR with gene-specific primers for AGL16 (At3g57230), SCL6-III (At3g60630), β-TUBULIN (At5g23860), and pri-miR824.1 randomly labeled with [α-32P]dCTP using the RadPrime labeling kit (Invitrogen). For RT-PCR, a 163-bp fragment spanning the AGL16:miR824 pairing region was amplified with the primers F-qPCRAGL16 and R-qPCRAGL16, and the product was digested with HincII (New England Biolabs). Real-time PCR was performed on an optical 96-well plate with the ABI PRISM 7000 sequence detection system (Applied Biosystems) using SYBR Green (Applied Biosystems) to monitor double-stranded DNA synthesis. Triplet reactions for each sample contained 12.5 μL of SYBR Green Master Mix reagent (Applied Biosystems), 10 μL of cDNA (0.25 μg/μL), and 2.5 μL of each gene-specific primer (2.5 μM) in a final volume of 25 μL. The standard thermal profile used for all PCRs was 50°C for 2 min, 95°C for 10 min, and 50 cycles of 95°C for 15 s and 60°C for 40 s. Data were analyzed using SDS 1.1 software (Applied Biosystems). AGL16 levels were normalized by amplification of the TIP41-like gene (Czechowski et al., 2005) using the comparative CT method (Ramakers et al., 2003). Reactions without cDNA or without reverse transcription were included as controls.
Low Molecular Weight RNA Analysis
smRNAs were cloned from the aerial parts of bolting Arabidopsis Col-0 plants by the method of Elbashir et al. (2001), except that BanI rather than EcoRI was used for concatemerization. The genomic location of smRNAs was determined by BLAST screening of the National Center for Biotechnology Information gene database. Fractionation of smRNAs and RNA gel blot hybridization were performed as described by Akbergenov et al. (2006) using γ-32P-labeled oligonucleotide DNA probes. Unless indicated otherwise, gels were loaded with 10 μg of low molecular weight RNA. The size markers were 21- and 24-nucleotide RNA oligonucleotides (Microsynth).
Mapping the AGL16 Cleavage Site
RLM-RACE of total RNA isolated from 4-week-old Col-0 leaves was performed using the FirstChoice RLM-RACE (Ambion) protocol. cDNA synthesis with SuperScript SS-III reverse transcriptase (Invitrogen) was primed using RLMAGL16, which is specific for the 3′ untranslated region of AGL16. The first round of PCR amplification performed with the 5′ RACE outer primer and RLMAGL16 was followed by nested PCR with the 5′ RACE inner primer and the AGL16-specific primer AGL16GSP. The amplification product was gel-purified and cloned in the pCRII-TOPO vector (Invitrogen). Ten independent clones were sequenced.
Transient Expression
The plasmids used for transient expression were pGN35Sluc+, carrying a luciferase gene regulated by the Pro2x35S promoter (Molinier et al., 2004), pProMIR824:Luc, carrying 2954 bp of genomic region upstream of the pri-miR824 start of transcription fused to the luciferase gene of pGN35Sluc+, and pGNluc, carrying a promoterless luciferase/35S terminator cassette. Their relevant features and construction are described in the Supplemental Methods online. The plasmids were delivered biolistically into leaves of plants at 3 weeks after germination as described by Klahre and Meins (2004). Images were made at 48 h after bombardment using a N2-cooled CCD camera (Gloor Instruments) as described by Fritsch et al. (2004).
In Situ Hybridization
For in situ hybridization of AGL16 mRNA, whole mounts of the third true leaf of B. rapa at 1 week after germination were prepared and hybridized with digoxigenin-labeled probes as described by Friml et al. (2003). The probes used were sense and antisense RNAs complementary to the region between nucleotides 469 and 753 of the AGL16 transcript. For miR824 and miR824*, the hybridization procedure of Bhattacharyya et al. (2006) with digoxigenin-labeled miRCURY LNA probes (Exiqon) was used. Hybridization signals were detected using the nitroblue tetrazolium/5-bromo-4-chloro-3-indolyl phosphate staining procedure (Roche Biochemicals).
Microscopy
Samples were prepared for scanning electron microscopy using a Balzers SCU 020 cryopreparation unit. Images were collected with a JEOL JSM 6300 scanning electron microscope at 15 kV. Stomatal development was monitored using the dental resin impression method described by Berger and Altmann (2000) and Geisler et al. (2000). Images of nail polish copies of dental resin imprints were collected using a Kappa CF 8/5 camera and a Zeiss Axioplan 2 microscope. The time course of stomatal development was determined from tracings made of images of the same stomatal complexes obtained with the first true leaves of 6- to 10-d-old seedlings grown axenically on half-strength MS agar. Stomatal density, stomatal index, and the proportion of primary and higher-order stomatal complexes were quantified from images of the surfaces of the fifth rosette leaves of plants at 4 weeks after germination. Counts were made of five different 1-mm2 regions of three to five biological replicates. Comparable regions of epidermis were scored for each type of plant in the same experiment.
Accession Numbers
Sequence data from this article can be found in the Arabidopsis Genome Initiative or GenBank/EMBL databases under the following accession numbers: AGL16 (At3g57230), MIR824 (At4g24415), pri-miR824.1 (AF389288), pri-miR824.2 (AK226543), SCL6-III (At3g60630), β-TUBULIN (At5g23860), and TIP41-like (At4g34270).
Supplemental Data
The following materials are available in the online version of this article.
Supplemental Figure 1. Expression of miR824 and AGL16 mRNA in Arabidopsis miRNA Mutants and Brassica Species.
Supplemental Figure 2. Genomic Locations of MIR824 ESTs and the T-DNA Insertion in line m3.
Supplemental Figure 3. Partial Characterization of the Arabidopsis AGL16 Insertion Mutant agl16-1.
Supplemental Figure 4. Phenotype of Transgenic Arabidopsis Plants Altered in AGL16 mRNA Expression.
Supplemental Figure 5. Positioning of Stomatal Complexes on the Abaxial Epidermis of Transgenic Arabidopsis Plants Altered in AGL16 mRNA Expression.
Supplemental Table 1. Sequences of Oligonucleotides Used in This Study.
Supplemental Methods. Construction of the pAGL16 and pAGL16m Binary Vectors and the Luciferase Reporter Gene Vector pProMIR824:Luc, and Procedure Used to Study Sequence Complementarity between MIR824 and AGL16 Transcripts.
Supplementary Material
Acknowledgments
We thank Stephen Schauer for dcl1-8 (sin1-2), Xuemei Chen for hen1-1, Nina Fedoroff for hyl1-1, Thomas Hohn for dcl4-2, and Syngenta for rice and Brassica seeds. We thank Daniel Mathys at the Basel University Microscopy Center for expert scanning electron microscopy. We are grateful to Thomas Tuschl and Jutta Meyer for instruction in smRNA cloning, to Andreas Gisel for help with in silico analysis of the clones, and to Olivier Fritsch for assistance with luciferase assays. We also thank our colleagues Thomas Boller, Helge Grosshans, and Franck Vazquez for their critical comments and the Novartis Research Foundation for financial support.
The author responsible for distribution of materials integral to the findings presented in this article in accordance with the policy described in the Instructions for Authors (www.plantcell.org) is: Frederick Meins, Jr. (meins@fmi.ch).
Online version contains Web-only data.
Open Access articles can be viewed online without a subscription.
References
- Akbergenov, R., Si-Ammour, A., Blevins, T., Amin, I., Kutter, C., Vanderschuren, H., Zhang, P., Gruissem, W., Meins, F., Jr., Hohn, T., and Pooggin, M.M. (2006). Molecular characterization of geminivirus-derived small RNAs in different plant species. Nucleic Acids Res. 34 462–471. [DOI] [PMC free article] [PubMed] [Google Scholar]
- Allen, E., Xie, Z., Gustafson, A.M., Sung, G.H., Spatafora, J.W., and Carrington, J.C. (2004). Evolution of microRNA genes by inverted duplication of target gene sequences in Arabidopsis thaliana. Nat. Genet. 36 1282–1290. [DOI] [PubMed] [Google Scholar]
- Alvarez-Buylla, E.R., Liljegren, S.J., Pelaz, S., Gold, S.E., Burgeff, C., Ditta, G.S., Vergara-Silva, F., and Yanofsky, M.F. (2000). MADS-box gene evolution beyond flowers: Expression in pollen, endosperm, guard cells, roots, and trichomes. Plant J. 24 457–466. [DOI] [PubMed] [Google Scholar]
- Aukerman, M.J., and Sakai, H. (2003). Regulation of flowering time and floral organ identity by a microRNA and its APETALA2-like target genes. Plant Cell 15 2730–2741. [DOI] [PMC free article] [PubMed] [Google Scholar]
- Axtell, M.J., and Bartel, D.P. (2005). Antiquity of microRNAs and their targets in land plants. Plant Cell 17 1658–1673. [DOI] [PMC free article] [PubMed] [Google Scholar]
- Axtell, M.J., Snyder, J.A., and Bartel, D.P. (2007). Common functions for diverse small RNAs of land plants. Plant Cell 19 1750–1769. [DOI] [PMC free article] [PubMed] [Google Scholar]
- Becker, A., and Theissen, G. (2003). The major clades of MADS-box genes and their role in the development and evolution of flowering plants. Mol. Phylogenet. Evol. 29 464–489. [DOI] [PubMed] [Google Scholar]
- Berger, D., and Altmann, T. (2000). A subtilisin-like serine protease involved in the regulation of stomatal density and distribution in Arabidopsis thaliana. Genes Dev. 14 1119–1131. [PMC free article] [PubMed] [Google Scholar]
- Bergmann, D.C., Lukowitz, W., and Somerville, C.R. (2004). Stomatal development and pattern controlled by a MAPKK kinase. Science 304 1494–1497. [DOI] [PubMed] [Google Scholar]
- Bergmann, D.C., and Sack, F.D. (2007). Stomatal development. Annu. Rev. Plant Biol. 58 163–181. [DOI] [PubMed] [Google Scholar]
- Bhattacharyya, S.N., Habermacher, R., Martine, U., Closs, E.I., and Filipowicz, W. (2006). Relief of microRNA-mediated translational repression in human cells subjected to stress. Cell 125 1111–1124. [DOI] [PubMed] [Google Scholar]
- Chen, X. (2003). A microRNA as a translational repressor of APETALA2 in Arabidopsis flower development. Science 303 2022–2025. [DOI] [PMC free article] [PubMed] [Google Scholar]
- Clough, S.J., and Bent, A.F. (1998). Floral dip: A simplified method for Agrobacterium-mediated transformation of Arabidopsis thaliana. Plant J. 16 735–743. [DOI] [PubMed] [Google Scholar]
- Czechowski, T., Stitt, M., Altmann, T., Udvardi, M.K., and Scheible, W.R. (2005). Genome-wide identification and testing of superior reference genes for transcript normalization in Arabidopsis. Plant Physiol. 139 5–17. [DOI] [PMC free article] [PubMed] [Google Scholar]
- Ditta, G., Pinyopich, A., Robles, P., Pelaz, S., and Yanofsky, M.F. (2004). The SEP4 gene of Arabidopsis thaliana functions in floral organ and meristem identity. Curr. Biol. 14 1935–1940. [DOI] [PubMed] [Google Scholar]
- Elbashir, S.M., Lendeckel, W., and Tuschl, T. (2001). RNA interference is mediated by 21 and 22 nt RNAs. Genes Dev. 15 188–200. [DOI] [PMC free article] [PubMed] [Google Scholar]
- Fahlgren, N., Howell, M.D., Kasschau, K.D., Chapman, E.J., Sullivan, C.M., Cumbie, J.S., Givan, S.A., Law, T.F., Grant, S.R., Dangl, J.L., and Carrington, J.C. (2007). High-throughput sequencing of Arabidopsis microRNAs: Evidence for frequent birth and death of MIRNA genes. PLoS One 2 e219. [DOI] [PMC free article] [PubMed] [Google Scholar]
- Ferrandiz, C., Liljegren, S.J., and Yanofsky, M.F. (2000). Negative regulation of the SHATTERPROOF genes by FRUITFULL during Arabidopsis fruit development. Science 289 436–438. [DOI] [PubMed] [Google Scholar]
- Floyd, S.K., and Bowman, J.L. (2004). Gene regulation: Ancient microRNA target sequences in plants. Nature 428 485–486. [DOI] [PubMed] [Google Scholar]
- Friml, J., Benkova, E., Mayer, U., Palme, K., and Muster, G. (2003). Automated whole mount localisation techniques for plant seedlings. Plant J. 34 115–124. [DOI] [PubMed] [Google Scholar]
- Fritsch, O., Benvenuto, G., Bowler, C., Molinier, J., and Hohn, B. (2004). The INO80 protein controls homologous recombination in Arabidopsis thaliana. Mol. Cell 16 479–485. [DOI] [PubMed] [Google Scholar]
- Geisler, M., Nadeau, J., and Sack, F.D. (2000). Oriented asymmetric divisions that generate the stomatal spacing pattern in Arabidopsis are disrupted by the too many mouths mutation. Plant Cell 12 2075–2086. [DOI] [PMC free article] [PubMed] [Google Scholar]
- Gong, W., et al. (2004). Genome-wide ORFeome cloning and analysis of Arabidopsis transcription factor genes. Plant Physiol. 135 773–782. [DOI] [PMC free article] [PubMed] [Google Scholar]
- Gregis, V., Sessa, A., Colombo, L., and Kater, M.M. (2006). AGL24, SHORT VEGETATIVE PHASE, and APETALA1 redundantly control AGAMOUS during early stages of flower development in Arabidopsis. Plant Cell 18 1373–1382. [DOI] [PMC free article] [PubMed] [Google Scholar]
- Hara, K., Kajita, R., Torii, K.U., Bergmann, D.C., and Kakimoto, T. (2007). The secretory peptide gene EPF1 enforces the stomatal one-cell-spacing rule. Genes Dev. 21 1720–1725. [DOI] [PMC free article] [PubMed] [Google Scholar]
- Jones-Rhoades, M.W., Bartel, D.P., and Bartel, B. (2006). MicroRNAs and their regulatory roles in plants. Annu. Rev. Plant Biol. 57 19–53. [DOI] [PubMed] [Google Scholar]
- Kaufmann, K., Melzer, R., and Theissen, G. (2005). MIKC-type MADS-domain proteins: Structural modularity, protein interactions and network evolution in land plants. Gene 347 183–198. [DOI] [PubMed] [Google Scholar]
- Kim, J.Y. (2005). Regulation of short-distance transport of RNA and protein. Curr. Opin. Plant Biol. 8 45–52. [DOI] [PubMed] [Google Scholar]
- Klahre, U., and Meins, F., Jr. (2004). RNA silencing in plants—Biolistic delivery of RNAi reagents. In Gene Silencing by RNA Interference: Technology and Application, M. Sohail, ed (Boca Raton, FL: CRC Press), pp. 343–355.
- Kurihara, Y., and Watanabe, Y. (2004). Arabidopsis micro-RNA biogenesis through Dicer-like 1 protein functions. Proc. Natl. Acad. Sci. USA 101 12753–12758. [DOI] [PMC free article] [PubMed] [Google Scholar]
- Laufs, P., Peaucelle, A., Morin, H., and Traas, J. (2004). MicroRNA regulation of the CUC genes is required for boundary size control in Arabidopsis meristems. Development 131 4311–4322. [DOI] [PubMed] [Google Scholar]
- Liljegren, S.J., Ditta, G.S., Eshed, Y., Savidge, B., Bowman, J.L., and Yanofsky, M.F. (2000). SHATTERPROOF MADS-box genes control seed dispersal in Arabidopsis. Nature 404 766–770. [DOI] [PubMed] [Google Scholar]
- Llave, C., Xie, Z., Kasschau, K.D., and Carrington, J.C. (2002). Cleavage of Scarecrow-like mRNA targets directed by a class of Arabidopsis miRNA. Science 297 2053–2056. [DOI] [PubMed] [Google Scholar]
- Meins, F., Si-Ammour, A., and Blevins, T. (2005). RNA silencing systems and their relevance to plant development. Annu. Rev. Cell Dev. Biol. 21 297–318. [DOI] [PubMed] [Google Scholar]
- Millar, A.A., and Waterhouse, P.M. (2005). Plant and animal microRNAs: Similarities and differences. Funct. Integr. Genomics 5 129–135. [DOI] [PubMed] [Google Scholar]
- Molinier, J., Ries, G., Bonhoeffer, S., and Hohn, B. (2004). Interchromatid and interhomolog recombination in Arabidopsis thaliana. Plant Cell 16 342–352. [DOI] [PMC free article] [PubMed] [Google Scholar]
- Nadeau, J.A., and Sack, F.D. (2002. a). Control of stomatal distribution on the Arabidopsis leaf surface. Science 296 1697–1700. [DOI] [PubMed] [Google Scholar]
- Nadeau, J.A., and Sack, F.D. (September 30, 2002. b) Stomatal development in Arabidopsis. In The Arabidopsis Book, C.R. Somerville and E.M. Meyerowitz, eds (Rockville, MD: American Society of Plant Biologists), doi/10.1199/tab.0066, http://www.aspb.org/publications/arabidopsis/
- Palatnik, J.F., Allen, E., Wu, X., Schommer, C., Schwab, R., Carrington, J.C., and Weigel, D. (2003). Control of leaf morphogenesis by microRNAs. Nature 425 257–263. [DOI] [PubMed] [Google Scholar]
- Pant, D.D., and Kidwai, P.F. (1967). Development of stomata in some Cruciferae. Ann. Bot. (Lond.) 31 513–521. [Google Scholar]
- Parenicova, L., de Folter, S., Kieffer, M., Horner, D.S., Favalli, C., Busscher, J., Cook, H.E., Ingram, R.M., Kater, M.M., Davies, B., Angenent, G.C., and Colombo, L. (2003). Molecular and phylogenetic analyses of the complete MADS-box transcription factor family in Arabidopsis: New openings to the MADS world. Plant Cell 15 1538–1551. [DOI] [PMC free article] [PubMed] [Google Scholar]
- Pinyopich, A., Ditta, G.S., Savidge, B., Liljegren, S.J., Baumann, E., Wisman, E., and Yanofsky, M.F. (2003). Assessing the redundancy of MADS-box genes during carpel and ovule development. Nature 424 85–88. [DOI] [PubMed] [Google Scholar]
- Qi, Y., He, X., Wang, X.J., Kohany, O., Jurka, J., and Hannon, G.J. (2006). Distinct catalytic and non-catalytic roles of ARGONAUTE4 in RNA-directed DNA methylation. Nature 443 1008–1012. [DOI] [PubMed] [Google Scholar]
- Rajagopalan, R., Vaucheret, H., Trejo, J., and Bartel, D.P. (2006). A diverse and evolutionarily fluid set of microRNAs in Arabidopsis thaliana. Genes Dev. 20 3407–3425. [DOI] [PMC free article] [PubMed] [Google Scholar]
- Ramakers, C., Ruijter, J.M., Deprez, R.H.L., and Moorman, A.F.M. (2003). Assumption-free analysis of quantitative real-time polymerase chain reaction (PCR) data. Neurosci. Lett. 339 62–66. [DOI] [PubMed] [Google Scholar]
- Reeder, J., Hochsmann, M., Rehmsmeier, M., Voss, B., and Giegerich, R. (2006). Beyond Mfold: Recent advances in RNA bioinformatics. J. Biotechnol. 124 41–55. [DOI] [PMC free article] [PubMed] [Google Scholar]
- Ren, S., Johnston, J.S., Shippen, D.E., and McKnight, T.D. (2004). TELOMERASE ACTIVATOR1 induces telomerase activity and potentiates responses to auxin in Arabidopsis. Plant Cell 16 2910–2922. [DOI] [PMC free article] [PubMed] [Google Scholar]
- Schwab, R., Palatnik, J.F., Riester, M., Schommer, C., Schmid, M., and Weigel, D. (2005). Specific effects of microRNAs on the plant transcriptome. Dev. Cell 8 517–527. [DOI] [PubMed] [Google Scholar]
- Stanke, M., and Morgenstern, B. (2005). AUGUSTUS: A web server for gene prediction in eukaryotes that allows user-defined constraints. Nucleic Acids Res. 33 W465–W467. [DOI] [PMC free article] [PubMed] [Google Scholar]
- Sunkar, R., Girke, T., Jain, P.K., and Zhu, J.K. (2005). Cloning and characterization of microRNAs from rice. Plant Cell 17 1397–1411. [DOI] [PMC free article] [PubMed] [Google Scholar]
- Sunkar, R., Kapoor, A., and Zhu, J.K. (2006). Posttranscriptional induction of two Cu/Zn superoxide dismutase genes in Arabidopsis is mediated by downregulation of miR398 and important for oxidative stress tolerance. Plant Cell 18 2051–2065. [DOI] [PMC free article] [PubMed] [Google Scholar]
- Theissen, G., and Saedler, H. (1995). MADS-box genes in plant ontogeny and phylogeny: Haekel's “biogenetic law” revisited. Curr. Opin. Genet. Dev. 5 628–639. [DOI] [PubMed] [Google Scholar]
- Town, C.D., et al. (2006). Comparative genomics of Brassica oleracea and Arabidopsis thaliana reveal gene loss, fragmentation, and dispersal after polyploidy. Plant Cell 18 1348–1359. [DOI] [PMC free article] [PubMed] [Google Scholar]
- Vazquez, F. (2006). Arabidopsis endogenous small RNAs: Highways and byways. Trends Plant Sci. 11 460–468. [DOI] [PubMed] [Google Scholar]
- von Groll, U., and Altmann, T. (2001). Stomatal cell biology. Curr. Opin. Plant Biol. 4 555–560. [DOI] [PubMed] [Google Scholar]
- von Groll, U., Berger, D., and Altmann, T. (2002). The subtilisin-like serine protease SDD1 mediates cell-to-cell signaling during Arabidopsis stomatal development. Plant Cell 14 1527–1539. [DOI] [PMC free article] [PubMed] [Google Scholar]
- Wille, A.C., and Lucas, W.J. (1984). Ultrastructural and histological studies on guard cells. Planta 160 129–142. [DOI] [PubMed] [Google Scholar]
- Williams, L., Grigg, S.P., Xie, M., Christensen, S., and Fletcher, J.C. (2005). Regulation of Arabidopsis shoot apical meristem and lateral organ formation by microRNA miR166g and its AtHD-ZIP target genes. Development 132 3657–3668. [DOI] [PubMed] [Google Scholar]
- Yang, M., and Sack, F.D. (1995). The too many mouths and four lips mutations affect stomatal production in Arabidopsis. Plant Cell 7 2227–2239. [DOI] [PMC free article] [PubMed] [Google Scholar]
- Zhang, B., Pan, X., Cannon, C.H., Cobb, G.P., and Anderson, T.A. (2006). Conservation and divergence of plant microRNA genes. Plant J. 46 243–259. [DOI] [PubMed] [Google Scholar]
Associated Data
This section collects any data citations, data availability statements, or supplementary materials included in this article.







