Abstract
Cortistatin is a recently discovered cyclic neuropeptide related to somatostatin that has emerged as a potential endogenous antiinflammatory factor based on its production by and binding to immune cells. Because human septic shock involves excessive inflammatory cytokine production, we investigated the effect of cortistatin on the production of inflammatory mediators and its therapeutic action in various murine models of endotoxemia. Cortistatin down-regulated the production of inflammatory mediators by endotoxin-activated macrophages. The administration of cortistatin protected against lethality after cecal ligation and puncture, or injection of bacterial endotoxin or Escherichia coli, and prevented the septic shock-associated histopathology, such as infiltration of inflammatory cells and intravascular disseminated coagulation in various target organs. The therapeutic effect of cortistatin was mediated by decreasing the local and systemic levels of a wide spectrum of inflammatory mediators, including cytokines, chemokines, and acute phase proteins. The combined use of cortistatin and other antiinflammatory peptides was very efficient treating murine septic shock. This work provides the first evidence of cortistatin as a new immunomodulatory factor with the capacity to deactivate the inflammatory response. Cortistatin represents a potential multistep therapeutic agent for human septic shock, to be used in combination with other immunomodulatory agents or as a complement to other therapies.
Septic shock is a systemic response to severe bacterial infections, generally caused by Gram-negative bacterial endotoxins. Indeed, the administration of the endotoxin LPS to experimental animals leads to pathophysiologic changes similar to human septic shock syndrome, and lethal endotoxemia has been extensively used as an experimental model of Gram-negative septic shock (1). The septic shock syndrome is characterized by a hyperactive and out-of-balance network of endogenous proinflammatory cytokines, including TNFα, IL-12, IL-6, and IFNγ (2). The overproduction of inflammatory cytokines generates systemic activation, which affects vascular permeability and cardiac function and induces metabolic changes that can lead to tissue necrosis and eventually to multiple-organ failure and death. The current therapeutic strategies for human septic shock are designed to neutralize one or more of the inflammatory mediators, and none of them are entirely effective (3, 4). This illustrates the need for novel therapeutic approaches to down-regulate the exacerbated inflammatory response typical of endotoxemia.
Cortistatin is a recently discovered cyclic neuropeptide named after its predominantly cortical expression and ability to depress cortical activity (5). Cortistatin shows a high homology with somatostatin; however, based on nucleotide sequence and chromosomal location, they are products of separate genes. Cortistatin binds to all five cloned somatostatin receptors and shares many pharmacological and functional properties with somatostatin, including the depression of neuronal activity and inhibition of cell proliferation (6). However, cortistatin also has many distinct properties, including induction of slow-wave sleep and reduction of locomotor activity (6). Cortistatin, but not somatostatin, has been detected in various human immune cells, including lymphocytes, monocytes, macrophages, and dendritic cells (7–9). Therefore, some of the somatostatin immunomodulatory actions could be shared by cortistatin. Because cortistatin levels correlate with the degree of inflammatory cell differentiation and activation (7, 8), this peptide could function as a major endogenous regulatory factor in the immune system. In addition to somatostatin receptors, cortistatin can bind to other hormone receptors that mediate antiinflammatory actions, such as the receptor for the growth hormone secretagogue ghrelin (10–12). The aim of this study is to investigate the potential antiinflammatory action of cortistatin and its therapeutic use in murine models of lethal endotoxemia.
RESULTS
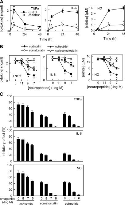
Cortistatin inhibits production of inflammatory mediators by activated macrophages in vitro
Macrophages, major participants in innate immunity, contribute to the initiation of the inflammatory response by killing pathogens through phagocytosis, release of cytotoxic oxygen and nitrogen intermediates, and release of chemokine and cytokines that attract and activate other immune cells. Despite the beneficial role of inflammatory factors in host defense, their sustained production can lead to serious pathological conditions. Therefore, although necessary for the elimination of pathogens, macrophage activation leads to serious deleterious effects in the host if left unchecked. To investigate the potential antiinflammatory action of cortistatin, we evaluated first the effect of cortistatin on the production of several inflammatory mediators by peritoneal macrophages. Cortistatin inhibited the production of TNFα, IL-6, and nitric oxide (NO) by activated macrophages (Fig. 1 A). This effect was dose dependent with a maximal effect at 10−8 M (Fig. 1 B), a concentration that is within the physiological range (6). Interestingly, cortistatin showed higher inhibitory effect on TNFα, IL-6, and NO production than the structurally related peptide somatostatin, or the somatostatin receptor agonist octreotide (Fig. 1 B). In addition, although the somatostatin receptor antagonist cyclosomatostatin fully blocked the effect of somatostatin, it only partially reversed the inhibitory effect of cortistatin (Fig. 1 C), suggesting that cortistatin could exert its effects through both somatostatin receptor-dependent and -independent mechanisms.
Figure 1.
Cortistatin inhibits the production of inflammatory mediators by activated macrophages in vitro. (A) Peritoneal macrophages were stimulated with 1 μg/ml LPS in the absence (control) or presence of 10−8 M cortistatin. After different times, proinflammatory mediators were determined (n = 6). *, P < 0.001 versus untreated control mice. (B) Peritoneal macrophages were stimulated with 1 μg/ml LPS in the absence (control) or presence of different concentrations of cortistatin, somatostatin, octreotide, or cyclosomatostatin. After 24 h, proinflammatory mediators were determined (n = 5). *, P < 0.001, #, P < 0.05 versus untreated control mice. (C) Peritoneal macrophages were stimulated with 1 μg/ml LPS and treated with cortistatin, somatostatin, or octreotide (10−8 M) in the presence of different concentrations of the antagonist cyclosomatostatin (n = 4). Results show the percentage of inhibition of cytokine/NO production in comparison to LPS-treated controls.
Treatment with cortistatin protects against lethal endotoxemia and reduces the related histopathology
Because cortistatin inhibits the production of proinflammatory macrophage-derived factors crucial for the development of septic shock, we expected a protective effect in high-dose endotoxemia, a murine model for septic shock syndrome. Mice were injected with different doses of LPS, treated 30 min later with cortistatin (2 nmol/mouse; 250 μg/kg), and the survival was monitored. Treatment with cortistatin significantly protected against the lethal effect of LPS (Fig. 2 A). The protective effect was observed over a wide range of LPS doses, with cortistatin shifting the LD50 from 100 to 450 μg LPS (Fig. 2 B). Animals injected with cortistatin had a survival rate of 80%; even for the nonsurvivors, cortistatin doubled the time until death (Fig. 2 C). The effect of cortistatin was dose dependent, with doses as low as 0.5 nmol (50 μg/kg) being partially protective (Fig. 2 D). In contrast, somatostatin and octreotide, or the control peptide cyclosomatostatin were not protective (Fig. 2 E). Because the production of inflammatory cytokines occurs in a rapid sequence starting with TNFα, which reaches a maximum 2 h after LPS infusion (see Fig. 5), we next investigated the therapeutic effect of cortistatin in conditions of already established septic shock. Kinetic studies showed that cortistatin exerted a full protective action when given up to 4 h after shock induction (Fig. 2 F), with decreased protection for later cortistatin administration (not depicted).
Figure 2.
Treatment with cortistatin protects against lethal endotoxemia. (A–C) BALB/c mice were injected i.p. with different doses of LPS (control). Cortistatin (2 nmol/mouse) was injected i.p. 30 min after LPS administration. Survival was monitored during the next 96 h. Similar results were obtained in three identical independent experiments or when C57BL/6 mice were used. Mortality curves in B were used lo calculate LD50, and horizontal bars indicate the 95% confidence limits of LD50 determinations. (C) The average survival time was calculated for nonsurvivors in both the untreated and cortistatin-treated groups. (D) Mice were injected i.p. with 400 μg LPS and different doses of cortistatin (from 0 to 5 nmol/animal). (E) Mice were injected i.p. with 400 μg LPS and, 30 min later, treated with medium (control), cortistatin, somatostatin, octreotide or cyclosomatostatin (2 nmol/mouse). Survival was monitored during the next 96 h. (F) Cortistatin (2 nmol/mouse) was injected i.p. 2 or 4 h after LPS challenge. n = 12–20 mice/group. *, P < 0.001 versus untreated control mice.
Figure 5.
Treatment with cortistatin reduces local and systemic inflammatory responses in endotoxemic mice. Endotoxemia was induced by i.p. injection of LPS (400 μg/mouse). Mice were treated 30 min later with medium (controls) or with cortistatin (2 nmol/mouse). Serum (A), peritoneal fluid (B), and protein extracts from lung, liver, and small intestine (C) were collected at various time points after endotoxin injection, and the cytokine/chemokine, NO, and SAA contents were determined as described in Materials and methods. n = 5–8 mice/group. *, P < 0.001 versus untreated control mice.
Endotoxemic animals suffered from disseminated intravascular coagulation with multiple organ failure as indicated by severe congestion, hemorrhage, hyperemia, fibrin deposits, edema, thrombosis, and massive accumulation of leukocytes in lungs and the intestinal tract, as well as severe congestion of the hepatic sinusoids, hepatocyte necrosis, segmental ischemia of the bowel with regions of hemorrhage or necrosis, and an infracted cecum (Fig. 3 A and not depicted). Neutrophil infiltration in the liver, lungs, and intestine of endotoxemic animals was confirmed through measurements of the myeloperoxidase (MPO) activity (Fig. 3 B). Endotoxic shock induction was accompanied by an early granulocyte (mainly neutrophils) infiltration in the peritoneum, followed by later recruitment of macrophages and lymphocytes (Fig. 3 C). In contrast, cortistatin-treated animals did not present any of the histopathologic alterations associated with septic shock, such as disseminated intravascular coagulation, leukocyte infiltration, and inflammation in various organs and mesenteric ischemia, tissue congestion, and hemorrhage (Fig. 3).
Figure 3.
Cortistatin treatment reduces histopathologic signs of endotoxemia. Mice were injected i.p. with LPS (control). Cortistatin (2 nmol/mouse) was administered i.p. 30 min after LPS administration. (A) Cortistatin reduces inflammatory infiltration and disseminated coagulation in target organs. Histopathology analysis was determined in hematoxylin and eosin–stained sections of lung and liver obtained at 24 h of disease. Bar, 100 μm. (B) Cortistatin decreases MPO activity in lung, liver, and intestine. MPO content was determined at different times after LPS infusion. (C) Cortistatin reduces leukocyte recruitment in the peritoneal cavity. Peritoneal cell suspensions were obtained at different times after LPS injection, and numbers of macrophages, lymphocytes, and PMNs were determined by flow cytometry. n = 8–12 mice/group. *, P < 0.001 versus untreated control mice.
Cortistatin improves survival in experimental sepsis
We next investigated the potential therapeutic effect of cortistatin in the murine model of cecal ligation and puncture (CLP), a clinically relevant model for human sepsis because it causes lethal peritonitis produced by polymicrobial infection. Cortistatin treatment was started 4 h after the induction of sepsis, at a time when mice show clear signs of sepsis, including lethargy, piloerection, diarrhea, huddling, fever, and malaise. Cortistatin treatment significantly improved survival (Fig. 4 A), and attenuated the clinical manifestations of sepsis, such as lethargy, diarrhea, body weight loss, and hypothermia (not depicted). We also examined whether delayed cortistatin treatment protects mice against sepsis induced by direct i.p. injection of live Escherichia coli. The mortality induced by injection of 108 live E. coli cells was decreased by cortistatin (Fig. 4 B). In both models, we did not observe any late deaths (up to 3 wk), indicating that cortistatin treatment confers lasting protection.
Figure 4.
Cortistatin protects against other types of experimental sepsis. (A) Sepsis was induced in C57BL/6 mice after cecal ligation and puncture (CLP). 2 nmol cortistatin was administered i.p. twice at 6-h intervals beginning 4 h after CLP procedure. Survival was monitored over the next 8 d. n = 10 mice/group. *, P < 0.001 versus untreated control mice. (B) Endotoxemia was induced in BALB/c mice after i.p. injection of E. coli (108 cells), and medium (control) or 2 nmol cortistatin was administered i.p. 2 h later. n = 8 mice/group. *, P < 0.001 versus untreated control mice.
Cortistatin treatment reduces local and systemic inflammatory responses in endotoxemic mice
We next evaluated the effect of cortistatin treatment on the production of inflammatory mediators that are mechanistically linked to endotoxemia. Cortistatin administration reduced the levels of endotoxin-induced inflammatory cytokines (TNFα, IFNγ, IL-6, IL-1β, and IL-12), chemokines (RANTES [regulated on activation, normal T cell expressed and secreted] and MIP-2), and NO, in serum (systemic) and in various target organs, including peritoneum, liver, lung, and intestine (Fig. 5). In addition, cortistatin administration increased the systemic and local levels of the antiinflammatory cytokine IL-10 (Fig. 5), which has been shown to be protective in endotoxic shock (13).
Coagulation abnormalities, especially disseminated intravascular coagulation and microthrombosis, are common features during sepsis (1–4, 14). Acute phase proteins (APPs) are involved in the initiation of aberrant coagulation during endotoxic shock (14). Cortistatin dramatically decreased the systemic levels of serum amyloid A (SAA) during septic shock (Fig. 5 B).
Cortistatin deactivates peritoneal macrophages during endotoxemia
The cortistatin-induced decrease in the levels of inflammatory factors in the target organs could result from the reduction in inflammatory cell infiltration. However, the fact that cortistatin down-regulates the in vitro production of various inflammatory factors by activated macrophages (Fig. 1) argues against this hypothesis. We determined the capacity of peritoneal macrophages isolated from untreated or cortistatin-treated endotoxemic mice to produce inflammatory mediators ex vivo. Although macrophages from mice with septic shock produced spontaneously high amounts of TNFα, IL-6, IL-12, RANTES, and MIP-2, macrophages isolated from cortistatin-treated animals produced significantly lower levels of proinflammatory cytokines and secreted high amounts of IL-10 (Fig. 6). Therefore, it is possible that the deactivation of resident and infiltrating macrophages is the major mechanism in the antiinflammatory action of cortistatin.
Figure 6.
Cortistatin treatment deactivates peritoneal macrophages during endotoxemia. Mice were injected i.p. with LPS (control) and treated i.p. with cortistatin (2 nmol/mouse) 30 min later. Peritoneal macrophages were isolated 8 h after LPS injection and cultured with medium alone. After 48 h of culture, the concentration of inflammatory mediators in the culture supernatants was determined by ELISA (n = 5–6). *, P < 0.001 versus untreated control mice.
The combined therapy of cortistatin and other antiinflammatory neuropeptides protects against lethal endotoxemia
We next evaluated the effect of the combined treatment with cortistatin and another endogenous antiinflammatory peptide (15), the vasoactive intestinal peptide (VIP). Administration of cortistatin together with VIP significantly prevented the lethality (50% survival) induced by a high dose of LPS (600 μg/ mouse), compared with mice treated with cortistatin or VIP alone that did not survive (Fig. 7, left). In addition, this combined treatment permits to reduce the effective therapeutic dose to 0.5 nmol cortistatin (Fig. 7, right). The synergistic effect of VIP and cortistatin in endotoxic shock could be the result of effects on different cells or to the involvement of different signal transduction pathways in the same target cell. We favor the latter because activated macrophages are the major players in the antiinflammatory activity of both peptides, and VIP acts through cAMP-dependent pathways (16), whereas the cortistatin effect should be cAMP independent (9).
Figure 7.
Combined therapy of cortistatin and other antiinflammatory neuropeptides protects against lethal endotoxemia. Septic shock was induced by i.p. injection of LPS (600 or 400 μg/mouse). Mice were treated 30 min later with medium (controls) or with various combinations of the neuropeptides (NP), cortistatin (CST), and vasoactive intestinal peptide (VIP) (2 or 0.5 nmol/mouse). Survival was monitored during 96 h. n = 8–10 mice/group. *, P < 0.001 versus mice treated with cortistatin or VIP alone.
DISCUSSION
Septic shock is a life-threatening complication of infections and the most common cause of death in intensive care units (750,000 cases per year in the United States with a mortality rate of 30%). Although our understanding of the pathogenesis of inflammation and sepsis has improved, until recently this has not translated into clinical benefit. The current strategies for human septic shock therapy are derived mainly from observations made in animal models. Promising experimental results prompted large-scale randomized clinical trials with a variety of agents, such as antiendotoxin monoclonal antibodies, glucocorticoids, or ibuprofen for nonspecific down-regulation of inflammation, IL-1 receptor antagonists, or anti-TNFα antibodies (3, 4). Unfortunately, despite some promising results during the preliminary trials, all the major clinical studies of immunomodulators in sepsis were disappointing (17). There are several reasons for this lack of success. In animal models, the cascade of events starting with the initial stimulus, resulting in a cytokine cascade and leading to death follows a predictable time course. Thus, experimental protocols designed to block one cytokine cascade or another are relatively straightforward. However, in the human septic shock syndrome, the sequence of events is more complex, and the course of the disease generally lasts days rather than hours, as in most animal models. Therefore, because of the complex pathophysiology of sepsis, consideration should be given to multidrug therapy, similar to the approach taken in AIDS and cancer therapy. The present work proposes a new therapy for endotoxemia based on the use of the newly discovered somatostatin-related peptide cortistatin. The administration of cortistatin protected against endotoxin-induced lethality. In addition, administration of cortistatin improved survival in two “true infection” models closer to sepsis in humans, such as cecal ligation and puncture and E. coli injection. Cortistatin prevented the septic shock-associated histopathology, including inflammatory cell infiltration and multiorgan intravascular disseminated coagulation. The therapeutic effect of cortistatin seems to be mediated through the decrease in the local and systemic levels of a wide spectrum of inflammatory mediators, including cytokines (TNFα, IL-6, IL-1β, IFNγ, and IL-12), chemokines (MIP-2 and RANTES) and acute phase proteins. The fact that the inhibitory effects of cortistatin on the release of inflammatory mediators in vitro by peritoneal macrophages resembled closely the cytokine profile in mice treated with cortistatin suggests that the deactivation of resident and infiltrating macrophages could be the major mechanism involved in the antiinflammatory action of cortistatin. However, because cortistatin receptors are ubiquitously expressed by monocytes/macrophages, dendritic cells, neutrophils, and endothelial cells (7–9), the participation of cells other than macrophages cannot be ruled out.
Among the proinflammatory cytokines involved in endotoxic shock, TNFα appears to play a central role. Indeed, increased serum TNFα levels appear during endotoxemia and TNFα injection induces shock, tissue damage, and death (18). During endotoxic shock, TNFα shows a spectrum of harmful effects. These infects include enhanced procoagulant activity of vascular endothelial cells, activation of neutrophils and macrophages, and increase in combination with IFNγ in the expression of adherent molecules resulting in increased neutrophil/monocyte adherence to endothelial cells and tissue infiltration. Lung and liver injury during endotoxemia is largely mediated through neutrophil and macrophage accumulation (19). The excessive production of free radicals by activated macrophages and neutrophils results in tissue damage. The decrease in NO serum levels in cortistatin-treated mice is beneficial because NO mediates hypotension and cytotoxicity, two pathologic hallmarks of septic shock (1–4). In addition, TNFα, IL-1β, and IL-6 affect hepatocytes by modifying their metabolic pathway toward gluconeogenesis and aminoacid uptake, as well as increased synthesis of coagulation and complement factors and of APPs. APPs are antiproteolitic enzymes that contribute to the procoagulant state and to the inhibition of fibrinolysis observed in sepsis. During septic shock, there is an increase in the so-called positive APPs (α1-antitrypsin, α2-macroglobulin, serum amyloid A, fibrinogen, and C-reactive protein), a decrease in negative APPs (protein C and antithrombin), and an increase in the thrombin-activated fibrinolytic inhibitor (14). Coagulation abnormalities, especially disseminated intravascular coagulation and microthrombosis, are common in patients with sepsis (1–4, 14). In our study, cortistatin dramatically decreased the systemic levels of the positive APP SAA during septic shock. This correlates with the fact that animals treated with cortistatin did not exhibit disseminated coagulation in any of the organs studied. The fact that cortistatin reduced local and systemic levels of the chemokines MIP-2 (chemotactic for neutrophils) and RANTES (chemotactic for macrophages/monocytes) partially explains the absence of inflammatory infiltrates in the affected organs.
TNFα is at the pinnacle of a cascade of inflammatory mediators. During septic shock, TNFα precedes other proinflammatory cytokines (Fig. 5), and the administration of anti-TNFα antibodies reduces the levels of IL-6 and IFNγ in endotoxemic animals (20, 21). This suggests that IL-6 and IFNγ are downstream of TNFα in the cytokine cascade involved in septic shock, and that their production is dependent on TNFα. However, this conclusion is still under debate at least for IL-6. Thus, a specific inhibitor for TNFα was shown to reduce TNFα, but not IL-6 levels after lethal endotoxin challenge (22). In patients with septic shock, IL-6 appears to be a better predictor for survival because higher plasma levels of IL-6, but not TNFα, are evident in the nonsurvivor group (23). The importance of inflammatory cytokines other than TNFα in the pathogenesis of the endotoxic shock is also indicated by the fact that pretreatment with corresponding neutralizing antibodies protects against lethality (21, 24–26). Therefore, the regulation by cortistatin of a wide range of inflammatory mediators at both the local and systemic level, including mediators that appear later during the inflammatory response, might offer a therapeutic advantage over current therapies using neutralizing antibodies directed against a single mediator. This also explains the protective effect of delayed cortistatin administration in established endotoxemia.
Cortistatin shares many structural and functional properties with somatostatin. The lack of a significant phenotype in mice lacking a functional somatostatin gene (27) suggests a cortistatin compensatory effect. However, the proposed compensatory role of cortistatin is brought into question by the lack of an increase in cortistatin gene expression in the somatostatin KO mice (27). Cortistatin and somatostatin exhibit several distinct functions in the nervous system (5, 6). We find similar differences in our system. Somatostatin and octreotide, a somatostatin analogue already introduced in the clinical practice, deactivate some macrophage populations and are protective in certain inflammatory disorders, such as pancreatitis and liver injury (9, 28, 29). However, they are not protective in lethal septic shock (Fig. 2 E and references 9, 30). The superior potency of cortistatin in reducing inflammation as compared with somatostatin and octreotide might reside in the capacity of cortistatin to activate different receptors and transduction pathways. Although somatostatin and octreotide only bind to somatostatin receptors, cortistatin can bind to other receptors as well. This is supported by the fact that the somatostatin receptor antagonist cyclosomatostatin completely reversed the antiinflammatory effect of somatostatin and octreotide in vitro, whereas only partially reversing the effect of cortistatin. Ghrelin is a new orexigenic hormone recently identified as a potent antiinflammatory factor with therapeutic action in several inflammatory disorders (11, 12, 31), and cortistatin, but not somatostatin or octreotide, binds to the ghrelin receptor. In fact, a ghrelin receptor antagonist partially reversed the inhibitory effect of cortistatin on cytokine production by macrophages (unpublished data). Therefore, the possibility exists that cortistatin exerts its therapeutic effect in septic shock, at least partially, through ghrelin receptors or cortistatin-specific receptors not yet identified.
Of physiological relevance is the observation that the expression of cortistatin and its receptors increases in inflammatory cells in response to immune activation, especially after inflammatory stimuli (7, 8). Although the levels of cortistatin have not been yet measured in patients with sepsis, it is tempting to speculate that the body responds to an exacerbated inflammatory response by increasing the peripheral production of endogenous antiinflammatory factors, including cortistatin, in an attempt to restore homeostasis. Although cortistatin affects cortical and locomotor activities and sleep induction in the central nervous system, we did not observe any adverse effects of cortistatin in the concentration range used in our experimental system. Extending the use of cortistatin to human patients will depend on the dosage. The ability of delayed administration of cortistatin to ameliorate ongoing disease also fulfills an essential prerequisite for an antiendotoxemic agent, as treatment starts after the onset of sepsis. In summary, this work identifies cortistatin as a new immunomodulatory factor with the capacity to deactivate the inflammatory response. Cortistatin might represent a multistep therapeutic agent for human septic shock for use in combination with other immunomodulatory agents or complementary to other nonimmunomodulatory therapies.
MATERIALS AND METHODS
Induction of endotoxemia and study design.
To induce endotoxemia, BALB/c and C57BL/6 mice (6–8 wk old; The Jackson Laboratory) were injected i.p. with different amounts (25–600 μg/mouse; 400 μg/mouse unless otherwise indicated) of LPS (from Salmonella enteridis; Sigma-Aldrich). Animals were treated i.p. with medium (controls) or with different concentrations (0.05–5.0 nmol/mouse; 6–550 μg/kg) of cortistatin 1–29 (American Peptides Company), somatostatin, octreotide, or cyclosomatostatin (Sigma-Aldrich) 30 min after challenge with LPS. To study the therapeutic effect of delayed administration of cortistatin on established endotoxemia, cortistatin (2 nmol/mouse) was injected i.p. 2 or 4 h after endotoxin administration. Animals were monitored daily for survival and other clinical signs including ruffled fur, lethargy, appearance of diarrhea, and body weight loss. Some animals were killed at different times after LPS injection, blood samples were collected by cardiac puncture, peritoneal exudates were obtained as previously described (15), and liver, lungs, and small intestine were collected. The blood samples were allowed to clot for 1 h at room temperature and serum was obtained after centrifugation for determination of cytokines, chemokines, and SAA. Tissue specimens were immediately frozen in liquid nitrogen for histological studies, protein extraction and cytokine determination, and MPO activity measurement. The peritoneal suspension was centrifuged for 5 min at 1,800 g, and cell-free supernatants (peritoneal fluid) were harvested and assayed for cytokine/chemokine production. Peritoneal cells were counted and adjusted in PBS/3 mM EDTA medium at 3 × 106 cells/ml. The number of viable cells in the different peritoneal subpopulations was determined by flow cytometry (FACScan; BD Biosciences). In brief, peritoneal lymphocytes, macrophages, and PMNs were gated according to their different forward scatter and side scatter characteristics and counted. The large predominance of neutrophils (99%) in the PMN population was confirmed in cytospin preparations stained with May-Grunwald and Giemsa. For histopathologic evaluation, freshly collected liver, lung, and intestine were fixed in 10% buffered formalin phosphate, embedded in sucrose, frozen in dry ice using OCT compound, and cryosectioned. Cross sections were stained with hematoxylin/eosin using standard techniques.
Alternatively, sepsis was induced by CLP. In brief, C57BL/6 mice were anesthetized with ketamine (75 mg/kg, intramuscular injection) and xylazine (20 mg/kg, intramuscular injection) and a small abdominal midline incision was made. The cecum was exposed, mobilized, and ligated below the ileocecal valve and punctured through both surfaces twice with a 22-gauge needle and the stool was extruded (1 mm). The cecum was then placed back into its normal intra-abdominal position and the abdomen was closed with a running suture of 6–0 prolene. All animals received subcutaneous resuscitative normal saline (20 ml/kg body weight) 4 h after surgery. Medium (controls) or cortistatin (2 nmol) were administered i.p. twice at 6-h intervals beginning 4 h after CLP. Survival was monitored once daily for 10 d.
For other sepsis model, BALB/c mice were injected i.p. with bacterial suspension containing 108 live E. coli cells (DH5-α; Invitrogen). 2 nmol cortistatin was administered i.p. 2 h after E. coli injection.
All experiments were performed according to the Institutional Guidelines for the Care and Use of Laboratory Animals in Research and the approval of the local committee in the Consejo Superior de Investigaciones Cientificas.
Cytokine, SAA, and nitric oxide determination.
For cytokine determination in tissues, protein extracts were isolated by homogenization of lung, liver, and small intestine pieces (50 mg tissue/ml) in 50 mM Tris-HCl, pH 7.4, with 0.5 mM DTT, and 10 μg/ml of a cocktail of proteinase inhibitors containing phenylmethylsulfonyl fluoride, pepstatin, and leupeptin (Sigma-Aldrich). Samples were centrifuged at 30,000 g for 20 min and stored at −80°C until cytokine determination. Cytokine and chemokine levels in the serum, tissue protein extracts and culture supernatants were determined by a specific sandwich ELISA by using capture/biotinylated detection Abs obtained from BD Biosciences and Peprotech according to the manufacturer's recommendations. SAA levels were determined in serum samples by a murine ELISA kit (Tridelta Development). The amount of NO formed was estimated from the accumulation of the stable NO metabolite nitrite by the Griess assay. Before the Griess reaction, all nitrate was converted to nitrite using 5% vanadium trichloride. Equal volumes of culture supernatants (90 μl) and Griess reagents (90 μl of 1% sulfanilamide/0.1% N-[naphthyl]ethyl-enediamine dihydrochloride in 2.5% H3PO4) were mixed, and the absorbance was measured at 550 nm. The amount of nitrite was calculated from a NaNO2 standard curve.
MPO assay.
Neutrophil infiltration in the lung, liver, and small intestine was monitored by measuring MPO activity by using a method reported previously (32). In brief, tissue specimens were homogenized at 50 mg/ml in phosphate buffer (50 mM, pH 6.0) with 0.5% hexadecyltrimethylammonium bromide. Samples were frozen, thawed three times, and centrifuged at 30,000 g for 20 min. The supernatants were diluted 1:30 with assay buffer consisting in 50 mM phosphate buffer pH 6.0 with 0.167 mg/ml o-dianisidine (Sigma-Aldrich) and 0.0005% H2O2, and the colorimetric reaction was measured at 450 nm between 1 and 3 min in a spectrophotometer (Beckman Instruments). MPO activity per gram of wet tissue was calculated as: MPO activity (U/g wet tissue) = (A450) (13.5)/tissue weight (g), where A450 is the change in the absorbance of 450nm light from 1 to 3 min after the initiation of the reaction. The coefficient 13.5 was empirically determined such that 1 U MPO activity is the amount of enzyme that will reduce 1 μmol peroxide/min.
Macrophage cultures.
Resident macrophages were obtained by peritoneal lavage with RPMI 1640 medium. Peritoneal cells were washed in cold medium and incubated in complete medium (RPMI 1640 supplemented with 100 U/ml penicillin/streptomycin, 2 mM l-glutamine, 50 μM 2-mercaptoethanol, and 10% heat-inactivated fetal calf serum) at a concentration of 106 cells/ml. After 2 h at 37°C, nonadherent cells were removed by extensive washing. At least 95% of the adherent cells were macrophages as judged by morphological and phagocytic criteria and by flow cytometry. Macrophage monolayers were incubated with complete medium in the absence (unstimulated) or presence of LPS (1 μg/ml, from E. coli serotype 055:B5; Sigma-Aldrich). In some experiments, cortistatin, somatostatin, or octreotide (Sigma-Aldrich) were added at different concentrations (from 10−7 to 10−12 M) at the initiation of the culture, in the absence or presence of the somatostatin antagonist cyclosomatostatin (Sigma-Aldrich). Cell-free supernatants were collected at different times and cytokine/chemokine levels were determined as described in the Cytokine, SAA, and nitric oxide determination section.
Data analysis.
All values are expressed as mean ± SD of mice/experiment. The differences between groups were analyzed by Mann-Whitney U test and, if appropriate, by Kruskal-Wallis analysis of variance test. Survival curves were analyzed by the Kaplan-Meyer log-rank test.
Acknowledgments
We thank Dr. D. Ganea for advice and critical reading of the manuscript.
This work was supported by grants from the Spanish Ministry of Health (PI04/0674), the Ramon Areces Foundation, and the fellowships from Junta de Andalucia (to M. Delgado and E. Gonzalez-Rey) and Spanish Ministry of Education and Science (to M. Delgado).
The authors have no conflicting financial interests.
Abbreviations used: APP, acute phase protein; CLP, cecal ligation and puncture; MPO, myeloperoxidase; NO, nitric oxide; RANTES, regulated on activation, normal T cell expressed and secreted; SAA, serum amyloid A; VIP, vasoactive intestinal peptide.
References
- 1.Danner, R.L., R.J. Elin, J.M. Hosseini, R.A. Wesley, J.M. Reilly, and J.E. Parillo. 1991. Endotoxemia in human septic shock. Chest. 99:169–175. [DOI] [PubMed] [Google Scholar]
- 2.Netea, M.G., J.W. van der Meer, M. van Deuren, and B.J. Kullberg. 2003. Proinflammatory cytokines and sepsis syndrome: not enough, or too much of a good thing? Trends Immunol. 24:254–258. [DOI] [PubMed] [Google Scholar]
- 3.Bochud, P.Y., and T. Calandra. 2003. Pathogenesis of sepsis: new concepts and implications for future treatment. BMJ. 326:262–266. [DOI] [PMC free article] [PubMed] [Google Scholar]
- 4.Sessler, C.N., and W. Shepherd. 2002. New concepts in sepsis. Curr. Opin. Crit. Care. 8:465–472. [DOI] [PubMed] [Google Scholar]
- 5.de Lecea, L., J.R. Criado, O. Prospero-Garcia, K.M. Gautvik, P. Schweitzer, P.E. Danielson, C.L. Dunlop, G.R. Siggins, S.J. Henriksen, and J.G. Sutcliffe. 1996. A cortical neuropeptide with neuronal depressant and sleep-modulating properties. Nature. 381:242–245. [DOI] [PubMed] [Google Scholar]
- 6.Spier, A.D., and L. de Lecea. 2000. Cortistatin: a member of the somatostatin neuropeptide family with distinct physiological functions. Brain Res. Brain Res. Rev. 33:228–241. [DOI] [PubMed] [Google Scholar]
- 7.Dalml, V.A., P.M. van Hagen, P.M. van Koetsveld, S. Achilefu, A.B. Houtsmuller, D.H. Pols, A.J. van der Lely, S.W. Lamberts, and L.J. Hofland. 2003. Expression of somatostatin, cortistatin, and somatostatin receptors in human monocytes, macrophages, and dendritic cells. Am. J. Physiol. Endocrinol. Metab. 285:E344–E353. [DOI] [PubMed] [Google Scholar]
- 8.Dalm, V.A. 2003. Cortistatin rather than somatostatin as a potential endogenous ligand for somatostatin receptors in the human immune system. J. Clin. Endocrinol. Metab. 88:270–276. [DOI] [PubMed] [Google Scholar]
- 9.Krantic, S. 2000. Peptides as regulators of the immune system: emphasis on somatostatin. Peptides. 21:1941–1964. [DOI] [PubMed] [Google Scholar]
- 10.Deghenghi, R., M. Papotti, E. Ghigo, and G. Muccioli. 2001. Cortistatin, but not somatostatin, binds to growth hormone secretagogue (GHS) receptors of human pituitary gland. J. Endocrinol. Invest. 24:RC1–RC3. [DOI] [PubMed]
- 11.Dixit, V.D., E.M. Schaffer, R.S. Pyle, G.D. Collins, S.K. Sakthivel, R. Palaniappan, J.W. Lillard Jr., and D.D. Taub. 2004. Ghrelin inhibits leptin- and activation-induced proinflammatory cytokine expression by human monocytes and T cells. J. Clin. Invest. 114:57–66. [DOI] [PMC free article] [PubMed] [Google Scholar]
- 12.Granado, M., T. Priego, A.I. Martin, M.A. Villanua, and A. Lopez-Calderon. 2005. Anti-inflammatory effect of the ghrelin agonist growth hormone-releasing peptide-2 (GHRP-2) in arthritic rats. Am. J. Physiol. Endocrinol. Metab. 288:E486–E492. [DOI] [PubMed] [Google Scholar]
- 13.Howard, M., T. Muchamuel, S. Andrade, and S. Menon. 1993. Interleukin 10 protects mice from lethal endotoxemia. J. Exp. Med. 177:1205–1208. [DOI] [PMC free article] [PubMed] [Google Scholar]
- 14.Dhainaut, J., N. Marin, A. Mignon, and C. Vinsonneau. 2001. Hepatic response to sepsis: interaction between coagulation and inflammatory processes. Crit. Care Med. 29:S42–S47. [DOI] [PubMed] [Google Scholar]
- 15.Delgado, M., C. Martinez, D. Pozo, J.R. Calvo, J. Leceta, D. Ganea, and R.P. Gomariz. 1999. Vasoactive intestinal peptide (VIP) and pituitary adenylate cyclase-activating polypeptide (PACAP) protect mice from lethal endotoxemia through the inhibition of TNFα and IL- 6. J. Immunol. 162:1200–1205. [PubMed] [Google Scholar]
- 16.Delgado, M., D. Pozo, and D. Ganea. 2004. The significance of vasoactive intestinal peptide in immunomodulation. Pharmacol. Rev. 56:249–290. [DOI] [PubMed] [Google Scholar]
- 17.Zeni, F., B. Freeman, and C. Natanson. 1997. Anti-inflammatory therapies to treat sepsis and septic shock: a reassessment. Crit. Care Med. 25:1095–1100. [DOI] [PubMed] [Google Scholar]
- 18.Tracey, K.J., B. Beutler, S.F. Lowry, J. Merryweather, S. Wolpe, I.W. Milsark, R.J. Hariri, T.J. Fahey 3rd, A. Zentella, and J.D. Albert. 1986. Shock and tissue injury induced by recombinant human cachectin. Science. 234:470–473. [DOI] [PubMed] [Google Scholar]
- 19.Tracey, K.J., and A. Cerami. 1993. Tumor necrosis factor, other cytokines and disease. Annu. Rev. Cell Biol. 9:317–343. [DOI] [PubMed] [Google Scholar]
- 20.Starnes, H.F., M.K. Pearce, A. Tewari, J.H. Yim, J.C. Zou, and J.S. Abrams. 1990. Anti-IL-6 monoclonal antibodies protect against lethal E. coli infection and lethal tumor necrosis factor-α challenge in mice. J. Immunol. 145:4185–4191. [PubMed] [Google Scholar]
- 21.Doherty, G.M., J.R. Lange, H.N. Langstein, H.R. Alexander, C.M. Buresh, and J.A. Norton. 1992. Evidence for IFN-γ as a mediator of the lethality of endotoxin and tumor necrosis factor-α. J. Immunol. 149:1666–1670. [PubMed] [Google Scholar]
- 22.Solorzano, C.C., R. Ksontini, J.H. Pruitt, T. Auffenberg, C. Tannahill, R.E. Galardy, G.P. Schultz, S.L. MacKay, E.M. Copeland 3rd, and L.L. Moldawer. 1997. A matrix metalloproteinase inhibitor prevents processing of tumor necrosis factor α and abrogates endotoxin-induced lethality. Shock. 7:427–431. [DOI] [PubMed] [Google Scholar]
- 23.Liaw, Y.S., C.J. Yu, H.D. Wu, and P.C. Yang. 1997. Comparison of inflammatory cytokine concentration and physiologic parameters in septic shock. J. Formos. Med. Assoc. 96:685–690. [PubMed] [Google Scholar]
- 24.Tracey, K.J., Y. Fong, D.G. Hesse, K.R. Manogue, A.T. Lee, G.C. Kuo, S.F. Lowry, and A. Cerami. 1987. Anti-cachectin rTNF monoclonal antibodies prevent septic shock during lethal bacteraemia. Nature. 330:662–664. [DOI] [PubMed] [Google Scholar]
- 25.Heinzel, F.P., R.M. Rerko, P. Ling, J. Hakimi, and D.S. Schoenhaut. 1994. Interleukin 12 is produced in vivo during endotoxemia and stimulates synthesis of gamma interferon. Infect. Immun. 62:4244–4249. [DOI] [PMC free article] [PubMed] [Google Scholar]
- 26.Netea, M.G., G. Fantuzzi, B.J. Kullberg, R.J. Stuyt, E.J. Pulido, R.C. McIntyre Jr., L.A. Joosten, J.W. Van der Meer, and C.A. Dinarello. 2000. Neutralization of IL-18 reduces neutrophil tissue accumulation and protect mice against lethal Escherichia coli and Salmonella typhimurium endotoxemia. J. Immunol. 264:2644–2649. [DOI] [PubMed] [Google Scholar]
- 27.Ramirez, J.L., R. Mouchantaf, U. Kumar, V. Otero Corchon, M. Rubinstein, M.J. Low, and Y.C. Patel. 2002. Brain somatostatin receptors are up-regulated in somatostatin-deficient mice. Mol. Endocrinol. 16:1951–1963. [DOI] [PubMed] [Google Scholar]
- 28.Baxter, J.N., S.A. Jenkins, D.W. Day, N.B. Roberts, D.C. Cowell, C.R. Mackie, and R. Shields. 1985. Effects of somatostatin and a long-acting somatostatin analogue on the prevention and treatment of experimentally induced acute pancreatitis in the rat. Br. J. Surg. 72:382–385. [DOI] [PubMed] [Google Scholar]
- 29.Landa, I., J. Arias, M. Gomez, M. Quadros, A. Moreno, and J.L. Balibrea. 1992. Cytoprotective effect of somatostatin in a rat model of hepatic ischemic reperfusion. Hepatology. 16:1474–1476. [DOI] [PubMed] [Google Scholar]
- 30.Ogden, B.E., M.A. Martin Jr., A.S. Hall, E.A. Woltering, and R.E. Bryant. 1994. Octreotide does not alter endotoxin lethality in mice or endotoxin-induced suppression of human leukocyte migration. Life Sci. 55:PL277–PL285. [DOI] [PubMed]
- 31.Gonzalez-Rey, E., A. Chorny, and M. Delgado. 2006. Therapeutic action of ghrelin in a murine model of colitis. Gastroenterology. In press. [DOI] [PubMed]
- 32.Bradley, P.P., D.A. Priebat, R.D. Christensen, and G. Rothstein. 1982. Cellular and extracellular myeloperoxidase in pyogenic inflammation. J. Invest. Dermatol. 78:206–209. [DOI] [PubMed] [Google Scholar]







