Abstract
Reactive oxygen species (ROS) resulting from chronic inflammation cause liver injury leading to transformation of regenerating hepatocytes. Metallothioneins (MT), induced at high levels by oxidative stress, are potent scavengers of ROS. Here, we report that the levels of MT-1 and MT-2A are drastically reduced in primary human hepatocellular carcinomas (HCCs) and in diethylnitrosamine-induced liver tumors in mice, which is primarily due to transcriptional repression. Expression of the transcription factor, MTF-1, essential for MT expression, and its target gene Zn-T1 that encodes the zinc transporter-1 was not significantly altered in HCCs. Inhibitors of both phosphatidylinositol 3-kinase (PI3K) and its downstream target AKT increased expression of MT genes in HCC cells but not in liver epithelial cells. Suppression of MT-1 and MT-2A by ectopic expression of the constitutively active PI3K or AKT and their up-regulation by dominant-negative PI3K or AKT mutant confirmed negative regulation of MT expression by PI3K/AKT signaling pathway. Further, treatment of cells with a specific inhibitor of glycogen synthase kinase-3 (GSK-3), a downstream effector of PI3K/AKT, inhibited MT expression specifically in HCC cells. Short interfering RNA–mediated depletion of CCAAT/enhancer binding protein α (C/EBPα), a target of GSK-3, impeded MT expression, which could not be reversed by PI3K inhibitors. DNA binding activity of C/EBPα and its phosphorylation at T222 and T226 by GSK-3 are required for MT expression. MTF-1 and C/EBPα act in concert to increase MT-2A expression, which probably explains the high level of MT expression in the liver. This study shows the role of PI3K/AKT signaling pathway and C/EBPα in regulation of MT expression in hepatocarcinogenesis.
Introduction
Hepatocellular carcinoma (HCC) is the fifth most prevalent cancer in the world and is most common form of liver cancer with 5-year survival rate of only 7% (1–3). The high mortality is due to late-stage detection of this cancer when most of the therapies available are not effective (4, 5). Hepatitis B (HBV) or hepatitis C (HCV) viral infection that causes chronic liver disease and inflammation and cirrhosis plays an important role in etiology of HCC. In United States, alcoholism is the most common cause of HCC, whereas consumption of food contaminated with aflatoxin is the major cause of HCC in Africa and Asia. Alcohol or aflatoxin intake further increases the risk for HCC in individuals exposed to chronic HCV (6). Metastasis from other cancerous organs that include colorectal, pancreas, and breast and diabetes (3) also contribute to liver cancer. The disease is progressive and death usually occurs within 10 months of initial diagnosis from cachexia, gastrointestinal bleeding, liver failure, or rupture of the tumor with massive hemorrhage.
Generation of excessive free radicals in tissues resulting from chronic inflammation damages cellular macromolecules, including DNA, which lead to mutation, apoptosis, hyperproliferation, and ultimately cancer (7). Metallothioneins (MT), a group of stress response proteins induced at a high level by oxidative stress, are efficient scavengers of reactive oxygen species (ROS) and reactive nitrogen species (8–10). These are evolutionarily conserved, ubiquitously expressed, and cysteine-rich, heavy metal binding proteins. Four isoforms of MT are arranged in tandem on mouse chromosome 8 and on human chromosome 16 (11). Human genome contains several MT-1 variants of which some are pseudogenes. MT-2A is the major MT isoform expressed in human. Expression of MT-1 and MT-2 are coordinately regulated in all tissues. An important role of MTs is to preserve homeostasis of biologically essential metals, such as zinc and copper, and to scavenge the toxic metals, such as cadmium and mercury (8, 9). The major function of MT is to scavenge free radicals by using its unique metal-thiolate clusters that act as redox sensor and are rapidly oxidized by ROS releasing apo-MT and the metal ions (12, 13). Overproduction of MT at a high level selectively in the heart can protect mice from the cardiotoxic effects of the potent anticancer drug Adriamycin (13).
MTs are expressed at high levels in the liver and are dramatically induced by a variety of agents (8, 9), whereas these genes are not induced in rodent hepatomas following exposure to heavy metals (14). We explored the molecular mechanism of MT down-regulation in a transplanted rat hepatoma (15). This study showed that methylation of CpG islands (CGI) located on MT-1 gene promoter played a causal role in silencing this gene, which was demethylated and reactivated by treatment of animals bearing the tumor with DNA hypomethylating agent 5-azacytidine.
The primary objective of the present study was to determine whether down-regulation of MTs is a common event in primary HCCs and to elucidate the underlying mechanism. This study showed that MT is suppressed in primary HCC by transcriptional repression rather than by promoter methylation and it is mediated through the activation of phosphatidylinositol 3-kinase (PI3K)/AKT pathway inducing dephosphorylation of the transcription factor CCAAT/enhancer binding protein (C/EBP) α.
Materials and Methods
Inhibitors of PI3K (LY294002 and Wortmannin) and glycogen synthase kinase-3 (GSK-3; LiCl) were from Sigma (St. Louis, MO). AKT inhibitor [1L-6-hydroxymethyl-chiro-inositol 2-(R)-2-O-methyl-3-O-octadecylcarbonate] and extracellular signal-regulated kinase 1 (Erk1) inhibitors (U0126 and PD98059) were from EMD Biosciences (La Jolla, CA). C/EBPαβδ and β-actin antibodies were obtained from Santa Cruz Biotechnology (Santa Cruz, CA), anti-Myc (9E10) and anti-Flag (M2) antibodies were from Sigma, and anti-HA antibody was from Covance (Philadelphia, PA). Phospho-T222/T226 and phospho–S21-C/EBPα were from Cell Signaling (Danvers, MA).
Plasmid construction
Mouse MTF-1 cDNA and rat C/EBPα cDNA were PCR amplified with gene-specific primers with Accuprime polymerase (Invitrogen, Carlsbad, CA) and cloned into pcDNA-Flagx3 (Sigma) and pcDNA3.1-HA, respectively (Invitrogen).
Human HCC samples and immunohistochemical analysis
HCC and matching liver tissues were obtained from Ohio State University Tissue Bank (Institutional Review Board protocol no. 2004C0081). Formalin-fixed tissue sections from cancerous liver were stained with MT (E9) antibody (DAKO, Carpinteria, CA) and developed using avidin-biotin method (16).
Mouse primary tumors
Liver tumor was induced in C57B/6XSLJ mice by diethylnitrosamine following published protocol (17).
Real-time reverse transcription-PCR of MT-2A and MT-1
An aliquot of cDNA synthesized from total RNA was subjected to real-time SYBR Green PCR using gene-specific primers following published protocol (18, 19). Reverse transcription-PCR (RT-PCR) primers for human MT-2A, MT-1, and C/EBPα are provided in the Supplementary Materials and Methods.
Cell culture, treatment with inhibitors, and transfection
Human HCC cell line (HepG2 and Hep3B) were cultured according to supplier’s [American Type Culture Collection (ATCC), Manassas, VA] instruction. Immortalized human liver derived THLE-2 cells (ATCC) were cultured in the recommended medium (Cambrex, Walkersville, MD). These cells maintain properties of hepatocytes and express liver-specific markers (20). Exponentially growing cells were treated with 50 μmol/L LY290002, DMSO (vehicle), or 100 nmol/L Wortmannin for 1 h followed by treatment with ZnSO4 (50 μmol/L) for 3 h. Similarly, cells were treated with 25 mmol/L LiCl or NaCl for 1 h before zinc treatment. H293T cells were transfected with constitutively active or dominant-negative PI3K, AKT expression vector, or the empty vector using LipofectAMINE 2000 (Invitrogen) following manufacturer’s protocol. After 36 h, cells were harvested and the RNA isolated was subjected to RT-PCR analysis.
Western blot analysis
The whole-cell extracts were immunoblotted with different antibodies as described earlier (21, 22). The signal was developed with enhanced chemiluminescence (GE Healthcare, Little Chalfont, Buckinghamshire, United Kingdom) after incubation with appropriate secondary antibodies.
Generation of Hep3B cells depleted of C/EBPα by short hairpin RNA
A short hairpin RNA (shRNA) specific for C/EBPα (23) cloned into pRetroSuper vector (24) and transfected Phoenix cells were used to generate infectious viral particles using calcium phosphate precipitation method. After 24 h, the cells were washed and allowed to grow. The retroviral particles collected after 24 h from the culture medium were used to infect Hep3B cells. Cells infected with C/EBPα-specific shRNA or pRetroSuper were selected with puromycin (2 μg/mL) and the expression of C/EBPα and MT-2A was analyzed in the selected cells.
Ectopic expression of C/EBPα mutants and their effect on MT expression
The C/EBPα mutants (S193A and S193A+R290A) were a generous gift of Dr. Nicholai Timchenko (Baylor College of Medicine, Houston, TX; ref. 23). The generation of S21A and T222A/T226A mutants of C/EBPα has been described earlier (21, 22). The mutants along with the wild-type (WT) C/EBPα or empty vector were transfected to C/EBPα-depleted Hep3B cells using LipofectAMINE 2000. After 24 h, cells were split into three plates, and 12 h later, they were either treated with ZnSO4 (50 μmol/L) or left untreated for an additional 3 h. Whole-cell extracts were subjected to Western blot analysis with anti-C/EBPα antibody. Real-time RT-PCR analyses were for MT-1 and MT-2A done with total RNA.
Immunoprecipitation
C/EBPα-depleted Hep3B cells were transfected with pcMTF-1–Flag and pcC/EBPα-HA separately or in combination. Cells transfected with the empty vector were used as control. After 48 h, cells were harvested and washed, and extracts made in TNN buffer were subjected to immunoprecipitation with anti-Flag or anti-HA antibodies (25). Immunocomplexes were pulled down with protein G-agarose and washed with TNN buffer followed by Western blot analysis.
Chromatin immunoprecipitation
Formaldehyde cross-linked chromatin was prepared from THLE-2 cells following published protocol (26) and subjected to immunoprecipitation with anti-C/EBPα, MTF-1 IgG, or normal rabbit IgG. The immunocomplexes were pulled down by protein A-agarose and DNA was purified (26). Input and pulled-down DNA were subjected to PCR with primers specific for MT-2A, albumin, and glyceraldehyde-3-phosphate dehydrogenase (GAPDH) promoters. The primer sequences are provided in the Supplementary Data.
Methylation analysis
Genomic DNA from liver and HCCs were subjected to bisulfite conversion as described (26–28) followed by amplification of the promoter region of each MT isoform using strand-specific primers (see Supplementary Data). MT-2A PCR product was also subjected to sequencing using dideoxy termination kit (26).
Results
Expression of MTs is significantly reduced in primary HCCs of both human and mouse origin
We have shown previously that MT genes are suppressed in a transplanted rodent tumor (15). To investigate whether similar down-regulation of MT expression also occurs in primary human HCC, immunohistochemical analysis of 25 paraffin-embedded HCC samples was done with anti-MT antibody. A representative immunohistochemical profile is shown in Fig. 1A. Tumor cells were devoid of MT, whereas adjacent liver tissues expressed MT abundantly. Quantitative analysis showed comparable levels of MT in most liver samples (Table 1). MT level decreased significantly in all 25 HCC samples compared with the adjacent normal liver tissues (Table 1). MT expression in 18 samples was 0% to 20% of that observed in the matching liver tissues, and the expression in the remaining eight tumors was 30% to 50% of that in the matching control livers.
Figure 1.
A, immunohistochemical analysis shows dramatic decrease of MT protein level in HCCs. Formalin-fixed tissue sections were incubated with anti-MT mouse monoclonal antibody followed by horseradish peroxidase–conjugated antimouse IgG. The color was developed by avidin-biotin method. The arrow indicates the cancerous region of the tissue section and the adjacent area is the normal liver tissue. B, real-time PCR analysis showed significant down-regulation of MT-2A and MT-1 expression in human HCC compared with matching normal liver tissues. cDNA (~100 ng) was subjected to real-time RT-PCR with MT-2A–specific primers and primers common to all isoforms of MT-1. 18S rRNA was amplified from the same cDNA (~1 ng), and copy numbers of MT-2A and MT-1 were normalized to that of 18S rRNA. C, MT-1 expression is dramatically decreased in diethylnitrosamine-induced liver tumors in mice. cDNAs from tumors and age-matched control livers were subjected to real-time RT-PCR with primers specific for MT-1 and β-actin. Each sample was assayed in triplicate. Columns, mean of three values; bars, SD. D, mRNA levels of MTF-1 and Zn-T1 are not significantly altered between the tumor and normal tissues. Total RNA isolated from 12 HCCs and matching livers were subjected to real-time RT-PCR with MTF-1– and Zn-T1–specific primers and normalized to 18S rRNA. Columns, mean of three values; bars, SD.
Table 1.
Immunohistochemical analysis of 25 human primary HCC samples shows down-regulation of MT expression in the tumors compared with the adjacent normal liver tissue (control)
| Case no. | MT expression (%)
|
Case no. | MT expression (%)
|
||
|---|---|---|---|---|---|
| Tumor | Control | Tumor | Control | ||
| 1 | 10 | 90 | 14 | 0 | 60 |
| 2 | 5 | 100 | 15 | 30 | 100 |
| 3 | 5 | 100 | 16 | 0 | 100 |
| 4 | 5 | 90 | 17 | 30 | 90 |
| 5 | 0 | 100 | 18 | 50 | 100 |
| 6 | 40 | 100 | 19 | 40 | 100 |
| 7 | 15 | 100 | 20 | 20 | 100 |
| 8 | 0 | 100 | 21 | 15 | 80 |
| 9 | 0 | 80 | 22 | 0 | 100 |
| 10 | 30 | 100 | 23 | 30 | 100 |
| 11 | 40 | 100 | 24 | 0 | 100 |
| 12 | 40 | 100 | 25 | 0 | 100 |
| 13 | 0 | 100 | |||
NOTE: MT expression was abolished in 10 of 25 cases. Intensity in the surrounding liver tissues was comparable among most of the samples and was assigned a value of 100%, and intensity of MT staining in HCCs was compared with the controls.
To elucidate the underlying mechanism of MT down-regulation in HCCs, we investigated whether reduced MT protein level in HCCs correlated with the RNA level of MT isoforms. RT-PCR analysis with isoform-specific primers showed significant decrease in MT-2A and all MT-1 isoforms (A, E, G, H, and X) in HCCs (T) compared with the matching normal livers (N; Supplementary Fig. S1). Real-time RT-PCR analysis with primers specific for MT-2A or common to all isoforms of MT-1 showed significant decrease in MT-2A (P = 0.0006) as well as MT-1 (P = 0.001) mRNA levels in the tumors compared with the matching livers (Fig. 1B). These data suggest that down-regulation of MT level in the liver tumors is probably due to reduced gene expression.
To examine whether down-regulation of MT is a common molecular event in the etiology of HCCs, we used diethylnitrosamine-induced hepatocarcinogenesis in mice as a model system. These mice develop liver tumors after 30 weeks of diethylnitrosamine injection (see Materials and Methods for details). Real-time RT-PCR analysis showed significant suppression (92%) of MT-1 expression in all four tumors compared with the three age-matched control livers (Fig. 1C), which is consistent with the data obtained with primary human HCCs (Fig. 1B).
Expression of the key transcription factor, MTF-1, or one of its target genes, Zn-T1, is not significantly altered in human primary HCCs
MTF-1 is the transcription factor required for both basal and heavy metal-induced expression of MT genes (8, 29). This ubiquitously expressed transcription factor binds to the metal response elements (MRE) on the MT promoters and activates expression of these genes. To examine whether decreased MT levels in HCCs are due to reduced expression of MTF-1 in primary HCCs, we did real-time RT-PCR analysis. The results showed that MTF-1 level was not significantly altered (P = 0.075) in HCCs relative to the matching normal tissues (Fig. 1D).
To rule out the possibility that the transactivation potential of MTF-1 is compromised in HCCs, we measured mRNA level of zinc transporter-1 (Zn-T1), another MTF-1 target gene (30). Real-time RT-PCR analysis showed that the expression of Zn-T1 in tumors was not significantly different from the liver tissues (Fig. 1D). Thus, it is unlikely that MT down-regulation in HCCs is due to inactivation of MTF-1.
Inhibitors of PI3K and AKT up-regulate both basal and zinc-induced expression of MT-2A and MT-1 in HCC
PI3K/AKT signaling pathway, which regulates cell growth and cell survival, is activated in different forms of cancer, including HCC (31). We tested the possibility that the activation of PI3K/AKT pathway in HCCs may play a key role in down-regulation of MT expression. To address this issue, we compared the effect of LY294002, a specific inhibitor of PI3K, on MT expression in human liver-derived epithelial cell line THLE-2 and HCC cell line Hep3B. Real-time RT-PCR analysis showed 12- to 13-fold increase in basal expression of MT-2A and MT-1 genes in the inhibitor-treated Hep3B cells (Fig. 2A), suggesting that PI3K negatively regulates their expression. As anticipated, zinc induced expression of both MT-2A (~53-fold) and MT-1 (~50-fold), which was further up-regulated (~6-fold and ~4-fold, respectively) in cells pretreated with LY294002 (Fig. 2A). In contrast, LY294002 exerted minimal effect on both basal and zinc-induced MT-2A and MT-1 expression in a human liver-derived epithelial cell line THLE-2 (Fig. 2A), supporting the notion that higher activity of PI3K indeed down-regulates MT expression in HCC cells. The higher level of MT-2A and MT-1 mRNA in THLE-2 cells (liver epithelial) compared with Hep3B (HCC) cells concurs with the observation in primary liver tumors (Fig. 1B and C). Treatment of THLE-2 cells with zinc further stimulated expression of MT-2A and MT-1 ~2.4- and ~3.8-fold, respectively (Fig. 2A). The relatively lower level of stimulation of MT expression in these cells compared with that in Hep3B cells is probably due to their higher basal expression in THLE-2 cells. LY294002 exerted similar effect on the expression of MT genes in other HCC cell lines, such as HepG2 (human), Hepa (mouse), and H4 (rat; data not shown). We also tested another potent PI3K inhibitor, Wortmannin, on MT expression in HCC and liver epithelial cells. Like LY294002, Wortmannin treatment increased MT-2A and MT-1 levels 7.8- and 2.6-fold, respectively, in Hep3B cells without any significant effect on THLE-2 cells (Fig. 2B). These results suggest that relatively high PI3K activity suppresses MT expression specifically in hepatocarcinoma cells.
Figure 2.
A, specific inhibitor of PI3K (LY294002) activates both basal and zinc-induced expression of MT-2A/MT-1 in HCC (Hep3B) cells but not in normal liver epithelial (THLE-2) cells. Cells were treated for 4 h with DMSO (C) or 50 μmol/L LY294002 (LY) for 1 h followed by ZnSO4 treatment (Zn; 50 μmol/L) for another 3 h. Control cells were treated with the vehicle (DMSO). DNase I–treated RNA was subjected to real-time RT-PCR. Each sample was assayed in triplicate. Columns, mean of three independent experiments; bars, SD. B, Wortmannin increased expression of MT genes in Hep3B cells but not in THLE-2 cells. Cells were treated with 100 nmol/L of Wortmannin (Wort.) for 3 h followed by real-time RT-PCR analysis. Each sample was assayed in triplicate. Columns, mean of three independent experiments; bars, SD. C and D, treatment of cells with AKT inhibitor (AKTI) increases expression of MT genes in Hep3B cells but not in THLE-2 cells. Cells were treated with 20 μmol/L of the inhibitor for 1 h followed by ZnSO4 (50 μmol/L) treatment for 3 h. Control cells were treated with the vehicle (DMSO). DNase I–treated RNA was subjected to real-time RT-PCR. Each sample was assayed in triplicate. Columns, mean of three independent experiments; bars, SD.
AKT is the immediate downstream effector of PI3K. To address its role on MT expression, cells were treated with a specific inhibitor of AKT [1L-6-hydroxymethyl-chiro-inositol 2-(R)-2-O-methyl-3-O-octadecylcarbonate]. Real-time RT-PCR analysis showed that the inhibitor significantly up-regulated both basal (~10-fold) and zinc-induced (~9.6-fold) MT-2A mRNA level in Hep3B cells (Fig. 2C). Similarly, AKT inhibitor induced basal and zinc-stimulated expression of MT-1 ~5- and ~5.7-fold, respectively (Fig. 2C). Comparatively lesser stimulation of MT-1 by PI3K and AKT inhibitors is probably due to their differential effects on MT-1 variants. AKT inhibitor did not have any significant effect on MT induction in THLE-2 cells (Fig. 2D). Taken together, these results indicate that the activation of PI3K/AKT signaling cascade leads to down-regulation of MT expression in HCC cells.
Constitutively active and dominant-negative mutants of PI3K and AKT reciprocally regulate MT gene expression
To confirm the role of PI3K/AKT in MT gene regulation, we expressed constitutively active (P110* and AKT*) and dominant-negative (kinase dead) mutants (P110*KR and AKTKR; ref. 32) separately in H293T cells. We used H293T cells, as detectable expression of the ectopic kinases was achieved in these cells. Western blot analysis showed that the levels of both PI3K and AKT variants were comparable (Fig. 3A, top). The size of the constitutively active AKT protein was higher than the dominant-negative mutant due to its myristoylation (32). Because the basal expression of MT is very low in H293T cells, their zinc-induced expression was analyzed. The results showed that both constitutively active PI3K and AKT impeded MT-2A expression by ~54% and ~60%, respectively, compared with the vector-transfected cells (Fig. 3A). The inhibitory effects of P110* and AKT* on MT-1 mRNA level were comparatively less prominent (28% and 21%, respectively) than those observed on MT-2A expression. In contrast, MT-2A mRNA level increased 83-and 43-fold in cells expressing dominant-negative mutants of PI3K and AKT, respectively (Fig. 3A). MT-1 expression also increased 4- and 7-fold, respectively, when KR mutants of P13K and AKT were ectopically expressed (Fig. 3A, bottom). Relatively low level of MT-1 induction might be due to differential effect of PI3K/AKT on different MT isoforms. These results further confirm that MT-2A and MT-1 genes are subjected to negative regulation by PI3K/AKT signaling pathway.
Figure 3.

A, ectopic expression of the constitutively active PI3K and AKT inhibits zinc-induced expression of MT genes. H293T cells were transiently transfected with mammalian expression vector for constitutively active myristylated PI3K (P110*) or myristylated kinase dead PI3K [P110(*KR)] or the corresponding empty vector (V). In another set of experiments, the empty vector, expression vector for constitutively active myristylated AKT (AKT*), or kinase inactive mutant of AKT [AKT(KR)] were transfected in H293T cells. After 36 h, cells were treated with ZnSO4 (50 μmol/L) for another 3 h followed by protein and RNA analysis. Top, MT-2A and MT-1 expression was analyzed by real-time RT-PCR. The basal expression of these genes is very low (not detectable) in H293T cells. Each sample was assayed in triplicate. Columns, mean of three independent experiments; bars, SD. Bottom left and right, ectopic expression of PI3K and AKT variants was confirmed by Western blot analysis with anti-Myc and anti-HA antibodies, respectively. B, shRNA-mediated depletion of C/EBPα reduces MT expression in Hep3B cells. Top, cells infected with pRetroSuper (V) or C/EBPα-shRNA cloned into pRetroSuper (sh) and selected with puromycin. RNA and protein isolated from these cells were subjected to real-time RT-PCR and Western blot analysis, respectively. Whole-cell extracts (250 μg protein) were subjected to Western blot analysis with specific antibodies. Bottom, basal and zinc-induced expression of MT-2A and MT-1 is decreased in C/EBPα-depleted cells as analyzed by real-time RT-PCR. Cells were treated with ZnSO4 (50 μmol/L) for 3 h before real-time RT-PCR. C, C/EBPα expression is not significantly altered in human primary HCCs (T ) compared with matching normal tissues (N). RNA from 12 samples was subjected to real-time RT-PCR with primers specific for C/EBPα and β-actin. D, depletion of C/EBPα from Hep3B cells abrogated inhibitory effect of PI3K on MT expression. The vector-transfected or the C/EBPα-depleted Hep3B cells were treated with LY294002 (50 μmol/L) for 1 h followed by zinc treatment for an additional 3 h. DNase I–treated total RNA was subjected to real-time RT-PCR. Each sample was assayed in triplicate. Columns, mean of three independent experiments; bars, SD.
Depletion of C/EBPα, a downstream target of PI3K/AKT, reduces MT expression
We entertained the possibility that C/EBPα may be one of the transactivators involved in MT expression in the liver for the following reasons. First, it is a major transcription factor that negatively regulates hepatocyte proliferation by controlling cell cycle progression and maintains terminal differentiation state ( for review, see ref. 33). Second, its function is compromised in different rodent and human malignancies due to down-regulation of its expression (34, 35). Third, its activity is negatively regulated in HCC cells by PI3K/AKT signaling (23). Fourth, both MT-2A and MT-1 promoters harbor multiple C/EBP cognate sites (analyzed by TRANSFAC database).
As a first step to determine whether the PI3K-mediated inactivation of C/EBPα results in down-regulation of MT genes in HCCs, we depleted C/EBPα from Hep3B cells by RNA interference. Hep3B cells expressing C/EBPα-specific shRNA were generated using a retroviral vector (23). C/EBPα RNA was reduced by 88% in puromycin-resistant pool of cells infected with pRetroSuper harboring C/EBPα-shRNA compared with the cells infected with the vector alone (Fig. 3B, top). Two isoforms of C/EBPα (42 and 30 kDa) that arise due to usage of alternate ATG codon are expressed in Hep3B cells (Fig. 3B). The level of both polypeptides was significantly reduced (~70%) in depleted cells (sh) compared with the vector-infected cells or parental Hep3B cells. Protein levels of other C/EBP isoforms (β and δ) and MTF-1 were unaltered in C/EBPα-depleted cells (Fig. 3B), showing its specific depletion by shRNA. Real-time RT-PCR analysis showed that the basal MT-2A and MT-1 RNA levels were reduced by 52% and 55%, respectively, in C/EBPα-depleted cells compared with the control cells (Fig. 3B, bottom). Zinc-induced expression of MT-2A and MT-1 was also decreased by 48% and 74%, respectively, in C/EBPα-depleted cells (Fig. 3B, bottom). These results were reproducible in different batches of cells. These results indicate that C/EBPα is one of the key transcription factors involved in regulating MT expression in human HCC cells.
C/EBPα is the target of PI3K/AKT signaling to the MT promoter
Next, we investigated whether the observed decrease in MT level in HCCs was due to depletion or inactivation of C/EBPα. Because C/EBPα mRNA level in 12 HCC samples (where MT expression was substantially reduced) was not significantly altered (Fig. 3C), we explored the possibility that inactivation of this transcription factor by PI3K/AKT suppresses MT expression. We hypothesized that if C/EBPα mediates the regulatory effect of PI3K on MT expression, depletion of the factor will abrogate the stimulatory effect of the PI3K inhibitor LY294002. To test this possibility, MT expression was measured in C/EBPα-depleted cells treated with this inhibitor. As expected, MT-2A and MT-1 mRNA levels increased ~13- and ~15-fold, respectively, in control (vector infected) cells treated with LY294002 (Fig. 3D). On the contrary, the inhibitor failed to stimulate MT expression in C/EBPα-depleted cells. These results support the notion that C/EBPα is the key target of PI3K/AKT signaling ensuing inhibition of MT expression in HCC cells.
Phosphorylation of C/EBPα by GSK-3 is critical to MT gene expression
Phosphorylation of C/EBPα at different serine/threonine residues located within different domains (Fig. 4A) regulates its function ( for review, see ref. 33). It is phosphorylated at S21 by Erk1 (22), at T222/T226 by GSK-3 (21), at S193 by cyclin-dependent kinase (Cdk) 2/Cdk4, and at S248 by an unidentified kinase (36). Among these, phosphorylation at S193 and T222/T226 is negatively regulated by PI3K/AKT pathway. To delineate the phospho-serine/threonine residue critical for MT expression, we measured zinc-induced expression of endogenous MT genes following ectopic expression of the WT and mutants of mouse C/EBPα in Hep3B cells depleted of endogenous C/EBPα. The results showed that the WT C/EBPα elevated MT-2A mRNA 4-fold, whereas T222A/T226A double mutant failed to increase its expression (Fig. 4B). In contrast, MT-2A expression was not significantly inhibited in cells expressing S21A, which corroborated with the inability of Erk1 inhibitors to affect MT expression in Hep3B cells (data not shown). S193A mutant that inhibits its interaction with Cdk2 and Brm (23, 36) did not alter MT-2A expression (Fig. 4C). It is, therefore, unlikely that recruitment of these proteins by CEBPα is involved in MT expression. T222A/T226A mutant also failed to stimulate basal MT-2A expression (data not shown). Western blot analysis showed that the expression of the WT and mutant proteins was comparable (Fig. 4D). These results show that phosphorylation at T222/T226 by GSK-3 is required for MT gene activation.
Figure 4.

Phosphorylation of C/EBPα at T222/T226 is essential for MT gene transactivation. A, schematic representation of serine/threonine phosphorylation sites of C/EBPα. TE, transregulatory domain; BR, basic region (DNA binding); Zip, leucine zipper. B, T222A and T226A double mutant of C/EBPα cannot induce MT-2A expression. C/EBPα-depleted cells were transfected with expression vectors specific for the WT or mutant proteins. Cells transfected with the vector (pcDNA3.1) were used as control. After 24 h, cells were split into two, and 12 h later, one group was subjected to Western blot analysis and the other part was subjected to real-time RT-PCR after zinc treatment for 3 h. Each sample was analyzed in triplicate. Columns, mean of three data; bars, SD. C, Western blot analysis with C/EBPα-specific antibody (25 μg protein). Phosphorylation at S193, another PI3K regulatable site, is not required for MT-2A expression. C/EBPα-depleted cells were transfected with the empty vector (pAdTrack), WT, or mutant constructs and subjected to real-time RT-PCR analysis after zinc treatment as described in (B). Each sample was assayed in triplicate. Columns, mean of three independent experiments; bars, SD. D, expression of ectopic proteins are comparable. Western blot analysis of whole-cell extracts (50 μg protein) using C/EBPα antibody.
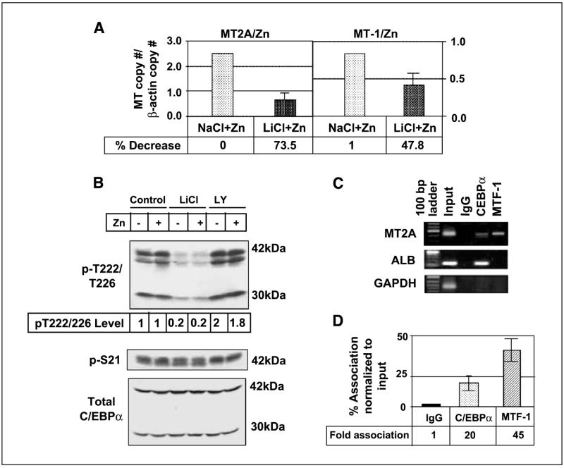
To confirm that GSK-3 is indeed involved in MT expression, we treated Hep3B cells with LiCl, a specific inhibitor of this kinase. Real-time RT-PCR analysis showed that inactivation of GSK-3 significantly inhibited both basal and zinc-induced MT-2A and MT-1 levels by 74% and 48%, respectively (Fig. 5A). Western blot analysis with phosphorylated specific antibodies showed that treatment of cells with LiCl dramatically reduced (~90%) the level of phospho-T222/T226 C/EBPα (both p42 and p30) without altering C/EBPα protein level (Fig. 5B). A 2-fold increase in phospho-T222/T226 level in cells treated with PI3K inhibitor (Fig. 5B) substantiates the conclusion that PI3K/AKT negatively regulates activity of C/EBPα by inhibiting GSK-3 (31). However, zinc treatment did not significantly change C/EBPα protein level or its phosphorylation status at either site (Fig. 5B). As expected, phosphorylation of C/EBPα at S21, catalyzed by Erk1 (22), was not significantly affected by inhibitors of GSK-3 or PI3K (Fig. 5B).
Figure 5.
A, LiCl inhibits MT expression in Hep3B cells. Real-time RT-PCR analysis of MT-2A and MT-1 in cells treated with LiCl. Hep3B cells were treated with 25 mmol/L LiCl (a specific inhibitor of GSK-3) and NaCl for 1 h followed by zinc-treatment for 3 h. B, phosphorylation at T222/T226 is specifically decreased in cells treated with LiCl but increased in cells treated with LY294002. Whole-cell extracts (250 μg) were subjected to SDS-PAGE in parallel lanes and subjected to immunoblot analysis with anti–phospho-T222/T226, anti–phospho-S21, and C/EBPα antibodies. C, C/EBPα associates with MT-2A promoter in vivo. Formaldehyde cross-linked chromatin was precipitated with anti-C/EBPα, MTF-1 IgG, or normal rabbit IgG followed by amplification of MT-2A, albumin (ALB), or GAPDH promoter with specific primers. An aliquot of input chromatin (1:100) was used as control. The experiment was repeated thrice. Representative data. D, quantitative analysis of the association of C/EBPα and MTF-1 with MT-2A promoter. Chromatin immunoprecipitated DNA and input DNA (100-fold dilution) were subjected to real-time PCR with MT-2A promoter-specific primers. The results are normalized to the MT-2A copy number of input DNA and fold association was determined compared with the copies pulled down by rabbit IgG.
DNA binding activity of C/EBPα is essential for MT gene activation
C/EBPα is a unique transcription factor that regulates gene expression by directly binding to cognate cis elements as well as indirectly by interacting with other transcription factors or chromatin-modifying factors (different domains of C/EBPα are depicted in Fig. 4A; ref. 37). To identify the underlying mechanism of regulation of MT genes by C/EBPα, we ectopically expressed a mutant (S193A and R290A) devoid of DNA binding activity due to mutation of R290 in the basic region (23). Real-time RT-PCR analysis showed that MT-2A mRNA levels increased in cells expressing the WT or S193A mutant compared with the control cells transfected with the vector alone (Fig. 4C). In contrast, MT-2A did not increase in cells expressing the double mutant (S193A/R290A), indicating that the DNA binding activity of C/EBPα is essential for MT gene transactivation. Western blot analysis showed that expression of the WT and mutant proteins was comparable (Fig. 4D).
To confirm that C/EBPα indeed binds to MT promoters in vivo, we did chromatin immunoprecipitation assay. Formaldehyde cross-linked chromatin was immunoprecipitated with specific antibody or normal rabbit IgG (negative control). Both the precipitated DNA and the input DNA were subjected to PCR with MT-2A promoter-specific primers. The results showed that C/EBPα indeed interacts with MT-2A promoter although at a reduced level compared with MTF-1 (Fig. 5C). Inability of rabbit IgG to pull down the promoter suggests specific interaction of these transcription factors to the promoter. Lack of amplification of GAPDH promoter from DNA pulled down by C/EBPa or MTF-1 antibody further confirms specific association of these transcription factors with MT-2A promoter. However, MTF-1 was not associated with ALBUMIN, another C/EBPa target gene, showing specificity of the antibodies. Real-time PCR analysis showed that associations of C/EBPa and MTF-1 with MT-2A promoter (normalized to input) were ~20- and ~45-fold, respectively, compared with the negative control (rabbit IgG; Fig. 5D). Altogether, these results show that C/EBPa activates MT-2A gene by directly binding to its promoter.
C/EBPα and MTF-1 cooperatively activate MT genes
C/EBPα interacts with many transcription factors through its trans-regulatory domains, basic region, and leucine zipper (Fig. 4A) to modulate gene expression (33, 37). Because its depletion reduced both basal and heavy metal-induced expression of MT genes, we tested whether it modulates the transactivation potential of MTF-1, a transcription factor essential for the basal and metal-induced expression of MT (8). For this purpose, we overexpressed these two factors alone or in combination in C/EBPα-depleted Hep3B cells and measured endogenous MT-2A and MT-1 levels by real-time RT-PCR. As expected, MTF-1 increased endogenous MT-2A level (5.5- and 8-fold by 3 and 6 μg MTF-1, respectively; Fig. 6A, left). Similarly, C/EBPα also elevated MT-2A mRNA 3.6- and 5.1-fold, at 3 and 6 μg, respectively. Basal MT-2A expression was synergistically activated (~16-fold) when both transcription factors were coex-pressed (Fig. 6A). Zinc-stimulated expression of MT-2A also increased 3.7- and 2.2-fold by 6 μg MTF-1 and C/EBPα, respectively (Fig. 6A, right). On the other hand, these transcription factors exerted only additive effect on zinc-stimulated expression of MT-2A (5.7-fold). Western blot analysis showed that the expression of ectopic MTF-1 and C/EBPα was proportional to the amount of plasmids transfected (Fig. 6B, compare lanes 2 and 3, lanes 4 and 5, and lanes 6 and 7, respectively).
Figure 6.
A to C, MTF-1 and C/EBPα interact in vivo and synergistically activate MT expression. A, C/EBPα-depleted Hep3B cells were transfected with these two transcription factors alone or in combination. After 24 h, cells were split into two, and 12 h later, one aliquot was treated with zinc for 3 h. MT mRNA level was measured by real-time RT-PCR. Each sample was assayed in triplicate. Columns, mean of three independent experiments; bars, SD. B, Western blot analysis of ectopic MTF-1 and C/EBPα in whole-cell extracts (50 μg protein). C, MTF-1–Flag and C/EBPα-HA were transfected alone or together in Hep3B cells. After 48 h, cells were washed with PBS and whole-cell extracts were precipitated with anti-Flag or anti-HA antibody followed by Western blot analysis with anti–MTF-1 and anti-C/EBPα antibodies. An aliquot of the extracts (50 μg) was used for Western blot analysis to detect expression of ectopic proteins. The experiment was repeated thrice. Representative coimmunoprecipitation data. D, a model depicting regulation of MT genes in HCC cells by PI3K and its downstream effectors based on the results of the present study. GSK-3 activates MT expression by phosphorylating C/EBPα at T222/T226. PI3K/AKT negatively regulates MT activation by inactivating GSK-3. Interaction of C/EBPα with MTF-1 is likely to be responsible for relatively higher MT expression in the liver. Because T222A and T226A mutants alter protein conformation (21), phosphorylation at these sites probably affects MT expression by altering protein-protein interaction either with basal transcription factors or with MTF-1. The repressed promoter permanently gets silenced due to methylation in some cancer cells (15, 43).
To determine whether these two factors interact in vivo, MTF-1–Flag and C/EBPα-HA were coexpressed in C/EBPα-depleted cells and the extracts were immunoprecipitated with anti-Flag or anti-HA antibody. Western blot analysis of the precipitated proteins confirmed that each antibody specifically pulled down only the respective polypeptide (Fig. 6C, compare lanes 6 and 7 and lanes 10 and 11, respectively). As expected, neither antibody precipitated any protein from cells transfected with the vectors (Fig. 6C, lanes 1, 5, and 9). Anti-HA antibody precipitated both C/EBPα and MTF-1 when these proteins were coexpressed (Fig. 6C, lane 8), implicating their interaction in vivo. Similarly, anti-Flag antibody pulled down both MTF-1 and C/EBPα from this extract (Fig. 6C, lane 12). Detection of the ectopic proteins (in extracts and in immunoprecipitates) by anti–MTF-1 and C/EBPα antibodies show authenticity of the recombinant proteins. The endogenous MTF-1 in 50 μg whole-cell extracts was too little to be detected by MTF-1 antibody (Fig. 6C, lanes 1 and 2), whereas C/EBPα was not detected in vector-transfected cells because we used C/EBPα-depleted cells to maximize the effect of ectopic protein on MT expression.
Based on the results generated in the present study, we propose a model (Fig. 6D) that depicts regulation of MT expression by PI3K and its downstream effectors. To our knowledge, the data have revealed for the first time that phosphorylation of C/EBPα at threonines by GSK-3 is essential for MT expression and PI3K/AKT negatively regulates MT expression by inactivating GSK-3.
Discussion
The data presented here have clearly shown that, like rodent hepatomas, primary human HCCs also do not express MT or induce MT in response to heavy metals. Further, this study has provided a molecular mechanism for the down-regulation of MT expression in liver tumors. The relative lack of MT expression in primary HCC is consistent with similar observations on hepatocellular, colorectal, and papillary thyroid carcinomas (38–40). Histochemical analysis has shown that MT expression is significantly reduced even in the serum of patients with HCCs and liver adenocarcinomas and MT level correlates inversely with tumor grade in HCC (41, 42). Based on these observations, it is tempting to conclude that the reduced level or absence of MTs can be potential biomarker for HCCs. Further, down-regulation of MT expression in primary liver tumors developed in mice on treatment with diethylnitrosamine suggests a protective role for MTs against chemical carcinogens.
We have shown previously that MT expression is suppressed in mouse and rat cell lines (27, 43) and in a transplanted rat hepatoma (15) due to promoter methylation. One of the goals of the present study was to determine whether similar mechanism is operative for MT suppression in primary human HCCs. Interestingly, combined bisulfite restriction analysis and bisulfite genomic sequencing of MT-2A and MT-1 promoters did not, however, reveal tumor-specific methylation of CGIs in their promoters (see Supplementary Fig. S2 and Supplementary Data). The results presented here show that transcriptional repression is the primary mechanism of down-regulation of MT expression in HCCs, which may be permanently silenced by promoter methylation during subsequent rounds of replication in the host or in cell culture. This notion is further supported by the observation that MT-1 suppression in primary hepatomas developed in rat livers in response to folate/methyl-deficient diet was also caused by transcriptional mechanism rather than methylation of its promoter region (data not shown).
An important finding here is the potential role of PI3K/AKT signaling in the regulation of MT expression. Studies to date have emphasized the role of the metal transcription factor MTF-1in the basal and induced expression of MT. The lack of significant change in the level and activity of MTF-1 led us to search for other factor(s) that mediates suppression of MT in the liver tumors. C/EBPα was considered a potential candidate for the following reasons. First, C/EBPα is an abundant transcription factor in the liver whose growth-inhibitory property is compromised in primary HCCs by PI3K signaling cascade (23). Second, C/EBPα is essential for the maintenance of liver energy metabolism and regulation of hepatocyte proliferation (33). Third, a recent report indicates significantly diminished C/EBPα level in diethylnitrosamine-induced hepatic tumors (44), which is correlated with drastic reduction of MT level in these tumors (Fig. 1D). Further, ectopic C/EBPα has been shown to inhibit HCC formation in a knockin mouse model where C/EBPα is expressed from α-fetoprotein promoter, a functional promoter in liver tumors (44). It is, therefore, conceivable that down-regulation of MT, a C/EBPα target and abundantly expressed protein in the liver, may play a causal role in hepatocarcinogenesis. Abundance of C/EBPα in the liver may explain relatively high MT level in this tissue.
The present study also established that inhibition of MT expression in HCC cells is mediated by activation of the PI3K/AKT pathway as a result of inhibition of GSK-3 activity and subsequent phosphorylation of C/EBPα at T222/T226. In contrast, phosphorylation at Ser193 by cyclin D3-Cdk4/Cdk6 complex (36) that is also negatively regulated by PI3K independent of GSK-3 activity is not essential for MT activation. These findings reveal a specific role of GSK-3 in suppression of MT in HCC.
There is one report that suggests positive regulation of mouse MT promoter activity by PI3K (45). This conclusion was based on decreased reporter gene activity driven by several copies of MRE-d (the MTF-1 binding site) in cells treated with PI3K inhibitor. We also observed inhibitory effect of PI3K inhibitor, LY294002, on luciferase activity driven by five copies of MRE-d in tandem [(MRE-d)5-Luc] when transfected into HepG2 cells (data not shown). In contrast, luciferase expression transcribed by the native MT-1 promoter (−457 to +67) was stimulated by LY294002 (data not shown), mimicking the endogenous gene expression in the chromatin context. These results show that the artificial promoter (MRE-d–Luc) behaves very differently from the endogenous promoter at least with respect to PI3K signaling. It is, therefore, critical to study the effect of any inhibitors in the context of the native promoter.
A common characteristic of the liver cancer–causing agents, such as HBV and HCV infection and alcohol, is the induction of oxidative stress by inflammatory cells, which results in chronic hepatic injury and eventually transformation of regenerating hepatocytes to HCC (46, 47). Mice overexpressing MT are relatively resistant to agents that cause oxidative stress and hepatic hyperplasia (48), whereas MT-1 and MT-2 knockout mice are markedly more sensitive to chemical carcinogenesis (49, 50). Future studies with MT-1 and MT-2 null or MT-1 overexpressor mice in different animal models of hepatocarcinogenesis will further elucidate the role of C/EBPα and P13K/AKT signalling in the protective function of MTs against malignant transformation of hepatocytes.
Supplementary Material
Note: Supplementary data for this article are available at Cancer Research Online (http://cancerres.aacrjournals.org/).
Acknowledgments
Grant support: NIH grants CA86978 and CA122523.
We thank Drs. Nicholai Timchenko, Anke Klippel (Merck Research Laboratories, Boston, MA), Rene Bernards (The Netherlands Cancer Institute, Plesmanlann, Amsterdam, The Netherlands), and Glen Andrews (University of Kansas Medical Center, Kansas City, KS) for providing us C/EBPα mutants, PI3K and AKT mutants, pRetroSuper, and anti–MTF-1 antibody, respectively.
Footnotes
This work is dedicated to the memory of Dr. Robert Costa.
References
- 1.Levrero M. Viral hepatitis and liver cancer: the case of hepatitis C. Oncogene. 2006;25:3834–47. doi: 10.1038/sj.onc.1209562. [DOI] [PubMed] [Google Scholar]
- 2.Kremsdorf D, Soussan P, Paterlini-Brechot P, Brechot C. Hepatitis B virus-related hepatocellular carcinoma: paradigms for viral-related human carcinogenesis. Oncogene. 2006;25:3823–33. doi: 10.1038/sj.onc.1209559. [DOI] [PubMed] [Google Scholar]
- 3.Seeff LB, Hoofnagle JH. Epidemiology of hepatocellular carcinoma in areas of low hepatitis B and hepatitis C endemicity. Oncogene. 2006;25:3771–7. doi: 10.1038/sj.onc.1209560. [DOI] [PubMed] [Google Scholar]
- 4.Avila MA, Berasain C, Sangro B, Prieto J. New therapies for hepatocellular carcinoma. Oncogene. 2006;25:3866–84. doi: 10.1038/sj.onc.1209550. [DOI] [PubMed] [Google Scholar]
- 5.Bruix J, Hessheimer AJ, Forner A, et al. New aspects of diagnosis and therapy of hepatocellular carcinoma. Oncogene. 2006;25:3848–56. doi: 10.1038/sj.onc.1209548. [DOI] [PubMed] [Google Scholar]
- 6.Yu MC, Yuan JM. Environmental factors and risk for hepatocellular carcinoma. Gastroenterology. 2004;127:S72–8. doi: 10.1016/j.gastro.2004.09.018. [DOI] [PubMed] [Google Scholar]
- 7.Moss SF, Blaser MJ. Mechanisms of disease: inflammation and the origins of cancer. Nat Clin Pract Oncol. 2005;2:90–7. doi: 10.1038/ncponc0081. quiz 1 p following 113. [DOI] [PubMed] [Google Scholar]
- 8.Andrews GK. Regulation of metallothionein gene expression by oxidative stress and metal ions. Biochem Pharmacol. 2000;59:95–104. doi: 10.1016/s0006-2952(99)00301-9. [DOI] [PubMed] [Google Scholar]
- 9.Ghoshal K, Jacob ST. Regulation of metallothionein gene expression. Prog Nucleic Acid Res Mol Biol. 2001;66:357–84. doi: 10.1016/s0079-6603(00)66034-8. [DOI] [PubMed] [Google Scholar]
- 10.Sato M, Kondoh M. Recent studies on metallothionein: protection against toxicity of heavy metals and oxygen free radicals. Tohoku J Exp Med. 2002;196:9–22. doi: 10.1620/tjem.196.9. [DOI] [PubMed] [Google Scholar]
- 11.Quaife CJ, Findley SD, Erickson JC, et al. Induction of a new metallothionein isoform (MT-IV) occurs during differentiation of stratified squamous epithelia. Biochemistry. 1994;33:7250–9. doi: 10.1021/bi00189a029. [DOI] [PubMed] [Google Scholar]
- 12.Maret W, Vallee BL. Thiolate ligands in metallothionein confer redox activity on zinc clusters. Proc Natl Acad Sci U S A. 1998;95:3478–82. doi: 10.1073/pnas.95.7.3478. [DOI] [PMC free article] [PubMed] [Google Scholar]
- 13.Kang YJ. The antioxidant function of metallothionein in the heart. Proc Soc Exp Biol Med. 1999;222:263–73. doi: 10.1046/j.1525-1373.1999.d01-143.x. [DOI] [PubMed] [Google Scholar]
- 14.Waalkes MP, Rehm S, Cherian MG. Repeated cadmium exposures enhance the malignant progression of ensuing tumors in rats. Toxicol Sci. 2000;54:110–20. doi: 10.1093/toxsci/54.1.110. [DOI] [PubMed] [Google Scholar]
- 15.Ghoshal K, Majumder S, Li Z, Dong X, Jacob ST. Suppression of metallothionein gene expression in a rat hepatoma because of promoter-specific DNA methylation. J Biol Chem. 2000;275:539–47. doi: 10.1074/jbc.275.1.539. [DOI] [PubMed] [Google Scholar]
- 16.Tan G, Yilmaz A, De Young BR, et al. Immunohistochemical analysis of biliary tract lesions. Appl Immunohistochem Mol Morphol. 2004;12:193–7. doi: 10.1097/00129039-200409000-00002. [DOI] [PubMed] [Google Scholar]
- 17.Kalinichenko VV, Major ML, Wang X, et al. Foxm1b transcription factor is essential for development of hepatocellular carcinomas and is negatively regulated by the p19ARF tumor suppressor. Genes Dev. 2004;18:830–50. doi: 10.1101/gad.1200704. [DOI] [PMC free article] [PubMed] [Google Scholar]
- 18.Bai S, Ghoshal K, Datta J, et al. DNA methyltransferase 3b regulates nerve growth factor-induced differentiation of PC12 cells by recruiting histone deacetylase 2. Mol Cell Biol. 2005;25:751–66. doi: 10.1128/MCB.25.2.751-766.2005. [DOI] [PMC free article] [PubMed] [Google Scholar] [Retracted]
- 19.Ghoshal K, Datta J, Majumder S, et al. 5-Aza-deoxycytidine induces selective degradation of DNA methyltransferase 1 by a proteasomal pathway that requires the KEN box, bromo-adjacent homology domain, and nuclear localization signal. Mol Cell Biol. 2005;25:4727–41. doi: 10.1128/MCB.25.11.4727-4741.2005. [DOI] [PMC free article] [PubMed] [Google Scholar] [Retracted]
- 20.Pfeifer AM, Cole KE, Smoot DT, et al. Simian virus 40 large tumor antigen-immortalized normal human liver epithelial cells express hepatocyte characteristics and metabolize chemical carcinogens. Proc Natl Acad Sci U S A. 1993;90:5123–7. doi: 10.1073/pnas.90.11.5123. [DOI] [PMC free article] [PubMed] [Google Scholar]
- 21.Ross SE, Erickson RL, Hemati N, MacDougald OA. Glycogen synthase kinase 3 is an insulin-regulated C/EBPα kinase. Mol Cell Biol. 1999;19:8433–41. doi: 10.1128/mcb.19.12.8433. [DOI] [PMC free article] [PubMed] [Google Scholar]
- 22.Ross SE, Radomska HS, Wu B, et al. Phosphorylation of C/EBPα inhibits granulopoiesis. Mol Cell Biol. 2004;24:675–86. doi: 10.1128/MCB.24.2.675-686.2004. [DOI] [PMC free article] [PubMed] [Google Scholar]
- 23.Wang GL, Iakova P, Wilde M, Awad S, Timchenko NA. Liver tumors escape negative control of proliferation via PI3K/Akt-mediated block of C/EBPα growth inhibitory activity. Genes Dev. 2004;18:912–25. doi: 10.1101/gad.1183304. [DOI] [PMC free article] [PubMed] [Google Scholar]
- 24.Brummelkamp TR, Bernards R, Agami R. A system for stable expression of short interfering RNAs in mammalian cells. Science. 2002;296:550–3. doi: 10.1126/science.1068999. Epub 2002 Mar 21. [DOI] [PubMed] [Google Scholar]
- 25.Datta J, Majumder S, Bai S, et al. Physical and functional interaction of DNA methyltransferase 3A with Mbd3 and Brg1 in mouse lymphosarcoma cells. Cancer Res. 2005;65:10891–900. doi: 10.1158/0008-5472.CAN-05-1455. [DOI] [PMC free article] [PubMed] [Google Scholar] [Retracted]
- 26.Ghoshal K, Datta J, Majumder S, et al. Inhibitors of histone deacetylase and DNA methyltransferase synergistically activate the methylated metallothionein I promoter by activating the transcription factor MTF-1 and forming an open chromatin structure. Mol Cell Biol. 2002;22:8302–19. doi: 10.1128/MCB.22.23.8302-8319.2002. [DOI] [PMC free article] [PubMed] [Google Scholar]
- 27.Majumder S, Ghoshal K, Li Z, Jacob ST. Hyper-methylation of metallothionein-I promoter and suppression of its induction in cell lines overexpressing the large subunit of Ku protein. J Biol Chem. 1999;274:28584–9. doi: 10.1074/jbc.274.40.28584. [DOI] [PMC free article] [PubMed] [Google Scholar]
- 28.Ghoshal K, Majumder S, Jacob ST. Analysis of promoter methylation and its role in silencing metallothionein I gene expression in tumor cells. Methods Enzymol. 2002;353:476–86. doi: 10.1016/s0076-6879(02)53070-6. [DOI] [PubMed] [Google Scholar]
- 29.Lichtlen P, Schaffner W. The “metal transcription factor” MTF-1: biological facts and medical implications. Swiss Med Wkly. 2001;131:647–52. doi: 10.4414/smw.2001.09672. [DOI] [PubMed] [Google Scholar]
- 30.Langmade SJ, Ravindra R, Daniels PJ, Andrews GK. The transcription factor MTF-1 mediates metal regulation of the mouse ZnT1 gene. J Biol Chem. 2000;275:34803–9. doi: 10.1074/jbc.M007339200. [DOI] [PubMed] [Google Scholar]
- 31.Vivanco I, Sawyers CL. The phosphatidylinositol 3-kinase AKT pathway in human cancer. Nat Rev Cancer. 2002;2:489–501. doi: 10.1038/nrc839. [DOI] [PubMed] [Google Scholar]
- 32.Hu Q, Klippel A, Muslin AJ, Fantl WJ, Williams LT. Ras-dependent induction of cellular responses by constitutively active phosphatidylinositol-3 kinase. Science. 1995;268:100–2. doi: 10.1126/science.7701328. [DOI] [PubMed] [Google Scholar]
- 33.Johnson PF. Molecular stop signs: regulation of cell-cycle arrest by C/EBP transcription factors. J Cell Sci. 2005;118:2545–55. doi: 10.1242/jcs.02459. [DOI] [PubMed] [Google Scholar]
- 34.Tomizawa M, Watanabe K, Saisho H, Nakagawara A, Tagawa M. Down-regulated expression of the CCAAT/enhancer binding protein α and β genes in human hepatocellular carcinoma: a possible prognostic marker. Anticancer Res. 2003;23:351–4. [PubMed] [Google Scholar]
- 35.Xu L, Hui L, Wang S, et al. Expression profiling suggested a regulatory role of liver-enriched transcription factors in human hepatocellular carcinoma. Cancer Res. 2001;61:3176–81. [PubMed] [Google Scholar]
- 36.Wang GL, Shi X, Salisbury E, et al. Cyclin D3 maintains growth-inhibitory activity of C/EBPα by stabilizing C/EBPα-cdk2 and C/EBPα-Brm complexes. Mol Cell Biol. 2006;26:2570–82. doi: 10.1128/MCB.26.7.2570-2582.2006. [DOI] [PMC free article] [PubMed] [Google Scholar]
- 37.McKnight SL. McBindall-a better name for CCAAT/enhancer binding proteins. Cell. 2001;107:259–61. doi: 10.1016/s0092-8674(01)00543-8. [DOI] [PubMed] [Google Scholar]
- 38.Zhang L, Zhou W, Velculescu VE, et al. Gene expression profiles in normal and cancer cells. Science. 1997;276:1268–72. doi: 10.1126/science.276.5316.1268. [DOI] [PubMed] [Google Scholar]
- 39.Cherian MG, Jayasurya A, Bay BH. Metallothioneins in human tumors and potential roles in carcinogenesis. Mutat Res. 2003;533:201–9. doi: 10.1016/j.mrfmmm.2003.07.013. [DOI] [PubMed] [Google Scholar]
- 40.Huang Y, de la Chapelle A, Pellegata NS. Hyper-methylation, but not LOH, is associated with the low expression of MT1G and CRABP1 in papillary thyroid carcinoma. Int J Cancer. 2003;104:735–44. doi: 10.1002/ijc.11006. [DOI] [PubMed] [Google Scholar]
- 41.Endo T, Yoshikawa M, Ebara M, et al. Immunohistochemical metallothionein expression in hepatocellular carcinoma: relation to tumor progression and chemo-resistance to platinum agents. J Gastroenterol. 2004;39:1196–201. doi: 10.1007/s00535-004-1471-1. [DOI] [PubMed] [Google Scholar]
- 42.Nakayama A, Fukuda H, Ebara M, et al. A new diagnostic method for chronic hepatitis, liver cirrhosis, and hepatocellular carcinoma based on serum metallothionein, copper, and zinc levels. Biol Pharm Bull. 2002;25:426–31. doi: 10.1248/bpb.25.426. [DOI] [PubMed] [Google Scholar]
- 43.Majumder S, Ghoshal K, Li Z, Bo Y, Jacob ST. Silencing of metallothionein-I gene in mouse lymphosarcoma cells by methylation. Oncogene. 1999;18:6287–95. doi: 10.1038/sj.onc.1203004. [DOI] [PMC free article] [PubMed] [Google Scholar]
- 44.Tan EH, Hooi SC, Laban M, et al. CCAAT/enhancer binding protein α knock-in mice exhibit early liver glycogen storage and reduced susceptibility to hepatocellular carcinoma. Cancer Res. 2005;65:10330–7. doi: 10.1158/0008-5472.CAN-04-4486. [DOI] [PubMed] [Google Scholar]
- 45.LaRochelle O, Gagne V, Charron J, Soh JW, Seguin C. Phosphorylation is involved in the activation of metal-regulatory transcription factor 1 in response to metal ions. J Biol Chem. 2001;276:41879–88. doi: 10.1074/jbc.M108313200. [DOI] [PubMed] [Google Scholar]
- 46.Block TM, Mehta AS, Fimmel CJ, Jordan R. Molecular viral oncology of hepatocellular carcinoma. Oncogene. 2003;22:5093–107. doi: 10.1038/sj.onc.1206557. [DOI] [PubMed] [Google Scholar]
- 47.Varela M, Sala M, Llovet JM, Bruix J. Treatment of hepatocellular carcinoma: is there an optimal strategy. Cancer Treat Rev. 2003;29:99–104. doi: 10.1016/s0305-7372(02)00123-8. [DOI] [PubMed] [Google Scholar]
- 48.Quaife CJ, Cherne RL, Newcomb TG, Kapur RP, Palmiter RD. Metallothionein overexpression suppresses hepatic hyperplasia induced by hepatitis B surface antigen. Toxicol Appl Pharmacol. 1999;155:107–16. doi: 10.1006/taap.1998.8609. [DOI] [PubMed] [Google Scholar]
- 49.Suzuki JS, Nishimura N, Zhang B, et al. Metallothionein deficiency enhances skin carcinogenesis induced by 7,12-dimethylbenz[a]anthracene and 12-O-tetradecanoylphorbol-13-acetate in metallothionein-null mice. Carcinogenesis. 2003;24:1123–32. doi: 10.1093/carcin/bgg052. Epub 2003 Mar 28. [DOI] [PubMed] [Google Scholar]
- 50.Waalkes MP, Liu J, Kasprzak KS, Diwan BA. Hypersusceptibility to cisplatin carcinogenicity in metallothionein-I/II double knockout mice: production of hepatocellular carcinoma at clinically relevant doses. Int J Cancer. 2006;23:23. doi: 10.1002/ijc.21245. [DOI] [PubMed] [Google Scholar]
Associated Data
This section collects any data citations, data availability statements, or supplementary materials included in this article.
Supplementary Materials
Note: Supplementary data for this article are available at Cancer Research Online (http://cancerres.aacrjournals.org/).




