Abstract
IκB proteins are known as the regulators of NF-κB activity. They bind tightly to NF-κB dimers, until stimulus-responsive N-terminal phosphorylation by IKK triggers their ubiquitination and proteasomal degradation. It is known that IκBα is an unstable protein whose rapid degradation is slowed upon binding to NF-κB, but it is not known what dynamic mechanisms control the steady-state level of total IκBα. Here, we show clearly that two degradation pathways control the level of IκBα. Free IκBα degradation is not controlled by IKK or ubiquitination but intrinsically, by the C-terminal sequence known as the PEST domain. NF-κB binding to IκBα masks the PEST domain from proteasomal recognition, precluding ubiquitin-independent degradation; bound IκBα then requires IKK phosphorylation and ubiquitination for slow basal degradation. We show the biological requirement for the fast degradation of the free IκBα protein; alteration of free IκBα degradation dampens NF-κB activation. In addition, we find that both free and bound IκBα are similar substrates for IKK, and the preferential phosphorylation of NF-κB-bound IκBα is due to stabilization of IκBα by NF-κB.
Keywords: degradation, IκBα, NF-κB, proteasome
Introduction
The NF-κB family of dimeric transcription factors has an important function in many aspects of human physiology and disease. The family is composed of five members, RelA, RelB, p50, p52, and cRel that can form combinatorial hetero- and homodimers. The transcriptional activity of RelA- and cRel-containing dimers is tightly repressed by three inhibitors known as IκBα, IκBβ and IκBɛ through the formation of stable IκB–NF-κB complexes. In response to extracellular stimuli, such as pro-inflammatory cytokines, the signal response domain of IκB is phosphorylated by activated IKK (IκB kinase), which leads to ubiquitination of IκB by ubiquitin ligases and its degradation by the 26S proteasome (Baldwin, 1996; Ghosh et al, 1998; Karin and Ben-Neriah, 2000), releasing NF-κB to activate gene transcription.
The stimulus-induced degradation of IκBα and activation of NF-κB are well characterized; however, one important feature of NF-κB regulation is its tight repression by IκB in unstimulated cells. Elevated NF-κB activity is associated with many human pathologies, including arthritis, atherosclerosis, and cancer (Courtois and Gilmore, 2006). Nevertheless, the manner by which NF-κB activity is controlled in resting cells is unclear. It has been shown that IκB proteins are continuously synthesized in uninduced cells; indeed, inhibition of protein synthesis activates NF-κB and this activation requires basal IKK activity (Frankenberger et al, 1994; O'Dea et al, 2007). This implies that an IKK-dependent IκBα degradation pathway exists in unstimulated cells and that continuous synthesis of IκBα is essential to prevent basal NF-κB activity. It is known that two distinct pools of IκBα exist in cells; the larger IκB pool is associated with NF-κB (Scott et al, 1993) and the minor pool remains as a ‘free' protein. Recent studies have revealed a three order of magnitude difference in the half-life of free and NF-κB-bound IκBα (O'Dea et al, 2007). Although free IκBα is degraded rapidly, it has also been reported to be a poorer substrate for IKK than NF-κB-bound IκBα (Zandi et al, 1998). The apparent contradiction between inefficient IKK phosphorylation and the short half-life of free IκBα remains unresolved.
Several studies have investigated the basal degradation pathways of both free and bound IκBα, but have come to contradictory conclusions (Krappmann et al, 1996; Pando and Verma, 2000). One study showed that the basal degradation of both free and bound IκBα occurs through the same pathway that do not require IKK phosphorylation or ubiquitination (Krappmann and Scheidereit, 1997). Later, others showed that basal degradation of the bound IκBα did not require IKK phosphorylation, but could perhaps require ubiquitination. In addition, this study showed that free IκBα required ubiquitination for degradation (Pando and Verma, 2000). Considering the potential significance of free IκBα in NF-κB regulation, we sought out to clearly understand the basal degradation mechanisms of the bound and free IκBα to determine exactly how constitutive NF-κB activity is regulated.
In the present study, we address these questions with new genetic tools and a mathematical model of the reactions that determine IκBα metabolism and nuclear NF-κB activity. We find that although free IκBα can be a good substrate of IKK in vivo, rapid degradation of free IκBα does not require IKK-mediated phosphorylation or lysine-targeted ubiquitination, and is instead regulated intrinsically by sequences in its C terminus. When the free IκBα degradation pathway is altered, NF-κB activation is severely dampened, proving the importance of a rapid free IκBα degradation pathway. We address the functional significance of these differential degradation rates and pathways, and find that they are critical for allowing stimulus-responsive NF-κB activation, while ensuring a low basal level of NF-κB activity.
Results
IκBα is degraded independently of IKK phosphorylation and ubiquitination
Although IκBα has been studied extensively as part of the IκB–NF-κB complex, the function and regulation of the free molecule remain unclear. It was reported previously that IκBα is stabilized by NF-κB (Rice and Ernst, 1993; Scott et al, 1993; O'Dea et al, 2007), but it has remained uncertain how IκBα is degraded when it is not bound to NF-κB. To characterize the degradation mechanism of IκBα proteins, we used a retroviral transgenic system to introduce mutant forms of human IκBα into mouse embryonic fibroblasts deficient in the NF-κB proteins known to associate with it (Figure 1A). These nfkb1−/−rela−/−crel−/− are referred to as nfkb−/−. We find that when introduced into nfkb−/− cells, wild-type (WT) human IκBα, shows a remarkably short half-life of 10 min or less, similar to the half-life of endogenous IκBα in these nfkb−/−-deficient cells (Figure 1B). It is important to note that the protein level of IκBα in nfkb−/− cells is much lower than IκBα introduced into ikba−/− cells, reconfirming the requirement for NF-κB to stabilize the protein level of IκBα (Supplementary Figure 1).
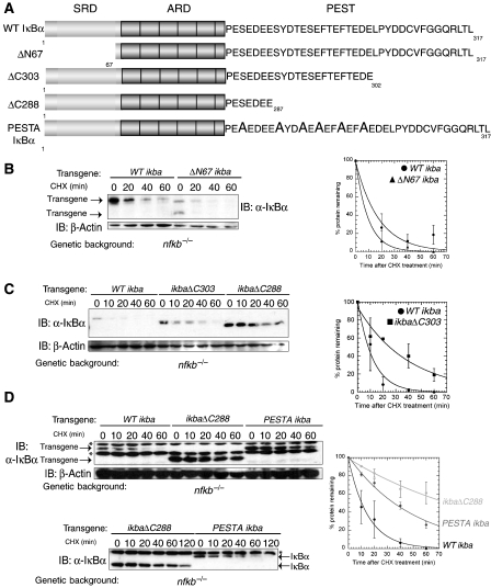
Figure 1.
IκB is an intrinsically unstable protein. (A) Schematic of IκBα primary sequence. The signal response domain (SRD) is followed by the ankryin repeat domain (ARD) and the PEST domain. IKK phosphorylation sites are indicated, as well as all lysines in IκBα. (B) IKK phosphorylation mutants do not inhibit free IκBα degradation. Left panel: western blot (WB) of WT and S32, 36A IκBα from extracts of nfκb−/− cells treated with cycloheximide (CHX) for the indicated times. Endogenous IκBα and transgenic IκBα are denoted by arrows. Right panel: this is presented graphically with three separate experiments plotted with error bars signifying ±s.e.m. (standard error of the mean). (○) Transgenic WT IκBα and (⋄) S32, 36A IκBα. (C) Ubiquitination mutants do not slow free IκBα degradation. Left panel: WB of WT IκBα and different lysine mutants from cell extracts prepared as described in (B). Right panel: this is presented graphically with triplicate experiments plotted with error bars signifying±s.e.m. (○) Transgenic WT IκBα, (□) K21, 22R IκBα and (▵) KR9 IκBα. (D) Free IκBα is degraded by the proteasome. WB showing IκBα in the extracts of transgenic cells were treated with MG132. All protein levels increase over time, which show that the proteasome is involved in the degradation of free IκBα.
As IκBα is known to be degraded in response to stimulation via IKK-mediated phosphorylation and specific ubiquitination, we first examined the role of these modifications by introducing specific mutations into IκBα. Several reports have also looked into the basal degradation of the free pathway; however, there is still confusion as to the role of phosphorylation and ubiquitination in the basal degradation of free IκBα (Krappmann et al, 1996; Pando and Verma, 2000). To eliminate IKK phosphorylation, we generated a transgenic nfkb−/− cell line that expresses the S32A, S36A IκBα mutant. The degradation rates were estimated by treating these cells with cycloheximide, a translation inhibitor, and tracking the loss of IκBα protein by western blot. We observed no difference in the apparent rates of degradation of the mutant and WT IκBα (Figure 1B). To clearly understand whether ubiquitination is required for free IκBα degradation, we created two different mutants: in one mutant, only the two lysines that have been shown to be ubiquitinated in stimulus-induced degradation of NF-κB-bound IκBα were mutated to arginines (K21, 22R). In the second mutant, all nine lysines present in the IκBα protein were mutated to arginines (KR9) (Figure 1C). We observed that both K21R/K22R and KR9 degrade at a similar rate as WT IκBα. In all, our results provide a clear answer that shows that neither IKK phosphorylation nor lysine ubiquitination is required for free IκBα degradation.
As the proteasome is required to degrade ubiquitinated IκBα in response to inflammatory stimuli, we wanted to test if the proteasome was also involved in the degradation of free, non-ubiquitinated IκBα. When transgenic nfkb−/− cells were treated with the proteasome inhibitor MG132, the amount of IκBα increased rapidly in all cell lines (Figure 1D). This result has also been reproduced with a more specific proteasomal inhibitor, epoximicin (Supplementary Figure 5). These results clearly show that even in the absence of IKK phosphorylation and ubiquitination the proteasome is essential for free IκBα degradation. We conclude that IκBα is an intrinsically unstable protein in vivo, which can be degraded in an ubiquitin-independent manner by the proteasome in unstimulated cells.
NF-κB masks the intrinsic degradation signal of IκBα
If IκBα is intrinsically unstable in vivo, it may also be a good substrate for purified proteasome in vitro. We found that the purified 20S proteasome core, which degrades many unstable proteins such as p21 and ODC (Touitou et al, 2001; Chen et al, 2004; Alvarez-Castelao and Castano, 2005; Asher et al, 2005), also degrades IκBα in a ubiquitin-independent manner (Figure 2A, lanes 1–4).
Figure 2.
NF-κB determines the degradation pathway of IκBα. (A) NF-κB protects IκBα from proteasomal degradation in vitro. Top: purified 20S proteasome and IκBα were incubated at 37°C, with or without purified p65. (I) represents the proteasome inhibitor, MG132. (B) IκBα is highly stable in vivo in the presence of NF-κB. Left panel: WB showing WT, IKK phosphorylation and ubiquitination-defective mutants introduced into ikba−/−, where all NF-κB subunits are present. Cells were treated with cycloheximide (CHX) for different lengths of time (up to 24 h) and the protein levels were visualized by WB. Right panel: this experiment was repeated twice and is represented graphically with error bars signifying ±s.e.m. (○) Transgenic WT IκBα, (□) K21, 22R IκBα, (▵) KR9 IκBα and (⋄) S32, 36A IκBα. (C) A model of NF-κB repression by IκBα in pre-stimulated cells. There are two processes that control IκBα degradation. In the resting cell, basal IKK activity phosphorylates bound IκBα and targets it for ubiquitin-dependent degradation. In addition, free IκBα is continuously synthesized and degraded in an IKK- and Ub-independent mechanism. This keeps NF-κB from being activated in the resting cell.
We next examined whether IκBα bound to the NF-κB dimer was also such a sensitive substrate for the 20S proteasome. We found that when IκBα is complexed to recombinant RelA, the proteasome is no longer able to degrade it (Figure 2A, lanes 5–8). The intrinsic instability of IκBα, which could be encoded in flexible regions of the protein, was apparently protected by NF-κB. Both the N-terminal and the C-terminal PEST region of IκBα are flexible and could potentially contribute to proteasomal recognition. Interestingly, our crystallographic and biochemical analysis of the IκBα–NF-κB complex suggests that the PEST region is protected from proteasomal degradation when bound to NF-κB (Huxford et al, 1998; Phelps et al, 2000).
Does protection from ubiquitination-independent proteasomal degradation seen in vitro also occur in vivo? To that end, we introduced IκBα transgenes into ikba−/− NF-κB-containing cells, and examined their degradation in the absence of stimulation. We found indeed that WT IκBα transgenes introduced into ikba−/− cells resulted in IκBα proteins that had very long half-lives (∼8 h versus ∼10 min; compare Figure 1B versus top panel of Figure 2B). To test the effect of IKK phosphorylation and ubiquitination in the degradation of NF-κB-bound IκBα, ikba−/− cells were reconstituted with mutants defective in IKK phosphorylation and ubiquitination. All of these mutants are able to bind to NF-κB in these cells, albeit with varying affinities, and responded as expected after treatment with TNF-α (Supplementary Figures 2 and 4). The levels of IκBα observed represent bound IκBα, since the half-life of bound IκBα is much longer than the free form, and all of the free IκBα is completely degraded within 60′ of cycloheximide treatment. We observed that reconstituted IκBα in ikba−/− cells is only degraded when the IKK phosphorylation sites are intact (Figure 2B). When the preferred ubiquitination sites (K21, 22R) are mutated to arginine, degradation still occurs, which suggests that other lysines can be used for ubiquitination (Scherer et al, 1995). However, when all lysines are mutated (KR9), the degradation is slowed compared with WT IκBα. These results suggest that in unstimulated cells, NF-κB-bound IκBα undergoes slow degradation that requires both IKK phosphorylation and ubiquitination. In addition, these observations point out that the same turnover pathway pertains to NF-κB-bound IκBα in unstimulated and stimulated cells. In contrast, free IκBα turnover is determined intrinsically, independent of modifications such as phosphorylation or ubiquitination (Figure 2C). Again, we have clearly understood the modifications required for basal degradation of free and bound IκBα.
The C-terminal PEST region regulates the degradation of free IκBα
To examine which segment(s) of the IκBα polypeptide determines the turnover rate in vivo, we generated three constructs that removed the flexible N and C termini to create IκBαΔN67, IκBαΔC303, and IκBαΔC288 (Figure 3A). nfkb−/−cells stably expressing these mutants were generated and relative degradation rates were estimated using cycloheximide treatment. Removal of the N terminus did not alter the degradation rate (Figure 3B). The removal of the last 15 amino acids (IκBαΔC303) slowed the degradation rate (Figure 3C), although not to the extent of IκBαΔC288 (Figure 3D). The mRNA level of these truncated mutants were measured and are similar (Supplementary Figure 3). The segment (288–317) contains a PEST sequence, which encompasses residues 281–302. This observation is consistent with the PEST hypothesis, which states that the PEST sequence is responsible for protein turnover (Rogers et al, 1986). Within the PEST region, there are six serines and threonines that have been shown to be phosphorylated by casein kinase 2 (CK2) and several reports claim that this phosphorylation affects the turnover of IκBα (Lin et al, 1996; McElhinny et al, 1996; Schwarz et al, 1996; Kato et al, 2003). We mutated these residues (S283, S288, T291, S293, T296 and T299) to alanine to generate the PESTA mutant. The PESTA mutant is degraded more slowly than WT IκBα, but more rapidly than IκBαΔC288 (Figure 3D). These results suggest that phosphorylation of these residues contribute to free IκBα degradation, but other residues within the PEST domain also contribute to the rapid degradation of free IκBα. Overall, our experiments show an important role of the region encompassing residues 288–302 in the turnover of free IκBα.
Figure 3.
Rapid IκBα turnover is conferred by intrinsic C-terminal sequences. (A) Schematic representation of various IκBα constructs tested for their susceptibility to degradation as a free protein. (B) The N terminus of IκBα does not determine degradation of IκBα in the free form. Left panel: WB of IκBα in extracts of cells expressing WT and ΔN67 IκBα mutants in nfκb−/− cells after treatment with cycloheximide (CHX). Right panel: triplicate experiments are represented graphically with error bars signifying ±s.e.m. Construction of stable cells and preparation of cell extracts were carried out as described in Figure 2. (•) Transgenic WT IκBα and (▴) ΔN67 IκBα. (C) The C terminus of IκBα controls the rapid degradation of free IκBα. Left panel: cells expressing transgenic IκBαΔC288 and IκBαΔC303 were treated with CHX for the indicated times and cell extracts were visualized by WB. Right panel: triplicate experiments representing WT IκBα and IκBαΔC303 are represented graphically. (•) Transgenic WT IκBα and (▪) IκBαΔC303. (D) The PEST domain of IκBα is responsible for high turnover rate of free IκBα. Left panels (top and bottom): cells expressing transgenic WT IκBα, IκBαΔC288 and PESTA IκBα were treated with CHX for the indicated times and cell extracts were visualized by WB. (*) A nonspecific band, which can be used as a loading control. Right panel: triplicate experiments representing the relative degradation rates of WT IκBα (black line), IκBαΔC288 (light grey line) and PESTA IκBα (grey line) are represented graphically.
Efficient IKK phosphorylation of IκBα does not require NF-κB
One characteristic of the IKK-independent degradation pathway of free IκBα could be that it is a poor substrate of IKK as shown by in vitro experiments (Zandi et al, 1998). This substrate specificity could allow for accumulation of IκBα without being phosphorylated and degraded. We therefore wondered if indeed free IκBα is a poor substrate in vivo.
First, we carried out computational simulations with a mathematical model that recapitulates the kinetic reactions of IKK (Hoffmann et al, 2002; O'Dea et al, 2007). We increased the susceptibility of the free IκBα protein for IKK-responsive degradation by increasing both IKK association rate and catalytic rate constants to match that of NF-κB-bound IκB protein. Surprisingly, we found little effect on basal or TNF-induced NF-κB activity (Figure 4A) (O'Dea et al, 2007). This simulation result suggests that low susceptibility to IKK-mediated phosphorylation and degradation of free IκB proteins may not be functionally important for NF-κB signalling.
Figure 4.
IKK phosphorylation of free IκBα does not require NF-κB, and has no functional consequence. (A) Computational simulations of basal NF-κB activity or of peak NF-κB activity after TNF stimulation. The IKK-dependent degradation rates of the free IκBαs were increased to match the IKK-dependent degradation rates of the NF-κB-bound IκBs. In the ‘wild-type' (WT) model, the IKK-dependent turnover rate is 40-fold more efficient for NF-κB-bound IκB than for free IκBα. This is decreased to 20-fold, and then finally to equal amounts of phosphorylation between free and bound IκBα. (B) Computational simulations of nuclear NF-κB levels in response to TNF for cells expressing WT IKK (black line) or a mutant IKK that does not discriminate between free IκBα and bound IκBα (grey line). (C) Computational simulations of total IκBα levels in response to TNF for cells expressing WT IKK (black line) or a mutant IKK that does not discriminate between free IκBα and bound IκBα (grey line). (D) Free IκBα is phosphorylated in response to TNF-α. Top panel: WB of P-IκB in response to TNF in ikba−/− and in nfkb−/− cells expressing WT IκBα. The amount of protein in each time-course set was adjusted to equalize the amount of total IκBα protein in the unstimulated cell extract. Bottom panel: the amount of phospho-IκBα (normalized to total IκBα levels) is compared between nfkb−/− and diluted extracts from ikba−/− cells after 10 min of stimulation. (E) Computational simulations of free IκBα levels in response to TNF for nfκb−/− cells expressing either WT IκB (black line) or a virtual IκBαΔC288 mutant with a five-fold decrease in the IKK-independent degradation rate of free IκBα (grey line). (F) Free IκBαΔC288 is more responsive to TNF-α than WT IκBα. WB of IκBαΔC288 and WT IκBα after stimulation with 1 ng/ml TNF-α. (*) A nonspecific band, which can be used as a loading control.
We next explored in more detail whether a hypothetical mutant cell with an IKK that does not discriminate between free and NF-κB-bound IκB proteins would have different signalling behaviour. Computational analysis did not reveal any significant differences in total IκBα protein levels in a simulated TNF time course (Figure 4B). Furthermore, the mutant cell showed very similar NF-κB activation profiles in response to inflammatory stimuli in computational simulations (Figure 4C).
Results from these simulations prompted us to examine whether such substrate selectivity, reported for purified proteins in vitro, does in fact occur in vivo. Utilizing nfkb−/− cells, we probed for the presence of phosphorylated IκBα protein in response to TNF. As these cells contain less total IκB protein than their WT counterparts, we normalized the amount of protein loaded to the total amount of IκBα present in these cells. Surprisingly, we detected a strong band of P-IκBα protein in the nfkb−/− cells, which we estimate to be about half of that detected in the transduced ikba−/− cell extract diluted 10-fold to provide a roughly equal IκB protein level (Figure 4D). This reduction in signal may be attributed to rapid (ubiquitin-independent) proteasomal turnover of free IκBα.
Our results suggest that free and bound IκBα may be similar substrates for phosphorylation by IKK and preference of IKK for a bound IκBα may be due to stabilization of IκBα by NF-κB, rather than a difference in substrate recognition. If so, we reasoned that an IκBα protein that is intrinsically more stable may reveal IKK-induced degradation in the absence of NF-κB. Indeed, computational simulations of IκB protein levels in nfkb−/− cells indicated that although WT IκBα levels are barely affected by TNF stimulation, the hyperstable IκBαΔC288 mutant is predicted to show a TNF-induced drop in protein level that may be discernible experimentally (Figure 4E). Indeed, western blotting of extracts made from TNF-induced nfkb−/− cells expressing IκBαΔC288 revealed that these protein levels decrease in response to TNF over time, whereas those of WT IκB protein do not in these conditions (Figure 4F). These results show that NF-κB binding to IκB stabilizes the IκB protein, and stabilization is what determines IKK-mediated degradation; however, the rate of IKK phosphorylation may be similar for free and NF-κB-bound IκB proteins. The functional specificity of IKK instead is the result of the large differences in the rate of basal degradation between free and NF-κB-bound IκBα.
Rapid degradation of free IκBα is critical for NF-κB activation
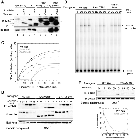
If the amount of the free protein is altered significantly, this could have a detrimental effect on NF-κB activation. To test this hypothesis, we introduced the longer half-life mutant IκBαΔC288 into ikba−/− cells and measured if a significant amount of this mutant remains free compared with WT IκBα. RelA was immunoprecipitated and the amount of bound IκBα was observed by western blot. Both IκBαΔC288 and WT IκBα bound to RelA similarly (Figure 5A, lanes 3 and 4). The flow through was TCA precipitated and proteins were separated by SDS–PAGE followed by WB and probed for IκBα and RelA. We clearly observe an excess of IκBαΔC288 compared with WT (Figure 5A, lanes 5 and 6), suggesting that we have indeed enhanced the free pool of IκBα in the IκBαΔC288 mutant.
Figure 5.
IKK-independent IκB degradation is critical for signal responsiveness. (A) IκBαΔC288 accumulates as a free protein. Cells were incubated with an α-RelA antibody and immunoprecipitates and flow-through samples were analysed by WB. (*) Nonspecific bands. (B) NF-κB activation is dampened due to stabilized free IκBα. EMSA for NF-κB activity in response to TNF stimulation in cells expressing WT IκBα, IκBαΔC288, and PESTA IκBα transgenes. (C) Quantitation of the EMSA in (B). Two separate experiments are graphed. WT IκBα is represented by black lines (solid and dashed), PESTA IκBα is represented by grey lines (solid and dashed), and IκBαΔC288 is represented by light grey lines (solid and dashed). (D) Stimulus-induced IKK-dependent phosphorylation of IκBαΔC288 and PESTA IκBα compared with WT IκBα. Phosphorylation of IκBαΔC288 is slightly slower than WT IκBα, whereas phosphorylation of PESTA IκBα is slightly faster than WT IκBα. Western blot showing phosphorylated IκBα after stimulation with 1 ng/ml TNF-α. (E) Stabilized IκBα degrades more slowly than WT IκBα. Left panel: IκBαΔC288 and WT IκBα transgenes in ikba−/− were treated with 1 ng/ml TNF-α and whole cell extracts were run on SDS–PAGE, and analysed by WB. Right panel: quantification of the left panel. WT IκBα is represented by a black line, whereas IκBαΔC288 is represented by a light grey line.
We then explored the functional effect of the IκBαΔC288 mutant with higher in vivo stability; measuring NF-κB activation by electrophoretic mobility shift assay (EMSA) of nuclear extracts, we found that the IκBαΔC288 mutation caused a significant dampening of the NF-κB activation profile. We also observed a lag in NF-κB activation in cells expressing the IκBαΔC288 mutant. (Figure 5C, 1–30 min). To further understand how the stable IκBαΔC288 mutant negatively affects stimulus-dependent NF-κB activation, we stimulated cells expressing WT IκBα, IκBαΔC288, and IκBαPESTA with TNF-α and probed for phosphorylated IκBα. We find a slower phosphorylation rate of the IκBαΔC288 mutant compared with WT IκBα. However, by 10′ and 15′, IκBαΔC288 is eventually phosphorylated and degraded (Figures 5D and E). This slight shift in phosphorylation and degradation could account for lower NF-κB activation at the early time point (20′). At the later time points, NF-κB activation in cells expressing the IκBαΔC288 never reach the same maximum as WT IκBα-expressing cells. This dampening effect is therefore due to the excess free IκBα that never gets degraded (Figure 5E). Although the total amount of IκBαΔC288 phosphorylation is similar to WT IκBα, the total amount of IκBαΔC288 mutant is significantly higher (Figure 5D). This explains why most, but not all of IκBαΔC288 is degraded even after 1 h of stimulation (Figure 5E). Our results thus suggest that the lag in NF-κB activation might be due to the delay in IKK phosphorylation and that lower level of overall NF-κB activity at all times is due to the excess amount of free non-degraded IκBα. The PESTA IκBα mutant (which has slower free IκBα degradation) also has dampened NF-κB activation (Figure 5B), and its phosphorylation is intact, if not more efficient than WT IκBα (Figure 5E). Overall, our results demonstrate for the first time that the rapid degradation pathway is essential for rapid and robust NF-κB activation. Our combined computational and experimental results demonstrate that the constitutive degradation pathway of free IκBα exists and is critical in allowing for appropriate activation of NF-κB in response to a stimulus.
Discussion
Contrary to previous overexpression or cell-free biochemical-based analyses (Miyamoto et al, 1994; Krappmann et al, 1996; Lin et al, 1996; Schwarz et al, 1996; Van Antwerp and Verma, 1996; Pando and Verma, 2000; Tergaonkar et al, 2003; Alvarez-Castelao and Castano, 2005), the experimental work presented here using a clean genetic system delineates the free IκBα degradation pathway as separate from the well-described IKK and βTrcP axis. We were able to (1) establish that IκBα, which is not bound to NF-κB, is an intrinsically unstable protein in vivo, (2) show that IKK phosphorylation and ubiquitination are not necessary for free IκBα degradation, (3) identify the region of IκBα responsible for the rapid degradation of free IκBα, and (4) demonstrate that a stable free IκBα negatively affects stimulus-dependent NF-κB activation.
IκBα degradation is rapid and regulated through the C-terminal PEST region
We show that the PEST sequence of free IκBα is important for proteasomal degradation and that the primary degradation pathways of free and NF-κB-bound IκBα are different in unstimulated cells. Whereas bound IκBα is degraded by the IKK-initiated ubiquitin–proteasome pathway in both stimulated and unstimulated cells, free IκBα does not require phosphorylation by IKK nor ubiquitination for degradation. This conclusion is subject to the caveat that ubiquitination of the N terminus may be possible, but such a modification remains controversial (Sheaff et al, 2000; Bloom et al, 2003; Coulombe et al, 2004). Instead, we identified the PEST sequence containing C-terminal region of IκBα as a determinant of its short half-life. In addition, we find (consistent with other reports) (Alvarez-Castelao and Castano, 2005) that the 20S core particle alone is able to degrade IκBα in vitro, but we have been unable to establish its sufficiency in vivo. It is possible that other regulators of the 20S core particle are required for recognition of the PEST sequence, or perhaps even the entire 26S proteasome is responsible for the ubiquitin-independent degradation, as has been shown for p21 (Liu et al, 2006).
The current knowledge of Ub-independent protein degradation proposes that one of the criteria for Ub-independent protein degradation is the lack of high folding stability of the target substrate (Asher et al, 2006). IκBα, not bound to NF-κB, has a partially folded ARD and PEST sequence that is relatively unstructured (Croy et al, 2004). Upon binding to NF-κB, both these regions of the protein become more folded (Huxford et al, 1998; Truhlar et al, 2006). In the X-ray crystal structure of the IκBα–NF-κB complex, the residues corresponding to most of the PEST region (residues 281–291) display clear electron density, and are involved in neutralizing the DNA-binding residues of the RelA/p50 heterodimer (Huxford et al, 1998). Chemical crosslinking experiments also revealed interactions between the PEST of IκBα and the DNA-binding domain of NF-κB, which confirmed the structural studies (Phelps et al, 2000).
As such, we now understand the molecular interactions that show the interdependency between NF-κB and IκBα. Whereas IκB proteins mask the DNA binding and nuclear localization sequences of NF-κB, NF-κB masks the intrinsic degradation signals in IκBα preventing its rapid degradation.
The degradation kinetics of IκBα determine IKK's functional specificity for NF-κB-bound IκBα
NF-κB appears to direct the degradation of bound IκBα through IKK-mediated N-terminal phosphorylation, as only NF-κB-bound IκBα levels drop significantly in response to IKK-inducing stimuli. Yet our analysis of IκBα phosphorylation in NF-κB-deficient cells indicates that free IκBα is also a good substrate for IKK. We find that IκBα susceptibility to IKK-mediated degradation is dependent on its stabilization by NF-κB. Indeed, stabilizing IκB by introducing appropriate mutations in its C terminus also sensitizes the protein for IKK-mediated degradation. Our results refine a previous model that suggests that negative feedback regulation by IκBα requires a build-up of the free protein that is not sensitive to IKK-mediated degradation (Zandi et al, 1998). Since then, TNF-induced IKK activity was shown to be attenuated at 25 min after stimulation, which may allow for the build-up of newly synthesized IκBα (Werner et al, 2005; Cheong et al, 2006).
Instead, the functional specificity of IKK for NF-κB-bound IκB is achieved through a large difference in basal degradation rates rather than a preference of the kinase for the NF-κB-bound protein. As of yet, there is no information on the interaction between NF-κB and IKK nor any data suggesting that there are conformational changes of the IκB N terminus triggered by NF-κB binding, either of which would provide a platform for IKK preferential phosphorylation. Thus, NF-κB determines the fate of IκBα through stabilization; not only does the physical interaction with NF-κB preclude its rapid degradation, this stabilization also allows phosphorylation by IKK and thereby stimulus-responsive NF-κB activation.
The instability of IκB tunes the cellular responsiveness to inflammatory stimuli
Although stabilization of IκB by NF-κB is a hallmark of the NF-κB signalling module, we found that stabilization of free IκBα through disruption of the free IκBα degradation pathway can inhibit NF-κB activation. Although free IκBα is not responsive to stimulus, this degradation pathway is nonetheless a determinant of stimulus-responsive NF-κB signalling (Figure 6). This finding may be rationalized by the fact that high constitutive IκB transcription and translation ensure an excess of IκB synthesis. High degradation rates of free IκBα ensure a low level of excess IκBα, which is estimated to be about 15% of the total (Rice and Ernst, 1993; O'Dea et al, 2007). Tuning the level of free IκBα in the cell by controlling either synthesis or degradation may therefore provide opportunities for signalling cross-talk. That is, non-inflammatory signals, such as those derived from environmental or metabolic stress conditions, may affect the responsiveness of the cell to inflammatory stimuli that regulate NF-κB via IKK by affecting either the free or bound degradation pathway. Finally, as demonstrated in our study, using a combined approach in which quantitative biochemical studies interface with mathematical modelling may therefore help understand the differential responsiveness of cells in stressed conditions often found in pathological contexts.
Figure 6.
A final model of the degradation pathways controlling IκBα in basal and stimulated cells. In the resting cell, enough IκBα is synthesized that it can rebind any NF-κB released due to slow basal IKK activity. Free IκBα is degraded very rapidly, and only represents ∼15% of the total IκBα in the cell (transparent IκBα). When IκBα binds to NF-κB, it is stabilized, and must go through IKK-dependent phosphorylation and degradation (bold IκBα). Upon stimulation, the activity of IKK is increased such that most (if not all) IκBα is rapidly degraded and allows for NF-κB activation. Free IκBα must be continuously degraded to allow for this rapid and robust NF-κB activation.
Materials and methods
Cell culture
Immortalized 3T3 cells were grown in Dulbecco's modified Eagle's medium (DMEM) supplemented with 10% bovine calf serum and 100 U/ml penicillin–streptomycin–glutamine. Cells were stimulated with various amounts of TNF-α (Roche Biochemicals). Cycloheximide was used at 10 μg/ml resuspended in 50% EtOH (EMD Biosciences). For proteasome inhibition, 50 μM MG132 and 10 μM epoximicin were used for various times (Calbiochem). 293T cells were grown in DMEM supplemented with 10% fetal bovine serum.
DNA constructs
IκBα constructs were cloned into the retrovirus vector pBabe-puro between the restriction sites EcoRI and SalI. Mutagenesis reactions were performed with the Stratagene Quickchange Mutagenesis kit.
Production of virus
293T cells were transiently transfected with either CaPO4 or Lipofectamine 2000. Retroviral vector (8 μg) was co-transfected with pCl-Eco (Imgenex) and cells were allowed to grow for 40–48 h. The supernatant was then filtered and placed onto the target 3T3 cells along with 8 μg/ml polybrene (Sigma). These cells then grew for another 48 h before selection with 10 μg/ml puromycin (Calbiochem).
Cell stimulation and western blot analysis
After treatment with cycloheximide or TNF-α, cells were lysed in a modified RIPA buffer. Approximately 40 μg of each cell extract was separated on a 12.5% SDS–PAGE and transferred to a nitrocellulose membrane. IκBα was probed with either sc-371 (Santa Cruz Biotechnologies) or sc-203 followed by anti-rabbit HRP conjugate. Quantification of western blots was performed with ImageQuant TL (Amersham Biosciences).
Immunoprecipitation and TCA precipitation
Approximately 1 mg of total cellular protein in modified RIPA buffer was precleared with 40 μg of protein G agarose beads, and incubated overnight with α-RelA (sc-372-G) at 4°C. Immunoprecipitates were captured with protein G beads, washed three times with 100 mM Tris pH 7.5, 250 mM NaCl and 1% Triton-X, boiled and run on a 12.5% SDS–PAGE gel. After immunoprecipitation, the flow through was precipitated with 5% TCA, and spun for 10′ at 40°C. The supernatant was discarded, and the pellet was washed 3 × with 1 ml of acetone. The pellet was then dried and resuspended in 4 × SDS dye, and run on a 12.5% SDS–PAGE gel.
Proteasome degradation assay
Purified IκBα (residues 6–317) and p65 (residues 1–325) were purified as previously described (Huxford et al, 1998) The 20S proteasome was a gift from Dr Rechsteiner and Dr Pratt, University of Utah. For the degradation reactions, the proteins and the proteasome were mixed in a molar ratio of 25:1 in a buffer containing 20 mM Tris pH 7.0, 250 mM NaCl, 10 mM MgCl2 and 1 mM DTT at 37°C. Samples were removed at various time points and the reaction was stopped by adding SDS–PAGE loading dye and boiling. Protein bands were separated by SDS–PAGE and visualized by western blotting. 1 mM of MG132 was used for inhibition of the proteasome (Calbiochem).
EMSA
Following stimulation with TNF-α, cells were washed twice with ice-cold phosphate-buffered saline+1 mM EDTA and collected. The pellet was resuspended in 100 μl CE buffer (10 mM Hepes-KOH (pH 7.9), 60 mM KCl, 1 mM EDTA, 0.54% NP-40, 1 mM DTT and 1 mM PMSF) and vortexed for lysis. Nuclei were pelleted at 4000 g, resuspended in 30 μl NE buffer (250 mM Tris (pH 7.8), 60 mM KCl, 1 mM EDTA, 1 mM DTT and 1 mM PMSF) and lysed by three freeze–thaw cycles. Nuclear lysates were cleared by 14 000 g centrifugation and protein concentrations were normalized through Bradford assay. Total nuclear protein (2.5 μl) was reacted at room temperature for 15 min with 0.01 pmol of 32P-labeled 38-bp double-stranded oligonucleotide containing two consensus κB sites: (GCTACAAGGGACTTTCCGCTGGGGACTTTCCAGGGAGG) in binding buffer (10 mM Tris–Cl (pH 7.5), 50 mM NaCl, 10% glycerol, 1% NP-40, 1 mM EDTA and 0.1 μg/μl polydIdC), for a total reaction volume of 6 μl. Complexes were resolved on a non-denaturing 5% acrylamide (30:0.8) gel containing 5% glycerol and 1 × TGE (24.8 mM Tris, 190 mM glycine and 1 mM EDTA), and were visualized using a PhosphorImager (Molecular Dynamics).
RNase protection assay
Total cellular RNA was isolated from confluent with Trizol reagent (Invitrogen). Transcript levels were monitored with α-[32P]UTP probes using a RiboQuant kit (BD Biosciences) according to the manufacturer's instructions. Data were obtained using a storage phosphor screen (GE Healthcare) and a variable mode imager (Typhoon 9400; GE Healthcare). Data were quantitated using ImageQuant TL (Amersham Biosciences) by normalization to L32 and/or glyceraldehyde-3-phosphate dehydrogenase after local background subtraction. IκB probes were designed to select for mature mRNA species by spanning exon–exon junctions. L32, and glyceraldehyde-3-phosphate dehydrogenase probes were obtained from RiboQuant sets (BD Biosciences).
In vitro IKK kinase assay
After TNF stimulation, cytoplasmic extracts were isolated from cells as described above using 200 μl IKK CE buffer (10 mM Hepes-KOH (pH 7.9), 250 mM NaCl, 1 mM EDTA, 0.5% NP-40, 0.2% Tween 20, 2 mM DTT, 1 mM PMSF, 20 mM β-glycerophosphate, 10 mM NaF and 0.1 mM Na3VO4), and were normalized through Bradford assay. Cytoplasmic extracts (100 μl) were incubated with 1 μg IKKγ monoclonal antibody (BD Pharmingen) for 2 h at 4°C, and then with protein G agarose-conjugated beads (Amersham Biosciences) for 1 h at 4°C. After washing with IKK CE buffer twice and kinase buffer (20 mM Hepes (pH 7.7), 100 mM NaCl, 10 mM MgCl2, 2 mM DTT, 1 mM PMSF, 20 mM β-glycerophosphate, 10 mM NaF and 0.1 mM Na3VO4) once, the beads were incubated with 20 μl kinase buffer containing 20 μM adenosine 5′-triphosphate (ATP), 10 μCi [32P]ATP and 0.5 μg bacterially expressed GST–IκBα(1–54) substrate at 30°C for 30 min. The reaction was resolved by 10% SDS–PAGE and was visualized and quantified by PhosphorImager (Molecular Dynamics). To normalize kinase activities, a portion of the SDS gel (175–50 kDa) was transferred to PVDF (Amersham Biosciences) and probed for IKKα (Santa Cruz Biotechnologies) (Werner et al, 2005).
Computational modelling
A modified version (version 2.1) of a mathematical model of the IKK–IκB–NF-κB signalling module (Barken D, unpublished results) based on the previously described version 2.0 (Werner et al, 2005), was used for all simulations. Simulations were carried out in Matlab version 2007a (Mathworks) using the built-in ode15s solver at default settings. To simulate ib−/− cells expressing exogenous IκBα, simulations were run with the NF-κB-inducible IκB synthesis set to zero. To simulate nfb−/− cells, simulations were run with NF-κB values set to zero. When altering the IKK-dependent degradation rates, both the association rate of IκB with IKK and the degradation rate of IκB by IKK were altered.
Supplementary Material
Supplementary Figure 1
Supplementary Figure 2
Supplementary Figure 3
Supplementary Figure 4
Supplementary Figure 5
Supplementary Figure 6
Supplementary Figure 7
Supplementary Figure 8
Acknowledgments
EM was supported by a Ruth L Kirschstein National Research Service Award (NIH/NCI T32 CA009523) and the Heme Training Grant. ELO was supported by the Heme Training Grant. This study was supported by funding from NIH and UARP to GG and AH. We thank Dr Rechsteiner and Dr Pratt for the 20S proteasome, J Kearns and Anu Krisnamoorthy for technical assistance, and Stephanie Truhlar for assistance with graphing. In addition, thanks to Stephanie Truhlar, Olga Savinova and Sutapa Chakrabarti for critical reading of this paper.
References
- Alvarez-Castelao B, Castano JG (2005) Mechanism of direct degradation of IkappaBalpha by 20S proteasome. FEBS Lett 579: 4797–4802 [DOI] [PubMed] [Google Scholar]
- Asher G, Bercovich Z, Tsvetkov P, Shaul Y, Kahana C (2005) 20S proteasomal degradation of ornithine decarboxylase is regulated by NQO1. Mol Cell 17: 645–655 [DOI] [PubMed] [Google Scholar]
- Asher G, Reuven N, Shaul Y (2006) 20S proteasomes and protein degradation ‘by default'. Bioessays 28: 844–849 [DOI] [PubMed] [Google Scholar]
- Baldwin AS Jr (1996) The NF-kappa B and I kappa B proteins: new discoveries and insights. Annu Rev Immunol 14: 649–683 [DOI] [PubMed] [Google Scholar]
- Bloom J, Amador V, Bartolini F, DeMartino G, Pagano M (2003) Proteasome-mediated degradation of p21 via N-terminal ubiquitinylation. Cell 115: 71–82 [DOI] [PubMed] [Google Scholar]
- Chen X, Chi Y, Bloecher A, Aebersold R, Clurman BE, Roberts JM (2004) N-Acetylation and ubiquitin-independent proteasomal degradation of p21(Cip1). Mol Cell 16: 839–847 [DOI] [PubMed] [Google Scholar]
- Cheong R, Bergmann A, Werner SL, Regal J, Hoffmann A, Levchenko A (2006) Transient IkappaB kinase activity mediates temporal NF-kappaB dynamics in response to a wide range of tumor necrosis factor-alpha doses. J Biol Chem 281: 2945–2950 [DOI] [PubMed] [Google Scholar]
- Coulombe P, Rodier G, Bonneil E, Thibault P, Meloche S (2004) N-Terminal ubiquitination of extracellular signal-regulated kinase 3 and p21 directs their degradation by the proteasome. Mol Cell Biol 24: 6140–6150 [DOI] [PMC free article] [PubMed] [Google Scholar]
- Courtois G, Gilmore TD (2006) Mutations in the NF-kappaB signaling pathway: implications for human disease. Oncogene 25: 6831–6843 [DOI] [PubMed] [Google Scholar]
- Croy CH, Bergqvist S, Huxford T, Ghosh G, Komives EA (2004) Biophysical characterization of the free IkappaBalpha ankyrin repeat domain in solution. Protein Sci 13: 1767–1777 [DOI] [PMC free article] [PubMed] [Google Scholar]
- Frankenberger M, Pforte A, Sternsdorf T, Passlick B, Baeuerle PA, Ziegler-Heitbrock HW (1994) Constitutive nuclear NF-kappa B in cells of the monocyte lineage. Biochem J 304 (Part 1): 87–94 [DOI] [PMC free article] [PubMed] [Google Scholar]
- Ghosh S, May MJ, Kopp EB (1998) NF-kappa B and Rel proteins: evolutionarily conserved mediators of immune responses. Annu Rev Immunol 16: 225–260 [DOI] [PubMed] [Google Scholar]
- Hoffmann A, Levchenko A, Scott ML, Baltimore D (2002) The IkappaB–NF-kappaB signaling module: temporal control and selective gene activation. Science 298: 1241–1245 [DOI] [PubMed] [Google Scholar]
- Huxford T, Huang DB, Malek S, Ghosh G (1998) The crystal structure of the IkappaBalpha/NF-kappaB complex reveals mechanisms of NF-kappaB inactivation. Cell 95: 759–770 [DOI] [PubMed] [Google Scholar]
- Karin M, Ben-Neriah Y (2000) Phosphorylation meets ubiquitination: the control of NF-[kappa]B activity. Annu Rev Immunol 18: 621–663 [DOI] [PubMed] [Google Scholar]
- Kato T Jr, Delhase M, Hoffmann A, Karin M (2003) CK2 is a C-terminal IkappaB kinase responsible for NF-kappaB activation during the UV response. Mol Cell 12: 829–839 [DOI] [PubMed] [Google Scholar]
- Krappmann D, Scheidereit C (1997) Regulation of NF-kappa B activity by I kappa B alpha and I kappa B beta stability. Immunobiology 198: 3–13 [DOI] [PubMed] [Google Scholar]
- Krappmann D, Wulczyn FG, Scheidereit C (1996) Different mechanisms control signal-induced degradation and basal turnover of the NF-kappaB inhibitor IkappaB alpha in vivo. EMBO J 15: 6716–6726 [PMC free article] [PubMed] [Google Scholar]
- Lin R, Beauparlant P, Makris C, Meloche S, Hiscott J (1996) Phosphorylation of IkappaBalpha in the C-terminal PEST domain by casein kinase II affects intrinsic protein stability. Mol Cell Biol 16: 1401–1409 [DOI] [PMC free article] [PubMed] [Google Scholar]
- Liu CW, Li X, Thompson D, Wooding K, Chang TL, Tang Z, Yu H, Thomas PJ, DeMartino GN (2006) ATP binding and ATP hydrolysis play distinct roles in the function of 26S proteasome. Mol Cell 24: 39–50 [DOI] [PMC free article] [PubMed] [Google Scholar]
- McElhinny JA, Trushin SA, Bren GD, Chester N, Paya CV (1996) Casein kinase II phosphorylates I kappa B alpha at S-283, S-289, S-293, and T-291 and is required for its degradation. Mol Cell Biol 16: 899–906 [DOI] [PMC free article] [PubMed] [Google Scholar]
- Miyamoto S, Chiao PJ, Verma IM (1994) Enhanced I kappa B alpha degradation is responsible for constitutive NF-kappa B activity in mature murine B-cell lines. Mol Cell Biol 14: 3276–3282 [DOI] [PMC free article] [PubMed] [Google Scholar]
- O'Dea EL, Barken D, Peralta RQ, Tran KT, Werner SL, Kearns JD, Levchenko A, Hoffmann A (2007) A homeostatic model of I[kappa]B metabolism to control constitutive NF-[kappa]B activity. Mol Syst Biol 3: 111. [DOI] [PMC free article] [PubMed] [Google Scholar]
- Pando MP, Verma IM (2000) Signal-dependent and -independent degradation of free and NF-kappa B-bound IkappaBalpha. J Biol Chem 275: 21278–21286 [DOI] [PubMed] [Google Scholar]
- Phelps CB, Sengchanthalangsy LL, Huxford T, Ghosh G (2000) Mechanism of I kappa B alpha binding to NF-kappa B dimers. J Biol Chem 275: 29840–29846 [DOI] [PubMed] [Google Scholar]
- Rice NR, Ernst MK (1993) In vivo control of NF-kappa B activation by I kappa B alpha. EMBO J 12: 4685–4695 [DOI] [PMC free article] [PubMed] [Google Scholar]
- Rogers S, Wells R, Rechsteiner M (1986) Amino acid sequences common to rapidly degraded proteins: the PEST hypothesis. Science 234: 364–368 [DOI] [PubMed] [Google Scholar]
- Scherer DC, Brockman JA, Chen Z, Maniatis T, Ballard DW (1995) Signal-induced degradation of I{kappa}B{alpha} requires site-specific ubiquitination. Proc Natl Acad Sci USA 92: 11259–11263 [DOI] [PMC free article] [PubMed] [Google Scholar]
- Schwarz EM, Van Antwerp D, Verma IM (1996) Constitutive phosphorylation of IkappaBalpha by casein kinase II occurs preferentially at serine 293: requirement for degradation of free IkappaBalpha. Mol Cell Biol 16: 3554–3559 [DOI] [PMC free article] [PubMed] [Google Scholar]
- Scott ML, Fujita T, Liou HC, Nolan GP, Baltimore D (1993) The p65 subunit of NF-kappa B regulates I kappa B by two distinct mechanisms. Genes Dev 7: 1266–1276 [DOI] [PubMed] [Google Scholar]
- Sheaff RJ, Singer JD, Swanger J, Smitherman M, Roberts JM, Clurman BE (2000) Proteasomal turnover of p21Cip1 does not require p21Cip1 ubiquitination. Mol Cell 5: 403–410 [DOI] [PubMed] [Google Scholar]
- Tergaonkar V, Bottero V, Ikawa M, Li Q, Verma IM (2003) I{kappa}B kinase-independent I{kappa}B{alpha} degradation pathway: functional NF-{kappa}B activity and implications for cancer therapy. Mol Cell Biol 23: 8070–8083 [DOI] [PMC free article] [PubMed] [Google Scholar]
- Touitou R, Richardson J, Bose S, Nakanishi M, Rivett J, Allday MJ (2001) A degradation signal located in the C-terminus of p21WAF1/CIP1 is a binding site for the C8 alpha-subunit of the 20S proteasome. EMBO J 20: 2367–2375 [DOI] [PMC free article] [PubMed] [Google Scholar]
- Truhlar SM, Torpey JW, Komives EA (2006) Regions of IkappaBalpha that are critical for its inhibition of NF-kappaB. DNA interaction fold upon binding to NF-kappaB. Proc Natl Acad Sci USA 103: 18951–18956 [DOI] [PMC free article] [PubMed] [Google Scholar]
- Van Antwerp DJ, Verma IM (1996) Signal-induced degradation of I(kappa)B(alpha): association with NF-kappaB and the PEST sequence in I(kappa)B(alpha) are not required. Mol Cell Biol 16: 6037–6045 [DOI] [PMC free article] [PubMed] [Google Scholar]
- Werner SL, Barken D, Hoffmann A (2005) Stimulus specificity of gene expression programs determined by temporal control of IKK activity. Science 309: 1857–1861 [DOI] [PubMed] [Google Scholar]
- Zandi E, Chen Y, Karin M (1998) Direct phosphorylation of IkappaB by IKKalpha and IKKbeta: discrimination between free and NF-kappaB-bound substrate. Science 281: 1360–1363 [DOI] [PubMed] [Google Scholar]
Associated Data
This section collects any data citations, data availability statements, or supplementary materials included in this article.
Supplementary Materials
Supplementary Figure 1
Supplementary Figure 2
Supplementary Figure 3
Supplementary Figure 4
Supplementary Figure 5
Supplementary Figure 6
Supplementary Figure 7
Supplementary Figure 8






