Abstract
The Hawaiian Archipelago is the most isolated island system on the planet and has been the subject of evolutionary research for over a century. The largest radiation of species in Hawaii is the Hawaiian Drosophilidae, a group of approximately 1000 species. Dispersal to isolated island systems like Hawaii is rare and the resultant flora and fauna shows high disharmony with mainland communities. The possibility that some lineages may have originated in Hawaii and subsequently ‘escaped’ to diversify on continental landmasses is expected to be rarer still. We present phylogenetic analysis of 134 partially sequenced mitochondrial genomes of Drosophilidae (approx. 1.3 Mb of sequence total) to address major aspects of adaptive radiation and dispersal in Hawaii. We show that the genus Scaptomyza, a group that accounts for approximately one-third of the species-level diversity of Drosophilidae in the Hawaiian Islands, originated in Hawaii, diversified there, and subsequently colonized a number of island and continental landmasses elsewhere on the globe. We propose that a combination of small body size, rapid generation time and unique ecological and physiological adaptations have allowed this genus to effectively disperse and diversify.
Keywords: biogeography, phylogenetics, Hawaii, Scaptomyza, Drosophila
1. Introduction
The Hawaiian Islands, the most isolated archipelago on Earth, are home to thousands of endemic taxa (Wagner et al. 1999; Liebherr & Zimmerman 2000). Although researchers have long studied adaptive radiation of the Hawaiian biota, few have considered the possibility that some lineages may have originated in Hawaii and subsequently ‘escaped’ to diversify on the mainland. First, the great distances involved make such a scenario implausible—traversing nearly 4000 km of open ocean once would appear to be very unlikely and a second migration across such a distance, especially after adapting to life in an island environment, would be hard to envision. Second, the phylogenetic placement of many Hawaiian lineages is poorly understood beyond the basic alpha taxonomic level, making tests of monophyly and phylogenetic relationships within various groups difficult (Liebherr & Zimmerman 2000; Price & Clague 2002). Hawaiian taxa are generally assumed to be monophyletic and sister to morphologically similar mainland species. Two recent examples, one from migratory birds (Filardi & Moyle 2005) and another in the sandalwood family (Harbaugh & Baldwin 2007), suggest that long-distance migration from Hawaii is possible in some taxa.
Mayr (1954) considered remote island systems to be ‘crucibles of evolution’, owing to their associations with adaptation radiations. The largest radiation in Hawaii is the Hawaiian Drosophilidae, a group of approximately 1000 species (Kaneshiro 1997). There are two drosophilid genera present in Hawaii, Drosophila and Scaptomyza. Previous phylogenetic studies indicate these lineages are sister taxa, with the genus Scaptomyza embedded within a larger, paraphyletic Drosophila (Throckmorton 1966; Kambysellis et al. 1995; Russo et al. 1995; Remsen & O'Grady 2002). Throckmorton (1966) suggested that one or two colonizations of Hawaii by Drosophilidae could explain this pattern. However, owing to limited sampling within Scaptomyza, little could be said about evolutionary history within this genus.
The present study incorporates sequence information from 134 partial mitochondrial genomes to establish a robust phylogenetic hypothesis for the Drosophilidae, with a focus on the divergence of the endemic Hawaiian species. This work is of particular relevance owing to the recent publication of 12 complete Drosophila genomes (Drosophila 12 Genomes Consortium 2007) and the interest in expanding genetic and developmental information based on model organisms to related taxa (Markow & O'Grady 2007). Phylogenetic analyses suggest a single colonization of Hawaii by Drosophilidae, followed by divergence of the genera Scaptomyza and Drosophila, and the subsequent dispersal from Hawaii of some members of Scaptomyza. These results prompted us to further examine several anatomical and physiological characteristics of Scaptomyza and their Hawaiian relatives in the genus Drosophila, in the context of dispersal ability.
2. Material and methods
(a) Taxon sampling
Taxa representative of drosophilid diversity were sampled, with particular emphasis on the large genus Drosophila. A total of 134 species placed in 10 genera were sampled. Twenty-five of the currently described species groups in the genus Drosophila were sequenced. Material was obtained from the Tucson Drosophila Stock Center and field collections made by the first author.
(b) DNA sequences and alignment
DNA was extracted from single flies (Qiagen). Polymerase chain reaction conditions were standard for mitochondrial DNA (e.g. Bonacum et al. 2005). Twenty-six primer pairs (Bonacum et al. 2001), some of which were overlapping, were used to amplify roughly 10 kb per taxon. The remainder of the mitochondrial genome was not amplified owing to lack of efficient priming sites or because it evolved too rapidly in the focal taxa to be aligned reliably. All sequences are deposited in GenBank (EU493462–EU494589). Trees generated in this study are deposited in TreeBASE (http://www.treebase.org/treebase/index.html).
(c) Phylogenetic analysis
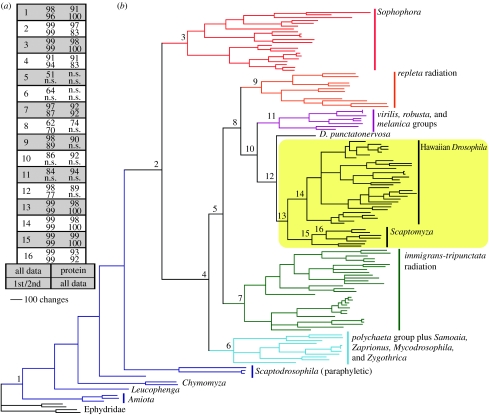
Phylogenetic analyses were performed using maximum parsimony (MP) and Bayesian methods. Parsimony analyses used the heuristic algorithm in PAUP* (Swofford 2005) to conduct 1000 random addition replicates using a tree bisection–reconnection branch swapping. One thousand bootstrap replicates were run to assess support on the parsimony trees. Bayesian analyses included three separate character sets: all sites; protein coding loci only; and the first and second codon positions only. Modeltest (Posada & Crandall 1998) indicated a GTR+G+I model as the best fit in all three data partitions. Two runs, each with four chains, were initiated simultaneously and sampled every 100 generations for 2 500 000 generations in MrBayes v. 3.1.2 (Huelsenbeck & Ronquist 2001; Ronquist & Huelsenbeck 2003). Generally, analyses with fewer characters (e.g. the first and second positions only) showed less support at nodes that were marginally supported in the MP analysis (figure 1).
Figure 1.
Phylogenetic relationships of the family Drosophilidae based on mitochondrial genome sequences. The Hawaiian Drosophilidae, Hawaiian Drosophila plus Scaptomyza, are shown in a yellow box. Other major lineages in this family are shown in red (the subgenus Sophophora), orange (repleta radiation, subgenus Drosophila), green (immigrans-tripunctata radiation, subgenus Drosophila) and shades of blue. Support values for numbered nodes are shown in the chart, (a); MP bootstrap for all sequenced positions (upper left), protein coding regions (upper right) and the first and second codon positions (lower left) are shown with Bayesian posterior probabilities for all data (lower right).
(d) Measurement of flies and mapping of continuous data on the phylogeny
Males were used to estimate body size in millimetres (after Hardy 1965, 1966; Hardy & Kaneshiro 1968, 1969, 1971, 1975; O'Grady et al. 2003). Ancestral state reconstructions of mean body size were done in MacClade v. 4.0 (Maddison & Maddison 2005) using the Trace Continuous option and by minimizing the sum of squared changes on the phylogeny (figure 2). Data on egg to adult development times and temperature-dependent sterility in Hawaiian drosophilids (Markow & O'Grady 2006) was used to determine dispersal ability.
Figure 2.
(a) Mean body size of Hawaiian Drosophila and Scaptomyza species mapped as a continuous character on the phylogenetic relationships of these taxa. Mainland Scaptomyza are highlighted in red. (b) Sticky fruit of Pisonia.
3. Results
Phylogenetic analysis of partial mitochondrial genomes from 134 drosophilid species (over 1.3 Mb of sequence total) is largely congruent with the recently published phylogeny based on 12 complete genome sequences (Drosophila 12 Genomes Consortium 2007). Our results indicate that the Hawaiian Drosophila and the genus Scaptomyza are strongly supported as sister taxa (figure 1), suggesting that a single ancestral colonist generated the impressive diversity of Drosophilidae in Hawaii. Sampling Hawaiian and mainland subgenera of Scaptomyza suggests a far more complex picture than that had previously been proposed. The genus Scaptomyza contains 272 described species, 161 of which are endemic to the Hawaiian Islands. The non-Hawaiian taxa are nested within the Hawaiian Scaptomyza, suggesting that at least one lineage escaped from Hawaii to found the continental taxa (figure 2).
Successful colonist species, such as Drosophila melanogaster, might be expected to share a suite of physiological characteristics including small body size, rapid development time and reliance on widely distributed host plant species. Mapping of body size onto the phylogeny (figure 2) indicates that the initial colonist to the Hawaiian Islands was much smaller (2.5 mm inferred at ancestral node) than many of the extant taxa in either the Scaptomyza (ancestral node=2.5 mm) or Hawaiian Drosophila (ancestral node=3.0 mm) lineages. Although the phylogeny shows multiple independent increases in body size among various lineages of both genera, these increases have taken place less frequently in Scaptomyza and most members of this genus remain smaller than Hawaiian Drosophila species.
The egg to adult development time in Scaptomyza is 15 days (18°C), compared with 23–29 days for Hawaiian Drosophila (Markow & O'Grady 2006). Owing to their smaller size and more rapid development time, Scaptomyza species are able to use smaller, more ephemeral hosts than members of the genus Drosophila (Heed 1968). Such substrates are found in strand habitats and might serve as stepping stones from Hawaii to a continental landmass.
4. Discussion
The Hawaiian Drosophilidae (Drosophila and Scaptomyza) have undergone extensive diversification in the Hawaiian Islands. Phylogenetic analysis of 134 mitochondrial genome sequences indicate that the sister lineage of the Hawaiian Drosophila is the genus Scaptomyza, and that the biogeography of Scaptomyza is unique in that this group originated in Hawaii, diversified there and then dispersed to colonize a number of island and continental landmasses. Several independent lines of biogeographic, physiological and ecological evidence suggest that the genus Scaptomyza may be an excellent candidate for long-distance dispersal across oceans. Examining the geographical distribution of Scaptomyza (Wheeler 1982, 1986) reveals that 161 species (59%) are endemic to Hawaii and another 56 (21%) are present on remote island archipelagos (e.g. Marquesas, Tristan da Cunha). These numbers are underestimates, given that over 100 known, yet undescribed, species have been recorded from Hawaii. Representatives from 16 of the 21 Scaptomyza subgenera are restricted to remote island archipelagos and 13 consist entirely of island endemics.
Species that are able to develop quickly on widespread ephemeral substrates may be more effective colonists than those with specialized oviposition requirements and longer development times. Aside from requiring a smaller oviposition resource, some species of Scaptomyza use widespread host plants. For example, the fruit of endemic Hawaiian papala kepau (Nyctaginaceae: Pisonia brunoniana) has a sticky outer layer (figure 2b) that one species of Scaptomyza uses for oviposition, larval development and pupation (Heed 1968; Magnacca et al. in press). The genus Pisonia is found throughout the Pacific, even on remote seamounts and atolls. Many species of seabirds have been found far out at sea with these sticky Pisonia fruits tangled in their feathers (Whistler 1992). The genus Pisonia is thought to have colonized the Hawaiian Islands at least three, and possibly four, times (Wagner et al. 1999) most likely due to its ability to be carried great distances by migrating birds. These fruits were so effective at snaring birds that the ancient Hawaiians used them to trap forest birds to make their traditional feather capes (Ziegler 2002). It is possible that an ancestor of mainland Scaptomyza may have stowed away on a similar type of fruit.
It is clear that the history of colonization and diversification of Hawaiian Drosophilidae is far more complicated than the previously suggested single colonization and subsequent diversification in situ (O'Grady & Zilversmit 2004; Bonacum et al. 2005). Molecular phylogenetic studies that more thoroughly sample the diversity of species present in the islands, as well as multiple continental relatives, have given a much richer picture of the evolution of this group. As more detailed phylogenetic studies are performed on additional groups of Hawaiian species, it is probable that the histories of other lineages will also reflect multiple colonizations of, or even escapes from, the remote Hawaiian Archipelago.
References
- Bonacum J, DeSalle R, O'Grady P, Oliveira D, Wintermute J, Zilversmit M. New nuclear and mitochondrial primers for systematics and comparative genomics in Drosophilidae. Drosoph. Inf. Serv. 2001;84:201–204. [Google Scholar]
- Bonacum J, O'Grady P.M, Kambysellis M, DeSalle R. Phylogeny and age of diversification of the planitibia species group of the Hawaiian Drosophila. Mol. Phylogenet. Evol. 2005;37:73–82. doi: 10.1016/j.ympev.2005.03.008. doi:10.1016/j.ympev.2005.03.008 [DOI] [PubMed] [Google Scholar]
- Filardi C, Moyle R. Single origin of a pan-Pacific bird group and upstream colonization of Australasia. Nature. 2005;438:216–219. doi: 10.1038/nature04057. doi:10.1038/nature04057 [DOI] [PubMed] [Google Scholar]
- Harbaugh D, Baldwin B. Phylogeny and biogeography of the sandalwoods (Santalum, Santalaceae): repeated dispersals throughout the Pacific. Am. J. Bot. 2007;94:1030–1042. doi: 10.3732/ajb.94.6.1028. [DOI] [PubMed] [Google Scholar]
- Hardy, D. (ed.) 1965 Diptera: Cyclorrhapha II, series Schizophora, section Acalypterae I, family Drosophilidae Insects of Hawaii Honolulu, HI: University of Hawaii Press.
- Hardy D. Descriptions and notes on Hawaiian Drosophilidae (Diptera) Univ. Tex. Publ. 1966;6615:195–244. [Google Scholar]
- Hardy D, Kaneshiro K. New picture-winged Drosophila from Hawaii. Univ. Tex. Publ. Stud. Genet. 1968;6818:171–262. [Google Scholar]
- Hardy D, Kaneshiro K. Descriptions of new Hawaiian Drosophila. Univ. Tex. Publ. Stud. Genet. 1969;6918:39–54. [Google Scholar]
- Hardy D, Kaneshiro K. New picture-winged Drosophila from Hawaii. II. (Drosophilidae, Diptera) Univ. Tex. Publ. Stud. Genet. 1971;7103:151–170. [Google Scholar]
- Hardy D, Kaneshiro K. Studies on Hawaiian Drosophila, modified-mouthparts species no. 1 mitchelli subgroup. Proc. Hawaii. Entomol. Soc. 1975;22:51–55. [Google Scholar]
- Heed W.B. Ecology of the Hawaiian Drosophilidae. Univ. Tex. Publ. 1968;6818:387–419. [Google Scholar]
- Huelsenbeck J.P, Ronquist F. MrBayes: Bayesian inference of phylogenyetic trees. Bioinformatics. 2001;17:754–755. doi: 10.1093/bioinformatics/17.8.754. doi:10.1093/bioinformatics/17.8.754 [DOI] [PubMed] [Google Scholar]
- Kambysellis M.P, Ho K.F, Craddock E.M, Piano F, Parisi M, Cohen J. Pattern of ecological shifts in the diversification of Hawaiian Drosophila inferred from a molecular phylogeny. Curr. Biol. 1995;5:1129–1139. doi: 10.1016/s0960-9822(95)00229-6. doi:10.1016/S0960-9822(95)00229-6 [DOI] [PubMed] [Google Scholar]
- Kaneshiro K.Y. R.C.L. Perkins' legacy to evolutionary research on Hawaiian Drosophilidae, Diptera. Pac. Sci. 1997;51:450–461. [Google Scholar]
- Liebherr J.K, Zimmerman E.C. Insects of Hawaii. University of Hawaii Press; Honolulu, HI: 2000. Hawaiian Carabidae (Coleoptera), part 1: introduction and tribe Platynini. [Google Scholar]
- Maddison, D. & Maddison, W. 2005 MacClade: analysis of phylogeny and character evolution, v. 4. Sunderland, MA: Sinauer Associates.
- Magnacca, K. N., Foote, D. & O'Grady, P. M. In press. A review of the endemic Hawaiian Drosophilidae and their host plants. Zootaxa
- Markow T, O'Grady P.M. Academic Press; London, UK: 2006. Drosophila: a guide to species identification and use. [Google Scholar]
- Markow T, O'Grady P.M. Drosophila biology in the genomic age. Genetics. 2007;177:1269–1276. doi: 10.1534/genetics.107.074112. doi:10.1534/genetics.107.074112 [DOI] [PMC free article] [PubMed] [Google Scholar]
- Mayr E. Change of genetic environment and evolution. In: Huxley J, Hardy A, Ford E, editors. Evolution as a process. Allen & Unwin; London, UK: 1954. pp. 157–180. [Google Scholar]
- O'Grady P, Zilversmit M. Phylogenetic relationships within the haleakalae species group inferred by molecular and morphological characters (Diptera: Drosophilidae) Bishop Mus. Bull. Entomol. 2004;10:117–134. [Google Scholar]
- O'Grady P.M, Kam M, Val F, Perreira W. Revision of the Drosophila mimica subgroup, with descriptions of ten new species. Ann. Entomol. Soc. Am. 2003;96:12–38. doi:10.1603/0013-8746(2003)096[0012:ROTDMS]2.0.CO;2 [Google Scholar]
- Posada D, Crandall K. Modeltest: testing the model of DNA substitution. Bioinformatics. 1998;14:817–818. doi: 10.1093/bioinformatics/14.9.817. doi:10.1093/bioinformatics/14.9.817 [DOI] [PubMed] [Google Scholar]
- Price J.P, Clague D.A. How old is the Hawaiian biota? Geology and phylogeny suggest recent divergence. Proc. R. Soc. B. 2002;269:2429–2435. doi: 10.1098/rspb.2002.2175. doi:10.1098/rspb.2002.2175 [DOI] [PMC free article] [PubMed] [Google Scholar]
- Remsen J, O'Grady P. Phylogeny of Drosophilidae (Diptera), with comments on combined analysis and character support. Mol. Phylogenet. Evol. 2002;24:248–263. doi: 10.1016/s1055-7903(02)00226-9. doi:10.1016/S1055-7903(02)00226-9 [DOI] [PubMed] [Google Scholar]
- Ronquist F, Huelsenbeck J.P. MrBayes 3: Bayesian phylogenetic inference under mixed models. Bioinformatics. 2003;19:1572–1574. doi: 10.1093/bioinformatics/btg180. doi:10.1093/bioinformatics/btg180 [DOI] [PubMed] [Google Scholar]
- Russo C, Takezaki N, Nei M. Molecular phylogeny and divergence times of drosophilid species. Mol. Biol. Evol. 1995;12:391–404. doi: 10.1093/oxfordjournals.molbev.a040214. [DOI] [PubMed] [Google Scholar]
- Swofford, D. 2005 Phylogenetic analysis using parsimony* (*and other methods). Sunderland, MA: Sinauer.
- Throckmorton L.H. The relationships of the endemic Hawaiian Drosophilidae. Univ. Tex. Publ. 1966;3:335–396. [Google Scholar]
- Wagner W.L, Herbst D, Sohmer S. revised edn. University of Hawaii Press; Honolulu, HI: 1999. Manual of the flowering plants of Hawaii. [Google Scholar]
- Wheeler, M. R. 1982 Drosophilidae: a taxonomic overview. In The genetics and biology of Drosophila, vol. 3a (eds M. Ashburner, J. N. Thompson & H. L. Carson), pp. 1–105. London, UK: Academic Press.
- Wheeler, M. R. 1986 Additions to the catalog of the world's Drosophilidae. In The genetics and biology of Drosophila, vol. 3e (eds M. Ashburner, J. N. Thompson & H. L. Carson), pp. 533–565. London, UK: Academic Press.
- Whistler W.A.Flowers of the Pacific island seashore1992University of Hawaii Press; Honolulu, HI [Google Scholar]
- Ziegler A.C. University of Hawaii Press; Honolulu, HI: 2002. Hawaiian natural history, ecology and evolution. [Google Scholar]


