Abstract
Hepatocarcinogenesis is a multi-stage process in which precursor lesions progress into early hepatocellular carcinomas (eHCC) by sequential accumulation of multiple genetic and epigenetic alterations. To decode the molecular events during early stages of liver carcinogenesis, we performed gene expression profiling on cirrhotic (regenerative) and dysplastic nodules (DN) as well as eHCC. Although considerable heterogeneity was observed at the regenerative and dysplastic stages, overall 460 differentially expressed genes were detected between DN and eHCC. Functional analysis of the significant gene set identified the MYC oncogene as a plausible driver gene for malignant conversion of the dysplastic nodules. In addition, gene set enrichment analysis (GSEA) revealed global activation of the MYC up-regulated gene set in eHCC versus dysplasia. Presence of the MYC signature significantly correlated with increased expression of CSN5 as well as with higher overall transcription rate of genes located in the 8q chromosome region. Furthermore, a classifier constructed from MYC target genes could robustly discriminate eHCC from high- and low-grade dysplastic nodules. In conclusion, our study identified unique expression patterns associated with the transition of high-grade dysplastic nodules into early HCC and demonstrated that activation of the MYC transcription signature is strongly associated with the malignant conversion of pre-neoplastic liver lesions.
Introduction
Extensive morphological and molecular evidence indicates that carcinogenesis is a multi-stage process, which frequently follows a dysplasia-adenoma-carcinoma sequence (1, 2). Similarly, hepatocarcinogenesis is a multi-stage process where progression is driven by accumulation of multiple genetic and epigenetic alterations (3). In rodent models, hepatocellular carcinomas (HCC) have been clearly shown to develop from precursor lesions conventionally classified as foci and adenomas (4). Most human HCC evolves on the background of chronic liver diseases and are also preceded by pre-malignant lesions. The current histological classification system divides the hepatic lesions into groups of small and/or large cell dysplastic foci and low- (LGDN) or high-grade dysplastic nodules (HGDN) (diameter < 10 mm) (5). However, diagnosis of the small lesions is difficult, and the probability of malignant transformation could not be clearly determined (6). With the advancement of modern imaging techniques, an increasing number of atypical nodular lesions are encountered in cirrhotic patients leading to a significant diagnostic and therapeutic challenge (7). Over the recent years, considerable efforts have been made to decipher the molecular events of early hepatocarcinogenesis and to discover novel diagnostic markers specific for each of the consecutive phase of the disease (8). Nevertheless, the exact sequence of the molecular events leading to malignant transformation in the pre-neoplastic hepatic lesions is yet to be discovered, and little is known about the possible involvement of different oncogenic pathways in this process.
In the current study, we analyzed gene expression differences between the consecutive stages of hepatocarcinogenesis in order to identify common regulatory mechanisms orchestrating malignant transformation. High-density microarrays were employed to obtain expression profiles of regenerative, low- and high-grade dysplastic nodules as well as early hepatocellular carcinomas (eHCC). Furthermore, a comparative functional genomics approach was applied to assess the transcriptional status of different oncogene-activated expression signatures. Our data demonstrate that induction of MYC target genes occurred ubiquitously during malignant conversion. Moreover, a genomic predictor constructed from cross-species conserved MYC induced genes was able to accurately differentiate HGDN from eHCC with high accuracy. The predictor set was further validated using independent set of dysplastic nodules and eHCC. This large scale genomic profiling is the first study to uncover the potentially critical role of the MYC transcription signature activation in the malignant conversion of pre-neoplastic lesions in human hepatocarcinogenesis.
Materials and Methods
Collection of Human Dysplastic Nodules and Early Hepatocellular Carcinoma Samples
We collected biopsies of forty-nine nodular liver lesions including 24 regenerative (cirrhotic) nodules (CN), 3 low-grade, 12 high-grade dysplastic nodules (DN) and 10 eHCC that were located in explanted livers of ten patients. The freshly removed livers were serially sectioned with 1 cm intervals and any macroscopically identified nodules were dissected out and split in half. Tissue collected for histological analysis was fixed in 6% neutral formalin and processed following standard procedures. The other half was immediately snap-frozen in liquid nitrogen cooled isopentane, embedded in OCT and stored at −80 C°. Histological classification of the lesions was determined by two expert pathologists (L.L. and T.R.) who evaluated each slide according to criteria established by the International Working Party (5). Microvascular invasion was considered present when tumor cells could be identified inside of the lumen. The clinical characteristics of lesions are summarized in Table S1. The majority of the lesions arose in male patients (8/10) on ethanol induced (4/10) cirrhotic background, other tumors were associated with chronic HCV (3/10) or HBV (2/10) hepatitis and one case with alpha-1-antitrypsin deficiency. Four patients also underwent pre-operative chemolipoidisation. The average size of low- and high-grade DN was 5.3±1.5 mm and 9.3±3.3 mm, respectively (P=0.018), and the diameter of HCC was 15.6±8.5 mm (P=0.035 versus HGDN) (Fig. S1). The rate of cell proliferation progressively increased from LGDN to eHCC although the difference in the number of MIB-1-positive cells between eHCC and HGDN did not reach statistical significance (Fig. S1). Vascular invasion with intrahepatic metastases was observed in one eHCC, while four HGDN demonstrated bilirubin and one HGDN iron pigment accumulation (Table S1).
RNA Isolation, Amplification and Microarray Hybridization
The nodular lesions were identified and manually macro-dissected. From each lesion five to ten 8 µm thick frozen sections were cut and lyzed immediately in RNA extraction buffer. Total RNA isolation together with DNase digestion was performed with RNA Easy Mini kit (Qiagen, Valencia, CA). Integrity of RNA was checked with gel electrophoresis. One µg of total RNA was reversed transcribed and linearly amplified with Aminoallyl MessageAmp II kit (Ambion, Austin, TX). Two µg of aminoallyl-UTP modified aRNA product was indirectly labeled with either Cy3 or Cy5 fluorescent dyes. Human Operon v2 oligonucleotide library containing 22K features representing expressed sequences was printed to glass arrays in the Advanced Technology Center (National Cancer Institute, Gaithersburg, MD). aRNA probes were fragmented and hybridized to microarray slides following standard procedures. All samples were hybridized against a common amplified reference RNA pooled from normal liver samples. Experimental duplicates were prepared following a reverse-flour design. Arrays were scanned with a GenePix 4000B laser scanner and image analysis was performed with GenePixPro v5 suite.
Quantitative PCR Analysis
Real-time PCR quantification of mRNA levels of selected markers, HSPA1A, GPC3, FOXM1, HDAC2, MYC, and CSN5 was performed on total RNA samples isolated from the same lesions that were used for expression profiling. All ready-to-use human primers sets were obtained from SuperArray (Frederick, MD). The real-time quantitative PCR (Q-PCR) analysis was performed with ABI PrismTM 7900HT (Applied Biosystems, Foster City, CA) thermal cycler in a 96 well plate. Melting analysis of the PCR products was conducted to validate amplification of the specific product. Expression level of human GAPDH was used as internal reference. Relative gene expression levels were calculated with 2 −ΔΔCT method (9).
Tissue Culture and siRNA Knock-down
Three CSN5-specific siRNAs (CSN5-1, CSN5-2 and CSN5-3siRNA) were designed and tested for growth inhibition in HuH-7 and HepG2 cell lines. 15 nM of siRNAs were complexed with cationic lipids and added to 3 × 103 cells/ well in 96-well plates. CSN5-2siRNA was the most effective in blocking both HuH-7 and HepG2 cell proliferation (68 ± 6.0% and 77 ± 5.1%, respectively) at 4 days after transfection as measured by MTT assay. Negative control (NC) siRNA induced no significant inhibition of HuH-7 and HepG2 cell growth. Real-time RT-PCR analysis confirmed that treatment of HuH-7 cells with 15 nM of CSN5-1, CSN5-2 and CSN5-3siRNA for 24 h resulted in 73 ± 5.1, 80 ± 8.2 and 74 ± 8.1% reduction of target mRNA, respectively, when compared to NCsiRNA treatment. CSN5 mRNA expression in HepG2 cells at 24 h was inhibited by 45 ± 10.1, 46 ± 9.7, and 51 ± 14.3%, respectively. CSN5-2siRNA was selected for further studies.
Microarray Data Analysis
First image spots with diameter less than 10 or more than 300 µm or signal intensity below background intensity for any of the two fluorescent channels were excluded. Only genes with at least four data points out of six experiments in at least two experimental groups were selected for further data analysis. Gene expression values were normalized by median centering log-ratios across all samples. For each spot target per reference intensity ratios were log2 transformed and averaged between duplicate experiments. Differentially expressed genes between histological pre-defined sample groups were identified by performing a two sample t-test with a random variance model to estimate false discovery rate. Selection criteria for individual genes included P<0.001 significance level in the univariate t-test. Hierarchical cluster analysis based on Pearson-correlation distance was performed with Cluster v2.11 and results were visualized with TreeView programs1. For comparative genomic analysis we selected genes represented both on the mouse and the human platform using curated mammalian orthologs from The Jackson Laboratory2. Common genes between human and mouse oncogene specific signatures and early neoplastic data set were matched by Locus Link ID. Non-parametric gene set enrichment analysis was performed with GSEA tool developed by Broad Institute3. Rank metrics were determined performing 1000 random permutations. We tested five class prediction algorithms, including compound covariate predictor (CCP), nearest neighbor (NN), nearest centroid (NC), support vector machines (SVM), and linear discriminator analysis (LDA) from BRB-Arrray Tools4 to differentiate between eHCC and DN using mouse derived MYC signature genes. The training set contained 10 eHCC and 12 DN from our pre-neoplastic set, the independent validation set included 14 HBV related eHCC and 14 DN. To build an optimized classifier list, which could estimate the probability of the identity of a particular sample, we used a leave-one-out cross validation (LOOCV) approach. During the cross-validation step one sample was removed from the analysis and remaining samples were used to identify the most differentially expressed genes between the groups. Based on expression of these genes identity of the left out sample was predicted with a given algorithm. This process was repeated until each sample was left out once. Number of genes in the classifier was varied to provide the highest correct prediction rate in the training set. To estimate accuracy of the prediction model class labels were randomly permuted and LOOCV process was repeated 1000 times. The significance level is the proportion of random permutations that gave a cross-validated error rate no greater than the cross-validated error rate obtained with the real data.
Results
Changes in Global Gene Expression Profiles during Early Hepatocarcinogenesis
We performed detailed transcriptomic profiling of 49 liver lesions including 24 CN, 3 LGDN and 12 HGDN as well as 10 eHCC.RNA isolated from macrodissected lesions was subjected to linear amplification and indirect fluorescent labeling and hybridized to oligonucleotide microarrays containing ~22,000 features representing ~19,000 unique tags. Following data normalization, 12,994 features with at least ten valid expression values across all samples were selected for further analysis. To assess the overall expression differences between the consecutive stages of early hepatocarcinogenesis, we performed hierarchical clustering with 1,632 genes showing at least two fold regulation in more than 10% of the samples. This analysis revealed that most of the eHCC, with exception of two misclassified tumors, clustered together and could be readily differentiated from the remaining samples based on their distinctive expression patterns (Fig. S2A, B). On the other hand, profiles from dysplastic and regenerative stages displayed considerable heterogeneity and often were closer to eHCC rather than to normal livers. Interestingly, the median variance of the expression levels calculated for the 12994 genes was only slightly higher in the HCC group (0.091) than in the dysplastic (0.08) and regenerative nodules (0.062). Also, there were no substantial differences between groups in the number of genes showing two-fold regulations relative to normal liver reference (CN 231, DN 234, eHCC 267), suggesting that transcriptomic differences across the early stages were relatively small.
Stage Related Expression Patterns Identify Early Markers of Neoplastic Progression
To evaluate the presence of unique expression patterns associated with the consecutive stages of HCC formation, we performed a supervised class comparison analysis by classifying samples according to their histology. We focused primarily on two major transition points: (1) from regenerative nodule to low- and high-grade dysplasia and (2) from dysplastic lesions to eHCC. Significant genes (P<0.001) were selected using a two-sample t-test with a random variance model. Comparison of low-grade and high-grade DN with the regenerative nodules yielded 44 and 41 differentially expressed genes, respectively (Fig. 1A). Thirty four of these genes had lower while 51 genes had higher expression levels in dysplastic livers as compared to cirrhotic livers (Table S2A). Functional classification of the significant gene sets based on Gene Ontology (GO) annotations demonstrated that dysplastic lesions were characterized by overrepresentation of genes involved in cell-cell interactions (ITGB4, CYR61, MADCAM1, DSG2) and possessing electron transporter activity (NDUFA1, RP11-217H1, NCF1, PDCL, PLOD1) reaching observed/expected ratios (O/E) 7.52 and 8.17, respectively (Table S3A).
Figure 1.
Expression patterns of genes differentially expressed between the consecutive stages of early human hepatocarcinogenesis. (A) Two-dimensional heat-map represents profiles from eighty-five genes with significantly different expression levels between cirrhotic and dysplastic nodules. (B) Similar heat-map was constructed from the four hundred sixty genes differentially expressed between the dysplastic lesions and the early hepatocellular carcinomas. The figure demonstrates that progression of early hepatocarcinogenesis coincides with increase in the transcriptomic alterations between the consecutive stages. Genes were selected by setting the cut-off level in a univariate t-test to P<0.001. Columns in the heat-maps represent individual samples, rows represent genes. Each cell reflects the log2 transformed expression level of an individual gene in a given sample, as indicated by the color code on the figure. The probability of having the same number of genes by chance was also determined with multivariate test after 1000 random permutations and marked in the legends. (C) Gene connectivity network centered on the MYC transcription factor is identified by the PathwayAssist® tool. Genes differentially expressed between the dysplastic lesions and early hepatocellular carcinomas (Table S2) were used to detect the dominant regulatory networks during malignant transformation. The diagram shows that although MYC itself is not differentially expressed (colored with gray) between the two histological categories, forty-eight of its immediate targets are either significantly more (red color) or less expressed (green color) in eHCC than in liver dysplasia. Grey arrows with blue rectangle represent known transcriptional activation, while purple arrows indicate direct binding between the connected nodes.
Transformation of DN into eHCC was marked by even more pronounced transcriptomic alterations (Fig. 1B). Class comparison identified 144 significantly different genes between LGDN and eHCC, and 282 genes between HGDN and eHCC, with 34 genes being commonly significant in both comparisons. The differentially expressed set contained up- (210) and down-regulated (248) genes in approximately equal abundance (Table S2B). From the structural GO categories (Table S3B), actin cytoskeleton (ARPC3, ENAH, TMSB10, CCT3, PARVB, PLS1, ACTL6A, WASL; O/E=2.35), microtubule (KPNA2, TUBA1B, TUBG1, BIRC5, TUBB3; O/E=7.29), and ribosome (DAP3, RPL24, NPM1, MRPL24, MRPL13, MRLP15, MRLP18; O/E=7.11) related clusters were the most prominently deregulated, and the majority of these genes were more expressed in the eHCC. The functional classification found over-representation of genes encompassing enzymes with monooxygenase activity (CYP51A1, CYP2C8, CYP4A11, CYP1A2, CYP4V2, CYP2C9; O/E=5.09), or implicated in cholesterol, nucleotide and ribonucleotide biosynthesis (Table S3B).
To confirm the microarray results by an independent method and to identify sensitive early markers of malignant conversion in hepatocytic lesions, we validated expression levels of four differentially expressed genes (HSPA1A, GPC3, FOXM1 and HDAC2) by Q-PCR analysis (Fig. S3A–D). The data obtained with microarray and PCR techniques were highly concordant, and all selected markers showed significantly (P<0.05, Student’s t-test) increased expression in eHCC versus dysplastic stage.
Pathway and Gene Set Enrichment Analyses Commonly Implicate MYC transcription Factor as a Potential Regulator of Malignant Conversion
To reveal the dominant intracellular signaling networks in the malignant conversion of dysplastic liver lesions, we performed pathway analysis using 460 genes differentially expressed between dysplastic nodules and carcinomas. Using the PathwayAssist Analysis tool, several connectivity maps were constructed based on the previously reported interactions between members of the significant gene set. The analysis outlined an extensive regulatory network centered on the MYC gene (Fig. 1C). Over-representation of MYC targets among differentially expressed transcripts also favors that MYC activation might be essential for transition to eHCC.
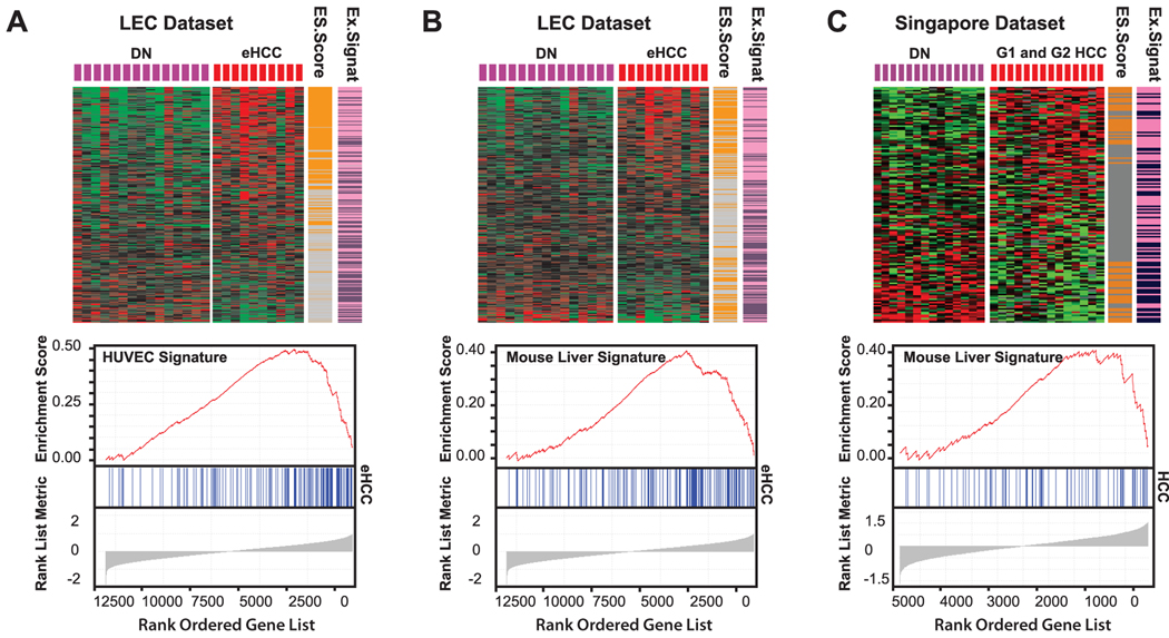
To validate the regulatory role of MYC during malignant conversion, we further interrogated our human pre-neoplastic data set using independent MYC signatures. Previously, we obtained a prominent liver-specific MYC expression signature in a transgenic mouse model (10). In addition, we analyzed MYC signatures derived from human HUVEC cells (11) and human breast epithelial cells (also including RAS target genes; (12). Specificity of the many MYC target genes identified in the HUVEC cells were validated with microarray, Q-PCR and CHIP assays (11), while breast epithelial signature was successfully applied for classification of human lung, breast and ovarian carcinomas (12). Based on the list of curated homologous mouse and human UniGene clusters, we matched corresponding features from the different platforms. Next, the expression of six orthologous oncogene specific signatures, including the MYC up-regulated and down-regulated gene sets identified in transgenic mice and in HUVEC cells as well as RAS up- and down-regulated gene sets detected in the breast epithelial cells, was assessed with gene set enrichment analysis (GSEA; (13)). This non-parametric method calculates enrichment of a signature in a group of samples based on the location of its members in the rank-ordered gene list. We found that both HUVEC derived (ES=0.5, P<0.03) and liver specific (enrichment score, ES=0.4, P<0.05) MYC up-regulated gene sets were significantly enriched in the eHCC versus the dysplastic samples (Fig. 2A, B). In contrast, neither MYC down-regulated sets (Fig. S4A–C) nor RAS up-regulated genes (ES=0.12, P<1) showed enrichment in any group (Table S4A). Family wise error rates (FWER) P values and normalized enrichment score (NES) calculated in the multivariate analysis also suggested enrichment of the MYC up-regulated sets in the carcinomas (Mouse NES=1.46, P<0.15; HUVEC NES=1.53, P<0.08), although they did not reach significance probably due to the small size of the gene sets. In contrast, we could not observe apparent enrichment of any of the down-regulated sets. Furthermore, none of the oncogene dependent signatures displayed enrichment when GSEA was performed to compare dysplastic versus regenerative nodules (data not shown). Together, these results argue convincingly that activation of MYC target genes has a decisive role in the malignant transformation of dysplastic lesions.
Figure 2.
Enrichment analysis of the MYC expression signatures in the early hepatocellular carcinomas. Four MYC regulated gene sets (two up- and two down-regulated) were identified in MYC transgenic mice as well as in human endothelial cells transfected with an adenovirus-MYC vector. Heat maps representing gene expression in the early hepatocarcinogenesis data set (LEC) revealed that both the HUVEC cell line derived (A) and mouse liver derived (B) MYC signatures show increased activation in the early HCC samples versus dysplastic nodules. The liver specific MYC signature displayed similar activation (C) in an independent data set containing dysplastic lesions and early carcinomas from HBV infected patients. Columns in the heat maps represent samples, rows represent log2 transformed expression ratios of individual genes as defined by the color code on the figure. Colored bars (Enrich.) indicate genes with significant core enrichment (orange). Regulation of the gene in the original signatures (Orig) is labeled with pink (up) and dark blue (down). Diagrams also show distribution and enrichment scores of the rank ordered MYC up-regulated genes in HUVEC cell line, LEC and HBV related data sets. Both up-regulated gene sets are significantly enriched in the eHCC compared to the dysplastic nodules.
MYC Up-Regulated Gene Expression Signature Can Distinguish eHCC from Dysplastic Lesions
To test the universal significance of our findings, we performed GSEA on an independent group of 14 DN and 14 eHCC (Grade 1 and 2) samples developed on a background of chronic HBV hepatitis (Fig. 2C). After overlapping the gene sets, we verified that MYC up-regulated gene sets were indeed enriched in eHCC versus hepatic dysplasia. However, the transgenic mouse liver derived specific signature (ES=0.47, P<0.05) displayed the most significant enrichment (Table S4B).
We also tested whether the MYC signature genes could differentiate between hepatic dysplasia and eHCC in a prediction model. Because mouse liver specific signature showed the most consistent enrichment pattern across all early neoplastic data sets, we used these genes to construct a MYC-dependent classifier. Five different supervised prediction algorithms including compound covariate predictor (CCP), nearest neighbor (NN), nearest centroid (NC), support vector machines (SVM), and linear discriminator analysis (LDA) methods were used to build a prediction model, following a leave-one-out cross validation (LOOCV) strategy. The training set included 10 eHCCs and 12 DN from our collection. The optimal classifier, producing the highest correct classification rate in the training set, contained 36 liver specific MYC target genes (Table S5A). Among the classifier genes, ribosomal structural proteins were most abundant (O/E=3.2). The gene list could achieve 82–86% correct classification rate in the training set depending on the algorithm (Table S5B). We also applied the same classifier to the validation set of 14 DN and 14 HCCs (Grade 1 and 2) associated with chronic HBV hepatitis. The prediction rates were somewhat lower in the validation set, but CCP (85%) and SVM (79%) could successfully classify eHCC from DN (Table S5C). These results not only confirmed the almost universal activation of the MYC signature at the early HCC stage but also strongly indicate that the MYC-driven expression signature could be utilized successfully for early cancer diagnosis.
The exact mechanism leading to aberrant activation of MYC and its target genes remains undetermined. In previous studies, frequent DNA copy number aberrations were identified in many cancers including HCC (3). Therefore, we tested whether MYC activation in HCC was due to the copy numbers gain. The effect of regional copy number changes can be inferred by calculating the regional concordance of gene expressions. In this context, we calculated the gene expression differences between DN and eHCC for each cytoband. A total of 30 differentially expressed cytobands were identified (P<0.001, two-sample t-test) (Table S6). As expected, many of the known regions with copy number alterations in HCC (e.g. 1q21-22,6p21, 8q22-24, 11q11-14, 19q13, 20p12; Table S6) were differentially expressed between DN and eHCC. In particular, 1q21-22 and 8q22-24 were overexpressed in eHCC compared to DN (Table S6). The “early stage” copy number gains, especially 8q24 including MYC gene, may play a critical role in the malignant conversion of DN.
Although the mutation status of MYC is known to be involved in cancer development and progression, no mutations in MYC gene were found in the 10 eHCC samples by sequencing analysis (data not shown). However, a recent study has revealed that CSN5, a member of COP9 signalosome, is linked to MYC activation and wound healing signature in breast carcinomas (14). We also observed that CSN5 expression was significantly correlated with the average expression level of the MYC signature (γ = 0.72 P < 1×10−5, Pearson’s correlation test) implying its regulatory role in MYC activation (Fig. 3A). Thus, we examined the association of CSN5 with the malignant conversion of DN. We generated CSN5 regulating signature by inhibiting CSN5 gene expression using siRNA technology. The human HCC cell line HuH-7 was transfected with the CSN5 siRNA, and the differentially expressed genes were identified by gene expression profiling (for details see Methods). 83 genes including CSN5 were identified as putative CSN5 target genes which were significantly down-regulated by CSN5 knock-down (P<0.01, two-sample t-test). The average expression levels of these genes were significantly elevated in eHCC compared to those in DN or CN (P<0.001, two-sample t-test) (Fig. 3B, C). Taken together, these data suggest that CSN5 and MYC activation, possibly caused by copy number gains at 8q, may play a driver role in the malignant conversion of DN to eHCC.
Figure 3.
Correlation of MYC signature with CSN5 expression and 8q amplification score. (A) Expression levels of CSN5 in human pre-neoplastic liver lesions and eHCC showed nearly linear correlation (Pearson r=0.7, P<0.0001) with the MYC signature score. Signature score for each sample was calculated from correlation between expression of signature genes and canonical MYC signature. (B) Heatmap shows the expression profile of the down-regulated genes (n = 83, P<0.01) by CSN5 knock-down experiment. The genes with missing values more than 30% were excluded. Heatmap colors represent relative expression levels (gene-centered) across the samples. (C) Barplot shows the average expression differences (gene-centered) of the down-regulated genes by CSN5 knock-down treatment between CN, DN, and eHCC. Each bar represents mean ± S.E. (*P<0.001, two-sample Student’s t-test).
Discussion
To obtain a comprehensive picture of the global transcriptomic alterations during early steps of human hepatocarcinogenesis, we performed expression profiling of 49 nodular liver lesions ranging from regenerative and dysplastic nodules to eHCC. Our data revealed unique expression patterns associated with the consecutive stages of hepatocarcinogenesis and identified potential markers, such as HSPA1A and CSN5, which may facilitate an early diagnosis of liver cancer. By utilizing the most advanced pathway prediction and comparative genomics analysis tools, we demonstrated that malignant transformation of preneoplastic liver lesions coincides with the universal activation of the MYC regulated expression signature. Moreover, based on a set of liver specific MYC target genes, we were able to construct a genomic prediction model that could successfully differentiate between DN and eHCC.
The role of MYC in hepatocarcinogenesis has been extensively investigated. Chromosome gains at MYC locus are among the most frequently reported genetic abnormalities in advanced human HCCs (3). Amplification of 8q22-24 region is also observed in 40–60% of eHCCs, while it only affects a small percentage of DN (15). A cytogenetic tumor progression model constructed by Poon et al. determined that gains of 8q22-24 are among the earliest genomic events associated with HCC development (16). In animal models, MYC also proved to be a key contributor to hepatic carcinogenesis. Over-expression of MYC in mouse liver results in cellular dysplasia followed by tumor formation (3). Recently, the effect of MYC inactivation has been evaluated in different tetracycline inducible transgenic systems (17). Inactivation of MYC in invasive HCCs led to sustained tumor regression with concomitant proliferation arrest, differentiation and apoptosis of tumor cells (18). T and B-cell lymphomas as well as carcinomas of breast, skin and pancreas also displayed varying degree of MYC oncogene dependence (17). Previously, using a comparative functional genomic approach we established clear molecular relationship between human HCCs and mouse liver tumors arising on a MYC transgenic background. In contrast, expression patterns of ciprofibrate-induced and Acox−/− tumors displayed less similarity to human carcinomas (19). Thus, our current findings implicating MYC as a central mediator of human hepatocarcinogenesis are potentially consistent with a more universal tumorgenesis model where MYC activation is required for maintenance and expansion of transformed cells.
The average expression values of genes located in 8q region were elevated in eHCC and displayed a strong correlation with the presence of the MYC up-regulated signature. Intriguingly, neither we nor other investigators were able to detect a concomitant over-expression of the MYC gene itself (20). Alternatively, MYC activity is known to be affected by post-transcriptional modifications affecting the half-life of the protein. Phosphorylation of the Thr-58 residue in the Myc box I domain (MBI) targets MYC for ubiquitination and consequent proteasosome mediated degradation (21). Mutations of this region are frequently observed in Burkitt lymphomas, and lead to stabilization of MYC as well as to disruption of its pro-apoptotic function (22). However, it is unlikely that direct MYC mutations have a significant role in the early stages of hepatocarcinogenesis as sequencing of the MYC transcript in HCC samples did not reveal any genetic alteration. A member of the COP9 signalosome, CSN5 (alternative symbols JAB1 or COPS5), located at 8q13 locus, regulates activity of the ubiquitin ligase complex (21). Surprisingly, CSN5 proved to be an essential activator of MYC transcriptional activity in non-transformed breast epithelial cells by increasing its turnover (14). In advanced HCC, high expression levels of CSN5 significantly correlated with increase in gene copy numbers (23). Importantly, using comparative genomics analysis we demonstrated that CSN5 overexpression occurred at the early stages of hepatocarcinogenesis and showed a significant association with the presence of the MYC regulated expression signature (Fig. 3). These results are consistent with the notion that CSN5 plays an important role in liver cancer progression by a mechanism involving enhanced transcriptional activation of MYC targets. Fast growing tumors were often characterized by tissue hypoxia resulting in the activation of hypoxia-inducible factors HIF1 and HIF2. The interaction between the HIF and MYC transcription factors is well established and may alternatively explain aberrant activation of the MYC signature (24). Thus, under hypoxic conditions expression of the MYC regulated metabolic genes may provide tumor cells with a significant growth advantage. However, considering the relatively small size of the eHCCs investigated in this study tissue hypoxia is more likely to be a contributing rather than a major cause of MYC activation.
Multiple attempts have been made to identify reliable tissue and serum markers able to differentiate between eHCC and other nodular lesions. Immunohistochemical studies validated HSPA1A (25) and CSN5 (26) as potential biomarkers of eHCC. Our results confirm these findings and indicate a regulatory connection with MYC. Thus, HSPA1A and CSN5 exemplify elements of the MYC signature that have already been detected in previous studies conducted on early hepatocarcinogenesis. We also constructed a 36 MYC gene regulated classifier which could predict the eHCC with 75–85% accuracy. Previously, other groups described that in HBV infected livers a set of “grade-associated” genes could differentiate between LGDN and HGDN as well as eHCC with 100% accuracy (27). The discrepancy between the findings could be in part attributed to the smaller number and the different etiology of the LGDN analyzed in the current study. Still, during the validation of our model using independent samples sets, we demonstrated that the 36 gene signature could be successfully applied to lesions with diverse etiological background. However, the novelty of our approach goes beyond the description of a novel genomic classifier for eHCC. By utilizing a comparative genomic approach we provide comprehensive evidence for the central role of MYC in malignant transformation of pre-neoplastic liver lesions.
In addition to the MYC signature, we also assessed the distribution of other oncogene specific target gene sets, such as RAS and β-catenin. Surprisingly, neither RAS nor β-catenin (own unpublished observations) induced genes showed a significant enrichment in the eHCC samples. Although considerable evidence supports importance of RAS pathway in promoting liver carcinogenesis (28), RAS mutations, which frequently occur in other epithelial malignancies, are almost never detected in HCC (29). Deregulation of the WNT/β-catenin pathway, however, is clearly a hallmark of hepatocellular carcinoma (30), although not detected at the initial stages (31). It is possible that these pathways do not take part in the earliest phase of liver malignant transformation. Alternatively, the lack of cross-species or cross-tissue conservation might be responsible for the lack of RAS and β-catenin signatures in the eHCC data set. We are also cognizant of the fact that transcriptional activity of MYC itself could be regulated by multiple pathways including RAS/RAF/MPAK (32), JAK/STAT, and WNT/β-catenin (33–35) signaling which may result in a significant overlap between the MYC and other oncogene-induced signatures. Similar observations have been made by Sansom et al. who found that the inducible deletion of MYC in APC−/− intestinal epithelial cells leads to loss of β-catenin expression signature together with reversal of APC deficient phenotype (36). Thus, the MYC signature might in part represent common effectors of proliferative stimuli with different origin. Indeed, common induction of several cell cycle related genes was observed in the eHCC in an independent report (37).
Previously, we successfully applied comparative functional genomics tools to identify sub-classes of human HCC with progenitor cell origin (38) and with dominant activation of MET gene (39). Similar analysis conducted on atypical liver nodules confirms the power of this approach and demonstrates a universal transcriptional activation of MYC target genes at the early HCC stage. In conclusion, the combination of genome-wide expression profiling with a comparative genomics approach not only produced a prediction model which could significantly facilitate early diagnosis of liver cancer, but also permitted identification of MYC as a central regulator of malignant transformation in early hepatocarcinogenesis. In the future, this strategy may provide a molecular classification system embracing the full spectra of pre-neoplastic and neoplastic liver lesions, the cellular origin of HCC, and may contribute to the identification of novel diagnostic and therapeutic targets.
Supplementary Material
Acknowledgements
The authors especially thank Dr. Joe W. Grisham for the thoughtful discussion of the manuscript. This study was in part founded by the intramural research program of National Institutes of Health.
Abbreviations
- CN
cirrhotic nodule
- LGDN
low-grade dysplastic nodule
- HGDN
high-grade dysplastic nodule
- eHCC
early hepatocellular carcinoma
- GSEA
gene set enrichment analysis
Footnotes
Data deposition footnote: GEO accession number GSE12443
References
- 1.De Marzo AM, Meeker AK, Zha S, et al. Human prostate cancer precursors and pathobiology. Urology. 2003;62:55–62. doi: 10.1016/j.urology.2003.09.053. [DOI] [PubMed] [Google Scholar]
- 2.Fearon ER, Vogelstein B. A genetic model for colorectal tumorigenesis. Cell. 1990;61:759–767. doi: 10.1016/0092-8674(90)90186-i. [DOI] [PubMed] [Google Scholar]
- 3.Thorgeirsson SS, Grisham JW. Molecular pathogenesis of human hepatocellular carcinoma. Nat Genet. 2002;31:339–346. doi: 10.1038/ng0802-339. [DOI] [PubMed] [Google Scholar]
- 4.Grisham JW. Interspecies comparison of liver carcinogenesis: implications for cancer risk assessment. Carcinogenesis. 1997;18:59–81. doi: 10.1093/carcin/18.1.59. [DOI] [PubMed] [Google Scholar]
- 5.Terminology of nodular hepatocellular lesions. International Working Party. Hepatology. 1995;22:983–993. doi: 10.1016/0270-9139(95)90324-0. [DOI] [PubMed] [Google Scholar]
- 6.Kojiro M, Roskams T. Early hepatocellular carcinoma and dysplastic nodules. Sem Liv Dis. 2005;25:133–142. doi: 10.1055/s-2005-871193. [DOI] [PubMed] [Google Scholar]
- 7.Lencioni R, Cioni D, Della Pina C, Crocetti L, Bartolozzi C. Imaging diagnosis. Sem Liv Dis. 2005;25:162–170. doi: 10.1055/s-2005-871196. [DOI] [PubMed] [Google Scholar]
- 8.Bruix J, Hessheimer AJ, Forner A, Boix L, Vilana R, Llovet JM. New aspects of diagnosis and therapy of hepatocellular carcinoma. Oncogene. 2006;25:3848–3856. doi: 10.1038/sj.onc.1209548. [DOI] [PubMed] [Google Scholar]
- 9.Pfaffl MW, Horgan GW, Dempfle L. Relative expression software tool (REST) for group-wise comparison and statistical analysis of relative expression results in real-time PCR. Nucleic Acids Res. 2002;30:e36. doi: 10.1093/nar/30.9.e36. [DOI] [PMC free article] [PubMed] [Google Scholar]
- 10.Coulouarn C, Gomez-Quiroz LE, Lee JS, et al. Oncogene-specific gene expression signatures at preneoplastic stage in mice define distinct mechanisms of hepatocarcinogenesis. Hepatology. 2006;44:1003–1011. doi: 10.1002/hep.21293. [DOI] [PubMed] [Google Scholar]
- 11.Menssen A, Hermeking H. Characterization of the c-MYC-regulated transcriptome by SAGE: identification and analysis of c-MYC target genes. Proc Natl Acad Sci USA. 2002;99:6274–6279. doi: 10.1073/pnas.082005599. [DOI] [PMC free article] [PubMed] [Google Scholar]
- 12.Bild AH, Yao G, Chang JT, et al. Oncogenic pathway signatures in human cancers as a guide to targeted therapies. Nature. 2006;439:353–357. doi: 10.1038/nature04296. [DOI] [PubMed] [Google Scholar]
- 13.Sweet-Cordero A, Mukherjee S, Subramanian A, et al. An oncogenic KRAS2 expression signature identified by cross-species gene-expression analysis. Nat Genet. 2005;37:48–55. doi: 10.1038/ng1490. [DOI] [PubMed] [Google Scholar]
- 14.Adler AS, Lin M, Horlings H, Nuyten DS, van de Vijver MJ, Chang HY. Genetic regulators of large-scale transcriptional signatures in cancer. Nat Genet. 2006;38:421–430. doi: 10.1038/ng1752. [DOI] [PMC free article] [PubMed] [Google Scholar]
- 15.Zondervan PE, Wink J, Alers JC, et al. Molecular cytogenetic evaluation of virus-associated and non-viral hepatocellular carcinoma: analysis of 26 carcinomas and 12 concurrent dysplasias. J of Pathol. 2000;192:207–215. doi: 10.1002/1096-9896(2000)9999:9999<::AID-PATH690>3.0.CO;2-#. [DOI] [PubMed] [Google Scholar]
- 16.Poon TC, Wong N, Lai PB, Rattray M, Johnson PJ, Sung JJ. A tumor progression model for hepatocellular carcinoma: bioinformatic analysis of genomic data. Gastroenterology. 2006;131:1262–1270. doi: 10.1053/j.gastro.2006.08.014. [DOI] [PubMed] [Google Scholar]
- 17.Arvanitis C, Felsher DW. Conditional transgenic models define how MYC initiates and maintains tumorigenesis. Semin Cancer Biol. 2006;16:313–317. doi: 10.1016/j.semcancer.2006.07.012. [DOI] [PubMed] [Google Scholar]
- 18.Shachaf CM, Kopelman AM, Arvanitis C, et al. MYC inactivation uncovers pluripotent differentiation and tumour dormancy in hepatocellular cancer. Nature. 2004;431:1112–1117. doi: 10.1038/nature03043. [DOI] [PubMed] [Google Scholar]
- 19.Lee JS, Chu IS, Mikaelyan A, et al. Application of comparative functional genomics to identify best-fit mouse models to study human cancer. Nat Genet. 2004;36:1306–1311. doi: 10.1038/ng1481. [DOI] [PubMed] [Google Scholar]
- 20.Chan KL, Guan XY, Ng IO. High-throughput tissue microarray analysis of c-myc activation in chronic liver diseases and hepatocellular carcinoma. Hum Pathol. 2004;35:1324–1331. doi: 10.1016/j.humpath.2004.06.012. [DOI] [PubMed] [Google Scholar]
- 21.Wei N, Deng XW. The COP9 signalosome. Ann Rev Cell Dev Biol. 2003;19:261–286. doi: 10.1146/annurev.cellbio.19.111301.112449. [DOI] [PubMed] [Google Scholar]
- 22.Hemann MT, Bric A, Teruya-Feldstein J, et al. Evasion of the p53 tumour surveillance network by tumour-derived MYC mutants. Nature. 2005;436:807–811. doi: 10.1038/nature03845. [DOI] [PMC free article] [PubMed] [Google Scholar]
- 23.Patil MA, Gutgemann I, Zhang J, et al. Array-based comparative genomic hybridization reveals recurrent chromosomal aberrations and Jab1 as a potential target for 8q gain in hepatocellular carcinoma. Carcinogenesis. 2005;26:2050–2057. doi: 10.1093/carcin/bgi178. [DOI] [PubMed] [Google Scholar]
- 24.Dang CV, Kim JW, Gao P, Yustein J. The interplay between MYC and HIF in cancer. Nat Rev. 2008;8:51–56. doi: 10.1038/nrc2274. [DOI] [PubMed] [Google Scholar]
- 25.Di Tommaso L, Franchi G, Park YN, et al. Diagnostic value of HSP70, glypican 3, and glutamine synthetase in hepatocellular nodules in cirrhosis. Hepatology. 2007;45:725–734. doi: 10.1002/hep.21531. [DOI] [PubMed] [Google Scholar]
- 26.Takami T, Terai S, Yokoyama Y, et al. Human homologue of maid is a useful marker protein in hepatocarcinogenesis. Gastroenterology. 2005;128:1369–1380. doi: 10.1053/j.gastro.2005.03.014. [DOI] [PubMed] [Google Scholar]
- 27.Nam SW, Park JY, Ramasamy A, et al. Molecular changes from dysplastic nodule to hepatocellular carcinoma through gene expression profiling. Hepatology. 2005;42:809–818. doi: 10.1002/hep.20878. [DOI] [PubMed] [Google Scholar]
- 28.Calvisi DF, Ladu S, Gorden A, et al. Ubiquitous activation of Ras and Jak/Stat pathways in human HCC. Gastroenterology. 2006;130:1117–1128. doi: 10.1053/j.gastro.2006.01.006. [DOI] [PubMed] [Google Scholar]
- 29.Challen C, Guo K, Collier JD, Cavanagh D, Bassendine MF. Infrequent point mutations in codons 12 and 61 of ras oncogenes in human hepatocellular carcinomas. J of Hepatol. 1992;14:342–346. doi: 10.1016/0168-8278(92)90181-n. [DOI] [PubMed] [Google Scholar]
- 30.Villanueva A, Newell P, Chiang DY, Friedman SL, Llovet JM. Genomics and signaling pathways in hepatocellular carcinoma. Semin Liv Dis. 2007;27:55–76. doi: 10.1055/s-2006-960171. [DOI] [PubMed] [Google Scholar]
- 31.Park JY, Park WS, Nam SW, et al. Mutations of beta-catenin and AXIN I genes are a late event in human hepatocellular carcinogenesis. Liver Int. 2005;25:70–76. doi: 10.1111/j.1478-3231.2004.0995.x. [DOI] [PubMed] [Google Scholar]
- 32.Sears R, Leone G, DeGregori J, Nevins JR. Ras enhances Myc protein stability. Mol Cell. 1999;3:169–179. doi: 10.1016/s1097-2765(00)80308-1. [DOI] [PubMed] [Google Scholar]
- 33.Liu J, Levens D. Making myc. Curr Top Microbiol Immunol. 2006;302:1–32. doi: 10.1007/3-540-32952-8_1. [DOI] [PubMed] [Google Scholar]
- 34.He TC, Sparks AB, Rago C, et al. Identification of c-MYC as a target of the APC pathway. Science. 1998;281:1509–1512. doi: 10.1126/science.281.5382.1509. [DOI] [PubMed] [Google Scholar]
- 35.Kolligs FT, Bommer G, Goke B. Wnt/beta-catenin/tcf signaling: a critical pathway in gastrointestinal tumorigenesis. Digestion. 2002;66:131–144. doi: 10.1159/000066755. [DOI] [PubMed] [Google Scholar]
- 36.Sansom OJ, Meniel VS, Muncan V, et al. Myc deletion rescues Apc deficiency in the small intestine. Nature. 2007;446:676–679. doi: 10.1038/nature05674. [DOI] [PubMed] [Google Scholar]
- 37.Wurmbach E, Chen YB, Khitrov G, et al. Genome-wide molecular profiles of HCV-induced dysplasia and hepatocellular carcinoma. Hepatology. 2007;45:938–947. doi: 10.1002/hep.21622. [DOI] [PubMed] [Google Scholar]
- 38.Lee JS, Heo J, Libbrecht L, et al. A novel prognostic subtype of human hepatocellular carcinoma derived from hepatic progenitor cells. Nat Med. 2006;12:410–416. doi: 10.1038/nm1377. [DOI] [PubMed] [Google Scholar]
- 39.Kaposi-Novak P, Lee JS, Gomez-Quiroz L, Coulouarn C, Factor VM, Thorgeirsson SS. Met-regulated expression signature defines a subset of human hepatocellular carcinomas with poor prognosis and aggressive phenotype. J of Clin Invest. 2006;116:1582–1595. doi: 10.1172/JCI27236. [DOI] [PMC free article] [PubMed] [Google Scholar]
Associated Data
This section collects any data citations, data availability statements, or supplementary materials included in this article.



