Abstract
SRY and other Sox-type transcription factors are important developmental regulators with various implications in human disease. In this study, we identified Exp4 (exportin 4) as an interaction partner of Sox2 in mouse embryonic stem cells and neural progenitors. We show that, besides its established function in nuclear export, Exp4 acts as a bona fide nuclear import receptor for Sox2 and SRY. Thus, Exp4 is an example of a nuclear transport receptor carrying distinct cargoes into different directions. In contrast to a published study, we observed that the import activity of Imp-α (importin-a) isoforms toward Sox2 is negligible. Instead, we found that Imp9 and the Imp-β/7 heterodimer mediate nuclear import of Sox2 in parallel to Exp4. Import signals for the three pathways overlap and include conserved residues in the Sox2 high-mobility group (HMG) box domain that are also critical for DNA binding. This suggests that nuclear import of Sox proteins is facilitated by several parallel import pathways.
Introduction
Sox proteins are important regulators of different stages in embryonic development such as sex determination, neural development, bone formation, and neural crest development. They share the so-called noncanonical high-mobility group (HMG) box domain, an ∼80–amino acid domain that confers DNA-binding activity and sequence specificity (Lefebvre et al., 2007). Sox2 is required in both embryonic and extra-embryonic tissues; the lack of Sox2 results in peri-implantation lethality (Avilion et al., 2003). Sox2, together with Oct4 and Nanog, is required for embryonic stem (ES) cell self-renewal and pluripotency (Masui et al., 2007) and is one of the factors needed for reprogramming somatic cells into induced pluripotent stem cells (Takahashi and Yamanaka, 2006). Later in development, Sox2 is required for neural progenitor expansion and maintenance (Graham et al., 2003; Ferri et al., 2004), eye development (Taranova et al., 2006), development of tastebuds (Lefebvre et al., 2007), inner ear formation (Kiernan et al., 2005), and development of the trachea and esophagus (Que et al., 2007). Sox2 mutations in humans cause anophthalmia-esophageal-genital syndrome (Williamson et al., 2006). It is believed that Sox proteins, including Sox2, exert their specificity by synergistic binding with other transcription factors to DNA. For Sox2, partners like Oct4, Pax6, and Brn2 have been found (Lefebvre et al., 2007).
In this study, we identified Exp4 (exportin 4) as an interaction partner of Sox2 in mouse ES cells and neural progenitors and show that it serves, besides its established function in nuclear export (Lipowsky et al., 2000; Kurisaki et al., 2006), as a bona fide nuclear import receptor for Sox2 and SRY. In contrast to earlier findings (Yasuhara et al., 2007), we found that the import activity of Imp-α (importin-α) isoforms toward Sox2 is negligible when compared with Exp4. Instead, we observed that Imp9 and the Imp-β/7 heterodimer operate as import mediators of Sox2 in parallel to Exp4, suggesting that regulation of Sox2 function is most likely not dependent on a single nuclear import mechanism. The import signals for the three pathways overlap and include conserved residues in the Sox HMG box domain that are critical for in vivo nuclear localization and DNA binding.
Results and discussion
Exp4 is a novel interaction partner of Sox2
To identify Sox2 interactors by affinity purification, we introduced a Flag-Sox2 transgene into mouse ES cells and isolated individual clones stably expressing the fusion protein. A selected clone expressed Flag-Sox2 protein at ∼30% of the endogenous Sox2 level (Fig. S1 a, bottom left). These cells displayed normal ES cell growth behavior and expressed the ES cell marker Oct4 (Fig. S1 a). We then performed anti-Flag immunoprecipitation experiments with extracts of both Flag-Sox2 and control ES cells and analyzed the bound fractions. One of the predominant Sox2-binding partners, migrating at ∼120 kD (Fig. 1 a), was identified by mass spectrometry as Exp4 (39 unique peptides). We confirmed the identity of Exp4 by Western blotting (not depicted) and showed that endogenous (untagged) Sox2 also interacts with Exp4 (Fig. 1 b). We also analyzed anti-Flag immunoprecipitates from extracts of Flag-Sox2 ES cell–derived neural progenitors (Fig. S1 b; Conti et al., 2005) by mass spectrometry and again found the prominent presence of Exp4 (27 unique peptides), which was confirmed by coimmunoprecipitation of Exp4 with endogenous Sox2 (Fig. 1 c). The addition of Benzonase or ethidium bromide did not abolish the interaction (Fig. 1, b and c), which suggests that binding is independent of DNA.
Figure 1.
Exp4 binds to Sox2. (a) Identification of Exp4 as a Sox2 interaction partner by Flag affinity purification. (top) Flag affinity purifications from Flag-Sox2 (left) or control 46C ES cell extract (right). Eluted fractions were analyzed by SDS-PAGE and silver staining. Bands representing Flag-Sox2 and Exp4 are indicated. (bottom) Anti-Flag immunoblot showing Flag-Sox2 in the eluted fractions. (b) Exp4 coimmunoprecipitated with endogenous Sox2 from ES cell extracts. Where indicated, Benzonase (benzo) or ethidium bromide (EtBr) was added to the extract to test for DNA independence of the Sox2–Exp4 interaction. Input and bound fractions were analyzed by SDS-PAGE and immunoblotting. (c) Exp4 coimmunoprecipitated with endogenous Sox2 as in b, but from neural progenitor cell extracts. (d) Exp4 was coimmunoprecipitated with endogenous Sox2 as in b but with indicated additions. RanGTP disrupted the Sox2–Exp4 interaction, whereas the negative control, Rab6GTP, had no effect. (e) Recombinant Sox2 and Exp4 interact directly. Immobilized GST-Sox2, but not GST-Sox2 mt1 (Fig. 4), binds recombinant Exp4 from an E. coli extract. RanGTP disrupted the GST-Sox2–Exp4 interaction. Input and bound fractions were analyzed by SDS-PAGE and Coomassie staining. IP, immunoprecipitation; MW, molecular weight; wt, wild type.
Exp4 is a nuclear export receptor for eIF5A and the transcription factor SMAD3 (Lipowsky et al., 2000; Kurisaki et al., 2006). It belongs to the superfamily of Ran-regulated nuclear transport receptors, which includes nuclear import mediators (importins) and exportins (Mattaj and Englmeier, 1998; Görlich and Kutay, 1999; Pemberton and Paschal, 2005). Importins bind cargoes at low RanGTP levels in the cytoplasm, facilitate translocation through nuclear pore complexes (NPCs), release their load upon RanGTP binding in the nucleus, and, finally, return to the cytoplasm, where GTP hydrolysis dissociates the Ran–importin complex and allows the importin to bind and import another cargo molecule. Exportins operate in the opposite manner; they bind cargo together with RanGTP in the nucleus and release their cargo upon GTP hydrolysis in the cytoplasm. Surprisingly, the addition of RanGTP almost completely abolished binding of Exp4 to Sox2 (Fig. 1 d), suggesting that Exp4 acts as an importin for Sox2. The effect was specific for Ran, as the Rab6 GTPase did not dissociate the Sox2–Exp4 complex (Fig. 1 d). In line with this observation, activation of the RanGTPase by exogenous RanGTPase-activating protein and RanBP1 (Bischoff and Görlich, 1997) did not disrupt the Sox2–Exp4 interaction (Fig. S1 c).
The observed Sox2–Exp4 binding could have been either direct or mediated by some additional component from the cell extract. Therefore, we tested whether recombinant GST-Sox2 and Exp4 interact within an Escherichia coli extract lacking other components of the nuclear transport machinery. Indeed, GST-Sox2 bound Exp4 in the absence of recombinant RanGTP but not in its presence (Fig. 1 e). Interestingly, a Sox2 mutant (mutant 1 [mt1]; see Fig. 4 a) previously reported to be compromised in import (Yasuhara et al., 2007) did not interact with Exp4 (Fig. 1 e). Thus, Exp4 specifically and directly interacts with Sox2 in an importin-like manner.
Figure 4.
The Exp4-, Imp-β/7-, and Imp9-dependent nuclear import signals overlap. (a) Schematic representation of N- and C-terminal regions of the HMG box domain that have been previously implicated in nuclear localization of Sox2 (Fig. 3 a; Yasuhara et al., 2007). The gray-shaded regions mark basic amino acid residues that were substituted for alanines (marked in red) in mt1, mt2, and mt1.2 (Yasuhara et al., 2007). wt, wild type. (b) Exp4-, Imp-β/7-, and Imp9-mediated Sox2 nuclear import is affected by the previously described Sox2 mutations (Yasuhara et al., 2007). The nuclear import assay was performed as in Fig. 2 c. Note that the GST-Sox2 mutants showed reduced cytoplasmic aggregation in the absence of importins. DNA-staining with DAPI highlights nuclei. (c) GST-Sox2 mt2 but not GST-Sox2 mt1 binds Exp4. The figure shows a GST pull-down from ES cell extracts with GST-Sox2 or the indicated Sox2 mutants. (top) Eluted Exp4 was detected by SDS-PAGE and Western blotting. (bottom) Eluted GST and GST-Sox2 fusions were detected by SDS-PAGE and Coomassie staining. Bar, 25 µm.
Exp4 facilitates nuclear import of Sox2
To test whether Exp4 imports Sox2, we prepared fluorophore-labeled GST-Sox2 for import assays with permeabilized HeLa cells (Adam et al., 1990; Jäkel and Görlich, 1998). In the absence of transport receptors, GST-Sox2 failed to accumulate inside nuclei but precipitated at the cytoplasmic remnants of the permeabilized cells (Fig. 2, a and b), which is similar to other nucleic acid–binding proteins such as histone H1 and ribosomal factors (Jäkel et al., 1999, 2002). However, the addition of Exp4 strongly stimulated nucleoplasmic accumulation of GST-Sox2 (Fig. 2, a and b). Remarkably, Exp4 also suppressed cytoplasmic aggregation of Sox2 (Fig. 2, a and b), which is an effect that appeared to be Exp4 dose dependent (Fig. S2, a and b, compare Exp4 panels) but did not require Ran (Fig. S2 b; see next section). These effects were specific to Exp4, as transportin neither imported GST-Sox2 nor affected Sox2 aggregation (Fig. 2 a). As for all Imp-β–like importins, efficient multiround nuclear import by Exp4 depended on both Ran and energy (Fig. S2 a), reflecting the need for recycling Exp4–RanGTP complexes back into the cytoplasm. Thus, Exp4 is a bona fide importin for Sox2 and mediates a novel nuclear import pathway. So far, only Imp13 from higher eukaryotes and Msn5p from Saccharomyces cerevisiae have been recognized to transport distinct sets of cargoes into opposite directions through the NPC (Mingot et al., 2001; Yoshida and Blobel, 2001). It is now tempting to speculate that any exportin could operate as an importin, provided its affinity for RanGTP in the absence of export cargo is sufficiently high for displacing import substrates into the nucleus. We are currently testing this hypothesis. In contrast to Imp-β but like transportin, Exp4 required RanGTP only to release its import cargo into the nucleus but not to detach from the nuclear side of the NPC (Fig. S2 b, middle and right panels; Ribbeck et al., 1999).
Figure 2.
Exp4, Imp-β/7, and Imp9, but not Imp-β alone or Imp-β/α, facilitate nuclear import of Sox2. The panels show nuclear import of fluorophore-labeled GST-Sox2 (red) and control cargo proteins (green) into nuclei of digitonin-permeabilized HeLa cells with either buffer or the indicated import receptors. All import reactions contained the components of the Ran cycle and an ATP/GTP-replenishing system (see Materials and methods for details). (a) Exp4 imported GST-Sox2 into nuclei of permeabilized cells. The transportin (TRN) substrate GST-M9 was used as an internal specificity control. (b) Imp-β failed to import GST-Sox2, whereas it efficiently imported its substrate Imp-β–binding domain of Imp-a (IBB) fused to the maltose-binding protein (MBP [IBB-MBP]). (c) Apart from Exp4, only Imp-β/7 and Imp9 efficiently imported GST-Sox2. Note that only the cognate import receptors suppressed cytoplasmic aggregation of GST-Sox2. (See also a, b, and d as well as Fig. 4 and Fig. S2 b.) (d) The panel shows GST-Sox2 import by Exp4 compared with the import activity of the indicated Imp-β/α combinations. The Imp-β/α substrate nucleoplasmin (NPL) served as an internal positive control. wt, wild type. Bars, 25 µm.
Imp-β/7 and Imp9 also facilitate nuclear import of Sox2
Cargo binding by importins is highly specific and governed by NLSs. Imp-β either binds its cargoes directly or pairs with Imp-α isoforms that recognize so-called monopartite or bipartite classical NLSs. Previous studies proposed that Sox proteins share a conserved bipartite NLS at the N terminus of the HMG box domain and a monopartite NLS at its C-terminal end (Figs. 3 a and 4 a; Poulat et al., 1995; Südbeck and Scherer, 1997) and that Imp-β/α3 and Imp-β/α5 import Sox2 in neural progenitors (Yasuhara et al., 2007). It was also suggested that Imp-β alone can import Sox2 in undifferentiated ES cells (Yasuhara et al., 2007). Therefore, it was fully unexpected to find Exp4 as a predominant interaction partner (Fig. 1 a) and efficient nuclear import mediator of Sox2 (Fig. 2 a). This situation prompted us to also test other members of the Imp-β superfamily for import activity toward Sox2. Although, in the parallel incubation, Exp4 strongly stimulated nuclear accumulation of GST-Sox2, we found no indication for Imp-β, Imp4, Imp5, Imp7, Imp8, and Imp13 mediating import of the protein (Fig. 2, b and c). However, the Imp-β/7 heterodimer (Jäkel et al., 1999) and Imp9 imported GST-Sox2 into nuclei as efficiently as Exp4 (Fig. 2 c). We obtained virtually identical results using permeabilized ES cells instead of HeLa cells (Fig. S3; see figure legend for the rationale). Thus, Imp9 and the Imp-β/7 heterodimer can facilitate nuclear import of Sox2 in parallel to Exp4. Importantly, just as Exp4, Imp-β/7 and Imp9 markedly reduced cytoplasmic precipitation of GST-Sox2 (Fig. 2 c). We found no evidence for any Imp-α/β combination stimulating Sox2 import, although they all imported the internal positive control, nucleoplasmin (Fig. 2 d). Only when using Imp-α3 and Imp-α4, GST-Sox2 showed slight nucleolar accumulation, which was not seen for endogenous or overexpressed Sox2 (unpublished data) and, thus, probably reflects mislocalized Sox2. In contrast to Exp4, none of the Imp-α/β combinations suppressed cytoplasmic aggregation of GST-Sox2 (Fig. 2 d). In summary, our comprehensive survey identified three import pathways for Sox2, all of which meet the criteria for cognate import receptors, namely stimulation of nuclear import and suppression of import substrate aggregation. In contrast, Imp-β alone and in conjunction with Imp-α isoforms met none of these criteria.
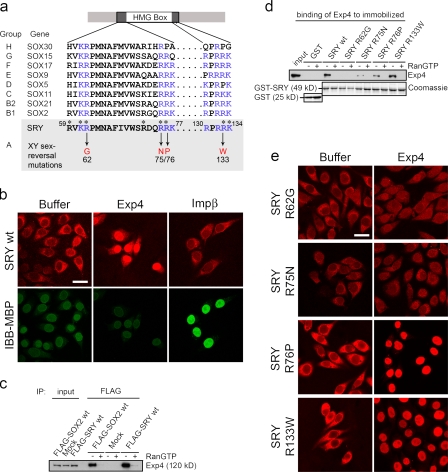
Figure 3.
Exp4 facilitates nuclear import of SRY. (a) Sequence alignment of N- and C-terminal conserved regions of the HMG box domain previously implicated in the nuclear localization of Sox proteins (selected members of all nine subgroups are shown; Poulat et al., 1995; Südbeck and Scherer, 1997). Conserved basic residues are indicated in purple, and basic residues binding DNA in the SRY–DNA complex (Werner et al., 1995; Murphy et al., 2001) are marked with asterisks. Amino acid substitutions of conserved arginines (R62G, R75N, R76P, and R133W) in the HMG box domain of SRY, originally identified in human patients with XY sex reversal (Murphy et al., 2001), are shown in red. (b) Exp4-mediated import of SRY but not IBB-MBP. The import experiment was performed as in Fig. 2 b but with fluorophore-labeled GST-SRY (red). Imp-β imported IBB-MBP but not SRY. wt, wild type. (c) Exp4 was coprecipitated with Flag-SRY in a RanGTP-sensitive manner. The panel shows Flag affinity purifications from extracts of ES cells, which were transiently transfected with the indicated Flag plasmids. Mock refers to the empty control Flag plasmid. Starting material and bound fractions were analyzed by SDS-PAGE and Western blotting. The addition of RanGTP to the extract disrupted the SRY–Exp4 interaction. IP, immunoprecipitation. (d) SRY sex-reversal mutations affected the SRY interaction with Exp4 to different degrees. The panel shows a GST pull-down from ES cell extracts with GST-SRY or the indicated mutants. (top) Eluted Exp4 was detected by SDS-PAGE and Western blotting. (bottom) Eluted GST and GST-SRY fusions were detected by SDS-PAGE and Coomassie staining. The addition of RanGTP to the extract disrupted the SRY–Exp4 interaction as in c. (e) Sex-reversal mutations affected SRY nuclear import by Exp4 to different degrees. The experiment was performed as in b but with the indicated GST-SRY sex-reversal mutants. Only a subset of the SRY mutations compromised Exp4-mediated nuclear import of SRY. Bars, 25 µm.
SRY is imported by Exp4 through conserved residues of its HMG box domain
Of the three import pathways identified, Exp4 represents a novel mediator of nuclear import, and, therefore, it is of interest to know whether Sox2 represents the sole import cargo of this pathway. Thus, we tested whether Exp4 also imports SRY, the prototypic Sox family member (Sinclair et al., 1990), which shares in its HMG box domain 85% identity with Sox2 (Fig. 3 a; Lefebvre et al., 2007) and whose loss of function leads to XY sex reversal in humans (Lefebvre et al., 2007). Indeed, fluorophore-labeled GST-SRY behaved identically to GST-Sox2, showing pronounced nuclear accumulation upon Exp4 addition and nuclear exclusion with cytoplasmic precipitation when only buffer or Imp-β had been added (Fig. 3 b). Consistent with this result, Flag-SRY coimmunoprecipitated Exp4 from ES cell extracts in a RanGTP-sensitive manner (Fig. 3 c).
Interestingly, some SRY mutations in XY females have been reported to impair SRY nuclear localization, with R62G and R75N causing the most drastic defect, whereas R76P and R133W only display a minor (if any) change (Fig. 3 a; Harley et al., 2003). These effects were previously allocated to defects in Imp-β–dependent import (R62G and R133W) or as yet unidentified import pathways (R75N and R76P; Harley et al., 2003). However, as our data argue against a significant contribution of Imp-β to SRY nuclear localization (Fig. 3 b), we tested whether the SRY mutants are compromised in recruiting Exp4 from an ES cell extract. Strikingly, Exp4 binding was completely lost for the R62G mutant and strongly impaired for SRY R75N, whereas SRY R76P retained a reduced Exp4-binding activity (Fig. 3 d). R133W had no detectable effect on Exp4 binding (Fig. 3 d). This correlation with the previously observed localization defects (Harley et al., 2003) was perfectly recapitulated by our nuclear import assays: although Exp4 efficiently facilitated nuclear import of GST-SRY wild type (Fig. 3 b), nuclear import was lost for GST-SRY R62G and GST-SRY R75N but not affected by the R76P or R133W mutation (Fig. 3 e). In summary, our data suggest that Exp4 operates as a nuclear import receptor for Sox family transcription factors and that the Exp4–Sox protein recognition requires residues in the HMG box domain that are conserved in all Sox proteins (Fig. 3 a).
Nuclear import signals for Exp4, Imp-β/7, and Imp9 overlap
Sox2 mutations within the HMG box domain have also been reported to cause localization defects. GST-Sox2 mutants mt1, mt2, and mt1.2 (Fig. 4 a) were compromised in nuclear import when microinjected into the cytoplasm of HeLa cells (Yasuhara et al., 2007). Therefore, we tested whether these mutations affect Sox2 import by Exp4, Imp-β/7, or Imp9. Strikingly, mt1 and mt1.2 completely failed to be imported by any of these pathways, whereas for mt2, only Imp-β/7– and Imp9-mediated import was reduced (Fig. 4 b). In line with these observations, we detected binding of Exp4 only to wild-type Sox2 and mt2, but not to mt1 or mt1.2 (Fig. 4 c). Therefore, the Exp4-dependent import signal involves parts previously shown to be important for Sox2 nuclear localization (Yasuhara et al., 2007) and overlaps with the signal recognized by Imp-β/7 and Imp9. Given that some of the residues necessary for Sox protein import (for example, SRY R75) reside within one of the three α helices of the HMG box domain (Werner et al., 1995; Murphy et al., 2001), it appears that the import signature is not a linear sequence but instead features a three-dimensional structure.
The aforementioned import determinants coincide conspicuously with DNA-binding residues (Fig. 3 a; Werner et al., 1995; Murphy et al., 2001). Thus, mutations of these residues such as those found in SRY-dependent sex-reversal conditions have at least two consequences. First, they directly inhibit DNA binding of the affected Sox protein and thereby reduce Sox-dependent transcriptional activity. Second, they inhibit its import, which aggravates this effect. Residues directly binding to DNA also appear to cause the observed cytoplasmic aggregation of Sox proteins, as the respective Sox2 mutations reduced precipitation in the absence of cognate importins (Fig. 4 b). The mutations also compromised import (Fig. 4 b), and, therefore, we propose that Exp4, Imp-β/7, and Imp9 act as chaperones for the exposed polycationic DNA-binding domain of Sox2 to prevent potentially deleterious aggregation with polyanions such as RNA (Jäkel et al., 2002). Given this important function, it is not surprising that all cognate importins identified in this study recognize similar features of Sox2.
Sox2-dependent transcription is essential at different stages of embryonic development, including the maintenance of the inner cell mass, from which ES cells are derived (Avilion et al., 2003), and neural progenitor expansion (Ferri et al., 2004). A recent study proposed that selective up-regulation of Imp-α3 and Imp-α5 would trigger the differentiation of ES cells into neural progenitors by mediating import of certain transcription factors such as Sox2 (Yasuhara et al., 2007). Our finding that the import activity of Imp-α isoforms toward Sox2 is negligible compared with that of Exp4, Imp9, or the Imp-β/7 dimer argues against the scenario that up-regulated Imp-α isoforms facilitate nuclear localization of Sox2 during neural differentiation. Instead, our data are in agreement with the observation that Imp-α5–deficient mice undergo normal brain development (Shmidt et al., 2007). It was suggested that up-regulated Imp-α4 expression may compensate for the loss of Imp-α5 (Shmidt et al., 2007); however, we found no supporting evidence for Sox2 import activity of any Imp-α isoform (Fig. 2 d). Sox2 does not rely on a single nuclear import pathway but can use three pathways, all of whose import mediators are expressed in ES cells (Fig. 1 and not depicted). At least Imp-β/7 and Imp9 import essential mass proteins such as histones and ribosomal proteins (Jäkel et al., 1999, 2002; Mühlhäusser et al., 2001); thus, they should represent constitutive import pathways that do not become limiting under physiological conditions. Whether other transcription factors required for neural differentiation can also access multiple, possibly constitutive import pathways remains to be tested. At least for Sox2, it appears very unlikely that import regulation occurs by up- or down-regulating a specific nuclear import pathway. With a single known exception (Exp6, having only one substrate in Xenopus laevis oocytes and eggs; Bohnsack et al., 2006), regulation of transport is achieved by modifying the cargo, which is a strategy that does not affect myriads of other cargoes depending on the same pathway (Kaffman and O'Shea, 1999). If regulation of nucleocytoplasmic distribution plays a role in Sox protein function, we would expect it to follow the aforementioned paradigm.
Materials and methods
Antibodies and cell culture
Anti-Exp4 antibodies (Figs. 1 c, 3, and 4) against residues 1,015–1,150 of the Xenopus protein were raised in rabbits and affinity purified via the antigen. For other figures (Fig. 1, b and d, and Fig. S1 c), commercial anti-Exp4 was used (V-18; Santa Cruz Biotechnology, Inc.). Other antibodies were against Flag (M2; Sigma-Aldrich), Sox2 (Millipore), Oct3/4 (Santa Cruz Biotechnology, Inc.), nestin, and RC2 (Developmental Studies Hybridoma Bank).
Mouse 46C ES cells (provided by A. Smith, Wellcome Trust Centre for Stem Cell Research, Cambridge, England, UK; Ying et al., 2003) and derivatives were grown under standard conditions (Yasuhara et al., 2007). Flag-Sox2 46C ES cells were generated by electroporation of a 2× Flag-tagged murine Sox2 under the control of the CAG (CMV early enhancer/chicken β-actin/globin) promoter followed by neomycin selection (pCBA vector provided by A. Tang, Medical Research Council Clinical Sciences Centre, London, England, UK). Differentiation into neural progenitors and immunostaining were performed as described previously (Conti et al., 2005). HeLa cells were grown under standard conditions (Kurisaki et al., 2006). Lipofectamine 2000 (Invitrogen) was used for transient transfections.
Preparative Flag-Sox2 purification and mass spectrometry
Flag-Sox2 ES cell or neural progenitor nuclear extract (20 mM Hepes, pH 7.6, 10% [wt/vol] glycerol, 100 mM KCl, 1.5 mM MgCl2, 0.2 mM EDTA, and 1× complete protease inhibitor [Roche]) was incubated with anti-Flag M2 agarose beads (Sigma-Aldrich). Bound material was eluted with a Flag-tripeptide (Sigma-Aldrich) and analyzed by SDS-PAGE and silver staining. Mass spectrometrical analysis was performed on a capillary liquid chromatography system (NanoflowLC-MS/MS 1100 series; Agilent Technologies) coupled to a mass spectrometer (LTQ-Orbitrap; Thermo Fisher Scientific). Data analysis was performed as described previously (Sanchez et al., 2007).
Bacterial protein expression and purification
GST fusions of human SRY (subcloned into a modified pGEX-6P-1 plasmid; GE Healthcare; DNA construct provided by V. Harley, Human Molecular Genetics Laboratory, Clayton, Australia) and chicken Sox2 (both C-terminally His6 tagged; DNA construct provided by Y. Yoneda, Osaka University, Osaka, Japan) were expressed in a protease-deficient E. coli strain and purified by nickel chelate affinity and gel filtration chromatography. The gel filtration step was essential to keep the background fluorescence in import assays sufficiently low to assess specific import effects. Alexa Fluor 488– and 568–maleimide labeling was performed essentially as previously described (Jäkel and Görlich, 1998). Other recombinant proteins were prepared as previously described (Pollard et al., 1996; Jäkel and Görlich, 1998; Köhler et al., 1999; Lipowsky et al., 2000; Dean et al., 2001; Mingot et al., 2001; Jäkel et al., 2002; Ribbeck and Görlich, 2002). Expression plasmids for human Imp-α isoforms were provided by M. Köhler (University of Kiel, Kiel, Germany) and E. Hartmann (University of Lübeck, Lübeck, Germany).
Immunoprecipitations and binding assays
ES cell or neural progenitor nuclear extract was incubated with protein A–Sepharose (GE Healthcare) and anti-Sox2 antibody or control rabbit IgG (Santa Cruz Biotechnology, Inc.) or with anti-Flag M2-agarose (Sigma-Aldrich). Elution was performed with SDS sample buffer. Where indicated, 5 U/ml Benzonase (EMD), 25 µg/ml ethidium bromide, 3–5 µM RanQ69L, 5 µM Rab6 (provided by A. Akhmanova, Erasmus Medical Center, Rotterdam, Netherlands), 1 mM GTP, 12 µM RanGTPase-activating protein, or 6 µM RanBP1 was added.
GST pull-downs were performed by incubating GST-Sox2 bound to glutathione–Sepharose 4B (GE Healthcare) with an ES cell nuclear extract or 1 µM mouse Exp4-spiked E. coli lysate (50 mM Tris, pH 7.5, 50 mM NaCl, 2 mM Mg-acetate, 1 mM DTT, and 0.005% digitonin) in the presence of an ATP/GTP-regenerating system and, if indicated, 3 µM RanGTP. Bound proteins were eluted with SDS sample buffer and analyzed by immunoblotting and/or Coomassie staining.
Import assays
Import assays were performed essentially as described previously (Adam et al., 1990; Jäkel and Görlich, 1998). Unless otherwise noted, import mixes contained 1 µM of import cargoes and 1 µM of transport receptors (2 µM for Imp-α isoforms). Where indicated, the energy dependence of nuclear import was tested by replacing the energy-regenerating system with 0.1 U/µl apyrase (Sigma-Aldrich). Fixed samples were mounted in Vectashield (Vector Laboratories); imaging was performed with a confocal laser-scanning microscope system (SP5; Leica) using the 405-, 488-, and 561-nm laser lines and a 63× NA 1.4 Plan-Apochromat oil objective (Leica). Confocal imaging was vital to minimize blurring of the strong cytoplasmic signal into nuclear regions. Figures were assembled in Photoshop or Illustrator (Adobe).
Online supplemental material
Fig. S1 shows the characterization of Flag-Sox2 ES cells and neural progenitor cells. Fig. S2 shows Ran and energy dependence of Exp4-mediated nuclear import of Sox2. Fig. S3 shows that Exp4, Imp-β/7, and Imp9 also mediate nuclear import of Sox2 in permeabilized ES cells. Online supplemental material is available at http://www.jcb.org/cgi/content/full/jcb.200810106/DC1.
Acknowledgments
We thank Drs. Vincent Harley, Yoshihiro Yoneda, Matthias Köhler, Enno Hartmann, Amy Tang, Anna Akhmanova, and Austin Smith for providing reagents. We also thank Dr. Laura Riolobos for advice on import assays, Dr. Steffen Frey for helpful comments on the manuscript, and Danilo Deichsel and Heinz-Jürgen Dehne for excellent technical assistance.
The Rottier laboratory is supported by the Sophia Foundation for Medical Research (SSWO project no. 413), and the Poot laboratory is supported by a Vidi grant from the Nederlandse Organisatie voor Wetenschappelijk Onderzoek. Work in the Görlich laboratory is funded by the Max-Planck-Gesellschaft. T. Güttler was also supported by fellowships from the Boehringer Ingelheim Fonds and the Alfried Krupp Foundation.
Footnotes
Abbreviations used in this paper: ES, embryonic stem; HMG, high-mobility group; IBB, Imp-β–binding domainof Imp-α; MBP, maltose-binding protein; NPC, nuclear pore complex.
References
- Adam S.A., Marr R.S., Gerace L. 1990. Nuclear protein import in permeabilized mammalian cells requires soluble cytoplasmic factors.J. Cell Biol. 111:807–816 [DOI] [PMC free article] [PubMed] [Google Scholar]
- Avilion A.A., Nicolis S.K., Pevny L.H., Perez L., Vivian N., Lovell-Badge R. 2003. Multipotent cell lineages in early mouse development depend on SOX2 function.Genes Dev. 17:126–140 [DOI] [PMC free article] [PubMed] [Google Scholar]
- Bischoff F.R., Görlich D. 1997. RanBP1 is crucial for the release of RanGTP from importin beta-related nuclear transport factors.FEBS Lett. 419:249–254 [DOI] [PubMed] [Google Scholar]
- Bohnsack M.T., Stuven T., Kuhn C., Cordes V.C., Görlich D. 2006. A selective block of nuclear actin export stabilizes the giant nuclei of Xenopus oocytes.Nat. Cell Biol. 8:257–263 [DOI] [PubMed] [Google Scholar]
- Conti L., Pollard S.M., Gorba T., Reitano E., Toselli M., Biella G., Sun Y., Sanzone S., Ying Q.L., Cattaneo E., Smith A. 2005. Niche-independent symmetrical self-renewal of a mammalian tissue stem cell.PLoS Biol. 3:e283. [DOI] [PMC free article] [PubMed] [Google Scholar]
- Dean K.A., von Ahsen O., Görlich D., Fried H.M. 2001. Signal recognition particle protein 19 is imported into the nucleus by importin 8 (RanBP8) and transportin.J. Cell Sci. 114:3479–3485 [DOI] [PubMed] [Google Scholar]
- Ferri A.L., Cavallaro M., Braida D., Di Cristofano A., Canta A., Vezzani A., Ottolenghi S., Pandolfi P.P., Sala M., DeBiasi S., Nicolis S.K. 2004. Sox2 deficiency causes neurodegeneration and impaired neurogenesis in the adult mouse brain.Development. 131:3805–3819 [DOI] [PubMed] [Google Scholar]
- Görlich D., Kutay U. 1999. Transport between the cell nucleus and the cytoplasm.Annu. Rev. Cell Dev. Biol. 15:607–660 [DOI] [PubMed] [Google Scholar]
- Graham V., Khudyakov J., Ellis P., Pevny L. 2003. SOX2 functions to maintain neural progenitor identity.Neuron. 39:749–765 [DOI] [PubMed] [Google Scholar]
- Harley V.R., Layfield S., Mitchell C.L., Forwood J.K., John A.P., Briggs L.J., McDowall S.G., Jans D.A. 2003. Defective importin beta recognition and nuclear import of the sex-determining factor SRY are associated with XY sex-reversing mutations.Proc. Natl. Acad. Sci. USA. 100:7045–7050 [DOI] [PMC free article] [PubMed] [Google Scholar]
- Jäkel S., Görlich D. 1998. Importin beta, transportin, RanBP5 and RanBP7 mediate nuclear import of ribosomal proteins in mammalian cells.EMBO J. 17:4491–4502 [DOI] [PMC free article] [PubMed] [Google Scholar]
- Jäkel S., Albig W., Kutay U., Bischoff F.R., Schwamborn K., Doenecke D., Görlich D. 1999. The importin beta/importin 7 heterodimer is a functional nuclear import receptor for histone H1.EMBO J. 18:2411–2423 [DOI] [PMC free article] [PubMed] [Google Scholar]
- Jäkel S., Mingot J.M., Schwarzmaier P., Hartmann E., Görlich D. 2002. Importins fulfil a dual function as nuclear import receptors and cytoplasmic chaperones for exposed basic domains.EMBO J. 21:377–386 [DOI] [PMC free article] [PubMed] [Google Scholar]
- Kaffman A., O'Shea E.K. 1999. Regulation of nuclear localization: a key to a door.Annu. Rev. Cell Dev. Biol. 15:291–339 [DOI] [PubMed] [Google Scholar]
- Kiernan A.E., Pelling A.L., Leung K.K., Tang A.S., Bell D.M., Tease C., Lovell-Badge R., Steel K.P., Cheah K.S. 2005. Sox2 is required for sensory organ development in the mammalian inner ear.Nature. 434:1031–1035 [DOI] [PubMed] [Google Scholar]
- Köhler M., Speck C., Christiansen M., Bischoff F.R., Prehn S., Haller H., Görlich D., Hartmann E. 1999. Evidence for distinct substrate specificities of importin alpha family members in nuclear protein import.Mol. Cell. Biol. 19:7782–7791 [DOI] [PMC free article] [PubMed] [Google Scholar]
- Kurisaki A., Kurisaki K., Kowanetz M., Sugino H., Yoneda Y., Heldin C.H., Moustakas A. 2006. The mechanism of nuclear export of Smad3 involves exportin 4 and Ran.Mol. Cell. Biol. 26:1318–1332 [DOI] [PMC free article] [PubMed] [Google Scholar]
- Lefebvre V., Dumitriu B., Penzo-Mendez A., Han Y., Pallavi B. 2007. Control of cell fate and differentiation by Sry-related high-mobility-group box (Sox) transcription factors.Int. J. Biochem. Cell Biol. 39:2195–2214 [DOI] [PMC free article] [PubMed] [Google Scholar]
- Lipowsky G., Bischoff F.R., Schwarzmaier P., Kraft R., Kostka S., Hartmann E., Kutay U., Görlich D. 2000. Exportin 4: a mediator of a novel nuclear export pathway in higher eukaryotes.EMBO J. 19:4362–4371 [DOI] [PMC free article] [PubMed] [Google Scholar]
- Masui S., Nakatake Y., Toyooka Y., Shimosato D., Yagi R., Takahashi K., Okochi H., Okuda A., Matoba R., Sharov A.A., et al. 2007. Pluripotency governed by Sox2 via regulation of Oct3/4 expression in mouse embryonic stem cells.Nat. Cell Biol. 9:625–635 [DOI] [PubMed] [Google Scholar]
- Mattaj I.W., Englmeier L. 1998. Nucleocytoplasmic transport: the soluble phase.Annu. Rev. Biochem. 67:265–306 [DOI] [PubMed] [Google Scholar]
- Mingot J.M., Kostka S., Kraft R., Hartmann E., Görlich D. 2001. Importin 13: a novel mediator of nuclear import and export.EMBO J. 20:3685–3694 [DOI] [PMC free article] [PubMed] [Google Scholar]
- Mühlhäusser P., Muller E.C., Otto A., Kutay U. 2001. Multiple pathways contribute to nuclear import of core histones.EMBO Rep. 2:690–696 [DOI] [PMC free article] [PubMed] [Google Scholar]
- Murphy E.C., Zhurkin V.B., Louis J.M., Cornilescu G., Clore G.M. 2001. Structural basis for SRY-dependent 46-X,Y sex reversal: modulation of DNA bending by a naturally occurring point mutation.J. Mol. Biol. 312:481–499 [DOI] [PubMed] [Google Scholar]
- Pemberton L.F., Paschal B.M. 2005. Mechanisms of receptor-mediated nuclear import and nuclear export.Traffic. 6:187–198 [DOI] [PubMed] [Google Scholar]
- Pollard V.W., Michael W.M., Nakielny S., Siomi M.C., Wang F., Dreyfuss G. 1996. A novel receptor-mediated nuclear protein import pathway.Cell. 86:985–994 [DOI] [PubMed] [Google Scholar]
- Poulat F., Girard F., Chevron M.P., Goze C., Rebillard X., Calas B., Lamb N., Berta P. 1995. Nuclear localization of the testis determining gene product SRY.J. Cell Biol. 128:737–748 [DOI] [PMC free article] [PubMed] [Google Scholar]
- Que J., Okubo T., Goldenring J.R., Nam K.T., Kurotani R., Morrisey E.E., Taranova O., Pevny L.H., Hogan B.L. 2007. Multiple dose-dependent roles for Sox2 in the patterning and differentiation of anterior foregut endoderm.Development. 134:2521–2531 [DOI] [PMC free article] [PubMed] [Google Scholar]
- Ribbeck K., Görlich D. 2002. The permeability barrier of nuclear pore complexes appears to operate via hydrophobic exclusion.EMBO J. 21:2664–2671 [DOI] [PMC free article] [PubMed] [Google Scholar]
- Ribbeck K., Kutay U., Paraskeva E., Görlich D. 1999. The translocation of transportin-cargo complexes through nuclear pores is independent of both Ran and energy.Curr. Biol. 9:47–50 [DOI] [PubMed] [Google Scholar]
- Sanchez C., Sanchez I., Demmers J.A., Rodriguez P., Strouboulis J., Vidal M. 2007. Proteomics analysis of Ring1B/Rnf2 interactors identifies a novel complex with the Fbxl10/Jhdm1B histone demethylase and the Bcl6 interacting corepressor.Mol. Cell. Proteomics. 6:820–834 [DOI] [PubMed] [Google Scholar]
- Shmidt T., Hampich F., Ridders M., Schultrich S., Hans V.H., Tenner K., Vilianovich L., Qadri F., Alenina N., Hartmann E., et al. 2007. Normal brain development in importin-alpha5 deficient-mice.Nat. Cell Biol. 9:1337–1338 [DOI] [PubMed] [Google Scholar]
- Sinclair A.H., Berta P., Palmer M.S., Hawkins J.R., Griffiths B.L., Smith M.J., Foster J.W., Frischauf A.M., Lovell-Badge R., Goodfellow P.N. 1990. A gene from the human sex-determining region encodes a protein with homology to a conserved DNA-binding motif.Nature. 346:240–244 [DOI] [PubMed] [Google Scholar]
- Südbeck P., Scherer G. 1997. Two independent nuclear localization signals are present in the DNA-binding high-mobility group domains of SRY and SOX9.J. Biol. Chem. 272:27848–27852 [DOI] [PubMed] [Google Scholar]
- Takahashi K., Yamanaka S. 2006. Induction of pluripotent stem cells from mouse embryonic and adult fibroblast cultures by defined factors.Cell. 126:663–676 [DOI] [PubMed] [Google Scholar]
- Taranova O.V., Magness S.T., Fagan B.M., Wu Y., Surzenko N., Hutton S.R., Pevny L.H. 2006. SOX2 is a dose-dependent regulator of retinal neural progenitor competence.Genes Dev. 20:1187–1202 [DOI] [PMC free article] [PubMed] [Google Scholar]
- Werner M.H., Huth J.R., Gronenborn A.M., Clore G.M. 1995. Molecular basis of human 46X,Y sex reversal revealed from the three-dimensional solution structure of the human SRY-DNA complex.Cell. 81:705–714 [DOI] [PubMed] [Google Scholar]
- Williamson K.A., Hever A.M., Rainger J., Rogers R.C., Magee A., Fiedler Z., Keng W.T., Sharkey F.H., McGill N., Hill C.J., et al. 2006. Mutations in SOX2 cause anophthalmia-esophageal-genital (AEG) syndrome.Hum. Mol. Genet. 15:1413–1422 [DOI] [PubMed] [Google Scholar]
- Yasuhara N., Shibazaki N., Tanaka S., Nagai M., Kamikawa Y., Oe S., Asally M., Kamachi Y., Kondoh H., Yoneda Y. 2007. Triggering neural differentiation of ES cells by subtype switching of importin-alpha.Nat. Cell Biol. 9:72–79 [DOI] [PubMed] [Google Scholar]
- Ying Q.L., Stavridis M., Griffiths D., Li M., Smith A. 2003. Conversion of embryonic stem cells into neuroectodermal precursors in adherent monoculture.Nat. Biotechnol. 21:183–186 [DOI] [PubMed] [Google Scholar]
- Yoshida K., Blobel G. 2001. The karyopherin Kap142p/Msn5p mediates nuclear import and nuclear export of different cargo proteins.J. Cell Biol. 152:729–740 [DOI] [PMC free article] [PubMed] [Google Scholar]




