Abstract
WASP family proteins are key players for connecting multiple signaling pathways to F-actin polymerization. To dissect the highly integrated signaling pathways controlling WASP activity, we identified a Rac protein that binds to the GTPase binding domain of WASP. Using two-hybrid and FRET-based functional assays, we identified RacC as a major regulator of WASP. RacC stimulates F-actin assembly in cell-free systems in a WASP-dependent manner. A FRET-based microscopy approach showed local activation of RacC at the leading edge of chemotaxing cells. Cells overexpressing RacC exhibit a significant increase in the level of F-actin polymerization upon cAMP stimulation, which can be blocked by a phosphatidylinositol (PI) 3-kinase inhibitor. Membrane translocation of PI 3-kinase and PI 3,4,5-trisphosphate reporter is absent in racC null cells. Cells overexpressing dominant negative RacC mutants and racC null cells move at a significantly slower speed and show a poor directionality during chemotaxis. Our results suggest that RacC plays an important role in PI 3-kinase activation and WASP activation for dynamic regulation of F-actin assembly during Dictyostelium chemotaxis.
Reorganization of cortical F-actin is regulated by a highly integrated signaling cascade that transduces extracellular stimuli to the actin filaments. Rho family small GTPases are known to play important roles in this signaling cascade (1). Although Rac and Cdc42 are known to be essential for cell movement including chemotaxis, the downstream molecules of Rho GTPases involved directly in actin filament reorganization were not clear until the WASP protein family was identified (2, 3). These proteins have been the subject of a great deal of attention as the link between the small GTPases and the actin cytoskeleton. Recently, a broad spectrum of interactions of WASP with other proteins has been discovered, suggesting that WASP plays an important role in integrating signaling and cytoskeletal structure in cells (4, 5). In mammalian cells, the N-terminal WASP homology 1 domain of WASP binds to WASP-interacting protein (6), CR16 (7), and WICH (8), all of which regulate the polymerization and redistribution of the actin cytoskeleton. A GTPase binding domain (GBD2/CRIB) and basic (B) domain binds to the active form of Cdc42 and phosphatidylinositides, respectively (9). The proline-rich segment of WASP interacts with a number of proteins containing SH3 domains including the adaptor proteins Grb2, Nck, PST-PIP, Fyn, c-Src, Fgr, and profilin (10). Verprolin (V) and acidic (A) domain of WASP bind to G-actin and the Arp2/3 complex, resulting in the stimulation of nucleation of F-actin (11). WASP has been shown to connect signaling pathways through Rac/ Cdc42 to F-actin polymerization for cell movement (12). In resting conditions, the VCA domain is masked by an intramolecular interaction between the VCA region and the GBD/CRIB domain. When cells are stimulated, activated Cdc42 and phosphoinositides bind to the GBD/CRIB motif and the B domain, thus exposing the VCA region (13). Through these exposed VCA regions, WASP is thought to regulate many signaling molecules including proteins involved in actin cytoskeleton organization (5).
A Dictyostelium gene encoding a protein homologous to human WASP was identified (14), and it has been assumed that a small GTPase of Dictyostelium is involved in the activation of WASP, as in mammalian cells. However, little is known about the activating mechanisms of WASP by small GTPases during Dictyostelium chemotaxis. Thus far, at least 15 homologues of mammalian Rac have been identified in Dictyostelium (15). It is unclear whether each of these genes has a unique function or to what extent they play redundant roles in controlling actin cytoskeletal organization including WASP-dependent pathways. Also, there is no evidence indicating which Rac protein(s) activates Dictyostelium WASP for the regulation of F-actin organization during chemotaxis.
Recently, fluorescence resonance energy transfer (FRET) methods were developed to monitor the intramolecular interaction between the VCA region and GBD of N-WASP and the intermolecular interaction between N-WASP and Cdc42 (16, 17). To identify a small GTPase responsible for the regulation of WASP activity in Dictyostelium, we developed a FRET-based functional assay with the VCA and the GBD of WASP. We have found Dictyostelium RacC as an activator of WASP, equivalent to Cdc42 in mammalian cells, and demonstrated temporal and spatial regulation of RacC activity in chemotaxing cells. We provide direct evidence that RacC can stimulate F-actin polymerization in WASP-dependent manner both in vitro and in vivo. Our results suggest that RacC is a key regulator for the activation of WASP and translocation of PI 3-kinase in the regulation of F-actin polymerization and directional motility of Dictyostelium.
MATERIALS AND METHODS
Cell Culture and Molecular Biology
Dictyostelium cells were cultured axenically in HL5 medium supplemented with 60 units of penicillin and 60 μg of streptomycin/ml. Dictyostelium RacC expression constructs were transformed with G418 as a selectable marker. For examining developmental phenotypes, cells were washed twice with 12 mm Na+/K+ phosphate buffer and plated on non-nutrient agar plates.
The C and A domains of WASP were fused with cyan fluorescence protein (CFP), and the B-GBD domains were fused with yellow fluorescence protein (YFP) by standard approaches, and these constructs were cloned into pGEX6P-1, resulting in the form of GST fusion protein or into pEXP4(+) for the expression in cells. DNA fragments carrying the G12V or equivalent (constitutively active) of human and Dictyostelium Rho GTPases and T20N mutation of RacC were generated from wild type cDNA by PCR-based site-directed mutagenesis. All products were verified by sequencing. The CFP-RacC and YFP-B-GBD were expressed under control of the actin-15 promoter using the pEXP4(+) vector.
Yeast Two-hybrid Assays
Yeast two-hybrid assays were performed as described previously (18). The protocols of the Matchmaker Two-hybrid system from Clontech were followed for all experiments dealing with two-hybrid assays. Constructs in pGAD-T7 were introduced into yeast strain Y187. Constructs in pAS2–1 or pGBK-T7 were introduced into yeast strain Y190. After mating, interactions were estimated by colony-lift β-galactosidase filter assay.
FRET Assay
The GST-CFP-CA and GST-YFP-B-GBD were mixed in 0.2 mm CaCl2, 0.2 mm MgCl2, and 1× Tris-buffered saline. The fluorescence intensity of emission was measured from 460 to 540 nm at 1-nm steps with the excitation wavelength at 433 nm. After Rac proteins loaded with GTPγS were added, this CFP/YFP FRET mixture, the change in YFP emission peak at 527 nm was monitored. The FRET efficiency was represented by the ratio of emission at 527 nm to that at 472 nm.
For in vivo FRET, cells were imaged by using an inverted Nikon microscope with an ultrafast filter wheel (Lambda DG-4, Sutter Instruments, San Rafael, CA) and a Coolsnap HQ digital camera (Roper Scientific, Tucson, AZ). Simultaneous CFP-YFP imaging was conducted with a Dual-View Micro-Imager with CFP and YFP emission filters (Optical Insights, Santa Fe, NM). After time-lapse imaging, background-subtracted images were used to generate CFP-CFP/CFP-YFP images by using the ratio feature of Metamorph (Universal Imaging, Media, PA).
GST Pulldown Assay
Aggregation-competent cells were treated with 2 mm caffeine for 20 min, collected, and resuspended at 5 × 107 cells/ml in sodium/potassium phosphate buffer containing 2 mm caffeine. Cells were stimulated with 1 μm cAMP, and 100 μl of cells were collected in lysis buffer (25 mm Tris, pH 7.6, 100 mm NaCl, 1 mm EDTA, 1% Nonidet P-40, 10% glycerol, and 1 mm dithiothreitol) at the indicated times. Lysates were centrifuged at 2500 rpm for 5 min in a microcentrifuge. Glutathione-agarose beads bound GST-B-GBD proteins were added to supernatant of lysates and incubated for 1 h at 4 °C. The beads were washed 3 times in lysis buffer, suspended in sample buffer, and subjected to SDS-PAGE followed by immunoblotting with anti-GFP monoclonal antibody (Roche Applied Science). The amount of RacC bound to beads was quantified by NIH image software (National Institutes of Health).
Actin Polymerization Assay and F-actin Staining
For in vivo F-actin polymerization assay, F-actin was quantified from TRITC-phalloidin staining of Dictyostelium cells as described in the previous study (14). For in vitro F-actin polymerization with high speed supernatant (HSS), cells were pulsed with 30 nm cAMP at 6-min intervals for 5 h. Cells were diluted to 3 × 108 cells/ml and lysed by passage through a 5 μm pore size filter in 12 mm Na+/K+ buffer, pH 6.1, 1 mm MgSO4, 10 mm KCl, and 0.5 mm EGTA containing protease inhibitor mixture (Sigma). The low speed supernatant was made by centrifuging at 14,000 rpm for 5 min in a tabletop microcentrifuge. HSS was made from the low speed supernatant by centrifuge at 50,000 rpm for 20 min in a 50 Ti rotor (Beckman), frozen in liquid nitrogen, and stored at −80 °C until use. Purified RacC or RacB proteins charged with GTPγS or GDPβS were added to the aliquot of HSS to stimulate actin polymerization. Reaction mixtures were incubated at room temperature. The reaction was stopped by dilution of 50-μl aliquots into 850 μl of 20 mm KH2PO4, 10 mm PIPES, pH 6.8, 5 mm EGTA, 2 mm MgCl2, 3.7% formaldehyde, 0.1% Triton X-100, and 0.4 μm TRITC-phalloidin at indicated times. Polymerized actin was fixed and stained for 1 h and spun down at 14,000 rpm for 5 min in a microcentrifuge. Pelleted cells were extracted with 1 ml of 100% methanol, and fluorescence was measured (540ex/575em). For visual assay of F-actin polymerization in HSS, 100 μl of reaction mixtures containing HSS- and GTPγS-charged RacB or RacC were incubated on poly-l-lysine-coated coverslips at room temperature for 10 min. The reaction was stopped and fixed by the addition 100 μl of 20 mm KH2PO4, 10 mm PIPES, pH 6.8, 5 mm EGTA, 2 mm MgCl2, 3.7% formaldehyde, 0.1% Triton X-100, and 0.4 μm TRITC-phalloidin. The coverslips were then mounted and viewed under a fluorescence microscope.
Chemotaxis Assay
Cells competent to chemotaxis toward cAMP (aggregation-competent cells) were obtained by pulsing cells in suspension for 5 h with 30 nm cAMP. Cells were pulsed with 30 nm cAMP at 6-min intervals for 5 h and plated on glass-bottomed microwell dishes (MarTek, Inc., Ashland, MA). A micropipette filled with 100 μm cAMP was positioned to stimulate cells by using a micromanipulator (Eppendorf), and the response and movement of cells were recorded by using Metamorph software (1 image per every 6 s). Cell movement was examined by tracing the movement of a single cell in a stack of images.
RESULTS
RacC Binds to the GBD Domain of Dictyostelium WASP
To understand the signaling pathway(s) controlling WASP activity, it was imperative to identify a Rac molecule interacting with the GBD of WASP. Dictyostelium possesses at least 15 Racs in the genome. To identify a Rac protein interacting with WASP, we performed a yeast two-hybrid assay using the GBD of WASP as bait. As shown in Fig. 1A, constitutively active Dictyostelium Rac1B, RacA, RacB, and RacC showed strong interactions with the GBD of WASP, as do constitutively active human Rac1 and Cdc42. Other Rac family proteins of Dictyostelium and human RhoA exhibit significantly weaker interactions. The interactions between these four Rac proteins and the GBD of WASP were confirmed by employing an in vitro FRET assay in which Rac protein interferes with the interaction between fluorescently labeled CA and B-GBD domains of WASP. Purified GST-CFP-CA and GST-YFP-B-GBD were mixed, and the emission fluorescence intensity at 527 nm was measured with an excitation wavelength at 433 nm. YFP emission at 527 nm was observed presumably due to FRET between CFP and YFP (Fig. 1B). Upon the addition of a Rac protein that was charged with GTPγS, a change of FRET would be observed if the added Rac protein interacts with YFP-B-GBD, thus preventing interaction between CFP-CA and YFP-B-GBD. The addition of GTPγS-loaded Rac1A, Rac1B, RacA, RacE, and RacB did not cause any reduction of FRET, but RacC and human Cdc42, as a positive control, caused a significant reduction of FRET, indicating that RacC interacts with the GBD of WASP (Fig. 1C). In contrast, GDPβS-loaded RacC did not show any reduction of FRET. These results indicate that Dictyostelium RacC relieves the autoinhibitory conformation of WASP by interfering with the interaction between B-GBD and VCA domains.
FIGURE 1. Yeast two-hybrid and FRET analysis to identify a Dictyostelium Rac protein interacting with the GBD of WASP.

A, two-hybrid interaction between the GBD of Dictyostelium WASP and constitutively active forms of Dictyostelium and human Rho family members. The strength of the interaction was estimated by colony-lift β-galactosidase filter assays. Color development was scored at several time points up to 24 h after blotting. B, schematic diagram of FRET-based reporter for WASP activity. Interaction between CFP-CA and YFP-B-GBD represents autoinhibited and inactivated state of WASP, leading to high levels of FRET (emission at 527 nm when excited at 433 nm). The binding of a Rac protein to B-GBD domain represents WASP activation, which in turn leads to low level of FRET due to the disruption of intramolecular interaction. The intensity of FRET was measured in mixtures of bacterially expressed GST fusion protein of CFP-CA and YFP-B-GBD containing GTPγS-loaded RacA or RacC. Emissions reading from 460 to 540 nm at 1-nm intervals were made in a spectrofluorimeter with excitation at 433 nm. C, FRET efficiency was determined by the ratio of YFP emission (527 nm) over CFP emission (472 nm). Error bars represent S.E. (n = 5). ***, statistically significant differences between means (unpaired t test, p < 0.01).
RacC Stimulates WASP-dependent F-actin Assembly
To show more direct evidence for the role of RacC in F-actin polymerization, we used an in vitro F-actin assembly assay with HSS of Dictyostelium cell lysates. Cell extracts that retain functional responses to signaling molecules have been used for dissecting signaling pathways for the assembly of F-actin in many systems. In the HSS of polymorphonuclear leukocytes, Dictyostelium (19), and Xenopus eggs extract (20), the addition of purified GTPγS-charged Cdc42 induced F-actin polymerization but not GTPγS alone. If Dictyostelium RacC is a functional counterpart to mammalian Cdc42 capable of stimulating F-actin polymerization via WASP activation, GTPγS-charged RacC is likely to stimulate F-actin assembly in HSS. When GTPγS-charged RacC was added to the HSS of wild type cells, the level of F-actin fixed and stained by TRITC-phalloidin, increased to ~3-fold over a 6–8-min time period, whereas RacE, RacB, GDPβS-charged RacC, and GTPγS alone did not show significant stimulation (Fig. 2A). Rac1A and Rac1B showed moderate stimulatory activity presumably due to activation of dDia2 as recently reported (21). These results were consistent with the formation of F-actin foci and filaments in a visual assay in which TRITC-phalloidin was added to HSS on the coverslip to allow visualization of the formation of foci by fluorescence microscopy (Fig. 2B). Formation of many actin foci in the HSS was stimulated by GTPγS-charged RacC. In contrast, RacB appeared to have far lower stimulatory activity on F-actin assembly than RacC. Furthermore, the addition of GTPγS-charged RacB to HSS in the presence of GTPγS-charged RacC decreased the levels of polymerized F-actin, indicating that RacB could interfere with the function of RacC in F-actin polymerization. In addition, GTPγS-charged RacC in the HSS of WASPTK cells, expressing very low level of WASP (14), showed no activity for the assembly of F-actin and the formation of foci (Fig. 2B), indicating that F-actin assembly in this cell-free system depends upon the activity of RacC and the presence of WASP. These results indicate that RacC stimulates F-actin polymerization via the activation of WASP.
FIGURE 2. In vitro F-actin assembly assay with high speed supernatant of Dictyostelium cell lysates.

A, HSS of Ax3 cells (wild type) cells were stimulated by 1 μm GTPγS-charged RacC, Rac1A, Rac1B, RacE, RacC-GDPβS, or by GTPγS alone. The assembled F-actin was fixed and stained with TRITC-phalloidin at the indicated times, and fluorescence was measured. Error bars represent S.E. (n = 3). B, GTPγS-charged RacC or RacB-induced actin filaments in HSS of Ax3 or WASPTK were visualized under a fluorescence microscope.
Role of RacC in F-actin Organization
In many systems, WASP regulates F-actin polymerization by activating the Arp2/3 complex, which has a capability of nucleating F-actin (4, 5). In mammalian cells, Cdc42 can bind to the GBD domain of WASP or N-WASP and stimulates WASP activity for polymerizing F-actin (11). It has been shown that overexpression of RacC induces unusual actin-based structures in growing cells (22). Thus, it is conceivable that RacC also plays an important role for F-actin organization in chemotaxing Dictyostelium cells via controlling WASP activity. To examine the role of RacC, racC null cells were created by homologous recombination, which was confirmed by Southern blot (Fig. 3A) and reverse transcription-PCR. In addition, cells expressing wild type RacC, a constitutively active RacC (RacCG15V), and a dominant negative RacC (RacCT20N) were also created. These RacC mutants were tagged with CFP protein at their N termini for FRET analysis, detection in the cell, or immunoblot analysis. We examined the organization of F-actin in aggregation-competent racC null cells and cells expressing RacCG15V or RacCT20N mutants by staining cells with TRITC-labeled phalloidin after pulsing for 5 h (Fig. 3). Wild type cells are elongated and well polarized and show localized F-actin assembly at the leading edge and sometimes to a lesser degree at the posterior cortical region of the retracting cell body. However, cells expressing RacC mutants or racC null cells were not well polarized, presumably due to unregulated F-actin assembly. Constitutively active RacCG15V cells exhibited F-actin-enriched membrane ruffles, but RacCT20N cells showed few ruffles and very low level of F-actin (Fig. 3B). racC null cells also lack polarized F-actin organization and a prominent leading edge. Although racC null cells still showed unpolarized F-actin structures in the cell, overall levels of F-actin polymerization were higher than that of RacCT20N cells. One might expect that disruption of the racC gene would decrease the number of actin nucleation sites if RacC is involved in activation of the Arp2/3 complex and nucleation of actin filaments through WASP activation. To visualize barbed-ends of F-actin, we stained RacC mutant cells with TRITC-labeled G-actin under polymerizing condition. In racC null cells, the levels of total barbed ends were lower than those of wild type, and barbed-ends in the cells were not localized, consistent with the unpolarized F-actin organization (Fig. 3C). Low numbers of barbed ends and unpolarized F-actin organization in racC null cells were rescued by expression of CFP-RacC. The barbed ends of racC null cells expressing CFP-RacC were found at the leading edge of polarized cells. Subcellular localization of RacC was examined in racC null cells expressing CFP-RacC. The majority of CFP-RacC was localized in the area of F-actin accumulation at the leading edge or newly forming pseudopodia, and minor fractions appeared to be localized on vesicles or patch-like structures in the cell (Fig. 3D). Interestingly, CFP-RacCT20N is predominantly associated with vesicles in cytoplasm.
FIGURE 3. F-actin organization and subcellular localization of RacC in cells.

A, aggregation-competent cells expressing RacC mutants (RacCG15V and RacCT20N) and racC null cells (racC−) were fixed and stained with TRITC-labeled phalloidin. B, barbed ends of actin in wild type (Ax3), racC null (racC−), and CFP-RacC-expressing racC null cells (RacC/racC−) were stained with Alexa589-labeled G-actin addition after permeabilization by Triton X-100 (0.1%) and stabilization of F-actin by unlabeled phalloidin. The intensity of barbed ends was measured with Metamorph by subtracting background intensity. Error bars represent S.E. (n = 30). **, statistically significant differences between means (unpaired t test, p < 0.01). C, the subcellular localization of F-actin and RacC was revealed by TRITC-labeled phalloidin and CFP molecules fused to the N termini of RacC or RacCT20N.
Spatial and Temporal Regulation of RacC Activity in Cells
The interaction between RacC and the GBD of WASP prompted us to examine direct interaction between RacC and the GBD by FRET in cells (Fig. 4). After careful analysis of structural information (23), we fused CFP to the N terminus of RacC and performed a FRET assay with YFP-B-GBD protein, and a mixture of the two proteins exhibited a FRET-specific peak at 527 nm (Fig. 4A). This result shows that RacC directly interacts with the GBD domain of WASP. Cells were co-transformed with constructs expressing YFP-B-GBD and CFP-RacC or -RacC mutants. We first tested FRET between YFP-B-GBD and CFP-RacC in the lysate of coexpressing cells. Fluorescence intensities of cell lysates containing YFP-B-GBD plus RacC, RacCG15V, or RacCT20N were measured with an excitation wavelength at 433 nm. As shown in Fig. 3C, cells expressing constitutively active RacCG15V exhibited a significantly higher FRET ratio, and as expected, we observed a lower FRET ratio in the lysate of cells expressing dominant-negative RacCT20N. This result indicates that the observed FRET is indeed due to the interaction between active RacC and YFP-B-GBD proteins. Upon successful observation of FRET between RacC and the GBD of WASP in vitro, we examined the activation of RacC in vivo by performing FRET analysis in living cells. To confirm that YFP-B-GBD and CFP-RacC showed an energy transfer in vivo, we determined FRET efficiency by a photobleaching experiment. Bleaching of YFP-B-GBD in cells resulted in an increase in CFP-RacC fluorescence intensity due to the lack of FRET. However, bleaching of YFP-B-GBD did not change fluorescence intensity of CFP alone. This indicates FRET between YFP-B-GBD and CFP-RacC by an interaction of GBD with RacC (Fig. 4D). By using cells coexpressing YFP-B-GBD protein and CFP-RacC, we performed an in vivo FRET assay in which the sites of binding between active RacC and B-GBD domain in living cells were visualized. Cells expressing YFP-B-GBD and CFP-RacC (Fig. 4E) were imaged for YFP and CFP simultaneously at an excitation wavelength of 433 nm with a beam splitter with two emission filters for CFP and YFP at 480 and 527 nm, respectively. These two images were used to create an YFP/CFP ratio image by which FRET efficiency was represented. We observed strong FRET signals at the leading edge in cells expressing wild type RacC (Fig. 4E), indicating that RacC is activated at the leading edge of chemotaxing cells. These cells often change directions of movement by making a new pseudopod, and strong FRET signals was observed at the newly forming leading edge, whereas the signal was very weak at the retracting pseudopod. These results suggested that RacC activity is spatially controlled and high at the leading edge, which is important for F-actin regulation at the leading edge of chemotaxing cells. To examine temporal activation of RacC upon cAMP stimulation, we performed a pulldown assay with GST-B-GBD protein and the lysate of cells expressing CFP-RacC. Only the GTP-bound form of RacC can be pulled down by GST-B-GBD. RacC-expressing cells were stimulated with cAMP and lysed at a specific time after stimulation. Lysate was incubated with GST-B-GBD beads, and bound CFP-RacC was detected by immunoblot using a GFP antibody. Activity of RacC decreased to 70–80% of unstimulated cells at 5–10 s after cAMP stimulation and increased to 150–160% at 30–45 s after stimulation (Fig. 5A).
FIGURE 4. Spatial regulation of RacC activity in living cells.

A, FRET measurement in GTPγS-loaded GST-CFP-RacC and GST-YFP-B-GBD protein to confirm the binding of RacC to B-GBD domain. When these two proteins were mixed and fluorescence intensity was measured, FRET specific peak at 527 nm was shown, suggesting that RacC protein can directly bind to B-GBD as an active form. B, the coexpression of YFP-B-GBD (38 kDa) and CFP-RacC (48 kDa) in the cells were shown by Western blot with anti-GFP antibody. C, the ratio of YFP/CFP showing the change of FRET efficiency with the cell lysates of wild type RacC-, constitutively active RacCG15V-, and dominant negative RacCT20N-overexpressing cells. Aggregation-competent cells were lysed, and the fluorescent intensities were measured with a spectrofluorimeter excitation at 433 nm. D, to verify the existence of FRET between YFP-B-GBD and CFP-RacC, CFP emission was measured before and after YFP photobleaching. Error bars represent S.E. (n = 5). CFP intensity increased after YFP photobleaching, indicating FRET between YFP-B-GBD and CFP-RacC. E, dual CFP-YFP emission imaging was taken with Dual-View MicroImager with emission filter at 480 and 527 nm. Time-lapse images were taken, and efficiency of FRET is determined and shown by intensity-modulated display coloring. Higher ratio value of YFP/CFP (red) indicates the binding between CFP-RacC and YFP-B-GBD representing an activation of RacC and WASP. White arrowheads indicate the highest activity of RacC at the area of newly forming leading edge, whereas yellow arrowheads indicate retracting pseudopods. Bar, 5 μm.
FIGURE 5.

A, GST pulldown assay showing the activation kinetics of RacC upon cAMP stimulation. GST-B-GBD-bound agarose beads were mixed with the lysate of CFP-RacC-expressing cells that were lysed at an indicated time after stimulation with cAMP. Bound CFP-RacC was detected by immunoblot with the anti-GFP antibody. B, in vivo F-actin polymerization responses of racC null cells upon cAMP stimulation. The F-actin content was determined by the intensity of actin band in cytoskeletal fraction on SDS-PAGE gel after Coomassie staining at the indicated times after stimulation with cAMP. The amount of F-actin was normalized relative to the F-actin level of unstimulated wild type cells (t = 0). **, statistically significant differences between means (unpaired t test, p < 0.05; n = 5). C, in vivo F-actin polymerization responses upon cAMP stimulation of wild type and RacC-expressing cells. LY294002 (20 μm) was added to RacC-expressing cells before cAMP stimulation. Each data point represents the average of three independent measurements.
Aberrant Regulation of F-actin Polymerization in RacC Mutants
To examine the regulation of F-actin in response to cAMP stimulation, racC null cells were tested for in vivo actin polymerization upon cAMP stimulation. As shown in Fig. 5B, wild type cells show a rapid and transient increase of F-actin assembly (70–90% increase) at 5–10 s after cAMP stimulation and the second peak of F-actin polymerization at 45~60 s after cAMP stimulation as previously described (19, 24). The second peak of F-actin polymerization has been reported to be PI 3-kinase-dependent and important for Dictyostelium chemotaxis (19, 24). racC null cells appeared to retain the first peak of F-actin polymerization, but the second peak of F-actin at 45~60 s was absent (Fig. 5B). This suggests that RacC activity might be important for the second peak of F-actin polymerization and consistent with the peak of RacC activity at 30–45 s after cAMP stimulation. Cells overexpressing RacC appeared to have a higher level of F-actin polymerization at 5 s and have an earlier and much higher second peak at 45 s (Fig. 5C). Sometimes, we observed the increase of the second peak without having significant increase of the first peak of F-actin polymerization, indicating that RacC has a more significant impact on the second peak, consistent with loss of the second peak in racC null cells and with the activation profile of RacC. The higher level of F-actin assembly in cells expressing CFP-RacC was remarkably decreased in the presence of a PI 3-kinase inhibitor, LY294002, indicating that RacC-induced F-actin polymerization is dependent on PI 3-kinase activity (Fig. 5C).
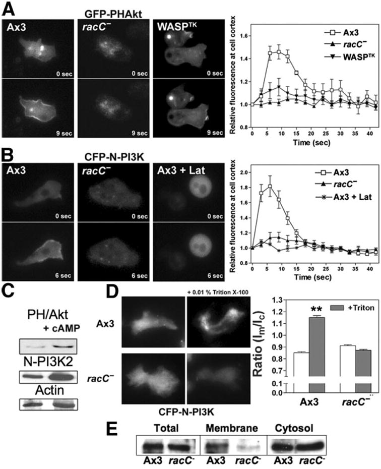
RacC Is Required for PI 3-Kinase Activation and Translocation
Positive feedback between F-actin and PI 3-kinase signaling has been suggested in previous studies (25, 26). It is conceivable that PI 3-kinase activation might be defective in racC null cells due to aberrant F-actin regulation. We examined PI(3,4,5)P3 production and translocation of PI 3-kinase to the membrane in racC null cells. The pleckstrin homology (PH) domain of Dictyostelium Akt/protein kinase B, which binds to PI(3,4,5)P3 and the N-terminal domain of PI 3-kinase, translocates rapidly and transiently to the plasma membrane upon cAMP stimulation (27, 28). The fluorescence intensity of CFP-N-PI3K2 and GFP-PH/Akt in wild type cells at the membrane cortex peaks at ~6 and ~9 s, respectively (Fig. 6, A and B). In contrast, GFP-PH/ Akt in racC null cells appeared not to change its distribution upon cAMP stimulation (Fig. 6A), and the level of CFP-N-PI3K2 translocation to the membrane in racC null cells was much lower than that of wild type cells (Fig. 6B). Cells treated with latrunculin B, an inhibitor of F-actin polymerization, also showed no CFP-N-PI3K2 translocation to the membrane upon cAMP stimulation. The inability of racC null cells or cells treated with latrunculin B to translocate either GFP-PH/Akt or CFP-N-PI3K2 to the membrane suggests that F-actin might be required for the translocation of PI 3-kinase to the membrane. Membrane translocations of GFP-PH/Akt and CFP-N-PI3K2 were examined by immunoblot of membrane and cytosol fractions. Both GFP-PH/Akt and CFP-N-PI3K2 appeared to be enriched in the membrane fraction after the cAMP stimulation (Fig. 6C). Interestingly, a significant amount of CFP-N-PI3K2 is already present in the membrane fraction compared with GFP-PH/Akt, suggesting that a low but significant level of PI 3-kinase already exists at the membrane even before stimulation as previously reported (29). To determine the level of PI 3-kinase at the cortical membrane in racC null cells, we removed the cytoplasmic fraction of CFP-N-PI3K2 by mild Triton X-100 treatment. A basal level of preexisting PI3K at the plasma membrane was shown in wild type cells as described in a previous study (29) but absent in racC null cells presumably due to low F-actin assembly at the cortical membrane (Fig. 6D). This was confirmed by immunoblot of membrane and cytosol fractions showing significantly lower levels of CFP-N-PI3K2 on the membrane of racC null cells (Fig. 6E). Taken together, we concluded that RacC is involved in regulating F-actin polymerization via WASP activation and that RacC is tightly linked with the regulation of PI 3-kinase.
FIGURE 6.

Translocations of GFP-PH/Akt (A) and CFP-N-PI3K2 (B) were imaged after stimulation with cAMP by time-lapse recording at 3-s intervals. Intensity of fluorescence on the cell cortex was measured using the linescan function of Metamorph software. The graph indicates relative -fold increase of fluorescence at cell cortex calculated by dividing intensity before stimulation by intensity at each time point. Each data point represents the average of seven independent measurements. Error bars represent S.E. C, translocations of GFP-PH/Akt and CFP-N-PI3K2 to membrane were determined by Western blot using an anti-GFP antibody. Membrane fractions were collected by centrifugation after the lysis of cells with a 5-μm nucleopore filter. D, CFP-N-PI3K2 in the wild type cells or racC null cells were imaged without (left) or with (right) 0.01% Triton X-100 permeabilization for 2 min followed by fixation with 3.7% formaldehyde to remove cytoplasm. The ratio of CFP intensity in the area of membrane (Im) and cytoplasm (Ic) was calculated by using the linescan of Metamorph software (n = 20). **, statistically significant differences between means (unpaired t test,p < 0.01). E, immunoblot of CFP-N-PI3K2 in membrane and cytosol fractions of Ax3 or racC null cells.
RacC Is Required for Proper Chemotaxis of Dictyostelium
To test whether the changes in the actin cytoskeleton by expressing RacC mutants described above have an effect on chemotaxis of Dictyostelium, we used a chemotaxis assay combined with time-lapse video microscopy as used in a previous study (14). As shown in Fig. 7, wild type cells are usually well polarized, and they move quickly and linearly toward the cAMP source with an average speed of 8~10 μm/min and angular deviation of ~50°. However, cells overexpressing functional mutants of RacC and racC null cells exhibited defects in both speed and directionality. Cells expressing dominant negative RacCT20N showed the most significant defects in speed (~3.1 μm/min), angular deviation (~75°), and chemotaxis index (Table 1). racC null cells also moved slowly with a speed of ~5.5 μm/min and showed a higher angular deviation (~63°), indicating defects in directionality. Both racC null cells and cells expressing dominant negative RacCT20N appeared to have cytokinesis defects, resulting in big, multinucleated cells. Some racC null cells showed a relatively normal size, suggesting that cytokinesis defects might be cumulative. These cells, however, were not polarized, and their chemotaxis indices were still not comparable with those of wild type cells. The defects of chemotaxis in racC null cells were recovered by expression of CFP-RacC. CFP-RacC-expressing RacC null cells showed the normal moving speed (~10 μM/min) toward the cAMP source and an angular deviation of ~50°, the same as those of wild type cells (Table 1). Chemotaxis defects of cells expressing RacC mutants are presumably linked to their abnormal F-actin organization. These results suggest that RacC plays important roles not only for directionality but also for speed of chemotaxis presumably via the proper control of WASP activity.
FIGURE 7. Abnormal chemotactic movement of cells expressing RacC mutants and racC null cells.

Differential interference contrast images of cells migrating toward a cAMP gradient by a 100 μm cAMP-filled micropipette were captured at every 6 s. Superimposed images and movement of cells were analyzed with MetaMorph software. Images of cell at 0, 6, and 12 min are shown. Wild type cells are very polarized, their migration is rapid and directed toward the tip of the micropipette, and the vast majority of pseudopodia are extended only in the direction to the gradient. But cells expressing RacCT20N or racC null cells are impaired in chemotaxis as they show lower chemotactic speed and higher angular deviation. The bottom panels show trajectories of cell movement over 12 min. The asterisk indicate the position of the cAMP source.
TABLE 1. Analysis of chemotaxis by using MetaMorph software.
Numbers are the mean values ± S.D. Speed indicates the speed of cell movement along the total path by tracing the movement of a single cell in a stack of images and measured by using MetaMorph software (1 image every 6 s). Angular deviation shows deviations of the angle of the path taken by cells from frame to frame. Chemotaxis indices were calculated as described previously. If the cell moves directly toward the gradient source, it is 1, if directly away, it is −1. If movement is indifferent to gradient (random movement), it is 0.
| Speed | Angular deviation | Chemotaxis index | |
|---|---|---|---|
| μm/min | Degree | ||
| Wild type | 9.88 ± 0.55 | 48.44 ± 2.59 | 0.62 ± 0.07 |
| RacCWT | 5.27 ± 1.41 | 58.30 ± 8.55 | 0.42 ± 0.24 |
| RacCG15V | 4.16 ± 1.30 | 73.86 ± 4.71 | 0.14 ± 0.11 |
| RacCT20N | 3.11 ± 1.22 | 75.12 ± 3.66 | −0.07 ± 0.14 |
| RacCnull | 5.54 ± 0.38 | 63.43 ± 3.58 | 0.34 ± 0.12 |
| RacCnull + CFP-RacC | 10.20 ± 0.59 | 49.09 ± 2.72 | 0.60 ± 0.05 |
DISCUSSION
RacC Is Involved in the Dynamic Regulation of F-actin through WASP Activation
We have examined the role of RacC in controlling WASP activity for F-actin polymerization in chemotaxing Dictyostelium cells. Our results indicate that RacC can bind to the GBD of WASP, leading to F-actin polymerization. We showed that active RacC stimulates WASP-dependent F-actin polymerization in a cell-free system as GTPγS-Cdc42 does in the lysate of polymorphonuclear leukocytes (19) and Xenopus egg extract (20). Our study is the first identification of a Dictyostelium Rac, as a functional counterpart to mammalian Cdc42, serving as an upstream activator of WASP. Thus far, at least 15 Rac proteins have been identified in Dictyostelium by cDNA library screening (30), restriction enzyme-mediated integration (31), PCR with degenerated primers (32), and bioinformatics tools (33). Although most of them are still poorly characterized, studies indicated that these Rac proteins have distinct roles for cellular processes such as F-actin polymerization (34-36), formation of actin enriched structures (22, 37), endocytosis (22, 32, 35, 36), cytokinesis (31), chemotaxis (34), and multicellular development (35, 36). Four Rac proteins were initially identified as a potential activator of WASP by our two-hybrid screen, and these Rac proteins have been reported to be involved in the regulation of F-actin organization. Overexpression of constitutively active Rac1B led to a marked up-regulation in the assembly of F-actin (34). Palmieri et al. (36) also reported that increases in Rac1B activity or expression levels induce the formation of large lamellipodia and increase the amount of cellular F-actin. Recent studies indicate that RacB also plays an important role for F-actin regulation. Cells overexpressing constitutively active RacB showed actin-enriched surface protrusions and a reduced rate of phagocytosis, endocytosis, and fluid phase efflux (37). Another study showed that RacB null cells had defects in the speed of cell movement during chemotaxis, whereas these cells exhibited only moderate loss of polarity and directionality (38). Overexpression of RacC has been reported to induce actin polymerization in spherical protrusions called petalopods in a PI 3-kinase-dependent manner and increases phagocytosis rates (22), but chemoattractant-mediated F-actin polymerization, motility, and chemotaxis were not examined in this study.
Because Cdc42 subfamily proteins have not been identified in Dictyostelium, it is conceivable that one of the Dictyostelium Rac proteins may function as a precursor to Cdc42 in the regulation of actin dynamics in migrating cells. Our study is the first to identify RacC, providing some of the same functions as mammalian Cdc42. One of the best-characterized targets of Cdc42 is WASP or N-WASP. This pathway leads to actin polymerization and filopodia formation via activation of the Arp2/3 complex (39). Our result identifying only RacC as a potent activator of WASP is rather surprising. RacB has been reported to interact with the GBD of WASP in a pulldown assay (38), but we could not detect a significant stimulatory effect of RacB for WASP-dependent actin polymerization. Moreover, RacB decreased the levels of polymerized F-actin when RacB and RacC proteins were added to HSS at the same time. RacB might have weak affinity to the GBD of WASP but is not as effective in activating WASP as RacC, so it could interfere with the interaction between RacC and WASP. This could be in parallel with the previous study from mammalian small GTPase Rap1 and Ras. Both Rap1 and Ras can bind to Raf1, but Rap1 inhibited Ras-mediated Raf1 activation in fibroblasts and T lymphocytes by binding to Raf1 and sequestering Raf1 from Ras in the extracellular signal-regulated kinase signal pathway (40). One might imagine that spatial regulation of RacB might be different form RacC, resulting in differential activation of WASP. It is also possible that RacB might be involved in the regulation of WASP-related proteins as Dictyostelium has two genes encoding WASP-related proteins containing the GBD domain.3
RacC Is Tightly Connected with PI 3-Kinase Signaling
Our results provide a linkage of a signaling pathway from PI 3-kinase to WASP activity for chemoattractant-induced F-actin polymerization and a positive feedback loop between PI 3-kinase and F-actin polymerization. Studies indicate that the initial peak of F-actin polymerization upon chemoattractant stimulation is relatively unaffected in cells treated with the PI3K inhibitor LY294002 or in pi3k1/2 null cells. However, the second peak of F-actin polymerization appears to be highly regulated by the PI3K pathway (24, 41). Although it is not clear why the activity of RacC decreases to 70% of unstimulated cells at 5–10 s after cAMP stimulation, the peak of RacC activation in cells at 30–45 s is parallel to the second peak of F-actin polymerization. This result indicates that the activity of RacC is temporally controlled by chemoattractant stimulation and may be linked to the second peak of chemoattractant-induced F-actin polymerization. Our results demonstrated that LY294002, a PI 3-kinase inhibitor, abolished the increased F-actin polymerization resulted from the overexpression of RacC. More importantly, racC null cells did not show the translocation of PI 3-kinase and PIP3 reporter to the cell membrane in response to cAMP, presumably due to defects in F-actin polymerization. We also demonstrated that a basal level of preexisting PI3K at the plasma membrane is absent in racC null cells, resulting in significant defects in PI 3-kinase stimulation and translocation. These results suggest that RacC activity controlling F-actin polymerization is tightly linked to the PI3K signaling pathway governing directional sensing. PI 3-kinase and its lipid product PI(3,4,5)P3 have been widely implicated in controlling cell migration and polarity (42, 43). Local production of PI(3,4,5)P3 and F-actin polymerization overlap at the front of migrating Dictyostelium, neutrophils, and fibroblasts (44-46), and a positive feedback loop between PI 3-kinase and F-actin polymerization regulated by Rho GTPase has been suggested in previous studies (25, 26). Reduced F-actin polymerization in cells lacking two of the five class I PI3K isoforms or cells treated with LY294002 (41, 42) is consistent with PI 3-kinase playing an important role in the regulation of the actin cytoskeleton in chemotaxing cells, possibly through the control of WASP (14). A correlation between F-actin level at the cortical membrane and the basal level of PI 3-kinase associated with the membrane in unstimulated cells has been reported. The inhibition of F-actin polymerization impaired the amplification of the internal PI(3,4,5)P3 gradient, indicating reciprocal interplay between PI(3,4,5)P3 and actin polymerization for cell polarity and directed motility (25, 26) even though other groups reported that the chemoattractant-induced PI(3,4,5)P3 accumulation and the intracellular sensing of chemoattractant are independent of the actin cytoskeleton in Dictyostelium (47-49). We demonstrated that significantly less PI 3-kinase is present at the cortical membrane in racC null cells, causing defects in PI 3-kinase recruitment and PI(3,4,5)P3 production at the membrane upon cAMP stimulation. This suggests a possibility that F-actin polymerization regulated by RacC and WASP is required for the accumulation of PI 3-kinase to the membrane.
Spatial Regulation of RacC during Chemotaxis
The change in local activity of RacC in cells has been examined by employing a FRET reporter. We often observed FRET signals at filopodia, but ratio FRET signals were usually weak since CFP-RacC signal was significantly higher at filopodia. Cells expressing CFP-fused wild type RacC and YFP-B-GBD exhibited a high in vivo FRET ratio near the leading edge. Similar results for the spatially regulated N-WASP and Cdc42 activity in cells by FRET-based analysis have been reported. Stimulation with epidermal growth factor does locally enhance the FRET biosensor of N-WASP at peripheral membrane protrusion sites (16). Even though significant colocalizationbetweenCFP-RacCandF-actinwasobservedattheleading edge, some fraction of RacC was associated with vesicles in cytosol. Interestingly, RacCT20N was predominantly found on vesicles, suggesting that activation might be required for dissociation from vesicles. In the previous study, we demonstrated localization of WASP on vesicles in chemotaxing cells (14). These suggest that WASP and RacC might be localized on the same vesicle, RacC could partially activate or prime WASP activity near the area of F-actin polymerization, and full activation of WASP might be ultimately achieved by binding of PI(3,4,5)P3 to the B domain of WASP, as we have demonstrated that the B domain of WASP is required for the localization and activation of WASP at the leading edge membrane (14).
Our data also indicate that RacC is required for proper chemotaxis that requires well orchestrated regulation of signaling events to sense a chemoattractant gradient and to properly organize the cytoskeleton for directed cell movement. Overexpression of RacC mutants and the disruption of RacC gene leads to defective regulation of the actin cytoskeleton and loss of polarity. Consistent with the reduced level of barbed-end formation and the lack of F-actin-rich lamellipodia, racC null cells showed defects in the speed and directionality during chemotaxis. Cells expressing dominant negative RacCT20N showed more severe defects in chemotaxis than racC null cells. This might be caused by RacCT20N protein sequestering guanine exchange factors. This results in inhibition of the other Rac activity for the F-actin formation and chemotaxis as dominant negative phenotypes. Cells expressing dominant negative RacCT20N and racC null cells appear to have inefficient cell movement and loss of cell polarity caused by the spatially unregulated F-actin assembly, suggesting that the spatial and temporal activity of RacC needs to be very tightly regulated to achieve proper F-actin regulation during chemotaxis. Our results demonstrate that RacC provides a linkage of the signaling pathway between chemoattractant stimulation and WASP activation for dynamic regulation of F-actin assembly during chemotaxis.
Acknowledgments
We thank Ann-Kathrin Meyer, Scott Myers, and Scott Gruver for invaluable technical assistance and useful discussions. We thank Dr. Rick Firtel at University of California, San Diego for providing a construct for CFP-N-PI3K2.
Footnotes
This work was supported in part by National Institutes of Health Grant GM068097 (to C. Y. C.), Deutsche Forschungsgemeinschaft Grant (RI 1034/ 2), and by the Köln Fortune program (to F. R.).
The abbreviations used are: GBD/CRIB, GTPase binding domain; CFP, cyan fluorescence protein; YFP, yellow fluorescence protein; TRITC, tetramethylrhodamine isothiocyanate; PH, pleckstrin homology; FRET, fluorescence resonance energy transfer; PI, phosphatidylinositol; PI3K, PI 3-kinase; GDPβS, guanyl-5′-yl thiophosphate; GST, glutathione S-transferase; GTPγS, guanosine 5′-3-O-(thio)triphosphate; GFP, green fluorescent protein; HSS, high speed supernatant; PIPES, 1,4-piperazinediethanesulfonic acid; PI(3,4,5)P3, PI 3,4,5-trisphosphate.
C. Y. Chung and F. Rivero, unpublished data.
References
- 1.Raftopoulou M, Hall A. Dev Biol. 2004;265:23–32. doi: 10.1016/j.ydbio.2003.06.003. [DOI] [PubMed] [Google Scholar]
- 2.Derry JM, Ochs HD, Francke U. Cell. 1994;78:635–644. doi: 10.1016/0092-8674(94)90528-2. [DOI] [PubMed] [Google Scholar]
- 3.Symons M, Derry JM, Karlak B, Jiang S, Lemahieu V, Mccormick F, Francke U, Abo A. Cell. 1996;84:723–734. doi: 10.1016/s0092-8674(00)81050-8. [DOI] [PubMed] [Google Scholar]
- 4.Millard TH, Sharp SJ, Machesky LM. Biochem J. 2004;380:1–17. doi: 10.1042/BJ20040176. [DOI] [PMC free article] [PubMed] [Google Scholar]
- 5.Stradal TE, Rottner K, Disanza A, Confalonieri S, Innocenti M, Scita G. Trends Cell Biol. 2004;14:303–311. doi: 10.1016/j.tcb.2004.04.007. [DOI] [PubMed] [Google Scholar]
- 6.Martinez-Quiles N, Rohatgi R, Anton IM, Medina M, Saville SP, Miki H, Yamaguchi H, Takenawa T, Hartwig JH, Geha RS, Ramesh N. Nat Cell Biol. 2001;3:484–491. doi: 10.1038/35074551. [DOI] [PubMed] [Google Scholar]
- 7.Ho HY, Rohatgi R, Ma L, Kirschner MW. Proc Natl Acad Sci U S A. 2001;98:11306–11311. doi: 10.1073/pnas.211420498. [DOI] [PMC free article] [PubMed] [Google Scholar]
- 8.Kato M, Takenawa T. Biochem Biophys Res Commun. 2005;328:1058–1066. doi: 10.1016/j.bbrc.2005.01.058. [DOI] [PubMed] [Google Scholar]
- 9.Rohatgi R, Ho HY, Kirschner MW. J Cell Biol. 2000;150:1299–1310. doi: 10.1083/jcb.150.6.1299. [DOI] [PMC free article] [PubMed] [Google Scholar]
- 10.Takenawa T, Miki H. J Cell Sci. 2001;114:1801–1809. doi: 10.1242/jcs.114.10.1801. [DOI] [PubMed] [Google Scholar]
- 11.Rohatgi R, Ma L, Miki H, Lopez M, Kirchhausen T, Takenawa T, Kirschner MW. Cell. 1999;97:221–231. doi: 10.1016/s0092-8674(00)80732-1. [DOI] [PubMed] [Google Scholar]
- 12.Hall A. Science. 1998;279:509–514. doi: 10.1126/science.279.5350.509. [DOI] [PubMed] [Google Scholar]
- 13.Buck M, Xu W, Rosen MK. J Mol Biol. 2004;338:271–285. doi: 10.1016/j.jmb.2004.02.036. [DOI] [PubMed] [Google Scholar]
- 14.Myers SA, Han JW, Lee Y, Firtel RA, Chung CY. Mol Biol Cell. 2005;16:2191–2206. doi: 10.1091/mbc.E04-09-0844. [DOI] [PMC free article] [PubMed] [Google Scholar]
- 15.Rivero F, Somesh BP. J Muscle Res Cell Motil. 2002;23:737–749. doi: 10.1023/a:1024423611223. [DOI] [PubMed] [Google Scholar]
- 16.Ward ME, Wu JY, Rao Y. Proc Natl Acad Sci U S A. 2004;101:970–974. doi: 10.1073/pnas.0306258101. [DOI] [PMC free article] [PubMed] [Google Scholar]
- 17.Lorenz M, Yamaguchi H, Wang Y, Singer RH, Condeelis J. Curr Biol. 2004;14:697–703. doi: 10.1016/j.cub.2004.04.008. [DOI] [PubMed] [Google Scholar]
- 18.de la Roche M, Mahasneh A, Lee SF, Rivero F, Cote GP. Mol Biol Cell. 2005;16:238–247. doi: 10.1091/mbc.E04-06-0534. [DOI] [PMC free article] [PubMed] [Google Scholar]
- 19.Zigmond SH, Joyce M, Borleis J, Bokoch GM, Devreotes PN. J Cell Biol. 1997;138:363–374. doi: 10.1083/jcb.138.2.363. [DOI] [PMC free article] [PubMed] [Google Scholar]
- 20.Ma L, Rohatgi R, Kirschner MW. Proc Natl Acad Sci U S A. 1998;95:15362–15367. doi: 10.1073/pnas.95.26.15362. [DOI] [PMC free article] [PubMed] [Google Scholar]
- 21.Schirenbeck A, Bretschneider T, Arasada R, Schleicher M, Faix J. Nat Cell Biol. 2005;7:619–625. doi: 10.1038/ncb1266. [DOI] [PubMed] [Google Scholar]
- 22.Seastone DJ, Lee E, Bush J, Knecht D, Cardelli J. Mol Biol Cell. 1998;9:2891–2904. doi: 10.1091/mbc.9.10.2891. [DOI] [PMC free article] [PubMed] [Google Scholar]
- 23.Abdul-Manan N, Aghazadeh B, Liu GA, Majumdar A, Ouerfelli O, Siminovitch KA, Rosen MK. Nature. 1999;399:379–383. doi: 10.1038/20726. [DOI] [PubMed] [Google Scholar]
- 24.Chen L, Janetopoulos C, Huang YE, Iijima M, Borleis J, Devreotes PN. Mol Biol Cell. 2003;14:5028–5037. doi: 10.1091/mbc.E03-05-0339. [DOI] [PMC free article] [PubMed] [Google Scholar]
- 25.Wang F, Herzmark P, Weiner OD, Srinivasan S, Servant G, Bourne HR. Nat Cell Biol. 2002;4:513–518. doi: 10.1038/ncb810. [DOI] [PubMed] [Google Scholar]
- 26.Weiner OD, Neilsen PO, Prestwich GD, Kirschner MW, Cantley LC, Bourne HR. Nat Cell Biol. 2002;4:509–513. doi: 10.1038/ncb811. [DOI] [PMC free article] [PubMed] [Google Scholar]
- 27.Funamoto S, Meili R, Lee S, Parry L, Firtel RA. Cell. 2002;109:611–623. doi: 10.1016/s0092-8674(02)00755-9. [DOI] [PubMed] [Google Scholar]
- 28.Meili R, Ellsworth C, Lee S, Reddy TBK, Ma H, Firtel RA. EMBO J. 1999;18:2092–2105. doi: 10.1093/emboj/18.8.2092. [DOI] [PMC free article] [PubMed] [Google Scholar]
- 29.Sasaki AT, Chun C, Takeda K, Firtel RA. J Cell Biol. 2004;167:505–518. doi: 10.1083/jcb.200406177. [DOI] [PMC free article] [PubMed] [Google Scholar]
- 30.Bush J, Franek K, Cardelli J. Gene (Amst) 1993;136:61–68. doi: 10.1016/0378-1119(93)90448-c. [DOI] [PubMed] [Google Scholar]
- 31.Larochelle DA, Vithalani KK, De Lozanne A. J Cell Biol. 1996;133:1321–1329. doi: 10.1083/jcb.133.6.1321. [DOI] [PMC free article] [PubMed] [Google Scholar]
- 32.Rivero F, Albrecht R, Dislich H, Bracco E, Graciotti L, Bozzaro S, Noegel AA. Mol Biol Cell. 1999;10:1205–1219. doi: 10.1091/mbc.10.4.1205. [DOI] [PMC free article] [PubMed] [Google Scholar]
- 33.Rivero F, Dislich H, Glockner G, Noegel AA. Nucleic Acids Res. 2001;29:1068–1079. doi: 10.1093/nar/29.5.1068. [DOI] [PMC free article] [PubMed] [Google Scholar]
- 34.Chung CY, Lee S, Briscoe C, Ellsworth C, Firtel RA. Proc Natl Acad Sci U S A. 2000;97:5225–5230. doi: 10.1073/pnas.97.10.5225. [DOI] [PMC free article] [PubMed] [Google Scholar]
- 35.Dumontier M, Hocht P, Mintert U, Faix J. J Cell Sci. 2000;113:2253–2265. doi: 10.1242/jcs.113.12.2253. [DOI] [PubMed] [Google Scholar]
- 36.Palmieri SJ, Nebl T, Pope RK, Seastone DJ, Lee E, Hinchcliffe EH, Sluder G, Knecht D, Cardelli J, Luna EJ. Cell Motil Cytoskeleton. 2000;46:285–304. doi: 10.1002/1097-0169(200008)46:4<285::AID-CM6>3.0.CO;2-N. [DOI] [PubMed] [Google Scholar]
- 37.Lee E, Seastone DJ, Harris E, Cardelli JA, Knecht DA. Eukaryot Cell. 2003;2:474–485. doi: 10.1128/EC.2.3.474-485.2003. [DOI] [PMC free article] [PubMed] [Google Scholar]
- 38.Park KC, Rivero F, Meili R, Lee S, Apone F, Firtel RA. EMBO J. 2004;23:4177–4189. doi: 10.1038/sj.emboj.7600368. [DOI] [PMC free article] [PubMed] [Google Scholar]
- 39.Pollard TD, Borisy GG. Cell. 2003;112:453–465. doi: 10.1016/s0092-8674(03)00120-x. [DOI] [PubMed] [Google Scholar]
- 40.Stork PJS, Dillon TJ. Blood. 2005;106:2952–2961. doi: 10.1182/blood-2005-03-1062. [DOI] [PMC free article] [PubMed] [Google Scholar]
- 41.Funamoto S, Milan K, Meili R, Firtel RA. J Cell Biol. 2001;153:795–809. doi: 10.1083/jcb.153.4.795. [DOI] [PMC free article] [PubMed] [Google Scholar]
- 42.Chung CY, Funamoto S, Firtel RA. Trends Biochem Sci. 2001;26:557–566. doi: 10.1016/s0968-0004(01)01934-x. [DOI] [PubMed] [Google Scholar]
- 43.Stephens L, Ellson C, Hawkins P. Curr Opin Cell Biol. 2002;14:203–213. doi: 10.1016/s0955-0674(02)00311-3. [DOI] [PubMed] [Google Scholar]
- 44.Haugh JM, Codazzi F, Teruel M, Meyer T. J Cell Biol. 2000;151:1269–1280. doi: 10.1083/jcb.151.6.1269. [DOI] [PMC free article] [PubMed] [Google Scholar]
- 45.Parent CA, Blacklock BJ, Froehlich WM, Murphy DB, Devreotes PN. Cell. 1998;95:81–91. doi: 10.1016/s0092-8674(00)81784-5. [DOI] [PubMed] [Google Scholar]
- 46.Servant G, Weiner OD, Herzmark P, Balla T, Sedat JW, Bourne HR. Science. 2000;287:1037–1040. doi: 10.1126/science.287.5455.1037. [DOI] [PMC free article] [PubMed] [Google Scholar]
- 47.Ma L, Janetopoulos C, Yang L, Devreotes PN, Iglesias PA. Biophys J. 2004;87:3764–3774. doi: 10.1529/biophysj.104.045484. [DOI] [PMC free article] [PubMed] [Google Scholar]
- 48.Janetopoulos C, Ma L, Devreotes PN, Iglesias PA. Proc Natl Acad Sci U S A. 2004;101:8951–8956. doi: 10.1073/pnas.0402152101. [DOI] [PMC free article] [PubMed] [Google Scholar]
- 49.Postma M, Bosgraaf L, Loovers HM, van Haastert PJM. EMBO Rep. 2004;5:35–40. doi: 10.1038/sj.embor.7400051. [DOI] [PMC free article] [PubMed] [Google Scholar]
- 50.Futrelle RP, Traut FJ, McKee WG. J Cell Biol. 1982;92:807–821. doi: 10.1083/jcb.92.3.807. [DOI] [PMC free article] [PubMed] [Google Scholar]
