Abstract
Human embryonic stem cells (hESCs) provide an important resource for novel regenerative medicine therapies and have been used to derive diverse cell populations, including hematopoietic and endothelial cells. However, it remains a challenge to achieve significant engraftment of hESC-derived blood cells when transplanted into animal models. To better understand mechanisms that enhance or limit the in vivo developmental potential of hESC-derived cells, we utilized hESCs that express firefly luciferase (luc) to allow non-invasive, real-time bioluminescent imaging of hESC-derived CD34+ cells transplanted into the liver of neonatal immunodeficient mice. Serial imaging demonstrated stable engraftment and expansion of the luc+ hESC-derived cells in vivo over several months. While we found that these hESC-derived CD34+ cells have bipotential ability to generate both hematopoietic and endothelial lineages in vitro, these studies demonstrate preferential differentiation into endothelial cells in vivo, with only low levels of hematopoietic cell engraftment. Therefore, these studies reveal key differences in the developmental potential of hESC-derived cells using in vitro and in vivo analyses. While transplanted hESC-derived CD34+ cells are well suited for revascularization therapies, additional measures are needed to provide higher levels of long-term hematopoietic engraftment.
Keywords: Human embryonic stem cells, hematopoietic cells, endothelial cells, bioluminescent imaging
INTRODUCTION
In vivo analysis of human embryonic stem cell (hESC)-derived cells remains critically important to define how these cells may function for novel regenerative medicine therapies. Multiple in vitro studies clearly demonstrate CD34+ hematopoietic progenitor cells can be routinely generated from hESCs by either embryoid body (EB) formation or stromal cell co-culture[1–4]. Sorting CD34+ cells from differentiated hESCs leads to significant enrichment of both myeloid and lymphoid progenitor cells[3, 5, 6]. Other studies have clearly shown development of mature hematopoietic cell lineages including erythrocytes, macrophages and platelets from hESCs[7–9]. Developmentally less mature hemangioblast or hemogenic endothelial cells capable of differentiating into both hematopoietic and endothelial cells can also be efficiently derived from hESCs[5, 10–13]. However, studies translating these in vitro results to efficient long-term hematopoietic or endothelial cell engraftment in vivo are still lacking. Typically, putative human hematopoietic stem cells (HSCs) with the ability to sustain high levels of long-term multilineage engraftment in vivo are evaluated by the ability to repopulate the bone marrow of immunodeficient nonobese diabetic/severe combined immunodeficient (NOD/SCID) mice[14, 15]. While multiple studies have characterized phenotypic SCID-repopulating cells (SRCs) isolated from human bone marrow, peripheral blood and umbilical cord blood[16–22], more recent tests suggest hematopoietic cells derived from hESC only give rise to relatively limited in vivo engraftment[23–25]. Previously, we evaluated transplantation of a heterogeneous hESC-derived cell population into adult NOD/SCID mice and demonstrated low efficiency of hematopoietic reconstitution, though some cells were able to serially engraft secondary recipients[23]. Similarly, CD34+lineage-negative (lin−) or CD34+CD38− cells derived from hESCs were capable of engraftment at a low level when transplanted in fetal sheep[25]. Other recent studies using different methods of hESC differentiation found bi-potential hemogenic precursors and hematopoietic cells derived from hESCs had little to no hematopoietic engraftment in fetal CD1 and both adult and newborn NOD/SCID mice[13, 26]. However, one study did demonstrate engraftment of endothelial cells from hESC-derived hemangioblast cells in the damaged vasculature of diabetic rats and mice with ischemia injury [13], though the characteristics of the transplanted cells and the efficiency of engraftment were not well established. Another recent report showed improved engraftment of hESCs-derived cells when injected into NOD/SCID/γc−/− recipient mice after co-culture with AM20.1B4 stromal cells [27]. However, these studies used a heterogeneous population of unsorted hESC-derived cells and the overall efficiency in this model remained relatively low and inconsistent.
In all these studies, the survival and developmental fate of the majority of the hESC-derived cells remained unclear. Importantly, potential mechanisms that could account for the limited hematopoietic engraftment of hESC-derived cells remain unaddressed. They include: death of hESC-derived cells after transplantation, the rejection of these cells by immune mechanisms, or their differentiation into other non-hematopoietic cell lineages. To better define the developmental fate of hESC-derived cells post-transplantation, we have used hESCs stably expressing luciferase (luc). This facilitates bioluminescent imaging to non-invasively track the survival, proliferation and migration of hESC-derived CD34+ cells over a prolonged (10 months) time course post-injection into immunodeficient mice. As in the study by Lerdan[27], we also utilized NOD/SCID/γc−/− mice, which have been shown in other studies to improve engraftment of post-natal human hematopoietic cells[28, 29]. Additionally, we injected hESC-derived cells directly into the liver of neonatal NOD/SCID/γc−/− mice as a potentially more efficient site for hemato-lymphoid cell development[30]. Serial bioluminescent imaging clearly demonstrates good engraftment, survival, and migration of the luc+ hESC cells for up to 10 months post-transplant in these mice. We are able to demonstrate long-term engraftment of endothelial cells, including recovery and ex vivo expansion of these hESC-derived endothelial cells several months after transplantation. However, hematopoietic cell engraftment remains minimal. Therefore, intrinsic properties of the CD34+ hESC-derived cells with both hematopoietic and endothelial cell potential in vitro may lead to preferential development, survival and expansion into endothelial cells when engraftment is evaluated in an in vivo model.
MATERIALS AND METHODS
Maintenance of human embryonic stem cells
Stable expression of firefly luciferase (luc) was introduced into undifferentiated H9 human embryonic stem cells (hESCs) (Wicell, Madison, WI) using a Sleeping Beauty (SB) transposon system as previously described[31]. Briefly, the expression of luc was driven by a chimeric cytomegalovirus-IE enhancer/chicken β-actin promoter. Translation of puromycin was initiated by EMCV internal ribosome entry site (IRES) located in the sequence downstream of luc. Expression of transposase (SB11) was under the control of human phosphoglycerate kinase promoter (PGK-SB11). Undifferentiated hESCs were maintained on Matrigel-coated plates for at least 1 passage before nucleofection. Small clumps of hESCs were harvested and nucleofected with 5–10 μg of transposon DNA in combination with 2.5–5 μg of transposase DNA in 100 μl of nucleofector solution V (Amaxa Inc., Gaithersburg, MD) using program setting B16 as previously described[31]. Nucleofected hESCs were immediately transferred onto irradiated mouse embryonic fibroblasts (MEF) with pre-warmed hESC growth medium as previously described [31].
Isolation of CD34+ cells from differentiated human embryonic stem cells
Differentiation of hESCs was induced by co-culture with stromal cells as described[32]. The day before co-culture with hESCs, M2-10B4 cells [5] were inactivated by incubation with 10 μg/ml mitomycin C (Bedford Laboratories, Bedford, OH) for 2 hours. Differentiated hESCs were grown in RPMI 1640 media, supplemented with 15% FBS, 2 mM L-glutamine, 1% non-essential amino acid, 1% Penicillin-Streptomycin and 0.1 mM β-mercaptoethanol. After differentiation for a defined number of days, a single cell suspension of differentiated hESCs was prepared as described previously [32] and resuspended into DPBS (without Ca++ and Mg++) containing 2% FBS and 1 mM EDTA at a concentration of 1–2×108 cells/ml. CD34+ cells were enriched using the EasySep® human CD34 positive selection kit, following the manufacturer’s protocol (Stem Cell Technologies, Vancouver, BC, Canada).
Flow cytometric analysis of cells derived from hESC and umbilical cord blood
Umbilical cord blood (UCB) CD34+ cells, hESC-derived CD34+ cells and the progeny were incubated with phycoerythrin- (PE) conjugated mouse anti-human CD31, CD33, CD45, CD73, angiotensin-converting enzyme (ACE) (Clone: BB9), CD38 (BD Biosciences, San Jose, CA), FLK1(R&D Systems, Minneapolis, MN), CD117, CD90 (eBioscience, San Diego, CA), CD133/AC133 (Miltenyi Biotec., Bergisch Gladbach, Germany) or the corresponding isotype control antibody (BD Biosciences) in FACS buffer (DPBS containing 2% FBS and 0.1% sodium azide) for 20–30 minutes at 4–8°C. Allophycocyanin- (APC) conjugated mouse anti-human CD34 (or CD45) antibody (BD Biosciences) was used to co-stain with other markers. Flow cytometric analysis was performed with FACSCalibur (Becton Dickinson, Franklin Lakes, NJ). Data analysis was performed with FlowJo 8.4.1 software (Tree Star Inc., Ashland, OR) and BD CellQuest Pro Software (Becton Dickinson).
In vitro examination of hematopoietic potential of hESC derived-CD34+ cells
To examine the hematopoietic potential of the hESC-derived CD34+ cells, we plated the cells in a serum-free media on fibronectin-coated plates – a culture condition that has been used to maintain human hematopoietic cells[24] and promote hematopoietic differentiation of hemogenic progenitors derived from hESC. Briefly, the cells were grown in IMDM containing 9500 BIT media (StemCell Technologies), 2 mM L-glutamine, 0.1 mM β-mercaptoethanol, 300 ng/ml rhu–stem cell factor (SCF) and rhu-Flt-3L (Peprotech, Rocky Hill, NJ), 50 ng/ml rhu-granulocyte colony-stimulating factor (G-CSF; R&D systems), 10 ng/ml rhu–IL–3 and rhu-IL-6 (all obtained from Peprotech, Rocky Hill, NJ). The serum-free medium and growth factors were replaced every 2 days.
Intra-hepatic transplantation and in vivo bioluminescent imaging
NOD.Cg-PrkdcscidIl2rgtm1Wjl/SzJ (NOD/SCID/γc−/−) mice (The Jackson Laboratory, Bar Harbor, Maine) were housed, treated, and handled in accordance with the guidelines set forth by the University of Minnesota Institutional Animal Care and Use Committee and by the National Institutes of Health’s Guide for the Care and Use of Laboratory Animals. NOD/SCID/γc−/− newborns were irradiated (100 cGy) using a cesium-137 source (JL Shepherd and Associates, San Fernando, CA) within 24–48 hours of birth. 2.5 – 9.4 × 105 hESC-derived CD34+ cells (differentiated for 6–18 days) and 3.25–3.6 × 105 cells UCB CD34+ cells in 25 μl DPBS were directly injected into the liver as previously described with BD Ultra-Fine Π insulin syringe (BD)[30, 33].
To track the luc+ CD34+ cells, bioluminescent imaging was performed using Xenogen IVIS 100 imaging system (Xenogen Corp., Alameda, CA). Prior to imaging, mice were anaesthetized by intraperitoneal (i.p.) injection of 200 mg/kg Avertin (2,2,2,Tribromoethanol, TCI America, Wellesley Hills, MA). Bioluminescent image was acquired for a total 5-minutes exposure 10 minutes after i.p. injection of D-luciferin (150 mg/kg, GOLD Bio Technology, Inc., St.Louis, MO). Injections of mice with DPBS only were used to assess background luminescence in each image. No detectable signal was apparent either before or after D-luciferin injection in the negative controls. Optical images were analyzed with Xenogen Living Image software version 2.50 (Xenogen Corp.). Ex vivo imaging of organs (including liver, spleen, femur, tibia and kidney) was done in 35mm culture dishes. 300μg/ml (12 μl of 25mg/ml solution in 1 ml medium) D-luciferin was added into the medium 5 minutes before imaging. Bioluminescent images were acquired with 5-minute exposure as described above.
Characterization of engrafted cells in vivo
Mice were sacrificed 3–10 months post-transplantation. To obtain a single cell suspension, liver tissue was cut in small fragments and incubated with Collagenase type IV (1mg/ml) (Gibco/Invitrogen) and DNase (50 μg/ml) (bovine pancreas grade II, Roche, Nutley, NJ) in RPMI 1640 supplemented with 10% FBS for 30 min. in a 37°C water bath. Mononuclear cells were isolated by density gradient centrifugation using Ficoll-Paque plus (GE Healthcare, Piscataway, NJ)[33]. The mononuclear cell layer at the media-Ficoll interface was removed and retained without disturbing erythrocyte/granulocyte/hepatocytes pellet. The mononuclear cells were used for flow cytometric analysis or further culture after washing once with medium.
To examine luc activity, 1~3 × 105 cells were aliquoted and centrifuged at 500 × g for 5 minutes. The cell pellet was resuspended in 100 μl of 1× cell culture lysis reagent (Promega, Madison, WI). 20 μl cell lysate was added into 100 μl luciferase substrates (Promega) and assayed immediately for bioluminescence activity on a Lumat LB 9507 tube luminometer (Berthold Technologies, Oak Ridge, TN).
Mononuclear cells from liver, bone marrow, spleen and peripheral blood were incubated with DPBS containing 5% FBS and 5% human serum AB (Valley Biomed., Knoxville, TN) for 20–30 minutes on ice. Red cells in the bone marrow, spleen and peripheral blood were lysed by ammonium chloride solution (StemCell Technologies). Mouse anti-human HLA-ABC, CD45-FITC, CD45-APC, CD34-APC, CD31-PE, CD31-FITC, CD73-PE, and CD146-PE antibodies (all from BD Biosciences) were used to identify human specific hematopoietic and endothelial cells.
Immunohistochemical staining
Liver tissue was excised and immediately frozen in OCT media (Fisher Scientific, Pittsburgh, PA) on dry ice. 7 μm sections were fixed in 4% paraformaldehyde and incubated with 10% donkey serum (Jackson ImmunoResearch, West Grove, PA) for 1–2 hours at room temperature prior to staining with purified mouse anti-human CD34 (BD Biosciences), CD31and CD45 (all from Dako, Carpinteria, CA) or corresponding isotype overnight at 4°C. Cy3-conjugated donkey anti-mouse IgG (Jackson ImmunoResearch) was used as secondary antibody. The slides were mounted with Prolong Antifade Reagent Gold with DAPI (Invitrogen).
To characterize the endothelial cells derived from engrafted mouse liver, cells were cultured on fibronectin-coated chamber slides. The cells were fixed with cold methanol and permeabilized with 0.2% Triton-X100 for Von Willebrand Factor (vWF) and VE-Cadherin (CD144) staining. 10% formalin was used to fix the cells for CD31 staining. After thoroughly washing with DPBS, the cells were incubated with DPBS containing 10% FBS and 0.2% BSA (or 5% donkey serum for vWF staining). Mouse anti-human vWF (Dako), CD31-FITC (BD Biosciences) and CD144-PE (VE-Cadherin, BD) were incubated with cells overnight at 4°C. Cy3-conjugated donkey anti-mouse IgG (Jackson ImmunoResearch) was used to detect the human vWF positive cells. The slides were mounted with Prolong Antifade Reagent Gold with DAPI (Invitrogen). Fluorescent images were acquired using an Axiovert 200M fluorescence microscope (Carl Zeiss, Dublin, CA).
Endothelial cell assay
Putative endothelial cells derived from mouse liver were maintained on fibronectin (Sigma) coated plates in EGM-2 complete media (Lonza, Walkersville, MD). To characterize these cells, matrigel (BD Biosciences) was added to a 24-well tissue culture plate and allowed to solidify at 37° C for 30–60 min. 6 × 104 cells in1 ml EGM-2 media were placed on top of the Matrigel, and incubated at 37°C, 5% CO2. Formation of capillary-like (tube) structures was checked after 24–72 h incubation. For Ac-LDL uptake, cells cultured on fibronectin-coated chamber slides were incubated overnight with 10 μg/ml of Dil Ac-LDL (Invitrogen) in EGM2 media containing 5% FBS. Then, the cells were washed 3 times with DPBS. Visualizing the uptake of Ac-LDL was performed on living cells or after fixation with 10% formalin using an Axiovert 200M fluorescence microscope.
RESULTS
hESC-derived luc+CD34+ cells have a heterogeneous phenotype compared to UCB CD34+ cells
The firefly luciferase (luc) transgene was introduced into undifferentiated H9 hESCs using the Sleeping Beauty (SB) transposon system as described in previous studies[31]. We previously demonstrated multilineage hematopoietic potential with luc+ H9 cells, including derivation of erythroid, myeloid, and lymphoid cells in vitro[31]. Here, luc+ H9 cells were allowed to differentiate on M2-10B4 stromal cells[32], and initial studies compared the more detailed phenotype of CD34+ cells derived from the luc+ hESCs to CD34+ cells isolated from umbilical cord blood (UCB) (Figure 1). Flow cytometric analysis of sorted populations typically demonstrated over 90% CD34+ cells (Figure 1A). As previously described by our group, at early time points of differentiation (before 14 days), the majority of CD34+ cells co-express CD31, CD90 and FLK1, but not CD45[5, 23]. In contrast, essentially all the CD34+ cells derived from cord blood co-express CD45 and CD31. There are significantly higher percentages of CD133+ cells and c-kit+ cells found in the UCB CD34+ cell population compared to the hESC derived CD34+ cells (Figure 1B). Angiotensin-converting enzyme (ACE, recognized by BB9 antibody), which has been used to characterize hESC-derived hemangioblasts resembling common yolk sac (YS)-like [12, 34], is also highly expressed on the hESC-derived CD34+ cells (Figure 1A). The majority of hESC-derived CD34+ cells also express CD73, a marker of mesenchymal stromal cell and endothelial cells that is not expressed on UCB-CD34+ cells (Figures 1A and B). These phenotypic differences indicate that the hESC-derived CD34+ cells may resemble a more developmentally primitive population with hematopoietic, endothelial cell and mesenschymal developmental potential.
Figure 1. Phenotypic analysis of CD34+ cells derived from human embryonic stem cells (hESC) and umbilical cord blood (UCB).

(Top) CD34+ cells isolated from hESC via co-culture with M2-10B4 cells for 10 days. The majority of the hESC- derived CD34+ cells co-express CD31, CD73, ACE (BB9), CD90 and Flk1 while few CD34+ cells express CD45, CD133 or c-Kit. (Bottom) In contrast, UCB CD34+ cells co-express CD45, CD31, CD133 and c-Kit. Relatively fewer UCB CD34+ cells co-express CD90, CD73, FLK1 and ACE (BB9) compared to the hESC-derived CD34+ cells.
CD34+ cells can be routinely isolated from hESCs allowed to differentiate by M2-10B4 co-culture for 6–18 days[5, 32]. However, CD34+BB9+ cells are in greatest numbers at early days (day 6–9) and gradually decrease at later time points. The development of CD34+FLK1+ cells maintains a similar level from days 6 to 15, whereupon they dramatically decrease. CD34+CD45+ and CD34+c-Kit+ maintained a relatively low level during the differentiated time course. While CD45+ cells are not typically seen at these early time points, they do appear after approximately 17–21 days of culture[23].
Hemato-endothelial potential of CD34+ cells derived from luc+ hESC
To further define the hematopoietic and endothelial development potential of CD34+ cells derived from hESCs, we cultured the CD34+ cells (isolated at day 10 of differentiation) in serum-free media supplemented with defined cytokines, as described previously[24]. After 7 days of culture in these conditions, 34% of cells were non-adherent (NON-AD) and 66% of cells were adherent (AD) (Figure 2). In the non-adherent cell population, most (60–70%) cells were CD45+, confirming the hematopoietic potential of the CD34+ cells derived at day 10 of the hESC differentiation with M2-10B4 stromal cells. Of the CD45+ cells, most retain expression of CD34, as well as CD33 expression. Interestingly, 90% of the non-adherent cells also maintain CD31 expression (Figure 2, NON-AD). Consistent with our previous analyses of hemato-endothelial cells derived from hESCs[5], we found that CD45+ cells were in the CD34low CD31+ cell population, whereas a distinct CD34high CD31+CD45− population could also be identified (Figure 2, AD), consistent with endothelial cells. As expected, the majority of the adherent cells expressed CD34, CD31 and CD73, with few CD45+ cells in the adherent population (Figure 2, AD).
Figure 2. Hematopoietic potential of hESC-derived CD34+ cells.
5%–22% of CD34+ cells can be generated after 6–10 days co-culture with M2-10B4 cells. Purified CD34+ cells (> 98% purity) were further differentiated in IMDM supplemented with SCF, Flt3L, IL-3, IL-6, and G-CSF for 7 days to produce distinct non-adherent (NON-AD) and adherent (AD) cell populations. Flow cytometric analysis demonstrates that over 60% of the NON-AD cells express CD45, with majority of the cells identified as CD45+CD33+ myeloid cells. Expression of CD34 and CD31 was maintained in most of the differentiated (NON-AD and AD) cells. However, CD34+CD73+ cells were more common in the AD population, which has fewer CD45+ cells. Scale bar represents 50μm.
Bioluminescence imaging of the engraftment of hESC derived CD34+ cells in NOD/SCID/γc−/− mice
Previous studies with hESCs induced to differentiate either by stromal cell co-culture with S17 cells or by EB formation have only demonstrated very limited engraftment of human CD45+ cells in the bone marrow of NOD/SCID mice[23, 24]. A more recent report did demonstrate increased human CD45+ cells in the peripheral blood of NOD/SCID/γc−/− mice transplanted with a phenotypically mixed (unsorted) hESC-derived cell population differentiated by co-culture with AM20.1B4 stromal cells. However, engraftment of human cells in the bone marrow was still relatively low in this analysis[27]. Our studies have shown that residual NK cell activity in NOD/SCID mice likely prevents efficient engraftment of the hESC-derived hematopoietic cells[23], suggesting that the NOD/SCID/γc−/− strain of mice, which lacks NK cells, is a better model to study in vivo engraftment of hESC-derived hematopoietic cells. Direct injection into neonatal mice can facilitate engraftment of mouse yolk sac-derived cells unable to reconstitute adult recipients[35]. Furthermore, intra-hepatic injection of neonatal RAG2−/−/γc−/− mice has been successfully used to demonstrate robust engraftment and development of adaptive human immunity using CD34+ cells isolated from umbilical cord blood[33]. Therefore, we evaluated the engraftment of hESC-derived CD34+ cells in neonatal NOD/SCID/γc−/− mice after intra-hepatic delivery. Again, our studies clearly demonstrate that hESC-derived CD34+ cells have the ability to give rise to both hematopoietic and non-hematopoietic cells in vitro (Figure 2). The engraftment of injected hESC-derived CD34+ cells was monitored by bioluminescence imaging (BLI) with serial images acquired over the course of 25 weeks or more post-transplantation (Figure 3). No detectable background bioluminescent signal was apparent either before or after luciferin injection in negative control (intra-hepatic DPBS injected) mice (data not shown). For mice that received luc+ hESC-derived CD34+ cells, foci of luc+ cells were located in the liver shortly after injection (Figure 3A) and 1 week post-transplantation in most of the recipients (Figure 3B-E). During the initial 3 weeks, the luciferase signal typically decreased and then started to expand in the liver a few weeks post-transplantation, indicating that a subpopulation of the transplanted cells may not survive the first few weeks post-transplantation. However, the surviving cells (or subpopulation) clearly do have the capability to proliferate and potentially differentiate over the prolonged time course. Subsequently, migration of luc+ cells into other tissues such as the bone marrow (Figure 3B, F), spleen (figure 3C, D), the thymus/mediastinum, and other areas (Figure 3E) was observed. Long-term and stable engraftment of luc+ cells was established between 8–12 weeks post-transplantation in the liver of most transplanted mice. Many mice had progressively increased engraftment, even beyond 12 weeks, demonstrating continued proliferation and expansion of the cells derived from the hESC-derived CD34+ cells.
Figure 3. BLI demonstrates long-term engraftment hESC-derived CD34+ cells in NOD/SCID/γc−/− mice.
2.5 ×105 – 9.4 ×105 CD34+cells derived from hESC by differentiation on M2-10B4 stromal cells for 6–18 days were injected into the liver of neonatal NOD/SCID/γc−/− mice. The engraftment of injected cells was monitored by in vivo bioluminescence imaging using Xenogen IVIS 100 imaging system. Serial images were acquired over the course of 25 weeks post-transplantation. (A) A representative mouse showing luminescent signal in the liver within 1 hour after injection. (B-E) Injected cells were exclusively located in the liver of recipients at 1 week post-transplantation. In most of the cases, the engrafted cells were detectable in the liver for several weeks. Migration of luc+ cells into bone marrow (B), spleen and kidney (C, D), and mediastinum/thymus (E) was demonstrated at various time points after transplantation. (F) Ex vivo bioluminescence imaging of the left hind femur of the same mouse (arrow in last panel of B) confirmed the engraftment of luc+ cells.
Characterization of engrafted luc+ cells in the liver of transplanted recipients
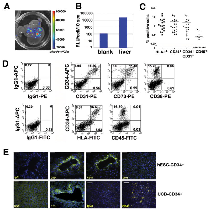
BLI demonstrates higher levels of long-term engraftment of the luc+ hESC-derived cells in the liver of recipients than what could be appreciated in previous studies using non-luc expressing cells[23–24]. To better define the engrafted cell population, we isolated the engrafted liver, bone marrow, and spleen 3–10 months after injection. Initial studies confirmed the engraftment of luc+ cells by ex vivo BLI, with a representative image showing multiple bioluminescence foci in an engrafted liver 6 months post-transplantation(Figure 4A). To characterize the engrafted luc+ cells, the mouse liver was homogenized to a single cell suspension to isolate the mononuclear cells via gradient centrifugation. Luc activity was demonstrated in the mononuclear cells isolated from liver (Figure 4B). Flow cytometric analysis for HLA-ABC+ cells was used to identify engrafted human cells. 19 out of 28 transplanted mice demonstrated ≥ 0.1% of HLA-ABC+ cells. There was a range of HLA-ABC expression in the engrafted human cells (0.1–22.72% HLA-ABC+), and most of the HLA-ABC+ cells co-express CD34and CD31(0.03–15.20%). Interestingly, many of the isolated cells also co-express CD73 (data not shown). However, very few CD45+ (0–0.38%) were identified in the liver of the recipients (figure 4C, D). To further examine the hematopoietic progenitor capacity, mononuclear cells isolated from luc+ liver (with 0.64–16.88% of CD34+ cells) were plated in methylcellulose-based media to test for development of hematopoietic colony-forming cells (CFCs). While hematopoietic colonies did develop, flow cytometic analysis was used to demonstrate that only murine hematopoietic CFCs were derived; there were no human CD45+ cells found in the colonies. Additional analyses demonstrated no detectable levels of human HLA-ABC+, CD34+ or CD45+ cells in the bone marrow and spleen of mice transplanted with hESC-CD34+ cells, although some mice did demonstrate luc+ signal in bone. These results suggest that luc+ signals in bone may be due to engraftment of cells that do not contribute to marrow lineages. As expected, NOD/SCID/γc−/− mice transplanted with UCB CD34+ cells used as positive controls demonstrated robust engraftment of CD45+ cells in the bone marrow, spleen, liver, thymus and lymph node (data not shown) with multi-lineage hematopoietic reconstitution (including B, T, NK, dendritic cell (DC) and myeloid cells). Immunohistochemical (IHC) staining further confirmed the engraftment of CD34+CD31+ cells and verified that the CD34+CD31+ cells localized in vascular sites in the liver of recipients transplanted with hESC-CD34+ cells (Figure 4E and supplemental Figure 1). Again, no CD45+ cells were detected by IHC staining in the hESC injected mice (Figure 4E: Top row), although CD45+ cells were routinely demonstrated in the UCB injected mice (Figure 4E: bottom row). The engraftment of endothelial cells was demonstrated to varying degrees in different recipients, and even within different areas of the liver within the same recipient. Overall, upon evaluation of approximately 60 vessels in a representative histologic section, approximately 47% of vessels stained positive for human CD31+ cells. Notably, based on flow cytometry, this recipient liver had approximately 15% human CD34+ CD31+ cells engraftment (Supplemental figure 1).
Figure 4. Characterization of engrafted luc+ cells in the liver of transplanted NOD/SCID/γ −/− recipients.

(A) Initial studies evaluated engrafted livers that were excised to visualize luc+hESC-derived cells ex vivo by bioluminescent imaging at 6 months post-transplantation. Multiple bioluminescence foci are demonstrated in the liver (note, this is the same mouse shown in Figure 3B). (B) Luciferase activity is also demonstrated in the mononuclear cells isolated from this liver. Blank indicates the bioluminescence background in the absence of cells. (C) Flow cytometric analysis for human specific HLA-ABC+ cells was used to identify human cells in the mouse liver. The transplanted mice were analyzed 3–10 months post-transplantation. 19 out of 28 mice demonstrate 0.1% or more HLA-ABC+ cells. Most of the HLA-ABC+ cells co-express CD34+ andCD31+. Only 7 mice demonstrated CD45+ cell engraftment. Bar in each column represents the mean value of each group. (D) A representative mouse (the same mouse shown in Figure 3B) demonstrates 15.20% engraftment of CD34+CD31+ cells, as well as 11.48% CD34+CD73+ cells, with no engraftment of CD45+ cells. (E) Immunohistochemical staining shows that the CD34+ andCD31+ cells are localized in the liver vessels of recipients transplanted with hESC-CD34+ cells. No CD45+ cells are detected in the hESC injected mice (4E: Top row). However, CD45+ cells are routinely demonstrated in the UCB injected mice (4E: bottom row). Although there are also CD31+ cells found in the UCB injected liver, but they did not express CD34. Scale bar represents 50μm.
Possible short-term hematopoietic reconstitution ability of hESC-derived CD34+ cells led us to examine the engraftment of CD34+ and CD45+ cells in peripheral blood at earlier time points. 4 out of 14 mice (4 weeks post transplantation) and 5 out of 23 mice (8 weeks post-transplantation) demonstrated the engraftment of CD34+ cells. However, only 1 out of 14 mice (4 weeks post-transplantation) and 2 out of 23 mice (8 weeks post-transplantation) demonstrated engraftment of human CD45+ hematopoietic cells (0.15–0.31%, Supplemental figure 2). Human glycophorin A positive cells were not detected likely due to lysis of red cells by ammonium chloride. Taken together, these results suggest that CD34+ hESC-derived cells preferentially developed into human endothelial cells when transplanted into NOD/SCID/γc−/− mice.
Characterization of endothelial cells derived from the engrafted liver of transplanted mice
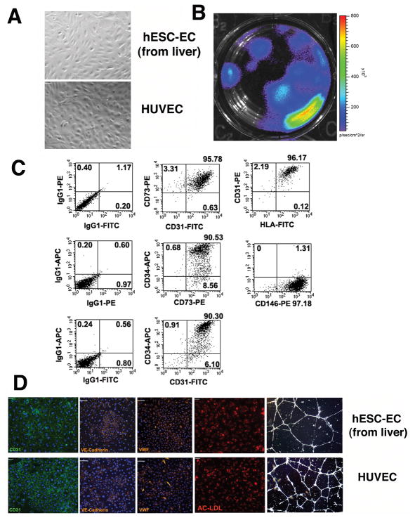
To further characterize the hESC-derived cells from transplanted mouse liver, we cultured the liver mononuclear cells in endothelial cell-supportive conditions from a mouse whose liver showed less than 1% engraftment of human CD34+CD31+, CD34+CD73+ and CD34+CD146+ cells. After 2–3 weeks in culture, endothelial cells with luciferase activity were expanded from the liver mononuclear cells (Figure 5A,B), unambiguously characterizing these as hESC-derived cells. After expansion in culture, over 95% of the cells express human specific HLA class I molecules and maintain expression of human CD34, CD31, CD73 and CD146 (Figure 5C). Similar morphology and function was demonstrated between the hESC-engrafted liver-derived endothelial cells and HUVEC cells (used as positive control for endothelial cells). IHC staining further confirmed that these cells express VE-cadherin, and von Willebrand factor (vWF) (Figure 5D). Additional functional analyses showed endocytosis of Ac-LDL and tube formation when cultured in Matrigel, as typical for endothelial cells (Figure 5D). Together, these results confirm that the hESC transplanted liver-derived cells represent endothelial cells and are able to proliferate ex vivo.
Figure 5. Characterization of endothelial cells derived from the engrafted liver of transplanted mice.
Liver mononuclear cells (from mouse with 0.41% engraftment of CD34+ cells) were isolated from a transplanted recipient of luc+ hESC-derived CD34+ cells 6 months post-transplant and cultured in endothelial cell conditions. (A) These liver-derived cells have endothelial cell morphology similar to HUVECs. (B) Bioluminescent imaging shows the expression of luc in the putative endothelial cells derived from the liver of hESC-transplanted recipient. (C) Flow cytometric analysis demonstrates that >95% of the cultured cells express human-specific HLA-ABC. Most of the cells also maintain the expression of CD34, CD31, CD73 and CD146, demonstrating the phenotype typical of endothelial cells. (D) Immunohistochemical staining further demonstrates that the cells derived from transplanted liver also express CD31 (FITC conjugated, shown as green), VE-Cadherin (PE conjugated, shown as orange yellow), and von Willebrand factor (vWF, Cy3 conjugated, shown as orange yellow), and are capable of taking up Ac-LDL (shown as red) and forming capillary-like tubes in Matrigel. HUVECs were used as a positive control in these assays. Fluorescent images were taken using an Axiovert 200M fluorescence microscope. Nuclear was visualized by DAPI staining (shown as blue). Scale bar represents 50μm.
Mesenchymal potential of the CD34+ cells derived from hESC
In addition to CD34+CD31+ cells, an adherent population of CD34hi CD73+CD45− cells was routinely generated when isolated hESC-derived CD34+ cells were further cultured in vitro. There is also evidence that CD34+ and CD73+ mesenchymal stem cells can be induced simultaneously by hESC co-culture with OP9 stromal cells[36]. As CD73 has been used as a common marker to identify mesenchymal stem/stromal cells, we evaluated whether the hESC-derived CD34+ cells, most also co-express CD73, have the potential to develop into mesenchymal tissues in vivo. Mice transplanted with hESC CD34+ cells demonstrated engraftment of luc+ cells in the location of liver and spleen/kidney (Figure 6A). Ex vivo bioluminescence imaging confirmed the engraftment of luc+ cell inside of the liver (Figure 6B). However, the luc+ signal was not localized to the interior of the spleen or kidney, but instead was localized to the fat/connective tissues surrounding the spleen and kidney (Figure 6C and D). These results confirmed our hypothesis that CD34+ cells derived from hESCs have the potential to contribute to mesenchymal tissue development, as well as endothelial lineage in vivo.
Figure 6. In vivo connective/mesenchymal developmental potential of the CD34+ cells derived from hESC.
(A) A recipient of luc+hESC-derived CD34+ cells demonstrated engraftment of luc+ cells in the location of liver and spleen/kidney 6 months post-transplantation. (B) Ex vivo bioluminescence imaging confirmed the engraftment of luc+ cell in the liver. (C) Ex vivo bioluminescence imaging demonstrates that the engraftment of luc+ cells is not in the spleen (*), but in the fat/connective tissues that surrounded the spleen (arrow). Left: phase image; Right: bioluminescence image. (D) luc+ connective tissues surrounding the kidney is also demonstrated in the same mouse. Left: phase image; Right: bioluminescence image (* indicate the kidneys; arrows point to the connect/fat tissues).
DISCUSSION
Here, we utilize bioluminescent imaging to demonstrate that intra-hepatic injection of hESC-derived CD34+ cells into NOD/SCID/γc−/− mice promotes the in vivo development of endothelial cells with limited hematopoietic engraftment. Direct phenotypic comparison of the CD34+ cells derived from hESCs to cord blood CD34+ cells demonstrates significant differences with few hESC-derived CD34+ cells expressing CD45, especially at earlier stage of differentiation (day 6–10), while all of the UCB-CD34+ cells co-express CD45. Importantly, when cultured in conditions supporting hematopoiesis, the hESC-CD34+ cells clearly demonstrate hematopoietic potential and develop into CD45+ cells (Figure 2). To further characterize the CD34+ cells derived from hESCs, we analyzed expression of a panel of surface antigens that may play key roles in the isolation or function of hematopoietic progenitor cells, including CD31, CD117, CD133, Flk1, ACE (BB9), CD90, and CD38. Interestingly, all the hESC-CD34+ cells are CD38− (data not shown). Additionally, significant higher levels of CD90 and Flk1 are expressed on the hESC derived CD34+ cells compared to UCB CD34+ cells (Figure 1). FLK1 expression has been used to identify hemangioblasts derived from hESCs during EB differentiation[11]. Several other studies also demonstrated that hESC-derived CD34+ cells contain subpopulations (CD45−CD31+FK1+VE-Cadherin+ and CD34brightCD31+FLK1+) with bipotential capacity to develop into both hematopoietic and endothelial lineages[5, 10]. This suggests the hESC-CD34+ cells are more developmentally primitive than progenitors restricted to hematopoietic lineages. Expression of ACE (identified by CD143 or BB9 monoclonal antibody) in the hESC-derived CD34+ cells further suggests a more primitive hemangioblast progenitor cell population[12]. Other studies have shown that CD34+CD38−CD133+CD90+ cells derived from human adult bone marrow exhibit reactivity with BB9 [37] and SCID-repopulating cells were contained in the CD34+BB9+ population[34]. In a hESC-EB differentiation system, BB9+ cells contain putative hemangioblast progenitors for endothelium, primitive yolk sac hematopoiesis and most importantly, can further mature into definitive CD34+CD45+CD38− progenitors[12, 34]. Only a small fraction of hESC-derived CD34+ cells was found to co-express CD133, while the majority of UCB CD34+ cells were CD133+. The expression of c-kit (CD117) follows a similar pattern as CD133. The interaction of c-kit with its ligand (stem cell factor) plays a key role in the survival, mitogenesis, proliferation, differentiation, adhesion, homing, migration and function activation of HSCs[38]. Whether the low expression of CD133 and c-kit in hESC-CD34+ cells indicates that these embryonic cells are less able to differentiate into hematopoietic lineages in vivo remains unclear.
Multiple studies clearly demonstrate that hESC-derived CD34+ cells have the ability to differentiate into multiple hematopoietic lineages in vitro, including myeloid, erythroid, and lymphoid cells[4, 6, 8, 39, 40]. However, it is still not clear whether this population has comparable developmental potential when transplanted into immunodeficient mice. Our previous studies demonstrated limited bone marrow engraftment (typically less than 1%, though up to 3% in some mice) when the differentiated hESCs were transplanted into NOD/SCID mice[23]. Similar engraftment was also achieved with hematopoietic cells derived from EB differentiation[24]. Transplantation of purified hESC-derived CD34+CD38− cells into fetal sheep also demonstrated limited hematopoietic engraftment[25]. This low engraftment efficiency was partially due to rejection of transplanted cells by the innate immune system, mostly mediated by NK cell activity in the recipients[23]. A recent paper also indicates that there are potential differences among the primitive hematopoietic progenitors generated by co-culture with different stromal cell lines[27]. We have shown that mouse bone marrow stromal cell line M2-10B4 can induce higher efficiency of hematopoietic differentiation than S17 cells[32]. In order to examine if these CD34+ progenitors isolated by co-culture with M2-10B4 have better capacity to engraft in vivo, we directly injected these cells into the liver of newborn NOD/SCID/γc−/− mice, a model that permits higher engraftment rates and human T cell development from UCB CD34+ cells[29, 30]. Previously, the most efficient hemato-lymphoid-system expansion was achieved when early hematopoietic cells were transplanted into the newborn mice[41–43]. Improved engraftment of CD45+ cells was observed using hESC-derived hematopoietic progenitor cells derived by co-culture with AM20.1B4 stromal cell injected directly into the adult bone marrow environment of NOD/SCID/γc−/− mice[27]. Here, use of BLI assisted in tracking the kinetics of engraftment and migration of the luc+ hESC-derived cells. After injection, hESC-derived cells are seen in multiple organs (Figure 3). Somewhat surprisingly, these hESC-CD34+ cells developed primarily into endothelial cells, with little CD45+ hematopoietic cell engraftment. Whether it is the environment of fetal liver or the hESC-derived CD34+ cells themselves which favors the survival and development into endothelial cells in vivo needs to be further investigated.
Our previous studies demonstrated some engraftment of CD45+ cells in the bone marrow of NOD/SCID mice when transplanted with an unsorted mixture of differentiated hESC[23]. The different results between these earlier and the current studies might be due to the use of either S17 cells[23] or M2-10B4 cells[32] to support differentiation of the hESCs. While both stromal cells support development of hESC-derived cells capable of in vitro differentiation into hematopoietic cells, it has recently been suggested that stromal cell differences are likely important to generate progenitor cells that mediate in vivo engraftment[27]. Indeed, the studies by Lerdan and Lako find the stromal cells that mediated the best hematopoietic development in vitro were not the same as those stromal cell lines that generate cells capable of in vivo hematopoietic engraftment[27]. A second factor is that here, by injecting isolated CD34+ cells, we excluded most CD34− cells, such as mesenchymal stromal cells or other accessory cell populations from the injected cell population[36] (Figure 1A). These non-hematopoietic cells may provide support for the survival of the primitive hESC-derived hematopoietic progenitors by secretion of cytokines and growth factors, or cell-bound factors that may contribute to in vivo hematopoietic cell survival and development[44]. Multiple studies show that transplantation of human mesenchymal stromal cells can enhance engraftment of human hematopoietic cells transplanted into NOD/SCID mice[45–48]. Indeed, our previous report[23], and Ledran’s recent study[27], both injected unsorted hESC-derived cells and both demonstrated engraftment of hESC-derived hematopoietic cells. Therefore, the CD34− cells in the mix of differentiated hESC transplanted into NOD/SCID mice in these previous studies may partially contribute to the in vivo development of CD45+ cells.
Finally, we demonstrated that stable expression of luc in the hESC and their progeny provides a valuable means to allow in vivo tracking of the survival and engraftment pattern of differentiated hESC. These luc+ hESCs have an equivalent ability to generate hematopoietic cells in vitro as do the parental hESCs [31]. Migration of luc+ cells from liver to bone marrow, spleen and mediastinum was observed by in vivo bioluminescence imaging (Figure 3). This indicates that the hESC-derived CD34+cells most likely have the capacity to migrate into hematopoietic niches. However, flow cytometric analysis only demonstrated the engraftment of human CD34+, CD31+ cells in the liver, but not in the spleen or bone marrow. By ex vivo imaging of engrafted spleens, we found that the luc+ cells were located in the connecting tissues surrounding the spleen (mostly fat tissues), rather than inside of the spleen. It remains unclear whether these CD34+ cells and their progeny were unable to traffic into the spleen to promote hematopoietic differentiation or the cells migrating into the spleen were not able to survive long enough to make blood. Certainly this in vivo BLI technique will continue to provide a powerful tool to investigate the biological behavior and function of hESCs in these in vivo models.
CONCLUSION
BLI provides a valuable means to track engraftment of hESC-derived cells. Here, we demonstrate significant development of endothelial cells relative to hematopoietic cells when the hESC-derived CD34+ cells were transplanted into the livers of neonatal NOD/SCID/γc−/− mice. These studies indicate that additional donor or host factors are needed to improve development of SRCs from hESCs. However, hESC-derived CD34+ cells may be well suited for in vivo models of revascularization therapies.
Supplementary Material
Acknowledgments
This work was supported by NIH grants HL77923 (DSK) and HL77642 (LDS), the JDRF (LDS), and the Leukemia Research Fund of the University of Minnesota Masonic Cancer Center (DSK). The authors wish to thank Drs. Petter S. Woll and Colin Martin for reviewing this manuscript.
Footnotes
Author Contributions
X.T.: Conception and design, collection and/or assembly of data, data analysis and interpretation, manuscript writing; M.K.H.: collection and/or assembly of data, data analysis and interpretation; V.R.P. and R.J.T: collection and/or assembly of data; L.D.S.: Financial support, provision of study material or patients; D.S.K.:Conception and design, financial support, data analysis and interpretation, manuscript writing, final approval of manuscript.
References
- 1.Kaufman DS, Hanson ET, Lewis RL, et al. Hematopoietic colony-forming cells derived from human embryonic stem cells. Proc Natl Acad Sci U S A. 2001;98:10716–10721. doi: 10.1073/pnas.191362598. [DOI] [PMC free article] [PubMed] [Google Scholar]
- 2.Vodyanik MA, Bork JA, Thomson JA, et al. Human embryonic stem cell-derived CD34+ cells: efficient production in the coculture with OP9 stromal cells and analysis of lymphohematopoietic potential. Blood. 2005;105:617–626. doi: 10.1182/blood-2004-04-1649. [DOI] [PubMed] [Google Scholar]
- 3.Tian X, Morris JK, Linehan JL, et al. Cytokine requirements differ for stroma and embryoid body-mediated hematopoiesis from human embryonic stem cells. Exp Hematol. 2004;32:1000–1009. doi: 10.1016/j.exphem.2004.06.013. [DOI] [PubMed] [Google Scholar]
- 4.Qiu C, Hanson E, Olivier E, et al. Differentiation of human embryonic stem cells into hematopoietic cells by coculture with human fetal liver cells recapitulates the globin switch that occurs early in development. Exp Hematol. 2005;33:1450–1458. doi: 10.1016/j.exphem.2005.09.003. [DOI] [PubMed] [Google Scholar]
- 5.Woll PS, Morris JK, Painschab MS, et al. Wnt signaling promotes hematoendothelial cell development from human embryonic stem cells. Blood. 2008;111:122–131. doi: 10.1182/blood-2007-04-084186. [DOI] [PMC free article] [PubMed] [Google Scholar]
- 6.Woll PS, Martin CH, Miller JS, et al. Human embryonic stem cell-derived NK cells acquire functional receptors and cytolytic activity. J Immunol. 2005;175:5095–5103. doi: 10.4049/jimmunol.175.8.5095. [DOI] [PubMed] [Google Scholar]
- 7.Olivier EN, Qiu C, Velho M, et al. Large-scale production of embryonic red blood cells from human embryonic stem cells. Exp Hematol. 2006;34:1635–1642. doi: 10.1016/j.exphem.2006.07.003. [DOI] [PubMed] [Google Scholar]
- 8.Anderson JS, Bandi S, Kaufman DS, et al. Derivation of normal macrophages from human embryonic stem (hES) cells for applications in HIV gene therapy. Retrovirology. 2006;3:24. doi: 10.1186/1742-4690-3-24. [DOI] [PMC free article] [PubMed] [Google Scholar]
- 9.Gaur M, Kamata T, Wang S, et al. Megakaryocytes derived from human embryonic stem cells: a genetically tractable system to study megakaryocytopoiesis and integrin function. J Thromb Haemost. 2006;4:436–442. doi: 10.1111/j.1538-7836.2006.01744.x. [DOI] [PubMed] [Google Scholar]
- 10.Wang L, Li L, Shojaei F, et al. Endothelial and hematopoietic cell fate of human embryonic stem cells originates from primitive endothelium with hemangioblastic properties. Immunity. 2004;21:31–41. doi: 10.1016/j.immuni.2004.06.006. [DOI] [PubMed] [Google Scholar]
- 11.Kennedy M, D’Souza SL, Lynch-Kattman M, et al. Development of the hemangioblast defines the onset of hematopoiesis in human ES cell differentiation cultures. Blood. 2007;109:2679–2687. doi: 10.1182/blood-2006-09-047704. [DOI] [PMC free article] [PubMed] [Google Scholar]
- 12.Zambidis ET, Soon Park T, Yu W, et al. Expression of angiotensin-converting enzyme (CD143) identifies and regulates primitive hemangioblasts derived from human pluripotent stem cells. Blood. 2008;112:3601–3614. doi: 10.1182/blood-2008-03-144766. [DOI] [PMC free article] [PubMed] [Google Scholar]
- 13.Lu SJ, Feng Q, Caballero S, et al. Generation of functional hemangioblasts from human embryonic stem cells. Nat Methods. 2007;4:501–509. doi: 10.1038/nmeth1041. [DOI] [PMC free article] [PubMed] [Google Scholar]
- 14.Vormoor J, Lapidot T, Pflumio F, et al. SCID mice as an in vivo model of human cord blood hematopoiesis. Blood Cells. 1994;20:316–320. discussion 320–312. [PubMed] [Google Scholar]
- 15.Lapidot T, Pflumio F, Doedens M, et al. Cytokine stimulation of multilineage hematopoiesis from immature human cells engrafted in SCID mice. Science. 1992;255:1137–1141. doi: 10.1126/science.1372131. [DOI] [PubMed] [Google Scholar]
- 16.Bhatia M, Wang JC, Kapp U, et al. Purification of primitive human hematopoietic cells capable of repopulating immune-deficient mice. Proc Natl Acad Sci U S A. 1997;94:5320–5325. doi: 10.1073/pnas.94.10.5320. [DOI] [PMC free article] [PubMed] [Google Scholar]
- 17.Larochelle A, Vormoor J, Hanenberg H, et al. Identification of primitive human hematopoietic cells capable of repopulating NOD/SCID mouse bone marrow: implications for gene therapy. Nat Med. 1996;2:1329–1337. doi: 10.1038/nm1296-1329. [DOI] [PubMed] [Google Scholar]
- 18.Bhatia M, Bonnet D, Murdoch B, et al. A newly discovered class of human hematopoietic cells with SCID-repopulating activity. Nat Med. 1998;4:1038–1045. doi: 10.1038/2023. [DOI] [PubMed] [Google Scholar]
- 19.Kimura T, Asada R, Wang J, et al. Identification of long-term repopulating potential of human cord blood-derived CD34-flt3- severe combined immunodeficiency-repopulating cells by intra-bone marrow injection. Stem Cells. 2007;25:1348–1355. doi: 10.1634/stemcells.2006-0727. [DOI] [PubMed] [Google Scholar]
- 20.Mazurier F, Doedens M, Gan OI, et al. Rapid myeloerythroid repopulation after intrafemoral transplantation of NOD-SCID mice reveals a new class of human stem cells. Nat Med. 2003;9:959–963. doi: 10.1038/nm886. [DOI] [PubMed] [Google Scholar]
- 21.Hogan CJ, Shpall EJ, Keller G. Differential long-term and multilineage engraftment potential from subfractions of human CD34+ cord blood cells transplanted into NOD/SCID mice. Proc Natl Acad Sci U S A. 2002;99:413–418. doi: 10.1073/pnas.012336799. [DOI] [PMC free article] [PubMed] [Google Scholar]
- 22.de Wynter EA, Buck D, Hart C, et al. CD34+AC133+ cells isolated from cord blood are highly enriched in long-term culture-initiating cells, NOD/SCID-repopulating cells and dendritic cell progenitors. Stem Cells. 1998;16:387–396. doi: 10.1002/stem.160387. [DOI] [PubMed] [Google Scholar]
- 23.Tian X, Woll PS, Morris JK, et al. Hematopoietic engraftment of human embryonic stem cell-derived cells is regulated by recipient innate immunity. Stem Cells. 2006;24:1370–1380. doi: 10.1634/stemcells.2005-0340. [DOI] [PubMed] [Google Scholar]
- 24.Wang L, Menendez P, Shojaei F, et al. Generation of hematopoietic repopulating cells from human embryonic stem cells independent of ectopic HOXB4 expression. J Exp Med. 2005;201:1603–1614. doi: 10.1084/jem.20041888. [DOI] [PMC free article] [PubMed] [Google Scholar]
- 25.Narayan AD, Chase JL, Lewis RL, et al. Human embryonic stem cell-derived hematopoietic cells are capable of engrafting primary as well as secondary fetal sheep recipients. Blood. 2006;107:2180–2183. doi: 10.1182/blood-2005-05-1922. [DOI] [PMC free article] [PubMed] [Google Scholar]
- 26.Ji J, Vijayaragavan K, Bosse M, et al. OP9 Stroma augments survival of hematopoietic precursors and progenitors during hematopoietic differentiation from human embryonic stem cells. Stem Cells. 2008;26:2485–2495. doi: 10.1634/stemcells.2008-0642. [DOI] [PubMed] [Google Scholar]
- 27.Ledran MH, Krassowska A, Armstrong L, et al. Efficient hematopoietic differentiation of human embryonic stem cells on stromal cells derived from hematopoietic niches. Cell Stem Cell. 2008;3:85–98. doi: 10.1016/j.stem.2008.06.001. [DOI] [PubMed] [Google Scholar]
- 28.Hiramatsu H, Nishikomori R, Heike T, et al. Complete reconstitution of human lymphocytes from cord blood CD34+ cells using the NOD/SCID/γc-null mice model. Blood. 2003;102:873–880. doi: 10.1182/blood-2002-09-2755. [DOI] [PubMed] [Google Scholar]
- 29.Yahata T, Ando K, Nakamura Y, et al. Functional human T lymphocyte development from cord blood CD34+ cells in nonobese diabetic/Shi-scid, IL-2 receptor gamma null mice. J Immunol. 2002;169:204–209. doi: 10.4049/jimmunol.169.1.204. [DOI] [PubMed] [Google Scholar]
- 30.Pearson T, Greiner DL, Shultz LD. Creation of “humanized” mice to study human immunity. Curr Protoc Immunol. 2008;Chapter 15(Unit 15):21. doi: 10.1002/0471142735.im1521s81. [DOI] [PMC free article] [PubMed] [Google Scholar]
- 31.Wilber A, Linehan JL, Tian X, et al. Efficient and stable transgene expression in human embryonic stem cells using transposon-mediated gene transfer. Stem Cells. 2007;25:2919–2927. doi: 10.1634/stemcells.2007-0026. [DOI] [PubMed] [Google Scholar]
- 32.Tian X, Kaufman DS. Hematopoietic development of human embryonic stem cells in culture. Methods Mol Biol. 2008;430:119–133. doi: 10.1007/978-1-59745-182-6_8. [DOI] [PubMed] [Google Scholar]
- 33.Traggiai E, Chicha L, Mazzucchelli L, et al. Development of a human adaptive immune system in cord blood cell-transplanted mice. Science. 2004;304:104–107. doi: 10.1126/science.1093933. [DOI] [PubMed] [Google Scholar]
- 34.Zambidis ET, Sinka L, Tavian M, et al. Emergence of human angiohematopoietic cells in normal development and from cultured embryonic stem cells. Ann N Y Acad Sci. 2007;1106:223–232. doi: 10.1196/annals.1392.010. [DOI] [PMC free article] [PubMed] [Google Scholar]
- 35.Yoder MC, Hiatt K, Mukherjee P. In vivo repopulating hematopoietic stem cells are present in the murine yolk sac at day 9.0 postcoitus. Proc Natl Acad Sci U S A. 1997;94:6776–6780. doi: 10.1073/pnas.94.13.6776. [DOI] [PMC free article] [PubMed] [Google Scholar]
- 36.Trivedi P, Hematti P. Simultaneous generation of CD34+ primitive hematopoietic cells and CD73+ mesenchymal stem cells from human embryonic stem cells cocultured with murine OP9 stromal cells. Exp Hematol. 2007;35:146–154. doi: 10.1016/j.exphem.2006.09.003. [DOI] [PubMed] [Google Scholar]
- 37.Ramshaw HS, Haylock D, Swart B, et al. Monoclonal antibody BB9 raised against bone marrow stromal cells identifies a cell-surface glycoprotein expressed by primitive human hemopoietic progenitors. Exp Hematol. 2001;29:981–992. doi: 10.1016/s0301-472x(01)00671-3. [DOI] [PubMed] [Google Scholar]
- 38.Sharma S, Gurudutta GU, Satija NK, et al. Stem cell c-KIT and HOXB4 genes: critical roles and mechanisms in self-renewal, proliferation, and differentiation. Stem Cells Dev. 2006;15:755–778. doi: 10.1089/scd.2006.15.755. [DOI] [PubMed] [Google Scholar]
- 39.Slukvin, Vodyanik MA, Thomson JA, et al. Directed differentiation of human embryonic stem cells into functional dendritic cells through the myeloid pathway. J Immunol. 2006;176:2924–2932. doi: 10.4049/jimmunol.176.5.2924. [DOI] [PubMed] [Google Scholar]
- 40.Galic Z, Kitchen SG, Kacena A, et al. T lineage differentiation from human embryonic stem cells. Proc Natl Acad Sci U S A. 2006;103:11742–11747. doi: 10.1073/pnas.0604244103. [DOI] [PMC free article] [PubMed] [Google Scholar]
- 41.Ishikawa F, Yasukawa M, Lyons B, et al. Development of functional human blood and immune systems in NOD/SCID/IL2 receptor {gamma} chain(null) mice. Blood. 2005;106:1565–1573. doi: 10.1182/blood-2005-02-0516. [DOI] [PMC free article] [PubMed] [Google Scholar]
- 42.Manz MG. Human-hemato-lymphoid-system mice: opportunities and challenges. Immunity. 2007;26:537–541. doi: 10.1016/j.immuni.2007.05.001. [DOI] [PubMed] [Google Scholar]
- 43.Shultz LD, Ishikawa F, Greiner DL. Humanized mice in translational biomedical research. Nat Rev Immunol. 2007;7:118–130. doi: 10.1038/nri2017. [DOI] [PubMed] [Google Scholar]
- 44.Liu CH, Hwang SM. Cytokine interactions in mesenchymal stem cells from cord blood. Cytokine. 2005;32:270–279. doi: 10.1016/j.cyto.2005.11.003. [DOI] [PubMed] [Google Scholar]
- 45.Bensidhoum M, Chapel A, Francois S, et al. Homing of in vitro expanded Stro-1- or Stro-1+ human mesenchymal stem cells into the NOD/SCID mouse and their role in supporting human CD34 cell engraftment. Blood. 2004;103:3313–3319. doi: 10.1182/blood-2003-04-1121. [DOI] [PubMed] [Google Scholar]
- 46.Angelopoulou M, Novelli E, Grove JE, et al. Cotransplantation of human mesenchymal stem cells enhances human myelopoiesis and megakaryocytopoiesis in NOD/SCID mice. Exp Hematol. 2003;31:413–420. doi: 10.1016/s0301-472x(03)00042-0. [DOI] [PubMed] [Google Scholar]
- 47.Noort WA, Kruisselbrink AB, in’t Anker PS, et al. Mesenchymal stem cells promote engraftment of human umbilical cord blood-derived CD34(+) cells in NOD/SCID mice. Exp Hematol. 2002;30:870–878. doi: 10.1016/s0301-472x(02)00820-2. [DOI] [PubMed] [Google Scholar]
- 48.Fibbe WE, Noort WA. Mesenchymal stem cells and hematopoietic stem cell transplantation. Ann N Y Acad Sci. 2003;996:235–244. doi: 10.1111/j.1749-6632.2003.tb03252.x. [DOI] [PubMed] [Google Scholar]
Associated Data
This section collects any data citations, data availability statements, or supplementary materials included in this article.




