Abstract
Cell migration is a fundamental process that is necessary for the development and survival of multicellular organisms. Here, we show that cell migration is contingent on global condensation of the chromatin fiber. Induction of directed cell migration by the scratch-wound assay leads to decreased DNaseI sensitivity, alterations in the chromatin binding of architectural proteins and elevated levels of H4K20me1, H3K27me3 and methylated DNA. All these global changes are indicative of increased chromatin condensation in response to induction of directed cell migration. Conversely, chromatin decondensation inhibited the rate of cell migration, in a transcription-independent manner. We suggest that global chromatin condensation facilitates nuclear movement and reshaping, which are important for cell migration. Our results support a role for the chromatin fiber that is distinct from its known functions in genetic processes.
Keywords: Cell migration, Chromatin, Heterochromatin, HMGs, Histone H1
Introduction
Proper cell migration has a key role in the correct progression of numerous biological processes including embryogenesis, tissue renewal and repair, and progression of the immune response. Impaired cell migration might lead to various pathologies such as vascular diseases, chronic inflammatory diseases, mental disorders and metastasis formation (Li et al., 2005; Ridley et al., 2003). Induction of directed cell migration leads to dynamic changes in the cytoskeleton and cell-adhesion molecules, and to the redistribution of several cellular organelles such as the Golgi complex, the microtubule-organizing center (MTOC) (Ridley et al., 2003; Vicente-Manzanares et al., 2005) and the nucleus (Gomes et al., 2005).
Dynamic reshaping of the nucleus during leukocyte migration was detected in 1886 (Gage and Gage, 1886) and more recently was noted in additional cell types (Beadle et al., 2008; Bellion et al., 2005; Lammermann et al., 2008; Schaar and McConnell, 2005; Wolf and Friedl, 2008; Yamauchi et al., 2005). In spite of these observations, very few studies address the nature of the structural changes occurring within the nucleus during cell migration. Inside the nucleus, the chromatin fiber is built from a repetitive unit of 147 bp DNA wrapped twice around a histone octamer to generate a dynamic and flexible structure that is similar to beads on a string, which continuously changes in response to a variety of external and internal biological signals.
The condensation level and spatial organization of the chromatin fiber are determined by the concerted action of post-translational modifications in histone tails, DNA methylation of regulatory factors that bind to the different modifications and architectural proteins such as histone H1 and the high-mobility group (HMG) proteins (Allis et al., 2007; Bhaumik et al., 2007; Hock et al., 2007). During interphase, the chromatin is organized into transcribed euchromatin domains, which are relatively decondensed, and non-transcribed and condensed heterochromatin domains. The heterochromatin domains can be subdivided into two main groups: constitutive heterochromatin, which contains noncoding sequences and repetitive elements, and facultative heterochromatin, which contains mainly silenced genes that have the potential to be converted to transcribed euchromatin (Trojer and Reinberg, 2007). Each type of chromatin domain bears a characteristic pattern of histone modifications and DNA methylation levels, leading to recruitment of different chromatin-binding proteins (Ruthenburg et al., 2007; Trojer and Reinberg, 2007).
Given that the chromatin fiber occupies a substantial part of the nuclear volume (Gregory, 2001) and is closely associated with the nuclear lamina (Akhtar and Gasser, 2007; Kalverda et al., 2008; Mattout-Drubezki and Gruenbaum, 2003), an inter-relationship between chromatin structure and cell migration could be expected. Indeed, an increase in the global level of the constitutive heterochromatin marker trimethyl Lys9 in H3 histone (H3K9me3) and changes in the intranuclear organization of the linker histone H1 in response to migration cues have been previously observed (Gerlitz et al., 2007). These observations raise several questions regarding the extent of the chromatin changes following induction of migration and their relevance to the migration abilities of the cell. Thus, it is important to determine whether the migration-induced changes in histone modifications are limited to H3K9me3 or occur on additional histone residues. Furthermore, it is not clear whether the modifications occur only in histones or whether induction of migration alters the modification levels on the DNA itself and also leads to changes in the organization of other known chromatin architectural proteins such as the HMG proteins. Finally, it is not clear whether the chromatin fiber actually condenses during cell migration and whether the structure of the chromatin fiber does indeed affect cell migration.
Here, we address these questions and demonstrate that proper cell migration is not only associated with, but in fact it is contingent on global chromatin condensation. We find that induction of cell migration leads to an increase in chromatin condensation as measured by an in situ DNaseI sensitivity assay, which we developed. In agreement, we demonstrate that induction of cell migration leads to an increase in the levels of additional epigenetic markers associated with facultative heterochromatin, but not in markers characteristic of euchromatin. Furthermore, induction of migration alters the interaction of the chromatin architectural proteins HMGN2, HMGA1 and histone H1 with their nucleosomal binding targets. Most significantly, treatment of cells with agents that lead to chromatin decondensation inhibits the rate of cell migration in a transcription-independent manner. Thus, the changes in the structure of the chromatin fiber per se, rather than changes in transcriptional output, affect cellular migration. Our data suggest that, in addition to its function in genetic processes, condensed chromatin also has a structural role in supporting nuclear movement and/or changes in the morphology of the nucleus, which are required for efficient cell migration.
Results
Induction of cell migration increases the levels of heterochromatin-specific epigenetic markers
Changes in histone post-translational modifications can be used to visualize and assess alterations in chromatin structure and organization (Kouzarides, 2007; Ruthenburg et al., 2007). Therefore, we used this approach to monitor global changes in chromatin in response to directed-migration signals. Directional migration was induced using the well-established wound-healing assay (Valster et al., 2005) with the mouse melanoma cell line B16-F1. F-actin staining by Phalloidin of the cells was carried out at various time points after induction of migration (see supplementary material Fig. S1) and a movie of the B16-F1 cells directed-migration into the scratch was recorded (supplementary material Movie 1). Notably, following the scratch, there is a lag time of approximately 30-60 minutes before most cells at the wound edge start to migrate into the scratch (supplementary material Movie 1).
To assess the heterochromatin levels in the cells after induction of migration, fully confluent B16-F1 cells were fixed and immunostained for the facultative heterochromatin markers H3K27me3 and H4K20me1 at various time points after the scratch (Fig. 1). The kinetics of the changes in the intensity of immunofluorescence signals in cell layers at various distances from the wound was quantified using ImageJ. This analysis revealed that within 1 hour following induction of migration, the levels of both H3K27me3 and H4K20me1 were significantly enhanced (~threefold), specifically in the cells facing the wound. By contrast, cells that were more distal to the wound maintained relatively low levels of these markers (Fig. 1E-H,Q). The increased levels of H3K27me3 and H4K20me1 were maintained even 2 and 3 hours after the induction of migration (Fig. 1I-P,Q). To test whether the structural changes are restricted to heterochromatin, we evaluated the levels of two euchromatin markers, tri-methyl Lys4 in H3 histone (H3K4me3) and acetyl Lys9 in H3 histone (H3K9ac) (Kurdistani et al., 2004; Wang et al., 2008). As seen in Fig. 2, the levels of these euchromatin markers were only marginally influenced by the migration signal. These results suggest that induction of migration leads to an increase in histone post-translational modifications that are associated with facultative heterochromatin.
Fig. 1.
Induction of cell migration elevates the level of facultative heterochromatin markers. (A-P) Confluent B16-F1 cells induced to migrate in the wound-healing assay immunostained for the facultative heterochromatin markers H3K27me3 (A,E,I,M) and H4K20me1 (C,G,K,O). DNA is stained with Hoechst 33342 (B,D,F,H,J,L,N,P). Time points following induction of migration are shown on the left side of each row; A-D, 0 hours (before migration induction); E-H, 1 hour; I-L, 2 hours; M-P, 3 hours. The wound edge is indicated with dashed white line at the top of the pictures. Scale bar: 20 μm. (Q) Bar graph quantifying the kinetics of the changes in the intensity of immunofluorescence signals in various cell layers. ImageJ was used to measure the intensities of the fluorescent signals in the nuclei of the control cells (0h), or in the nuclei of the cells adjacent to the scratch (first row) or in the nuclei of the cells at the third row from the scratch (middle row) or in the nuclei of the cells at the most distant row from the scratch (last row). The mean signal ± s.e. of 18-30 nuclei from each row stained for H3K27me3 (orange bars) or H4K20me1 (green bars) are presented.
Fig. 2.
Induction of cell migration does not affect the levels of euchromatin markers. (A-P) Confluent B16-F1 cells induced to migrate in the wound-healing assay immunostained for the euchromatin markers H3K4me3 (A,E,I,M) and H3K9ac (C,G,K,O). DNA is stained with Hoechst 33342 (B,D,F,H,J,L,N,P). Time points following induction of migration are shown on the left side of each row; A-D, 0 hours (before migration induction); E-H, 1 hour; I-L, 2 hours; M-P, 3 hours. The wound edge is indicated with dashed white line at the top of the pictures. Scale bar: 20 μm. (Q) Bar graph quantifying the kinetics of the changes in the intensity of immunofluorescence signals in various cell layers. ImageJ was used to measure the intensities of the fluorescent signals in the nuclei of the control cells (0h), or in the nuclei of the cells adjacent to the scratch (first row) or in the nuclei of the cells at the third row from the scratch (middle row) or in the nuclei of the cells at the most distant row from the scratch (last row). The mean signal ± s.e. of 18-30 nuclei from each row stained for H3K4me3 (orange bars) or H3K9ac (green bars) is presented.
To further evaluate the kinetics of the migration-induced changes in the facultative heterochromatin-associated markers, immunofluorescence analysis for the levels of H3K27me3 and H4K20me1 was carried out both at shorter and longer time points after the induction of migration in the wound healing assay (15 minutes, 30 minutes and 25 hours). As seen in Fig. 3, the levels of H3K27me3 were significantly elevated in the cells facing the wound at 30 minutes after induction of migration. The levels of H4K20me1 increased even faster: 15 minutes after the induction of migration an almost threefold increase in the H4K20me1 levels could be detected in the cells facing the wound. When relatively wide scratches were made, the wound was still ‘open’ at the 25 hour time-point. Under these conditions, the levels of both H3K27me3 and H4K20me1 were still ~twofold higher in the cells next to the wound edge in comparison with control cells (Fig. 4A-H,M). However, when relatively narrow scratches were made, the ‘wound’ was already closed at the 25 hour time-point and the levels of H4K20me1 returned to levels similar to those in the control cells (Fig. 4C,D,K,L,M). However, the levels of H3K27me3 were still almost twofold higher than in the control cells (Fig. 4A,B,I,J,M). These results suggest that the increase in the heterochromatin level in cells at the edge of the wound is maintained as long as the migration process continues and the scratch has not been fully filled.
Fig. 3.
The kinetics of elevation of facultative heterochromatin markers by induction of cell migration. (A-P) Confluent B16-F1 cells induced to migrate in the wound-healing assay immunostained for the facultative heterochromatin markers H3K27me3 (A,E,I,M) and H4K20me1 (C,G,K,O). DNA is stained with Hoechst 33342 (B,D,F,H,J,L,N,P). Time points following induction of migration are shown on the left side of each row; (A-D), 0 hours (before migration induction); (E-H), 0.25 hours; (I-L), 0.5 hours; (M-P), 1 hour. The wound edge is labeled with dashed white line at the top of the pictures. Scale bar: 20 μm. (Q) Bar graph quantifying the kinetics of the changes in the intensity of immunofluorescence signals in various cell layers. ImageJ was used to measure the intensities of the fluorescent signals in the nuclei of the control cells (0h), or in the nuclei of the cells adjacent to the scratch (first row) or in the nuclei of the cells at the third row from the scratch (middle row) or in the nuclei of the cells at the most distant row from the scratch (last row). The mean signal ± s.e. of 18-30 nuclei from each row stained for H3K27me3 (orange bars) or H4K20me1 (green bars) are presented.
Fig. 4.
The effect of scratch closure on the levels of facultative heterochromatin markers. (A-L) 25 hours after induction of migration in the wound-healing assay, B16-F1 cells were immunostained for the facultative heterochromatin markers H3K27me3 (A,E,I) and H4K20me1 (C,G,K). DNA is stained with Hoechst 33342 (B,D,F,H,J,L). (A-D) Control cells maintained for 25 hours without induction of migration. (E-H) Wide scratches that were not closed by the cells during this time frame. (I-L) Narrow scratches that were closed by the cells during this time frame. Scale bar: 20 μm. (M) Bar graph quantifying the kinetics of the changes in the intensity of immunofluorescence signals in cells at the various conditions. ImageJ was used to measure the intensities of the fluorescent signals in the nuclei of the control cells or in the nuclei of the cells adjacent to the open scratch (open scratch) or in the nuclei of the cells which filled the open scratch (closed scratch). The mean signal ± s.e. of 21-60 nuclei from each condition stained for H3K27me3 (orange bars) or H4K20me1 (green bars) is presented.
To further examine the relationship between the increase in heterochromatin and cell migration, we examined the levels of DNA methylation, an epigenetic modification associated with both facultative and constitutive heterochromatin (Trojer and Reinberg, 2007). Immunostaining of B16-F1 cells during the wound-healing assay with specific antibodies against 5-methyl cytidine revealed a ~threefold increase in the DNA-methylation level in cells that faced the wound 1 and 2 hours after induction of migration (Fig. 5A-F,I). Interestingly, 3 hours after induction, the DNA methylation level in the cells most proximal to the wound was further elevated to more than six times the level in the control cells (Fig. 5G-H,I). Taken together with our previous finding that induction of migration elevates the level of histone modification characteristic of constitutive heterochromatin (Gerlitz et al., 2007), these results indicate that induction of migration leads to an increase in both constitutive and facultative heterochromatin domains in the genome.
Fig. 5.

Induction of cell migration elevates the levels of DNA methylation. (A-H) Confluent B16-F1 cells induced to migrate in the wound healing assay immunostained for 5-methyl-Cytidine (A,C,E,G) and histone H2A (B,D,F,H). Time points following induction of migration are shown on the left side of each row; (A,B) 0 hours (before migration induction); (C,D) 1 hour; (E,F) 2 hours; (G,H) 3 hours. Nuclei are visualized with antibodies against histone H2A. The wound edge is indicated with dashed white line at the top of the images. Scale bar: 20 μm. (I) Bar graph quantifying the kinetics of the changes in the intensity of immunofluorescence signals in various cell layers. ImageJ was used to measure the intensities of the fluorescent signals in the nuclei of the control cells (0h), or in the nuclei of the cells adjacent to the scratch (first row) or in the nuclei of the cells at the third row from the scratch (middle row) or in the nuclei of the cells at the most distant row from the scratch (last row). The mean signal ± s.e. of 18-30 nuclei from each row stained for 5-methyl-cytidine (green bars) is presented.
Induction of cell migration affects the mobility of chromatin architectural proteins
Histone H1 and HMG proteins have been shown to modulate the structure of the chromatin fiber (Bustin, 1999; Hock et al., 2007; Woodcock et al., 2006). Histone H1, the most abundant nucleosome binding protein, stabilizes the higher-order compact structure of the chromatin (Fan et al., 2005; Schafer et al., 2008), whereas the HMG proteins destabilize compact chromatin structures (Bianchi and Agresti, 2005; Bustin, 1999). Fluorescence recovery after photobleaching (FRAP) experiments, which measure the mobility of proteins in live cells, revealed that these proteins compete dynamically for chromatin-binding sites (Catez et al., 2002; Catez et al., 2004). FRAP analysis can determine the relative exchange rate of these proteins on the chromatin in live cells, in real time, thereby providing information on their binding to chromatin (Misteli, 2001). Since the mobility of H1 in the condensed heterochromatin domains is slower than in the less-condensed euchromatin domains (Misteli et al., 2000), we measured the effect of induction of migration on the mobility of the histone H1E-GFP-fusion protein in both these domains (Fig. 6A,B). These domains can be easily distinguished in mouse cells; the constitutive heterochromatin (termed heterochromatin here) is localized in chromocenters and stains intensely with Hoechst or with fluorescently tagged H1 or HMG proteins. In the rest of the chromatin (termed here euchromatin), which contains both the facultative heterochromatin and the euchromatin, the organization of chromatin architectural proteins is less distinct, and the staining appears more diffuse and dimmer. To compare the relative mobility of H1-GFP after induction of migration we measured the time needed for 50% recovery (t50) of the H1-GFP pre-bleach fluorescent intensity (Catez et al., 2002). This analysis revealed that 1 and 3 hours after induction of migration the H1-GFP t50 value in euchromatin domains was increased 2.3-fold and 1.5-fold, respectively. By contrast, in the constitutive heterochromatin areas, the mobility of H1-GFP did not change significantly in response to the migration cues (Fig. 6A-B; Table 1). These data suggest that the dynamic changes in the chromatin-binding properties of histone H1 in response to migration cues are mainly concentrated in euchromatin and/or facultative heterochromatin domains.
Fig. 6.
Induction of cell migration modifies the mobility of chromatin architectural proteins. FRAP analyses for histone H1 (A,B) HMGN2 (C,D) and HMGA1 (E,F) in euchromatin (A,C,E) and heterochromatin (B,D,F) areas in the nuclei of B16-F1 cells at different time points following induction of migration in the wound-healing assay. Black, control confluent cells before induction of migration; red, cells at the wound edge 1 hour after induction of migration; blue; cells at the wound edge 3 hours after induction of migration.
Table 1.
Induction of cell migration modifies the mobility of chromatin architectural proteinsa
Similar FRAP analyses revealed that migration cues also alter the mobility properties of two other members in the network of chromatin architectural proteins: HMGN2 and HMGA1 (Fig. 6C-F). Since the intranuclear mobility of HMGN2 and of HMGA1 proteins is faster than that of H1, calculation of the time needed for 80% recovery (t80) of the pre-bleach fluorescent intensities was used for comparison between the different time points (Table 1). In euchromatin, the t80 value of HMGN2-GFP was reduced by 32% and 41% at 1 hour and 3 hours after induction of migration, respectively. In constitutive heterochromatin domains, the HMGN2-GFP t80 was reduced by 27% and 35% at 1 hour and 3 hours after induction of migration, respectively. For HMGA1-GFP in euchromatin domains, the t80 value was reduced by 39% 3 hours after induction of migration, whereas in constitutive heterochromatin domains, it was reduced by 31% at 1 hour and began to return to the starting level 3 hours after induction of migration. In summary, induction of migration increased the mobility of HMG proteins in all nuclear domains and reduced the mobility of H1 in euchromatin and/or facultative heterochromatin domains. Since HMG proteins compete with H1 for chromatin-binding sites (Catez et al., 2002), we reason that the increased binding of histone H1 is involved in decreasing the chromatin residence time of HMGN2 and HMGA1. These changes are fully consistent with all the previous data, which indicate that induction of migration leads to chromatin compaction.
Induction of migration increases chromatin compaction
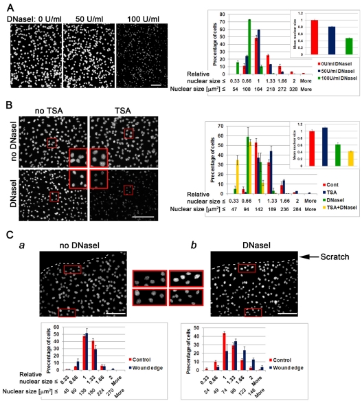
The changes in histone modifications (Figs 1, 3, 4), DNA methylation (Fig. 5) and in the mobility of chromatin architectural proteins (Fig. 6, Table 1) described above suggest that the major intranuclear response to migration signals is increased heterochromatin formation and chromatin condensation. To test directly whether the chromatin is more condensed, we adapted the well-established chromatin DNaseI sensitivity assay (Weintraub and Groudine, 1976) to an in situ analysis of cells adherent to glass coverslides (Fig. 7A,B). B16-F1 cells plated on coverslides were treated with increasing concentrations of DNaseI, their nuclear DNA was stained with Hoechst reagent and the nuclear size was measured by microscopy. For quantification purposes, we first determined the mean size of the nuclei in the control, untreated samples. Next, for each experimental sample, the distribution of nucleus size around the mean of the control cells was calculated and plotted on a histogram. As shown in Fig. 7A, increased DNaseI digestion affected both the size of the nuclei and the intensity of the DNA staining with Hoechst reagent. Reduction in the size of the nuclei was the more sensitive indicator for chromatin digestion and was reliably detected in cells treated with 50 U/ml DNaseI. More specifically, without DNaseI treatment, the size of 40% of the nuclei was above the mean size, whereas following treatment with 50 U/ml DNaseI only 16% of the nuclei were larger than the mean size of the nuclei in mock-treated control cells. An increase in the DNaseI concentration to 100 U/ml further reduced the nucleus size; less than 1% of the nuclei were larger than the mean size of the mock-treated cells. Thus, measurement of the relative nuclear size is a reliable indicator of DNaseI sensitivity and therefore can be used to assess the relative levels of chromatin compaction. DNaseI treatment also reduced the intensity of Hoechst staining; however, the effect could be reliably detected only in cells that were digested with a DNaseI concentration of 100 U/ml. Nevertheless, this criterion also can be used to assess the relative DNaseI sensitivity of chromatin, at the single-cell level.
Fig. 7.
Induction of cell migration leads to chromatin condensation. (A) In situ DNaseI-sensitivity assay. Photomicrographs of Hoechst-33342-stained nuclei after 20 minutes of digestion with DNaseI. The DNaseI concentrations are shown on top of each image. Histograms show the mean nuclear size and the size distribution of the nuclei around the mean size of the control sample ± s.e. The mean nuclear size in the mock-treated cells was set as 1. In each sample the sizes of 800-1000 Hoechst-33342stained nuclei were measured with the Nikon NIS-Elements software. (B) Validation of the in situ DNaseI-sensitivity assay: chromatin de-condensation enhances the rate of digestion. Hoechst-33342-stained nuclei after digestion with DNaseI, as marked on the left, of control cells and of cells treated with 0.5 mg/ml TSA for 3 hours. Framed insets are 2× magnifications of the boxed regions. Histograms show the mean nuclear size and the size distribution of the nuclei around the mean size of the control sample ± s.e. The mean nuclear size in the mock-treated cells was set as 1. In each sample, the size of 300-450 Hoechst-33342-stained nuclei was measured with the Nikon NIS-Elements software. (C) Migration cues reduce the chromatin sensitivity to DNaseI treatment. Shown are images and histograms of the nuclei 3 hours after induction of migration in the wound-healing assay, that were not digested (a) or were digested with 70 U/ml DNaseI (b). The wound edge is indicated with a dashed white line at the top of the images. Framed images are 2× magnification of the fields indicated in the low-magnification images. Nuclear sizes were measured for cells in the first three rows next to the scratch (‘wound edge’) or in the furthest three rows from the scratch, which were 200-250 μm from the edge of the scratch (‘control’). The histogram shows the size distribution of the nuclei around the mean size of the non-migrating cells ± s.e. In each sample, the size of 150-180 Hoechst-33342-stained nuclei was measured with Nikon NIS-Elements software and the mean nuclear size in non-migrating cells was set as 1. Scale bars: 100 μm.
To further verify that the in situ DNaseI-sensitivity assay was indeed adequate for assessing the relative level of chromatin compaction, we compared the DNaseI sensitivity of cells treated with the histone deacetylase (HDAC) inhibitor trichostatin A (TSA), with that of untreated cells. TSA is known to decondense chromatin (Bartova et al., 2005; Toth et al., 2004) and therefore it can be expected that the chromatin in TSA-treated cells will be more accessible to DNaseI digestion. As shown in Fig. 7B, before DNaseI treatment, the nucleus sizes of the TSA-treated cells were slightly larger than the nuclei of the control cells. However, following DNaseI treatment, the nuclear sizes of the TSA-treated cells were significantly different from these of control, mock-treated cells. In the TSA-treated cells, only 12% of the nuclei were larger than 66% of the mean size of the non-cleaved cells, whereas 36% of the nuclei in non-treated cells were larger than 66% of the mean size of non-cleaved cells. Moreover, whereas 34% of the nuclei in TSA treated cells were smaller than 33% of the mean size of non-cleaved cells, only 5% of the nuclei of non-treated cells were smaller than 33% of the mean size of non-cleaved cells. The accelerated decrease in the nuclear size of TSA-treated cells is indicative that in these cells, the chromatin was more rapidly digested by DNaseI.
Next, the in situ DNaseI-sensitivity assay was used to compare the relative chromatin condensation state in migrating cells with that of non-migrating cells. B16-F1 cells were induced to migrate in a wound-healing assay and 3 hours later they were analyzed by the in situ DNaseI-sensitivity assay. At this time point (3 hours) the average distance of directed migration that was passed by cells at the edge of the scratch was 11-times higher than that passed by cells 200-250 μm from the edge of the scratch (supplementary material Fig. S2). Therefore, the cells in the first three rows next to the scratch were compared with cells at the most distal three rows from the scratch, which were 200-250 μm from the edge of the scratch (Fig. 7C). As shown in Fig. 7Ca, without DNaseI treatment, the nuclear sizes of the cells at the wound edge were indistinguishable from those of the control cells. However, following DNaseI treatment, the nuclear sizes of the cells at the wound edge were significantly larger than the nuclei of the control cells (Fig. 7Cb); almost 40% of the nuclei in cells at the wound edge were larger than 133% of the mean size of nuclei in the control cells. By contrast, only 15% of the nuclei in the control cells were larger than 133% of their mean size. Moreover, 26% of the nuclei in the cells at the wound edge were smaller than the mean size of the control cells, whereas almost 56% of the nuclei in the control cells were smaller than their mean size. In summary, the larger nuclear size of cells at the wound edge, compared with cells at larger distance from the wound edge, in the in situ DNaseI-sensitivity assay indicates that the chromatin of cells at the wound edge is more resistant to DNaseI digestion. This finding is fully consistent with the notion that induction of migration leads to chromatin compaction.
Chromatin decompaction reduces the rate of cell migration
The results presented above reveal a link between heterochromatin formation and induction of directed cell migration; however, they do not indicate whether these global changes in chromatin compaction are required for the migration process. We reasoned that if chromatin compaction facilitates, rather than just correlates with cell migration, then decreased chromatin compaction might reduce the cell-migration rate. To examine this possibility, two assays were used: the wound-healing assay and the Transwell-migration assay. In the wound-healing assay, the same fields of confluent cells were pictured immediately after the scratch (time 0) and after 11 hours of incubation. First, we examined the migration rate of B16-F1 cells treated with the HDAC inhibitor TSA, a treatment known to lead to chromatin decondensation (Bartova et al., 2005; Toth et al., 2004). TSA treatment lowered the level of the wound closure to 70% of the control sample (Fig. 8A,B). To test further whether chromatin decompaction inhibited the rate of cell migration, we also examined whether the levels of histone methylation affected the rate of cell migration. To this end, cells were treated with the general methylase inhibitor 5′-deoxy-5′-methylthioadenosine (MTA) (Chau and Lieberman, 2004; Song and Ghosh, 2004; Williams-Ashman et al., 1982) or with chaetocin, which is known to specifically inhibit the activity of the histone methylase SUV39H1 (Greiner et al., 2005), which generates H3K9me3, a major epigenetic marker of heterochromatin. Treatment with MTA lowered the wound closure to 73% of the control sample and chaetocin treatment inhibited the closure of the wound almost completely (Fig. 8A,B). These results suggest that reduction of heterochromatin levels decreases the rate of cell migration. Toxicity analysis of the various inhibitors revealed that whereas TSA and MTA were not toxic for the cells during the time period of the experiment (11 hours), chaetocin had some toxicity; nevertheless, even with this treatment, 74% of cells were fully viable (supplementary material Fig. S3).
Fig. 8.
Chromatin de-condensation inhibits cell migration. (A) Chromatin de-condensation inhibits the migration rate of B16-F1 cells in the wound-healing assay. The migration rate of B16-F1 cells was measured by the wound-healing assay in the presence of various drugs that affect organization of the chromatin fiber. The following drugs were used: TSA, a HDAC inhibitor; MTA, a general protein methyltransferase inhibitor; chaetocin, which inhibits SUV39H1 and DRB, which inhibits transcription. Representative phase-contract pictures of the cells with the various drugs at time 0 hours (immediately after the scratch) and 11 hours after the scratch are shown. Scale bar: 200 μm. (B) For quantifications, the area covered by the cells after incubation for 11 hours was measured using ImageJ and normalized to control cells. The s.e. was calculated. The effect of all drugs was statistically significant in comparison to the control sample, as evaluated by the Student's t-test; P<0.001. (C) Chromatin de-condensation inhibits the migration rate of B16-F1 cells in the Transwell assay. The migration rate of B16-F1 cells was measured by the Transwell assay using filters with pore diameters of 8 μm (grey bars) and 5 μm (white bars) in the presence of various drugs. 105 cells were plated on top of filters that were pre-coated with fibronectin on their lower side. Three hours later, the cells were fixed and stained with Hoechst 33342 reagent. In each experiment, the average fraction of cells that migrated to the lower side of the filters ± s.e. was calculated. The effect of all inhibitors was statistically significant in comparison to the control sample as evaluated by the Student's t-test; P<0.004. (D) TSA inhibition of cell migration is independent of transcription activation. The migration rate of B16-F1 cells was measured by the Transwell assay using filters with pore diameters of 8 μm (grey bars) and 5 μm (white bars) in the presence of either TSA or DRB, or both TSA and DRB. The effects of TSA or TSA plus DRB on cell migration were statistically significant (P≤0.0001), whereas DRB alone was not significant.
As an additional test of the effect of chromatin modifiers on cell migration, we used the Transwell-migration assay. The assay was carried out for 3 hours, thereby eliminating the toxicity problem of the chaetocin (supplementary material Fig. S3). In the Transwell assay, the cells were plated on top of a porous filter and were attracted to migrate to the lower part of the filter by fibronectin. The filter pores were 8 μm, 5 μm and 3 μm wide in diameter, whereas the diameter of a B16-F1 cell is ~20 μm and their nucleus diameter is ~10 μm. Thus, the passage of the cells through the small pores requires structural changes in the shape of both the cell and its nucleus; these changes are similar to those that would be expected from cells that migrate inside tissues or through blood vessels. Obviously, the rate of migration through the pores should be inversely proportional to the pore size. Indeed, the cells did not pass through 3 μm pores (not shown) and the migration level of non-treated cells through 5 μm pores was 71% of the migration level of non-treated cells through 8 μm pores (Table 2). Thus, smaller pore size posed a larger barrier to cell migration. When the cells were induced to migrate through 8 μm pores, treatment with TSA, MTA and chaetocin lowered the fraction of the migrated cells to 74%, 72% and 37% of the control cells, respectively (Fig. 8C; Table 2). When the cells were induced to migrate through 5 μm pores, treatment with TSA, MTA and chaetocin lowered the fraction of the migrated cells to 49%, 29% and 22% of the control cells, respectively (Fig. 8C; Table 2). Thus, the inhibitory effect of the smaller diameter of the pores was 1.9- to 2.4-times higher in the presence of inhibitors of heterochromatin formation in comparison with non-treated cells (Table 2). Since migration through smaller diameter pores requires better squeezing of the nucleus, these data suggest that heterochromatin formation is required for better shrinkage in nucleus diameter when cells migrate through small pores.
Table 2.
Reliance of cell migration on chromatin condensation increases as the diameter of the passage pores gets smallera
TSA treatment is known to lead not only to chromatin decondensation, but also to major changes in the cell-transcription profile (Chiba et al., 2004a; Chiba et al., 2004b; Glaser et al., 2003; Whetstine et al., 2005), which could affect the migration process. To further eliminate the possibility that the results seen are due to changes in transcription, we used the transcriptional inhibitor 5,6-dichloro-1-β-D-ribofuranosylbenzimidazole (DRB) to test whether the TSA-mediated reduction in the cell-migration rate is due to changes in chromatin compaction by itself, or is due to changes in transcription. DRB alone had a small effect (16% reduction) in the wound-healing assay, whereas it did not affect the migration rate of cells in the Transwell assay (Fig. 8A,B,D). Since DRB treatment did not interfere with the migration process in the Transwell assay, we used it to further test if the inhibitory effect of TSA is due to changes in the transcriptional profile of the cells. We found that combined treatment of TSA and DRB inhibited the migration rate of the cells to the same degree as TSA alone (Fig. 8D). Thus, the TSA-mediated inhibition of migration is due to changes in chromatin structure rather than to changes in the level of gene expression.
Discussion
Our main new finding is a close link between global chromatin condensation and cell motility. The results suggest that this link is not simply temporal, but also causal, because chromatin decondensation inhibited the cell-migration rate.
Several lines of evidence support the notion that migration signals induce heterochromatin formation and chromatin condensation. First, immunostaining experiments reveal that induction of migration leads to an increase in the global levels of the facultative heterochromatin markers H3K27me3 and H4K20me1 (Figs 1, 3, 4), as well as in the general heterochromatin marker 5-methyl cytidine (Fig. 5), in cells at the edge of a wound. These changes were relatively fast and could be detected within 15-30 minutes of the induction of migration. Second, FRAP analysis revealed that, in living cells, migration cues induce changes in the length of time that nucleosome-binding architectural proteins, which are known to affect chromatin structure, reside on the chromatin. The interaction of the linker histone H1 with chromatin increased, whereas interaction of the HMG proteins with chromatin decreased (Fig. 6; Table 1). Histone H1 is known to stabilize and facilitate chromatin condensation (Fan et al., 2005; Maresca et al., 2005; Schafer et al., 2008) whereas HMG proteins facilitate chromatin unfolding (Bianchi and Agresti, 2005; Bustin, 2001). Thus, the migration-induced changes in the interaction of these architectural proteins with chromatin are consistent with increased chromatin compaction. Third, the in situ DNaseI-sensitivity assay revealed increased resistance to nuclease digestion in cells at the edge of a wound in comparison with cells far from the wound edge (Fig. 7C). The decreased rate of nuclease digestion indicates that the chromatin of cells at the edge of the wound is more condensed than that of cells more distant from the wound.
Heterochromatin is considered to be a relatively stable chromatin domain, which is kept and inherited as a result of specific epigenetic markers. Global changes in the structure of this domain occur relatively slowly in processes that linger for at least several days, such as during the differentiation of myocytes (Agarwal et al., 2007) or hematopoietic cells (Grigoryev et al., 2006). Fast depletion of heterochromatin markers in response to external signals was also reported but only for specific genes during their transcriptional activation (El Gazzar et al., 2007; Mateescu et al., 2008). Our results represent one of the very few examples showing a fast increase in global heterochromatin markers in response to external physiological signals, such as migration cues (Figs 1, 3, 5, 6). Interestingly, the levels of H4K20me1 declined once the wound was closed and the migration process came to an end, whereas the levels of H3K27me3 were still high ~2 hours after wound closure (Fig. 4). The transition in levels of H4K20me1 support the hypothesis that increased levels of heterochromatin are important for cell migration. The high level of H3K27me3 remaining ~2 hours after the wound closure might be due to different demethylation kinetics or additional physiological roles of this modification. Overall, the migration-induced global chromatin condensation seems to be a relatively rapid chromatin response to dynamic changes in the extracellular milieu.
The rapid increase in levels of the various heterochromatin markers might be a stress response of the cells to the scratch. However, histone modifications that are induced by the stress response, such as phosphorylated Ser10 and Ser28 in histone H3 (H3S10p, H3S28p), are not associated with heterochromatin formation (Soloaga et al., 2003). Moreover, stress-response-associated histone modifications are usually increased for a relatively short period of time (1-2 hours) (Lim et al., 2004; Soloaga et al., 2003), whereas the heterochromatin-associated markers that were induced by migration signals lasted at their relatively high level for as long as 25 hours (Fig. 4). Therefore, our results suggest that the increase in the level of the heterochromatin markers is not a stress-related response, but rather a response to the migration signals.
The importance of increased heterochromatin formation and chromatin condensation for cell migration was verified by the experiments in which directed migration of cells was inhibited by treatment with either the HDAC inhibitor TSA or the protein methylase inhibitors MTA and chaetocin (Fig. 8). Increased heterochromatin formation is often associated with repression of transcription; however, it also serves to alter the physical organization of the chromatin fiber, as in the case of the high condensation of chromosomes during mitosis (Craig, 2005; Grewal and Jia, 2007; Trojer and Reinberg, 2007). The Transwell assay revealed that combined treatment with DRB and TSA did not alter the TSA-mediated inhibition of cell migration (Fig. 8C) and indicated that the decrease in cell migration is due to alteration in chromatin structure rather than to major changes in transcription levels.
Previously, it has been shown that inhibition of HDACs (Hellebrekers et al., 2006; Kuljaca et al., 2007; Whetstine et al., 2005), as well as inhibition of DNA methylation (Rahnama et al., 2006; Shafiei et al., 2008), interferes with cell migration and invasion. These drugs are used in clinical trials as potential anti-cancer treatments (Glaser, 2007; Liu et al., 2006; Yoo and Jones, 2006). It is generally thought that the anti-cancer properties of these drugs are related to their ability to alter the cell-transcription profile. Our data suggest that the anti-metastatic properties of these drugs are also related to additional affects rather than just transcriptional regulation. The ability of these drugs to reduce the compaction of the chromatin fiber might impede the ability of the nucleus to undergo the structural changes required for invasion of metastatic cells through small gaps in the extracellular matrix. Indeed, the drugs that interfere with chromatin condensation inhibited the migration of cells through small pores in the Transwell assay. Moreover, inhibition by the drugs was more efficient when cells migrated through pores with a smaller diameter (Fig. 8C). These results indicate that when the pore size is smaller, and the nucleus has to be squeezed to higher degree, condensation of the chromatin fiber is more important. Thus, chromatin condensation facilitates nuclear reshaping and squeezing during the migration process.
In considering possible mechanisms whereby the intranuclear organization of chromatin affects cell migration, we note that in both yeast and amoeba, chromatin interacts with the microtubule cytoskeleton through SUN domain and KASH domain proteins, which transverse the nuclear membrane (King et al., 2008; Xiong et al., 2008). This interaction between the chromatin fiber and the cytoskeleton seems to be important for localization of the centrosome next to the nucleus, as well as for the shape and stiffness of the nucleus. Furthermore, the link between the nuclear envelope and the cytoskeleton seems to have a role in nuclear and cellular migration in both lower eukaryotes (Tzur et al., 2006; Wilhelmsen et al., 2006) and mammals (Luke et al., 2008; Zhang et al., 2009). Other studies suggest that the nucleus poses a physical impediment that impairs the ability of a cell to migrate through small pores (Beadle et al., 2008; Srougi and Burridge, 2009). Our studies demonstrate a link between the structure of chromatin and cell migration and suggest a new model for the role of chromatin during cellular mechanical processes such as cell migration. We hypothesize that inside the nucleus of migrating cells, chromatin condensation establishes a skeleton-like structure, which interacts with the cytoskeleton through proteins that transverse the nuclear membrane. This link enables the cytoskeleton to re-shape the nucleus, to squeeze it through small openings in the extracellular matrix during migration in three-dimensional environments, or to move the nucleus inside the cell during migration in two-dimensional environments.
In summary, the results support our hypothesis that chromatin condensation forms a nuclear skeleton that facilitates cellular mechanical processes such as cell migration. Thus, our study suggests a structural role for chromatin in shaping the nuclear morphology, a role for chromatin that is clearly distinct from its known role in genetic processes.
Materials and Methods
Cell culture and immunostaining
Mouse melanoma B16-F1 cell line was grown in DMEM (10564-011, Invitrogen) supplemented with 10% FCS (16000-044, Invitrogen). B16-F1 cells plated on fibronectin-coated coverslides (Sigma) and grown to confluence were scratched for wound healing assay. The cells were further incubated at growth conditions for the 3 hour time point and shorter. For the 25 hour time point, following the scratch, cells were washed twice with DMEM and incubated in DMEM supplemented with 0.5% FCS. The cells were fixed in 3% paraformaldehyde-PBS at room temperature (RT) for 5 minutes followed by fixation in methanol at −20°C for another 5 minutes. For detection of DNA methylation, after fixation, the cells were incubated twice in 4 N HCl for 15 minutes. Antibodies included mouse monoclonal anti-histone H3 trimethylated on Lys27 (6002, Abcam, Cambridge, MA), rabbit polyclonal anti-histone-H4 monomethylated on Lys20 (9051, Abcam), rabbit polyclonal anti-histone-H3 trimethylated on Lys4 (8580, Abcam), rabbit polyclonal anti-histone-H3 acetylated on Lys9 (06942, Upstate, Lake Placid, NY), mouse monoclonal anti-5-methyl-cytidine (10805, Abcam) and rabbit polyclonal anti-histone-H2A (2578, Cell Signaling Technology, Danvers, MA). All images were collected using a Zeiss LSM META 510 confocal microscope. The ImageJ program version 1.43 (NIH) was used to measure the intensities of the mean fluorescent signals in the nuclei of the control cells (0 hour), in nuclei of cells adjacent to the scratch (first row), in nuclei of the cells at the third row from the scratch (middle row) or in nuclei of the cells at the most distant row from the scratch (last row). To minimize the variation in fluorescence intensities from image to image, we compared absolute numbers of pixels only between set of images, which were taken on the same microscope under identical settings and were immunostained in the same experiment with the same pool of antibodies. The background levels were calculated for each image in area, which was free of cells, and were subtracted from the values obtained for fluorescence levels in the nucleus.
In situ DNaseI-sensitivity assay
Cells plated on fibronectin-coated coverslides were washed once with PBS and lysed in CSK buffer supplemented with 0.2% Triton X-100 and protease inhibitor cocktail at RT for 5 minutes. Next, the samples were incubated in CSK buffer supplemented with 0.1% Triton X-100, protease inhibitor cocktail and DNaseI (D4527, Sigma) at the indicated concentrations at RT for 20 minutes. The remaining DNA was stained using Hoechst 33342 (Molecular Probes, Eugene, OR) at a concentration of 5 μg/ml in CSK buffer supplemented with 125 mM ammonium sulfate and protease inhibitor cocktail for 5 minutes at RT. Following fixation in methanol at −20°C for 5 minutes, the coverslides were washed in CSK buffer and mounted using Vectashield® (H-1000, Vector Laboratories, Burlingame, CA). Images were collected using a Nikon DS-QiMc camera mounted on a Nikon Eclipse E800 fluorescent microscope. Nucleus diameters of all cells in 5-6 images were measured using Nikon NIS-Elements software.
FRAP
Plasmids expressing GFP-fused histone H1E (pH1E-GFP) (Gerlitz et al., 2007) HMGN2 (Ueda et al., 2008) and HMGA1a (Harrer et al., 2004) were transfected into B16-F1 cells using Lipofectamine 2000 (11668-019, Invitrogen). FRAP analyses were carried out 16 hours after transfection with a Zeiss LSM META 510 confocal microscope. Following collection of two pre-bleach images, a circle with a diameter of 3 μm was bleached with ten pulses during 0.311 seconds. Single images were collected at intervals of 0.297 seconds. A 488 nm laser was used for imaging at 0.7% of its power. For bleaching, the 488 nm and 458 nm lasers were used at 70% of their power. The fluorescence intensity in the bleached area was normalized to the initial fluorescence and to the total fluorescence reduction in the unbleached areas. Eight to twelve cells were analyzed at each time point. The experiment was repeated three times. For calculation of t50 and t80 values, fitted graphs and equations to the fluorescent recovery values were generated using Origion 8.1 software. Statistical significance was determined using the Student's t-test.
Motility assays
For the wound-healing assay, B16-F1 cells plated in fibronectin-coated 12-well plates were grown to confluence. Then the cells were scratched with the side corner of a cell lifter (Corning Inc., Corning, NY), washed three times with DMEM and incubated in DMEM supplemented with 0.5% FCS for 11 hours. Images of the same fields were collected with a Nikon digital sight DS-SM camera mounted on a Nikon eclipse TS100 microscope right after the scratch and at the end of the incubation time. The area covered by the migrating cells was calculated using ImageJ 1.43e by comparison of the same fields between 0 hours and 11 hours. The covered area in each point was calculated and with the covered area in the control sample. The represented results are an average of three repetitions, and statistical significance was determined by the Student's t-test. The following inhibitors were added to the medium when indicated; 0.5 μg/ml TSA, 0.3 mM MTA, 0.3 μM chaetocin and 0.1 mM DRB (all from Sigma).
The Transwell® assay was carried out in plate filters with pores diameter of 8 μm and 5 μm (Corning), as previously described (Gerlitz et al., 2007). Where indicated, inhibitors were added to the medium as in the wound-healing assay. For counting purposes, the cells nuclei were stained with Hoechst 33342 reagent. Statistical significance was determined using the Student's t-test.
Supplementary Material
Acknowledgments
We thank Robert Hock (University of Wuerzburg, Am Hubland, Germany) for the HMGA1 plasmid, Valarie A. Barr (LCMB, NCI, NIH), Susan H. Garfield and Langston Lim (LEC, NCI) for their help with the confocal microscopy and Orly Reiner (Weizmann Institute of Science, Rehovot, Israel) for constructive comments on the manuscript. The work was supported by the Intramural Research Program of the National Institutes of Health, Center for Cancer Research, National Cancer Institute. Deposited in PMC for release after 12 months.
Footnotes
Supplementary material available online at http://jcs.biologists.org/cgi/content/full/123/13/2207/DC1
References
- Agarwal N., Hardt T., Brero A., Nowak D., Rothbauer U., Becker A., Leonhardt H., Cardoso M. C. (2007). MeCP2 interacts with HP1 and modulates its heterochromatin association during myogenic differentiation. Nucleic Acids Res. 35, 5402-5408 [DOI] [PMC free article] [PubMed] [Google Scholar]
- Akhtar A., Gasser S. M. (2007). The nuclear envelope and transcriptional control. Nat. Rev. Genet. 8, 507-517 [DOI] [PubMed] [Google Scholar]
- Allis C. D., Jenuwein T., Reinberg D. (2007). Overview and concepts. In Epigenetics (ed. Allis C. D., Jenuwein T., Reinberg D.), pp. 63-61 Cold Spring Harbor, NY: Cold Spring Harbor Laboratory Press; [Google Scholar]
- Bartova E., Pachernik J., Harnicarova A., Kovarik A., Kovarikova M., Hofmanova J., Skalnikova M., Kozubek M., Kozubek S. (2005). Nuclear levels and patterns of histone H3 modification and HP1 proteins after inhibition of histone deacetylases. J. Cell Sci. 118, 5035-5046 [DOI] [PubMed] [Google Scholar]
- Beadle C., Assanah M. C., Monzo P., Vallee R., Rosenfeld S. S., Canoll P. (2008). The role of myosin II in glioma invasion of the brain. Mol. Biol. Cell 19, 3357-3368 [DOI] [PMC free article] [PubMed] [Google Scholar]
- Bellion A., Baudoin J. P., Alvarez C., Bornens M., Metin C. (2005). Nucleokinesis in tangentially migrating neurons comprises two alternating phases: forward migration of the Golgi/centrosome associated with centrosome splitting and myosin contraction at the rear. J. Neurosci. 25, 5691-5699 [DOI] [PMC free article] [PubMed] [Google Scholar]
- Bhaumik S. R., Smith E., Shilatifard A. (2007). Covalent modifications of histones during development and disease pathogenesis. Nat. Struct. Mol. Biol. 14, 1008-1016 [DOI] [PubMed] [Google Scholar]
- Bianchi M. E., Agresti A. (2005). HMG proteins: dynamic players in gene regulation and differentiation. Curr. Opin. Genet. Dev. 15, 496-506 [DOI] [PubMed] [Google Scholar]
- Bustin M. (1999). Regulation of DNA-dependent activities by the functional motifs of the high-mobility-group chromosomal proteins. Mol. Cell. Biol. 19, 5237-5246 [DOI] [PMC free article] [PubMed] [Google Scholar]
- Bustin M. (2001). Chromatin unfolding and activation by HMGN(*) chromosomal proteins. Trends Biochem. Sci. 26, 431-437 [DOI] [PubMed] [Google Scholar]
- Catez F., Brown D. T., Misteli T., Bustin M. (2002). Competition between histone H1 and HMGN proteins for chromatin binding sites. EMBO Rep. 3, 760-766 [DOI] [PMC free article] [PubMed] [Google Scholar]
- Catez F., Yang H., Tracey K. J., Reeves R., Misteli T., Bustin M. (2004). Network of dynamic interactions between histone H1 and high-mobility-group proteins in chromatin. Mol. Cell. Biol. 24, 4321-4328 [DOI] [PMC free article] [PubMed] [Google Scholar]
- Chau C. M., Lieberman P. M. (2004). Dynamic chromatin boundaries delineate a latency control region of Epstein-Barr virus. J. Virol. 78, 12308-12319 [DOI] [PMC free article] [PubMed] [Google Scholar]
- Chiba T., Yokosuka O., Arai M., Tada M., Fukai K., Imazeki F., Kato M., Seki N., Saisho H. (2004a). Identification of genes up-regulated by histone deacetylase inhibition with cDNA microarray and exploration of epigenetic alterations on hepatoma cells. J. Hepatol. 41, 436-445 [DOI] [PubMed] [Google Scholar]
- Chiba T., Yokosuka O., Fukai K., Kojima H., Tada M., Arai M., Imazeki F., Saisho H. (2004b). Cell growth inhibition and gene expression induced by the histone deacetylase inhibitor, trichostatin A, on human hepatoma cells. Oncology 66, 481-491 [DOI] [PubMed] [Google Scholar]
- Craig J. M. (2005). Heterochromatin-many flavours, common themes. BioEssays 27, 17-28 [DOI] [PubMed] [Google Scholar]
- El Gazzar M., Yoza B. K., Hu J. Y., Cousart S. L., McCall C. E. (2007). Epigenetic silencing of tumor necrosis factor alpha during endotoxin tolerance. J. Biol. Chem. 282, 26857-26864 [DOI] [PubMed] [Google Scholar]
- Fan Y., Nikitina T., Zhao J., Fleury T. J., Bhattacharyya R., Bouhassira E. E., Stein A., Woodcock C. L., Skoultchi A. I. (2005). Histone H1 depletion in mammals alters global chromatin structure but causes specific changes in gene regulation. Cell 123, 1199-1212 [DOI] [PubMed] [Google Scholar]
- Gage S. H., Gage S. P. (1886). Amoeboid movement of the cell-nucleus. Science 7, 35 [DOI] [PubMed] [Google Scholar]
- Gerlitz G., Livnat I., Ziv C., Yarden O., Bustin M., Reiner O. (2007). Migration cues induce chromatin alterations. Traffic 8, 1521-1529 [DOI] [PubMed] [Google Scholar]
- Glaser K. B. (2007). HDAC inhibitors: clinical update and mechanism-based potential. Biochem. Pharmacol. 74, 659-671 [DOI] [PubMed] [Google Scholar]
- Glaser K. B., Staver M. J., Waring J. F., Stender J., Ulrich R. G., Davidsen S. K. (2003). Gene expression profiling of multiple histone deacetylase (HDAC) inhibitors: defining a common gene set produced by HDAC inhibition in T24 and MDA carcinoma cell lines. Mol. Cancer Ther. 2, 151-163 [PubMed] [Google Scholar]
- Gomes E. R., Jani S., Gundersen G. G. (2005). Nuclear movement regulated by Cdc42, MRCK, myosin, and actin flow establishes MTOC polarization in migrating cells. Cell 121, 451-463 [DOI] [PubMed] [Google Scholar]
- Gregory T. R. (2001). Coincidence, coevolution, or causation? DNA content, cell size, and the C-value enigma. Biol. Rev. Camb. Philos. Soc. 76, 65-101 [DOI] [PubMed] [Google Scholar]
- Greiner D., Bonaldi T., Eskeland R., Roemer E., Imhof A. (2005). Identification of a specific inhibitor of the histone methyltransferase SU(VAR)3-9. Nat. Chem. Biol. 1, 143-145 [DOI] [PubMed] [Google Scholar]
- Grewal S. I., Jia S. (2007). Heterochromatin revisited. Nat. Rev. Genet. 8, 35-46 [DOI] [PubMed] [Google Scholar]
- Grigoryev S. A., Bulynko Y. A., Popova E. Y. (2006). The end adjusts the means: heterochromatin remodelling during terminal cell differentiation. Chromosome Res. 14, 53-69 [DOI] [PubMed] [Google Scholar]
- Harrer M., Luhrs H., Bustin M., Scheer U., Hock R. (2004). Dynamic interaction of HMGA1a proteins with chromatin. J. Cell Sci. 117, 3459-3471 [DOI] [PubMed] [Google Scholar]
- Hellebrekers D. M., Jair K. W., Vire E., Eguchi S., Hoebers N. T., Fraga M. F., Esteller M., Fuks F., Baylin S. B., van Engeland M., et al. (2006). Angiostatic activity of DNA methyltransferase inhibitors. Mol. Cancer Ther. 5, 467-475 [DOI] [PubMed] [Google Scholar]
- Hock R., Furusawa T., Ueda T., Bustin M. (2007). HMG chromosomal proteins in development and disease. Trends Cell. Biol. 17, 72-79 [DOI] [PMC free article] [PubMed] [Google Scholar]
- Kalverda B., Roling M. D., Fornerod M. (2008). Chromatin organization in relation to the nuclear periphery. FEBS Lett. 582, 2017-2022 [DOI] [PubMed] [Google Scholar]
- King M. C., Drivas T. G., Blobel G. (2008). A network of nuclear envelope membrane proteins linking centromeres to microtubules. Cell 134, 427-438 [DOI] [PMC free article] [PubMed] [Google Scholar]
- Kouzarides T. (2007). Chromatin modifications and their function. Cell 128, 693-705 [DOI] [PubMed] [Google Scholar]
- Kuljaca S., Liu T., Tee A. E., Haber M., Norris M. D., Dwarte T., Marshall G. M. (2007). Enhancing the anti-angiogenic action of histone deacetylase inhibitors. Mol. Cancer 6, 68 [DOI] [PMC free article] [PubMed] [Google Scholar]
- Kurdistani S. K., Tavazoie S., Grunstein M. (2004). Mapping global histone acetylation patterns to gene expression. Cell 117, 721-733 [DOI] [PubMed] [Google Scholar]
- Lammermann T., Bader B. L., Monkley S. J., Worbs T., Wedlich-Soldner R., Hirsch K., Keller M., Forster R., Critchley D. R., Fassler R., et al. (2008). Rapid leukocyte migration by integrin-independent flowing and squeezing. Nature 453, 51-55 [DOI] [PubMed] [Google Scholar]
- Li S., Guan J. L., Chien S. (2005). Biochemistry and biomechanics of cell motility. Annu. Rev. Biomed. Eng. 7, 105-150 [DOI] [PubMed] [Google Scholar]
- Lim J. H., Catez F., Birger Y., West K. L., Prymakowska-Bosak M., Postnikov Y. V., Bustin M. (2004). Chromosomal protein HMGN1 modulates histone H3 phosphorylation. Mol. Cell 15, 573-584 [DOI] [PubMed] [Google Scholar]
- Liu T., Kuljaca S., Tee A., Marshall G. M. (2006). Histone deacetylase inhibitors: multifunctional anticancer agents. Cancer Treat Rev. 32, 157-165 [DOI] [PubMed] [Google Scholar]
- Luke Y., Zaim H., Karakesisoglou I., Jaeger V. M., Sellin L., Lu W., Schneider M., Neumann S., Beijer A., Munck M., et al. (2008). Nesprin-2 Giant (NUANCE) maintains nuclear envelope architecture and composition in skin. J. Cell Sci. 121, 1887-1898 [DOI] [PubMed] [Google Scholar]
- Maresca T. J., Freedman B. S., Heald R. (2005). Histone H1 is essential for mitotic chromosome architecture and segregation in Xenopus laevis egg extracts. J. Cell Biol. 169, 859-869 [DOI] [PMC free article] [PubMed] [Google Scholar]
- Mateescu B., Bourachot B., Rachez C., Ogryzko V., Muchardt C. (2008). Regulation of an inducible promoter by an HP1beta-HP1gamma switch. EMBO Rep. 9, 267-272 [DOI] [PMC free article] [PubMed] [Google Scholar]
- Mattout-Drubezki A., Gruenbaum Y. (2003). Dynamic interactions of nuclear lamina proteins with chromatin and transcriptional machinery. Cell. Mol. Life Sci. 60, 2053-2063 [DOI] [PMC free article] [PubMed] [Google Scholar]
- Misteli T. (2001). Protein dynamics: implications for nuclear architecture and gene expression. Science 291, 843-847 [DOI] [PubMed] [Google Scholar]
- Misteli T., Gunjan A., Hock R., Bustin M., Brown D. T. (2000). Dynamic binding of histone H1 to chromatin in living cells. Nature 408, 877-881 [DOI] [PubMed] [Google Scholar]
- Rahnama F., Shafiei F., Gluckman P. D., Mitchell M. D., Lobie P. E. (2006). Epigenetic regulation of human trophoblastic cell migration and invasion. Endocrinology 147, 5275-5283 [DOI] [PubMed] [Google Scholar]
- Ridley A. J., Schwartz M. A., Burridge K., Firtel R. A., Ginsberg M. H., Borisy G., Parsons J. T., Horwitz A. R. (2003). Cell migration: integrating signals from front to back. Science 302, 1704-1709 [DOI] [PubMed] [Google Scholar]
- Ruthenburg A. J., Li H., Patel D. J., Allis C. D. (2007). Multivalent engagement of chromatin modifications by linked binding modules. Nat. Rev. Mol. Cell Biol. 8, 983-994 [DOI] [PMC free article] [PubMed] [Google Scholar]
- Schaar B. T., McConnell S. K. (2005). Cytoskeletal coordination during neuronal migration. Proc. Natl. Acad. Sci. USA 102, 13652-13657 [DOI] [PMC free article] [PubMed] [Google Scholar]
- Schafer G., McEvoy C. R., Patterton H. G. (2008). The Saccharomyces cerevisiae linker histone Hho1p is essential for chromatin compaction in stationary phase and is displaced by transcription. Proc. Natl. Acad. Sci. USA 105, 14838-14843 [DOI] [PMC free article] [PubMed] [Google Scholar]
- Shafiei F., Rahnama F., Pawella L., Mitchell M. D., Gluckman P. D., Lobie P. E. (2008). DNMT3A and DNMT3B mediate autocrine hGH repression of plakoglobin gene transcription and consequent phenotypic conversion of mammary carcinoma cells. Oncogene 27, 2602-2612 [DOI] [PubMed] [Google Scholar]
- Soloaga A., Thomson S., Wiggin G. R., Rampersaud N., Dyson M. H., Hazzalin C. A., Mahadevan L. C., Arthur J. S. (2003). MSK2 and MSK1 mediate the mitogen- and stress-induced phosphorylation of histone H3 and HMG-14. EMBO J. 22, 2788-2797 [DOI] [PMC free article] [PubMed] [Google Scholar]
- Song M. R., Ghosh A. (2004). FGF2-induced chromatin remodeling regulates CNTF-mediated gene expression and astrocyte differentiation. Nat. Neurosci. 7, 229-235 [DOI] [PubMed] [Google Scholar]
- Srougi M. C., Burridge K. (2009). Undressing a cellular corset: septins exposed. Nat. Cell. Biol. 11, 9-10 [DOI] [PubMed] [Google Scholar]
- Toth K. F., Knoch T. A., Wachsmuth M., Frank-Stohr M., Stohr M., Bacher C. P., Muller G., Rippe K. (2004). Trichostatin A-induced histone acetylation causes decondensation of interphase chromatin. J. Cell Sci. 117, 4277-4287 [DOI] [PubMed] [Google Scholar]
- Trojer P., Reinberg D. (2007). Facultative heterochromatin: is there a distinctive molecular signature? Mol. Cell 28, 1-13 [DOI] [PubMed] [Google Scholar]
- Tzur Y. B., Wilson K. L., Gruenbaum Y. (2006). SUN-domain proteins: ‘Velcro’ that links the nucleoskeleton to the cytoskeleton. Nat. Rev. Mol. Cell Biol. 7, 782-788 [DOI] [PubMed] [Google Scholar]
- Ueda T., Catez F., Gerlitz G., Bustin M. (2008). Delineation of the protein module that anchors HMGN proteins to nucleosomes in the chromatin of living cells. Mol. Cell. Biol. 28, 2872-2883 [DOI] [PMC free article] [PubMed] [Google Scholar]
- Valster A., Tran N. L., Nakada M., Berens M. E., Chan A. Y., Symons M. (2005). Cell migration and invasion assays. Methods 37, 208-215 [DOI] [PubMed] [Google Scholar]
- Vicente-Manzanares M., Webb D. J., Horwitz A. R. (2005). Cell migration at a glance. J. Cell Sci. 118, 4917-4919 [DOI] [PubMed] [Google Scholar]
- Wang Z., Zang C., Rosenfeld J. A., Schones D. E., Barski A., Cuddapah S., Cui K., Roh T. Y., Peng W., Zhang M. Q., et al. (2008). Combinatorial patterns of histone acetylations and methylations in the human genome. Nat. Genet. 40, 897-903 [DOI] [PMC free article] [PubMed] [Google Scholar]
- Weintraub H., Groudine M. (1976). Chromosomal subunits in active genes have an altered conformation. Science 193, 848-856 [DOI] [PubMed] [Google Scholar]
- Whetstine J. R., Ceron J., Ladd B., Dufourcq P., Reinke V., Shi Y. (2005). Regulation of tissue-specific and extracellular matrix-related genes by a class I histone deacetylase. Mol. Cell 18, 483-490 [DOI] [PubMed] [Google Scholar]
- Wilhelmsen K., Ketema M., Truong H., Sonnenberg A. (2006). KASH-domain proteins in nuclear migration, anchorage and other processes. J. Cell Sci. 119, 5021-5029 [DOI] [PubMed] [Google Scholar]
- Williams-Ashman H. G., Seidenfeld J., Galletti P. (1982). Trends in the biochemical pharmacology of 5′-deoxy-5′-methylthioadenosine. Biochem. Pharmacol. 31, 277-288 [DOI] [PubMed] [Google Scholar]
- Wolf K., Friedl P. (2008). Mapping proteolytic cancer cell-extracellular matrix interfaces. Clin. Exp. Metastasis 26, 289-298 [DOI] [PubMed] [Google Scholar]
- Woodcock C. L., Skoultchi A. I., Fan Y. (2006). Role of linker histone in chromatin structure and function: H1 stoichiometry and nucleosome repeat length. Chromosome Res. 14, 17-25 [DOI] [PubMed] [Google Scholar]
- Xiong H., Rivero F., Euteneuer U., Mondal S., Mana-Capelli S., Larochelle D., Vogel A., Gassen B., Noegel A. A. (2008). Dictyostelium Sun-1 connects the centrosome to chromatin and ensures genome stability. Traffic 9, 708-724 [DOI] [PubMed] [Google Scholar]
- Yamauchi K., Yang M., Jiang P., Yamamoto N., Xu M., Amoh Y., Tsuji K., Bouvet M., Tsuchiya H., Tomita K., et al. (2005). Real-time in vivo dual-color imaging of intracapillary cancer cell and nucleus deformation and migration. Cancer Res. 65, 4246-4252 [DOI] [PubMed] [Google Scholar]
- Yoo C. B., Jones P. A. (2006). Epigenetic therapy of cancer: past, present and future. Nat. Rev. Drug Discov. 5, 37-50 [DOI] [PubMed] [Google Scholar]
- Zhang X., Lei K., Yuan X., Wu X., Zhuang Y., Xu T., Xu R., Han M. (2009). SUN1/2 and Syne/Nesprin-1/2 complexes connect centrosome to the nucleus during neurogenesis and neuronal migration in mice. Neuron 64, 173-187 [DOI] [PMC free article] [PubMed] [Google Scholar]
Associated Data
This section collects any data citations, data availability statements, or supplementary materials included in this article.








