Abstract
The CD4+CD8+ (double positive, DP) stage of thymic development is thought to be the earliest period that generates natural Foxp3+ regulatory T (Treg) cells important for the prevention of autoimmunity. However, we found that most Foxp3+ DP cells identified by routine flow cytometry represent doublets comprised of Foxp3− DP and Foxp3+ CD4+CD8− (CD4SP) cells. This was determined using analysis of flow cytometric height and width parameters, postsort contaminants, and thymocyte mixing studies. Temporal analysis of Treg cell development arising from bone marrow precursors in neonatal bone marrow chimeras suggested that Foxp3+ DP cells are not a major percentage of Foxp3+ thymocytes, and it supported the notion that most Treg cell development occurred at the immature HSAhigh CD4SP stage. Thus, these data demonstrate that the frequency of Foxp3+ cells generated at the DP stage is much smaller than previously recognized, suggesting that additional thymocyte maturation may be required to facilitate efficient induction of Foxp3.
Natural CD4+Foxp3+ regulatory T (Treg)3 cells are essential for preventing autoimmunity (1). Although peripheral generation of Treg cells has been demonstrated (2), recent studies suggest that most peripheral Treg cells arise via thymic Treg cell development (3–6). One popular model for thymic Treg cell development is that Treg cells are selected based on TCR avidity for self-Ags at a level between positive and negative selection (7), which is supported by studies demonstrating that the thymic Treg and non-Treg TCR repertoires differ (4, 5, 8, 9). Thus, TCR specificity for self-Ags appears to play an important role in Treg cell development.
As the APCs encountered by thymocytes can differ substantially between certain steps in thymic development (10, 11), the stage at which self-reactive thymocytes become Treg cells may play an important role in determining the TCR repertoire of the natural Treg cell population. Double-positive (DP) cells are typically found in the thymic cortex, in which the predominant APCs are cortical thymic epithelial cells (cTECs). In contrast, mature CD4+CD8− single-positive (CD4SP) cells are typically found in the medulla, where medullary thymic epithelial cells (mTECs) and bone marrow-derived dendritic cells are commonly found. These different APC subsets appear to utilize different lysosomal proteases for Ag processing, as cTEC use cathepsin L, whereas thymic dendritic cells and mTEC dominantly use cathepsin S (12). Additionally, expression of the transcription factor Aire expands the array of tissue-specific Ags presented by mTECs (13), which may be important for Treg cell selection (14). These data therefore suggest that the antigenic environment likely differs for DP vs CD4SP cells.
Several studies have demonstrated that Foxp3+ Treg cell lineage commitment can occur at the DP stage of thymic development. First, Foxp3+ DP cells can be found in TCR transgenic mice in which the T cells encounter their cognate Ag in the thymus (7, 15). Second, cTEC-restricted expression of MHC class II is sufficient to induce the generation of Foxp3+ T cells (16, 17). Finally, analysis of Foxp3 knockin reporter mice revealed that Foxp3+ cells can be found in the DP subset (18–21), which has been reported to represent precursors to Foxp3+ CD4SP cells (20). The fraction of total Foxp3+ thymocytes in the DP stage ranges between ~5% and 30% depending on the gating scheme and report (19, 20). Thus, a substantial fraction of Treg cells acquires Foxp3 expression at the DP stage of thymic development.
We reasoned that the TCR repertoire of Foxp3+ DP cells would be different from that observed for Foxp3+ CD4SP cells (4, 5, 8) due to differences in Ag presentation at these stages of thymic development. However, highly purified populations of Foxp3+ DP cells could not be obtained by flow cytometric sorting. Here, we show that this difficulty arises primarily from Foxp3+CD4SP: Foxp3−DP doublets being recognized as Foxp3+ DP cells. Thus, our data demonstrate that the proportion of Foxp3+ Treg cells in the DP stage is much lower than previously reported, and argue for a minor role for Foxp3 induction at the DP stage in the generation of the thymic Treg cell subset.
Materials and Methods
Mice and reagents
Foxp3gfp reporter mice were provided by Dr. A, Rudensky (19); MHC class II-deficient mice (22) were purchased from The Jackson Laboratory; and B6.SJL CD45.1 congenic mice were purchased from the National Cancer Institute (Frederick, MD). Mice were analyzed at 6–9 wk of age, housed in specific pathogen-free facility at Washington University, and used under protocols approved by the Animals Studies Committee.
Flow cytometry and FACS cell sorting
mAbs were purchased from eBioscience and BioLegend. Flow cytometric analysis and sorting were performed using a FACSAria (BD Biosciences) and FlowJo software (Tree Star). For routine flow cytometry, thymocytes were stained at 40 × 106/ml in Ca2+/Mg2+-free Dulbecco’s PBS supplemented with 2.5% FCS and 0.02% sodium azide for 20 min on ice. Free Ab was removed by washing after centrifugation. To reduce cell-cell interaction in certain experiments, we stained in the presence of 1 mM EDTA at 4°C with constant rotation, and instead of washing after centrifugation, the cells were simply diluted 50-fold in PBS immediately before flow cytometry. To assess DNA content, thymocytes were stained with Abs under the condition for routine flow cytometry and fixed by 0.1% paraformaldehyde in Dulbecco’s PBS for at least 2 h. Fixed thymocytes were permeablized using 70% ethanol for propidium iodide staining.
Neonatal bone marrow chimera
Bone marrow cells from Foxp3gfp mice were T cell depleted using autoMACS magnetic bead removal of CD4- and CD8-labeled cells (Miltenyi Biotec). Ten million bone marrow cells were i.p. injected into 2-day-old mice.
Results
Flow cytometric analysis of Foxp3+ DP thymocytes
Previous studies have demonstrated Foxp3+ DP cells in both TCR transgenic and polyclonal settings (16–19), with up to ~30% of Foxp3+ thymocytes reported to be present in the DP subset (20). We reasoned that Foxp3+ DP and CD4SP cells may represent Treg cells selected on different arrays of peptide-MHC class II complexes presented on cortical vs medullary APCs, which could be revealed by a comparison of the TCR repertoires between DP and CD4SP Foxp3+ cells. However, initial attempts to purify Foxp3+ DP cells by our usual flow cytometric sorting parameters were hampered by low purity in the 40–60% range (Fig. 1). Even double FACS purification did not result in a high purity sort (data not shown). This did not appear to be a mechanical limitation of the sorter, as Foxp3+ CD4−CD8+ single-positive (CD8SP) cells could be sorted with reasonable purity, even though they are at comparable frequency to Foxp3+ DP cells.
FIGURE 1.
Contaminants in sorted Foxp3+ DP thymocytes. Foxp3+ DP thymocytes were sorted from Foxp3gfp mice and analyzed by flow cytometry. Representative plots of two independent experiments are shown. The presort plots are gated on DP or CD4SP cells. The solid line represents cell sorting. The dashed lines illustrate the gating scheme. Mean percentage (±SD, n = 2) of contaminants in sorted cells is derived from the postsort gating scheme (% CD4SP × % Foxp3+ and % DP × % Foxp3−).
Postsort analysis of Foxp3+ DP cells showed that a large portion of the contaminants were Foxp3− DP cells (Fig. 1). This was expected since Foxp3− DP cells are by far the most frequent cell type in the thymus. Surprisingly, many of the contaminants were Foxp3+ CD4SP cells. Since these cells represent only ~0.3% of total thymocytes, this suggested that contamination was occurring in a nonrandom fashion. Because these contaminants were present at a 1:1 ratio (Fig. 1, bottom), this hinted at the possibility that many of the Foxp3+ DP cells recognized by flow cytometry may represent doublets of Foxp3− DP and Foxp3+ CD4SP cells.
To test this hypothesis, we performed additional flow cytometric analysis of Foxp3+ DP cells. An appreciable frequency of Foxp3+ in the DP subset was only observed only when generous forward light scatter-area (FSC-A) and side light scatter-area (SSC-A) gating parameters were used (Fig. 2A, large gate). Area parameters are derived from the integration of height and width parameters (e.g., FSC-H and FSC-W) as the cell passes through the detector. However, we found that most Foxp3+ DP cells exhibited an exaggerated FSC-W compared with FSC-H. The same was true for SSC (data not shown). This traditionally implies that two cells serially passed the detector so close together that they could not be discriminated by the cytometer as individual cells. Rather, this event appears as a single large cell with increased FSC-A/SSC-A due to integration. Consistent with this interpretation, a smaller FSC/SSC gating scheme (small gate) decreased the frequency of Foxp3+ cells in the DP subset by approximately 20-fold, and it eliminated most of the doublets by FSC-H/FSC-W criteria (Fig. 2A). Another interesting observation is that the mean fluorescence intensity of CD4 is ~2-fold greater on Foxp3+ DP cells compared with Foxp3− DP cells (supplemental Fig. 1A).4 Taken together, these additional flow cytometric analyses support the notion that most Foxp3+ DP events are comprised of doublets.
FIGURE 2.
Most Foxp3+ DP events by flow cytometry appear to be doublets. A, Flow cytometric analysis of Foxp3+ thymocytes. Thymocytes from Foxp3gfp mice were stained using our normal protocol and analyzed by flow cytometry. The large (dotted line) and small (black line) gates use the area parameter, which is integrated based on the height and width of the signal from an individual event. FSC-H/FSC-W plots are shown on the right for the indicated Foxp3+ populations. Using these parameters, a doublet often appears to have a larger width than height, unless the doublet crosses the beam in tandem. Numbers in the FACS plots represent the frequency of the cells in the indicated gate. B, Reduction in Foxp3+ DP events using EDTA and avoidance of centrifugation. Thymocytes from Foxp3gfp mouse were prepared as described in Materials and Methods, and analyzed as above.
To assess whether doublet formation occurred in vitro during cell-surface labeling with fluorescent Abs, we attempted to decrease cell-cell interactions by avoiding centrifugation and staining in the presence of 1 mM EDTA. We found that the frequency of singlets in the large gate improved considerably, with a corresponding decrease in the frequency of DP cells in the Foxp3+ subset (Fig. 2B and supplemental Fig. 1B). Thus, these data suggest that most doublets observed during routine cell staining and processing for flow cytometry occur ex vivo.
To confirm the hypothesis that Foxp3+ DP events identified by routine flow cytometry are comprised of Foxp3− DP cells adhered with Foxp3+ CD4SP cells, we mixed CD45.1 Foxp3gfp thymocytes with CD45.2 Foxp3WT thymocytes before staining and flow cytometry. While Foxp3+ CD4SP and Foxp3+ CD8SP cells appropriately expressed only CD45.1, CD45.2 staining was readily apparent on many Foxp3+ DP events (Fig. 3A). Assuming that doublet formation was similar between CD45.1 and CD45.2 cells, this would imply that >80% of Foxp3+ DP events identified under these conditions were comprised of doublets generated ex vivo. The efficiency of doublet formation in vitro was also dependent on cell concentration during staining (supplemental Fig. 2). Additionally, Foxp3+ flow cytometric events with high DNA content were preferentially found in the DP subset (supplemental Fig. 3). Thus, these data directly demonstrate that doublets are formed ex vivo and are preferentially found in the Foxp3+ DP gate.
FIGURE 3.
Doublets in the Foxp3+ DP thymocyte subset. A, Foxp3+ DP doublets are formed during staining. CD45.1 Foxp3gfp thymocytes were mixed with CD45.2 Foxp3WT thymocytes at 1:1 ratio, stained using the normal protocol, and analyzed by flow cytometry using a large FSC-A/SSC-A gate (see Fig. 2). Data shown are gated on Foxp3gfp+ cells and as indicated above the plots, and are representative of two independent experiments. The numbers represent the frequency of the cells in the quadrant. B, Doublet discrimination gating is imperfect for eliminating doublets. Thymocytes in the large FSC-A/SSC-A gate as in A were analyzed using gates with small FSC-W and different FSC-H for the frequency of CD45.1+CD45.2+ doublets. Representative plots and quantification of doublets are shown according to FSC-H gate. In these plots, Foxp3gfp was not used for gating. C, Frequency of Foxp3+ DP cells is proportional to doublet formation. The mean frequencies of DP and CD4SP in Foxp3+ thymocytes from each FSC-H gate are plotted.
Using this mixing assay to assess doublet formation, we then tested the efficiency of height by width parameters for “doublet discrimination” gating. We observed that the frequency of doublets markedly increased as the FSC-H size of the gate increased, even if the FSC-W gating remained unchanged (Fig. 3B and supplemental Fig. 4). Furthermore, the increase in the frequency of Foxp3+ cells in the DP gate (Fig. 3C) parallels the frequency of doublets associated with larger FSC-H gates (Fig. 3B). Conversely, the frequency of Foxp3+ cells in the CD4SP subset decreases (Fig. 3C). Thus, while doublet discrimination gating is useful to eliminate doublets that pass through the detector in series, it can be impaired by a generous FSC-H (and SSC-H) gate, thereby including doublets that pass through in parallel. Taken together, these data demonstrate that the frequency of DP cells in the Foxp3+ subset is substantially less than previously reported (20), representing ~1% of Foxp3+ thymocytes (Table 1).
Table 1.
Summary of CD4/8 distribution of Foxp3+ thymocytesa
| EDTA | − | + | − | + |
|---|---|---|---|---|
| Large Gate | Small Gate | |||
| CD8SP | 3.1 ± 0.5 | 3.2 ± 0.6 | 4.0 ± 0.1 | 3.4 ± 0.8 |
| CD4SP | 68.8 ± 10 | 86.8 ± 0.9 | 87.8 ± 1.5 | 91.4 ± 1.2 |
| DP | 21.5 ± 11 | 4.1 ± 0.2 | 1.27 ± 0.4 | 1.4 ± 0.2 |
Characterization of Foxp3+ DP thymocytes
As it is unclear whether previous studies excluded doublets from the analysis of Foxp3+ DP events, we performed a flow cytometric characterization of Foxp3+ DP cells using a small gate. One observation was that the levels of CD4 and CD8 are lower than those found on typical Foxp3− DP cells (Fig. 2, small gate), suggesting that Foxp3+ DP cells were transitioning out of the DP stage after undergoing positive selection. This is consistent with the observation that Foxp3+ DP cells are TCRβhigh and express lower levels of heat-stable Ag (HSA) than Foxp3− DP cells (supplemental Fig. 5). However, the HSA levels on Foxp3+ DP cells were higher than those on Foxp3+ CD4SP cells. Additionally, Foxp3+ DP cells show a higher level of CD69 expression than do Foxp3− DP cells, indicating that Foxp3+ DP cells may have recently received a positively selecting TCR signal. In other respects, DP and CD4SP cells were similar, expressing Treg cell surface markers such as CD25, GITR, OX-40, and CD103 (supplemental Fig. 5). Thus, these data suggest that Foxp3+ DP cells have undergone positive selection and express traditional Treg cell markers.
Since most Foxp3+ thymocytes are presumably MHC class II restricted, as most reside in the CD4SP subset, we asked whether Foxp3+ DP cells require MHC class II for their development. Consistent with a previous report (19), we observed a marked decrease in Foxp3+ CD4SP cells and an increase in Foxp3+ DP and CD8SP cells in Foxp3gfp MHC class II-deficient mice (Fig. 4A). This was also reflected in an overall decrease in frequency of Foxp3+ thymocytes (Fig. 4B). Curiously, many Foxp3+ DP cells in MHC class II-deficient mice in the large gate by FSC-A/SSC-A parameters show enhanced levels of CD8 compared with their counterpart in wild-type (WT) mice. Since these cells are not present when the small gate is used, they may represent doublets of Foxp3+ CD4lowCD8lowDP or CD8SP cells with Foxp3− DP cells in MHC class II-deficient mice. Nonetheless, the presence of Foxp3+ CD4lowCD8low DP cells in MHC class II-deficient mice suggests that Treg cell selection can occur on MHC class I.
FIGURE 4.
Foxp3+ DP cells can be generated by MHC class I. A, Development of Foxp3+ cells in MHC class II-deficient mice. Foxp3+ thymocytes from WT and MHC class II-deficient mice were analyzed using FSC-A/SSC-A large (dotted line) and small gates (black line). Plots shown are representative of three independent experiments. B, Reduction of Foxp3+ thymocyte generation in the absence of MHC class II. The mean percentages of Foxp3+ in thymocytes from WT and MHC class II-deficient mice are shown.
Developmental kinetics of Foxp3+ thymocytes
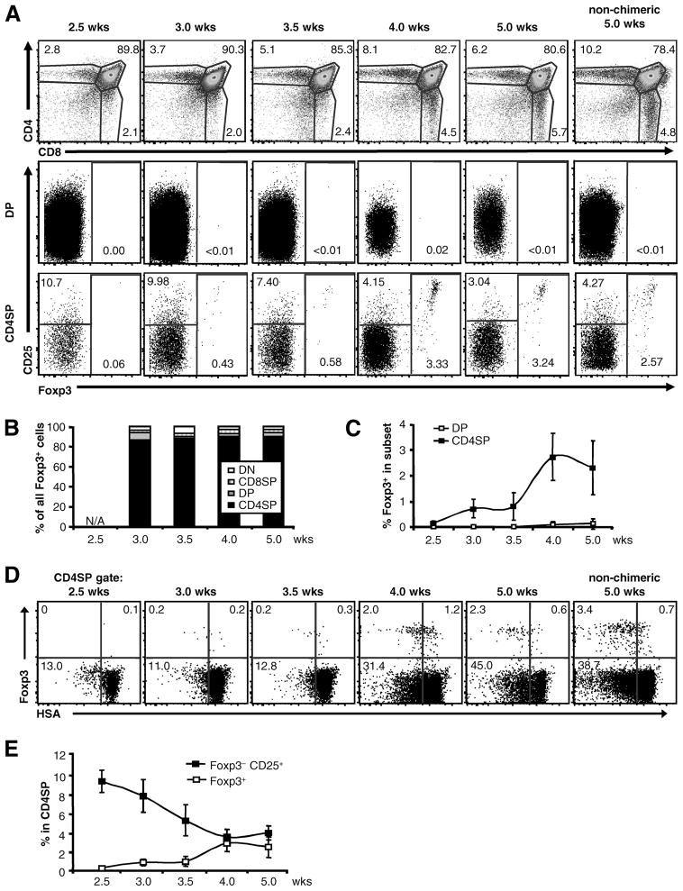
A previous study of neonatal thymic development showed that Foxp3+ DP and CD4SP cells appeared coincidently (21). Since this study examined development in a neonatal and potentially lymphopenic thymic setting, it was possible that the thymic medulla was not fully mature (23–25). We therefore analyzed T cell development in lymphoreplete thymuses using neonatal bone marrow chimeras. It took ~2.5 wk after transfer of congenically marked bone marrow cells to see appreciable numbers of developing donor thymocytes (Fig. 5A). We did not observe a period in which DP cells contributed a substantial fraction to the total thymic Foxp3+ population (Fig. 5B). Curiously, the frequency of Foxp3+ cells within the CD4SP subset increased over a period of approximately 1.5 wk until it reached steady-state, consistent with a delay in Foxp3+ cell development at the CD4SP stage (Fig. 5C) observed in neonatal mice (21). These data therefore illustrate that the temporal delay in the generation of Foxp3+ as compared with Foxp3− CD4SP cells does not result from conditions unique to the neonatal thymus.
FIGURE 5.
Kinetics of thymic Treg cell development. A, Delay in generation of Foxp3+ cells in lymphoreplete thymuses. CD45.2 Foxp3gfp T cell-depleted bone marrow cells were i.p. injected into 2-day-old CD45.1 neonates, and donor-derived thymocytes were analyzed by flow cytometry at the indicated age. Data shown are gated on DP or CD4SP cells and are representative of three independent experiments with at least two mice per time point. B, Foxp3+ CD4SP and DP Treg cells are coincidentally observed. Mean percentage of cells in the various CD4/CD8 subsets among the Foxp3+ thymocyte population are plotted. At 2.5 wk, too few Foxp3+events were recorded to allow meaningful comparisons (N/A). C, Summary of time course of Foxp3+ cell generation. The frequency of Foxp3+ cells within the DP or CD4SP subset is plotted with respect to time after bone marrow transfer. Data shown are means ± SD (n = 3). D, Appearance of HSAhighFoxp3int cells during the initial wave of Treg cell development after bone marrow transfer. Data shown are representative flow cytometric plots gated on CD45.1−CD45.2+ CD4SP cells. E, Foxp3−CD25+ and Foxp3− CD4SP cell frequencies are inversely correlated. Data shown are the means ± SD, n = 3.
We also examined the kinetics of Foxp3+ Treg cell development in the CD4SP stage. We observed that most Foxp3+ CD4SP cells are HSAhigh at early time points (e.g., 3–3.5 wk), but mostly HSAlow at steady-state (Fig. 5D). Although this time-course analysis cannot prove precursor-product relationships, these data support the notion that Foxp3+ cells can arise from the Foxp3− HSAhigh CD4SP subset. Furthermore, Foxp3−CD25+ CD4SP cells, which have been suggested to be enriched in thymic Treg cell precursors (9), are found initially at much higher frequency than Foxp3+ cells, but decrease over time as the frequency of Foxp3+ correspondingly increases (Fig. 5E). Although correlative, these data are consistent with a model in which Treg cell development occurs at the HSAhigh CD4SP stage through a Foxp3− CD25+ intermediate.
Discussion
These data highlight one circumstance in which identifying rare cell populations by flow cytometry is problematic due to the congruence of several factors. First, the gating criteria are based only on positive staining, facilitating the inclusion of doublets. In contrast, identifying rare Foxp3+ CD8SP cells requires a CD4− gate, excluding doublets to everything but another CD8SP cell, which is statistically much less likely assuming random interactions. Second, Foxp3− DP cells represents the vast majority of thymocytes, making it likely that random doublet formation would include this subset, regardless of whether there are additional attractive forces between Foxp3+ CD4SP and Foxp3− DP cells. Third, the actual Foxp3+ DP cell population appears to be rare, allowing infrequent doublets of Foxp3+ CD4SP with Foxp3− DP to be relatively more prominent. The low frequency of Foxp3+ DP cells may further encourage staining under more concentrated cell conditions, facilitating doublet formation (supplenental Fig. 2). Moreover, the rarity of the cells may prompt more relaxed gating to include as many events as possible, diminishing the effectiveness of strategies designed to improve doublet discrimination (Fig. 3, B and C, and supplemental Fig. 4). We think that relaxed gating resulted in our initial inability to sort these rare Foxp3+ DP cells with high purity. The use of stringent gating criteria is therefore required for more specific identification of Foxp3+ DP cells.
These data demonstrate that the induction of Foxp3 in the DP stage is a relatively rare occurrence. Although the use of a small gate may result in the exclusion of larger Foxp3+ cells that are not doublets, we estimated the frequency of Foxp3+ cells that are DP cells by flow cytometry to be ~1%, which is considerably lower than a recent estimate (20). While we cannot exclude that TCR interactions with self-Ags at the DP stage condition thymocytes to undergo Treg cell development in a multistep process (9), these data suggest that Foxp3 acquisition occurs at the immature HSAhigh stage of CD4SP development (Fig. 5), and they favor a model in which Treg cell development in the DP and CD4SP stage occur in parallel, rather than serially (18).
In addition to the enumeration of Foxp3+ DP cells, these results illustrate the difficulty of studying this rare Foxp3+ population. While a difference of 1% vs 3% Foxp3+ cells in the DP gate may be of little importance with regard to understanding the role of Treg cell development in the DP stage, analysis of a cell population in which the majority is comprised of doublets would be problematic. For example, TCR sequences from Foxp3+ DP events would have been difficult to interpret due to contamination with CD4SP Treg cells. Thus, great care should be taken with functional, developmental, or phenotypic evaluation of Foxp3+ DP cells to avoid the potential for bias by inclusion of Foxp3+ CD4SP cells due to doublets.
Supplementary Material
Acknowledgments
We thank Nicole Santacruz and Jeremy Hunn for expert technical assistance, and Chan-Wang Lio, Jhoanne Bautista, and Jason Fontenot (Biogen Idec) for helpful discussions and critical review of the manuscript.
Footnotes
This work was supported by National Institutes of Heath Grant AI079187 and the Burroughs Wellcome Fund (to C.S.H.).
Abbreviations used in this paper: Treg, regulatory T; CD4SP, CD4+CD8− single positive; CD8SP, CD4−CD8+ single positive; DP, CD4+CD8+ double positive; cTEC, cortical thymic epithelial cell; FSC, forward light scatter; mTEC, medullary thymic epithelial cell; SSC, side light scatter; HSA, heat-stable Ag (CD24); WT, wild type.
The online version of this article contains supplemental material.
Disclosures
The authors have no financial conflicts of interest.
References
- 1.Sakaguchi S. Naturally arising CD4+ regulatory T cells for immunologic self-tolerance and negative control of immune responses. Annu Rev Immunol. 2004;22:531–562. doi: 10.1146/annurev.immunol.21.120601.141122. [DOI] [PubMed] [Google Scholar]
- 2.Apostolou I, von Boehmer H. In vivo instruction of suppressor commitment in naive T cells. J Exp Med. 2004;199:1401–1408. doi: 10.1084/jem.20040249. [DOI] [PMC free article] [PubMed] [Google Scholar]
- 3.Wong J, Mathis D, Benoist C. TCR-based lineage tracing: no evidence for conversion of conventional into regulatory T cells in response to a natural self-antigen in pancreatic islets. J Exp Med. 2007;204:2039–2045. doi: 10.1084/jem.20070822. [DOI] [PMC free article] [PubMed] [Google Scholar]
- 4.Hsieh CS, Zheng Y, Liang Y, Fontenot JD, Rudensky AY. An intersection between the self-reactive regulatory and nonregulatory T cell receptor repertoires. Nat Immunol. 2006;7:401–410. doi: 10.1038/ni1318. [DOI] [PubMed] [Google Scholar]
- 5.Pacholczyk R, Ignatowicz H, Kraj P, Ignatowicz L. Origin and T cell receptor diversity of Foxp3+CD4+CD25+ T cells. Immunity. 2006;25:249–259. doi: 10.1016/j.immuni.2006.05.016. [DOI] [PubMed] [Google Scholar]
- 6.Lathrop SK, Santacruz NA, Pham D, Luo J, Hsieh CS. Antigen-specific peripheral shaping of the natural regulatory T cell population. J Exp Med. 2008;205:3105–3117. doi: 10.1084/jem.20081359. [DOI] [PMC free article] [PubMed] [Google Scholar]
- 7.Jordan MS, Boesteanu A, Petrone AL, Holenbeck AE, Lerman MA, Naji A, Caton AJ. Thymic selection of CD4+CD25+ regulatory T cells induced by an agonist self-peptide. Nat Immunol. 2001;2:301–306. doi: 10.1038/86302. [DOI] [PubMed] [Google Scholar]
- 8.Wong J, Obst R, Correia-Neves M, Losyev G, Mathis D, Benoist C. Adaptation of TCR repertoires to self-peptides in regulatory and nonregulatory CD4+ T cells. J Immunol. 2007;178:7032–7041. doi: 10.4049/jimmunol.178.11.7032. [DOI] [PubMed] [Google Scholar]
- 9.Lio CW, Hsieh CS. A two-step process for thymic regulatory T cell development. Immunity. 2008;28:100–111. doi: 10.1016/j.immuni.2007.11.021. [DOI] [PMC free article] [PubMed] [Google Scholar]
- 10.Ladi E, Yin X, Chtanova T, Robey EA. Thymic microenvironments for T cell differentiation and selection. Nat Immunol. 2006;7:338–343. doi: 10.1038/ni1323. [DOI] [PubMed] [Google Scholar]
- 11.Petrie HT, Zuniga-Pflucker JC. Zoned out: functional mapping of stromal signaling microenvironments in the thymus. Annu Rev Immunol. 2007;25:649–679. doi: 10.1146/annurev.immunol.23.021704.115715. [DOI] [PubMed] [Google Scholar]
- 12.Nakagawa T, Roth W, Wong P, Nelson A, Farr A, Deussing J, Villadangos JA, Ploegh HL, Peters C, Rudensky AY. Cathepsin L: critical role in Ii degradation and CD4 T cell selection in the thymus. Science. 1998;280:450–453. doi: 10.1126/science.280.5362.450. [DOI] [PubMed] [Google Scholar]
- 13.Anderson MS, Venanzi ES, Chen Z, Berzins SP, Benoist C, Mathis D. The cellular mechanism of Aire control of T cell tolerance. Immunity. 2005;23:227–239. doi: 10.1016/j.immuni.2005.07.005. [DOI] [PubMed] [Google Scholar]
- 14.Aschenbrenner K, D’Cruz LM, Vollmann EH, Hinterberger M, Emmerich J, Swee LK, Rolink A, Klein L. Selection of Foxp3+ regulatory T cells specific for self antigen expressed and presented by Aire+ medullary thymic epithelial cells. Nat Immunol. 2007;8:351–358. doi: 10.1038/ni1444. [DOI] [PubMed] [Google Scholar]
- 15.Cabarrocas J, Cassan C, Magnusson F, Piaggio E, Mars L, Derbinski J, Kyewski B, Gross DA, Salomon BL, Khazaie K, Saoudi A, Liblau RS. Foxp3+CD25+ regulatory T cells specific for a neo-self-antigen develop at the double-positive thymic stage. Proc Natl Acad Sci USA. 2006;103:8453–8458. doi: 10.1073/pnas.0603086103. [DOI] [PMC free article] [PubMed] [Google Scholar]
- 16.Bensinger SJ, Bandeira A, Jordan MS, Caton AJ, Laufer TM. Major histocompatibility complex class II-positive cortical epithelium mediates the selection of CD4+CD25+ immunoregulatory T cells. J Exp Med. 2001;194:427–438. doi: 10.1084/jem.194.4.427. [DOI] [PMC free article] [PubMed] [Google Scholar]
- 17.Ribot J, Enault G, Pilipenko S, Huchenq A, Calise M, Hudrisier D, Romagnoli P, van Meerwijk JP. Shaping of the autoreactive regulatory T cell repertoire by thymic cortical positive selection. J Immunol. 2007;179:6741–6748. doi: 10.4049/jimmunol.179.10.6741. [DOI] [PMC free article] [PubMed] [Google Scholar]
- 18.Wan YY, Flavell RA. Identifying Foxp3-expressing suppressor T cells with a bicistronic reporter. Proc Natl Acad Sci USA. 2005;102:5126–5131. doi: 10.1073/pnas.0501701102. [DOI] [PMC free article] [PubMed] [Google Scholar]
- 19.Fontenot JD, Rasmussen JP, Williams LM, Dooley JL, Farr AG, Rudensky AY. Regulatory T cell lineage specification by the forkhead transcription factor Foxp3. Immunity. 2005;22:329–341. doi: 10.1016/j.immuni.2005.01.016. [DOI] [PubMed] [Google Scholar]
- 20.Liston A, Nutsch KM, Farr AG, Lund JM, Rasmussen JP, Koni PA, Rudensky AY. Differentiation of regulatory Foxp3+ T cells in the thymic cortex. Proc Natl Acad Sci USA. 2008;105:11903–11908. doi: 10.1073/pnas.0801506105. [DOI] [PMC free article] [PubMed] [Google Scholar]
- 21.Fontenot JD, Dooley JL, Farr AG, Rudensky AY. Developmental regulation of Foxp3 expression during ontogeny. J Exp Med. 2005;202:901–906. doi: 10.1084/jem.20050784. [DOI] [PMC free article] [PubMed] [Google Scholar]
- 22.Miyazaki T, Wolf PR, Tourne S, Waltzinger C, Dierich A, Barois N, Ploegh HL, Benoist C, Mathis D. Mice lacking H2-M complexes, enigmatic elements of the MHC class II peptide-loading pathway. Cell. 1996;84:521–529. doi: 10.1016/s0092-8674(00)81029-6. [DOI] [PubMed] [Google Scholar]
- 23.Akiyama T, Shimo Y, Yanai H, Qin J, Ohshima D, Maruyama Y, Asaumi Y, Kitazawa J, Takayanagi H, Penninger JM, et al. The tumor necrosis factor family receptors RANK and CD40 cooperatively establish the thymic medullary microenvironment and self-tolerancex. Immunity. 2008;29:423–437. doi: 10.1016/j.immuni.2008.06.015. [DOI] [PubMed] [Google Scholar]
- 24.Hikosaka Y, Nitta T, Ohigashi I, Yano K, Ishimaru N, Hayashi Y, Matsumoto M, Matsuo K, Penninger JM, Takayanagi H, et al. The cytokine RANKL produced by positively selected thymocytes fosters medullary thymic epithelial cells that express autoimmune regulator. Immunity. 2008;29:438–450. doi: 10.1016/j.immuni.2008.06.018. [DOI] [PubMed] [Google Scholar]
- 25.Irla M, Hugues S, Gill J, Nitta T, Hikosaka Y, Williams IR, Hubert FX, Scott HS, Takahama Y, Hollander GA, Reith W. Autoantigen-specific interactions with CD4+ thymocytes control mature medullary thymic epithelial cell cellularity. Immunity. 2008;29:451–463. doi: 10.1016/j.immuni.2008.08.007. [DOI] [PubMed] [Google Scholar]
Associated Data
This section collects any data citations, data availability statements, or supplementary materials included in this article.





