Abstract
A putative new ampelovirus was detected in Vitis vinifera cv. Carnelian showing mild leafroll symptoms and molecularly characterized. The complete genome consisted of 13,625 nt and had a structure similar to that of members of subgroup I in the genus Ampelovirus (fam. Closteroviridae). In-depth analyses showed that the virus from cv. Carnelian is the most distinct member of the “GLRaV-4 lineage” of ampeloviruses, which comprises GLRaV-4, -5, -6, -9, and the recently characterized GLRaV-Pr, and GLRaV-De. This virus appears to be a new member of the family Closteroviridae, for which the provisional name grapevine leafroll-associated Carnelian virus is proposed.
Leafroll disease (LRD) is one of the most economically important and widespread viral diseases of cultivated grapevines. Several filamentous, phloem-restricted viruses referred to as grapevine leafroll-associated viruses (GLRaVs) have been identified and characterized from leafroll-affected grapevines [21]. Some of these viruses have been recognized as belonging to definitive species in the genera Closterovirus (GLRaV-2) and Ampelovirus (GLRaV -1, -3 and -5) or unassigned species in the family Closteroviridae (GLRaV-7) [22], whereas several viruses/variants (i.e. GLRaV-4, -6, -9, -Pr, -De) still await official taxonomic assignment. The ampeloviruses associated with LRD are transmitted by grafting and by several species of mealybugs and soft scales [reviewed in ref. 23].
Mild downward rolling and premature reddening of the leaves, resembling leafroll disease, were observed in 2005 and 2006 on a grapevine (Vitis vinifera) cv. Carnelian [(Carignane × Cabernet Sauvignon) × Grenache] in a grape virus collection at the University of California, Davis. The presence of leafroll infection was confirmed by grafting onto the leafroll-specific indicator V. vinifera cv. Cabernet Franc (Fig. 1a). The original plant repeatedly tested negative in ELISA and RT-PCR for known grapevine leafroll-associated viruses, thus justifying further investigation. The emphasis in this paper is given to a detailed comparison of this virus to other “GLRaV-4-like” viruses/variants.
Fig. 1.

a Mild leafroll symptoms induced by GLRaCV on indicator Vitis vinifera cv. Cabernet Franc. b Electrophoretic patterns of dsRNAs extracted from cv. Carnelian (lane 1) compared to dsRNAs extracted from grapevine infected with grapevine rupestris stem pitting-associated virus (lane 2) and from GLRaV-2-infected Nicotiana benthamiana (lane 3)
Double-stranded RNA (dsRNA) was isolated from diseased tissues using double phenol–chloroform extractions and CF-11 column chromatography [6], purified by selective enzymatic digestions [27] and analyzed by polyacrylamide gel electrophoresis (PAGE). The multiple high-molecular-weight dsRNA molecules in cortical tissue of the diseased cv. Carnelian were interpreted to be replicative forms of a clostero-like virus. The largest dsRNA molecule, interpreted as a full genomic-size replicon, migrated slightly faster than the corresponding molecule of grapevine leafroll-associated virus 2, indicating a smaller genome size. Based on differences in migration rates compared to standards (GLRaV-2 and grapevine rupestris stem pitting-associated virus, GRSPaV), the full genome-size molecule was estimated to be ca. 13.5 kbp (Fig. 1b).
Initial molecular characterization of this virus was carried out on a portion of the HSP70-homologue (HSP70h) cistron between motifs P1 and P2 that was amplified using universal degenerate primers for closterovirids [30]. Initial sequence data showed that this virus was fairly different from other LRD-associated viruses (ca. 70% identity at the amino acid level) and other members of the genus Ampelovirus.
Further sequence data were generated by random-primed reverse transcription of purified dsRNA preparations and cloning into pGEM-T Easy plasmid (Promega Corporation, USA). Selected plasmids were sequenced at the UC Davis and/or Mississippi State University DNA Sequencing Facility. Sequence data were assembled and analyzed using DNAStar (Lasergene) software. The sequences that were generated were used to design virus-specific primers in order to progress towards sequencing the whole genome. Each genomic region was verified by sequencing multiple independent clones in order to achieve at least 5× coverage/nucleotide. Uniform sequence data among multiple sequenced clones was further proof of the absence of related GLRaVs in the accession of cv. Carnelian. Sequences of the viral termini were determined by artificial polyadenylation (3′end) and/or RACE (5′end) methodology using a GeneRacer kit (Invitrogen, USA). Comparisons with sequences available in the NCBI/GenBank database were performed using the BLAST [2] and CDD [20] resources. Phylogenetic analysis with bootstraping consisting of 1,000 pseudoreplicates was performed with ClustalX software [17] using the neighbor-joining algorithm, and trees were visualized with the Dendroscope program [15].
The genome of this virus, provisionally denoted grapevine leafroll-associated Carnelian virus (GLRaCV), consists of 13,625 nt (Fig. 2) and closely resembles that of several recently sequenced “short” ampeloviruses: plum bark necrosis stem pitting-associated virus (PBNSPaV) [3], GLRaV-Pr and -De [18, 19], and pineapple mealybug wilt-associated viruses 1 and 3 (PMWaV-1 and PMWaV-3) [24, 29].
Fig. 2.

Diagrammatic representation of the GLRaCV genome to scale. Boxes depict putative ORFs. PRO protease; MTR methyltransferase; HEL helicase; RdRp RNA-dependent RNA polymerase; p5 hydrophobic 5 K protein; HSP70h heat shock 70 protein homologue; p60 60 K protein; CP coat protein; p23 23 K protein with unknown function
The GLRaCV genome starts with an AU-rich (56%) 214-nt-long non-coding region (5′NCR). The first ORF (ORF1a) extends for 2,288 codons and codes for a replication-associated polyprotein with an estimated molecular mass of 254.7 kDa (p255) containing hallmark domains of (in the 5′-to-3′ direction) papain-like protease [12], viral methyltransferase (MTR, pfam 01660) [26], and viral helicase superfamily 1 (HEL, pfam 01443) [11]. Additionally, p255 contains a conserved AlkB domain (2OG-Fe(II) oxygenase superfamily; pfam 03171) [5], which is located between MTR and HEL and was reported previously to be present in some other ampeloviruses, i.e. little cherry virus 2, GLRaV-3 [5] and GLRaV-Pr [19]. Functional domains identified in p255 showed considerable conservation of amino acids with related products encoded by GLRaV-Pr and -9. Helicase was the most conserved domain, sharing ca. 70% aa identity with GLRaV-Pr and -9, whereas about 60% of the residues of MTR and AlkB are identical to those of these closely related viruses (Table 1). As in other closterovirids, conserved functional domains were separated by regions with variable aa content and length, reducing the overall identity between GLRaCV and GLRaV-Pr (the closest fully sequenced virus) to ca. 45%. ORF1a terminates with the sequence guuUAAca (stop codon in capital letters), which is identical to the corresponding region in PMWaV-1 [24] and is presumably involved in a +1 ribosomal frameshift phenomenon. ORF1b overlaps ORF1a for 8 nucleotides and codes for a polypeptide with a deduced molecular mass of 59.1 kDa containing the conserved sequence motifs of a viral RNA-dependent RNA polymerase (RdRp) of the “alphavirus-like” viruses [16]. This protein shares 76–77% identity with orthologs of the most closely related ampeloviruses (GLRaV-9 and –Pr; Table 1). Identities with other short ampeloviruses were much lower (i.e. 37% with PBNSPaV and 53% with PMWaV-1).
Table 1.
Percent nucleotide (nt) or amino acid (aa) identity between genomes/genome products of GLRaCV and closely related grapevine leafroll-associated viruses/isolates of the subgroup I in the genus Ampelovirus
| Virus | % nt identity | % aa identity | |||||||||
|---|---|---|---|---|---|---|---|---|---|---|---|
| Genome | 5′UTR | 3′UTR | MTR | HEL | ORF1b | p5 | HSP70h | p60 | CP | p23 | |
| GLRaV-4 | 66* | 65 | 78 | 52* | |||||||
| GLRaV-5* | 63* | 66 | 63 | 77 | 56 | ||||||
| GLRaV-6 | 66* | ||||||||||
| GLRaV-9* | 60* | 53* | 87* | 55 | 69 | 77 | 73 | 67 | 64 | 78 | 56 |
| GLRaV-Pr | 60 | 58 | 76 | 58 | 71 | 76 | 69 | 69 | 64 | 77 | 50 |
| GLRaV-De | 63* | 66 | 63 | 76 | 62* | ||||||
* Partial sequences
After a 4-nt-long intergenic region, the coding part of the genome continues with a small ORF (ORF2) encoding a 46-aa-long hydrophobic protein (p5) with membrane-binding properties. It shared the highest level of amino acid sequence identity (73%) with the hydrophobic protein encoded by the GLRaV-9 genome.
The 58-kDa polypeptide encoded by ORF3 contains the conserved motifs of cellular chaperones and shares <70% identical amino acids with HSP70 homologues encoded by the GLRaV-4, -5, -6, -9, -Pr and -De genomes (Table 1). Identities with other related viruses were in the range of 43 (PBNSPaV) to 59% (PMWaV-1). ORF4 partially overlaps with the previous cistron and extends for 1,620 nt. It encodes a 539-aa-long protein related to the ca. 60-kDa proteins of other closterovirids with a role in virion/tail assembly/virus movement [8]. This ORF has fewer than 65% of its amino acids in common with the corresponding products of closely related “GLRaV-4-like” viruses/variants, and only 48–49% with PMWaV-1 and -3.
ORF5 is separated by 69 nt from the previous cistron and encodes a viral coat protein with a predicted molecular mass of 29.2 kDa. Serine, arginine and aspartic acid residues reported to be conserved in coat proteins (CP) of filamentous and rod-shaped phytoviruses [7] were identified at positions 125, 172 and 213, respectively. This protein shares 76–78% aa identity with orthologs of GLRaV-5 and related viruses, including the recently reported GLRaV-Pr and -De [18, 19]. Values of amino acid content conservation with CPs of PBNSPaV, PMWaV-1 and -3 are 27, 55 and 62%, respectively.
The 3′-end-proximal ORF6 codes for a putative p23 protein with 50–56% identity with the corresponding genome products of related viruses. Direct comparison of p23 with the viral CP showed low overall identity (16%) scattered randomly throughout the protein. The absence of significant amino acid conservation between the two proteins, as well as the lack of the “closter_coat motif” (pfam 01785) suggests that p23 may not be a paralog of the viral coat protein and may have a completely different function. The genome terminates with a 131-nt-long 3′ NCR that is 87 and 76% identical to the corresponding regions of GLRaV-9 and GLRaV-Pr, respectively. This protein shares 30 and 37% aa identity with PMVaV-1 and -3, and <15% with PBNSPaV.
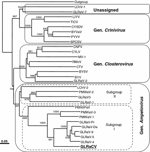
In phylogenetic analysis, performed on several phylogenetically relevant gene products (i.e. RdRp, HSP70h, CP), GLRaCV always grouped with members of subgroup I in the genus Ampelovirus. Nevertheless, independent of the gene used in analysis, GLRaCV appeared to be the most distinct member of the “GLRaV-4 clade”, as it was consistently placed slightly apart from the rest of these viruses (Fig. 3). This topology was also supported by Bayesian inference and maximum-likelihood methods applied in MrBayes [14] and PhyML [13] software, respectively (not shown).
Fig. 3.

Phylogenetic tree constructed using HSP70h amino acid sequences of members of some definitive and tentative species in the family Closteroviridae. Bootstrap values are indicated on the nodes. Sequences used to construct the tree and their accession numbers are as follows: beet yellows virus (BYV, NC_001598), beet yellow stunt virus (BYSV, U51931), blackberry yellow vein associated virus (BYVaV, NC_006963), carnation necrotic fleck virus (CNFV, EU884443), carrot yellow leaf virus (CYLV, NC_013007), citrus tristeza virus (CTV, NC_001661), cucurbit yellow stunting disorder virus (CYSDV, NC_004810), grapevine leafroll-associated virus 1 (GLRaV-1, AF195822), 2 (GLRaV-2, NC_007448), 3 (GLRaV-3, NC_004667), 4 (GLRaV-4, AM162280), 5 (GLRaV-5, AF233934), 7 (GLRaV-7, Y15987), 9 (GLRaV-9, AY297819), De (GLRaV-De, AM494935), Pr (GLRaV-Pr, NC_011702), grapevine leafroll-associated Carnelian virus (GLRaCV, FJ907331), little cherry virus 1 (LChV-1, NC_001836), little cherry virus 2 (LChV-2, NC_005065), lettuce infectious yellows virus (LIYV, NC_003618), mint virus-1 (MV-1, NC_006944), pineapple mealybug wilt-associated virus 1 (PMWaV-1, NC_010178), pineapple mealybug wilt-associated virus 2 (PMWaV-2, AF283103), pineapple mealybug wilt-associated virus 3 (PMWaV-3, DQ399259), plum bark necrosis stem pitting associated virus (PBNSPaV, NC_009992), potato yellow vein virus (PYVV, NC_006063), raspberry leaf mottle virus (RLMoV, NC_008585), sweet potato chlorotic stunt virus (SPCSV, NC_004124) and tomato infectious chlorosis virus (TICV, NC_013259). Outgroup: putative heat shock protein 70 of Arabidopsis thaliana (AAN71949)
Based on our results, the virus identified in the LRD-affected grapevine plant of cv. Carnelian appears to be a member of a novel viral species in the genus Ampelovirus. It induced mild leafroll symptomatology in the original plant as well as in the leafroll-specific indicator host. Virus was not detected by RT–PCR using a panel of primers specific for GLRaV-1 to -7 and -9 that are routinely used for diagnostic purposes at the Foundation Plant Services laboratory at UC Davis.
Complete sequencing of this virus showed a genomic organization similar to those of GLRaV-Pr [19], GLRaV-9 [4], PMWaV-1 [24], PMWaV-3 [29] and PBNSPaV [3], the genomes of which are completely or almost completely known, and presumably to a number of other, partially characterized “short GLRaVs” (i.e. GLRaV-4, -5, -6, -De and -WC15) [1, 10, 18, 25]. However, in-depth analysis showed that the isolate from cv. Carnelian shares rather limited amino acid identity with sequenced members of this subgroup of ampeloviruses. With the exception of the viral CP, which shares 76–78% common residues with its closest relatives, the amino acid content of other putative products of the GLRaCV genome differs by more than 25% from orthologs in the closely related GLRaV-5, -9, -De and -Pr, as well as with GLRaV-4 and -6 (unpublished data). Independent of the genome product used for analysis, identities with other approved or putative “short” ampeloviruses (i.e. PMWaV-1, -3, PBNSPaV) were at least 10–15% lower than values with “GLRaV-4-like viruses”. The replication-associated polyprotein (p255) and p23 (encoded by ORF6) appear to be less conserved than their orthologs in GLRaV-9 and -Pr (Table 1). In the case of p255, the overall polyprotein shares only 44 and 48% aa identity with GLRaV-9 and GLRaV-Pr, respectively, due to the poorly conserved regions in the hallmark domains (MTR-AlkB-HEL). Indeed, when compared separately, the functional domains showed levels of amino acid identity comparable to the rest of the genome (see Table 1). The putative p23 protein shares 50–56% common residues with the corresponding products of GLRaV-4, -5, -9, -Pr and -De. These values are in the range of what has been reported for the corresponding products of PMWaV-1 and -3 (53%) [29], two closely related viruses with a similar organization that share 63–73% conservation in the rest of their genomes. All of these values are far below the current species demarcation thresholds for the family Closteroviridae [22], strongly suggesting that the virus isolate from cv. Carnelian could be a member of a novel species in the genus Ampelovirus. Considering that the current situation regarding the nomenclature and taxonomy of GLRaVs is rather complex due to the uncertain fate of GLRaV-4, -6 and a suite of recently reported similar viruses/strains [4, 9, 18, 19, 25, 28], the provisional name grapevine leafroll-associated Carnelian virus (GLRaCV) is proposed for this virus. Final assignment of GLRaCV will be discussed during the critical revision of the taxonomy of grapevine-infecting viruses of the genus Ampelovirus, which is currently underway [21, and G.P. Martelli personal communication].
Acknowledgments
This work was partially supported by a grant from the CDFA Fruit Tree, Nut Tree and Grapevine Improvement Advisory Board. Approved for publication as Journal Article No. J11852 of the Mississippi Agricultural and Forestry Experiment Station, Mississippi State University.
Open Access
This article is distributed under the terms of the Creative Commons Attribution Noncommercial License which permits any noncommercial use, distribution, and reproduction in any medium, provided the original author(s) and source are credited.
Footnotes
The sequence reported in this paper is available in GenBank under accession number FJ907331.
Contributor Information
S. Sabanadzovic, Email: ss501@msstate.edu
A. Rowhani, Email: akrowhani@ucdavis.edu
References
- 1.Abou Ghanem-Sabanadzovic N, Sabanadzovic S, Rowhani A (2005) Molecular characterization of grapevine leafroll-associated viruses 4 and 6. In: Extended abstracts 15th meeting ICVG, Stellenbosch, South Africa, pp 30–31, 3–7 April 2006
- 2.Altschul SF, Madden TL, Schäffer AA, Zhang J, Zhang Z, Miller W, Lipman DJ. Gapped BLAST and PSI-BLAST: a new generation of protein database search programs. Nucleic Acids Res. 1997;25:3389–3402. doi: 10.1093/nar/25.17.3389. [DOI] [PMC free article] [PubMed] [Google Scholar]
- 3.Al Rwahnih M, Uyemoto JK, Falk BW, Rowhani A. Molecular characterization and detection of plum bark necrosis stem pitting-associated virus. Arch Virol. 2007;152:2197–2206. doi: 10.1007/s00705-007-1064-4. [DOI] [PubMed] [Google Scholar]
- 4.Alkowni R, Rowhani A, Daubert S, Golino D. Partial molecular characterization of a new ampelovirus associated with grapevine leafroll disease. J Plant Path. 2004;86:123–133. [Google Scholar]
- 5.Bratlie MS, Drablos F. Bioinformatic mapping of AlkB homology domains in viruses. BMC Genomics. 2005;6:1. doi: 10.1186/1471-2164-6-1. [DOI] [PMC free article] [PubMed] [Google Scholar]
- 6.Dodds JA. dsRNA in diagnosis. In: Matthews REF, editor. Diagnosis of plant virus diseases. Boca Raton, USA: CRC Press; 1993. pp. 274–294. [Google Scholar]
- 7.Dolja VV, Boyko VP, Agranovsky AA, Koonin EV. Phylogeny of capsid proteins of rod-shaped and filamentous RNA plant viruses: two families with distinct patterns of sequence and probably structure conservation. Virology. 1991;184:79–86. doi: 10.1016/0042-6822(91)90823-T. [DOI] [PubMed] [Google Scholar]
- 8.Dolja VV, Kreuze JF, Valkonen JP. Comparative and functional genomics of closteroviruses. Virus Res. 2006;117:38–51. doi: 10.1016/j.virusres.2006.02.002. [DOI] [PMC free article] [PubMed] [Google Scholar]
- 9.Elbeaino T, Numic F, Digiaro M, Sabanadzovic S, Martelli GP. Partial characterization of a grapevine leafroll-associated virus isolated from an infected Cypriot vine of cv. Mavro. J Plant Path. 2009;91:479–484. [Google Scholar]
- 10.Good X, Monis J. Partial genome organization, identification of the coat protein gene, and detection of Grapevine leafroll-associated virus 5. Phytopathology. 2001;91:274–281. doi: 10.1094/PHYTO.2001.91.3.274. [DOI] [PubMed] [Google Scholar]
- 11.Gorbalenya AE, Koonin EV, Donchenko AP, Blinov VM. A novel superfamily of nucleoside-triphosphate-binding motif containing proteins which are probably involved in duplex unwinding in DNA and RNA replication and recombination. FEBS Lett. 1988;235:16–24. doi: 10.1016/0014-5793(88)81226-2. [DOI] [PMC free article] [PubMed] [Google Scholar]
- 12.Gorbalenya AE, Koonin EV, Lai MMC. Putative papain-related thiol proteases of positive-strand RNA viruses. FEBS Lett. 1991;288:201–205. doi: 10.1016/0014-5793(91)81034-6. [DOI] [PMC free article] [PubMed] [Google Scholar]
- 13.Guindon S, Gascuel O. A simple, fast, and accurate algorithm to estimate large phylogenies by maximum likelihood. Syst Biol. 2003;52:696–704. doi: 10.1080/10635150390235520. [DOI] [PubMed] [Google Scholar]
- 14.Huelsenbeck JP, Ronquist F. MRBAYES: bayesian inference of phylogenetic trees. Bioinformatics. 2001;17:754–755. doi: 10.1093/bioinformatics/17.8.754. [DOI] [PubMed] [Google Scholar]
- 15.Huson DH, Richter DC, Rausch C, Dezulian T, Franz M, Rupp R. Dendroscope: an interactive viewer for large phylogenetic trees. BMC Bioinform. 2008;8:460. doi: 10.1186/1471-2105-8-460. [DOI] [PMC free article] [PubMed] [Google Scholar]
- 16.Koonin EV. The phylogeny of RNA-dependent RNA polymerases of positive-strand RNA viruses. J Gen Virol. 1991;72:2197–2206. doi: 10.1099/0022-1317-72-9-2197. [DOI] [PubMed] [Google Scholar]
- 17.Larkin MA, Blackshields G, Brown NP, Chenna R, McGettigan PA, McWilliam H, Valentin F, Wallace IM, Wilm A, Lopez R, Thompson JD, Gibson TJ, Higgins DG. Clustal W and Clustal X version 2.0. Bioinformatics. 2007;23:2947–2948. doi: 10.1093/bioinformatics/btm404. [DOI] [PubMed] [Google Scholar]
- 18.Maliogka VI, Dovas CI, Katis NI. Evolutionary relationships of virus species belonging to a distinct lineage within the Ampelovirus genus. Virus Res. 2008;135:125–135. doi: 10.1016/j.virusres.2008.02.015. [DOI] [PubMed] [Google Scholar]
- 19.Maliogka VI, Dovas CI, Lotos L, Efthimiou K, Katis NI. Complete genome analysis and immunodetection of a member of a novel virus species belonging to the genus Ampelovirus. Arch Virol. 2009;154:209–218. doi: 10.1007/s00705-008-0290-8. [DOI] [PubMed] [Google Scholar]
- 20.Marchler-Bauer A, Anderson JB, Derbyshire MK, DeWeese-Scott C, Gonzales NR, Gwadz M, Hao L, He S, Hurwitz DI, Jackson JD, Ke Z, Krylov D, Lanczycki CJ, Liebert CA, Liu C, Lu F, Lu S, Marchler GH, Mullokandov M, Song JS, Thanki N, Yamashita RA, Yin JJ, Zhang D, Bryant SH. CDD: a conserved domain database for interactive domain family analysis. Nucleic Acids Res. 2007;35:237–240. doi: 10.1093/nar/gkl951. [DOI] [PMC free article] [PubMed] [Google Scholar]
- 21.Martelli GP (2009) Grapevine virology highlights. In: Extended abstracts 16th meeting of the ICVG, Dijon, France, pp 15–23, August 31–September 2009
- 22.Martelli GP, Agranovsky AA, Bar-Joseph M. Boscia D, Candresse T, Coutts RHA, Dolja VV, Falk BW, Gonsalves D, Hu JS, Jelkmann W, Karasev AV, Minafra A, Namba S, Vetten HJ, Wisler CG, Yoshikawa N (2005) Family Closteroviridae. In: Fauquet CM, Mayo MA, Maniloff J Desselberger U, Ball LA (eds) Virus taxonomy. Eight report of the international committee on the taxonomy of viruses. Elsevier/Academic Press, Amsterdam, The Netherlands, pp 1077–1087
- 23.Martelli GP, Boudon-Padieu E (2006) Directory of infectious diseases of grapevines. Options Méditerranéennes, Série B, 55:279
- 24.Melzer MJ, Sether DM, Karasev AV, Borth W, Hu JS. Complete nucleotide sequence and genome organization of pineapple mealybug wilt-associated virus 1. Arch Virol. 2008;153:707–714. doi: 10.1007/s00705-008-0051-8. [DOI] [PubMed] [Google Scholar]
- 25.Prosser SW, Goszczynski DE, Meng B. Molecular analysis of double-stranded RNAs reveals complex infection of grapevines with multiple viruses. Virus Res. 2007;124:151–159. doi: 10.1016/j.virusres.2006.10.014. [DOI] [PubMed] [Google Scholar]
- 26.Rozanov MN, Koonin EV, Gorbalenya AE. Conservation of the putative methyltransferase domain: a hallmark of the ‘sindbis-like’ supergroup of positive-strand RNA viruses. J Gen Virol. 1992;73:2129–2134. doi: 10.1099/0022-1317-73-8-2129. [DOI] [PubMed] [Google Scholar]
- 27.Saldarelli P, Minafra A, Martelli GP, Walter B. Detection of grapevine leafroll associated closterovirus III by molecular hybridization. Plant Path. 1994;43:91–96. doi: 10.1111/j.1365-3059.1994.tb00557.x. [DOI] [Google Scholar]
- 28.Saldarelli P, Cornuet P, Vigne E, Talas F, Bronnenkant I, Dridi AM, Andret-Link P, Boscia D, Gugerli P, Fuchs M, Martelli GP. Partial characterization of two divergent variants of grapevine leafroll-associated virus 4. J Plant Path. 2006;88:203–214. [Google Scholar]
- 29.Sether DM, Melzer MJ, Borth WB, Hu JS. Genome organization and phylogentic relationship of Pineapple mealybug-associated virus 3 with family Closteroviridae members. Virus Genes. 2009;38:414–420. doi: 10.1007/s11262-009-0334-5. [DOI] [PubMed] [Google Scholar]
- 30.Tian T, Klaassen VA, Soong GW, Wisler J, Duffus JE, Falk BW. Generation of cDNAs specific to lettuce infectious yellows closterovirus and other whitefly-transmitted viruses by RT-PCR and degenerated oligonucleotide primers corresponding to the closterovirus gene encoding the heat shock protein 70 homolog. Phythopathology. 1996;86:1167–1172. doi: 10.1094/Phyto-86-1167. [DOI] [Google Scholar]
