Abstract
Integration of cell adhesive, survival, and proliferative processes is essential for capillary morphogenesis of endothelial cells (EC) in vitro and vascular development and function in vivo. Unfortunately, the molecular and cellular mechanisms that impact these processes are poorly defined. Here we examined how lack of bim and/or bcl-2 expression impact lung EC function. The absence of bcl-2 or bim had a significant impact on EC adhesion and migration. Lack of bcl-2 expression decreased lung EC migration, whereas lack of bim expression increased migration compared with their wild-type counterparts. Decreased adhesion to fibronectin and vitronectin was observed in both bcl-2−/− and bim−/− lung EC, with bcl-2−/− EC having very little adhesion to either matrix protein. Capillary morphogenesis was greatly diminished in bcl-2−/− EC, which correlated with decreased lung alveolarization in vivo, an angiogenesis-dependent process. We also observed aberrant production of extracellular matrix proteins, eNOS expression, and nitric oxide production in bcl-2−/− lung EC, which could contribute to inability to undergo capillary morphogenesis. The changes in cell adhesion and migration noted in the absence of bim or bcl-2 were independent of their impact on apoptosis. We observed no significant affect on the steady-state rate of apoptosis of lung EC in the absence of bim or bcl-2. Thus, bcl-2 family members, bim and bcl-2, play a central role in modulation of EC proangiogenic properties, which goes beyond their role as simple mediators of mitochondrial homeostasis and apoptosis.
Keywords: angiogenesis, apoptosis, capillary morphogenesis, extracellular matrix proteins
lung development occurs through a highly coordinated process of airway morphogenesis and vascularization. Lung alveolar development is tightly associated with expansion of pulmonary vasculature through angiogenic sprouting of new blood vessels from preexisting capillaries (5, 33). Formation of the pulmonary vasculature and bronchial tree is the result of intricate branching morphogenesis. Recent work suggests that pulmonary vascular development is the rate-limiting step for epithelial branching morphogenesis in the lung (42). The pulmonary vasculature is thought to develop by three processes including angiogenesis, vasculogenesis, and the fusion of proximal and peripheral vessels to the pulmonary circulation (41). Abnormal development of the pulmonary vasculature can contribute to neonatal diseases including brochopulmonary dysplasia and respiratory distress syndrome (42). Furthermore, administration of antiangiogenic agents blocks alveolar development, further supporting the importance of the vascular component in these processes (17). Thus, molecules that regulate endothelium activity, necessary for angiogenesis, may have significant impact in alveolar development and lung function.
Integration of survival, adhesive, and proliferative processes is essential for capillary morphogenesis of endothelial cells (EC) in vitro and vascular development and function in vivo. Vascular EC death is regulated by a balanced production of pro- and antiapoptotic factors (9, 10, 32). The antiapoptotic protein, bcl-2, is the founding member of a family of proteins that influence cell death. Bim is a proapoptotic, BH3-only containing, bcl-2 family member. In many cell types, bim is bcl-2's main opposition. Modulation of bcl-2 expression is central to the activity of both pro- and antiangiogenic factors. Angiogenic factors (FGF2 and VEGF) can mediate their effects through enhanced expression of bcl-2 (13, 20, 25, 28, 45), whereas antiangiogenic factors (thrombospondin-1 and endostatin) inhibit angiogenesis by downregulating bcl-2 expression (6, 18). Overexpression of bcl-2 in EC enhances blood vessel formation and promotes maturation of the vasculature (14, 26). Thus, bcl-2 and perhaps its family members play a central role in vascular homeostasis. Previous studies from this laboratory demonstrated that bcl-2 expression modulates extracellular matrix (ECM) protein expression, adhesion, and migration properties of retinal endothelial and kidney epithelial cells (35, 48). However, the role of bim and bcl-2 in pulmonary microvascular EC adhesion and migration and angiogenesis requires further delineation.
Here we present our results investigating the endothelial-specific roles of bcl-2 and bim in lung EC prepared from wild-type, bcl-2−/−, and bim−/− mice. Loss of bcl-2 expression decreased EC migration, whereas loss of bim expression increased EC migration compared with their wild-type counterparts. Both bcl-2−/− and bim−/− lung EC demonstrated decreased adhesion to fibronectin and vitronectin, with bcl-2−/− lung EC having very little adhesion to either matrix protein. Capillary morphogenesis was greatly diminished in the absence of bcl-2 compared with wild-type or bim−/− lung EC, perhaps as a result of aberrant ECM production and eNOS expression and activity. Thus, regulation of cell adhesive and migratory properties of EC by bcl-2 and bim may play a central role in modulation of lung vascular development and function.
MATERIALS AND METHODS
Experimental animals and cell cultures.
All experiments were carried out in accordance with and were approved by the Institutional Animal Care and Use Committee of the University of Wisconsin School of Medicine and Public Health. Immortomice expressing a temperature-sensitive SV40 large T antigen were obtained from Charles River Laboratories (Wilmington, MA). Bcl-2−/− and bim−/− mice were crossed with the Immortomouse and screened as previously described (48). Lungs from three 4-wk-old wild-type, bim−/−, bcl-2−/−, and bim−/−bcl-2−/− Immortomice were dissected out aseptically and kept in serum free-DMEM containing penicillin/streptomycin (Sigma, St. Louis, MO). The lungs were pooled together, rinsed with DMEM, minced into small pieces in a 60-mm tissue culture dish using sterilized razor blades, and digested in 5 ml of collagenase type I (1 mg/ml in serum-free DMEM; Worthington, Lakewood, NJ) for 30–45 min at 37°C. Following digestion, DMEM with 10% FBS was added, and cells were pelleted. The cellular digests were then filtered through a double layer of sterile 40-μm nylon mesh (Sefar America, Hanover Park, IL), centrifuged at 400 g for 10 min to pellet cells, and then the cells were washed twice with DMEM containing 10% FBS. The cells were resuspended in 1.5 ml of medium (DMEM with 10% FBS) and incubated with sheep anti-rat magnetic beads precoated with anti-PECAM-1 antibody (MEC13.3; BD Biosciences, Bedford, MA) as described previously (39). After affinity binding, magnetic beads were washed six times with DMEM with 10% FBS. The bound cells were plated into a single well of a 24-well plate precoated with 2 μg/ml of human fibronectin (BD Biosciences). EC were grown in DMEM containing 10% FBS, 2 mM l-glutamine, 2 mM sodium pyruvate, 20 mM HEPES, 1% nonessential amino acids, 100 μg/ml streptomycin, 100 U/ml penicillin, freshly added heparin at 55 U/ml (Sigma), 100 μg/ml endothelial growth supplement (Sigma), and murine recombinant interferon-γ (R&D, Minneapolis, MN) at 44 U/ml. Cells were maintained at 33°C with 5% CO2. Cells were progressively passed to larger plates, maintained, and propagated in 1% gelatin-coated 60-mm dishes. The experiments described here were performed with three separate isolations of cells and repeated twice with similar results.
Cell proliferation and apoptosis.
The cell proliferation assays were performed by plating cells in 60-mm tissue culture dishes and counting the number of cells every other day for 2 wk. Cells (1 × 104) were plated in triplicate in multiple sets on 60-mm tissue culture plates. Cells were fed every other day, and the cell number in one set of plates was determined by counting on each indicated day (29). As an apoptotic stimulus, wild-type, bim−/−, and bcl-2−/− lung EC were incubated with 1 mM 5-fluorouracil (5-FU) for 48 h; 7.5 × 104 cells were plated in one chamber of a four-chamber slide in the presence or absence of 5-FU for 48 h. The cells were incubated with 2 μl/ml CaspACE FITC-VAD-FMK in situ marker (G7461; Promega, Madison, WI) for 30 min, fixed, and mounted. The apoptotic cells were quantitated using a microscope. Incubation with medium only served as a negative control. Bcl-2−/− EC served as a sample and positive control.
Indirect immunofluorescence staining.
Lung EC were plated on fibronectin-coated coverslips. Cells were then rinsed with PBS, fixed with 3% paraformaldehyde (PFA) for 10 min on ice, washed two times with PBS, and incubated with anti-vinculin (1:100; Sigma), FITC-phallodin (1:200; Sigma), and DAPI (Invitrogen, D1306; 10 μg/ml) for 30 min at 37°C. After washing three times with TBS, cells were incubated with appropriate CY3-conjugated secondary antibodies (Jackson ImmunoResearch, West Grove, PA) at 37°C for 30 min. Cells were washed three times with TBS, mounted, and photographed using a Zeiss fluorescence microscope (Axiophot, Zeiss, Germany) equipped with a digital camera.
Scratch wound assay.
Cells (4 × 105) were plated on 60-mm tissue culture dishes and allowed to reach confluence (2–3 days). After aspirating the medium, cell layers were wounded using a 1-ml micropipette tip. Plates were then rinsed with PBS fed with growth medium containing 5-FU (100 ng/ml, Sigma) to rule out the potential contribution of differences in cell proliferation. The wounds were observed and photographed at 0, 24, 48, and 72 h. The distance migrated as percent of total distance was determined by taking five equally spaced measurements at time 0 and at each subsequent time point for each wound and calculating the distance migrated as a percent of the total wounded area. Each wound was divided into field-sized sections such that similar fields were photographed on subsequent days. Each sample was performed in triplicate on at least three independent occasions using two different isolations of EC, with similar results.
Transwell migration assay.
Transwell filters (Costar 3422) were coated with 1% gelatin, rinsed with PBS, and then blocked with 2% BSA. Five-hundred microliters of serum-free DMEM:F-12 medium was added to the bottom of each well, and 1 × 105 cells in 100 μl of medium was added to the top of each well. Each condition was done in duplicate and repeated at least four times. Following 3 h in a 37°C tissue culture incubator, the cells and medium were aspirated, and the upper side of the membrane wiped with a cotton swab. The cells that had migrated through the membrane were fixed with 4% paraformaldehyde and stained with hematoxylin and eosin. Ten fields of cells were counted for each condition, and the average and standard deviations were determined.
Capillary morphogenesis in Matrigel.
Matrigel (10 mg/ml, BD Biosciences) was applied at 0.5 ml/35-mm tissue culture dish and incubated at 37°C for at least 30 min to harden. Cells were removed using trypsin-EDTA, washed with growth medium once, and resuspended at 1 × 105 cells/ml in serum-free growth medium. Cells (2 ml) were gently added to the Matrigel-coated plates, incubated at 37°C, and photographed after 16 h using a Nikon microscope equipped with a digital camera. For quantitative assessment of the data, the mean number of branch points in 10 high-power fields (×100) was determined. A longer incubation of the cells did not result in further branching morphogenesis (39).
Cell adhesion assays.
Cell adhesion to various matrix proteins was performed as previously described (29). Briefly, varying concentrations of fibronectin, vitronectin, collagen type I, and laminin (BD BioSciences) prepared in TBS with Ca2+ and Mg2+ (2 mM each; TBS with Ca/Mg) were coated on 96-well plates (50 μl/well; Nunc Maxisorbe plates, Fisher Scientific) overnight at 4°C. A set of control wells were coated with 1% BSA. Plates were rinsed four times with 200 μl of TBS with Ca/Mg and blocked with 200 μl of 1% BSA prepared in TBS with Ca/Mg for at least 1 h at room temperature. Cells were prepared by removal from flask in cell dissociation solution (Sigma), washed with TBS, and resuspended at 5 × 108 cells/ml in HBS (20 mM HEPES, 150 mM NaCl, pH 7.6, and 4 mg/ml BSA). After blocking, plates were rinsed with TBS with Ca/Mg once, and 50 μl of cell suspension was added to each well containing 50 μl of TBS with Ca/Mg. The cells were allowed to adhere to the plate for 1.5 h at 37°C. The nonadherent cells were removed by gently washing the plate four times or until no cells were left in wells coated with BSA. The number of adherent cells in each well was quantified by measuring the cellular phosphatase activity as previously described (48). All samples were done in triplicate.
Western blot analysis.
Cells were plated at 4 × 105 in 60-mm dishes coated with 1% gelatin and allowed to reach nearly 90% confluence in 2 days. The cells were then rinsed once with serum-free medium and incubated with serum-free DMEM for 48 h. Next, conditioned medium (3.5 ml) was collected and clarified by centrifugation. Then, 40 μl of sample was mixed with appropriate volume of 6× SDS buffer and analyzed by 4–20% SDS-PAGE (Invitrogen). In some cases, total protein lysates were prepared from these cells in a modified RIPA buffer [142.5 mM KCl, 5 mM MgCl2, 10 mM HEPES, pH 7.4, 2 mM orthovanadate, 2 mM sodium difluoride, 1% Nonidet P-40, and a complete protease inhibitor cocktail (Roche, Mannheim, Germany)]. The proteins were transferred to a nitrocellulose membrane, and the membrane was incubated with a rabbit anti-rat fibronectin polyclonal antibody (Sigma), a rabbit anti-chicken tenascin C polyclonal antibody (Millipore, Billerica, MA; AB 19013), anti-TSP1 monoclonal antibody (clone A6.1; Neo Marker, Fremont, CA), anti-β-catenin (Sigma), anti-HSP90 (Cell Signaling Technology), anti-phospho-eNOS (Cell Signaling Technology), and anti-eNOS (Santa Cruz Technology, Santa Cruz, CA). The blot was washed, incubated with appropriate secondary antibody, and developed using ECL (Amersham, Piscataway, NJ) (35, 37).
Aortic ring ex vivo sprouting assay.
Thoracic aortas were removed from mice and immediately transferred to a 50-ml tube with 40 ml of ice-cold serum-free DMEM and washed by shaking the tube for 15 s. The periaortic fibro-adipose tissue was carefully removed with fine microdissecting forceps and iridectomy scissors, paying special attention not to damage the aortic wall. One-millimeter-long aortic rings (8/aorta) were sectioned and rinsed extensively in three consecutive washes of DMEM. The mouse aorta pieces were then embedded in Matrigel (10 mg/ml)-plated wells (0.3 ml/well) in 12-well plates on ice with up to six aortic rings per well. The Matrigel embedded aortic rings were incubated in a 37°C incubator for 30 min to harden. Then, 1 ml of DMEM containing 1% FBS was added into each well. The cultures were kept at 37°C in a humidified environment and fed every other day. Five-day cultures were photographed using a Nikon microscope equipped with a digital camera. For a quantitative assessment of sprouting, the area of sprouting per millimeter of tissue was assessed using Image J software (NIH; http://rsb.info.nih.gov/ij).
FACScan analysis.
FACScan analysis was performed as previously described (22). The cells were washed once with PBS containing 0.04% EDTA and incubated with 2 ml of dissociation solution (Sigma) to remove the cells from the plate. The cells (106) were washed with TBS, blocked in TBS containing 1% goat serum on ice for 20 min, and incubated with the appropriate dilution of primary antibody: anti-PECAM-1 (BD Pharmingen), anti-vascular endothelial (VE)-cadherin (Alexis Biochemical, San Diego, CA), B4-lectin (Sigma), anti-E-cadherin (Sigma), anti-β1 (MAB200; clone HB1.1; Millipore), anti-α5 (MAB1949; Millipore), anti-αv (01521 D; BD Pharmingen), anti-α1 (BD Pharmingen), anti-β3 (MAB1957; Millipore), anti-αvβ3 (MAB1976Z; Millipore), or control IgG (Millipore). For antibodies that required cell permeabilization, cells were removed from the dish, washed with PBS, fixed with 2% paraformaldehyde on ice for 30 min, washed with PBS, and resuspended in PBS containing 0.1% Triton X-100, 0.1% BSA, and the appropriate dilution of primary antibody. The cells were washed with TBS containing 1% BSA and then incubated with the appropriate secondary antibody (1:200) on ice for 30 min. After the incubation, the cells were washed twice with TBS containing 1% BSA and resuspended in 0.5 ml of TBS containing 1% BSA. FACScan analysis was performed on a FACScan caliber flow cytometer (Becton-Dickinson, Franklin Lakes, NJ).
VEGF analysis.
VEGF protein levels were determined from condition medium from lung EC utilizing a mouse VEGF immunoassay kit (R&D). Briefly, lung EC was grown for 2 days in serum-free medium. The conditioned medium (50 μl) was used in the VEGF immunoassay, which was performed in triplicate, as recommended by the manufacturer, and was normalized to the number of cells. The assay was repeated twice using two different isolations of EC with similar results.
Nitric oxide analysis.
Lung EC were plated on black wall clear bottom 96-well plates (5 × 103 cells in 100 μl). The next morning, the medium was changed to EC medium containing 30 μM DAF-FM diacetate (Molecular Probes; D-23842) and 5 μg/ml Cell trackerRed (Invitrogen; C34552). Following a 40-min incubation at 31°C, the medium was replaced with fresh EC medium, and the incubation continued for 20 min. The wells were washed with TBS, each well was resuspended in 100 μl of TBS, and the absorbance was read at 495/515 nm in triplicate and repeated twice with similar results.
Processing of lungs for histological studies and immunochemistry.
Following surgical removal from mice, the lungs from postnatal day 20 (P20) wild-type, bim−/−, and bcl-2−/− mice were inflated and fixed with formalin overnight and processed for paraffin sectioning. Sections of 5 μm each were placed on slides, and some slides were stained with hematoxylin and eosin. For immunohistochemical staining, paraffin sections were deparaffinized with xylene and rehydrated. Antigen unmasking was performed using antigen-unmasking solution (Vector Laboratories, Burlingame, CA) according to the manufacturer's instructions. The sections were then washed in PBS and incubated for 15 min in PBS blocking buffer (PBS containing 1% BSA, 0.3% Triton X-100, and 0.2% skim milk powder). The sections were incubated overnight with anti-PECAM-1 (1:150; R&D Systems) or anti-eNOS (1:250; Santa Cruz Biotechnology). The sections were then incubated with indocarbocyanine (CY3)-labeled secondary antibody (Jackson ImmunoResearch) and photographed. The area of vascularization was determined by measuring the area of fluorescence via Image J, using equal-timed exposures of at least five high-magnification fields (×400).
Statistical analysis.
Statistical differences between control and treated samples were evaluated with Student's unpaired t-test (2-tailed) or two-way ANOVA with Bonferroni correction for multiple comparisons when appropriate. Mean values ± SD are shown. P values <0.05 were considered significant.
RESULTS
Isolation and characterization of wild-type, bim−/−, and bcl-2−/− pulmonary microvascular EC.
To determine the role bcl-2 and bim play in cellular angiogenic processes, we isolated lung EC from wild-type, bim−/−, and bcl-2−/− mice. We first examined lung EC morphology and expression of EC markers to confirm that these cells maintain their EC characteristics. Wild-type, bim−/−, and bcl-2−/− lung EC expressed VE-cadherin, PECAM-1, and E-cadherin, and were positive for B4-lectin (a mouse microvascular EC-specific lectin; Fig. 1A), consistent with markers expressed by pulmonary microvascular endothelium (summarized in Ref. 38). Figure 1B shows that the morphology of lung EC prepared from wild-type, bim−/−, and bcl-2−/− mice was similar when examined at low- (×40) or high- (×100) magnification on gelatin-coated plates. To further examine EC morphology, cells were stained with phalloidin, anti-vinculin, and DAPI (Fig. 1C). Wild-type and bcl-2−/− lung EC demonstrated prominent peripheral focal adhesions, whereas bim−/− EC demonstrated both central and peripheral focal adhesions. A significant amount of stress fibers was noted in all EC (Fig. 1C).
Fig. 1.

Isolation and characterization of mouse pulmonary microvascular endothelial cells (EC). A: lung EC prepared from wild-type, bim−/−, and bcl-2−/− mice were examined for expression of PECAM-1, VE-cadherin, E-cadherin, and B4-lectin by FACScan analysis. The shaded areas show staining in the presence of control IgG. Note the similar expression of these cellular markers in all cells. B: wild-type, bim−/−, and bcl-2−/− lung EC cultured on gelatin-coated plates. Cells were photographed using a phase microscope in digital format at low magnification (top; ×40) and high magnification (bottom; ×100). C: lung EC were stained with anti-vinculin, phalloidin, and DAPI (×630). These experiments were repeated with 3 different isolations of lung EC with similar results.
We next assessed apoptosis and proliferation rates in lung EC in the presence or absence of bim or bcl-2. Minimal amounts of apoptosis were observed under normal growth conditions in all lung EC (Fig. 2A). As an apoptotic challenge, wild-type, bim−/−, and bcl-2−/− lung EC were incubated with 1 mM 5-FU for 48 h, and apoptotic cells were identified by in situ monitoring of caspase activity (Fig. 2A). A significant increase in apoptosis was observed when wild-type, bim−/−, and bcl-2−/− lung EC were incubated with 1 mM 5-FU. Bcl-2−/− lung EC had the highest apoptosis rate (Fig. 2A). Thus, unless lung EC from bcl-2−/− or bim−/− mice are challenged, they exhibited a similar steady-state rate of apoptosis. Next, cell proliferation was examined by counting the number of cells every other day for 2 wk. Figure 2B shows that bim−/− lung EC proliferated at a significantly faster rate than wild-type or bcl-2−/− lung EC (P < 0.01, n = 3). Bcl-2−/− lung EC proliferated at the slowest rate.
Fig. 2.

The impact of bim and bcl-2 deficiency on EC apoptosis and proliferation. A: wild-type, bim−/−, and bcl-2−/− lung EC were incubated with solvent control or 1 mM 5-fluorouracil (5-FU) for 48 h. Apoptotic cells were determined by in situ monitoring of caspase activity. The percentage of apoptotic cells was determined as the percentage of positive cells relative to total number of cells per 5 high-power fields (×100). Note that no significant difference in the steady-state rate of apoptosis was observed among the different EC. However, all EC incubated with 1 mM 5-FU showed increased apoptosis with bcl-2−/− lung EC being the most sensitive; *P, **P, ***P < 0.05; n = 3. B demonstrates the growth rate over a 2-wk time frame for wild-type (■), bim−/− (●), and bcl-2−/− (▴) lung EC. The bim−/− lung EC proliferated at a significantly faster rate than wild-type lung EC (P < 0.01) at 10 and 12 days. These experiments were repeated twice with 2 different isolations of lung EC with similar results.
Bcl-2−/− lung EC failed to undergo capillary morphogenesis in Matrigel.
Capillary morphogenesis is fundamental in vascular development and remodeling. We next determined whether capillary morphogenesis is affected by bim or bcl-2 expression. Figure 3A shows that wild-type and bim−/− lung EC formed a well-branched capillary-like network at 24 h. In contrast, bcl-2−/− lung EC's ability to organize into a capillary-like network was significantly compromised. A longer incubation of the cells did not result in further branching morphogenesis. The quantitative assessment of the data is shown in Fig. 3B (P < 0.05, n = 5). Thus, bcl-2 expression was required for optimal EC capillary morphogenesis.
Fig. 3.

Bcl-2−/− lung EC fail to undergo capillary morphogenesis and ex vivo vascular sprouting. A: wild-type, bim−/−, and bcl-2−/− lung EC were plated in Matrigel and photographed in digital format. The quantitative assessment of the data is shown in B. Data are the mean number of branch points from 10 high-power fields (×100) ± SD. These experiments were repeated with 2 different isolations of EC with similar results. C: aortic rings were prepared from wild-type, bim−/−, and bcl-2−/− mice embedded in Matrigel for 5 days and photographed, and the mean area of outgrowths quantitated. Please note a significant decrease in the ability of bcl-2−/− lung EC to undergo capillary morphogenesis and vascular sprouting (*P, **P < 0.05). These experiments repeated twice with aortas from 5 different mice with similar results.
Sprouting of aortic ex vivo cultures is decreased in the absence of bcl-2.
Since we observed that bcl-2−/− lung EC underwent minimal capillary morphogenesis (Fig. 3, A and B), we utilized an aortic ex vivo angiogenesis assay to investigate the impact bim or bcl-2 expression has on vascular sprouting. We observed a significant increase in the number of sprouting outgrowths in the absence of bim compared with their wild-type counterparts (Fig. 3C). In contrast, lack of bcl-2 resulted in a decreased amount of vascular sprouting. The quantitative assessment of the data is shown on the right side of the figure. Thus, bim and bcl-2 expression had an opposing effect on vascular sprouting ex vivo and capillary morphogenesis of lung EC in vitro.
The absence of bim or bcl-2 affects lung EC migration in opposing fashion.
Cell migratory and adhesive properties impact the ability of EC to form branched structures. We next examined migration characteristics using a scratch wound assay. A confluent monolayer of wild-type, bim−/−, and bcl-2−/− lung EC was wounded as described in materials and methods and returned to 37°C in the presence of 5-FU (100 ng/ml) to prevent cell proliferation. Wild-type lung EC migrated, spreading cells across the wound by 48 h (Fig. 4A). Bim−/− lung EC migrated even faster than wild-type lung EC, completely covering the wounded area by 48 h. In contrast, bcl-2−/− lung EC demonstrated slower migration than wild-type cells, with a significant area of the wound remaining uncovered after 48 h (Fig. 4A). The quantitative assessment of the data is shown in Fig. 4B. We also examined migration with a transwell assay. The membranes were coated with gelatin, and the number of cells that migrated through the membrane to the bottom side counted. We observed a twofold decrease in the number of bcl-2−/− lung EC that migrated through the membrane compared with wild-type EC (Fig. 4C). In contrast, bim−/− lung EC demonstrated increased migration compared with their wild-type counterpart. Thus, loss of bim or bcl-2 expression in lung EC have opposing effects on cell migration compared with their wild-type counterpart.
Fig. 4.

Bcl-2−/− lung EC are less migratory, whereas bim−/− lung EC are more migratory. Cell migration was determined by scratch wounding of lung EC monolayers, and wound closure was monitored by photography. A representative experiment is shown in A. Please note that wild-type lung EC spread over the wound within 48 h, whereas bim−/− EC had completely closed the wound. In contrast, a significant portion of the wound remains uncovered in bcl-2−/− lung EC. The quantitative assessment of the data is shown in B. C is a transwell migration assay. Note that bcl-2−/− lung EC are significantly less migratory compared with wild-type or bim−/− lung EC (*P, **P < 0.05). These experiments were repeated 3 times using 2 different isolations of EC with similar results.
Altered migration of lung EC suggested that cell adhesion may be impacted. We next examined wild-type, bim−/−, and bcl-2−/− lung EC's ability to adhere to various ECM proteins including fibronectin, laminin, collagen type I, and vitronectin (Fig. 5). Wild-type lung EC adhered well to fibronectin and vitronectin. Bim−/− lung EC had an intermediate level of adhesion to fibronectin and vitronectin, whereas bcl-2−/− lung EC did not adhere well to either fibronectin or vitronectin. Minimal adhesion was observed on collagen type I or laminin for wild-type, bim−/−, and bcl-2−/− lung EC. Thus, lack of bim resulted in a modest decrease in EC adhesion, whereas lack of bcl-2 had a more pronounced affect.
Fig. 5.

Bim−/− and bcl-2−/− lung EC were less adherent on fibronectin and vitronectin than their wild-type counterpart. Adhesion of wild-type, bim−/−, and bcl-2−/− lung EC to fibronectin, vitronectin, collagen type I, or laminin was determined as described in materials and methods. Please note bcl-2−/− lung EC have minimal adherence to fibronectin, vitronectin, laminin, or collagen type I compared with wild-type lung EC. These experiments were repeated twice with 2 different isolations of lung EC.
The difference in adhesion properties of these cells suggested alterations in expression and/or activity of integrins expressed on the surface of these cells. We determined expression of various integrins on the surface of lung EC by FACScan analysis (Fig. 6A). Wild-type, bim−/−, and bcl-2−/− lung EC expressed similar levels of α5-, αvβ3-, β1-, and β3-integrins on their surface. In addition, we examined expression of ICAM-1 and VCAM-1 (Fig. 6B). VCAM-1 was expressed by wild-type and bim−/− lung EC with bcl-2−/− lung EC expressing little to no VCAM-1. ICAM-1 expression was similar for wild-type, bim−/−, and bcl-2−/− lung EC. Although changes in adhesion are noted in the absence of bim or bcl-2, these changes may be independent of changes in the expression levels of integrins and rather dependent on the alterations in the affinity and/or avidity of these integrins.
Fig. 6.

Lung EC had similar integrin expression. Expression of α5-, αvβ3-, β1-, and β3-integrin (A) and ICAM-1 and VCAM-1 (B) was determined using FACScan analysis as described in materials and methods. The shaded graphs show staining in the presence of control IgG. Note similar expression of integrins and ICAM-1 in wild-type, bim−/−, and bcl-2−/− lung EC. Bcl-2−/− lung EC did not express VCAM-1. These experiments were repeated twice with 2 different isolations of lung EC with similar results.
Alterations in production of ECM proteins in bim−/− and bcl-2−/− lung EC.
ECM proteins are implicated in regulation of angiogenesis including EC adhesion and migration. In particular, fibronectin, tenascin C, osteopontin, and thrombospondin-1 (TSP1) play important roles in the EC migratory and proliferative events as well as regulation of angiogenesis (3, 21, 24, 34, 46). We next determined whether lack of bim or bcl-2 impacts production of these ECM proteins in lung EC. Serum-free conditioned medium was prepared from lung EC and evaluated by Western blot analysis. Figure 7 shows that bcl-2−/− lung EC expressed increased amounts of tenascin C and fibronectin. Osteopontin was expressed by wild-type lung EC but was not detected in bim−/− or bcl-2−/− lung EC. TSP1 expression was similar among the lung EC examined. These data are quantitated in Fig. 7B.
Fig. 7.

Altered expression of ECM proteins in bcl-2−/− lung EC. Lung EC from wild-type, bim−/−, and bcl-2−/− mice were grown for 2 days in serum-free medium. The medium was harvested, clarified, and Western blotted for thrombospondin-1 (TSP1), osteopontin, tenascin C, and fibronectin (A). Multiple samples of the same genotype were analyzed on the same gel. Representative lanes from the same blot denoted by black lines (β-catenin, TSP1, tenascin C) were spliced to prepare the figure. These data were quantitated in B. These experiments were repeated twice with 2 different isolation of lung EC with similar results.
eNOS expression increased in the absence of bcl-2 in lung EC.
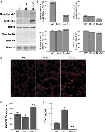
VEGF promotes angiogenesis through activation of Akt1 and eNOS (1, 11, 19). We examined expression and phosphorylation of eNOS in lung EC, as well as its associated protein, HSP90. HSP90 expression was similar in wild-type, bim−/−, and bcl-2−/− lung EC. However, bcl-2−/− lung EC demonstrated a significant increase in eNOS expression compared with wild-type and bim−/− cells (Figs. 8, A–C). Increased eNOS expression was also observed in lungs from P28 bcl-2−/− mice (Fig. 8C). We were unable to detect any iNOS or nNOS in these cells (data not shown). Consistent with the increased eNOS expression, NO production increased in bcl-2−/− lung EC (Fig. 8D). Figure 8E demonstrates that VEGF expression increased fourfold in bim−/− lung EC, whereas bcl-2−/− lung EC had a fourfold decrease in VEGF expression compared with wild-type lung EC. This is consistent with the enhanced proangiogenic properties of bim−/− lung EC. We also examined the expression of Akt1 and phosphorylated Akt1 in lysates from wild-type, bim−/−, and bcl-2−/− lung EC by Western blot analysis (Fig. 8, A and B). Expression of Akt1 and phospho-Akt1 was similar among the lung EC examined here.
Fig. 8.

Increased eNOS expression in the absence of bcl-2. Protein lysates (20 μg) from wild-type, bim−/−, and bcl-2−/− lung EC were analyzed by Western blot analysis for expression of phospho-eNOS, total eNOS, HSP90, phospho-Akt1, and total Akt1. β-catenin expression was assessed as a loading control (A). Quantitation of these data are shown in B. C: fluorescence photomicrographs of lung P28 wild-type, bim−/−, and bcl-2−/− mice stained with anti-eNOS. Note the increased eNOS staining in lung from bcl-2−/− mice. In D, the intracellular NO production was determined as analyzed by DAF-FM fluorescence. In E, an immunoassay was used to determine VEGF levels (pg/ml) in lung EC from wild-type, bim−/−, and bcl-2−/− mice. Experiments were repeated twice with 2 different isolations of lung EC cells with similar results. Note increased levels of total eNOS and NO levels in bcl-2−/− lung EC and increased VEGF levels in bim−/− lung EC. *P, **P < 0.05.
Lung EC lacking both bim and bcl-2 demonstrated migration and capillary morphogenesis similar to wild-type cells.
Mice lacking both bim and bcl-2 demonstrate a relatively normal phenotype (2). Here, we asked whether loss of both bim and bcl-2 in lung EC would result in migration and capillary morphogenesis similar to wild-type lung EC. The scratch wound migration assay was chosen due to the opposite effect on migration observed in the absence of bim or bcl-2, whereas the capillary morphogenesis assay was chosen due to the inability of bcl-2−/− lung EC to undergo capillary morphogenesis. Bim−/−bcl-2−/− lung EC subjected to a scratch wound assay migrated at nearly the same rate as their wild-type counterpart (Fig. 9A). The data are quantitated in Fig. 9B. Bim−/−bcl-2−/− lung EC readily formed tubes in Matrigel, similar to their wild-type counterparts (Fig. 9C). Quantitation of the data are shown in Fig. 9D. These data are consistent with the in vivo phenotype in which loss of both bim and bcl-2 recapitulates a phenotype similar to wild-type, further supporting the opposing roles of bim and bcl-2 in EC functions.
Fig. 9.

Lung EC lacking both bim and bcl-2 (bim−/−bcl-2−/−) demonstrated migration and capillary morphogenesis similar to wild-type mice. A scratch wound assay with wild-type and bim−/−bcl-2−/− lung EC was performed in A and quantitated in B. Note that wild-type and bim−/−bcl-2−/− lung EC migrate at similar rates. In C, wild-type and bim−/−bcl-2−/− lung EC were plated in Matrigel and photographed in digital format. The quantitative assessment of the data is shown in D. The data are the mean number of branch points from 10 high-power fields (×100) ± SD. These experiments were repeated with 3 different isolations of EC with similar results.
Lungs from bcl-2−/− mice demonstrated decreased alveolar development.
Lung alveolar development is dependent on pulmonary vasculature expansion (5, 33) and can be blocked by administration of antiangiogenic agents (17). Since bcl-2−/− lung EC exhibited minimal capillary morphogenesis and ex vivo angiogenesis, we next examined histological lung sections to determine whether alveolarization was impacted.
Hematoxylin & eosin-stained lung sections from P20 wild-type, bim−/−, and bcl-2−/− mice are shown in Fig. 10. Lungs from wild-type and bim−/− mice have similar alveolarization, whereas lungs from bcl-2−/− mice showed impaired alveolarization. Next, we stained sections with anti-PECAM-1 to visualize the vasculature (Fig. 10B). In the absence of bcl-2, lung vascularization was significantly decreased, consistent with the impaired alveolarization noted.
Fig. 10.

Bcl-2−/− mice demonstrated decreased lung alveolarization. Photomicrographs of lung from P20 wild-type, bim−/−, and bcl-2−/− mice were hematoxylin and eosin stained (A). Note decreased alveolarization in lungs from bcl-2−/− mice. B: fluorescence photomicrographs of lung P28 wild-type, bim−/−, and bcl-2−/− mice stained with anti-PECAM-1, and the relative vascularized areas were quantitated in C (*P < 0.05, n = 5). Note decreased vascular density in lungs from bcl-2−/− mice. Sections are representative of >4 mice of each genotype. A representative image is shown.
DISCUSSION
The isolation of lung EC from large animals has been a routine procedure for over 20 years (31). Unfortunately, even with this methodology in place, our understanding of the lung vasculature is still emerging. The integration of survival, adhesive, and proliferative processes is essential during morphogenesis. Research from our laboratory (23, 35, 36, 48) indicates that bcl-2 can impact these processes, potentially playing a pivotal role during development in multiple organ systems. The ability to undergo capillary morphogenesis is essential for angiogenesis and vascular development. Here we examined whether pulmonary microvascular EC isolated from wild-type, bim−/−, and bcl-2−/− mice had the ability to undergo capillary morphogenesis. Both wild-type and bim−/− EC underwent capillary morphogenesis in Matrigel, whereas bcl-2−/− EC formed only rudimentary structures. The inability of bcl-2−/− lung EC to undergo capillary-like morphogenesis correlated with decreased migration in scratch wound assays and minimal adhesion to fibronectin and vitronectin. Although the difference in adhesion properties of these cells could be explained by altered expression and/or activity of integrins expressed on the surface of these cells, we did not observe significant changes in integrin levels. These results suggest that the presence of bim and/or bcl-2 may have significant impact on the affinity and/or avidity of integrins thus impacting cell-adhesive mechanisms.
The studies presented here, along with previous studies from our laboratories, suggest that optimal EC migration is essential for angiogenesis. We have previously observed that retinal EC from bcl-2−/−, PECAM-1−/−, and CYP1B1−/− mice demonstrate decreased migration in vitro and an inability to undergo capillary morphogenesis in vitro (7, 23, 40). We also observed decreased retinal vascular density in bcl-2−/−, PECAM-1−/−, and CYP1B1−/− mice (8, 40, 43). In the lung, reduced EC migration due to administration of anti-PECAM-1 inhibits alveolarization without affecting EC proliferation or survival (4). Here we observed that decreased migration of bcl-2−/− lung EC impaired capillary-like morphogenesis and compromises postnatal lung development by inhibiting alveoli formation. Thus, the ability of EC to migrate at a sufficient rate is essential for capillary morphogenesis where formation of the vasculature underlies organ development.
The ECM provides signaling cues that direct capillary morphogenesis, potentially influencing normal lung vascular development and pathogenesis of various vascular diseases. Bcl-2−/− lung EC demonstrated increased production of fibronectin and tenascin C, both of which are proangiogenic. We also observed increased levels of eNOS and its phosphorylated (active) form in bcl-2−/− lung EC. This is consistent with the increased NO levels observed in lung EC from bcl-2−/− mice. Phosphorylation of eNOS and increased NO production can mediate the proangiogenic activity of VEGF, whereas excessive eNOS activity may alter cellular oxidative state and inhibit angiogenesis. We also observed increased levels of VEGF in bim−/− EC, whereas VEGF levels significantly decreased in bcl-2−/− lung EC. All types of lung EC expressed similar levels of TSP1. We have previously shown that TSP1 is an important modulator of vascular homeostasis, and its balanced expression, along with VEGF expression, dictates the angiogenic or differentiated state of endothelium (44). The higher level of VEGF in bim−/− lung EC is consistent with promigratory phenotype, whereas its reduced level in bcl-2−/− lung EC may be responsible for the increased level of apoptosis observed under challenged conditions. Increasing fibronectin, tenascin C, and eNOS expression in bcl-2−/− lung EC may be a compensatory attempt to restore angiogenesis. Neither bim−/− nor bcl-2−/− lung EC demonstrated detectable levels of osteopontin. How these changes in ECM protein expression and eNOS activity, in the absence of bcl-2 and/or bim, impact lung EC function is the subject of future investigation.
VCAM-1 expression plays an important role during development and maturation of blood vessels (12). In EC, overexpression of bcl-2 enhances blood vessel formation and promotes vessel maturation (14, 26). In addition, VCAM-1 expression in the endothelium is essential for recruitment of leukocytes during vascular development and neovascularization (16). However, the regulatory mechanisms involved remain elusive. The significant decrease in VCAM-1 expression, in the absence of bcl-2, is consistent with reduced proangiogenic activity in vitro in the current study and reduced neovascularization in vivo (43).
Mice lacking both bim and bcl-2 demonstrated a relatively normal phenotype. This supports the notion that coordinated expression/activity of bcl-2 and bim is important during angiogenesis. Since one of the most striking effects we observed was the opposing migratory rates in the absence of bim or bcl-2, we asked whether deletion of both proteins would normalize lung EC migration. Not only did we observe migration similar to wild-type lung EC in bim−/−bcl-2−/− EC, we also observed extensive capillary morphogenesis. Thus, bim and bcl-2 not only play opposing roles in modulating apoptosis, they also impact lung EC migration and capillary morphogenesis. Our data suggest that the ability of lung EC to undergo capillary morphogenesis is substantially influenced by their adhesion and migration capabilities. If these capacities are significantly diminished, as in the absence of bcl-2, capillary morphogenesis and vascular sprouting is greatly inhibited. These data are consistent with the role of bcl-2 in EC migration and sprouting (23, 47). Furthermore, the changes in EC adhesion and migratory properties in the absence of bcl-2 or bim were independent of their role in modulation of apoptosis. Lung EC from wild-type, bim−/−, or bcl-2−/− mice exhibited similar steady-state rates of apoptosis. Thus, modulation of cell-adhesive and migratory properties of EC by bcl-2 family members has significant impact on vascular development and angiogenesis, which goes beyond the important role of these proteins in maintaining mitochondrial permeability and modulation of apoptosis.
GRANTS
This work was supported in part by grants from University of Wisconsin Department of Pediatrics Research and Development Fund (C. M. Sorenson). The authors were funded, in part, by National Institutes of Health Grants DK-067120 (C. M. Sorenson), EY-16695, and EY-18179 (N. Sheibani), the Retina Research Foundation (N. Sheibani), the American Diabetes Association 1-10-BS-160 (N. Sheibani), P30 CA-014520 UW Paul P. Carbone Cancer Center support grant, and an unrestricted departmental award from Research to Prevent Blindness.
DISCLOSURES
No conflicts of interest, financial or otherwise, are declared by the author(s).
ACKNOWLEDGMENTS
We thank Robert Gordon for assistance with the graphics and Dr. Paul Dahlberg for assistance processing lung tissue.
REFERENCES
- 1. Blanes MG, Oubaha M, Rautureau Y, Gratton JP. Phosphorylation of tyrosine 801 of vascular endothelial growth factor receptor-2 is necessary for Akt-dependent endothelial nitric-oxide synthase activation and nitric oxide release from endothelial cells. J Biol Chem 282: 10660–10669, 2007 [DOI] [PubMed] [Google Scholar]
- 2. Bouillet P, Cory S, Zhang LC, Strasser A, Adams JM. Degenerative disorders caused by Bcl-2 deficiency prevented by loss of its BH3-only antagonist Bim. Dev Cell 1: 645–653, 2001 [DOI] [PubMed] [Google Scholar]
- 3. Canfield AE, Schor AM. Evidence that tenascin and thrombospondin-1 modulate sprouting of endothelial cells. J Cell Sci 108: 797–809, 1995 [DOI] [PubMed] [Google Scholar]
- 4. DeLisser HM, Helmke BP, Cao G, Egan PM, Taichman D, Fehrenbach M, Zaman A, Cui Z, Mohan GS, Baldwin HS, Davies PF, Savani RC. Loss of PECAM-1 function impairs alveolarization. J Biol Chem 281: 8724–8731, 2006 [DOI] [PubMed] [Google Scholar]
- 5. deMello DE, Sawyer D, Galvin N, Reid LM. Early fetal development of lung vasculature. Am J Respir Cell Mol Biol 16: 568–581, 1997 [DOI] [PubMed] [Google Scholar]
- 6. Dhanabal M, Ramchandran R, Waterman MJ, Lu H, Knebelmann B, Segal M, Sukhatme VP. Endostatin induces endothelial cell apoptosis. J Biol Chem 274: 11721–11726, 1999 [DOI] [PubMed] [Google Scholar]
- 7. DiMaio TA, Sheibani N. PECAM-1 isoform-specific functions in PECAM-1-deficient brain microvascular endothelial cells. Microvasc Res 75: 188–201, 2008 [DOI] [PMC free article] [PubMed] [Google Scholar]
- 8. Dimaio TA, Wang S, Huang Q, Scheef EA, Sorenson CM, Sheibani N. Attenuation of retinal vascular development and neovascularization in PECAM-1-deficient mice. Dev Biol 315: 72–88, 2008 [DOI] [PMC free article] [PubMed] [Google Scholar]
- 9. Dimmeler S, Zeiher AM. Endothelial cell apoptosis in angiogenesis and vessel regression. Circ Res 87: 434–439, 2000 [DOI] [PubMed] [Google Scholar]
- 10. Folkman J. Angiogenesis and apoptosis. Semin Cancer Biol 13: 159–167, 2003 [DOI] [PubMed] [Google Scholar]
- 11. Fukumura D, Gohongi T, Kadambi A, Izumi Y, Ang J, Yun CO, Buerk DG, Huang PL, Jain RK. Predominant role of endothelial nitric oxide synthase in vascular endothelial growth factor-induced angiogenesis and vascular permeability. Proc Natl Acad Sci USA 98: 2604–2609, 2001 [DOI] [PMC free article] [PubMed] [Google Scholar]
- 12. Garmy-Susini B, Jin H, Zhu Y, Sung RJ, Hwang R, Varner J. Integrin alpha4beta1-VCAM-1-mediated adhesion between endothelial and mural cells is required for blood vessel maturation. J Clin Invest 115: 1542–1551, 2005 [DOI] [PMC free article] [PubMed] [Google Scholar]
- 13. Gerber HP, Dixit V, Ferrara N. Vascular endothelial growth factor induces expression of the antiapoptotic proteins Bcl-2 and A1 in vascular endothelial cells. J Biol Chem 273: 13313–13316, 1998 [DOI] [PubMed] [Google Scholar]
- 14. Iervolino A, Trisciuoglio D, Ribatti D, Candiloro A, Biroccio A, Zupi G, Del Bufalo D. Bcl-2 overexpression in human melanoma cells increases angiogenesis through VEGF mRNA stabilization and HIF-1-mediated transcriptional activity. FASEB J 16: 1453–1455, 2002. [DOI] [PubMed] [Google Scholar]
- 16. Ishida S, Yamashiro K, Usui T, Kaji Y, Ogura Y, Hida T, Honda Y, Oguchi Y, Adamis AP. Leukocytes mediate retinal vascular remodeling during development and vaso-obliteration in disease. Nat Med 9: 781–788, 2003 [DOI] [PubMed] [Google Scholar]
- 17. Jakkula M, Le Cras TD, Gebb S, Hirth KP, Tuder RM, Voelkel NF, Abman SH. Inhibition of angiogenesis decreases alveolarization in the developing rat lung. Am J Physiol Lung Cell Mol Physiol 279: L600–L607, 2000 [DOI] [PubMed] [Google Scholar]
- 18. Jimenez B, Volpert OV, Crawford SE, Febbraio M, Silverstein RL, Bouck N. Signals leading to apoptosis-dependent inhibition of neovascularization by thrombospondin-1. Nat Med 6: 41–48, 2000 [DOI] [PubMed] [Google Scholar]
- 19. Jozkowicz A, Dulak J, Nigisch A, Funovics P, Weigel G, Polterauer P, Huk I, Malinski T. Involvement of nitric oxide in angiogenic activities of vascular endothelial growth factor isoforms. Growth Factors 22: 19–28, 2004 [DOI] [PubMed] [Google Scholar]
- 20. Karsan A, Yee E, Poirier GG, Zhou P, Craig R, Harlan JM. Fibroblast growth factor-2 inhibits endothelial cell apoptosis by Bcl-2-dependent and independent mechanisms. Am J Pathol 151: 1775–1784, 1997 [PMC free article] [PubMed] [Google Scholar]
- 21. Kim S, Bell K, Mousa SA, Varner JA. Regulation of angiogenesis in vivo by ligation of integrin alpha5beta1 with the central cell-binding domain of fibronectin. Am J Pathol 156: 1345–1362, 2000 [DOI] [PMC free article] [PubMed] [Google Scholar]
- 22. Kondo S, Scheef EA, Sheibani N, Sorenson CM. PECAM-1 isoform-specific regulation of kidney endothelial cell migration and capillary morphogenesis. Am J Physiol Cell Physiol 292: C2070–C2083, 2007 [DOI] [PubMed] [Google Scholar]
- 23. Kondo S, Tang Y, Scheef EA, Sheibani N, Sorenson CM. Attenuation of retinal endothelial cell migration and capillary morphogenesis in the absence of Bcl-2. Am J Physiol Cell Physiol 294: C1521–C1530, 2008 [DOI] [PubMed] [Google Scholar]
- 24. Lawler J. The functions of thrombospondin-1 and -2. Curr Opin Cell Biol 12: 634–640, 2000 [DOI] [PubMed] [Google Scholar]
- 25. Longoni B, Boschi E, Demontis GC, Ratto GM, Mosca F. Apoptosis and adaptive responses to oxidative stress in human endothelial cells exposed to cyclosporin A correlate with BCL-2 expression levels. FASEB J 15: 731–740, 2001 [DOI] [PubMed] [Google Scholar]
- 26. Nor JE, Christensen J, Liu J, Peters M, Mooney DJ, Strieter RM, Polverini PJ. Upregulation of Bcl-2 in microvascular endothelial cells enhances intratumoral angiogenesis and accelerates tumor growth. Cancer Res 61: 2183–2188, 2001 [PubMed] [Google Scholar]
- 28. Nor JE, Christensen J, Mooney DJ, Polverini PJ. Vascular endothelial growth factor (VEGF)-mediated angiogenesis is associated with enhanced endothelial cell survival and induction of Bcl-2 expression. Am J Pathol 154: 375–384, 1999 [DOI] [PMC free article] [PubMed] [Google Scholar]
- 29. Rothermel TA, Engelhardt B, Sheibani N. Polyoma virus middle-T-transformed PECAM-1 deficient mouse brain endothelial cells proliferate rapidly in culture and form hemangiomas in mice. J Cell Physiol 202: 230–239, 2005 [DOI] [PubMed] [Google Scholar]
- 31. Ryan US. Isolation and culture of pulmonary endothelial cells. Environ Health Perspect 56: 103–114, 1984 [DOI] [PMC free article] [PubMed] [Google Scholar]
- 32. Sakamaki K. Regulation of endothelial cell death and its role in angiogenesis and vascular regression. Curr Neurovasc Res 1: 305–315, 2004 [DOI] [PubMed] [Google Scholar]
- 33. Schachtner SK, Wang Y, Scott Baldwin H. Qualitative and quantitative analysis of embryonic pulmonary vessel formation. Am J Respir Cell Mol Biol 22: 157–165, 2000 [DOI] [PubMed] [Google Scholar]
- 34. Sheibani N, Frazier WA. Thrombospondin 1 expression in transformed endothelial cells restores a normal phenotype and suppresses their tumorigenesis. Proc Natl Acad Sci USA 92: 6788–6792, 1995 [DOI] [PMC free article] [PubMed] [Google Scholar]
- 35. Sheibani N, Scheef EA, DiMaio TA, Wang Y, Kondo S, Sorenson CM. Bcl-2 expression modulates cell adhesion and migration promoting branching of ureteric bud cells. J Cell Physiol 210: 616–625, 2007 [DOI] [PubMed] [Google Scholar]
- 36. Sorenson CM. Interaction of bcl-2 with paxillin through its BH4 domain is important during ureteric bud branching. J Biol Chem 279: 11368–11374, 2004 [DOI] [PubMed] [Google Scholar]
- 37. Sorenson CM, Sheibani N. Sustained activation of MAPK/ERK's signaling pathway in cystic kidneys from Bcl-2−/− mice. Am J Physiol Renal Physiol 283: F1085–F1090, 2002 [DOI] [PubMed] [Google Scholar]
- 38. Stevens T, Phan S, Frid MG, Alvarez D, Herzog E, Stenmark KR. Lung vascular cell heterogeneity: endothelium, smooth muscle, and fibroblasts. Proc Am Thorac Soc 5: 783–791, 2008 [DOI] [PMC free article] [PubMed] [Google Scholar]
- 39. Su X, Sorenson CM, Sheibani N. Isolation and characterization of murine retinal endothelial cells. Mol Vis 9: 171–178, 2003 [PubMed] [Google Scholar]
- 40. Tang Y, Scheef EA, Wang S, Sorenson CM, Marcus CB, Jefcoate CR, Sheibani N. CYP1B1 expression promotes the proangiogenic phenotype of endothelium through decreased intracellular oxidative stress and thrombospondin-2 expression. Blood 113: 744–754, 2009 [DOI] [PMC free article] [PubMed] [Google Scholar]
- 41. van Tuyl M, Groenman F, Wang J, Kuliszewski M, Liu J, Tibboel D, Post M. Angiogenic factors stimulate tubular branching morphogenesis of sonic hedgehog-deficient lungs. Dev Biol 303: 514–526, 2007 [DOI] [PubMed] [Google Scholar]
- 42. van Tuyl M, Liu J, Wang J, Kuliszewski M, Tibboel D, Post M. Role of oxygen and vascular development in epithelial branching morphogenesis of the developing mouse lung. Am J Physiol Lung Cell Mol Physiol 288: L167–L178, 2005 [DOI] [PubMed] [Google Scholar]
- 43. Wang S, Sorenson CM, Sheibani N. Attenuation of retinal vascular development and neovascularization during oxygen-induced ischemic retinopathy in Bcl-2−/− mice. Dev Biol 279: 205–219, 2005 [DOI] [PubMed] [Google Scholar]
- 44. Wang S, Wu Z, Sorenson CM, Lawler J, Sheibani N. Thrombospondin-1-deficient mice exhibit increased vascular density during retinal vascular development and are less sensitive to hyperoxia-mediated vessel obliteration. Dev Dyn 228: 630–642, 2003 [DOI] [PubMed] [Google Scholar]
- 45. Xin X, Yang S, Ingle G, Zlot C, Rangell L, Kowalski J, Schwall R, Ferrara N, Gerritsen ME. Hepatocyte growth factor enhances vascular endothelial growth factor-induced angiogenesis in vitro and in vivo. Am J Pathol 158: 1111–1120, 2001 [DOI] [PMC free article] [PubMed] [Google Scholar]
- 46. Zagzag D, Shiff B, Jallo GI, Greco MA, Blanco C, Cohen H, Hukin J, Allen JC, Friedlander DR. Tenascin-C promotes microvascular cell migration and phosphorylation of focal adhesion kinase. Cancer Res 62: 2660–2668, 2002 [PubMed] [Google Scholar]
- 47. Zeitlin BD, Joo E, Dong Z, Warner K, Wang G, Nikolovska-Coleska Z, Wang S, Nor JE. Antiangiogenic effect of TW37, a small-molecule inhibitor of Bcl-2. Cancer Res 66: 8698–8706, 2006 [DOI] [PubMed] [Google Scholar]
- 48. Ziehr J, Sheibani N, Sorenson CM. Alterations in cell adhesive and migratory properties of proximal tubule and collecting duct cells from bcl-2−/− mice. Am J Physiol Renal Physiol 287: F1154–F1163, 2004 [DOI] [PubMed] [Google Scholar]
