Abstract
Lung metastasis remains the major cause of cancer related mortality in patients with breast, gastrointestinal, sarcoma, melanoma and kidney cancer. Here we characterize the expression of selectins during metastatic lung colonization and analyzed their function in the formation of pulmonary metastasis. E-selectin, together with VCAM-1, were detected 6 h after the microvascular arrest of tumor cells indicating an inflammatory activation of the local endothelial cells. No E-selectin expression was detected in pre-metastatic lungs of mice carrying primary tumors. P- and L-selectin were present during initiating steps of lung colonization and correlated with the recruitment of platelets and leukocytes to metastatic tumor cells. Experimental metastasis was significantly reduced in the absence of P- or L-selectin while no attenuation of metastasis was observed in E-selectin-deficient mice. Collectively, selectins are upregulated within the metastatic microenvironment of tumor cells and the formation of a permissive metastatic microenvironment is facilitated by P- and L-selectin mediated interactions between tumor cells and blood components. E-selectin does not affect metastatic initiation in the lung tissue and its expression rather indicates a local activation of lung microvascular endothelial cells.
Electronic supplementary material
The online version of this article (doi:10.1007/s12307-010-0043-6) contains supplementary material, which is available to authorized users.
Keywords: Endothelium, Selectins, Metastasis, Carcinomas, Tumor microenvironment, Metastatic microenvironment
Introduction
The formation of metastatic lesions remains the major cause for cancer-related morbidity and mortality. Metastasis to vital organs such as liver or lungs occurs through hematogenous dissemination that encompasses multiple steps including intravasation, transportation and survival in circulation, extravasation and colonization of distant tissues [1, 2]. In general, metastasis is an inefficient process, whereas tissue colonization is considered to be the rate-limiting step [3, 4]. Tumor cells with a genetic make-up that allows them to adapt the new environment will successfully colonize distant organs [1, 5, 6]. Metastatic tumor cells interact with the local microenvironment, thereby forming a metastatic niche permissive for the establishment of metastatic lesions [6, 7]. Depending on the target tissue, tumor cells exhibit a distinct set of properties required for metastasis [1, 6, 8]. Mammary carcinoma cells adopt and activate different molecular pathways depending on the colonized tissue, e.g. bone or lungs [9–11]. While the discontinuous endothelial lining of the hepatic or bone vasculature allows tumor cells to exit from the circulation rather rapidly, anatomy of the lung with a tight capillary bed seems to be an especially hostile environment for metastasizing tumor cells [12]. During hematogenous phase, tumor cell interactions with blood elements (cells and soluble factors) and the pulmonary microvascular endothelium are critical for metastasis [6, 13–16]. Specifically, the interaction of platelets with tumor cells enhances the tumor cell survival within the metastatic, pulmonary microenvironment [17–19]. The recruitment of leukocytes, mainly myeloid cells, to metastasizing tumor cells was shown to promote lung colonization in mice [20–23].
Metastasis-promoting interactions of tumor cells with platelets and leukocytes were shown to be initiated by P- and L-selectins [19, 21, 23]. The absence of P- and/or L-selectin as well as the blockage of any of these selectins led to a significant attenuation of metastasis [19, 21]. Furthermore, the effect of heparin on metastasis is to a large extent ascribed to the inhibition of P- and L-selectin mediated interactions [24–26]. E-selectin is present only on activated endothelial cells from various vascular beds [27]. Several studies demonstrated that the hepatic sinusoidal endothelium is activated during the initial phase of metastatic liver colonization [28–30]. This endothelial activation was associated with an upregulation of cell adhesion molecules including E-selectin and VCAM-1, that was similar to a local inflammatory reaction [28]. Upregulation of E-selectin expression in the liver was associated with enhanced formation of metastasis [31, 32]. In this work we aimed to characterize the expression and the function of all three selectins (E-, P-, and L-) during lung colonization in an experimental metastasis model.
Material and Methods
Cell Culture
MC-38 and MC-38GFP murine colon adenocarcinoma cells were grown as described previously [19]. Human colon carcinoma cells, LS180 tumor cells were grown in DMEM medium containing 10% FCS. Hybridomas producing L-selectin antibody (MEL-14 clone from ATCC) were grown and the antibody purified as described previously [21].
Experimental Metastasis
LS180 tumor cells (350,000 cells, passage 2–4) were injected into the lateral tail vein of Rag2 deficient (Rag2-/-) or selectin deficient mice in a Rag2 background (Esel-/-/Rag2-/-; Psel-/-/Rag2-/-; or Lsel -/-/Rag2-/-). Mice (groups of 5–8) were euthanized 6 weeks later, and lungs were dissected. Isolated genomic DNA was analyzed for human ALU sequences by densitometry as previously described [24].
C57BL6 mice (Jackson Lab) were intravenously injected with 300,000 of MC-38GFP cells (passage 2–4). In some experiments, MC-38GFP cells were injected intravenously into C57BL6 mice bearing subcutaneous MC-38 tumors. Subcutaneous injection of 2 × 106 of MC-38 cells in the right flank was performed 2 weeks prior to intravenous injection of MC-38GFP cells. Mice were euthanized at indicated time points, and PFA fixed lungs dissected for histological studies.
Spontaneous Metastasis
3LL tumor cells (1 × 106 cells) constitutively expressing firefly luciferase and GFP were subcutaneously injected in the right flank of C57BlJ6 mice. Mice (groups of 6–7) were euthanized at different time points after tumor cell inoculation. Lung metastasis was assessed by histology and detection of GFP positive cells.
Detection of Selectins and VCAM-1
Lungs isolated from mice injected with MC-38GFP cells were frozen in O.C.T. (Sakura) and 8–10 μm lung sections stained with monoclonal antibodies against murine E-selectin, P-selectin, VCAM-1 (BD Biosciences) or L-selectin, MEL-14. Specific staining was detected by goat-anti-rat-Alexa568 antibody (Invitrogen). Images were obtained with a confocal microscope (SP5, Leica) using a 63x objective (NA 1.4, oil immersion) and subsequently analyzed with Imaris Software (Bitplane). Image stacks of 42–43 images with approximately 6 µm in the z-axis were acquired with similar settings between different conditions. Positive voxels for respective antibodies were quantified in a microenvironment centered on a metastasizing MC-38GFP tumor cell within a volume of 15,000 µm3 by cropping image-stacks to 50 × 50 µm in x- and y-axis with Imaris software (Bitplane). For the semiquantitative analysis we analyzed 10–15 images per each staining usually obtained from at least two different mice.
Statistical Analysis
Statistical significance was calculated with the Student’s t test or by analysis of variance (ANOVA) where appropriate.
Results
E-selectin in the Pulmonary Metastatic Microenvironment
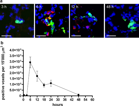
E-selectin is expressed on activated endothelial cells and was shown to be upregulated during the metastatic colonization of the liver [33]. To study the E-selectin expression during lung colonization, we used intravenous injection of MC-38GFP tumor cells that metastasize to the lungs. Mice were terminated at different time points after the tumor cell injection and lungs were evaluated for the presence of E-selectin. A strong expression of E-selectin was observed in the vicinity of metastatic tumor cells 6 and 12 h after the tumor cell injection, while the expression diminished after 48 h (Fig. 1). In the lungs of mice without tumor cell injection no E-selectin expression was detected (data not shown). The specific activation of endothelium in the vicinity of tumor cells was further confirmed by detection of VCAM-1 expression (Fig. 2). Similar to the E-selectin upregulation, VCAM-1 expression was increased between 6 and 24 h after the injection of MC-38GFP cells (Fig. 2). These findings indicate that tumor cell interactions with the microenvironment induce an inflammatory-like activation of endothelial cells during the initial steps of lung colonization.
Fig. 1.
E-selectin expression during metastatic colonization of the lungs. C57Bl6 mice were intravenously injected with MC-38GFP cells and lungs analyzed at indicated time points. a Representative images of E-selectin expression (red) in the pulmonary microenvironment of metastasizing tumor cells (green). Nuclei were stained with DAPI (blue). Bar = 20 μm. b Semiquantitative analysis of E-selectin expression around metastatic MC-38GFP cells during early pulmonary colonization was performed by Imaris software
Fig. 2.
VCAM-1 expression during metastatic colonization of the lungs. C57Bl6 mice were intravenously injected with MC-38GFP cells and lungs analyzed at indicated time points. a Representative images of VCAM-1 expression (red) in the metastatic microenvironment of tumor cells (green). Nuclei were stained with DAPI (blue). Bar = 20 μm. b Semiquantitative analysis of VCAM-1 expression around metastatic MC-38GFP cells during early pulmonary colonization was performed by Imaris software
E-selectin Expression in the Pre-Metastatic Lung
Several recent studies described the formation of a pre-metastatic niche in distant organs that preceded the dissemination of tumor cells [34–36]. Different soluble factors secreted by the primary tumor, including VEGF-A, LOX and TGFβ, were identified to be responsible for generation of a pre-metastatic niche that is associated with the upregulation of molecules such as MMP9 and fibronectin [34, 36, 37]. To test whether lung endothelial activation can be observed in a tumor-bearing mouse, we analyzed lungs for E-selectin expression from mice with 2 weeks old subcutaneous MC-38 tumors. No spontaneous metastasis to the lungs has been observed. In addition, no significant alteration in E-selectin expression was observed in mice with subcutaneous tumors (mean E-selectin voxels count = 8,427 in untreated C57BL6 mice vs. 6,029 in mice with subcutaneously grown MC-38 tumor, p = 0.24 by Student t-test, Fig. 3a). To determine whether any activation of pulmonary vasculature is affected by the presence of a primary tumor, we injected MC-38GFP cells into the lateral tail vein of mice bearing established subcutaneous MC-38 tumors. E-selectin expression during the first 24 h after tumor cell injection has showed a similar time course as observed before in mice without subcutaneous tumors (Fig. 3b).
Fig. 3.
E-selectin expression in pre-metastatic lungs. a Mice subcutaneously injected with MC-38 tumor cells were analyzed for the expression of E-selectin in the lungs after 14 days (MC-38 tumor) and compared to lungs of mice without tumor (no tumor). Mice bearing subcutaneous MC-38 tumors for 14 days were injected intravenously with MC-38GFP and lungs analyzed 6 h later (MC-38 tumor +6 h i.v.); * = p < 0.05 by ANOVA. b Mice bearing subcutaneous MC-38 tumors for 14 days were intravenously injected with MC-38GFP cells and expression of E-selectin in the vicinity of metastasizing tumor cells followed over time. Semiquantitative analysis of E-selectin detection by metastatic MC-38GFP cells was evaluated by Imaris software (p < 0.001 by ANOVA). c Lungs of mice carrying subcutaneous 3LL tumors that spontaneously metastasize to the lungs were analyzed for E-selectin expression over time and compared to lungs from healthy, tumor-naïve mice (no tumor). Mice bearing 3LL tumors for 17 days (3LL tumor 17 D), but without detectable metastasis, showed no significant difference compared to tumor-naïve controls. However, E-selectin expression in the microenvironment of metastasizing 3LL tumor cells was induced beyond 21 days (3LL tumor 21 D) and significantly increased at 24 days (3LL tumor 24 D). ** = p < 0.01, by ANOVA
To analyze the contribution of E-selectin to metastasis we used a spontaneous metastasis model using mouse Lewis Lung carcinoma cells (3LL), which upon subcutaneous injection metastasize to the lungs. During the first 17 days after tumor cell inoculation, there was no evidence of lung metastasis. At this time point E-selectin expression in the pulmonary tissue was not significantly upregulated (mean E-selectin voxels = 8,427 in lungs of mice without tumor cell inoculation vs. 5,090 in lungs of mice with subcutaneous 3LL tumors 17 days after inoculation, p = 0.44 by ANOVA). Twenty four days after the subcutaneous injection of 3LL cells, nearly all examined lungs showed metastatic nodules (Supplementary Figure 1). Increased expression of E-selectin was detected only in the proximity of already established metastatic foci (mean E-selectin voxels = 35 413, p = 0.01 by ANOVA, Fig. 3c). Collectively, these observations indicate that E-selectin is detected only in the proximity of disseminated tumor cells in lungs and is not upregulated by distant mediators in an endocrine fashion.
Detection of P- and L-selectin in the Vicinity of Metastatic Tumor Cells
Experimental metastasis of several tumor cells was shown to be dependent on P- and L-selectin-mediated interactions within the vasculature [16, 19, 21, 24, 38, 39]. P-selectin on activated platelets facilitates the binding to mucins on tumor cell surfaces, thereby protecting tumor cells from immune-mediated lysis [17, 18, 24]. L-selectin deficiency has led to reduced metastasis that was associated with a decreased recruitment of leukocytes to metastatic tumor cells in the lung tissues [21]. Recently, P- and L-selectin mediated interactions were shown to support metastasis by creation of a permissive metastatic microenvironment [23]. To determine the time dependence of P- and L-selectin appearance in the metastatic microenvironment, lung sections of mice injected with MC-38GFP cells were analyzed at different time points. Early tumor cell detection in the pulmonary vasculature was associated with an accumulation of P-selectin signal in a form of an anuclear cloak around tumor cells as early as 30 min post-tumor cell injection (Fig. 4a). P-selectin staining in the vicinity of intravascular tumor cells was rapidly reduced within 3–6 h post-tumor cell injection and was eliminated within 24 h (Fig. 4b). The observed time course was similar to the accumulation of platelets around MC-38GFP cells during lung colonization [21]. This finding suggests that the detected P-selectin was mainly derived from activated platelets. However, some intracellular staining of P-selectin in lungs of mice without tumor cell injection was observed, that corresponded to endothelial P-selectin (data not shown).
Fig. 4.
P-selectin expression in the vicinity of tumor cells metastasizing to the lungs. C57Bl6 mice were intravenously injected with MC-38GFP cells and lungs analyzed for the P-selectin expression at indicated time points. a Representative images of P-selectin (red) detected in the metastatic microenvironment of tumor cells (green). Nuclei were stained with DAPI (blue). Bar = 20 µm. b A relative quantification of P-selectin presence around metastatic MC-38GFP cells was performed by Imaris software. P-selectin detection was significantly elevated at 30 min and 3 h after tumor cell injection (30 min, p < 0.001; 3 h, p < 0.05 by ANOVA)
L-selectin positive cells were counted in the vicinity of metastatic tumor cells (Fig. 5a,b). An enhanced recruitment of L-selectin positive cells was detected between 12 and 24 h after tumor cell injection. Likewise, the quantification of L-selectin positive signal in the vicinity of MC-38GFP positive cells showed an increased detection between 12 and 24 h after tumor cell arrest in the pulmonary microvasculature (Fig. 5c). Since L-selectin expression is restricted to leukocytes [27], the observed association of L-selectin positive cells corresponded to a recruitment of leukocytes. This is in agreement with the previously observed accumulation of Mac-1 positive leukocytes during early lung colonization [21]. Taken together, P-selectin is detected in the pulmonary metastatic microenvironment of tumor cells as early as 30 min after their intravascular injection, while the presence of L-selectin-positive leukocytes is observed mainly at time-points beyond 12 h.
Fig. 5.
L-selectin detection in the pulmonary microenvironment of metastatic tumor cells. C57Bl6 mice were intravenously injected with MC-38GFP cells and lungs analyzed for the presence of L-selectin at indicated time points. a L-selectin positive cells were quantified in the microenvironment of hematogenously metastasizing tumor cells. The association of L-selectin positive cells with MC-38GFP cells during early lung colonization was analyzed. Statistically significant increase in expression at 12, 18 and 24 h when compared to earlier timer points was observed (12 h, p < 0.05, 18 and 24 h p < 0.001, determined by ANOVA). b Representative images of L-selectin positive cells (red) in the pulmonary microenvironment of metastasizing MC38-GFP cells (green) 18 and 24 h after intravenous injection. Nuclei were stained with DAPI (blue). Bar = 20 μm. c Relative quantification of L-selectin staining around metastatic MC-38GFP cells during the first 48 h of lung colonization was performed by Imaris software. L-selectin detection was significantly increased at 18 and 24 h after tumor cell injection (p < 0.001 by ANOVA)
Effect of E-selectin on Pulmonary Metastasis
The finding that E-selectin expression is upregulated in the metastatic microenvironment of pulmonary arrested tumor cells regardless of an existing primary tumor (Fig. 3) suggested that E-selectin expression is rather a consequence of local endothelial activation. Therefore we aimed to analyze the contribution of E-selectin to metastasis in E-selectin deficient mice. Since both murine MC-38GFP [19] and 3LL cells (manuscript in preparation) do not express E-selectin ligands, we used human LS180 tumor cells that carry selectin ligands for all three selectins [40]. LS180 cells were injected in a Rag2-/- immune-deficient mice either with or without E-selectin Esel-/-/Rag2-/- and terminated after 6 weeks. No significant reduction of metastasis was detected in E-selectin deficient mice when compared to control Rag2-/- mice (Fig. 6). By contrast, a strong attenuation of metastasis was observed in mice deficient in L- or P-selectin as described previously [19, 24]. These results indicate that endothelial E-selectin expression in the pulmonary tissue has a minor or redundant function during metastasis.
Fig. 6.
Experimental metastasis in selectin deficient mice. LS180 cells were intravenously injected into RAG2 deficient mice (wt), P-selectin (Psel-/-), L-selectin (Lsel-/-) or E-selectin (Esel-/-) deficient mice in a Rag2 deficient background, respectively. After 5 weeks, lungs were harvested and metastasis was assessed by quantification of human ALU sequences. ANOVA with a Bonferroni post-hoc test was performed for determination of a statistical significance
Discussion
In this work we compared the relative contributions of E-, P- and L-selectin to lung metastasis. E-selectin was upregulated in the metastatic microenvironment several hours after the microvascular arrest of tumor cells. The detected E-selectin expression was concomitant to the upregulation of VCAM-1, indicating an inflammatory activation of the metastatic microenvironment. This notion is further supported by the observed recruitment of inflammatory cells (monocytes, neutrophil-granulocytes) to metastatic tumor cells [21–23]. A similar inflammatory activation was also observed in the sinusoidal endothelial cells of the liver during the metastatic colonization that led to the upregulation of E-selectin [33]. Inhibition of E-selectin expression by antisense oligonucleotides or by function-blocking anti-E-selectin antibody attenuated experimental liver metastasis of tumor cells injected in the spleen of a mouse [31, 41]. Our results indicate that E-selectin expression does not directly promote metastatic colonization of the lungs, but rather reflects the inflammatory activation of endothelial cells. Thus, E-selectin may contribute to initiation of metastasis in certain tissues, like liver, while having a limited role in lungs. In another set of studies, E-selectin was shown to contribute to transendothelial migration of tumor cells in vitro [42, 43]. Tumor cell extravasation is considered to be an important step during lung colonization [10]. In the absence of E-selectin, we observed no reduction of metastasis indicating that E-selectin expression is unlikely to facilitate tumor cell extravasation during lung colonization.
The role of E-selectin expression by the initial microvascular arrest of metastatic tumor cells was studied in vitro and in vivo [40, 44–46]. Conversely, our results show that E-selectin is not present in the pulmonary microvasculature during the initial arrest of metastatic tumor cells. Moreover, E-selectin was not detected in the microenvironment of metastatic tumor cells during the first 3 h after the arrest in the microvasculature in mice with primary tumors (Fig. 3). The contribution of E-selectin to metastasis was studied in a cytokine-induced experimental lung metastasis model [40]. Treatment of human colorectal tumor cells, carrying E-selectin ligands, with a soluble E-selectin prior to the intravenous injection led to a reduction of metastasis in IL-1 treated mice. However, the induced E-selectin expression by a high cytokine dose unlikely reflects the natural process of metastatic lung colonization. In another study, a peptide mimic of E-selectin ligands was shown to reduce experimental lung metastasis [46]. Yet, the peptide was not specific only for E-selectin, but also bound to L- and P-selectin [46]. Here we provide evidence that L- and P-selectin contribute to the colonization of lungs (Fig. 6) and both mediate initial steps of metastasis [19, 21, 23, 39].
P-selectin is known to mediate the interaction of tumor cells with platelets, thereby enhancing experimental lung colonization [24]. Platelets are important enhancers of hematogenous dissemination, intravascular tumor cell survival and tissue colonization [14, 17, 18, 24, 47–49]. Here, we show that P-selectin is detected during the first hours of metastatic lung colonization that is in agreement with the previously observed P-selectin dependent accumulation of platelets [21, 24]. This finding indicates that P-selectin-mediated interactions primarily affect metastasis during the initiation of tissue colonization. Heparin was shown to inhibit P- and L-selectin and its application at the time of tumor cell injection strongly attenuated metastasis [24, 25, 50]. Recently, we provided evidence that P-selectin-mediated interactions between tumor cells and platelets facilitate the inflammatory activation of microvascular endothelial cells and the formation of a permissive metastatic microenvironment [23].
Temporal blockage of L-selectin function caused an attenuation of experimental metastasis to similar levels as observed in L-selectin deficient mice, suggesting a critical contribution of leukocytes during the initiation phase of metastasis [21]. Furthermore, the absence of L-selectin resulted in a decreased recruitment of myeloid cells to metastasizing tumor cells [21]. In this study, we show that L-selectin accumulation in the metastatic microenvironment timely correlated with the recruitment of leukocytes. Myeloid cells were shown to support tumor progression and metastatic colonization in different mouse models [23, 34, 36, 51]. Thus, it is conceivable that L-selectin participates in the recruitment of myeloid cells to metastatic cells and thereby facilitates the permissive metastatic microenvironment.
Presented data together with several recent studies support the hypothesis that the microenvironment of metastatic tumor cells undergoes an inflammatory activation during lung colonization [21–23, 34, 52]. Activation of endothelial cells results in an upregulation of cell adhesion molecules, E-selectin and VCAM-1 and secretion of chemokines including CCL5 that facilitates the recruitment of monocytes [23]. Furthermore this endothelial activation is dependent on P-selectin mediated interactions of platelets with tumor cells. Finally, the recruitment of myeloid cells and monocytes to the metastatic sites is dependent on L-selectin mediated interactions that further contribute to the formation of a metastatic niche [21, 23]. From the timely sequence of events during metastatic initiation, P-selectin seems to facilitate initial steps, while L-selectin and possibly E-selectin participate in the subsequent steps of metastasis progression. Thus, a selective targeting of selectins represents a valid therapeutic approach for inhibition of hematogenous metastasis.
Electronic supplementary material
Below is the link to the electronic supplementary material.
Lung sections of mice subcutaneously injected with 3LL Lewis lung carcinoma cells. Mice were terminated after 24 days and cryosections of lungs were stained with Hematoxilin & Eosin. Representative images of four different mouse specimens are shown. Bar = 100 μm (JPEG 1062 kb)
Acknowledgements
We thank Eliene O. Kozlowski de Farias for technical assistance. This work was supported by grants from Swiss National Foundation #3100A0-116295 (to L.B.), and from University of Zurich and ZIHP (to H.L.).
References
- 1.Gupta GP, Massague J. Cancer metastasis: building a framework. Cell. 2006;127:679–695. doi: 10.1016/j.cell.2006.11.001. [DOI] [PubMed] [Google Scholar]
- 2.Steeg PS. Tumor metastasis: mechanistic insights and clinical challenges. Nat Med. 2006;12:895–904. doi: 10.1038/nm1469. [DOI] [PubMed] [Google Scholar]
- 3.Chambers AF, Groom AC, MacDonald IC. Dissemination and growth of cancer cells in metastatic sites. Nat Rev Cancer. 2002;2:563–572. doi: 10.1038/nrc865. [DOI] [PubMed] [Google Scholar]
- 4.Pantel K, Brakenhoff RH. Dissecting the metastatic cascade. Nat Rev Cancer. 2004;4:448–456. doi: 10.1038/nrc1370. [DOI] [PubMed] [Google Scholar]
- 5.Liotta LA, Kohn EC. The microenvironment of the tumour-host interface. Nature. 2001;411:375–379. doi: 10.1038/35077241. [DOI] [PubMed] [Google Scholar]
- 6.Fidler IJ. The pathogenesis of cancer metastasis: the ‘seed and soil’ hypothesis revisited. Nat Rev Cancer. 2003;3:453–458. doi: 10.1038/nrc1098. [DOI] [PubMed] [Google Scholar]
- 7.Joyce JA, Pollard JW. Microenvironmental regulation of metastasis. Nat Rev Cancer. 2009;9:239–252. doi: 10.1038/nrc2618. [DOI] [PMC free article] [PubMed] [Google Scholar]
- 8.Husemann Y, Geigl JB, Schubert F, et al. Systemic spread is an early step in breast cancer. Cancer Cell. 2008;13:58–68. doi: 10.1016/j.ccr.2007.12.003. [DOI] [PubMed] [Google Scholar]
- 9.Kang Y, Siegel PM, Shu W, et al. A multigenic program mediating breast cancer metastasis to bone. Cancer Cell. 2003;3:537–549. doi: 10.1016/S1535-6108(03)00132-6. [DOI] [PubMed] [Google Scholar]
- 10.Gupta GP, Nguyen DX, Chiang AC, et al. Mediators of vascular remodelling co-opted for sequential steps in lung metastasis. Nature. 2007;446:765–770. doi: 10.1038/nature05760. [DOI] [PubMed] [Google Scholar]
- 11.Bos PD, Zhang XH, Nadal C, et al. Genes that mediate breast cancer metastasis to the brain. Nature. 2009;459:1005–1009. doi: 10.1038/nature08021. [DOI] [PMC free article] [PubMed] [Google Scholar]
- 12.Cines DB, Pollak ES, Buck CA, et al. Endothelial cells in physiology and in the pathophysiology of vascular disorders. Blood. 1998;91:3527–3561. [PubMed] [Google Scholar]
- 13.Orr FW, Wang HH, Lafrenie RM, Scherbarth S, Nance DM. Interactions between cancer cells and the endothelium in metastasis. J Pathol. 2000;190:310–329. doi: 10.1002/(SICI)1096-9896(200002)190:3<310::AID-PATH525>3.0.CO;2-P. [DOI] [PubMed] [Google Scholar]
- 14.Nash GF, Turner LF, Scully MF, Kakkar AK. Platelets and cancer. Lancet Oncol. 2002;3:425–430. doi: 10.1016/S1470-2045(02)00789-1. [DOI] [PubMed] [Google Scholar]
- 15.Nierodzik ML, Karpatkin S. Thrombin induces tumor growth, metastasis, and angiogenesis: evidence for a thrombin-regulated dormant tumor phenotype. Cancer Cell. 2006;10:355–362. doi: 10.1016/j.ccr.2006.10.002. [DOI] [PubMed] [Google Scholar]
- 16.Laubli H, Borsig L. Heparins attenuate cancer metastasis: are selectins the link? Cancer Invest. 2009;27:474–481. doi: 10.1080/07357900802647136. [DOI] [PubMed] [Google Scholar]
- 17.Nieswandt B, Hafner M, Echtenacher B, Mannel DN. Lysis of tumor cells by natural killer cells in mice is impeded by platelets. Cancer Res. 1999;59:1295–1300. [PubMed] [Google Scholar]
- 18.Palumbo JS, Talmage KE, Massari JV, et al. Platelets and fibrin(ogen) increase metastatic potential by impeding natural killer cell-mediated elimination of tumor cells. Blood. 2005;105:178–185. doi: 10.1182/blood-2004-06-2272. [DOI] [PubMed] [Google Scholar]
- 19.Borsig L, Wong R, Hynes RO, Varki NM, Varki A. Synergistic effects of L- and P-selectin in facilitating tumor metastasis can involve non-mucin ligands and implicate leukocytes as enhancers of metastasis. Proc Natl Acad Sci USA. 2002;99:2193–2198. doi: 10.1073/pnas.261704098. [DOI] [PMC free article] [PubMed] [Google Scholar]
- 20.Liang S, Sharma A, Peng HH, Robertson G, Dong C. Targeting mutant (V600E) B-Raf in melanoma interrupts immunoediting of leukocyte functions and melanoma extravasation. Cancer Res. 2007;67:5814–5820. doi: 10.1158/0008-5472.CAN-06-4233. [DOI] [PMC free article] [PubMed] [Google Scholar]
- 21.Laubli H, Stevenson JL, Varki A, Varki NM, Borsig L. L-selectin facilitation of metastasis involves temporal induction of fut7-dependent ligands at sites of tumor cell arrest. Cancer Res. 2006;66:1536–1542. doi: 10.1158/0008-5472.CAN-05-3121. [DOI] [PubMed] [Google Scholar]
- 22.Kim S, Takahashi H, Lin WW, et al. Carcinoma-produced factors activate myeloid cells through TLR2 to stimulate metastasis. Nature. 2009;457:102–106. doi: 10.1038/nature07623. [DOI] [PMC free article] [PubMed] [Google Scholar]
- 23.Laubli H, Spanaus KS, Borsig L. Selectin-mediated activation of endothelial cells induces expression of CCL5 and promotes metastasis through recruitment of monocytes. Blood. 2009;114:4583–4591. doi: 10.1182/blood-2008-10-186585. [DOI] [PubMed] [Google Scholar]
- 24.Borsig L, Wong R, Feramisco J, et al. Heparin and cancer revisited: mechanistic connections involving platelets, P-selectin, carcinoma mucins, and tumor metastasis. Proc Natl Acad Sci USA. 2001;98:3352–3357. doi: 10.1073/pnas.061615598. [DOI] [PMC free article] [PubMed] [Google Scholar]
- 25.Stevenson JL, Choi SH, Varki A. Differential metastasis inhibition by clinically relevant levels of heparins–correlation with selectin inhibition, not antithrombotic activity. Clin Cancer Res. 2005;11:7003–7011. doi: 10.1158/1078-0432.CCR-05-1131. [DOI] [PubMed] [Google Scholar]
- 26.Hostettler N, Naggi A, Torri G, et al. P-selectin- and heparanase-dependent antimetastatic activity of non-anticoagulant heparins. FASEB J. 2007;21:3562–3572. doi: 10.1096/fj.07-8450com. [DOI] [PubMed] [Google Scholar]
- 27.McEver RP. Selectins: lectins that initiate cell adhesion under flow. Curr Opin Cell Biol. 2002;14:581–586. doi: 10.1016/S0955-0674(02)00367-8. [DOI] [PubMed] [Google Scholar]
- 28.Auguste P, Fallavollita L, Wang N, et al. The host inflammatory response promotes liver metastasis by increasing tumor cell arrest and extravasation. Am J Pathol. 2007;170:1781–1792. doi: 10.2353/ajpath.2007.060886. [DOI] [PMC free article] [PubMed] [Google Scholar]
- 29.Scamuffa N, Siegfried G, Bontemps Y, et al. Selective inhibition of proprotein convertases represses the metastatic potential of human colorectal tumor cells. J Clin Invest. 2008;118:352–363. doi: 10.1172/JCI32040. [DOI] [PMC free article] [PubMed] [Google Scholar]
- 30.Vidal-Vanaclocha F, Fantuzzi G, Mendoza L, et al. IL-18 regulates IL-1beta-dependent hepatic melanoma metastasis via vascular cell adhesion molecule-1. Proc Natl Acad Sci USA. 2000;97:734–739. doi: 10.1073/pnas.97.2.734. [DOI] [PMC free article] [PubMed] [Google Scholar]
- 31.Brodt P, Fallavollita L, Bresalier RS, et al. Liver endothelial E-selectin mediates carcinoma cell adhesion and promotes liver metastasis. Int J Cancer. 1997;71:612–619. doi: 10.1002/(SICI)1097-0215(19970516)71:4<612::AID-IJC17>3.0.CO;2-D. [DOI] [PubMed] [Google Scholar]
- 32.Biancone L, Araki M, Araki K, Vassalli P, Stamenkovic I. Redirection of tumor metastasis by expression of E-selectin in vivo. J Exp Med. 1996;183:581–587. doi: 10.1084/jem.183.2.581. [DOI] [PMC free article] [PubMed] [Google Scholar]
- 33.Khatib AM, Auguste P, Fallavollita L, et al. Characterization of the host proinflammatory response to tumor cells during the initial stages of liver metastasis. Am J Pathol. 2005;167:749–759. doi: 10.1016/S0002-9440(10)62048-2. [DOI] [PMC free article] [PubMed] [Google Scholar]
- 34.Kaplan RN, Riba RD, Zacharoulis S, et al. VEGFR1-positive haematopoietic bone marrow progenitors initiate the pre-metastatic niche. Nature. 2005;438:820–827. doi: 10.1038/nature04186. [DOI] [PMC free article] [PubMed] [Google Scholar]
- 35.Hiratsuka S, Nakamura K, Iwai S, et al. MMP9 induction by vascular endothelial growth factor receptor-1 is involved in lung-specific metastasis. Cancer Cell. 2002;2:289–300. doi: 10.1016/S1535-6108(02)00153-8. [DOI] [PubMed] [Google Scholar]
- 36.Hiratsuka S, Watanabe A, Aburatani H, Maru Y. Tumour-mediated upregulation of chemoattractants and recruitment of myeloid cells predetermines lung metastasis. Nat Cell Biol. 2006;8:1369–1375. doi: 10.1038/ncb1507. [DOI] [PubMed] [Google Scholar]
- 37.Erler JT, Bennewith KL, Cox TR, et al. Hypoxia-induced lysyl oxidase is a critical mediator of bone marrow cell recruitment to form the premetastatic niche. Cancer Cell. 2009;15:35–44. doi: 10.1016/j.ccr.2008.11.012. [DOI] [PMC free article] [PubMed] [Google Scholar]
- 38.Garcia J, Callewaert N, Borsig L. P-selectin mediates metastatic progression through binding to sulfatides on carcinoma cells. Glycobiology. 2007;17:185–196. doi: 10.1093/glycob/cwl059. [DOI] [PubMed] [Google Scholar]
- 39.Ludwig RJ, Boehme B, Podda M, et al. Endothelial P-selectin as a target of heparin action in experimental melanoma lung metastasis. Cancer Res. 2004;64:2743–2750. doi: 10.1158/0008-5472.CAN-03-1054. [DOI] [PubMed] [Google Scholar]
- 40.Mannori G, Santoro D, Carter L, et al. Inhibition of colon carcinoma cell lung colony formation by a soluble form of E-selectin. Am J Pathol. 1997;151:233–243. [PMC free article] [PubMed] [Google Scholar]
- 41.Khatib AM, Fallavollita L, Wancewicz EV, Monia BP, Brodt P. Inhibition of hepatic endothelial E-selectin expression by C-raf antisense oligonucleotides blocks colorectal carcinoma liver metastasis. Cancer Res. 2002;62:5393–5398. [PubMed] [Google Scholar]
- 42.Laferriere J, Houle F, Taher MM, Valerie K, Huot J. Transendothelial migration of colon carcinoma cells requires expression of E-selectin by endothelial cells and activation of stress-activated protein kinase-2 (SAPK2/p38) in the tumor cells. J Biol Chem. 2001;276:33762–33772. doi: 10.1074/jbc.M008564200. [DOI] [PubMed] [Google Scholar]
- 43.Tremblay PL, Auger FA, Huot J (2006) Regulation of transendothelial migration of colon cancer cells by E-selectin-mediated activation of p38 and ERK MAP kinases. Oncogene [DOI] [PubMed]
- 44.Hanley WD, Burdick MM, Konstantopoulos K, Sackstein R. CD44 on LS174T colon carcinoma cells possesses E-selectin ligand activity. Cancer Res. 2005;65:5812–5817. doi: 10.1158/0008-5472.CAN-04-4557. [DOI] [PubMed] [Google Scholar]
- 45.Burdick MM, McCaffery JM, Kim YS, Bochner BS, Konstantopoulos K. Colon carcinoma cell glycolipids, integrins, and other glycoproteins mediate adhesion to HUVECs under flow. Am J Physiol Cell Physiol. 2003;284:C977–C987. doi: 10.1152/ajpcell.00423.2002. [DOI] [PubMed] [Google Scholar]
- 46.Fukuda MN, Ohyama C, Lowitz K, et al. A peptide mimic of E-selectin ligand inhibits sialyl Lewis X-dependent lung colonization of tumor cells. Cancer Res. 2000;60:450–456. [PubMed] [Google Scholar]
- 47.Camerer E, Qazi AA, Duong DN, et al. Platelets, protease-activated receptors, and fibrinogen in hematogenous metastasis. Blood. 2004;104:397–401. doi: 10.1182/blood-2004-02-0434. [DOI] [PubMed] [Google Scholar]
- 48.Gasic GJ, Tuszynski GP, Gorelik E. Interaction of the hemostatic and immune systems in the metastatic spread of tumor cells. Int Rev Exp Pathol. 1986;29:173–212. [PubMed] [Google Scholar]
- 49.Borsig L. The role of platelet activation in tumor metastasis. Expert Rev Anticancer Ther. 2008;8:1247–1255. doi: 10.1586/14737140.8.8.1247. [DOI] [PubMed] [Google Scholar]
- 50.Ludwig RJ, Alban S, Bistrian R, et al. The ability of different forms of heparins to suppress P-selectin function in vitro correlates to their inhibitory capacity on bloodborne metastasis in vivo. Thromb Haemost. 2006;95:535–540. doi: 10.1160/TH05-07-0515. [DOI] [PubMed] [Google Scholar]
- 51.Grivennikov S, Karin E, Terzic J, et al. IL-6 and Stat3 are required for survival of intestinal epithelial cells and development of colitis-associated cancer. Cancer Cell. 2009;15:103–113. doi: 10.1016/j.ccr.2009.01.001. [DOI] [PMC free article] [PubMed] [Google Scholar]
- 52.Qian B, Deng Y, Im JH, et al. A distinct macrophage population mediates metastatic breast cancer cell extravasation, establishment and growth. PLoS ONE. 2009;4:e6562. doi: 10.1371/journal.pone.0006562. [DOI] [PMC free article] [PubMed] [Google Scholar]
Associated Data
This section collects any data citations, data availability statements, or supplementary materials included in this article.
Supplementary Materials
Below is the link to the electronic supplementary material.
Lung sections of mice subcutaneously injected with 3LL Lewis lung carcinoma cells. Mice were terminated after 24 days and cryosections of lungs were stained with Hematoxilin & Eosin. Representative images of four different mouse specimens are shown. Bar = 100 μm (JPEG 1062 kb)






