Abstract
Texture analysis provides a means to quantify complex changes in microscope images. We previously showed that cytoplasmic poly-adenylated mRNAs form mRNA granules in post-ischemic neurons and that these granules correlated with protein synthesis inhibition and hence cell death. Here we utilized the texture analysis software MaZda to quantify mRNA granules in photomicrographs of the pyramidal cell layer of rat hippocampal region CA3 around 1 hour of reperfusion after 10 min of normothermic global cerebral ischemia. At 1 hour reperfusion, we observed variations in the texture of mRNA granules amongst samples that were readily quantified by texture analysis. Individual sample variation was consistent with the interpretation that animal-to-animal variations in mRNA granules reflected the time-course of mRNA granule formation. We also used texture analysis to quantify the effect of cycloheximide, given either before or after brain ischemia, on mRNA granules. If administered before ischemia, cycloheximide inhibited mRNA granule formation, but if administered after ischemia did not prevent mRNA granulation, indicating mRNA granule formation is dependent on dissociation of polysomes. We conclude that texture analysis is an effective means for quantifying the complex morphological changes induced in neurons by brain ischemia and reperfusion.
Keywords: brain ischemia and reperfusion, cycloheximide, fractal dimension, mRNA granules, texture analysis
INTRODUCTION
Brain ischemia and reperfusion (I/R) occur following stroke or cardiac arrest and resuscitation. Brain neurons are highly susceptible to I/R injury, but the mechanisms leading to cell death are still incompletely understood, and no clinically effective therapies exist to halt brain damage following I/R [9]. It has long been recognized that I/R induces significant morphological changes in neurons. Terms such as “ischemic cell change” or “homogenizing cell change” describe late-stage appearances of dying post-ischemic neurons [26]. Recently it has become apparent that post-ischemic neurons undergo more subtle subcellular morphological changes that can occur within minutes of the onset of reperfusion. These include the formation of ubiquitin protein clusters and protein aggregates [14, 15] and changes in mRNA ribonucleoprotein complexes such as stress granules [20], processing bodies [18], and mRNA granules [18]. Patterns of change in some of these factors strongly correlate with cell survival or death (reviewed in [6, 9]).
Technical limits present an impediment to studying mRNA ribonucleoprotein complexes. For example, stress granules are labile structures whose analysis has so far eluded traditional methods of cell fractionation and biochemical analysis [22, 39]. Further, it has been demonstrated that there is a significant likelihood of obtaining false positive results when applying immuno-affinity methods to isolate ribonucleoprotein complexes from cell culture lysates [31]. Factors generating false positives are expected to be compounded when applying such methods to tissue homogenates obtained from animal models. Because of such technical limitations, microscope assessment figures prominently in mRNA ribonucleoprotein analysis [21]. There is thus a necessity to maximize the information that can be derived from microscopic data, itself often very complex.
Texture analysis (TA) provides an avenue to quantitatively analyze changes in subcellular morphology in microscope images. TA methods derive from the disciplines of artificial vision and machine learning, and they provide a diverse set of computational approaches for quantifying image textures [32]. Application of TA in biomedical research includes identification of brain cancer [16] and non-Hodgkin lymphoma [12] in MRI images, and in the characterization of epileptic seizures [27]. At the microscopic level, TA methods have been used to characterize microtubule structures [43], oocyte cytoplasmic morphology [5], and changes in nuclear appearance during apoptosis [28].
We previously showed that cytoplasmic poly-adenylated (pA) mRNA undergoes a major rearrangement in post-ischemic neurons to form mRNA granules. The presence of mRNA granules correlated precisely with persistent post-ischemic inhibition of protein synthesis [18], and hence cell death [13]. Since mRNA granulation represents a major change to the image texture of the neuronal cytoplasm, we evaluated the utility of TA methods for quantifying this change. Because our goal was methodological, we studied mRNA granulation in CA3 pyramidal neurons. Although these neurons are well known to be resistant to the duration of ischemia used here, we chose these cells because their abundant cytoplasmic area facilitated the TA. Additionally, since we previously showed formation of mRNA granules in all post-ischemic neurons early in reperfusion [18], the study of CA3 would be expected to generalize to other neuron types. In addition to describing our TA methods and work-flow, we applied TA to quantify: (1) the time-course of mRNA granule formation, and (2) the effect of pre- and post-ischemic treatment of cycloheximide (CHX) on mRNA granule formation in reperfused neurons. Our results illustrate the utility of TA for quantifying the morphological complexity that marks the phenotypic changes induced in neurons by I/R.
MATERIALS AND METHODS
Materials
Alexa 488-labeled streptavidin (S32354) was from Invitrogen (Carlsbad, California). Biotinylated goat anti-streptavidin (BA-0500) was from Vector Laboratories (Burlingame, CA). HuR (sc-5261) antiserum was purchased from Santa Cruz Biotechnology, Inc. (Santa Cruz, CA). A 5’-biotinylated 50-mer oligo-dT probe was made by Integrated DNA Technologies, Inc. (Coralville, IA). Cycloheximide was purchased from Sigma (St. Lois, MO). All other chemicals were reagent grade.
Global Brain Ischemia and Reperfusion
All animal experiments were approved by the Wayne State University Institutional Animal and Care Use Committee and were conducted following the Guide for the Care and Use of Laboratory Animals (National Research Council, revised 1996). All efforts were made to reduce animal suffering and minimize the total number of animals used. Global forebrain ischemia was induced in male Long Evans rats (275–300 g) for 10 min using the bilateral carotid artery (two-vessel) occlusion and hypovolemic hypotension model of Smith et al. (1984) [38], as we have previously described [18, 36]. Rats were maintained normothermic during both the entire ischemia and reperfusion periods. Experimental groups were: sham-operated, nonischemic controls (NIC; n = 4), 10 min ischemia followed by 45 min (45mR; n = 5), 60 min (1hR; n = 7), or 75 min (75mR; n = 6) reperfusion. Additional rats were administered cycloheximide (1.5 mg/kg I.P.) either 15 min before (C-pre; n = 6) or 15 min after (C-post; n = 5) the 10 min ischemia period. Both the C-pre and C-post groups were reperfused for 1 hr. Identical groups were repeated using saline vehicle administration for the pretreatment (v-pre; n = 5) and post treatment (v-post; n = 5) groups. The CHX dose was chosen because it had been shown in previous studies to be neuroprotective in global ischemia models when given prior to ischemia [33]. Animals were perfusion fixed as previously described [20].
Tissue Staining
Poly-adenylated (pA) mRNAs and the mRNA-binding protein HuR were detected by sequential fluorescent in situ histochemistry using a 50-mer poly-T probe followed by immunofluorescence histochemistry exactly as previously described [18]. This double labeling protocol was used because: (1) prominent HuR nuclear staining allowed efficient segmentation of acquired photomicrographs (explained below) and (2) it allowed comparison of the staining patterns for both pA mRNAs and HuR via TA.
Slice Sampling and Image Acquisition
Since mRNA granules form in the cytoplasm, we sought to maximize cytoplasmic area for application of the TA methods in the present study. CA3 pyramidal neurons have the highest ratio of cytoplasmic area to total cell area of all the cell types in the hippocampus. While it is well-known that CA3 is resistant to the durations of ischemia used here, it was not the purpose of the present work to study cell death mechanisms but to optimize our ability to validate the TA methods. Therefore, all photomicrographs were collected at the lateral-most bend of CA3 in the dorsal hippocampus in coronal slices taken at −3.0 mm posterior to Bregma. The same microscope field for both the left and right CA3 were photographed giving two images per animal. Bilateral texture feature vectors (see below) were averaged and treated as a single sample for all analyses described below. Each image contained, on average, 24.1 ± 3.8 cells. For the CA3 neurons, we calculated the ratio of total cytoplasmic area to total cell area as 73.6% ± 5.1%, and the ratio of total nuclear area to total cell area as 23.4% ± 5.1%.
Photomicrographs were collected using an ApoTome-equipped microscope as previously described [20]. Z-stacks (z = 10) of optically-sectioned tissue slices were acquired under 63X oil immersion lens (1388 x 1040 w x h; pixel spatial dimensions; x = 0.1 micron, y = 0.1 micron, and z = 0.35 micron). Eight-bit maximum intensity orthographic projections were constructed in NIH ImageJ [1] from the 16-bit acquired z-stacks and used as input images for the TA analysis described below. Orthographic projections were used because they provided a denser staining pattern than single z-slices [7, 20], and were thus more representative of the distribution and density of the mRNA granules in the cell cytoplasm.
An overview of the entire workflow for our texture analysis is illustrated in Figure 1A and applies to the remainder of the methods section.
Figure 1.
(A) Texture analysis workflow. (B) Orthographic projection of NIC CA3 double-labeled for pA mRNA (green) and HuR (red). (C) Segmentation of HuR channel in EDISON. (D) Final ROI mask constructed in Photoshop: cytoplasm, white; nuclei, grey; background, black. (E) Application of cytoplasmic mask (red) to original image. Scale bar in E applies to images B–E. Images in B–E are 1/4th crops of original images.
Image Segmentation for TA
Segmentation involved isolating image areas into regions of interest (ROIs). For each photomicrograph, two ROIs were generated, one covering the cytoplasms of all cells in the image, the other covering all cell nuclei in the image (Figure 1B–1E).
As seen in Figure 1B, the dominance of HuR nuclear staining provided a target for segmenting nuclei, after which background could be readily segmented, leaving the cell cytoplasm as the remainder. Initial segmentation of HuR staining was carried out in the program EDISON ver. 1.1 (Edge Detection and Image Segmentation) [4]. EDISON parameters were varied as necessary to achieve adequate initial segmentation (Figure 1C). The parameters used were: “spatial bandwidth” range 5–10, “color bandwidth” range 5–15, “minimum region size” = 50, and “Speed-up” was set to “High” with a quality setting of 10. Images exported from EDISON were taken into Adobe Photoshop ver. 5.5 (Adobe Systems, San Jose, CA) to generate 8-bit masking files (Figure 1D). These mask images were imported into MaZda and used to generate the total cytoplasmic and total nuclear ROIs which were then applied to the pA and HuR channels of the original orthographic projections. Figure 1E shows an example of a total cytoplasmic ROI (red region) applied to the pA channel for a NIC sample.
Texture Analysis
TA was performed using MaZda ver. 4.6 [41], a freely-available TA software developed at the Institute of Electronics, Technical University of Lodz, Poland. MaZda provides the necessary features for a complete analysis of image textures. Our TA workflow path was (Figure 1A): (1) calculate texture feature vectors, (2) perform feature selection, (3) perform feature projection, and (4) express the results.
Texture Feature Vectors
Texture features are numerical values that describe the characteristics of an image texture. Many methods exist for calculating texture features. MaZda computes six of these (briefly described in Table 1): (1) first order histogram analysis [42], (2) absolute gradient method [25], (3) run-length matrix [11], (4) co-occurrence matrix [10], (5) an autoregressive model [17], and (6) wavelet analysis [29]. For each ROI of each image, all six TA methods were run at 8-bit. The number of texture features calculated per method is listed in Table 1. A total of 155 texture feature parameters were calculated for each ROI in each image, thereby describing each ROI texture as a vector in a 155-dimensional feature space. For the co-occurrence matrix method, only distances of 1 and 2 were calculated; pilot runs indicated that higher values did not add to the ability to distinguish texture features amongst groups.
Table 1.
Brief description of texture analysis (TA) methods and number of texture features contributed by each. Total number of texture features computed in Mazda = 155.
| TA method | Brief Description | # features |
|---|---|---|
| histogram analysis | Computes statistical features of first-order histogram | 9 |
| absolute gradient method | Computes statistics of the gradient magnitude map | 5 |
| run-length matrix | Computes pixel runs of a given intensity along specified vectors | 20 |
| co-occurrence matrix | Computes statistics of change in pixel intensities a given distance and direction from a central pixel | 88 |
| autoregressive model | Computes intensity deviation of a central pixel from a linear weighted average of surrounding pixels | 5 |
| wavelet analysis | Pixel intensity changes transformed into frequencies; determines frequency components of texture | 28 |
| fractal dimension | Deviation from the Euclidean dimension; a measure of texture roughness or complexity | 1 |
MaZda provides the option to normalize the gray scale range of each input image to eliminate the effects of global image characteristics such as overall brightness, contrast or illumination differentials. Images were therefore normalized by the [μ-3σ, μ+3σ] method, where μ is the mean grey level value and σ the standard deviation [3]. This method has been shown to be the most effective form of normalization prior to TA [3].
The 155 texture features calculated were independent of the both the shape and the total area of the ROIs. Pilot runs established that the ROIs covering total cell cytoplasm or total nuclei equaled the average of ROIs drawn for individual cell cytoplasm and nuclei (data not shown). Thus, the 155 texture features calculated per ROI per image were, effectively, normalized averages for all of the cells in each image.
Reduction of the Texture Feature Space
Given the variability of the discriminative power of the many texture features, feature reduction is a necessary step in TA [19]. Feature reduction is performed in two sequential steps: feature selection followed by feature projection.
Feature Selection
Feature selection uses statistical tests to determine the optimal set of features for distinguishing known groups. Since the texture features are selected on the basis of groups known beforehand, this constitutes a “supervised” form of feature selection [41]. The feature selection test we used was the calculation of the Fischer coefficient (F), a ratio of between-group variance to within-group variance [37]. The larger the value of F for a texture feature, the better its ability to discriminate between groups. F values for texture features were calculated in MaZda. The 10 features with the highest F values were then carried forward for processing by feature projection.
Feature Projection
Feature projection was performed by means of principle component analysis (PCA) as implemented within the MaZda software [35]. PCA transforms a larger number of correlated variables (10 in the present case) into a smaller number of linearly independent variables called principle components [24]. Principle components are calculated such that the first principle component accounts for as much variability as possible amongst the input variables. Subsequent principle components account for residual variability until all variability is taken into account. PCA can be thought of as a projection of the higher dimensional data space into a lower dimensional data space that preserves the data relationships of the higher dimensional space. Principle components were averaged and compared amongst groups using two-tailed t-tests or ANOVA as appropriate.
Estimation of the fractal dimension (DF)
DF was calculated for NIC and 1hR groups to compare with the TA methods described above. DF of the cell cytoplasm was estimated using the shifting differential box counting (SDBC) method [2] as implemented in the ImageJ plug-in Fractal Count For Maps 1.36. For this plug-in, the “Include sub-graph” option was enabled, and the number of translations was set to 15. The cytoplasm of five different cells per image were sampled with square ROIs (40x40 pixels), and averaged to give the DF of the cell cytoplasm for that sample. Mean DF for the NIC and 1hR groups were compared by two-tailed t tests.
RESULTS
mRNA granules at 1hr reperfusion
Figure 2A is the NIC pattern showing an apparently homogeneous distribution of mRNA in the cytoplasm (pA, green; HuR, red). All 1hR samples showed mRNA granulation which was paralleled by HuR granulation, as expected from our previous work [18]. However, careful inspection of the cytoplasmic staining revealed animal-to-animal variations in the mRNA cytoplasmic staining (Figure 2). We observed a differential granulation of the cytoplasmic mRNAs ranging from smaller less distinct particles to larger more distinct and intense particles. Figures 2B–2D are individual 1hR samples arranged to illustrate the range of variation. Details of the cytoplasmic texture of pA and HuR staining are shown in the accompanying blow-ups. Surface plots of the blow-up images, where pixel intensity was plotted as height (Figure 2E), reinforced the impression of differences in the intensity of mRNA granulation. This variation was quantifiable in terms of DF which decreased as the mRNA granules intensified.
Figure 2.
Range of mRNA granule variation at 1hR. (A) – (D) pA (green) and HuR (red) double-labeling merged images. Areas in white boxes are shown in blow-ups of individual pA and HuR channels to the right of each image. Scale bars in D apply to images A–D. Images in AD are 1/3rd crops of original images. (E) Surface plots of blow-up images in A–D. The z-axis is pixel intensity. The value adjacent to each surface plot is the fractal dimension, DF, of that area as estimated by the SDBC method. Images are 1/3rd crops of original images.
These samples encompassed the range of variation in mRNA granulation we observed at the 1hR time point. No single pattern of cytoplasmic mRNA granulation occurred in the majority of 1hR samples. Therefore, the concept of a “representative sample” was not helpful with this dataset. We sought to find a means to quantify the degree mRNA granulation while preserving an explicit representation of the animal-to-animal variation.
It is important to note, however, that in a given animal, the degree of mRNA granulation was similar from cell to cell as can be seen in the individual samples in Figure 2 (and Figures 4 and 5 as well). This observation is important for justifying our masking method that treated all masked cell cytoplasm in a given image as equivalent (Figure 1E).
Figure 4.
Texture analysis of 45mR, 1hR, and 75mR groups. (A) PCA scatter plot of MEF1 and MEF2 for the texture analysis of 45mR, 1hR, and 75mR groups. Small case letters on plot correspond to the respective samples shown in D. The remaining samples are indicated by 1 = 45mR, 2 = 1hR, and 3 = 75mR. The Fisher coefficient for the PCA analysis is in the upper right of the plot. Lines were drawn connecting the outermost points for each experimental group and then filled in to generate areas showing the clustering of each of the groups as indicated. (B) Mean (± standard deviation) of MEF1 for the 45mR, 1hR and 75mR groups. ANOVA p = 0.00014, ** Tukey HSP post hoc p < 0.01 compared to 75mR group. (C) Mean (± standard deviation) of MEF2 for the 45mR, 1hR and 75mR groups. ANOVA p = 0.015, ** Tukey HSP post hoc p < 0.05 for 45mR compared to 1hR group. (D) pA staining of individual samples representing the minimum, middle, and maximum vales of MEF1 for each group. The small case letters in each image correspond to the points on the scatter plot in A. Each image is a 1/3rd crop of the original image. Scale bar in image i applies to all images.
Figure 5.
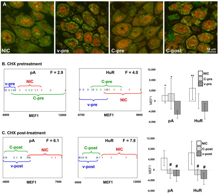
Effect of cycloheximide (CHX) on mRNA granules at 1hr brain reperfusion. (A) Merged images of pA (green) and HuR (red) double-labeling of individual samples as indicated. Samples are non-ischemic, sham-operated control (NIC), vehicle pretreated 1hR (v-pre), CHX pretreated 1 hr reperfused (C-pre), and CHX post-treatment 1 hr reperfused (C-post). All images are 1/3rd crops of original images. Scale bar applies to all images. (B) CHX pretreated TA: PCA scatter plots for pA cytoplasmic (left) and HuR cytoplasmic (middle) textures in experimental groups as indicated. Respective Fisher coefficients in upper right of plots. Right-most graph is average (± standard deviation) of MEF1 for groups as indicated in legend. pA ANOVA p = 0.017, * Tukey HSD post hoc p < 0.05 compared to v-pre group. HuR ANOVA p = 0.007, ** Tukey post hoc p < 0.01 for NIC vs. v-pre group. (C) CHX post-treatment TA: PCA scatter plots for pA cytoplasmic (left) and HuR cytoplasmic (middle) textures in experimental groups as indicated. Vehicle post-treated 1hR (v-post). Respective Fisher coefficients in upper right of plots. Right-most graph is average (± standard deviation) of MEF1 for groups as indicated in legend. pA ANOVA p = 0.023; HuR ANOVA p = 0.0009; # Tukey post hoc p < 0.01 compared to the NIC group.
TA of Cytoplasmic pA staining in NIC vs. 1hR Samples
We performed TA on cytoplasmic pA staining for the NIC and 1hR groups. The 155-parameter feature spaces for all NIC and 1hR samples were computed, followed by calculation of the Fisher coefficient for each feature. The 10 features with highest Fisher coefficients are listed in Table 2. With NIC and 1hR as input groups, the top 10 features derived from the histogram and co-occurrence matrix TA methods.
Table 2.
Top 10 texture features selected by Fisher coefficient, F, to distinguish respective input groups. Experimental group abbreviations as used in the text. For a detailed explanation of the texture features see [41].
| Input Groups | Feature | F | TA Method |
|---|---|---|---|
| NIC | Skewness | 22.20 | Histogram |
| 1hR | Perc.99% | 20.25 | Histogram |
| S(2,-2)Entropy | 12.82 | Co-occurrence matrix | |
| S(2,2)Entropy | 12.66 | Co-occurrence matrix | |
| S(2,0)Entropy | 11.17 | Co-occurrence matrix | |
| S(2,2)AngScMom | 11.03 | Co-occurrence matrix | |
| Variance | 9.78 | Histogram | |
| S(2,-2)AngScMom | 9.68 | Co-occurrence matrix | |
| S(0,2)Entropy | 9.30 | Co-occurrence matrix | |
| S(2,0)AngScMom | 7.75 | Co-occurrence matrix | |
|
| |||
| 45mR | S(0,1)DifEntrp | 2.90 | Co-occurrence matrix |
| 1hR | S(1,0)DifEntrp | 2.77 | Co-occurrence matrix |
| 75mR | Vertl_ShrtREmp | 2.26 | Run length matrix |
| Horzl_ShrtREmp | 2.19 | Run length matrix | |
| 45dgr_ShrtREmp | 2.08 | Run length matrix | |
| Vertl_Fraction | 2.06 | Run length matrix | |
| Horzl_Fraction | 1.97 | Run length matrix | |
| 45dgr_Fraction | 1.95 | Run length matrix | |
| 135dr_ShrtREmp | 1.94 | Run length matrix | |
| 135dr_Fraction | 1.90 | Run length matrix | |
|
| |||
| NIC | Perc.99% | 6.84 | Histogram |
| C-pre 1hR | Variance | 6.19 | Histogram |
| v-pre 1hR | WavEnHH_s-3 | 4.86 | Wavelet analysis |
| Teta1 | 4.41 | Autoregressive | |
| Teta2 | 3.92 | Autoregressive | |
| S(2,0)Entropy | 3.70 | Co-occurrence matrix | |
| S(2,-2)Entropy | 3.66 | Co-occurrence matrix | |
| S(2,2)Entropy | 3.52 | Co-occurrence matrix | |
| GrSkewness | 3.19 | Absolute gradient | |
| WavEnHH_s-1 | 3.18 | Wavelet analysis | |
|
| |||
| NIC | Horzl_GLevNonU | 6.11 | Run length matrix |
| C-post 1hR | Vertl_GLevNonU | 6.10 | Run length matrix |
| v-post 1hR | 135dr_GLevNonU | 6.03 | Run length matrix |
| 45dgr_GLevNonU | 6.01 | Run length matrix | |
| S(2,-2)Entropy | 5.99 | Co-occurrence matrix | |
| S(2,2)Entropy | 5.78 | Co-occurrence matrix | |
| Teta1 | 5.25 | Autoregressive | |
| WavEnHH_s-1 | 4.79 | Wavelet analysis | |
| Teta2 | 4.55 | Autoregressive | |
| S(2,0)Entropy | 4.51 | Co-occurrence matrix | |
The 10-feature set was subjected to data projection using PCA which reduced it to a 1-dimensional parameter: “most expressive factor 1” (MEF1) [40]. Figure 3A scatter plots MEF1, which clearly demarcated the NIC from the 1hR samples. The Fisher coefficient calculated for MEF1 was 9.8. The values of MEF1 for the four samples shown in Figure 1 are indicated on the PCA scatter plot of Figure 3A. MEF1 correlated with increasingly distinct mRNA granulation from left to right in the plot of Figure 3A. Importantly, the data reduction from 155 features to 1 retained the intrinsic variability of the 1hR samples, reflected in the range of MEF1 occupied by the 1hR group. When averaged (Figure 3B), MEF1 for NIC and 1hR groups were −231 ± 69 and 165 ± 169, respectively (mean ± standard deviation). These cleared at p = 0.0063 by a two-tailed Student’s t-test.
Figure 3.
Texture analysis of NIC and 1hR groups. (A) PCA scatter plot of the projection variable MEF1 for NIC and 1hR. Number in upper right is the Fisher coefficient (F) for MEF1. The positions on the PCA plot of the corresponding samples shown in Figure 1 are indicated by the labels 1A, 1B, 1C, and 1D. (B) MEF1 (mean ± standard deviation) for NIC vs. 1hR (* two-tailed t-test p = 0.0063). (C) Fractal dimension (DF) (mean ± standard deviation) for NIC vs. 1hR (* two-tailed t-test p = 0.0391). (D) DF vs. MEF1 (Pearson’s correlation coefficient, R = −0.77; R2 = 0.593; p < 0.05) (E) PCA scatter plot of pA nuclear texture comparing NIC and 1hR groups. (F) PCA scatter plot of HuR cytoplasmic texture comparing NIC and 1hR groups. (G) PCA scatter plot of HuR nuclear texture comparing NIC and 1hR groups. For plots in E–G, the Fisher coefficient for the respective MEF1 is shown in upper right of plot.
We also estimated the DF of pA cytoplasmic staining by the SDBC method (Figure 4C). For NICs, DF = 2.671 ± 0.015, and for 1hR DF = 2.624 ± 0.042 (mean ± standard deviation; two-tailed t-test p = 0.039). There was a statistically significant correlation between DF and MEF1 (Figure 3D: correlation coefficient = −0.77; p < 0.05). The negative correlation indicated that decreasing DF correlated to increasing MEF1, both of which corresponded to increased mRNA granulation, as seen with the individual DF listed on the sample images in Figure 2E.
Analysis of HuR Cytoplasmic and pA and HuR Nuclear Textures between NIC and 1hrR Samples
The top 10 texture features for the NIC vs. 1hR pA cytoplasmic TA (listed in Table 2) were also analyzed from the 155-feature spaces of HuR cytoplasmic, HuR nuclear, and pA nuclear staining (Figure 3E–3G). For each of these, PCA again reduced the 10-feature spaces to a 1-dimensional MEF1. For HuR cytoplasmic, HuR nuclear, and pA nuclear staining, the Fisher coefficients for the respective MEF1s were: 6.9, 0.5, and 0.0. The Fisher coefficient for MEF1 for the HuR cytoplasmic staining (6.9) was less than that for pA cytoplasmic staining (9.8) and is reflected in the overlap of one 1hR sample in the NIC cluster, evident in the PCA scatter plot in Figure 3F. For pA and HuR nuclear staining, very low Fisher coefficients for the respective MEF1s (0.0 and 0.5) indicated low discrimination between NIC and 1hR groups which completely overlapped in the PCA scatter plots (Figures 3E and 3G). The inability to discriminate nuclear staining between NIC and 1hR can be interpreted to indicate that nuclear staining pattern was unchanged across the groups, as is evident from visual inspection.
Time Course of pA Cytoplasmic Staining
We sought to gain additional insight into the variability of the degree of mRNA granulation in the 1hR group. One plausible explanation for this variability is that it reflects animal-to-animal variation in the time-course of mRNA granule formation after I/R. If true, we would expect a similar degree of variation at slightly earlier and later time points, but such that the mean variation shifts towards a less granulated cytoplasm earlier and towards a more granulated cytoplasm later. To test this possibility, TA was performed on 45mR and 75mR groups and compared to the 1hR group.
The result of Fisher coefficient selection of the 45mR, 1hR and 75mR groups is listed in Table 2, where features mainly from the run length matrix method were optimal for distinguishing amongst these three visually similar reperfusion groups. PCA resulted in a 2-dimensional principle component space of MEF1 and MEF2 with a Fisher coefficient of 5.8. The PCA scatter plot (Figure 4A) showed relatively distinct clusters for the 45mR, 1hR, and 75mR groups that spanned MEF1 from left to right. Means of MEF1 were −4.2 ± 2.6, −2.3 ± 3.3, and 6.1 ± 3.4 for the 45mR, 1hR, and 75mR groups, respectively (Figure 4B). For MEF2, the averages were 2.5 ± 2.8, −2.2 ± 2.6 and 0.5 ± 1.9, respectively (Figure 4C). ANOVA of MEF1 cleared at p = 0.00014, and MEF2 cleared at p = 0.015. Tukey HSD post hoc of MEF1 showed that p < 0.01 for the 45mR and 1hR groups compared to the 75mR group. For MEF2, Tukey HSD gave p < 0.05 only between the 45mR and 1hR groups.
Figure 4D shows the individual samples corresponding to the minimum, middle and maximum values of MEF1 for each reperfusion group. The small case letters designating each image are shown on the scatter plot in Figure 4A. A direct interpretation of MEF1 and MEF2 is some steps abstracted from the granulation of cytoplasmic pA mRNAs because of the intervening computations. On the other hand, the computations directly link the images to the results shown in Figures 4A–C. Visual inspection in the absence of the TA results might qualitatively discern that the samples become more granulated from the 45mR group to the 75mR group, but within-group variation prevented an unambiguous interpretation in this regard.
TA of the 45mR, 1hR, and 75mR groups clearly indicated the existence of a quantitative continuum, the parameter MEF1, across which the groups were progressively distributed. While MEF1 derives from the differing sample textures, the samples textures derive from the underlying physical processes responsible for generating the visible textures. The most obvious interpretation of the continuum provided by MEF1 is that it is the textural correlate of time. In this interpretation, the variations in MEF1 within groups, and the progressive cluster of the groups from left to right in MEF1 leads to the conclusion that each reperfusion group represents ranges of variation of individual samples that are progressing to differing extents along the same time course of mRNA granulation.
The extraction of a second principle component, MEF2, indicated the operation of a second factor distinguishing the 45mR and 1hR groups. However, neither a textural or physical interpretation of MEF2 is obvious to us.
Effect of cycloheximide on mRNA granule formation
pA and HuR cytoplasmic staining were assessed in rats either pretreated for 15 min with CHX, or post-treated with CHX at 15 min of reperfusion. Both the pretreated and post-treated groups were reperfused for 1 hr. Of the six animals pretreated with CHX, only one displayed obvious mRNA granulation. However, in pA/HuR merged images, the C-pre samples lacking mRNA granules were not identical to the NIC group (compare Figure 5A NIC to C-pre). Following CHX post-treatment, four of the five animals displayed mRNA granules, but as with the groups described above, inter-animal variability made it difficult to discern by eye if CHX post-treated samples were different from vehicle-treated 1hR samples. Therefore, we used TA to quantify the effect of pre- and post-treatment of CHX on the cytoplasmic pA and HuR textures using TA.
The 155-feature vectors were calculated for pA and HuR cytoplasmic staining for all CHX-treated and their respective vehicle-treated samples. Feature selection was performed separately for: (1) NIC, C-pre, v-pre, and (2) NIC, C-post, v-post. This scheme allowed comparison of each treatment protocol against sham-operated controls. The results of these feature selections are shown in Table 2. For both 10-feature sets, PCA resulted in one dimensional MEF1s for both pA and HuR cytoplasmic staining. We note that a separate TA analysis of the untreated 1hR, and the vehicle pretreated and vehicle post-treated 1hR groups showed these to be indistinguishable (data not shown).
The results of TA for CHX-pretreatment are shown in Figure 5B. For pA cytoplasmic staining, the NIC group is subsumed completely in the C-pre group in the PCA scatter plot. The single C-pre sample that showed mRNA granulation fell within the cluster of v-pre samples (Figure 5B, left plot). When MEF1 for pA cytoplasmic staining were averaged (Figure 5B, right graph), the NIC and C-pre groups were not statistically different, and both were different from the v-pre group (ANOVA p = 0.017, Tukey HSD p > 0.01). However, for HuR cytoplasmic staining, the C-pre overlapped significantly with both the NIC and v-pre groups. Comparing mean MEF1s for HuR cytoplasmic staining gave only a significant difference for the NIC and v-pre groups (ANOVA p = 0.0065, Tukey HSD p < 0.01). Therefore, in accordance with the visual impression, CHX pretreatment caused pA staining to have a cytoplasmic texture indistinguishable from NICs.
For CHX administered after ischemia, the cytoplasmic pA staining of the C-post group clustered amongst the v-post group. Again, the one sample that did not show mRNA granules overlapped with the NIC group (Figure 5C, left plot). The HuR result was similar to pA: the C-post samples were dispersed amongst the v-post samples. For both pA and HuR, mean MEF1 (Figure 5C, right graph) of the NIC group were statistically different from the C-post and v-post groups (ANOVA p = 0.0023 and 0.001, respectively with Tukey post hoc p < 0.01 for all differences).
We conclude that CHX pretreatment inhibited pA mRNA granules but affected HuR in some fashion to make it different from NICs. CHX post-treatment did not prevent mRNA granule formation, and the pA and HuR cytoplasmic textures were indistinguishable between CHX post-treated animals and vehicle-treated 1hR samples.
DISCUSSION
We applied TA to quantify the complex morphological changes of pA mRNAs and the mRNA-binding protein HuR in the cytoplasm of CA3 neurons following global brain I/R. TA allowed us to distinguish between experimental groups in a statistically robust fashion, but also preserved information about the variability of individual samples. Application of TA methods revealed: (1) variations of individual reperfused samples can be interpreted as variations in the time course of mRNA granule formation, and (2) CHX pretreatment, but not post-treatment, inhibited mRNA granulation. To our knowledge, ours is the first demonstration that CHX has a direct impact on the formation of mRNA granules in reperfused neurons. The differential effect between pre- and post-CHX treatment we observed here has implications for the mechanism by which mRNA granules form.
The present work focused exclusively on the ischemia-resistant CA3 population. However, we previously documented that mRNA granulation is a general phenomenon occurring in all post-ischemic neurons [18]. The presence of the mRNA granules correlated precisely with inhibition of protein synthesis in post-ischemic neurons [18], which persisted in selectively vulnerable CA1 neurons, strongly correlating with their death [13]. It was our circumscribed purpose here to validate the TA methods. With successful validation of the TA methods the opportunity is open to apply these to other brain regions over extended time-frames in future studies.
Assessment of the TA Methods
The present work illustrates how I/R induce complex subcellular morphological changes in neurons very early in reperfusion. To begin to understand the significance of these changes, means to precisely characterize them are required. To this end we applied TA to study mRNA granules in post-ischemic neurons. TA methods allowed an organized extraction of information from the microscope images in a way that could not be accomplished by qualitative analysis alone. The methods utilized here are completely general and applicable to any microscopic imagery characterized by texture changes. All of the software used here, except Adobe Photoshop, is freely available on the internet. Therefore, the main barrier of entry to using TA is appreciating its applicability to microscopic analysis.
Because no one method is suitable for characterizing all possible textures, there are diverse TA methods [42]. The TA methods employed here (Table 1) are complimentary in the types of texture features each detects and quantifies. These methods are conveniently executed simultaneously within the MaZda software such that all six TA methods, effectively, become pooled into a single, more general, TA method. A strength of pooling the most discriminating texture features from each TA method is to generate a composite texture space that is highly robust in distinguishing pre-known groups.
For the four separate texture analyses performed here, each resulted in a different 10-feature set following Fisher selection (Table 2). This is not a surprising result. F is a measure of within- and between-group variance, so the calculated F values will be completely dependent on the input groups. For example, the NIC and 1hR groups compare a smooth cytoplasmic texture to a granulated one (Figures 2 and 3). The three reperfusion groups (Figure 4) compare different degrees of granulated cytoplasm. Thus, the initial 155-feature vector provides a space that will reduce (via feature selection) to those features best suited to distinguish the input groups. It is therefore important to the success of the TA that the input groups be comparable on some well-defined basis.
One drawback of the TA approached used here is that it is not intuitively obvious what the 10-feature set or the MEFs represent. This concern speaks to the link between the visible texture and the underlying physical processes. TA is not a substitute for a mechanistic understanding of the underlying physical processes. However, the input textures themselves derive precisely from the underlying physical processes. Therefore, in spite of their non-intuitive nature, the reduced parameters obtained from TA must correlate directly to the underlying processes. Thus, patterns of change detected by TA can guide the development of physical models.
Limits of the Fractal Dimension, DF
Since the final TA results are several steps removed from the imagery, we also investigated the fractal dimension. DF is a generalization of the well-known Euclidean dimension to non-integer values, and has a relatively direct interpretation. A two-dimensional Euclidean plane is perfectly featureless. As the DF of an area increases over 2, this corresponds to increasing complexity of detail [42].
The DF did distinguish between NIC and 1hR groups (Figure 3C); that is, it displayed specificity. However, we did not expect the DF of the NIC group to be greater than that of the 1hR group. The pA cytoplasm of the NIC appears relatively smooth and featureless to the naked eye, whereas the reperfused cytoplasm is clearly granular in appearance. The resolution to this apparent discrepancy is visible in the surface plots of Figure 2E. There, the NIC pA cytoplasm is in fact very rough in terms of the local variations of pixel intensity, producing a “shag carpet” appearance in the surface plot. On the other hand, the reperfused groups produce “spikes” in the surface plots. These “spikes” constitute repeating areas which lowered complexity compared to the seemingly random intensity variations of the NIC samples. The NIC pattern is therefore more complex than the reperfused and hence has a higher DF. Thus, considering the DF was informative for qualifying the interpretation of the imagery.
However, the DF turned out to be a less sensitive measure of the cytoplasmic texture compared to MEF1. Even though PCA and DF correlated reasonably well (Figure 3D), PCA resulted in a wider dynamic range than the DF. The range of MEF1 was 171% of the NIC mean, whereas the DF range was only 1.8% of the NIC mean. Additionally, the PCA result cleared statistically more robustly than the DF (Figures 3B and 3C). Therefore, in spite of the intuitive appeal of the DF, we conclude that TA via the MaZda software is superior to the DF for quantifying the changes in cytoplasmic textures. This is not surprising as MEF1 derived from 10 texture features, whereas DF is a single number corresponding to only one texture feature, the “complexity of detail”.
Sample Variations
An important aspect of the present study was our explicit consideration of individual sample variation. It is clear from the images presented that the mRNA granulation process shows a continuous variation in the distinctness and intensity of the mRNA granules. At one extreme, smaller, less distinct particles were visible in a relatively homogeneous distribution throughout the cytoplasm (e.g. Figure 2B). At the other extreme the mRNA granules were larger, less numerous, and occupied distinct areas of cytoplasm with adjacent cytoplasm devoid of mRNA staining (e.g. Figure 2D). We attempted to measure particle parameters directly (e.g. size, intensity, etc), but this proved ineffective because what constitutes a “particle” becomes ambiguous with less granulated samples, and the NIC does not contain granules, leading to ambiguity in what constitutes a baseline. The TA methods used here did not suffer these limitations. Therefore, while they provide indirect measures via texture features, it is reasonable to presume that the TA methods capture numerical correlates of the identifiable characteristics of the mRNA granules.
This range of variation in the form of the mRNA granules suggests a physical interpretation of this imagery. It is well-established that polysomes dissociate essentially with the onset of reperfusion [7, 13]. Electron micrographs show a relatively homogeneous distribution of polysomes in the cell cytoplasm of non-ischemic controls, and of dissociated ribosomes early in reperfusion [23]. Polysome dissociation not only produces free ribosomal subunits, but also liberates unbound mRNA molecules. Initially, and like the dissociated ribosomal subunits, unbound mRNA will be relatively homogenously distributed in the cytoplasm. Thus one would expect an initial clustering of numerous smaller particles that are uniformly distributed in the cytoplasm. The larger the mRNA granules get, there appear to be less of them. This impression is strongest in the 3D height plot in Figure 3E. From these observations, one can infer that the smaller particles coalesce into the larger particles. If this physical interpretation is correct, then clearly the particle growth would be continuous in time.
By comparing the 45mR and 75mR points to 1hR, we were able to show that the 45mR, 1hR, and 75mR groups laid along a continuum with respect to the principle component MEF1 (Figure 4B). This observation is consistent with the idea that mRNA granule formation is a time-continuous process. It is also consistent with the interpretation that the degree of mRNA granulation in an individual animal reflects where that animal lay on the time course of mRNA granule formation. Any number of experimental factors could account for such variation from animal to animal: slight variations in blood pressure or temperature during the ischemic period, variation in animal vascular anatomy affecting the efficiency of the ischemia, etc. In spite of within-group variability, the TA methods were robust enough to register statistically significant differences between the closely related reperfusion groups, differences that were not detectable with any certainty by the naked eye.
Clearly additional work will be required to ascertain the detailed molecular biology of how mRNA granules form. The TA methods described here provide a quantitative handle on this process as capture by microscopic images and can serve to guide future molecular studies.
Effect of CHX on mRNA Granule Formation
CHX is a well-known protein synthesis inhibitor. That CHX pretreatment, but not post-treatment, inhibited the formation of mRNA granules is a novel result that result speaks to the mechanism of mRNA granule formation.
With regard to mRNA granule formation, a number of lines of evidence support that the following causal sequence occurs during the first hour of reperfusion in neurons (reviewed in detail in [7]):
In the context of this sequence, one must recall that CHX is glutarimide antibiotic that prevents release of the deacylated tRNA from the elongating ribosome, halting elongation and preventing polysomes disassembly [34]. Therefore, one would expect that CHX pretreatment would prevent polysome dissaggregation. However, if given after ~ 15 min of reperfusion, when eIF2α(P) is maximal [36] and polysomes have already dissociated (reviewed in [7, 13]), then CHX would be expected to have no effect. Indeed this was what we observed in the present study: CHX pretreatment prevented mRNA granulation, and CHX post-treatment had no effect.
The CHX results support the above model and indicate that mRNA granule formation depends of polysome dissociation and consequent freeing of polysome-bound mRNAs. The increase in unbound mRNA molecules provides a mass action effect, so-called mRNA flux [21] that serves as a driving force for the formation of ribonucleoprotein complexes such as the mRNA granules.
We briefly note that CHX has a controversial history as a neuroprotective agent following both focal and global brain I/R [8, 30]. It was not our intention here to assess the putative neuroprotective properties of CHX. However, our present results indicate that CHX modulates ribonucleoprotein structures in reperfused neurons and therefore can serve as a useful tool for providing insight into these structures in post-ischemic neuronal outcome.
Conclusion
In the present paper, we have utilized TA as a means to quantitate the complex morphological changes of mRNA granules in photomicrographs of reperfused CA3 neurons. Using the TA methods we were able to: (1) quantitatively distinguish pA staining in NIC from 1hR reperfused neurons, (2) quantify the variation in pA staining amongst reperfused samples and link this to the time course of mRNA granule formation, and (3) show that CHX-pretreatment, but not post-treatment, altered the formation of mRNA granules. Thus, we conclude that TA methods are of efficacy in assisting our understanding of the complex subcellular morphological changes that can occur very rapidly in post-ischemic neurons, changes that represent important factors contributing to the life or death of these cells.
Acknowledgments
We thank Kirsi Holli, Medical Imaging Centre at Tampere University Hospital, Finland, for her helpful advice on using MaZda. We thank Khan M. Iftekharuddin and Shaheen Ahmed at the Institute for Intelligent Systems, University of Memphis, for their kind help and advice on calculating the fractal dimension. We thank Jie Wang for her assistance with the 2VO/HT model. This work was supported by the National Institute of Neurological Disorders and Stroke, NS 057167 (D.J.D.) and a Ruth L. Kirschstein National Research Service Award, NS063651 (J.J.S.), and a Thomas C. Rumble Fellowship, Wayne State University (J.T.J.).
Abbreviations used
- 1hR
10 min global brain ischemia and 60 min reperfusion
- 45mR
10 min ischemia and 45 min reperfusion
- 75mR
10 min ischemia and 75 min reperfusion
- CA
Cornu Ammonis (Ammon’s horn)
- C-pre
cycloheximide-pretreated 1hR
- C-post
cycloheximide-post-treated
- CHX
cycloheximide
- DF
fractal dimension
- F
Fischer coefficient
- HuR
mammalian homologue of ELAV protein
- I/R
ischemia and reperfusion
- MEF
most expressive factor
- NIC
nonischemic controls
- pA
poly-adenylated
- PCA
principle component analysis
- ROI
region of interest
- SDBC
shifting differential box counting
- TA
texture analysis
- v-pre
vehicle-pretreated 10 min ischemia and 1 hr reperfusion
- v-post
vehicle-post-treated 10 min ischemia and 1 hr reperfusion
Footnotes
DISCLOSURE/CONFLICT OF INTEREST.
None
Publisher's Disclaimer: This is a PDF file of an unedited manuscript that has been accepted for publication. As a service to our customers we are providing this early version of the manuscript. The manuscript will undergo copyediting, typesetting, and review of the resulting proof before it is published in its final citable form. Please note that during the production process errors may be discovered which could affect the content, and all legal disclaimers that apply to the journal pertain.
References
- 1.Abramoff MD, Magelhaes PJ, Ram SJ. Image processing with ImageJ. Biophotonics International. 2004;11:36–42. [Google Scholar]
- 2.Chen WS, Yuan SY, Hsieh CH. Two algorithms to estimate fractal dimension of gray level images. Optical Engineering. 2003;42:2452–2464. [Google Scholar]
- 3.Collewet G, Strzelecki M, Mariette F. Influence of MRI acquisition protocols and image intensity normalization methods on texture classification. Journal of Magnetic Resonance Imaging. 2004;22:81–91. doi: 10.1016/j.mri.2003.09.001. [DOI] [PubMed] [Google Scholar]
- 4.Comanicu D, Meer P. Mean shift: A robust approach toward feature space analysis. IEEE Trans Pattern Anal Machine Intell. 2002;24:603–619. [Google Scholar]
- 5.De Vico G, Peretti V, Losa GA. Fractal organization of feline oocyte cytoplasm. Eur J Histochem. 2005;49:151–156. [PubMed] [Google Scholar]
- 6.DeGracia DJ, Hu BR. Irreversible translation arrest in the reperfused brain. J Cereb Blood Flow Metab. 2007;27:875–893. doi: 10.1038/sj.jcbfm.9600388. [DOI] [PMC free article] [PubMed] [Google Scholar]
- 7.DeGracia DJ, Jamison JT, Szymanski JR, Marshall MK. Translation arrest and ribonomics in post-ischemic brain: layers and layers of players. J Neurochem. 2008;106:2288–2301. doi: 10.1111/j.1471-4159.2008.05561.x. [DOI] [PMC free article] [PubMed] [Google Scholar]
- 8.Deshpande J, Bergstedt K, Lindén T, Kalimo H, Wieloch T. Ultrastructral changes in the hippocampal CA1 region following cerebral ischemia: evidence against programmed cell death. Exp Brain Res. 1992;88:91–105. doi: 10.1007/BF02259131. [DOI] [PubMed] [Google Scholar]
- 9.Dirnagl U, Macleod MR. Stroke research at a road block: the streets from adversity should be paved with meta-analysis and good laboratory practice. Br J Pharmacol. 2009;157(7):1154–1156. doi: 10.1111/j.1476-5381.2009.00211.x. [DOI] [PMC free article] [PubMed] [Google Scholar]
- 10.Haralick R, Shanmugam K, Dinstein I. Textural features for image classification. IEEE Transactions on Systems, Man and Cybernetics. 1973;3:610–621. [Google Scholar]
- 11.Haralick R. Statistical and structural approaches to texture. Proceedings of the IEEE. 1979;67:786–804. [Google Scholar]
- 12.Harrison LC, Luukkaala T, Pertovaara H, et al. Non-Hodgkin lymphoma response evaluation with MRI texture classification. J Exp Clin Cancer Res. 2009;28:87. doi: 10.1186/1756-9966-28-87. [DOI] [PMC free article] [PubMed] [Google Scholar]
- 13.Hossmann KA. Disturbances of cerebral protein synthesis and ischemic cell death. Prog Brain Res. 1993;96:167–177. doi: 10.1016/s0079-6123(08)63265-3. [DOI] [PubMed] [Google Scholar]
- 14.Hu BR, Janelidze S, Ginsberg MD, Busto R, et al. Protein aggregation after focal brain ischemia and reperfusion. J Cereb Blood Flow Metab. 2001;21:865–875. doi: 10.1097/00004647-200107000-00012. [DOI] [PubMed] [Google Scholar]
- 15.Hu BR, Martone ME, Jones YZ, Liu CL. Protein aggregation after transient cerebral ischemia. J Neurosci. 2000;20:3191–3199. doi: 10.1523/JNEUROSCI.20-09-03191.2000. [DOI] [PMC free article] [PubMed] [Google Scholar]
- 16.Iftekharuddin K, Jia W, Marsh R. Fractal analysis of tumor in brain MR images. Machine Vision and Applications. 2003;13:352–362. [Google Scholar]
- 17.Jain A. Fundamentals of digital image processing. Prentice-Hall International; Englewood Cliffs: 1989. [Google Scholar]
- 18.Jamison JT, Kayali F, Rudolph J, Marshall MK, Kimball SR, DeGracia DJ. Persistent redistribution of poly-adenylated mRNAs correlates with translation arrest and cell death following global brain ischemia and reperfusion. Neuroscience. 2008;154:504–520. doi: 10.1016/j.neuroscience.2008.03.057. [DOI] [PMC free article] [PubMed] [Google Scholar]
- 19.Kassner A, Thornhill RE. Texture analysis: a review of neurologic MR imaging applications. American Journal of Neuroradiology. 2010;31:809–816. doi: 10.3174/ajnr.A2061. [DOI] [PMC free article] [PubMed] [Google Scholar]
- 20.Kayali F, Montie HL, Rafols JA, DeGracia DJ. Prolonged translation arrest in reperfused hippocampal cornu Ammonis 1 is mediated by stress granules. Neuroscience. 2005;134:1223–1245. doi: 10.1016/j.neuroscience.2005.05.047. [DOI] [PubMed] [Google Scholar]
- 21.Kedersha N, Anderson P. Mammalian stress granules and processing bodies. Methods Enzymol. 2007;431:61–81. doi: 10.1016/S0076-6879(07)31005-7. [DOI] [PubMed] [Google Scholar]
- 22.Kedersha N, Cho MR, Li W, et al. Dynamic shuttling of TIA-1 accompanies the recruitment of mRNA to mammalian stress granules. J Cell Biol. 2000;11151:1257–1268. doi: 10.1083/jcb.151.6.1257. [DOI] [PMC free article] [PubMed] [Google Scholar]
- 23.Kleihues P, Hossmann K. Protein synthesis in the cat brain after prolonged cerebral ischemia. Brain Res. 1971;35:409–418. doi: 10.1016/0006-8993(71)90484-7. [DOI] [PubMed] [Google Scholar]
- 24.Krzanowski W. Principles of multivariable data analysis. Oxford University Press; 1988. [Google Scholar]
- 25.Lerski R, Straughan K, Shad L, Boyce D, Bluml S, Zuna I. MR image texture analysis an approach to tissue characterization. Magnetic Resonance Imaging. 1993;11:873–887. doi: 10.1016/0730-725x(93)90205-r. [DOI] [PubMed] [Google Scholar]
- 26.Lipton P. Ischemic cell death in brain neurons. Physiol Rev. 1999;79:1431–1568. doi: 10.1152/physrev.1999.79.4.1431. [DOI] [PubMed] [Google Scholar]
- 27.Lopes R, Steinling M, Szurhaj W, Maouche S, Dubois P, Betrouni N. Fractal features for localization of temporal lobe epileptic foci using SPECT imaging. Comput Biol Med. 2010;40:469–77. doi: 10.1016/j.compbiomed.2010.03.001. [DOI] [PubMed] [Google Scholar]
- 28.Losa GA, Castelli C. Nuclear patterns of human breast cancer cells during apoptosis: characterisation by fractal dimension and co-occurrence matrix statistics. Cell Tissue Res. 2005;322:257–267. doi: 10.1007/s00441-005-0030-2. [DOI] [PubMed] [Google Scholar]
- 29.Mallat SG. Multifrequency channel decompositions of images and wavelet models. IEEE Transactions on Acoustics, Speech, and Signal Processing. 1989;37:2091–2110. [Google Scholar]
- 30.Mattson MP, Furukawa K. Anti-apoptotic actions of cycloheximide: blockade of programmed cell death or induction of programmed cell life? Apoptosis. 1997;2:257–264. doi: 10.1023/a:1026433019210. [DOI] [PubMed] [Google Scholar]
- 31.Mili S, Steitz JA. Evidence for reassociation of RNA-binding proteins after cell lysis: implications for the interpretation of immunoprecipitation analyses. RNA. 2004;10:1692–1694. doi: 10.1261/rna.7151404. [DOI] [PMC free article] [PubMed] [Google Scholar]
- 32.Meer P, Stewart CV, Tyler DE. Robust computer vision: an interdisciplinary challenge. Computer Vision and Image Understanding. 2000;78:1–7. [Google Scholar]
- 33.Papas S, Crépel V, Hasboun D, Jorquera I, Chinestra P, Ben-Ari Y. Cycloheximide reduces the effects of anoxic insult in vivo and in vitro. Eur J Neurosci. 1992;4:758–765. doi: 10.1111/j.1460-9568.1992.tb00185.x. [DOI] [PubMed] [Google Scholar]
- 34.Pestka S. Inhibitors of ribosome functions. Annu Rev Microbiol. 1971;25:487–562. doi: 10.1146/annurev.mi.25.100171.002415. [DOI] [PubMed] [Google Scholar]
- 35.Press W, Teukolsky S, Vetterling W, Flannery B. Numerical recipes in C. Cambridge University Press; 1996. [Google Scholar]
- 36.Roberts GG, Di Loreto MJ, Marshall M, Wang J, DeGracia DJ. Hippocampal cellular stress responses after global brain ischemia and reperfusion. Antioxid Redox Signal. 2007;9:2265–2275. doi: 10.1089/ars.2007.1786. [DOI] [PubMed] [Google Scholar]
- 37.Schürman J. Pattern classification. John Wiley & Sons; 1996. [Google Scholar]
- 38.Smith ML, Bendek G, Dahlgren N, Rosen I, Wieloch T, Siesjo BK. Models for studying long-term recovery following forebrain ischemia in the rat 2 A 2-vessel occlusion model. Acta Neurol Scand. 1984;69:385–401. doi: 10.1111/j.1600-0404.1984.tb07822.x. [DOI] [PubMed] [Google Scholar]
- 39.Souquere S, Mollet S, Kress M, Dautry F, Pierron G, Weil D. Unraveling the ultrastructure of stress granules and associated P-bodies in human cells. J Cell Sci. 2009;122:3619–3626. doi: 10.1242/jcs.054437. [DOI] [PubMed] [Google Scholar]
- 40.Swets D, Weng J. Using discriminant eigenfeatures for image retrieval. IEEE Trans On Pattern Analysis and Machine Intelligence. 1996;18:831–836. [Google Scholar]
- 41.Szczypiński PM, Strzelecki M, Materka A, Klepaczko A. MaZda--a software package for image texture analysis. Comput Methods Programs Biomed. 2009;94:66–76. doi: 10.1016/j.cmpb.2008.08.005. [DOI] [PubMed] [Google Scholar]
- 42.Tuceryan M, Jain A. Texture Analysis. In: Chen CH, Pau LF, Wang PSP, editors. Handbook of Pattern Recognition and Computer Vision. World Scientific Press; 1993. pp. 235–276. [Google Scholar]
- 43.Uppal SO, Voronine DV, Wendt E, Heckman CA. Morphological fractal analysis of shape in cancer cells treated with combinations of microtubule-polymerizing and -depolymerizing agents. Microsc Microanal. 2010;16:472–477. doi: 10.1017/S1431927610000358. [DOI] [PubMed] [Google Scholar]





