Abstract
Background
Tumor cell invasion is the principal cause of treatment failure and death among patients with malignant gliomas. Connective tissue growth factor (CTGF) has been previously implicated in cancer metastasis and invasion in various tumors. We explored the mechanism of CTGF-mediated glioma cell infiltration and examined potential therapeutic targets.
Methods
Highly infiltrative patient-derived glioma tumor–initiating or tumor stem cells (TIC/TSCs) were harvested and used to explore a CTGF-induced signal transduction pathway via luciferase reporter assays, chromatin immunoprecipitation (ChIP), real-time polymerase chain reaction, and immunoblotting. Treatment of TIC/TSCs with small-molecule inhibitors targeting integrin β1 (ITGB1) and the tyrosine kinase receptor type A (TrkA), and short hairpin RNAs targeting CTGF directly were used to reduce the levels of key protein components of CTGF-induced cancer infiltration. TIC/TSC infiltration was examined in real-time cell migration and invasion assays in vitro and by immunohistochemistry and in situ hybridization in TIC/TSC orthotopic xenograft mouse models (n = 30; six mice per group). All statistical tests were two-sided.
Results
Treatment of TIC/TSCs with CTGF resulted in CTGF binding to ITGB1–TrkA receptor complexes and nuclear factor kappa B (NF-κB) transcriptional activation as measured by luciferase reporter assays (mean relative luciferase activity, untreated vs CTGF200 ng/mL: 0.53 vs 1.87, difference = 1.34, 95% confidence interval [CI] = 0.69 to 2, P < .001). NF-κB activation resulted in binding of ZEB-1 to the E-cadherin promoter as demonstrated by ChIP analysis with subsequent E-cadherin suppression (fold increase in ZEB-1 binding to the E-cadherin promoter region: untreated + ZEB-1 antibody vs CTGF200 ng/mL + ZEB-1 antibody: 1.5 vs 6.4, difference = 4.9, 95% CI = 4.8 to 5.0, P < .001). Immunohistochemistry and in situ hybridization revealed that TrkA is selectively expressed in the most infiltrative glioma cells in situ and that the surrounding reactive astrocytes secrete CTGF.
Conclusion
A CTGF-rich microenvironment facilitates CTGF–ITGB1–TrkA complex activation in TIC/TSCs, thereby increasing the invasiveness of malignant gliomas.
CONTEXT AND CAVEATS
Prior knowledge
Glioma cell invasion—the main cause of treatment failure and death among patients with malignant gliomas—has been difficult to study because most established glioma cell lines are neither tumorigenic nor invasive in vivo. Connective tissue growth factor (CTGF) has been implicated in metastasis and invasion in a number of cancers.
Study design
Glioma tumor–initiating or tumor stem cells (TIC/TSCs), a highly infiltrative subpopulation of cells derived from primary human glioblastomas, were used in in vitro and in vivo assays to examine the role of tumor- and host-derived CTGF in glioma invasion and the mechanism of CTGF-mediated glioma cell infiltration.
Contribution
Treatment of TIC/TSCs with CTGF resulted in the formation of a complex containing CTGF, integrin β1 (ITGB1), and the tyrosine kinase receptor type A (TrkA), which led to transcriptional activation of nuclear factor kappa B , induction of the transcriptional repressor ZEB-1, disruption of cell–cell contacts through loss of E-cadherin, and glioma cell and TIC/TSC infiltration. Immunohistochemistry and in situ hybridization revealed that TrkA is selectively expressed in the most infiltrative glioma cells in situ and that the surrounding reactive astrocytes secrete CTGF.
Implications
A CTGF-rich microenvironment facilitates CTGF–ITGB1–TrkA complex activation in TIC/TSCs, thereby increasing the invasiveness of malignant gliomas.
Limitation
TIC/TSCs may not be the only population of infiltrative cells within a given glioma.
From the Editors
The invasive nature of malignant gliomas makes curative treatment impossible and ultimately leads to the patient’s death. The median survival after diagnosis of patients with the most common glioma—glioblastoma—is 14 months (1). Thus, one of the most challenging issues in glioma biology and developmental therapeutics is the identification of the mechanism(s) responsible for glioma cell infiltration. Previous work on this topic has largely involved the use of established glioma cell lines. However, those cell lines are poor representatives of the molecular and clinical biology of primary human gliomas (2). Most importantly, few of the established glioma cell lines are infiltrative in vivo, making the clinical relevance of previous findings regarding mechanisms of glioma invasion uncertain.
We and others have demonstrated that glioma tumor–initiating or tumor stem cells (TIC/TSCs) represent a subpopulation of primary human glioblastoma–derived cells that more closely recapitulates the molecular, biological, and clinical behaviors of the parental tumor (3–5). In particular, the highly infiltrative nature of these cells in vivo makes them a potentially more clinically relevant model for studying certain aspects of glioma biology, such as tumor invasion, compared with the established glioma cell lines. Using this new model, we now explore the role of a previously implicated invasion factor (6)—connective tissue growth factor (CTGF)—in human glioblastomas.
CTGF (also known as CCN2) is encoded by an immediate early gene, one of the first genes to be activated in response to various stimuli (7). The gene is located on human chromosome 6q23.1 and encodes a highly glycosylated 38-kDa member of connective tissue growth factor–cysteine-rich angiogenic inducer 61–nephroblastoma overexpressed (CCN) family of growth factors (8). CTGF has been implicated in a number of cellular functions, including those contributing to tumor formation as well as those involved in tumor suppression suggesting both cell type–specific and context-dependent properties (9–11).
To date, however, the effects of CTGF on glioma cells and glioma TIC/TSCs are not fully understood. It is known that CTGF can bind the cell surface protein beta 1 integrin (ITGB1) (12) and the tyrosine kinase receptor type A (TrkA) receptor and co-receptor p75NTR (13), both of which have been implicated in cancer progression (14,15). Furthermore, it has been shown that CTGF is secreted by reactive astrocytes at sites of traumatic brain injury (16,17).
The effects of CTGF on glioma cells and glioma TIC/TSCs, and its precise molecular mechanism(s) of action within a given context, however, have yet to be fully elucidated. In this study, we examined the role of tumor- and host-derived CTGF in glioma invasion.
Materials and Methods
Human Tissues and Glioma TIC/TSC Culture
Tumor samples and glioma TIC/TSCs were harvested as previously described (5).
Briefly, following signed informed consent, tumor tissue was obtained from patients (aged ≥18 years) undergoing medically indicated resection of malignant gliomas at the National Institutes of Health as part of a clinical trial approved by the Institutional Review Board (NCI-02C0140). Tissue sections from tumors pathologically identified as glioblastoma based on World Health Organization criteria (18) were washed and enzymatically disaggregated into single cells. Isolated tumor cells were then cultured in NBE medium consisting of Neurobasal A medium and N2 and B27 supplements (all from Invitrogen, Carlsbad, CA), and human recombinant basic fibroblast growth factor and epidermal growth factor (50 ng/mL each; R&D Systems, Minneapolis, MN). TIC/TSC nomenclature is based on a random numbering system developed within the laboratory to maintain patient confidentiality. Harvested TIC/TSCs were subjected to oligonucleotide precipitation (19) assays, chromatin immunoprecipitation (ChIP) assays (20), luciferase assays, real-time cell invasion and migration assays, immunoprecipitation, and immunoblotting and were used in an intracranial xenograft model.
Cell Lines and Cell Culture
Human glioblastoma U87MG and U251MG cells were obtained from the American Type Culture Collection (ATCC; Manassas, VA) and were cultured in Dulbecco’s modified Eagle medium (DMEM; Gibco, Carlsbad, CA) containing 10% fetal bovine serum (FBS), 1% L-glutathionine, and 1% penicillin–streptomycin (all from Gibco).
For studies of ligand binding to the TrkA receptor (see “Competitive Binding Assay” section in “Materials and Methods”), we used rat pheochromocytoma PC12 cells that stably overexpress TrkA (PC12-TrkA cells; kindly provided by Dr Moses Chao). PC12-TrkA cells were compared with the parental PC12 cells for TrkA expression and verified by immunoblotting. PC12 cells were cultured in DMEM containing 15% horse serum, 10% FBS, 1% L-glutathionine, and 1% penicillin–streptomycin (all from Gibco). PC12-TrkA cells were maintained in the same medium plus 200 μg/mL G418 (Invitrogen) to select for cells that overexpress TrkA.
Human astrocytes (purchased from Lonza Cambrex, Allendale, NJ) were cultured in DMEM/F12 medium containing 10% FBS, 1% penicillin–streptomycin, and 1% L-glutathionine (all from Gibco). Cell line identities were confirmed by immunoblot analysis of stem cell or astrocytic proteins or immunohistochemical staining for stem cell and astrocytic markers (eg, nestin and glial fibrillary acidic proteins [GFAPs], respectively).
Chromatin Immunoprecipitation
ChIP assays were carried out with a ChIP assay kit (Active Motif, Carlsbad, CA) as previously described (20), with slight modifications. Briefly, 0827 TIC/TSCs were plated in 15-cm plates (4 × 106 cells per plate; three plates per condition), incubated for 12 hours, and then incubated for 1.5 hours in the presence or absence of purified recombinant CTGF (200 ng/mL; Leinco Technologies, St Louis, MO). The cells were washed with cold phosphate-buffered saline (PBS) and treated for 45 minutes at room temperature with 10 mmol/L of the protein cross-linking agent, dimethyl adipimidate (Pierce, Rockford, IL), and 0.25% dimethyl sulfoxide in PBS with shaking. Formaldehyde was added to a final concentration of 1.37% (vol/vol), and the mixture was incubated for 10 minutes at 37°C. The cells were harvested, and ChIP was carried out using rabbit polyclonal antibodies against nuclear factor kappa B (NF-κB) or ZEB-1 (4 μg for each; Santa Cruz Biotechnology, Santa Cruz, CA). Immunoprecipitated DNA was recovered and analyzed by ChIP real-time polymerase chain reaction (RT-PCR) using ZEB-1 primers [catalog No. GPH001541(-)03A and GPH001541(-)02A] obtained from SA Biosciences (Frederick, MD). ChIP was performed in triplicate on three different occasions.
Oligonucleotide Precipitation Assays
Oligonucleotide precipitation assays were done as previously described (19). Briefly, 0827 TIC/TSCs were plated (3 × 106 cells per plate, two plates per condition) and incubated for 12 hours. The cells were then incubated for 1.5 hours in the presence or absence of purified recombinant CTGF (200 ng/mL). The cells were lysed, and the nuclear fraction was obtained with the use of a nuclear Co-IP kit (Active Motif). We used the MATCH algorithm (http://www.bioinfo.de/isb/gcb01/poster/goessling.html) and the TFSearch program (http://www.cbrc.jp/research/db/TFSEARCH.html) to identify an NF-κB binding site within the ZEB-1 promoter region. That information was used to generate a double-stranded biotinylated oligonucleotide corresponding to the wild-type NF-κB site within the ZEB-1 promoter (5′-AGGGAACTCCCCGG-3′; Invitrogen). In addition, a control biotinylated oligonucleotide corresponding to a mutant version of the binding site that was predicted not to bind NF-κB was generated (5′-TTAATTGGTTTAAAA-3′; Invitrogen). The nuclear fraction was incubated for 16 hours with 1 μg of either the wild-type or mutant biotinylated double-stranded oligonucleotides. The mixtures were incubated for 1 hour with streptavidin–agarose beads (Pierce), and the DNA–protein complexes were collected by precipitation, washed five times in wash buffer (0.025 M Tris, 0.15 M NaCl, 0.001 M EDTA, 1% NP-40, and 5% glycerol; pH 7.4), and subjected to immunoblot analysis with a rabbit polyclonal antibody against NF-κB p65 (Santa Cruz Biotechnology) at a dilution of 1:1000.
Stable Infections and Transient Transfections
All transfections were performed with the use of an Amaxa Nucleofector machine (ACEA Biosciences, San Diego, CA) according to the manufacturer’s protocol. The 0827 TIC/TSCs and 0206 TIC/TSCs (1 × 106 cells per transfection) were transiently transfected with smartpool small interfering RNAs (siRNAs) targeting E-cadherin (siRNAs targeting E-cadherin designated as No. 8, 9, 10, and 11) or a nontargeting control siRNA (50 nM of each siRNA; Dharmacon, Lafayette, CO). These TIC/TSCs were used in the real-time cell invasion and migration experiments 84 hours after transfection or used for immunoblot analysis of protein expression by 96 hours after transfection (see below).
To generate TIC/TSCs or human astrocytes that stably express short hairpin RNAs (shRNAs) that target CTGF or TrkA or ITGB1, we cotransfected shRNA-CTGF (Openbiosystems, Huntsville, AL), shRNA-TrkA (Origene, Rockville, MD), shRNA-ITGB1 (Origene), or a scrambled-sequence control shRNA (Origene) with a VSV-G expression plasmid (Clontech, Mountain View, CA) into the GP2-293 packaging cell line (Clontech) according to the manufacturer’s instructions. The resulting supernatants containing shRNA-containing retroviral vectors were used to infect 0206 and 0827 TIC/TSCs or human astrocytes. Forty-eight hours after infection, the medium was replaced with complete medium containing 0.1 μg/mL puromycin (Gibco) to select for shRNA-expressing TIC/TSCs. Cells that were resistant to puromycin were characterized for CTGF, TrkA, and ITGB1 expression by immunoblotting and in real-time cell invasion and migration assays.
Luciferase Reporter Assays
To measure transcriptional activity of E-cadherin and NF-κB, 0827 TIC/TSCs or 0206 TIC/TSCs (1 × 104 cells per transfection, three replicates per condition) were transiently transfected with a NF-κB luciferase reporter plasmid (1 μg; Clontech) or an E-cadherin [Wt(k1)-Ecad] luciferase reporter plasmid (2 μg; kindly provided by Dr Eric Fearon) with the use of an Amaxa Nucleofector machine, seeded in six-well plates (1 × 104 cells per well), and incubated for 46.5 hours. Purified recombinant CTGF (200, 400, or 600 ng/mL; Leinco Technologies) was added to the cultures, and the cells were incubated for an additional 1.5 hours. The cells were harvested and luciferase activity was measured with the use of a GloMax 20/20 Luminometer (Promega, Madison, WI). Luciferase activity was expressed relative to that of cells transfected with a control plasmid containing a minimal luciferase promoter (pGL3; Promega) or to that of TIC/TSCs transfected with a luciferase reporter and not treated with CTGF. In parallel, 0827 TIC/TSCs were transiently transfected with 1 μg of the NF-κB luciferase reporter plasmid as described above, cultured for 46.5 hours, and then treated for 1.5 hours with GW441756 (400, 800, or 1100 nM; Tocris Ellisville, MO), a TrkA inhibitor that blocks TrkA phosphorylation and subsequent activation, in the presence of purified recombinant CTGF (200 ng/mL). The cells were then assayed for NF-κB transcriptional activation by measuring relative luciferase activity using a GloMax 20/20 Luminometer (Promega). These experiments were carried out in triplicate on three different occasions.
To determine ZEB-1 transcriptional activation via NF-κB or following treatment with CTGF, 0827 TIC/TSCs (1 × 104 cells per replicate, three replicates per condition) were transiently transfected with a ZEB-1 luciferase reporter plasmid alone (Switchgear genomics, Menlo Park, CA) or cotransfected with the ZEB-1 luciferase reporter plasmid and an NF-κB expression plasmid (kindly provided by Dr Warner Greene) and cultured for 48 hours.
In addition, 0827 TIC/TSCs (1 × 104 cells per replicate, three replicates per condition) were transiently transfected with the ZEB-1 luciferase reporter plasmid (Switchgear genomics) and an IκB expression plasmid (which expresses an inhibitor of NF-κB; kindly provided by Dr Keith Brown), cultured for 46.5 hours, and then treated for 1.5 hours with purified recombinant CTGF (200 ng/mL). The cells were assayed for ZEB-1 transcriptional activation by measuring luciferase activity using a GloMax 20/20 Luminometer as described above.
To provide further evidence that CTGF mediates decreased expression of E-cadherin through NF-κB and ZEB-1, 0827 TIC/TSCs (1 × 104 cells per replicate, three replicates per condition) were transiently transfected with 2 μg of the E-cadherin luciferase reporter plasmid alone or in combination with 1 μg of either the NF-κB expression plasmid or a ZEB-1 expression plasmid (Origene). The cells were cultured for 48 hours, harvested, and assayed for luciferase activity using a GloMax 20/20 Luminometer (Promega).
Real-Time Cell Migration and Invasion Assay
Tumor cell invasion and migration were assessed using a transwell assay that was described previously (21). For this assay, we used dual-chamber microtiter plates (16 chambers per plate; ACEA Biosciences): The upper chambers were coated with laminin (10 ng/mL) to form a barrier coating for invasion of TIC/TSCs into the lower chamber. Patient glioblastoma–derived 0206 and 0827 TIC/TSCs and human astrocytes (Lonza Cambrex) stably transfected with shRNA-TrkA, shRNA-ITGB1, or shRNA-CTGF or transiently transfected with smartpool siRNAs targeting E-cadherin (Dharmacon) were seeded in the upper chambers at 1 × 105 cells per 100 μL of NBE medium per well. Another 100 μL of NBE containing 200 ng/mL of either purified recombinant full-length CTGF or a purified recombinant TrkA-binding truncated form of CTGF (CTGF182–250; Prospec Bio, East Brunswick, NJ) or 100 μL of reactive astrocyte–conditioned media (rACM) containing secreted CTGF or rACM from astrocytes stably expressing a shRNA-CTGF was added to the upper chambers. The lower chambers contained NBE medium containing or lacking 10% FBS. The plates were placed into a RT-CIM apparatus (ACEA Biosciences), and cell invasion and migration were continuously monitored every 30 minutes for 22 hours according to the manufacturer’s protocol; however, we only used data that were captured during the first 12 hours of monitoring. The level of impedance (arbitrary units) of an electrical signal then determines the extent of migration and invasion by the tumor stem cell.
Immunoblotting and Immunoprecipitation Assays
To examine whether ITGB1 is needed for TrkA activation in the presence of CTGF, 0827 TIC/TSCs or 0827 TIC/TSCs with stable knockdown of TrkA or ITGB1 were seeded into 10-cm plates (1 × 106 cells per plate, two plates per condition) for 12 hours and incubated for 1.5 hours with CTGF (200 ng/mL). TIC/TSCs were then harvested with ice-cold lysis buffer (50 mM Tris, 150 mM NaCl, 2.5 mM EDTA, 0.1% sodium dodecyl sulfate [SDS], 0.5% sodium deoxycholate, 1% Nonidet P-40, and 0.02% sodium azide) containing Complete-Mini protease inhibitor (one tablet per 10 mL; Boehringer Mannheim GmBH, Mannheim, Germany). The samples were incubated for 15 minutes on ice, then centrifuged at 10 397g for 15 minutes, and the supernatants were stored at −20°C. Protein content in the lysates was determined using a detergent-compatible Bradford protein assay (Bio-Rad Laboratories, Hercules, CA).
Equivalent amounts of protein were resolved by electrophoresis on 12% SDS–polyacrylamide gels or premade 4%–15% gradient SDS–polyarcylamide gels (Bio-Rad Laboratories) and transferred to nitrocellulose membranes (Invitrogen). The membranes were incubated with a rabbit polyclonal anti-ITGB1 antibody (1 : 1000 dilution), a rabbit polyclonal anti-CTGF antibody (1 : 1000 dilution; Santa Cruz Biotechnology), and/or a rabbit monoclonal anti-TrkA antibody (1 : 500 dilution; Cell Signaling Technologies, Danvers, MA). The secondary antibodies were horseradish peroxidase–conjugated anti-mouse IgG and anti-rabbit IgG (Promega). An anti-human β-actin antibody (1 : 20 000 dilution; Sigma, St Louis, MO) was used to control for equal protein loading. Proteins were detected with the use of SuperSignal West Pico Chemiluminescent substrate (Pierce) and visualized after exposure to Kodak BioMax MS autoradiography films (Sigma). The 0827 TIC/TSCs and 0206 TIC/TSCs were cultured in 15-cm plates (2 × 106 cells per plate, two replicates per condition) and were similarly harvested and lysed for immunoprecipitation, which was carried out using a ProFound Mammalian Co-IP kit (Pierce) according to the manufacturer’s instructions. Briefly, 500 μg of protein was precleared by incubation with protein A/G beads for 1 hour at 4°C. Aliquots of the precleared TIC/TSC extracts were incubated for 24 hours at 4°C with 100 μg of rabbit polyclonal anti-TrkA or rabbit polyclonal anti-ITGB1 (Santa Cruz Biotechnology) attached to a immobilized A/G slurry or rabbit polyclonal IgG as a negative control. Cell extracts were resolved on 4%–15% SDS–polyacrylamide gels and transferred to nitrocellulose membranes, which were probed with a rabbit monoclonal anti-TrkA antibody (1 : 500 dilution; Cell Signaling Technologies) or a rabbit polyclonal anti-ITGB1 antibody (1 : 1000 dilution; Santa Cruz Biotechnology). Proteins were detected by SuperSignal West Pico Chemiluminescent substrate (Pierce) and visualized after exposure to Kodak BioMax MS autoradiography films (Sigma).
The 0827 TIC/TSCs and 0206 TIC/TSCs (1 × 106 cells per transfection) were transfected with 50 nM of smartpool siRNA targeting E-cadherin (Dharmacon), as described above. The TIC/TSCs were analyzed 96 hours after transfection and resolved on 4%–15% SDS–polyacrylamide gels and transferred to nitrocellulose membranes, which were probed with a rabbit polyclonal anti-E-cadherin antibody (1 : 500 dilution, Santa Cruz Biotechnology) and a mouse monoclonal anti-β-Actin antibody (1 : 20 000 dilution; Sigma). Proteins were detected as described above. This experiment was repeated at least three times on three different occasions.
The 0827 TIC/TSCs and 0206 TIC/TSCs stably infected with shRNA-CTGF, shRNA-TrkA, or shRNA-ITGB1 were seeded into three 10-cm plates (1 × 106 cells per plate, three plates per condition) and harvested 12 hours after seeding with ice-cold lysis buffer as described above. Proteins were resolved on 4%–15% SDS–polyacrylamide gels and transferred to nitrocellulose membranes, which were probed with a rabbit monoclonal anti-TrkA, a rabbit polyclonal anti-ITGB1, or an anti-CTGF antibody as described above. Proteins were detected as described above.
Intracranial Tumor Model
We used a stereotactic device (Stoelting Co, Wood Dale, IL) to inject neonatal SCID mice (approximately 2 days old; Jackson labs, Bar Harbor, MI) into the left lateral ventricle with the following TIC/TSCs (105 cells per injection; n = 6 mice per group): wild-type 0827 TIC/TSCs, 0827 TIC/TSCs stably infected with one of two shRNAs targeting TrkA (shRNA-TrkA58; shRNA-TrkA59), 0827 TIC/TSCs infected with scrambled-sequence control shRNA, or wild-type 0206 TIC/TSCs. Following injection, the mice were returned to their mother and monitored for tumor growth by checking for changes in body weight, lethargy, dehydration, and/or labored breathing. The mice were killed when one or more of the above criteria were met as per the National Cancer Institute Animal Care and Use Committee policy with a mixture of ketamine (150 mg/kg body weight) and xylazine (10 mg/kg body weight). Mouse brains were either perfused with 4% paraformaldehyde via cardiac perfusion after the mice were killed and then sectioned and stained with hematoxylin–eosin or perfused and washed with PBS, followed by incubation for 1 hour in 10% sucrose in PBS, followed by incubation for 1 hour in 20% sucrose in PBS, and storage overnight at 4°C in 30% sucrose in PBS. The latter tumors were then frozen in isopentane solution (Sigma) that had been cooled in dry ice and serially sectioned on a CM1850 cryostat (Leica, Richmond Hill, ON) into 7-μm (for in situ hybridization) or 10-μm (for immunofluorescence labeling and hematoxylin–eosin staining) sections. Sections were mounted on silanized slides (Superfrost slides; Thermo Fisher Scientific, Pittsburgh, PA). All procedures involving mice were in adherence with NIH Animal Care and Use Committee protocols.
Immunofluorescence, Fluorescence-activated Cell Sorting Analysis, and Confocal Microscopy
Patient-derived glioma TIC/TSCs spontaneously form neurospheres when cultured in NBE medium (22). The neurosphere is a ball of proliferating cells generated by a single-cell clone and is a hallmark feature of TIC/TSCs (23). The 0827 TIC/TSCs, 0822 TIC/TSCs, and 0206 TIC/TSCs were cultured in 10-cm plates (2 × 105 cells per plate, two plates per condition) for 12 hours to allow neurospheres to form, followed by incubation for 1.5 hours in the presence or absence of purified recombinant CTGF (200 ng/mL; Leinco Technologies). The cells were collected, washed with PBS, and fixed for 1 hour at room temperature in 4% paraformaldehyde. The cells were washed three times with PBS, resuspended in a mixture of PBS and Trypan blue (ratio of 50 : 1) for subsequent visualization of the neurospheres during cyrosectioning, then incubated for 1 hour in 10% sucrose in PBS, followed by incubation for 1 hour in 20% sucrose in PBS, followed by storage overnight at 4°C in 30% sucrose in PBS. The sucrose solution was removed from the tube, and approximately 500 μL of Tissue Tek Optimal Cutting Temperature (OCT) solution (Thermo Fisher Scientific) was added to the cells. The sample was allowed to solidify by placing the tube in a Petri dish containing isopentane cooled with dry ice. The solidified OCT-embedded neurospheres were stored at −80°C. Sections (10-μm thick) of this material were cut on a cryostat and placed on silanized slides. The sections were incubated in 0.1% Triton X-100, followed by incubation with Image iT-FX Signal Enhancer (Invitrogen, Molecular Probes) to block nonspecific staining. The sections were then incubated with a mouse monoclonal anti-E-cadherin antibody (1 : 400 dilution; BD Biosciences, San Diego, CA), washed with PBS, followed by incubation with an Alexa 488–conjugated anti-mouse IgG antibody (1 : 500 dilution; Invitrogen, Molecular Probes).
The sections were washed and mounted in Vectashield mounting medium containing 4’,6-damidino-2-phenylindole (Vector Labs, Burlingame, CA). The sections were examined with the use of a Zeiss LSM 510 confocal imaging system (Zeiss, Heidelgberg, Germany). For flow cytometric analysis, neurospheres were stained for E-cadherin, then dissociated into single-cell suspensions, and analyzed on a fluorescence-activated cell sorting Vantage SE flow cytometer (BD Biosciences).
Intracranial xenograft tumors derived from U87MG and U251MG glioma cell lines and from 0827 TIC/TSCs underwent the same procedure as neurospheres for embedding and sectioning (described above) and were cut on a cryostat (Leica) in serial sections at a thickness of 10 μm. Tumor sections were processed for immunohistochemistry and stained using either a mouse monoclonal antibody against GFAP (anti-GFAP, 1 : 400 dilution; Sigma) or a rabbit monoclonal anti-TrkA antibody (1 : 500 dilution; Cell Signaling Technologies). The sections were washed with PBS and stained with either an Alexa 488–conjugated anti-mouse IgG antibody or an Alexa 594–conjugated anti-rabbit IgG antibody (each at 1 : 500 dilution; Invitrogen, Molecular Probes). The sections were washed with PBS and mounted in Vectashield mounting medium containing 4’,6-damidino-2-phenylindole (Vector Labs). The xenograft sections were examined using a Zeiss LSM 510 confocal imaging system (Zeiss).
Imaging and Fluorescence Resonance Energy Transfer Analysis
Fluorescence resonance energy transfer analysis (24) allows for the detection of a protein–protein interaction based on the transfer of energy of a fluorescent dye conjugated to one protein (the donor protein) to another protein that is conjugated to a different fluorescent dye (the acceptor protein). Light excites the donor protein and triggers the energy transfer to the acceptor protein; if the two proteins are in close proximity, that is, if they are interacting (or if the conjugated fluorescent dyes are in close proximity), the energy transfer allows the acceptor protein to emit light and produce an image similar to that of the donor protein when viewed by confocal microscopy because the energy transferred to the acceptor protein is coming from the donor protein.
Mouse xenograft tumors derived from intracranial injection of 0827 TIC/TSCs were fixed and serially sectioned (as described above). The sections were incubated with a mouse monoclonal anti-ITGB1 antibody (1 : 500 dilution; Santa Cruz Biotechnology), washed with PBS, and incubated with Alexa 488–conjugated anti-mouse IgG (1 : 500 dilution; Invitrogen, Molecular Probes). The Alexa 488–labeled ITGB1 served as the donor protein. Subsequent serial sections were incubated with a rabbit polyclonal anti-TrkA antibody (1 : 400 dilution; Santa Cruz Biotechnology), washed with PBS, and incubated with Alexa 594–conjugated anti-rabbit IgG (1 : 500 dilution; Invitrogen, Molecular Probes). The Alexa 594–labeled TrkA served as the acceptor protein. The sections were imaged using a confocal microscope (Zeiss LSM 510). The efficiency of fluorescence resonance energy transfer was determined by using an algorithm in Zeiss LSM software that indicates the likelihood that ITGB1 and TrkA interact. To avoid the possibility of spectral overlap or a false positive (ie, one emitting protein appearing in the spectral emission of the other protein), image excitation and detection were corrected using single images of TrkA and ITGB1 and the background or spectral emission is corrected. This correction normalizes for fluorescence resonance energy transfer and was designated normalized-fluorescence resonance energy transfer (N-FRET).
Radioiodination of Nerve Growth Factor (NGF)
Preparation of 125I-labeled NGF was performed as previously described (25) with a slight modification. Briefly, 0.8 μg of IOD-GEN solution (0.01 μg/μL 1,3,4,6-tetrachloro-3α, 6α-diphenylglycouril [Pierce] in chloroform) was added to a 5-mL plastic test tube, dried under nitrogen, and washed with 100 μL of 0.5 M potassium phosphate solution (pH 7.4). To this tube we added 20 μL of potassium phosphate (0.5 M, pH 7.4), NGF (8 μg in 4 μL of water; Promega), and 2 mCi (20 μL) of Na125I (PerkinElmer, Waltham, MA), and the mixture was incubated for 6 minutes at room temperature. The reaction was stopped by adding 300 μL of water. The radiolabeled NGF proteins were separated from unlabeled protein by using a Sep-Pak Column (Waters Associates, Milford, MA) and further purified by reverse-phase high-performance liquid chromatography on a C18 column (Sigma). The fractions with the highest radioactivity and binding to PC12-TrkA cells were neutralized with 0.2 M Tris buffer (pH 9.5) and stored in 0.5% bovine serum albumin (wt/vol) at −20°C. The specific activity of the 125I-NGF was 2200 Ci/mmol.
Competitive Binding Assay
The 125I-labeled NGF competitive binding assay was performed as previously described (25) with a slight modification. Briefly, PC12-TrkA cells (2 × 105 cells) were harvested, washed in PBS, resuspended in 1.5 mL binding buffer (24.5 mM HEPES [pH 7.4], 98 mM NaCl, 6 mM KCl, 5 mM MgCl2, 2.5 mM NaH2PO4, 5 mM sodium pyruvate, 5 mM sodium fumarate, 0.01% [wt/vol] soybean trypsin inhibitor, 1% amino acid mixture, 0.2% [wt/vol] bovine serum albumin, and 0.05% [wt/vol] bacitracin), and incubated for 1 hour at 22°C with 50 pM 125I-labeled NGF in the presence or absence of increasing concentrations (up to 1 μM) of unlabeled purified recombinant NGF (Promega), CTGF (Leinco Technologies), or neurotrophin-3 (NT-3) (R&D Systems).
Aliquots (100 μL) were removed and centrifuged through 300 μL of binding buffer in 400-μL microfuge tubes at 10 000g for 1 minute in a Beckman Microcentrifuge B. The pellets were then washed twice with binding buffer and counted for radioactivity in a gamma counter. The amount of recovered radioactivity from each of the experimental conditions with increasing concentrations of unlabeled purified NGF or NT-3 was then expressed as a ratio to the maximal amount of TrkA binding (ie, saturation binding) as determined by the amount of 125I-NGF ligand (2200 Ci/mmol) binding to PC12-TrkA cells in the absence of unlabeled ligand. The nonspecific binding was the amount of radioactivity associated with cells incubated with 50 pM 125I-NGF ligand (2200 Ci/mmol) and 1 μM unlabeled ligand. Nonspecific binding turned out to be less than 10% of total binding in all the experiments. To quantify the binding of CTGF, NGF, or NT-3, a binding concentration curve was made, and the concentration that defines the binding halfway between the baseline and maximal binding (EC50), was determined using KaleidaGraph software (Synergy, Reading, PA). This experiment was carried out four times on four different occasions.
In Situ Hybridization
Intracranial xenograft tumors derived from 0206 TIC/TSCs were processed as described above, serially sectioned (7-μm thick), and mounted on silanized slides. In situ hybridization was carried out with the use of a HybriProbe In Situ Hybridization Assay kit and proprietary oligonucleotide probe specific for mouse CTGF (Boca Scientific, Boca Raton, FL) according to the manufacturer’s instructions. Briefly, Hybribuffer ISH was heated to 95°C and then cooled to 30°C–40°C and 25 μL was added to tumor sections. The slides were incubated in a humid box for 4 hours at 30°C. The hybridization was carried out by adding the fluorescein isothiocyanate (FITC)–labeled mouse-specific CTGF hybriprobe (Boca Scientific) at a final concentration of 60 pmol per 1000 μL of Hybribuffer ISH to the tumor sections and incubating them for 12 hours at 30°C. The sections were rinsed twice in 1 × Saline and Sodium Citrate (SSC) (Invitrogen) at room temperature for 10 minutes, then twice in 0.1 × SSC at 39°C–41°C for 15 minutes. The sections were washed two times for 10 minutes in wash buffer (100 mM Tris–HCl, 0.1% Tween 20) and incubated at room temperature in blocking buffer (1× PBS, 0.1% Triton-X, 2% bovine serum albumin). Bound probe was detected by immunochemical staining using an alkaline phosphatase–conjugated F(ab) antibody fragment to FITC (1 : 800 dilution; Dako, Carpinteria, CA), which produced a purple reaction product at the site of hybridization that can be visualized by light microscopy.
Statistical Analysis
The Student t test was used to compare continuous variables between two groups. P values less than .05 were considered statistically significant. All statistical tests were two-sided. Data are presented as mean values with 95% confidence intervals (CIs).
Results
TrkA and Glioma Invasion
We first examined the expression of the CTGF binding receptor, TrkA, in mouse xenografts generated by intracranial injection with human glioma–derived 0827 TIC/TSCs. Immunohistochemistry of xenograft sections revealed considerable TrkA expression at the tumor margin (Figure 1, B) and in the infiltrative cells extending from the tumor mass (Figure 1, C) compared with the noninvasive bulk tumor (Figure 1, A), as shown by immunofluorescence staining. An independent human glioma–derived TIC/TSC (0206 TIC/TSCs) demonstrated the same pattern of TrkA staining with greater TrkA expression at the invasive front of intracranial xenograft tumor compared with cells in the bulk region of the tumor (Supplementary Figure 1, A, available online). By contrast, xenograft tumors derived from injection with the established glioma cell lines U87MG (Figure 1, D) and U251MG (Figure 1, E) showed no invasion and no TrkA staining. These data indicate that TrkA expression is relegated largely to glioma cells and TIC/TSCs at the infiltrating front of the xenograft tumors in vivo. Furthermore, immunohistochemical localization of CTGF in sections of xenograft tumors established by intracranial injection of 0827 TIC/TSCs that stably express red fluorescent protein (RFP) suggests that gliomas derived from injection of 0827-RFP TIC/TSCs secrete CTGF (Supplementary Figure 1, B, available online): Measurement of the fluorescence intensity of CTGF within the tumor and the surrounding parenchyma is consistent with an increasing gradient of CTGF from the center of the tumor out to the infiltrative front (Supplementary Figure 1, C, available online).
Figure 1.
Tyrosine kinase receptor type A (TrkA) expression in sections of glioma-derived tumor-initiating or tumor stem cell (TIC/TSC) intracranial xenograft tumors. Sections of xenograft tumors derived from intracranial injection of neonatal SCID mice with glioma-derived 0827 TIC/TSCs were double immunostained for GFAP (a marker for reactive astrocytes; green) and TrkA (red); DNA was stained with 4’,6-diamidino-2-phenylindole (DAPI; blue). White boxes (left) identify magnified images to the right scale bars = 100 μm (at ×40 magnification) on right images. A) Noninvasive bulk tumor. B) Tumor margin. C) Intracranial tumor infiltration. TrkA immunostaining of the established glioma cell lines U87MG (D) or U251MG (E); scale bars = 100 μm.
Identification of a Complex Between CTGF, ITGB1, and TrkA
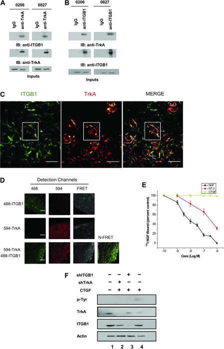
ITGB1 can partner with different membrane protein receptors, such as platelet-derived growth factor receptor and epidermal growth factor receptor, to form a trimolecular complex between ITGB1, the growth factor receptor, and the ligand to the receptor (26). To test the hypothesis that ITGB1 and TrkA form a receptor complex for CTGF binding, we first examined whether we could obtain evidence for an interaction between endogenous ITGB1 and TrkA in TIC/TSCs via coimmunoprecipitation. Lysates prepared from 0206 TIC/TSCs and 0827 TIC/TSCs were subjected to an immunoprecipitation assay. ITGB1 and TrkA coimmunoprecipitated from lysates of both TIC/TSCs, regardless of whether an antibody to TrkA or ITGB1 was used for immunoprecipitation (Figure 2, A and B). To provide further support for an in vivo interaction between ITGB1 and TrkA, we performed immunohistochemistry on sections of 0827 TIC/TSC–derived intracranial xenografts using an Alexa 488 green fluorescent dye–labeled antibody to ITGB1 and an Alexa 594 red fluorescent dye–labeled antibody to TrkA and looked for areas of antibody colocalization. ITGB1 and TrkA colocalized in infiltrating TIC/TSCs in vivo (Figure 2, C).
Figure 2.
In vitro and in vivo evidence for a TrkA–ITGB1–CTGF complex. Lysates of glioma TIC/TSCs (0206 and 0827) were subjected to immunoprecipitation with a control IgG or anti-TrkA antibody (A) or anti-ITGB1 antibody (B). The immunoprecipitates were immunoblotted with anti-ITGB1 (A) or anti-TrkA antibody (A). Loading controls are shown in the lower panels (inputs). C) Immunofluorescence localization of ITGB1 and TrkA in a section of a TIC/TSC-derived intracranial tumor. ITGB1 (green) was stained with Alexa 488–conjugated antibody and TrkA (red) was stained with Alexa 594–conjugated antibody. Merged images of ITGB1 and TrkA (yellow) are also shown. The white crosshair in the merged figure marks an area of antibody colocalization as does the boxed region. Scale bars = 15 μm. D) Fluorescence resonance energy transfer analysis. Sections of xenograft tumors derived from 0827 TIC/TSCs were stained with a Alexa 488 green fluorescent dye–labeled antibody to ITGB1 and an Alexa 594 red fluorescent dye–labeled antibody to TrkA. Fluorescence resonance energy transfer efficiency was normalized for possible spectral overlap (designated N-FRET) Scale bars = 50 μm. E) Competitive binding assay. Rat pheochromocytoma PC12 cells that overexpress TrkA were incubated with 125I-labeled nerve growth factor (NGF) and washed with increasing amounts of unlabeled CTGF, NGF, or NT-3. Radioactivity that remained bound to the cells was determined using a gamma counter and presented as a percentage of control (defined as cells subjected to the same procedure minus unlabeled ligand, therefore representing the maximum binding capacity or a 100% bound 125I-NGF). Error bars represents 95% confidence intervals for the means of three independent experiments performed in triplicate. F) Immunoblot analysis of TrkA activation in TIC/TSCs exposed to short hairpin RNA-mediated knockdown of TrkA or ITGB1 (shTrkA or shITGB1) in the presence of exogenous purified recombinant CTGF (200 ng/mL). TrkA activation was detected with phosphotyrosine-specific antibody (p-Tyr). Lane 1, untreated cells; lane 2, targeted TrkA knockdown in the presence of CTGF; lane 3, targeted ITGB1 knockdown in the presence of CTGF; lane 4, TIC/TSCs treated with CTGF. Immunoblotting for actin was used as a control for equal sample loading. CTGF = connective tissue growth factor; ITGB1 = integrin β1; NT-3 = neurotrophin-3; NGF = nerve growth factor; TIC/TSC = tumor-initiating or tumor stem cell; TrkA = tyrosine kinase receptor type A.
To further verify the in vivo interaction of ITGB1 with TrkA, xenograft tumors derived from intracranial injection of 0827 TIC/TSCs were serially sectioned and labeled in the same manner as the colocalization studies and used for fluorescence resonance energy transfer experiments. Fluorescence resonance energy transfer analysis can be used to detect a protein–protein interaction based on the transfer of energy (a photon) of a fluorescent dye conjugated to one protein (the donor protein) to the conjugated fluorescent dye of the other protein (the acceptor protein). When two proteins are in close proximity (ie, when the proteins interact with each other), light excites the donor protein and triggers the energy transfer to the acceptor protein. The energy transfer will allow the acceptor to emit light and produce an image that can be visualized with a confocal microscope, indicating the transfer of fluorescence resonance energy. However, if the two proteins are not close enough for energy transfer (ie, if they do not physically interact) no image is produced. As shown in Figure 2, D, fluorescence resonance energy transfer was achieved in the labeled xenograft sections, suggesting a physical interaction between ITGB1 and TrkA. Results of the coimmunoprecipitation experiments, the colocalization studies, and the fluorescence resonance energy transfer analysis indicate that ITGB1 and TrkA interact in TIC/TSCs in gliomas in vivo.
We next conducted a competitive binding assay to examine whether CTGF binding to TrkA could compete with TrkA binding to NGF or NT-3, two known ligands for TrkA (27,28). Rat pheochromocytoma PC12 cells that overexpress TrkA were incubated with 125I-labeled NGF, then washed with increasing concentrations of unlabeled NGF, NT-3, or CTGF, and the 125I-labeled NGF that remained bound to cells was quantified using a gamma counter. The amount of 125I-labeled NGF that remained bound to cells decreased when cells were washed with increasing concentrations of unlabeled NGF and NT-3 but not when they were washed with increasing concentrations of unlabeled CTGF (Figure 2, E). These data suggest that CTGF may bind to TrkA at a site different from that of NGF and NT-3. However, we cannot rule out the possibility that CTGF binds to TrkA with very low affinity.
Mechanism of CTGF Signaling
To identify downstream effectors of CTGF signaling in TIC/TSCs, we first performed coimmunoprecipitation experiments, which demonstrated that CTGF binds to both TrkA and to ITGB1 (Supplementary Figure 2, A and B, available online). Furthermore, CTGF binding to TrkA induces its activation through TrkA phosphorylation (Supplementary Figure 2, A and C available online).
To further elucidate the necessary components for CTGF activation of the TrkA receptor via phosphorylation, we selectively knocked down expression of the components of the putative receptor complex by stably transfecting 0827 TIC/TSCs with shRNAs targeting either TrkA or ITGB1 and examined TrkA phosphorylation in cells cultured in the presence or absence of purified recombinant CTGF (200 ng/mL). CTGF-mediated TrkA phosphorylation was reduced by knockdown of either TrkA or ITGB1 (Figure 2, F). These data demonstrate that CTGF induces TrkA phosphorylation in 0827 TIC/TSCs that express TrkA and ITGB1.
Effect of TrkA Activation on NF-κB Activity
Given that NF-κB has been previously implicated in tumor cell migration and metastasis (29), and TrkA activation can lead to NF-κB activation (30), we examined the effect of TrkA activation on NF-κB activity in TIC/TSCs. The 0827 TIC/TSCs were transiently transfected with an NF-κB luciferase reporter plasmid and then incubated in the absence or presence of increasing concentrations of recombinant purified CTGF. NF-κB transcriptional activation was then assessed by measuring the relative luciferase activity (compared with a minimal luciferase promoter plasmid that served as a baseline for luciferase activity).
Increasing concentrations of CTGF resulted in increasing NF-κB luciferase reporter activity in 0827 TIC/TSCs (mean relative luciferase activity [arbitrary units], untreated vs CTGF200 ng/mL: 0.42 vs 2.35, difference = 1.93, 95% CI = 1.53 to 2.33, P < .001; untreated vs CTGF400 ng/mL: 0.42 vs 4.5, difference = 4.08, 95% CI = 3.82 to 4.34, P < .001; untreated vs CTGF600 ng/mL: 0.42 vs 8.3, difference = 7.8, 95% CI = 5.3 to 10.5, P < .001). To determine if TrkA was required for CTGF-mediated NF-κB transcriptional activity, 0827 TIC/TSCs were transiently transfected with an NF-κB luciferase reporter plasmid and then treated with increasing concentrations of GW441756, a TrkA inhibitor that blocks TrkA phosphorylation and subsequent activation, in the presence of a constant concentration of purified recombinant CTGF (200 ng/mL). The cells were then assayed for NF-κB transcriptional activation by measuring relative luciferase activity. Treatment of cells with the TrkA inhibitor reversed NF-κB transcriptional activity (mean relative luciferase activity, GW400 nM vs CTGF 200 ng/mL: 2.6 vs 2.35, difference = 0.25, 95% CI = −0.25 to 0.75, P = .12; GW800 nM vs CTGF 200 ng/mL: 2 vs 2.35, difference = 0.35, 95% CI = −0.17 to 0.87, P = .5; GW1100 nM vs CTGF 200 ng/mL: 1.2 vs 2.35, difference = 1.15, 95% CI = 0.67 to 1.63, P = .19). Similar results were seen in 0206 TIC/TSCs (relative luciferase activity, untreated vs CTGF200 ng/mL: 0.53 vs 1.87, difference = 1.34, 95% CI = 0.69 to 2, P < .001). These data suggest that TrkA signals through NF-κB. Therefore, NF-κB might be a potential downstream activator of CTGF-mediated tumor cell infiltration. Importantly, addition of up to 250 ng/mL of CTGF to 0827 TIC/TSCs or 0206 TIC/TSCs did not result in any cytotoxic effects or a noticeable increase in cell proliferation as determined by cell viability assays using Alamar blue (Supplementary Figure 2, D and E, available online).
Identification of Effector Molecules Downstream of NF-κB
The observation that TrkA activation is associated with a trimolecular complex containing ITGB1, TrkA, and the CTGF ligand with subsequent NF-κB activation led us to explore possible effector molecules downstream of NF-κB. Given the role of the ZEB-1 transcription factor in tumor cell migration and its plausible relationship with NF-κB (31), we investigated whether NF-κB signaled through ZEB-1.
To determine if CTGF-mediated NF-κB activation induced the transcription factor ZEB-1, 0827 TIC/TSCs were transiently transfected with a ZEB-1 promoter luciferase reporter or a control minimal promoter reporter plasmid and then incubated with recombinant purified CTGF. ZEB-1 transcriptional activation was then determined by measuring the difference in luciferase activity between the ZEB-1 promoter and the control promoter reporter. Similarly, the luciferase activity of recombinant CTGF–treated 0827 TIC/TSCs cotransfected with the ZEB-1 luciferase reporter plasmid, and an NF-κB expression plasmid was compared with the luciferase activity of recombinant CTGF–treated 0827 TIC/TSCs cotransfected with the ZEB-1 luciferase reporter plasmid and an IκB (an inhibitor of NF-κB) expression plasmid. Overexpression of NF-κB p65 or exposure of 0827 TIC/TSCs to purified recombinant CTGF resulted in induction of the ZEB-1 luciferase reporter (mean relative luciferase activity, untreated vs CTGF200 ng/mL: 1.0 vs 5.00, difference = 4, 95% CI = 3.4 to 4.6, P < .001; untreated vs NF-κB overexpression: 1.0 vs 4.6, difference = 3.6, 95% CI = 3.4 to 3.8, P < .001) (Figure 3, A). By contrast, CTGF treatment of 0827 TIC/TSCs transiently transfected with a plasmid expressing the NF-κB inhibitor IκB resulted in a decrease in ZEB-1 promoter activation compared with TIC/TSCs treated with CTGF or transfected with NF-κB p65 expression plasmid (mean relative luciferase activity, CTGF200 ng/mL vs CTGF/IκB: 5.00 vs 2.8, difference = 2.2, 95% CI = 1.69 to 2.71, P = .11; NF-κB overexpression vs CTGF/IκB: 4.6 vs 2.8, difference = 1.8, 95% CI = 1.71 to 1.89, P = .035).
Figure 3.
Identification of effector molecules downstream of nuclear factor kappa B (NF-κB). A) ZEB-1 luciferase reporter assay. The 0827 tumor-initiating or tumor stem cells (TIC/TSCs) were transfected with a ZEB-1 luciferase reporter alone or in combination with purified recombinant CTGF200 ng/mL or cotransfected with pNF-kB can be used throughout a pNF-kB expression plasmid or cotransfected with a pIκB (I kappa Beta, an inhibitor of NF-κB) expression plasmid and treated with purified recombinant CTGF (200 ng/mL). The 0827 TIC/TSCs were harvested and processed for measurement of luciferase activity. Data represent mean values of three independent experiments performed in triplicate; error bars = 95% confidence intervals. All P values are two-sided (Student t test). B) Oligonucleotide precipitation assay. Nuclear extracts from untreated 0827 TIC/TSCs or 0827 TIC/TSCs treated with purified recombinant CTGF (200 ng/mL) were incubated with biotinylated double-stranded oligonucleotides corresponding to the wild-type NF-κB binding site in the ZEB-1 promoter or a mutant version of that site. The DNA–protein complexes were precipitated with streptavidin–agarose beads and subjected to immunoblot analysis with an anti-NF-κB p65 antibody. Top, schematic representation of the NF-κB binding site located in the ZEB-1 promoter. NF-κB (N) is the wild-type binding site at position −387 to −353 at which NF-κB binds ZEB-1; mutNF-κB (M) is a mutant NF-κB binding site. Bottom, immunoblot of binding assay. C) Chromatin immunoprecitation (ChIP) assays. The 0827 TIC/TSCs were incubated with or without CTGF (200 ng/mL) and subjected to ChIP with antibody against NF-κB (left panel) or against ZEB-1 (right panel). The y-axis indicates the fold increase in the binding of the NF-κB transcription factor to the promoter region of ZEB-1 (left) or the fold increase in the binding of ZEB-1 transcription factor to the promoter region of E-cadherin (right) with CTGF treatment (200 ng/mL) compared with no CTGF treatment. Data represent mean values of three independent experiments performed in triplicate; error bars = 95% confidence intervals. All P values are two-sided (Student t test). D) E-cadherin promoter luciferase assay. The 0827 TIC/TSCs were transfected with the E-cadherin luciferase reporter plasmid Wt(k1)-E-cad alone (unreated) or in combination with a pNF-kB or pZEB-1 expression plasmid. Luciferase activity was measured with the use of a luminometer and presented as relative luciferase activity (relative to standard transfection control containing a minimal luciferase promoter with baseline luciferase activity). Data represent mean values of three independent experiments performed in triplicate; error bars = 95% confidence intervals. All P values are two-sided (Student t test). CTGF = connective tissue growth factor.
We used two approaches to examine whether NF-κB could bind directly to the ZEB-1 promoter. We first performed an oligonucleotide precipitation assay (19) in which nuclear lysates made from 0827 TIC/TSCs (untreated or treated with 200 ng/mL purified recombinant CTGF) were incubated with biotinylated double-stranded oligonucleotides containing a putative NF-κB binding sequence located within the ZEB-1 promoter region (Figure 3, B, top).
Immunoblot analysis of DNA–protein complexes precipitated with streptavidin–agarose beads revealed the p65 subunit of NF-κB bound to the oligonucleotides corresponding to the ZEB-1 promoter to a much greater extent when the assay was conducted with lysates made from CTGF-treated 0827 TIC/TSCs compared with lysates made from untreated 0827 TIC/TSCs, or when a NF-κB mutant double-stranded oligonucleotide control sequence was used in the precipitation assay (Figure 3, B, bottom).
We next used an antibody to NF-κB in a ChIP assay to examine the direct binding of NF-κB to the ZEB-1 promoter in 0827 TIC/TSCs that were treated with CTGF. CTGF-treated 0827 TIC/TSCs displayed an increase in NF-κB binding at the ZEB-1 promoter region compared with untreated 0827 TIC/TSCs as shown by ChIP RT-PCR (fold increase in NF-κB binding to the ZEB-1 promoter region: Untreated + NF-κB antibody vs CTGF200 ng/mL + NF-κB antibody: 0.375 vs 2.45, difference = 2.075, 95% CI = 2.04 to 2.11, P < .001) (Figure 3, C, left panel). Taken together, these data demonstrate that exposure of TIC/TSCs to CTGF results in increased transcriptional activation of ZEB-1 and the direct binding of NF-κB to the ZEB-1 promoter.
CTGF-Dependent NF-κB Activation and E-cadherin Expression
The development of invasive tumors is often associated with the decreased expression of E-cadherin, which plays an important role in epithelial cell adhesion and cell mobility. Interactions among integrins, the extracellular matrix, and cell surface receptors are also involved in regulating cell-to-cell contacts and cell mobility (32).
It has been reported (31) that NF-κB can affect E-cadherin expression, possibly via the transcriptional repressor ZEB-1. Given that ZEB-1 has been shown to bind to E-box regions of E-cadherin (E-box regions are found within promoter regions and can either increase or decrease transcriptional activity depending on which specific transcription factor binds to the E-box region), we surmised that CTGF binding to a TrkA–ITGB1 complex would induce NF-κB activation and subsequent ZEB-1 activation, ultimately leading to decreased expression of E-cadherin (33,34). We used a ChIP assay with an antibody to ZEB-1 to examine whether CTGF signaling could result in ZEB-1 binding to the E-box region of the E-cadherin promoter in glioma 0827 TIC/TSCs. CTGF-treated 0827 TIC/TSCs displayed increased binding of ZEB-1 to the E-box region of the E-cadherin promoter compared with untreated 0827 TIC/TSCs as shown by ChIP RT-PCR (fold increase in ZEB-1 binding to the E-cadherin promoter region: Untreated + ZEB-1 antibody vs CTGF200 ng/mL + ZEB-1 antibody: 1.5 vs 6.4, difference = 4.9, 95% CI = 4.8 to 5.0, P < .001) (Figure 3, C, right panel).
To provide further evidence that CTGF mediates decreased expression of E-cadherin through NF-κB and ZEB-1, we examined E-cadherin promoter activity in 0827 TIC/TSCs that were transfected with an E-cadherin luciferase reporter plasmid alone or in combination with an NF-κB or ZEB-1 expression plasmid. Cells that overexpressed either NF-κB or ZEB-1 had decreased E-cadherin luciferase activity compared with cells that overexpressed neither protein (Figure 3, D). Conversely, transfection of 0206 TIC/TSCs with the E-cadherin luciferase reporter plasmid and either of two shRNAs targeting ZEB-1 resulted in transcriptional activation of the E-cadherin promoter (Supplementary Figure 3, available online). Together, these data indicate that exposure to CTGF leads to decreased expression of E-cadherin through a signaling pathway involving the activation of TrkA, which leads to activation of NFkB and subsequent ZEB-1-mediated transcriptional repression of E-cadherin.
Effect of CTGF on E-cadherin Expression in Glioma TIC/TSCs
We examined the effects of CTGF on E-cadherin expression in TIC/TSCs obtained from three adult glioblastoma patients because these cells more closely mimic the infiltrative nature of primary human glioblastomas compared with established glioma cell lines (5). Exposure of the three TIC/TSC lines to purified recombinant CTGF resulted in a considerable decrease in the number of E-cadherin–positive cells as demonstrated by immunofluorescence staining with an antibody to E-cadherin (Figure 4, A, left) and quantitative fluorescence-activated cell sorting analysis (Figure 4, A, right). Similarly, CTGF exposure resulted in a considerable decrease in E-cadherin luciferase reporter activity in 0827 TIC/TSCs and 0206 TIC/TSCs (Supplementary Figure 4, A, available online). RT-PCR further confirmed decreased expression of E-cadherin mRNA in 0827 TIC/TSCs treated with CTGF (Supplementary Figure 4, B, available online). By contrast, CTGF exposure of 0827 TIC/TSCs and 0206 TIC/TSCs that were transfected with an shRNA-targeting TrkA resulted in increased E-cadherin luciferase activity compared with cells transfected with a control shRNA (Supplementary Figure 4, C, available online).
Figure 4.
Effect of connective tissue growth factor (CTGF) on E-cadherin expression in tumor-initiating or tumor stem cells (TIC/TSCs). A) Indirect immunofluorescence detection (left) and Fluorescence-activated cell sorting analysis (right) of E-cadherin expression in TIC/TSC neurospheres. Three TIC/TSC lines (0206, 0822, and 0827) were incubated in the presence or absence of purified recombinant CTGF (left) and stained with an Alexa 488–conjugated antibody to E-cadherin (green); DNA was stained with DAPI (blue). Scale bars = 150 μm. Quantitative analysis of E-cadherin expression was by flow cytometry. Percentages indicate proportions of E-cadherin–positive cells. B) Immunofluorescence (left) and Fluorescence-activated cell sorting analysis (right) of E-cadherin expression in 0206 TIC/TSC neurospheres treated with CTGF and either GW441756 (a tyrosine kinase receptor type A [TrkA] inhibitor) or MAB225Z (an integrin β1 [ITGB1] inhibitor) in the presence of CTGF. Scale bars = 50 μm. C) Immunofluorescence labeling of E-cadherin in TIC/TSC 0206 neurospheres treated with basic fibroblast growth factor and epidermal growth factor (bFGF + EGF), nerve growth factor (NGF), or neurotrophin-3 (NT-3). Scale bars = 150 μm.
In addition, 0827 TIC/TSCs treated with CTGF and either a TrkA inhibitor (GW441756) or an ITGB1 inhibitor (MAB225Z) showed no CTGF-mediated inhibition of E-cadherin protein expression compared with cells treated with CTGF alone (Figure 4, B, right; Supplementary Figure 4, D, available online), further confirming the involvement of a ITGB1–TrkA complex in E-cadherin regulation. It is of interest to note that exposure of 0206 TIC/TSCs to pharmacological concentrations (ie, 10 ng/mL) of either NGF or NT-3 did not affect E-cadherin protein expression as detected by immunofluorescence staining, indicating the specificity of the CTGF–TrkA complex for decreasing expression of E-cadherin (Figure 4, C).
Effect of the CTGF–ITGB1–TrkA Complex on Tumor Cell Migration and Invasion
Although the effects of CTGF have been previously studied in a number of established cancer cell lines, to our knowledge, the effects on patient-derived primary cancer stem cells have yet to be explored. Thus, we evaluated the contribution of each member of the CTGF–ITGB1–TrkA complex to glioma TIC/TSC invasion by using an automated in vitro real-time cell migration and invasion assay. The 0206 TIC/TSCs and 0827 TIC/TSCs stably expressing shRNA-TrkA, shRNA-ITGB1, or shRNA-CTGF were seeded in the upper chamber of a 16-chamber microtiter plate containing purified recombinant full-length CTGF or a truncated CTGF182–250 (200 ng/mL) in NBE. The upper chamber was coated with laminin to form a barrier for invasion of TIC/TSCs into the lower chamber. The lower chamber contained NBE with no growth factors (serum free). The 16-chamber microtiter plates were placed into a RT-CIM apparatus for measurement of cell invasion and migration. Treatment of 0827 TIC/TSCs and 0206 TIC/TSCs with purified recombinant full-length CTGF or CTGF182–250 (a TrkA-binding truncated form of CTGF) induced a statistically significant increase in the amount of tumor cell migration compared with untreated cells (mean electrical impedance [arbitrary units], 0827 TIC/TSCs, untreated vs full-length CTGF: 3.88 vs 10.32, difference = 6.44, 95% CI = 6.2 to 6.7, P < .001; 0206 TIC/TSCs, untreated vs full-length CTGF: 1.38 vs 4.1, difference = 2.72, 95% CI = 2.5 to 3, P < .001; 0206 TIC/TSCs, untreated vs CTGF182–250: 1.38 vs 6.26, difference = 4.88, 95% CI = 4.6 to 5.1, P < .001).
By contrast, shRNA-mediated knockdown of endogenously produced CTGF decreased cell migration and invasiveness of TIC/TSCs compared with untransfected (wild-type) cells, suggesting a potential paracrine and/or autocrine mechanism of CTGF-mediated TIC/TSC invasion and migration (mean electrical impedance [arbitrary units], 0827 TIC/TSCs, WT vs shCTGF: 5.3 vs 1.2, difference = 4.1, 95% CI = 3.9 to 4.3, P < .001; 0206 TIC/TSCs, WT vs shCTGF: 1.4 vs 0.38, difference = 1.02, 95% CI = 1.01 to 1.03, P < .001).
To examine the importance of TrkA and ITGB1 in transducing the CTGF promigratory signal, we assayed migration of TIC/TSCs transfected with shRNAs that target TrkA or ITGB1 or a scrambled-sequence control shRNA (Scr). shRNA-mediated knockdown of either TrkA or ITGB1 resulted in a decrease in CTGF-induced cell migration compared with CTGF-induced Scr control (mean electrical impedance [arbitrary units], 0827 TIC/TSCs, WT vs Scr: 4.3 vs 7.7, difference = 3.4, 95% CI = 3.1 to 3.6, P < .001; 0827 TIC/TSCs, Scr vs shTrkA59: 7.7 vs 4.6, difference = 3.1, 95% CI = 2.97 to 3.23, P < .001; 0206 TIC/TSCs, WT vs Scr: 0.88 vs 10.6, difference = 9.72, 95% CI = 9.71 to 9.73, P < .001; 0206 TIC/TSCs, Scr vs shTrkA59: 10.6 vs 0.82, difference = 9.78, 95% CI = 9.77 to 9.79, P < .001; 0827 TIC/TSCs, WT vs shITGB1: 5.0 vs 1.1, difference = 3.9, 95% CI = 3.8 to 4.0, P < .001; 0206 TIC/TSCs, WT vs shITGB1: 1.5 vs 0.78, difference = 0.72, 95% CI = 0.71 to 0.73, P < .001).
Finally, to examine the effect of a different type of knockdown of E-cadherin expression—siRNA-mediated gene silencing—on TIC/TSC invasion and migration in vitro, we assayed migration of TIC/TSCs that were transfected with four siRNAs targeting E-cadherin (designated No. 8, 9, 10, and 11) or a nontargeting siRNA as a negative control. siRNA-mediated knockdown of E-cadherin expression increased TIC/TSC invasion and migration in vitro compared with nontargeting siRNA negative control–transfected TIC/TSCs (mean electrical impedance [arbitrary units], 0827 TIC/TSCs, control vs E-cadherin siRNA No. 8: 0.6 vs 3.8, difference = 3.2, 95% CI = 3.1 to 3.3, P < .001; 0827 TIC/TSCs, control vs E-cadherin siRNA No. 9: 0.6 vs 12, difference = 11.4, 95% CI = 11.39 to 11.4, P < .001; 0827 TIC/TSCs, control vs E-cadherin siRNA No. 10: 0.6 vs 7.6, difference = 7, 95% CI = 6.8 to 7.2, P < .001; 0827 TIC/TSCs, control vs E-cadherin siRNA No. 11: 0.6 vs 8.6, difference = 8, 95% CI = 7.5 to 8.5, P < .001; 0206 TIC/TSCs, control vs E-cadherin siRNA No. 8: 1.0 vs 7.0, difference = 6.0, 95% CI = 5.9 to 6.1, P < .001; 0206 TIC/TSCs, control vs E-cadherin siRNA No. 9: 1.0 vs 5.1, difference = 4.1, 95% CI = 3.5 to 4.7, P < .001; 0206 TIC/TSCs, control vs E-cadherin siRNA No. 10: 1.0 vs 6.7, difference = 5.7, 95% CI = 5.69 to 5.71, P < .001; 0206 TIC/TSCs, control vs E-cadherin siRNA No. 11: 1.0 vs 6.4, difference = 5.4, 95% CI = 5.1 to 5.6, P < .001). This finding supports our hypothesis that the promigratory effect of CTGF is transduced downstream through its repression of E-cadherin.
Effect of TrkA on Glioma TIC/TSC Infiltration In Vivo
To directly evaluate the importance of TrkA expression for TIC/TSC invasion in vivo, we created 0827 TIC/TSCs that stably express one of two shRNAs targeting TrkA (sh58 or sh59) or a control scrambled-sequence shRNA. Stable expression of sh58 and sh59 resulted in considerable knockdown of TrkA protein expression by immunoblot analysis compared with uninfected 0827 TIC/TSCs or 0827 TIC/TSCs expressing a scrambled-sequence shRNA (more so for sh59 than for sh58; Figure 5, A). However, shRNA-mediated knockdown of TrkA did not affect the proliferation or clonogenicity of the TIC/TSCs in vitro (data not shown).
Figure 5.
Effect of tyrosine kinase receptor type A. TrkA expression on invasiveness of glioma tumor–initiating or tumor stem cell (TIC/TSC)–derived xenografts. The 0827 TIC/TSCs were stably transfected with one of two short hairpin RNA (shRNA) constructs targeting TrkA (sh58 or sh59) or a scrambled-sequence shRNA (SC) as a negative control; wild-type (WT) cells were not transfected. TIC/TSCs that stably expressed the shRNAs were subjected to immunoblot analysis of TrkA expression and were used to generate xenograft tumors by intracranial injection of neonatal SCID mice. A) Immunoblot analysis of TrkA expression in TIC/TSC transfected with shRNA constructs. Immunoblotting for actin was the control for equal protein loading. B) Intracranial tumor histology. Tumor sections (10 μm) were stained with hematoxylin and eosin and examined for evidence of tumor cell invasion (arrows) at low and high magnification (left and right panels, respectively, of each pair). Scale bar left panels for WT, SC, sh58, and sh59 is 500 μm. Scale bar right panels for WT, SC, sh58, and sh59 is 50 μm.
To examine the effect of shRNA-mediated knockdown of TrkA on TIC/TSC infiltration in vivo, we studied intracranial xenograft tumors generated by injection of mice with patient-derived glioblastoma 0827 TIC/TSCs stably expressing scrambled sequence shRNA, sh58, sh59, or wild-type cells. The tumors were sectioned and stained with hematoxylin and eosin for examination of tumor cell infiltration. We observed extensive tumor cell infiltration of the cerebral cortex in mice injected with wild-type 0827 TIC/TSCs or scrambled sequence shRNA-expressing 0827 TIC/TSCs (Figure 5, B, upper left and right panels, respectively). By contrast, mice injected with sh58-expressing 0827 TIC/TSCs had considerably less tumor cell invasion in vivo, and those injected with sh59-expressing 0827 TIC/TSCs, which showed the greatest TrkA knockdown by immunoblot analysis, had no tumor cell invasion into normal cortex (Figure 5, B, lower left and right panels, respectively). These data demonstrate the requirement for TrkA expression in glioma invasion in this model system.
Characterization of Reactive Astrocytes in an Orthotopic Glioma Model
A profound glial reaction is often seen within and around the invading front of malignant gliomas in situ. The glial reaction is characterized by the presence of reactive astrocytes that are likely to be responding to an endogenous brain injury signal and/or to the release of cytokine(s) by glioma cells and associated inflammatory cells. Given that injured brain can release CTGF (16), and given the intimate proximity of reactive astrocytes to the invading glioma front, we first examined whether reactive astrocytes provide a promigratory stimulus to glioma cells through the release of CTGF. Intracranial xenograft tumors generated by injection of mice with patient-derived glioblastoma 0206 TIC/TSCs were serially sectioned and stained for GFAP, a marker of reactive astrocytes. We observed large numbers of GFAP-positive reactive host astrocytes surrounding the growing tumor mass, as is typically seen in human gliomas in situ (Figure 6, A, left panel). We used a mouse-specific probe to detect mouse CTGF mRNA by in situ hybridization on serial mouse brain sections containing the intracranial human glioma xenograft. There were very high levels of expression of mouse-specific CTGF mRNA in reactive astrocytes adjacent to the infiltrating tumor front (Figure 6, A, middle panel).
Figure 6.
Characterization of reactive astrocytes in orthotopic gliomas derived from intracranial injection of mice with 0206 tumor-initiating or tumor stem cells (TIC/TSCs). Xenograft tumors derived from intracranial injection of SCID mice with 0206 TIC/TSCs were harvested and serially sectioned. A) Immunohistochemistry and in situ hybridization. Serial sections were subjected to immunohistochemical (IHC) detection of the reactive astrocyte marker GFAP (brown, left panel), in situ hybridization (ISH) detection of mouse CTGF mRNA using a mouse-specific CTGF probe (purple, middle panel), and ISH using scrambled-sequence probe (control, right panel). Tu indicates central tumor mass. Scale bars = 50 μm. B) Immunodepletion of reactive astrocyte–conditioned medium (rACM) with either an IgG (lane 1) or CTGF-specific antibody (lane 2). Lane 3 represents total rACM with no antibody depletion that was probed for CTGF to indicate that CTGF is present in rACM. An equal amount of protein was run in each lane. C) Effect of rACM on the in vitro migratory and invasive activity of 0206 TIC/TSC. The effects of conditioned medium (ACM) from either mock-transfected or CTGF shRNA-transfected astroctyes on 0206 TIC/TSCs invasion and migration was assessed using an in vitro assay. P value from two-sided Student t test. Data represent the mean values of three independent experiments performed in triplicate; error bars = 95% confidence intervals. D) Summary of CTGF signal transduction pathway. CTGF = connective tissue growth factor; Iκκ = IκB Kinase; Ub = Ubiquitin; P = phosphorylation; IκB = Inhibitor of NF-κB; p65 = NF-κB p65 subunit; TrkA = tyrosine kinase receptor, type A; ZEB-1 = zinc finger E-box binding homeobox 1.
To confirm that reactive astrocytes not only produce CTGF mRNA but also secrete biologically active CTGF protein, we cultured human reactive astrocytes in vitro, collected the culture medium, and used a CTGF antibody to immunodeplete CTGF from this rACM. First, we demonstrated by immunoblot analysis of control IgG–treated rACM (lane 1) that CTGF was present in rACM. This was confirmed by the selective depletion of CTGF in the CTGF antibody–treated rACM (lane 2). Finally, total rACM, with no antibody treatment, demonstrated that CTGF is secreted by rACM (lane 3, Figure 6, B). Next, to verify the biological activity of the immunoblot-detected CTGF, we examined the effect of rACM collected from cultures of human reactive astrocytes transfected with CTGF shRNA and from mock-transfected human reactive astrocytes on the in vitro migratory and invasive activity of 0206 TIC/TSCs. The 0206 TIC/TSCs exposed to rACM from mock-transfected reactive astrocytes had more migrating cells compared with 0206 TIC/TSCs exposed to rACM from CTGF shRNA–infected reactive astrocytes (mean electrical impedance: 0206 TIC/TSC, mock-transfected vs CTGF shRNA–tranfected: 9.75 vs 1.25, difference = 8.5, 95% CI = 7.7 to 9.3, P < .001) (Figure 6, C). Together, these results demonstrate that reactive astrocytes secrete biologically active CTGF, which potentiates the proinfiltrative phenotype of the glioma cells via a novel host-tumor signaling pathway (Figure 6, D).
Discussion
The migratory and invasive capacity of glioma cells is a hallmark of glioblastoma and all but assures ultimate treatment failure and patient death (35). Our studies provide one of the first molecular analyses of glioma cell invasion using patient-derived TIC/TSCs, and the data demonstrate that CTGF binds to an ITGB1- and TrkA-containing complex. CTGF binding to the ITGB1–TrkA complex causes NF-κB-mediated activation of the ZEB-1 promoter with subsequent induction of the ZEB-1 transcriptional repressor resulting in decreased expression of E-cadherin. This decreased expression of E-cadherin results in enhanced glioma cell invasion and migration. Consistent with these observations, inhibition of CTGF, ITGB1, or TrkA activation resulted in decreased tumor cell invasion and migration in vitro and in vivo. Finally, our demonstration of a host-derived CTGF-mediated contribution to a proinvasive microenvironment within the brain indicates a potential paracrine- and/or autocrine-signaling mechanism for glioma cell infiltration.
Studies of glioma cell invasion that have been published over the last two decades have largely used established glioma cell lines that have been passaged in vitro for years or decades. The clinical relevance of that model system for looking at the mechanisms that are operative in human glioma invasion in situ is questionable given that most established glioma cell lines are neither tumorigenic nor invasive in vivo (5). Even the few glioma lines that are tumorigenic in vivo are not infiltrative (5). By contrast, we (5) and others (3,36) have shown that xenograft tumors derived from human glioma TIC/TSCs more closely recapitulate human glioblastomas at the genetic, cellular, and biological levels than do xenograft tumors derived from established human glioma cell lines. Specifically, we have shown that glioma TIC/TSCs are as highly invasive in vivo as were the tumors from which they were derived.
Glioma TIC/TSCs are therefore likely to represent a more reliable and more biologically and clinically relevant model system for investigating the mechanistic basis for human glioma cell infiltration. To our knowledge, this study is one of the first to use this more clinically relevant model system to explore the molecular mechanisms operative in the invasive behavior of primary human glioblastomas.
Our data demonstrate that glioma TIC/TSCs require the cell surface protein receptors ITGB1 and TrkA for CTGF-mediated reduction of E-cadherin expression and tumor cell infiltration. Whether this is a common mechanism for glioma cell invasion in patients raises the question of how often ITGB1, TrkA, and CTGF are found associated with each other in a complex in gliomas in situ. Although ITGB1 has been reported to be ubiquitously expressed in gliomas, the frequency of glioma-associated TrkA is less consistent, with a report (37) finding that it is expressed and another report (38) finding that it is not. Our data suggest a potential explanation for this discrepancy in the literature: We found that TrkA is strongly expressed in the subpopulation of highly infiltrating glioma cells in vivo and not in the glioma cells that remain within the bulk of the tumor. Thus, TrkA expression is dependent on both the cell type and the location within the tumor.
What remains unclear is whether the TrkA-expressing highly infiltrative glioma cells represent a genetically or epigenetically distinct subpopulation of cells within a given tumor, whether TrkA expression is a stochastic event that allows a subpopulation of TrkA-expressing cells to infiltrate, and/or whether there exist distinct host-induced signals within a proinfiltrative and TrkA-inducing “niche” within the heterogeneous microenvironment of a given glioma. Given previous work from our group (39) and others (40) showing that suppression of NF-κB results in the enhancement of glioma cell death, NF-κB could be a promising therapeutic target for inhibiting glioma cell invasion and survival. CTGF may also turn out to be a promising therapeutic target. For example, we found that addition of purified recombinant CTGF182–250, a truncated form of the CTGF protein that essentially removes the carboxyl-terminal region and the cysteine knot (41) and does not bind TrkA, caused increased TIC/TSC invasion and migration in vitro. The carboxyl-terminal region of CTGF has previously been linked to enhanced cell adhesion in several cell types (42). Therefore, we predicted that the loss of this carboxyl-terminal region would result in an increase in TIC/TSC infiltration, which is what we observed in vitro. Thus, CTGF as well as NF-κB may be potential therapeutic targets to alleviate tumor cell infiltration.
A potential limitation of this study is the use of glioma TIC/TSCs as a clinically relevant model to explore glioma invasion. It is possible that TIC/TSCs are not the only population of infiltrative cells within a given glioma. Indeed, our studies were not designed to address whether TIC/TSCs are the only infiltrative cells or whether subpopulations of their progeny are also infiltrative. Given that TIC/TSCs are defined functionally (ie, by their tumor-initiating ability), the prospective identification of such cells in situ is currently impossible.
Nevertheless, the fact that many of the infiltrative tumor cells in our in vivo model did not express glioma clonogenic (ie, CD133 and CD15) or stem cell (ie, Sox2 and nestin) markers (5) but do express markers of partial differentiation (ie, GFAP and Tuj1) suggests that it is highly likely that both the clonogenic glioma stem cell population as well as their partially or fully differentiated TIC/TSC progeny have infiltrative properties in vivo. A definitive answer about the relative invasiveness of TIC/TSCs compared with their more differentiated progeny requires further studies.
We examined whether the reactive astrocytosis (“gliosis”) that is invariably associated with malignant gliomas contributes to the invasive phenotype of gliomas through the local secretion of CTGF. Our data clearly demonstrate that tumor-associated reactive astrocytes secrete high levels of CTGF in vitro and in vivo (Figure 6, A and B; Supplementary Figure 1, B, available online) and thereby establish a permissive microenvironment for glioma cell invasion. Thus, a provocative and potentially worrisome question raised by these data is whether the injury response of normal brain tissue to standard glioma treatments, such as surgery and radiation, contribute to a proinvasive microenvironment for the surviving fraction of tumor cells through the induction of host-derived CTGF (Supplementary Figure 5, available online).
In summary, this study provides one of the first, to our knowledge, molecular analyses of glioma cell invasion using primary patient-derived TIC/TSCs. We elucidate a cell signaling pathway that requires binding of CTGF to a novel ITGB1–TrkA cell surface receptor complex, which leads to NF-κB activation, induction of the transcriptional repressor ZEB-1, disruption of cell–cell contacts through loss of E-cadherin, and glioma cell and TIC/TSC infiltration. Finally, the demonstration of a host-derived CTGF-mediated contribution to a proinvasive microenvironment within the brain both raises potential concerns regarding the effects of current therapeutic modalities on the invasive characteristic of glioblastoma while at the same time offering a number of potentially new therapeutic targets.
Funding
This work was supported by the intramural programs of National Cancer Institute and the National Institute of Neurological Disorders and Stroke of the National Institutes of Health.
Supplementary Material
Footnotes
The authors had full responsibility for the design of the study; the collection, analysis, and interpretation of the data; the decision to submit the article for publication; and the writing of the article.
References
- 1.Stupp R, Mason P, Van den Bent MJ, et al. Radiotherapy plus concomitant and adjuvant temozolomide for glioblastoma. N Engl J Med. 2005;352(10):987–996. doi: 10.1056/NEJMoa043330. [DOI] [PubMed] [Google Scholar]
- 2.Li A, Wailing J, Kotliarova Y, et al. Genomic changes and gene expression profiles reveal that established glioma cell lines are poorly representative of primary human gliomas. Mol Cancer Res. 2008;6(1):21–30. doi: 10.1158/1541-7786.MCR-07-0280. [DOI] [PubMed] [Google Scholar]
- 3.Singh SK, Hawkins C, Clarke ID, et al. Identification of human brain tumor initiating cells. Nature. 2004;432(7015):396–401. doi: 10.1038/nature03128. [DOI] [PubMed] [Google Scholar]
- 4.Galli R, Binda E, Orfanelli U, et al. Isolation and characterization of tumorigenic, stem-like neural precursors from human glioblastoma. Cancer Res. 2004;64(19):7011–7024. doi: 10.1158/0008-5472.CAN-04-1364. [DOI] [PubMed] [Google Scholar]
- 5.Lee J, Kotliarova S, Kotliarov Y, et al. Tumor stem cells derived from glioblastomas cultured in bFGF and EGF more closely mirror the phenotype and genotype of primary tumors than do serum-cultured cell lines. Cancer Cell. 2006;9(5):391–403. doi: 10.1016/j.ccr.2006.03.030. [DOI] [PubMed] [Google Scholar]
- 6.Demuth T, Rennert JL, Hoelzinger DB, et al. Glioma cells on the run-the migratory transcriptome of 10 glioma cell lines. BMC Genomics. 2008;9:54–69. doi: 10.1186/1471-2164-9-54. [DOI] [PMC free article] [PubMed] [Google Scholar]
- 7.Thomson S, Clayton AL, Hazzalin CA, et al. The nucleosomal response associated with immediate-early gene induction is mediated via alternative MAP kinase cascades: MSK1 as a potential histone H3/HMG-14 kinase. EMBO J. 1998;18(17):4779–4793. doi: 10.1093/emboj/18.17.4779. [DOI] [PMC free article] [PubMed] [Google Scholar]
- 8.Bradham DM, Igarashi A, Potter RL, Grotendorst GR. Connective tissue growth factor: a cysteine-rich mitogen secreted by human vascular endothelial cells is related to the SRC-induced immediate early gene product CEF10. J Cell Biol. 1991;114(12):1285–1294. doi: 10.1083/jcb.114.6.1285. [DOI] [PMC free article] [PubMed] [Google Scholar]
- 9.Brigstock DR. The connective tissue growth factor/cysteine-rich 61/nephroblastoma overexpressed (CCN) family. Endocr Rev. 1991;20(2):189–206. doi: 10.1210/edrv.20.2.0360. [DOI] [PubMed] [Google Scholar]
- 10.Chang CC, Shih J-Y, Jeng Y-M, et al. Connective tissue growth factor and its role in lung adenocarcinoma invasion and metastasis. J Natl Cancer Inst. 2004;96(5):364–374. doi: 10.1093/jnci/djh059. [DOI] [PubMed] [Google Scholar]
- 11.Utsugi M, Dobashi K, Ishizuka T, et al. C-Jun-NH2-terminal kinase mediates expression of connective tissue growth factor induced by transforming growth factor-β1 in human lung fibroblasts. Am J Respir Cell Mol Biol. 2003;28(6):754–761. doi: 10.1165/rcmb.4892. [DOI] [PubMed] [Google Scholar]
- 12.Gao R, Brigstock DR. Activation of nuclear factor kappa B (NF-κB) by connective tissue growth factor (CCN2) is involved in sustaining the survival of primary rat hepatic stellate cells. Cell Commun Signal. 2005;3:14. doi: 10.1186/1478-811X-3-14. [DOI] [PMC free article] [PubMed] [Google Scholar]
- 13.Wahab NA, Weston BS, Mason RM. Connective tissue growth factor CCN2 interacts with and activates the tyrosine kinase receptor TrkA. J Am Soc Nephrol. 2005;16(2):340–351. doi: 10.1681/ASN.2003100905. [DOI] [PubMed] [Google Scholar]
- 14.Tacconelli A, Farina AR, Cappabianca L, et al. TrkA alternative splicing: a regulated tumor-promoting switch in human neuroblastoma. Cancer Cell. 2004;6(4):347–360. doi: 10.1016/j.ccr.2004.09.011. [DOI] [PubMed] [Google Scholar]
- 15.Guo W, Giancotti FG. Integrin signalling during tumor progression. Nat Rev Mol Biol. 2004;5(10):816–826. doi: 10.1038/nrm1490. [DOI] [PubMed] [Google Scholar]
- 16.Markus J, Beschorner R, Nguyen TD, Meyermann R, Schluesener HJ. Differential cellular accumulation of connective tissue growth factor defines a subset of reactive astrocytes, invading fibroblasts, and endothelial cells following central nervous system injury in rats and humans. J Neurotrauma. 2001;18(4):377–389. doi: 10.1089/089771501750170930. [DOI] [PubMed] [Google Scholar]
- 17.Faulkner JR, Herrmann JE, Woo MJ, et al. Reactive astrocytes protect tissue and preserve function after spinal cord injury. J Neurosci. 2004;24(9):2143–2155. doi: 10.1523/JNEUROSCI.3547-03.2004. [DOI] [PMC free article] [PubMed] [Google Scholar]
- 18.Kleihues P, Louis DN, Scheithauer BW, et al. The WHO classification of tumors of the nervous system. J Neuropathol Exp Neurol. 2002;61(3):215–225. doi: 10.1093/jnen/61.3.215. [DOI] [PubMed] [Google Scholar]
- 19.Chen C-R, Kang Y, Massague J. Defective repression of c-myc in breast cancer cells: a loss at the core of the transforming growth factor β growth arrest program. Proc Natl Acad Sci U S A. 2001;98(3):992–999. doi: 10.1073/pnas.98.3.992. [DOI] [PMC free article] [PubMed] [Google Scholar]
- 20.Saito T, Nagai M, Ladanyi M. SYT-SSX1 and SYT-SSX2 interfere with repression of E-cadherin by snail and slug: a potential mechanism for aberrant mesenchymal to epithelial transition in human synovial sarcoma. Cancer Res. 2006;66(14):6919–6927. doi: 10.1158/0008-5472.CAN-05-3697. [DOI] [PubMed] [Google Scholar]
- 21.Ke Y, Wu D, Princen F, et al. Role of Gab2 in mammary tumorigenesis and metastasis. Oncogene. 2007;26(34):4951–4960. doi: 10.1038/sj.onc.1210315. [DOI] [PubMed] [Google Scholar]
- 22.Bez A, Corsini E, Curti D, et al. Neurosphere and neurosphere-forming cells: morphological and ultrastructural characterization. Brain Res. 2003;993(1–2):18–29. doi: 10.1016/j.brainres.2003.08.061. [DOI] [PubMed] [Google Scholar]
- 23.Vescovi AL, Galli R, Reynolds BA. Brain tumor stem cells. Nat Rev Cancer. 2006;6(6):425–436. doi: 10.1038/nrc1889. [DOI] [PubMed] [Google Scholar]
- 24.Isik N, Hereld D, Jin T. Fluorescence resonance energy transfer imaging reveals that chemokine-binding modulates heterodimers of CXCR4 and CCR5 receptors. PLoS One. 2008;3(10):e3424–e3431. doi: 10.1371/journal.pone.0003424. [DOI] [PMC free article] [PubMed] [Google Scholar]
- 25.Fabricant RN, De Larco JE, Todaro GJ. Nerve growth factor receptors on human melanoma cells in culture. Proc Natl Acad Sci U S A. 1977;74(2):565–569. doi: 10.1073/pnas.74.2.565. [DOI] [PMC free article] [PubMed] [Google Scholar]
- 26.Miranti CK, Brugge JS. Sensing the environment: a historical perspective on integrin signal transduction. Nat Cell Biol. 2002;4(4):83–90. doi: 10.1038/ncb0402-e83. [DOI] [PubMed] [Google Scholar]
- 27.Kaplan DR, Martin-Zanca D, Parada LF. Tyrosine phosphorylation and tyrosine kinase activity of the trk proto-oncogene product induced by NGF. Nature. 1991;350(6314):158–160. doi: 10.1038/350158a0. [DOI] [PubMed] [Google Scholar]
- 28.Urfer R, Tsoulfas P, Soppet D, et al. The binding epitopes of neurotrophin-3 to its receptors trkc and gp75 and the design of a multifunctional human neurotrophin. EMBO J. 1994;13(24):5896–5909. doi: 10.1002/j.1460-2075.1994.tb06935.x. [DOI] [PMC free article] [PubMed] [Google Scholar]
- 29.Huber MA, Azoitei N, Baumann B, et al. NF-κB is essential for epithelial mesenchymal transition and metastasis in a model of breast cancer progression. J Clin Invest. 2004;114(4):569–581. doi: 10.1172/JCI21358. [DOI] [PMC free article] [PubMed] [Google Scholar]
- 30.Kaplan DR, Miller FD. Neurotrophin signal transduction in the nervous system. Curr Opin Biol. 2000;10(3):381–391. doi: 10.1016/s0959-4388(00)00092-1. [DOI] [PubMed] [Google Scholar]
- 31.Chua HL, Bhat-Nakshatri P, Clare SE, et al. NF-ĸB represses E-cadherin expression and enhances epithelial to mesenchymal transition of mammary epithelial cells: potential involvement of ZEB-1 and ZEB-2. Oncogene. 2006;26(5):711–724. doi: 10.1038/sj.onc.1209808. [DOI] [PubMed] [Google Scholar]
- 32.Yu X, Miyamoto S, Mekada E. Integrin α2β1-dependent EGF receptor activation at cell-cell contact sites. J Cell Sci. 2001;113(pt 12):2139–2147. doi: 10.1242/jcs.113.12.2139. [DOI] [PubMed] [Google Scholar]
- 33.Grooteclaes ML, Frisch SM. Evidence for a function of CtBP in epithelial gene regulation and anoikis. Oncogene. 2000;19(33):3823–3828. doi: 10.1038/sj.onc.1203721. [DOI] [PubMed] [Google Scholar]
- 34.Eger A, Aigner K, Sonderegger S, et al. DeltaEF1 is a transcriptional repressor of E-cadherin and regulates epithelial plasticity in breast cancer cells. Oncogene. 2005;24(14):2375–2385. doi: 10.1038/sj.onc.1208429. [DOI] [PubMed] [Google Scholar]
- 35.Weiss L. Metastasis of cancer: a conceptual history of antiquity to the 1990s. Cancer Metastasis Rev. 2000;19(3–4):193–383. [PubMed] [Google Scholar]
- 36.Bao S, Wu Q, McLendon RE, et al. Glioma stem cells promote radioresistance by preferential activation of the DNA damage response. Nature. 2006;444(7120):756–760. doi: 10.1038/nature05236. [DOI] [PubMed] [Google Scholar]
- 37.Wang Y, Hagel C, Hamel W, et al. Trk A, B, C are commonly expressed in human astrocytes and astrocytic gliomas but not by human oligodendrocytes and oligodendroglioma. Acta Neuropathol. 1998;96(4):357–364. doi: 10.1007/s004010050906. [DOI] [PubMed] [Google Scholar]
- 38.Johnston ALM, Lun X, Rahn JJ, et al. The p75 neurotrophin receptor is a central regulator of glioma invasion. PLoS Biol. 2007;5(8):1723–1737. doi: 10.1371/journal.pbio.0050212. [DOI] [PMC free article] [PubMed] [Google Scholar]
- 39.Hui A-M, Zhang W, Chen W, et al. Agents with selective estrogen receptor (ER) modulator activity induce apoptosis in vitro and In vivo in ER-negative glioma cells. Cancer Res. 2004;64(24):9115–9123. doi: 10.1158/0008-5472.CAN-04-2740. [DOI] [PubMed] [Google Scholar]
- 40.Coupienne I, Bontems S, Dewaele M, et al. NF-kappaB inhibition improves the sensitivity of human glioblastoma cells to 5-aminolevulnic acid-based photodynamic therapy. Biochem Pharmacol. 2011;81(5):606–616. doi: 10.1016/j.bcp.2010.12.015. [DOI] [PubMed] [Google Scholar]
- 41.Bork P. The modular architecture of a new family of growth regulators related to connective tissue growth factor. FEBS Lett. 1993;327(2):125–130. doi: 10.1016/0014-5793(93)80155-n. [DOI] [PubMed] [Google Scholar]
- 42.Ball DK, Rachfal AW, Kemper SA, Brigstock DR. The heparin-binding 10kDa fragment of connective tissue growth factor (CTGF) containing module 4 alone stimulates cell adhesion. J Endocrinol. 2003;176(2):R1–R7. doi: 10.1677/joe.0.176r001. [DOI] [PubMed] [Google Scholar]
Associated Data
This section collects any data citations, data availability statements, or supplementary materials included in this article.






