Abstract
Recent research demonstrated that although twenty-four month-old infants do well on the initial pairing of a novel word and novel object in fast-mapping tasks, they are unable to retain the mapping after a five-minute delay. The current study examines the role of familiarity with the objects and words on infants' ability to bridge between the initial fast mapping of a name and object, and later retention in the service of slow mapping. Twenty-four-month-old infants were familiarized with either novel objects or novel names prior to the referent selection portion of a fast-mapping task. When familiarized with the novel objects, infants retained the novel mapping after a delay, but not when familiarized with the novel words. This suggests familiarity with the object versus the word form leads to differential encoding of the name-object link. We discuss the implications of this finding for subsequent slow mapping.
Keywords: word learning, fast mapping, slow mapping
Learning a new object name is an extended process involving, at minimum, the extraction of a novel word form from some linguistic input, finding the referent for the novel word in the environmental context, encoding both of these bits of information, and linking these newly-formed representations robustly enough to facilitate the recall of one given the presentation of the other. The first critical step, known as fast mapping (Carey, 1978) or referent selection (Horst & Samuelson, 2008), includes creating a new lexical entry for a word, forming some initial representation of the object, and forming an initial link between these representations (Carey, 1978; 2010). In research tasks, fast mapping typically involves children demonstrating an ability to select the correct referent for a novel name after minimal, or even a single, exposure to the novel word (Heibeck & Markman, 1987; Behrend, Scofield, & Kleinknecht, 2001; Rice, 1989; Wilkinson & Mazzitelli, 2003; Wilkinson, Ross, & Diamond, 2003; Gershkoff-Stowe & Hahn, 2007). For example, in Carey and Bartlett's (1978) initial demonstration of the phenomenon, preschoolers correctly determined that the novel word “chromium” referred to a novel olive-green colored tray rather than a familiar blue colored tray. In the time since this early demonstration, children have been shown to be very proficient at fast mapping in this and similar contexts. Previous work has demonstrated that young children can fast map as many as six novel words in a single session (Golinkoff, et al., 1992), that children as young as 17 months can fast map in under three seconds (Halberda, 2003), and that the ability to make an initial connection between a word and object is linked with the vocabulary spurt (Mervis & Bertrand, 1994).
This initial, quick fast mapping between a word form and object representation is thought to be followed by a second extended period of ‘slow mapping’, during which children expand their lexical entry to include information such as the appropriate syntactic context, the boundaries of the object category, and the relation of this word to other lexical entries (Carey, 1978; Carey & Bartlett, 1978; Carey, 2010; Swingley, 2010). During this phase, children slowly build on the preliminary link created in fast mapping over the course of multiple exposures (Carey, 1978). Thus, children's actual learning of an object name, such that it can be generalized across instances and contexts occurs over a more extended time course.
From this perspective, then, it is not surprising that infants do not demonstrate retention of fast-mapped words after a single referent selection trial. Recent work by Horst and Samuelson (2008) demonstrated that while infants are indeed excellent at making a fast link between a word and referent, they fail at retaining fast-mapped words after a short break. Their fast-mapping paradigm included what they called referent selection trials, during which two known objects and a single novel object were presented and infants were asked to get the novel object by name. Horst and Samuelson then tested the robustness of this fast mapping through retention trials following a five-minute break. During these trials, infants were shown three previously fast-mapped novel objects and asked to get one by name. Because all three objects presented on retention trials were equally novel and had all been recently mapped to a name during referent selection, infants in Horst and Samuelson's task could not use novelty or prior naming alone as the basis for selection on retention trials. In this carefully controlled procedure, infants performed well in the referent selection trials—choosing the known object 73% of the time when requested, and the novel object 69% of the time it was requested. However, retention of fast-mapped name-object links was no higher than chance (Horst & Samuelson, 2008; Experiment 1A).
These data thus fit with the proposal that the initial fast mapping of a novel word and referent must be followed by a longer period of slow mapping. One might ask, then, what supports children's ability to bridge from fast to slow mapping. Simply put, children must recall the initial mapping at a subsequent time point in order to be able to build on it and learn the word, yet Horst and Samuelson (2008) suggest infants fail at this retention after only a very short delay. We know that multiple successive presentations of a word and object -to -be -mapped can facilitate retrieval and learning. Gershkoff-Stowe (2002) demonstrated an increase in accuracy of naming newly learned words when novel word-object pairings were repeated and practiced prior to a test for retention. Likewise, recent work by Smith and Yu (2008) has shown that the link between a novel word and object may slowly build over the course of multiple presentations. This same process is instantiated in McMurray, Horst and Samuelson's (submitted) recent model of word learning, which also links this process to a more general process of lexical retrieval (see also McMurray, Horst, Toscano, & Samuelson, 2009). Clearly, the bridge between fast and slow mapping can be formed by multiple simultaneous presentations of the elements to be mapped.
Other recent work has examined how information provided during the initial mapping might aid in subsequent retrieval. For instance, Capone and McGregor (2005) investigated toddlers' ability to retrieve novel word-object pairings after differential gesture cues to either shape or function. When toddlers were cued with gesture that drew attention to shape, they were better able to retrieve the correct referent for the newly learned novel word, whereas semantic knowledge enriched by function cues was not as helpful. Similarly, McGregor, Rohlfing, Bean, and Marschner (2009) gave toddlers an additional gesture cue, an additional photo cue, or only a model cue during training of an unknown adjective. Subsequent understanding of the novel word three days later was most robust when initial learning was supplemented with gesture. Thus, this work demonstrates that highlighting a physical property of an object at the time of mapping boosts the subsequent slow-mapping process and infants' learning of object labels and their referents.
Furthermore, other recent work suggests that knowledge gained about the word or referent before mapping may aid in retention of a link between the two. A recent model by Mayor and Plunkett (2010), for instance, suggests familiarity with object categories prior to fast mapping may play a role in learning. In their model, successful fast mapping is partially driven by a well-developed representation of the object category prior to referent selection. Thus, a longer-term link between the name and object can occur if children are given an opportunity to form a robust representation of an object prior to mapping a name onto it. Other work by Fennell (in press) demonstrates that infants succeed in detecting a change in the mapping between a newly-learned novel name and object when they are familiar with the object being used. These studies clearly suggest, then, that some form of visual familiarity with the object before it is associated with a name, could alter the subsequent fast and slow mapping process.
Likewise, recent work suggests that just-prior auditory experiences can boost referent selection and retention. Swingley (2007) showed that familiarity with a novel word form prior to a fast mapping task allowed 19-month-old infants to encode the word in more phonological detail. In addition, Arias-Trejo and Plunkett (2009) demonstrated that presentation of a related word form just prior to exposure to a target facilitates recognition of the target in infants as young as 18 months of age. Similarly, Graf Estes, Evans, Alibali, and Saffran (2007) presented 17-month-old infants with a fluent speech stream embedded with whole and part-words prior to referent selection. In this task, infants first used statistical cues in the speech stream to segment out words. These infants subsequently performed better on a referent selection task using whole words as opposed to part-words from the speech stream. Therefore, infants who receive multiple exposures to the whole words prior to mapping, and who are thus familiar with the to-be-learned word form, can carry this information into subsequent referent selection. This suggests that auditory experiences that occur before mapping might boost retention of fast-mapped words and thus the transition to slow mapping.
Together then, both empirical studies and computational models suggest that the first step from the initial fast mapping of a word and referent to the extended slow-mapping period might be boosted by prior knowledge of one of the elements to be mapped. The current work examines this possibility directly. Although the work by Smith and Yu (2008; Yu & Smith, 2007) demonstrates that a link between a novel word and referent can be established and strengthened across multiple simultaneous presentations, these studies do not examine the role of familiarity on this process or test retention after a delay. Likewise, Mayor and Plunkett (2010) examined many of the processes that contribute to word learning in their model, but did not directly test the influence of prior experience with an object on retention following fast mapping. Thus, we examine how experience before fast mapping influences, not just the formation of the initial link, but also retention of that link over a delay, and suggest that this prior experience may be a critical bridge between the fast and slow mapping processes.
These studies build on Horst and Samuelson's (2008) prior examination of retention following fast mapping, manipulating infants' prior object and word-form familiarity in an effort to help them bridge from the initial fast mapping to retention in service of slow mapping. We used the same forced-choice referent selection and retention task used by Horst and Samuelson (2008), but added a minimal familiarization period prior to the referent selection task. We used the 3-trial version of Horst and Samuelson's task (2008, Experiment 1C) to reduce the potential of fatigue caused by the added familiarization period. In Experiment 1 we examined the role of minimal familiarity with the objects or word forms on infants' retention of fast-mapped words. Half the infants were given the novel objects to explore freely for two minutes prior to the referent selection task. The other half heard the novel word multiple times prior to the referent selection trials. Following referent selection, retention of the newly fast-mapped word-object pairing was assessed after a five-minute break. Experiments 2 to 4 confirm that our findings are not due to our use of the same known objects on all referent selection trials (Experiment 2), the use of a highly salient favorite novel item as the target (Experiment 3), or the way in which the word-form was familiarized (Experiment 4). Experiment 5 expands the findings from Experiment 1, demonstrating how familiarity can aid in learning multiple words at a time.
Experiment 1
Methods
Participants
Forty 24-month-old infants (20 girls, M = 24 months, 26 days; range = 24 months, 10 days - 25 months, 13 days) with a mean vocabulary of 303 words (range = 21-672) participated. One additional infant failed to complete the task. Participants were randomly assigned to one of two experimental conditions. Neither mean age (in days) nor mean productive vocabulary differed between infants in the two conditions, t(38) = 1.52, ns and t(38) = 0.814, ns, respectively. All infants were recruited through county birth records and were native English speakers. Participants' parents provided informed consent prior to the start of the study. Participants received a small toy for participation. Recruitment methods, consent, and compensation were identical for all subsequent studies.
Stimuli
Known and novel objects were randomly selected for each infant from a pool of sixteen known items and eight novel items (see Figure 1 for examples). Parents confirmed the status of each object as either known (the name and object were familiar and recognizable by the child) or novel (the child had no prior experience with the object) by looking at color photographs of all stimuli prior to the experiment. Substitute items were used if the infant was unfamiliar with any of the known items or familiar with any of the novel items. During the session, stimuli were presented on a 24×45 cm white tray divided into three equal sections. Up to six possible novel non-words (Horst & Samuelson, 2008) were randomly selected for use with each infant.
Figure 1.

Example warm-up, referent selection and retention trials.
Procedure
During the study, infants were seated across a white table from the experimenter in a booster seat next to their parent or in his or her parent's lap. Parents completed the MacArthur-Bates Communicative Development Inventory: Words and Sentences (MCDI) (Fenson et al, 1994) either before or during the session and were instructed to avoid interacting with their child, only offering encouragement if necessary. Infants were situated such that their parent was either directly behind the child (if he/she was sitting on the parent's lap) or to the side and slightly behind (if he/she was sitting in a booster seat) to minimize interaction and cues from the parent.
Pre-familiarization
Half of the infants began the session with a two-minute familiarization period with all six novel objects at the same time. The experimenter drew the infant's attention to each object by pointing to it and saying “Look”. Once the infant had explored each object, the experimenter lined up all six items and asked the infant to pick his or her favorite. This was repeated twice more. These three favored items were then used as the novel objects in the experiment with the one selected first used as the target during the novel referent selection trial.
The other half of the infants began the session with a two-minute familiarization period with the six novel word forms. It is not obvious, however, how to equate familiarization of the word forms to familiarization of the objects. For example, playing the words over speakers while the infants listened, à la familiarization in some studies of speech stream segmentation, would introduce a difference between actively interacting with the objects in the object familiarization condition versus passively listening in the auditory familiarization condition. Similarly, it is not clear how many presentations of a word form are equivalent to two minutes of familiarization with the objects. For these reasons we tried to devise a protocol that, like the object familiarization procedure, actively engaged the infants and maximized the number of times they heard the target word while still maintaining interest.
A 19-inch, 1280×1024 pixel touch-screen computer monitor was placed on the table approximately 24 cm in front of the child. Six 241×241 pixel buttons in the form of six different shapes (circle, triangle, diamond, cross, square, and octagon) in six different basic colors (red, purple, orange, green, yellow, and blue) were presented on the monitor in a 2×3 matrix with the items roughly 130 pixels apart. Each button produced one of the six novel words it its entirety and without a carrier phrase. If a second button was pushed before the previous sound had finished, the button press was not recorded and no sound for that press was elicited. The experimenter first directed the infant's attention to the screen saying “Look! You can push the buttons!” and then touched a button. Because location of the button shapes and assignment of words to buttons was randomized across infants, the experimenter was blind as to which sound would be heard with the initial button press. Furthermore, experimenters were instructed to press a different initial button across children. After the experimenter pushed each button once she directed the infant to push the buttons. If the infant did not respond, the experimenter again demonstrated by pushing each button once. If the infant again did not respond, the experimenter demonstrated the buttons a third time. At this point, if the infant refused to push the buttons by him or herself, the experimenter randomly chose a button and pushed it multiple times to familiarize the child with one of the novel words prior to test (this was only necessary in less than 1/3 of the children). Like previously, experimenters varied the final button pushed across children, thus also varying the novel word heard. There were eight different recordings of each novel word which varied slightly in intonation, pitch, and speaking rate. All novel words were recordings of the particular female experimenter running the session. After two minutes of familiarization with the sounds, the computer was removed and the experiment continued with the warm-up trials. The novel name that was produced the most during familiarization period was used as the target name during the novel referent selection trial. On average this familiarization procedure resulted in infants hearing the most frequently elicited word 16 times (range 9-34).
Warm-up trials
For each infant, the experimenter placed three randomly selected known objects in the three slots on the tray (see Figure 1), keeping the tray out of sight of the infant. The trial began with the experimenter placing the tray on the table and allowing the infant to look at the objects for three seconds. Then, looking directly into the infant's eyes and not at the objects, the experimenter asked the infant to get an object (e.g. “Can you get the block?”) and slid the tray forward. Infants were prompted up to three times until a response was given. Responses on these warm-up trials were corrected or praised heavily as necessary. Infants were asked for a different object in a different location across the three warm-up trials.
Referent mapping trials
The referent selection trials immediately followed the warm-up trials, proceeding in the same manner except that no correction or praise was given. Each infant was presented with three sets of objects, each of which included two known objects and one novel object. The same three known items from warm-up were used. Horst and Samuelson (2008) used different familiar objects on each test trial of their 3-trial design. However, they found that only 60% of infants succeeded in the initial fast mapping. While this was a statistically significant level of mapping, it means that retention could only be tested in 12 infants. Thus, in an effort to boost the number of infants who initially fast-map, we used the same three known items throughout the warm-up and referent selection trials (see Figure 1).
On the first and third trials, infants were asked to get a known object. On the second trial, infants were asked to get a novel object (e.g. “Can you get the roke?”). Location of the target item was counterbalanced across trials and randomized across infants. The experimenter always looked at the infant and not the objects during these trials.
Delay period
A five-minute delay followed the referent selection trials, during which the infant was allowed to play in the waiting room with a variety of common children's toys that had been present during the consent process. None of the items used during the experiment were present. Parents continued to fill out the MCDI during the break and generally interacted minimally with the child during the break. Neither the parent nor the experimenter explicitly labeled any items present.
Retention Trial
The delay period was immediately followed by a single warm-up trial that used the same three known objects from the previous warm-up and referent selection trials. Praise was given and infants were corrected as needed. This warm-up trial was immediately followed by the retention trial in which the infant was presented with the three novel objects present during the referent mapping trials, one of which had been named in the second trial and two of which were distracters present on trials one and three when the experimenter had asked for a known object. Infants were asked to get the previously-named object (e.g. “Can you get the roke?”). The position of the items was randomized across infants with the condition that the target item was never in the same location it had been during the referent selection trial.
Coding
A naïve coder coded infants' selections from video recordings of each session. A random selection of 33% of the sessions was coded by a second naïve coder. Inter-coder agreement was 100%.
Results
Infants chose the target significantly more than would be expected by chance on novel referent selection trials in both conditions, as seen in Figure 2. In particular, 15 out of 20 infants familiarized with the novel object selected it when asked during referent selection as did 18 out of 20 familiarized with the word form; exact binomial, p <. 001 for both conditions1, see Figure 2. These results are similar to previous referent selection tests (see Horst & Samuelson, 2008; Mervis & Bertrand, 1994; Wilkinson et al., 2003). In contrast to Horst and Samuelson (2008), however, infants familiarized with the object prior to referent selection chose the target object at levels significantly greater than chance on the retention trials (11 out of 15, exact binomial p < .001, note that only data from infants who correctly mapped in the novel referent selection trials were included in this analysis). Infants familiarized with the word prior to referent selection, in contrast, performed at chance levels on retention trials (6 out of 18, ns), regardless of whether the infant or the experimenter pressed the majority of the buttons during the familiarization period. Retention was also not related to the number of times children elicited the word from the computer during familiarization. The six children who demonstrated retention elicited the word an average of 17.8 times, whereas the 12 who did not retain the word-object link elicited the novel word an average of 15.4 times, t (16) = 1.92, ns. Both values are equivalent to the optimal number of repetitions used in prior work using pre-familiarization procedures in word learning tasks (14; see Swingley, 2007). A t-test comparing productive vocabulary between those infants who retained and those who did not revealed no differences for either the object or word-form familiarization conditions, t(13) = 0.40, ns and t(16) = .63, ns, respectively (note, again, only those infants who correctly mapped during the novel referent selection trials were included in the analysis).
Figure 2.
Proportion of trials on which children chose the target and foil objects in the referent selection and retention trials of Experiment 1. Data from children familiarized with the objects prior to referent selection are presented in the left panel and data from children familiarized with the words are presented on the right. The line indicates chance (.33). Only retention trials from those children who correctly chose the target on referent selection trials were included in retention analyses. Note that on Novel Referent Selection trials there were two familiar objects foils, while on the Novel Name Retention trials the foils were two novel objects that had served as foils on familiar object referent selection trials. Thus, these objects had been seen by the children during the experiment but were unnamed.
To directly examine the differences between conditions on novel referent selection and retention, we performed X2 tests of homogeneity of proportions. These revealed no differences in referent selection performance across conditions, X2(1, N=40) = 1.55, ns, however, retention performance did differ significantly, X2(1, N=33) =5.47, p=.019. Thus, it appears that familiarization with the novel object, but not the novel word, prior to the formation of novel word-object mapping boosts retention of that mapping. However, before accepting this conclusion we examine the possible role differences between our task and that of prior studies, as well as differences between our conditions, may have had on our findings.
Experiment 2
One difference between our current procedure and that of Horst and Samuelson (2008) is our use of the same three known objects throughout the experiment. Pilot testing demonstrated that with both a familiarization period and different known objects on every trial, infants could not succeed in referent selection and thus, retention could not be tested. Thus, in Experiment 1 we had used the same three known objects on each trial in an effort to direct children's attention to the novel object even more, thereby boosting the infants' initial mapping during referent selection. However, it is possible that our repeated use of the same known objects on every trial also served to boost retention. We examine this possibility by testing retention in our procedure without the familiarization period, thus demonstrating that using the same three known items serves to boost referent selection but not retention.
Methods
Participants
Twenty 24-month-old infants (9 girls; M = 24 month, 19 days; range = 23 months, 20 days – 25 months, 4 days) with a mean vocabulary of 342 words (range = 134-536) participated. Mean vocabulary was equivalent to that of children in Experiment 1, t(56) = 0.116, ns. All infants were recruited in the same manner as Experiment 1 and as before, parents provided informed consent and children received a small toy for participation. Data for one additional infant was not included due to a recording error.
Stimuli
The same novel objects and novel names from Experiment 1 were used.
Procedure
The procedure was identical to that of Experiment 1, with the exception that there was no pre-familiarization period.
Coding
Coding was identical to Experiment 1. Inter-coder reliability was 100%.
Results
Data are presented in Figure 3. Infants chose the target significantly more than would be expected by chance on novel referent selection trials (18 out of 20, exact binomial, p<.001, see Table 1). In contrast to infants in Experiment 1 who were familiarized with the object prior to referent selection, infants in this experiment did not retain the novel word-object mapping over the delay; they selected the target object at chance levels during the retention test (8 out of 18, exact binomial, ns, note that again, only data from infants who correctly mapped the in the novel referent selection trials were included in this analysis). Chi-square tests of homogeneity of proportions revealed that although there was a difference in referent selection performance between infants in Horst and Samuelson (2008) and infants here, X2(1, N=40)=4.8, p=.028, there was no significant difference in retention between the two groups, X2(1, N=30) =2.33, ns. A t-test comparing productive vocabulary between groups revealed no differences between those infants who retained and those who did not, t (16) = 0.20, ns (only infants who correctly mapped during the novel referent selection trial were included in this analysis). With respect to Experiment 1, then, these results indicate that easing the referent selection task by using the same three known stimuli throughout did boost children's mapping ability during referent selection, but it was likely not responsible for the boost in retention seen when infants were familiarized with the novel objects in Experiment 1.
Figure 3.
Proportion of trials on which children chose the target and foil objects in the referent selection and retention trials of Experiment 2-4. The line indicated chance (.33). Only retention trials from those children who correctly chose the target on referent selection trials were included in the retention analyses. Note that on novel referent selection trials there were two familiar object foils. Likewise, on the novel name retention trials the foils were two novel objects that had served as foils on familiar object referent selection trials. Thus, these objects had been seen by the children during the experiment but were unnamed.
Experiment 3
A possible explanation for the difference in retention performance seen for infants familiarized with the objects versus the word-forms in Experiment 1 has to do with our use of the infant's favorite object as the novel target. Recall that during familiarization we asked infants for their three favorite items from the set of six novel objects, using these as the novel items present during referent selection. When then asked to find the target item during the retention trial in which all three were present, infants would be scored as correct if they chose their overall favorite item, even if they did not recall its link to the novel name. Thus, to check whether successful retention in the visual familiarization condition of Experiment 1 was because infants were picking their favorite object, we re-ran the object familiarization condition of Experiment 1, but instead used infants' non-favorite items as the novel objects during referent selection.
Methods
Participants
Twenty 24-month-old infants (11 girls; M = 24 months, 22 days; range = 23 months, 21 days – 25 months, 3 days) with a mean vocabulary of 272 words (range = 18-567) participated. Mean vocabulary was equivalent to those children familiarized with the object in Experiment 1, t(38) = 0.993, ns. All infants were recruited and consented in the same manner as before.
Stimuli
The same novel objects and novel names from Experiment 1 were used.
Procedure
The procedure was identical to the object familiarization condition of Experiment 1, with the exception that when infants were asked to pick their favorite novel item during familiarization, that item was then removed from the table. This was repeated until three non-favorite items remained. These three items were then used as the novel objects during the experiment.
Coding
Coding was the same as previously. Inter-coder reliability was 99%. Discrepancies were resolved by reviewing the tape.
Results
Data are presented in Figure 3. Infants chose the target significantly more than would be expected by chance on novel referent selection trials (14 out of 20, exact binomial, p<.001, see Table 1). Like infants in Experiment 1 who were familiarized with the object prior to referent selection, infants in this experiment also retained the novel word-object mapping over the delay, selecting the target the majority of the time (10 out of 14, exact binomial, p =.003, note that only data from infants who correctly mapped in the novel referent selection trials were included in this analysis). A t-test comparing productive vocabulary between groups revealed a significantly higher vocabulary for children who retained over those who did not, t (12) = 3.57, p=.004. However, chi-square tests of homogeneity of proportions revealed that there was no significant difference in referent selection, X2(1, N=40)=0.13, ns, or retention, X2(1, N=29)=0.05, ns, between infants familiarized with the objects in Experiment 1 and infants here. Overall, a significant portion of infants still retained the newly fast-mapped words. These results indicate that the retention demonstrated in Experiment 1 was not due to our use of infants' favorite objects as the target, though it is possible that slightly higher vocabulary in the infants here influenced retention when the target was not the favorite object.
Experiment 4
A possible explanation for the lack of retention seen when infants were familiarized with the word form in our first experiment is that the words we chose were not as interesting or salient to the children as the objects. It is also possible that infants failed to retain the mapping in that condition because they formed an association between the novel word and the shape of the button pressed to elicit that word from the computer. These are difficult possibilities to control for, but we felt it was important to take a second look at retention following the word-form familiarization condition before drawing any firm conclusions. Our strategy for re-examining the results of our auditory condition was to 1) remove any possibility of infants associating the elicited word form with a particular button shape, and 2) use the target the word that, by some indication, was preferred by the infants. To do this, we had infants choose their favorite word in a tournament-like presentation, and made the buttons identical in color and shape.
Methods
Participants
Twenty 24-month-old infants (11 girls; M = 24 months, 27 days; range = 24 months, 2 days – 25 months, 9 days) with a mean vocabulary of 269 words (range = 16-577) participated. Mean vocabulary was equivalent to those children who were familiarized with the word form in Experiment 1, t(38) = 0.152, ns.
Stimuli
The same novel objects and novel names from Experiment 1 were used.
Procedure
The procedure was identical to the word-form familiarization condition of Experiment 1 with the exception that the buttons used on the touch screen were identical in shape, size, and color. In addition, infants were presented with only two or three buttons at a time across five separate tournament-like rounds, each lasting 30 seconds. The six novel names from the word-form familiarization condition of Experiment 1 were randomly assigned by the computer to one of two initial rounds with three buttons each. Which of the three buttons (left, middle, or right) elicited each of the three words for a round was randomly determined at the start of the round and held constant for the remainder of the round. Similar to a tournament structure, the two novel words heard the most during these initial two rounds proceeded to the next two rounds of two buttons each, again randomly being paired with each other. Each round was separated by a 500ms blank white screen. The top two words from each of these rounds were then paired in a final round and the “winner” was used as the novel target word during test. The winning novel word was flashed very briefly in small print in the upper corner of the computer screen for the experimenter to note for use during referent selection. Parents were instructed to remain silent throughout the procedure, offering encouragement only when necessary. This procedure resulted in an average of 17.3 exposures to the most frequent word (word 8-27), an amount that does not differ from the number of target word elicitations in Experiment 1, t(38)= .232, ns.
Coding
Infants' selections were coded for final choice on each trial, just as before. Inter-coder reliability was 100%.
Results
Data are presented in Figure 3. Infants chose the target significantly more than would be expected by chance on novel referent selection trials (18 out of 20, exact binomial, p<.001, see Table 1). Like infants in Experiment 1 who were familiarized with the word prior to referent selection, infants in this experiment also failed to retain the novel word-object mapping over the delay, (5 out of 18, exact binomial, ns, only data from infants who correctly mapped in the novel referent selection trials were included in this analysis). Once again, there was no relation between the number of times infants elicited the novel word during familiarization and their performance on the retention test. The five infants who demonstrated retention elicited the word from the computer 18.2 times whereas the 13 infants who failed to demonstrate retention elicited the word 16.8 times, t(14) = 0.88, ns. Again, this exposure is equivalent to the number of repetitions of the word-form used during pre-familiarization for prior studies (see Swingley, 2007). Chi-square tests of homogeneity of proportions revealed that there was no significant difference in performance on novel referent selection trials, X2(1, N=40) =0, ns, or retention trials, X2(1, N=36)=0.13, ns, between infants familiarized with the words in Experiment 1 and infants here. A t-test comparing productive vocabulary between groups revealed no significant difference between vocabulary of infants who retained and those who did not, t (16) = 2.01, ns (note that only infants who correctly mapped the novel object during referent selection were included and one outlier in vocabulary [a child with a total vocab of 16] was removed from the analysis). As figure 3 shows, children incorrectly chose the novel foil 50% of the time during known referent selection trials. This suggests a novelty bias consistent with prior work with children of this age (Horst, Samuelson, Kucker, & McMurray, 2011; Mervis & Bertrand, 1994). These results indicate that the lack of retention demonstrated in Experiment 1 was not due to our use of unique buttons, nor was it due to the novel word not being preferred by the infant.
Discussion of Experiments 1-4
When learning a new word, infants form a quick initial link between the word and referent that they later build upon over the course of multiple subsequent presentations. The goal of Experiments 1-4 was to probe whether the extended process of word learning is influenced by minimal experience just prior to the initial linking of the word and object. Experiment 1 demonstrates that while infants familiarized with either the word form or object prior to test are equally good at making the initial fast-mapped link, they only demonstrate retention of this name-object link when given experience with the object beforehand. The follow-up studies demonstrate that the difference in retention seen for infants familiarized with the object as opposed to the word form was not due to the use of the same known items across trials (E2), infants' preference for a particular object or word (E3 & E4), or the style of the computer buttons used to familiarize infants with the word-form (E4). Together then, these results suggest that prior experience with the object, but not the word, boosts retention and thus the jump from fast to slow mapping. We discuss possible reasons for this difference in the general discussion. In Experiment 5 we push this finding farther and ask whether object familiarization can help children retain multiple fast-mapped words.
Experiment 5: Multiple Words
In Experiments 1-4, only a single novel object was given a name and thus, while infants were exposed to each object an equal number of times, it is possible that hearing the novel name in the presence of one of the objects made that object more salient (Baldwin & Markman, 1989). During retention then, infants only had to choose the object that had been made more salient and did not have to retain the actual name for that object. Thus, in Experiment 5 we increased the number of referent selection trials and accordingly the number of novel word-object pairings infants could retain. Therefore, on retention trials we can test whether infants retain a link between a specific word and a specific object, and whether prior object familiarization helps them retain more than one word.
Methods
Participants
Twenty 24-month-old infants (11 boys; M = 24 months, 13 days; range = 24 months, 0 days – 25 months, 11 days) with a mean vocabulary of 311 words (range = 65-634) participated. Mean vocabulary did not differ significantly from infants in either of the previous object-familiarization conditions, Experiment 1a, t(38) = 0.314, ns, or Experiment 3, t(38) = 0.993, ns. Two additional infants failed to complete the task due to fussiness and a lack of response on multiple trials.
Stimuli
The same novel objects and novel names from Experiment 1 were used. Two additional novel words (lorp and stad, see Horst & Samuelson, 2008) that were not neighbors of the six original words were added to the test set.
Procedure
As in Experiment 1, infants were seated across a white table from the experimenter in a booster seat next to their parent. Again, parents completed the MacArthur-Bates Communicative Development Inventory: Words and Sentences (MCDI; Fenson et al, 1994) prior to or during the session and were instructed to avoid interacting with their infant.
Pre-familiarization
Infants began the session with a one minute familiarization period with four of eight novel objects. As in Experiment 1, the experimenter drew the infant's attention to each object as needed. Once the infant had explored all four objects, they were removed from the table and the procedure was repeated with the last four novel objects. After these items were all explored, they were removed from the table and the experiment continued with the warm-up trials.
Warm-up trials
Warm-up trials proceeded exactly as in Experiment 1 with three known objects being used and responses being praised or corrected as needed.
Referent selection trials
As in Experiment 1, the referent selection trials immediately followed the initial warm-up period. Like previously, each trial consisted of two known objects and a single novel object. On trials one, three, five, and seven, infants were asked to get a known object. On trials two, four, six, and eight, infants were asked for a novel object. The particular object and word were different on each trial and no novel object was used more than once. Location of the target item was counterbalanced across trials and randomized across infants.
Delay period
As in Experiment 1, a five-minute delay followed the referent selection trials.
Retention trials
The delay period was immediately followed by a single warm-up trial with known objects that proceeded exactly like the initial warm-up period. This was immediately followed by two retention trials in which two previously named novel objects and one previously un-named novel object were present. On each trial, infants were asked to get one of the previously-named objects (e.g. “Can you get the roke?”). Objects used and the position of the target were counter-balanced and randomized across infants with the target item never being in the same location as it had been during the referent selection trial. None of the objects were repeated between the two retention trials. Only two referent selection trials were included for two reasons. First, a third or fourth retention trial would repeat the just retained/named object as foils, thus, infants' choices on these trials could be guided by mutual exclusivity rather than a retained name-object mapping. Second, limiting the number of retention trials to two reduces the possibility of fatigue—a serious issue given that these infants already participated in lengthy familiarization, warm-up, eight reference selection trials and a five minute delay. The two particular words tested were thus randomized across infants.
Preference trials
Immediately following the retention trials, infants completed two preference trials in which two previously named and one previously unnamed objects were present. One of the previously named objects had been asked for during one of the two retention trials. Infants were asked “Can you get one?” on each of the two preference trials.
Coding
Infants' selections were coded by a naïve coder for choice on each trial. A random 30% of the trials were coded by a second naïve coder. Inter-coder reliability was 100%.
Results
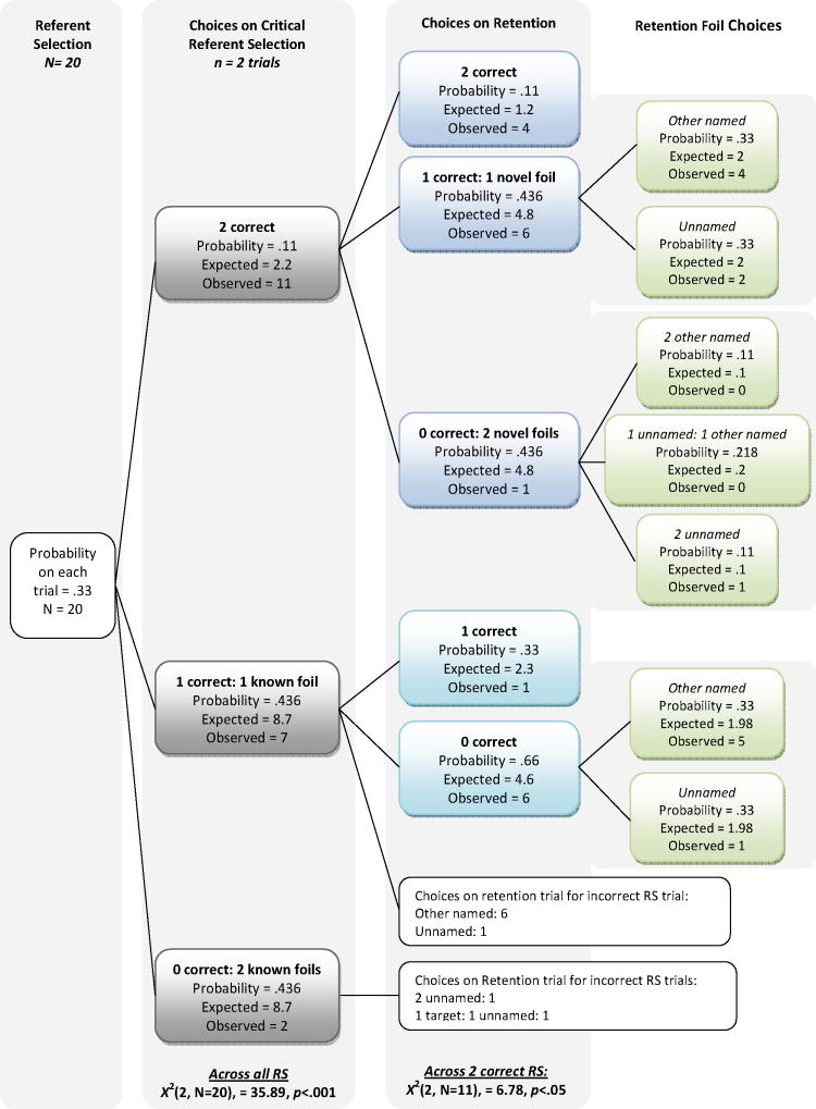
Results are presented in Figure 4. As can be seen in the figure, infants were once again highly successful at referent selection, choosing the target object 70% of the time or more on both the familiar and novel referent selection trials. For ease of comparison to our prior studies as well as those in the literature, we performed t-tests comparing the mean number of target choices on both kinds of referent selection trials to chance. These confirmed that infants chose the target significantly more than would be expected by chance on both familiar, m = .74, t(19)=5.91, p<.001, and novel referent selection trials, m=.76, t(19)= 7.75, p <.001. The figure also suggests that infants also chose the target object at high levels on retention trials. Evaluating the significance of this level of responding is difficult, however, because retaining a novel name-object mapping depends on having established such a mapping during referent selection. And, although infants overall did quite well on both of the critical novel referent selection trials that would later be tested for retention, not all children succeeded during referent selection or succeeded to the same degree. That is, some children mapped both novel names during referent selection, some mapped one but not the other, and others didn't map either. Thus, a multinomial processing tree (Batchelder & Riefer, 1999) was generated for this experiment (Appendix).
Figure 4.

Proportion of trials on which children chose the target and foil objects in the referent selection and retention trials of Experiment 5. Only retention trials from those children who correctly chose the target on referent selection trials were included in the retention analyses. Note that on novel referent selection trials there were two familiar objects as foils while on the novel name retention trials the foils were two novel objects that had served as foils on familiar object referent selection trials. Thus, these objects had been seen by the children during the experiment but were unnamed.
The first branch of this tree captures performance on the novel name referent selection trials. Our prior analysis examined infants' performance on these trials at the level of group means. The multinomial tree diagram, however, allows a more detailed analysis in terms of individual infants' performance on each trial. This analysis makes it clear that the majority of children did succeed in getting one (n=7) or both (n=11) novel referent selection trials correct. A few children (n=2) did not get either novel referent selection trial correct. Nevertheless, the number of infants that succeeded is clearly above chance (2.2, see Appendix), a finding confirmed by a chi-square test, X2 (2, N=20), = 35.89, p <.001(note Yate's correction was applied to control for small cell sizes in this and all subsequent chi square analyses). The number of children who retained either both of the novel words they had mapped, or at least one of the two, was also higher than what would be expected by chance, X2 (2, N=11), = 6.78, p =.034. This analysis also suggests that when these children made an error it was to confuse the two names they had previously mapped. We also note that on the preference trials when no novel name was given, children chose the unnamed item on 47% of the trials, which is significantly more than expected by chance t(18) = 2.39, p=.028)2 suggesting that their correct choices on the retention trials overcame a bias towards the unnamed, and most novel, item.
These results are consistent with the conclusion that familiarization with the novel object boosts retention of multiple novel name-object mappings. Not surprisingly, however, a t-test comparing productive vocabulary between groups revealed a marginally significant difference between those infants who retained and those who did not, t (16) = 2.13, p = .05(note, only children who correctly mapped at least one of the novel referent selection trials that would later be tested during retention, were included in the analysis). That is, infants who came to the lab with more words in their productive vocabularies did better in our word-learning task. Given that our analyses of vocabulary differences in our prior experiments did not reveal any systematic differences in the vocabularies of children who retained and those who did not, this finding likely reflects the fact that more experienced word learners typically do better in hard word learning tasks (Mervis & Bertrand, 1994; Gershkoff-Stowe, 2002; Gershkoff-Stowe & Hahn, 2007; Samuelson, Horst, Schutte & Dobbertin, 2008).
General Discussion
The goal of the present set of experiments was to explore the role of previous experience on word learning and to probe how prior familiarity with the parts of a novel name-object link may help children bridge from fast to slow mapping. The results indicate that children given prior familiarity with the novel object to be mapped retained the mapping between that object and a novel word following a delay. Children given prior familiarity with the auditory word form still mapped the novel word to a novel object during referent selection, but failed to retain this mapping over a delay. Follow-up studies demonstrated that infants' better retention in the object familiarization condition was not due to repetition of known objects, novel item preferences, or the specifics of our method of word familiarization. Furthermore, an additional study shows that object familiarization aids retention for multiple word-object pairings learned in the same session. Overall, the finding that prior experience with the objects boosts retention from fast mapping is consistent with prior research and computational models demonstrating an influence of prior experiences on fast mapping (Smith & Yu, 2008; Yu & Smith, 2007; Mayor & Plunkett, 2010; McGregor et al, 2009; Gershkoff-Stowe, 2002), and with Carey's original proposal of slow-mapping (Carey, 1978; Carey & Bartlett, 1978).
These results, however, go beyond previous work in providing new information about how prior experience before making a link between a word and object aids in the extended word learning process. In particular, we found that that prior experience with the novel word form and experience with the novel object do not have the same consequences such that experience with the object increases the likelihood that the novel mapping will be retained later. Experience with the word form does not appear to increase the likelihood of later retention. This could be seen to contrast with previous work showing phonological experience does influence learning (e.g. Arias-Trejo & Plunkett, 2009; Swingley, 2007; Graf Estes et al, 2007). However, in Swingley (2007) and Graf Estes et al. (2007), novel words were familiarized in a very different procedure from that here (through an animated story about an unseen referent and in a statistical segmentation task, respectively). Notably, in both of these cases, infants demonstrated very high levels of referent selection, just as infants did in our studies. In fact, across experiments infants' level of correct responding on novel referent selection trials was highest when they had previously been familiarized with the words to be mapped—.90 (for both E1 auditory and E4) compared to .70 (both E1 object familiarization and E3). This finding—suggesting that familiarization with the word forms does help at least the first step in the mapping process—does fit with those of Swingley (2007) and Graf-Estes et al. (2007). Our work adds to these prior studies, however, in testing the next step in the learning process and suggesting that while prior word-form familiarization may help to form a robust phonological representation of the word, such experience is not sufficient to create a robust link between the word and a novel object. An important issue then, is why not?
Some of the differences we found in the influence of prior word-form and object familiarity could be due to the difficulty in equating prior exposure to stimuli from two different modalities. Nevertheless, such difficulties in equating the modalities experimentally are arguably similar to differences that would also exist in the information from these modalities that infants and children experience daily when learning new words. This includes factors such as the fact that words are unimodal, transient and not available for manipulation until they are encoded. In contrast, objects can be seen and touched, and they endure, enabling more time for interaction, encoding and manipulation. In addition, children do not always get a perfect pairing of new words and objects. Sometimes a novel word heard at the time an object is being manipulated is not the name for that particular object. Likewise, sometimes novel words are presented when infants may not be actively attending. Therefore, differential familiarity with the novel word forms or namable things likely occurs beyond the moment of mapping. It is, of course, also possible that some, or all, of the difference in the results following word-form and object familiarization stem from differences in how infants process these sources of information, or how our task was structured. We discuss two possibilities below.
Sloutsky and colleagues have proposed that when given both a word and an object in a naming situation, infants preferentially process the auditory input (Sloutsky & Robinson, 2008; Robinson & Sloutsky, 2007; Robinson & Sloutsky, 2004). Applied to Horst and Samuelson's (2008) referent selection task (and the no familiarization control here, E2) this “auditory dominance” proposal would suggest that when infants were only given a single exposure to the novel object and name, they preferentially processed the auditory information and thus, only encoded half of the mapping - the novel name. When tested on retention then, infants could not pick the correct referent for the supplied name. Applied to the current study, auditory dominance suggests that familiarization with the word form only serves to boost what is already readily encoded. Thus, when both the auditory word form and visual object are presented together for the first time, the object is overshadowed by the name. This results in slightly higher referent selection than the object-familiarization version (90% correct on novel referent selection trials over 70% for the object-familiarization condition, see Figure 2), but significantly lower retention, X2(1, N=33) =5.47, p=.019. In contrast, familiarization with the novel object allows infants to encode that piece of the mapping without interference. Thus, when the name and object are presented together during referent selection, and the infant processes the name preferentially, it is linked to a robust representation of the object that can be retrieved at a later point.
It is also possible, however, that the differences that result from our object and word familiarization stem more from task demands than differential processing of each component. That is, perhaps the use of a comprehension task to test retention creates the appearance of processing differences. In the traditional fast-mapping task, the experimenter provides the word during testing. Thus, when the infants are pre-familiarized with the objects, as in our study, and the experimenter provides the word during the retention task, children would then have both components necessary to demonstrate robust retention of the word-object link. On the other hand, when infants are pre-familiarized with the words and given the word again at test, infants only have rich encoding of the auditory component and do not demonstrate retention of the link. Said differently, on retention trials, children have to process one word but three objects. Thus, if they are pre-familiarized with the objects they have done the heavy lifting before the test, but if they are pre-familiarized with the word, they still have three objects to distinguish on retention, making this a much harder task. By this view then, the object familiarization condition provided a boost to word learning not because infants are biased to process auditory information, but rather, because the familiarization period biased the children to attend to the physical items, setting them up for success when then they are later asked to discriminate the objects from each other physically, rather than discriminating the names.
It may be possible to discriminate between these explanations by examining the strength of the representations of the word form and object following the referent selection trials. Exploration into what children gain during the referent selection period when they have no prior experience with the object or words, can help illuminate what information children do and do not encode during the initial mapping and thus, what information might be heightened through prior familiarization. Sloutsky's auditory dominance proposal would suggest that in a recognition test following referent selection, but without any prior familiarization with either the word form or object, infants should show recognition of the words, but not the objects. In contrast, infants should show no encoding of the word form following referent selection if the differences between word and object familiarization in our studies are due to task effects. These results would also give insight to the extent to which familiarization with either the object or word might boost the representation of the category, as Mayor and Plunkett (2010) predict with their model. We are currently examining this possibility.
While further research is required to probe the exact depth to which object information and word forms are processed by infants in a fast-mapping task, it is clear in the current study that prior experiences with the novel words and objects presented for mapping play different roles in establishing a robust mapping. Thus, our data suggest that slow mapping might not simply be building on the initial link from fast mapping, but instead that experience before fast mapping influence the extended learning process after the connection is made. In this way then, prior experience may serve as the critical link between the fast and slow mapping processes.
Appendix
Evaluating the significance of the level of retention seen in Experiment 5 is difficult because retaining a novel name-object mapping depends on having established such a mapping during referent selection and not all infants in that experiment succeeded to the same degree on the referent selection trials. Some children mapped both novel names during referent selection, some mapped one but not the other, and others didn't map either. Thus, to examine performance in this experiment we developed a multinomial processing tree (Batchelder & Riefer, 1999). The tree is pictured in the Appendix Figure 1.
The first branch of this tree captures performance on the novel name referent selection trials. Our main analysis examined infants’ performance on these trials at the level of group means (see main text). The multinomial tree diagram, however, allows a more detailed analysis in terms of individual infants’ performance on each trial. This analysis makes it clear that the majority of children did succeed in getting one (n=7) or both (n=11) novel referent selection trials correct. The number of infants we would expect to succeed on both of these trials (2.2) is calculated by multiplying the probability of success on Trial 1 by the probability of success on Trial 2 by the number of participants; .33 x .33 x 20 (Expected values were likewise calculated for the other cells). Thus, it is clear that the number of infants observed to succeed on both trials (11) is far above what would be expected with a chance value for correct selection of .333 (confirmed by a Chi-square analysis in main text). The number of children who retained either both of the novel words they had mapped, or at least one of the two, was also higher than what would be expected by chance, X2 (2, N=11), = 6.78, p =.034. The figure also suggests that when these children made an error it was to confuse the two names they had previously mapped.
Appendix Figure 1.
The multinomial processing tree displaying the probabilities of response outcomes in referent selection and retention in Experiment 5. Expected vales for each cell were calculated by multiplying the probability of the relevant selection (target, or foil) for each trial and then multiplying that value by the number of children.
Footnotes
Analyses using chance as .5 for referent selection, on the argument that choices are between either a novel or familiar alternative, resulted in equivalent significance values, exact binomial, p=.015 and p<.0001 for the object and word-form familiarization conditions respectively. Significance holds at a p<.05 or better for all subsequent analysis of referent selection in Experiments 1-4 with .5 as chance.
We again used a t-test for this analysis because all but one child, who failed to answer any preference control questions, completed both of these trials.
Analyses using chance as .5 for referent selection resulted in equivalent significance values, X2(2, N=20) = 7.925, p <.02.
References
- Arias-Trejo N, Plunkett K. Lexical-semantic priming effects during infancy. Philosophical Transactions of the Royal Society Biological Sciences. 2009;364:3633–3647. doi: 10.1098/rstb.2009.0146. [DOI] [PMC free article] [PubMed] [Google Scholar]
- Batchelder WH, Riefer DM. Theoretical and empirical review of multinomial process tree modeling. Psychonomic Bulletin & Review. 1999;6(1):57–86. doi: 10.3758/bf03210812. [DOI] [PubMed] [Google Scholar]
- Behrend DA, Scofield J, Kleinknecht EE. Beyond fast mapping: Young children's extensions of novel words and novel facts. Developmental Psychology. 2001;37(5):698–705. doi: 10.1037//0012-1649.37.5.698. [DOI] [PubMed] [Google Scholar]
- Capone NC, McGregor KK. The effect of semantic representation on toddlers' word retrieval. Journal of Speech, Language, and Hearing Research. 2005;48:1468–1480. doi: 10.1044/1092-4388(2005/102). [DOI] [PubMed] [Google Scholar]
- Carey S. Beyond fast mapping. Language Learning and Development. 2010;6(3):184–205. doi: 10.1080/15475441.2010.484379. [DOI] [PMC free article] [PubMed] [Google Scholar]
- Carey S. The child as word learner. In: Halle M, Bresnan J, Miller A, editors. Linguistic theory and psychological reality. Cambridge, MA: MIT Press; 1978. pp. 264–293. [Google Scholar]
- Carey S, Bartlett E. Acquiring a single new word. Proceedings of the Stanford Child Language Conference. 1978;15:17–29. [Google Scholar]
- Fennell CT. Object familiarity enhances infants' use of phonetic detail in novel words. Infancy. doi: 10.1111/j.1532-7078.2011.00080.x. in press. [DOI] [PubMed] [Google Scholar]
- Fenson L, Dale PS, Reznick JS, Bates E, Thal D, Pethick S. Variability in early communicative development. Monographs of the Society for Research in Child Development. 1994;59(5):173. [PubMed] [Google Scholar]
- Gershkoff-Stowe L. Object naming, vocabulary growth, and the development of word retrieval abilities. Journal of Memory and Learning. 2002;46:665–687. [Google Scholar]
- Gershkoff-Stowe L, Hahn ER. Fast mapping skills in the developing lexicon. Journal of Speech, Language, and Hearing Research. 2007;50:682–697. doi: 10.1044/1092-4388(2007/048). [DOI] [PubMed] [Google Scholar]
- Golinkoff RM, Hirsch-Pasek K, Bailey LM, Wenger NR. Young children and adults use lexical principles to learn new nouns. Developmental Psychology. 1992;28(1):99–108. [Google Scholar]
- Graf Estes K, Evans JL, Alibali MW, Saffran JR. Can infants map meaning to newly segmented words? Statistical segmentation and word learning. Psychological Science. 2007;18(3):254–260. doi: 10.1111/j.1467-9280.2007.01885.x. [DOI] [PMC free article] [PubMed] [Google Scholar]
- Halberda J. The development of a word-learning strategy. Cognition. 2003;87:B23–B34. doi: 10.1016/s0010-0277(02)00186-5. [DOI] [PubMed] [Google Scholar]
- Heibeck TH, Markman EM. Word learning in children: An examination of fast-mapping. Child Development. 1987;58(4):1021–1034. [PubMed] [Google Scholar]
- Horst JS, Samuelson LK. Fast-mapping but poor retention by 24-month-old infants. Infancy. 2008;13(2):128–157. doi: 10.1080/15250000701795598. [DOI] [PubMed] [Google Scholar]
- Horst JS, Samuelson LK, Kucker SC, McMurray B. What's new? Children prefer novelty in referent selection. Cognition. 2011;118(2):234–244. doi: 10.1016/j.cognition.2010.10.015. [DOI] [PMC free article] [PubMed] [Google Scholar]
- Mayor J, Plunkett K. A neural computational account of taxonomic responding and fast mapping in early word learning. Psychological Review. 2010;117(1):1–31. doi: 10.1037/a0018130. [DOI] [PubMed] [Google Scholar]
- McGregor KK, Rohlfing KJ, Bean A, Marschner E. Gesture as a support for word learning: The case of under. Journal of Child Language. 2009;36(4):807–828. doi: 10.1017/S0305000908009173. [DOI] [PMC free article] [PubMed] [Google Scholar]
- McMurray B, Horst JS, Toscano JC, Samuelson LK. Integrating connectionist learning and dynamical systems processing: Case studies in speech and lexical development. In: Spencer JP, Thomas MSC, McClelland JL, editors. Toward a unified theory of development: Connectionism and dynamic systems theory re-considered. Oxford University Press; 2009. pp. 218–249. [Google Scholar]
- McMurray B, Horst JS, Samuelson LK. Using your lexicon at two timescales: Investigating the interplay of word learning and recognition. 2010 Manuscript submitted for publication. [Google Scholar]
- Mervis CB, Bertrand J. Acquisition of the novel name-nameless category (N3C) principle. Child Development. 1994;65(6):1646–1662. doi: 10.1111/j.1467-8624.1994.tb00840.x. [DOI] [PubMed] [Google Scholar]
- Rice ML. Children's language acquisition. American Psychologist. 1989;44:149–156. doi: 10.1037//0003-066x.44.2.149. [DOI] [PubMed] [Google Scholar]
- Robinson CW, Sloutsky VM. Auditory dominance and its change in the course of development. Child Development. 2004;75(5):1387–1401. doi: 10.1111/j.1467-8624.2004.00747.x. [DOI] [PubMed] [Google Scholar]
- Robinson CW, Sloutsky VM. Visual processing speed: Effect of auditory input on visual processing. Developmental Science. 2007;10(6):734–740. doi: 10.1111/j.1467-7687.2007.00627.x. [DOI] [PubMed] [Google Scholar]
- Samuelson LK, Horst JS, Schutte AR, Dobbertin BN. Rigid thinking about deformables: Do children sometimes overgeneralize the shape bias? Journal of Child Language. 2008;35(3):559–589. doi: 10.1017/S0305000908008672. [DOI] [PMC free article] [PubMed] [Google Scholar]
- Sloutsky VM, Robinson CW. The role of words and sounds in infant's visual processing: from overshadowing to attentional tuning. Cognitive Science. 2008;32:354–377. doi: 10.1080/03640210701863495. [DOI] [PubMed] [Google Scholar]
- Smith LB, Yu C. Infants rapidly learn word-referent mappings via cross-situational statistics. Cognition. 2008;106:1558–1568. doi: 10.1016/j.cognition.2007.06.010. [DOI] [PMC free article] [PubMed] [Google Scholar]
- Swingley D. Lexical exposure and word-form encoding in 1.5-year-olds. Developmental Psychology. 2007;43(2):454–464. doi: 10.1037/0012-1649.43.2.454. [DOI] [PubMed] [Google Scholar]
- Swingley D. Fast mapping and slow mapping in children's word learning. Language Learning and Development. 2010;6(3):179–183. [Google Scholar]
- Wilkinson KM, Mazzitelli K. The effect of ‘missing’ information on children's retention of fast-mapped labels. Journal of Child Language. 2003;30:47–73. doi: 10.1017/s0305000902005469. [DOI] [PubMed] [Google Scholar]
- Wilkinson KM, Ross E, Diamond A. Fast mapping of multiple words: Insights into when “the information provided” does and does not equal “the information perceived”. Applied Developmental Psychology. 2003;24:739–762. [Google Scholar]
- Yu C, Smith LB. Rapid word learning under uncertainty via cross-situational statistics. Psychological Science. 2007;18(5):414–420. doi: 10.1111/j.1467-9280.2007.01915.x. [DOI] [PubMed] [Google Scholar]



