Abstract
Rationale
Fetal cells enter the maternal circulation during pregnancy and may persist in maternal tissue for decades as microchimeras.
Objective
Based on clinical observations of peripartum cardiomyopathy patients and the high rate of recovery they experience from heart failure, our objective was to determine whether fetal cells can migrate to the maternal heart and differentiate to cardiac cells.
Methods and Results
We report that fetal cells selectively home to injured maternal hearts and undergo differentiation into diverse cardiac lineages. Utilizing enhanced green fluorescent protein (eGFP) tagged fetuses, we demonstrate engraftment of multipotent fetal cells in injury zones of maternal hearts. In vivo, eGFP+ fetal cells form endothelial cells, smooth muscle cells, and cardiomyocytes. In vitro, fetal cells isolated from maternal hearts recapitulate these differentiation pathways, additionally forming vascular tubes and beating cardiomyocytes in a fusion-independent manner. ~40% of fetal cells in the maternal heart express Caudal-related homeobox2 (Cdx2), previously associated with trophoblast stem (TS) cells, thought to solely form placenta.
Conclusions
Fetal maternal stem cell transfer appears to be a critical mechanism in the maternal response to cardiac injury. Furthermore, we have identified Cdx2 cells as a novel cell type for potential use in cardiovascular regenerative therapy.
Keywords: Fetal stem cells, microchimerism, cardiomyocyte regeneration, cardiac repair, Cdx2
INTRODUCTION
Microchimerism results when two genetically disparate populations of cells appear in the same tissue, organ, or individual 1. This can be due to transfusion of blood products, organ transplantation, or pregnancy. In this study, we refer to microchimerism derived from the bidirectional trafficking and stable long-term persistence of allogeneic fetal cells in the maternal host, a phenomenon that is common to many Eutheria 1. Microchimeric cells can modify immunological recognition or tolerance, affect the course and outcome of various diseases, and demonstrate stem cell-like or regenerative properties 2.
Fetal-maternal transfer of nucleated cells during pregnancy is a common phenomenon involving multiple cell types, some possessing multi-lineage potential 3, 4 and these cells appear transiently or persist for decades after delivery in some women 5. The long-term survival of fetal CD34+ hematopoietic stem/progenitor cells, CD34+ and CD38+ lymphoid progenitors, CD3+ and CD14+ mononuclear cells, CD19+ and IgM+ B lymphocyte precursor cells, CD45+ cells, desmin+ and mesenchymal stem cells have been reported in maternal blood and tissues 3, 5-11. Fetal chimeric progenitor cells have been found in rodent brain 12 and additionally, fetal cells with regenerative potential have been found in brain, liver, kidney, and lung injuries 13-15. Fetal cells have also been found to participate in maternal neoangiogenesis during pregnancy at sites of skin inflammation 16.
To our knowledge, the phenomenon of fetal maternal stem cell transfer has never been explored in the realm of acute cardiac disease. One group has reported that cells of male fetus origin could be found in explanted hearts of two women with idiopathic dilated cardiomyopathy many years after a previous pregnancy 17. This observational study did not determine whether the fetal cells contributed to the development of cardiomyopathy or if their presence represented an attempt at cardiac regeneration. Peripartum cardiomyopathy is known to have the highest recovery rate amongst all etiologies of heart failure 18. These clinical observations have led us to hypothesize that fetal or placental cells that enter the maternal circulation may be recruited to the sites of myocardial disease or injury to assist in repair. Identification of the cell types implicated in this process could lead to the development of novel cell therapies for a broader spectrum of cardiovascular disease states. Furthermore, significant controversy exists in the field of stem cell biology as to whether a variety of stem cell types other than embryonic stem (ES) cells, can give rise to beating cardiomyocytes. Our study illustrates that experimental myocardial injury, induced in a pregnant mouse, triggers the flux of fetal cells via the maternal circulation into the injured heart where they undergo differentiation into diverse cardiac cell fates. Fetal cells isolated from the maternal heart undergo clonal expansion and can differentiate into beating cardiomyocytes in vitro. A significant proportion of the fetal cells homing to the heart express Cdx2 19, 20, suggesting for the first time, that trophoblast stem cells are deserving of further investigations for their potential role in organ repair after acute injury.
METHODS
Wildtype (WT) B6CBA virgin female mice and enhanced green fluorescent protein (eGPF) transgenic male mice (C57BL/6tg(ACTbeGFP)10sb/J from Jackson Laboratories) were mated and pregnant females subjected to mid-gestation cardiac injury. All animal care was in compliance with the Guide for the Care and Use of Laboratory Animals by the US National Institutes of Health, and institutional guidelines at Mount Sinai School of Medicine.
DNA Extraction
Total DNA was prepared from cells/tissues using the Dneasy mini kit according to manufacturer’s instructions (Qiagen, Valencia, CA).
RNA Extraction
Total RNA was extracted from cells/tissue using the Rneasy micro kit (Qiagen, Valencia, CA). cDNA was reverse transcribed from RNA using the SensiScript RT kit (Qiagen, Valencia, CA).
Real-time Quantitative PCR
Quantitative PCR reactions were performed (SYBR Green Supermix, Biorad, Hercules, CA), using either DNA or cDNA, on the iQ5 Real-Time PCR Detection System (Bio-Rad, Hercules, CA). Fold changes in gene expression were determined using the ΔΔCt method with normalization to either ApoB or GAPDH endogenous controls. Absolute cell numbers for eGFP cells homing to maternal hearts were also assessed.
Immunofluorescence
Maternal heart ventricular sections were fixed and incubated with primary antibody for 1 hour (hr) at room temperature (RT), followed by secondary antibody for 1 hr at RT and counterstained with DAPI. Sections were then incubated with Sudan Black (0.7% in 70% EtOH) and cover-slipped. See full list of antibodies in Online Supplement Material. Fluorescence in situ hybridization was performed with mouse DNA probes for chromosomes X and Y (see Online Supplement Material for details).
Fluorescence Activated Cell Sorting
Cardiac and skeletal muscle tissue was digested with pronase; solution was filtered through a 70 micron mesh filter to remove residual tissue and underwent several spin cycles to obtain a cell suspension. Cells were sorted utilizing a MoFlo high speed cell sorter (Dako Cytomation, Carpinteria CA). Both eGFP+ (cells of fetal origin) and eGFP- (cells of maternal origin) populations were collected. Data analysis was performed using FlowJo Software (Treestart, Ashland, OR). Analysis of specific cell markers on previously sorted eGFP+ cells was performed utilizing the BD LSR II (BD Biosciences, San Jose, CA). See Online Supplement Material for full antibody list.
Cell Culture
The sorted eGFP+ fetal cells were cultured on cardiac mesenchymal feeders (CMFs) and on neonatal cardiomyocytes. Live cell imaging was performed using an Olympus IX-70 Live cell imaging system (Olympus, Center Valley PA).
Data Analysis
Statistical analysis was performed with the student’s t-test.
RESULTS
Fetal Cells Home to and Engraft in Injured Maternal Myocardium
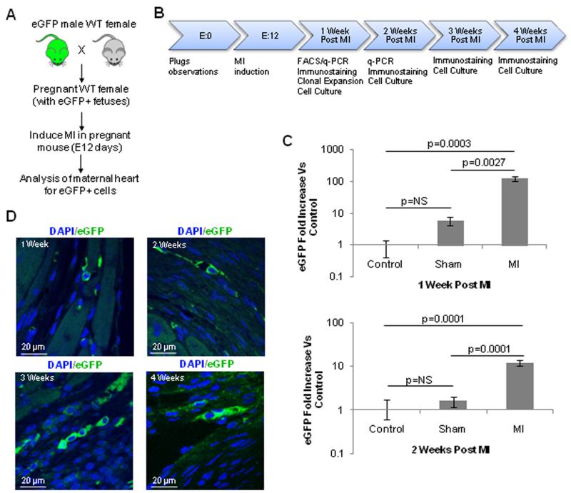
WT virgin female mice, age 3-6 months, were crossed with heterozygous eGFP transgenic male mice. The female mice underwent ligation of the left anterior descending (LAD) artery in order to induce an anterolateral myocardial infarction (MI) at gestation day 12 (Figure 1A). Consistent with our previous work, this results in approximately 50% left ventricular infarction 21. In accordance with Mendelian autosomal inheritance, approximately 50% of embryos were eGFP+.
Figure 1. Experimental model and tracking of eGFP+ fetal cells in maternal heait.
A, Schematic of the experimental protocol. B, Mice were sacrificed at several time points for molecular and cellular analyses to track eGFP+ cells in maternal hearts and assess their differentiation pathways. C, Quantitative PCR demonstrates significantly greater levels of eGFP expression in pregnant mice subjected to cardiac injury {(1 week: 120.0 ± 17.0) (2 weeks: 12.0 ± 1.6), n=3} compared to shams {(1 week: 6.0 ±1.7) (2 weeks: 1.6 ±0.4), n=3} and non-infarcted controls {(1 week: 1.0 ±0.6) (2 weeks: 1.0 ±0.7), n=3}, error bars are s.e.m. D, Ventricular sections from maternal hearts analyzed at 1,2, 3, and 4 weeks post-injury illustrate eGFP+ cells engrafting within infarct and peri-infarct zones. Fetal cells are positive for eGFP (bright green), nuclei are stained with DAPI, and light green background fluorescence is noted in maternal cardiomyocytes.
Initially, we quantified eGFP expression in injured maternal hearts relative to sham-operated pregnant mice and controls in which no injury was induced. Post-partum females were sacrificed at 1 or 2 weeks post-MI. Total DNA was extracted from each total heart and eGFP expression analyzed 22 (Figure 1B). Infarcted hearts harvested at 1 week post-MI contained 120 times more eGFP than controls (p=0.0003) and 20 times more eGFP than shams (p=0.0027). Infarcted hearts harvested at 2 weeks post-MI contained 12 times more eGFP than controls (p=0.0001) and 8 times more eGFP than shams (p=0.0001) (Figure 1C). The absolute numbers of eGFP cells in control, sham-operated, and MI hearts were also computed based on qPCR (Online Table I) and 1.7% of the total heart at 2 weeks post injury was composed of eGFP cells.
Fetal Cells Adopt Diverse Cardiac Lineages In Vivo
In a separate group of infarcted and control mice, immunofluorescence analysis with confocal microscopy was utilized to detect eGFP+ cells in ventricular tissue sections of maternal hearts at various time points subsequent to myocardial injury (Figures 1B and 1D). EGFP+ cells were noted in infarct zones and peri-infarct zones of infarcted maternal hearts at 1, 2, 3, or 4 weeks post-MI (Figure 1D and Online Table IIA). Negligible numbers of eGFP cells were noted in non-infarct zones of the infarcted maternal hearts (Online Table IIB). We further sought to determine whether the eGFP+ cells were differentiating into more mature cardiac cells as we noted a decrease in nuclear to cytoplasmic ratio with an increase in post-injury time (Figure 1D). At 3 and 4 weeks post-MI, eGFP+ cells observed in the infarct zones of maternal hearts also expressed markers of cardiomyocytes (α-sarcomeric actin and α-actinin), smooth muscle cells (α-smooth muscle actin), and endothelial cells (CD31 and VE-cadherin) (Figure 2A). At 3 weeks post-MI, 50% of all eGFP-positive nuclei belonged to cells that also stained positive for α-actinin, implying that 50% of eGFP cells homing to the heart may have differentiated to cardiomyocytes (Online Table IIC). These results suggest that fetal cells differentiated into diverse lineages within maternal cardiac tissue.
Figure 2. Fetal cells differentiate into diverse cardiac lineages after homing to maternal heait.
A, In vivo analysis demonstrates that fetal cells (eGFP+) differentiate into cardiomyocytes expressing α-sarcorneric actin (α-sarc) and α-actinin, smooth muscle cells expressing α-smooth muscle actin (α-SMA) and endothelial cells expressing CD31 and VE-Cadherin (VE-cad). B, Paraffin embedded ventricular sections obtained from infarcted hearts of pregnant mice 1 week after injury; stained with rabbit anti-GFP primary antibody and donkey anti-rabbit Alexa Fluor 568 secondary antibody. Circled regions represent regions of interest (ROIs) 1-6 that were subjected to spectral scanning. C, Mean intensities of the spectral profiles from ROIs 1-6 where RO11,2, and 6 are control areas and ROI 3, 4, and 5 represent eGFP+cells.
Spectral profiles were obtained from paraffin embedded ventricular tissue sections of infarcted maternal hearts. This measure was taken, in addition to the use of Sudan Black, to ensure that native autofluorescence of cardiomyocytes was not affecting fluorescence images. A representative section is depicted in Figure 2B, and the mean intensities of the spectral scans for this section are plotted versus wavelength in Figure 2C. The mean intensities of the sample regions are significantly higher than the mean intensities of the control regions.
Fetal Cells Isolated From Injured Maternal Hearts Differentiate To Endothelial Cells, Smooth Muscle Cells, and Spontaneously Beating Cardiomyocytes In Vitro
We next used fluorescence activated cell sorting (FACS) to isolate fetal eGFP+ cells that had homed to maternal hearts and analyzed their in vitro behavior. When plated on CMFs, we noted clonal expansion of the fetal cells (Figure 3A), their differentiation into smooth muscle cells (Figure 3B) and endothelial cells (Figure 3B), and the formation of vascular structures (Figure 3A and 3C). Other unidentified cellular phenotypes were also observed in these in vitro experiments with CMFs (data not shown). As we did not observe differentiation of fetal cells into cardiomyocytes on CMFs, we utilized cardiomyocytes isolated from neonatal cyclin A2 transgenic mice 21 as feeders. When plated on these feeders with standard medium consisting of DMEM supplemented with FBS, the isolated eGFP+ fetal cells differentiated into spontaneously beating cardiomyocytes (~48 beats/minute, Figure 3D and Online Supplement Movies S1, S1A, Movie Still Image S1B, Movies S2 and S3). The resulting lineages also expressed cardiac troponin T (Figure 3E). Further analysis of eGFP+ fetal cells cultured for 5 weeks in chamber slides indicated expression of the gap junction marker connexin 43 (Figure 3E). This provides compelling evidence for formation of electromechanical connections between the cardiomyocytes derived from eGFP+ fetal cells and the feeder cardiomyocytes.
Figure 3. In Vitio Behavioi of eGFP+ cells isolated from maternal hearts.
A, In vitro analysis of fetal cells isolated from maternal hearts demonstrates clonal expansion on CMFs. 14 days after plating, vascular tube formation is noted in a 3-dimensional collagen matrix. B, Fetal cells isolated from maternal hearts and plated on CMFs undergo differentiation into smooth muscle cells (α-SMA) and endothelial cells (CD31). C, Vascular tube formation is noted from fetal cells isolated from maternal hearts and plated on CMFs with expression of α-SMA and CD31. D, Fetal cells isolated from maternal hearts and plated on Cyclin A2 neonatal cardiomyocytes differentiate into beating cardiomyocytes (Online Movies 1, 1A, Online Movie Still Image 1B, Online Movies 2 and 3). E, Cardiomyocytes arising from fetal cells isolated from maternal hearts express cardiac troponin T (cTnT) and connexin 43 (Cx43).
Fetal Cells Exhibit Clonality and Undergo Cardiac Differentiation in a Fusion-Independent Manner
Clonal analysis was performed to confirm the ‘stemness’ of the fetal cells giving rise to cardiac cells (Figure 4A). FACS for eGFP+ cells was performed and single cells were seeded in 96-well plates containing WT neonatal cardiomyocytes as feeders. Clones derived from eGFP+ fetal cells were expanded for 14 days and total clones counted in each colony. Two 96-well plates were utilized and 4 wells in each plate gave rise to colonies after 7 days (approximately 50% of the wells in each plate contained viable cells at this time point) yielding an approximate cloning efficiency of 8.3%.
Figure 4. Fetal cells exhibit clonality and undeigo cardiac differentiation in a fusion-independent manner.
A, Single cell sorting of eGFP+fetal cells from maternal hearts into 96-well plates demonstrates clonal expansion with a clonal efficiency of ~8.3% on feeder cell layers made with WT neonatal cardiomyocytes. B, Cardiomyocytes derived in vitro from fetal cells isolated from maternal heart are mononuclear. C, Fetal cell-derived cardiomyocytes have diploid nuclei with one set of sex chromosomes detected per cell. The first two panels depict eGFP+ cells (488nm) that differentiated into cardiomyocytes as determined with cTNT staining (568nm). The panels immediately beneath them depict the same cells with different red and green wavelength filters to detect the X chromosome (520nm) and the Y chromosome (550nm). The last panel demonstrates a tetraploid nucleus in a non-eGFP cell.
In order to mechanistically assess whether fusion, rather than differentiation, was the cause of the appearance of eGFP+ cardiomyocytes in our in vitro assays, we analyzed the number of nuclei present within our fetal cell-derived cardiomyocytes and consistently noted that these cardiomyocytes were mononuclear (Figure 4B). In the first two panels of Figure 4B, where only GFP and DAPI staining is seen, still pictures were taken from the Supplementary Movies that accompany this manuscript depicting the beating of these cells (Online Movies II and III). Furthermore, fluorescence in situ hybridization (FISH) for X- and Y-chromosomes revealed one set of sex chromosomes within the eGFP+ cardiomyocyte nuclei, establishing the diploid nature of these nuclei and effectively ruling out fusion between eGFP+ fetal cells and feeder cardiomyocytes as the source of eGFP+ cardiomyocytes (Figure 4C). The panels immediately beneath each figure depict only the nuclei of the cells and as the X, Y probes exhibit fluorescence at different wavelengths (FITC: 520nm, Cy3: 550nm respectively), their signals can be easily distinguished from the green fluorescence of the GFP (Alexa 488: 488nm) and the secondary antibody to cardiac troponin T (Texas Red: 568nm). The ease of detecting tetraploid nuclei with this assay is shown in the last panel of Figure 4C depicting cells that were found in a region where GFP cells were not detected.
Fetal Cells Selectively Home to the Injured Maternal Heart and Not to Non-Injured Organs
To assess whether eGFP+ cells from the fetus were homing selectively to the injured heart, we utilized FACS to sort eGFP+ cells from a variety of organs and tissues harvested from pregnant mice subjected to cardiac injury. These organs and tissues were minced and triturated to generate cell suspensions (Figure 5A). Corresponding cell populations were obtained from age-matched pregnant WT female mice mated with WT males and used as controls to establish the appropriate FACS gates to select eGFP+ cells. Cells were isolated from the injured heart, blood, skeletal muscle, chest wall, eGFP-littermates, liver, lung, and placenta. FACS to select eGFP+ cells was performed at two time points, 4.5 days post-injury (prior to delivery) and 7 days post-injury (after delivery) for all of these tissues except placenta (analyzed before delivery only) as it is resorbed by the mother in mice at time of delivery (Figure 5B). The low quantity of eGFP+ cells in all tissues, including injured heart, prior to 4.5 days post injury precluded any detailed phenotypic analyses. Therefore, it appears that mobilization of fetal cells in response to maternal injury takes approximately 4.5 days. In the injured heart, ~1.1% of the cells were eGFP+ prior to delivery and this number rose significantly to ~6.3% just after delivery. In blood, ~1.3% of cells were eGFP+ before delivery and this number rose to ~3.6% after delivery, although this increase was not statistically significant. Delivery therefore seems to cause the numbers of fetal cells entering the maternal circulation to rise, and this corresponds with a significant increase in fetal cells homing to the injured heart. There were negligible numbers of eGFP+ cells noted in skeletal muscle before and after delivery. The chest wall, where a lesser degree of injury was induced as an incision had to be performed to induce cardiac injury, exhibited a relatively smaller percentage of fetal cells compared with heart and blood. There was no increase in the number of fetal cells homing to the chest wall after delivery, likely due to healing in the seven days post-injury. EGFP-littermates were also examined for the presence of eGFP+ cells. Although a few cells were noted prior to delivery likely due to the shared circulation with the eGFP+ littermates, eGFP cells were not detected in these littermates after delivery. Liver and lung exhibited negligible numbers of fetal cells. As expected, placenta exhibited the largest percentage of eGFP cells with approximately 36% of placenta cells expressing eGFP. Overall, the results provide clear evidence for the selective and specific homing of eGFP+ fetal cells to the injured heart of the mother, and not to other non-injured maternal tissues (Figure 5B).
Figure 5. Fetal cells selectively home to injured maternal heaits and not to non-injured organs and express various stem cell maikeis, including Cdx2.
A, eGFP+ cells were sorted from cell suspensions prepared from various organs and tissues. B, Fetal cell numbers in injured heart and blood increased immediately after delivery. Representative FACS profiles are shown for eGFP+ cell sorting from injured heart, blood and non-injured organs with mean percentages of eGFP+ cells (minimum n=3). Mean percentages of fetal cells plus standard error of the mean (s.e.m.) plotted for each organ as follows: MI Heart- 1.10 ± 0.90 before delivery (n=10), 6.32 + 0.90 after delivery (n=19), p=0.001; Blood- 1.34 ±0.81 before delivery (n=10), 3.59 ±2.30 after delivery (n=15), p= NS; Placenta- 35.6 ± 11.47 after delivery (n=3). Very low to undetectable numbers are found for all other organs.
Fetal Cells Isolated From Maternal Hearts Express a Variety of Progenitor Markers, Most Notably Cdx2
To establish the identity of the cell type(s) involved in fetal maternal transfer, we analyzed FACS-sorted, eGFP+ cells isolated from maternal hearts 1 week post-injury for stem/progenitor cell markers (Figure 6A). 80% of these cells expressed Nkx2.5 23-25, implying that cardiomyogenic differentiation had begun as soon as these cells entered the injured maternal heart. Consistent with this, negligible expression of Nkx2.5 was found in eGFP+ cells isolated from end-gestation placentas from mice that had undergone cardiac injury (Online Table IV and Online Figure I). Additionally, 46% of cells homing to the maternal heart expressed CD31 26, 27, which was not surprising given the degree of fetal cell-mediated vasculogenesis we observed in injured maternal hearts. The next most common marker found was Cdx2 (38% of fetal cells). Cdx2 regulates trophoblast stem (TS) cell development and proliferation 19, 20 and has never previously been associated with cardiomyogenic differentiation. The latter finding raises the possibility that, in the setting of acute injury, TS cells from placenta can give rise to various cardiac lineages in addition to forming placenta. Fetal cells isolated from maternal hearts also displayed lower levels of several markers of endogenous cardiac progenitors, namely Sca-1 28, 29 (21%), cKit 30 (25%) and Islet1 31 (3%), as well as embryonic stem (ES) cell markers Pou5f1 (2%), Nanog (3%) and Sox2 (24%) 32, 33. The higher expression of Sox2 is consistent with its expression in non-ES cells as well. Finally, hematopoietic stem cell factor CD34 34, 35 was expressed in 15% of the eGFP+ cells which was not surprising as the placenta is a rich source of hematopoietic stem cells 36 (Figure 6A).
Figure 6. Fetal cells selectively homing to injured maternal hearts express various stem cell markeis, including Cdx2.
A, eGFP+fetal cells were sorted from maternal hearts one week after injury. Using FACS analysis we quantitated percentages of eGFP+ cells expressing various stem/progenitor cell surface markers and transcription factors. Quantitation for each marker was performed in triplicate and mean percentage plus s.e.m. was plotted as follows: Nkx2.5 79.69 ± 8.08; CD31 46.40 ± 8.77; Cdx2 38.39 ± 5.70; Sca-1 20.73 ± 0.80; c-Kit 25.39 ± 2.99; Isletl 2.99 ± 0.97; Pou5f 1 1.97 ± 0.82; Nanog 2.72 ± 0.49; Sox2 23.52 ± 1.85; CD34 14.90 ± 2.97. B, eGFP+ cells were sorted from end-gestation placentas from three pregnant mice subjected to myocardial injury. RNA expression array of 92 pluripotency genes was performed; gene expression relative to GAPDH is plotted for genes with the highest expression levels. Of note, TS cell markers Cdx2 and Eomes are amongst genes with highest expression.
As the eGFP+ cells were traversing through or derived from the placenta, we analyzed gene expression of known ‘stemness’ factors in eGFP+ cells. We sorted eGFP+ cells from end-gestation placentas from three different pregnant mice that had been subjected to myocardial injury. RNA expression of 92 known pluripotency genes was analyzed (Online Table III), and gene expression relative to GAPDH expression for the most prevalent transcripts is plotted in Figure 6B. These mRNA array studies confirmed the presence of Cdx2 and Eomesodermin (Eomes) 20, another marker of TS cells, in the eGFP+ placenta cells.
DISCUSSION
The selective homing of eGFP+ cells in our model to the site of maternal cardiac injury with lack of such homing to non-injured tissues points to the presence of precise signals sensed by cells of fetal origin that enable them to target diseased myocardium specifically, and to differentiate into diverse cardiac lineages (Figure 7). Most notable is their differentiation into functional cardiomyocytes that are able to beat in syncytium with neighboring cardiomyocytes (Online Movie I, IA and Movie Still Image IB), thus potentially uncovering an evolutionary mechanism whereby the fetus assists in protecting the mother’s heart during and after pregnancy. These studies were inspired by the recovery noted in peripartum cardiomyopathy, whereby a remarkable 50% of women recover from heart failure spontaneously 37-39. Peripartum cardiomyopathy has the highest rate of recovery amongst all etiologies of heart failure 18, and the reasons for this high rate of recovery are not understood. In fact, it was this very observation that prompted us to hypothesize that there might be a fetal or placental contribution to counteract maternal cardiac injury. Our mouse injury model is not a precise representation of peripartum cardiomyopathy, rather, it is a model system of murine fetomaternal microchimerism that can help identify appropriate cell types for cardiac regeneration.
Figure 7. Model depicting trafficking of cells from fetus across placenta into maternal circulation to injury and peri-injury zones of the maternal heart.
Cells of fetal origin engraft within maternal heart and give rise to diverse cardiac lineages including cardiomyocytes, smooth muscle cells and endothelial cells.
To this end, a far greater spectrum of potential applications to the field of heart disease emerges from these studies. The challenge of cardiovascular regenerative medicine is to develop novel therapeutic strategies to facilitate regeneration of normally functioning cardiomyocytes in the diseased heart. Thus, many investigators have explored a myriad of approaches in the last decade, many of which we have recently reviewed 40. Despite investigations with a wide variety of cell types as candidates to attain this goal, the results of stem cell transplantation are somewhat ambiguous and the ideal cell type has yet to be established. The use of bone marrow cells to regenerate infarcted myocardium has been investigated in numerous studies since the initial findings of Orlic et al. 41. Currently, however, a consensus has emerged that the ability of bone marrow-derived stem cells to differentiate into cardiomyocytes is questionable. Less controversy surrounds evidence from several groups demonstrating that ES cells 42-45 and endogenous populations of cardiac stem cells 28, 30, 31, 46, 47 have replicative and potentially regenerative capacities. Despite promising results with ES cells, there are ethical issues regarding the use of embryonic material as well as the tendency of ES cells to form teratomas 42. Native cardiac progenitors, left in their natural milieu at their naturally occurring frequency, are clearly inadequate in reversing the downward spiral of events culminating in heart failure. Many of these progenitor types have not been reported to differentiate to functional beating cardiomyocytes when tested ex vivo. Utilizing live imaging, we have demonstrated that fetal cells differentiate into spontaneously beating cardiomyocytes after homing to the heart. The demonstration of spontaneous beating ex vivo has been a major stumbling block in the field. Coculture with neonatal cardiomyocytes was necessary in our study to induce beating, but we did not find any examples of nuclear fusion amongst the cardiomyocytes that were also GFP-positive. We cannot rule out ‘transient cell fusion’ as described by Dimmeler and colleagues 48, but they noted that the nanotubular structures underlying these intercellular connections had declined by 48 hrs after coculture. We did not observe any beating GFP+ cells until at least 4 weeks after coculture, implying that true differentiation took place. Further studies and perhaps novel methods are needed to surmount these challenges in ascertaining true differentiation.
Our identification of Cdx2 as a unique and highly prevalent marker expressed on fetal cells in the maternal myocardium offers a new perspective regarding the appropriate cell type that might achieve these aims. The Cdx family of transcription factors consist of three mouse homologues (Cdx 1, 2, and 4) of the Drosophila caudal homeobox genes, which are involved in specifying cell position along the anteroposterior axis, with similar functions in the later developmental stages of the mouse embryo 20, 49 as well as morphological specification of murine gut endoderm 50, 51. Cdx2 is also required for trophectoderm fate commitment in the developing blastocyst 19, 20, 52. The trophectoderm gives rise to the trophoblast stem cells which have previously been associated solely with differentiation to the placenta lineage 53, 54.
Bianchi and colleagues found that fetal cells that traffic to maternal blood and organs comprise a mixed population of progenitor and differentiated cells, with different relative proportions in different maternal organs 3 in a study that was performed in the non-injured state. In accordance with prior studies demonstrating a variety of different phenotypes in fetal microchimeric cells, our results also point towards the transfer of several populations of progenitor cells, but our finding of Cdx2 cells of fetal or placental origin in the heart may have uncovered a novel cell type that is capable of cardiac differentiation under injury conditions that can be readily isolated from placenta.
Supplementary Material
Novelty and Significance.
What is Known?
Microchimerism is the result of two genetically distinct populations of cells that appear in the same tissue, organ, or individual
Fetal cells can enter maternal blood and tissues and persist for decades as microchimeras
Fetal maternal transfer of cells can involve multiple cell types, some with regenerative properties, but this phenomenon had not been previously explored in acute cardiac injury
What New Information Does This Article Contain?
Fetal cells selectively home to sites of cardiac injury, and not to non-injured sites within the heart nor to non-injured organs; these fetal cells subsequently differentiate into diverse cardiac cell types
Fetal cells isolated from the maternal heart can form vascular tubes and spontaneously beating cardiomyocytes in vitro.
Although these fetal cells are a heterogeneous mix of pluripotent cells, Cdx2 is a highly prevalent marker amongst the fetal cells that home to the injured heart.
It has been reported that women with peripartum cardiomyopathy enjoy a high rate (~50%) of spontaneous recovery. This prompted us to hypothesize that there might be a fetal or placental contribution to maternal cardiac repair. Although our mouse injury model cannot precisely represent peripartum cardiomyopathy, it is a model of fetal maternal cell transfer which we believe may have identified appropriate cell types for cardiac regeneration. We induced mid-gestation myocardial infarction in pregnant female mice and euthanized them at various time points. Cells of fetal origin, marked by green fluorescent protein, homed to the injured areas of the heart, but not to non-injured areas. They did not home to non-injured organs within the mouse either, and this suggests that precise signals are ‘sensed’ by the fetal cells which enable them to target diseased tissue specifically. Upon homing to the heart, they differentiated into diverse cardiac lineages, including endothelial cells, smooth muscle cells, and cardiomyocytes. In vitro analysis of fetal cells isolated from maternal hearts demonstrated that they can recapitulate these differentiation pathways, forming vascular tubes in a 3D collagen matrix and spontaneously beating cardiomyocytes when co-cultured with neonatal cardiomyocytes. Although fetal cells isolated from maternal heart express a variety of pluripotency markers, a notable new finding was the finding that ~40% of these cells expressed Caudal-related homeobox2 (Cdx2), previously associated with trophoblast stem (TS) cells and other aspects of non-cardiac development. This knowledge will spur further investigations into a potential role for TS cells in cardiac regeneration and further studies of the signaling mechanisms of cells that ‘naturally’ home to the diseased heart.
Acknowledgements
We thank I. Lemischka, D. Wolgemuth and M. Zaide for critical review of the data and manuscript; R. Huq, V. Friedrich and the Mount Sinai Microscopy Shared Resource Facility for assistance with spectral profiling; X. Qiao and the Mount Sinai Flow Cytometry Shared Resource Facility for technical assistance.
Source of funding: This work was supported by NIH grant (R01-HL 088255).
Non-standard Abbreviations and Acronyms
- eGFP
enhanced green fluorescent protein
- TS
trophoblast stem
- Cdx2
Caudal-related homeobox2
- ES
embryonic stem
- RT
room temperature
- WT
wild type
- MI
myocardial infarction
- FACS
fluorescence activated cell sorting
- CMFs
cardiac mesenchymal feeders
- VE-cad
VE-Cadherin
- ROIs
regions of interest
- α-sarc
alpha-sarcomeric actin
- cTnT
cardiac troponin T
- Cx43
connexin 43
- α-SMA
alpha-smooth muscle actin
Footnotes
Online Supplement includes 4 movies, 1 movie still image, 4 tables, 1 figure and supplemental experimental procedures.
Disclosures: None
This is a PDF file of an unedited manuscript that has been accepted for publication. As a service to our customers we are providing this early version of the manuscript. The manuscript will undergo copyediting, typesetting, and review of the resulting proof before it is published in its final citable form. Please note that during the production process errors may be discovered which could affect the content, and all legal disclaimers that apply to the journal pertain.
REFERENCES
- 1.Liegeois A, Escourrou J, Ouvre E, Charreire J. Microchimerism: A stable state of low-ratio proliferation of allogeneic bone marrow. Transplant Proc. 1977;9:273–276. [PubMed] [Google Scholar]
- 2.Klonisch T, Drouin R. Fetal-maternal exchange of multipotent stem/progenitor cells: Microchimerism in diagnosis and disease. Trends Mol Med. 2009;15:510–518. doi: 10.1016/j.molmed.2009.09.002. [DOI] [PubMed] [Google Scholar]
- 3.Fujiki Y, Johnson KL, Peter I, Tighiouart H, Bianchi DW. Fetal cells in the pregnant mouse are diverse and express a variety of progenitor and differentiated cell markers. Biol Reprod. 2009;81:26–32. doi: 10.1095/biolreprod.108.074468. [DOI] [PMC free article] [PubMed] [Google Scholar]
- 4.Khosrotehrani K, Johnson KL, Cha DH, Salomon RN, Bianchi DW. Transfer of fetal cells with multilineage potential to maternal tissue. Jama. 2004;292:75–80. doi: 10.1001/jama.292.1.75. [DOI] [PubMed] [Google Scholar]
- 5.Bianchi DW, Zickwolf GK, Weil GJ, Sylvester S, DeMaria MA. Male fetal progenitor cells persist in maternal blood for as long as 27 years postpartum. Proc Natl Acad Sci U S A. 1996;93:705–708. doi: 10.1073/pnas.93.2.705. [DOI] [PMC free article] [PubMed] [Google Scholar]
- 6.Campagnoli C, Roberts IA, Kumar S, Bennett PR, Bellantuono I, Fisk NM. Identification of mesenchymal stem/progenitor cells in human first-trimester fetal blood, liver, and bone marrow. Blood. 2001;98:2396–2402. doi: 10.1182/blood.v98.8.2396. [DOI] [PubMed] [Google Scholar]
- 7.Khosrotehrani K, Leduc M, Bachy V, Huu S Nguyen, Oster M, Abbas A, Uzan S, Aractingi S. Pregnancy allows the transfer and differentiation of fetal lymphoid progenitors into functional t and b cells in mothers. J Immunol. 2008;180:889–897. doi: 10.4049/jimmunol.180.2.889. [DOI] [PubMed] [Google Scholar]
- 8.Mikhail MA, M’Hamdi H, Welsh J, Levicar N, Marley SB, Nicholls JP, Habib NA, Louis LS, Fisk NM, Gordon MY. High frequency of fetal cells within a primitive stem cell population in maternal blood. Hum Reprod. 2008;23:928–933. doi: 10.1093/humrep/dem417. [DOI] [PubMed] [Google Scholar]
- 9.Huu S Nguyen, Dubernard G, Aractingi S, Khosrotehrani K. Feto-maternal cell trafficking: A transfer of pregnancy associated progenitor cells. Stem Cell Rev. 2006;2:111–116. doi: 10.1007/s12015-006-0017-8. [DOI] [PubMed] [Google Scholar]
- 10.O’Donoghue K, Choolani M, Chan J, de la Fuente J, Kumar S, Campagnoli C, Bennett PR, Roberts IA, Fisk NM. Identification of fetal mesenchymal stem cells in maternal blood: Implications for non-invasive prenatal diagnosis. Mol Hum Reprod. 2003;9:497–502. doi: 10.1093/molehr/gag063. [DOI] [PubMed] [Google Scholar]
- 11.Osada H, Doi S, Fukushima T, Nakauchi H, Seki K, Sekiya S. Detection of fetal hpcs in maternal circulation after delivery. Transfusion. 2001;41:499–503. doi: 10.1046/j.1537-2995.2001.41040499.x. [DOI] [PubMed] [Google Scholar]
- 12.Tan XW, Liao H, Sun L, Okabe M, Xiao ZC, Dawe GS. Fetal microchimerism in the maternal mouse brain: A novel population of fetal progenitor or stem cells able to cross the blood-brain barrier? Stem Cells. 2005;23:1443–1452. doi: 10.1634/stemcells.2004-0169. [DOI] [PubMed] [Google Scholar]
- 13.Chen J, Sanberg PR, Li Y, Wang L, Lu M, Willing AE, Sanchez-Ramos J, Chopp M. Intravenous administration of human umbilical cord blood reduces behavioral deficits after stroke in rats. Stroke. 2001;32:2682–2688. doi: 10.1161/hs1101.098367. [DOI] [PubMed] [Google Scholar]
- 14.Kleeberger W, Versmold A, Rothamel T, Glockner S, Bredt M, Haverich A, Lehmann U, Kreipe H. Increased chimerism of bronchial and alveolar epithelium in human lung allografts undergoing chronic injury. Am J Pathol. 2003;162:1487–1494. doi: 10.1016/S0002-9440(10)64281-2. [DOI] [PMC free article] [PubMed] [Google Scholar]
- 15.Wang Y, Iwatani H, Ito T, Horimoto N, Yamato M, Matsui I, Imai E, Hori M. Fetal cells in mother rats contribute to the remodeling of liver and kidney after injury. Biochem Biophys Res Commun. 2004;325:961–967. doi: 10.1016/j.bbrc.2004.10.105. [DOI] [PubMed] [Google Scholar]
- 16.Huu S Nguyen, Oster M, Uzan S, Chareyre F, Aractingi S, Khosrotehrani K. Maternal neoangiogenesis during pregnancy partly derives from fetal endothelial progenitor cells. Proc Natl Acad Sci U S A. 2007;104:1871–1876. doi: 10.1073/pnas.0606490104. [DOI] [PMC free article] [PubMed] [Google Scholar]
- 17.Bayes-Genis A, Bellosillo B, de la Calle O, Salido M, Roura S, Ristol FS, Soler C, Martinez M, Espinet B, Serrano S, de Luna A Bayes, Cinca J. Identification of male cardiomyocytes of extracardiac origin in the hearts of women with male progeny: Male fetal cell microchimerism of the heart. J Heart Lung Transplant. 2005;24:2179–2183. doi: 10.1016/j.healun.2005.06.003. [DOI] [PubMed] [Google Scholar]
- 18.Felker GM, Thompson RE, Hare JM, Hruban RH, Clemetson DE, Howard DL, Baughman KL, Kasper EK. Underlying causes and long-term survival in patients with initially unexplained cardiomyopathy. N Engl J Med. 2000;342:1077–1084. doi: 10.1056/NEJM200004133421502. [DOI] [PubMed] [Google Scholar]
- 19.Niwa H, Toyooka Y, Shimosato D, Strumpf D, Takahashi K, Yagi R, Rossant J. Interaction between oct3/4 and cdx2 determines trophectoderm differentiation. Cell. 2005;123:917–929. doi: 10.1016/j.cell.2005.08.040. [DOI] [PubMed] [Google Scholar]
- 20.Strumpf D, Mao CA, Yamanaka Y, Ralston A, Chawengsaksophak K, Beck F, Rossant J. Cdx2 is required for correct cell fate specification and differentiation of trophectoderm in the mouse blastocyst. Development. 2005;132:2093–2102. doi: 10.1242/dev.01801. [DOI] [PubMed] [Google Scholar]
- 21.Cheng RK, Asai T, Tang H, Dashoush NH, Kara RJ, Costa KD, Naka Y, Wu EX, Wolgemuth DJ, Chaudhry HW. Cyclin a2 induces cardiac regeneration after myocardial infarction and prevents heart failure. Circ Res. 2007;100:1741–1748. doi: 10.1161/CIRCRESAHA.107.153544. [DOI] [PubMed] [Google Scholar]
- 22.Pfaffl MW. A new mathematical model for relative quantification in real-time rt-pcr. Nucleic Acids Res. 2001;29:e45. doi: 10.1093/nar/29.9.e45. [DOI] [PMC free article] [PubMed] [Google Scholar]
- 23.Komuro I, Izumo S. Csx: A murine homeobox-containing gene specifically expressed in the developing heart. Proc Natl Acad Sci U S A. 1993;90:8145–8149. doi: 10.1073/pnas.90.17.8145. [DOI] [PMC free article] [PubMed] [Google Scholar]
- 24.Lints TJ, Parsons LM, Hartley L, Lyons I, Harvey RP. Nkx-2.5: A novel murine homeobox gene expressed in early heart progenitor cells and their myogenic descendants. Development. 1993;119:969. doi: 10.1242/dev.119.3.969. [DOI] [PubMed] [Google Scholar]
- 25.Ueyama T, Kasahara H, Ishiwata T, Nie Q, Izumo S. Myocardin expression is regulated by nkx2.5, and its function is required for cardiomyogenesis. Mol Cell Biol. 2003;23:9222–9232. doi: 10.1128/MCB.23.24.9222-9232.2003. [DOI] [PMC free article] [PubMed] [Google Scholar]
- 26.Albelda SM, Muller WA, Buck CA, Newman PJ. Molecular and cellular properties of pecam-1 (endocam/cd31): A novel vascular cell-cell adhesion molecule. J Cell Biol. 1991;114:1059–1068. doi: 10.1083/jcb.114.5.1059. [DOI] [PMC free article] [PubMed] [Google Scholar]
- 27.Newman PJ, Berndt MC, Gorski J, White GC, 2nd, Lyman S, Paddock C, Muller WA. Pecam-1 (cd31) cloning and relation to adhesion molecules of the immunoglobulin gene superfamily. Science. 1990;247:1219–1222. doi: 10.1126/science.1690453. [DOI] [PubMed] [Google Scholar]
- 28.Oh H, Bradfute SB, Gallardo TD, Nakamura T, Gaussin V, Mishina Y, Pocius J, Michael LH, Behringer RR, Garry DJ, Entman ML, Schneider MD. Cardiac progenitor cells from adult myocardium: Homing, differentiation, and fusion after infarction. Proc Natl Acad Sci U S A. 2003;100:12313–12318. doi: 10.1073/pnas.2132126100. [DOI] [PMC free article] [PubMed] [Google Scholar]
- 29.Oh H, Chi X, Bradfute SB, Mishina Y, Pocius J, Michael LH, Behringer RR, Schwartz RJ, Entman ML, Schneider MD. Cardiac muscle plasticity in adult and embryo by heart-derived progenitor cells. Ann N Y Acad Sci. 2004;1015:182–189. doi: 10.1196/annals.1302.015. [DOI] [PubMed] [Google Scholar]
- 30.Beltrami AP, Barlucchi L, Torella D, Baker M, Limana F, Chimenti S, Kasahara H, Rota M, Musso E, Urbanek K, Leri A, Kajstura J, Nadal-Ginard B, Anversa P. Adult cardiac stem cells are multipotent and support myocardial regeneration. Cell. 2003;114:763–776. doi: 10.1016/s0092-8674(03)00687-1. [DOI] [PubMed] [Google Scholar]
- 31.Laugwitz KL, Moretti A, Lam J, Gruber P, Chen Y, Woodard S, Lin LZ, Cai CL, Lu MM, Reth M, Platoshyn O, Yuan JX, Evans S, Chien KR. Postnatal isl1+ cardioblasts enter fully differentiated cardiomyocyte lineages. Nature. 2005;433:647–653. doi: 10.1038/nature03215. [DOI] [PMC free article] [PubMed] [Google Scholar]
- 32.He JQ, Ma Y, Lee Y, Thomson JA, Kamp TJ. Human embryonic stem cells develop into multiple types of cardiac myocytes: Action potential characterization. Circ Res. 2003;93:32–39. doi: 10.1161/01.RES.0000080317.92718.99. [DOI] [PubMed] [Google Scholar]
- 33.Sperger JM, Chen X, Draper JS, Antosiewicz JE, Chon CH, Jones SB, Brooks JD, Andrews PW, Brown PO, Thomson JA. Gene expression patterns in human embryonic stem cells and human pluripotent germ cell tumors. Proc Natl Acad Sci U S A. 2003;100:13350–13355. doi: 10.1073/pnas.2235735100. [DOI] [PMC free article] [PubMed] [Google Scholar]
- 34.Civin CI, Almeida-Porada G, Lee MJ, Olweus J, Terstappen LW, Zanjani ED. Sustained, retransplantable, multilineage engraftment of highly purified adult human bone marrow stem cells in vivo. Blood. 1996;88:4102–4109. [PubMed] [Google Scholar]
- 35.Terstappen LW, Huang S, Safford M, Lansdorp PM, Loken MR. Sequential generations of hematopoietic colonies derived from single nonlineage-committed cd34+cd38-progenitor cells. Blood. 1991;77:1218–1227. [PubMed] [Google Scholar]
- 36.Gekas C, Dieterlen-Lievre F, Orkin SH, Mikkola HK. The placenta is a niche for hematopoietic stem cells. Dev Cell. 2005;8:365–375. doi: 10.1016/j.devcel.2004.12.016. [DOI] [PubMed] [Google Scholar]
- 37.James PR. A review of peripartum cardiomyopathy. Int J Clin Pract. 2004;58:363–365. doi: 10.1111/j.1368-5031.2004.00083.x. [DOI] [PubMed] [Google Scholar]
- 38.Mehta NJ, Mehta RN, Khan IA. Peripartum cardiomyopathy: Clinical and therapeutic aspects. Angiology. 2001;52:759–762. doi: 10.1177/000331970105201105. [DOI] [PubMed] [Google Scholar]
- 39.Ro A, Frishman WH. Peripartum cardiomyopathy. Cardiol Rev. 2006;14:35–42. doi: 10.1097/01.crd.0000174805.68081.f7. [DOI] [PubMed] [Google Scholar]
- 40.Bolli P, Chaudhry HW. Molecular physiology of cardiac regeneration. Ann N Y Acad Sci. 2010;1211:113–126. doi: 10.1111/j.1749-6632.2010.05814.x. [DOI] [PubMed] [Google Scholar]
- 41.Orlic D, Kajstura J, Chimenti S, Jakoniuk I, Anderson SM, Li B, Pickel J, McKay R, Nadal-Ginard B, Bodine DM, Leri A, Anversa P. Bone marrow cells regenerate infarcted myocardium. Nature. 2001;410:701–705. doi: 10.1038/35070587. [DOI] [PubMed] [Google Scholar]
- 42.Nussbaum J, Minami E, Laflamme MA, Virag JA, Ware CB, Masino A, Muskheli V, Pabon L, Reinecke H, Murry CE. Transplantation of undifferentiated murine embryonic stem cells in the heart: Teratoma formation and immune response. FASEB J. 2007;21:1345–1357. doi: 10.1096/fj.06-6769com. [DOI] [PubMed] [Google Scholar]
- 43.van Laake LW, Passier R, Monshouwer-Kloots J, Verkleij AJ, Lips DJ, Freund C, den Ouden K, Ward-van Oostwaard D, Korving J, Tertoolen LG, van Echteld CJ, Doevendans PA, Mummery CL. Human embryonic stem cell-derived cardiomyocytes survive and mature in the mouse heart and transiently improve function after myocardial infarction. Stem Cell Res. 2007;1:9–24. doi: 10.1016/j.scr.2007.06.001. [DOI] [PubMed] [Google Scholar]
- 44.Xu C, Police S, Rao N, Carpenter MK. Characterization and enrichment of cardiomyocytes derived from human embryonic stem cells. Circ Res. 2002;91:501–508. doi: 10.1161/01.res.0000035254.80718.91. [DOI] [PubMed] [Google Scholar]
- 45.Yang L, Soonpaa MH, Adler ED, Roepke TK, Kattman SJ, Kennedy M, Henckaerts E, Bonham K, Abbott GW, Linden RM, Field LJ, Keller GM. Human cardiovascular progenitor cells develop from a kdr+ embryonic-stem-cell-derived population. Nature. 2008;453:524–528. doi: 10.1038/nature06894. [DOI] [PubMed] [Google Scholar]
- 46.Martin CM, Meeson AP, Robertson SM, Hawke TJ, Richardson JA, Bates S, Goetsch SC, Gallardo TD, Garry DJ. Persistent expression of the atp-binding cassette transporter, abcg2, identifies cardiac sp cells in the developing and adult heart. Dev Biol. 2004;265:262–275. doi: 10.1016/j.ydbio.2003.09.028. [DOI] [PubMed] [Google Scholar]
- 47.Wu SM, Chien KR, Mummery C. Origins and fates of cardiovascular progenitor cells. Cell. 2008;132:537–543. doi: 10.1016/j.cell.2008.02.002. [DOI] [PMC free article] [PubMed] [Google Scholar]
- 48.Koyanagi M, Brandes RP, Haendeler J, Zeiher AM, Dimmeler S. Cell-to-cell connection of endothelial progenitor cells with cardiac myocytes by nanotubes: A novel mechanism for cell fate changes? Circ Res. 2005;96:1039–1041. doi: 10.1161/01.RES.0000168650.23479.0c. [DOI] [PubMed] [Google Scholar]
- 49.Chawengsaksophak K, de Graaff W, Rossant J, Deschamps J, Beck F. Cdx2 is essential for axial elongation in mouse development. Proc Natl Acad Sci U S A. 2004;101:7641–7645. doi: 10.1073/pnas.0401654101. [DOI] [PMC free article] [PubMed] [Google Scholar]
- 50.Beck F, Stringer EJ. The role of cdx genes in the gut and in axial development. Biochem Soc Trans. 2010;38:353–357. doi: 10.1042/BST0380353. [DOI] [PubMed] [Google Scholar]
- 51.Chawengsaksophak K, James R, Hammond VE, Kontgen F, Beck F. Homeosis and intestinal tumours in cdx2 mutant mice. Nature. 1997;386:84–87. doi: 10.1038/386084a0. [DOI] [PubMed] [Google Scholar]
- 52.Ralston A, Rossant J. Genetic regulation of stem cell origins in the mouse embryo. Clin Genet. 2005;68:106–112. doi: 10.1111/j.1399-0004.2005.00478.x. [DOI] [PubMed] [Google Scholar]
- 53.Ralston A, Cox BJ, Nishioka N, Sasaki H, Chea E, Rugg-Gunn P, Guo G, Robson P, Draper JS, Rossant J. Gata3 regulates trophoblast development downstream of tead4 and in parallel to cdx2. Development. 2010;137:395–403. doi: 10.1242/dev.038828. [DOI] [PubMed] [Google Scholar]
- 54.Tanaka S, Kunath T, Hadjantonakis AK, Nagy A, Rossant J. Promotion of trophoblast stem cell proliferation by fgf4. Science. 1998;282:2072–2075. doi: 10.1126/science.282.5396.2072. [DOI] [PubMed] [Google Scholar]
Associated Data
This section collects any data citations, data availability statements, or supplementary materials included in this article.







