Abstract
Alveolar epithelial cells (AECs) participate in the pathogenesis of pulmonary fibrosis, producing pro-inflammatory mediators and undergoing epithelial-to-mesenchymal transition (EMT). Herein, we demonstrated the critical role of Forkhead Box M1 (Foxm1) transcription factor in radiation-induced pulmonary fibrosis. Foxm1 was induced in AECs following lung irradiation. Transgenic expression of an activated Foxm1 transcript in AECs enhanced radiation-induced pneumonitis and pulmonary fibrosis, and increased the expression of IL-1β, Ccl2, Cxcl5, Snail1, Zeb1, Zeb2 and Foxf1. Conditional deletion of Foxm1 from respiratory epithelial cells decreased radiation-induced pulmonary fibrosis and prevented the increase in EMT-associated gene expression. siRNA-mediated inhibition of Foxm1 prevented TGF-β-induced EMT in vitro. Foxm1 bound to and increased promoter activity of the Snail1 gene, a critical transcriptional regulator of EMT. Expression of Snail1 restored TGF-β-induced loss of E-cadherin in Foxm1-deficient cells in vitro. Lineage-tracing studies demonstrated that Foxm1 increased EMT during radiation-induced pulmonary fibrosis in vivo. Foxm1 is required for radiation-induced pulmonary fibrosis by enhancing the expression of genes critical for lung inflammation and EMT.
Keywords: EMT, Foxm1, pulmonary inflammation, radiation-induced lung fibrosis, Snail1
Introduction
Pulmonary fibrosis includes a heterogeneous group of lung disorders characterized by progressive and irreversible destruction of lung architecture, disruption of gas exchange and death from respiratory failure (Wynn, 2011). Pulmonary fibrosis results from dysregulated repair of damaged tissue following a variety of damaging stimuli, including ionizing radiation (Mehta, 2005). Radiotherapy is often utilized for treatment of solid tumours in the thorax and a variety of metastatic tumours. Approximately 60% of patients with non-small-cell lung cancer (NSCLC) received radiation therapy for their cancer treatment (Kong et al, 2005). Ionizing radiation injures pulmonary epithelial and endothelial cells, and causes the release of pro-inflammatory cytokines that recruit macrophages and lymphocytes to the sites of injury (Wynn, 2011). Myofibroblasts produce collagen and extracellular matrix (ECM) proteins during the repair of the basement membranes following radiation-induced injury. During the normal healing process, alveolar–capillary permeability is restored and inflammation resolves. All too frequently, radiation to the thorax causes pulmonary fibrosis as lung injury, inflammation and remodelling persist (Hardie et al, 2010; Wynn, 2011). While various signalling pathways have been implicated in the pathogenesis of radiation-induced pulmonary fibrosis, the transcriptional programmes that drive disease progression are poorly understood.
Activated myofibroblasts play a central role during the pathogenesis of pulmonary fibrosis by synthesizing and depositing ECM proteins. Myofibroblasts are likely derived from various cells, including: (1) resident stromal fibroblasts, (2) bone-marrow-derived ‘fibrocytes’ and (3) alveolar type II epithelial cells, a subset of which undergo epithelial-to-mesenchymal transition (EMT) (Andersson-Sjoland et al, 2011; Wynn, 2011). Recent studies support the role of EMT in pulmonary fibrosis (Willis et al, 2005; Kim et al, 2006; Willis et al, 2006; Kim et al, 2009). During EMT, epithelial cells lose apical–basal polarity, basement membrane attachment and cell–cell contact. Epithelial cells gain mesenchymal characteristics associated with increased migratory behaviour, cytoskeletal rearrangements and their migration into the lung interstitium where they produce excess ECM. EMT is controled by a network of signalling and transcriptional events mediated in part by TGF-β signalling (Thiery and Sleeman, 2006; Chapman, 2011). The TGF-β/Smad signalling pathway is required for both EMT and fibrosis in a variety of organs (Xu et al, 2009). Snail and Twist family members of transcription factors are important regulators of EMT, repressing E-cadherin and activating the mesenchymal transcriptomes (Kalluri and Weinberg, 2009).
Forkhead Box M1 (Foxm1) is a member of the Forkhead family of transcription factors that shares homology in the Winged Helix/Forkhead box DNA-binding domain. In proliferating cells, Foxm1 regulates the G2/M transition of the cell cycle through transcriptional activation of Cdc25B phosphatase, Plk1, AuroraB kinase and Cyclin B1 (Costa et al, 2005). Consistent with its role in cell cycle progression, increased expression of Foxm1 was found in a variety of human tumours (Kalin et al, 2006; Yoshida et al, 2007; Wang et al, 2009). FoxM1 plays important roles during embryonic development, monocyte/macrophage recruitment, DNA repair, surfactant production, angiogenesis and formation of tight junctions during LPS-induced acute lung injury (reviewed in (Kalin et al, 2011) and (Kalinichenko et al, 2001; Kalin et al, 2008b; Wang et al, 2008b; Zhang et al, 2008; Wang et al, 2009; Ren et al, 2010; Balli et al, 2011a)). In the present study, we found increased Foxm1 in biopsy samples from human patients with interstitial pulmonary fibrosis (IPF). Since the role of Foxm1 in fibrotic diseases is unknown, we used gain-of-function and loss-of-function mouse models to identify the role of Foxm1 in radiation-induced pulmonary fibrosis. Expression of constitutively active Foxm1-ΔN mutant within type II epithelial cells increased fibrosis, whereas cell-specific ablation of Foxm1 from type II cells protected mice from the radiation-induced pulmonary fibrosis. We identified the Foxm1 as a novel potent mediator of fibrotic events following radiation injury supporting the potential utility of targeting Foxm1 for treatment of pulmonary fibrosis.
Results
Foxm1 is increased during radiation-induced pulmonary fibrosis
Thoracic irradiation causes pulmonary fibrosis in mice (Chiang et al, 2005). Mice were exposed to ionizing radiation directed to the thoracic region. Foxm1 mRNA progressively increased in the lung tissue following irradiation (Figure 1A). Foxm1 staining was increased in type II epithelial cells of the irradiated lungs as demonstrated by colocalization with SP-C, a marker of alveolar type II cells (Figure 1B). Foxm1 staining was also increased in lung tissue from patients with idiopathic pulmonary fibrosis compared to control lung tissue from organ donors (Figure 2A). Increased numbers of FoxM1-positive cells were identified throughout fibrotic regions, in sharp contrast to the paucity of Foxm1-stained cells in normal lungs from organ donors. Foxm1 protein levels were upregulated in type II epithelial cells of the IPF fibrotic lesions, but not in the control lungs (Figure 2B).
Figure 1.
Thoracic irradiation increased expression of Foxm1 in the lung. The thoracic regions of C57BL/6 mice were exposed to 12 Gy ionizing radiation. (A) Foxm1 mRNA is increased after irradiation. At designated time points, whole-lung RNA was isolated and Foxm1 mRNA levels were evaluated by qRT–PCR. β-actin mRNA was used for normalization. Data represent means±s.d. of three independent determinations using lung tissue from n=3–5 mice/time point. (B) Foxm1 protein levels were upregulated in type II epithelial cells of the irradiated lungs. SPC-positive lung epithelial cells (green) co-expressed Foxm1 (red) 6 months after irradiation. Representative sections from five irradiated samples and three control samples are shown. A P-value <0.01 is shown with asterisks (**). Magnification is × 400.
Figure 2.
Foxm1 protein is highly expressed in fibrotic lesions of IPF patients. (A) Lung tissue sections from patients with IPF and control organ donors were stained with H&E or with an antibody specific for human Foxm1. Representative sections from 10 IPF and 6 normal control samples are shown. Magnification: left and middle panels, × 200; right panels, × 1000. (B) Foxm1 protein levels were upregulated in type II epithelial cells of the IPF fibrotic lesions, but not in the control lungs. Pro-SPC-positive lung epithelial cells (green) co-expressed Foxm1 (red) in IPF lungs. Representative sections from six IPF and three normal control samples are shown. Magnification is × 2000.
Increased expression of Foxm1 in respiratory epithelial cells increased radiation-induced pulmonary fibrosis and inflammation
Since not all the patients develop pulmonary fibrosis after the same dose of irradiation, we tested whether increased activity of Foxm1 in type II alveolar cells is sufficient to induce pulmonary fibrosis. Transgenic mice were used in which a constitutively active form of Foxm1 (Foxm1-ΔN) was expressed under control of SP-C promoter (SP-C–rtTAtg/−/ tetO-Foxm1-ΔNtg/− or epiFoxm1-ΔN mice, (Wang et al, 2010)). Doxycycline (Dox) was used to activate epiFoxm1-ΔN transgene in adult lungs (Supplementary Figure 1A and B). To induce lung fibrosis, the thoracic regions of Dox-treated epiFoxm1-ΔN and Dox-treated control mice were exposed to a single dose of 12 Gy ionizing radiation. As early as 3 months post radiation, increased focal collagen deposition was observed in peribronchial regions of Foxm1-ΔN mice (Supplementary Figure 2A). Lung collagen 1α1 (Col1α1), collagen 3α1 (Col3α1) and α-smooth muscle actin (α-SMA) mRNAs were induced in epiFoxm1-ΔN mice, findings consistent with increased ECM production and myofibroblast activation (Supplementary Figure 2B). Six months after irradiation, pulmonary fibrosis in epiFoxm1-ΔN mice was extensive, while few focal fibrotic regions were found in control mice (Figure 3A). Without irradiation, epiFoxm1-ΔN mice did not develop pulmonary fibrosis and inflammation (Figure 3A–C, Supplementary Figure 3C).
Figure 3.
Aberrant expression of Foxm1 in AECs exacerbated pulmonary fibrosis following thoracic irradiation. The thoracic regions of transgenic mice expressing constitutively active Foxm1-ΔN mutant in AECs (epiFoxm1-ΔN) were irradiated with 12 Gy. (A). At 6 month post radiation, H&E staining (left panels) of lung tissue demonstrated minimal remodelling and fibrosis in control mice, but severe fibrotic lesions in epiFoxm1-ΔN mice (middle panels). Masson’s trichrome staining (right panels) showed increased deposition of collagen in lungs of epiFoxm1-ΔN mice. Representative sections from at least seven mice per group are shown. (B) Increased collagen depositions in irradiated epiFoxm1-ΔN lungs were shown by quantitative Sircol collagen assay. (C). Increased mRNAs of α-SMA and Col3α1 were found by qRT–PCR in epiFoxm1-ΔN mice at 6 months post radiation. β-actin mRNA was used for normalization. Data represent mean±s.d. of three independent determinations using lung tissue from n=5–7 mice. (D) Cellular proliferation is elevated in irradiated epiFoxm1-ΔN lungs compared to control lungs. The number of Ki-67+ cells were counted and quantified per 1000 cells using 10 random microscope fields. A P-value <0.01 is shown with (**) and P-value <0.05 is shown with (*). Magnification: panels A, × 100; inserts, × 400; panels D, × 200.
Collagen deposition was increased in epiFoxm1-ΔN lungs (Figure 3A, right panels and 3B). α-SMA and Col3α1 mRNAs were increased in the epiFoxm1-ΔN lungs at 6 months after irradiation (Figure 3C). Increased fibrosis in epiFoxm1-ΔN lungs was associated with sustained pulmonary inflammation as demonstrated by increased numbers of interstitial F4/80-positive macrophages, perivascular CD3-positive lymphocytes (Supplementary Figure 3A) and increased bronchoalveolar lavage (BAL) cell counts (Supplementary Figure 3B). mRNAs encoding pro-inflammatory cytokines Ccl2, Cxcl5 and IL-1β, all known mediators of pulmonary inflammation and fibrosis (Rose et al, 2003; Wilson et al, 2010; Liu et al, 2011), were increased while Ccl3 was not changed (Supplementary Figure 3C). Cotransfection of CMV–Foxm1b expression vector significantly increased transcriptional activity of the −1.3 Kb Ccl2 and the −1.14 Kb Cxcl5 promoter regions in a luciferase reporter assay in vitro (Supplementary Figure 3D).
Six months after irradiation, the number of Ki-67-positive cells was increased in the lungs of epiFoxm1-ΔN mice (Figure 3D). Since the Foxm1-ΔN was specifically overexpressed in type II cells and is known to regulate cellular proliferation, we performed colocalization experiments to identify proliferating cell types in the fibrotic lungs. The number of proliferating type II cells that were double-positive for both proSPC and Ki-67 was similar in epiFoxm1-ΔN and control mice (Supplementary Figure 4A and B). No changes in Cyclin B1 and Cyclin D1 mRNAs were observed in isolated type II cells (Supplementary Figure 4C), indicating that overexpression of Foxm1 does not influence proliferation of type II cells in the fibrotic lung. In contrast, the number of proliferating myofibroblasts that were positive for Ki-67 and α-SMA was increased in epiFoxm1-ΔN mice (Supplementary Figure 4A and B). Increased proliferation of fibroblasts was likely a result of increased levels of profibrotic mediators IL-1β, Ccl2 and Cxcl5 (Supplementary Figure 3C and D and (Moore et al, 2001; Quan et al, 2006; Ekert et al, 2011; Kawamura et al, 2012)), that contribute to the fibrotic phenotype in irradiated epiFoxm1-ΔN mice. Taken together, these data indicate that increased activity of Foxm1 in type II cells enhanced pulmonary inflammation and fibrosis after thoracic irradiation.
Foxm1 regulates genes associated with EMT
The role of EMT in the development of pulmonary fibrosis has been supported by a number of recent publications (Willis et al, 2005; Kim et al, 2006; Willis et al, 2006; Demaio et al, 2011; Marmai et al, 2011). Since expression of Foxm1-ΔN in type II alveolar epithelial cells (AECs) exacerbated pulmonary fibrosis, we tested whether Foxm1 influences EMT. Three months after thoracic irradiation, Snail1, Snail2, Zeb1, Zeb2, Twist2 and Foxf1 mRNAs were increased in epiFoxm1-ΔN lungs (Figure 4A). The epithelial-specific marker E-cadherin, the loss of which is a key step during EMT (Thiery and Sleeman, 2006; Kalluri and Weinberg, 2009), was significantly decreased (Figure 4A). Six months post radiation, Snail1, Zeb1, Zeb2, vimentin and fibronectin mRNAs were increased and E-cadherin mRNA was decreased (Figure 4B). Colocalization experiments demonstrated the presence of Foxm1-ΔN transgenic protein in a subset of α-SMA-positive and vimentin-positive cells localized within fibrotic lesions (Figure 4C), suggesting that the Foxm1-ΔN-expressing epithelial cells underwent EMT after irradiation.
Figure 4.
Foxm1 regulates epithelial-to-mesenchymal transition during radiation-induced pulmonary fibrosis. Aberrant overexpression of Foxm1 in AECs increased mRNA levels of EMT genes in epiFoxm1-ΔN lungs at 3 months (A) and at 6 months (B) following thoracic irradiation as demonstrated by qRT–PCR. β-actin mRNA was used for normalization. Data represent mean±s.d. of three independent determinations using lung tissue from n=5–13 mice per group. A P-value <0.05 is shown with asterisk (*) and P-value <0.01 is shown with (**). (C) Foxm1-positive epithelial cells (red) from irradiated epiFoxm1-ΔN lungs expressed the mesenchymal markers α-SMA and vimentin (green) at 6 months after radiation. Nuclei were stained with DAPI (blue). Magnification is × 1000.
Conditional deletion of Foxm1 from alveolar type II cells protects mice from radiation-induced pulmonary fibrosis
Foxm1 was conditionally deleted in the respiratory epithelium (Spc-rtTA/tetO-cre/Foxm1fl/fl termed epiFoxm1 KO mice (Kalin et al, 2008b)). epiFoxm1 KO and control mice were treated with Dox to induce Foxm1 deletion. Since we expected that Foxm1 deletion would decrease pulmonary fibrosis, the dose of thoracic irradiation was increased to 18 Gy. Six months after radiation, the collagen depositions in epiFoxm1 KO lungs were considerably smaller compared to controls (Figure 5A). α-SMA, -Col1α1 and -Col3α1 mRNAs were decreased, consistent with decreased ECM production and myofibroblast activation (Figure 5B). Lung collagen content was decreased in irradiated epiFoxm1 KO mice (Figure 5C). Loss of Foxm1 was associated with decreased Snail1, Twist1, Twist2, Foxf1, Zeb1 and Zeb2 mRNAs (Figure 5D). Pro-inflammatory Cxcl5, IL-1β and TGFβ mRNAs were significantly reduced, whereas Ccl2 and Ccl3 mRNAs were not changed (Figure 5E). These data indicate that ablation of Foxm1 from type II cells diminished radiation-induced pulmonary fibrosis and decreased expression of genes associated with EMT and lung inflammation.
Figure 5.
Ablation of Foxm1 from pulmonary epithelial cells prevented radiation-induced fibrosis. The thoracic regions of conditional knock-out mice (epiFoxm1 KO) and control mice were irradiated with 18 Gy. (A) At 6 month post radiation, Masson’s trichrome staining of lung tissue was performed. Increased collagen depositions were found in the lungs of control mice (n=8 mice), but not in epiFoxm1 KO mice (n=5 mice). Magnification is × 400. (B) Decreased mRNA levels of ECM genes in epiFoxm1 KO lungs at 6 months after thoracic irradiation were demonstrated by qRT–PCR. β-actin mRNA was used for normalization. (C) Decreased collagen depositions were found in irradiated epiFoxm1 KO lungs by quantitative Sircol collagen assay. mRNA levels of EMT genes (D) and pro-inflammatory genes (E) were decreased in irradiated epiFoxm1-KO mice as demonstrated by qRT–PCR. β-actin mRNA was used for normalization. Data represent mean±s.d. of three independent determinations using lung tissue from five to eight mice per group. A P-value <0.05 is shown with (*) and P-value <0.01 is shown with (**).
Expression of Foxm1 was inhibited by siRNA-mediated knockdown of Foxm1 in mouse lung epithelial MLE15 cells. A 60% reduction in Foxm1 mRNA was associated with decreased expression of Snail1, Zeb2, Twist2 and Foxf1 mRNAs, whereas Zeb1 mRNA was not changed (Figure 6A), implicating Foxm1 in the regulation of EMT in vitro.
Figure 6.
Foxm1 is required for EMT in vitro. (A) Depletion of Foxm1 from MLE15 cells was performed by siRNA transfection. At 48 h after transfection, RNA was isolated and examined by qRT–PCR. mRNAs of Foxm1, Snail1, Zeb2, Twist2 and Foxf1 were decreased compared to mock-transfected cells. Expression levels were normalized using β-actin mRNA. Data represent mean±s.d. of three independent determinations. (B, C) Foxm1 knockdown by siRNA prevented the TGF-β-induced EMT in A549 epithelial cells. siFoxm1 transfection decreased protein levels of Snail1, Zeb1, Zeb2, fibronectin and α-SMA, and increased E-cadherin, shown by western blot (B). Foxm1 depletion did not affect pSmad2, pAKT and Jnk2. Jnk1 and p-cJun were decreased in Foxm1-depleted cells, shown by western blot (C). Data represent one of three independent experiments. (D) Foxm1 does not show transcriptional synergy with TGF-β. U2OS cells were co-transfected with CMV–Foxm1 and 3TP-luc-containing SREs. Transfected cells were incubated with rTGF-β and with or without the Jnk1 inhibitor SP10064 for 24 h. Triplicate plates were used to calculate the mean±s.d. relative luciferase activity. Data represent one of two independent experiments. A P-value <0.05 is shown with (*) and P-value <0.01 is shown with (**).
Source data for this figure is available on the online supplementary information page.
Foxm1 is required for TGFβ-induced EMT
To test whether Foxm1 is required for EMT, human epithelial A549 cells were treated with TGF-β1 to induce EMT in vitro (Kasai et al, 2005). Consistent with the previous studies, TGF-β1 increased mesenchymal markers fibronectin, α-SMA, SNAIL1, ZEB1, ZEB2 and decreased epithelial marker E-cadherin (Figure 6B). Knockdown of Foxm1 by siRNA prevented EMT as demonstrated by reduced protein levels of all mesenchymal markers, and increased level of epithelial E-cadherin in TGF-β1-treated A549 cells (Figure 6B). Inhibition of Foxm1 prevented the induction of SNAIL1, ZEB1 and ZEB2 transcription factors critical for EMT (Figure 6B). Foxm1 depletion did not alter SMAD2 or AKT phosphorylation (Figure 6C), suggesting that Foxm1 acts downstream of TGF-β1/Smad and AKT signalling pathways. There were no differences in total levels of AKT and SMAD2 proteins in Foxm1-deficient cells (Figure 6C).
Since Foxm1 directly activated transcription of Jnk1 (Wang et al, 2008a) and JNK1 has been shown to be required for TGF-β1-induced EMT both in vitro and in vivo (Javelaud and Mauviel, 2005; Alcorn et al, 2009), JNK1 protein was examined by western blot. JNK1 was decreased in Foxm1-depleted cells, whereas JNK2 did not change (Figure 6C). Decreased phosphorylation of c-JUN (Figure 6C) was consistent with the loss of JNK1. To determine if Foxm1 influenced transcriptional activity of Smad during EMT, a CMV–Foxm1 expression vector was co-transfected with a Smad reporter (3TP-Luc) containing Smad-responsive elements (SRE) (Lange et al, 2009). Neither Foxm1 nor a Jnk1 inhibitor (SP10064) affected Smad transcriptional activity (Figure 6D) induced by TGFβ1. Thus, Foxm1 does not influence the transcriptional activity of Smad during EMT. Altogether, the loss of JNK1 and decreased expression of SNAIL1, ZEB1 and ZEB2 likely contributes to decreased EMT in Foxm1-deficient cells after TGFβ treatment.
Foxm1 directly activates the Snail1 promoter
Since Foxm1 induced Snail1 mRNA and protein in vivo and in vitro (Figures 4, 5 and 6), we investigated whether Snail1 is a direct transcriptional target of Foxm1. A potential Foxm1-binding site was identified within the −1.0 Kb promoter regions of mouse and human Snail1 genes (Figure 7A). Chromatin immunoprecipitation (ChIP) assay was used to determine whether Foxm1 binds to the promoter region of Snail1 gene in A549 cells. After TGF-β1 treatment, the specific binding of Foxm1 protein to the Snail1 promoter DNA was increased (Figure 7B). CMV–Foxm1b significantly increased the activity of a −720 bp Snail1 promoter region in a luciferase reporter assay (Figure 7C). Site-directed mutagenesis of the Foxm1-binding site decreased the ability of Foxm1 to activate the −720 bp Snail1 promoter in A549 cells (Figure 7C) and U2OS cells (Supplementary Figure 5), indicating that the −483/−473 Snail1 promoter region contains a functional Foxm1-binding site. Thus, Foxm1 was capable of inducing transcriptional activity of the −720 bp Snail1 promoter region in co-transfection experiments. Interestingly, TGF-β did not synergize with Foxm1 to enhance the −720 bp Snail1 promoter activity (Figure 7C), ecause the Snail1 promoter region lacks AP-1/4-binding sites that are required for activation of Snail1 by TGFβ (Peinado et al, 2003; Medici et al, 2006). Foxm1 did not activate the −1.2 kb Zeb2 promoter (Supplementary Figure 5). Thus, Foxm1 directly bound to and induced the transcriptional activity of the Snail1 gene, indicating that Snail1 is the direct Foxm1 target. Finally, expression of Snail1 in Foxm1-deficient A549 cells restored TGFβ-induced decrease in E-cadherin protein (Figure 7D and E), indicating that Foxm1 influenced EMT through Snail1.
Figure 7.
Snail1 is a direct transcriptional target of Foxm1. (A) A schematic drawings of promoter region of the human Snail1 gene (hSnail1) and mouse Snail1 gene (mSnail1). Location of a potential Foxm1 DNA-binding site is indicated (box). Site-directed mutagenesis was used to mutate the Foxm1-binding site in mouse Snail1 promoter (from TGTTTATTCTG to AGGTCGATACG, −483/−473, mutSnail1-luc) (Littler et al, 2010). (B) Foxm1 directly binds to the Snail1 promoter region after TGF-β treatment. A549 cells were incubated with TGF-β for 24 h and protein/DNA complexes were immunoprecipitated using antibodies specific for Foxm1. Addition of TGF-β to culture media significantly increased Foxm1 binding to the Snail1 promoter. Foxm1 binding was normalized to DNA samples immunoprecipitated with isotype control antibodies. Data represent one of two independent experiments. (C) In A549 cells, transcriptional activity of the −720 bp mouse Snail1 promoter was increased by CMV–Foxm1b transfection, but not by TGF-β alone. Activity of mutSnail1-Luc was lower compared to Snail1-Luc. Data represent one of two independent experiments. (D) Increased Snail1 mRNA after transfection of A549 cells with CMV–Snail1 shown by qRT–PCR. (E) CMV–Snail1 restored downregulation of E-cadherin protein in Foxm1-deficient cells after TGF-β1 treatment. A459 cells were co-transfected with CMV–Snail1 and siFoxm1 for 48 h and then treated with TGF-β for 24 h. Western blot is shown in the left panel and quantitative densitometry analysis in the right panel. Data represent one of three independent experiments. A P-value <0.05 is shown with (*) and P-value <0.01 is shown with (**).
Source data for this figure is available on the online supplementary information page.
Expression of activated Foxm1-ΔN mutant induced EMT during radiation-induced or bleomycin-induced pulmonary fibrosis
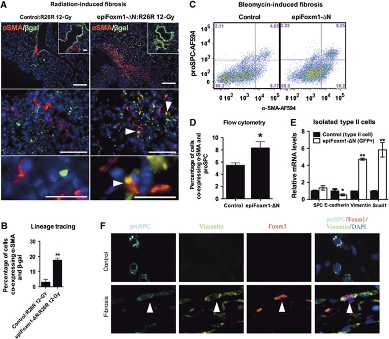
Since Foxm1 regulated the expression of EMT-associated genes in vivo (Figures 4 and 5) and in vitro (Figure 6), lineage-tracing experiments were utilized to determine whether epithelial cells expressing the activated Foxm1-ΔN mutant underwent EMT during pulmonary fibrosis. To permanently label epithelial cells expressing FoxM1-ΔN transgenic protein, SP-C-rtTA/TetO-GFP-FoxM1-ΔN double-transgenic mice (epiFoxm1-ΔN) were bred with TetO-Cre/Rosa26-loxP-STOP-loxP-β-galactosidase reporter mice (Rosa26R) to generate SP-C-rtTA/TetO-GFP-FoxM1-ΔN/TetO-Cre/Rosa26R (epiFoxm1-ΔN/Rosa26R) quadruple transgenic mice (Supplementary Figure 6A). In these mice, the Foxm1-ΔN-expressing epithelial cells were permanently labelled with β-galactosidase (β-gal) after Dox administration. Dox simultaneously induced expression of FoxM1-ΔN and Cre-mediated excision of the LoxP-STOP-LoxP cassette from the ROSA26 locus, resulting in β-gal and FoxM1-ΔN expression in the same cell. Mice without TetO-GFP-FoxM1-ΔN transgene (SP-C-rtTA/TetO-Cre/Rosa26R) were used as controls. β-gal activity was detected in a subset of airway Clara cells and type II AECs in both groups of mice (Supplementary Figure 6C), consistent with previous studies (Perl et al, 2002; Wang et al, 2010). Thoracic irradiation caused severe pulmonary fibrosis with extensive collagen deposition in epiFoxm1-ΔN/Rosa26R lungs (Supplementary Figure 6B). Epithelial cells undergoing EMT were identified by colocalization of β-gal with the mesenchymal markers α-SMA (Figure 8A) or vimentin (Supplementary Figures 6D and 8). Consistent with the role of Foxm1 in EMT, β-gal was detected in 18.5% of α-SMA-positive and in 14% vimentin-positive fibroblasts of epiFoxm1-ΔN/Rosa26R lungs, compared to 4 or 3% of fibroblasts in control lungs (Figure 8B and Supplementary Figure 6E). To demonstrate that the role of Foxm1 in EMT is not limited to the radiation-induced fibrosis, pulmonary fibrosis was induced by bleomycin. Although at 21 days after injury, no differences were found in collagen content in bleomycin-treated epiFoxm1-ΔN/Rosa26R and control mice (Supplementary Figure 7A and B), the number of β-gal-positive fibroblasts was significantly increased in epiFoxm1-ΔN/Rosa26R lungs (Supplementary Figure 7C and D). Furthermore, quantitative flow cytometery analysis of bleomycin-treated epiFoxm1-ΔN lungs demonstrated significant increase in the number of cells expressing both proSPC and α-SMA proteins (Figure 8C and D). After isolation of type II cells followed by cell sorting for GFP, a purified population of GFP-positive (Foxm1-expressing) type II cells contained increased levels of Vimentin and Snail1 mRNAs, but decreased E-cadherin mRNA, when compared to control GFP-negative type II cells from control mice (Figure 8E). Thus, expression of Foxm1-ΔN mutant in type II cells increased the contribution of EMT to pulmonary fibrosis after radiation-induced and bleomycin-induced lung injury. Finally, to demonstrate that Foxm1-expressing type II cells express both epithelial and mesenchymal markers in human fibrotic disease, colocalization experiments were performed using lung sections from IPF patients. These studies clearly identified the population of proSPC-positive type II epithelial cells (blue) that were also positive for vimentin (green) and Foxm1 (red) (Figure 8F). Altogether, our data from mouse and human lungs indicate that Foxm1 induces EMT and contributes to progression of pulmonary fibrosis.
Figure 8.
Lineage-tracing experiments demonstrated that Foxm1 promotes EMT during radiation-induced fibrosis. (A) Colocalization studies identified cells (arrows) positive for both β-gal (green) and α-SMA (red) in irradiated epiFoxm1-ΔN/R26R lungs. (B) Counting of double-positive α-SMA+/β-gal+ cells were performed using a confocal microscope. Images and counts were obtained from five random fields in each of six individual mice per group and scored blindly. Data represent mean±s.d. (C) Over-expression of Foxm1 in type II epithelial cells increased the number of proSPC+/α-SMA+ cells in bleomycin-treated epiFoxm1-ΔN lungs as demonstrated by flow cytometery. (D) Percentage of proSPC+/α-SMA+ cells in bleomycin-treated control (n=3 mice) and epiFoxm1-ΔN lungs (n=3 mice) were determined by flow cytometry and presented as mean± s.d. (E) Increased Snail1 and Vimentin, but decreased E-cadherin, mRNAs are shown by qRT–PCR in isolated type II cells from bleomycin-treated epiFoxm1-ΔN lungs. Primary type II cells were purified from control and epiFoxm1-ΔN lungs followed by flow cytometry-based cell sorting for GFP-positive type II cells. β-actin mRNA was used for normalization. (F). Colocalization studies using lung sections from the patients with IPF identified proSPC-positive (blue) epithelial cells that were also positive for vimentin (green) and Foxm1 (red). Representative sections from three IPF and three normal control samples are shown. Magnification is × 2000. A P-value <0.05 is shown with (*) and P-value <0.01 is shown with (**).
Discussion
Pulmonary fibrosis is refractory to treatment, carries a high mortality rate and the only effective treatment currently available is lung transplantation (Wynn, 2011). Radiation-induced pulmonary fibrosis is a severe and life-threatening complication of radiotherapy in cancer patients. Since the survival rates for cancer patients are increasing, physicians will increasingly care for long-term complications of radiation therapy. Existing treatments for pulmonary fibrosis have not significantly improved survival, leading to a critical need for new approaches. In the present study, we identified the Foxm1 transcription factor as a critical regulator of pulmonary fibrosis and inflammation. Foxm1 exacerbates fibrosis after thoracic irradiation by inducing EMT, increasing inflammation and inducing proliferation of fibroblasts (Figure 9). Our findings provide the foundation for the development of new therapeutic approaches based on the inhibition of Foxm1 and directed on the prevention of pulmonary fibrosis and interstitial pneumonitis after radiation treatment.
Figure 9.
Role of Foxm1 in respiratory epithelial cells during radiation-induced pulmonary fibrosis. Foxm1 transcriptionally activates Snail1, a key regulator of EMT. Foxm1 increases Ccl2, Cxcl5 and IL-1β, which promote pulmonary inflammation and proliferation of myofibroblasts. Increased lung inflammation, elevated proliferation of myofibroblasts and EMT of type II cells contribute to lung fibrosis after irradiation.
Alveolar epithelial injury and pulmonary fibrosis
AECs play an important role in the pathogenesis of pulmonary fibrosis by producing and responding to fibrotic mediators (Sisson et al, 2010). Apoptosis of alveolar type II cells is sufficient to cause pulmonary fibrosis, directly demonstrating that injury to the respiratory epithelium results in lung fibrosis (Sisson et al, 2010). Likewise, repeated injury to bronchiolar epithelium due to either expression of diphtheria toxin in Clara cells or due to a directed alloimmune response in graft-versus-host reaction after hematopoietic stem cell transplant resulted in pulmonary fibrosis (Panoskaltsis-Mortari et al, 2007; Perl et al, 2011). The patients with mutations in the gene encoding surfactant-associated protein C (SFTPC), a type II cell-specific gene, suffer from interstitial lung disease and pulmonary fibrosis that is likely mediated by alveolar cell injury (Nogee et al, 2001; Thomas et al, 2002; Mulugeta et al, 2005). SFTPC mutations affect pro-SP-C folding in the endoplasmic reticulum (ER), leading to ER stress and activation of the unfolded protein response (UPR) (Mulugeta et al, 2005). UPR activation in AECs contributes to lung fibrosis by decreasing cell survival and impairing the ability to repair alveoli after injury. Thoracic irradiation causes diffuse alveolar damage and replacement of normal lung parenchyma with fibrotic tissue that is influenced by inflammation, the proliferation of fibroblasts and tissue remodelling (Johnston et al, 1998; Kwa et al, 1998; Kong et al, 2008). The present study utilized radiation exposure as a source of epithelial injury and demonstrated that aberrant expression of Foxm1 exacerbated pulmonary inflammation and EMT leading to aggravated fibrosis.
Foxm1 induces EMT during pulmonary fibrosis
During fibrotic lung remodelling, fibroblasts produce excessive amounts of ECM proteins. Current evidence supports at least three different cellular origins of fibroblasts contributing to fibrotic lesions. These include proliferation of resident lung fibroblasts, recruitment of circulating progenitor fibrocytes from bone marrow and differentiation of epithelial cells into fibroblasts through EMT (Quan et al, 2006; Andersson-Sjoland et al, 2008; Andersson-Sjoland et al, 2011; Wynn, 2011). There is increasing evidence that EMT contributes to pulmonary fibrosis. Epithelial marker proteins (TTF-1, SP-B and SP-C) and mesenchymal markers (α-SMA and N-cadherin) are colocalized in hyperplastic epithelial cells within fibrotic foci in lung biopsies of IPF patients (Willis et al, 2005; Kim et al, 2006). In mice, TGF-β- and bleomycin-induced lung injury was associated with increased vimentin and α-SMA staining in cells co-expressing the epithelial cell markers, E-cadherin and proSP-C (Kim et al, 2006; Wu et al, 2007). The importance of EMT to the pathogenesis is presently controversial. The numbers of cells undergoing EMT during pulmonary fibrosis was estimated to be between 5 and 20% depending on the mouse model or human samples (Kim et al, 2006; Kim et al, 2009; Tanjore et al, 2009; Marmai et al, 2011); while other studies did not detect epithelial cells undergoing EMT (Yamada et al, 2008; Rock et al, 2011). TGF-β induces EMT in A549 pulmonary adenocarcinoma cells and in primary type II epithelial cells in vitro (Kasai et al, 2005). Epithelial-derived tumour cells undergo EMT in vitro and in vivo, resulting in increased migration and invasiveness of tumour cells and contributing to tumour metastasis (Kalluri and Weinberg, 2009). In the present manuscript, lineage-tracing studies demonstrated a minor, but consistent, contribution of EMT to pulmonary fibrosis following after thoracic irradiation or bleomycin injury, findings consistent with previous studies (Kim et al, 2006; Kim et al, 2009; Tanjore et al, 2009; Marmai et al, 2011). The percentage of cells undergoing EMT was increased in epiFoxm1-ΔN mice, demonstrating the pro-fibrotic and cell-autonomous role of Foxm1 in type II epithelial cells during fibrosis. Considering that the SPC-rtTA transgene used in these studies caused mosaic expression of Foxm1-ΔN and did not target all of type II epithelial cells in the lung (Perl et al, 2005), the contribution of EMT to fibrosis in epiFoxm1-ΔN mice may be underestimated. Since SPC-rtTA does not target integrin α6β4 epithelial progenitor cells (Chapman et al, 2011), the potential contribution of these cells to EMT is not clear in our model of radiation-induced pulmonary fibrosis.
Foxm1 is a transcriptional activator of Snail1
Loss of E-cadherin is a hallmark of EMT. In our studies, expression of activated Foxm1-ΔN-mutant in type II cells resulted in the loss of E-cadherin after thoracic radiation. Previous studies demonstrated that the loss of E-cadherin was mediated by the inhibitor activation of the E-box sequences within the E-cadherin promoter (Hennig et al, 1996). Snail1 represses E-cadherin expression through direct binding to these E-boxes (Batlle et al, 2000; Cano et al, 2000). Snail1 was sufficient to induce EMT and the expression of EMT-associated genes, suggesting that Snail1 may act as a switch to promote EMT programme in epithelial cells (Peinado et al, 2007). Recent studies demonstrated that ectopic expression of Snail1 promoted EMT in epithelial tumour cell lines (Batlle et al, 2000; Cano et al, 2000). Consistent with the important role of Snail1 in EMT, the present studies demonstrated that Snail1 was induced during radiation-induced fibrosis. Moreover, the transgenic expression of activated Foxm1-ΔN in pulmonary epithelial cells further increased Snail1 levels in irradiated lungs, implicating Foxm1 in the regulation of Snail1. Conditional deletion of Foxm1 from alveolar type II cells and siRNA-mediated depletion of Foxm1 from cultured A459 cells decreased Snail1 mRNA and protein. Foxm1 was capable of inducing transcriptional activity of the −720 bp Snail1 promoter region in co-transfection experiments. In the context of endogenous Snail1 promoter, TGF-β increased Foxm1 binding to the Snail promoter DNA as demonstrated by ChIP assay, suggesting that there is a crosstalk between TGF-β signalling and Foxm1 in the regulation of Snail1 promoter. Interestingly, despite high levels of Foxm1 in A549 cells, they do not express Snail1 protein or undergo EMT in the absence of TGF-β. These data suggest that the endogenous Snail1 promoter is repressed at basal conditions and that addition of TGF-β alleviates this repression mechanism, allowing Foxm1 to function as transcriptional activator. Published studies demonstrated that MTA2/Mi-2/NuRD repressor complex was bound to the −500 bp Snail1 promoter region (Fujita et al, 2003; Dhasarathy et al, 2007). Activation of TGF-β pathway eliminated this repression mechanism (Dhasarathy et al, 2007). It is possible that there is a crosstalk between Foxm1 and MTA2/Mi-2/NuRD repressor complex in the regulation of Snail1 transcription by TGFβ (Fujita et al, 2003). The finding that Foxm1 directly bound to and increased activity of Snail1 promoter demonstrates that Snail1 is a direct transcriptional target of Foxm1 providing a mechanism by which Foxm1 induces EMT and potentially contributed to radiation-induced fibrosis. Our results are consistent with previous studies showing an increase in Snail1 in hepatocellular carcinomas expressing Foxm1 in the absence of p19ARF gene (Park et al, 2011).
While Zeb2 was reduced in Foxm1-deficient mice and A549 cells, the transcriptional activity of Zeb2 promoter was not affected by Foxm1 in our studies, suggesting that Foxm1 regulates Zeb2 indirectly. Alternatively, DNA regulatory sequences that were not included in the Zeb2 promoter construct may contain Foxm1-responsive elements. Altogether, the direct transcriptional activation of Snail1 by Foxm1 may contribute to the increased severity of pulmonary fibrosis in epiFoxm1-ΔN mice after thoracic irradiation (Figure 9).
Foxm1 induces pulmonary inflammation after radiation exposure
Epithelial injury leads to release of cytokines and growth factors that recruit and activate inflammatory cells, including macrophages, neutrophils, lymphocytes and stromal cells. Inflammatory mediators induce fibroblast proliferation, and play a role in both the initiation and progression of pulmonary fibrosis (Wynn, 2011). An important role of Foxm1 in myeloid inflammatory cells was recently demonstrated for CCl4-mediated liver injury (Ren et al, 2010) and BHT-mediated lung injury (Balli et al, 2011a). In the present study, we found that expression of Foxm1-ΔN mutant in type II epithelial cells increased radiation-induced lung inflammation, indicated by elevated levels of several inflammatory mediators, including CCL2, CCL5 and IL-1β. CCL2 is a potent mononuclear cell chemoattractant (Rose et al, 2003). Therefore, the increased numbers of macrophages and lymphocytes in fibrotic lungs of epiFoxm1-ΔN mice may be mediated by the increased production of CCL2. CCL2 was also implicated in fibrosis by its ability to recruit circulating fibrocytes following lung injury (Moore et al, 2005). CCL2 expression was increased in the lungs of patients with IPF (Antoniades et al, 1992). Increased expression of IL-1β was associated with airway inflammation and remodelling in mice (Kolb et al, 2001; Lappalainen et al, 2005; Wilson et al, 2010), as well as increased levels of CXCL5 was implicated in pulmonary remodelling (Strieter et al, 2007). Altogether, the elevated levels of CCL2, IL-1β and CXCL5 could induce lung inflammation and fibroblast proliferation, exacerbating pulmonary fibrosis in epiFoxm1-ΔN mice (Figure 9).
In summary, the present findings provide new molecular insights into the pathogenesis of pulmonary fibrosis. Foxm1 staining was increased in AECs within fibrotic lesions in human and mouse lungs. The finding that increased activity of Foxm1 in type II AECs enhanced radiation-induced pulmonary fibrosis in mice and ablation of Foxm1 from type II cells prevented lung fibrosis after thoracic irradiation support the important role of Foxm1 and the respiratory epithelium in the pathogenesis of fibrotic remodelling. We have demonstrated that one of the roles of Foxm1 during lung fibrosis is to induce EMT through direct transcriptional activation of Snail1 and promote pulmonary inflammation through increased expression of inflammatory mediators (Figure 9).
Materials and methods
Patient samples and transgenic mice
Lung samples from patients with IPF (n=20) and control organ donors (n=6) were obtained anonymously following lung transplantation at the University of Vienna and the University of Giessen Lung Centre (Plantier et al, 2011). Diagnosis was done according to the American Thoracic Society/European Respiratory Society (ATS/ERS) criteria for IPF. The generation of transgenic SP-C–rtTAtg/−/ tetO-Foxm1-ΔNtg/− (epiFoxm1-ΔN) mice and SP-C–rtTAtg/−/TetO-Cretg/−/Foxm1fl/fl (SP-C–rtTAtg/−/ TetO-Cretg/−/Foxm1fl/fl (epiFoxm1 KO or epiFoxm1 KO) mice have been described previously (Kalin et al, 2008b; Wang et al, 2010). The epiFoxm1-ΔN mice were maintained in FVBN genetic background. The epiFoxm1 KO mice were maintained in C57BL/6 genetic background. To induce Foxm1-ΔN or Cre expression, mice were given Dox in food chow beginning at 6 weeks of age and kept on Dox for the remainder of study. Dox-treated tetO-Foxm1-ΔN littermates lacking the Spc-rtTA transgene were used as control for epiFoxm1-ΔN transgenic mice. Dox-treated Foxm1fl/fl littermates lacking the SP-C–rtTA, the TetO-Cre or both transgenes were used as controls for epiFoxm1 KO mice. Further controls included SP-C–rtTAtg/−/tetO-Foxm1-ΔNtg/− or SP-C–rtTAtg/−/TetO-Cretg/−/Foxm1fl/fl mice without Dox treatment. For lineage-tracing experiments, epiFoxm1-ΔN mice (Spc-rtTA/tetO-Foxm1-ΔN) were crossed with tetO-Cre/Rosa26-LSL-LacZ mice to generate quadruple transgenic mice (epiFoxm1-ΔN:R26R). Control mice used were Spc-rtTA/tetO-Cre/Rosa26-LSL-LacZ triple transgenic littermates. Animal studies were reviewed and approved by the Animal Care and Use Committee of Cincinnati Children’s Hospital Research Foundation.
Pulmonary fibrosis models
For radiation-induced fibrosis studies, the thorax was irradiated with a single dose of 12 Gy (gain-of-function model) or 18 Gy (loss-of-function model) 2 weeks after Dox induction using the (137Cs) Mark I-68A irradiator (JL Shepard and Associates, San Fernando, CA) at a dose rate of 0.725 Gy per minute (Chiang et al, 2005). Lead shielding was used to protect all parts of the body except the thoracic region. Lungs were harvested 3 and 6 months post radiation. Lungs were isolated, fixed and embedded into paraffin blocks or were used to prepare total lung RNA with RNA-stat-60 (Tel-Test ‘B’ Inc.). BAL samples were taken as described (Kalin et al, 2008a). For bleomycin-induced fibrosis studies, mice were anesthetized with 3% isofluorene, and 0.1 U of bleomycin was instilled intratracheally (Lawson et al, 2005). Tissue was harvested 21 days after bleomycin administration. Quantification of lung collagen content was performed using the Sircol collagen assay following manufacturer’s protocol (Biocolor, Carrickfergus, UK).
Immunohistochemistry and immunofluorescence
Paraffin sections (5 μm) were cut and stained with hematoxylin and eosin (H&E) for gross morphology. Immunostaining and immunofluorescence with following antibodies: F4/80 (Caltag Laboratories, Burlingame, CA), pro-SPC (Seven Hills Bioreagents, Cincinnati, OH), α-SMA, β-galactosidase (Abcam, Cambridge, MA), CD3, Vimentin C20 and Foxm1 K19 and H300 (all from Santa Cruz Biotechnology, Santa Cruz, CA), were done as previously described (Balli et al; Wang et al, 2009). Fibrosis was identified using Masson’s trichrome staining (Siemens, following the manufacturers’ protocol). Z-stacks of optical sections (0.5 μm each in depth) were captured on a Zeiss Axioplan2 Apotome microscope (Carl Zeiss Inc., Peabody, MA, USA) using an Apotome slider. The images were analysed with the 3D function in the Axiovision software, which projects the images in both the horizontal and vertical orientation. Each optical section was examined for colocalization or overlap of β-gal and vimentin.
TGF-β-induced EMT
A549 cells were cultured in DMEM medium supplemented with 10% FBS. Cells were transfected with Foxm1-specific siRNA using lipofectamine 2000 (Invitrogen, Grand Island, NY) (Wang et al, 2009). Forty-eight hours after transfection, 10 ng/ml of rTGF-β (R&D systems, Minneapolis, MN) was added to culture media for an additional 24 h. Protein lysates were isolated for western blot analysis. EMT rescue experiments were performed by co-transfecting CMV–Snail1 (MC201419, Origene, Rockville, MD) with Foxm1 siRNA 48 h prior to TGF-β treatment.
Western blot
Protein extracts were prepared from A549 cells at 48 h following siRNA transfection or mock transfection using RIPA buffer. Western blot analysis was done as described previously (Kalin et al, 2006). Primary antibodies were incubated overnight at 4°C in 1% nonfat, dry milk. β-Actin was used as loading control. The following antibodies were used: Foxm1, SMAD2, phospho-SMAD2, ZEB2 (Santa Cruz Biotechnology), phospho-AKT, AKT, JNK1/2, c-JUN, phospho-c-JUN, ZEB1, SNAIL1 (all from Cell Signaling, Danvers, MA), E-CADHERIN, FIBRONECTIN (BD Transduction, San Jose, CA), β-ACTIN and α-SMOOTH MUSCLE ACTIN (Sigma Aldrich, St. Louis, MO). The signals from the primary antibody were amplified by HRP-conjugated anti-mouse IgG (Bio-Rad, Hercules, CA) and detected with Enhanced Chemiluminescence Plus (Amersham Pharmacia Biotech, Piscataway, NJ) followed by autoradiography.
Quantitative real-time RT–PCR
Total lung RNA was isolated from experimental mice at 3 and 6 months post radiation exposure. RNA was analysed by quantitative real-time RT–PCR (qRT–PCR) using StepOnePlus Real-Time PCR system (Applied Biosystems). Samples were amplified with Taqman Gene Expression Master Mix combined with the following inventoried Taqman gene expression assays: Ccl2 (Mm99999056_m1), Cxcl5 (Mm00436451_g1), IL-1β (Mm01336189_m1), Snail1 (Mm00441533_g1), Snail2 (Mm00441531_m1), Twist1 (Mm00442036_m1), Twist2 (Mm00492147_m1), Zeb1 (Mm00495564_m1), Zeb2 (Mm00497193_m1), Foxf1 (Mm00487497_m1), E-cadherin (Mm00486906_m1), Jnk1 (Mm00489514_m1), mouse Foxm1 (Mm00514924_m1), human Foxm1 (Hs00153543_m1), collagen 1α1 (Mm00801666_g1), collagen 3α1 (Mm00802331_m1) and α-smooth muscle actin (Mm00725412_s1). Data are representative of three separate experiments.
Flow cytometry, type II cell isolation and GFP+ sorting
Flow cytometry experiments were conducted as previously described (Ren et al, 2010). Two weeks after bleomycin treatment, lungs were perfused with saline, removed and minced in RPMI 1640 medium containing Liberase Blendzyme 3 (Roche Diagnostics) and DNase 1 (Sigma) for 1 h at 37°C. Cell suspension was passed through 100-μm and 40-μm cell strainers. Remaining red blood cells were lysed with ACK lysis buffer (Invitrogen). Cells were permeabilized and stained with fluorescence-labelled antibodies specific for α-SMA and pro-SPC. Staining was performed at 4°C after incubation with FcBlock (eBiosciences) for 30 min. All flow cytometry data were acquired using FACSCanto II (BD Bioscience).
Primary type II lung epithelial cells were isolated as described previously (Rice et al, 2002). GFP-positive (Foxm1-ΔN-expressing) type II cells and GFP-negative control cells were isolated by cell sorting using a 5-laser FACSAria II flow cytometer (BD Bioscience). RNA was extracted from cells using RNeasy kit following the manufacturer’s protocol (Qiagen).
Cotransfection studies and ChIP assay
Seven hundred and twenty base pairs (−686/+61) of the mouse Snail1 promoter (NC_000068.6) was PCR amplified and cloned into the pGL2-Basic luciferase vector using the following primers: 5′-TCTTACCCCGGGCCTTTCCCCTCG-3′ and 5′-CCGCTCGAGTGGCCAGAGCGACCTAG-3′. 1.7 kb (−1660/+51) of the mouse Zeb2 promoter (NC_000068.6) was cloned using the following primers: 5′-TCCCCCGGGTGTGTAACCAACTGTGAAAAT-3′ and 5′-CCGCTCGAGATTATACCTTGAAGTCTCCGCA-3′. 1.3 kb (−71/−1389) of the mouse Ccl2 promoter (NC_000077.5) was cloned using the following primers: 5′-CCCCGGGTCCTGGTAAGCCATCACAATGC-3′ and 5′-CCGCTCGAGAAGGAGTAGCATCACCCTGGATAAG-3′. 1.14 kb (−1078/+63) of the mouse Cxcl5 promoter (NC_000071.5) was cloned using the following primers: 5′-CGACGCGTCGCCCACTGTCAAATCCCTATCTGG-3′ and 5′-CCGCTCGAGATGGTGTTCTCAAACCCACTGC-3′. SRE–luciferase construct was previously described (Lange et al, 2009). A549 or U2OS cells were transfected with CMV–Foxm1 (Kim et al, 2005) or CMV–empty plasmids as well as with luciferase constructs. CMV–Renilla was used as an internal control. Dual luciferase assay (Promega, Madison, Wisconsin) was performed 24 h after transfection. Site-directed mutagenesis kit was used to mutate the Foxm1-binding site in Snail1 promoter following the manufacturers’ protocol (Invitrogen). Mutation of predicted Foxm1-binding sites was done using the following primers: 5′-TAGTATTCGAATCCTCAGGTCGATACGTCTGTCTCT-3′ and 5′-GAGAGAGACAGACGTATCGACCTGAGGATTCGAATACTA-3′ and contained the random sequence AGGTCGATACG (Littler et al, 2010). ChIP was performed as described previously (Balli et al, 2011b). Briefly, A549 cells were treated with TGF-β for 24 h. Cells were crosslinked by addition of formaldehyde and sonicated to create DNA fragments between 500–1000, bp in size. Protein/DNA complexes were used for immunoprecipitation with Foxm1 antibodies (C20, Santa Cruz Biotechnology) or control rabbit serum. Reverse crosslinked ChIP DNA samples were subjected to real-time PCR, using primers specific to human Snail1 5′-TTCAACGAAACTCTAACCAGGTCC-3′ and 5′-TGAGGGAGACAGACGAAGTAAACAG-3′.
Statistical analysis
We used Microsoft Excel Program to calculate s.d. and statistically significant differences between samples using the Student t-test. P-values <0.05 were considered statistically significant.
Supplementary Material
Acknowledgments
We thank Jon Snyder for technical assistance. This work was supported by the NIH grants R01 CA142724 (TVK), R01 HL84151 (VVK), HL099997 (JAW), Research Grant from the American Cancer Society, Ohio Division (TVK), the Grant from Concern Foundation 84794 (TVK) and Albert J.Ryan Foundation (DB).
Author contributions: DB, VU, YZ, I-CW and AJM performed experiments. TVK, DB, JAW and VVK designed and analysed experiments. TVK, DB, JAW and VVK wrote the manuscript.
Footnotes
The authors declare that they have no conflict of interest.
References
- Alcorn JF, van der Velden J, Brown AL, McElhinney B, Irvin CG, Janssen-Heininger YM (2009) c-Jun N-terminal kinase 1 is required for the development of pulmonary fibrosis. Am J Respir Cell Mol Biol 40: 422–432 [DOI] [PMC free article] [PubMed] [Google Scholar]
- Andersson-Sjoland A, de Alba CG, Nihlberg K, Becerril C, Ramirez R, Pardo A, Westergren-Thorsson G, Selman M (2008) Fibrocytes are a potential source of lung fibroblasts in idiopathic pulmonary fibrosis. Int J Biochem Cell Biol 40: 2129–2140 [DOI] [PubMed] [Google Scholar]
- Andersson-Sjoland A, Nihlberg K, Eriksson L, Bjermer L, Westergren-Thorsson G (2011) Fibrocytes and the tissue niche in lung repair. Respir Res 12: 76. [DOI] [PMC free article] [PubMed] [Google Scholar]
- Antoniades HN, Neville-Golden J, Galanopoulos T, Kradin RL, Valente AJ, Graves DT (1992) Expression of monocyte chemoattractant protein 1 mRNA in human idiopathic pulmonary fibrosis. Proc Natl Acad Sci USA 89: 5371–5375 [DOI] [PMC free article] [PubMed] [Google Scholar]
- Balli D, Ren X, Chou FS, Cross E, Zhang Y, Kalinichenko VV, Kalin TV (2011a) Foxm1 transcription factor is required for macrophage migration during lung inflammation and tumor formation. Oncogene 31: 3875–3888 [DOI] [PMC free article] [PubMed] [Google Scholar]
- Balli D, Zhang Y, Snyder J, Kalinichenko VV, Kalin TV (2011b) Endothelial cell-specific deletion of transcription factor FoxM1 increases urethane-induced lung carcinogenesis. Cancer Res 71: 40–50 [DOI] [PMC free article] [PubMed] [Google Scholar]
- Batlle E, Sancho E, Franci C, Dominguez D, Monfar M, Baulida J, Garcia De Herreros A (2000) The transcription factor snail is a repressor of E-cadherin gene expression in epithelial tumour cells. Nat Cell Biol 2: 84–89 [DOI] [PubMed] [Google Scholar]
- Cano A, Perez-Moreno MA, Rodrigo I, Locascio A, Blanco MJ, del Barrio MG, Portillo F, Nieto MA (2000) The transcription factor snail controls epithelial-mesenchymal transitions by repressing E-cadherin expression. Nat Cell Biol 2: 76–83 [DOI] [PubMed] [Google Scholar]
- Chapman HA (2011) Epithelial-mesenchymal interactions in pulmonary fibrosis. Annu Rev Physiol 73: 413–435 [DOI] [PubMed] [Google Scholar]
- Chapman HA, Li X, Alexander JP, Brumwell A, Lorizio W, Tan K, Sonnenberg A, Wei Y, Vu TH (2011) Integrin alpha6beta4 identifies an adult distal lung epithelial population with regenerative potential in mice. J Clin Invest 121: 2855–2862 [DOI] [PMC free article] [PubMed] [Google Scholar]
- Chiang CS, Liu WC, Jung SM, Chen FH, Wu CR, McBride WH, Lee CC, Hong JH (2005) Compartmental responses after thoracic irradiation of mice: strain differences. Int J Radiat Oncol Biol Phys 62: 862–871 [DOI] [PubMed] [Google Scholar]
- Costa RH, Kalinichenko VV, Major ML, Raychaudhuri P (2005) New and unexpected: forkhead meets ARF. Curr Opin Genet Dev 15: 42–48 [DOI] [PubMed] [Google Scholar]
- Demaio L, Buckley ST, Krishnaveni MS, Flodby P, Dubourd M, Banfalvi A, Xing Y, Ehrhardt C, Minoo P, Zhou B, Crandall ED, Borok Z (2011) Ligand-independent transforming growth factor-beta type I receptor signalling mediates type I collagen-induced epithelial-mesenchymal transition. J Pathol 226: 633–644 [DOI] [PMC free article] [PubMed] [Google Scholar]
- Dhasarathy A, Kajita M, Wade PA (2007) The transcription factor snail mediates epithelial to mesenchymal transitions by repression of estrogen receptor-alpha. Mol Endocrinol 21: 2907–2918 [DOI] [PMC free article] [PubMed] [Google Scholar]
- Ekert JE, Murray LA, Das AM, Sheng H, Giles-Komar J, Rycyzyn MA (2011) Chemokine (C-C motif) ligand 2 mediates direct and indirect fibrotic responses in human and murine cultured fibrocytes. Fibrogenesis Tissue Repair 4: 23. [DOI] [PMC free article] [PubMed] [Google Scholar]
- Fujita N, Jaye DL, Kajita M, Geigerman C, Moreno CS, Wade PA (2003) MTA3, a Mi-2/NuRD complex subunit, regulates an invasive growth pathway in breast cancer. Cell 113: 207–219 [DOI] [PubMed] [Google Scholar]
- Hardie WD, Hagood JS, Dave V, Perl AK, Whitsett JA, Korfhagen TR, Glasser S (2010) Signaling pathways in the epithelial origins of pulmonary fibrosis. Cell Cycle 9: 2769–2776 [DOI] [PMC free article] [PubMed] [Google Scholar]
- Hennig G, Lowrick O, Birchmeier W, Behrens J (1996) Mechanisms identified in the transcriptional control of epithelial gene expression. J Biol Chem 271: 595–602 [DOI] [PubMed] [Google Scholar]
- Javelaud D, Mauviel A (2005) Crosstalk mechanisms between the mitogen-activated protein kinase pathways and Smad signaling downstream of TGF-beta: implications for carcinogenesis. Oncogene 24: 5742–5750 [DOI] [PubMed] [Google Scholar]
- Johnston CJ, Wright TW, Rubin P, Finkelstein JN (1998) Alterations in the expression of chemokine mRNA levels in fibrosis-resistant and -sensitive mice after thoracic irradiation. Exp Lung Res 24: 321–337 [DOI] [PubMed] [Google Scholar]
- Kalin TV, Meliton L, Meliton AY, Zhu X, Whitsett JA, Kalinichenko VV (2008a) Pulmonary mastocytosis and enhanced lung inflammation in mice heterozygous null for the Foxf1 gene. Am J Respir Cell Mol Biol 39: 390–399 [DOI] [PMC free article] [PubMed] [Google Scholar]
- Kalin TV, Ustiyan V, Kalinichenko VV (2011) Multiple faces of FoxM1 transcription factor: lessons from transgenic mouse models. Cell Cycle 10: 396–405 [DOI] [PMC free article] [PubMed] [Google Scholar]
- Kalin TV, Wang IC, Ackerson TJ, Major ML, Detrisac CJ, Kalinichenko VV, Lyubimov A, Costa RH (2006) Increased levels of the FoxM1 transcription factor accelerate development and progression of prostate carcinomas in both TRAMP and LADY transgenic mice. Cancer Res 66: 1712–1720 [DOI] [PMC free article] [PubMed] [Google Scholar]
- Kalin TV, Wang IC, Meliton L, Zhang Y, Wert SE, Ren X, Snyder J, Bell SM, Graf L Jr, Whitsett JA, Kalinichenko VV (2008b) Forkhead Box m1 transcription factor is required for perinatal lung function. Proc Natl Acad Sci USA 105: 19330–19335 [DOI] [PMC free article] [PubMed] [Google Scholar]
- Kalinichenko VV, Lim L, Shin B, Costa RH (2001) Differential expression of forkhead box transcription factors following butylated hydroxytoluene lung injury. Am J Physiol Lung Cell Mol Physiol 280: L695–L704 [DOI] [PubMed] [Google Scholar]
- Kalluri R, Weinberg RA (2009) The basics of epithelial-mesenchymal transition. J Clin Invest 119: 1420–1428 [DOI] [PMC free article] [PubMed] [Google Scholar]
- Kasai H, Allen JT, Mason RM, Kamimura T, Zhang Z (2005) TGF-beta1 induces human alveolar epithelial to mesenchymal cell transition (EMT). Respir Res 6: 56. [DOI] [PMC free article] [PubMed] [Google Scholar]
- Kawamura M, Toiyama Y, Tanaka K, Saigusa S, Okugawa Y, Hiro J, Uchida K, Mohri Y, Inoue Y, Kusunoki M (2012) CXCL5, a promoter of cell proliferation, migration and invasion, is a novel serum prognostic marker in patients with colorectal cancer. Eur J Cancer 48: 2244–2251 [DOI] [PubMed] [Google Scholar]
- Kim IM, Ramakrishna S, Gusarova GA, Yoder HM, Costa RH, Kalinichenko VV (2005) The forkhead box M1 transcription factor is essential for embryonic development of pulmonary vasculature. J Biol Chem 280: 22278–22286 [DOI] [PubMed] [Google Scholar]
- Kim KK, Kugler MC, Wolters PJ, Robillard L, Galvez MG, Brumwell AN, Sheppard D, Chapman HA (2006) Alveolar epithelial cell mesenchymal transition develops in vivo during pulmonary fibrosis and is regulated by the extracellular matrix. Proc Natl Acad Sci USA 103: 13180–13185 [DOI] [PMC free article] [PubMed] [Google Scholar]
- Kim KK, Wei Y, Szekeres C, Kugler MC, Wolters PJ, Hill ML, Frank JA, Brumwell AN, Wheeler SE, Kreidberg JA, Chapman HA (2009) Epithelial cell alpha3beta1 integrin links beta-catenin and Smad signaling to promote myofibroblast formation and pulmonary fibrosis. J Clin Invest 119: 213–224 [DOI] [PMC free article] [PubMed] [Google Scholar]
- Kolb M, Margetts PJ, Anthony DC, Pitossi F, Gauldie J (2001) Transient expression of IL-1beta induces acute lung injury and chronic repair leading to pulmonary fibrosis. J Clin Invest 107: 1529–1536 [DOI] [PMC free article] [PubMed] [Google Scholar]
- Kong FM, Ao X, Wang L, Lawrence TS (2008) The use of blood biomarkers to predict radiation lung toxicity: a potential strategy to individualize thoracic radiation therapy. Cancer Control 15: 140–150 [DOI] [PubMed] [Google Scholar]
- Kong FM, Ten Haken R, Eisbruch A, Lawrence TS (2005) Non-small cell lung cancer therapy-related pulmonary toxicity: an update on radiation pneumonitis and fibrosis. Semin Oncol 32: S42–S54 [DOI] [PubMed] [Google Scholar]
- Kwa SL, Lebesque JV, Theuws JC, Marks LB, Munley MT, Bentel G, Oetzel D, Spahn U, Graham MV, Drzymala RE, Purdy JA, Lichter AS, Martel MK, Ten Haken RK (1998) Radiation pneumonitis as a function of mean lung dose: an analysis of pooled data of 540 patients. Int J Radiat Oncol Biol Phys 42: 1–9 [DOI] [PubMed] [Google Scholar]
- Lange AW, Keiser AR, Wells JM, Zorn AM, Whitsett JA (2009) Sox17 promotes cell cycle progression and inhibits TGF-beta/Smad3 signaling to initiate progenitor cell behavior in the respiratory epithelium. PLoS ONE 4: e5711. [DOI] [PMC free article] [PubMed] [Google Scholar]
- Lappalainen U, Whitsett JA, Wert SE, Tichelaar JW, Bry K (2005) Interleukin-1beta causes pulmonary inflammation, emphysema, and airway remodeling in the adult murine lung. Am J Respir Cell Mol Biol 32: 311–318 [DOI] [PubMed] [Google Scholar]
- Lawson WE, Polosukhin VV, Stathopoulos GT, Zoia O, Han W, Lane KB, Li B, Donnelly EF, Holburn GE, Lewis KG, Collins RD, Hull WM, Glasser SW, Whitsett JA, Blackwell TS (2005) Increased and prolonged pulmonary fibrosis in surfactant protein C-deficient mice following intratracheal bleomycin. Am J Pathol 167: 1267–1277 [DOI] [PMC free article] [PubMed] [Google Scholar]
- Littler DR, Alvarez-Fernandez M, Stein A, Hibbert RG, Heidebrecht T, Aloy P, Medema RH, Perrakis A (2010) Structure of the FoxM1 DNA-recognition domain bound to a promoter sequence. Nucleic Acids Res 38: 4527–4538 [DOI] [PMC free article] [PubMed] [Google Scholar]
- Liu Y, Mei J, Gonzales L, Yang G, Dai N, Wang P, Zhang P, Favara M, Malcolm KC, Guttentag S, Worthen GS (2011) IL-17A and TNF-alpha exert synergistic effects on expression of CXCL5 by alveolar type II cells in vivo and in vitro. J Immunol 186: 3197–3205 [DOI] [PubMed] [Google Scholar]
- Marmai C, Sutherland RE, Kim KK, Dolganov GM, Fang X, Kim SS, Jiang S, Golden JA, Hoopes CW, Matthay MA, Chapman HA, Wolters PJ (2011) Alveolar epithelial cells express mesenchymal proteins in patients with idiopathic pulmonary fibrosis. Am J Physiol Lung Cell Mol Physiol 301: L71–L78 [DOI] [PMC free article] [PubMed] [Google Scholar]
- Medici D, Hay ED, Goodenough DA (2006) Cooperation between snail and LEF-1 transcription factors is essential for TGF-beta1-induced epithelial-mesenchymal transition. Mol Biol Cell 17: 1871–1879 [DOI] [PMC free article] [PubMed] [Google Scholar]
- Mehta V (2005) Radiation pneumonitis and pulmonary fibrosis in non-small-cell lung cancer: pulmonary function, prediction, and prevention. Int J Radiat Oncol Biol Phys 63: 5–24 [DOI] [PubMed] [Google Scholar]
- Moore BB, Kolodsick JE, Thannickal VJ, Cooke K, Moore TA, Hogaboam C, Wilke CA, Toews GB (2005) CCR2-mediated recruitment of fibrocytes to the alveolar space after fibrotic injury. Am J Pathol 166: 675–684 [DOI] [PMC free article] [PubMed] [Google Scholar]
- Moore BB, Paine R 3rd, Christensen PJ, Moore TA, Sitterding S, Ngan R, Wilke CA, Kuziel WA, Toews GB (2001) Protection from pulmonary fibrosis in the absence of CCR2 signaling. J Immunol 167: 4368–4377 [DOI] [PubMed] [Google Scholar]
- Mulugeta S, Nguyen V, Russo SJ, Muniswamy M, Beers MF (2005) A surfactant protein C precursor protein BRICHOS domain mutation causes endoplasmic reticulum stress, proteasome dysfunction, and caspase 3 activation. Am J Respir Cell Mol Biol 32: 521–530 [DOI] [PMC free article] [PubMed] [Google Scholar]
- Nogee LM, Dunbar AE 3rd, Wert SE, Askin F, Hamvas A, Whitsett JA (2001) A mutation in the surfactant protein C gene associated with familial interstitial lung disease. N Engl J Med 344: 573–579 [DOI] [PubMed] [Google Scholar]
- Panoskaltsis-Mortari A, Tram KV, Price AP, Wendt CH, Blazar BR (2007) A new murine model for bronchiolitis obliterans post-bone marrow transplant. Am J Respir Crit Care Med 176: 713–723 [DOI] [PMC free article] [PubMed] [Google Scholar]
- Park HJ, Gusarova G, Wang Z, Carr JR, Li J, Kim KH, Qiu J, Park YD, Williamson PR, Hay N, Tyner AL, Lau LF, Costa RH, Raychaudhuri P (2011) Deregulation of FoxM1b leads to tumour metastasis. EMBO Mol Med 3: 21–34 [DOI] [PMC free article] [PubMed] [Google Scholar]
- Peinado H, Olmeda D, Cano A (2007) Snail, Zeb and bHLH factors in tumour progression: an alliance against the epithelial phenotype? Nat Rev 7: 415–428 [DOI] [PubMed] [Google Scholar]
- Peinado H, Quintanilla M, Cano A (2003) Transforming growth factor beta-1 induces snail transcription factor in epithelial cell lines: mechanisms for epithelial mesenchymal transitions. J Biol Chem 278: 21113–21123 [DOI] [PubMed] [Google Scholar]
- Perl AK, Riethmacher D, Whitsett JA (2011) Conditional depletion of airway progenitor cells induces peribronchiolar fibrosis. Am J Respir Crit Care Med 183: 511–521 [DOI] [PMC free article] [PubMed] [Google Scholar]
- Perl AK, Tichelaar JW, Whitsett JA (2002) Conditional gene expression in the respiratory epithelium of the mouse. Transgenic Res 11: 21–29 [DOI] [PubMed] [Google Scholar]
- Perl AK, Wert SE, Loudy DE, Shan Z, Blair PA, Whitsett JA (2005) Conditional recombination reveals distinct subsets of epithelial cells in trachea, bronchi, and alveoli. Am J Respir Cell Mol Biol 33: 455–462 [DOI] [PMC free article] [PubMed] [Google Scholar]
- Plantier L, Crestani B, Wert SE, Dehoux M, Zweytick B, Guenther A, Whitsett JA (2011) Ectopic respiratory epithelial cell differentiation in bronchiolised distal airspaces in idiopathic pulmonary fibrosis. Thorax 66: 651–657 [DOI] [PubMed] [Google Scholar]
- Quan TE, Cowper SE, Bucala R (2006) The role of circulating fibrocytes in fibrosis. Curr Rheumatol Rep 8: 145–150 [DOI] [PubMed] [Google Scholar]
- Ren X, Zhang Y, Snyder J, Cross ER, Shah TA, Kalin TV, Kalinichenko VV (2010) Forkhead box M1 transcription factor is required for macrophage recruitment during liver repair. Mol Cell Biol 30: 5381–5393 [DOI] [PMC free article] [PubMed] [Google Scholar]
- Rice WR, Conkright JJ, Na CL, Ikegami M, Shannon JM, Weaver TE (2002) Maintenance of the mouse type II cell phenotype in vitro. Am J Physiol Lung Cell Mol Physiol 283: 256–264 [DOI] [PubMed] [Google Scholar]
- Rock JR, Barkauskas CE, Cronce MJ, Xue Y, Harris JR, Liang J, Noble PW, Hogan BL (2011) Multiple stromal populations contribute to pulmonary fibrosis without evidence for epithelial to mesenchymal transition. Proc Natl Acad Sci USA 108: E1475–E1483 [DOI] [PMC free article] [PubMed] [Google Scholar]
- Rose CE Jr, Sung SS, Fu SM (2003) Significant involvement of CCL2 (MCP-1) in inflammatory disorders of the lung. Microcirculation 10: 273–288 [DOI] [PubMed] [Google Scholar]
- Sisson TH, Mendez M, Choi K, Subbotina N, Courey A, Cunningham A, Dave A, Engelhardt JF, Liu X, White ES, Thannickal VJ, Moore BB, Christensen PJ, Simon RH (2010) Targeted injury of type II alveolar epithelial cells induces pulmonary fibrosis. Am J Respir Crit Care Med 181: 254–263 [DOI] [PMC free article] [PubMed] [Google Scholar]
- Strieter RM, Gomperts BN, Keane MP (2007) The role of CXC chemokines in pulmonary fibrosis. J Clin Invest 117: 549–556 [DOI] [PMC free article] [PubMed] [Google Scholar]
- Tanjore H, Xu XC, Polosukhin VV, Degryse AL, Li B, Han W, Sherrill TP, Plieth D, Neilson EG, Blackwell TS, Lawson WE (2009) Contribution of epithelial-derived fibroblasts to bleomycin-induced lung fibrosis. Am J Respir Crit Care Med 180: 657–665 [DOI] [PMC free article] [PubMed] [Google Scholar]
- Thiery JP, Sleeman JP (2006) Complex networks orchestrate epithelial-mesenchymal transitions. Nat Rev Mol Cell Biol 7: 131–142 [DOI] [PubMed] [Google Scholar]
- Thomas AQ, Lane K, Phillips J 3rd, Prince M, Markin C, Speer M, Schwartz DA, Gaddipati R, Marney A, Johnson J, Roberts R, Haines J, Stahlman M, Loyd JE (2002) Heterozygosity for a surfactant protein C gene mutation associated with usual interstitial pneumonitis and cellular nonspecific interstitial pneumonitis in one kindred. Am J Respir Crit Care Med 165: 1322–1328 [DOI] [PubMed] [Google Scholar]
- Wang IC, Chen YJ, Hughes DE, Ackerson T, Major ML, Kalinichenko VV, Costa RH, Raychaudhuri P, Tyner AL, Lau LF (2008a) FoxM1 regulates transcription of JNK1 to promote the G1/S transition and tumor cell invasiveness. J Biol Chem 283: 20770–20778 [DOI] [PMC free article] [PubMed] [Google Scholar]
- Wang IC, Meliton L, Ren X, Zhang Y, Balli D, Snyder J, Whitsett JA, Kalinichenko VV, Kalin TV (2009) Deletion of Forkhead Box M1 transcription factor from respiratory epithelial cells inhibits pulmonary tumorigenesis. PLoS ONE 4: e6609. [DOI] [PMC free article] [PubMed] [Google Scholar]
- Wang IC, Meliton L, Tretiakova M, Costa RH, Kalinichenko VV, Kalin TV (2008b) Transgenic expression of the forkhead box M1 transcription factor induces formation of lung tumors. Oncogene 27: 4137–4149 [DOI] [PubMed] [Google Scholar]
- Wang IC, Zhang Y, Snyder J, Sutherland MJ, Burhans MS, Shannon JM, Park HJ, Whitsett JA, Kalinichenko VV (2010) Increased expression of FoxM1 transcription factor in respiratory epithelium inhibits lung sacculation and causes Clara cell hyperplasia. Dev Biol 347: 301–314 [DOI] [PMC free article] [PubMed] [Google Scholar]
- Willis BC, duBois RM, Borok Z (2006) Epithelial origin of myofibroblasts during fibrosis in the lung. Proc Am Thorac Soc 3: 377–382 [DOI] [PMC free article] [PubMed] [Google Scholar]
- Willis BC, Liebler JM, Luby-Phelps K, Nicholson AG, Crandall ED, du Bois RM, Borok Z (2005) Induction of epithelial-mesenchymal transition in alveolar epithelial cells by transforming growth factor-beta1: potential role in idiopathic pulmonary fibrosis. Am J Pathol 166: 1321–1332 [DOI] [PMC free article] [PubMed] [Google Scholar]
- Wilson MS, Madala SK, Ramalingam TR, Gochuico BR, Rosas IO, Cheever AW, Wynn TA (2010) Bleomycin and IL-1beta-mediated pulmonary fibrosis is IL-17A dependent. J Exp Med 207: 535–552 [DOI] [PMC free article] [PubMed] [Google Scholar]
- Wu Z, Yang L, Cai L, Zhang M, Cheng X, Yang X, Xu J (2007) Detection of epithelial to mesenchymal transition in airways of a bleomycin induced pulmonary fibrosis model derived from an alpha-smooth muscle actin-Cre transgenic mouse. Respir Res 8: 1. [DOI] [PMC free article] [PubMed] [Google Scholar]
- Wynn TA (2011) Integrating mechanisms of pulmonary fibrosis. J Exp Med 208: 1339–1350 [DOI] [PMC free article] [PubMed] [Google Scholar]
- Xu J, Lamouille S, Derynck R (2009) TGF-beta-induced epithelial to mesenchymal transition. Cell Res 19: 156–172 [DOI] [PMC free article] [PubMed] [Google Scholar]
- Yamada M, Kuwano K, Maeyama T, Hamada N, Yoshimi M, Nakanishi Y, Kasper M (2008) Dual-immunohistochemistry provides little evidence for epithelial-mesenchymal transition in pulmonary fibrosis. Histochem Cell Biol 129: 453–462 [DOI] [PubMed] [Google Scholar]
- Yoshida Y, Wang IC, Yoder HM, Davidson NO, Costa RH (2007) The forkhead box M1 transcription factor contributes to the development and growth of mouse colorectal cancer. Gastroenterology 132: 1420–1431 [DOI] [PubMed] [Google Scholar]
- Zhang Y, Zhang N, Dai B, Liu M, Sawaya R, Xie K, Huang S (2008) FoxM1B transcriptionally regulates vascular endothelial growth factor expression and promotes the angiogenesis and growth of glioma cells. Cancer Res 68: 8733–8742 [DOI] [PMC free article] [PubMed] [Google Scholar]
Associated Data
This section collects any data citations, data availability statements, or supplementary materials included in this article.









