Abstract
Clostridium difficile is a major nosocomial pathogen whose infections are difficult to treat because of their frequent recurrence. The spores of C. difficile are responsible for these clinical features, as they resist common disinfectants and antibiotic treatment. Although spores are the major transmissive form of C. difficile, little is known about their composition or morphogenesis. Spore morphogenesis has been well characterized for Bacillus sp., but Bacillus sp. spore coat proteins are poorly conserved in Clostridium sp. Of the known spore morphogenetic proteins in Bacillus subtilis, SpoIVA is one of the mostly highly conserved in the Bacilli and the Clostridia. Using genetic analyses, we demonstrate that SpoIVA is required for proper spore morphogenesis in C. difficile. In particular, a spoIVA mutant exhibits defects in spore coat localization but not cortex formation. Our study also identifies SipL, a previously uncharacterized protein found in proteomic studies of C. difficile spores, as another critical spore morphogenetic protein, since a sipL mutant phenocopies a spoIVA mutant. Biochemical analyses and mutational analyses indicate that SpoIVA and SipL directly interact. This interaction depends on the Walker A ATP binding motif of SpoIVA and the LysM domain of SipL. Collectively, these results provide the first insights into spore morphogenesis in C. difficile.
INTRODUCTION
Clostridium difficile is a Gram-positive, spore-forming, obligate anaerobe that is the most common cause of nosocomial diarrhea and pseudomembranous colitis (1–3). In the past decade, rates of C. difficile infection and hospital outbreaks have risen dramatically, imposing a significant cost on health care systems (1, 4, 5). C. difficile infections are particularly costly to treat because of the high rates of recurrence and relapse associated with the disease (6–8). Even when patients resolve an initial C. difficile infection, approximately one in four will experience a second infection, and each subsequent infection leaves the patient more susceptible to another infection that is typically more severe (6, 8). Recurrent C. difficile infections result from the organism's ability to form endospores. Because C. difficile spores are aerotolerant, inert to antibiotics, and highly resistant to environmental insults such as disinfectants, spores are the primary transmissive form of C. difficile (9, 10) and can persist in the environment and within patients for extended periods of time (1, 3).
Despite the obvious importance of C. difficile spores to infection, relatively little is known about how these complex cellular structures are constructed in C. difficile. Similar to other Bacillus and Clostridium spp., C. difficile spores consist of a core surrounded by a protective peptidoglycan cortex layer; the cortex is itself surrounded by concentric proteinaceous layers known as the spore coat and, in some cases, an exosporium layer (7, 11–13). While the gross structural organization of C. difficile resembles that of other endospore-forming bacteria, the specific proteins that direct the assembly of the cortex, coat, and exosporium remain unknown. Complicating such analyses, only 25% of Bacillus subtilis spore coat proteins have homologs in C. difficile (13). Despite this low degree of conservation, B. subtilis nevertheless provides a starting point for studying spore assembly in C. difficile, since some mechanisms are likely to be conserved between the two organisms.
In B. subtilis, spore morphogenesis begins with the formation of an asymmetric septum, which divides the cell into a small forespore and a larger mother cell. Upon engulfing the forespore, the mother cell directs the coordinated formation of the cortex and coat (13, 14). The coat is a complex macromolecular structure whose assembly depends on the ordered recruitment of spore coat proteins to the forespore surface; proteins that direct this assembly process are termed spore morphogenetic proteins (13–16). Of the limited number of spore coat proteins conserved between B. subtilis and C. difficile (13, 17), SpoIVA features prominently as a morphogenetic protein essential for the early development of the spore coat. Indeed, SpoIVA is one of the most highly conserved spore morphogenetic proteins in the Bacilli and the Clostridia (13, 17). In B. subtilis (18) and B. anthracis (19), SpoIVA recruits the spore coat to the forespore membrane by binding the small amphipathic protein SpoVM on the forespore surface (20, 21). SpoIVA subsequently forms a basement layer that acts as a scaffold for further coat assembly around the forespore (16, 20, 22, 23).
A key protein recruited by SpoIVA in B. subtilis is SpoVID, which binds SpoIVA directly (23, 24) and is thought to facilitate encasement of SpoIVA around the forespore (23). Although SpoIVA initially localizes to a cap at the mother-cell-proximal pole of the forespore (16), SpoIVA can fully encase the forespore only in the presence of SpoVID (23). SpoVID also recruits additional proteins to the growing basement layer and thus plays a critical role in coat assembly in B. subtilis (16, 23, 25–27).
In C. difficile, there are no obvious SpoVID homologs (13, 17), raising the question as to how SpoIVA functions during C. difficile spore morphogenesis. Our goal with this study was to gain insight into spore coat assembly in C. difficile and to identify both conserved and divergent features of this complex morphological process. By constructing a spoIVA disruption mutant in C. difficile, we determined that SpoIVA is critical for proper coat localization around the forespore but is dispensable for cortex formation. We also identified the previously uncharacterized putative cell wall hydrolase CD3567, referred to here as SipL, for SpoIVA-interacting protein involved in coat localization, using a candidate approach. Characterization of a sipL mutant revealed that it phenocopies a spoIVA mutant. These analyses identify and characterize the first spore coat morphogenetic proteins in Clostridium sp. and provide a basis for future studies of spore coat composition and assembly in C. difficile.
MATERIALS AND METHODS
Bacterial strains and growth conditions.
All C. difficile strains are listed in Table S1 in the supplemental material and are derived from the parent strain JIR8094 (28), which is an erythromycin-sensitive derivative of the sequenced clinical isolate 630 (29). C. difficile strains were regularly grown on solid brain heart infusion (BHI) medium supplemented with yeast extract (BHIS medium) (37 g brain heart infusion medium, 5 g yeast extract, 0.1% [wt/vol] l-cysteine, and 15 g agar per liter). Taurocholate (TA) (0.1%, wt/vol), thiamphenicol (10 μg/ml), kanamycin (50 μg/ml), cefoxitin (16 μg/ml), FeSO4 (50 μM), and/or erythromycin (10 μg/ml) was used to supplement BHIS medium as indicated.
Sporulation was tested on BHIS medium, SMC medium (90 g Bacto peptone, 5 g protease peptone, 1 g NH4SO4, 1.5 g Tris base, and 15 g agar per liter) (12), and a mixture of 70% SMC medium and 30% BHIS medium (70:30 medium) (63 g Bacto peptone, 3.5 g protease peptone, 11.1 g BHI medium, 1.5 g yeast extract, 1.06 g Tris base, 0.7 g NH4SO4, and 15 g agar per liter). Sporulation was regularly induced by inoculating 70:30 agar (supplemented as appropriate with thiamphenicol at 10 μg/ml), using a starter culture grown on solid medium. C. difficile cultures were grown at 37°C under anaerobic conditions, using a gas mixture containing 85% N2, 5% CO2, and 10% H2.
All Escherichia coli strains are listed in Table S2 in the supplemental material. HB101/pK424 strains were used for conjugations, and BL21(DE3) strains were used for protein expression. E. coli strains were grown in Luria-Bertani broth (LB) at 37°C. Medium was supplemented with chloramphenicol (20 μg/ml), ampicillin (100 μg/ml), or kanamycin (30 μg/ml) as indicated for the procedures described below.
E. coli strain construction.
All plasmids are listed in Table S3 in the supplemental material, and all primers are listed in Table S4 in the supplemental material. For disruption of spoIVA, a modified plasmid containing the retargeting group II intron, pCE245 (a gift from C. Ellermeier, University of Iowa), was used as the PCR template with primers 622, 623, 624, and 532 (the EBS Universal primer), as outlined in the TargeTron user's manual (Sigma-Aldrich). For disruption of sipL, primers 616, 617, 618, and 532 (the EBS Universal primer) were used to amplify the targeting sequence. The resulting retargeting sequences were digested with BsrGI and HindIII and cloned into pJS107 (a gift from J. Sorg, Texas A&M University), which is a derivative of pJIR750ai (Sigma-Aldrich) with similarity to pMTL007 (30). The ligation products were transformed into DH5α and confirmed by sequencing. The resulting plasmids were transformed into HB101/pK424.
To construct the spoIVA complementation construct, primer pair 692 and 693 was used to amplify a fragment containing 484 bp upstream and 159 bp downstream of the spoIVA gene, using C. difficile strain 630 genomic DNA as the template. To construct the sipL complementation construct, primer pair 695 and 700 was used to amplify 318 bp upstream and 102 bp downstream of the sipL gene, using strain 630 genomic DNA as the template. The resulting fragments were digested with NotI and XhoI and ligated into pMTL83151 (31) digested with the same enzymes. The ligation products were transformed into DH5α and confirmed by sequencing. The resulting complementation plasmids were transformed into HB101/pK424.
To construct sipL expression constructs, sipL DNA fragments encoding the amino acids in parentheses were amplified from strain 630 genomic DNA by using primer pairs 521 and 640 (amino acids [aa] 1 to 516; full length), 639 and 640 (aa 1 to 516 plus TAA), 521 and 707 (aa 117 to 516), 521 and 708 (aa 180 to 516), 640 and 749 (aa 1 to 423), 640 and 748 (aa 1 to 462), 521 and 1059 (aa 463 to 516), and 639 and 1059 (aa 463 to 516 plus TAA). The fragments carrying a stop codon were used for untagged SipL constructs, while the other fragments were cloned to add a C-terminal His6 tag. All sipL fragments were cloned into pET21a using NheI and XhoI or NdeI and XhoI restriction enzyme sites. Ligation products were transformed into DH5α and confirmed by sequencing. The resulting plasmids were transformed into BL21(DE3) cells for protein expression, as described below.
To construct spoIVA expression constructs, spoIVA was amplified from strain 630 genomic DNA using either primer pair 489 and 491 (aa 1 to 497 plus TAA for full-length SpoIVA to be expressed with or without N-terminal His6-tagged constructs) or primer pair 491 and 752 (aa 1 to 497 for N-terminal hemagglutinin [HA]-tagged constructs). The K35E mutation was constructed by using splicing-by-overlap-extension (SOE) PCR (32). Primers 489 and 712 were used to amplify a 5′ fragment, and primers 491 and 711 were used to amplify a 3′ fragment. The two fragments were used as the template for SOE PCR using flanking primers 489 and 491. The resulting spoIVA fragment was either cloned into pET28a or pET29a (for N-terminal His6-tagged or untagged constructs, respectively) using the NdeI and XhoI restriction sites or cloned into pET29a (for N-terminal HA tagging) using the NcoI and XhoI restriction enzyme sites. Ligation products were transformed into DH5α and confirmed by sequencing. The resulting plasmids were transformed into BL21(DE3) cells for protein expression, as described below. The pET28a-spoIVA expression construct was used for antibody production.
To construct cd1511, cd2167, and spo0A expression constructs for antibody production, primer pairs 494 and 495, 492 and 493, and 556 and 557 were used to amplify the cd1511, cd2167, and spo0A genes lacking stop codons, respectively. The resulting PCR products were digested with NdeI and XhoI, ligated into pET22b, and transformed into DH5α cells. The resulting plasmids, pET22b-cd1511, pET22b-cd2167, and pET22b-spo0A, were transformed into BL21(DE3) cells.
C. difficile strain construction.
C. difficile strains were constructed by using a targetron-based disruption (see Fig. 2A) (30). The targetron was conjugated into C. difficile by using an E. coli HB101/pK424 donor strain. Two-milliliter cultures of HB101/pK424 containing the appropriate pJS107 plasmid were grown aerobically to exponential phase in LB supplemented with ampicillin (50 μg/ml) and chloramphenicol (10 μg/ml). Cultures were pelleted, transferred into an anaerobic chamber, and resuspended in 1.5 ml of late-exponential-phase C. difficile JIR8094 cultures (grown anaerobically in BHIS broth). The resulting cell mixture was plated as seven 100-μl spots onto predried, prereduced BHIS agar plates. After incubation overnight, all growth was harvested from the BHIS plates and resuspended in 2.5 ml prereduced BHIS medium, and 21 100-μl spots per strain were plated onto BHIS agar supplemented with thiamphenicol (10 μg/ml), kanamycin (50 μg/ml), and cefoxitin (16 μg/ml) to select for C. difficile containing plasmid pJS107. Cultures were grown for 24 to 48 h anaerobically until single colonies appeared. These colonies were patched onto BHIS agar supplemented with thiamphenicol (10 μg/ml), kanamycin (50 μg/ml), and FeSO5 (50 μM) to induce the ferredoxin promoter of the targetron system. After growth overnight, patches were transferred onto BHIS agar plates supplemented with erythromycin (10 μg/ml) for 24 to 72 h to select for cells with activated targetron systems. Erythromycin-resistant patches were isolation streaked onto the same medium, and individual colonies were screened by colony PCR for a 2-kb increase in the size of sipL (primer pair 639 and 640) or for PCR products that spanned the junctions between spoIVA and the targetron insertion (primer pair 489 and 548 and primer pair 491 and 550).
Fig 2.
Construction of spoIVA and sipL mutants in C. difficile. (A) Schematic representation of group II intron-mediated disruption of spoIVA and sipL genes. The targetron contains an erythromycin resistance cassette that is disrupted by a group I intron. When the group II intron splices itself into the gene of interest, the group I intron is also activated and splices out, leaving a functional erythromycin cassette (30). The locations of primers used to identify the group II intron insertions using PCR are indicated along with the predicted sizes for positive clones. (B) PCR analysis of parental strain JIR8094 (wild type [WT]) and the spoIVA and sipL mutant (mut) strains. While gene-specific primers for sipL were sufficient to amplify across the targetron sequence, targetron-specific primers CDEP1138 and CDEP692, which bind to the intron insertion, were used in conjunction with spoIVA-specific primers in two separate PCRs to visualize the targeted insertion into spoIVA. (C) Schematic showing B. subtilis SpoIVA and SpoVID domain organization relative to C. difficile SpoIVA and SipL, respectively. The SpoIVA homologs share a high degree of homology (72% similarity), while SpoVID and SipL share only 32% similarity and have only the LysM domain in common. The SpoVM binding domain (white rectangles) and Walker A motif (black rectangles) identified in B. subtilis SpoIVA (42) are indicated along with their putative locations in C. difficile SpoIVA. Domains identified in B. subtilis SpoVID are shown: the N-terminal region required for encasement (white rectangles) (23, 25) and the SpoIVA binding domain (red rectangles) (23, 24). Only the C-terminal LysM domain (black rectangles) of SpoVID exhibits significant homology to SipL. The DUF3794 domains in SipL are indicated.
C. difficile complementation.
HB101/pK424 strains were grown for approximately 8 h in LB supplemented with ampicillin (50 μg/ml) and chloramphenicol (20 μg/ml) at 37°C with shaking under aerobic conditions. At the same time, C. difficile strains with the spoIVA and sipL targetron disruptions were grown for approximately 6 h in BHIS broth at 37°C with gentle shaking under anaerobic conditions. After 6 h of growth, the HB101/pK424 cultures were pelleted at 2,500 rpm for 5 min, and the supernatant was removed. Pellets were brought into the anaerobic chamber and gently resuspended in 1.5 ml of the appropriate C. difficile culture. The resulting mixture was then spotted onto predried, prereduced BHIS agar plates, with seven spots of 100 μl per sample. After approximately 12 h of growth on the BHIS plates, samples were harvested anaerobically and resuspended in 1 ml phosphate-buffered saline (PBS). The resulting suspension was spread onto predried, prereduced BHIS agar plates supplemented with thiamphenicol (10 μg/ml), kanamycin (50 μg/ml), and cefoxitin (16 μg/ml) at 100 μl per plate, with 5 plates per conjugation. Plates were monitored for colony growth over the following 24 to 72 h. Individual colonies were isolation streaked and analyzed for complementation by Western blotting and transmission electron microscopy.
Sporulation assay.
C. difficile strains were grown from glycerol stocks on BHIS plates supplemented with TA (0.1%, wt/vol) or, for strains with pMTL83151-derived plasmids, with both TA and thiamphenicol (10 μg/ml). Cultures grown on BHIS agar plates were then used to inoculate 70:30 agar plates (with thiamphenicol at 10 μg/ml as appropriate) and were grown as lawns for 20 to 48 h. Samples were harvested in PBS, washed once, and resuspended in 190 μl of PBS. Sporulation was assessed by phase-contrast microscopy by a method similar to that described previously by Burns and Minton (33).
Electron microscopy.
One-hundred-microliter samples of sporulating cultures were fixed in 2% glutaraldehyde–2% paraformaldehyde in 0.1 M sodium cacodylate buffer for 10 min at room temperature, followed by 2 h at 4°C with gentle shaking. Samples were pelleted and washed three times in 0.1 M sodium cacodylate buffer prior to being embedded in 2% SeaPrep agarose for 15 min at 4°C. Samples were cross-linked with Karnovsky's buffer (1% paraformaldehyde–2.5% glutaraldehyde in 0.1 M sodium cacodylate buffer) for 15 min at 4°C, rinsed three times with 0.1 M sodium cacodylate buffer, and minced into 1-mm3 pieces.
Samples were then dehydrated through a graded ethanol series (35%, 50%, 70%, 85%, and 95% ethanol for 20 min each, followed by 3 cycles of 20 min in 100% ethanol) and cleared twice for 20 min in 100% propylene oxide. Samples were infiltrated with Spurr's epoxy resin in the following ratios for 1 h each (100% propylene oxide to Spurr's resin): 3:1, 2:1, 1:1, 1:2, and 1:3. One hundred percent Spurr's resin was used for infiltration twice for 2 h each, followed by the final infiltration overnight.
Samples were embedded in 100% Spurr's resin and polymerized at 70°C overnight prior to sectioning. Semithin sections (1 μm) were cut with glass knives on a Reichert Ultracut microtome, stained with methylene blue-azure II, and evaluated for areas of interest. Ultrathin sections (60 to 80 nm) were cut with a diamond knife, retrieved onto 200-mesh thin-bar nickel grids, contrasted with uranyl acetate (2% in 50% ethanol) and Reynolds' lead citrate, and examined with a Jeol 1400 transmission electron microscope (Jeol USA, Inc., Peabody, MA) operating at 60 kV.
Western blot analysis.
Sporulating C. difficile suspensions (50 μl) were frozen and thawed three times. Two hundred microliters of EBB (8 M urea, 2 M thiourea, 4% [wt/vol] SDS, 2% [vol/vol] β-mercaptoethanol) was added to the sample, boiled for 10 min, vortexed vigorously, pipetted up and down, frozen again, boiled again for 10 min, and spun for 5 min at 15,000 rpm, and 3 μl was loaded onto a 12% SDS-PAGE gel. Gels were transferred onto a Bio-Rad polyvinylidene difluoride (PVDF) membrane and blocked in 50% PBS–50% Odyssey blocking buffer with 0.1% (vol/vol) Tween for 15 min at room temperature. Polyclonal rabbit anti-SpoIVA and anti-SipL antibodies were used at 1:5,000 and 1:4,000 dilutions, respectively. The anti-CD1511 and anti-Spo0A rabbit polyclonal antibodies were used at dilutions of 1:1,000 and 1:5,000, respectively. The mouse monoclonal anti-HA antibody (Covance) was used at a 1:1,000 dilution. IRDye 680RD and 800CW infrared dye-conjugated secondary antibodies were used at a 1:30,000 dilution. The Odyssey LiCor CLx system was used to detect and quantitate fluorescence of the Western blots. In the case of Western blots done with sporulating C. difficile cultures, quantitation of the experimental signal was normalized against the Spo0A loading control to account for variable sporulation rates.
His6 tag pulldown assays.
E. coli BL21(DE3) strains (see Table S2 in the supplemental material) were grown for protein purification. Cultures were grown to mid-log phase in 2YT (5 g NaCl, 10 g yeast extract, and 15 g tryptone per liter), induced with 250 μM isopropyl-β-d-1-thiogalactopyranoside (IPTG), and grown overnight at 19°C. Cultures were pelleted, resuspended in low-imidazole buffer (500 mM NaCl, 50 mM Tris [pH 7.5], 15 mM imidazole, 10% [vol/vol] glycerol), and lysed by freeze-thawing and sonication. The insoluble material was pelleted, and the soluble fraction was batch affinity purified using Ni2+ affinity resin and eluted by using high-imidazole buffer (500 mM NaCl, 50 mM Tris [pH 7.5], 150 mM imidazole, 10% [vol/vol] glycerol). The resulting eluates were run on SDS-PAGE gels (4 to 12% Bis-Tris gels [Invitrogen] for LysM studies; 7.5% for all others) and stained by using GelCode Blue colloidal blue total protein stain (Pierce) or transferred onto a PVDF membrane for Western blot analysis, as described above.
Antibody production.
The anti-CD1511, anti-CD2167, anti-SipL, and anti-SpoIVA antibodies used in this study were raised in rabbits by CoCalico Biologicals. The antigens used were CD1511-His6, CD2167-His6, SipL-His6, and His6-SpoIVA. CD1511-His6, CD2167-His6, and SipL-His6 were purified on Ni2+ affinity resin from E. coli strains 541, 539, and 610, respectively, as described above. SpoIVA-His6 was purified from E. coli inclusion bodies (strain 545), using a protocol developed previously by Malik and Roeder (34). Cultures were grown and protein expression was induced by using 250 μM IPTG for 2 h at 37°C. E. coli cells were harvested, resuspended in BA buffer (50 mM HEPES [pH 7.9], 100 mM NaCl, 10% [vol/vol] glycerol, 0.1% [vol/vol] NP-40, 10 mM β-mercaptoethanol, and 1× Halt protease inhibitor cocktail [Thermo Scientific]), and lysed by freeze-thawing and sonication. Cells were centrifuged, and the pellet was homogenized in extraction buffer (50 mM HEPES [pH 7.9], 5% [vol/vol] glycerol, 2 mM EDTA, 0.1 mM dithiothreitol [DTT], 0.05% [wt/vol] sodium deoxycholate, and 1% [vol/vol] Triton X-100). Inclusion bodies were collected by centrifugation and resuspended in extraction buffer overnight at 4°C. Samples were dialyzed against 2 M guanidine HCl in BC1000 (20 mM Tris [pH 7.4], 0.2 mM EDTA, 20% [vol/vol] glycerol, 1 M KCl) plus 0.1% (vol/vol) NP-40 for 2 h at 4°C, then against BC1000 plus 0.1% (vol/vol) NP-40 for 1.5 h at 4°C, and again against BC1000 plus 0.1% (vol/vol) NP-40 for 1.5 h at 4°C and centrifuged at 15,000 rpm for 30 min at 4°C. His6-SpoIVA was then affinity purified overnight at 4°C on Ni2+ affinity resin that had been equilibrated on BC1000 plus 0.1% (vol/vol) NP-40. Beads were washed three times in BC1000 plus 0.1% (vol/vol) NP-40 and once in 20 mM imidazole in BC1000 plus 0.1% (vol/vol) NP-40 before the protein was eluted with 150 mM imidazole in BC1000 plus 0.1% (vol/vol) NP-40.
The anti-Spo0A monoclonal antibody was raised in mice and produced by Green Mountain Antibodies (Burlington, VT). The antigen used was Spo0A-His6 (the selected monoclonal antibody tested negative for cross-reactivity against the His6 tag); the protein was purified from E. coli strain 610 on Ni2+ affinity resin as follows. Cultures were grown and induced by using IPTG as described above. Cells were resuspended in a solution containing 50 mM Tris-HCl (pH 7.4), 1 M KCl, 10% glycerol, and 0.1% NP-40. Cells were lysed on ice for 10 min, followed by sonication. The resulting cell lysates were cleared and affinity purified by using Ni2+ affinity resin, as described above.
RESULTS
Development of a sporulation assay.
A critical barrier to studying spore morphogenesis in C. difficile has been the absence of an assay in which a majority of cells initiate sporulation. BHIS medium is the standard growth medium for C. difficile, but it does not promote high levels of sporulation on agar plates or in broth culture (Fig. 1) (35). SMC medium has been shown to efficiently induce sporulation of strain 630 (12), but in our hands, different C. difficile strains exhibited different growth rates on SMC medium (data not shown). A mixture of 70% SMC medium and 30% BHIS medium (70:30 medium) was the most reliable sporulation medium, particularly for JIR8094, a genetically tractable derivative of the sequenced strain 630 (Fig. 1) (28). The inoculation method was also important for achieving higher rates of sporulation, since inoculation from colonies on solid medium improved sporulation rates relative to those of inoculation from broth-grown cultures (data not shown). Although sporulation is not tightly synchronized in this assay, with these optimizations, approximately 20% of cells consistently initiated sporulation after 24 h, as determined by phase-contrast microscopy.
Fig 1.
C. difficile JIR8094 sporulates readily on 70:30 medium and SMC agar. C. difficile cultures were grown either in 100% BHIS broth or on agar plates containing 100% BHIS broth, 70% SMC–30% BHIS broth (70:30 medium), or 100% SMC medium. (A) Phase-contrast microscopy of sporulation in different media. For reference, the open arrow marks a mature, phase-bright spore, while the closed arrow indicates an immature, phase-dark spore. (B) Western blot analysis of sporulating cells using the indicated antibodies. CD1511 is a spore coat protein that serves as a marker for spore formation (12). Spo0A levels increase upon induction of sporulation, as has been observed for B. subtilis (37). CD2167 was used as a loading control, since its levels do not appear to change during sporulation (data not shown).
To confirm that 70:30 and SMC media induced spore formation, we analyzed sporulating cultures by Western blotting using antibodies specific for a spore coat protein, CD1511 (12), and the master sporulation regulator Spo0A (36) (Fig. 1B). CD1511 levels increased dramatically during growth on 70:30 and SMC media relative to levels during growth on BHIS medium; Spo0A levels followed a similar pattern, with the exception that basal levels of Spo0A were detected in the absence of sporulation, consistent with previous reports of B. subtilis (37). This was in contrast to CD2167, which was used as a loading control because its levels do not appear to be affected by growth conditions.
SpoIVA is required for proper coat localization.
To determine the role of SpoIVA in C. difficile spore assembly, we created a spoIVA disruption mutant using a targeted group II intron (Fig. 2A and B) (30) and analyzed its phenotype in our sporulation assay. Western blot analysis of sporulating cells confirmed the absence of SpoIVA in the spoIVA mutant (Fig. 3A). These analyses further revealed that, similar to B. subtilis and B. anthracis SpoIVA (19, 38), C. difficile SpoIVA undergoes cleavage at a discrete site during sporulation, with mature wild-type spores containing both full-length and processed SpoIVA (molecular weights of ∼70 and ∼40, respectively) (Fig. 3A). It should be noted that SpoIVA was detected in purified C. difficile spores, in contrast to B. subtilis (38); this difference may have resulted from our use of a more denaturing lysis buffer (see Materials and Methods).
Fig 3.
Mutation of spoIVA and sipL results in sporulation defects. (A) Western blot analyses of sporulating cells of JIR8094 (wild type [WT]) and the spoIVA and sipL mutants carrying either an empty pMTL83151 vector (pEV) or the indicated pMTL83151-based complementation constructs and purified wild-type spores, using the indicated antibodies. (B) Phase-contrast microscopy of strains in panel A. Open arrows mark mature, phase-bright spores, while closed arrows indicate immature, phase-dark forespores. No phase-bright spores were visible in the spoIVA and sipL mutants. Expression of spoIVA and sipL from a heterologous locus in the spoIVA and sipL mutants, respectively, restored the appearance of phase-bright spores.
When sporulating spoIVA mutant cells were examined by phase-contrast microscopy, only immature phase-dark spores were detected, in contrast to the many phase-bright spores that were present in sporulating wild-type cultures (Fig. 3B). Transmission electron microscopy revealed that in the absence of SpoIVA, the coat mislocalized to the mother cell cytoplasm (Fig. 4), with only an occasional loose connection to the mother-cell-proximal pole of the forespore (data not shown). Distinct layers of coat were detectable in the mislocalized coat swirls, suggesting that SpoIVA is required to localize the coat to the forespore but not to assemble the coat. Consistent with the observed spore formation defect in the spoIVA mutant, we were unable to purify spoIVA mutant spores (35) (data not shown), even though spoIVA mutant cells had clearly entered the sporulation pathway, as visualized by phase-contrast microscopy and Western blotting for Spo0A (Fig. 3). While this phenotype was consistent with spore coat mislocalization phenotypes in B. subtilis and B. anthracis spoIVA mutants, the C. difficile spoIVA mutant still produced cortex, in contrast to these Bacillus sp. mutants (18, 19, 39). This observation suggests that SpoIVA does not link coat and cortex formation in C. difficile as it does in B. subtilis (18, 25, 40).
Fig 4.
SpoIVA and SipL are required for proper spore coat localization. (A) Transmission electron microscopy of spoIVA and sipL mutant strains carrying either an empty pMTL83151 vector (pEV) or the indicated pMTL83151-based complementation constructs. Dark arrows indicate the spore coat, while open arrows indicate the cortex. The spore coat is often tethered loosely to the mother-cell-proximal pole of the forespore in the sipL mutant. Scale bars represent 500 nm. (B) Closer view of the spore coat, either surrounding the forespore (in the wild-type and both complemented strains) or mislocalized in the mother cell cytoplasm (in the spoIVA and sipL mutants). Scale bars represent 500 nm.
Importantly, expression of spoIVA from its native promoter on a multicopy plasmid rescued the sporulation defect of the spoIVA mutant. The complementation strain produced phase-bright spores (Fig. 3B) and localized coat properly around the forespore (Fig. 4). Taken together, these results indicate that SpoIVA is essential for proper spore maturation and, more specifically, spore coat localization.
SipL is a spore morphogenetic protein.
Given that C. difficile SpoIVA functioned similarly to B. subtilis SpoIVA in localizing the coat to the forespore, we next investigated the possibility that C. difficile SpoIVA, like B. subtilis SpoIVA, recruits interacting partners that are critical for spore maturation. Although SpoVID is a major SpoIVA-interacting partner in B. subtilis (24), no SpoVID homologs are present in any member of the Clostridia (13, 17). With the exception of a C-terminal LysM domain (Fig. 2C), there are no prominent distinguishing features in SpoVID. Only three C. difficile proteins are predicted to contain LysM domains (29), and only one of those proteins, SipL, was detected in the C. difficile spore proteome (11). We therefore hypothesized that SipL might act as a functional homolog of B. subtilis SpoVID in C. difficile. To test this hypothesis, we created a sipL disruption mutant using the targetron system (Fig. 2A and B) and analyzed its effect on spore morphogenesis. Loss of sipL expression prevented the formation of mature, phase-bright spores (Fig. 3B) and resulted in mislocalized spore coat swirls in the mother cell cytoplasm (Fig. 4), analogous to the spoIVA mutant (Fig. 3 and 4). Accordingly, we were also unable to purify sipL mutant spores (data not shown). Expression of sipL from its native promoter on a multicopy plasmid restored spore morphogenesis (Fig. 3B) and coat localization (Fig. 4) to the sipL mutant, indicating that the observed defects were due to the lack of sipL expression.
SpoIVA and SipL physically interact.
Interestingly, Western blot analysis of SipL and SpoIVA levels in the sipL and spoIVA mutant strains revealed that loss of sipL caused an ∼12-fold decrease in SpoIVA levels relative to levels in the wild type (signal was quantitated by using Odyssey software, normalized against Spo0A levels) (Fig. 3A). Furthermore, SpoIVA produced in sporulating sipL mutant cells did not undergo detectable processing, in contrast with SpoIVA produced in the wild-type or complementation strains (Fig. 3A), even upon overexposure of the anti-SpoIVA blot (data not shown). Since SpoIVA levels and SpoIVA processing appeared to be SipL dependent, and since spoIVA and sipL mutants shared similar morphological defects, we hypothesized that SipL and SpoIVA physically interact. To test this hypothesis, we examined the interaction between these proteins using an in vitro copurification assay. Specifically, we coexpressed N-terminally His6-tagged SpoIVA together with either untagged SipL or untagged SleC (an unrelated spore protein) (41) in E. coli and compared the relative amounts of untagged protein that copurified with His6-SpoIVA. Affinity purification of His6-SpoIVA resulted in the copurification of untagged SipL but not untagged SleC (Fig. 5). Switching the His6 tag to SipL also permitted the copurification of untagged SpoIVA (Fig. 5). Taken together, these results indicate that the interaction between SpoIVA and SipL is direct and specific.
Fig 5.

SpoIVA and SipL interact directly in vitro. The indicated constructs were produced in E. coli, purified on Ni2+ affinity resin, eluted from the resin, and resolved on a 7.5% SDS-PAGE gel. The eluate fraction was tested for copurification of untagged proteins by Western blotting using anti-SpoIVA and anti-SipL antibodies and Coomassie staining. The predicted molecular weight of SleC is 50, but it is not detectable. Nonspecific bands are indicated with an asterisk.
SipL binds more efficiently to SpoIVA with an intact Walker A motif.
In vitro studies of B. subtilis SpoIVA have shown that it contains a Walker A motif required for multimerization of SpoIVA into cable-like structures (42). The Walker A motif consists of GXXXXGK(T/S), with the lysine binding directly to ATP (42, 43). Mutation of the conserved Walker A lysine in B. subtilis prevents ATP-dependent polymerization of SpoIVA in vitro and decreases its function in vivo by reducing the recruitment of downstream spore coat proteins to the forespore (42). Based on these studies, we hypothesized that the Walker A motif would be important for C. difficile SpoIVA to bind SipL. To this end, we coexpressed either wild-type or Walker A-deficient His6-SpoIVA with untagged SipL in E. coli and measured the association of untagged SipL with the His6-tagged SpoIVA variants during affinity purification (Fig. 6A).
Fig 6.
The Walker A motif is important for SpoIVA binding to SipL. (A) Schematic of His6-tagged wild-type SpoIVA and Walker A motif mutant SpoIVA (K35E) (yellow star). The Walker A motif is shown as a black rectangle, while the putative SpoVM binding domain is shown as a white rectangle. (B) Western blot analyses of wild-type and K35E His6-SpoIVA copurifications in the presence or absence of untagged SipL. The indicated constructs were produced in E. coli upon induction with IPTG. Aliquots were removed, pelleted, and lysed to generate the whole-cell lysate sample. His6-SpoIVA variants were purified by using Ni2+ affinity resin, eluted from the resin, and resolved on a 7.5% SDS-PAGE gel. The whole-cell lysate and eluate fractions were tested by Western blotting using anti-SpoIVA and anti-SipL antibodies and Coomassie staining. Nonspecific bands are indicated by an asterisk.
In the presence of SipL, mutation of lysine 35 to glutamate (K35E) reduced the yield of purified His6-tagged SpoIVA relative to wild-type SpoIVA (Fig. 6B, Coomassie), even though approximately equivalent levels of wild-type and K35E His6-SpoIVA were detected in the whole-cell lysate fraction (Fig. 6B, anti-SpoIVA). Notably less untagged SipL copurified with K35E His6-SpoIVA than with wild-type His6-SpoIVA (Fig. 6B, anti-SipL). The untagged SipL that associated with the K35E mutant appeared to be nonspecifically bound to the Ni2+ affinity resin, since equivalent levels of untagged SipL produced on its own remained associated with the Ni2+ affinity resin (Fig. 6B, anti-SipL). Taken together, these results suggest that the ATP binding domain of SpoIVA modulates the interaction between SipL and SpoIVA.
The N-terminal region of SipL is dispensable for SpoIVA binding.
We next examined which regions of SipL were required for the interaction between SipL and SpoIVA. Bioinformatic analyses of SipL revealed that it contains three domains of unknown function, annotated DUF3794, in addition to the C-terminal LysM domain (Fig. 2C). The DUF3794 domain is found in association with LysM domains according to the Pfam protein family database (44). To determine the role of the N-terminal DUF3794 domain in the interaction with SpoIVA, we constructed two nested N-terminal truncations of SipL. The truncation constructs SipLΔ116 and SipLΔ179 are missing the N-terminal 116 and 179 residues, respectively, and carry C-terminal His6 tags (Fig. 7A). These constructs were coexpressed with N-terminally HA-tagged SpoIVA, and the amount of HA-SpoIVA that associated with the SipL-His6 variants during Ni2+ affinity purification was determined by Western blotting. The HA tag was used to permit simultaneous detection of SipL and SpoIVA in the coexpression samples. While the N-terminal truncation mutants were recovered with lower efficiency than wild-type His6-tagged SipL, they still bound HA-SpoIVA with a similar efficiency as wild-type SipL (Fig. 7B). These results indicate that although the SipL N terminus helps solubilize the protein, it is not required for binding to SpoIVA.
Fig 7.
The N-terminal domain of SipL is not required for binding to SpoIVA. (A) Schematic of HA-tagged SpoIVA and N-terminal SipL truncations carrying a C-terminal His6 tag used in the copurification assay. (B) Western blot analyses of SipL-His6 copurifications in the presence or absence of HA-tagged SpoIVA. The indicated constructs were produced in E. coli upon induction with IPTG. Aliquots were removed, pelleted, and lysed to generate the whole-cell lysate sample. SipL-His6 variants were purified by using Ni2+ affinity resin, eluted from the resin, and resolved on a 7.5% SDS-PAGE gel. The whole-cell lysate and eluate fractions were tested for copurification with HA-tagged SpoIVA by dual Western blot detection using anti-HA (red) and anti-SipL (green) antibodies.
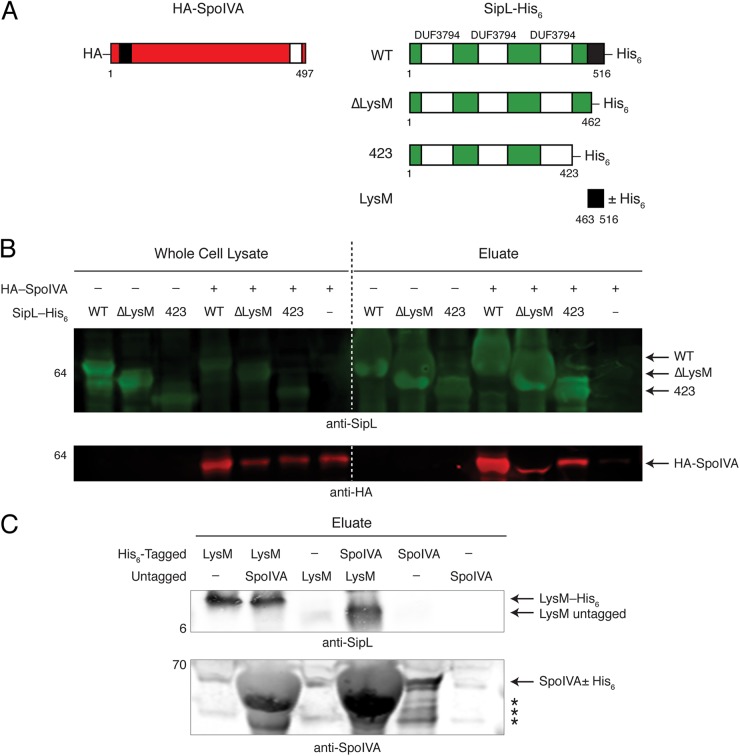
The C-terminal region of SipL interacts with SpoIVA.
To assess the importance of the C-terminal region of SipL in mediating SpoIVA binding, we created two C-terminal truncations of His6-tagged SipL (Fig. 8A) and determined their affinity for HA-SpoIVA. Western blot analysis revealed that deletion of the C-terminal LysM domain of SipL (SipLΔLysM) reduced HA-SpoIVA binding by ∼3-fold relative to full-length SipL (Fig. 8B). Deletion of the LysM domain and its linker region (SipL423) from SipL also reduced SpoIVA binding relative to wild-type SipL but not relative to SipLΔLysM. While the reduction in HA-SpoIVA binding observed with SipLΔLysM could result from improper folding, these findings implicated the C-terminal LysM domain in facilitating the interaction between SipL and SpoIVA.
Fig 8.
The C-terminal LysM domain of SipL is important for SpoIVA binding. (A) Schematic of HA-tagged SpoIVA and SipL C-terminal deletion constructs carrying a C-terminal His6 tag used in copurification assays. The indicated constructs were produced in E. coli upon induction with IPTG. Aliquots were removed, pelleted, and lysed to generate the whole-cell lysate sample. (B) Western blot analyses of SipL-His6 C-terminal truncation purifications in the presence or absence of HA-tagged SpoIVA. SipL-His6 variants were purified by using Ni2+ affinity resin, eluted from the resin, and resolved on 7.5% SDS-PAGE gels. Samples were tested for copurification with HA-tagged SpoIVA by dual Western blot detection using anti-HA (red) and anti-SipL (green) antibodies. (C) Western blot analyses of LysM domain and SpoIVA copurifications. LysM-His6 variants were purified on Ni2+ affinity resin and tested for copurification with untagged SpoIVA and vice versa. Samples were eluted, resolved on a 4 to 12% Bis-Tris gel, and tested for copurification by Western blotting using anti-SipL and anti-SpoIVA antibodies. SpoIVA degradation products are indicated by an asterisk.
To determine whether the LysM domain alone was sufficient to pull down untagged SpoIVA, we coexpressed the His6-tagged LysM domain with untagged SpoIVA and His6-tagged SpoIVA with untagged LysM (Fig. 8A and C). Analysis of their association by coaffinity purification and Western blotting revealed that untagged SpoIVA copurified with the His6-tagged LysM domain and vice versa (Fig. 8C). Notably, SpoIVA pulldown increased by approximately 20-fold in the presence of the LysM domain (Fig. 8C, compare lane 5 to lane 4). These results indicate that the LysM domain of SipL interacts directly with SpoIVA and is sufficient to mediate SpoIVA binding.
DISCUSSION
C. difficile spores are essential for the transmission and recurrence of C. difficile-associated disease, but little is known about their composition or construction. While studies of spore assembly in B. subtilis and B. anthracis have identified conserved spore morphogenetic proteins that coordinate the highly regulated assembly of the spore coat (13), no spore morphogenetic proteins have been characterized to date for Clostridium sp. This study provides the first mechanistic insight into C. difficile spore coat assembly by demonstrating that SpoIVA and the previously uncharacterized protein SipL are early spore morphogenetic proteins that directly interact.
Similar to B. subtilis and B. anthracis SpoIVA homologs, C. difficile SpoIVA localizes the spore coat around the forespore (Fig. 4). In contrast to B. subtilis (18, 19, 39), C. difficile SpoIVA is not required for cortex synthesis, suggesting that SpoIVA does not link coat assembly to cortex synthesis (Fig. 4). While C. difficile may still couple these two processes through a morphological checkpoint, as in B. subtilis (18, 39, 45, 46), if such a checkpoint exists, it must occur upstream of SpoIVA in the assembly pathway.
Our determination that SipL is a spore morphogenetic protein that directly binds SpoIVA suggests that SipL is a functional homolog of Bacillus sp. SpoVID. Like SpoVID (23), SipL contains a C-terminal LysM domain (Fig. 2C). Both SpoVID and SipL help recruit the spore coat to the forespore through their presumed direct interaction with SpoIVA (Fig. 4 and 5). However, in contrast to B. subtilis SpoVID, where the LysM domain is dispensable for SpoVID binding to SpoIVA (23), the LysM domain of SipL is required for efficient binding to SpoIVA in C. difficile (Fig. 8B and C). Given that the SipL LysM domain is predicted to bind peptidoglycan similarly to other LysM domains (47, 48), it will be interesting to determine whether the LysM domain tethers SipL to the forespore by interacting with the peptidoglycan cortex in addition to its presumed interaction with SpoIVA.
SipL also appears to function similarly to SpoVID in helping the spore coat transition from a mother-cell-proximal cap to full encasement (16, 22, 23), since both spoVID and sipL mutants exhibit a “tethered coat” phenotype in their respective organisms (49), with the coat being loosely attached to the mother-cell-proximal pole of the forespore (Fig. 4). Direct testing of this model would be greatly facilitated by the development of anaerobic fluorescent imaging reagents for real-time protein localization and the identification of additional SipL- or SpoIVA-interacting proteins.
The proposed ability of SipL to tether the spore coat to the forespore likely depends on the ability of C. difficile SpoIVA to self-polymerize, since mutation of the conserved Walker A motif reduces SpoIVA binding to SipL in vitro (Fig. 6). In B. subtilis, SpoVID is thought to facilitate encasement of SpoIVA around the forespore (23). Assuming that the Walker A domain functions similarly in C. difficile SpoIVA, our in vitro pulldown results with the K35E Walker A motif mutant would imply that SpoIVA and SipL in C. difficile also interact during multimerization around the forespore. A multimerization-dependent interaction would be consistent with the prediction that these proteins not only localize coat proteins to the forespore but also stimulate the encasement of the forespore by spore coat proteins, similar to the mechanism of spore assembly identified in B. subtilis (16, 23).
Collectively, our results support a model in which SpoIVA interacts directly with SipL via its LysM domain during the initial stages of spore coat assembly to orchestrate assembly of the coat around the forespore. These results nevertheless raise many questions about how these proteins mechanistically regulate spore assembly in C. difficile. For example, does SipL localize to the forespore membrane independent of SpoIVA and vice versa? What other coat proteins bind SpoIVA and/or SipL? Given that loss of sipL expression reduces SpoIVA levels and prevents SpoIVA processing (Fig. 3A), SipL appears to regulate the association of SpoIVA with other spore proteins. Since SipL homologs are widely conserved in other endospore-forming clostridia, SipL likely plays critical roles alongside SpoIVA in regulating spore coat assembly in other clostridial species. Thus, our study provides an experimental framework for mapping spore coat assembly in the Clostridia, which may lead to the identification of proteins required for spore-mediated C. difficile disease transmission.
Supplementary Material
ACKNOWLEDGMENTS
We thank K. Schutz, K. Fimlaid, and K. Pishdadian for many helpful suggestions and discussions throughout this work; N. Bishop and D. Taatjes for assistance with microscopy throughout this study; and J. Sorg and C. Ellermeier for plasmid reagents and important technical advice.
A.S. is a Pew scholar in the biomedical sciences, supported by The Pew Charitable Trusts, and is supported by award number R00GM092934 and start-up funds from award number P20RR021905 from the National Institute of General Medical Sciences.
The content is solely the responsibility of the authors and does not necessarily reflect the views of either The Pew Charitable Trusts, the National Institute of General Medical Sciences, or the National Institutes of Health.
Footnotes
Published ahead of print 4 January 2013
Supplemental material for this article may be found at http://dx.doi.org/10.1128/JB.02181-12.
REFERENCES
- 1. Carroll K, Bartlett J. 2011. Biology of Clostridium difficile: implications for epidemiology and diagnosis. Annu. Rev. Microbiol. 65:501–521 [DOI] [PubMed] [Google Scholar]
- 2. Kelly CP, LaMont JT. 2008. Clostridium difficile—more difficult than ever. N. Engl. J. Med. 359:1932–1940 [DOI] [PubMed] [Google Scholar]
- 3. Rupnik M, Wilcox M, Gerding D. 2009. Clostridium difficile infection: new developments in epidemiology and pathogenesis. Nat. Rev. Microbiol. 7:526–536 [DOI] [PubMed] [Google Scholar]
- 4. Ghantoji S, Sail K, Lairson D, DuPont H, Garey K. 2010. Economic healthcare costs of Clostridium difficile infection: a systematic review. J. Hosp. Infect. 74:309–318 [DOI] [PubMed] [Google Scholar]
- 5. McGlone SM, Bailey RR, Zimmer SM, Popovich MJ, Tian Y, Ufberg P, Muder RR, Lee BY. 2012. The economic burden of Clostridium difficile. Clin. Microbiol. Infect. 18:282–289 [DOI] [PMC free article] [PubMed] [Google Scholar]
- 6. Leffler D, Lamont J. 2009. Treatment of Clostridium difficile-associated disease. Gastroenterology 136:1899–1912 [DOI] [PubMed] [Google Scholar]
- 7. Leggett M, McDonnell G, Denyer S, Setlow P, Maillard JY. 2012. Bacterial spore structures and their protective role in biocide resistance. J. Appl. Microbiol. 113:485–498 [DOI] [PubMed] [Google Scholar]
- 8. Maroo S, Lamont J. 2006. Recurrent Clostridium difficile. Gastroenterology 130:1311–1316 [DOI] [PubMed] [Google Scholar]
- 9. Lawley T, Clare S, Deakin L, Goulding D, Yen J, Raisen C, Brandt C, Lovell J, Cooke F, Clark T, Dougan G. 2010. Use of purified Clostridium difficile spores to facilitate evaluation of health care disinfection regimens. Appl. Environ. Microbiol. 76:6895–6900 [DOI] [PMC free article] [PubMed] [Google Scholar]
- 10. Deakin LJ, Clare S, Fagan RP, Dawson LF, Pickard DJ, West MR, Wren BW, Fairweather NF, Dougan G, Lawley TD. 2012. The Clostridium difficile spo0A gene is a persistence and transmission factor. Infect. Immun. 80:2704–2711 [DOI] [PMC free article] [PubMed] [Google Scholar]
- 11. Lawley T, Croucher N, Yu L, Clare S, Sebaihia M, Goulding D, Pickard D, Parkhill J, Choudhary J, Dougan G. 2009. Proteomic and genomic characterization of highly infectious Clostridium difficile 630 spores. J. Bacteriol. 191:5377–5386 [DOI] [PMC free article] [PubMed] [Google Scholar]
- 12. Permpoonpattana P, Tolls E, Nadem R, Tan S, Brisson A, Cutting S. 2011. Surface layers of Clostridium difficile endospores. J. Bacteriol. 193:6461–6470 [DOI] [PMC free article] [PubMed] [Google Scholar]
- 13. Henriques AO, Moran CP., Jr 2007. Structure, assembly, and function of the spore surface layers. Annu. Rev. Microbiol. 61:555–588 [DOI] [PubMed] [Google Scholar]
- 14. McKenney PT, Driks A, Eichenberger P. 2012. The Bacillus subtilis endospore: assembly and functions of the multilayered coat. Nat. Rev. Microbiol. 11:33–44 [DOI] [PMC free article] [PubMed] [Google Scholar]
- 15. Driks A. 1999. Bacillus subtilis spore coat. Microbiol. Mol. Biol. Rev. 63:1–20 [DOI] [PMC free article] [PubMed] [Google Scholar]
- 16. McKenney PT, Eichenberger P. 2012. Dynamics of spore coat morphogenesis in Bacillus subtilis. Mol. Microbiol. 83:245–260 [DOI] [PMC free article] [PubMed] [Google Scholar]
- 17. Galperin MY, Mekhedov SL, Puigbo P, Smirnov S, Wolf YI, Rigden DJ. 2012. Genomic determinants of sporulation in Bacilli and Clostridia: towards the minimal set of sporulation-specific genes. Environ. Microbiol. 14:2870–2890 [DOI] [PMC free article] [PubMed] [Google Scholar]
- 18. Roels S, Driks A, Losick R. 1992. Characterization of spoIVA, a sporulation gene involved in coat morphogenesis in Bacillus subtilis. J. Bacteriol. 174:575–585 [DOI] [PMC free article] [PubMed] [Google Scholar]
- 19. Giorno R, Bozue J, Cote C, Wenzel T, Moody K-S, Mallozzi M, Ryan M, Wang R, Zielke R, Maddock J, Friedlander A, Welkos S, Driks A. 2007. Morphogenesis of the Bacillus anthracis spore. J. Bacteriol. 189:691–705 [DOI] [PMC free article] [PubMed] [Google Scholar]
- 20. Ramamurthi KS, Clapham KR, Losick R. 2006. Peptide anchoring spore coat assembly to the outer forespore membrane in Bacillus subtilis. Mol. Microbiol. 62:1547–1557 [DOI] [PubMed] [Google Scholar]
- 21. Ramamurthi KS, Lecuyer S, Stone HA, Losick R. 2009. Geometric cue for protein localization in a bacterium. Science 323:1354–1357 [DOI] [PMC free article] [PubMed] [Google Scholar]
- 22. Ozin A, Samford C, Henriques A, Moran C. 2001. SpoVID guides SafA to the spore coat in Bacillus subtilis. J. Bacteriol. 183:3041–3049 [DOI] [PMC free article] [PubMed] [Google Scholar]
- 23. Wang KH, Isidro AL, Domingues L, Eskandarian HA, McKenney PT, Drew K, Grabowski P, Chua MH, Barry SN, Guan M, Bonneau R, Henriques AO, Eichenberger P. 2009. The coat morphogenetic protein SpoVID is necessary for spore encasement in Bacillus subtilis. Mol. Microbiol. 74:634–649 [DOI] [PMC free article] [PubMed] [Google Scholar]
- 24. Müllerová D, Krajciková D, Barák I. 2009. Interactions between Bacillus subtilis early spore coat morphogenetic proteins. FEMS Microbiol. Lett. 299:74–85 [DOI] [PubMed] [Google Scholar]
- 25. de Francesco M, Jacobs JZ, Nunes F, Serrano M, McKenney PT, Chua M-H, Henriques AO, Eichenberger P. 2012. Physical interaction between coat morphogenetic proteins SpoVID and CotE is necessary for spore encasement in Bacillus subtilis. J. Bacteriol. 194:4941–4950 [DOI] [PMC free article] [PubMed] [Google Scholar]
- 26. Driks A, Roels S, Beall B, Moran CP, Losick R. 1994. Subcellular localization of proteins involved in the assembly of the spore coat of Bacillus subtilis. Genes Dev. 8:234–244 [DOI] [PubMed] [Google Scholar]
- 27. Krajcikova D, Lukacova M, Mullerova D, Cutting S, Barak I. 2009. Searching for protein-protein interactions within the Bacillus subtilis spore coat. J. Bacteriol. 191:3212–3219 [DOI] [PMC free article] [PubMed] [Google Scholar]
- 28. O'Connor J, Lyras D, Farrow K, Adams V, Powell D, Hinds J, Cheung J, Rood J. 2006. Construction and analysis of chromosomal Clostridium difficile mutants. Mol. Microbiol. 61:1335–1351 [DOI] [PubMed] [Google Scholar]
- 29. Sebaihia M, Wren B, Mullany P, Fairweather N, Minton N, Stabler R, Thomson N, Roberts A, Cerdeño-Târraga A, Wang H, Holden M, Wright A, Churcher C, Quail M, Baker S, Bason N, Brooks K, Chillingworth T, Cronin A, Davis P, Dowd L, Fraser A, Feltwell T, Hance Z, Holroyd S, Jagels K, Moule S, Mungall K, Price C, Rabbinowitsch E, Sharp S, Simmonds M, Stevens K, Unwin L, Whithead S, Dupuy B, Dougan G, Barrell B, Parkhill J. 2006. The multidrug-resistant human pathogen Clostridium difficile has a highly mobile, mosaic genome. Nat. Genet. 38:779–786 [DOI] [PubMed] [Google Scholar]
- 30. Heap JT, Pennington OJ, Cartman ST, Carter GP, Minton NP. 2007. The ClosTron: a universal gene knock-out system for the genus Clostridium. J. Microbiol. Methods 70:452–464 [DOI] [PubMed] [Google Scholar]
- 31. Heap J, Pennington O, Cartman S, Minton N. 2009. A modular system for Clostridium shuttle plasmids. J. Microbiol. Methods 78:79–85 [DOI] [PubMed] [Google Scholar]
- 32. Horton R, Hunt H, Ho S, Pullen J, Pease L. 1989. Engineering hybrid genes without the use of restriction enzymes: gene splicing by overlap extension. Gene 77:61–68 [DOI] [PubMed] [Google Scholar]
- 33. Burns DA, Minton NP. 2011. Sporulation studies in Clostridium difficile. J. Microbiol. Methods 87:133–138 [DOI] [PubMed] [Google Scholar]
- 34. Malik S, Roeder RG. 2003. Isolation and functional characterization of the TRAP/mediator complex. Methods Enzymol. 364:257–284 [DOI] [PubMed] [Google Scholar]
- 35. Sorg JA, Dineen SS. 2009. Laboratory maintenance of Clostridium difficile. Curr. Protoc. Microbiol. Chapter 9:Unit9A.1. doi:10.1002/9780471729259.mc09a01s12 [DOI] [PubMed] [Google Scholar]
- 36. Higgins D, Dworkin J. 2012. Recent progress in Bacillus subtilis sporulation. FEMS Microbiol. Rev. 36:131–148 [DOI] [PMC free article] [PubMed] [Google Scholar]
- 37. Chastanet A, Losick R. 2011. Just-in-time control of Spo0A synthesis in Bacillus subtilis by multiple regulatory mechanisms. J. Bacteriol. 193:6366–6374 [DOI] [PMC free article] [PubMed] [Google Scholar]
- 38. Takamatsu H, Imamura A, Kodama T, Asai K, Ogasawara N, Watabe K. 2000. The yabG gene of Bacillus subtilis encodes a sporulation specific protease which is involved in the processing of several spore coat proteins. FEMS Microbiol. Lett. 192:33–38 [DOI] [PubMed] [Google Scholar]
- 39. Ebmeier SE, Tan IS, Clapham KR, Ramamurthi KS. 2012. Small proteins link coat and cortex assembly during sporulation in Bacillus subtilis. Mol. Microbiol. 84:682–696 [DOI] [PMC free article] [PubMed] [Google Scholar]
- 40. Catalano FA, Meador-Parton J, Popham DL, Driks A. 2001. Amino acids in the Bacillus subtilis morphogenetic protein SpoIVA with roles in spore coat and cortex formation. J. Bacteriol. 183:1645–1654 [DOI] [PMC free article] [PubMed] [Google Scholar]
- 41. Burns DA, Heap JT, Minton NP. 2010. SleC is essential for germination of Clostridium difficile spores in nutrient-rich medium supplemented with the bile salt taurocholate. J. Bacteriol. 192:657–664 [DOI] [PMC free article] [PubMed] [Google Scholar]
- 42. Ramamurthi KS, Losick R. 2008. ATP-driven self-assembly of a morphogenetic protein in Bacillus subtilis. Mol. Cell 31:406–414 [DOI] [PMC free article] [PubMed] [Google Scholar]
- 43. Walker JE, Saraste M, Runswick MJ, Gay NJ. 1982. Distantly related sequences in the α- and β-subunits of ATP synthase, myosin, kinases and other ATP-requiring enzymes and a common nucleotide binding fold. EMBO J. 1:945–951 [DOI] [PMC free article] [PubMed] [Google Scholar]
- 44. Finn RD, Mistry J, Tate J, Coggill P, Heger A, Pollington JE, Gavin OL, Gunasekaran P, Ceric G, Forslund K, Holm L, Sonnhammer EL, Eddy SR, Bateman A. 2010. The Pfam protein families database. Nucleic Acids Res. 38:D211–D222 doi:10.1093/nar/gkp985 [DOI] [PMC free article] [PubMed] [Google Scholar]
- 45. Levin PA, Fan N, Ricca E, Driks A, Losick R, Cutting S. 1993. An unusually small gene required for sporulation by Bacillus subtilis. Mol. Microbiol. 9:761–771 [DOI] [PubMed] [Google Scholar]
- 46. Piggot PJ, Coote JG. 1976. Genetic aspects of bacterial endospore formation. Bacteriol. Rev. 40:908–962 [DOI] [PMC free article] [PubMed] [Google Scholar]
- 47. Bateman A, Bycroft M. 2000. The structure of a LysM domain from E. coli membrane-bound lytic murein transglycosylase D (MltD). J. Mol. Biol. 299:1113–1119 [DOI] [PubMed] [Google Scholar]
- 48. Frankel MB, Schneewind O. 2012. Determinants of murein hydrolase targeting to cross-wall of Staphylococcus aureus peptidoglycan. J. Biol. Chem. 287:10460–10471 [DOI] [PMC free article] [PubMed] [Google Scholar]
- 49. Beall B, Driks A, Losick R, Moran CPJ. 1993. Cloning and characterization of a gene required for assembly of the Bacillus subtilis spore coat. J. Bacteriol. 175:1705–1716 [DOI] [PMC free article] [PubMed] [Google Scholar]
Associated Data
This section collects any data citations, data availability statements, or supplementary materials included in this article.







