Significance
Alum has been used to improve the efficacy of vaccines since the 1930s. Here we show that alum acts in part via host DNA to increase the interaction time between T cells and APCs.
Keywords: interaction time, multiphoton imaging, lymph node
Abstract
Many vaccines include aluminum salts (alum) as adjuvants despite little knowledge of alum’s functions. Host DNA rapidly coats injected alum. Here, we further investigated the mechanism of alum and DNA’s adjuvant function. Our data show that DNase coinjection reduces CD4 T-cell priming by i.m. injected antigen + alum. This effect is partially replicated in mice lacking stimulator of IFN genes, a mediator of cellular responses to cytoplasmic DNA. Others have shown that DNase treatment impairs dendritic cell (DC) migration from the peritoneal cavity to the draining lymph node in mice immunized i.p. with alum. However, our data show that DNase does not affect accumulation of, or expression of costimulatory proteins on, antigen-loaded DCs in lymph nodes draining injected muscles, the site by which most human vaccines are administered. DNase does inhibit prolonged T-cell–DC conjugate formation and antigen presentation between antigen-positive DCs and antigen-specific CD4 T cells following i.m. injection. Thus, from the muscle, an immunization site that does not require host DNA to promote migration of inflammatory DCs, alum acts as an adjuvant by introducing host DNA into the cytoplasm of antigen-bearing DCs, where it engages receptors that promote MHC class II presentation and better DC–T-cell interactions.
Insoluble aluminum salts, referred to hereafter as alum, have been used as adjuvants in human vaccines since the 1930s (1). In vivo, alum enhances priming of naive CD4 T cells and boosts Ab production against protein antigens that have been adsorbed to the surface of the alum particles (1–4).
Despite the widespread use of alum in vaccines, little is known about its mode of action. Injection of alum results in a rapid inflammatory response and release of multiple inflammatory cytokines (5, 6). IL-1β is detected a few hours after injection of alum into mice (6, 7). Its production is dependent on the activation of myeloid differentiation primary response 88 (MyD88) and Nod-like receptor family, pyrin domain containing 3 (Nlrp3), assembly of the inflammasome, and activation of caspase-1 (7, 8). However, the role of the inflammasome and IL-1β in alum’s adjuvant activity is controversial. Two papers suggested that these factors might be involved (7, 9). However, a number of studies have shown that T-cell priming and Ab responses are intact in mice that are genetically deficient in caspase-1, Nlrp3, MyD88, or the IL-1 receptor (6, 10–14), and thus indicate that IL-1β and related cytokines are not required for alum to act as an adjuvant.
After i.p. or i.m. injection, alum rapidly accumulates into nodules that are held together by host chromatin, released from inflammatory cells (15). DNA associated with this deposited chromatin plays a role in the adjuvant activity of alum because the proliferation of adoptively transferred CD4 T cells bearing a transgenically expressed T-cell receptor (TCR) specific for ovalbumin [ova; C57BL/6-transgenic (Tg) (TcraTcrb)425Cbn/J (OTII) cells] and IgG and IgE Ab responses are reduced in mice immunized with ova + alum in the presence of DNase (14).
DNA activates signaling pathways initiated by a number of receptors, each of which could activate innate immunity and thereby enhance immune responses to coinjected antigen. Among the best known are pathways driven by Toll-like receptor 9 (TLR9) engagement (16). However, TLR9 signaling depends on MyD88 and the adjuvant action of alum does not require TLR signaling through MyD88 or Toll/Interleukin 1 receptor domain containing adaptor inducing IFNbeta (TRIF) (17, 18). Alternatively, cytoplasmic DNA can activate cytosolic pathways that include proteins such as DNA-dependent activator of IFN-regulatory factors (DAI), absent in melanoma-2 (AIM2), and leucine-rich repeat flightless-interacting protein 1 (LRRFIP1) (19–22). Alum’s ability to enhance CD4 T-cell and IgE responses depends on an unidentified receptor that signals through [Tumor necrosis activating factor (TRAF)- associated NFκB activator (TANK)] binding kinase 1 (TBK1) and Interferon regulatory transcription factor 3 (Irf3) proteins (14). However, IgG responses are still intact in TBK1- or Irf3-deficient mice, suggesting that host DNA or chromatin may be operating via more than one pathway, only one of which involves this TBK1/Irf3 pathway. TBK1 and Irf3 can be activated via multiple pathways (23); thus, the means by which they are involved in alum’s actions are still unknown.
Previous studies on the involvement of DNA in alum’s adjuvant activity, injected i.p., indicated that alum + DNA, and the consequent activation of Irf3, enhances migration of inflammatory monocytes to the draining lymph node (LN) (14). This enhanced migration was reduced in animals given DNase with the alum + antigen. Thus, the DNA associated with alum was suggested to act by stimulating the arrival of antigen-bearing antigen-presenting cells (APCs) in LNs.
Alum adjuvants are administered in vaccines by i.m. injection, however. Different processes may stimulate trafficking of antigen and alum to LNs when given i.m. rather than i.p. To test this idea, we immunized mice with antigen + alum given i.m. and measured the effects of simultaneous administration of DNase on the arrival and activity of antigen-bearing dendritic cells (DCs) in LNs draining the site of injection. We found that, as previously reported (14), DNase treatment reduced immune responses generated against the antigen. A similar but less dramatic result was observed in mice lacking stimulator of IFN genes (STING), a transmembrane endoplasmic reticulum (ER) protein that is believed to be one of several pathways that activate TBK1 and Irf3 (14), thus implicating cytosolic DNA and STING in the roles of TBK1 and Irf3 in alum’s actions. In contrast to the previous report (14), however, DNase treatment did not affect the appearance of antigen-loaded DCs in draining LNs, nor did it have an impact on expression of costimulatory proteins by these DCs. Instead, DNase treatment did affect the length of time for which antigen-specific T cells interacted with the antigen-loaded cells and DCs in the draining LNs. In vivo, prior DNase treatment also lowered the ability of DCs, isolated from animals, to present peptide on MHC class II (MHC II) molecules to CD4 T cells in vitro. We conclude that alum acts, in part, to allow host DNA access to the cytoplasm of DCs. In the cytosol, DNA activates pathways that include STING to increase peptide presentation to antigen-specific T cells in the draining LN.
Results
DNase Reduces Priming of CD4 T Cells and Primary Ab Responses to Alum.
Treatment of mice with the enzyme DNase impairs proliferation of adoptively transferred OTII cells in mice injected i.p. or i.m. with ova + alum but not with complete Freund’s adjuvant (14). This suggests that the DNA associated with the alum particles is responsible for some of the adjuvant effects of alum. To analyze the effect of DNase on the priming of naive CD4 T cells under physiological conditions (24, 25), we used peptide/MHC tetramers to follow the response of endogenous CD4 T cells to a protein antigen adsorbed to alum adjuvant. To understand how DNase treatment affects the primary T-cell response, we immunized mice with the 3K peptide (26, 27) conjugated to ova protein (3K-ova) in the presence or absence of DNase, and we measured CD4 T-cell responses to the 3K peptide with 3K/IAb tetramers (26, 27). The i.m. injection of mice with 3K-ova + alum led to an expansion of 3K/IAb-specific CD4 T cells in the draining popliteal LN that peaked on days 7–9 (Fig. 1A). Injection of increasing amounts of DNase with the antigen + alum reduced the priming of 3K/IAb-specific CD4 T cells at the peak of the immune response (Fig. 1B). To control for the addition of a foreign protein in the form of DNase, which could potentially compete with 3K-ova for binding to alum, for one group of mice, we replaced the DNase with BSA. This addition did not reduce the response to 3K-ova of CD4 compared with controls (Fig. 1B).
Fig. 1.
DNase treatment impairs primary CD4 T-cell and Ab responses following immunization with aluminum adjuvant. (A) B6 mice (four per group) were immunized with 10 μg of 3K-ova ± 1 mg of Alhydrogel (alum) in the calf muscle, and LNs were harvested at various times thereafter and stained with tetramers and Abs as described in Materials and Methods to quantify the number of 3K/IAb tetramer-positive T cells. (B) B6 mice (four per group) were immunized with 10 μg of 3K-ova ± 200 μg of Alhydrogel (alum) in the calf muscle. Before injection, the antigen/adjuvant was mixed with either PBS; 0.8 mg of BSA; or 0.2, 0.4, or 0.8 mg of DNase I as indicated. Popliteal LNs were harvested 7 d after immunization and stained with tetramers and Abs as described in Materials and Methods. Bars on the graphs in A and B show the mean total number of 3K/IAb tetramer-positive CD44hi CD4 T cells per mouse. Error bars show SEM for each group. (C) B6 mice were immunized with 10 μg of ova (Ova) ± 200 μg of Alhydrogel in the calf muscle. Before injection, the antigen/adjuvant was mixed with PBS or 5 mg of BSA or DNase I. Sera were tested for the presence of ova-specific Abs 14 d later. At this time, the predominant Ab isotype is IgG1. RU, relative units. Data in A are from a single representative experiment of two, data in B are from a single representative experiment of three, and data in C are from a single representative experiment of two. Statistical differences were determined using one-way ANOVA with a Bonferroni posttest. *P < 0.05; **P < 0.01; ***P < 0.001; not significant (ns) indicates P > 0.05 for select comparisons.
To determine whether DNase treatment also had an effect on the production of Abs following immunization with alum, we injected mice with ova or ova + alum and treated the immunized mice with either BSA or DNase. Alum boosted the levels of ova-specific IgG1 compared with those in mice injected with ova alone (Fig. 1C), and IgG1 was the primary Ab isotype detected in the mice at this time point. However, ova-specific IgG1 Abs were lower in the alum-injected mice treated with DNase compared with those treated with BSA (Fig. 1C).
STING Contributes to the Adjuvant Activity of Alum via a Type I IFN-Independent Pathway.
The stimulatory effects of host DNA are mediated, in part, by TBK1 and Irf3 (14), two proteins that are downstream of DNA sensors and many other signaling proteins, including the retinoic acid inducible gene 1 (RIGI)-like receptors, rat sarcoma g-protein (Ras), and TLRs (28). The ER protein, STING, is activated by unknown DNA sensors in the cytoplasm of cells and, in turn, activates TBK1 and Irf3 to promote NF-κB activation and production of type I IFNs (29–33). To find out whether STING also is required for the adjuvant effects of alum, we used STING-deficient mice (34). The CD4 T-cell response was significantly reduced in the STING−/− mice in comparison to WT animals (Fig. 2A). However, coinjection of a high dose of DNase had a more dramatic effect than lack of STING (Fig. 2A), suggesting that STING-independent pathways are also involved in the action of DNA.
Fig. 2.
Priming of CD4 T cells and IgE responses initiated by alum are reduced in STING−/− mice, and these effects are independent of type I IFNs. (A) STING−/− or WT littermate control mice were immunized with 10 μg of 3K-ova + 200 μg of Alhydrogel in the calf muscle. Before injection, the antigen/adjuvant was mixed with either 5 mg of BSA or DNase I. Popliteal LNs were harvested 7 d after immunization and stained with tetramers and Abs as described in Materials and Methods. Bars on the graph show the mean total number of 3K/IAb tetramer-positive CD44hi CD4 T cells per mouse. Data are combined from two experiments (n = 6 mice per group). (B) STING−/− or WT littermate control mice were immunized with 10 μg of ova (Ova) + alum. Sera were tested for the presence of ova-specific Abs 14 d later. RU, relative units. (C) STING−/− mice were primed and boosted with 10 μg of ova (Ova) + 200 μg of alum, and ova-specific IgE Abs in the sera were analyzed 7 d after the boost by ELISA. Ab data are combined from two separate experiments. Lines on the graphs indicate means, and the error bars indicate SEM. (D) B6 WT mice and IFNAR−/− mice were injected with 10 μg of 3K-ova and 200 μg of Alhydrogel in the calf muscle and compared with naive controls (open bars). Before injection, the antigen/adjuvant was mixed with either 5 mg of BSA (black bars) or DNase I (gray bars). Popliteal LNs were harvested 7 d after immunization and stained with tetramers and Abs as described in Materials and Methods. Bars on graphs show the mean total number of 3K/IAb tetramer-positive CD44hi CD4 T cells per mouse. Data are from a single representative of two experiments (n = 4 mice per group). Statistical differences in A and D were determined using one-way ANOVA with a Bonferroni posttest. Statistical differences in B and C were determined using an unpaired t test. *P < 0.05; **P < 0.01; ***P < 0.001; not significant (ns) indicates P > 0.05 for select comparisons.
To determine the role that STING plays in the development of Ab responses after immunization with alum, we injected WT and STING−/− mice with ova + alum and analyzed the levels of Abs specific for ova in the sera. We found that ova-specific IgG1 responses were intact in STING−/− mice (Fig. 2B); however, ova-specific IgE levels were reduced in the STING−/− mice compared with WT mice (Fig. 2C). Thus, it seems that the effects of STING deficiency mirror those seen in TBK1- and Irf3-deficient mice (14), suggesting that it operates upstream of these pathways (28). However, the role of STING does not account for all the effects of host DNA, because DNase treatment has a more significant impact than lack of STING on T-cell priming and production of IgG (Fig. 1C).
Many of the DNA sensors and their signaling pathways lead to the activation of Irf3 and expression of type I IFNs. To determine if alum-mediated T-cell priming was impaired in the absence of type I IFN signaling, we immunized WT mice and mice lacking the type I IFN receptor (IFNAR−/−) with 3K-ova + alum and compared the priming of CD4 T cells in the draining LN. CD4 T cells responded similarly well to antigen + alum in IFNAR−/− and WT mice (Fig. 2D), suggesting that type I IFN-independent pathways are responsible for the effects of DNA-sensing receptors on adaptive immune responses following immunization with alum adjuvants.
DNase Treatment Does Not Reduce the Accumulation of Antigen-Loaded Cells in the LN of Mice Immunized with Alum in Muscle.
DCs are required for the adjuvant effects of alum, and alum stimulates the accumulation of antigen-loaded inflammatory monocytes and DCs in the draining LN after i.p. injection (6). To find out whether DNase treatment affected the appearance of antigen-loaded DCs in the draining LN after i.m. administration of antigen + alum, we immunized mice with alum-bound or free Alexa Fluor 647 (AF647)-labeled ova in the absence or presence of BSA or DNase. The numbers of antigen-loaded cells in the draining LN were later assessed by flow cytometry.
Immunization of mice with alum-bound ova led to an accumulation of antigen-loaded cells in the popliteal LN that was first detectible 24 h after injection (Fig. S1). There was not a significant increase in the percentage and total number of antigen-loaded cells in the draining LN 24 h after injection of mice given antigen + alum vs. antigen alone (Fig. 3 A and B). In addition, there was no significant increase in the total number of antigen-loaded DCs or monocytes (Fig. 3B). To our surprise, DNase treatment did not reduce the percentage or total numbers of either antigen-loaded DCs or monocytes in the draining LNs of mice given antigen + alum (Fig. 3 A and B). This result is different from that observed after i.p. injection of antigen + alum (14). In that case, DNase treatment reduced the appearance of inflammatory DCs derived from inflammatory monocytes in the draining (mediastinal) LN, a migration that was dependent on IL-12p80 signaling (14).
Fig. 3.
DNase treatment does not impair the number of antigen-loaded cells that accumulate in the draining LN after i.m. injection with alum. (A–C) B6 WT mice were injected with nothing (Naive in A, black bar in B), 20 μg of AF647-labeled ova (Ova), or 20 μg of AF647-labeled ova + 200 μg of alum (Ova + alum) in the calf muscles. Before injection, the antigen/adjuvant was mixed with either 5 mg of BSA or DNase. Twenty-four hours after immunization, the draining popliteal LNs were harvested and analyzed by flow cytometry. (A) Percentages of total LN cells positive for ova are shown in representative plots from one representative experiment of three (n = 3 mice per group). (B) Total cells, DCs (CD11chi), and monocytes (CD11cloCD11bhi) were analyzed for their uptake of the labeled ova. Data in B are combined from two separate experiments (n = 6–8 mice per group). The line on the graph represents the background levels of detection determined from untreated control mice (n = 4). (C) B6 WT mice were left untreated (Naive) or were injected with 10 μg of AF647-labeled ova (Ova) alone or combined with 200 μg of alum (Ova + alum) in the calf muscle or peritoneal cavity. Two hours before injection, some mice were treated systemically with the NF-κB inhibitor APD by i.v. injection (gray bars). Twenty-four hours after immunization, the draining LNs were harvested (popliteal after i.m. injection and mediastinal after i.p. injection), processed, and analyzed by flow cytometry. Data are from one representative experiment of two (n = 3 mice per group). (D) Total antigen-positive cells were analyzed for their expression of MHC II and costimulatory molecules. Data (n = 3 mice per group) are from one representative experiment of three. Bars on the graphs indicate mean values (A–C) or geometric mean fluorescence intensity (D and E), and error bars indicate SEM. Statistical differences were determined using one-way ANOVA with a Bonferroni posttest. *P < 0.05; **P < 0.01; ***P < 0.001; not significant (ns) indicates P > 0.05 for select comparisons.
NF-κB is involved in migration of antigen-loaded cells from the peritoneal cavity of mice given antigen + alum because the pan–NF-κB inhibitor, ammonium pyrrolidine dithiocarbamate (APD) (35, 36) decreased the numbers of antigen-bearing cells appearing in the LN after an i.p. injection of antigen + alum (Fig. 3C). In contrast, the NF-κB inhibitor failed to show an effect on the numbers of antigen-bearing cells that accumulated in the LNs draining an i.m. injection of antigen + alum (Fig. 3C). Thus, it seems that antigen arrives in draining LNs via different mechanisms depending on the site of injection of antigen + alum and that DNase impairs other functions of DCs in addition to their migration to the draining LN.
Our data suggest that DNase treatment impairs the ability of DCs to prime T cells. To determine whether DNase treatment has an impact on the activation status of the DCs following alum injection, we compared the expression of MHC II, CD80, CD86, CD70, CD40, and intercellular adhesion molecule 1 (ICAM1) on antigen-loaded cells, including monocytes and DCs from mice injected with AF647-labeled ova + alum and treated with BSA or DNase. The expression of these costimulatory molecules was the same whether or not alum alone or alum + DNase was present (Fig. 3 D and E and Fig. S2). Therefore, DNase treatment must affect other functions of DCs that influence T-cell priming.
DNase Treatment Interferes with Stable Interactions of Antigen-Specific T Cells with Antigen-Loaded Cells in the Draining LN of Mice Immunized with Alum.
Surprised to find that DNase treatment did not affect the numbers or measurable activation status of APCs that appeared in the LNs draining the i.m. injection site of antigen + alum, we used multiphoton microscopy to test whether the treatment affected the interactions between antigen-bearing cells and antigen-specific T cells. Kinetic experiments showing that accumulation of antigen-loaded cells and MHC II-mediated presentation of 3K peptide is easily detectable from DCs isolated from draining popliteal LN 24 h after injection (Fig. S1) suggested that analysis of cells at this time point would be most relevant for understanding the effects of DNA on DC–T-cell interactions.
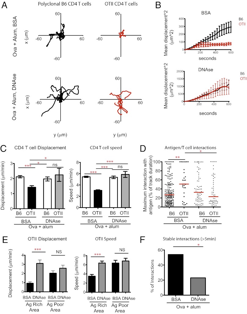
Cell Tracker Orange (CMTMR)-labeled OTII CD4 T cells and carboxyfluorescein succinimidyl ester (CFSE)-labeled polyclonal CD4 T cells from C57BL/6 (B6) mice were transferred into B6 mice, and 24 h later, the mice were immunized i.m. with AF647-labeled ova + alum and treated with either BSA or DNase. Explanted LNs were imaged by multiphoton microscopy 24 h after immunization in regions where antigen could be detected. The antigen-containing regions tended to be in more peripheral cortical regions of the LN regardless of whether LNs were from control mice (ova + alum treated with BSA) or mice treated with DNase. Analysis of the time-lapse imaging of the transferred cells in the draining LN of the control mice (Movie S1) shows that many of the OTII cells (red) are undergoing arrest in the antigen-rich regions (white) of the LN compared with the majority of the polyclonal CD4 T cells (green), which continue to move around at a higher rate of speed. In contrast, analysis of the time lapse of the transferred cells in the DNase-treated mice (Movie S2) revealed that most of the OTII cells (red) are not undergoing arrest in the antigen-rich regions (white) of the LN compared with the polyclonal CD4 T cells (green) and continue to move around these regions at a high rate of speed.
To quantify the effect that we observed in Movies S1 and S2 over multiple experiments, we analyzed a variety of parameters of T-cell motility and interactions. First, we analyzed the track path of 20 randomly selected tracks of the OTII and polyclonal CD4 T cells in antigen-rich regions of LN from a control mouse (Fig. 4A). This analysis indicates the ability of T cells to move away from their origin over time, with tracks that stay closer to the origin suggesting the potential for antigen-specific interactions inducing confined T-cell motility. OTII cell tracks in a control LN showed a shorter displacement length than the polyclonal CD4 T-cell tracks in the same LN (Fig. 4A). In contrast, the OTII cells in the DNase-treated mice maintained the longer displacement lengths, suggesting that they were less likely to be engaging in antigen-specific interactions (Fig. 4A). As a second means of analyzing the ability of the T cells to move away from their origin over time, we analyzed the mean squared displacement (MSD) over time. In the control mice, we observed a significant drop in the MSD of the OTII cells over a 10-min track duration compared with the polyclonal CD4 T cells, indicating that in control mice, the OTII T cells are staying closer to their origin (Fig. 4B). On the other hand, in DNase-treated mice, there was no difference in the MSD over a 10-min track duration between OTII cells and polyclonal CD4 T cells. In some fields, there was also an increase in velocity and displacement of the B6 cells in DNase-treated mice vs. controls (Fig. 4 A and B and Movies S1 and S2). It is not clear why this occurred, but it suggests that perhaps in regions of LN where there are prolonged interactions between OTII cells and APCs, changes occur in the DCs that result in increased interaction time with T cells in general.
Fig. 4.
DNase treatment interferes with stable interactions of antigen-specific CD4 T cells with antigen-loaded cells in the draining LN of mice immunized with alum. Tracks were analyzed from multiphoton imaging of polyclonal B6 or antigen-specific OTII CD4 T cells in explanted LNs from mice that were immunized 24 h previously with AF647-labeled ova (Ova) + alum (Alum) and treated with 5 mg of BSA or DNase. Representative movies of data analyzed are shown in Movie S1 (BSA) and Movie S2 (DNase). (A) Plots show the 10-min xy displacement of 20 randomly chosen individual T cells. Only T cells that were tracked for at least 10 min were analyzed. Data are from representative fields from antigen-rich LN regions from two separate experiments. (B) Graphs show MSD of T cells as a function of track duration for polyclonal CD4 T cells and OTII cells in mice immunized with AF-647-labeled ova (Ova) + alum ± BSA or DNase. Only T cells that were tracked for at least 10 min were analyzed. Error bars indicate the SE. Data are from representative antigen-rich fields from two experiments. (C) Graphs show mean displacement and speed of OTII and polyclonal CD4 T cells in explanted LN from mice immunized 24 h previously with AF647-labeled ova (Ova) + alum and treated with 5 mg of BSA or DNase. The data are combined from two separate experiments and include data from two to three time lapses per treatment group in each experiment. A total of 1,037 B6 and 358 OTII cells were analyzed from control mice, and 929 B6 and 228 OTII cells were analyzed from DNase-treated mice. Error bars indicate SEM. The displacement distance for each CD4 T cell was normalized to the number of minutes that each CD4 T cell was followed during the time lapse. Only T cells that were imaged for at least 5 min were analyzed. An unpaired t test was used to test for statistical differences between groups. (D) Maximum interaction time between each T cell and the antigen-loaded cells was analyzed as described in Materials and Methods. Each dot represents the longest interaction with an antigen-bearing cell of an individual T cell in each treatment group. Bars on graphs indicate medians. A one-way Kruskal–Wallace test with Dunn’s multiple comparison test was used to test for statistical difference between groups. The data are combined from two experiments. (E) Distance transformation function (in Imaris software) was used to assign arbitrary units to each OTII cell as a function of distance from antigen, each arbitrary unit was ∼1 μm. These units were used to analyze OTII cells that were in antigen-rich areas (<25 arbitrary units) or areas that were farther from antigen (>25 arbitrary units). Mean OTII cell speed and displacement are shown for each group ± SEM. Data are combined from two experiments. (F) OTII cells that were tracked for at least 10 min were categorized according to whether their longest interaction with antigen was greater than or less than 5 min to estimate the percentage of interactions that were transient in nature or more stable. Differences between proportions were determined using a Fisher’s exact test. Data are combined from four separate experiments. *P < 0.05; **P < 0.01; P < 0.001; not significant (NS) indicates P > 0.05 for select comparisons.
To examine the effects of DNase further on the motility of antigen-specific and polyclonal T cells following alum immunization, we analyzed the crawling speed of the T cells over multiple fields and experiments. This analysis revealed that the mean track speed of OTII cells compared with polyclonal CD4 T cells was reduced in the control mice but not in DNase-treated mice (Fig. 4C). In contrast, the differences in velocity of the B6 cells between control and DNase-treated mice were no longer significant when we quantified speeds and displacements from all the fields over multiple experiments (Fig. 4C). This suggests that these differences may be isolated to regions where there are many interactions between OTII cells and antigen-loaded cells. The average speed of the polyclonal CD4 T cells imaged in the peripheral antigen-containing regions of the LN of both control and DNase-treated mice was consistent with the previously reported speed of cells in peripheral regions of the LN (37). The differences in displacement and speed of OTII cells due to DNase treatment were significant in OTII cells that were within ∼25 μm of antigen but not apparent in OTII cells in regions that were located further from antigen (Fig. 4E).
We next analyzed CD4 T cells that interacted with antigen-loaded cells in the draining LN. Antigen was detected by AF647-labeled ova fluorescence. We found that OTII cells from control mice had longer maximum interaction times compared with polyclonal CD4 T cells in the same LN. In contrast, OTII cells from DNase-treated mice spent a lower percentage of their track duration in contact with an antigen-bearing cell compared with OTII cells from control mice (Fig. 4D). In mice treated with DNase, the OTII cells that interacted with antigen-loaded cells showed a decrease in the percentage of stable interactions (>5-min duration) (Fig. 4F). Together these results suggest that antigen-specific CD4 T cells slow down and form antigen-specific interactions with cells that have taken up antigen in the draining LN after immunization with alum, and that DNase treatment reduces the length of these antigen-specific interactions.
DNase Treatment Interferes with Stable Interactions of Antigen-Specific T Cells with DCs in the Draining LN of Mice Immunized with Alum.
Both monocytes and DCs become loaded with antigen in the draining LNs after i.m. injection with alum (Fig. 3). DCs are required for antigen presentation to primary CD4 T cells following immunization with alum (6). Therefore, we tested whether interactions between antigen-specific T cells and DCs were affected by DNase treatment. Thus, we used multiphoton microscopy to analyze the interactions between OTII T cells and DCs in the draining LNs of mice immunized with ova + alum and treated with either BSA or DNase.
CMTMR-labeled OTII CD4 T cells were purified and adoptively transferred into B6 mice that express YFP under the control of the CD11c promoter [B6.Cg-Tg(Itgax-EYFP)1Mnz/J (CD11c YFP) mice] (38). In the LNs of these mice, DCs are the major YFP+ population (38). One day after transfer, we immunized CD11c-YFP mice with ova + alum and either BSA or DNase. Twenty hours later, the draining LNs were harvested and regions where OTII cells were present were imaged for 30 min. OTII cells in mice injected with ova + alum and BSA had lower track displacement lengths (Fig. 5A and Movies S3 and S4) and lower MSD as a function of track duration (Fig. 5B) than OTII cells in mice treated with DNase. In addition, the OTII cells in control (BSA) mice had a slower mean speed and shorter mean displacement (Fig. 5C) than OTII cells in mice treated with DNase, indicating that the OTII cells in the BSA-treated mice were more arrested and those in the DNase-treated mice were more motile.
Fig. 5.
DNase treatment interferes with stable interactions of antigen-specific CD4 T cells with DCs in the draining LN of mice immunized with alum. Tracks were analyzed from multiphoton imaging of OTII CD4 T cells in explanted LN from mice that were immunized 20 h previously with ova + alum and treated with 5 mg of BSA or DNase. Representative movies of the data analyzed are shown in Movie S3 (BSA) and Movie S4 (DNase). (A) Plots show the 10-min xy displacement in microns of 20 randomly chosen individual T cells. Only T cells that were tracked for at least 10 min were analyzed. Data are representative of two separate experiments. (B) Graph shows MSD of OTII cells as a function of track duration. Error bars indicate the SE. Data are representative of two separate experiments. (C) Graphs show mean track displacement length and speed of OTII cells from mice treated with 5 mg of BSA (black bars) or DNase (gray bars). The data are combined from two separate experiments and include data from two to three time lapses per treatment group in each experiment. Error bars indicate SEM. The displacement distance for each OTII cell was normalized to the number of minutes that each OTII cell was followed during the time lapse. An unpaired t test was used to test for statistical differences between groups. (D) Interactions between T cells and DCs were analyzed as described in Materials and Methods. Each dot represents the longest interaction with a DC of an individual OTII cell in each treatment group for all cells that were tracked for at least 10 min. Bars on graphs indicate medians. A Mann–Whitney nonparametric test was used to test for statistical difference between groups. The data are combined from two experiments in which DC–T-cell interactions could be measured. (E) Distance transformation function (in Imaris software) was used to assign arbitrary units to each OTII cell as a function of distance from a DC. These units (∼1 μm per arbitrary unit) were used to analyze OTII cells that were in DC-rich areas (<25 arbitrary units) or areas that were farther from DCs (>25 arbitrary units). Mean (±SEM) OTII cell speed and displacement are shown for each group. Data are combined from two experiments and include data from three time lapses for each treatment group. (F) OTII cells that were tracked for at least 10 min were categorized according to whether their longest transient in interaction with a DC was greater than or less than 5 min to estimate the percentage of interactions that were transient in nature or were more stable. Differences between proportions were determined using a Fisher’s exact test. Data in F are combined data from two experiments. *P < 0.05; *** P < 0.001; not significant (NS) indicates P > 0.05 for select comparisons.
We analyzed OTII cell interactions with DCs and found that of those OTII cells that were interacting with DCs, the maximum duration of individual T-cell–DC interactions was significantly reduced in DNase-treated mice (Fig. 5D). Analysis of DC-rich and DC-poor regions indicated that the differences in track displacement and speed of the OTII cells were most significant in DC-rich regions (Fig. 5E). This is probably due to the fact that OTII cells in the alum + ova-immunized mice underwent arrest due to increased interactions with antigen-presenting DCs in these regions to a greater extent than in regions that did not contain many DCs. Finally, in mice treated with DNase, there was a decrease in the percentage of antigen-specific T cells undergoing stable vs. transient interactions with DCs (Fig. 5F). Together, these data suggest that following antigen + alum immunization, T cells respond to antigen being presented by DCs. The antigen-mediated T-cell signaling is reduced by DNase treatment, indicated by increased T-cell motility and displacement as well as decreased T-cell–DC interaction times.
Host DNA Promotes MHC II-Mediated Peptide Presentation by DCs from Alum-Immunized Mice.
The fact that DNase reduces the contact time in vivo between DCs and antigen-specific T cells suggested that DCs generated under such circumstances might differ in their ability to present peptide. To test this, we used a sensitive ex vivo antigen presentation assay in which the rapid cytokine response of effector CD4 T cells that do not require costimulation is used as a read-out for peptide density (39). We purified DCs from the LNs of mice that had been immunized with 3K-ova or 3K-ova + alum and had been treated with either BSA or DNase. CD4 T cells bearing a Tg TCR specific for 3K + IAb (508 T cells) were differentiated for 5 d in culture with peptide under T helper 1 (Th1) driving conditions. The DCs and 508 T cells were cocultured for 6 h in the presence of brefeldin A, and IFN-γ production by the 508 T cells was determined by intracellular cytokine staining. DCs from mice immunized with alum presented 3K peptide to the T cells significantly better than did DCs from mice immunized with 3K-ova alone (Fig. 6). Treatment of 3K-ova + alum mice with DNase partially reduced the level of peptide presented by DCs derived from these animals (Fig. 6). These data suggest that alum-induced release of host DNA promotes enhanced peptide presentation by DCs, which, in turn, enhances priming of CD4 T cells and, subsequently, probably enhances Ab responses.
Fig. 6.
Host DNA promotes MHC II-mediated antigen presentation by DCs from alum-immunized mice. DCs were isolated and combined from the popliteal LN of 10 mice per experiment immunized 24 h previously with 3K-ova (△) or ova (OVA) + alum and were treated with either BSA (▪) or DNase (○). These DCs were incubated for 6 h with 508 effector Th1 cells that recognize the 3K peptide/IAb in the presence of BFA and were then stained for intracellular IFN-γ. Data show the ratio of IFN-γ+ cells relative to the positive control (maximum percentage of IFN-γ+ cells after coculture with peptide-pulsed DCs for different DC/CD4 T-cell ratios). Data are combined from three separate experiments. Dots on graph indicate mean ratios, and error bars indicate SEM. Statistical differences for each ratio were determined using one-way ANOVA with a Bonferroni posttest. *P < 0.05; **P < 0.01 for comparisons between the mice treated with BSA and those treated with DNase.
Discussion
We find that coinjection of antigen + alum with DNase impairs priming of CD4 T cells. DNase treatment does not achieve this inhibition by inhibiting the appearance of antigen-loaded cells in the draining LNs after i.m. injection of antigen + alum. This result contrasts with that described for i.p. administration of antigen + alum (14), and it suggests that DNA has additional effects on DC function. In addition, these data are of particular relevance to the mechanism of action in humans because humans are immunized with alum in the muscle. The difference in results may be due to different requirements for DCs to reach the draining LN from the peritoneal cavity vs. the muscle. Accordingly, we show that the arrival of antigen in draining nodes after i.p. injection requires NF-κB–mediated events, whereas NF-κB is not involved in the same arrival in the LNs draining muscle.
Despite the fact that DNase did not affect the appearance of antigen in draining LNs, we still found a profound effect of DNase treatment on CD4 T-cell priming in the LN after i.m. immunization with alum. Thus, DNA-dependent signaling pathways affect not only antigen delivery from some sites (14) but the ability of DCs to process and present MHC II peptides. For certain immunization routes, both of these processes may be required.
Double-stranded B-form DNA derived from host cells can activate innate signaling pathways via TBK-1 and induces type I IFN production when transfected into the cytosol (40). In response to dsDNA, STING, normally localized in the ER, rapidly trafficks from the ER to the Golgi and perinuclear endosomes (28). TBK1 may also traffick to these areas via a mechanism that involves STING, enabling it to activate Irf3 and Irf7, which translocate to the nucleus (28). Because our results mirror those reported for TBK1- and Irf3-deficient mice (14), we predict that STING operates in the same pathway following activation of an unidentified cytosolic DNA sensor. Several cytosolic DNA sensors have been identified that may promote STING-dependent signaling pathways, including DAI, gamma-interferon-inducible protein (IFI16), (Asp-Glu-Ala-Asp/His) box polypeptide 9 (DHX9), and DHX36. DAI-deficient mice have normal humoral immune responses after immunization with alum (14), but the roles of other cytoplasmic sensors of DNA remain unknown. Although STING- and TBK1-deficient mice have impaired CD4 T-cell responses and IgE responses, the IgG1 responses in these mice are not reduced. It is possible that there is a threshold of T follicular helper (Tfh) cells required to provide help to B cells, above which IgG1 responses are not affected. IgE responses, in contrast, may be more sensitive to the number of Tfh cells and their production of IL-4.
We have previously shown that host DNA associates very rapidly with alum after injection of the adjuvant (15). Alum particles are also rapidly taken up by cells, where they can disrupt lysosomes (41). The combination of these two events could account for the ability of alum to deliver host DNA to the cytosol, where it acts on the unknown sensor that initiates STING-dependent signaling. Although STING is thought to act by inducing type I IFN production, surprisingly, these cytokines do not play a role here. Perhaps STING functions for alum adjuvants via another pathway (42) or in some redundant fashion.
DNase treatment may reduce the amount of host DNA that is associated with alum particles, thus reducing the activation of DNA-activated pathways in the cytosol. However, DNase treatment has a more profound impact on CD4 T-cell priming than does STING or TBK1/Irf3 deficiency. Thus, host DNA may operate through additional DNA-mediated signaling pathways. Alternatively, DNase treatment could affect factors other than DNA itself that are associated with the chromatin deposited on alum particles. Histone proteins, for example, have been detected in association with alum ex vivo and have been described to have effects on innate immunity (15, 43, 44).
Whether DNA or other chromatin-associated ligands act directly on the DCs themselves or, indirectly on other cells that subsequently affect DCs, is not clear from our data at this time. However, we do show that the effects of DNase are translated ultimately to DCs. T-cell priming by DCs occurs in three phases: transient short-term interactions that occur in the first 2–8 h, long-term stable interactions that occur between 20 and 24 h, and short-term dynamic interactions that occur between 24 and 48 h (45). In these experiments, we analyzed long-term interactions of the intermediate phase between 20 and 24 h. We find that at this time, DCs in mice treated with DNase are defective in their ability to establish long-term interactions with naive CD4 T cells. During the intermediate phase, antigen-specific CD4 T cells spend less time in contact with antigen-bearing DCs if the DCs have been exposed to antigen + alum with DNase. A caveat of these findings is that we have not examined these effects at later time points to determine if a single treatment with DNase merely delays the ability of DCs to establish long-term interactions with T cells. We also show that antigen-specific effector T cells respond less well than DCs that have taken up antigen in vivo in the presence, rather than the absence, of DNase. These cells are less dependent on costimulation than naive cells, suggesting that peptide presentation is likely to account for this difference. The fact that the DNase-mediated effect on T-cell stimulation is evident even in the absence of costimulatory protein or MHC II expression differences on DCs, suggests that the effects of DNase may actually be to reduce the amount of antigen that is presented on MHC II. In accordance with this, it is possible that the effects of DNase on peptide presentation would be less apparent at higher doses of antigen and more significant at lower antigen doses. In addition, alum extends the presence of antigen in the draining LN and presentation of antigen to CD4 T cells in vivo (15). It would be interesting to understand how host DNA affects the kinetics of MHC II-mediated peptide presentation in vivo (the depot effect), once the receptor pathways responsible for their effects are fully identified.
In summary, host chromatin is rapidly deposited on alum injected into animals. DNA thus associated with the alum appears to be delivered to the cytosol of APCs, where it activates pathways that increase their ability to interact productively with antigen-specific CD4 T cells. One, but not the only, factor involved in the detection of DNA in these processes is STING. Thus, alum, once believed to extend the half-life of antigen in the body, is now recognized to engage many innate receptor pathways. Although some of these pathways may not be involved in the adjuvant effects of alum on DC and T-cell priming, DNA-mediated signaling appears to have important effects on DC antigen presentation and to contribute to the effects of alum as an adjuvant.
Materials and Methods
Mice.
WT B6, OTII TCR Tg, and B6.Cg-Tg(Itgax-EYFP)1Mnz1 (CD11c YFP) mice were purchased from the Jackson Laboratory. A total of 508 TCR Tg recombinase-activating gene knock-out (Rag−/−) mice and IFNAR−/− mice (46) were bred at National Jewish Health (NJH). STING−/− and STING+/+ littermate control mice were generated and provided by one of the authors (L.J.) and John Cambier at NJH (34). All animals were housed and maintained at the Biological Resource Center at NJH in accordance with the research guidelines of the NJH Institutional Animal Care and Use Committee.
Abs and Reagents.
Alhydrogel (Brennag) was purchased from Accurate Chemical. The following mAbs were purchased from eBioscience: phycoerythrin (PE) αCD86 (GL1), FITC αCD80 (16-10A1), allophycocyanin-e780 αCD11c (N418), peridinin chlorophyll protein (PerCP)-Cy.5.5 αCD11b (M1/70), allophycocyanin-e780 αCD4 (GK1.5), e450 αB220 (RA-6B2), e450 αF4/80 (BM8), PE-Cy7 αCD8a (53-6.7), PerCP-Cy5.5 αCD44 (IM7), FITC αCD54 (YN1/1.7.4), and PE αCD70 (FR70). Abs against MHC II (Y3P) were purified from hybridoma supernatants. PE-labeled IAb/3K tetramers were produced as described (27, 47). 3K-ova was generated using the Imject Maleimide Activated Ova kit from Pierce Biotechnology and a cysteine-linked 3K peptide (FEAQKAKANKAVDGGGC) purchased from Genemed. Ova protein was isolated as previously described (48) and tested for endotoxin using the Limulus amebocyte assay (Lonza). Ova was labeled with AF647 using the AF647 protein labeling kit from Invitrogen. APD was purchased from Tocris Bioscience (35, 36).
Immunization of Mice.
For i.m. injections, mice were anesthetized with 2.5% (vol/vol) isofluorane and injections were administered in the calf muscle in a total volume of 50 μL per muscle. In some experiments, BSA (Sigma–Aldrich) or 5 mg of DNase I (Roche) was mixed with the antigen/adjuvant mixture immediately before injection. Ten micrograms of 3K-ova or ova was mixed with 1 mg to 200 μg of Alhydrogel adjuvant for 1 h, washed with PBS, and then injected in a total volume of 50 μL per calf in PBS. For NF-κB inhibition experiments, 100 mg/kg of APD was administered systemically by i.v. injection 2 h before immunization of AF647-labeled ova ± alum.
Analysis of T-Cell Priming.
Popliteal LNs were harvested and disrupted through nylon mesh. Cells were stained with PE-labeled 3K/IAb tetramers at 37 °C. Abs for CD4, B220, MHC II, F4/80, CD44, and CD8 were added after 2 h, and the cells were incubated for a further 20 min at 4 °C. Cells were then washed and analyzed on a cyan flow cytometer using Summit Software (DakoCytomation), and data were analyzed using FlowJo software (TreeStar). 3K/IAb tetramer-positive cells were defined after gating on live CD4+CD44hi cells that were negative for CD8, B220, F4/80, and MHC II.
Ova-Specific Ab ELISAs.
For ova-specific IgG1, 96-well Immulon plates (Thermo) were coated with ova at 10 μg/mL in PBS overnight at 4 °C. The plates were washed and blocked with 10% (vol/vol) FCS in PBS for 1 h at room temperature; they were then washed again, and serum samples were added and serially titrated on each plate. To determine relative units, we used a positive control serum sample from B6 mice that contains ova-specific Abs. For ova-specific IgE, we used the ova-specific IgE ELISA kit from MD Bioproducts.
Analysis of DC Phenotype.
Mice were injected in the calf muscle with 20 μg of AF647-labeled ova. At the indicated times after injection, LN cells were isolated from the draining popliteal LN by gentle teasing and incubation with 0.5 mg/mL collagenase D (Roche) and 100 μg/mL DNase I at 37 °C for 30 min in Click’s media containing Hepes. An equal volume of 0.1 M EDTA in PBS was added to the digests for 5 min at 37 °C, and the cells were washed through nylon mesh using 0.5 mM EDTA in Click’s media with 5% (vol/vol) FCS. The cells were then counted and stained with monoclonal Abs against CD11c, CD11b, MHC II, CD40, CD80, CD86, CD70, and ICAM1 and analyzed by flow cytometry.
Analysis of DC Antigen Presentation.
LNs from 10 mice injected 24 h previously with ova + alum in the presence or absence of 5 mg of BSA or DNase were pooled. DCs were isolated using a magnetic bead enrichment method. Biotinylated Abs against CD4, CD8, B220, F4/80, natural killer (NK) 1.1, and Gr1 were incubated with single-cell suspensions, and antibiotin microbeads (Miltenyi) were used to deplete T cells, B cells, macrophages, NK cells, and granulocytes. A second purification step involved incubation with αCD11c (N418) microbeads and magnetic purification. The resulting populations were assessed by flow cytometry and confirmed to be ∼85% pure. The purity of each population was used to normalize the numbers of DCs added to each well in the assay between groups. Purified DCs were incubated with 508 TCR Tg effector Th1 cells purified from a 5-d stimulation culture with 3K peptide-pulsed B6 splenocytes, with IL-2, recombinant IL-12, and anti–IL-4. Effector 508 Th1 cells were purified at the end of the stimulation using the Miltenyi CD4 T-cell isolation kit. The magnitude of IFN-γ production detected by intracellular cytokine staining in the 508 Th1 cells was determined after 6 h in culture with the sorted DCs in media containing 1 μg/mL brefeldin A, and it was used as a measure of the level of antigen presentation by DCs. Cells stained for 30 min at 4 °C with Abs against CD4, Vβ14, and Vα2 were used to identify 508 T cells; they were then washed and fixed for 15 min at room temperature in FlowFix/Perm (BD Biosciences) and washed in 1× Perm Buffer (BD Biosciences). Cells were then stained for 1 h with anti–IFN-γ. The magnitude of IFN-γ production was quantified as the percentage of maximum IFN-γ response (achieved by 3K peptide-pulsed DCs) that was induced by the sorted DCs.
Multiphoton Microscopy.
CD4 T cells were isolated from OTII or B6 mice using the CD4 T-cell negative isolation kit and were labeled with 20 μM CMTMR or 2 μM CFSE, washed three times, and injected i.v. into B6 or CD11c-YFP recipients. Twenty-four hours later, these recipient mice were immunized with 20 μg of AF647-labeled ova + 200 μg of Alhydrogel and 5 mg of either BSA or DNase. From 20–24 h following immunization, mice were killed and their draining popliteal LNs were surgically removed for imaging. Explanted LNs were immobilized on coverslips with the efferent lymphatics adhered to the coverslip. During imaging, LNs were maintained at 35–37 °C in a flow chamber perfused with RPMI medium without phenol red (Gibco) saturated with 95% O2/5% CO2. Multiphoton imaging was done using an Olympus FV1000MPE microscope with a XLPLN25XWMP Super 25× 1.05-N.A. water immersion objective and a Spectra Physics 10-W Mai-Tai HP DeepSee-OL laser. The 450- to 490-nm, 500- to 550-nm, 575- to 640-nm, and 645- to 685-nm filters were used for blue, green, red, and far red emission channel acquisition, respectively.
For time-lapse image acquisition, each xy plane spanned 509 μm × 509 μm at a resolution of 0.994 μm per pixel. Image stacks of up to 22 xy planes with 3-μm Z-spacing were acquired every 30 s for 30 min. For imaging T-cell–DC (CD11c-YFP) interactions, samples were excited with a 10-W MaiTai TiSaphire laser (Spectra Physics) tuned to a wavelength of 880 nm. For imaging T-cell dynamics together with antigen localization (AF647-labeled ova), samples were excited at a wavelength of 810 nm. Data were visualized and analyzed using Imaris (Bitplane) and MATLAB (MathWorks). To isolate each fluorophore to a single channel, linear unmixing was performed. The fluorescence intensity of a given fluorophore in its optimal channel was determined. The fluorescence of the same fluorophore in each of the other channels was then assessed. The percentage “bleed” into each channel was calculated by dividing the fluorescence in the nonoptimal channel by the fluorescence in the optimal channel. The fluorescence in all nonoptimal channels was then subtracted out on a pixel-by-pixel basis using MATLAB and the ImarisXT “Image Arithmetic” function using the percentage bleed determined. A Gaussian filter was applied to the CD4 T-cell images. Because of rapid photobleaching of the AF647 staining (antigen), we set the antigen surface based on the first acquisition time point and superimposed this image throughout the time course. T cells, DCs, and antigen were identified using the “Surfaces” function of Imaris. Based on these surfaces, individual T cells were identified and tracked by Imaris, and cellular speed and displacement were calculated from the tracks. Only cells that were tracked for at least 5 min were included in analyses of motility and displacement, and only cells that were tracked for at least 10 min were included in analyses of interactions. A T-cell and DC were scored as interacting if their cellular surfaces were within 0.994 μm (one pixel) of each other. T cells were scored as interacting with an antigen-bearing cell if the T-cell surface and antigen surface were within 2 μm of each other. A distance transformation in Imaris was used to determine the relative distance between T cells and either antigen-bearing cells or DCs. This transformation creates a new image channel and assigns arbitrary fluorescence units based on the relative distance; for our analysis, 1 arbitrary unit is equivalent to ∼1 μm. T cells were scored as being in antigen- or DC-rich areas if they were within 25 arbitrary units of detectible antigen or DCs.
Statistical Analysis.
All statistics were performed using GraphPad Prism software.
Supplementary Material
Acknowledgments
We thank Fran Crawford for generating and purifying the 3K/IAb tetramers, as well as Peter Beemiller and Bonnie Levitt for programming of image analysis scripts. Rachel Friedman is supported by a JDRF Career Development award. This work was supported, in part, by US Public Health Service Grants AI-18785 and AI-22295 and Department of Defense Grant USAMRAMC: W81XWH-07-1-0550.
Footnotes
The authors declare no conflict of interest.
This article contains supporting information online at www.pnas.org/lookup/suppl/doi:10.1073/pnas.1300392110/-/DCSupplemental.
References
- 1.Glenny APC, Waddington H, Wallace U. The antigenic value of toxoid precipitated by potassium alum. J Pathol Bacteriol. 1926;29:38–45. [Google Scholar]
- 2.McKee AS, et al. Gr1+IL-4-producing innate cells are induced in response to Th2 stimuli and suppress Th1-dependent antibody responses. Int Immunol. 2008;20(5):659–669. doi: 10.1093/intimm/dxn025. [DOI] [PMC free article] [PubMed] [Google Scholar]
- 3.Grun JL, Maurer PH. Different T helper cell subsets elicited in mice utilizing two different adjuvant vehicles: The role of endogenous interleukin 1 in proliferative responses. Cell Immunol. 1989;121(1):134–145. doi: 10.1016/0008-8749(89)90011-7. [DOI] [PubMed] [Google Scholar]
- 4.Brewer JM, et al. Aluminium hydroxide adjuvant initiates strong antigen-specific Th2 responses in the absence of IL-4- or IL-13-mediated signaling. J Immunol. 1999;163(12):6448–6454. [PubMed] [Google Scholar]
- 5.McKee AS, et al. Alum induces innate immune responses through macrophage and mast cell sensors, but these sensors are not required for alum to act as an adjuvant for specific immunity. J Immunol. 2009;183(7):4403–4414. doi: 10.4049/jimmunol.0900164. [DOI] [PMC free article] [PubMed] [Google Scholar]
- 6.Kool M, et al. Cutting edge: Alum adjuvant stimulates inflammatory dendritic cells through activation of the NALP3 inflammasome. J Immunol. 2008;181(6):3755–3759. doi: 10.4049/jimmunol.181.6.3755. [DOI] [PubMed] [Google Scholar]
- 7.Eisenbarth SC, Colegio OR, O’Connor W, Sutterwala FS, Flavell RA. Crucial role for the Nalp3 inflammasome in the immunostimulatory properties of aluminium adjuvants. Nature. 2008;453(7198):1122–1126. doi: 10.1038/nature06939. [DOI] [PMC free article] [PubMed] [Google Scholar]
- 8.Li H, Nookala S, Re F. Aluminum hydroxide adjuvants activate caspase-1 and induce IL-1beta and IL-18 release. J Immunol. 2007;178(8):5271–5276. doi: 10.4049/jimmunol.178.8.5271. [DOI] [PubMed] [Google Scholar]
- 9.Li H, Willingham SB, Ting JP, Re F. Cutting edge: Inflammasome activation by alum and alum’s adjuvant effect are mediated by NLRP3. J Immunol. 2008;181(1):17–21. doi: 10.4049/jimmunol.181.1.17. [DOI] [PMC free article] [PubMed] [Google Scholar]
- 10.Franchi L, Núñez G. The Nlrp3 inflammasome is critical for aluminium hydroxide-mediated IL-1beta secretion but dispensable for adjuvant activity. Eur J Immunol. 2008;38(8):2085–2089. doi: 10.1002/eji.200838549. [DOI] [PMC free article] [PubMed] [Google Scholar]
- 11.Gavin AL, et al. Adjuvant-enhanced antibody responses in the absence of toll-like receptor signaling. Science. 2006;314(5807):1936–1938. doi: 10.1126/science.1135299. [DOI] [PMC free article] [PubMed] [Google Scholar]
- 12.Schnare M, Holt AC, Takeda K, Akira S, Medzhitov R. Recognition of CpG DNA is mediated by signaling pathways dependent on the adaptor protein MyD88. Curr Biol. 2000;10(18):1139–1142. doi: 10.1016/s0960-9822(00)00700-4. [DOI] [PubMed] [Google Scholar]
- 13.Schmitz N, Kurrer M, Kopf M. The IL-1 receptor 1 is critical for Th2 cell type airway immune responses in a mild but not in a more severe asthma model. Eur J Immunol. 2003;33(4):991–1000. doi: 10.1002/eji.200323801. [DOI] [PubMed] [Google Scholar]
- 14.Marichal T, et al. DNA released from dying host cells mediates aluminum adjuvant activity. Nat Med. 2011;17(8):996–1002. doi: 10.1038/nm.2403. [DOI] [PubMed] [Google Scholar]
- 15.Munks MW, et al. Aluminum adjuvants elicit fibrin-dependent extracellular traps in vivo. Blood. 2010;116(24):5191–5199. doi: 10.1182/blood-2010-03-275529. [DOI] [PMC free article] [PubMed] [Google Scholar]
- 16.Hemmi H, et al. A Toll-like receptor recognizes bacterial DNA. Nature. 2000;408(6813):740–745. doi: 10.1038/35047123. [DOI] [PubMed] [Google Scholar]
- 17.Nemazee D, Gavin A, Hoebe K, Beutler B. Immunology: Toll-like receptors and antibody responses. Nature. 2006;441(7091):E4. doi: 10.1038/nature04875. [DOI] [PMC free article] [PubMed] [Google Scholar]
- 18.Schnare M, et al. Toll-like receptors control activation of adaptive immune responses. Nat Immunol. 2001;2(10):947–950. doi: 10.1038/ni712. [DOI] [PubMed] [Google Scholar]
- 19.Bürckstümmer T, et al. An orthogonal proteomic-genomic screen identifies AIM2 as a cytoplasmic DNA sensor for the inflammasome. Nat Immunol. 2009;10(3):266–272. doi: 10.1038/ni.1702. [DOI] [PubMed] [Google Scholar]
- 20.Hornung V, et al. AIM2 recognizes cytosolic dsDNA and forms a caspase-1-activating inflammasome with ASC. Nature. 2009;458(7237):514–518. doi: 10.1038/nature07725. [DOI] [PMC free article] [PubMed] [Google Scholar]
- 21.Fernandes-Alnemri T, Yu JW, Datta P, Wu J, Alnemri ES. AIM2 activates the inflammasome and cell death in response to cytoplasmic DNA. Nature. 2009;458(7237):509–513. doi: 10.1038/nature07710. [DOI] [PMC free article] [PubMed] [Google Scholar]
- 22.Yang P, et al. The cytosolic nucleic acid sensor LRRFIP1 mediates the production of type I interferon via a beta-catenin-dependent pathway. Nat Immunol. 2010;11(6):487–494. doi: 10.1038/ni.1876. [DOI] [PubMed] [Google Scholar]
- 23.Hemmi H, et al. The roles of two IkappaB kinase-related kinases in lipopolysaccharide and double stranded RNA signaling and viral infection. J Exp Med. 2004;199(12):1641–1650. doi: 10.1084/jem.20040520. [DOI] [PMC free article] [PubMed] [Google Scholar]
- 24.Hataye J, Moon JJ, Khoruts A, Reilly C, Jenkins MK. Naive and memory CD4+ T cell survival controlled by clonal abundance. Science. 2006;312(5770):114–116. doi: 10.1126/science.1124228. [DOI] [PubMed] [Google Scholar]
- 25.Marzo AL, et al. Initial T cell frequency dictates memory CD8+ T cell lineage commitment. Nat Immunol. 2005;6(8):793–799. doi: 10.1038/ni1227. [DOI] [PMC free article] [PubMed] [Google Scholar]
- 26.MacLeod MK, et al. CD4 memory T cells divide poorly in response to antigen because of their cytokine profile. Proc Natl Acad Sci USA. 2008;105(38):14521–14526. doi: 10.1073/pnas.0807449105. [DOI] [PMC free article] [PubMed] [Google Scholar]
- 27.Willis RA, Kappler JW, Marrack PC. CD8 T cell competition for dendritic cells in vivo is an early event in activation. Proc Natl Acad Sci USA. 2006;103(32):12063–12068. doi: 10.1073/pnas.0605130103. [DOI] [PMC free article] [PubMed] [Google Scholar]
- 28.Barber GN. Cytoplasmic DNA innate immune pathways. Immunol Rev. 2011;243(1):99–108. doi: 10.1111/j.1600-065X.2011.01051.x. [DOI] [PubMed] [Google Scholar]
- 29.Jin L, et al. MHC class II structural requirements for the association with Igalpha/beta, and signaling of calcium mobilization and cell death. Immunol Lett. 2008;116(2):184–194. doi: 10.1016/j.imlet.2007.11.023. [DOI] [PMC free article] [PubMed] [Google Scholar]
- 30.Sun W, et al. ERIS, an endoplasmic reticulum IFN stimulator, activates innate immune signaling through dimerization. Proc Natl Acad Sci USA. 2009;106(21):8653–8658. doi: 10.1073/pnas.0900850106. [DOI] [PMC free article] [PubMed] [Google Scholar]
- 31.Zhong B, et al. The adaptor protein MITA links virus-sensing receptors to IRF3 transcription factor activation. Immunity. 2008;29(4):538–550. doi: 10.1016/j.immuni.2008.09.003. [DOI] [PubMed] [Google Scholar]
- 32.Ishikawa H, Ma Z, Barber GN. STING regulates intracellular DNA-mediated, type I interferon-dependent innate immunity. Nature. 2009;461(7265):788–792. doi: 10.1038/nature08476. [DOI] [PMC free article] [PubMed] [Google Scholar]
- 33.Ishikawa H, Barber GN. STING is an endoplasmic reticulum adaptor that facilitates innate immune signalling. Nature. 2008;455(7213):674–678. doi: 10.1038/nature07317. [DOI] [PMC free article] [PubMed] [Google Scholar]
- 34.Jin L, et al. MPYS is required for IFN response factor 3 activation and type I IFN production in the response of cultured phagocytes to bacterial second messengers cyclic-di-AMP and cyclic-di-GMP. J Immunol. 2011;187(5):2595–2601. doi: 10.4049/jimmunol.1100088. [DOI] [PMC free article] [PubMed] [Google Scholar]
- 35.Chabicovsky M, et al. Pre-clinical safety evaluation of pyrrolidine dithiocarbamate. Basic Clin Pharmacol Toxicol. 2010;107(3):758–767. doi: 10.1111/j.1742-7843.2010.00573.x. [DOI] [PubMed] [Google Scholar]
- 36.Schreck R, Meier B, Männel DN, Dröge W, Baeuerle PA. Dithiocarbamates as potent inhibitors of nuclear factor kappa B activation in intact cells. J Exp Med. 1992;175(5):1181–1194. doi: 10.1084/jem.175.5.1181. [DOI] [PMC free article] [PubMed] [Google Scholar]
- 37.Worbs T, Mempel TR, Bölter J, von Andrian UH, Förster R. CCR7 ligands stimulate the intranodal motility of T lymphocytes in vivo. J Exp Med. 2007;204(3):489–495. doi: 10.1084/jem.20061706. [DOI] [PMC free article] [PubMed] [Google Scholar]
- 38.Bulloch K, et al. CD11c/EYFP transgene illuminates a discrete network of dendritic cells within the embryonic, neonatal, adult, and injured mouse brain. J Comp Neurol. 2008;508(5):687–710. doi: 10.1002/cne.21668. [DOI] [PubMed] [Google Scholar]
- 39.Oh JZ, Kurche JS, Burchill MA, Kedl RM. TLR7 enables cross-presentation by multiple dendritic cell subsets through a type I IFN-dependent pathway. Blood. 2011;118(11):3028–3038. doi: 10.1182/blood-2011-04-348839. [DOI] [PMC free article] [PubMed] [Google Scholar]
- 40.Ishii KJ, et al. TANK-binding kinase-1 delineates innate and adaptive immune responses to DNA vaccines. Nature. 2008;451(7179):725–729. doi: 10.1038/nature06537. [DOI] [PubMed] [Google Scholar]
- 41.Hornung V, et al. Silica crystals and aluminum salts activate the NALP3 inflammasome through phagosomal destabilization. Nat Immunol. 2008;9(8):847–856. doi: 10.1038/ni.1631. [DOI] [PMC free article] [PubMed] [Google Scholar]
- 42.Chen H, et al. Activation of STAT6 by STING is critical for antiviral innate immunity. Cell. 2011;147(2):436–446. doi: 10.1016/j.cell.2011.09.022. [DOI] [PubMed] [Google Scholar]
- 43.Xu J, et al. Extracellular histones are major mediators of death in sepsis. Nat Med. 2009;15(11):1318–1321. doi: 10.1038/nm.2053. [DOI] [PMC free article] [PubMed] [Google Scholar]
- 44.Huang H, et al. Endogenous histones function as alarmins in sterile inflammatory liver injury through Toll-like receptor 9 in mice. Hepatology. 2011;54(3):999–1008. doi: 10.1002/hep.24501. [DOI] [PMC free article] [PubMed] [Google Scholar]
- 45.von Andrian UH, Mempel TR. Homing and cellular traffic in lymph nodes. Nat Rev Immunol. 2003;3(11):867–878. doi: 10.1038/nri1222. [DOI] [PubMed] [Google Scholar]
- 46.Müller U, et al. Functional role of type I and type II interferons in antiviral defense. Science. 1994;264(5167):1918–1921. doi: 10.1126/science.8009221. [DOI] [PubMed] [Google Scholar]
- 47.Crawford F, Kozono H, White J, Marrack P, Kappler J. Detection of antigen-specific T cells with multivalent soluble class II MHC covalent peptide complexes. Immunity. 1998;8(6):675–682. doi: 10.1016/s1074-7613(00)80572-5. [DOI] [PubMed] [Google Scholar]
- 48.Adam O, Vercellone A, Paul F, Monsan PF, Puzo G. A nondegradative route for the removal of endotoxin from exopolysaccharides. Anal Biochem. 1995;225(2):321–327. doi: 10.1006/abio.1995.1161. [DOI] [PubMed] [Google Scholar]
Associated Data
This section collects any data citations, data availability statements, or supplementary materials included in this article.






