Abstract
Purpose
The purpose of this study was to gain insight into how low back pain (LBP) patients conceptualize the construct of expectations regarding treatment.
Methods
This study was nested within a mixed-method randomized clinical trial comparing three primary care interventions for LBP. A total of 77 participants with LBP lasting longer than 6 weeks were included; semi-structured interviews were conducted querying patients about their expectations for treatment. Also factors influencing their expectations were explored. Interviews were administered following enrollment into the study, but prior to study treatment. Two researchers independently conducted a content analysis using NVIVO 9 software.
Results
LBP patients’ expectations could be categorized in two main domains: outcome and process expectations, each with subdomains. Patients expressed expectations in all subdomains both as values (what they hoped) and probabilities (what they thought was likely). In multiple subdomains, there were differences in the nature (positive vs. negative) and frequency of value and probability expectations. Participants reported that multiple factors influenced their expectations of which past experience with treatment appeared to be of major influence on probability expectations.
Conclusion and recommendations
This study showed that LBP patients’ expectations for treatment are multifaceted. Current measurement instruments do not cover all domains and subdomains of expectations. Therefore, we recommend the development of new or improved measures that make a distinction between value and probability expectations and assess process and/or outcome expectations covering multiple subdomains. Some of the influencing factors found in this study may be useful targets for altering patients’ treatment expectations and improving health outcomes.
Keywords: Patients’ expectations, Low back pain, Qualitative research, Psychological factors, Patient preference
Introduction
Low back pain (LBP) is a major health problem in industrialized countries with considerable social and economic impact [1]. This costly disorder is one of the most frequent reasons why people consult primary health care and results in increased work absenteeism [1–3]. Identification of prognostic factors can help define risk groups and guide clinical decision-making. Previous LBP research [4–7] has identified patients’ expectations as one of the most important predictors of treatment outcomes leading to the recommendation that pre-treatment expectations be routinely assessed [8].
However, there is debate about how to best define and measure patients’ expectations [4, 9]. Several instruments are available to assess LBP patients’ expectations most of which are developed from a quantitative perspective. Because the construct of expectations is neither fully understood nor well defined, it is very difficult to interpret the scores of these measures. For instance, it is not clear what a sum score on these measurement tools represent. Moreover, the quality of these instruments is generally rated as poor, and the content validity is not well established [9].
Existing theoretical models on expectations [10, 11] lack empirical support and many definitions and taxonomies have been proposed. These include distinctions between outcome expectations (beliefs that treatment will lead to a certain result) and self-efficacy expectations (beliefs in one’s own ability to perform a certain treatment regimen) [12–14]. Others [15] have suggested that expectations have both calculative/cognitive components as well as emotional ones. Kravitz [16] therefore proposed a distinction between value expectations (i.e. idealized expectations expressed as hopes, wishes, desires, needs or wants) and probability expectations (i.e. predictive expectations, expressed as probabilities, likelihoods or certainties).
Therefore, if we want to understand patients expectations in more detail, qualitative methods are needed. Qualitative methods aim to gain an in-depth understanding of why and how humans behave. These methods can illustrate the domains of expectations from the patients’ perspective and provide insight into the definition of expectations. Results of qualitative studies may also inform the development and validation of quantitative measures.
Another issue in expectations research is the uncertainty regarding what factors influence patients’ expectations. Janzen et al. [11] suggest a conceptual model in which expectations stem from previous experience, knowledge and beliefs. Stewart-Williams [17] propose that suggestions and observations of other people (e.g. family, friends or colleagues) might also influence expectations. To date, little research has been done assessing LBP patients’ underlying thoughts and perceptions regarding their expectations. Recently though, Iles et al. [18] explored the expectations of a non-chronic LBP population and found that the persons’ experience is most important in the construction of recovery expectations and influences expectations about pain, progress, performance and treatment. Other recent qualitative work focussed on expectations regarding return to work [19, 20] which is likely only one of many aspects of the expectations construct in LBP patients.
The overall goal of the current study was to gain insight into how chronic LBP patients conceptualize the construct of patient expectations regarding treatment. Specifically, we aimed to identify themes related to participants’ expectations of pain relief, activities of daily living and condition-specific information and assess the nature of their expectations (values or probabilities). We also explored factors that participants perceived as having influenced their expectations including, but not limited to, patients’ previous experiences, others’ experiences, and media.
Methods
This qualitative study is part of a prospective, mixed-methods randomized clinical trial with an embedded design (Clinical trials registry number: NCT00269347) [21]. The primary aim of this RCT was to compare the effectiveness of high-dose supervised exercise, chiropractic spinal manipulation and home exercise for chronic, non-specific LBP. A secondary aim of the study was to qualitatively explore patients’ expectations about the treatment they received. The study was approved by the institutional review board of Northwestern Health Sciences University, Bloomington, MN, and informed consent was received from all participants prior to participation.
Participants
Participants between 18 and 65 years with a primary complaint of non-specific LBP lasting at least 6 weeks with or without radiating leg pain were enrolled in the study. More information related to the design and results of the parent trial are reported elsewhere [21]. We invited consecutive participants to take part in the qualitative interview, which took place immediately after they were randomized to a treatment group but prior to receiving their first treatment. Our goal was to sample at least 50 individuals to ensure a wide range of back pain patients and to reach saturation, or the point where no new themes would emerge in the content analysis [22, 23].
Data collection
Quantitative data including demographic and clinical information were collected by self-report questionnaires prior to enrollment in the parent RCT. Questionnaires included a one-item assessment of patients’ expectations of treatment benefit prior to randomization. Patients were asked to answer the following item for each of the possible study treatments: “How do you expect your back pain to change as a result of the following treatments you may receive in the study”? Answers were given on a 5-point scale ranging from much worse to much better.
Qualitative data were collected using face-to-face interviews conducted by experienced research staff. These interviewers were trained in the concepts of interviewing, the need for neutrality and the use of probing techniques. Interviewers performed practice interviews and meetings were held periodically to discuss any difficulties interviewers were experiencing.
Interviews were conducted in a private room in the research clinic, after randomization to one of the three treatment groups, but prior to study treatment. A semi-structured schedule of open-ended questions (see Table 1) was used to direct the interviews and ensure consistency with study aims.
Table 1.
Interview schedule
| Questions regarding the content of patients’ expectations |
| What do you expect from the treatment you are enrolled in? |
| Probability Expectation Questions |
| What do you think will probably happen to your low back pain as a result of [treatment]? |
| What do you think is likely to happen to your ability to perform certain activities? |
| What do you think you are likely to learn about your back pain condition? |
| Value Expectation Questions |
| What would you hope/like to happen to your low back pain as a result of [treatment]? |
| What would you hope/like to happen to your ability to perform certain activities? |
| What would you hope/like to learn about your back pain condition? |
| Questions regarding influencing factors |
| You indicated that you expected […] what made you answer that way? |
| Have you had any experience with [treatment] before? Does this experience/lack of experience influence your expectations? |
| What did others tell you/what did you hear or read about the treatment? Does this influence your expectations? |
Interviewers began with a broad, open-ended question and followed up with more specific questions to assess patients’ expectations regarding pain, activities of daily living and condition-specific information. Questions, shaped by the work of Kravitz [16], asked about the patients’ value expectations (hopes/wishes/desires) and their probability expectations (probabilities/likelihoods/chances). Moreover, interviewers asked patients about past experiences with treatment and probed to see if other people or external sources, like media or information brochures influenced their expectations. All interviews were tape-recorded and subsequently transcribed verbatim. To ensure accuracy a random sample of 10 % of the transcriptions were compared to the tape-recorded interviews by re-listening the interviews while reading the transcripts.
Data analysis
Demographic and clinical data were summarized using descriptive statistics. Qualitative content analysis was done independently by two investigators (T.M.H., L.H.) with support of QSR NVivo 9.0.
A combination of an inductive and deductive approach was used in which sensitizing concepts from the theoretical frameworks of Kravitz [16], Crow et al. [14] and Bandura [12] together with the analysis of the first 10 interviews lead to the development of a preliminary codebook. This preliminary codebook was organized into three domains of expectations (expectations about pain, expectations about activities of daily living and expectations about getting informed and educated) and three domains of influencing factors (previous experiences, experiences of family and friends and media). Subsequent interviews were coded with this codebook and special attention was paid to new and unanticipated expectation domains and influencing factors. Whenever a new expectation domain or influencing factor emerged, the codebook was adapted. The point of saturation was reached after about 30 interviews. To facilitate exploration of the prevalence of each domain of expectations and each influencing factor, the remaining interviews were coded with the final codebook. T.M.H. and L.H. reconciled their coding and refined the codebook after every 10 interviews. A third investigator (R.E.) was consulted if consensus could not be reached.
Concurrently, each expectation was coded as either value oriented or probability oriented. Value expectations were defined as “patients’ hopes, wishes or desires concerning clinical events” [16]. An expectation was coded as value oriented if the patient expressed either one or multiple of the following words: hope, wish, need or would like. Probability expectations were defined as “patients’ judgements about the likelihood that a set of events would occur” [16]. An expectation was coded as probability oriented if the patient expressed either one or multiple of the following words: probable/probably, likely, certain, percentage chance or realistic. After the initial coding process, the identified expectation-related domains were categorized into two broader domains, which created a hierarchical structure of main domains and subdomains. Categorization was done by comparing the content of the identified domains of expectations to Crow et al.’s [14] theoretical framework which distinguishes expectations about treatment outcome and expectations about the process of treatment. The structure of main domains and subdomains was created separately for value expectations and probability expectations. Furthermore, differences in the nature (positive vs. negative) between value and probability expectations were explored by comparing expectations expressed as values and expectations expressed as probabilities for each subdomain. Complementary to the qualitative content analysis, frequencies of value and probability expectations as well as each influencing factor were calculated.
Results
Patient characteristics (Table 2)
Table 2.
Baseline characteristics derived from the quantitative data
| Sub sample qualitative study | Total RCT population | |
|---|---|---|
| Total N | 77 | 301 |
| Female (%) | 50.4 | 60.5 |
| Age (mean ± SD) | 44.2 (±12.4) | 45.1 (±11.0) |
| Duration of low back pain (mean years ± SD) | 8.7 (±9.2) | 5.0 (±9.9) |
| Pain intensity* (mean ± SD) at baseline | 5.3 (±1.4) | 5.3 (±1.4) |
| Roland Morris disability score (mean ± SD) at baseline | 7.9 (±4.2) | 8.6 (±4.5) |
| Fear avoidance beliefs score (mean ± SD) at baseline | 29.4 (±16.2) | 32.9 (±16.9) |
| SF 36 at baseline | ||
| Physical summary score (mean ± SD) | 44.5 (±6.6) | 43.1 (±7.6) |
| Mental summary score (mean ± SD) | 54.5 (±8.7) | 54.1 (±8.3) |
| CES-D depression score | 12.2 (±9.5) | 12.6 (±9.7) |
| Baseline expectations | ||
| Much better | 36 % | 37 % |
| Better | 55 % | 54 % |
| No change | 9 % | 9 % |
| Worse | 0 % | 0 % |
| Much worse | 0 % | 0 % |
* Pain scores 0–10 with higher scores indicating worse pain
Seventy-seven interviews were included in the qualitative analysis. Mean age of the sample was 44.2 (SD 12.4) and 50.6 % were female. The mean duration of LBP was 8.7 years (SD 9.2). Overall, the expectations about treatment benefits were positive. The quantitative, self-report expectation question showed that 36 % of patients expected their back pain to be much better, 55 % expected it to be better and only 9 % expected no change. Baseline characteristics of the qualitative sample were similar to those of the parent RCT.
Expectations of LBP patients derived from the qualitative data
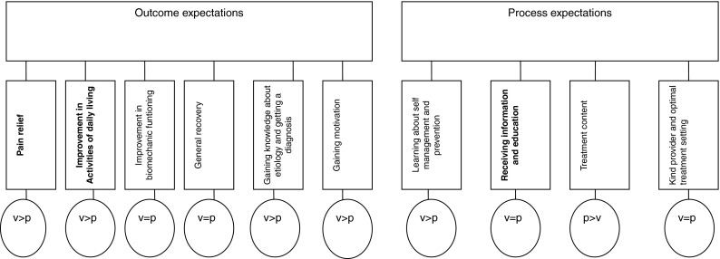
Ten subdomains of expectations were identified and grouped into two larger domains: outcome expectations (i.e. expectations related to the outcomes of the treatment) and process expectations (i.e. expectations related to the treatment encounter itself). Pain relief, improvement in activities of daily living (ADL), improvement in biomechanical functioning, gaining knowledge about etiology and getting a diagnosis, gaining motivation and general recovery were categorized as outcome expectations. Receiving information and education, learning about self-management and prevention, treatment content, kind provider and optimal treatment setting were categorized as process expectations. For each of these subdomains probability and value expectations will be described. Figure 1 graphically represents the domains and subdomains of expectations expressed by participants and how frequent the subdomain was expressed as a value and/or probability. Note one person can have both a probability and a value expectation within the same subdomain.
Fig. 1.

Main domains, subdomains and expressions of expectations. The subdomains of expectations written in bold were specifically inquired in the interviews; the others were identified in addition to those asked in the interviews. Rectangle (horizontal) main domain of expectations, Rectangle (vertical) subdomain of expectations, oval expression of expectations (v = p, expectation equally as often expressed as value and probability; v > p, expectation more frequently expressed as value; p > v, expectation more frequently expressed as probability)
Expectations about treatment outcomes
Most participants (N = 74) expected a change in their pain levels as a result of treatment; these were expressed more often as values (N = 64) than as probabilities (N = 54). Expectations expressed as probabilities were positive in the majority of patients with an expected decrease in pain. For example, participant 3137 stated his/her expectation as “probably a reduction in pain, I wouldn’t say elimination but a reduction.” Some patients, e.g., participant 3923 added a time-frame and expected the pain relief to be temporary: “I think probably, I think that there will be pain alleviation. I don’t know for the long-term how long that will help, but that’s just kind of my spot on reality.” Value expectations were more positive than probability expectations; some participants expected a complete elimination of pain, like participant 1045, who stated “I hope that I’m pain free at the end of our time together [time together with therapist].”
Many participants (N = 62) expected their ADLs to improve. ADL patients commonly mentioned included return to paid work, household chores (e.g., vacuuming, shovelling snow), and recreational activities (e.g., sports and shopping). These expectations were expressed more often as value (N = 55) than as a probability expectations (N = 31), but they were both equally positive in nature. An important aspect for many patients was the wish to be independent. Participant 3340 stated “Well, lifting, being able to bend over and lift, being able to pick up groceries while I’m bent over…Being able to do things on my own.” Not every patient expected a change in ADL, mainly because they did not experience any ADL limitations. Participant 2230 said “I don’t expect any changes in my ability to do things. I’ve learned to live with pain and… and continue with most activities normally just dealing with the pain.”
Many participants (N = 45) expected to have improved biomechanical functioning. This included increased flexibility, back and muscle strength and better posture. Value (N = 31) and probability expectations (N = 29) were expressed equally as often and were also equally positive. Participant 1070 was enrolled to the supervised exercise group and stated, “Strengthen my stomach and back, leg muscles. I’ve always been athletic and liked exercise, so… since I’ve hurt my back I haven’t been able to do as much as I normally do and so I think I’ll probably be happy just working on it a little bit. Getting’ whatever I can strengthened up in that area.”
Some participants (N = 36) stated non-specific expectations about treatment outcomes. In this subdomain, patients used words like ‘improvement’, ‘feel better’ or ‘getting something out of it’ to describe their anticipated benefits. Participant 1126 stated, “Hopefully, it will improve it but that’s about it.” Value (N = 23) and probability (N = 20) expectations were expressed equally as often. A large range in the nature of these expectations was observed within the probability expectations. Participant 1178, for example, expected nothing positive, “Um, the effects of treatment. I don’t expect, um, any real long term results, you know, positive results” while participant 3897 expected a big improvement, “In any case, there’ll be a lot of significant improvement.” In contrast, value expectations were all very positive.
Some participants (N = 24) expected to learn the etiology of their LBP and/or to get an accurate diagnosis. These expectations were more often expressed as values (N = 16) and were more positive than expectations expressed as probabilities (N = 11). Participant 1045 had a positive expectation and expressed it as a value, “Well, I hope, again, I hope to find out exactly and specifically what’s wrong. There’s gotta be something wrong, whether it’s organic. Well, it’s gotta be something wrong, you know, I don’t think it’s my brain if my back hurts.” Participant 1178 had a negative expectation expressed as a probability: “I don’t expect anyone to tell me what the cause is. Nobody has really been able to explain it to me so far.”
A small number of participants (N = 16) expected to gain the motivation and confidence necessary to adhere to their exercise and advice regimens following the 12-week treatment phase. This expectation was more prevalent as a value expectation (N = 13) than as a probability expectation (N = 6), but those expressions were equally positive in nature. Participant 2397 stated, “Maybe because if I’m part of a structured thing where I’m expected to do something, I will actually follow through and do it. Having exercised on my home at home before without any motivation was difficult but if I’m part of something where I’m expected [to] perform, I’m hoping I will be able to follow though.”
Expectations about the treatment process
In order to maintain treatment results and prevent future back pain episodes, participants (N = 54) expected to learn skills to self-manage their disorder during the treatment encounter. Participants expected that they would have to be actively involved during the treatment consultations to reap the benefits. Value expectations (N = 44) were more prevalent than probability expectations (N = 31), but they were equally positive. Participant 4075 stated, “I hope to learn maybe there’s, certain things that I can do myself, to maintain after the study’s over, maintain improvement of my back.”
Many participants (N = 42) expected to receive information and education about their disorder and a treatment rationale during the treatment encounter. Value (N = 30) and probability (N = 29) expectations were expressed equally as often, and these expressions were equally positive. Participant 3923 stated, “I think I will learn a little more about my body how it inner-relates and works together. I… I guess just learning a little bit about the chiropractic side because I don’t have any knowledge about it.”
Some participants (N = 21) had expectations about the actual treatment content, like techniques the chiropractor would use or exercises they were expected to perform. Participant 1133 said, “I guess basically the chiropractor, have them adjust my back.” Treatment content expectations were more often expressed as probabilities (N = 17) than as value expectations (N = 6) and by patients enrolled to the spinal manipulation group; value and probability expectations were equally positive.
A small number of participants (N = 14) had probability (N = 8) or value expectations (N = 7) related to the provider and the treatment setting. Probability and value expectations were equally positive in nature. Kindness and transparent communication were very important to these individuals. Participant 0114 said, “I would expect clear communication, full communication. Gentle and kind communication and treatment.” Participants also expected to contribute to the research their provider was involved with. For example, participant 3220 stated, “I’m hoping I can help with the research…help the research study progress…have an impact [on] some things.”
Factors that influenced expectations
Five factors appeared to play a role in influencing participants’ expectations, namely, own previous experiences, others’ experiences, knowledge, beliefs/assumptions and the treatment setting. Each factor is described below, and Figs. 2, 3, 4, 5 and 6 graphically represent the relationships between the influencing factors and the specific subdomains of expectations.
Fig. 2.
Own experiences influenced process and outcome expectations
Fig. 3.
Others experiences influenced expectations
Fig. 4.
Information and knowledge influenced expectations
Fig. 5.
Beliefs and assumptions influenced outcome expectations about general improvement, biomechanics and pain
Fig. 6.
The treatment setting influenced patient expectations
The most prevalent influencing factor was whether or not the participant had a previous experience with the treatment provided in the study (N = 63). Participants with past experience expected to get the same results as before irrespective of whether the experience was positive or negative. Participant 2401 stated, “I thought I’ve been doing some stretching that would help and it hasn’t in the past 12–13 years I mean that I can remember physically doing exercises to help it. It hasn’t, so I guess this would be the same way.” Participants with treatment experience often expressed probability expectations about the treatment outcome in terms of pain, ADL and biomechanics as well as process expectations about the content of the treatment (Fig. 2). Patients naïve to treatment commonly expressed these expectations as values. Participants who had a different treatment experience (e.g., chiropractic care for a neck condition or exercise therapy at a gym facility) stated their expectations were not influenced by this experience.
Some participants (N = 19) mentioned that family, friends or colleagues had previous experience with study treatment, and the majority thought that others’ experiences influenced their expectations in a positive way. Patient 3486 stated, “I’ve had more positive feedback from people about chiropractic care I expect good results.” Others’ experiences did not appear to influence one subdomain more than another (Fig. 3).
Fewer participants (N = 15) mentioned that their expectations were influenced by the information and knowledge gained from previous encounters with medical care, own medical education or interest. Because of this knowledge, they were able to better understand the treatment rationale, and could therefore make a better judgement as to whether the treatment made sense to them. Participant 3177 stated, “The whole idea behind it makes sense. I work in the medical field too. It (the spinal manipulation) makes sense in my mind that it should be helpful… just based on what I’ve read, what I’ve seen.” A small number of participants indicated that information from media (e.g. websites, brochures, newspapers or TV-shows) had influenced their expectations. We did not observe that knowledge and information influenced one specific subdomain of expectations more than another (Fig. 4).
Many participants (N = 31) had preconceived beliefs or assumptions about the disorder and treatment rationale that influenced their expectations. For instance, some believed that improving back flexibility and strengthening core muscles would improve their back pain. These beliefs and assumptions influenced the expectation that their biomechanical functioning would be enhanced, and their ADL and pain would subsequently improve as a result of their biomechanical improvement (Fig. 5). The general belief that exercise was essential for well-being was held by some participants enrolled to the exercise group, which influenced the more general expectation that the treatment would be beneficial. Participant 3897 stated, “I actually have always believed that exercise is the key.” A minority of participants believed that once you have back problems you will never live without them; this belief influenced their outcome expectations in a negative way. Participant 3081 stated, “Well, it’s wear and tear on a body. I mean, it’s not like you can go back to perfection.”
A minority of participants (N = 9) expressed that the treatment setting, for example the professionalism of the study clinic and enrollment in a research study, influenced their expectations. Participant 1014 stated, “I expect based on my interaction with everybody so far that the instructor will be nice and respectful and helpful. And so far I feel very good about what I’ve experienced here. You’ve got a good study.” The treatment setting did not appear to influence one subdomain more than another (Fig. 6).
Discussion
Summary and previous literature
This qualitative study showed that LBP patients’ expectations for treatment are multifaceted and generally can be categorized into two broad domains: expectations related to ‘outcome’ of care and ‘process’ of care. Both outcome and process expectations embody multiple subdomains that more specifically describe different facets of these expectations.
In all of the subdomains, expectations were expressed as values and as probabilities. In most subdomains, expectations were more often expressed as values than as probabilities. In the theoretical literature several suggestions have been made regarding a distinction between what patients hope is going to happen (value expectations) and what people think is probably going to happen (probability expectations) [16]. Though there is debate whether value expectations and probability expectations both are actually one construct [15, 16] or whether they constitute two different though related constructs [10, 24, 25].
In our study, we found that three out of ten subdomains related to value expectations seemed to be more positive in nature than probability expectations. In the other domains, value and probability expectations were very much alike in nature. This implies that patients in some cases do differentiate between value and probability expectations while in other cases they do not. Interestingly, many existing expectation instruments do not distinguish between value and probability expectations. In many studies, including the parent RCT, patients were asked to complete the following item ‘What results do you expect from your treatment?’ When answering the question, some patients may refer to their values and others may consider probabilities; it is not known what the consequence of this might be. Leung et al. [10] suggest that divergence between probability and value expectations is related to the perceived probability of its occurrence. For example, when a hope has a high probability of achievement it creates a strong convergence between the hoped for and probable outcomes. In contrast, hopes and expectations may differ, and are maximally divergent when a positive outcome has a low perceived probability of achievement.
In the current, study we also explored the factors patients felt influenced their expectations. Our results are in line with Iles et al. [18] and Main et al. [26]: previous experiences are a major influencing factor for LBP patients’ expectations. Experiences of others (e.g. family, friends or colleagues), beliefs and assumptions, information and education, and the treatment setting also appeared to influence LBP patients’ expectations.
Implications
While research has acknowledged the importance of patient expectations for understanding several issues including the non-specific effects of treatments, patient satisfaction with care and treatment adherence, the field has been plagued with definitional problems and a lack of theoretical framing. This study contributes to the conceptualisation of the construct of “patient expectations” from the patients’ perspective. Moreover, it adds to the knowledge regarding the complex role of patients’ expectations in LBP treatment. The classification of expectations as applied in this study can inform the design of new measurement instruments which can be used to assess patients’ expectations in a more systematic way. Results of this study also have implications for clinical practice. Practitioners can ask the patients what their expectations are for both the treatment process and treatment outcome and whether those expectations are what they think is likely to happen or what they hope to happen. Talking about expectations can open up opportunities for shared decision-making between the practitioner and patient, which may result in better patient satisfaction, adherence and treatment outcomes [27, 28]. If expectations are unrealistic, then the influencing factors found in this study might be useful targets for changing expectations.
Strengths and limitations
This study should be interpreted in the light of some important issues that we would like to mention. First of all some remarks have to be made regarding the generalizability. As we included a large sample size and three different primary care LBP treatments were included, we feel confident that this provides sufficient generalizability for the primary care context. This, however, has to be balanced against the fact that the study situation might not represent daily practice. First of all, participants of RCTs do not have the freedom to choose their preferred treatment. It is probable that patients signing up for a study have very positive expectations for the treatment options available in the study. Moreover, information given to the patient and processes related to the enrollment in the study are different which might have influenced the process-related expectations. Another methodological issue that needs to be mentioned relates to the interviews and analyses. The interviews were conducted face-to-face by experienced and thoroughly trained interviewers while analysis was done by others (T.H., L.H.). This could be a potential source of bias, because interpretation and analysis may differ from what was intended by interviewers and patients. However, the semi-structured interview guide was developed by one of the researchers (R.E.) and interviewers were trained by the same person, which in our opinion minimized this potential bias. Moreover, we performed a rigorous analysis of the data because this was done by two researchers independently and randomly checked by a third researcher. Another issue is that a semi-structured method of interviewing has limitations. In this study the interviewers queried about which expectations the participant had related to certain domains (pain, activities and condition-specific information). This may have lead to underreporting of the range of expectations that each participant had, and the importance of those subdomains of expectations that were unanticipated (which were not specifically queried in the interviews). On the contrary, in a qualitative pilot-study about LBP patients’ expectations a non-structured way of interviewing proved to be difficult for participants, as they often not knew how to answer (Van Hartingsveld, not published). Another potential source of bias is the cultural differences that exist between the researchers who conducted the analysis (R.E., L.H. from Canada, living in the USA, T.M.H. from the Netherlands, participants primarily from USA). While these three countries are considered to have equal prosperity, there are some substantial differences between the health care systems. This could have influenced the interpretation and coding of interviews.
Conclusion and recommendations
This study aimed to better understand the construct of LBP patients’ expectations from the patients’ perspective. Results show that LBP patients’ expectations can be categorized into two main domains: outcome and process expectations. Patients express their expectations both as values and probabilities, and in three out of ten subdomains value expectations were more positively expressed than probability expectations. Moreover, in most subdomains, value expectations were more prevalent. Further, current expectations instruments used in the LBP field fail to cover important aspects of the expectations construct; thus, new or improved measurement instruments are needed to distinguish between value and probability expectations. These should address the subdomains of expectations that are important to patients and not solely those related to outcomes routinely measured in clinical trials. To optimize the utilization of patients’ expectations as predictors of outcomes and satisfaction with care, further research should focus on which of these (sub) domains and expressions of expectations influence specific outcomes. Furthermore, additional research is needed to assess the distinctiveness of the constructs ‘hope’ (i.e. value expectations) and expectations (i.e. probability expectations) in more depth.
This study has furthermore contributed to the knowledge about the factors that influence LBP patients’ expectations. Some of the factors found in this study, specifically the beliefs and assumptions of patients and patient education may be useful targets for changing LBP patients’ treatment expectations for the benefit of the patient.
Acknowledgments
T.M.H. was supported by a travel grant from the EMGO institute for Health and Care Research.
Conflict of interest
All authors declare that they have no conflict of interest.
Ethical standards
All procedures followed were in accordance with the ethical standards of the responsible committee on human experimentation and with the Helsinki Declaration of 1975, as revised in 2008. Informed consent was obtained from all patients for being included in the study.
References
- 1.Hoy D, Brooks P, Blyth F, Buchbinder R. The Epidemiology of low back pain. Best Pract Res Clin Rheumatol. 2010;24:769–781. doi: 10.1016/j.berh.2010.10.002. [DOI] [PubMed] [Google Scholar]
- 2.Andersson GB. Epidemiological features of chronic low-back pain. Lancet. 1999;354:581–585. doi: 10.1016/S0140-6736(99)01312-4. [DOI] [PubMed] [Google Scholar]
- 3.Hoy D, March L, Brooks P, Woolf A, Blyth F, Vos T, Buchbinder R. Measuring the global burden of low back pain. Best Pract Res Clin Rheumatol. 2010;24:155–165. doi: 10.1016/j.berh.2009.11.002. [DOI] [PubMed] [Google Scholar]
- 4.Bialosky JE, Bishop MD, Cleland JA. Individual expectation: an overlooked, but pertinent, factor in the treatment of individuals experiencing musculoskeletal pain. Phys Ther. 2010;90:1345–1355. doi: 10.2522/ptj.20090306. [DOI] [PMC free article] [PubMed] [Google Scholar]
- 5.Bishop MD, Bialosky JE, Cleland JA. Patient expectations of benefit from common interventions for low back pain and effects on outcome: secondary analysis of a clinical trial of manual therapy interventions. J Man Manip Ther. 2011;19:20–25. doi: 10.1179/106698110X12804993426929. [DOI] [PMC free article] [PubMed] [Google Scholar]
- 6.Foster NE, Delitto A. Embedding psychosocial perspectives within clinical management of low back pain: integration of psychosocially informed management principles into physical therapist practice–challenges and opportunities. Phys Ther. 2011;91:790–803. doi: 10.2522/ptj.20100326. [DOI] [PubMed] [Google Scholar]
- 7.Iles RA, Davidson M, Taylor NF, O’Halloran P. Systematic review of the ability of recovery expectations to predict outcomes in non-chronic non-specific low back pain. J Occup Rehabil. 2009;19:25–40. doi: 10.1007/s10926-008-9161-0. [DOI] [PubMed] [Google Scholar]
- 8.Airaksinen O, Brox JI, Cedraschi C, Hildebrandt J, Klaber-Moffett J, Kovacs F, Mannion AF, Reis S, Staal JB, Ursin H, Zanoli G. European guidelines for the management of chronic nonspecific low back pain. Chap 4. Eur Spine J. 2006;15(Suppl 2):S192–S300. doi: 10.1007/s00586-006-1072-1. [DOI] [PMC free article] [PubMed] [Google Scholar]
- 9.van Hartingsveld F, Ostelo RWJG, Cuijpers P, de Vos R, Riphagen II, de Vet HCW. Treatment-related and patient-related expectations of patients with musculoskeletal disorders: a systematic review of published measurement tools. Clin J Pain. 2010;26:470–488. doi: 10.1097/AJP.0b013e3181e0ffd3. [DOI] [PubMed] [Google Scholar]
- 10.Leung KK, Silvius JL, Pimlott N, Dalziel W, Drummond N. Why health expectations and hopes are different: the development of a conceptual model. Health Expect. 2009;12:347–360. doi: 10.1111/j.1369-7625.2009.00570.x. [DOI] [PMC free article] [PubMed] [Google Scholar]
- 11.Janzen JA, Silvius J, Jacobs S, Slaughter S, Dalziel W, Drummond N. What is a health expectation? Developing a pragmatic conceptual model from psychological theory. Health Expect. 2006;9:37–48. doi: 10.1111/j.1369-7625.2006.00363.x. [DOI] [PMC free article] [PubMed] [Google Scholar]
- 12.Bandura A. Self-efficacy: toward a unifying theory of behavioral change. Psychol Rev. 1977;84:191–215. doi: 10.1037/0033-295X.84.2.191. [DOI] [PubMed] [Google Scholar]
- 13.Bandura A. The assessment and predictive generality of self-percepts of efficacy. J Behav Ther Exp Psychiatry. 1982;13:195–199. doi: 10.1016/0005-7916(82)90004-0. [DOI] [PubMed] [Google Scholar]
- 14.Crow R, Gage H, Hampson S, Hart J, Kimber A, Thomas H. The role of expectancies in the placebo effect and their use in the delivery of health care: a systematic review. Health Technol Assess. 1999;3:1–96. [PubMed] [Google Scholar]
- 15.Thompson AG, Sunol R. Expectations as determinants of patient satisfaction: concepts, theory and evidence. Int J Qual Health Care. 1995;7:127–141. doi: 10.1093/intqhc/7.2.127. [DOI] [PubMed] [Google Scholar]
- 16.Kravitz RL. Patients’ expectations for medical care: an expanded formulation based on review of the literature. Med Care Res Rev. 1996;53:3–27. doi: 10.1177/107755879605300101. [DOI] [PubMed] [Google Scholar]
- 17.Stewart-Williams S. The placebo puzzle: putting together the pieces. Health Psychol. 2004;23:198–206. doi: 10.1037/0278-6133.23.2.198. [DOI] [PubMed] [Google Scholar]
- 18.Iles RA, Taylor NF, Davidson M, O’Halloran PD. Patient recovery expectations in non-chronic non-specific low back pain: a qualitative investigation. J Rehabil Med. 2012;44:781–787. doi: 10.2340/16501977-1019. [DOI] [PubMed] [Google Scholar]
- 19.Shaw WS, Huang YH. Concerns and expectations about returning to work with low back pain: identifying themes from focus groups and semi-structured interviews. Disabil Rehabil. 2005;27:1269–1281. doi: 10.1080/09638280500076269. [DOI] [PubMed] [Google Scholar]
- 20.Stewart AM, Polak E, Young R, Schultz IZ. Injured workers’ construction of expectations of return to work with sub-acute back pain: the role of perceived uncertainty. J Occup Rehabil. 2012;22:1–14. doi: 10.1007/s10926-011-9312-6. [DOI] [PubMed] [Google Scholar]
- 21.Bronfort G, Maiers MJ, Evans RL, Schulz CA, Bracha Y, Svendsen KH, Grimm RH, Jr, Owens EF, Jr, Garvey TA, Transfeldt EE. Supervised exercise, spinal manipulation, and home exercise for chronic low back pain: a randomized clinical trial. Spine J. 2011;11:585–598. doi: 10.1016/j.spinee.2011.01.036. [DOI] [PubMed] [Google Scholar]
- 22.Creswell JW, Plano Clarck VL. Designing and conducting mixed methods research. Los Angeles: SAGE publications; 2012. [Google Scholar]
- 23.Evans RL, Maiers MJ, Bronfort G. What do patients think? Results of a mixed methods pilot study assessing sciatica patients’ interpretations of satisfaction and improvement. J Manipulative Physiol Ther. 2003;26:502–509. doi: 10.1016/S0161-4754(03)00107-6. [DOI] [PubMed] [Google Scholar]
- 24.David D, Montgomery GH, Stan R, Dilorenzo T, Erblich J. Discrimination between hopes and expectancies for nonvolitional outcomes: psychological phenomenon or artifact? Pers Individ Dif. 2004;36:1945–1952. doi: 10.1016/j.paid.2003.08.013. [DOI] [PMC free article] [PubMed] [Google Scholar]
- 25.Montgomery GH, David D, Dilorenzo T, Erblich J. Is hoping the same as expecting? Discrimination between hopes and response expectancies for nonvolitional outcomes. Pers Individ Dif. 2003;35:399–409. doi: 10.1016/S0191-8869(02)00202-7. [DOI] [PMC free article] [PubMed] [Google Scholar]
- 26.Main CJ, Foster N, Buchbinder R. How important are back pain beliefs and expectations for satisfactory recovery from back pain? Best Pract Res Clin Rheumatol. 2010;24:205–217. doi: 10.1016/j.berh.2009.12.012. [DOI] [PubMed] [Google Scholar]
- 27.Elwyn G, Edwards A, Kinnersley P. Shared decision-making in primary care: the neglected second half of the consultation. Br J Gen Pract. 1999;49:477–482. [PMC free article] [PubMed] [Google Scholar]
- 28.Coulter A. Patient engagement–what works? J Ambul Care Manage. 2012;35:80–89. doi: 10.1097/JAC.0b013e318249e0fd. [DOI] [PubMed] [Google Scholar]





